Главная Юзердоски Каталог Трекер NSFW Настройки

Радиотехника

Создать тред Создать тред
Check this out!

По тупым вопросам — в закреплённый тред.


Паяем махарайки, осуждаем друг друга за разводку платы и макетку из куска фанеры. Хвалимся самодельными ебушками про уровня. Пиратское радио и официальное - связисты всех мастей приветствуются. Форсы "знаменитостей" не приветсвуются, вниманиеблядство и ардуиносрачи тоже. Не можешь сходу назвать закон ома и первое правило кирхгофа - в прикрепленный тред по любому вопросу.

<<
Каталог
/RA/ДИО Аноним 24/12/16 Суб 17:26:18 263887 Ответ
1.jpg 5Кб, 100x103
100x103

Ежедневная научно-популярная радиотехническая доска. Прежде чем создать тред смотри сюда или используй поиск, дубли будут удалены.

/RA/ДИО - НАЧИНАЮЩИМ



Помощи ньюфагу тред
Теоретические Основы Электротехники
Инструмента и оборудования тред
Магазинов и поиска деталей тред
Разводка плат

 

СВЯЗНАЯ АППАРАТУРА

КВ связь
УКВ связь
Портативки и автомобильно-стационарные радиостанции
SDR-техника

Osmocom BB - Motorola



ЦИФРОВАЯ ТЕХНИКА

Ардуино тред
ПЛИС-тред
ARM-тред
RFID, NFC, смарт-карты

STM 32-тред

ЗВУКОВОСПРОИЗВЕДЕНИЕ

Общий ЗВУКА Тред

Ламповый тред
Винтажное аудио

Тред бобинных магнитофонов

РАДИОЛЮБИТЕЛЮ КОНСТРУКТОРУ


ЧПУ
3D печать
Высоковольтники/теслаебы

Блоков питания тред
Махарайки на газоразрядных индикаторах

Софта тред

ОБМЕН ОПЫТОМ

Ремонта общий
Помогите опознать <хуйня-нейм>

Ремонт компьютерной техники и телефонов

 

Помощи ньюфагу тред БЕСКОНЕЧНЫЙ Аноним 22/09/18 Суб 16:49:21 338104 Ответ
C8rqoJiE400x400.jpg 28Кб, 400x400
400x400
Очередной раковник для ньюфагов стартует в этом легендарном ITT треде.


ПРЕЖДЕ ЧЕМ СОЗДАТЬ ТРЕД, ПОГУГЛИ, ПРОЧТИ ЭТОТ ПОСТ (а лучше весь тред) И ВОСПОЛЬЗУЙСЯ ПОИСКОМ ПО РАЗДЕЛУ. ТАКЖЕ СМОТРИ ТЕМАТИЧЕСКИЙ УКАЗАТЕЛЬ ТРЕДОВ (>>263887 (OP) ).

Решил заняться электроникой, паянием ололо-быдло девайсов? Похвально. Вот список нужной литературы и ссылок:

Книги:

Вообще, их очень много. Но тебе же лень искать, поэтому получай скромнейший минимум:

П. Хоровиц, У. Хилл "Искусство схемотехники"
http://publ.lib.ru/ARCHIVES/H/HOROVIC_Paul',_HILL_Uinfild/_Horovic_P.,_Hill_U..html

У. Титце, К. Шенк "Полупроводниковая схемотехника" (в двух томах)
http://www.tverhtk.ru/library/predmets/pc_systems/Poluprovodnikovaja_shemotehnika_Tom1_2008.pdf
http://www.tverhtk.ru/library/predmets/pc_systems/Poluprovodnikovaja_shemotehnika_Tom2_2008.pdf

Ю.В. Ревич "Занимательная электроника"
http://publ.lib.ru/ARCHIVES/R/REVICH_Yuriy_Vsevolodovich/_Revich_Yu.V..html

Если есть желание обмазаться расчётом с ног до головы, то тебе следует почитать вот это:

И.П. Степаненко "Основы теории транзисторов и транзисторных схем"
http://publ.lib.ru/ARCHIVES/S/STEPANENKO_Igor'_Pavlovich/_Stepanenko_I.P..html

Г.И. Изъюрова "Расчёт электронных схем. Примеры и задачи"
http://publ.lib.ru/ARCHIVES/_CLASSES/TEH_RAD/Raschet_elektronnyh_shem.(1987).[djv-fax].zip

Л.Н. Бочаров "Расчёт электронных устройств на транзисторах"
http://www.radiolamp.ru/library/books.php?id=mrb0963

Полезные ссылки:

Много полезный статей и сообщество:
http://easyelectronics.ru/
Схемы устройств и хороший форум:
http://cxem.net/
Также загляни сюда:
http://radiokot.ru/

Решил прикупить себе сканер «закрытых» частот или хороший приёмник? Глянь сюда:
http://www.radioscanner.ru/forum/
И сюда:
http://www.cqham.ru/ (есть годный /forum по схемотехнике)
Любительской радиосвязи также посвящён:
http://www.qrz.ru/

Я знаю, что тебе, мой начинающий друг, будет лень смотреть на сайтах, которые я тебе дал, поэтому:
Техника Безопасности: http://radiokot.ru/start/other/safety/01/
Инструментарий радиолюбителя: http://cxem.net/beginner/beginner1.php
Немного о пайке: http://easyelectronics.ru/likbez-po-pajke.html
О паяльниках: http://easyelectronics.ru/traktat-o-payalnikax.html

СНАЧАЛА ПРОСМОТРИ УКАЗАННЫЕ ВЫШЕ САЙТЫ. НА НИХ ТЫ, СКОРЕЕ ВСЕГО, НАЙДЁШЬ ИСЧЕРПЫВАЮЩИЕ ОТВЕТЫ НА БОЛЬШИНСТВО СВОИХ ВОПРОСОВ, ДАЖЕ В РЕЖИМЕ READ ONLY.

Как первую схему, гугли "мультивибратор".

Как спаять наушники, для начала спроси у гугла, он много этого дерьма повидал:
http://lmgtfy.com/?q=Как+спаять+наушники
Или обратись к старому местному гайду с выцветшими от времени фото:
http://arhivach.org/thread/7925/

Где-то здесь быд тред, но "он утонул"?
https://2ch.hk/ra/arch/

Если у тебя есть вопросы типа: "почему мои калоночки гудят/не играют?", "мультивибратор не пашет", "как определить полярность резистора?" или наушники так и не поддались, то спрашивай в этом треде.

Если у тебя действительно серьёзный вопрос, тогда так и быть, создавай тред.


ДОБРО ПОЖАЛОВАТЬ В /RA.
ДАЁМ НЕ РЫБУ, НО УДОЧКУ.
Пропущено 997 постов
200 с картинками.
Пропущено 997 постов, 200 с картинками.
Аноним 23/05/26 Суб 19:19:42 592838
Аноним 23/05/26 Суб 19:56:05 592840
7399178597.webp 65Кб, 1600x1600
1600x1600
2563f24c-5b47-4[...].webp 156Кб, 1200x900
1200x900
805e4e5f-76bc-4[...].webp 159Кб, 1200x900
1200x900
10009139223.webp 11Кб, 1024x1024
1024x1024
нет чтоли разницы сколько контактов на микрике что бы починить?
что вообще на третьему контакту идет?
Аноним 23/05/26 Суб 20:40:00 592842
>>592840
>нет чтоли разницы сколько контактов на микрике
На мышке нет.
>что вообще на третьему контакту идет?
На мышке ничего.
ЧПУ станок #4 (обновлённый) Аноним 05/01/26 Пнд 15:25:55 587060 Ответ
839792749823493[...].jpg 19Кб, 330x294
330x294
Тут мы пилим собственные ЧПУ станки, делимся охуительными историями, закупаемся и бугуртим.
Старый тред тут: >>119467. Схоронен он тут: https://2ch.org/ra/arch/2021-08-24/res/119467.html . Помянем.
Пропущено 20 постов
16 с картинками.
Пропущено 20 постов, 16 с картинками.
Аноним 07/04/26 Втр 15:40:55 591026
>>591015
> о поведении когда он уже остыл. Для теста распечатай два бруска из петг и абс, дай на них статичную нагрузку на недельку, сними.

У тебя какой-то бракованый петг. Еще раз: холоднотекучий ПЛА. Петг холоднотекучестью не страдает.
Аноним 23/05/26 Суб 18:20:47 592836
image 305Кб, 768x1024
768x1024
А я на своего старичка третьего эндера klipper поставил наконец. Воть.
Аноним 23/05/26 Суб 20:17:23 592841
Meshtastic Аноним 23/05/26 Суб 03:11:22 592820 Ответ
MeshtasticT-Beam.jpg 192Кб, 1280x964
1280x964
Отговорите меня покупать Мышастик!
Аноним 23/05/26 Суб 19:55:48 592839
изображение.png 949Кб, 1000x1000
1000x1000
>>592820 (OP)
Покупай, прошивай на мешкор.
Программно определяемого радио (SDR) тред Аноним 06/02/26 Птн 21:21:40 588087 Ответ
17108508631700.jpg 101Кб, 1024x630
1024x630
изображение.png 342Кб, 800x800
800x800
iss.jpg 487Кб, 1920x1036
1920x1036
17414304267220.jpg 1201Кб, 2026x1388
2026x1388
Возрождаю затонувший. Тут мы ловим УКВ и КВ на свистки с конвертером и без, принимаем снимки Земли со спутников, пытаемся купить оригинальный RTL-SDR v3, подслушиваем мештастиковых, а также занимается прочими непотребствами.

Железо
RTL-SDR v3 и v4 ага попробуй купи https://www.rtl-sdr.com/buy-rtl-sdr-dvb-t-dongles/
HackRF https://greatscottgadgets.com/hackrf/
LimeSDR https://limemicro.com/products/boards/limesdr/
А также BladeRF, SDRplay (и его клоны), Airspy, PlutoSDR, LibreSDR, тысячи их

Софт
Новый и пиздатый SDR++ https://github.com/AlexandreRouma/SDRPlusPlus/releases
SatDump для приёма спутников https://www.satdump.org/download/
Ещё подающий признаки жизни SDR# https://airspy.com/download/
SDRangel https://github.com/f4exb/sdrangel/releases
SDRuno / SDRconnect https://www.sdrplay.com/downloads/
SDR Console https://www.sdr-radio.com/console
HDSDR https://www.hdsdr.de/

Инструкции
Чем подслушивать мештастиковых https://gitlab.com/crankylinuxuser/meshtastic_sdr
Попытка в вики с позапрошлого треда (ещё живая, но ридонли): https://rawiki.ru/
Книжка на русском с позапозапрошлого треда: https://drive.google.com/drive/folders/1LJrMhPSMJBtIY9BoPRtcr7DLxlNELuE_?usp=sharing
Очень старая книжка на инглише: https://archive.org/details/hobbyistsguideto0000mrca
Невероятно старый FAQ, написанный анонами: https://github.com/themych/sdr-faq

Не забываем, что при помощи говна и палок можно не только принимать, но и передавать:
https://github.com/F5OEO/rpitx
https://github.com/ha7ilm/qtcsdr

Предыдущий тред: https://2ch.org/ra/res/551675.html
Пропущено 233 постов
46 с картинками.
Пропущено 233 постов, 46 с картинками.
Аноним 23/05/26 Суб 16:14:05 592833
>>592830
То не антена, то приманка для лунтиков.
Аноним 23/05/26 Суб 16:16:34 592834
image 73Кб, 600x654
600x654
>>592822
>>592830

Вы весь смак не вдупляете. Отражатель это диск из пакета сменных дисков от НЖМД ЕС'ок.
Аноним 23/05/26 Суб 17:08:38 592835
>>592834
Всё мы вдупляем. Просто твой "смак" заменяется простым тазом, раскатанной пивной банкой или бавллоном освежителя воздуха.

А вот сам тип антенны встресается не часто.
— ASUS Eее РС — как можно без такого винрарного быдлодевайса. — кто быдлодевайс, ты быдлодевайс, епт Аноним 20/01/24 Суб 15:35:45 546608 Ответ
551px-ASUSEEExk[...].png 262Кб, 551x599
551x599
23a3c2a1.jpg 40Кб, 442x300
442x300
Eeeoverviewmoth[...].jpg 164Кб, 640x480
640x480
— ASUS Eее РС — как можно без такого винрарного быдлодевайса.
— кто быдлодевайс, ты быдлодевайс, епт блядь.


ЭТОТ ТРЕД ПОСВЯЩЁН ПОИСКУ SDR ПРОГРАММЫ С ВЫВОДОМ ВОДОППАДА НА ЭТОМ ИНВАЛИДЕ

ничего кроме linrad не нашёл.

Что точно не работает:
1) gqrx
2) Cubicsdr
Пропущено 49 постов
14 с картинками.
Пропущено 49 постов, 14 с картинками.
Аноним 23/05/26 Суб 00:30:00 592817
>>583239
можно бахнуть медный лист на нижний поддон и соединить пстой или прокладками с термотрубками.
Аноним 23/05/26 Суб 03:06:31 592818
>>546608 (OP)
>ЭТОТ ТРЕД ПОСВЯЩЁН ПОИСКУ SDR ПРОГРАММЫ С ВЫВОДОМ ВОДОППАДА НА ЭТОМ ИНВАЛИДЕ
Sharp SDR, не?
Аноним 23/05/26 Суб 03:09:50 592819
>>546894
Ты этой китайской USB-письке драйвера-то хоть подменил на SDR?
Там сперва надо дрова подменить, а уж потом только запускать софт для SDR, ты это сделал?
Ой, как же давно я такую штуку заводил, как же давно! Эх!
Личных проектов и самоделок тред #1 Аноним 19/12/24 Чтв 01:11:43 568856 Ответ
754110250429BF3[...].mov 1886Кб, 480x360, 00:00:24
480x360
image.png 1490Кб, 2570x1492
2570x1492
image.png 171Кб, 1010x720
1010x720
image.png 18223Кб, 3024x4032
3024x4032
Постим свои поделия и поделия из сети. Обсуждаем махарайки, обсираем чужие схемы и находим идеи для будущих проектов.
Пропущено 214 постов
61 с картинками.
Пропущено 214 постов, 61 с картинками.
Аноним 22/05/26 Птн 00:35:22 592795
IMG3900.png 427Кб, 640x349
640x349
>>592779
бля анончик вижу ты шаришь. подскажи плиз тулзы для разработки под камешек. из 80х. пока тока proview51 и с51 начала 90х нашлись и все
Аноним 22/05/26 Птн 02:50:15 592799
animatecloseagp[...].gif 2107Кб, 740x456
740x456
>>592795
Про тулзы из 80-х не подскажу. Помню что где-то в коллекции был симулятор-отладчик 8051 под досы.
Сам пользуюсь mcu8051ide, он опенсорцный и есть версия как под линухи, так и под шиндоус. Симулятор в нём годный, косяков не выявлено.
Можно даже на сях писать, но надо прикручивать отдельно компилятор sdcc.
Аноним 22/05/26 Птн 22:39:26 592816
IMG6964.png 2014Кб, 1408x768
1408x768
>>592799
бля не то ваще сюда смари >>592590 во
найти бы плм51
у кого есть программа для прошивки контроллера флешки cbm2299es в программе определяется как cbm2199 Аноним 25/01/26 Вск 14:58:35 587894 Ответ
photo2026-01-24[...].jpg 806Кб, 1920x2560
1920x2560
photo2026-01-24[...].jpg 47Кб, 579x202
579x202
photo2026-01-25[...].jpg 105Кб, 1022x252
1022x252
photo2026-01-25[...].jpg 111Кб, 872x148
872x148
у кого есть программа для прошивки контроллера флешки cbm2299es в программе определяется как cbm2199et скачал из списка не подошла
Пропущено 3 постов
1 с картинками.
Пропущено 3 постов, 1 с картинками.
Аноним 30/01/26 Птн 08:49:45 587934
>>587894 (OP)
Почему ты так уверен что у тебя там не чип памяти сдох?
Аноним 22/02/26 Вск 00:49:16 588779
Аноним 22/05/26 Птн 20:42:26 592815
Тоже купил флешку dexp, там контроллер пишет что 2199et, а сам 2299es. На usbdev для 2299 есть, но она эту флешку не видит. Пошел на сайт chipbank, но там прог нет в свободном доступе, только рассказывают какие у них хорошие контроллеры. Где брать прогу пока идей нет, видимо у usbdev такая же беда - идей нет.
Че с ней делать? 08/05/26 Птн 23:20:46 592247 Ответ
i.png 332Кб, 800x800
800x800
i-1.png 103Кб, 317x320
317x320
Сап двач, недавно заказал себе ESP32-2432S028 Только вобще нету идей что с ней делать, понимаю что от части тред бессмыслен, буду рад любому совету :)
Пропущено 12 постов
1 с картинками.
Пропущено 12 постов, 1 с картинками.
Аноним 22/05/26 Птн 12:36:53 592807
>>592805
Да он-то может и вахтер, а в чем он не прав? Приходит хуй и воспринимает доску как интерактивный чатик службы поддержки, создает тредик с тупейшим вопросом по типу у меня сломалося хочу починить или я купил железку и хуй знает че с ней делать. Типа люди в теме только и жаждут чтоб этот затупок починил и побежал мамке хвастать. Хочется интересных диалогов и узнавать новое, делится знаниями, а не писать гайды по ремонту или примеры того что можно сделать с той или иной отладочной платой. Итоговой проект в школе, охуенная идея пип бой, всю хуйню и отдельным тредом. Есть целая куча тредов для таких вопросов, нахуй плодить новые отдельные треды которые не представляют никакой ценности ни для специалистов, ни для новичков. Никто вроде не пишет что нахуй идите с такими вопросами, треды для таких вопросов созданы, пишите на здоровье. А когда создают новый тред по калоночке и помогать-то неохота, сразу создается впечатление что топикстартер слабоумный ( не смог прочесть красные буквы вверху) и невежда. Это как ввалится в институте медицины на консилиум врачей и бесцеремонно вывалить хуй на стол со словами "Я тут Зинку на медни отъябал, гляньте, не намотал чего от нее?"
Аноним 22/05/26 Птн 17:26:45 592811
>>592806
Грабер чего?

Можно сделать создавалку имен вайфай сетей, типа матюки туда писать? Как тяжело такое будет найти? Или глушилку для вайфай?
Аноним 22/05/26 Птн 17:27:45 592812
Какую рацию взять /radio/ новик 04/10/25 Суб 16:19:15 583580 Ответ
image.png 170Кб, 644x366
644x366
Сап двач, нужна помощь спецов, какую рацию лучше взять для прогулок по лесу, чтоб на 1-2 км ловила ? В интернете советуют Baofeng UV 5R и Quansheng UV K5, кто что может сказать, посоветовать?
Пропущено 386 постов
93 с картинками.
Пропущено 386 постов, 93 с картинками.
Аноним 12/05/26 Втр 12:01:45 592380
image.png 150Кб, 310x566
310x566
Аноним 13/05/26 Срд 15:17:44 592444
>>592369
>простая видеоняня и там до пяти камер можно подрубить к одному монитору.

Всё что я смотрел на эту тему оказалось облачной залупой

Ну а теперь уже по опыту с существующими рациями стало понятно что видео не нужно
Аноним 22/05/26 Птн 13:14:45 592808
изображение.png 643Кб, 1111x755
1111x755
изображение.png 603Кб, 1073x747
1073x747
>>592444
Ну смотри, тебе виднее. Тут без облака, все по радиоканалу. Видео отключаемое.
Радиоприемники. Часть 5 Аноним # OP 10/09/25 Срд 14:57:23 582469 Ответ
17557039537760.jpg 246Кб, 959x1000
959x1000
17403416471250.jpg 587Кб, 834x1280
834x1280
150134027615313[...].jpg 84Кб, 600x361
600x361
sport304k1.jpg 188Кб, 853x1400
853x1400
Предыдущий ищем тут: https://2ch.hk/ra/res/553024.html

Старые - новые.
Дорогие - дешевые.
Шипящие - скрипящие.
Бытовые и сканирующие.
Все тут. Обсуждаем, хвастаемся, делимся наработками из пялец и ведер из-под майонеза, рассказываем истории, покупаем полурабочие приемники за 22к, слушаем божественный эфир!

Архив тредов:
1 часть https://2ch.hk/ra/arch/2022-12-19/res/354692.html
2 часть https://2ch.hk/ra/res/491302.html
3 часть: https://2ch.hk/ra/res/553024.htm
4 часть https://2ch.hk/ra/res/573066.html
Пропущено 325 постов
66 с картинками.
Пропущено 325 постов, 66 с картинками.
Аноним 22/05/26 Птн 00:33:24 592794
>>586979
Это "Ельцинские" цены прост. Три нолика срезай - будет обычная цена!
Аноним 22/05/26 Птн 00:37:06 592796
7arjfjErZZgaMZZ[...].jpg 193Кб, 640x854
640x854
>>591241
У меня есть PEPSI-радио, но там только FM и качество звука плохое.
Также, есть приёмник KPE, с FM и AM.
И современный с FM (87-108 МГц), MW, SW, флешкой (может записывать с радио, может проигрывать некоторые файлы) и линейным входом.

Также, есть покрупнее приёмники, например, Degen DE-1103.
Аноним 22/05/26 Птн 08:06:02 592804
Сап музач. У меня проблема: есть проигрыватель, Phillips AZ 1560. Радио ловит ахуенно, работает тоже Аноним # OP 15/05/26 Птн 19:46:16 592559 Ответ
image-177884920[...].jpg 6506Кб, 4080x3060
4080x3060
Сап музач. У меня проблема: есть проигрыватель, Phillips AZ 1560. Радио ловит ахуенно, работает тоже, с дисками вообще без проблем. А с кассетами пиздец. Без кассеты всё крутится и работает (нажимаю Play) без кассеты, а когда вставляю кассету то нихера не работает. В чём дело? Что это может быть? Хочу пофиксить как можно скорее, ибо скучно в тишине сидеть. Если и начинает играть, то звук как будто плывёт, чересчур медленный
Аноним 20/05/26 Срд 23:30:12 592763
>>592559 (OP)
1. Там внутри резиночка есть такая, называется пасик, он у тебя от времени растянулся и прокручивает, разбери аппарат, найди эту резиночку, она идёт от мотора на такое большое "колесо", сними её и купи в радиомагазине чуть меньшего размера, купи несколько - поменьше и ещё поменьше, а то вдруг всё равно большая будет.
2. В лентопротяжном механизме есть прижимной ролик, он от времени мог деформироваться, либо он засран, его надо почистить. Или, может быть, он "задубел", но я не знаю, бывает ли так.
Аноним 20/05/26 Срд 23:31:58 592764
Выкинь ты его, купи советский Маяк 233.
Работы и карьеры тред /work/ Аноним 08/07/25 Втр 01:40:04 579809 Ответ
image.png 816Кб, 1249x856
1249x856
image.png 474Кб, 410x600
410x600
image.png 720Кб, 680x946
680x946
image.png 526Кб, 1539x1064
1539x1064
Работы и карьеры тред

Обсуждаем карьерные перспективы, вакансии и все прочее, связанное с реальной РАБотой в сфере электроники, радиотехники и схемотехники.

Тред будет находится в /ra/, а не в /wrk/, т.к у программистов есть аналогичный тред на доске /pr/
Пропущено 98 постов
8 с картинками.
Пропущено 98 постов, 8 с картинками.
Аноним 05/05/26 Втр 21:43:39 592115
>>590951
Ну так в Китае населения дохуя, да и работать эти китайские инженеры будут в Китае

В других странах инженерам ничё не угрожает, и они долго ещё будут востребованы. До ситуации как у юристов им ещё далеко

Потому что гуманитарии в страхе убегут увидев сколько им нужно учить
Аноним 05/05/26 Втр 22:36:08 592116
>>592115
Инженеры-программисты то соснули. Или это ненастоящие инженеры?
Аноним 20/05/26 Срд 16:26:03 592738
>>591839
Гугли сотни мелких компаний по производству электроники, импортозамещению итд. Присылай им на мыло краткое резюме на пол-странички с образцами корпусов. 99 компаниям конструктор нафиг не всрался а сотой как раз нужен, только где ж его найти, а тут как раз твоё письмо. Короче всё как с бабами - чем больше подкатов тем больше результатов.
Че за антенна? Аноним 19/05/26 Втр 09:40:50 592678 Ответ
1779172031816107.jpg 843Кб, 2700x3600
2700x3600
1779172279607113.jpg 833Кб, 2700x3600
2700x3600
1779172836904146.jpg 821Кб, 2700x3600
2700x3600
1779172282587150.jpg 971Кб, 2700x3600
2700x3600
Сап двач. Нужно узнать насколько герц пикрил антенна. Если возможно то еще и дальность действия.
Пропущено 2 постов
3 с картинками.
Пропущено 2 постов, 3 с картинками.
Аноним 19/05/26 Втр 12:15:26 592690
>>592678 (OP)
Может быть что антенна для GSM/4G LTE Modem. Но разъем по толщине больше самого модема.
Но это что-то очень коротковолновое, на уровне около ~ 1Ghz. LTE, GSM, Wifi. Но у них обычно другие разъемы.
Аноним 19/05/26 Втр 16:20:48 592711
lgmcpaf7lg.png 915Кб, 1079x864
1079x864
>>592690
>Но это что-то очень коротковолновое,

Удлинительная катушка + разъём телевизионный...
Аноним 19/05/26 Втр 19:36:40 592717
>>592678 (OP)
Антенна от DVB-T usb-свистка, с магнитным основанием. Для "корректной" работы примагничивается к корпусу компа. Это бесполезный кал, можешь выкинуть.
ЗАСМЕЯЛСЯ - ОТПАЯЛСЯ Аноним 30/04/17 Вск 18:25:42 282124 Ответ
14270401468690.jpg 143Кб, 960x686
960x686
14270429351580.jpg 177Кб, 1280x884
1280x884
14275511184690.jpg 2516Кб, 3264x2448
3264x2448
Перекат бесконечный.

>и часто вы меряете напряжения выше 600пк-пк?

>Вы не поверите! Каждый божий день я просыпаюсь, чищу зубы, а потом лезу в трансформаторную будку мерить напряжение. Потом возвращаюсь домой, пью водку, пересматриваю видео Дейва Джонса, где он половину ролика вопит о неправильных предохранителях в Uni-Trend. Плачу крокодиловыми слезами, навзрыд. А потом опять в будку! А зачем еще нужен мультиметр?
Пропущено 997 постов
286 с картинками.
Пропущено 997 постов, 286 с картинками.
Аноним 19/05/26 Втр 15:55:40 592710
Аноним 19/05/26 Втр 17:32:56 592712
image.png 38Кб, 229x220
229x220
image.png 226Кб, 512x460
512x460
image.png 50Кб, 165x420
165x420
>>592710
хрюкнул с дизайна. так и представил как пикрил сидел искал референсы в гугл картинках и нахуевертил эту карточку
Аноним 19/05/26 Втр 18:32:33 592714
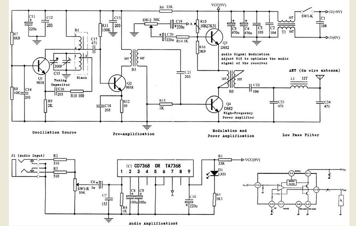
>>338104 (OP) Отговорите от покупки пикрила, а то нарезать всякое пилкой чет надоело. По ручной фре Аноним 20/04/26 Пнд 01:03:22 591526 Ответ
6826246849.webp 96Кб, 1800x1800
1800x1800
6826247000.webp 71Кб, 1800x1800
1800x1800
1.webp 104Кб, 900x1200
900x1200
>>338104 (OP)
Отговорите от покупки пикрила, а то нарезать всякое пилкой чет надоело.

По ручной фрезе мудрый анон говорит, что

>Там все алюминиевое. Купил тиски для дрели из такого же профиля - все болтается.

Это да, на ОЗОНЕ пишут если все подтянуть и заменить вал, то, вполне приемлемо за свои деньги.

Но вот наткнулся на трехосный фрезерный ЧПУ, стоит дешевле и не нужно в ручную пердолится, понарезать люминий, фанеру и оргстекло для коробочек самое то же, еще и лазер можно прикрутить. Да и поиграться с ЧПУ интересно.
Пропущено 12 постов
5 с картинками.
Пропущено 12 постов, 5 с картинками.
Аноним 15/05/26 Птн 13:39:05 592530
DC-Source Proje[...].webm 14919Кб, 1280x720, 00:02:22
1280x720
>>591526 (OP)
На 30й секунде. Он радиокоте обитает.
Самоделка. И она рабочая результат на видео. Тоже хочется.
Аноним 18/05/26 Пнд 03:28:42 592643
>>592506
3Д принтеры делают на CAN шинах, там те же драйверы на те же шаговики. Можешь голову или куски плат оттуда взять.
Аноним 19/05/26 Втр 14:12:57 592703
>>592506
Конечно есть.
Вообще-то "серва" типа Delta ASDA (тупо вспомнил первое что пришло в голову - загугли название и смотри на картинке) например или ей подобных это коробка + сам движок сервы. Такие коробки имеют много интерфейсов. Длина обычно это либо RS485 либо Ethernet. Может и Can быть но это смотреть надо
Подсобите новчику Аноним 17/05/26 Вск 15:18:18 592623 Ответ
IMG3234.jpeg 220Кб, 1929x1170
1929x1170
Товарищи знающие, подсобите!
Сам никогда таким не занимался, но вот пришлось
Не знаю как объяснить умному дядьке, который станет ваять сие чудо, надо накарябать умному послание на языке электрической схемы.
Прошу подсобить со схемой модульной системы, состоящей из командной платы-основания и четырех съемных прецизионных модулей-резисторов в форме кубиков

Конструктивные особенности:
• Корпус-основание: Содержит входные и выходные клеммы, а также контактные площадки для установки модулей. Реализует последовательное соединение добавляемых резистивных блоков.
• Модули: Каждый куб представляет собой герметичный экранированный блок с высокостабильным резистором (рекомендуемый класс точности — не ниже 0,01
• Интерфейс: Соединение модулей с платой через позолоченные разъемы типа «банан» (мини) или подпружиненные контакты (Pogo-pins) для минимизации переходного сопротивления.

Логика работы (Деление напряжения):
Схема строится таким образом, что выходное напряжение снимается с фиксированного опорного плеча в базе, а модули наращивают сопротивление верхнего плеча делителя:
1. 1 модуль: обеспечивает коэффициент деления 1:25 (K = 0,04)
2. 2 модуля: увеличивают общее сопротивление, давая 1:50 (K = 0,02)
3. 3 модуля: 1:75 (K = 0,0133)
4. 4 модуля: 1:100 (K = 0,01)
Аноним 17/05/26 Вск 21:12:58 592634
Таблетки давно принимал?
Аноним 19/05/26 Втр 10:55:42 592687
>>592634
Сначала я тоже не понял. Пришлось перечитать 3 раза.
Да ему просто схему надо нарисовать и всё. ТЗ она написал, схему теперь надо.
MeshCore #2 Аноним 19/04/26 Вск 16:05:49 591502 Ответ
image.png 113Кб, 640x640
640x640
image.png 2668Кб, 1220x1444
1220x1444
image.png 815Кб, 1220x2712
1220x2712
image.png 459Кб, 1220x2277
1220x2277
Логическое продолжение Meshtastic, выпущенное в 2025 году.

Настройки (ДС):
Частота: 868.731018
Bandwidth: 62.5
Spreading factor: 7
Coding rate: 7

Прошиться: https://meshcore.co.uk/flasher.html
Карта: https://meshcoretel.ru/ru/map
Быстрый старт: https://youtube.com/shorts/U5LoPUF8o98

Q: В чем отличие от Meshtastic?
A: Роль репитера и роль клиента четко разделены. Клиент в MeshCore не может быть репитером. Сеть не такая мусорная и более стабильная. Устройства не срут телеметрией в сеть.

Q: Какое устройство выбрать для клиента?
A: Heltec V4 подойдёт для начала, заказывать с озона/али. Для Heltec V4 ревизии 4.3 (версия напечатана на обратной стороне платы, там где коннектор питания) стоит использовать прошивку 1.15.0 и выше

Q: Какую взять антенну?
A: Moxon 868Mhz или пружинку на магните.

Заходим, общаемся, чатимся в Public, пингуемся в #connections, ищем плюсы по сравнению с Meshtastic, травим анекдоты в #jokes.
Пропущено 56 постов
12 с картинками.
Пропущено 56 постов, 12 с картинками.
Аноним 14/05/26 Чтв 22:10:27 592491
>>592478
>Не вздумайте строить никакие меш сети, быстро вырубили трансиверы! Всех посодют!
Интересно, это обычный степаха-трясун серит или лахту сгоняют даже в непопулярные разделы?
Аноним 14/05/26 Чтв 22:45:43 592493
>>592491
Лахтазависимый, спок
Аноним 18/05/26 Пнд 19:26:49 592660
изображение.png 987Кб, 1280x857
1280x857
изображение.png 323Кб, 1230x648
1230x648
С чего начать?! Аноним 13/05/26 Срд 11:47:58 592439 Ответ
IMG202605131146[...].jpg 3084Кб, 3104x3104
3104x3104
IMG202605122149[...].jpg 4476Кб, 3104x3104
3104x3104
Всем привет!недавно вывихнул колено и сидя дома на больничном подумал а не отремонтировать ли мне пару колонок у которых нелады со звуком.
Есть саб sony с усилителем идет очень слабый звук а на высоких частотах отрубается напрочь. И есть так же динамик с усилителем с него просто идет слабый Тихий звук без искажений но Тихий. Визуально с платами все ок, подскажите с чего начать диагностику, как выявить неисправность?
Пропущено 19 постов
2 с картинками.
Пропущено 19 постов, 2 с картинками.
Аноним 18/05/26 Пнд 08:53:01 592645
>>592636
>Диагностика начинается с питания. Если с ним всё в порядке пиздуешь отслеживать, где у тебя в тракте проёбывается сигнал. Всё.
Это ему давно уже намекнули, он ответил что такие советы дают скудоумные.
>>592642
>Ну вообще-то самая легкая часть ремонта это замена протекших конденсаторов и конденсаторов с емкостью, отличной от номинальной, указанной на корпусе так-то.
Не очень правильный у тебя подход к надежному восстановлению работоспособности, дилетантский. Можно конечно пробежаться ESR метром прямо не выпаивая, оценить что почем и если много дохловатых конденсаторов принять решение о ковровой замене, но это ближе к реставрации старья. Начинать нужно так и так и с питания, пройтись вольтметром, пригрузить на сахарок/лампочку, посмотреть осциллом что все чистенько, пробежаться по микросхемам, скачать даташиты и если с питанием все норм, то приступать к прослеживанию цепочки прохождения сигналов. Тут вариации от комбинации генератор-осциллограф до использования в качестве генератора пальца. Выйти-то ты выйдешь на тот же самый конденсатор возможно, но так-надежнее. Конденсатор может влегкую на время починится от нагрева паяльником или другой суеты вокруг, лучше не трогая его изобличить. Это работает и в другую сторону, дохлый конденсатор можно найти подогревая их, но не всегда и не во всех цепях и не все. А если еще и нормального ESR метра нету, то конденсатор нужно искать именно по прохождению сигнала. Насчет резисторов опять двояко, крупные SMD резисторы испытывая циклический нагрев могут давать трещины в пайке, мелкие могут подгорать с увеличением сопротивления и т.д. Предварительный осмотр и оценка бэкграунда устройства тут дает ответы на многие вопросы. В осмотре опыт важен, именно насмотренность. Кстати большой опыт ремонтника может со стороны выглядеть что он действует не логично и не последовательно, это не так, он просто провернул многое в голове и бьет уже по болевым точкам дефекта. Начинающим так делать не надо и устраивать Карго-культ тоже, а нужно разобраться в том как работает устройство и доказательно найти дефект, проверив по пути второстепенные моменты.
>>592636
>Изучи, как работает устройство,
ОП мультиметром собственным пользоваться не умеет, на предложение изучить закон Ома и научится пользоваться тестером ответил разорванной жопой и сказал что такие глубокие познания электротехники это прерогатива сервис-инженеров АСЦ, а он человек простой, берет и ремонтирует не вникая в принципы работы. Ему только гайд нужен с четким пошаговым алгоритмом действий, с него только гордость за блестящий ремонт и речи родни на поминках что был мастер золотые руки и все делал сам, так кажется говорят на похоронах о рукожопых дебилах которые всю жизнь рукопомойничали заматывая синей целебной изолентой все подряд.
Аноним 18/05/26 Пнд 10:44:21 592650
Когда заходишь в тред, а аноны за тебя по-существу уже всё и ответили.

:-}

...Ну всё примерно так, только бы еще подрихтовать тон общения, а то скоро точно никто ничего спрашивать не будет. Будут бояться что мозгом задавят =)
Но, впрочем, чья бы корова мычала, моя бы молчала. У меня вон тоже тон был хуёвый, пердак распидорасило что примерно раз в 5й пишешь что-то вменяемое, а на твой пост молчок, тогда как на срачи и проч ОП треда явно отвечает. И это не только про ремонт.

Ладно. ОП треда всё равно исчез.
Аноним 18/05/26 Пнд 13:03:11 592654
>>592650
>Ладно. ОП треда всё равно исчез.
Он обещал из принципа найти дефект и снять мне видео как он победил колоночку. Так что ждем. Хуево только что им движет обывательский интерес чтоб колонка запела, а не желание разобраться и приобрести навыки. Мастеровые вымирают и никто учиться сложным вещам с высоким порогом вхождения не хочет. И этот ОПхуй такой же.
КВ Тред ч.4 Аноним # OP 06/02/26 Птн 13:23:41 588084 Ответ
изображение.png 314Кб, 1000x1000
1000x1000
изображение.png 864Кб, 1315x1315
1315x1315
изображение.png 1147Кб, 1500x1011
1500x1011
изображение.png 1223Кб, 1200x800
1200x800
Тут мы развешиваем на деревьях дИполи или дипОли, настраиваем трансильвер Лоповка, дудим со свободными радиолюбителями на частотах 10460, 3000+, вслушиваемся в жужжалку 4625, разогреваем лампы киловатников, и боремся с помехами от диодных лампочек соседа путем выезда в "поля".

Раритетный тред номер 1, утопает тут: https://2ch.su/ra/res/132739.html
Более свежий тред номер 2, утопает тут: https://2ch.su/ra/res/547332.html
Прошлогодний тред номер 3 потонул здесь: https://2ch.su/ra/res/582473.html
Пропущено 241 постов
35 с картинками.
Пропущено 241 постов, 35 с картинками.
Аноним 15/05/26 Птн 08:00:29 592498
>>592472
Загородный дом на расстоянии не менее 80-100 км от крупных городов расположенный на отшибе деревни с оптикой Ростелекома по улице. Несколько мачт, скромных 15-ти метровых. Кабель жирный. Все, КВ у тебя в полный рост даже на скромный трансивер.
Аноним 15/05/26 Птн 08:45:39 592500
>>592498
Хуя ты. А у меня попроще все. Диполь с крыши во двор и qrp трансивер(есть правда ещё микро па50) и все нормально работает. От города 20км, концом соседские дома, светодиодные лампы и интернет. Вышка рядом ГСМ ещё
Аноним 15/05/26 Птн 11:56:12 592504
>>592500
Да это понятно, в глуши все равно лучше. Хотя сельские сети эти, 10кВ все равно вокруг есть, изоляторы подтекают трещат суки и всем похуй покуда не вьебет. Дома пиздец. В гараже лежит мачта пятнашка, без лебедки просто секции, надо ее будет поставить и даже там будет уже неплохо, дома вокруг в километре минимум, но есть подстанция 110 кВ, она прям метрах в 500 по прямой. Никуда не денешься. Но там у меня усилок 400 Вт припасен, надо заниматься, но это хуй с ним потом. Но тут есть пространество для маневра, радиолюбители существа хрупкие и старые, нужно забирать у безутешных вдов аппаратуру, деревни вымирают, нужно цеплять домики с газом и хотяб холодной водой.
Настройки X
Ответить в тред X
15000
Добавить файл/ctrl-v
Стикеры X
Избранное / Топ тредов