Главная Юзердоски Каталог Трекер NSFW Настройки

Радиотехника

Создать тред Создать тред
Check this out!

По тупым вопросам — в закреплённый тред.


Паяем махарайки, осуждаем друг друга за разводку платы и макетку из куска фанеры. Хвалимся самодельными ебушками про уровня. Пиратское радио и официальное - связисты всех мастей приветствуются. Форсы "знаменитостей" не приветсвуются, вниманиеблядство и ардуиносрачи тоже. Не можешь сходу назвать закон ома и первое правило кирхгофа - в прикрепленный тред по любому вопросу.

<<
Каталог
Nixie, VFD и прочих нескучных индикаторов-тред #3 /nixie/ Аноним 30/04/22 Суб 21:43:24 493628 Ответ
206ec11600aaf18[...].jpg 272Кб, 928x629
928x629
287612.jpg 48Кб, 680x357
680x357
7e5c6ac29b.jpg 151Кб, 600x450
600x450
9658763-5.jpg 83Кб, 960x482
960x482
Синие светодиоды, управление на микроконтроллерах, фап на божественные Noritake Itron и прочее безумие ITT.

Предыдущий раковник тонет тут https://2ch.hk/ra/res/423483.html
Пропущено 820 постов
238 с картинками.
Пропущено 820 постов, 238 с картинками.
Аноним 08/09/25 Пнд 12:32:36 582401
Сделали все часы что ли?
Аноним 26/10/25 Вск 12:57:03 584325
bump
Аноним 03/01/26 Суб 21:35:03 586997
>>577807
> Получения 180В из 5.
Зачем все это делают, если высоковольтное питающее можно взять прямо из сети? Никси это тупо многоэлектродные неоновые лампы. Главное ограничить ток их катодов резисторами до уровня, который не превышает предельно допустимый. А напряжение питания при этом хоть 400В может быть. Тем более что в высоковольтных ключах сейчас недостатка нету.
3D-принтеров и печати тред #28 Аноним 25/12/24 Срд 10:57:05 569187 Ответ
84yuws3yfva2xt6[...].webp 27Кб, 524x609
524x609
printing-tronxy[...].webp 62Кб, 1000x1000
1000x1000
vlg3xtc82nthf49[...].jpg 146Кб, 1024x576
1024x576
Интеграция-3D-п[...].webp 59Кб, 1024x816
1024x816
➡️ Предыдущий тред тонет здесь:
https://2ch.hk/ra/res/550421.html
➡️ Филиал в /diy/: https://2ch.hk/diy/res/635156.html / https://arhivach.ng/thread/798512/

-Продолжаем печатать себе зубы, сердца и легкие.
-Продолжаем проектировать принципиально новые нескучные принтеры с помпонами и драконами на направляющих.
-Продолжаем печатать на заказ по цене пластика, моделируя по фото за бесплатно.
-Пишем свои слайсеры, препроцессоры для слайсеров, постпроцессоры и ремешим toolpaths в 200 метровые obj для CFD анализа
-Покупаем готовые 3D-принты у китайцев, печатающих на заказ.
-Работаем на ферме Ашота, который купил десяток дерьмовых принтеров и теперь монополизирует местный рынок.
-Открываем свои фермы печати и монополизируем рынок дилдаков, спортинвентаря, спорт-сексинвентаря и ювелирки в своем мухосранске.
-Пытаемся спроектировать свой SLS/SLM принтер из говна и лазерных указок

Модели для печати брать тут:
https://www.thingiverse.com/
https://www.printables.com/
https://www.yeggi.com/
Не совсем для печати, но тоже много полезностей:
https://grabcad.com/library

Советую следующие каналы Youtube к просмотру:
3д печать ради 3д печати:
https://www.youtube.com/@ivanmirandawastaken
https://www.youtube.com/@CNCKitchen
https://www.youtube.com/@MadeWithLayers
https://www.youtube.com/@TeachingTech
Пропущено 1305 постов
225 с картинками.
Пропущено 1305 постов, 225 с картинками.
Аноним 19/01/26 Пнд 14:15:03 587684
Что посоветуете купить из бич вариантов?
Нужен принтер для печати небольших корпусов для махараек.
Раньше на слуху был Эндер, а сейчас что?
Аноним 19/01/26 Пнд 15:29:33 587686
>>587684
Сейчас на слуху хламбу лаб, но его дешевый A1 mini не умеет в ABS. У него стол ограничен до 80 градусов. А для корпусов лучше всего ABS я считаю.
Аноним 19/01/26 Пнд 20:24:30 587701
>>587686
Че наезжаешь? Я свой новый рефаб за 15 тыщ купил. Включил и сразу печатаю, ебли ровно 0%
Для ABS надо не только более горячий стол, но и закрытый корпус, алсо вытяжку, потому что он чадит ядами во время печати.
А так просто печатаешь петгом и никаких проблем
Великолепный Инструментов и Приборов тред TOOLS Аноним 06/10/22 Чтв 20:15:54 505948 Ответ
t1.jpg 217Кб, 609x875
609x875
t2.jpg 125Кб, 688x495
688x495
t3.jpg 414Кб, 1280x720
1280x720
t4.jpg 489Кб, 1434x900
1434x900
Здесь мы обсуждаем паяльники, паяльные станции, фены, клеевые пистолеты, пинцеты, мультиметры, блоки питания, станки и прочие инструменты, которые будут полезны или необходимы радиолюбителю.

Предыдущий тренд: https://2ch.hk/ra/res/471932.html
Пропущено 1640 постов
301 с картинками.
Пропущено 1640 постов, 301 с картинками.
Аноним 01/12/25 Пнд 23:57:05 585930
Есть какой-нибудь прибор который одновременно и ESR и внутреннее сопротивление аккумуляторов умеет измерять?
Вроде почти одно и то же, но обычно LCR-метры не умеют постоянный ток, а измерители сопротивления – 100кГц.
Аноним 17/12/25 Срд 14:21:06 586562
Какой мультиметр можно с озона запупить огромным чёрным мешком, чтобы просто раскидывать их по квартирам, гаражам, бордачкам, рюкзакам, дачам, хатам знакомых, небесам и аллахам? Заебался вечно забывать его взять и переться обратно в машину за фикспрайсной говномерилкой за 100 рублей просто чтобы что-то примитивное посмотреть.

Любой примитивный кирпич подойдёт, без автоматики, без подсветки, без замеров конденсаторов, но с одним единственным условием: звонилка должна не реагировать на омметр падающий ниже какого-то значения спустя полсекунды, а быть отдельной аналоговой звонилкой, чтобы брррррык по гребёнке контактов на шлейфе, и в ту же миллисекунду понять на каком из них пискнуло. Почему-то после 2010 эта фича отовсюду пропала.
Аноним 18/12/25 Чтв 01:27:40 586580
image.png 266Кб, 1280x720
1280x720
>>586562
Ну ты звонилку и возьми, мультиметр то тебе зачем?
Программно определяемого радио тред sdr Аноним 19/03/24 Втр 15:21:02 551675 Ответ
rtlsdr-dvbt-820[...].jpg 54Кб, 1024x630
1024x630
16767439628440.png 952Кб, 1600x900
1600x900
16515259971470.jpg 1256Кб, 2800x1778
2800x1778
16830140418180.mp4 2663Кб, 1280x720, 00:01:27
1280x720
Тут мы ловим УКВ и КВ на свистки с конвертером и без, принимаем Meteor M2 на вешалку, пытаемся купить оригинальный RTL-SDR v3, ищем правильный клон SDRPlay с диодами на входе, а также занимается прочими непотребствами

Железо
RTL-SDR v3 и v4 ага попробуй купи https://www.rtl-sdr.com/buy-rtl-sdr-dvb-t-dongles/
HackRF https://greatscottgadgets.com/hackrf/
LimeSDR https://limemicro.com/products/boards/limesdr/
А также BladeRF, SDRplay (и его клоны), Airspy, PlutoSDR, тысячи их

Софт
Новый и пиздатый SDR++ https://github.com/AlexandreRouma/SDRPlusPlus/releases
Ещё подающий признаки жизни SDR# https://airspy.com/download/
SDRangel https://github.com/f4exb/sdrangel/releases
SDRuno / SDRconnect https://www.sdrplay.com/downloads/
SDR Console https://www.sdr-radio.com/console
HDSDR https://www.hdsdr.de/

Инструкции
Попытка в вики с прошлого треда: https://rawiki.ru/
Книжка на русском с позапрошлого треда: https://drive.google.com/drive/folders/1LJrMhPSMJBtIY9BoPRtcr7DLxlNELuE_?usp=sharing
Старая книжка на инглише: https://www.surviveuk.com/wp-content/uploads/2016/07/The-Hobbyists-Guide-To-RTL-SDR-Carl-Laufer.pdf
Ещё более старый FAQ, написанный анонами: https://github.com/themych/sdr-faq

Не забываем, что при помощи говна и палок можно не только принимать, но и передавать:
https://github.com/F5OEO/rpitx
https://github.com/ha7ilm/qtcsdr

Предыдущий тред: https://2ch.hk/ra/res/488067.html
Пропущено 1569 постов
265 с картинками.
Пропущено 1569 постов, 265 с картинками.
Аноним 20/01/26 Втр 23:23:55 587728
Аноним 20/01/26 Втр 23:30:00 587730
176894087539538[...].jpg 743Кб, 1343x2523
1343x2523
>>587706

Ты лучше по цене конвертера найди дубовый mirisdr от китайцев по типу пикнила.
Аноним 21/01/26 Срд 12:22:39 587753
Побампаю тред.

SigDigger https://batchdrake.github.io/SigDigger/ - Софтина для анализа сигналов, поддерживает все что умеет SoapySDR, самая главная фича для меня наличие панорамного спектра (широкое сканирование) который перестраивается в реалтайме.
Радиоприемники. Часть 4. Аноним 10/02/25 Пнд 12:27:52 573066 Ответ
degende1103a.jpg 42Кб, 765x591
765x591
6768061928.jpg 130Кб, 1000x1000
1000x1000
17387422837532.jpg 1722Кб, 2048x1366
2048x1366
167368269912458[...].jpg 279Кб, 1100x1403
1100x1403
Предыдущий ищем тут: https://2ch.hk/ra/res/553024.html

Старые - новые.
Дорогие - дешевые.
Шипящие - скрипящие.
Бытовые и сканирующие.
Все тут. Обсуждаем, хвастаемся, делимся наработками из пялец и ведер из-под мйонеза, рассказываем истории, слушаем божественный эфир!
Пропущено 755 постов
211 с картинками.
Пропущено 755 постов, 211 с картинками.
Аноним 08/11/25 Суб 22:13:38 584790
>>573066 (OP)
Уже лет 17 у меня лежит деген как на пике, v3 вроде как.
Это что до сих пор пиздатый приемник? Я помню в течение пары лет после него samgeen выпускал несколько винрарный моделей, которые вроде как были лучше во всем.
Аноним 08/11/25 Суб 22:17:40 584791
>>581521
Этим как и 10 и 20 лет назад остается только пиздовать в походы и там слушать.
Аноним 08/11/25 Суб 22:27:08 584793
>>579727
Попизди мне тут. Есть город, а есть город покрупнее. В городе покрупнее стоит передатчик со всеми станциями, в мелком крутят только русское радио. Вот и получается что ты из своего мелкого города приехал на дачу, а там не ловится то, что тебе надо, потому что передатчик есть только в другом городе.
Например в 90е-00е КМВ вещало больше станций и более интересных чем Ставрополь. Хотя Ставрополь типа административный краевой центр, тот же радио maximum можно было послушать только если поехал в сторону гор поближе к КМВ.
В ебенях более дальних типа Светлоград, Ипатово даже ставропольские станции было не слышно, только русское радио с местного передатчика.
А в еще более дремучих ебенях, Благодарном, не было слышно даже их, но там местный радиолюбитель не растерялся, собрал FM-трансмиттер и стал ретранслировать со спутника какую-нибудь станцию, а какую вроде как выбирал народ, или бандосы местные.
ПЛИС FPGA Аноним 06/02/23 Пнд 23:54:40 517577 Ответ
CringeFPGA.webm 24243Кб, 640x360, 00:03:40
640x360
Screenshot 2023[...].png 170Кб, 974x1862
974x1862
1675713668.png 187Кб, 1191x691
1191x691
cl-5a-75b-v61-f[...].jpg 1562Кб, 3017x1851
3017x1851
Погромируем, симулируем, синтезируем
Предыдущий тред: >>397766 (OP)
Пропущено 850 постов
114 с картинками.
Пропущено 850 постов, 114 с картинками.
Аноним 08/10/25 Срд 20:29:08 583729
Аноним 09/10/25 Чтв 07:48:02 583743
>>583729
Да. Дипсик даже справился.
Но немного с толку может сбить формулировка. Можно понять либо как просто 4 различных числа. Типа сделать сдвиговый регистр и проверять есть ли в нем поступившее число и если нет, то все сдвигать и запихивать новое число.
Однако из пункта 6 следует что их ещё нужно сортировать по порядку поступления. То есть, если число уже было, то нужно все передвинуть, чтобы это число оказалось наверху. И именно с этим чаще всего ошибается дипсик. Вероятно и не очень внимательные люди могут ошибиться.
Аноним 10/10/25 Птн 10:44:57 583782
>>583743
> Но немного с толку может сбить формулировка.
Может это и было сделано, чтобы сбить с толку ллмки
Радиостанции БаКЛофенг и аналоги. ч.2 Аноним 29/01/24 Пнд 17:22:19 547267 Ответ
mfshop.rubaofen[...].jpg 135Кб, 652x800
652x800
15486400910280.jpg 53Кб, 400x438
400x438
600013662568b0.jpg 406Кб, 1000x1000
1000x1000
S5f809f790cc84d[...].jpg 647Кб, 1000x1000
1000x1000
Только в этом треде обсуждаем все плюсы и минусы этих дерьмовых прекрасных радиостанций, только здесь проклинаем это ебучее китайское говно радуемся от владения этими станциями и мечтаем о их покупке.

Это тред только для обсуждения китайских поделок, настоящие радиостанции обсуждаются в этом треде: https://2ch.hk/ra/res/430299.html

Прошлый тред утопает тут: https://2ch.hk/ra/res/349384.html#535829
Пропущено 599 постов
95 с картинками.
Пропущено 599 постов, 95 с картинками.
Аноним 04/01/26 Вск 20:02:06 587033
Анонче, у всех нищераций настолько хуёво VOX работает? Ставишь чувствительность 1, а всё равно приходится ОРАТЬНАХУЙБЛЯДЬ в мик, чтобы пошла передача. Что бао, что квашня. Что с гарнитурой, что без.
Аноним 10/01/26 Суб 16:59:34 587361
7780.png 797Кб, 1080x2400
1080x2400
Что ананимас скажет про данную радейку?
Аноним 16/01/26 Птн 06:54:02 587592
>>587361
Есть воксун, батя одобряет.
я начинающий , так что не судите строго. как мне подключить 8ом динамик к унч и что нужно заменить ? 26/06/25 Чтв 17:17:12 579263 Ответ
приёмник.jpg 42Кб, 775x451
775x451
я начинающий , так что не судите строго. как мне подключить 8ом динамик к унч и что нужно заменить ?
Аноним 26/06/25 Чтв 20:08:27 579275
Правее С5 все выкинуть и подключить усилитель на lm386 или чем-то подобном. Усилитель можно в виде готовой платы на алиэкспрессе купить.
Circuit bend тред Аноним # OP 22/03/24 Птн 01:11:39 551970 Ответ
image.png 1727Кб, 1200x630
1200x630
image.png 4034Кб, 1600x1200
1600x1200
Сап двач, тред маргинальных нойзеров которые из игрушечного пианино своей покойной младшей сестры и старой драм машины деда алкаша творят износ ушей. Делитесь своими схемами, советами ньюфагам и готовыми проектами.
Не видел тредов на эту тему так что решил вкатить.
Пропущено 1 постов
1 с картинками.
Пропущено 1 постов, 1 с картинками.
Аноним 22/03/24 Птн 07:33:41 551983
>>551970 (OP)
>пианино своей покойной младшей сестры

Сделал мне грустно бака
Аноним 24/06/25 Втр 18:51:32 579176
>>551970 (OP)
Интересный трэд. Вкидывай, что делал.
>>551983
И не говори...
Аноним 25/06/25 Срд 15:48:33 579214
>>551970 (OP)
В далёком 2007 году замодил roland tr626. Там все было просто: от звукового чипа провода и вывод на корпус с разъемом rca. Далее замыкая в рандомном порядке происходило искажение звука.
Магазины Аноним 21/08/15 Птн 19:31:02 183665 Ответ
226Кб, 1019x797
1019x797
Добрый вечер, аноны. Предлогаю в этом итт треде обсуждать где лучше всего затариваться деталями/корпусами/оборудованием, а где этого делать не стоит. Из моей практики: platan, chip-nn - работают четко, без кидалова. У чип-нн еще и доставка почтой очень дешевая - всего 170р, но не такой широкий ассортимент. Инбифо: ебучий говноед, заказывай на алиэкспрессе, маузере и т.д.

А вот ребята под вывеской "Сириус телеком", они же "Сеть магазинов «ПРОФИ»" - редкостные уебы. Заказывал у них блок питания, выставили счет, оплатил счет. Пишет на мыло менеджер "кок-пок, курс доллара, переоценка, или бери бп дешевле или деньги назад". Ну ок, выбрал бп подешевле (вместо программируемой ёбы какую-то хуйню с аналоговыми регулировками). Мало того, что эти пидоры, не предупредив меня, за мой счет вызвали машину транспортной компании до своего офиса, так они еще и помятый бп прислали и разницу в цене так до сих пор и не компенсировали.

В общем, делимся годнотой и баттхертом.
Извиняюсь, если запилил платину, давно не был у вас
Пропущено 1649 постов
275 с картинками.
Пропущено 1649 постов, 275 с картинками.
Аноним 22/06/25 Вск 10:59:52 579086
186498129812739[...].jpg 26Кб, 320x512
320x512
Кто-нибудь пользуется услугами закупщиков компонентов, у которых не слишком накладно закупаться? Поделитесь, плез, контактами.
В идеале хотел бы просто скинуть такому список компонентов к закупу, а он напротив каждого напишет цену и в конце укажет итоговую сумму.
На Али хренова туча таких, но они друг на дружке сидят, т.е. перекуп на перекупе, и от сравнительно мелких списков или даже штучных запросов воротят нос, мечтая о жирных закупках. В результате стоимость закупа для мелкой махарайки раздувается до не приличной цены...
Аноним 24/06/25 Втр 22:25:54 579184
>>579086 Розничные заказы никому нахуй не упали.
02/07/25 Срд 16:44:41 579479
ДОМАШНЕГО РАДИАЦИОННОГО КОНТРОЛЯ ТРЕД Аноним 24/11/17 Птн 08:34:55 303755 Ответ
0a5616c439d432L[...].jpg 11Кб, 500x411
500x411
Удивлён, что треда до сих пор здесь нет.

В связи с недавней истерией о рутении 106, задумался о мерах защиты. Для тех, кто в бункере:

https://meduza.io/news/2017/11/21/po-mayak-otverglo-prichastnost-k-vybrosu-radioaktivnyh-veschestv-na-urale
https://meduza.io/news/2017/11/21/grinpis-potreboval-rassledovat-vybros-radioaktivnyh-veschestv-na-urale
https://meduza.io/feature/2017/11/21/rosgidromet-priznal-tysyachekratnoe-prevyshenie-urovnya-ruteniya-106-v-chelyabinskoy-oblasti-mesyats-nazad-o-vozmozhno-avarii-govorili-v-evrope

Давайте поразмышляем. Европейцы зафиксировали лишь рутений. Это не так плохо. Могло быть хуже, если бы они, помимо него, засекли ещё и радиоактивный йод, но к счастью для всех, это не так.

Я вижу 2 стратегии, позволяющих любому из нас минимизировать возможные риски заражения:
1) нужно держаться подальше от очага заражения (лечится переездом подальше от Урала)
2) нужно предотвратить возможность накопления изотопа в организме. Это я сейчас и хотел бы разобрать.

Я считаю удачей, что авария случилась осенью, а не весной, зимой или летом. В связи с тем, что у рутения 106 полураспад длится год, к следующему сельскохозяйственному сезону (т.е весной 2018, полгода спустя нынешний момент) его уже будет меньше, чем в любом другом варианте (однако, его содержание в биосфере всё равно будет больше половины исходной массы выброса).

Я вижу лишь один возможный способ предотвратить аккумуляцию изотопа в наших телах -- проверять на его содержание все продукты питания и предметы быта, с которыми мы контактируем. Главная угроза, которую я вижу -- именно в аккумуляции. Можно допустить, что если выброс изотопа размажется по поверхности планеты, то риск встречи твоего организма с его частицами оказывается крайне мал, и даже можно говорить о безопасности. Но, нельзя забывать, что достаточно близко к облаку заражения расположены территории с развитым сельским хозяйством. Аккумуляция будет происходить -- начиная с растительных организмов, заканчивая тобой.

А теперь, вопрос. Как в домашних (не-лабораторных) условиях можно зафиксировать факт заражения? Немного о самой механике процесса. Извините, но нормальной ссылки не нашёл, см. сразу пункт 2:
http://freeresearcher.net/2017/11/22/ruthenium/
Рутений 106 трансмутирует в Родий 106, процесс сопровождается бета-излучением, полураспад около года.
Родий 106 трансмутирует в стабильный Палладий 106, процесс сопровождается бета-излучением, полураспад практически сиюминутный.

Вопросы:
1)Существуют ли бытовые дозиметры, способные обнаружить соответствующее бета-излучение?
2)Существует ли возможность того, что заражённая Рутением 106 пища не может быть обнаружена по сопутствующему бета-излучению?
3)Какие дозиметры подойдут для моей задачи? Где их достать и сколько это будет стоить?
Пропущено 639 постов
111 с картинками.
Пропущено 639 постов, 111 с картинками.
Аноним 22/06/25 Вск 09:46:11 579083
>>579078
>Возьми, погугли — и узнаешь, что...
Что в документации написан номинал резистора и максимальная емкость нагрузки. Какая с этого разница как снимать выходной импульс?

>Хотя включение датчика на ней больше похоже на правду.
Нюанс в том, чтобы обеспечить скорость восстановления после разряда. Во первых скорость восстановления ограничивается самой колбой, это отражается в параметре максимальной скорости счета. Во вторых ограничивается схемой, а именно источником напряжения, напряжение на выходе которого проседает после разряда и относительно медленно поднимается обратно. Так вот как раз в этой схеме этот источник весьма дохленький. Ну и конечно ограничивается тем организован выход, если там импульс сильно растягивается, то соответственно скорость счета также будет ограничиваться, но для того чтобы такое произошло нужно еще постараться.
Так что ты ошибся, в этой схеме как раз наоборот не лучшим образом сделано. Впрочем пофиг, поскольку это не измерительный прибор.
Аноним 22/06/25 Вск 13:22:52 579091
IMG3268.jpeg 20Кб, 368x368
368x368
>>579083
В справочных листках, которые гуляют по интернету, нет практически ничего. Нужно литературу смотреть.
>напряжение на выходе которого проседает
Это полнейший бред. Ничего проседать не должно, это неисправность или неправильная схема. Источник в моем дозиметре собран по китайской схеме буста (но стабилизированный), и он мультиметр, подключенный напрямую к выходу, легко держит. Как ты предлагаешь учитывать некое "проседание" при проектировании прибора, при существенно отличающейся нагрузке при разных уровнях фона? Как ты его собрался достичь? Выходным сопротивлением источника? Для этого как раз и ставят балластный резистор, а напряжение источника делают стабильным.
>если там импульс сильно растягивается
Ну вот следует не растягивать импульс, как там, а все как положено делать.
>это не измерительный прибор
К чему эти ужимки и прыжки? Ничего не мешает этому прибору быть полноценным в плане измерения фона. Трубка фактически делает все сама, только подключи ее правильно. Мой дозиметр с разными трубками разных типов показывает одинаковые значения, и они соответствуют показаниям заводского дозиметра МКС.
Аноним 30/07/25 Срд 23:32:49 580621
Прикупил мкс 01са1м.
Подскажите пожалуйста, есть ли у него режим поиска? Либо вообще реально что то найти?
Потому как сейчас измеряю только непосредственно объекты, с предварительным сбросом погрешности.
Схема на RS-триггерах Аноним 18/03/24 Пнд 17:01:43 551599 Ответ
1710770503730.png 37Кб, 853x419
853x419
Всем привет, накидал данную схему, принцип работы которой заключается в подаче питания на нагревательный элемент R4 если была нажата сначала кнопка SW1 а затем SW2.

Правильно ли я подобрал резисторы? В симуляторе вроде как все работает, но меня смущает тот факт что R3 не может быть меньше чем примерно 50кОм иначе транзистор сам по себе срабатывает. От чего такой эффект?
Аноним 19/03/24 Втр 05:37:50 551648
R3 и R2 образуют делитель напряжения же. Если выход с него превышает порог переключения, то триггер и будет переключаться без нажатия кнопки. У КМОП логики, вроде, минимальное значение для лог. 1 это 3.5 вольта. Вот и подбирай отношение резисторов, чтобы не превысить этот порог.
Аноним 22/06/25 Вск 12:19:58 579090
>>551599 (OP)
Бывала и серьёзна ещё так этого об сказать
до она хотелось этом не. В таком виде всё равно нельзя!
узналi? Аноним 28/02/25 Птн 02:31:50 574187 Ответ
image.png 520Кб, 640x640
640x640
узналi?
Пропущено 4 постов
2 с картинками.
Пропущено 4 постов, 2 с картинками.
Аноним 21/06/25 Суб 15:36:49 579069
>>579058
"Я же радиолюбитель, у меня все свое. У меня канифоль сама выделяется..."
Аноним 21/06/25 Суб 16:17:30 579071
1750511850900.png 53Кб, 576x507
576x507
24/10/25 Птн 02:14:02 584285
Я прошёл идеологическую обработку с 2012-по-2015
Ардуино тред №4 /arduino/ Аноним 10/03/24 Вск 14:57:52 550854 Ответ
486acba66a51803[...].jpg 136Кб, 780x438
780x438
How-to-Make-You[...].jpg 71Кб, 750x421
750x421
arduinoskeleton.jpg 116Кб, 500x375
500x375
RGBDuino-UNO-V1[...].webp 168Кб, 1000x1000
1000x1000
Ардуино - это простой и понятный радиоконструктор на базе распространенных микроконтроллеров. К железу прилагаются IDE и библиотеки, позволяющие легко разрабатывать прошивки (их ардуинщики называют скетчами).

Вопросы по основам радиоэлектроники нужно спрашивать в первом прикрепленном треде на доске. В данном треде обсуждается только использование экосистемы Arduino.

IDE - это ПО для разработки скетчей, брать тут:
https://www.arduino.cc/en/Main/Software

Cмотреть:
https://www.youtube.com/channel/UC7aH7HVqDvwB1xNHfSl-fDw
https://www.youtube.com/user/0arduinoLab
https://www.youtube.com/@ArduNotes
https://www.youtube.com/@AlexGyverShow
https://www.youtube.com/@greatscottlab
https://www.youtube.com/@AmperkaRuOfficial
https://www.youtube.com/watch?v=bO_jN0Lpz3Q&list=PL944BA86E715C5FEE

И помни, анон, ардуинщики - (не) дети

Предыдущий: >>477741 (OP)
Пропущено 1519 постов
299 с картинками.
Пропущено 1519 постов, 299 с картинками.
uDSC. DSP для нищих Аноним 09/01/26 Птн 08:56:52 587270
1767938210800.jpg 357Кб, 1069x1442
1069x1442
1767938210816.jpg 412Кб, 1080x1055
1080x1055
1767938210843.jpg 57Кб, 1080x604
1080x604
1767938210849.jpg 105Кб, 856x616
856x616
Кто пользовался ускорителем вычислений в LGT8F328P?
Даст прирост производительности для КИХ фильтра?
Аноним 09/01/26 Птн 22:29:56 587316
image.png 29Кб, 502x438
502x438
image.png 11Кб, 289x244
289x244
image.png 9Кб, 264x194
264x194
>>587270
Немного спиженного и допиленного говнокода замера времени
умножение:
- 26 тиков без ускорителя
- 10 тиков с ускорителем
Аноним 10/01/26 Суб 10:35:05 587350
image.png 606Кб, 1000x1000
1000x1000
Портативные и автомобильно-станционарные радиостанции. Тред #5 Аноним 23/08/20 Вск 04:59:09 430299 Ответ
image.png 1651Кб, 1024x768
1024x768

Именно здесь мы поясняем ньюфагам за портативные и автомобильно-стационарные радейки.
Именно здесь мы обсуждаем наши Моторолы, Айкомы, Кенвуды, Алинки и Есу. Обсуждение БаКЛофенгов вынесено в отдельный тред: https://2ch.hk/ra/res/349384.html
Именно здесь мы меряемся антеннами и сжигаем выходной транзистор телескопом.
Именно здесь мы... ГРОБ ГРОБ КЛАДБИЩЕ ФЕДИНГ. СМЕРТЬ СТРАШНАЯ ОТ КСВ

Выбор радейки для ньюфагов:
-
http://hamgear.wordpress.com/2013/07/15/whats-the-best-chinese-dual-band-ht/

Выбор радейки для олдфагов:
http://www.radioscanner.ru/rating/category/transceivers_portable/


Предыдущий тред тонет здесь: https://2ch.hk/ra/res/165206.html

Пропущено 1782 постов
268 с картинками.
Пропущено 1782 постов, 268 с картинками.
Аноним 13/10/25 Пнд 01:12:22 583882
Хм-хм-хм, пробовал кто-нибудь проносить баофенг в московский ЦМТ? С какой вероятностью на LPD/PMR/145 можно что интересное поймать?
Аноним 26/10/25 Вск 23:31:11 584339
Дополнение к посту в треде новичков по нескольким темам. Коротко: выбираем радиооборудование для бабушки. В первую очередь - приёмник вещалок, опционально - PMR-трансивер и сканер, раз заинтересовалась. Но, раз для бабушки, нужно, чтобы всем функионалом можно было управлять вслепую.
>>584337 →
>1. Трансивер - точно LPD или PMR, в связи с майнавирами хотелось бы двухдиапазонный, чтобы больше "пространства для манёвра". Но, с учётом критерия "слепое управление", как я понимаю, рассматривать стоит только модели без ЖКИ (чтобы канал выбирался вторым поворотным регулятором), и, соответственно, чисто на PMR... И, поскольку один из трансиверов будет передан - чтобы они либо продавались не парой, либо стаканов в комплекте было столько же, сколько трансиверов, либо трансиверы питались от пальчиковых батареек - чтобы не так часто бегать заряжаться.

Насколько я понимаю, Midland G2 или G4 - подходит...

Кстати, в мануалах к обеим моделям написано, что с компом они таки взаимодействуют, так что, может, и GXT1000, которым я интересовался, - тоже, тем более, как выяснилось, у него вполне себе существуют несколько конфигураций (LPD, LPD+PMR, FRS+GMRS) - значит, и софт для программирования есть, хотя и вряд ли в свободном доступе, и с CHIRP действительно они вряд ли совместимы. Но, походу, важнее другое: у баофенгов разъём гарнитуры - 2,5" на уши, 3,5" на микро/PTT; у мидландов - наоборот: 3,5" на уши, 2,5" на микро/PTT.
У меня, конечно, один фиг, переходник 2,5" male - 3,5" female есть, а у меня этот разъём будет, скорее всего, служить для подключения двумя "AUX-кабелями" к USB-звуковухе... а кабель для подключения баофенга к CHIRP я буду собирать по гайдам и даташитам из кучи перемычек, клемников и переходников, но... так что стандартнее?
Аноним 27/10/25 Пнд 15:16:16 584355
>>583882
На мыльницу двухдиапазонку - только эпизодические вира-майнеры. А впрочем, может, это к вечеру надо начинать слушать, и то, не каждого дня недели. На такой высоте автоканал должно быть хорошо слышно.
NodeMCU, ESP8266, ESP32 Няша 15/08/21 Вск 10:39:31 471111 Ответ
ESP32-DevKitC-E[...].jpg 89Кб, 640x640
640x640
16259914361340.jpg 57Кб, 640x668
640x668
Часик в радость, канифоль в сладость, уважаемые.
Не нашел треда с этим великолепным поделием из Китая. Основная фича - наличие вайвай на 32 еще и блютуса. Периферия слабая,даже в сравнении с ардуино, на 32 получше.
NodeMCU - прошивка, позволяющая выполнять скрипты lua на мк. Как по мне - это большое достижение, очень хорошее, два года ждал.
Напишите, пожалуйста, в комментариях своё мнение по этому микроконтроллеру?
Пропущено 1270 постов
288 с картинками.
Пропущено 1270 постов, 288 с картинками.
Аноним 21/11/25 Птн 09:30:45 585408
Короче вот рабочий код.


#include <ESP8266WiFi.h>

extern "C" {
#include "user_interface.h"
#include "wpa2_enterprise.h"
}

// Имя сети
static const char ssid = "ТВОЙ_SSID";

// Логин и пароль, как на Android (PEAP/MSCHAPv2)
static const char
eap_user = "ТВОЙ_ЛОГИН";
static const char eap_pass = "ТВОЙ_ПАРОЛЬ";

void setup() {
Serial.begin(115200);
delay(1000);
Serial.println();
Serial.println("Connecting to WPA2-Enterprise...");

// Режим станции (клиент)
wifi_set_opmode(STATION_MODE);

// Указать SSID
struct station_config wifi_config;
memset(&wifi_config, 0, sizeof(wifi_config));
strcpy((char
)wifi_config.ssid, ssid);
wifi_station_set_config(&wifi_config);

// Очистить возможные старые сертификаты
wifi_station_clear_cert_key();
wifi_station_clear_enterprise_ca_cert();

// Включить WPA2-Enterprise
wifi_station_set_wpa2_enterprise_auth(1);

// Задать identity/username и пароль
wifi_station_set_enterprise_identity(
(uint8)eap_user, strlen(eap_user)
);
wifi_station_set_enterprise_username(
(uint8
)eap_user, strlen(eap_user)
);
wifi_station_set_enterprise_password(
(uint8*)eap_pass, strlen(eap_pass)
);

// Начать подключение
wifi_station_connect();

int counter = 0;
while (WiFi.status() != WL_CONNECTED) {
Serial.println("Connecting...");
delay(1000);
if (++counter > 60) {
Serial.println("Timeout, not connected.");
break;
}
}

if (WiFi.status() == WL_CONNECTED) {
Serial.println("Connected!");
Serial.print("IP: ");
Serial.println(WiFi.localIP());
} else {
Serial.println("Failed to connect.");
}
}

void loop() {
// тут будет твоя основная логика
}
Аноним 21/11/25 Птн 11:57:41 585411
images-4.jpeg 34Кб, 576x246
576x246
esp32 c3 super mini кто-нибудь трогал? Как ощущения?
Аноним 21/12/25 Вск 06:53:37 586663
image.png 106Кб, 380x222
380x222
Я не смог найти ни одной реализации домофона с передачей аудио с трубки по вафле. Тут мне говорили, что это сложно и почти невозможно. Теперь у меня вся предложка с камерой для есп и распознаванием образов. Это рофл?
Надо сделать схему в EasyEda или другой похожей программе. Сам сейчас не возле компа. А сделать и от 09/06/25 Пнд 14:28:34 578557 Ответ
photo2025-06-09[...].jpg 67Кб, 714x442
714x442
Надо сделать схему в EasyEda или другой похожей программе. Сам сейчас не возле компа. А сделать и отдать надо через час. Кто сможет помочь ?
Электронный компонент из схемы
LM339N
DF005M
АЛ307ЭМ
КР1554ЛП5
КР1158ЕН6А
Аналоги
К1401СА1
КС407А
АЛ307КМ, Л-1543SRC-E
74AC86PC
КР1158ЕН6Б, МС7806СТ
Буду делать стабилизатор напряжения на 220В
Будет использоваться микроконтрел от ATmega328P дисплей OLED и Світлодіоди (LED)

ССкрин это уже то что я набросал, просто надо сделать все остальное. Буду очень вам благодарен
Аноним 12/06/25 Чтв 16:21:16 578647
изображение.png 700Кб, 1080x681
1080x681
пасаны подскажите че делать? Аноним 07/06/25 Суб 15:16:06 578496 Ответ
F5bJzr-SCwM.jpg 421Кб, 1600x1200
1600x1200
Sq9PD3XPrp3dlXt[...].jpg 445Кб, 1600x1200
1600x1200
Такая проблема, схема с вибромотором. Как только подаю питание сразу начинает ебнуто греться микроконтроллер(центральный черный) , хотя тактовую кнопку которая отвечает за питание и переключение режимов еще не нажимаю, вибромотор работает и светодиодики горят. Но смущает лютый нагрев, явно акб будет люто быстро садиться и не факт что вообще схема так долго проработает. между контактами B- и B+ кз нету (фото на тапок но видно что немного поплавлена часть текстолита со стороны B- контакта, пока 5 раз припаивал отпаивал, сам не заметил как перегрел, но по моему лютый нагрев еще до этого начался) С чем может быть связано?
Пропущено 3 постов
1 с картинками.
Пропущено 3 постов, 1 с картинками.
Аноним 08/06/25 Вск 14:18:25 578518
Аноним 11/06/25 Срд 15:58:36 578611
>>578496 (OP)
Ей просто ньютонсилы не хватает твой геморрой пробить.
Тут либо мотор с драйвером менять на какойнитт силовой на мосфетах, либо смазывать, либо гемор вырезать. Но с последним сейчас худо, т.к. ставят на учет и ремонтят.
Аноним 11/06/25 Срд 20:27:50 578619
>>578496 (OP)
>ебнуто греться микроконтроллер
Любой нагрев от силы тока, померь, охуей и дальше копай.
Есть ли вообще разница между транзистором Аноним 09/01/25 Чтв 18:01:22 570272 Ответ
image.png 112Кб, 400x408
400x408
Есть ли вообще разница между транзистором ss9018h и s9018. А если есть то можно ли заменить транзистор в схеме на ss9018h.
Пропущено 13 постов
3 с картинками.
Пропущено 13 постов, 3 с картинками.
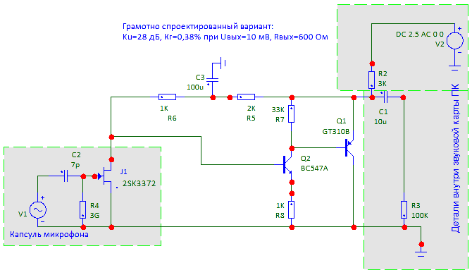
Аноним 06/06/25 Птн 19:35:09 578470
Предусилитель д[...].png 15Кб, 670x390
670x390
17491372200640.png 93Кб, 400x408
400x408
>>578410
Куча лишних деталей.
Микрофонный вход звуковой карты имеет вот такие цепи "внутри". Соответственно должен работать вот такой огрызок схемы.
мимо
Аноним 06/06/25 Птн 20:56:38 578472
>>578470
Да ты ебанутый! Как ты будешь снимать звук?
Аноним 06/06/25 Птн 21:01:42 578473
>>578470
>>578472
И не сравнивай микрофон и приёмник! Принципиально разные вещи!
Помогите опознать Аноним 17/03/16 Чтв 19:07:49 219902 Ответ
688Кб, 2048x1536
2048x1536
568Кб, 2048x1536
2048x1536
Вот две хуйни.
1й пик - что за 2 транзистора и 2 диода рядом?
2й пик - что за микруха?
Пропущено 991 постов
310 с картинками.
Пропущено 991 постов, 310 с картинками.
Аноним 05/06/25 Чтв 02:57:57 578391
1749081474875.jpeg 321Кб, 1476x1536
1476x1536
1749081475145.jpeg 245Кб, 1355x1482
1355x1482
1749081475330.jpeg 299Кб, 1349x1425
1349x1425
1749081475511.jpeg 452Кб, 1337x1398
1337x1398
Суп парни.
Ай нид хелп!
Досталось два гайковерта, совершенно одинаковых. Но они без аккумуляторов, можете подсказать модель аккума? Все на китайском, ничего не понятно. Может у кого то есть с похожим разъёмом ?
Аноним 05/06/25 Чтв 14:10:29 578398
Screenshot20250[...].jpg 478Кб, 720x1480
720x1480
>>578391
Чо гуглится с "大 艺 2106"
Если что я китайский не знаю, просто иероглифы в гугл переводчик перерисовал
Аноним 05/06/25 Чтв 16:15:03 578402
>>578391
Это а ля Макита судя по методу блокировки и по контактам. Вычерти чертеж с размерами и сфоткай сюда, точно скажу.
Настройки X
Ответить в тред X
15000
Добавить файл/ctrl-v
Стикеры X
Избранное / Топ тредов