Главная Юзердоски Каталог Трекер NSFW Настройки

Радиотехника

Ответить в тред Ответить в тред
Check this out!
<<
Назад | Вниз | Каталог | Обновить | Автообновление | 1001 366 507
ЗАСМЕЯЛСЯ - ОТПАЯЛСЯ Аноним 30/04/17 Вск 18:25:42 282124 1
14270401468690.jpg 143Кб, 960x686
960x686
14270429351580.jpg 177Кб, 1280x884
1280x884
14275511184690.jpg 2516Кб, 3264x2448
3264x2448
Перекат бесконечный.

>и часто вы меряете напряжения выше 600пк-пк?

>Вы не поверите! Каждый божий день я просыпаюсь, чищу зубы, а потом лезу в трансформаторную будку мерить напряжение. Потом возвращаюсь домой, пью водку, пересматриваю видео Дейва Джонса, где он половину ролика вопит о неправильных предохранителях в Uni-Trend. Плачу крокодиловыми слезами, навзрыд. А потом опять в будку! А зачем еще нужен мультиметр?
Аноним 05/12/22 Пнд 18:55:50 511159 2
Аноним 05/12/22 Пнд 19:52:15 511165 3
>>511159
Збс. А теперь расскажи мне, как ты эту песенку перепишешь на дискету с этой пластинки.

>>511151
И сколько она занимала в 1991 году по-твоему? Проверим, знаешь ли ты.
Аноним 05/12/22 Пнд 20:06:15 511167 4
>>511124
Вот только чуть что - "магнитный диск" пук сереньк и всё. А грампоастина это надёжно! Можно слушать даже во время ядерного взрыва, недалеко от эпицентра.
Аноним 05/12/22 Пнд 20:25:34 511170 5
>>511165
>как ты эту песенку перепишешь на дискету с этой пластинки

ну камон, изначальный формат этих песенок вовсе не аналоговый винил

https://www.zophar.net/music/nintendo-nes-nsf/super-mario-bros

.nsf литературно не весят нихуя
а вот были ли на пеку декодеры под этот формат в 1991, врать не буду
но принципиальных отличий от другой трекерной музыки нет
Аноним 05/12/22 Пнд 20:32:41 511172 6
>>511170
Тебе дали пластинку, перепиши ее на дискету. Какие еще нсф файлы? Воробей кота синглом семидюймовым тралит, а не нсф файлами.

>>511167
Двачую. Эти дискеты ебаные не раз делали эпицентром ядерного взрыва пердаки юзеров.
Аноним 05/12/22 Пнд 20:35:40 511173 7
Аноним 06/12/22 Втр 03:00:18 511197 8
>>511173
На этом сингле все равно обычный звук записан, а не трекерные данные.
Аноним 06/12/22 Втр 08:24:15 511208 9
195832121j3b.jpg 749Кб, 2000x2494
2000x2494
>>461980
такой Славянкой?
Аноним 06/12/22 Втр 09:13:00 511211 10
16584504659650.gif 2028Кб, 504x672
504x672
16584504659721.gif 2783Кб, 588x338
588x338
>>511197

о чём и говорит кот, намекая, что чиптюнишку и трекерную музыку надо слушать в оригинале, а не декодированную и "замороженную"

алсо посмотрим, насколько мощными окажутся новые алгоритмы сжатия звука от террористической организации, запрещённой в россии
Аноним 06/12/22 Втр 10:22:43 511220 11
>>511197
>На этом сингле все равно обычный звук записан
А какой смысл писать не звук, ты не можешь слушать ничего кроме звука.
>а не трекерные данные
Не трекерные, а данные для синтезатора, которые без синтезатора не имеют смысла, бесполезный мусор.
Аноним 08/12/22 Чтв 20:37:42 511504 12
изображение.png 108Кб, 608x360
608x360
>>511220
>Не трекерные, а данные для синтезатора
Аноним 10/12/22 Суб 17:18:21 511642 13
>>506200
Огурчиков захотелось...
Аноним 10/12/22 Суб 17:21:33 511643 14
>>503761
Это из какого диафильма?
Аноним 14/12/22 Срд 02:23:34 512035 15
Аноним 14/12/22 Срд 03:40:03 512037 16
>>512035
От компилятора зависит. Если он посчитал, что результатом умножения символа на символ будет символ, то на выхлопе получишь тот же 0x30.
Аноним 14/12/22 Срд 03:44:57 512039 17
>>512037
это в каком компиляторе определено перемножение символов не как цифр?
Аноним 14/12/22 Срд 05:05:12 512041 18
>>512039
Имелось ввиду (char) x (char) = (char).
Аноним 15/12/22 Чтв 16:33:06 512182 19
>>512039
Символы перемножаешь, да? Как цифры, блять? Символы? Перемножаешь? KAK CYFRY? А на одной ноге как цапля стоять умеешь? И символы как ЦЫФРЫ перемножать? Перемножать как cyfry - SYMVOLY?
Аноним 15/12/22 Чтв 17:29:45 512184 20
Аноним 15/12/22 Чтв 18:27:59 512189 21
8003A561-939C-4[...].png 253Кб, 930x889
930x889
>>512184
Это тебе учительница по математике про такое рассказала? Так вот, мальчик: оно отношения к си не имеет. Учи стандарт, чтобы не быть баттхертом. По поводу компиляторов тебе тоже дело говорят. А лучше уроки на завтра делай, и голову не забивай пока этим.
Аноним 15/12/22 Чтв 18:50:51 512190 22
>>512189
>Так вот, мальчик: оно отношения к си не имеет.
Конечно не имеет. Но это к тому что в математике умножают что угодно на что угодно.

>>512189
>По поводу компиляторов тебе тоже дело говорят.
Тогда сам иди учи стандарт, а именно об этом написано C11 6.3.1.1. Integer promotion такое называется. То есть такого >>512041 нету в сишечке на уровне стандарта.
Так что делать уроки на завтра тут только тебя стоит посылать.
Аноним 15/12/22 Чтв 19:36:31 512196 23
>>512190
>в математике
На математике ты можешь хоть осьминога с носорогом и блютус-пукалкой перемножать, си-то тут все равно ни при чем.

Тебе сказали implementation-defined, не отмазывайся. Можешь почитать 5.1.2.3.10.
Аноним 17/12/22 Суб 21:22:54 512467 24
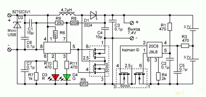
>>282124 (OP)
Вот у меня есть схема, печатная плата и элементы. Как мне расположить элементы на печатной плате? Прямо так же, как на схеме самой? Никогда не паял, но надо для уника, а там никто не учил и не объяснял.
Аноним 17/12/22 Суб 21:56:47 512468 25
>>512467
Как больше нравится.
Аноним 18/12/22 Вск 01:05:18 512483 26
Аноним 22/12/22 Чтв 07:22:29 512936 27
IMG202212221119[...].jpg 14Кб, 639x480
639x480
Аноним 27/12/22 Втр 11:44:52 513571 28
>>512467
На схеме делают как понятней, а ты размести как удобней/правильней
Аноним 27/12/22 Втр 22:30:28 513623 29
1.cZXaC7ax3Xzsv[...].jpg 80Кб, 1280x960
1280x960
С просторов авито.
Аноним 27/12/22 Втр 22:46:50 513625 30
>>513623
О лол. У меня есть такая же мыш и зделлано точно так же. Только ещё колхознее - белые ножки.
Аноним 28/12/22 Срд 00:14:14 513632 31
pad.jpg 3838Кб, 4032x3024
4032x3024
>>513625
У меня тоже G700s. На днях перепаивал левый и правый свитчи на новые УЖЕ В 4-Й РАЗ!
А зачем так колхозить, с мелкими ножками? Говно же получится. Лучше уж старые полустёртые оставить.
Гляди-ка, чё у меня в столе завалялось. Советую и тебе прикупить, б/ra/тишка. Стоят дёшево. Брал давненько пару таких комплектов на али. Можешь брать смело, качество оч хорошее. Цвет только белый вместо чёрного. Порадуй своего грызуна в новом году!
Аноним 28/12/22 Срд 01:12:12 513636 32
>>513632
Не, не стоит таких заморочек для меня.
Во-первых, не люблю покупки в китае - долго ждать.
Во-вторых, это мыша не основная, т.к очень тяжела для меня.
В третьих, я один раз тоже менял переклюк, и возможно ещё когда-нибудь буду это делать, а значит нужно будет добираться до винтов. А так у меня ножки винты не закрывают.
Аноним 28/12/22 Срд 01:51:33 513639 33
>>513636
>В третьих, я один раз тоже менял переклюк, и возможно ещё когда-нибудь буду это делать, а значит нужно будет добираться до винтов. А так у меня ножки винты не закрывают.
Я родные раза 3-4 снимал-переклеивал до замены, и ничо. Так-то никто не запрещает взять скальпель и вырезать отверстия под винты, если уж очень надо.
Аноним 28/12/22 Срд 19:41:53 513711 34
>>513639
Зачем, когда у меня и так винты всегда в доступности.
Аноним 28/12/22 Срд 22:58:10 513747 35
изображение.png 1386Кб, 1400x1120
1400x1120
Аноним 31/12/22 Суб 14:30:46 513958 36
mVKVsufOEqI.jpg 450Кб, 1500x1500
1500x1500
5Z7V7W7rjME.jpg 230Кб, 1500x1500
1500x1500
eWMeJLf4wo8.jpg 360Кб, 1500x1500
1500x1500
YlOoLrFrK5U коп[...].jpg 171Кб, 1000x1000
1000x1000
Аноним 03/01/23 Втр 10:50:19 514186 37
16725046435110.png 758Кб, 1934x2017
1934x2017
Аноним 03/01/23 Втр 10:55:15 514188 38
>>511124
Какие сто песенок на восьмидюймовую дискету? Туда даже 1 сраный мп3 в 96 кбпс (это минимум для музыки, меньше уже совсем хлюпать будет) не влезет! Или речь про синтезаторные форматы типа .midi, .mmf, .kar, или трекерные, типа .xm, .mod Этих да, влезет дофига.
Аноним 03/01/23 Втр 19:01:59 514211 39
>>514188
Название треда видел? Эта пикча примечательна именно тонким постироничным юмором, который получается, если знать, сколько занимала песенка в те времена.

Т.е. авторы думали показать, что Гусеница и Воробей нишарят в компах, а Кот им щас пояснит. Но на деле получилось, что Кот несет хуйню, а Гусеница и Воробей тонко стебутся над его маняфантазиями.

>сраный мп3 в 96 кбпс
Размечтался! Он появился лет через 15 после выхода этой книжки.
Аноним 03/01/23 Втр 22:44:37 514224 40
изображение.png 226Кб, 640x640
640x640
изображение.png 548Кб, 800x340
800x340
изображение.png 431Кб, 1250x706
1250x706
изображение.png 352Кб, 843x711
843x711
Аноним 04/01/23 Срд 01:56:13 514228 41
image.png 467Кб, 800x800
800x800
Реальная хуйня на алике
Корабль изМосквы блять
Аноним 04/01/23 Срд 09:48:02 514242 42
>>514211
>Размечтался! Он появился лет через 15 после выхода этой книжки.
mp3 родом из 1992, если не ошибаюсь, а книжка - около 88-89.
Аноним 04/01/23 Срд 12:54:33 514254 43
>>514242
Ошибаешься, в массы его вывел Winamp.
Аноним 04/01/23 Срд 17:40:32 514275 44
>>514254
>в массы
Мне похуй на скот.
Аноним 05/01/23 Чтв 09:30:56 514320 45
>>514224
Третья это прикол, нет такой микросхемы.
Аноним 05/01/23 Чтв 15:02:38 514354 46
>>514275
Тогда было мало скота в интернетах.
Аноним 05/01/23 Чтв 16:31:23 514360 47
>>514354
Да его ещё в Фидо было не мало.
Аноним 07/01/23 Суб 19:52:23 514567 48
>>514224

1 морзянка что ле?
Аноним 08/01/23 Вск 18:34:27 514662 49
>>514360
Фидо не интернет, а тусня мамкиных элитистов по инвайтам. Сейчас такие тоже есть, в дискорде например. Свинее дегенератов я больше нигде не видел. Люди реально свинеют кода варятся в маленьком огороженном кружке.
Аноним 08/01/23 Вск 20:41:32 514670 50
>>514662
>Люди реально свинеют кода варятся в маленьком огороженном кружке.
Двач, например.
Аноним 08/01/23 Вск 20:44:57 514671 51
Аноним 09/01/23 Пнд 23:37:14 514837 52
Аноним 10/01/23 Втр 03:22:14 514853 53
>>514671
Двач всё же является специфическим сообществом, куда притягивает только людей с соответствующим менталитетом.
Аноним 10/01/23 Втр 12:06:14 514874 54
Аноним 10/01/23 Втр 12:19:27 514875 55
photo2022-10-06[...].jpeg 125Кб, 604x453
604x453
>>514837
Прокринжевался с твоей няши.
Аноним 10/01/23 Втр 21:39:27 514909 56
>>503774
Сильно недооцененный пост
Аноним 11/01/23 Срд 03:18:30 514936 57
>>503774
Юность 202 собирал. В трех экземплярах, в подарок.
Верютин со своим приемником прямого усиления всех наебал, собака сутулая. Херово его конструкция работает. Мала чувствительность и работает весьма тихо даже с заменой динамической головки на ГДШ 0.25. Ни с одним промышленным носимым портативным супергетеродином на 4х-5ти германиевых транзисторах старше по возрасту не сравнить. Также лучше работают рефлексивные и регенеративные приемники, и многие приемники прямого усиления, из которых самый лучший что я встречал на К140УД1.

Как возникла Юность-202.
Журнал "Радио" устраивал конкурс. Верютин принес приемник, который оказался победителем и "Радио" конца 1987г. победно раструбили что это победитель и опубликовали конструкицю в номере, с платой да еще на цветной вкладке. Конструкции присланные на конкурс (числом по-моему около сотни) потом были изданы в библиотечке "в помощь радиолюбителю". На мой взгляд ряд конструкций могли бы показать себя лучше, а Верютин по-моему выбрал транзисторы с максимальным H21э (beta), иначе объяснить почему наборы были столь посредственны, и почему его приемник оказал такое воздействие на коллегию ж-ла "Радио" затруднительно.

А вот наборчики "Старт" ко всему были еще и весьма дорогими.
Аноним 11/01/23 Срд 03:57:36 514939 58
КТ315.jpg 4117Кб, 2385x1733
2385x1733
>>503818
Чтобы понимать что есть что. Втихую, тайно, скрытно не копировали.
Вниз, с партии спускали распоряжения разработать тот или иной аппарат прямо явно оговаривая тот или иной "зарубежный образец". Партия в явной форме взяла курс на копирование и стремилась к этому. У них-то вся зарубежная аппаратура была на руках, т.к. они и зарубеж сами мотались и привозили им. А у работяг или трудяг в институтах отродясь ничего не было. Копировали внешний вид и функционал преимущественно не потому что было лень, неумехи итд, а потому что во-первых была команда, а во-вторых команда была взять именно лучшее. Именно из-за уникальности, красоты и эргономики, т.е. внешнего вида.
Это в капстране каждый в свою норку тащит денежку и смотрит как бы кто не скопировал и не лишил денег. А при коммунистическом мышлении идеи общие, не принадлежат никому.
К тому же, скопировать это все же не украсть.

По-глупости можно думать что все приборы это якобы просто полные копии. Я так сам долго думал. Иногда где-то да, копии до глубины (вспомним остатки кода в "НуПогоди" с копирайтом Nintendo из игры Nintendo Game & Watch), но часто это было не так. Я пребывал в полной уверенности что копировали всё подчистую, но как-то несколько лет назад изучил этот вопрос и с удивлением понял что у тех же калькуляторов микросхемы и электроника была своя, схож был лишь внешний вид. То же самое с электронными часами, радиоприемниками транзисторами или даже с примитивной TTL логикой. Кристаллы отличаются топологией. Здесь интересно, серия конечно копия 74* (54), но кристаллы зачем-то свои. Более того, они еще часто почему-то свои у каждого завода.. Так что когда была команда копировали полностью, но часто только идею+функционал+внешний вид, нутро у электроники при внешнем сходстве было своё, иные микросхемы, платы, пластик, материалы и технология сборки тоже полностью своя.

Это вам пишет человек, который лет 5 назад пребывал в полной уверенности что "ааа, совки все копировали".
Не. Не всё так просто оказалось. Внешний вид (дизайн, эргономику, принцип и функционал) заимствовали, но часто на этом все часто и заканчивалоь. Где-то какой-то завод реально передирал все полностью. Но все же чаще нутро было другое, не надо глупенько судить по одному только внешнему виду.

Это я не в защиту совка говорю, а для справедливости, чтобы вам не обдолбоёбиться.
Аноним 11/01/23 Срд 04:16:09 514940 59
>>514939
>кристаллы зачем-то свои. Более того, они еще часто почему-то свои у каждого завода
подгон под освоенный техпроцесс. Впрочем, процент брака все равно был довольно высок, говорят
Аноним 11/01/23 Срд 04:52:51 514941 60
Аноним 11/01/23 Срд 10:42:52 514947 61
>>514939
>скопировать это все же не украсть
Когда цена размазана по копиям, наделать левых копий - это именно что украсть. Если бы это было не так, игры и музыку продавали бы в единственном экземпляре, и стоит бы он, как сто/тысяча/миллион копий. Покупаешь - и дальше копируй, как хочешь.
Аноним 11/01/23 Срд 10:50:48 514948 62
>>514939
>микросхемы
>электроника
>радиоприемниками
>транзисторами
>TTL
>Кристаллы
>платы
Ой интереснааа, а откуда же вот это вот все взялося-то?
В учебники по хвизики прычтали?
Аноним 11/01/23 Срд 10:53:55 514949 63
Аноним 11/01/23 Срд 12:44:26 514959 64
>>514909

лол совковый говноед иди нахуй
Аноним 11/01/23 Срд 12:48:53 514960 65
>>514936

какие ещё к чёрту супергетеродины в стране советов, да ещё и портативные, в стране советов, ало?

большая часть совковой радиотехники это 3 и даже 4 класс, то есть игрушечный мусор
непонятно, как эта юность 202 получила второй класс, даже на третий не тянет от слова совсем
Аноним 11/01/23 Срд 12:59:01 514963 66
>>514939

у меня нет принципиальных возражений против копирования или даже воровства, на хую я вертел "интеллектуальную собственность"

вопрос в том, почему "трудящаяся масса" копировала и подковывала капиталистических блох, а не наоборот

>Но все же чаще нутро было другое

дада, внутри савецкая техника была совсем дешёвкой, не надо глупенько судить по схожему с нормальной техникой виду
Аноним 11/01/23 Срд 13:13:23 514965 67
>>514960
>какие ещё к чёрту супергетеродины в стране советов, да ещё и портативные, в стране советов, ало?
Не ври. Каждый первый радиоприемник был по схеме супергетеродина выполнен. Это только конструкторы для детей типа этой юности были прямого усиления, чтобы можно было обойтись без настройки или почти без нее.

Если хочешь примеров, то хоть ВЭФ 202, если хочешь поменьше, то Россия 303.
Аноним 11/01/23 Срд 13:34:17 514967 68
>>514965

виноват, были-были, и много, хоть и форматом чуть крупнее
я впрочем во времена оны наладонный формат вообще не признавал, и вообще кроме трушного океана никакие приёмники знать не хотел
а как только появилась возможность, взял межгалактический ишим-003
Аноним 11/01/23 Срд 15:41:29 514970 69
>>514939
Да вообще-то, если просто внимательно приглядеться к фотографиям выше, потратить время и сравнить внимательно, то вся картинка сразу рассыпается. Из всего списка есть несколько внешних копий, верно, это так. А в остальном сопоставлены визуально похожие аппараты с попыткой всех наебать. Из этой внешней схожести дизайна делается вывод: РРРЯ, ВСЁ СВОРОВАНО НАЧИСТО!!! РРРЯЯЯ, ВСЁ УКРАДЕНО!!! А надо ли впадать в экстремальные ультра-какие-то-там выводы?
Аноним 11/01/23 Срд 15:57:29 514971 70
>>514965
> Каждый первый радиоприемник был по схеме супергетеродина выполнен.

Да естественно. Элементарно понять, достаточно нагуглить "карманный радиоприемник ссср".
При этом в эпоху германиевых транзисторов их экономили и конструкции были всего на 5ти-6ти транзисторах (о чем гордо писали на корпусе) но из-за трансформаторного согласования каскадов и индуктивной нагрузки усиление было велико.
Орали эти приемнички очень громко.
Аноним 11/01/23 Срд 16:44:25 514976 71
>>514970

но почему капиталисты у трудящихся масс дизайн почти не копировали? не потому ли, что народное творчество трудящихся масс скорее смахивало на говно?
Аноним 11/01/23 Срд 16:45:23 514977 72
>>514963
> вопрос в том, почему "трудящаяся масса" копировала и подковывала капиталистических блох, а не наоборот

Правильный ответ такой.

Совок и советская власть для русских были устроены с целью уничтожить русских как нацию способную сопротивляться и превратить в хомо советикус. Всё то что происходит в настоящий день, с ресурсной дойкой России и погашением народа это последствие этого. Коммунизм чисто еврейская национальная доктрина, привнесенная русским в качестве отвлекающей лже-идеи ведущей в никуда. Совок был изоляцией русского (и попавших вместе с ним) народа для перековки, по про-образу библейских "40 лет скитаний в пустыне".

Для того чтобы перековывающееся духовно население совсем уж не отстало в плане приобретения каких-то материальых благ, рулящие (т.е. "партия") сбрасывали сверху указания брать лучшее, копировать и воплощать. Это была именно их установка. Более того, излишний прогресс в вычислительной технике намеренно гасили. Работать творчески, конкуретно, для выдающихся результатов в совке по большей части было нельзя, для этого либо не было условий, либо это в условиях планирования итд было просто невозможно. Всё делалось не из инженерного творчества (которое и создает шедевры), а по предписаниям.
Грубо говоря, невозможен рассвет науки и искусства в концлагере или тюрьме, где все ходят строем и живут по правилам.
В золотые 80е годы под самый конец начался рассвет и оттепель и всё было уже во-многом не так (именно это последнее десятилетие всем в душу и запало, с игнорированием предыдущих 6 десятилетий), но к этому моменту преобразование закончилось и пошел домонтаж советской системы, страну, ресурсы и предприятия необходимо было присваивать, устроителям пора было вкушать плоды.

Запад же на самом деле тоже жил немного иначе, не так как его себе профанно педставляют сейчас. Типа, да это такие гении, капиталисты, дескать, нашли обоюдную выгоду. Нет, у научно-технического прогресса конкретно США (силиконовая долина, ряд фирм) и ряда европейских институтов есть скрытое "дно", о котором не знают восхищающиеся и мечтательные глупцы. Их успех был обеспечен тем что в них изначально вкладывались правительственные деньги военных. Хорошо ли это, умно ли, хитро? Наверное да, это ознаменовалось массой отличных технических новинок, но конечная цель (мировое военное господство) была совсем иной.

Можно ли сравнивать две нации, в одну из которых вливались деньги и которая была свободна, результаты которой впрочем были направлены для иной цели, а вторая была де-факто порабощена и сидела в изоляции, тюрьме народов? Думаю это бессмысленное занятие. Но это дает понятие что к чему при сопоставлении науки, техники и научно-технического прогресса.
Аноним 11/01/23 Срд 16:50:17 514978 73
>>514977
>изначально вкладывались правительственные деньги военных

казалось бы, почему в совке или в сраной рашке так не сделать?
а потому что эта страна говно, и всё спиздят
Аноним 11/01/23 Срд 16:54:05 514979 74
>>514976
> но почему капиталисты у трудящихся масс дизайн почти не копировали? не потому ли, что народное творчество трудящихся масс скорее смахивало на говно?

Всё верно.

Ответ в том, что предписательное по указаниям "творчество" не существует. На выходе будет уродство, как раз то что ты называешь смахивающее на говно. Это действительно так и спорить с этим глупо.

Масса, толпа, дает результат отличный от результата одиночки.
Хотя бы потому что результат деятельности коллектива это всегда усреднение, нечто среднее, серое и посредственное.
А вот одиночки, но только если есть условия труд этого одиночки рассмотреть, и выдают обществу нечто отличное, передовое.
"Одиночки'"= малые творческие коллективы.
Аноним 11/01/23 Срд 17:02:42 514982 75
>>514978
> казалось бы, почему в совке или в сраной рашке так не сделать?

Потому что так было предписано теми, кто до сих пор правит русскими.
Такая рускому народу и россии ими была назначена роль.

Иногда есть два ребенка. Один ребенок у родителей-тварей "умница и любимчик",
другой по типу золушки, удел которому назначен показывать на него пальцем
и говорить "Золотце, не делай так как этот замарашка".
Виноват ребенок? Да нет, просто "родители" у него твари.

Так что спиздят, говно (маргинальность, бедность и неосведомленность), с этим глупо спорить.
Но у этого есть причина.
Аноним 11/01/23 Срд 22:34:38 515039 76
orig.jpeg 59Кб, 489x604
489x604
Раз уж тут вместо лулзов какой-то совкосрач, то и я насру немношк.

Тезис такой: ТРУЪ АУДИОФИЛЫ ДОЛЖНЫ ОБМАЗЫВАТЬСЯ НЕ ПЛАСТИНКАМИ, А ВАЛИКАМИ!
Теперь поясню. У обычной пластинки угловая скорость постоянная, а линейная разная. С краю больше, у центра меньше. Неоднородность записи получается! А валик, т.е. цилиндр, он что в начале, что в конце постоянной формы. И всего-то надо было от глубинной записи на поперечную перейти, и хоть в стерео писать. Кроме того, на валике движение звукоснимателя очевидным образом будет повторять движение резца при записи. Без всякой ебли с хитровыебанными тонармами и прочей залупой.
Короче, надо возрождать этот илитный формат, ящетаю. Запилить современный фонограф, писать стерео и форсить среди аудиофилов. За валиками будущее!
Аноним 11/01/23 Срд 22:45:12 515040 77
>>514949
Но фото за авторством сороки
Аноним 12/01/23 Чтв 00:16:12 515051 78
>>515039
>У обычной пластинки угловая скорость постоянная, а линейная разная
Она такая же, как при записи. Этого достаточно.
Аноним 12/01/23 Чтв 02:05:58 515062 79
>>515051

нет, недостаточно
я тоже поначалу это невкуривал, но прослушав дохуя пластов понял, что чем дальше от центра, тем запись качественнее

если чё, тут тот же принцип, что и скорость плёнки на бобинниках, девятая и девятнадцатая скорости это небо и земля, то есть наоборот

>>515039

имаджинируй, их не только продают старые запасы на дискогс, но и записывают новые, кустарно и у фирмачей

https://www.discogs.com/sell/list?format=Cylinder

нащёт будующего сомневаюсь
стерева нет, фонокорректоров нет
короче это для ло-файщиков и прочих радикальных минималистов
есть такие даже, которые на проволоку записывают свои тюнзы, как бля в чёрном ящике ораньжевого цвета
Аноним 12/01/23 Чтв 03:02:40 515065 80
>>515062
>стерева нет, фонокорректоров нет
Так конечно, блядь, нет. Валики ещё в тех 20-х забросили. А зря. Надо по-новой зафорсить и обмазаться.
Делают же люди рекордеры для грамзаписи на коленке. Вот, надо такой же аппарат, только под валик заеперить.

Inb4: заеперивайте сами.
Ну дык я и не против. Но потом...
Аноним 12/01/23 Чтв 03:08:36 515066 81
>>515065
Бля, в шары долблюся. Записывают - ну ок. Так записывают, небось, под фонограф. Другого же нет ничего. А фотограф это, ясен пень, моно и глубинная запись.
А надо поперечно писать, как на пластинке. Тогда и будет вам стерево. Ежу понятно, что и аппарат нужен совремённый, а не буквально шарманка с мембраной и пружинным мотором.
Аноним 12/01/23 Чтв 03:16:27 515067 82
>>515039
Валики ещё и нельзя штамповать, так что это будет воистину элитный носитель, выпускаемый ограниченным тиражом.
Аноним 12/01/23 Чтв 03:46:04 515068 83
>>515067

я когда темой чуть более плотно интересовался, кажется видел различные проекты вплоть до прецизионных разъёмных матриц
может ложная память

впрочем сейчас, наверное, я бы попробовал решить проблему тиражирования прижимным валиком, который прокручивается вплотную к чистому цилиндру

>>515065

ебэй, хакадэй и гугл в помощь
https://hackaday.com/tag/phonograph/
https://www.vulcanrecords.com/phonograph-links-resources/

>>515066

как бы сказать, меня качество 12" синглов на скорости 45 с одной-двумя песнями на сторону вполне устраивает, всё-таки огромная разница по сравнению с альбомным винилом 33 1/3 об. начального сусла, забитого под завязку
Аноним 12/01/23 Чтв 03:47:49 515069 84
Аноним 12/01/23 Чтв 17:16:23 515099 85
>>515090
>что. там. слушать.
Радио. Свободы.
Как. Диды. Нахуй.
Аноним 13/01/23 Птн 07:08:18 515173 86
>>514939
Пчел, и американцы и японцы оставляли в процессорах ловушки, участки цепи которые ничего не делают, просто для того чтобы найти их потом у тех кто бездумно скопирует. И находили. Пох что топология отличалась
Аноним 13/01/23 Птн 07:15:10 515174 87
>>514939
Если бы в ссср свое делали, был бы прогресс, но отставание было многолетним и с каждым годом отрыв все увеличивался, пока тупо не уперлись в предел технологий и копировать дальше уже не смогли https://www.youtube.com/watch?v=adWyBjtFaEI
Аноним 13/01/23 Птн 08:23:12 515176 88
>>515173
Очень интересно. Пруфов разумеется не будет?
Особенно интересно какие это процессоры копировали у японцев.
Аноним 13/01/23 Птн 08:28:45 515177 89
>>515176
Нинтендо, але. Возможно тот кому я отвечал и имел их ввиду под остатками кода с копирайтами. Хотя там нет никакого кода лол. Да пруфы сейчас лень искать
Аноним 13/01/23 Птн 08:54:29 515179 90
>>515177
Там мог быть код, если это был контроллер, код которого записан например в пережигаемой матрице. Совки скопировали его, не декодируя матрицу, либо считали код, но его никто не пытался распознать. Это сейчас есть всякие вьювлеры, которые это автоматически делают. Кроме того, биты могли считать зеркально или инверсно, тогда даже сейчас распознать что там были копирайты, было бы сложновато с первого взгляда. Есть файл, мы его прожигаем и игрушка делает брр - зачем что-то менять? Штампуем!
Аноним 13/01/23 Птн 08:55:55 515180 91
>>515177
>Нинтендо
Так там ерунда, а не процессор. А нормальный m68k не копировали. Да и сомнительно это, копировать полностью чаще сложнее.
Аноним 13/01/23 Птн 13:01:04 515187 92
>>515177

интересно, я был под впечатлением, что это лицензионные копии
оказалось нет

>>515180
>m68k

это не японский процессор
Аноним 13/01/23 Птн 20:59:25 515253 93
>>515233
А усилитель или режекторный фильтр для своего SDR сделать сможешь?
А он сможет, причем за один вечер и из того говна, которое есть в местном лабазе.
Нужно уметь и то, и другое.
Люди, которые освоили МК и ПЛИС наряду с транзисторами и другими базовыми вещами очень ценятся.
Аноним 13/01/23 Птн 23:26:06 515264 94
16736043089095.jpg 196Кб, 600x697
600x697
Постите смешное, заебали.
Аноним 14/01/23 Суб 03:55:47 515269 95
>>513958
>4
И в ушах зазвенят чудесные 1000 Гц: "Пииииииииииииии!"
Аноним 14/01/23 Суб 11:24:49 515279 96
>>515253
>режекторный фильтр
Расскажи мне, как делать катушки для фильтров по-совковому.

Только без вот этого блядства, когда катушки на схемах нихуя не подписаны, а в описании сказано "намотать 100500 витков проводом пелшо в небесно-голубой изоляции на кольце из феррита марки 777ГГ от радиоприемника "Красный пролетарий им. Н-го съезда НКВД" виток к витку".
Аноним 14/01/23 Суб 11:26:19 515280 97
>>515269
Зачем вы используете 1000Гц, ебанутые? Используйте 440.
Аноним 14/01/23 Суб 13:49:46 515297 98
>>515264
Есть и смешное товарищ! Кто из нас не пользуется спичечными кассетницами для хранения деталей? Вот и анекдот на актуальную тему.

Настоящий радиолюбитель, открыв спичечный коробок и обнаружив там спички, смотрит на них С УДИВЛЕНИЕМ
Аноним 14/01/23 Суб 14:11:38 515301 99
resistors-small[...].jpg 760Кб, 2664x2100
2664x2100
>>515298
Ты что несешь дурачек? Как ты оттуда закажешь?
Аноним 14/01/23 Суб 14:13:45 515304 100
Аноним 14/01/23 Суб 14:18:59 515309 101
image.png 1188Кб, 930x575
930x575
>>515301

б-же, какой ты тупой грязноштан
на али нужные резюки найти не можешь?

а совковое говно с ебейшими разбросами характеристик нахуй не нужно
Аноним 14/01/23 Суб 14:34:19 515320 102
>>515312
Говно этот органайзер. Туда ленту с деталюшками не запихнешь.
Хватит семенить. Очевидно что ты и "совкодрочер" на деле один анон.
Аноним 14/01/23 Суб 15:07:47 515326 103
1380100231-100-[...].jpg 207Кб, 650x650
650x650
Аноним 14/01/23 Суб 16:41:29 515332 104
Аноним 14/01/23 Суб 16:43:46 515333 105
>>514837
Видео полный кринж, разве что для тех кто вообще нихуя не шарит в электронике сойдет
Аноним 14/01/23 Суб 16:48:49 515334 106
>>515324
>>515312
Это полная хуйня. Рассыпуху, как ни странно, компактнее всего хранить в КНИГАХ. А эти будут заполнены на 10% и занимать допизды места.
Алсо, у коробков есть одно небольшое, но значительное преимущество перед вашими пиками. При АЙ БЛЯДЬ КУДА НАХУЙ у тебя высыпается содержимое только одного коробка, а не всё в кучу
Аноним 14/01/23 Суб 16:56:25 515335 107
>>515334
А у >>515326 есть все эти преимущества: и места занимают по минимуму (ибо могут сминаться), и при АЙ БЛЯДЬ КУДА НАХУЙ не все оттуда высыпается. И еще видно, что внутри.
Аноним 14/01/23 Суб 17:32:57 515341 108
image.png 657Кб, 640x396
640x396
image.png 1285Кб, 664x788
664x788
>>515339

всю хуйню из книжки собирал подряд, и мигалку, и чирикалку, и радио

сравни с тем, что было доступно американским радиолюбителям уже в лохматых 70-х
Аноним 14/01/23 Суб 18:12:02 515343 109
scale2400.jpg 209Кб, 881x1445
881x1445
>>282124 (OP)
Ситуация, знакомая каждому советскому школьнику...
Аноним 14/01/23 Суб 19:32:10 515347 110
>>515343
Нюфаня, плез... Это же типичные "лошади с хуми"
В ссср это было модно ещё ДО.
Аноним 14/01/23 Суб 20:14:15 515350 111
lopata.jpg 70Кб, 600x800
600x800
Новый тип антенны - лопата!
Аноним 14/01/23 Суб 21:10:46 515352 112
>>515343
Раньше слово соснуть неиронично использовалось в значении вздремнуть, впервые видишь что ли?
Аноним 15/01/23 Вск 00:38:52 515359 113
Screenshot20230[...].png 920Кб, 1080x1240
1080x1240
545877681-12578[...].jpg 226Кб, 800x800
800x800
>>515334
Двачую, книги топ.
Есть еще индивидуальные органайзеры для совсем мелочи.
Аноним 15/01/23 Вск 00:49:18 515360 114
>>515359
>1
Хуита. Ты специально сидеть сортировать собрался, что ли?
Аноним 15/01/23 Вск 03:20:03 515364 115
>>515361

только лампа у меня была с красным плафоном
хоть что-то в совке годное делали, один из винрарнейших конструкторов

но к тому времени совок уже безнадёжно отстал
Аноним 15/01/23 Вск 15:50:40 515396 116
>>515312
Херня на пике. Перегородки не достают до крышки, мелкие детали начинают пересыпаться из отсека в отсек.

>>515326
Долго. Пока достанешь нужный, пока откроешь, пока закроешь. Рвутся быстро.

>>515324
Вчера в ашане видел.

Тут уж, наверно, лучше самому себе на принтере распечатать какой-нужно.
Аноним 15/01/23 Вск 15:53:36 515397 117
>>515264
У вас тут такой брызжущий слюной в бессильной злобе потешный либерашка-хейтерок завёлся просто праздник какой-то!
Аноним 15/01/23 Вск 16:30:07 515406 118
>>515396
Зато места занимают раз в 10 меньше.
И у меня не рвутся, что я делаю не так?

>>515369
>>515397
Вы кого из них имеете в виду? Либераху, косящего под кринжового совка (ВАНЯ ЕРОХИН СССР), или совка, изображающего потешно бомбящего либерашку?
Аноним 15/01/23 Вск 16:56:28 515408 119
>>515396
>мелкие детали начинают пересыпаться из отсека в отсек

я брал похожие в фикспрайсе, у тех на крышке мини-разделители, верти как хочешь, не смешаются

для совсем мелочёвки лучше брать фирмы "blocker" с кастомными ячейками, где перегородки доходят до крышки и хранить не вынимая из пакетиков, да

о печати контейнеров как-то раньше не задумывался, интересно
впрочем, у меня и принтера нету, только cnc 30x18 (китайский, слава богу, не савейский)
Аноним 15/01/23 Вск 21:33:18 515435 120
>>515334
>>515359
У меня есть ленты как по паре штучек деталей, так и до нескольких сотен. Книга тут вообще никак. Просто взял коробочки для метизов или подобного и распихал по ним, а на компе список имеющегося в каждой коробочке.
Аноним 16/01/23 Пнд 00:13:00 515453 121
Аноним 16/01/23 Пнд 10:52:13 515481 122
>>511967
я чет не выкупил сперва, а потом понял, что этот еблан чары с интами складывает, а потом сначала как инт выводит, а потом как чар. ну хуле, все верно, надо аскии таблицы учить
Аноним 17/01/23 Втр 13:58:59 515594 123
IMG202301171757[...].jpg 75Кб, 800x777
800x777
Аноним 17/01/23 Втр 14:27:07 515600 124
998012.jpg 46Кб, 600x525
600x525
Аноним 17/01/23 Втр 20:01:51 515637 125
>>515623
>>515610
>>515460
>>515455
>>515453
>>515450
Моча, ну вычисти наконец этих порашников, заебали же засерать засмеялся-обосрался тред!!! Пусть что ли хоть советского радиолюбителя тред создают и там срутся (но лучше сразу в /po/рашу пусть пиздуют).
Аноним 17/01/23 Втр 20:08:51 515639 126
Аноним 17/01/23 Втр 20:19:09 515641 127
>>515639
Извини, ошибочка. Меня порвало от этой пораши, тыкнул лишнее.
Аноним 17/01/23 Втр 22:23:18 515654 128
>>515364
>один из винрарнейших конструкторов
Поддвачну, годнота была для своего времени...
Аноним 18/01/23 Срд 00:37:52 515664 129
изображение.png 828Кб, 768x768
768x768
изображение.png 527Кб, 640x480
640x480
изображение.png 2321Кб, 1400x1050
1400x1050
>>515654
Самый вин был этот
Аноним 18/01/23 Срд 10:27:48 515682 130
>>515654
>>515364
Что за конструктор-то? Доставьте фоточку, анончики.
Аноним 18/01/23 Срд 12:42:10 515688 131
jue503.jpg 223Кб, 1100x776
1100x776
Аноним 18/01/23 Срд 23:44:37 515736 132
>>515725

в чём-то ты прав, конечно
Аноним 21/01/23 Суб 09:50:05 515960 133
mamma mia.webm 1041Кб, 854x480, 00:00:12
854x480
Аноним 22/01/23 Вск 04:22:31 516062 134
>>515664
У меня был такой.
Из него не по книжке хуй чо соберёшь. И транзистор в кубике перепаивать неудобно, пиздец.
Аноним 22/01/23 Вск 12:58:01 516086 135
>>516062
А что же тебе тогда нравится? Дешевая ардуино параша с алиэкспресса? Для нее вообще книжек нету. Как хочешь так и крутись. А зачем тебе еще не по книжке собирать? Ты что самым умным себя возомнил? Как дяди инженера написали так и делай а не умничай.
Аноним 22/01/23 Вск 14:34:28 516096 136
>>515688
>>515708
Так это для совсем новичков.
В любом советском радиолюбительском журнале/книге гораздо более полезные схемы были.
Я в школе делал схемы по справочнику 1967 года - там уже были портативные радиостанции, куча приемников на любой вкус и бюджет, импульсники и инверторы на биполярниках, измерители емкости, генераторы сигналов, примитивные электронные игры и дохуя всего другого.
В ВРЛ и журналах Радио вообще хуева гора схем на все случаи жизни.
Зачем себя ограничивать конструкторами?
Там еще и платы обычно сделаны по уебански.
Аноним 22/01/23 Вск 15:42:39 516104 137
>>515664
Вот это да сколько гендеров
Аноним 22/01/23 Вск 15:55:40 516105 138
>>516062
>>516086
Вы чё, шизы, это ж детский конструктор - тут как раз по книжке собирать надо.

>>516104
кекнул
Аноним 22/01/23 Вск 16:08:43 516106 139
>>516096

а кампутеров не было до середины-конца 80-х
в итоге совковый дебил предлагает собирать детекторный приёмник (на который нихуя не поймать), а рашка в жопе, унитаз мира
Аноним 22/01/23 Вск 16:46:09 516111 140
>>516096
>импульсники и инверторы на биполярниках
НА ТРАНСФОРМАТОРАХ блять
Аноним 22/01/23 Вск 18:27:55 516121 141
>>516111
Нормальный импульсник или инвертор без трансформатора в студию.
Аноним 22/01/23 Вск 20:19:19 516147 142
boomer-cry.jpeg 7Кб, 233x216
233x216
>>516121
Имелось в виду НА ОГРОМНЫХ МНОГООБМОТОЧНЫХ САМОДЕЛЬНЫХ СУКА ТРАНСФОРМАТОРАХ блять.
Аноним 23/01/23 Пнд 04:16:23 516184 143
>>516096
Импульсники в 1967? Гонишь
Аноним 23/01/23 Пнд 17:39:44 516232 144
>>516222

ефг домен назад выкупил?
Аноним 24/01/23 Втр 01:13:54 516260 145
>>516147
Если можешь, достаёшь ТН или ТПП подходящий и не мотаешь ничего.
Аноним 24/01/23 Втр 22:23:29 516348 146
>>516260
>ТН или ТПП
>для импульсника
Ты ебанутый? Сколько у тебя частота преобразования будет? 50 герц нахуй?
Аноним 25/01/23 Срд 23:36:34 516485 147
>>516184
А в чем проблема?
Аноним 26/01/23 Чтв 20:11:19 516551 148
Аноним 26/01/23 Чтв 22:16:07 516564 149
>>516348
>50 герц нахуй?

Как что-то плохое.
Пиздишь с оборонного завода версию на 400Гц, в конце концов.

Ну, или мотаешь на сердечнике от ТВС лампового телика высокочастотный импульсник. Чем только его коммутировать, КТ827?
Аноним 27/01/23 Птн 23:50:03 516658 150
1.jpg 746Кб, 1620x2160
1620x2160
2.jpg 978Кб, 1620x2160
1620x2160
3.jpg 952Кб, 1620x2160
1620x2160
Аноны, принёс вам покушать. Усовершенствовал свою лицерезку в стиле Орк-tech. Отрыжка китайского производства резко улетела в могилу, а новую покупать совершенно не было желания. Установил в неё новый двигатель, к сожалению, пижло немного не лезло, поэтому часть корпуса была очень аккуратно демонтирована, с применением высокоточного инструмента напильника и раскалённого ножа. Так же был добавлен эргономичный выключатель на 3 позиции, что был под рукой. Из-за более мощного мотора аж на 12 вольт, из своих запасов, в сравнении с прошлым всего на 1,2 вольта. Из-за этого аккумулятор пришлось вынести за пределы корпуса, а в качестве разъёма был взят XT-60, просто потому что их было с запасов. В качестве аккумулятора использовал 3S lipo от CNHL на 1300 махов. В скором времени планирую загерметить, чтобы изделие было водонепроницаемым.
Аноним 28/01/23 Суб 09:47:47 516673 151
>>516658
>и раскалённого ножа

феном надо было, на удивление хорошо рихтует корпуса
Аноним 28/01/23 Суб 11:07:04 516676 152
>>516673
Фен есть, но корпус там доходит аж до 3мм толщины. Изначально мотор был с 2 лысками на нём, и корпус был сделан под него, новый - полностью циллиндрический, поэтому, увы.
Аноним 28/01/23 Суб 11:35:43 516678 153
1674894941949.jpg 3168Кб, 4000x2992
4000x2992
1674894942161.jpg 3919Кб, 2992x4000
2992x4000
Ну тогда и я вкачусь со своей стрёмной махарайкой. Это силовая часть понижайки, для регулировки скорости пяти трёхпиновых вентиляторов постоянным напряжением, пропорциональным шиму для четырёхпинового вентилятора с матертнки.
Из плюсов, есть синяя изолента, кт315 на нём, простихосподи, драйвер p-канального мосфета, самомотанный дроссель, спаянный из компьютерного БП кондёр, термоклей и моё любимое — криво отрезанная обломком ножовочного полотна плата.
Из минусов, оно работает как ожидалось, предназначение устройства не полностью бесполезное, никаких внешних эффектов.

Флюс сейчас уже отмыт, рисую корпус под печать. Запихну в корпус и оставлю на постоянку в компе.
Аноним 28/01/23 Суб 14:05:12 516696 154
>>516678
У меня только один вопрос: зачем и нахуя?
Ты же мог бы просто управлять мосфетом посредством пвм сигнала с материнки.
Просто и легко масштабируемо. Плюс была бы возможность авто-режима по датчикам пк. Так как работает например вент на цпу.
Аноним 28/01/23 Суб 15:01:50 516715 155
>>516696
Просто мосфетом крутиляторы начинают свистеть, суки. И весь замут тут только ради постоянного напряжения на выходе. А авторежим и есть. Оно своим проводом в разъём для регулируемого вентилятора включается.
Аноним 28/01/23 Суб 15:19:23 516719 156
>>516715
Ну, тут достаточно иметь норм вентилятор - раз. Второе - никто не запрещает сгладить выход до пилы например простейшим фильтром.
Аноним 28/01/23 Суб 15:47:58 516730 157
>>516719
>достаточно иметь норм вентилятор
Они денег стоят. А эта приблуда вышла в 38 рублей на разъёмы и три вечера.
Аноним 28/01/23 Суб 16:08:36 516743 158
>>516730

ты одного припоя угваздал на 40 руб
Аноним 28/01/23 Суб 16:14:59 516753 159
>>516743
Это ещё дед в своё время с завода припёр.
Аноним 28/01/23 Суб 16:27:10 516768 160
>>516753

я в своё время пищевого олова вынес полкило с завода, но даже "бесплатным" ресурсом так варварски бы не распорядился
Аноним 30/01/23 Пнд 18:30:25 516964 161
16749969950630.png 152Кб, 1123x794
1123x794
Вот эта хуйня изобретена укроп да хуй знает каким ебанутым шизофреником. Даже не могу представить больное воображение человека, который вот эту ебалу создал.
Аноним 01/02/23 Срд 18:48:42 517099 162
image 155Кб, 1920x1080
1920x1080
Аноним 04/02/23 Суб 23:32:23 517391 163
>>504786
>>504810
>>504851
У айфонов нетрадиционная (но стандартная) нормализация Unicode. Всё остальное сохраняет и отправляет буквы вроде ё, й, ü, ö и тому подобные в виде одной code point. Айфон же сохраняет отдельно букву и отдельно кратку или умляут.
Аноним 05/02/23 Вск 13:08:32 517415 164
Узнали себя в видосе, мужички-самоделкины?
https://youtube.com/watch?v=N5e-LE5BJOU

>>517391
И как же ты задетектишь сие на двоще, без утилиток? Есть более явные критерии палева.
Аноним 05/02/23 Вск 16:22:23 517432 165
out.png 44Кб, 668x504
668x504
image.png 10Кб, 508x208
508x208
>>517415
>И как же ты задетектишь сие на двоще, без утилиток?
Да элементарно. В картинку упакована 7-zip страница, на которой я это тестил. И даже валидатор от W3C на это ругается.
Аноним 05/02/23 Вск 17:19:13 517436 166
image.png 334Кб, 1967x1853
1967x1853
>>517432
>И даже валидатор от W3C на это ругается.
Скормил ему этот тред:
Аноним 06/02/23 Пнд 04:38:25 517496 167
Аноним 06/02/23 Пнд 08:10:41 517507 168
image.png 174Кб, 481x503
481x503
>>517496

я купил себе в позапрошлом году такой показометр, и пару недель страшно параноил, потому что у меня в хате "фонит" буквально всё: розетки, мониторы, ноутбуки, системные блоки, батареи отопления, выключатели и выключенные лампочки, буквально в каждом углу пищание раздаётся

ещё почему-то зашкал по магнитному полю в сортире возле труб (счётчики я не трогал, вода копеечная) и по электрическому в одном углу на балконе

от кровати на всякий случай отодвинул аудиосистему и особо вредные зарядки, потом, конечно, наигрался и забил
так и валяется эта хрень в ящике

у неё ещё применения есть, кроме поиграться и закинуть в ящик?
Аноним 06/02/23 Пнд 14:05:02 517537 169
>>517507
По виду напоминает караоке-микрофон для дрочения пизды.
Может ты не то мерял?
Аноним 06/02/23 Пнд 15:29:42 517542 170
7FBF473D-210B-4[...].jpeg 9Кб, 225x225
225x225
>>517432
>>517436
Какой в3ц, какой юникод блять?













подсказка: имя файла. этот пост тоже с ойфона отправлен :3
Аноним 06/02/23 Пнд 22:08:29 517572 171
Аноним 06/02/23 Пнд 23:19:07 517573 172
>>517572
А теперь прочитай августовский срач по новой, обращая внимание на имена файлов. Я проигрывал с подливой с этой "борьбы с совкодрочером".
Аноним 09/02/23 Чтв 09:57:50 517823 173
Screenshot20230[...].jpg 323Кб, 720x1600
720x1600
Аноним 09/02/23 Чтв 10:13:26 517824 174
Аноним 09/02/23 Чтв 10:19:08 517826 175
Аноним 09/02/23 Чтв 10:23:13 517827 176
>>517826
В ту сторону не смешно
Аноним 09/02/23 Чтв 11:56:28 517833 177
Берём моно, делаем из него псевдостерео.
Берём псевдостерео, делаем из него псевдопсевдоквадро.
Минус на минус даёт плюс, и в итоге получается полная хуйня.
Аноним 09/02/23 Чтв 13:42:56 517839 178
1675939375507.jpg 350Кб, 2075x2710
2075x2710
Аноним 09/02/23 Чтв 13:58:31 517842 179
image.png 57Кб, 800x376
800x376
image.png 87Кб, 480x480
480x480
>>517823
Чёрные прорези это ЮСБ для зарядки? "Кроны" такие я уже видел, пальчиковые, конечно перебор.
Аноним 09/02/23 Чтв 18:11:38 517860 180
>>517823
>>517842

да нет, очень удобно
"с рук" брать не советую, на али в комплекте разветвитель по количеству купленных батареек
Аноним 09/02/23 Чтв 18:13:15 517861 181
image.png 494Кб, 700x421
700x421
Аноним 09/02/23 Чтв 18:23:05 517865 182
>>516184
Импульсники уже в 30хбыли на лампах. В военной технике
Аноним 09/02/23 Чтв 18:34:59 517866 183
>>517860
>>517842
Так в чём юмор-то алё? Это не барахолка тред
Аноним 09/02/23 Чтв 18:58:41 517868 184
>>517866

не ебу
может в написании "литийонный"?
Аноним 09/02/23 Чтв 19:35:34 517870 185
>>517865
>В военной технике
Стояли умформеры и вибропреобразователи.
Никаких импульсников на лампах не было, не пизди.
Аноним 10/02/23 Птн 02:53:58 517888 186
>>517870
Разве не блокинг-генераторы для таких целей использовались во всяком винтаже (не обязательно военном)? И прочее такое на трансформаторах ебучих.
Аноним 10/02/23 Птн 02:58:00 517889 187
>>517888
>блокинг-генераторы
Это слишком нестабильный узел. В дозиметре или фотовспышке высокое напряжение получить ещё куда ни шло, там требования низкие. А что-то, требующее стабильности параметров, типа радиоаппаратуры уже так не питали.
Аноним 10/02/23 Птн 12:05:45 517947 188
>>517870
Была низкочастотная поебень на тиратронах, но вроде редко.
Аноним 10/02/23 Птн 17:07:55 517978 189
post-1769646.jpg 5Кб, 184x184
184x184
>>514982
>теми, кто до сих пор правит русскими
Аноним 22/02/23 Срд 08:24:54 519295 190
image.png 523Кб, 683x516
683x516
Аноним 23/02/23 Чтв 14:46:55 519387 191
>>519295
Охуенно. Надо только было основание хотя бы из пятёрки делать и регулировку угла наклона предусмотреть.
Покрасить порошком и топ будет.
Аноним 23/02/23 Чтв 15:11:48 519390 192
>>519387
пятёрка не нужна, мамкин инженер. А вот что дествительно нужно, это приваривать стойку не в ебучем центре основания а дальше, взад за середину. Оптимизация без минусов ёпта.
Щенки блядь.
Аноним 23/02/23 Чтв 22:37:15 519450 193
>>519390
Нужна для массы, чтобы опрокинуть труднее было.

>это приваривать стойку не в ебучем центре основания а дальше, взад за середину
Согласен.
Аноним 24/02/23 Птн 03:45:05 519459 194
изображение.png 201Кб, 480x219
480x219
>>519389
Зумерьё, батарейка должна быть такой.
Аноним 24/02/23 Птн 09:49:03 519462 195
image.png 2418Кб, 1563x1139
1563x1139
image.png 876Кб, 1600x1189
1600x1189
image.png 931Кб, 1085x1500
1085x1500
>>519459
Они, оказывается, ещё есть в продаже.
Аноним 24/02/23 Птн 11:02:18 519464 196
>>519462
А внутре у ей 3 батарейки, которые можно запихуить в православный ДП-5 и быть готовым к апокалипсису.
Аноним 24/02/23 Птн 12:17:39 519466 197
>>519464
Только в говнице. В норм батарее 4,5в сами элементы питания более ёмкие. Это даже видно по размеру и весу.
Аноним 24/02/23 Птн 16:43:03 519485 198
>>519477
планета 2 на уроке физики
Аноним 24/02/23 Птн 18:12:36 519495 199
>>519464
>ДП-5
Он на D размере, по-моему работает. Или?
Мой ДП-5 был с крышкой-адаптером для бортовой сети автомобиля.
Аноним 24/02/23 Птн 19:33:17 519520 200
>>519487
Я её никогда не забуду.
Аноним 25/02/23 Суб 14:32:51 519615 201
>>519495
Там особые батарейки А336 (или КБ-1). Их сейчас нигде не взять, кроме как вытащить из вот этой вот плоской батарейки.
Лично я адаптер под АА изготовил и норм мне.
Аноним 01/03/23 Срд 23:03:48 520093 202
image.png 419Кб, 1280x720
1280x720
>>519615
>и норм мне
Часто с дозиметром гуляешь?
Аноним 17/03/23 Птн 01:58:53 521661 203
Снимок экрана20[...].png 324Кб, 879x504
879x504
Аноним 07/04/23 Птн 19:35:31 523739 204
Теперь у меня е[...].mp4 10206Кб, 1280x720, 00:00:38
1280x720
Аноним 07/04/23 Птн 20:49:37 523748 205
Аноним 09/04/23 Вск 03:09:04 523914 206
IMG202304090708[...].jpg 134Кб, 1280x1229
1280x1229
09/04/23 Вск 20:01:55 523985 207
image 105Кб, 2048x1364
2048x1364
image 61Кб, 1298x869
1298x869
Аноним 09/04/23 Вск 21:34:32 523993 208
>>523914
>>523985
Что за поделки сумрачного гения? Даже не знаю, что сказать.
Аноним 09/04/23 Вск 23:52:50 523998 209
>>523993
Стандартные ЮСБ корюшки. Винда их с 2000 поддерживает.
Аноним 10/04/23 Пнд 17:25:06 524053 210
BFD47714-517C-4[...].jpeg 103Кб, 828x312
828x312
Аноним 12/04/23 Срд 12:08:33 524163 211
Аноним 12/04/23 Срд 12:17:50 524164 212
>>492145
Оп. Еще одна годовщина.
Аноним 12/04/23 Срд 12:54:09 524168 213
>>464774
Сиськи у нее конечно ЕБАНИСЬ.
Аноним 12/04/23 Срд 13:09:41 524169 214
Аноним 12/04/23 Срд 21:55:08 524202 215
>>524164
Всё-таки, бесконечный тред это неудобно. Ответы попротухали на половину постов.
Аноним 17/04/23 Пнд 18:34:58 524624 216
Аноним 27/04/23 Чтв 18:04:40 525424 217
image 75Кб, 504x284
504x284
Аноним 27/04/23 Чтв 18:38:41 525426 218
>>525424
И чо там? Комариный писк пролазит хоть?
Аноним 27/04/23 Чтв 18:56:13 525427 219
Аноним 27/04/23 Чтв 20:12:38 525428 220
image.png 229Кб, 284x504
284x504
Аноним 27/04/23 Чтв 20:19:03 525430 221
>>525426
Я однажды от нех делать попробовал аналогичный микро-транс от проводного телефона для аудио-развязки. До 1 кГц всё чётко, а ниже уже завал начинается, от НЧ там мало что остаётся. Вообще, чисто в теории, если вкорячить DSP для коррекции НЧ, то даже с таким трансом можно реализовать развязку. Но удифилы такой подход не примут.
Аноним 28/04/23 Птн 01:55:20 525438 222
Кружок электрон[...].webm 1148Кб, 640x360, 00:00:29
640x360
Кружок электроники
Аноним 28/04/23 Птн 01:56:36 525439 223
>>525424
>>525427
Это гальваническая развязка аудиосигнала.

>>525430
>До 1 кГц всё чётко, а ниже уже завал начинается, от НЧ там мало что остаётся.

Бро, давно уже известны способы изготовления качественного трансформатора, пригодного для диапазона 20-16000. Трансформаторные DI-Dox и сплиттеры это база в профессиональном звуке.
Аноним 28/04/23 Птн 02:01:34 525441 224
image.png 424Кб, 1000x1000
1000x1000
image.png 271Кб, 600x600
600x600
Аноним 28/04/23 Птн 02:02:47 525442 225
>>525438
Он же какой-то сварщик, или типа того.
Аноним 28/04/23 Птн 09:27:58 525463 226
>>525438
дайте ссылку, один друг спрашивает.
Аноним 28/04/23 Птн 10:38:02 525466 227
Аноним 28/04/23 Птн 11:06:00 525467 228
>>525438

что с ним не так? зачем он это делает?
Аноним 28/04/23 Птн 17:52:39 525503 229
>>525467
Всё с ним так. Делает, потому что может и хочет.
Аноним 28/04/23 Птн 18:36:49 525505 230
34.jpg 159Кб, 1180x768
1180x768
Аноним 28/04/23 Птн 19:57:50 525518 231
>>525503
Тебе в /ga, петушок.
Аноним 28/04/23 Птн 20:11:20 525519 232
>>525518
Дорогу покажешь, петушок?
Аноним 28/04/23 Птн 22:43:06 525526 233
изображение.png 6Кб, 270x120
270x120
>>525519
Тем дилдаком себе осветишь путь.
Аноним 29/04/23 Суб 07:21:25 525544 234
image.png 2209Кб, 1080x1638
1080x1638
image.png 69Кб, 359x165
359x165
Проблемы с flow control
Аноним 29/04/23 Суб 09:04:01 525546 235
>>525503
>Делает, потому что может и хочет.
База. Так поступают настоящие мужчины.
Аноним 29/04/23 Суб 22:50:15 525626 236
>>525526
Осветил тебе за щеку.
Аноним 30/04/23 Вск 02:42:23 525635 237
Аноним 30/04/23 Вск 11:27:10 525645 238
>>525546
>>525503
Вы не шарите.
Он как раз не может иначе. Это зависимая внимание блядина. Не будь у него такой возможности он бы уже поехал кукухой окончатенльно или подох бы.

Так что посочувствовали бы челу. Он фактически не может не делать этого. Он полностью зависим.
Аноним 01/05/23 Пнд 13:12:56 525735 239
Аноним 01/05/23 Пнд 13:25:06 525738 240
>>525735
Даже не ебу кто это.
Все трапы, трансы и прочая подобная гниль просто одинаковые.
Аноним 01/05/23 Пнд 14:14:29 525739 241
>>525738
Трансофобы тоже разнообразием не отличаются.
Аноним 01/05/23 Пнд 14:18:37 525740 242
Ты из тех дебилов кто если не лестно отзывается кто-то об лгбт-говне сразу записываешь в фобы, ограниченный чб-уебан?
Аноним 01/05/23 Пнд 14:19:10 525741 243
Аноним 01/05/23 Пнд 15:29:09 525750 244
Аноним 01/05/23 Пнд 15:39:15 525751 245
>>525750
Я так полагаю это деревня который до сих пор гыгыкает когда видит что-то похожее на свастику.
Аноним 01/05/23 Пнд 19:42:08 525777 246
20.png 300Кб, 1438x622
1438x622
Аноним 02/05/23 Втр 02:19:51 525811 247
>>525739
Правильно, все достойные, замечательные люди, как на подбор.
Аноним 02/05/23 Втр 11:44:26 525828 248
>>525740
>ограниченный чб-уебан?
Расскажи своими словами, чем ты лучше того изобретателя со светящимся дилдо. Людей судят по поступкам.
Аноним 02/05/23 Втр 15:27:38 525839 249
>>525828

именно, по поступкам
ты можешь построить сто мостов, но стоит тебе один раз отсосать хуй, ты станешь хуесосом и спрос с тебя будет как с хуесоса
Аноним 02/05/23 Втр 16:42:48 525844 250
>>525839
Ну ты и мостов не построил и своё желание пососать подавляешь.
Аноним 02/05/23 Втр 17:45:28 525848 251
>>525844

не хватало ещё давать пасасать грязным пидрам типа тебя
Аноним 02/05/23 Втр 18:47:11 525854 252
>>525839
Как боженька молвил.
Аноним 03/05/23 Срд 08:02:15 525904 253
>>525839
Как мне противно стало от твоих реплик, сразу повеяло запахом пивасика,
водочки, шашлыка, жизненных планов, обсуждения чьей-то судьбы, хихикания
полупьяных дурнораскрашенных женщин, золотых крестиков на шеях,
среднерусского леса, мусора на опушке, березок, ухающей 50-ти летней женщины,
застольных разговоров, мобильных телефонов, метро,
детей в яркой китайской одежде, загадочно-дебиловатых улыбок молодых матерей
в парках спальных районов, следа от самолёта в небе над подмосковным городком,
первых наркотиков шустрых светловолосых детей, молящих о еде собаками
у перехода.
Аноним 03/05/23 Срд 18:29:37 525937 254
Аноним 04/05/23 Чтв 18:45:56 526000 255
>>525438
Няша, люблю трапиков-электронщиков:3
Аноним 04/05/23 Чтв 19:09:41 526005 256
image.png 6Кб, 270x120
270x120
>>525438
Красивый мальчик. А какой у него телефон, а он в жопу дает?
Это что, ксенонка?
Аноним 04/05/23 Чтв 22:46:07 526024 257
Аноним 05/05/23 Птн 01:43:36 526033 258
Аноним 07/05/23 Вск 07:52:57 526205 259
16833042439103.jpg 302Кб, 996x757
996x757
16833211531530.jpg 242Кб, 669x1024
669x1024
16833439942375.jpg 217Кб, 828x827
828x827
Hitachi, похожий на 3УСЦТ - прекрасен! Фап-фап-фап! Интересно, у японцев тоже не было видеовхода, как у наших? Иначе как объяснить то, что у оффициальной версии приставки "Денди" под названием "Famicom", не было видеовыхода?
Аноним 08/05/23 Пнд 11:50:39 526295 260
>>526205
Заземлился со второй.
Аноним 20/05/23 Суб 23:04:13 527293 261
изображение.png 651Кб, 775x1061
775x1061
Аноним 31/05/23 Срд 11:54:53 528223 262
scale1200.webp.jpg 350Кб, 936x1200
936x1200
Аноним 31/05/23 Срд 19:05:55 528270 263
image.png 329Кб, 525x791
525x791
>>528223
У меня был такой телик и книжка по ремонту 3УСЦТ
Аноним 31/05/23 Срд 19:42:33 528271 264
>>528223
Ебать наркоманИя!
Я надеюсь это реальная конструкция активной акустической системы где задействованны и тембра и дискретное переключение громкости из переключателя к аналов.
Аноним 31/05/23 Срд 20:45:50 528274 265
>>528271
Да это больше на корпус от системника похоже.
Аноним 31/05/23 Срд 20:51:44 528276 266
>>528274
С антенной? Наврядли.
Аноним 31/05/23 Срд 20:54:49 528278 267
>>528276
Будто антенну для лулзов или следованию общей задумке дизайна корпуса воткнуть не могли.
Аноним 31/05/23 Срд 21:55:07 528284 268
Аноним 11/06/23 Вск 23:44:23 529324 269
Аноним 03/07/23 Пнд 13:09:14 530839 270
1668509221629.jpg 380Кб, 1200x600
1200x600
>>514959
> совковый говноед иди нахуй
Аноним 03/07/23 Пнд 13:15:17 530841 271
1593980080469.jpg 35Кб, 604x193
604x193
>>515453
Хуя нитакуську строит, а листву один хер отдала в 15 лет ерохе, который кроме как глушить балтос и щемить омежек нихуя не умеет.
Аноним 03/07/23 Пнд 13:31:07 530844 272
Аноним 03/07/23 Пнд 13:33:42 530845 273
>>508107
Как этот долбоёб осилил даже такой сетап?
Аноним 05/07/23 Срд 23:39:51 531008 274
изображение.png 12Кб, 477x228
477x228
Аноним 06/07/23 Чтв 18:13:17 531038 275
image.png 445Кб, 806x542
806x542
image.png 106Кб, 760x355
760x355
>>459721
Я кстати, что-то подобное с однокурсником проворачивал. Он брал по моему совету ТАШИБРУ, сердечник от строчника, намотали три обмотки витков по 20. На первичку подавали 12В говна с ТАШИБРЫ, а с двух вторичек выпрямляли (причем обычными мостами, даже не Шоттками) и получали двухполярное питание для УНЧ на какой-то ТДАшке. Работало.
Аноним 06/07/23 Чтв 21:26:38 531047 276
дай.png 33Кб, 897x400
897x400
Аноним 06/07/23 Чтв 23:57:08 531058 277
>>459675
Омич - лудить и паять всё крупное только кислотой

Последний довод - попробовать азотную кислоту в качестве флюса

Гадание на картах - приутюжить фотошаблон с двух сторон без смещения при переходных отверстиях <1 мм в диаметре

Я случайно, честно - вкатиться в радиолюбительство по ходу ремонта электроники

Орчьи технологии - сделать самопальную плату максимально всрато и криво но она при этом заработала

Космическая держава - принять спутник на антенну из подручных материалов

Небыдлодевайс - сделать комплект сменных голов для 3д принтера с разными функциями типа плоттера или гравера

Ученик мага - сделать решётку патч антенн на одном куске текстолита

Маг - сделать антенную решётку из нескольких отдельных антенн

Холодное сердце - собирать все приблуды на макетках без пайки

Экономика должна быть экономной - подбирать номиналы всегда впритык

Что могло пойти не так - сжечь БП из-за постоянной работы на полную мощность

Да кто это ваше радио такое - разбираться в электронике, но ни разу не трогать радио, не считая готовых протоколов типа WiFi или LoRa

Твой родной язык это ноджс что ли сука - искать специализированную микросхему на задачу которая решается почти любым АЦП/МК с минимальным обвязом или известной схемой

Черная кошка в черной комнате - полдня искать схеме КЗ которое на самом деле было ошибкой измерений мультиметра
Аноним 07/07/23 Птн 01:08:48 531061 278
Аноним 07/07/23 Птн 14:33:40 531079 279
>>459675
>>531058
А где смеяться? Нахуя вы этой графоманией тред засираете
Аноним 18/07/23 Втр 21:04:47 531955 280
DCA6B7C6-7C10-4[...].jpeg 206Кб, 720x1280
720x1280
Паял с их ламповыми шарманками
Аноним 19/07/23 Срд 22:44:24 532091 281
Аноним 22/07/23 Суб 09:50:25 532235 282
DankPods 202105[...].webm 17852Кб, 854x480, 00:02:53
854x480
Аноним 22/07/23 Суб 10:50:12 532245 283
>>532235
И чё? Это для комиксо и фигурко-дебилов. Они никогда ничего из купленного даже не распаковывают ващет.
Аноним 22/07/23 Суб 14:25:15 532251 284
>>532245
Хуя копиум. Зачем сменные панели тогда было вкладывать?
Аноним 22/07/23 Суб 16:21:55 532254 285
>>532251
Там что угодно сменное может быть. Это не важно. Это никто распаковывать не будет никогда.
Воспринимай это как единое целое.
Аноним 24/07/23 Пнд 05:04:28 532328 286
>>532245
> И чё? Это для комиксо и фигурко-дебилов. Они никогда ничего из купленного даже не распаковывают ващет.
Покажи еще стопицот пустых плееров, душнила
Аноним 24/07/23 Пнд 20:26:33 532363 287
>>532328
Посмотри лучше на стопицот пустых фигурок.
Абсолбтно та же самая история в контексте персонажей их (такое) покупающих.
Аноним 26/07/23 Срд 01:50:17 532455 288
>>478901
Самое смешное что видел за день
Аноним 30/07/23 Вск 21:27:31 532729 289
Screenshot20230[...].jpg 228Кб, 720x591
720x591
Аноним 22/08/23 Втр 09:03:34 534232 290
>>514662

Да не пизди. Народ там был совершенно разный, можно было и друзей найти и потралить. Потусовался с кащенитами, ни о чем не жалею
Аноним 22/08/23 Втр 09:14:45 534234 291
>>531058
>Я случайно, честно - вкатиться в радиолюбительство по ходу ремонта электроники

Чек.
Аноним 28/08/23 Пнд 10:06:42 534598 292
Аноним 28/08/23 Пнд 13:36:59 534606 293
Аноним 01/09/23 Птн 11:20:07 534845 294
изображение.png 441Кб, 1347x568
1347x568
Аноним 07/09/23 Чтв 11:50:30 535195 295
Аноним 07/09/23 Чтв 13:17:36 535204 296
>>535195
Страничка чипидипа
Аноним 08/09/23 Птн 04:06:49 535353 297
Аноним 09/09/23 Суб 16:45:31 535485 298
Аноним 10/09/23 Вск 07:03:26 535516 299
10/09/23 Вск 11:03:16 535522 300
poridzh.jpg 63Кб, 746x685
746x685
Аноним 10/09/23 Вск 12:15:38 535525 301
>>535522
Не, там самый смак под конец видео, когда ему прямо в ебало и на руки брызжет щёлочью, он жалуется что жжёт, но продолжает доставать из батарейки внутренности, трогая щелочной электролит голыми руками.
Это реально премия Дарвина.
Аноним 10/09/23 Вск 14:54:18 535541 302
>>535525

Они новые батарейки зазбирают? Могли бы старые взять и нормально разобрать.
Аноним 10/09/23 Вск 17:35:26 535557 303
Аноним 10/09/23 Вск 18:18:51 535558 304
>>535516
В походе было нефиг делать, стал вскрывать литиевую батарейку. На 1.5 вольт стандартного типоразмера AA для фонарика. Тоже долго мучался, там хорошо под толстый слой нержавейки упаковано. Пальцами в литий залез на ленте. Литий на воздухе саморазогревался. Скрутил из фольги комочек и бросил в консервную банку с водой. Бурно зашипело, литий расплавился и взорвался с красным всполохом, разбрасывая дымящиеся капли щелочи вокруг и на мою одежду.
Аноним 10/09/23 Вск 18:31:25 535559 305
>>535558
>литий
>1.5 вольт
Шта?

>Литий
>бросил в консервную банку с водой
ГЕНИЙ!
Аноним 10/09/23 Вск 19:54:32 535569 306
>>535559
> Шта?
Пчел, на дворе XXI век. Там уже не только просто литий на 1.5V есть, но и аккумуляторы литивые на столько же завезли.
https://www.ozon.ru/product/batareyka-varta-ultra-lithium-aa-fr6-1-5-v-4-sht-palchikovye-litievye-942658918
https://www.ozon.ru/product/povtorno-zaryazhaemye-litievye-elementy-aa1-5v-3400mwh-brendovye-elementy-dlya-bystroy-i-966976490
https://www.ozon.ru/product/batareyki-litievye-akkumulyatornye-smartoools-akb-aa-1-5v-4sht-palchikovaya-s-kabelem-usb-type-c-832062733
Аноним 10/09/23 Вск 20:42:50 535571 307
>>535558

Прям чистый литий? Ну ты, дружок, даёшь. Не иначе, военный спутник нашёл и от туда выковырял. А ты в курсе, что чистый литий в батарейках не применяется, м? Даже его ионы, блять, делают пожары. Прикинь, что было бы, если бы в элементах питания был чистый литий? Это сравнимо с тем, ели бы в них был натрий или калий.
Аноним 10/09/23 Вск 21:02:02 535573 308
59.jpg 379Кб, 3070x1168
3070x1168
>>535571
Тьфу на тебя, наркоман.
Аноним 10/09/23 Вск 21:18:06 535575 309
>>535573

Чё, и у тебя запасы чистого лития?
Аноним 11/09/23 Пнд 04:34:10 535618 310
>>535525
>>535522
На самом деле он ни разу не порезался за видео, хотя шансов была куча. Сорвавшейся отверткой руку протыкать это старинная забава. И он не стал прикладывать силу ни к ножу ни к маленьким пассатижам, принес большие пассатижи. Так что хз
Аноним 11/09/23 Пнд 16:45:51 535711 311
>>535575
Чел. Да у меня вообще потребление по счётчику в сутки 20 кВт/ч.
Аноним 11/09/23 Пнд 18:53:23 535730 312
>>535569
Так это говно с преобразователем. Это не интересно.
Аноним 11/09/23 Пнд 19:00:48 535731 313
616493048.jpg 56Кб, 600x600
600x600
>>535730
> первую ссылку из трёх типов игнорируем
Аноним 11/09/23 Пнд 19:01:48 535732 314
>>535731
Хуй с ним, из двух типов.
Аноним 11/09/23 Пнд 21:55:34 535743 315
baza.mp4 4617Кб, 1280x720, 00:00:46
1280x720
Аноним 12/09/23 Втр 00:11:36 535750 316
>>532235
>>532245
>>532251
>>532254
>>532328
Очевидный фэйк. Есть еще распаковки этой серии от других с подтверждением? Уверен, что нету. И явно не потому, что это никто не распаковывал. Ооочень примитивный фэйк для накрутки просмотров. Сейчас даже китайцы с таким мусором не наёбывают. Т.к. там начинка уже мусор, который дешевле упаковки с корпусом.
Аноним 12/09/23 Втр 04:13:37 535755 317
>>535750
Лолмля, а ты с другого конца шизы. Один шизик пишет что они все пустые, а другой - что это фейк.
Аноним 12/09/23 Втр 12:00:05 535772 318
>>535743
поясните, в чём будопешт? конкретно у него на видосе нормальная документация.
Аноним 12/09/23 Втр 12:14:53 535775 319
>>535772
Просто порриджам, далёким от радиоэлектроники, нравится такой дегенеративный юмор.
Аноним 12/09/23 Втр 18:20:37 535806 320
>>535775
> дегенеративный юмор
> Таблица разводки выводов
> Общий провод указан в примечании
Ну хуй его знает. Как дид тоже бы взбугуртнул. По моему неавторитетному мнению, это должно быть в таблице.
Почему вынесли в примечание? Не умели в таблицу для печати? Так там другие сокращения на кириллице имеются.
аудио Аноним 12/09/23 Втр 20:24:06 535811 321
IMG202309122020[...].jpg 3182Кб, 4080x2288
4080x2288
IMG202309122019[...].jpg 3194Кб, 4080x2288
4080x2288
Короче есть двд привод c караоке, подключаю
микро через перезрдник jack 6.3-jack 3.5, а сам двд к пк через перехрдник 2rca-jack 3.5. В пк просто помехи и все. До разбора двдшника вставлял диск и звук был.
Аноним 12/09/23 Втр 20:38:24 535812 322
Аноним 13/09/23 Срд 01:50:52 535828 323
>>535812
В том, что хочу двдшник в качестве усилителя для микрофона использовать, а он просто фонит на пк и все
Аноним 13/09/23 Срд 05:29:40 535830 324
>>535775
Прикол только в том что он такой интеллигентный а ругается как босяк. А причина дело десятое.
Аноним 05/10/23 Чтв 04:16:21 537606 325
Screenshot20231[...].png 115Кб, 720x483
720x483
Аноним 07/10/23 Суб 05:32:40 537756 326
16965141874000.webm 2914Кб, 640x360, 00:01:14
640x360
Аноним 07/10/23 Суб 13:52:04 537773 327
Аноним 09/10/23 Пнд 04:17:51 537865 328
>>537756
На это можно смотреть бесконечно

>>537773
Может и да, а может и нет
Аноним 09/10/23 Пнд 08:31:42 537871 329
>>537773
>Плате пизда?
Это жидкий металл, выплевывается как сперматазойд.
Аноним 09/10/23 Пнд 21:08:40 537948 330
>>537773
С обвязки ГПУ убрать можно. Из-под чипа памяти сложно. Встряхнуть постукиванием торцом платы. Продуть чем сильно под памятью. Делать лучше сразу не отходя от кассы.
Сейчас некоторые видеокарты стали покрывать тонким слоем типа воска. Чтобы от пролива водянки карте не поплохело. Но производитель указывает об данной особенности.
Аноним 12/10/23 Чтв 14:49:51 538116 331
mguk.jpg 397Кб, 2488x1464
2488x1464
Аноним 12/10/23 Чтв 17:31:09 538127 332
>>537948
Можно ртутью промыть. :3
Аноним 13/10/23 Птн 13:06:50 538213 333
Аноним 15/10/23 Вск 01:51:51 538358 334
Аноним 15/10/23 Вск 05:26:27 538360 335
>>535743
Это Коковин что ли?
Аноним 15/10/23 Вск 17:09:31 538382 336
Аноним 15/10/23 Вск 23:04:47 538427 337
image.png 9Кб, 440x115
440x115
Пришло наше время
Аноним 16/10/23 Пнд 01:12:07 538437 338
>>538427
У них и старое оборудование оверсайз для ловли. Сам видел, как они выезжали, отслеживали и ловили радиохулигана с пативэна с этим R&S. Но в миллионнике.
Аноним 16/10/23 Пнд 01:42:28 538441 339
Аноним 17/10/23 Втр 09:34:48 538557 340
1697524487122.jpeg 79Кб, 840x850
840x850
Аноним 17/10/23 Втр 16:30:57 538588 341
>>538427
Пиздец, включи сглаживание шрифтов. Зачем ты его вообще вырубил, маньяк?
Аноним 18/10/23 Срд 10:18:51 538664 342
>>538557
Теперь все знают в каком классе ты учишься
18/10/23 Срд 11:00:09 538665 343
SAGE
Аноним 18/10/23 Срд 20:32:47 538712 344
Аноним 20/10/23 Птн 06:14:38 538849 345
kncddamhgodwvwf[...].jpeg 256Кб, 1999x1500
1999x1500
Очередная фотография с паяльником.
Найдена в статье на хабре (которая, впрочем, уже удалена модератором).
Картинка не гуглится - видимо, ориджинал контент.
Аноним 20/10/23 Птн 06:39:40 538852 346
Screenshot20231[...].png 290Кб, 719x361
719x361
Аноним 20/10/23 Птн 06:48:19 538854 347
>>538852
Смеялась вся маршрутка?
Аноним 20/10/23 Птн 08:04:19 538863 348
>>538849
Композиционно кадр идеален
Аноним 20/10/23 Птн 08:59:08 538865 349
-54561605301180[...].jpg 118Кб, 850x1275
850x1275
>>538863
Горизонт завален
Аноним 20/10/23 Птн 11:22:22 538875 350
15280487647050.jpg 69Кб, 1000x676
1000x676
Аноним 21/10/23 Суб 21:11:52 539016 351
Аноним 22/10/23 Вск 05:39:37 539024 352
169792456224612[...].mp4 1002Кб, 576x674, 00:00:09
576x674
Аноним 22/10/23 Вск 14:33:00 539043 353
Аноним 22/10/23 Вск 14:42:42 539045 354
>>539024
Никогда не понимал подобной "ржаки".
Хуита уровня "мы разбили айфон с 10 этажа ыыыыы".

Если он уже был не жилец - ну промсто выкини его и всё бля, и забудь. А так - будто над трупом дохлой псины потешаются.
Аноним 22/10/23 Вск 17:47:02 539053 355
>>539045
Выздоравливай, долбич. Это всего лишь железка. Также как и ты - кусок мяса.
Аноним 24/10/23 Втр 17:25:55 539174 356
>>539045
Дегенераты с деструктивным мышлением as is.
Откуда только такие берутся?
>>539053
А вот и один из них.
Аноним 24/10/23 Втр 19:02:35 539200 357
>>539053
Кек. Ну что так банально то? Хоть у одного подобного долбоёба есть фантазия?
Почему, вы, обезъяны, воображаете/подразумеваете что кому то что-то там ЖАЛКО в плане материальных ценностей?
Небось, ёбнутый, ещё навоображал, что мы, нормальные люди, с платочком ходим и пыль сдуваем с услофного айфона.
Какие же вы ограниченные, зашоренные, узколобые, деструктивные ди необразованные дегенераты...

>>539174
Чаю.
Аноним 24/10/23 Втр 19:04:44 539202 358
16725357804880.mp4 365Кб, 1280x720, 00:00:03
1280x720
Аноним 24/10/23 Втр 20:09:56 539220 359
>>539202
>этот ожидаемый аргументный аргумент
Аноним 26/10/23 Чтв 09:50:02 539381 360
>>539200
Деструктивное тестирование - крайне полезный инструмент инженера. Неужели ты в детстве не ломал игрушки, чтобы научиться интуитивно оценивать свойства материалов? Понимать, при какой нагрузке металл и пластик ломаются или гнутся. Так же и в электротехнике - никакой даташит тебе не скажет, насколько большие повреждения принесет превышение электрических параметров, и сколько времени это превышение может длиться до выхода волшебного дымка.
Аноним 27/10/23 Птн 13:03:36 539537 361
>>539381
Хуйню несешь.

Практика показывает, что для разных экземпляров оно может длиться по-разному. Иногда и вообще вся партия бесконечно долго так работать может. А потом приходит следующая партия с другого завода...
Аноним 27/10/23 Птн 21:09:53 539611 362
>>539537
Понятное дело что тестировать надо экземпляр из той же партии.
Аноним 27/10/23 Птн 22:04:54 539614 363
>>539611
И зачем? Ты под каждую партию перепроектировать девайс будешь?
Аноним 28/10/23 Суб 15:05:21 539669 364
>>539381
>Неужели ты в детстве не ломал игрушки, чтобы научиться интуитивно оценивать свойства материалов?
Игрушки - не припомню, но электронику - да. И об этом я до сих пор очень сожалею. Как и о том, что своими кривыми руками не способен что-либо починить, я ими только доламываю окончательно вещи. Да и вообще, в моих руках что угодно превращается в неюзабельный хлам...
Аноним 30/10/23 Пнд 04:34:07 539919 365
-54268570892439[...].jpg 109Кб, 720x1280
720x1280
Аноним 01/11/23 Срд 17:01:40 540165 366
>>539614
Да, это нормальная практика, hardware revisions называется.
Аноним 23/11/23 Чтв 20:12:19 542558 367
Anime-фэндомы-s[...].mp4 327Кб, 810x810, 00:00:08
810x810
Аноним 24/11/23 Птн 19:47:36 542650 368
Screenshot20231[...].png 348Кб, 720x1440
720x1440
Аноним 24/11/23 Птн 22:35:51 542666 369
>>542650
этому китайцу мама говорила, что врать плохо даже ляоваям
Аноним 01/12/23 Птн 10:15:23 543304 370
1701414915976.jpg 430Кб, 1080x2400
1080x2400
Аноним 01/12/23 Птн 18:09:45 543359 371
>>543304
Где должно быть смешно?
Аноним 03/12/23 Вск 22:35:23 543566 372
>>543359
На "Министерстве обороны" видимо.
Аноним 04/12/23 Пнд 09:10:54 543591 373
>>543304
10 лет это же шикарно
Аноним 06/12/23 Срд 23:04:46 543780 374
image 1485Кб, 922x1423
922x1423
Аноним 15/12/23 Птн 01:51:52 544306 375
image 4259Кб, 3120x4160
3120x4160
image 4240Кб, 3120x4160
3120x4160
>>519295
А шо ебать, примерно такую гагару и сделал.
Аноним 15/12/23 Птн 01:57:58 544307 376
image 178Кб, 1080x470
1080x470
Пиздец у вас тут жара, посоны.
Аноним 15/12/23 Птн 02:54:21 544311 377
image.png 835Кб, 960x1280
960x1280
image.png 906Кб, 1280x960
1280x960
image.png 724Кб, 1280x960
1280x960
image.png 635Кб, 960x1280
960x1280
>>544306
Норм

Вот мой BATYA доработал свой комп: подставка и подсветка клавиатуры
Аноним 15/12/23 Птн 03:06:31 544312 378
image 4718Кб, 3120x4160
3120x4160
image 4791Кб, 3120x4160
3120x4160
>>544311
Норм тема. Вот только не понял нахуя аккумуляторы?
Аноним 15/12/23 Птн 10:48:51 544329 379
>>544312

Решение неплохое, сделать открытый переносной моноблок, но недостатков больше. Пылесборник. Замучаешься сдувать пыль с материнки. Будет перевешивать и падать назад. Зачем игровая видюха для компа с ютубом? И вопрос: чем управляет лгбт-пульт?
Аноним 15/12/23 Птн 14:13:44 544336 380
>>544312
>Вот только не понял нахуя аккумуляторы?

Он внутри не нашёл где взять питание (ноут плохо разбирается, куча деталей, решил не лазить), зато дома были старые аккумы от ноутов. Одного заряда хватает на полгода.
Аноним 15/12/23 Птн 14:14:26 544337 381
>>544312
Кошка одним движением сломает тебе всё, не?
Аноним 15/12/23 Птн 14:27:03 544338 382
>>544337

Кошка тоже не простая, к ней приделан лоток, кормушка и когтеточка. Так что далеко она не прыгает.
Аноним 15/12/23 Птн 16:59:31 544343 383
>>544329
> Пылесборник
Продуваю раз в пол года сжатым воздухом которого стоит два белых баллона на фото. Да и вообще заказал у косоглазых ветродуй.
> Перевешивание
Небольшие подкладки из пробки решили проблему, но если "зудит" можно тупо засверлиться какими-нибудь изогнутыми металлическими пластинами которые будут отгибаться при необходимости транспортировки.
> Игровая видюха
Так я просто сидел, что-то копошился в своих делах, вот и включил видос.
> пульт
Подсветка в тумбочке.
>>544336
Нихуевый такой запас с двух акб.
>>544337
Кошки нету уже как лет 5.
>>544338
Хрюкнул в рабочей столовке пока кушал бутерброды, хорош чертяка.
Аноним 19/12/23 Втр 20:36:19 544706 384
3.webm 10763Кб, 1280x720, 00:00:31
1280x720
Аноним 20/12/23 Срд 04:19:55 544727 385
-54516798140764[...].jpg 59Кб, 570x807
570x807
>>544706
И так все видео или это фанарт? Дай ссылку на канал
Аноним 20/12/23 Срд 06:45:03 544729 386
Аноним 20/12/23 Срд 07:53:06 544730 387
Screenshot2023-[...].jpg 598Кб, 1080x2400
1080x2400
Screenshot2023-[...].jpg 376Кб, 1080x2400
1080x2400
>>544729
Ух мля вот это контент. Спасибо
Аноним 20/12/23 Срд 08:45:06 544733 388
>>544730
>Ух мля вот это контент
Говноед детектед
Аноним 20/12/23 Срд 10:38:12 544735 389
-51904080757633[...].jpg 185Кб, 1040x1040
1040x1040
>>544733
Это при том что ютуб мне в рекомендациях показывает пустую страницу. Ведь у него еще миллиарды каналов. Но он не хочет мне их показывать. Пусть даже такое говно. Чертова помойка
Аноним 02/01/24 Втр 19:47:43 545500 390
Cathode Ray Dud[...].webm 19526Кб, 1280x720, 00:04:24
1280x720
Аноним 05/01/24 Птн 19:06:38 545633 391
Аноним 12/01/24 Птн 16:21:33 546021 392
>>538849
очевидно фото ради рофела.

> статья удалена пидорасом на моче
а про что статья была? интересный девайс с 2 симками
Аноним 16/01/24 Втр 05:11:30 546263 393
>>546021
Терминал оплаты какой-нибудь
Аноним 16/01/24 Втр 15:56:05 546310 394
изображение.png 320Кб, 781x461
781x461
Аноним 28/01/24 Вск 15:46:33 547105 395
SEEPART.webm 10425Кб, 1280x720, 00:00:16
1280x720
Аноним 01/02/24 Чтв 00:54:22 547463 396
aliukr.png 950Кб, 1256x707
1256x707
Аноним 22/02/24 Чтв 16:37:45 549207 397
image 94Кб, 400x533
400x533
Аноним 22/02/24 Чтв 19:16:36 549211 398
>>503774
>мультивибраторы
Советским детям только вибраторы и остается паять
Аноним 26/02/24 Пнд 15:25:29 549550 399
>>503774
А почему дети СССР выросли и теперь не то, что собрать айфон не могут, а даже купить у братушек виннипуховых?
Аноним 26/02/24 Пнд 16:33:28 549553 400
A5FDD9FA-A86F-4[...].jpeg 295Кб, 1500x1231
1500x1231
334729B4-322C-4[...].jpeg 67Кб, 512x512
512x512
BE333564-0D69-4[...].jpeg 88Кб, 612x438
612x438
49178C65-45AD-4[...].webp 21Кб, 512x768
512x768
>>503774
>>549211
>>549550
Была у меня идея делать такие конструкторы и радиодедам и радиоскуфам всяким продавать. Всякие там мигалки на газоразрядниках, приемники, усилки, и тому подобное. С дизайном плат "под старину", обозначениями и подписями кириллицей, кт315 ну и прочим всяким таким типа ламповым. И чтобы в комплекте была инструкция по сборке и эксплуатации на экобумаге (без отбеливания). Зашло бы?
Аноним 27/02/24 Втр 04:01:21 549615 401
>>549553
Олды и без тебя все это могут делать
Аноним 28/02/24 Срд 16:56:22 549805 402
>>549615
Но не будут это делать. А покупать уже готовое — будут
Аноним 28/02/24 Срд 17:42:42 549812 403
>>549553
>>549805

Олды, которым скучно, кризис скуфского возраста и вот это вот все, наверно будут покупать.

Я сам на алишке брал комплект для сборки. Спаял по монтажной схеме, ничему не научился, нихуя нового не узнал - профит. Брал радиоконструктор советский - там наоборот по хардкору - как вы знаете... блабла, значение R подбирается самостоятельно... блабла. Ага, спасибо блять большое. В третий раз взял учебник, ну думаю он меня научит. Читаю: электрический ток - это направленное движение заряженных частиц, страница 1 из 999, спасибо блять. Хотя нет вообще-то пизжу, это была страница где-то 10-20, на первых страницах рассказывали что такое молекула и как нейтроны крутятся вокруг ядра.

Я лох и зашел случайно если что. И еще я скуф.
Аноним 28/02/24 Срд 18:30:35 549822 404
>>549812
>это была страница где-то 10-20, на первых страницах рассказывали что такое молекула и как нейтроны крутятся вокруг ядра
Хороший учебник. Название скажи.
Аноним 28/02/24 Срд 21:15:28 549848 405
>>549812
>нейтроны крутятся вокруг ядра
Перечитывай
Аноним 28/02/24 Срд 21:19:25 549849 406
CD27DB34-DECF-4[...].jpeg 39Кб, 220x568
220x568
>>549812
А такие конструкторы покупаются ради того, чтобы чисто вкатиться с элементарного: спаять конструкцию, поставить ее на полку и всем с гордостью показывать — САМ сделал! Ну или вспоминать в процессе сборки, как ты этим занимался в детстве.

Но можешь ардуйню купить — там конечно простор больше, но души нет в ней нихуя...
Аноним 28/02/24 Срд 23:58:15 549856 407
>>549849

У меня после такого конструктора вся жизнь под откос пошла. Я не помню, сколько лет мне было, но очень мало. И вот передо мной инструкция, в которой нарисована цоколёвка транзистора, но не написано, с какой стороны на него надо смотреть, сверху или снизу. Вот она магнитная антенна, количество витков указано, а в какую сторону мотать и где начала и где концы - нет. Вот так я и стал радиолюбителем, мне уже на пенсию пора, а я до сих пор паяю, жёваный крот. Не приёмники, конечно, но тем не менее.
Аноним 29/02/24 Чтв 02:35:31 549861 408
>>549553
>Была у меня идея делать такие конструкторы и радиодедам и радиоскуфам всяким продавать. Всякие там мигалки на газоразрядниках, приемники, усилки, и тому подобное. С дизайном плат "под старину", обозначениями и подписями кириллицей, кт315 ну и прочим всяким таким типа ламповым. И чтобы в комплекте была инструкция по сборке и эксплуатации на экобумаге (без отбеливания). Зашло бы?

У меня аналогичная идея, но я проектирую процессор на дискретных транзисторах. В конечном виде прибор получается размером с 19" 1U свитч

Такое себе занятие типа сборки мозаики на 10к элементов
Аноним 29/02/24 Чтв 15:33:13 549892 409
>>549553
>>549615
>>549805
>>549812
>>549849
>>549856
>>549861
Советские конструкторы сейчас интересны разве что коллекционерам.
Ностальгирующие олды и ньюфаги сейчас покупают только дешёвые киты на алипомойке. Там есть в т.ч. и радиоприёмники, как классические аналоговые с КПЕ (и корпусом!), так и цифровые. Конкурировать с ними по цене ты никак не сможешь. Дорогой новодел (пусть даже со старыми радиодеталями) не интересен практически никому.
А вот к чему есть интерес - например, готовые платы для сборки КВ трансивера, или готовый самодельный трансивер в корпусе. Цены - от нескольких тыс. и выше, стоимость зависит от многих факторов.
Аноним 29/02/24 Чтв 19:01:53 549918 410
>>549892
Ты судишь по себе, а ориентироваться надо на западный рынок. там потратить $500 на хобби не считается чем-то из ряда вон
Аноним 29/02/24 Чтв 19:25:19 549921 411
>>549918
>там потратить $500 на хобби не считается чем-то из ряда вон
Да и у нас тоже и даже намного больше $500. Вопрос только на что потратить. Собственно $500 это минимум для акта в любительскую астрономию например, столько стоит самый простенький телескоп, дешевле только совсем хлам.
Аноним 29/02/24 Чтв 19:25:48 549922 412
>>549921
> для акта
для вката, автоисправление сработало.
Аноним 29/02/24 Чтв 22:40:21 549942 413
компьютер Львов[...].png 848Кб, 686x686
686x686
>>549921
>Да и у нас тоже и даже намного больше $500. Вопрос только на что потратить.

>>549892
>А вот к чему есть интерес - например, готовые платы для сборки КВ трансивера, или готовый самодельный трансивер в корпусе. Цены - от нескольких тыс. и выше, стоимость зависит от многих факторов.

>>549861
>
>У меня аналогичная идея, но я проектирую процессор на дискретных транзисторах. В конечном виде прибор получается размером с 19" 1U свитч
>
Аноним 01/03/24 Птн 23:33:24 550044 414
>>523914
внутри рыбёх ещё норм тема LED-филаменты засунуть.
Аноним 19/03/24 Втр 06:09:28 551651 415
>>549553
Таких камструкторов в чипидипе жопой жуй
Аноним 25/03/24 Пнд 00:50:36 552215 416
image 24Кб, 395x341
395x341
Аноним 28/03/24 Чтв 01:21:52 552435 417
1711558786270.jpg 341Кб, 1967x2048
1967x2048
изображение.png 202Кб, 723x521
723x521
Проиграл с мема и отдельно с куска про фар
Аноним 28/03/24 Чтв 04:08:31 552440 418
-51952816266937[...].jpg 87Кб, 720x960
720x960
Аноним 04/04/24 Чтв 07:35:18 553078 419
индусоцветомузы[...].webm 5256Кб, 360x640, 00:00:31
360x640
у них там рил безумный раджа герлянда ярости
Аноним 04/04/24 Чтв 10:31:16 553087 420
IMG202404041430[...].jpg 164Кб, 1280x1094
1280x1094
Аноним 04/04/24 Чтв 12:40:40 553095 421
>>553087
>IMG2024
Ориджинал контент
Аноним 05/04/24 Птн 02:11:07 553134 422
18982400.jpg 74Кб, 570x379
570x379
Аноним 05/04/24 Птн 18:26:10 553206 423
>>553134
Да уж, были времена...
Аноним 07/04/24 Вск 19:26:42 553406 424
image.png 332Кб, 517x716
517x716
Аноним 08/04/24 Пнд 08:56:30 553430 425
Аноним 08/04/24 Пнд 09:09:19 553433 426
Есть же день шизофрения, что за брэд...
Аноним 08/04/24 Пнд 09:09:41 553434 427
Аноним 08/04/24 Пнд 11:33:19 553439 428
>>553434
По шизофрения не передать кванты? 1(0)
Аноним 08/04/24 Пнд 13:02:28 553443 429
шизофрения это нормально
Аноним 08/04/24 Пнд 13:08:52 553445 430
Шизы, фурри, трапы, анимешники и другие ебанутые всех мастей...
Откуда вас столько в электронике?
Аноним 08/04/24 Пнд 13:14:37 553446 431
>>553445
Весеннее обострение.
Аноним 10/04/24 Срд 15:11:51 553613 432
>>553445
Здоровых людей не бывает в электронике.
Аноним 11/04/24 Чтв 02:05:57 553661 433
Аноним 22/04/24 Пнд 10:02:16 554348 434
bWVkaWEvRmdMcDV[...].jpg 163Кб, 893x1155
893x1155
>>554342
Эх, как давно я не встречал диагностов по аватарке.
>>554342
>а в реале он это может долго скрывать. И таких шизов куча рядом.
Программистов со здоровой головой за всё врем работы не видел. Только больной человек будет сидеть за компом со школы и что-то программировать, компилировать, дебажить, читать, изучать.
Аноним 22/04/24 Пнд 19:05:04 554390 435
>>554348
>Только больной человек будет сидеть за компом со школы и что-то программировать, компилировать, дебажить, читать, изучать.
Двачую, все инженеры, учёные, все шизики.
Аноним 22/04/24 Пнд 19:27:20 554391 436
>>554348
>Только больной человек будет сидеть за компом со школы и что-то программировать, компилировать, дебажить, читать, изучать, поять, дрочить ключ или тангенту...
я пофиксил
Аноним 23/04/24 Втр 05:16:48 554428 437
bWVkaWEvRlpxZ3N[...].jpg 215Кб, 2048x1724
2048x1724
>>554391
ты у нас по вечерам что дрочишь? ключ, ПОЯЛЬНИК, или мышку?
Аноним 23/04/24 Втр 08:21:55 554447 438
image.png 1737Кб, 776x1280
776x1280
Аноним 30/04/24 Втр 23:32:23 555275 439
17145083847480.mp4 1227Кб, 720x1280, 00:00:07
720x1280
Аноним 30/04/24 Втр 23:36:11 555276 440
ALBATROSS Плут[...].mp4 18262Кб, 1440x1080, 00:02:55
1440x1080
>>553078
Прикольно чо, тьюбопанк (как стимпанк, но человечество остановилось на лампово-релейной стадии).
Аноним 01/05/24 Срд 10:01:11 555287 441
Аноним 03/05/24 Птн 12:40:46 555406 442
>>555287
Не фейк, а монтаж, ты бы хоть термины погуглил.
Аноним 03/05/24 Птн 19:53:38 555426 443
>>555406

Это одно и то же в данном контексте, когда одно выдают за другое.
Аноним 11/05/24 Суб 15:34:24 555838 444
Мне нужно прозванивать предохранители.
А еще мне любопытно поизмерять всего что могу в быт. технике, авто, батарейки, аккумуляторы и пр.
Какой мультиметр мне купить?
Бюджет до 1000-1500.
Аноним 11/05/24 Суб 17:16:57 555845 445
Аноним 11/05/24 Суб 23:21:08 555868 446
>>555838

Тебе точно нужен игровой мультиметр за 10000 - 15000.
Аноним 12/05/24 Вск 05:37:37 555877 447
>>555868
Посоветуй беспроводной BT игровой мультиметр с механической клавиатурой и RGB подстветкой, нужен для использования по прямому и непрямому назначению.
Он обязательно должен иметь 4-канальный встроенный осциллограф с полосой хотя бы до 16 ГГц, двухпортовый векторный анализатор цепей хотя бы до 12 ГГц, анализатор спектра, логический анализатор на 64 канала с поддержкой USB3.x и PCIE 5.0, а так же встроенный 4-ех квадрантный блок питания на 2 канала и обязательно зарядка от USB-C.
Осцил можно сэмплирующий на СВЧ, но с честной полосой до 4 ГГц.
Бюджет 1000-1500р.
Аноним 12/05/24 Вск 11:06:31 555887 448
>>555877
Не советую модели без 240Гц дисплея.
Аноним 12/05/24 Вск 19:42:12 555897 449
image.png 254Кб, 320x415
320x415
image.png 40Кб, 580x348
580x348
image.png 95Кб, 220x164
220x164
>>466246
>Дебильное гнездо какое-то, видимо предусмотрено чтобы перед ним ещё было корпуса 2мм.

ясен хуй оно на четыре контакта, а trrs идёт в двух размерах - на 15 мм и на 17 мм
Аноним 13/05/24 Пнд 04:15:22 555909 450
>>555897
Нет там никакого бррр, лишние контакты для отключения встроенной акустики, они не контачат со штекером
Аноним 13/05/24 Пнд 21:32:50 555978 451
>>555887
Вот ты сука пошутил, а я считаю это упущением, у осциллографов должны уже быть в 2к24 экраны с частотой обновления 240 или вообще 360 Гц, а не сраные 10-30
Аноним 13/05/24 Пнд 23:47:01 555988 452
>>555877
Что это блядь за мультиметр такой, гавно полное, RLC-метра нет, тепловизора нет, следящей электронной нагрузки нет, яркомера нет, атомно-абсорбционного спектрометра нет, рефрактометра нет, поляриметра нет, газового хроматографа нет, лучше немного доплатить до 3-5к и взять нормальный прибор. Это гавно даже 240W powerdelivery не поддерживает.
Аноним 14/05/24 Втр 07:21:16 555992 453
>>555978
Тёплые ламповые CRT ждут тебя. Будет у тебя 100 000 кадров в секунду
Аноним 14/05/24 Втр 08:18:07 555994 454
>>555992

Вот вы всё шутите, а я поэтому и храню свой гробик.
Аноним 14/05/24 Втр 09:19:45 555999 455
>>555994
Упыр-радиогубитель в треде, все в святую воду!
Аноним 14/05/24 Втр 22:24:09 556057 456
>>555909

значит, тебе всучили 17мм trs, только и всего
Аноним 15/05/24 Срд 04:05:35 556076 457
>>556057
Это тот которого в природе не существует? Ну ок
Аноним 15/05/24 Срд 08:17:06 556086 458
>>556076

как видишь существует
Аноним 15/05/24 Срд 09:33:12 556090 459
>>556086
Нет, не существует. Нет смысла делать штекер длиннее, если на нем всего три контакта. И в это гнездо штекер нужен не длиннее, а короче.
Аноним 15/05/24 Срд 09:43:38 556093 460
>>556090

значит у тебя штекер 17 мм
Аноним 15/05/24 Срд 11:14:02 556097 461
dlbaslq6ujoa1.png 1394Кб, 1000x1000
1000x1000
>>556093
у кого-как, у меня так 18 см
Аноним 15/05/24 Срд 11:22:44 556098 462
>>556097

поешь говна, фурфаг
Аноним 15/05/24 Срд 12:27:23 556099 463
1684189231206672.jpg 161Кб, 1204x2048
1204x2048
>>555999
>Упыр-радиогубитель в треде, все в святую воду!
Не, это упырёк, потом что не гроб, а гробик :3
Аноним 15/05/24 Срд 12:41:10 556100 464
f628e419-6550-4[...].jpg 142Кб, 1024x1024
1024x1024
64e7b582-d2c8-4[...].jpg 182Кб, 1024x1024
1024x1024
5f34c912-64fc-4[...].jpg 236Кб, 1024x1024
1024x1024
Аноним 15/05/24 Срд 12:50:47 556105 465
Аноним 15/05/24 Срд 18:19:15 556121 466
>>556105
А мой штекер по колено в холодной воде.
Аноним 02/06/24 Вск 14:52:34 557076 467
image 64Кб, 649x612
649x612
Аноним 02/06/24 Вск 17:57:57 557082 468
17137318967880.jpg 280Кб, 680x746
680x746
Аноним 11/06/24 Втр 21:22:51 557796 469
15016819844810.webm 689Кб, 400x300, 00:00:10
400x300
знакомого тут встретил, он игровой пека собрал. на зионе и интел арке. говорит так дешево и производительно
Аноним 12/06/24 Срд 17:06:12 557831 470
image.png 738Кб, 852x450
852x450
image.png 493Кб, 604x353
604x353
>>557076
Ну вообще, breadboard это пикрелейтед
Аноним 28/06/24 Птн 07:39:47 559175 471
>>557831
Когда-то тоже удроченная денди с помойки примерно в таком же состоянии была. С адскими скрутками и охуительным переходником на нештатный блок питания из железных прищепок.
Аноним 28/06/24 Птн 08:32:52 559178 472
>>559175
Если это тупо, но работает - это не тупо.
Аноним 02/07/24 Втр 01:38:19 559394 473
Плоская земля.jpg 119Кб, 1024x587
1024x587
Аноним 06/07/24 Суб 07:59:31 559649 474
>>502794
Микрофон направленного действия колхоз стуле.
Аноним 18/07/24 Чтв 13:55:57 560233 475
изображение.png 24Кб, 642x296
642x296
Аноним 19/07/24 Птн 07:41:15 560292 476
4222390060-1182[...].jpg 278Кб, 1920x2110
1920x2110
>>560233
ХВАТИТ ИСТРЕБЛЯТЬ КОНДЕНСАТОРЫ РАДИ КОНДЕНСАТА!!!

И ТРАНСФОРМАТОРЫ - РАДИ ТРАНСФОРМАТОРНОГО МАСЛА
Аноним 19/07/24 Птн 19:24:28 560348 477
243.jpg 559Кб, 835x800
835x800
карательный смд монтагуэ
Аноним 20/07/24 Суб 19:54:58 560421 478
Аноним 21/07/24 Вск 00:35:14 560446 479
Аноним 15/08/24 Чтв 19:50:14 561749 480
Без имени.png 2500Кб, 2432x1352
2432x1352
S624a6dd88a3d46[...].webp 202Кб, 1000x1000
1000x1000
Sca93e3aa1cf642[...].webp 31Кб, 800x800
800x800
Мимо из автача:
Покупаешь в приборку автомобиля стандартную универсальную лампу с двусторонними лапками вместо бесцокольной лампы в штатный односторонне изолированный держатель - получаешь плюс двенадцать в мозги и пробоину ниже ватерилинии.
АвтоВАЗ!

src: https://www.youtube.com/watch?v=3XMnBs4tOZE
Аноним 16/08/24 Птн 07:28:01 561784 481
>>561749
Дикий косяк разводчика. Лечится куском любого провода.
Аноним 16/08/24 Птн 08:36:10 561785 482
-53304618697496[...].jpg 78Кб, 1170x958
1170x958
>>561749
Нефиг использовать неоригинальные запчасти
Аноним 17/08/24 Суб 12:10:02 561837 483
image.png 71Кб, 198x254
198x254
>>282124 (OP)
Припой ПОССУ.
А есть ли припой ПОСРУ?
Аноним 17/08/24 Суб 13:19:06 561844 484
>>561749
Автачеры и музыканты - самые нелепые, неуклюжие и смешные гости в ра. Люблю их.
Аноним 17/08/24 Суб 15:17:41 561852 485
>>554428
>ты у нас по вечерам что дрочишь? ключ, ПОЯЛЬНИК, или мышку?
Бульбик...
Аноним 18/08/24 Вск 11:57:15 561891 486
17238862888870.jpg 425Кб, 1599x899
1599x899
Аноним 18/08/24 Вск 12:31:08 561893 487
>>561891
SOOQUA, столько меди в канализацию...
Аноним 18/08/24 Вск 21:28:52 561935 488
>>561891
Так можнр было прямо на этой плате захуячить
Аноним 27/08/24 Втр 14:52:20 562374 489
17246849254820~[...].jpg 94Кб, 577x549
577x549
Аноним 27/08/24 Втр 20:14:13 562385 490
>>561749
Дело не в автовазе, а что ты суешь свои руки туда, где не шаришь.
Ещё пожалуйся, что аккумулятор от него нельзя от розетки 220в подзарядить, что-то бахает постоянно. Видимо бракованные.
28/08/24 Срд 11:40:55 562430 491
>>562374
>Есть один насос
Ты траллишь? Как у тебя ротор в этой волосне вращается?
Аноним 28/08/24 Срд 11:50:55 562431 492
threadshot-1724[...].png 33Кб, 1080x328
1080x328
Аноним 08/09/24 Вск 09:34:28 563137 493
1725777234765.jpeg 259Кб, 1080x1241
1080x1241
Аноним 26/11/24 Втр 12:59:42 567579 494
17306139047372.jpg 168Кб, 847x1228
847x1228
Не тонем.
Аноним 30/11/24 Суб 14:53:22 567784 495
>>557831
>>559178
>>559175
Как-то глянул серию АВГНа, в которой он диву давался на тему того, что его "нинтостер реально работает".
Кароч, какой-то чел засунул платы от нинтендо в тостер и продал этому гою за тонны зелени. Меня чуть не контузило от осознания того, насколько Джеймс Рольф соевый и бесполезный биомусор нахуй. Вот чему не-работать(!) в ебаном нинтендо? Я бы охуел, если бы настолько простая электроника НЕ работала, а не наоборот.
Идиократия пиздец.
У меня сега мегадрайв была. Знаю, что там одна плата и скрепка вместо радиатора. А что у нинтендо тогда? Наверно на святом духе работает (как минимум просто на скрепке), она ведь еще проще сеги.
Аноним 22/12/24 Вск 19:09:34 569036 496
image.png 813Кб, 2516x906
2516x906
Аноним 22/12/24 Вск 19:36:16 569037 497
Аноним 23/12/24 Пнд 18:42:01 569084 498
>>569037
>И чо
Возразил рептилоид.
Аноним 25/12/24 Срд 00:43:03 569165 499
2dc5e16372643df[...].jpg 147Кб, 800x575
800x575
>>567784
Оригиналбная NES/SNES на самом деле сложная по схемотехнике была, это потом китайцы к девяностым все упростили.
Аноним 25/12/24 Срд 08:35:06 569176 500
>>569165
Ничего там сложного не было, кучка связанных между собой CPLD/ASIC'ов, которые потом в один кристалл впихнули.
Аноним 25/12/24 Срд 09:58:31 569179 501
>>569084
Я не возразил, я спросил. Некоторым может стоило бы полюбить модули. Это же здорово когда за тебя свинцом уже подышали китайские дети
Аноним 26/12/24 Чтв 18:30:48 569372 502
>>569179
А если делать что-то сложнее макетов на проводках?
Аноним 26/12/24 Чтв 20:15:55 569399 503
>>569372
Ну тогда паять свои. Модули чисто для простых прототипов уровня б
Аноним 27/12/24 Птн 03:38:23 569411 504
>>569179
Каким свинцом? Это модуль двух резисторов.
Аноним 27/12/24 Птн 04:03:37 569412 505
image 91Кб, 720x1280
720x1280
>>569411
За тебя двумя резисторами уже подышали китайские дети
Аноним 28/12/24 Суб 19:40:30 569527 506
>>569412
А давай ты не будешь врать, ципсошница?
Аноним 28/12/24 Суб 23:01:00 569544 507
Вот эта страшная история из жизни.

Здравствуйте. Меня зовут Алексей, мне 34 года и я владелец Баофенга.
Я сижу на Баофенге с 25 лет. Первый раз я попробовал Баофенг с другом. Мы сидели, обсуждали радиостанции и тут он сказал, что недавно заказал Баофенг с Али Экспресс и
он предложил попробовать мне. Поначалу я не соглашался, ведь это Баофенг. Слышал много плохих слухов про него, что он прямого преобразования и без фильтров, что вызывает зависимость,
но друг настаивал, говорил, что в жизни нужно попробовать все - я сдался. Он предложил 1801, двухдиапазонный. Баофенг казался совсем безобидным, но как потом оказалось, я уже не мог остановиться.
Уже очень скоро благодаря Баофенгу я начал донимать строителей.
Помню случай, как нашел частоту строителей и закричал: "СТРОИТЕЛИ ПИДОРЫ"
Главный таким серьезным голосом ответил: "А сам-то кто будешь?"
Это сейчас я понимаю, насколько опасным был этот шаг, но тогда я ничего не понимал, и мне это нравилось.
Не заметил, как после 1801, мне уже захотелось заказать 1802.
Дальше было только хуже и я рискнул попробовать что потяжелее. Я решил попробовать Нагою-771 с BF-888S. Это было прекрасно.
Но это была дорога в никуда. На тот момент родственники уже отчаялись мне помочь, а моя девушка узнав, что я выхожу в эфир с Баофенга бросила меня.
Я все больше отдалялся от своих друзей и родных, мое окружение составляли такие же владельцы Баофенга как и я. Мы собирались у одного на квартире, включали Баофенги и чмырили охранников торговых центров, таксистов и радиолюбителей.
Попав в этот капкан китайских радиостанций, не могу самостоятельно вылезти из этой ямы.
Моя жизнь сломана.
Если бы мог вернуться в то время, когда хотел заказать Баофенг, то все бы исправил и никогда не купился на эту уловку.
Ребятам на вписке уже не хватает Баофенга, они пробуют Турбоскай и предлагают мне какие то DCS коды. Надеюсь, что до этого не дойдёт
Но кажется некоторые уже пробуют Воксун и Кваншенг. От этого им почему-то больно поначалу - они кричат и зовут на помощь.
Аноним 29/12/24 Вск 15:51:23 569577 508
Аноним 29/12/24 Вск 15:57:50 569580 509
>>569544
>>569577
Говнопеределка одной древнющей пасты с фидо или красной бурды.
Аноним 31/12/24 Втр 11:27:51 569667 510
IMG202412261838[...].jpg 2317Кб, 3000x4000
3000x4000
Ориджинал контент
Аноним 31/12/24 Втр 11:33:04 569669 511
image 80Кб, 850x1143
850x1143
>>569667
За тобой уже выехали
Аноним 31/12/24 Втр 11:38:09 569670 512
>>569669
Я то что, это самсунг ноутбук
Аноним 31/12/24 Втр 14:28:24 569677 513
>>569670
Интересно, вырубка тоже пошла в дело?
Аноним 09/01/25 Чтв 22:36:14 570295 514
image.png 310Кб, 640x480
640x480
image.png 296Кб, 640x480
640x480
image.png 289Кб, 640x480
640x480
image.png 278Кб, 640x480
640x480
>>282124 (OP)
Лампа 6Н2П редкая, сделана на заводе,как сувенир,внутри значок ВЛКСМ с Лениным. Достойный экземпляр для коллекции интересующимся людям. Вышлю в регионы почтой или транспортной компанией на выбор, авитодоставкой не пользуюсь. Торга нет.
5 000 ₽
Аноним 09/01/25 Чтв 23:52:12 570316 515
il430xN.28806826.jpg 60Кб, 430x573
430x573
>>570295
Вот тебе смешно, а ведь какой-нить даун-удифил с icq xoхла купит и будет удивляться, чому ни працюэ.
Аноним 10/01/25 Птн 05:48:28 570329 516
image 132Кб, 1200x1152
1200x1152
>>570316
Если какой-то шизик не знает значение слова сувенир то без разницы хохол он или аудиофил
Аноним 11/01/25 Суб 06:58:58 570377 517
>>570329
А если какой-то хохол не знает слова аудиофил, то он значок влксм
Аноним 12/01/25 Вск 13:38:36 570482 518
Screenshot20250[...].jpg 247Кб, 1080x938
1080x938
Screenshot20250[...].jpg 389Кб, 1080x1397
1080x1397
Screenshot20250[...].jpg 617Кб, 1080x2133
1080x2133
Аноним 12/01/25 Вск 17:21:10 570499 519
Аноним 12/01/25 Вск 19:13:59 570513 520
irDlzi7fV34K4p6[...].jpg 189Кб, 1920x1080
1920x1080
>>570377
Окей, допустим технологии людям дал кто-то извне, но кто тогда дал технологии этим таинственным жителям "извне"? Если это пришельцы, то откуда они сами узнали как плавить металлы, как достигли такого прогресса?
Аноним 27/01/25 Пнд 04:29:10 571696 521
image 68Кб, 1200x1071
1200x1071
image 100Кб, 853x1280
853x1280
>>570513
Вспомни как говорил американский задорнов "у нас с шимпанзе 1% разницы в днк. Можешь представить что это будут за существа, у которых будет еще на 1% больше с сторону интеллекта?"
Аноним 27/01/25 Пнд 18:19:23 571767 522
>>571696
>с шимпанзе 1% разницы в днк
Даже между однояйцовыми близнецами намного больше.
Аноним 28/01/25 Втр 11:25:22 571815 523
image 75Кб, 686x386
686x386
>>571767
> Опять вговнемоченые напиздюнькали
Аноним 30/01/25 Чтв 22:47:50 572103 524
>>571815
А Задорнов блять прав, ага.
Аноним 05/02/25 Срд 12:42:37 572677 525
изображение.png 2893Кб, 1280x1280
1280x1280
Аноним 05/02/25 Срд 14:04:50 572682 526
>>570482
Пользователь не найден
Аноним 13/02/25 Чтв 21:21:24 573369 527
image.png 1299Кб, 1017x1080
1017x1080
>>572677
Сегодня видел в продаже (на авито или мешке) самодельный трансивер с подписью ДИОППОЗОН около ручки
Аноним 13/02/25 Чтв 22:11:52 573373 528
image.png 1836Кб, 1280x800
1280x800
На анус похоже
Аноним 14/02/25 Птн 09:39:19 573394 529
1739515155923.jpg 273Кб, 1080x1314
1080x1314
Аноним 15/02/25 Суб 16:47:44 573490 530
Аноним 15/02/25 Суб 17:38:17 573498 531
>>573490
А у тебя анус по-другому выглядит? Может это ты болен?
Аноним 15/02/25 Суб 18:18:10 573504 532
>>573498
Загугли пацанский анус
Аноним 19/02/25 Срд 16:43:39 573780 533
image.png 582Кб, 1331x633
1331x633
Было время.
Аноним 20/02/25 Чтв 07:02:09 573808 534
>>569580
Тащи пасту.
мимо фидошник
Аноним 20/02/25 Чтв 07:07:10 573809 535
Аноним 20/02/25 Чтв 07:14:35 573810 536
Аноним 20/02/25 Чтв 07:17:25 573811 537
>>549822
По описанию похоже на
"Искусство схемотехники"
Книга, Пауль Хоровиц и Уинфилд Хилл
Аноним 20/02/25 Чтв 07:23:25 573812 538
1740025405088.jpg 66Кб, 1280x576
1280x576
1740025405095.jpg 60Кб, 1280x576
1280x576
1740025405101.jpg 66Кб, 1280x576
1280x576
Мой мэдскилз.

Блютуз модуль с алиэкспресс, динамики с усилителем из колонок с ашана, модуль дс-дс с алиэкспресс, корпус на 3д принтере, модель корпуса во фрикаде.
Аноним 20/02/25 Чтв 07:36:20 573813 539
>>549812
>нейтроны крутятся вокруг ядра.
Это была книга о конце света. Или о начале, до времен рекомбинации водорода.
Аноним 20/02/25 Чтв 07:50:13 573814 540
>>573812
Ты тредом ошибся
Аноним 20/02/25 Чтв 16:09:14 573846 541
image.png 614Кб, 1000x1000
1000x1000
>>549553
>Зашло бы?

Я бы купил (и покупаю иногда)

Но делать надо именно с упором на развивайство, а не на красивости

Поэтому - всякие газоразрядные часы нахуй, их полон алиэкспресс давно. То же самое можно сказать о самодельном детском радиоприёмнике сделанном на одной микросхеме и обвесе типа пикрил - это хуета.

Что бы я купил? Например, НОРМАЛЬНЫЙ приёмник-супергетеродин на транзисторах, модульный. Без компромисов в плане упрощения в ущёрб повторяемости и надёжности. И чтобы там 2 преобразования и телеграфный гетеродин, а на него ещё чтобы можно было навернуть передачу (трансиверная схема, например), а потом сверху ещё какой-нибудь FSK детектор тоже на транзисторах. Но только без "радиолюбительства" (не делаем из говна и палок и украденной с работы микросхемы, которая нигде больше не продаётся)

Короче, должен быть именно развивающий компонент, чтобы "думалка" работала

В этом плане платы "марсоход" мне зашли, кстати. Сначала думал нахуя там плисина а потом каак понял

Купят такое деды чтобы прививать знания своим детям, сейчас это модно и будет ещё более модно из-за повсеместных удалёнок и провала государственного образования
Аноним 20/02/25 Чтв 16:11:02 573847 542
>>549892
>Конкурировать с ними по цене ты никак не сможешь.

Сможет: на алике такие киты реально дорого стали стоить (4000 рубасов за плату + 10 выводных транзисторов и конденсаторов это дохуя)

Если подойти грамотно то если будет спрос то такое даже можно автоматизировать (комплектование наборов в смысле) и тем самым сильно их удешевить. Китайцы на такое не способны, их модель алиэкспресса полагается на ручной труд
Аноним 25/02/25 Втр 11:26:13 574113 543
амбушюры-носки+[...].jpg 245Кб, 1071x752
1071x752
Обожаю радиолюбительские форумы. У дидов оборудования на 300к, покупают приемники, которые в 2019 стоили 15к рублей и выкладывают пикрил
Аноним 25/02/25 Втр 11:32:18 574114 544
>>574113
Баба в треде! Собираем носки!
Аноним 26/02/25 Срд 06:06:41 574137 545
>>563137
Какая бредятина.
Аноним 26/02/25 Срд 07:27:23 574138 546
image 146Кб, 320x320, 00:00:05
320x320
Аноним 26/02/25 Срд 11:08:50 574142 547
>>574138
Эцилоп! Все Цаки надели и в пепелаце спрятались.
Аноним 28/02/25 Птн 02:32:37 574188 548
image.png 520Кб, 640x640
640x640
Аноним 28/02/25 Птн 22:08:38 574214 549
Без имени.jpg 102Кб, 720x1280
720x1280
Без имени.jpg 166Кб, 720x1280
720x1280
Без имени.jpg 124Кб, 1280x720
1280x720
Аноним 01/03/25 Суб 06:13:57 574221 550
>>561891
Мне на это жало паяльника смотреть прям вот больно.
Это же пиздец, я знаю что оно не паяет совсем. Ты же мучаешься. Смени эту блядскую "иглу" на нормальное жало.
Аноним 01/03/25 Суб 11:18:19 574226 551
>>574221
игла норм, не пизди. и вообще выбор жала зависит от задачи
Аноним 01/03/25 Суб 21:47:38 574255 552
>>574113
У него амбушюры этот носки?
Аноним 02/03/25 Вск 00:32:57 574257 553
image.png 939Кб, 980x551
980x551
>>574255
Любовь зарядила носки-амбушюры
Аноним 02/03/25 Вск 10:29:29 574263 554
qqkwbkzknnvwqh9[...].jpeg 337Кб, 1600x1067
1600x1067
Аноним 03/03/25 Пнд 09:31:44 574316 555
>>574263
>в гараже собрать
Я такой ГАРАЖ собрать не смогу со своей нищуковой зарплатой. Какой уж там ПРОЦЕССОР
Аноним 04/03/25 Втр 17:08:09 574379 556
1741097288738.jpg 119Кб, 1024x587
1024x587
>>574316
Гараж у них, гараж у нас
Аноним 04/03/25 Втр 20:07:43 574389 557
>>574316

У вас в семье не было гаража? Может есть дача?
Аноним 07/03/25 Птн 02:50:28 574529 558
Аноним 07/03/25 Птн 02:53:16 574530 559
Аноним 07/03/25 Птн 08:56:56 574534 560
>>574529
>Вот такую вам тощую писю
>>574530
>Так. И вот Юля.
Лучше бы радиотрапиков принёс
Аноним 08/03/25 Суб 14:28:24 574635 561
Screenshot20250[...].png 142Кб, 677x344
677x344
images.jpeg 8Кб, 259x194
259x194
Аноним 08/03/25 Суб 14:33:14 574638 562
>>574635
Обычные необслуженные межпанельные швы в пидорашем доме.
Вся страна так живёт
Аноним 08/03/25 Суб 14:37:35 574639 563
блять.mp4 1062Кб, 640x360, 00:00:12
640x360
>>574530
> неотапливаемые помещения
> "нам сказали надевать три слоя одежды"
Аноним 08/03/25 Суб 14:38:43 574640 564
>>574638
а все лампы разной температуры света тебе норм?
блядь, это хоррор фильм нахуй
Аноним 08/03/25 Суб 14:43:23 574641 565
>>574640
Так специально же. Чтобы не сильно синий и не сильно желтый. Я у себя в коридоре так две очень разных энергосберегайки поставил.
Аноним 08/03/25 Суб 14:53:25 574646 566
Screenshot20250[...].png 21Кб, 690x171
690x171
и ладно бы мусохранский ПТУ
Аноним 08/03/25 Суб 15:27:40 574647 567
>>574646
Это авторский замысел
Аноним 08/03/25 Суб 18:43:17 574652 568
>>574635
И? У нас в НИИ так до недавнего времени было. Создаёт атмосферу, антураж, как сейчас зумеры скажут, вайб. В таких условиях даже как-то лучше работается. Добавляет некоторой мотивации, типа того что вон они буржуи сидят там в своих гламурных офисах, а мы такие суровые пролетарии щас как запилим свою мега-ёбу СТАЛИН-3000 и всем им пизды дам.
Аноним 08/03/25 Суб 20:26:56 574654 569
>>574635
Сейчас это называется "стиль лофт". Только в одном случае просто делали на отъебись, а в другом ещё дизайнеры поработали для достижения отвратительного результата.

>>574652
>щас как запилим свою мега-ёбу
Ага, щаз... Спасает только то что в остальном мире в этой области не сильно лучше ситуация.
Аноним 09/03/25 Вск 10:00:55 574663 570
image.png 1156Кб, 1280x720
1280x720
image.png 1093Кб, 1280x720
1280x720
image.png 1036Кб, 1280x720
1280x720
image.png 1074Кб, 1280x720
1280x720
>>574530
Вчом вообще смысл такой практики? Показать пориджам что свинарник и плохие инструменты это нормально? Подышать канифолью? Научиться соединять проводки?
Аноним 09/03/25 Вск 10:17:39 574666 571
>>574663
Показать что ты баба
Аноним 09/03/25 Вск 13:05:58 574669 572
pizdos.jpeg 35Кб, 455x397
455x397
Аноним 09/03/25 Вск 13:36:23 574671 573
>>574669
Если это подсобное помещение или техэтаж надо быть благодарным что вообще освещение есть
Аноним 09/03/25 Вск 13:46:12 574672 574
>>574671
это лаборатория, где студенты учатся паять
Аноним 09/03/25 Вск 13:47:25 574673 575
>>574672
Паять в институте кино? Зачем?
Аноним 09/03/25 Вск 13:49:13 574674 576
Аноним 10/03/25 Пнд 09:28:57 574719 577
>>574663
> Вчом вообще смысл такой практики? Показать пориджам что свинарник и плохие инструменты это нормально? Подышать канифолью? Научиться соединять проводки?

Вся суть рахи и постсовка. Место проклятое одним словомю
Аноним 10/03/25 Пнд 09:31:25 574720 578
Вы тредом ошиблись
Аноним 11/03/25 Втр 08:10:46 574784 579
image 307Кб, 1008x1395
1008x1395
Аноним 12/03/25 Срд 15:13:12 574843 580
>>574784
Поясни по хардкору. У УСБ так и должно быть 4 терминала или это действительно брак?
Аноним 12/03/25 Срд 15:43:53 574844 581
image 44Кб, 536x604
536x604
image 28Кб, 850x595
850x595
>>574843
Судя по фото брак. Либо один контакт залит тонком слоем пластмассы и его пошкрябать и все будет норм. Либо контакта не было и его место в форме полностью заполнила пластмасса.
Аноним 12/03/25 Срд 18:24:25 574848 582
>>574843
>>574844
Вы о чём? У УСБ в принципе 4 контакта. Все 4 присутствуют.
Аноним 12/03/25 Срд 20:46:14 574866 583
image.png 179Кб, 266x444
266x444
Ну там не всё так однозначно.
Аноним 13/03/25 Чтв 00:04:39 574880 584
image 85Кб, 789x726
789x726
image 121Кб, 850x1243
850x1243
>>574848
Это гнезда для топов за свои деньги, у которых еще один контакт используется для быстрой зарядки
Аноним 15/03/25 Суб 22:00:25 574996 585
1740915126752.jpeg 2131Кб, 2176x1632
2176x1632
Аноним 15/03/25 Суб 22:22:48 574997 586
>>574996
Как разъем назывется?
Аноним 15/03/25 Суб 22:28:48 574998 587
Аноним 16/03/25 Вск 18:30:44 575019 588
>>574998
Для какого штекера?
Аноним 20/03/25 Чтв 07:33:04 575205 589
Аноним 21/03/25 Птн 11:45:30 575267 590
>>574996
Ну и теперь сравни.
Аноним 25/03/25 Втр 17:57:27 575554 591
Как правильно н[...].mp4 17593Кб, 720x1280, 00:01:28
720x1280
Идеальная упако[...].mp4 4266Кб, 720x1280, 00:00:21
720x1280
Аккумуляторы iP[...].mp4 8291Кб, 720x1280, 00:00:33
720x1280
Как выбрать ине[...].mp4 8834Кб, 720x1280, 00:00:37
720x1280
Аноним 25/03/25 Втр 18:01:07 575556 592
Новый жидкий фл[...].mp4 23202Кб, 720x1280, 00:01:26
720x1280
Новый флюс для [...].mp4 17556Кб, 720x1280, 00:01:04
720x1280
Аноним 25/03/25 Втр 18:03:29 575557 593
Повышай навыки [...].mp4 11278Кб, 720x1280, 00:00:49
720x1280
Как работает пр[...].mp4 5138Кб, 720x1280, 00:00:25
720x1280
Как начинается [...].mp4 18016Кб, 720x1280, 00:01:12
720x1280
Аноним 25/03/25 Втр 18:05:06 575558 594
Аноним 25/03/25 Втр 18:05:35 575559 595
Почему вытяжка [...].mp4 9643Кб, 720x1280, 00:00:37
720x1280
9 марта 2025 г#.mp4 29811Кб, 1080x1920, 00:01:17
1080x1920
Аноним 25/03/25 Втр 18:13:41 575560 596
>>575558
ты че такой агрессивный канифолью передышал? вытяжку купи
Аноним 29/03/25 Суб 00:02:37 575749 597
IMG202503282359[...].jpg 71Кб, 1170x626
1170x626
Симптомы радиоаутизма:
- проснулся и сразу слушать эфир;
- фантомные общие вызовы - когда кажется, что тебя вызывают по рации;
- невозможно связаться по радио не спросив погоду;
- трапеза с радиостанцией вместо телефона;
- паника при мысли об упущенном дипломе;
- паника при звонке на телефон или сообщении в мессенджер вместо вызова по радио.
Аноним 30/03/25 Вск 06:11:31 575806 598
Аноним 30/03/25 Вск 08:34:01 575807 599
Spring Punch fo[...].mp4 9166Кб, 1080x1920, 00:00:36
1080x1920
Аноним 30/03/25 Вск 08:36:42 575809 600
>>575807
Подшипник не приварен - хуита. Алсо ты тредом ошибся, у нас тут не слесарка
Аноним 30/03/25 Вск 08:38:50 575810 601
>>575809
создай мне слесарный тред засмеялся намотался
Аноним 30/03/25 Вск 13:55:30 575816 602
image.png 840Кб, 1036x666
1036x666
image.png 159Кб, 1242x853
1242x853
Аноним 30/03/25 Вск 15:05:55 575820 603
>>575807

блять, керн из перегретого пластилина? ну заебись. дебилы.
Аноним 30/03/25 Вск 18:25:53 575823 604
>>575809

К чему не приварен?
Аноним 31/03/25 Пнд 00:57:23 575839 605
>>575816
Хм, может просто пилку финишную купить, имбовая херь, ничего заклеивать не надо
Аноним 31/03/25 Пнд 00:57:56 575840 606
>>575807
А зачем подшипник?
Аноним 31/03/25 Пнд 19:02:24 575868 607
image.png 2480Кб, 1749x847
1749x847
Аноним 31/03/25 Пнд 21:10:54 575876 608
>>574113
>покупают приемники, которые в 2019 стоили 15к рублей и выкладывают пикрил
ХУЯСЕ ЕБАТЬ сурьезное крутое оборудование! Не то что сраный айфон у нормиса в кармане, солидное такое!
Аноним 31/03/25 Пнд 21:58:47 575879 609
>>575840

Это накопитель энергии. Вместо него туда бы йоба-шайбу свинцовую. Но, повторюсь, ты посмотри, дебил, когда делал конус, перегрел металл. Ему пизда на конце, он не оставит вмятину в железе, там постанова на видео, вмятина была сделана заранее. Вот так дурят зумеров, а они и рады. Хорошо, хоть видео в юмористическом разделе.
Аноним 01/04/25 Втр 00:12:30 575888 610
456456456.png 42Кб, 273x474
273x474
>>575879
>Вот так дурят зумеров, а они и рады
Это ещё что.
Я тут на озон зашёл, а там... такое. 1400+ отзывов.
Какие же порриджи и зуммерки дегенераты, пиздец просто. Поколение ЕГЭ - это не шутки.
Аноним 01/04/25 Втр 06:18:59 575896 611
>>575888
Чел, большая часть населения идиоты, это факт. Прежде чем кто-то напишет что "один я Д'Артаньян в белом плаще", нужно посмотреть на окружающих. Толпы людей верят что Солнце вращается вокруг Земли, что американцев на Луне не было, что темная магия и заговоры колдунов с Авито существует, что ГМО убивает людей, что экономика это лженаука и нужно просто контролировать цены в магазинах и так далее.
Аноним 01/04/25 Втр 08:47:47 575901 612
>>575896
Я тебе больше скажу, есть такой медицинский диагноз-дебилия, самая легкая версия слабоумия. Так вот там все четко описано, больной может себя обслуживать, мышление предметно, абстрактное мышление или отсутствует или затруднено, больной может нарабатывать навыки, работать, социализация хорошая, следит за календарной датой, хорошо ориентируется в пространстве, иносказательный смысл пословиц понимает если ему объяснить. Хорошо внушаем, критическое мышление ослаблено, построение логических цепочек затруднено Очень хорошо подходит под образ среднестатистического жителя планеты Земля, не так ли? И грань такая тонкая, что слегка манипулируя фактами, подсвечивая одни, замыливая другие под этот диагноз можно подвести многих, очень многих. Деньги, семьи и успех, поколения здесь вообще мимо кассы, все примерно одинаково.
Аноним 01/04/25 Втр 10:23:17 575903 613
>>575896
> ГМО убивает людей
биохимия органики пиздец какая сложная штука и вариантов что чтото пойдет не так да даже не столько не так а сколько вот тупо по другому хуева гора а в купе с современными удобрениями и пестицидами это реально адовая смесь
конечно от того что к памидору пришили ген медузы у тебя 3 нога не вырастит а вот то что в картохе помимо крахмала будет накапливаца какая нибуть дрянь очевидно - даже не яд а какая нибуть хуйня которой там быть не должно - что такое спайсы знаеш? это тотже канабиол но полученый искуственым путем и от натурального который в дудках он отличаеца всего то отсутствием пары атомов но шутка юмора в том что от натурального максимум ты проблюешся да выпадеш в лютую измену а от спайсов выйти в окно в прямом смысле этих слов как нехуй нахуй или тотже этил и метил отличие всего то в одной групе ОН и хоть оба являюца ядами один жрать можно в умереных количествах а от 2х стопок другого ты сначала ослепнеш потом у тебя отваливаеца печень а потом гроб гроб кладбище пидр вот и думай от чего пориджи такие тупые а что будет чере 2? 3? поколения?
экономика тамже - если в тойже физике я - да любой с достаточной точностью можем определить сопративление медного провода на всем участке зная хуй да нихуя и сделать соответствующие выводы о целесообразности применения в канкретной ситуации...
точнее даже слегка не так - в физике и прочих точных науках уравнение вида х=абсд\е решаемо тк все эти а б с д и е определить не составляет труда одни эксперементально другие решив другие уравнения и полученый результат будет верным в любой части вселенной хоч на земле хоч на луне хоч в другой галактике то экономические расчеты настолько эфемерны а коэфициенты константы и прочие переменные в экономических уравнениях пиздец как зависят от хуевой горы других уравнений и факторов здесь смысл в том что экономические процессы очень многофакторны и любая на первый взгляд не значительная хуйня оказывает на уравнение не линейное а гиперболическое - экспоненциальное влияние и на практике эти уравнения мало того что не решаемы так еще во времени - изза технического прогресса и прочих факторов полностью меняют свой вид - это как еслиб сопративление меди в одной точке пространства сегодня было бы условный 1ом на метр в километре к северу от этой точки завтра уже 10ом а послезавтра тамже 0.002ом
поэтому - за НЕ ОПРЕДЕЛЕННОСТЬ результатов расчетов а порой вообще не возможность получить какие либо вменяемые результаты экономику и прозвали лже наукой
смартфоны работают спутники летают автомобили по дорогам ездиют 24х7 и вероятность отказа для этих систем достаточно легко просчитываеца - можеш такое сказать об экономических процессах? да теже ебаные яйца - цена на них скачет как заяц по просу и не только в рфии ога? - это по твоему точная наука? а нефть? а газ? нука просчитайка в 2008году матиматически вероятность того что хохлы въебут по северным потокам - да гадалка цыганка и та помоему в своей очевидной очевидности и общих фразах точнее профессора из ВШЭ
но гои ведуца на любую хуйню и путают кибернетику с электроникой и наивно пологают что рыночек порешает - он и порешал - кризис каждую пятилетку как по плану
Аноним 01/04/25 Втр 10:28:52 575904 614
>>575840
потому что спинер - вот тупо есть и пиздец - вот надо было китайцам кудато деть 20 вагонов бракованых подшипников - в переплавку? а продать бракованый по цене 2х нормального слабо?
Аноним 01/04/25 Втр 11:49:28 575908 615
>>575901

У нас в стране плохая генетика. Сейчас её пытаются выправлять, запуская свежую кровь.
Аноним 04/04/25 Птн 17:56:34 576090 616
>>575903
>этил и метил отличие всего то в одной групе ОН
Которой у них вообще нет, матарошка безмозглая.
>Этил С2Н5 — одновалентный радикал этана (С2Н6)
>Метил СН3 — одновалентный радикал метана (СН4)
Аноним 05/04/25 Суб 15:54:23 576124 617
>>502076
Какой у него позывной? Я с ним кажись работал года 2-3 назад в Ростовском детском кружке по радиосвязи.
Аноним 05/04/25 Суб 15:55:16 576125 618
Аноним 08/04/25 Втр 06:41:12 576210 619
мастурбатор.mp4 1303Кб, 540x960, 00:00:09
540x960
Как думаете если такую штуку сделать только к ней флешлайт приделать тема?
Аноним 08/04/25 Втр 07:00:36 576211 620
>>576124
>>576125
Он из Горловки, сам же говорит. Це украинский мир.
Аноним 09/04/25 Срд 23:14:10 576283 621
Аноним 10/04/25 Чтв 00:36:03 576284 622
>>576283

Сухие губы, значит изо рта воняет.
Аноним 18/04/25 Птн 19:42:01 576584 623
Спаяла зарядный[...].mp4 17932Кб, 720x1280, 00:02:09
720x1280
Аноним 19/04/25 Суб 00:55:05 576587 624
Screenshot20250[...].jpg 618Кб, 2560x1600
2560x1600
ламповые педали с прогретым датчиком хола для чистого и объемного электромагнитного поля
Аноним 19/04/25 Суб 18:36:12 576596 625
Аноним 20/04/25 Вск 07:07:48 576611 626
>>576596

Ты что, разве таких ебут?
Аноним 20/04/25 Вск 07:25:29 576612 627
>>576611
Ещё как, в парках
Аноним 23/04/25 Срд 15:29:35 576703 628
174541073268637[...].jpg 252Кб, 1012x1968
1012x1968
Аноним 24/04/25 Чтв 16:55:42 576749 629
image.png 900Кб, 720x540
720x540
>>576587
Вот, наше, импортозамещённое.
Аноним 30/04/25 Срд 09:56:17 576969 630
image.png 456Кб, 667x673
667x673
Аноним 04/05/25 Вск 16:22:19 577116 631
>>576211
Да похуй что он хохол, с русскими работал без призрения, что плохого в самодельной станции? А вот мрази которые мешали эфир вести чаще были поляками или латышами/эстонцами. Этот чувак реально крутой, раз без света все равно выходил в эфир на генераторе.
06/05/25 Втр 12:20:53 577175 632
egas
Аноним 09/05/25 Птн 00:41:33 577236 633
video2025-05-08[...].mp4 1851Кб, 256x480, 00:00:20
256x480
Аноним 09/05/25 Птн 03:51:58 577239 634
>>577236
О, это та. Которая учила как правильно теребонькать
Аноним 09/05/25 Птн 10:03:22 577241 635
>>577236

Херня какая-то. При таком количестве приборов там всё должно быть завалено деталями и хламом. А тут стерильная чистота. Постановочный радиолюбитель?
Аноним 09/05/25 Птн 10:34:23 577244 636
image 48Кб, 750x741
750x741
image 135Кб, 875x1280
875x1280
>>577241
Наверное для него это не работа а хобби. И он не чухан. Не даром у него такая красотка в подчинении
Аноним 09/05/25 Птн 11:16:33 577246 637
>>577244

>запартаченная давалка
>@
>красотка

мдауж
Аноним 23/05/25 Птн 19:48:00 577858 638
1000028859.jpg 353Кб, 791x1280
791x1280
Аноним 25/05/25 Вск 13:34:17 577902 639
image.png 520Кб, 742x684
742x684
🤣🤣🤣
Аноним 25/05/25 Вск 13:48:49 577903 640
>>577902
Надо было уточнить как именно они будут защищать от перегрева
Аноним 26/05/25 Пнд 03:44:46 577945 641
>>577903
Посты уточнителей на реддите сносят, считают их за буллинг, понимать надо.
Аноним 26/05/25 Пнд 06:05:59 577946 642
>>577902
>>577903
>>577945
А почему в такую дорогую хуиту по сей день ставят говённые разъёмы АТХ стандарта? Ведь они там работают в предельном режиме, малейшие проблемы с контактом и пиздец. Были бы там разъёмы или клеммы как в пром. аппаратуре, на ток 100+А, никаких проблем бы не было. На стоимость оверпрайснутых видео-кипятильников это никак не повлияет. За 25 лет сраный USB прошёл кучу вариаций, а тут ещё более банальные разъёмы питания.
Аноним 26/05/25 Пнд 08:33:41 577951 643
image 82Кб, 791x760
791x760
image 101Кб, 850x1133
850x1133
>>577946
Насколько я видел там не атх, там что-то тоньше. Потому ток не держит. Место хотели сэкономить.
Аноним 26/05/25 Пнд 17:21:14 577966 644
>>577951
да, там толщина проводов как дюпонт шлейф ардуинки
мимо счастливый обладатель
Аноним 27/05/25 Втр 04:51:19 577985 645
>>577966
>счастливый обладатель
А нахуя оно вообще? Игорь-то утонул давно. Наносек штоле, нейронки пилишь? В тырнете перед "нищебродами" понтуешься?
Аноним 27/05/25 Втр 12:16:26 578000 646
Как звучит Hi-E[...].mp4 18861Кб, 1080x1920, 00:00:54
1080x1920
Аноним 27/05/25 Втр 12:18:47 578001 647
Аноним 27/05/25 Втр 12:46:52 578002 648
>>577985
> Наносек штоле
нет
> нейронки пилишь?
да
> В тырнете перед "нищебродами" понтуешься?
да
Аноним 27/05/25 Втр 17:31:54 578018 649
>>578000
Яннп, Кац ушел из политики?
Аноним 28/05/25 Срд 03:37:18 578036 650
>>578000

видел ещё какое-то видео с ним, кажется про провода
мне и тогда показалось, что чувак толсто троллит, но эти шестидюймовые "аудиофильские" колоночки как-то уж чересчур жирно
Аноним 28/05/25 Срд 05:04:28 578039 651
image 160Кб, 1280x1121
1280x1121
image 80Кб, 743x1280
743x1280
>>578036
Да ясно дело троллинг. Он даже кабели не прогревал
Аноним 28/05/25 Срд 16:50:10 578055 652
image 472Кб, 1737x1595
1737x1595
OMRQTl
Аноним 05/06/25 Чтв 17:24:49 578406 653
>>575559
Так чего он стесняется? Пусть сразу говорит "э говно ебаное неси мне бабки пидор"
Аноним 06/06/25 Птн 09:43:47 578425 654
>>578055
наш родной отечественный импортозамещённый омрон?
Аноним 06/06/25 Птн 09:47:50 578427 655
image 167Кб, 1061x1280
1061x1280
image 121Кб, 960x917
960x917
>>578425
Нет китайский. И китаец не делал вид что это омрон. Ни по описанию, ни по цене.
Аноним 08/06/25 Вск 09:28:26 578505 656
>>503773
Ну так на пикче написано, что надо было встать в очередь. Ты читать умеешь? Где пиздёж?
Аноним 08/06/25 Вск 11:25:56 578509 657
>>578505
Вот только шизик который рисовал не знает что по очереди машина стоила гораздо дешевле рыночной цены. Тем более что честно на машину было не заработать. Поэтому и стояли за ними. И бесплатно их тоже давали, как квартиры, смотря кем работаешь
Аноним 09/06/25 Пнд 01:04:33 578533 658
16895824160030.jpg 682Кб, 1000x1000
1000x1000
>>578509

то есть "рыночная" запорожца в совке была ещё больше 3500 рублей и простому работяге даже такое говно не было доступно?
Аноним 09/06/25 Пнд 04:00:55 578535 659
Аноним 09/06/25 Пнд 09:19:26 578545 660
>>578533

Сам ты говно. Вполне надёжная машина для тех лет, которая позволяла людям ездить на дачу и по межгороду.
Аноним 09/06/25 Пнд 15:24:33 578561 661
>>578545
Да? Хорошо. А теперь озвучь свой выбор 7 месяцев живете на зарплату жены и покупаете додж второй тачкой чисто красиво прокатится по интерстейту или 2,5 года живете на зарплату жены и покупаете запорожец, кстати на него очередь вряд-ли будет, это приврали малость в картинке. Теперь садись в машину времени и озвучь свой тезис что запорожец это вполне себе норм машина по сравнению маслкаром где нибудь в курилке НИИ или заводоуправления, не забудь упомянуть о корреляции цен. Да тебя мужики в психушку отведут. За этим чарджером КГБэшная догонялка гонять устанет, в СССР спортивные и специальные машины были штучные и то печальнее чем наскаровский болид средней руки, потому что ссаные жалыги, космичи и баржи конструктивно не ехали нифига, чего их догонять-то? Разве что иномару на дипномерах чтобы догнать нужно было что-то с РПД или чаечно-БРДМным мотором ну и кортежи членовозов должны были пошустрее бегать, но ГОН партийных шишек катал шустро и это не про народ, Виссарионыч вон и вовсе предпочитал Паккард.
Аноним 09/06/25 Пнд 15:58:28 578563 662
Аноним 09/06/25 Пнд 18:50:46 578570 663
>>578563
Больше нечего пиздануть, краснофлажный ?
Аноним 09/06/25 Пнд 20:35:55 578572 664
>>578561
>7 месяцев живете на зарплату
Ключевое здесь средняя зарплата. Т.е. кто-то ест мясо, а кто-то жуёт капусту, но в среднем они питаются голубцами. При том что чтобы получать такую зарплату нужно иметь образование, а там тебе не ненавистный совок, там хорошее образование платное, и если у тебя нет богатеньких родителей то ты там человек второго сорта.

Ну и ты хоть раз задумывался, а на чём они построили своё благополучие?
Аноним 09/06/25 Пнд 21:26:42 578573 665
>>578572
Хуй соси Егорка) Просто посмотри какими тиражами муриканский автопром штамповал автомобили и они все продавались, кто-то их покупал. Штампы совковой пропаганды что там в США все бедненькие несчастненькие годятся только для слабоумных. Зарплаты на заводах Форда посмотри и посмотри совковые и пересчитай что кто из них мог себе позволить купить.
Аноним 09/06/25 Пнд 21:54:58 578574 666
>>578573
Вот ты и порвалась манька.
Аноним 09/06/25 Пнд 21:57:53 578575 667
>>578574
Не знаю кто там у тебя порвался, но ссовок точно не вывез и порвался
Аноним 13/06/25 Птн 09:42:04 578656 668
>>578573
>Просто посмотри какими тиражами муриканский автопром штамповал автомобили и они все продавались, кто-то их покупал
Что за надрачивание на автопром США?
Их автопром что тогда, что сейчас никому нахуй не нужен. Посмотри, на чём ездят в ЕС, Бриташке, Японии, Корее. Где все эти божественные машины из святых штатов америки?
Присрать нижнеклпанный вэ-воусем из 40-ых годов к турбо-гидро-хайдроуматик, мост с рессорами к кузову из жести ума много не надо.

США давно проиграли технологическую гонку, что по авто, что по полупроводникам, что по производтву высокотехнологичного товара. ЭКспорт США номер один - это нефть и газ.
Аноним 13/06/25 Птн 13:18:22 578665 669
>>578656
Это не надрачивание, это объективное мнение, Америка первая поставила автомобиль на конвеер сделала его доступным и массовым, в те годы когда автопрома Японии и Кореи тем более вообще не было, а на просторах будущего ЕС шла полукустарная сборка очень дорогих автомобилей.
Ты не особо разбираешься в автомобилях если не отличаешь нижнеклаппаный двигатель от нижневального. Чего плохого в амерском нижневальнике V8 ? Устаревшая конструкция? Ну да. Посмотри на V8 какого нибудь VAG, это сложнейший конструктивно и в ремонте агрегат с смешным ресурсом и конской ценой по сравнению с дубовым V8 из штатов который дешев, ресурсен и ремонтопригоден и с огромным потенциалом для тюнинга. Спорткар из США ебет во все дыры Порше с Ламборгини на гоночной трассе и стоит в 4 раза дешевле, гораздо доступнее. Если много ума не надо выкатить условный спорткар с 1000 сил под капотом обойдясь древним мотором и рессорами, то почему мир не видел советских спорткаров в оснащении "Перснал лакшери"? Что, в СССР рессор не было? Жести? Дизайн "Бутылка колы" не могли нарисовать? Мотор от трактора именно нижнеклаппаный как ты написал не нашелся? Или может быть потому что в США автопром в очень многом был первопроходцем, при том что собственно ДВС и сама самобеглая коляска появилась в Европе. Что же это старушка Европа так подкачала, создать автомобиль как таковой создала, а Форда там не нашлось чтоб конвеер построить и завалить мир массовым дешевым автомобилем, а в США нашелся Форд, СССР у него аж завод купил. А что потом было это было потом, конкуренция и направления ветра моды, топливные кризисы и прочие этапы развития. Подъем японского автопрома, который как ледокол проложил путь корейскому, и т.д.
Что там США проиграла я не знаю, но по импорту автомобилей они первые в мире, по экспорту третьи, соответственно кто-то на этом ездит, раз покупают. Просто ты в машинах разберись и пойми что например DAF это американская машина, опель и шевроле выпущенные в Европе это тоже американская машина. Помимо ярких и красивых легковушек есть огромный рынок спецтехники производимый в США. Лично я быть может предпочел Коматсу или Хитачи в качестве экскаватора, а в Австралии могут думать по другому. Так что если лично тебе автопром Америки не нравится, то будь хотя бы объективным. То что ты назвал США бензоколонкой по типу Эмиратов это вообще бред комментировать там нечего.
Аноним 13/06/25 Птн 16:48:48 578670 670
>>578575
Если ты думаешь что благополучие населения определяется только одним автопромом то у меня для тебя плохие новости. Социалка совка была лучше всех. Даже сейчас в рашке оставшиеся её жалкие крохи, в виде 3-х летнего декретного отпуска и прочего, подчас удивляют многих иностранцев из числа еврогейцев и тех же американов.

Да, совок по некоторым пунктам отставал, это факт. Но тому есть объяснение - война. В то время как америкашка развивала науку и промышленность совок тратил время и ресурсы сначала на войну, а потом и на восстановление. Ты только подумай, как бы мог развиться совок если бы не было войны.

А совок развалился не потому что плановая экономика хуже рыночной, а соц строй проиграл капиталистическому. Плановая экономика и соц строй победили всю объединённую гейроппу. Развалился он по причине предательства илитки. Илитка предала всё за что диды воевали - величайшая трагедия в истории человечества.

Ну а у меня порвался именно ты, потому что так и не ответил на вопрос: за счёт чего америкашка сколотила свои богатства?
Аноним 13/06/25 Птн 17:05:58 578672 671
>>578670
Чел, в России откровенно слабая социалка. В Дерьмании тебе положено пособие по безработице, которое могут выплачивать годами и на которое средний безработный может жить (в России не так). Плюс тебе положена социальная квартира (причем не в бараке, а нормальной панельке) по соцнайму, если ты безработный или нищий. Плюс бесплатное высшее, причем без всяких там ЕГЭ и без бюджетных мест по госраспределению (в РФ кол-во бюджетных мест сейчас регулируется государством). Правда общаги там платные, это жирный минус.

Мне вот не нравится подобное, это какая-то система по воспитыванию паразитов.
Аноним 13/06/25 Птн 17:35:34 578676 672
>>578672

А если этот "паразит" - 16-27-летний пиздюк, который еще толком не успел прожить жизнь?
Аноним 13/06/25 Птн 17:43:59 578677 673
>>578676

+ есть сложноадаптирующиеся аутисты-шизы, которые живут по 10 жизней. Мощная социалка направлена на то, чтобы и такие люди жили как можно дольше, а не совершали ркн в 21-27 лет, потому что они в определенный отрезок жизни нишмагли найти то, что принесет им отдачу.
Аноним 13/06/25 Птн 21:11:10 578690 674
>>578670
>Социалка совка была лучше всех
Аа, понятно, сейчас начнут чехлить про халявные квартиры, школы, больнички и санатории, субсидированную колбасу за 2.20. Бесплатного ничего не бывает, нищенская зарплата она и от того была нищенской что подразумевалось всем вокруг бесплатным и дешевым. Правительство за гражданина уже все решило короче. Только вот дефицит мать его, на всех не хватало.
Не только автопром, СССР сосалд хуй по всем фронтам и не только войны и революции в этом повинны, сама модель нежизнеспособна. Если бы Косыгин был бы Дэн Сяо Пином то может быть и получился бы к 80-тому году Китай в СССР, но пустить хоть каплю НЭПа в правовое поле кремлевским старцам было страшно.
Аноним 14/06/25 Суб 00:59:36 578700 675
>>578670
>Плановая экономика и соц строй победили всю объединённую гейроппу

Прям в одиночку победила? Кста, что делала плановая экономика с соцстроем в то время пока "объединённая европа" бомбила другую половину "объединённой европы" в первые 2 года второй мировой войны?Про ленз-лиз не забудь, неблагодарная скотина кста

>В то время как америкашка развивала науку и промышленность совок тратил время и ресурсы сначала на войну, а потом и на восстановление
От плана маршала сами отказались? Сами, не захотели шквариться о буржуйские деньги. Не ной теперь.
Аноним 14/06/25 Суб 17:42:28 578711 676
>>578700
>ленз-лиз не забудь
4℅ от производства СССР
мимо
Аноним 14/06/25 Суб 21:37:53 578717 677
>>578672
Ну это Евросовок. В России все ещё норм социалка по сравнению с США и частью других стран мира.
Аноним 15/06/25 Вск 13:57:44 578735 678
>>578711
Ага, почти все Катюши на амеровских Студебеккерах базировались. Порох для снарядов тоже в основном импортный был.
Аноним 16/06/25 Пнд 15:41:16 578787 679
>>578735
Да он просто Жукова не читал, в своей книге маршал победы подробно расписал вклад ленд-лиза в эту самую победу союзников, пуговицы, тушенка, взрывчатка и сырье для нее, сталь подшипниковая чтоб у Т34 башенка вертелась и т.д. и т.п. Виллисы те же самые, Студебеккеры которые шли в комплектации с инструментом, валенками и одеждой. Американцы же не дураки, чем лучше снабдишь войска союзников, тем эффективнее они будут воевать, тем меньше потребуется воевать лично американским солдатам. Это просто гораздо выгоднее раскочегарить собственную промышленность и снабжать войска тех кто воюет руками. Тут просто читать нужно много, а среднестатичстический патриот с чтением не очень монтируется. А если патриоты начнут читать, думать не дай Бог, то какие же они патриоты?
Аноним 16/06/25 Пнд 17:54:20 578803 680
>>578787
>Жукова
А он какое отношение к 4 процентам имеет? Он экономикой не занимался. Либирашкам пора сменить методички.
Аноним 16/06/25 Пнд 18:01:52 578805 681
>>578787
Да тебя послушать так в совке вообще ничего своего не было. Что бы мы делали без швятой?
Аноним 16/06/25 Пнд 22:29:58 578812 682
>>578803
Ну да, великие военные стратеги никогда не интересуются ресурсами. Воюют не глядя на тылы и вообще не в курсе откуда что берется.
>>578805
Зачем меня слушать? Прочти "Воспоминания и размышления" Жукова. Поинтересуйся историей СССР, что он делал и производил и экспортировал, импортировал. Там интересно, но думать нужно. Сумеешь? Или как всегда?
Аноним 17/06/25 Втр 00:15:59 578816 683
>>578812
>Прочти
Что-то мне подсказывает что я прочту, потрачу время, а будет как в том анекдоте

- А правда что Гоги выиграл в 1000 рублей в покер?
- Правда. Только это был не Гоги, а Ашот, и не и не 1000, а 100, и не в покер, а в преферанс, и не выиграл, а проиграл.
Аноним 17/06/25 Втр 08:26:26 578821 684
>>578816
Дело ясное, не интересно-не читай, тем более если твое время столь драгоценно, а эта тема тебе не интересна. Просто другого способа нету кроме как изучить данные союзников, потом изучить данные СССР, сопоставить промышленные и сырьевые потенциалы СССР и например одного из союзников-США, на территории которого боевых действий не велось, промышленность не эвакуировалась и работала на всю катушку, припомнить тот факт что в СССР и до войны импортировал американские заводы под ключ, завод Форда и Катерпиллера, в химпроме ориентировался на Германию и т.д. СССР после ужасов ПМВ и гражданской войны просто не мог не опираться на зарубежные технологии и безнадежно отставать, это в средние века можно лет 100-150 повоевать-поголодать, потом снять пару добрых урожаев и вернуться на старые позиции, а во времена научно-технического прогресса и пять лет будет означать колоссальное отставание которое потом наверстать будет сложно и не выгодно, так как уже созданы образцы высококачественной продукции за недорого. И в целом сложно тягаться со всей планетой, когда в лабораториях Белл трое выдающихся ученых разрабатывают транзистор, Шокли точечный, а Бардин и Браттейн плоскостный, а в СССР этим занимается странная грузинская женщина и такая ситуация наблюдается по большому числу направлений, революция выдворила и сгноила в ГуЛаге кучу очень нужных стране людей и т.д. Было как было, хрен чего там уже поменяешь.
Аноним 17/06/25 Втр 09:20:27 578822 685
>>578821
>изучить данные союзников
проорал
мимо
Аноним 17/06/25 Втр 10:18:07 578823 686
>>578822
А с данных СССР ты не проорал? Там истина в последней инстанции?
Аноним 17/06/25 Втр 10:39:15 578825 687
Вы зачем развели политосрач в тематическом треде?
Аноним 17/06/25 Втр 11:29:43 578826 688
>>578825
хохлы виноваты...
Аноним 17/06/25 Втр 12:21:21 578827 689
Аноним 17/06/25 Втр 12:22:32 578828 690
Такой лютый дроч на СССР видел только у инженеров и ученых. А инженеры и ученые одни из самых умных и полезнейших людей на свете. Так что думайте и слушайте этих людей.
Аноним 17/06/25 Втр 13:14:30 578829 691
>>578828
То есть если условный диктатор, узурпатор власти, душегуб окружит заботой инженеров и ученых, создаст им все условия ( Или посадит их в шаражку и даст пизды) их следует слушать и принимать на веру их выкладки относительно общественно-политического строя условной страны? Они специалисты в своих областях, эти самые ученые, а в плане жизни в той или иной стране они такие же граждане как и все. Тебя послушать так и вовсе чемпион мира по шахматам самый умный вообще ему хоть фронтом командовать, хоть саркому легкого лечить.
Аноним 17/06/25 Втр 13:39:47 578830 692
>>578828
>>578829
>условный диктатор, узурпатор власти, душегуб окружит заботой инженеров и ученых, создаст им все условия
Только при совке у инженеров была днищенская зарплата относительно рабочих.
Предполагаю что те инженеры-деды-пердуны за совок потому что в те времена можно было сидеть на жопе ровно и нихуя не делать, получая зарплату. Это и сейчас можно так-то в каком-нибудь НИИ, только зарплата будет совсем маленькая. Ну и хуй еще стоял, что тоже важно.
Аноним 17/06/25 Втр 14:02:30 578833 693
>>578830
Самое смешное что они стали "за совок" когда стали пердунами, а на момент развала совка они с ним легко попрощались как со старым знакомым умершим от тяжелой продолжительной болезни. Они на тот момент понимали что СССР нежизнеспособен и попросту разорился, перестал кормить подданых и сел на жопу. А уж когда ржавый железный занавес покосился они в щель увидели что мир не нищенствует и их эйфория накрыла. А потом под старость так комфортно ныть в американском Интернет, да и на лавочке, в гаражах что тааакую страну просрали!
Аноним 17/06/25 Втр 14:51:20 578837 694
>>578833
Так не только совки думают. Большая часть россиян жалеет о развале СССР, даже среди прогрессивной части. Ты зайди на какую-нибудь русскоязычную часть Реддита, например https://www.reddit.com/r/AskARussian

Там преимущестевнно находятся россияне, владеющие английским языком, либо живущие в эмиграции. Даже они пишут что совок распался из-за предателей Ельцина и Горбачева, что они самые худшие предатели в истории России и что вообще их надо казнить:
https://www.reddit.com/r/AskARussian/comments/1hw2q7y/who_is_or_are_considered_to_be_russian_greatest/
Аноним 17/06/25 Втр 15:00:23 578838 695
>>578837
Да даже не удивлен. Если уж есть совкодрочеры которым лет 17-20 чего уж тут удивляться. Особенно классно в эмиграции, когда тепло, вкусно, сытно с уверенностью в завтрашнем дне ностальгировать по Родине и ее прошлой реинкарнации. Какие они нахуй прогрессивные если не могут понять что без "предателей" Горбачева и Ельцина они бы и эмигрировать не смогли, хлебали бы счастье савейское ситечком до донышка. Социалистический рай такой рай, что видеть мир советскому человеку не положено, а если уж и выехал, то под присмотром КГБ чин чинарем походил по строго отведенному маршруту и быть может привез шмотку какую на Родину и хорош.
Аноним 17/06/25 Втр 17:39:10 578848 696
>>578837
>предателей Ельцина и Горбачева, что они самые худшие предатели в истории России и что вообще их надо казнить
Все правильно пишут
Аноним 17/06/25 Втр 17:41:37 578849 697
>>578838
Вас же юсайди уже не спонсирует?
Аноним 17/06/25 Втр 18:46:39 578855 698
>>578849
За того анона не знаю, но >>578830 про зарплаты это по рассказам бабушки. Собственно информация про зарплаты в открытом доступе, сам перепроверь.
А то что в НИИ хуи пинали, это по рассказам отца. А то что сейчас пинают - мои собственные наблюдения с места событий.
Так что инженерам нет смысла совок защищать, если по профессиональной части смотреть. А по тараканам в голове у инженеров ничуть не лучше чем у всех остальных людей.
Аноним 18/06/25 Срд 00:13:53 578862 699
>>578821
В принципе в этом посте почти во всём согласен с тобой. Но не надо говорить что лендлиз для совка был как манна небесная, как спасение и без него бы всё пропало. Это не так.

>сгноила в ГуЛаге кучу очень нужных стране людей
А эти люди, в массе, хотели вообще стране помогать? Толковый инженер/учёный ещё не значит лояльность к текущему строю.

>>578830
>Только при совке у инженеров была днищенская зарплата относительно рабочих.
Ой не надо. При совке максимум разрыв в зарплате, например между дворником и академиком, был то ли в 3 то ли в 5 раз, не помню. В отличии от сейчас. Так что с точки зрения зп при совке уж куда было справедливее. Тем более по сравнению с кап. странами.

>>578833
>Самое смешное что они стали "за совок" когда стали пердунами, а на момент развала совка они с ним легко попрощались
Это потому что раньше они были молодыми шутливыми, а потом с возрастом приходит и ум и опыт и понимание.

>мир не нищенствует
Ну так сколько обобщённый западный блок создавал экономические связи, налаживал торговые пути и грабил колонии? Века! А сколько просуществовал восточный блок? 70 лет. Ясен красен за такой срок не успеть нормально ничего наладить. Тем более никого не грабя. Но даже за это время успели столько всего сделать что диву даёшься.

>>578833
>СССР нежизнеспособен и попросту разорился
Говорил уже, СССР развалила его же предательская илитка.

>>578837
>совок распался из-за предателей Ельцина и Горбачева
Два человека не как не смогли бы развалить совок. Если институты власти остались бы здоровы их бы просто расстреляли. Да они бы просто не заняли своих должностей. Это было массовое предательство всей илитки.
Аноним 18/06/25 Срд 07:10:27 578870 700
>>578862
>Два человека не как не смогли бы развалить совок.
А пилот может разбить самолет?
Аноним 18/06/25 Срд 09:19:02 578876 701
>>578862
>Ой не надо. При совке максимум разрыв в зарплате, например между дворником и академиком, был то ли в 3 то ли в 5 раз, не помню.
Не переводи на академиков. Академиков совсем мало было. https://www.mentoday.ru/life/experience/kto-v-sssr-zarabatyval-bolshe-vseh-5-professiy/
>Рабочий на заводе получал 180 – 250 рублей, а бригадир или мастер – около 350.
>Инженер с большим опытом мог рассчитывать на 150-170 рублей, как и учитель, проработавшие десятилетие и больше в школе.
Если не нравится этот источник, то можешь принести числа из другого.

Ну и в том что касается ученых степеней - это хрень полнейшая в текущем виде. В разных НИИ до сих пор тем кто защитил кандидатскую/докторскую диссертацию за каким-то хреном прибавляю немного зарплату. А собственно за что? Да, человек потратил дофига времени на писанину, но какой толк обществу от типичной кандидатской диссертации? Да около нулевой, 99% этих диссертаций просто вода. Да и докторские тоже. Самый прикол в закрытых диссертационных советах в НИИ, поскольку там все свои, то такую чушь защищают... как пример, докторская моего бывшего начальника. И еще вышестоящего начальника, за которого диссертацию писал другой сотрудник. Что там в академии наук не знаю, но можно предположить что часто ничуть не лучше.
Аноним 18/06/25 Срд 11:33:26 578885 702
>>578870
А органы управления самолетом способны к размышлению и обладают полномочиями? Могут они возразить пилоту? В СССР вообще-то рулило политбюро, условный Суслов таким колом вставал в нем что пиздец. Аппаратная борьба в стенах Кремля всегда создавала башни и кланы которые на людях все за светлые идеи коммунизма, а меж собой они все знали за что они борються. За власть, за систему спецдач, спецсвязи, спецбольницу, ГОН, МГИМО для детей и т.д. Советская власть вся состояла из разного размера кормушек паразитирующих на народе начиная от комсомола и заканчивая политбюро, вся разница в жирности кормления.

Что это за сверхдержава такая что ее так развалить было легко? где система сдержек и противовесов? Сверхдержава которая держиться на экспорте недров и от санкций введенных за вторжение в Афганистан начинает трещать по всем заклепкам? Которая очкует вывести из тени рыночную экономику и придумывает синтетическую "экономику", называет ее плановой и начинает в ручную опираясь на Госкомстат и Госплан распределять ресурсы? Экономика в СССР это подсобное хозяйство при оборонной промышленности которая работала на склад и полигон вместо широкомасштабного производства продукции потребной внутри страны и на экспорт. Попытки скомпенсировать товарный голод социальной политикой опять таки полностью на ручном управлении привели к тому что денег просто не стало и жить так дальше стало невозможно, несмотря на огромные накопленные запасы материальных ценностей, попытки ввести хозрасчет, повысить долю рыночной доли экономики были слишком запоздалыми, в итоге все ебнулось, а поскольку кто у руля в момент краха тот и виноват, а то что реформировать нужно было еще в 50-60-ых так это всем похуй, в выстраивании причинно-следственных связей люди не сильны, горазды брать под козырек и отстранено созерцать закат империи.
Аноним 18/06/25 Срд 12:00:52 578890 703
>>578870
Так вот именно, что к пилотированию самолета с кучей гражданских пассажиров внутри допускают только после долгих лет обучения, кучи проверок и тренировок. Плюс там всегда должен присутствует второй пилот, который должен контроллировать ситуацию, например если первый пилот потеряет сознание, заснет или словит какой-нибудь приступ психоза.

Что же это за авиакомпания такая, раз допустила к пилотированию какого-то идиота?
Аноним 18/06/25 Срд 12:03:52 578893 704
>>578885
>А органы управления самолетом способны к размышлению и обладают полномочиями? Могут они возразить пилоту?
Да, есть автопилот и защита от дураков, но если пидараха за штурвалом хочет угробить самолет, то это ему не помешает как и остальной экипаж.
>что к пилотированию самолета с кучей гражданских пассажиров внутри допускают только после долгих лет обучения
Прям как 11 сентября
Аноним 18/06/25 Срд 13:14:18 578897 705
>>578893
Все таки настаиваешь на том что политбюро, министры, правительство, нардепы и руководство на местах это безмозглые винтики представляющие собой гидромагистрали, провода, сервоприводы самолета? Почему ты такого плохого мнения о СССР? Почему ты считаешь что партийное руководство все сплошь дебилы которые тупо берут под козырек? Что, достаточно пары врагов режима в высоких кабинетах что политика партии приведет к закату империи? Всесильный КГБ все проспит? А может все таки модель была нежизнеспособна и привела к катастрофе и все честно по заветам Марксистко-Ленинской идеолгоии шли к светлому будущему закрывая глаза на очевидные проебы по всем фронтам? Нефть подешевела и сэсэсэру поплохело, как так-то? Более ста миллионов рабочих рук на огромной полной ресурсами территории и обосрались, да как так-то? Может надо было Косыгинские реформы провести и пойти китайским путем создав несокрушимую красную империю, просто не отрицать рыночную экономику? Ты подумай головой-то, самолет пока в сторону отставь.
Аноним 18/06/25 Срд 13:18:38 578900 706
>>578897
>Ты подумай головой-то, самолет пока в сторону отставь
Я подумал, забирайте свой капитализм обратно на хуй и дайте снова хоть немножко нормально пожить.
Аноним 18/06/25 Срд 13:31:57 578904 707
ИНЖЕНЕР "ПРО РУ[...].mp4 5028Кб, 640x360, 00:00:59
640x360
Аноним 18/06/25 Срд 14:12:50 578905 708
>>578904
Да, все так и есть. Тут понятное дело первопричина в заказчике - военных, им просто пофиг на характеристики изделий, не они же воевать будут. Воевать другие пойдут, а эти бумажки останутся портить в уютных кабинетах. Им главное свою жопу бумажками с отчетами обложить, чтобы не посадили из-за того что деньги все ушли на разработку говна.
Аноним 18/06/25 Срд 14:35:42 578906 709
>>578900
Северная Корея приглашает Вас, пролетарский рай, на завод пойдешь, общага прям на территории, бачки горячие прямо в цех! Не жизнь-сказка. Машину ты там тоже хуй купишь, никаких интернетов-цифровой детокс, все впроголодь как положено, соджика накатишь и под забор на заводе-отдохнешь.
Аноним 18/06/25 Срд 14:46:38 578907 710
>>578906
Северная Корея это официально не коммунизм, а капитализм феодального типа
Аноним 18/06/25 Срд 15:16:50 578910 711
>>578907
Так и СССР был хуй пойми чем где коммунизм где-то на горизонте, социализм перманентно строился строился да так и расстроился, все те же люди с людскими пороками-карьеризм, коррупция, кумовство, труд в котором люди зачастую смысла не видели, теневая рыночная экономика, дворяне в виде партноменклатуры со своими кормушками. Как не мани идеями, как не подменяй жизнь лозунгами, не дави сияние личности коллективным "МЫ" человек тянется к личному счастью, а если не мразь то и другим счастья желает.
Я все это пишу, потому что знаю, как внук партноменклатуры средней руки и сын советского мажора, который в 20 лет катался на жигулях, а двоюродный брат сейчас завотделом в областной администрации, благодаря старым связям. И вся веселуха трансформационного периода экономики, вся власть недавнего прошлого и настоящего это все комсомольские вожаки и дряхлеющие партийные бонзы закаленные в аппаратной борьбе высоких кабинетов.
Аноним 19/06/25 Чтв 03:37:12 578952 712
175029285961554[...].mp4 2173Кб, 576x1024, 00:00:16
576x1024
Долбоёбы вы тредом не ошиблись?
Аноним 19/06/25 Чтв 06:22:22 578954 713
Аноним 19/06/25 Чтв 06:40:14 578956 714
image 423Кб, 2400x1080
2400x1080
> захотел поменять в щитах обычные лампочки на светодиодные для экономии и долговечности
> Надо искать место для 25ваттных резисторов
Лицо этих разрабов имаджинировали? Не могут импульсный драйвер в свои лампочки запихать. Кому нафиг может быть нужен такой апгрейд?
Аноним 19/06/25 Чтв 06:51:30 578957 715
image 52Кб, 1080x328
1080x328
Ещё с допусков на длину можно немножко долбануться
Аноним 19/06/25 Чтв 10:16:41 578960 716
Вы тут пиздец отпаялись, я смотрю.
Аноним 19/06/25 Чтв 12:48:30 578964 717
>>578960
Ну чем не юмор, еще Маргарет Тэтчер угорала над советскими "журналистами" которые пытались ей чехлить о преимуществах плановой "экономики" над свободным рынком. А так да, как говаривали на форумах оффтоп происходит.
Аноним 19/06/25 Чтв 12:52:59 578965 718
>>578964
За оффтоп и флуд "+" полагается.
Аноним 19/06/25 Чтв 14:50:25 578969 719
>>578965
Из плюсомета? Ебать старики тут собрались.
Аноним 19/06/25 Чтв 15:04:52 578970 720
>>578969
> Из плюсомета?
А то!
Аноним 19/06/25 Чтв 15:48:37 578972 721
(Сообщение доступно только для зарегистрированных пользователей форума с ролью "Профи" и имеющие 150 сообщений)
Аноним 19/06/25 Чтв 15:49:01 578974 722
>>578972
Спасибо, очень помог! Тема закрыта.
Аноним 19/06/25 Чтв 17:42:20 578979 723
>>578969
> ra
тут средний возраст 50 лет лол
Аноним 19/06/25 Чтв 17:53:10 578980 724
>>578979
Двачую, зумерье не идет в электронику и энергетику, они все пьют смузи в айтишечке. Вот и остаются 40-60лвл диды ИТТ
Аноним 19/06/25 Чтв 17:59:56 578981 725
jfy2w2k4.jpg 264Кб, 700x583
700x583
>>282124 (OP)
Постите что нибудь смешное111
Аноним 21/06/25 Суб 00:05:08 579052 726
image 2583Кб, 4000x2250
4000x2250
image 1857Кб, 4000x2250
4000x2250
Вот умели же раньше делать инструкции к мультиметрам. Целых 100 страниц объяснений. Всего за 50 центов купил.
Аноним 21/06/25 Суб 00:16:43 579053 727
image 2082Кб, 4000x2250
4000x2250
image 1556Кб, 4000x2250
4000x2250
image 1635Кб, 4000x2250
4000x2250
image 1482Кб, 4000x2250
4000x2250
image 1976Кб, 4000x2250
4000x2250
Там ещё книжечка 1988г со схемами для радиогубителей была за 70 центов, правда она на испанском(
Аноним 22/06/25 Вск 10:50:57 579085 728
1000018740.png 1789Кб, 1080x706
1080x706
>>579053
Я сначала подумал, что это хуёвые часы на трёх лампах, а потом таки понял, что это реле времени, видимо, для фотопечати.
Аноним 22/06/25 Вск 11:19:13 579087 729
>>579052
Вот тут хорошая, годная, качественная схема.
>>579053
А вот тут, ненавижу это дерьмо, будто нейросеть обводила плохо читаемое говно.
Аноним 22/06/25 Вск 15:39:52 579096 730
Аноним 22/06/25 Вск 16:16:03 579099 731
>>579096
Зачем ему терпеть?
Аноним 24/06/25 Втр 16:59:34 579173 732
linvlz7ylg.jpg 76Кб, 1194x900
1194x900
Аноним 30/06/25 Пнд 10:14:37 579404 733
image.png 170Кб, 881x617
881x617
Аноним 30/06/25 Пнд 15:12:47 579411 734
Аноним 30/06/25 Пнд 15:41:06 579413 735
изображение.png 1167Кб, 1280x720
1280x720
Аноним 01/07/25 Втр 01:20:33 579426 736
>>579404
Кек. Жадная мать, могла бы хоть LM317 сыну дать.
Аноним 01/07/25 Втр 03:42:18 579427 737
image 548Кб, 1600x972
1600x972
Аноним 01/07/25 Втр 03:46:02 579428 738
image 556Кб, 1076x1264
1076x1264
Аноним 01/07/25 Втр 03:49:13 579429 739
image 11362Кб, 3072x4096
3072x4096
"Дочь сказала что хочет стать трансом. Ну, я не долго думая помог ей в этом. Теперь моя дочь - настоящий трансформатор!".
Аноним 01/07/25 Втр 03:51:29 579430 740
image 309Кб, 750x573
750x573
Аноним 01/07/25 Втр 03:52:12 579431 741
Пока тут с мемами пусто, делаю репосты англоязычного контента
Аноним 01/07/25 Втр 03:52:32 579432 742
1751331151310.jpg 33Кб, 400x575
400x575
Аноним 01/07/25 Втр 03:53:30 579433 743
image 18Кб, 1040x499
1040x499
Аноним 03/07/25 Чтв 08:39:50 579513 744
Аноним 03/07/25 Чтв 08:41:45 579514 745
>>579432
Меня начальник за такое выебал
Аноним 03/07/25 Чтв 09:10:46 579515 746
image 42Кб, 626x580
626x580
>>579426
Lm если бы она хоть что понимала. А тут типа она ничего не понимает. Напряжение же понижается? Понижается.

>>579513
Это мем когда мама не хочет что-то покупать, говорит что оно у нас есть дома. Но дома обычно фуфло.
Аноним 03/07/25 Чтв 10:37:02 579516 747
>>579515
>Это мем когда мама не хочет что-то покупать, говорит что оно у нас есть дома. Но дома обычно фуфло.
Я про схему, чо там дома и покупать?
Аноним 03/07/25 Чтв 10:55:49 579517 748
>>579516
Наверху импульсный преобразователь, внизу делитель напряжения на резисторах
Аноним 03/07/25 Чтв 11:03:12 579518 749
>>579517
Надо было просто трансформатор влепить.
Аноним 03/07/25 Чтв 11:09:41 579522 750
>>579518
Бабушка, залогинься
Аноним 03/07/25 Чтв 16:33:15 579539 751
Аноним 04/07/25 Птн 18:29:26 579585 752
>>579514
И правильно сделал!
Аноним 04/07/25 Птн 18:55:45 579588 753
>>579432
Мне больше нравится припой, у которого канифоль внутри обмотки сама выделяется
Аноним 04/07/25 Птн 18:56:13 579589 754
image.png 114Кб, 190x266
190x266
Аноним 04/07/25 Птн 19:00:06 579590 755
>>579588

Дык в любом флюс внутри, даже в тонком.
Аноним 04/07/25 Птн 19:02:32 579591 756
>>579590
Пиздеть команды не было
Аноним 04/07/25 Птн 19:04:53 579592 757
>>579591

Ты дурачок или что? У меня припой 0,6 мм и внутри флюс.
Аноним 04/07/25 Птн 20:02:05 579596 758
>>579592
Только дурачек будет утверждать что любой припой имеет флюс внутри.
Аноним 04/07/25 Птн 20:08:38 579597 759
>>579596

Не, ну, наверное, можно найти припой без флюса, но нахуя?
Аноним 04/07/25 Птн 20:49:00 579602 760
>>579597
Ты с дуба рухнул? Профессионалы всегда подбирают флюс по ситуации, в зависимости от того что и как паять, мне нахуй не нужен припой с флюсом, тем более что это наебка, припой идет на вес, я лучше куплю пруток, чем трубку, тем более мне неизвестно что они туда плеснули. Исключение составляют фирмовые припои 0,6 мм с Flux+ внутри, такой я держу для определенных случаев.
Аноним 04/07/25 Птн 21:36:58 579612 761
>>579602

До сих пор паяешь с канифолью?
Аноним 04/07/25 Птн 23:04:30 579630 762
>>579612
В основном Flux+, старовер. Канифолью не паял с 2007. Надо бы купить, запах детства.
Аноним 04/07/25 Птн 23:12:33 579635 763
https://mysku.club/blog/aliexpress/103563.html
Недавно на муське вышел обзор китайского флюса, который можно лить под бга. Хотел себе на пробу оформить, оба раза с алика быстрой доставкой, оба раза доставку отменяли, теперь "не доставляется в ваш мухосранск", а остальное дороже и ждать месяц. На озоне этот же шприц в два раза дороже. Может есть какие-то более доступные аналоги не за почку?
Аноним 04/07/25 Птн 23:15:13 579637 764
>>579635
Бля, повелся на дискусс и обосрался не туда.
Аноним 04/07/25 Птн 23:27:40 579642 765
image 454Кб, 1080x2056
1080x2056
Какие же в Скиллбокс мрази.

Сначала они перегрели рынок айти толпой вкатунов и своими курсами по питону, теперь к электронщикам и радиолюбителям лезут. Обещают высокие зарплаты после окончания курса "Начинающий программист микроконтроллеров".

Из-за этих блядей толпы криворуких вкатунов будут лезть в нормальные профессии и мешать работать.
Аноним 04/07/25 Птн 23:46:45 579645 766
>>579642

Никого после таких "курсов" на работу не возьмут, акстись.
Аноним 05/07/25 Суб 00:32:57 579655 767
>>579645
Да жалко что на работу будет не протолкнуться, введут 100500 лишних собеседований как у айтишников. Эти дегенераты заставляют своих учеников создавать фейковые резюме с фейковым стажем и опытом работы, а на собеседованиях пользоваться ЧатГПТ чтобы отвечать на вопросы во время интервью. Это в айти сейчас так, как пишут
Аноним 05/07/25 Суб 11:19:26 579682 768
>>579655

На работу берут только с нормальным образованием. После "курсов" не берут, и это прекрасно. Курсы - это не образование, а детектор дурачка.
Аноним 05/07/25 Суб 17:10:22 579705 769
>>579682
>
> На работу берут только с нормальным образованием.

Смотря где. У нас в компании из-за дефицита кадров HR рассматривают даже с непрофильным дипломом колледжа
Аноним 05/07/25 Суб 17:52:26 579706 770
>>579705

Колледж - это тоже образование. Интернет-"курсы" - нет.
Аноним 05/07/25 Суб 17:54:06 579707 771
>>579706
Ну а если мужик на сварщика учился, а потом прошел говнокурсы?
Аноним 05/07/25 Суб 18:25:37 579708 772
>>579707

Сварщиком возьмут, программистом - нет. Кстати, никому программист не нужен на удалёнку? Опыт 25 лет уже как. Но пишу на пыхе, сейчас на нём уже не пишут почти.
Аноним 07/07/25 Пнд 10:02:26 579766 773
image 150Кб, 1080x1054
1080x1054
Красивое
Аноним 07/07/25 Пнд 11:01:27 579769 774
>>579766
Секретная плата, аж маркировку на микрухе спилили
Аноним 07/07/25 Пнд 11:57:58 579772 775
Аноним 07/07/25 Пнд 12:36:23 579774 776
>>579772
Ну она все равно секретная, китайцы спиливают маркировки как минимум в двух случаях, когда хотят оттянуть печальный день отлома их устройства коллегами с соседней шаражки и когда микросхемы получены через дырку в заборе
Аноним 07/07/25 Пнд 18:32:34 579788 777
Литиевыйаккумул[...].mp4 9186Кб, 960x448, 00:03:24
960x448
Взрыв 18650 лит[...].webm 21973Кб, 1080x1920, 00:01:09
1080x1920
lithium fire.webm 2276Кб, 835x480, 00:01:00
835x480
>>579772
>>579766
>>579774
Ух бля, обожаю такие китайские поделия для литиевых аккумов. Никаких защит и предохранителей, чипы со стёртой маркировкой, компоненты от нонейм китайских "брендов", отсутствие лака. Разводка платы зачастую тоже пиздец и не держит больших токов. Так ещё покупают и ставят это говно в основном люди, которые нихуя не понимают, что они делают, и как это работает. Чуть что и здоровенная батарея превращается в нетушимый фаербол из-за КЗ в говноплате балансира, "защиты" или какого-нибудь контроллера заряда.
Аноним 07/07/25 Пнд 18:34:46 579789 778
Аноним 07/07/25 Пнд 19:00:13 579791 779
>>579788
Не выдумывай, на балансир идут тонюсенькие провода, которые моментально выгорят в случае чего, им не нужен предохранитель. И в скутерах и везде есть предохранители, но они не могут спасти. И ничего не может спасти. Когда загореться решает АККУМУЛЯТОР, что и происходит на твоих видосах.
Аноним 07/07/25 Пнд 20:15:03 579795 780
>>579791
>Когда загореться решает АККУМУЛЯТОР, что и происходит на твоих видосах
Жирно. Литиевые аккумы горят лишь по двум причинам:
1) Перегрев (перезаряд, КЗ/перегрузка).
2) Механическое повреждение.
Сами они ничего не "решают" и от нихуя не взрываются.
Аноним 07/07/25 Пнд 20:21:19 579796 781
>>579791
Ебать ты долбоёб, братишка. В ноутбучных аккумах, например, ставят т.н. управляемый предохранитель, с низким esr, который сгорает по сигналу от контроллера, если потребляемый ток вдруг стал сильно выше нормы.
Аноним 07/07/25 Пнд 20:23:02 579797 782
>>579795

Есть такая штука, которая называется "брак". Это когда сэкономили на материалах, например. А китайцы любят сделать тут потоньше, там поменьше. Аккумы загораются часто именно по этой причине, а не только от перегрева или перегруза.
Аноним 07/07/25 Пнд 20:23:56 579798 783
>>579796

>предохранитель, с низким esr

У, бля, сука. А резисторов с высокой ёмкостью у них нет случайно?
Аноним 07/07/25 Пнд 20:33:49 579799 784
Аноним 08/07/25 Втр 06:04:43 579814 785
Аноним 10/07/25 Чтв 19:57:03 579955 786
image.png 326Кб, 442x430
442x430
найден новый материал с 3мя квантовыми состояниями
Аноним 11/07/25 Птн 05:20:58 579971 787
image 77Кб, 1080x1222
1080x1222
11/07/25 Птн 10:21:49 579976 788
>>579971
это не засмеялся, а скорее заплакал. в китае начинают перенимать опыт нашего родного любимого совка и "в нагрузку" к товару продают кучу ненужной хуйни.
то есть вместо одной
> микросхема
за 10 баксов ты покупаешь целую коробку говна за 30, а в коробке
> подключение хуение тряпочка хуяпочка мешочек хуёчек наушники хуюшники репка бабка внучка жучка
которое или пылится без дела или сразу идёт в мусорку по причине нулевого качества и такой же нужности.
Аноним 11/07/25 Птн 10:38:05 579978 789
>>579976
Не выдумывай, макролинза и удлиннитель очень полезные.

Чет не помню когда в совке было то что ты написал, давай примеры.
Аноним 11/07/25 Птн 10:48:33 579979 790
>>579978
Какие ты от него ждёшь примеры, он явно после 2000 родился, и про совок только всякие страшные байки и шаблонные стереотипы слышал.
Сам факт рандомного приплетания совка, который уже 34 года как почил - это детектор малолетнего порриджа/зуммерка.
Аноним 11/07/25 Птн 10:48:35 579980 791
>>579978
я не про конкретно этот товар а вообще.
> Чет не помню когда в совке было то что ты написал, давай примеры.
yandex://ссср товары в нагрузку
Аноним 11/07/25 Птн 10:49:30 579981 792
>>579979
покеж свой год рождения в паспорте
Аноним 11/07/25 Птн 10:54:44 579982 793
Аноним 11/07/25 Птн 15:15:03 579999 794
>>579976
Я не понял, а что там в нагрузку продали? Упаковочную коробку? А как торговать, как везти девайс? Россыпью чтоли? Макролинза лишняя? На плате с плотным монтажом смотреть температуры куда комфртнее с ней. Мешочек? как таскать девайс без чехла? Все растеряется, запылиться, поцарапается. Кабель лишний? А если к ноуту нужно будет цепануть, глянуть? Бумажная инструкция не нужна? ну разве что она, так она не продана в нагрузку, она и не стоит ничего. В нагрузку это когда тебе что-то не продадут пока ты не купишь еще что-то определенное, например пришел за томатной пастой, а тебе говорят тебе в нагрузку надо оплатить еще литрушку уксусной кислоты или пойти нахуй.
Аноним 15/07/25 Втр 17:24:38 580134 795
IMG2625.jpeg 160Кб, 1004x841
1004x841
Было время, когда я ржал в голос с этого пика.

Потом я увлекся электроникой, и теперь я ржу в голос с тупорылых авторов этого пика.

Кто сеймичи?
Аноним 15/07/25 Втр 18:51:03 580137 796
>>580134
Ржем с тебя всем тредом
Аноним 15/07/25 Втр 19:17:56 580139 797
>>580137
Безухая чмоха, послушай хоть раз нормальную аудиотехнику.
Аноним 15/07/25 Втр 19:20:59 580140 798
Китайцы вообще охренели всякий шлак гнать. Купил реле напряжения на 220в, в нем нельзя поставить ovp ниже 270в. Но диспут закрыли в мою пользу в ту же минуту как подтвердили его создание. Видимо продавец известен своим товаром.
Аноним 15/07/25 Втр 19:29:25 580141 799
>>580140
Пили фото этого говна, в т.ч. в разобранном виде.
Аноним 15/07/25 Втр 19:34:44 580142 800
Аноним 16/07/25 Срд 00:13:21 580143 801
>>580142

А зачем в реле напряжения токовый шунт?
Аноним 16/07/25 Срд 03:56:47 580146 802
>>580143
Оно может и по току срабатывать. Не так быстро как автомат конечно.
Аноним 16/07/25 Срд 19:38:47 580151 803
>>580139
Свидетель прогретых проводов, ты?
Аноним 18/07/25 Птн 15:06:57 580201 804
>>580151
На входе у нас 220 вольт. Мощность ватт ну пускай сто. Это значит что ток 0.5А.

Теперь смотри, на выходе динамик 4 ом. Ты представляешь, какой ток ему нужен? А кабель длинный — то есть если в случае с силовым пара ом погоды не сделают, то для динамика это половина сопротивления — то есть половина мощности будет тратиться в проводах. Вот так! Поэтому на силовые кабели посрать, а вот аудиокабели реально влияют!
Аноним 18/07/25 Птн 18:14:14 580208 805
>>580201
>аудиокабели
И чем же они будут лучше ПВС или ШВВП того же сечения? У них только изоляция тоньше будет, вот и вся разница.

Ну и исходная смешная картинка была именно про сетевой кабель https://www.salonhifi.ru/18024-nordost_valhalla_2_power_cord_2m.html Тут за миллион рублей продают.
И даже если допустить что серебрение кабеля с выхода до динамиков хоть немного влияет (нет, не влияет), то тут то >>580134 до розетки километры разного кабеля и алюминиевого и медного и трансформаторы разные, а потом маленький кусочек... этого. Да это пиздец кринж, кто-то же покупает такое.
Аноним 18/07/25 Птн 21:07:10 580213 806
>>580201
>Ты представляешь, какой ток ему нужен?
Нужен для чего? Чтобы сгореть или чтоб подвес из края в край сходил?
Предположим какой-то древний двухтактник на биполярах с двуполяркой +-50 итого 100 V пусть он будет 100 w итоге 1 ампер. Ну раздвинул ты стереобазу на 3 метра, суммарно 3 метра на канал, давай считать, медный провод сечением один миллиметр квадратный имеет погонное сопротивление около 0,016 Ом итого 0,48 Ом. Именно такой провод имеют в штатной комплектации советские акустические системы 25АС-309, 35АС-201 имеют квадрата полтора сечение провода. 2,5 квадрата медь самая обычная электротехническая бескислородная будет иметь погонное сопротивление 0,0065 метр. Но когда лох идет на нерест, хорошо прогрет ему можно любую муть втереть
Аноним 18/07/25 Птн 21:14:06 580215 807
>>580213
>0,016 Ом итого 0,48 Ом
быстрофикс 0,048
Аноним 19/07/25 Суб 00:05:14 580221 808
17215478560482.jpg 193Кб, 753x660
753x660
Задача №435 решается по следующим шагам:

1. Найти частоту тока (f):
Период колебаний T = 0.1 с.
Частота f = 1 / T = 1 / 0.1 = 10 Гц.

2. Найти ёмкостное сопротивление (Xc):
Ёмкость конденсатора C = 2 Ф.
Формула ёмкостного сопротивления: Xc = 1 / (2 * π * f * C)
Xc = 1 / (2 * 3.1416 * 10 * 2) = 1 / (125.664) ≈ 0.00796 Ом (или ~8 мОм).

3. Найти действующее значение напряжения (U_действ):
Действующее значение тока I_действ = 0.5 А.
Закон Ома для цепи переменного тока с конденсатором: U_действ = I_действ * Xc
U_действ = 0.5 * 0.00796 ≈ 0.00398 В (или ~4 мВ).

4. Найти амплитуду напряжения (U_ампл):
Связь между действующим и амплитудным значением синусоидального напряжения: U_ампл = U_действ * √2
U_ампл ≈ 0.00398 * 1.4142 ≈ 0.00563 В (или ~5.63 мВ).

Ответ: Амплитуда напряжения была равна приблизительно 0.00563 В (или 5.63 мВ).

---

Задача 436 обрывается. Полный текст задачи необходим для её решения. Обрывается на словах: "Дрожащими от страха руками матерый шпион Джонс включил в цепь переменного тока частотой 100 Гц конденсатор неиз-"

@

Давайте посмотрим на задачу 435 с точки зрения физической реальности, и тут становится очевидна гротескная абсурдность ситуации, которая и является её сутью:

1. Ёмкость конденсатора (C = 2 Ф): Это колоссальная, практически нереальная величина.
* Стандартные конденсаторы имеют ёмкость в микрофарадах (мкФ, 10⁻⁶ Ф), миллифарадах (мФ, 10⁻³ Ф) или, реже, в фарадах (Ф).
* 2 Фарада — это ёмкость огромного суперконденсатора (ионистора), используемого, например, для питания памяти или в системах рекуперативного торможения электробусов. Представьте себе конденсатор размером с крупную банку или даже ведро. Человек, "превратившийся" в такой конденсатор, был бы размером с этот гигантский компонент.

2. Ёмкостное сопротивление (Xc ≈ 0.008 Ом): Рассчитанное сопротивление в 8 миллиом ничтожно мало.
* Это сопротивление сопоставимо с сопротивлением толстого медного провода или хорошего контакта в электрической цепи.
* Для конденсатора такое низкое сопротивление означает, что он практически не оказывает сопротивления переменному току данной частоты, ведя себя почти как проводник.

3. **Напряжение (U_ампл ≈ 0.0056 В):** Амплитудное напряжение в **5.6 милливольт** — это **очень низкое** напряжение.
* Оно сравнимо с напряжениями, возникающими в датчиках или в линиях связи, но совершенно недостаточно, чтобы его ощутить физически ("с ужасом почувствовал, как по нему начинает идти ток").
* Ток в 0.5 А при таком напряжении возможен *только* из-за ничтожно малого сопротивления Xc (закон Ома: I = U/Xc).

**Суть задачи (Юмор и Абсурд):**

* **Нереалистичные параметры:** Весь сон построен на **гиперболе** и **физическом абсурде**. Ёмкость в 2 Фарада для объекта размером с человека невероятна. Ощутить ток в 0.5 А от напряжения в 5.6 мВ через человеческое тело (даже если оно стало конденсатором) физически невозможно, так как реальное сопротивление человеческого тела значительно выше.
* **"Ужас" от мизерного воздействия:** Контраст между *субъективным ужасом* персонажа от того, что "по нему пошел ток", и *объективной ничтожностью* напряжения и мощности этого тока (P = I² * Xc ≈ (0.5)² * 0.008 = 0.002 Вт) создает комический эффект.
* **Сюрреалистичность сна:** Рыбообразное существо, настойчиво пытающееся подключить человека-конденсатор к цепи переменного тока, довершает абсурдную и юмористическую картину сна.

**Вывод:**

Физический расчет задачи корректен, но её **истинная суть** заключается в **доведении физических параметров до гротескного, нереалистичного уровня для создания комического и сюрреалистичного эффекта сна**. Парадокс и абсурд ситуации — это и есть главная "изюминка" задачи. Условие заведомо использует физически возможные, но крайне непрактичные и гипертрофированные значения (гигантская ёмкость, ничтожное сопротивление, микроскопическое напряжение при ощутимом токе), чтобы подчеркнуть сюрреализм сна.

Что касается обрывающейся задачи 436, фраза "конденсатор неиз-" скорее всего означает "неизвестной ёмкости". Но без полного текста её суть уловить сложно.
Аноним 19/07/25 Суб 00:08:31 580222 809
1055107241.jpg 57Кб, 736x549
736x549
Несчастный... Денно и ношно пахал в автомате "Миссис Пакмэн"...
Аноним 19/07/25 Суб 18:33:22 580260 810
>>580208
>>580213
Найс хвостом вертите, только все эти ваши тухлые отмазки не прокатят тут. Потому что здесь радиотехнический раздел, ребята.

Вы собрались 50 гц что ли слушать на своих динамиках? Ну вам тогда вообще аудиотехника не нужна — воткнули трансформатор от микроволновки в розетку через резистор, ко вторичной обмотке динамик, и готово. Но не все 50 гц из розетки слушают. По крайней мере, не только это...

>100 V пусть он будет 100 w итоге 1 ампер
Ты глупый? На 4 омах будет не 1 ампер.
Аноним 19/07/25 Суб 21:41:03 580272 811
>>580260
>Ты глупый? На 4 омах будет не 1 ампер.
Ты здесь один умный, облысел весь небось, если по постоянному току считать, грубо, то 20 вольт и 5 ампер, на четырехомной нагрузке, 2,5 квадрата меди хватить за все глаза, можешь продолжать оправдывать субъектов которые покупают провода к акустическим системам по цене бюджетного спорткара и по вечерам делают этим проводам массаж, укладывают их на подставочки из мореного дуба, карельской березы и мордовской вишни. И с 50 Гц ты там мимо кассы, если провода с комариную письку буду отваляться как раз басы в первую очередь.
Аноним 19/07/25 Суб 22:33:12 580273 812
>>580272
Ну вот ты пересчитал, еще лысиком обзываешься, батю своего лысым лучше назови!

А почему тебя так уязвляют эти субъекты? Как ни встретишь технарика какого-нибудь очкастенького, так непременно он с аудиофилов бомбит! Вот прям как черта от ладана его корежит от упоминания приличного качественного звука!
Аноним 19/07/25 Суб 22:37:44 580274 813
Буквально сегодня прокладывал аудиокабели, толстенные, бля, сука! Заебись!
Аноним 19/07/25 Суб 23:36:28 580278 814
>>580273
>А почему тебя так уязвляют эти субъекты?
С чего ты взял что они меня уязвляют? Скорее вызывают смех, но в конце концов они забавные, да и безвредные, свои деньги тратят. А кто-то производит и сбывает изделия за суммы в которых себестоимость 0,01 %, за них можно порадоваться, не парятся вообще ребята, аудофильские басни живут в обществе, значит найдутся покупатели. Причем состоятельные, чаще в возрасте с соответствующими возрастными изменениями слуха ( выпадение частот, снижение остроты слуха в высокочастотной области спектра) и напрочь отсутствующим музыкальном слухе и технических знаний. Рынок не густ, но лох там жырный водится, икряной.
Аноним 20/07/25 Вск 10:23:26 580297 815
>>580134
Цифре похуй на кабеля, ЦАП уже стоит в колонках
Аноним 20/07/25 Вск 20:20:30 580312 816
IMG3517.jpeg 37Кб, 441x500
441x500
Аноним 20/07/25 Вск 20:41:04 580313 817
>>580278
Как известно абсолютно любому человеку очкастому и засаленному, аудиорыночек делится на две части — колоночки джиниус для простых здравых пацанов, и на компакт диск демагнетайзеры для икряных лохов пидорасов. А ты разбираешься и все понимаешь, ведь ты умеешь держать паяльник за ручку а не за жало и даже знаешь закон Ома (I=U/R).
Аноним 21/07/25 Пнд 00:14:56 580323 818
Господи, не слушать эти шумы называемые музыкой и проблем нет, новости лучше слушайте.
Аноним 21/07/25 Пнд 08:26:54 580331 819
>>580313
Если делить рынок на две части, то первая часть просто слушает музыку на какой-то аппаратуре лишь бы хватало громкости, басов и было удобно. Вторая часть слушает провода, лампы, ЦАПы и т.д.
Аноним 21/07/25 Пнд 12:09:07 580339 820
фанаты нойза.jpg 539Кб, 2542x1209
2542x1209
>>580331
> Вторая часть слушает провода, лампы, ЦАПы и т.д.
ух бля

мимо фанат field recordings
Аноним 23/07/25 Срд 00:42:25 580366 821
>>580323
Все так. вообще не понятно на хуй эта музыка нужна, только мешает и отвлекает.
Аноним 23/07/25 Срд 01:08:51 580367 822
Аноним 23/07/25 Срд 18:25:06 580394 823
>>580274
>>580339
База. Чатботы и нпц никогда не понимают подобных вещей.

>>580331
>>580366
>>580367
Хуя чатботы очкастые раскудахтались.
Наоборот - это ОТ музыки может что-то отвлекать.
Аноним 23/07/25 Срд 21:06:25 580398 824
>>580394

Анон, ты же здравомыслящий. Дай совет. У унча в конце ачхи вылезает горб, я вообще не понимаю причину. На осцилле всё ровно на верхах, но на ачхе в конце лезет веерх. Что делать-то? Самовозбуда нет.
Аноним 23/07/25 Срд 22:21:29 580403 825
>>580398
Братан, да я знаю что ли? Я ушками музычку слушаю, и меня ети все апчхи ваще не ебут, сорян, я хз.
Аноним 23/07/25 Срд 23:02:13 580404 826
>>580398
Зато ты не очень здравомыслящий, в "засмеялся-отпаялся" треде спрашиваешь у толстенького маленького тралленка про какие-то АЧХ. Ты если причисляешь себя к аудофилам, то выкидывай приборы и прочую ересь, продавай бабкину хату и покупай на эти деньги провода, прогревай их, делай им массаж, укладывай на подставочки из ценных пород дерева и слушай эти провода, размагничивай оптические носители, проветривай лампы чтоб электроны не залеживались и т.д. И кстати об ушах, ушами слушают только воннаби-аудофилы, настоящий звуколожец слышит душой, на крайняк сердцем. Приборы, слепые прослушивания, посещение филармоний и концертных залов с живым звучанием инструментов строго противопоказаны.
Аноним 24/07/25 Чтв 13:36:43 580432 827
>>580404

Ебать дурачок, в голове что ли насрано? Я говорю, что усь собрал, НА СЛУХ у него верхи прут, что подтверждается АЧХой. Я не ёбнутый, у меня слух и приборы всё определяют одинаково.
Аноним 24/07/25 Чтв 14:45:05 580438 828
>>580432
У тебя не насрано, в засмеялся-отпаялся у тролля спрашиваешь совета считая его здравомыслящим, он тебе и отписался что техническая часть звуковоспроизводящей аппаратуры его не ебет, у него ушки, в ушках музычка. Ты схему не привел, нихуя не рассказал, вопросы задаешь. Чего делать АЧХ кривая, возбуда нету кок-пок, верхи прут, слух слышит, приборы показывают...
Аноним 24/07/25 Чтв 14:50:25 580439 829
>>580404
>если причисляешь себя к аудофилам, то выкидывай приборы
Ты какой-то залётный петушок, не шарящий в теме.
Есть два сорта удифилов:
1) Оценивающие железо на слух и отрицающие какие-либо измерения и их необходимость.
2) Слышащие разницу между 0.001% и 0.0001% КНИ, с дрочем на быстродействующие ОУ (с овер 9000В/мкс), переделыванием наушников в балансное подключение, ради уровня шума -150 дб и т.д. и т.п.
Аноним 24/07/25 Чтв 15:05:33 580440 830
IMG2617.jpeg 6Кб, 200x200
200x200
>>580137
>>580151
>>580208
>>580278
>>580323
>>580331
>>580366
>>580367
>>580438
А вы, скуфидошкинские, просто не выкупили, почему вообще исходный пост >>580134 именно в этом треде, и где там смешно.

А смешно вот там где: я уже столько насмотрелся на всяких ебаных очкастых кулибиных, придумкиных и колхозанов с паялом, на исправление сопельками печатных плат, на форумных шизов и прочую всякую околоэлектронную шелупонь, что зависимость звука от кабеля питания не смешит ваще нихуя.

Зато сама эта яйцеголовая технарская шизопублика смешная, и пикчи подобные выдумывает тоже по моим наблюдениям она же (подобные вскукареки можно и в предыдущих их постах наблюдать), и при этом мнит себя невъебенными умниками деревенскими.
Аноним 24/07/25 Чтв 15:28:02 580441 831
>>580440
Успокойся дурачок
Аноним 24/07/25 Чтв 15:41:25 580442 832
>>580439
>Ты какой-то залётный
А ты не залетный, петушишся давно?
Аноним 24/07/25 Чтв 16:09:00 580445 833
>>580438

А что тебе даст схема? Обычный двухтакт с обратной связью. Не, я знаю, как загасить её на ВЧ, но я не хочу вносить такие изменения, как-никак, хайфай паяю.
Не, ну понятно, что спрашиваю не в профильном треде, но в профильном я не собираюсь, потому что процент ёбнутых там очень высокий. А тут пацаны нормальные собрались.
Аноним 24/07/25 Чтв 16:09:33 580446 834
>>580439

> овер 9000В/мкс

Хотеть!!!
Аноним 24/07/25 Чтв 23:07:31 580458 835
>>580441
Ишь ты разволновался как.
Узнал себя в описании, да, придумочкин колхозный?
Аноним 24/07/25 Чтв 23:17:46 580459 836
>>580445
Очевидный конденсатор на 15пФ с выхода на инвертирующий вход ОУ после темброблока.

Подкормил.
Аноним 25/07/25 Птн 00:18:08 580460 837
>>580459

В нормальных усилителях нет темброблоков, анонче.
Аноним 25/07/25 Птн 09:20:23 580465 838
IMG3538.jpeg 27Кб, 448x252
448x252
Аноним 25/07/25 Птн 10:57:54 580466 839
>>580460
Смотря что считать нормальным усилителем. Полный усилитель (коммутация, предварительный, темброблок, оконечный в одном корпусе) или блочная система, где коммутатор и предварительный усилитель это одно устройство, а эквалайзер и оконечник еще два.
Аноним 25/07/25 Птн 13:49:54 580478 840
>>580459

А можно пример схемы, где так сделано?
Аноним 25/07/25 Птн 15:24:50 580483 841
изображение.png 892Кб, 947x1280
947x1280
Стоит своих денег?
Аноним 25/07/25 Птн 19:21:37 580488 842
>>580483
Несущая сама выделяется?
Аноним 26/07/25 Суб 08:05:32 580506 843
6126496.jpg 69Кб, 576x768
576x768
Аноним 26/07/25 Суб 22:21:52 580520 844
>>580506

ты пашматри какие там швитые домики
Аноним 28/07/25 Пнд 14:01:56 580550 845
ti5bcvuplg.png 1180Кб, 1105x1280
1105x1280
будущее.webm 4341Кб, 1280x720, 00:00:34
1280x720
>>580440
>Зато сама эта яйцеголовая технарская шизопублика смешная
Куда бы ты пальцы свои грязные совал если бы не яйцеголовая шизопублика лол.
Аноним 29/07/25 Втр 16:59:54 580584 846
>>580134
как вообще провод со звуком может быть связано? ерунда короче
Аноним 29/07/25 Втр 17:02:13 580585 847
>>579789
о да вот бы через негоо ток пустить и письку засунуть
Аноним 29/07/25 Втр 18:35:15 580588 848
Аноним 31/07/25 Чтв 18:16:50 580662 849
>>580550
Так, "я технарик и значит лично твой 5532 разработал вытравил и корпусировал куда тебе без меня, инженеры все превсе такие технарики" есть, у тебя еще остались такие варианты копиума, которые я обычно встречаю в таких срачах:

— "Да вся аудиотехника делается настоящими (вонючими задротскими то есть) инженерами-трутехнариками, но они это делают чтобы сознательно наебать аудиофилов гуманитариев" (т.е. они по сути мошенники получатся лол);

— "А вот у меня есть кореш с аудиосистемой вот я у ниво был лампы как мерцають видал вот она то хуярит ухх бля аж обои отклеиваются у соседей вот он то панимаит а вы аудиофилы ниче не панимаете и все вы лохи!111"

Выбирай. А можешь что-нибудь новенькое попробовать высрать, так даже интереснее.
Аноним 31/07/25 Чтв 19:28:28 580665 850
>>580662
>вонючими задротскими то есть
Ты их нюхал что ли, извращенец? Ладно, давай я тебя покормлю, а то уже весь трясешься от бескормицы. Аудофилов наебывают мошенники, их гигиена, дефекты зрения значения не имеют, уровень понимания технической части-тоже. Рынок высококачественной аудиотехники был, есть и будет. Что делает часовая мануфактура когда нету свежих идей? Правильно, выпускает безвкусную хуету без усложнений, но напичканую кучей камней и целиком из драгметаллов из-за этого по части техники часы максимально посредственны, но стоят как чугунный мост через Берингов пролив. Ушлые мессии из аудофилической секты поступают еще проще, напускают туман из пердака, начинают торговать вообще воздухом. и я их не осуждаю, каждый в праве покупать что ему хочется и за сколько хочется, бабки платятся, дальнейшая разработка сказочной аппаратуры инженерам оплачивается, все при деле, паства секты окормлена проводами, инженеры при деле. Работа у них не пыльная, все равно никто ничего не услышит, там больше дизайнеры и рекламные криэйтеры пыхтят, нужно же как-то втюлять латунный канделябр как золотой
Аноним 31/07/25 Чтв 22:49:00 580673 851
>>580665

>Аудофилов наебывают мошенники

Аудиофила невозможно наебать, он делает всё сам, по своим приборам и под свои уши. Весь hi-end делается только так.
Аноним 01/08/25 Птн 08:01:11 580680 852
>>580673
>по своим приборам и под свои уши
Прибор который в штанах висит?
Аноним 01/08/25 Птн 14:05:21 580686 853
>>580673
Всех возможно, а его - не возможно, вот это да! Записался в аудиофилы.
Аноним 01/08/25 Птн 14:25:52 580687 854
>>580665
Ну насчет часов все правильно делают. Главное в часах это понт, анальный вау фактор, а время показывать это опциональная фича на самом деле. Время смотреть и самых дешевых хватит.

А вот в аудио главное — не понт, а суть, то есть звук! И твоя аналогия с часами не работает.

>Ушлые мессии из аудофилической секты поступают еще проще, напускают туман из пердака
Ну конкретные примеры таких продуктов приведи. И не силовые кабели, а усилители, акустику, наушники, цапы. Известные причем. Пока что ты лишь беспруфно пукаешь — сам придумал, сам обиделся.
Аноним 01/08/25 Птн 15:13:12 580690 855
>>580222
Жееесть. Я в живую только один раз видел вызженный(картинку) кинескоп. У нас на работе в серверной много лет стоял маленький ч/б элт монитор со статичной картинкой. Там тоже прикольно выжгло её на экране.
Аноним 01/08/25 Птн 15:27:48 580691 856
>>580690

OLED экраны тоже выгорают. Если сделать равномерное белое поле, то видно.
Аноним 01/08/25 Птн 15:30:59 580692 857
>>577858
Постоянно раньше мотался по радиорынкам. Из всего этого бреда, часто встречал таких, кто ради процесса - приехать пообщаться и может пару раз встречал что какую то мелочь отдавали в подарок.
Ну а всё остальное - какой то очередной коуп зумера о скуфах.
Аноним 01/08/25 Птн 15:35:40 580693 858
>>576611
А ты думаешь, что она вот так ниоткуда набрала денег на оборудку, съёмочные причиндалы, и вообще вот так сама чисто решила заниматься этой ерундой? Это чья то, фигнёй маяется.
Аноним 01/08/25 Птн 15:59:35 580695 859
>>580687
>Ну конкретные примеры таких продуктов приведи
А почему не силовые кабели? Именно силовые кабели, кабели к акустическим системам которые наделяются сказочными "параметрами" Подставки под эти кабели из ценных пород дерева которые позиционируются как предметы влияющие на звук, размагничиватели для CD, межблочная коммутация с какими-то ебейшими избыточными параметрами будто по ней будут пускать сигналы в 400 МГц а не санные звуковые частоты. Это и есть примеры тумана из пердака для окучивания технически малограмотной паублики. С усилками, акустикой, ушами и ЦАПами все сложнее, там могут быть просто ебейшие параметры, за гранью восприятия человеческих органов слуха. По идее пресловутый аудиофил как собирательный персонаж должен обладать отличным музыкальным слухом и спокойно определять что скрипка, к примеру, взяла соль-диез третьей октавы, выцеплять аккорды гитары и быть готовым сразу во время прослушивания произведения сесть за фортепиано и наиграть услышанное. Однако зачастую не хватает ни природных данных, ни развитой музыкальности, зато присутствуют возрастные изменения слуха, снижение чуйки по верхам, выпадения частот вообще, общее снижение остроты слуха. Аппаратуру можно купить любую, уши и мозг не продаются. А Аудофилы это люди как никак в возрасте, сплошь скуфы-толстосумы, ну не будет зумерок 20-25 лет оборудовать комнату для прослушивания музыки с аппаратурой на пару десятков тысяч долларов, он на эти деньги машину купит и навтыкает в нее китайских усилков и начнет разрушать свой орган слуха избыточной громкостью.

А ты умен больно, тралленок, сам ведь знаешь про эти абсурдные наебки типа подставок по акустику из цельного пня сандало-ебенового баобаба срубленного в полнолуние новым топором. А начинаешь клонить в сторону более материального, ЦАПы-гравицаппы. Соль-то в том что человек может альт от скрипки не отличить вообще ни в живом исполнении ни на любой аппаратуре, а туда же-рассуждает о битности, скорости нарастания напряжения и отличии межблочки за 1000 долларов от межблочки за 5000 долларов, шумах квантования и скорости охуевания. Есть минимальные параметры аппаратуры на которых можно получить нормальное озвучивание помещения, есть физика, физиология, есть визуальное восприятие, смещение восприятия бэкграундом, вкусы, все влияет. Но в определенный момент по какой-то причине происходит перекос в крайности, в это момент и происходит удовлетворение внушенной потребности и появляются аппараты с весьма странными параметрами, намеренно ухудшенными (лампота с ее гармошками) или избыточно накрученными ( усилители с такими параметрами что ни одна акустическая система не воспроизведет) И тут и начинается блядь. Это в принципе не ново, когда-то бились Страдивари и Гварнери, теперь кукурузная бумага в диффузорах с бездушными полимерами, а решает все слепое прослушивание и общая музыкальная наслушенность, а главное почаще живые инструменты слушать, а не записи и в музыке разбираться, а уж потом технические аспекты обдумывать, А то слушают господа звуколожцы аппаратуру, а не музыку, она у них давно на второй план ушла. Ну нравится тебе слушать то или иное произведение значит нравится, получай удовольствие. Но нихуя, подайте патефон, граммофон хуйня, ваш вертак с тангециальным тонармом шляпа ебаная, не звучит, вот на мраморной плите с пассиком и классическим тонармом это дааааа, бездушнаяцифра, не прогретые розовым шумом провода, не разогретые белым шумом акустические системы, характеристики ламп не отформованы, Светлана в жопу ебеться, телефункен в рот дает... Тысячи дискуссий ни о чем, а любви к музыке не слышно.
Аноним 02/08/25 Суб 03:04:48 580713 860
xkCYLp2LTMrF1IO[...].webp 123Кб, 1621x759
1621x759
Аноним 03/08/25 Вск 11:11:00 580755 861
>>580140
Мда. Он не даёт поставить ниже 270 потому что напряжение восстановления стоит 265. Если его снизить, то тогда можно и первое. Другой купил и внезапно доперло. Ну ладно я шиз. А вы-то что, бэтманы? Прям неудобно перед китайцем. Хотя они меня много раз обманывали, так что похер. Хотя могли бы конечно в инструкции это обозначить. Или сделать так что при снижении первого автоматически снижалось второе. Да, так даже лучше было бы. Удобнее и без непоняток
Аноним 03/08/25 Вск 11:21:50 580756 862
image 272Кб, 1267x1280
1267x1280
Зацените акк купил. Вам не кажется что на нём стерли старую надпись и напечатали новую? Он был 2020 года выпуска что ли лол.
Аноним 03/08/25 Вск 12:42:39 580757 863
>>580756
Они всегда так делают.
Аноним 03/08/25 Вск 14:30:32 580760 864
>>580756
Гланое, что значок рСт есть, значит, всё будет хорошо.
Аноним 03/08/25 Вск 15:19:27 580761 865
image 270Кб, 1570x803
1570x803
Аноним 03/08/25 Вск 16:12:21 580762 866
>>580761
А сколько должно было быть?
Аноним 03/08/25 Вск 16:16:16 580763 867
image 27Кб, 590x153
590x153
Аноним 03/08/25 Вск 19:09:53 580765 868
Аноним 03/08/25 Вск 22:12:36 580767 869
Аноним 05/08/25 Втр 18:52:10 580818 870
image 101Кб, 850x1214
850x1214
>>580767
Какого хрена ты такой уверенный? Ты уже заказывал в этом магазине и пришло без обмана или ты просто выбрал самый дорогой акк на площадке?
Аноним 05/08/25 Втр 21:58:18 580819 871
>>580818
>Дорогой акк
>500 руб
Чел, если для тебя это ДОРОГО, то твой выбор - обоссаное б/у говно с помойки, как на пикчах выше.
Аноним 06/08/25 Срд 04:02:54 580823 872
>>580819
Я сказал самый дорогой, а не просто дорогой, нерусь.
Аноним 06/08/25 Срд 05:36:03 580826 873
>>580823
Скупой платит дважды, тупой - трижды, а анимебляди и вовсе не обучаемые.
Аноним 06/08/25 Срд 08:57:46 580831 874
>>580826
Чужое говно в твоей башке уже давно неактуально. Товар ненадлежащего качества всегда можно вернуть.
Аноним 06/08/25 Срд 10:38:50 580837 875
>>580831
Ну давай, возвращай, не обучаемый. Вот только стоимость обратной пересылки не компенсируется, а это по цене как 5-10 таких б/у аккумов.
Аноним 06/08/25 Срд 12:52:36 580841 876
>>580837
Возврат в пвз, хватит уже обсираться.
Аноним 06/08/25 Срд 17:01:42 580863 877
>>580841
>ПВЗ
Во-1, это >>580756 скорее всего на алипомойке куплено.
Во-2, ты 100% тупорылый не обучаемый дегенерат, который не в курсе про условия возврата товаров из-за рубежа на озоне, и сам ни разу не пробовал пройти данную процедуру.
На али проще, если ты не даун с icq бревна. Там в таких случаях можно без возврата деньги вернуть. Никаких заключений СЦ и экспертов не потребуют, как на озоне, с обязательным возвратом.
Аноним 06/08/25 Срд 17:07:51 580864 878
>>580863
Ты еще и напуганный конкурентами озона диванный теоретик.
Аноним 06/08/25 Срд 19:49:17 580872 879
3245435.png 5Кб, 581x45
581x45
>>580864
Да-да, продолжай кукарекать.
Аноним 08/08/25 Птн 00:09:56 580912 880
>>578000
>размагнитим диск
чего блять
Аноним 08/08/25 Птн 00:11:17 580913 881
>>577246
90% двачеров о такой может только мечтать, так-что по здешним меркам это "ДИВА КОРОЛЕВНА"
Аноним 08/08/25 Птн 00:20:03 580914 882
>>579789
больше на пролапс
Аноним 12/08/25 Втр 18:55:30 581073 883
>>580695
Какой же ты тупорылый колхозник, ебануться просто.
Аноним 13/08/25 Срд 12:48:51 581099 884
>>581073
Вскукарек засчитан, теперь можешь ебануться.
Аноним 13/08/25 Срд 15:26:18 581103 885
>>580761

Подскажи, что за девайс?
Аноним 13/08/25 Срд 16:03:10 581111 886
>>581103
DL24 electronic load. Если будешь покупать ищи лучше что-нибудь с энкодером, кнопки это песец прошлый век ящитаю
Аноним 14/08/25 Чтв 11:47:28 581132 887
image 920Кб, 1080x2400
1080x2400
image 622Кб, 1080x2400
1080x2400
Нифига себе, аудиофильские конденсаторы с направлением.
Аноним 14/08/25 Чтв 16:25:05 581143 888
>>581132

Они их даже не герметизируют? Натянет же воды через торцы.
Аноним 14/08/25 Чтв 16:33:48 581144 889
>>581143
При прогреве испарится
Аноним 14/08/25 Чтв 18:18:41 581154 890
>>581111

Чёт дороговато. Такое дешевле самому спаять. Ты не знаешь, это чисто китайский проект или они как всегда чьё-то спиздили?
Аноним 14/08/25 Чтв 18:37:45 581156 891
>>581154
Я как-то искал сторонние прошивки и не нашел так что видимо свое.
Аноним 15/08/25 Птн 23:33:45 581196 892
Аноним 16/08/25 Суб 08:27:34 581200 893
>>581132
>>581143
>>581144
>>581196
Это же плёнка, а не бумага. Какая влага? И приглядитесь, посеребрённые торцы там залиты прозрачным лаком.
Аноним 16/08/25 Суб 11:47:33 581211 894
IMG2617.jpeg 6Кб, 200x200
200x200
>безухие колхозаны прикалываются
Аноним 16/08/25 Суб 12:15:51 581212 895
>>581132
А внутри как всегда, ма-а-а-а-хонький SMD конденсаторик :)

Кстати, если кто не знает. Есть конденсаторы в корпусе в виде пареллелепипеда или цилиндра, где одна из обкладок находится извне (снаружи), вторая внутри.

Так вот, при установке данных конденсаторов есть разница как именно ты его развернешь и куда в итоге будет подключена его внешняя обкладка. К GND или например ко входу усилителя.
Это хорошо прослеживается, если подключить конденсатор к щупу осциллографа и его земляному крокодилу и потрогать его корпус пальцем. В одном случае ничего. Во втором случае - наводка.

При этом при установке конденсатора нельзя полагаться на маркировку . Конденсаторы могут маркироваться как попало.
Аноним 16/08/25 Суб 23:22:28 581227 896
>>581212
>ма-а-а-а-хонький SMD конденсаторик
Ты точно представляешь как выглядит смд кап на 400В 10 мкФ?
Аноним 17/08/25 Вск 11:57:17 581234 897
Семінар від Mey[...].webm 9617Кб, 640x360, 00:02:18
640x360
>>581211
Пятиухий не палится.
Аноним 17/08/25 Вск 19:50:58 581253 898
>>515343
>Ситуация, знакомая каждому советскому школьнику
Ток подмагничивания через динамик, БЛЯ!!!
Аноним 17/08/25 Вск 20:13:52 581254 899
>>525828
>светохуй
Изобретатель уровня ga ra
Аноним 18/08/25 Пнд 14:21:24 581282 900
Преображенский суд Москвы назначил 62-летнему Валентину Бушуеву RV3ANU штраф 150 тысяч рублей по статье об оскорблении чувств верующих, но освободил от него из-за истечения срока давности. По статье о возбуждении ненависти мужчину приговорили к 3 годам колонии общего режима. Подсудимого взяли под стражу в зале суда.
Аноним 18/08/25 Пнд 14:25:32 581283 901
175551587871337[...].webp 25Кб, 800x800
800x800
Аноним 18/08/25 Пнд 14:54:25 581286 902
Аноним 18/08/25 Пнд 15:36:06 581288 903
Аноним 18/08/25 Пнд 17:36:12 581289 904
>>581282

тут похожий персонаж есть - https://www.youtube.com/@UB3DZF
Охуительнийшие монологи по 20-30 минут о том, как он спалил очередной трансивер, как взял очередной кредит, как его воспитывали сурово, как его чуть не убили, вся эта хуйня по кругу. Стримы ведет еще по 10 часов. Правда такой хуйни не городит, как RV3ANUS, но накал страстей порой близкий.
Аноним 18/08/25 Пнд 17:46:08 581290 905
>>581282
Это он пытался хохлов в эфире перепердеть?
Аноним 19/08/25 Втр 23:04:40 581328 906
image.png 231Кб, 800x600
800x600
>>581111
>electronic load.
А у нас такая на РАБоте.
Аноним 19/08/25 Втр 23:07:55 581329 907
image.png 502Кб, 640x478
640x478
>>580221
>1. Ёмкость конденсатора (C = 2 Ф): Это колоссальная, практически нереальная величина.
Аноним 20/08/25 Срд 09:01:56 581340 908
>>581329
А правда, что такая хуйня ебанёт, если заряжать её без ограничения тока?
Аноним 20/08/25 Срд 10:07:08 581343 909
Аноним 20/08/25 Срд 11:26:11 581348 910
>>581282

Сначала освободили, затем взяли под стражу?
Аноним 20/08/25 Срд 11:27:02 581349 911
>>581286

Ты чо, светодиодные лампочки не разбирал? Там есть и микрофарадная высоковольтная керамика, и вот такие высоковольтные полимерные (и не полимерные) кондёры.
Аноним 20/08/25 Срд 11:44:27 581350 912
>>581283
Долбоёб, там же речь про неполярный плёночник. Хуита с твоего пика ебанёт как петарда с шансом 50/50, если её туда засунуть.
Аноним 20/08/25 Срд 11:45:09 581351 913
>>581349
Ты чо, слепошарый долбоеб? Китаец прифотошопил левую надпись на электролит, один долбоеб нашел эту картинку в инете и выложил когда его просили КЕРАМИКУ, и ты второй, какие-то лампочки ещё приплел.
Аноним 20/08/25 Срд 11:47:26 581352 914
>>581348
Освободил от штрафа, блин, с кем я тут сижу
Аноним 20/08/25 Срд 12:42:52 581356 915
>>581351
Если ты не слепошарый кретин, то по конструкции выводов очевидно, что это не электролит. Так-то плёночник на 10 мкФ 400В всего пару баксов стоит, а оптом - меньше 1$. Нахуя тут что-то подделывать? Золотой стикер приклеил и перепродаёшь с маржой 300-1000%.
Аноним 20/08/25 Срд 14:13:38 581360 916
>>581350
>неполярные конденсаторы предназначены для минимизации тока утечки.

Соснул додик?
Аноним 20/08/25 Срд 16:47:17 581366 917
изображение.png 101Кб, 334x265
334x265
>>581351

Тут нафотошоплена только надпись. Но такие конденсаторы реально стоят в лампочках.
Аноним 20/08/25 Срд 16:47:59 581367 918
>>581352

Так а почему от штрафа освободили, но под стражу взяли?
Аноним 20/08/25 Срд 16:48:17 581368 919
IMG2617.jpeg 6Кб, 200x200
200x200
>>581356
БЕЕРДИНАМИК ЕТО ОБЫЧНЫЕ НАВУШНИКИ ДЕХП
@
СТИКИРЫ ЗОЛАТЫИ НАКЛЕИВОЕШ И ПРОДАЕШЬ С НАЦЕНКОЙ 100500%
@
БЛЯ БУДУ ИСТИНО ТАК МНЕ ПОСОНЫ НАПЕЛИ ПОД ВОДОЧЬКУ
Аноним 20/08/25 Срд 19:47:11 581385 920
>>581343
Суперконденсатор.
У него внутреннее сопротивление очень низкое, килоамперы выдаёт при замыкании.

>>581340
Только не тока, а напряжения.
Аноним 21/08/25 Чтв 09:57:27 581416 921
>>581385
Именно что тока. У ионисторов высокий ESR, и от заряда большим током они весело вскипают и взрываются.
Аноним 21/08/25 Чтв 11:49:45 581421 922
>>581385
Суперконденсатор = ионистор
Аноним 21/08/25 Чтв 13:17:59 581425 923
изображение.png 24Кб, 156x75
156x75
>>581367
Еб твою налево.

Дело по оскорблению закрыли, скорее всего, от штрафа освободили.
Дело по разжиганию ненависти довели до посадки.
Аноним 22/08/25 Птн 16:34:02 581477 924
>>580767
Не за что. Пришел акк толщиной 4.8мм. Вернул прям в пвз.
Аноним 22/08/25 Птн 20:33:10 581491 925
>>581416
Блять, почитай даташит на эти Максвеллы, чтобы не обсираться.
Аноним 23/08/25 Суб 16:00:07 581499 926
завидуйте.webm 1371Кб, 640x360, 00:00:14
640x360
>>580662
>Выбирай. А можешь что-нибудь новенькое попробовать высрать,
Так это ты высрал какую-то шизу невнятную в тред зачем почему. Да и потом буду я еще быдло всякое развлекать, разве что обоссать тебя могу. Что касается аудиотехники иди стучи палкой в землю и не выебывайся на технарей, гумус.
Аноним 29/08/25 Птн 02:38:53 581748 927
5ibux5vmlg.jpg 275Кб, 959x730
959x730
Аноним 01/09/25 Пнд 11:54:53 581988 928
image 412Кб, 1080x2400
1080x2400
image 622Кб, 1080x2400
1080x2400
Чо за вялые гвозди аноны?
Аноним 01/09/25 Пнд 20:52:26 582015 929
>>581988

угловой штекер для акустики
Аноним 03/09/25 Срд 04:34:02 582103 930
image 444Кб, 1080x2400
1080x2400
>>582015
И нах он? Из-за угла аудиофилить?
Аноним 03/09/25 Срд 15:09:07 582129 931
>>581499
Подай пример, высри не невнятную — покажи, что из авдиотехники разработал ты. Вот это уже будет серьезный разговор.
Аноним 03/09/25 Срд 20:19:45 582133 932
>>582103
Sweet spot нащупывать и массировать.
Аноним 09/09/25 Втр 04:26:19 582413 933
image 825Кб, 1080x2400
1080x2400
Аноним 09/09/25 Втр 06:28:55 582414 934
>>582413
А что смешного? Я тоже многократно использовал выпотрошенные К50 как радиаторы, а крупные - даже как корпуса для махараек.
Алсо, чё за усилок?
Аноним 09/09/25 Втр 06:56:35 582415 935
Аноним 09/09/25 Втр 17:26:56 582436 936
1757428016163.mp4 476Кб, 268x480, 00:00:05
268x480
Аноним 09/09/25 Втр 18:17:58 582437 937
Аноним 09/09/25 Втр 18:48:53 582438 938
>>582437
У айтишников.
А я инженер, у меня киянка.
Аноним 12/09/25 Птн 10:10:48 582545 939
>>582438
Странный выбор, киянка исторически инструмент плотников и столяров, потом его применение расширилось к плиточникам-отделочникам и кузовщикам-рихтовщикам. Вроде инженер к киянкам слабое отношение имеет. Айтишники с бубном понятно, ищут незадокументированную лазейку чтоб заставить софт или железо работать из-за чего процесс отладки походит на мало логичные шаманские ритуалы, а что киянка символизирует в деятельности инженера? Будь то конструктор или сервис-инженер.
Аноним 13/09/25 Суб 09:54:33 582600 940
>>582545
>что киянка символизирует в деятельности инженера
В ебыч заказчику прописать
Аноним 13/09/25 Суб 12:22:40 582625 941
.
Аноним 14/09/25 Вск 17:46:01 582699 942
2vgycf8sxAoGpfz[...].jpg 14Кб, 400x300
400x300
>>582545
Что с сленг за в замочком бы блядь еще въезжать.
Аноним 14/09/25 Вск 17:47:45 582700 943
>>582545
Которые людей клоунов играют этих посмотрел на фань драму будто мо группу на.
Аноним 14/09/25 Вск 23:29:46 582726 944
Аноним 16/09/25 Втр 18:15:52 582809 945
321312321312312[...].png 977Кб, 757x583
757x583
smagdzhek-shabl[...].jpg 43Кб, 770x513
770x513
>>578000
>аудиофильские подставки "от наводок"
>сверху прокинут сетевой кабель
Поддельный аудиофил, диск намагнитился по кабелю - а он даже не услышал.
Аноним 16/09/25 Втр 18:34:01 582811 946
7327013-4303ca4[...].jpg 5Кб, 225x225
225x225
>>582413
Бракованные радиаторы - нормально работают только на асусе, на остальных материнках цилиндрики не раскрываются в рабочее положение.
Аноним 16/09/25 Втр 20:12:58 582826 947
>>582809

Всё правильно. Сетевой кабель даёт наводку, которая убирается подставкой от наводок.
Аноним 17/09/25 Срд 17:48:00 582849 948
>>582809
Не, ну серьёзно, на кого рассчитана вся эта тема с размагничиванием CD?
Аноним 21/09/25 Вск 10:35:05 582971 949
>>582849
На тех же кто за пятьсот долларов покупает подставку под кабель в виде грубовато обработанного кругляка из алюминиевого сплава цена которому максимум 5 долларов. Просто с теми же коммутационными и силовыми кабелями чтобы понять что это все наебка нужно разбираться в физике и радиоэлектронике, то тема с размагничиванием оптических носителей и необходимость кабели проложить на подставках это уже прям даун-тест. Это как мошенники настолько дожимают свою жертву что та еще после того как отдала все и кредитов нагребла бегает по соседям и занимает. Ну а чего нет, Буратино со сбережениями изволил красиво, элитарно послушать музыку, ну а чего бы не удовлетворить эти хотелки? Ну и удовлетворили. Один хрен нормальный аудиофил ничего не понимает ни в музыке, ни в построении звуковоспроизводящих трактов. Его главное правильно за яйца подергать, втюхать ему внушительную сказку и лох пойдет на нерест.
Аноним 30/09/25 Втр 00:43:32 583281 950
image.png 500Кб, 849x762
849x762
image.png 9Кб, 478x300
478x300
Уверен это кто-то из местных
Аноним 30/09/25 Втр 08:37:33 583290 951
>>583281
Ты нихуя не шаришь, это аудиофильский навесной монтаж. Сразу видно, что делал профессионал, идущий в ногу со временем. Вон, даже ардуину на изоленте вкорячил. И тоже навесом, что очень уважаемо.
Аноним 30/09/25 Втр 08:49:49 583292 952
image 69Кб, 1080x794
1080x794
И третий аккум тоже пришел меньшей емкости и не того размера. Ну ладно хрен с ним емкость всего на 300ма меньше чем указано. Ну допустим 4 и 4.5мм можно ошибиться. Но у него блин длина на 4мм больше. Так еще и прежде чем его в антистатик заварить, китаец его смачно уронил на угол. Почему китайцы не хотят смотреть что продают это пипец. Им проще денги и товар проебать чем товар измерить
>>581477
Аноним 30/09/25 Втр 10:35:55 583298 953
1759217754438.jpeg 23Кб, 336x224
336x224
>>583281
Там резистор ВС что-ли?

Эти углеродистые резисторы были созданы в 1946-47гг.
Аноним 30/09/25 Втр 11:34:32 583300 954
>>583298
И? Их до ~80 года производили, хотя к тому моменту уже давно были МЛТ. Кстати, отличные резисторы, по сравнению с западными аналогами, многие из которых имели плохое защитное покрытие и сильно плыли со временем. ТАМ у них очень много проблем из-за этого, во всей бытовой ретро-аппаратуре надо обязательно проверять карбоновые резисторы. Например, вместо 100 кОм запросто может стать 150-200, соответственно все смещения и режимы идут по пизде. С ВСами таких проблем никогда не было. Их единственный значимый недостаток - габариты, обусловленные низкой предельной рабочей температурой. ВС на 0.5 Вт имеет размеры как современный резистор на 2-3 Вт.
Аноним 30/09/25 Втр 12:49:47 583302 955
Аноним 30/09/25 Втр 13:03:25 583303 956
>>583302

А как же РУЧНАЯ РАБОТА?!
Аноним 01/10/25 Срд 08:31:59 583359 957
>>583303
Это да, ручная. Я сейчас вспомнил как один мой кент платы рисовал асфальто-битумным лаком из шприца с обрезанной иглой так, что получалось красивее и ровнее чем в советской бытовухе, вот это я понимаю ручная работа. Травили азотной кислотой. На дворе был 2001 год. А такой безумный клопостроитель есть в каждом городе, эти юродивые тащат весь мусор с помойки и из него широкими мазками изготавливают как они ее называют аппаратуру и она даже работает, ЧСВ зашкаливает в небеса.
Аноним 01/10/25 Срд 11:37:07 583378 958
>>583359

Самое удивительное - что у таких даже кто-то покупает.
Аноним 01/10/25 Срд 14:46:10 583412 959
>>583378
Да, покупают, какое-то время устройство даже может поработать, а потом никто кроме отца с ним уже не справиться, а отец устает от гарантийной/постгарантийной поддержки своих адских машин и заезжает на осень погреться в дурку. Там его стабилизируют и выпускают на новый круг, go to.
Аноним 01/10/25 Срд 16:08:59 583417 960
изображение.png 1458Кб, 960x714
960x714
Аноним 02/11/25 Вск 17:56:10 584549 961
image 335Кб, 2280x1600
2280x1600
Аноним 05/11/25 Срд 05:08:28 584620 962
Бессвинцовые припои
Покупают только гои,
А нормальный господин
Плавит ПОС-61.
И паяльником могучим
Гонит канифоли тучи,
А сморкается не носом
Он, а оловоотсосом.
Лудит плату утюгом,
Ненавидит всех кругом,
Кто паять ему мешает
И кто оловом паяет,
Вместо плавкого свинца.
Пусть соснут они хуйца.
Аноним 05/11/25 Срд 13:05:43 584624 963
Аноним 06/11/25 Чтв 20:32:12 584701 964
P6bBFvQBNlNugFc[...].jpg 2285Кб, 1920x2560
1920x2560
Сап, пытаюсь отпаять материнскую плату Dyson с двигателя, но нихуя не получается, в чём я рукожоп и что делать? Паяльник купил за кэс на Озоне, температуру пробовал от 200 до 350. Купил канифоль, СКФ, припой ПОС-61 - попробовал в разных комбинациях и ничего не помогает. Мне по сути там надо было 3 транзистора заменить, думал, что справлюсь, но похоже хуй. Всю плату в говно превратил уже...

Делаю как в видео: https://youtu.be/Cae7EiIEKao?t=85
Аноним 06/11/25 Чтв 21:01:06 584707 965
>>584701
Так купи отсос или хотя бы оплётку.
Аноним 07/11/25 Птн 18:57:48 584742 966
>>584701
Двумя паяльниками надо.
Аноним 07/11/25 Птн 19:37:13 584746 967
>>584701

На плате нарисован значок, что она распаяна бессвинцовым припоем. Он тугоплавкий. Возьми легкоплавкий, наплавь туда, получится что-то среднеплавкое. Потом быстро прогревай то один контакт, то другой, немного приподнимая то один конец платы, то другой.
Аноним 08/11/25 Суб 00:08:24 584755 968
>>584701
Нахуй это тут вообще?
Аноним 08/11/25 Суб 06:52:54 584758 969
>>584755
Тред про ОТПАЯЛСЯ. Слабоумный решил, что тут учат отпаивать.
Аноним 08/11/25 Суб 15:10:47 584775 970
Аноним 09/11/25 Вск 00:52:11 584804 971
>>584701
Сплав Розе или Вуда в помощь, постепенно прогревай паяльником и отойдет, потом не забудь удалить все оплеткой и промой как следует
Аноним 09/11/25 Вск 10:12:49 584806 972
>>584707
>>584742
>>584804

Спасибо, справился с помощью сплава розе и электрического отсоса припоя.

>>584746

Спасибо, я как-то не обратил внимание на этот значок, да и не знал, что он вообще мог значить... теперь буду знать.

>>584755
>>584758

Ну как бы тред про ОТПАЯЛСЯ, я думал вы тут ОТПАИВАЕТЕ или ПАЯЕТЕ.
Аноним 09/11/25 Вск 11:05:26 584807 973
Раз - стежок, два - аккорд
Аноним 09/11/25 Вск 14:38:14 584811 974
833324178.webp 8Кб, 336x188
336x188
Аноним 10/11/25 Пнд 08:09:54 584856 975
>>584806
блять а тогда в ЗАСМЕЯЛСЯ - ОБОСРАЛСЯ тредах мы что делаем по-твоему?
Аноним 10/11/25 Пнд 14:27:41 584863 976
>>584856

Скроллим, когда какаем.
Аноним 15/11/25 Суб 05:21:30 585108 977
RADIO.GIF 6Кб, 640x300
640x300
Аноним 15/11/25 Суб 06:56:15 585109 978
>>585108

Почему две антенны?
Аноним 17/11/25 Пнд 20:50:49 585245 979
Аноним 01/12/25 Пнд 23:22:55 585927 980
>>585245
Ого, на Сосаче федошники сидят!
Аноним 01/12/25 Пнд 23:24:15 585928 981
>>585927
фидошники
Самофикс.
Аноним 01/12/25 Пнд 23:49:00 585929 982
image.png 727Кб, 2070x1166
2070x1166
Аноним 02/12/25 Втр 19:59:16 585996 983
IMG202512021244[...].jpg 3162Кб, 3000x4000
3000x4000
Как вам такое
Аноним 02/12/25 Втр 22:06:13 586001 984
Аноним 03/12/25 Срд 01:18:15 586004 985
>>581132
М.б. это типа как раньше в ламповой технике маркируется вывод, подключенный к внешней обкладке?
Аноним 04/12/25 Чтв 07:43:56 586052 986
>>585996
А что не так?
Для обратной совместимости и не так извращались.
Аноним 04/12/25 Чтв 09:55:41 586055 987
image.jpeg 9Кб, 228x152
228x152
image.jpeg 9Кб, 229x153
229x153
>>581132
Что-то уровня конденсаторов типа КБ. В них хоть пытались в герметизацию в отличие от этих hifi
Аноним 04/12/25 Чтв 14:31:33 586064 988
>>586055

Некорректно сравнивать плёночные и бумажные конденсаторы в плане необходимости их герметизации.
Аноним 05/12/25 Птн 20:01:43 586136 989
154988406815460[...].png 484Кб, 881x750
881x750
>>582545
>а что киянка символизирует в деятельности инженера?
Символизирует правки по изделию на финальных испытаниях, так же используется для придания конечному продукту волшебного соответствия всем спецификациям и требованиям.
Аноним 06/12/25 Суб 11:02:49 586150 990
>>582438
Скажи что нибудь на инженерном?
Аноним 06/12/25 Суб 11:31:28 586152 991
>>586150
Это не моё, это электриков.
Аноним 06/12/25 Суб 16:59:44 586158 992
>>586152
Вход подтверждён
Аноним 07/12/25 Вск 06:25:57 586188 993
>>523993
тупо декоративка за авторством того, кто нихуя в схемотехнике не шарит. Куча неприпаянных концов и замкнутых петель
Аноним 07/12/25 Вск 06:37:59 586189 994
>>537773
Возможно и нет, если есть ультразвуковая ванна и знания в химии, чем можно осолить индий и галлий или эмульгировать их в воду или растворитель.

Но я уже догадывался, что будет что-то плохое, так как вокруг кристалла вообще ничего оклеено не было скотчем. Чел просто заигнорил инструкции.
Аноним 07/12/25 Вск 10:48:20 586193 995
36431358426e05e[...].jpg 1978Кб, 750x3339
750x3339
>>582971
А как тебе такое, Илон Маск?
Настоящий аудиофил ни за что не станет заземлять аппаратуру непонятно в какую землю, лучше он возьмёт специальный ящик со специальной аудиофильской землёй и правильными минералами.
Да, это просто земля в ящике.

Бля, я ещё как-то пынемаю акустику и вертаки за сотни нефти - пускай оно всё и чрезмерно дорого, и выгледит зачастую как мечта цыганского барона, но это хоть действительно качественные вещи и хороший звук. Есть бабки, дак хули б нет?
Но когда прёт вот эта вся шизотерика с землёй, камнями, подстав_очками под кабели толщиной с тюленя... вот это пиздец, товарищи!
Аноним 07/12/25 Вск 13:01:07 586197 996
Аноним 07/12/25 Вск 13:26:49 586199 997
176510311926369[...].jpg 41Кб, 447x447
447x447
176510313674459[...].jpg 29Кб, 604x453
604x453
176510317597089[...].jpg 17Кб, 489x408
489x408
176510319670979[...].jpg 98Кб, 700x874
700x874
Аноним 07/12/25 Вск 23:22:53 586221 998
1765138966126.jpg 3058Кб, 1800x4000
1800x4000
Бамп
Аноним 09/12/25 Втр 16:04:03 586285 999
>>537773
У нас как-то клиент не сказал, что проц посажен на терминаторе и конечно этот враг человечества залез под проц.
Пришлось реболить.
Аноним 10/12/25 Срд 12:34:38 586318 1000
Pxtdq-1hWx0.jpg 250Кб, 1080x672
1080x672
Аноним 11/12/25 Чтв 22:36:03 586397 1001
>>586197
Рофлом это было поколение назад. Теперь это норма
Настройки X
Ответить в тред X
15000
Добавить файл/ctrl-v
Стикеры X
Избранное / Топ тредов