Главная Юзердоски Каталог Трекер NSFW Настройки

Трёхмерная графика

Ответить в тред Ответить в тред
Check this out!
<<
Назад | Вниз | Каталог | Обновить | Автообновление | 555 278 164
Добро пожаловать в 266-й тред Блендера Аноним 05/09/25 Птн 03:44:30 347333 1
17533408875462.jpg 1128Кб, 3843x1951
3843x1951
17537033932082.jpg 351Кб, 1016x1149
1016x1149
17565442952260.jpg 6582Кб, 6000x4000
6000x4000
2025-09-05033306.jpg 161Кб, 1326x1166
1326x1166
Добро пожаловать в 265-ий тред программы Blender — лучшего бесплатного 3D-редактора современности!

Предыдущий тред: >>346604 (OP)

Blender — это бесплатный 3D-редактор с открытым исходным кодом, который поддерживает моделирование, скульптинг, анимации (2D и 3D), развёртку, текстурирование, монтаж, композитинг, симуляции и многое другое. На данный момент Blender является одним из самых популярных и многофункциональных 3D-редакторов, поддерживающих множество разных режимов работы. Что бы вы не собирались делать с 3D моделями, в Blender наверняка есть инструменты для этого. Blender подходит как для создания рендеров в виде изображения или видео, так и для создания моделей для последующего экспорта в игровые движки, программы, под печать и т.д.

Скачать: https://www.blender.org/download/
Если не знаете какую версию — берите последнюю/предпоследнюю LTS с 2+ патчами, например 4.5.2

Список хороших аддонов: https://github.com/agmmnn/awesome-blender/

Магазин платных аддонов: https://blendermarket.com/

Подарок от анона: https://disk.yandex.ru/d/aW6oMKJrev1c6Q (самые популярные платные аддоны, актуально на сентябрь 2024го)

Сборник ссылок из старых тредов: https://anon.to/wBZdex

Начальное изучение

Не пытайся освоить Blender методом тыка! Это боль и страдание без смысла. Для новичков на YouTube есть всё. При выборе уроков обязательно обращай внимание на версию Blender, используемого в видео — иногда там используются устаревшие версии, которые могут использовать различные способы и инструменты, ставшие неактуальными в нынешнем издании Blender. Обязательно и первым делом посмотри несколько видео по знакомству с интерфейсом и устройством окон.

Примеры хороших туториалов для совсем начинающих:

Английский:

- https://www.youtube.com/playlist?list=PL3GeP3YLZn5ixsnIOIx9tB4v6s-rsw48X

- https://www.youtube.com/playlist?list=PL3UWN2F2M2C8-zUjbFlbgtWPQa0NXBsp0

Русский:

- https://www.youtube.com/playlist?list=PLkxXQ3ugQK2PEUO9a2_FZMmXGXy83P4XN

- https://www.youtube.com/playlist?list=PLW-edvk8DPoAiurQIgT06jfR720tP3GFC


Что делать дальше?

Полноценное изучение инструмента невозможно без практики. Когда ты получишь базовые знания из уроков, то сразу приступай к созданию своих моделей с параллельным гуглежом непонятных моментов. Не рекомендуется начинать сразу со сложных объектов: оптимальнее идти от простого, постепенно повышая сложность. Хорошие объекты для обучения моделированию: пончик, чайник, наковальня, различная мебель. После этого можно переходить к более сложным объектам, таким как автомобили, танки, здания.


«У меня вопрос»

Дабы не быть посланным нахуй с порога перед вопросом в треде поищи в интернете: с вероятностью 95% этот вопрос давно известен и решён. Если же найти ответ не удалось, то задать вопросы по Блендеру можно в следующих местах:

— В этом ИТТ треде

— На реддите https://www.reddit.com/r/blenderhelp/

— На стековерфлоу https://blender.stackexchange.com/

Шапка: https://writeurl.com/HG7mAR4JWpjU96bL
Аноним 05/09/25 Птн 03:46:12 347334 2
17533764819470.png 416Кб, 1033x1205
1033x1205
17533764819501.png 387Кб, 1017x1152
1017x1152
2025-09-05033348.jpg 95Кб, 699x1210
699x1210
17556904919741.png 643Кб, 743x1055
743x1055
Аноним 05/09/25 Птн 03:46:48 347335 3
17537427561491.png 174Кб, 569x1195
569x1195
17537427561543.png 389Кб, 1377x1259
1377x1259
17539952553141.jpg 1528Кб, 3000x3000
3000x3000
17552957983921.jpg 167Кб, 526x729
526x729
Аноним 05/09/25 Птн 03:47:53 347336 4
17537009785301.jpg 403Кб, 910x1168
910x1168
17552097337280.jpg 515Кб, 1179x1333
1179x1333
17565442952260.jpg 6582Кб, 6000x4000
6000x4000
17567216310942.jpg 815Кб, 1789x1806
1789x1806
Аноним 05/09/25 Птн 12:02:02 347339 5
>>347333 (OP)
>Добро пожаловать в 265-ий
266-й же
Аноним 05/09/25 Птн 13:57:32 347340 6
>>347339
Так еще и юбилейный убрал, вообще охуеть, всё проебали
Аноним 05/09/25 Птн 15:26:50 347344 7
>>347339
>266-й же
Не пойму как так получилось. Исправлял же. Точно помню дважды переписывал. Да и похуй, в следующий раз

>>347340
да заебала уже шутейка про юбилейный.
Аноним 05/09/25 Птн 16:21:19 347348 8
>>347330 →
Ну так у тебя там адов шум внизу. Денойзер из него ничего путного не может придумать.

Снижай шум. Статей про это полно.
Аноним 05/09/25 Птн 19:16:47 347349 9
>>347344
>да заебала уже шутейка про юбилейный
Какая к черту шутейка, это жизнь моя
Аноним 05/09/25 Птн 19:43:45 347350 10
Навигация по разделу, конечно, отвратительна.

Итак!

Захотелось подправить некоторые модельки из одной древней игры KotOR II - кое-что убрать, кое-что добавить. Извлёк mdl и mdx, прогнал через MDLEdit, нужную текстуру подобрал - женская моделька отображается и работает идеально, а от мужской остались только руки, парящие в воздухе.
Открываю поправленную мужскую модель в блендере - естественно, слетело всё, кроме почему-то рук.
В своих правках руки я вообще не трогал.

Почему так?

Может, тут есть кто-нибудь, кто пилил моды для великого второго Котора?
Аноним 05/09/25 Птн 21:49:46 347351 11
>>347350
>слетело
пояснительную бригаду сюда, как это "слетело" понимать? Не видно? Куча причин может быть, включил альфа прозрачность и в текстуре нет альфы, ID меша не тот или поломан, или нет чего-то еще, UV, vertex color, гаданием можно долго заниматься

>В своих правках руки я вообще не трогал.
ну их не трогал, и они не, эмм, "слетели", логично
Аноним 05/09/25 Птн 22:07:55 347352 12
>>347350
Первая догадка в том, что после правок перезаписалось только то что исправлено. В блендере по умолчанию. Не выставлен был нужный режим альфаблеединга.
Аноним 05/09/25 Птн 22:59:28 347354 13
>>347352
>>347351
В общем, открываю женскую модельку в Блендере, удаляю несколько полигонов, которые образуют что-то вроде набедренной повязки. Она не объёмная модель, просто плоскость %в игре выглядит как прилипшая туалетная бумага, полный отстой%%. Она крепилась к самой модели торса на одно ребро (вроде бы). Наверное, поэтому проблем почти не было - не с первого раза, но у меня получилось полностью удалить эту висюльку из игры.
А, она состоит из двух частей - сама висящая плоскость отдельно, и несколько треугольников, на которые она крепится к туловищу. Оба удалил, всё работает.

Открываю в блендере мужскую модельку, удаляю ту же деталь, и начинаются проблемы. Если модель с отрезанной повязкой экспортировать в .mdl, а потом её же открыть снова, в блендере просто пропадает весь меш торса, как будто его не было. В самой игре, естественно, вместо торса пустота.

Больше я ничего не менял и не трогал, текстура - это потом. Всё взаимодействие с импортированной моделькой в блендере ограничивалось удалением ненужных мешей этой висящей хероты, не привязанных к основной модели тела.

Хотя, я сейчас тут подумал, не всё так однозначно - возможно, у мужской модели эта повязка является частью торса, и я где-то не заметил, что модель имеет дыру в сетке.
Может ли здесь быть зарыта собака? Я ни разу ещё не доставал игровые модели и не пихал их обратно.
Аноним 06/09/25 Суб 00:28:33 347357 14
>>347354
>Если модель с отрезанной повязкой экспортировать в .mdl, а потом её же открыть снова, в блендере просто пропадает весь меш торса, как будто его не было. В самой игре, естественно, вместо торса пустота.
Не настроен экспорт в аддоне, или настроен криво, если сразу после него меш пропадает. Могу лишь подсказать копать в ту сторону. Мододелы сюда заходят нечасто
Аноним 06/09/25 Суб 01:49:23 347358 15
image.png 1214Кб, 813x1215
813x1215
Аноним 07/09/25 Вск 00:07:07 347366 16
01.jpg 2552Кб, 2560x3840
2560x3840
08.jpg 842Кб, 1280x1920
1280x1920
Untitled016.jpg 753Кб, 1280x1920
1280x1920
Untitled019.jpg 481Кб, 1280x1920
1280x1920
Аноним 07/09/25 Вск 07:57:47 347367 17
>>347366
няшно, классный усатый дядь, сначала подумал что хуйни позолоченные на ремешке слишком скучные, но в общем плане хорошо что не выделяются детализацией или чем нить ещё. имхо
если уж доёбываться до мелочей ещё дужки очков сквозь волосы проходят, прижав волосы дужкой было б возмоно понатуральней что ли
Аноним 07/09/25 Вск 09:02:54 347368 18
>>347366
К чему это уебанский выкрученный шарпен? Зачем он держит фонарь, если от него нет света?
Аноним 07/09/25 Вск 10:06:16 347369 19
>>347367
>ещё дужки очков сквозь волосы проходят
О, рили, не заметил.
>>347368
Так в гайде было. Но я его сильнее перекрутил чем там говорили, это да. А свет я приделать не смог. Будет в следующем проекте.
Аноним 07/09/25 Вск 10:09:10 347370 20
WESORCNOSOUND01.mp4 8049Кб, 2000x1350, 00:00:37
2000x1350
BACK.png 2334Кб, 2000x1350
2000x1350
FRONT.png 2552Кб, 2000x1350
2000x1350
SIDE.png 2336Кб, 2000x1350
2000x1350
Аноним 07/09/25 Вск 11:45:45 347372 21
image.png 436Кб, 396x708
396x708
image.png 495Кб, 469x556
469x556
image.png 903Кб, 1180x556
1180x556
image.png 31Кб, 887x129
887x129
>>347366
Про свет тебе уже написали, это максимум тупо держать в руке фонарь который не светит в таком положении руки как будто он что то собирается им что то подсветить,
>А свет я приделать не смог

При том очень странно что свет ты не смог сделать тупо усеченный конус с светяшкой и маской через градиент, и сам светильник то ли деревянный типа как из шпона или типа того то ли его подсолнечным маслом намазали, хуйня какаято не понятная, Какрман странный еще, Цепочка на божьем слове ,держится. Обувь странная- материал ботинков подрочено а железяка выглядит нульцевой, ну грязепыли всякой можно было б ебануть, на арту не заходил не могу тебе ничего высрать по поводу сетки или других рендеров. Ты хоть и вниманиеблядский уебан но спорить с нейронкой, пик 4 небуду, молодец что ростешь.
Аноним 07/09/25 Вск 11:53:46 347373 22
>>347372
Я думал ты на второй пикче до всратой развертки пиджака доебкшься. Ну там же правда косяк.
Аноним 07/09/25 Вск 12:49:43 347374 23
изображение.png 640Кб, 702x1167
702x1167
>>347366
В целом нормас, но цвета какие-то кислотные и по яркости не различаются абсолютно. Надо чтобы в ч/б композиция тоже выглядела контрастно и не теряла интерес.

Материалы тоже получше можно было проработать, особенно этот всратейший металл половина которого выдаёт просто чёрные пиксели. Ощущение будто там рафнесс в нулину клипает, а отражать нечего. Бамп на тканях выглядит перекрученным но это мб из-за шарпена.
Аноним 07/09/25 Вск 13:24:13 347375 24
>>347374
> Бамп на тканях
А это не бамп, это height.
Аноним 07/09/25 Вск 13:30:37 347376 25
>>347374
Двачую про контрас чб, многшие 2д художники красят сначала в чб потом уже в цвет перекатывают, суть в том что если даже в чб это збс бьется то похуй в каккие цвета будет перекатываться оно уже правильно по тону собрано
Аноним 07/09/25 Вск 14:42:04 347377 26
>>347366
Какой-то Луиджи получился, хули он зеленый то?
Аноним 07/09/25 Вск 15:55:17 347379 27
Аноним 07/09/25 Вск 16:21:17 347380 28
>>347379
В учебниках по цветокоррекции пишут что контраст бывает по яркости и по цвету. В ч/б второй из них отваливается.
Давно переводил картину желтое на красном в ч/б, так сцуко она равномерно серой стала. Пришлось уровнями вытягивать.
Аноним 07/09/25 Вск 19:09:42 347382 29
Работать в цифре через монохром/чб шиза, так как правильно по Манселловским табличкам цифра не может сопоставить цвет с его тоном в монохроме. Цифра через всратые костыли вся выстроена, с самого нуля, и по человечески с триадой цвет-яркость-тон/hue-chroma-value работать принципиально не умеет. Пытаться натянуть на цифру то, что работает только вживую ну такое себе.
т. вышка по станковой живописи
Аноним 08/09/25 Пнд 08:54:21 347384 30
Аноним 08/09/25 Пнд 11:04:15 347386 31
>>347379
>Это распространённая ошибка. Добавление цвета меняет отображение в ЧБ.
Ни, ты можешь любой цветной рисунок переконвертить в чб, покури тон-насыщеность-светлость-освещенность если интересно, прям вот возьми книги по цк, типа моргулиса какого-нибудь, измененияч зависят не от того что ты просто взял цвет и перекатил его в чб а от того каким именно способом ты сделал.
>В учебниках по цветокоррекции пишут что контраст бывает по яркости и по цвету. В ч/б второй из них отваливается.
Давно переводил картину желтое на красном в ч/б, так сцуко она равномерно серой стала. Пришлось уровнями вытягивать.
Есть дяденька Метт корр, он же ctrl+paint, у него есть курс, точно не помню который, кажется этот [Ctrl+Paint] Digital Color Starting Kit, где он поясняет что и как, если ты в фотошопе просто берешь чб и сверху хуячишь всякими колорами оверлеями то да, почти увсегда будет хуйня.
>>347382
>т. вышка по станковой живописи
Пруфанешь?
>Цифра через всратые костыли вся выстроена, с самого нуля, и по человечески с триадой цвет-яркость-тон/hue-chroma-value работать принципиально не умеет
про что конкретно ты говоришь?
10 лет работаю ретушером, 10 лет практики, как на наши местные параши так и на швятые параши, по этому говорю не как кукаретик теоретик у которых на бумаге все охуеть а на деле получается хуяня, то циферки не сходятся то еще какая то залупа.
Есть аудиофилы которые ебейшие деньги тратят на провода с подогревом что б звук был ебать ебать, и может так оно и есть но на деле аредний анон нихуя разницы не заметит, но если начяать смотреть по графикам и прочим ебалам то тогда да разница то будет, но включив поцелуй мою залупу залупу лупу.mp3_10_часов_VOL666 c подогретыми проводами и без ты врядли ощутишь разницу.
Аноним 08/09/25 Пнд 13:02:10 347387 32
>>347386
>Пруфанешь
Нет. Пидора ответ.
>про что конкретно ты говоришь?
Про мониторы. Они источают свет, выводя информацию зажигая цветные диоды в один слой. В результате тупо невозможно работать с цветом так же, как он работает ИРЛ где свет источает исчезающе мало объектов. Максимально яркие цвета для пекарни ничем не отличаются от белого, что вразрез идёт с Манселом. Пока не придумают нормальный способ отображения цифровой информации от этого никуда не деться.
Отсюда же и все косяки лезут у цифры с техническим отсутствием возможности отобразить сложные цвета, полупрозрачность, итд итп но это уже другая история.
Аноним 08/09/25 Пнд 13:48:53 347388 33
>>347387
Цифрой ты можешь буквально вымяреть цвет и его воспроизвести, ну и моник можно калибровать, даже нужно, особенно если ты с цветом работаешь, ты вот со своим этим
>как он работает ИРЛ где свет источает исчезающе мало объектов
можешь охуеть от рендер движков в которых ты можешь указывать количество отскоков ка кфотон блядь.
>Максимально яркие цвета для пекарни ничем не отличаются от белого, что вразрез идёт с Манселом
Колибровка моника, ну или норм купи там элжиху какуюнить.
Эплы со своей охуительной цветопередачей закупают матрицы у лж.
>возможности отобразить сложные цвета, полупрозрачность
пример можно сложных цветов? пример полупрозрачности? Прозрачность ты можешь милиардом способов регулировать наяиная крутилками шейдера и заканчивая милионом различных маск и слоев.
Например у меня был старый моник которому лет 8 было, на даче стоял для кинчики посмотреть в подпивасную игру катануть, и мне как то накинули заказ срочный ояебу, и клиент жаловался что на белом небе какието залупы видно, на моем монике все заебись было, потому что он выгорел к хуям, и пришлось кривыми выкручивать белый что бы видеть эти самые залупки. Суть в том что для того чтобы работать с цветом нужно не только моник просто калибровать но еще и делать калибровку с учетом освещения твоей комнатыю Ну и для полного феншуя нужно цк делать по числам а не на глазок с пипетками крутить, вот.
Аноним 08/09/25 Пнд 14:30:37 347389 34
>>347388
>Цифрой ты можешь буквально вымяреть цвет и его воспроизвести
Нет. Даже платиновый пантон заметные различия имеет между сколами живой краски и их отображением на экране.
>настройка калибровка
Ещё раз, косяк изначально заложен в том как цифра выводит изображение, тем что моник излучает свет блядь, диоды в нём горят с подсветкой задней. Пока адекватной технологии отображения для цифры не придумают этот косяк неизбежен.
>пример можно сложных цветов? пример полупрозрачности?
Любая академическая живопись основанная на старой трёх-ходной технике например. Её просто невозможно изобразить на мониторе достоверно. Сходи в запасник напротив нашего старого корпуса на лаврушке, сравни что видят твои глаза и что покажет монитор.
>Прозрачность ты можешь милиардом способов регулировать наяиная крутилками шейдера и заканчивая милионом различных маск и слоев.
Блядь, ещё раз, у тебя изображение выводит один слой светящихся диодов. Один, Карл. Чисто оптически как ты одним слоем собрался полупрозрачность показывать? Если бы в мониторе было несколько десятков разнесенных матриц работающих исключительно как светофильтр, без внутреннего источника света, то ещё можно было бы о чём то говорить.
Аноним 08/09/25 Пнд 15:31:35 347390 35
>>347386
>ты можешь любой цветной рисунок переконвертить в чб, покури тон-насыщеность-светлость-освещенность если интересно,
Чел, в треде три человека с пруфами сказали что это не так.

>>347389
Это технооптимист, его не переспоришь. У него вученые еще вчера все изобрели а завтра в три сингулярность.
Аноним 08/09/25 Пнд 16:25:02 347391 36
Cone-fundamenta[...].png 134Кб, 1280x901
1280x901
>>347389
> моник излучает свет блядь
Теперь посмотри как у тебя глаза на цвет реагируют. Три канала RGB если их точно подобрать полностью покрывают весь видимый спектр.

>>347390
>в треде три человека с пруфами
Лол, похоже я был одним из них. И таки в книге Маргулиса есть гайд как правильно конвертить в ч/б в зависимости от того что надо получить.
Аноним 08/09/25 Пнд 17:09:33 347392 37
>>347390
Хоть один человек может пруфануть свою компетенцию или только на словах? Ну и моя ошибка начинать спор была в том что я не сразу понял что тут мониторы с холстами сравнивают, предлагаю начать срач по поводу типов сортов краски, кистей и полотен а то вот так покрасить маслом по холсту а оно не так как кора дерева свет отражает.
Аноним 08/09/25 Пнд 17:18:52 347393 38
>>347391
>Три канала RGB если их точно подобрать полностью покрывают весь видимый спектр.
Ну начать можно с того, что если вживую смешать все цвета то получится чёрный, а не белый. Так как всё что видит человек это на 99,(9)% отражения света, а не его источники, РГБ модель просто изначально на фундаментальнос уровне не применима для реалистичного отображения цвета.
Если глубже копать, спектрально чистых цветов ирл не существует. Если ты посмотришь спектр любого вещества, даже кажущегося на первый взгляд чисто одного цвета, синего фталоциана например, то увидишь что там дичайшая грязь и мешанина с пиками вдоль всего спектра, а не только на синем. РГБ с тремя каналами технически не может повторить грязный спектр, он может только чистые спектральные цвета отобразить. Что ещё один камень в огород адекватного отображения цвета у цифры.
Если копать ещё глубже, мало того что у цифры нет технической возможности отобразить грязный спектр на экран, так и всё ПО из-за этого использует спектрально чистые цвета. Что на корню убивает любую даже теоретическую возможность адекватно просчитать свет, рефлексы, прозрачность итд итп, в общем то абсолютно любые взаимодействия одного цвета с другим. Грязь и левые пики в спектре наложенные друг на друга взаимно усиливаются и вместе выдают абсолютно неожиданный результат. Например, в цифре красный и синий вместе дадут фиолетовый, всегда, без изменений. В то время как вживую смешав синий и красный может получится грязно-жёлтый, как раз из-за грязи в спектре этих двух цветов, ультрамарина и кадмия если поимённо.
Спасибо что пришёл на мою лекцию, свободен.
Аноним 08/09/25 Пнд 17:28:41 347394 39
image.png 12Кб, 392x324
392x324
image.png 43Кб, 1036x464
1036x464
image.png 27Кб, 1180x431
1180x431
image.png 35Кб, 1126x517
1126x517
>>347393
>Например, в цифре красный и синий вместе дадут фиолетовый, всегда, без изменений. В то время как вживую смешав синий и красный может получится грязно-жёлтый
А может и не получится, давай сразу ты определишь каким именно способом ты решил ил смешивать цвета? Проектором, пластилином, красками, материалами?
>>красный и синий вместе дадут фиолетовый, всегда, без изменений
Парень, похоже ты пиздабол, в своём пиздеже ты даже не удосужился уточнить как именно нужно смешивать цвета, пикрил
Аноним 08/09/25 Пнд 17:38:12 347395 40
>>347394
>пластилином, красками, материалами?
А краска и пластилине н материалы?
Аноним 08/09/25 Пнд 17:41:26 347397 41
adj-mix-demo-r-[...].jpg 459Кб, 2531x1387
2531x1387
>>347394
Пиксель красного рядом с пикселем синего, очевидно же, точно так же как ирл краски вместе мешаются частичками пигмента. Про более сложные способы смешения цветов вроде оптическо-послойного можно и не говорить, так как техническая возможность такое отобразить у цифры отсутствует на корню.
Аноним 08/09/25 Пнд 17:52:14 347398 42
image.png 267Кб, 1106x572
1106x572
image.png 135Кб, 459x573
459x573
>>347397
>>347394
Вы вообще хуйню обсуждаете. Началось все с того что анон написал что можно на компьютере нарисовать чб изображение, а потом "просто добавить цвета". Я это сразу опроверг и привел пруф


Чтобы сделать чб рисунок цветным на компе надо полностью его перерисовывать. На 100% площади.

В традиционной фламандской технике живописи то же самое. Рисуешь черно-белый (мертвый) слой а сверху 100% работы покрываешь цветным слоем.

Сократить время нельзя ни с одном случае.

Вы блядь все перевели в обсуждение мониторов блядь. Вот иллюстрация.
Аноним 08/09/25 Пнд 18:08:52 347408 43
Аноним 08/09/25 Пнд 23:58:16 347416 44
image.png 624Кб, 812x1065
812x1065
Аноним 09/09/25 Втр 03:56:21 347417 45
Я скачал модель манипулятора и через stl импортировал его в блендер. Это было одно тело, я нарезал его на детали.

Сделал риг, привязал детали и вроде ограничил подвижность и отжал галку Вeform. Но все равно при повороте костей детали корежит, будто они меняют масштаб по осям.

Анон, подскажи, в чем может быть косяк?
Аноним 09/09/25 Втр 10:41:59 347418 46
Ты долбаёб!.webm 58Кб, 640x346, 00:00:01
640x346
Аноним 09/09/25 Втр 13:26:37 347419 47
437c5451f565a937.jpg 564Кб, 1920x1040
1920x1040
IMG202509080749[...].jpg 576Кб, 720x1552
720x1552
IMG202509081919[...].jpg 41Кб, 1016x720
1016x720
Имеет ли смысл делать такой уровень детализации? Типа да, его легко можно напечатать без каких-либо косяков, но вживую его просто невооружённым взглядом не видно, когда там кружево то меньше спичечной головки. Это в 3д без проблем можно бесконечно увеличивать и всё разглядеть, но вживую глаза так не умеют. Вот и возникает вопрос, а оно вообще нужно такое.
Аноним 09/09/25 Втр 13:42:13 347420 48
>>347333 (OP)
анончики выручайте, перентил тачку, все было ок, как по инструкции, нажал на add rig в RBC и она наху взорвалась и улетела хуй пойми куда как и все части тачки.
как теперь все это говно вернуть в исходную позицию как было? автосейвы какого то хуя поломались и не бекапнуть, отвязка перентов не работает.
Селекшон ту курсор хоть всё говно и собрал, но это остается сплошным месивым
Аноним 09/09/25 Втр 14:14:53 347421 49
Анонче, а что - cgpeers сдох штоле?
Аноним 09/09/25 Втр 14:41:16 347422 50
>>347420
Ручками рядом с сохранённым на винте файлом найди .blend1, переименуй в .blend, посмотри чё там

А вообще я уже давно у какого-то ютубера увидел, он создаёт коллекцию "Trash" и копирует туда всё перед тем как применить, переделать, удалить и вот это всё. Спасало много раз
Аноним 09/09/25 Втр 15:02:11 347423 51
>>347422
>.blend1
блять точно, ну поху
По новой захуярил риг по итогу, заебло копаться, но теперь RBC йобу дает и колёса не на оригинальном месте делает, хотя все трансформы и ротейты применены, и орижин геометри..
>и копирует туда всё перед тем как применить
Я так тоже делал, но потом быстро заебло
Аноним 09/09/25 Втр 15:05:56 347424 52
>>347422
> вообще я уже давно у какого-то ютубера увидел, он создаёт коллекцию "Trash" и копирует туда всё перед тем как применить, переделать, удалить и вот это всё. Спасало много раз
Уже давно как Save Incremental кнопку придумали. Да плодиться куча zalupa_1, zalupa_2...zalupa_1488 файлов, но лучше так чем потом мучаться говно собирать обратно когда что-то пошло не так.
Аноним 09/09/25 Втр 15:28:54 347425 53
>>347419
Ну ты же говорил что один в мире так умеешь. Я бы за такое держался из принципа.
Аноним 09/09/25 Втр 15:33:04 347426 54
>>347419
>Имеет ли смысл делать такой уровень детализации?
Нет. Это визуальный шум. Должны быть зоны детализации и зоны отдыха.
Аноним 09/09/25 Втр 15:41:14 347427 55
>>347424
>Save Incremental

А я плюсик просто нажимал в сейв асс. Есть разница?
Аноним 09/09/25 Втр 17:06:15 347428 56
Сидел я тут скульптил в 4.5.2 на вулкане, тестировал, вроде полет нормальный, решил порендерить то что наскульптил и че та как то показалось не так рендерит, заторможено, полез в диспетчер:
>рендер в иви и сиклах при включенном вулКАЛе
>нагрузка ГПУ 1-3% (считай что вообще никак не работает), память ГПУ забита на 80%, ЦП пердит наполовину.

Я даже дрова полез обновить, нихуя не помогло, на опенГЛ все нормально, нагружает ГПУ как надо, что при оптикХ, что при куде.

Это норма?

счастливый обладатель древней 1060
Аноним 09/09/25 Втр 17:23:14 347429 57
>>347333 (OP)
можно ли как то максимально облегчить вьюпорт для просмотра анимаций/симуляций?
Обычно советуют полигонаж зашакалить но для меня это не вариант
Аноним 09/09/25 Втр 18:09:44 347430 58
>>347429
>Всего 160к трисов в сцене
>Wireframe
>Симплифай с минимальными значениями
>2фепесов
Как это контрить бля? на каждом этапе ушакаливания эти 2 фепеса не двигались.
Раньше анимашка работала и в 24+фепесов с солидом и 500к трисов
зеончикv3 1060 жидыыкс
Аноним 09/09/25 Втр 18:33:00 347431 59
546754653091321[...].mp4 867Кб, 720x1280, 00:00:08
720x1280
>>347430
Blyat да что за хуйня, как последний из возможных вариантов, попробовал А - отобразить обьект как bounds, затем полез в жометри нодес и применил disribute points on faces, итог каков? итог - хуй там плавал, как были нищие 2 фепеса так и остались.
Фрейм дроппинг так же не возымел нихуя, никаких сабдивижинов нет, этот проект проклят нахуй.
Аноним 09/09/25 Втр 18:50:59 347432 60
>>347427
Я обычно при больших изменениях сохраняю как zaloopa.00X+1.Если годнота получилась, то старые файлы удаляю, а если как обычно, то откатываюсь.
Аноним 10/09/25 Срд 00:23:17 347433 61
>>347428
Блендер тупой. Когда я рендерил в нем на новой 3060 у видюхи даже вентиляторы не крутились, чтобы я ни настраивал. Надо было во вьюпорте покрутить сцену чтобы начала работать видюха. Весь новые видюхи "спят" если их не нагружать, а Блендер тупой и не нагружает их. Но если поработать с рендером пару дней то видюха запоминает блендер и начинает на него реагировать. Если потом долго не рендерить то снов забывает.
Аноним 10/09/25 Срд 13:01:59 347434 62
Почему блендеропидор может в рандомный момент рендера просто схлопнуться и крашнутся? Как эту хуйню исправлять?
кроме купи 500к царь пука и не еби мозги.
Аноним 10/09/25 Срд 17:25:43 347435 63
4488832819021.png 316Кб, 736x624
736x624
>>347333 (OP)
Что я делаю не так блять?
>делаю мост
>накинул курву, эррэй на обьект (секции моста), все по стандарту
>фит курве
>скукоживает/сплющивает блять отрезок и между секциями делает пространство
>all transforms на мосту, орижин в том же месте что и курва ворлд орижин
>all transforms курва, орижин в том же месте что и мост ворлд орижин
Аноним 10/09/25 Срд 17:30:11 347436 64
>>347435
и какого то хуя увелчивается размер самого обьекта, трансформы просто отказываются работать
Аноним 10/09/25 Срд 20:56:33 347437 65
Как соединить в одну две разные модели, чтобы с сохранением текстуры?
Например, от пояса и выше - от одного чувака со своей текстурой, ноги - от другого со своей. Я сфранкенштейнил обе модели в одну, во вьюпорте текстура на готовой тоже отображается как надо (низ от одной, верх от другой) - как теперь создать сам файл с этой совмещённой текстурой? Развёртка есть.
Аноним 10/09/25 Срд 23:30:57 347439 66
>>347437
Сделай новую совмещённую развертку и забейкай все текстуры на неё
Аноним 11/09/25 Чтв 01:25:00 347440 67
>>347439
С нуля развёртку по готовой модели, и всё? Автоматическая хреново сработала

https://www.youtube.com/watch?v=6yhxfxcHH54

Вот такой туториал нашёл, примерно так?
Аноним 11/09/25 Чтв 04:30:28 347441 68
>>347440
С нуля разворачивать не надо. Надо просто перепаковать существующие островки комбинированной ув так, чтобы они друг с другом не пересекались. У тебя при создании новой ув автоматически дублируются островки из старой, вот их и перепаковывй (ctrl+p в ув-эдиторе).

Ты материалы в один объединил уже или нет? Если нет, то надо будет перед бейком объединить их в один, с помощью смешивания текстур по аттрибуту. Можешь погуглить как это сделать.
У чела в видосе ситуация полегче т.к. там у всех материалов одна и та же юдим текстура. Если у тебя текстуры материалов разные, такое не прокатит.
Аноним 11/09/25 Чтв 04:37:31 347442 69
>>347441
Хотя вроде как можно даже и не объединять материалы для бейка, хуясе. Просто в каждом материале выбрать активной одну и ту же текстуру и каждый материал ровно свою часть поверхности туда забейкает. Узнал что-то новое.
https://www.youtube.com/watch?v=VS4rqkqmg7Y
Аноним 11/09/25 Чтв 16:27:12 347444 70
17035636009630.jpg 162Кб, 664x664
664x664
Арта у кого-нибудь работает?
Аноним 11/09/25 Чтв 22:11:52 347445 71
>>347444
Уже давно ток через ВПН.
Аноним 12/09/25 Птн 10:00:46 347446 72
image.png 3001Кб, 1515x929
1515x929
Пока еще делаю
Аноним 12/09/25 Птн 10:37:37 347447 73
Блин анончики я до сих пор сижу на 3.6.5
Страшно переходить на новую версию все мои модели за 2 года боюсь перестанут работать и показывать
Аноним 12/09/25 Птн 10:44:16 347448 74
>>347447
Бэкапни все модели в fbx и usd.
Аноним 12/09/25 Птн 11:04:42 347449 75
>>347445
Я так понимаю, что с полноценным введением белых списков вэпээны работать не будут. Ну нахуй так жить? В вк то хоть есть какое CG-коммьюнити? Какие хоть группы остались, там же паблики выебали урезав просмотры? Я из своего круга общения не знаю никого кто пользуется вк. Реддит тоже отвалился, хотя там саб по блендеру тухлый с одным активным шизом.
Аноним 12/09/25 Птн 13:28:30 347450 76
изображение.png 1238Кб, 1280x720
1280x720
такую вот сцену сделал для анимационного проекта, но нужно дорабатывать, вижу проблемы со светом
Аноним 12/09/25 Птн 14:28:10 347451 77
image.png 859Кб, 974x716
974x716
Аноним 14/09/25 Вск 08:40:45 347453 78
>>347419
имхо, нет, не стоит. Нужно упрощать, обобщать. Вот эти розочки на полоске уже превращаются в мусор.

И вообще не засирай всё подряд кружевами и узорами.
Аноним 14/09/25 Вск 08:42:22 347454 79
>>347450
если это ткани и органика, им не хватает SSS сильно и мягкого перетекания материалов. Всё слишком жёстко и резко.
Аноним 14/09/25 Вск 17:05:10 347456 80
>>347419
Делай. Но не везде. Очевидно, что тут узоры есть на горжете и наручах, но на сорочке (или что это там) они лишние. Но вообще идея здравая - меньше ебли с покрасом, вся эта "светотень" за которую любят рассуждать в /wh/ получается сама собой. Ну и отличная залипуха и вау-фактор.
Кстати, а как ты это делаешь? Затаскиваешь узор в карту высот? UV, как я понял, получается из Марвы? А как ты толщину марвеловским тряпкам придаешь?
Аноним 14/09/25 Вск 20:29:49 347458 81
здравствуйте. можно ли как-то сделать так что бы один объект был визуально всегда перед другим объектом в независимости от его расположения. как бы на слой выше всегда. как in front только между этими двумя объектами. конечная цель сделать рендер анимации.
Аноним 14/09/25 Вск 23:08:54 347459 82
>>347458
Через композитор можно, если раскидать их по разным сценам и там сводить.
Аноним 15/09/25 Пнд 02:57:29 347460 83
фывффыв.jpg 34Кб, 754x375
754x375
>>347456
>Кстати, а как ты это делаешь? Затаскиваешь узор в карту высот? UV, как я понял, получается из Марвы? А как ты толщину марвеловским тряпкам придаешь?
Базу в марве, да. Потом делаю подложку в блендере. Квадремеш, перелепливаю моменты разные, складки там чтобы красивше выглядели, швы и прочее подобное. Затем шринкврапом натягиваю экспорт из марвы на эту подложку, чтобы не ебаться с развёрткой/трасфером ЮВэх. Подложка получает солидифай, экспорт марвы по ЮВхам дисплейсится простой плиткой текстуры, получается такой бутерброд из подложки с объёмом и текстуры. Воксель ремешем всё свариваю в одну целую единую деталь. Потом децимейтом сношу количество поликов с 60-80 мультов до более примемлимых в работе 10-15.

Раньше подложку ремешил и перелепливал в зебре, но уже давно зебру даже не открываю. Блендера и так примерно хватает мои хотелки закрыть, а уебанским интерфейсом зебры пользоваться боль и страдание.
Аноним 15/09/25 Пнд 03:25:40 347461 84
image.png 969Кб, 1146x1274
1146x1274
image.png 779Кб, 1195x1269
1195x1269
SKETCH2.png 1243Кб, 2000x1486
2000x1486
>>347370
Стилл випка. Ещё надо полировать.
Аноним 15/09/25 Пнд 10:31:59 347462 85
>>347460
>Квадремеш
Вот кстати, чому в Марве перед экспортом в квады не переводишь?
Аноним 15/09/25 Пнд 13:37:05 347463 86
>>347333 (OP)
Сап анончики, как можно заанимировать воду дёшево и сердито? Именно как статичный обьект, без симуляций и прочего тяжолого говняка, мб как кто через материалы сделать блики хз, в голову особо ничего не приходит.
Аноним 15/09/25 Пнд 15:36:44 347464 87
images (2) (1) [...].png 11Кб, 210x210
210x210
>>347462
Он спецефически сетку делает. Типа, вот выкройка полки обычной рубахи(красное) в 2д окне. По умолчанию мд/кло тупо равномерно заполняет это треугольниками. Если сказать что мол хочу квадраты, то он без задней мысли просто разлинует это в клетку(чёрное), основываясь на позиции и угле лекала в 2д окне относительно центра. Вроде бы норм, но все края получаются в уёбишных огрызках квадратов, которые сильно мешают нормально на вертух группы разбить для лепки и/или работы с модификаторами. Мало того, если есть какие выточки на выкройке, как тут(синее) чтобы рубаха не мешком висела а чётко мясо облегала и нарядно выглядела, то там вообще кромешный пиздец начинается на сетке. А без всего этого сшить что-то из европейской одежды невозможно, она вся построена на подчёркивании форм тушки. Короче, один хуй ремешить приходится для комфортной работы.
То что сабдив треугольники этими уёбищными лепестками в буграх всю поверхность взрывает поебать, так как шринкврап всё выровняет по подложке, которая из квадратов красивая такая вся и сабдивится без вопросов. Да там немного будут перенатяги в ЮВ развёртке, но грабом можно подправить самые заметные косяки в процессе.
Аноним 15/09/25 Пнд 15:49:53 347465 88
forestblenderna[...].jpg 392Кб, 1456x672
1456x672
Если я создам огромную локацию в Блендере и большим количеством мелких деталей, то Cycles будет честно рендерить тень от каждого деревца? Или можно это дело как-то оптимизировать, как это делают в играх?

Хочу создать лес и погулять по нему прямо в Блендере.
Аноним 15/09/25 Пнд 17:11:31 347466 89
>>347465
Делай LODы и переключай их. На такой общий вид каждое дерево из трех полигонов, а с высоты птичьего помёта деревья рядом на максималках.
Аноним 15/09/25 Пнд 20:28:47 347467 90
изображение.png 5Кб, 316x102
316x102
изображение.png 926Кб, 544x1246
544x1246
>>347464
Ты походу давно не обновлялся. Добавили уже режим, который квады аккуратненько по силэуту лекала подгоняет
Аноним 15/09/25 Пнд 21:04:33 347468 91
лпавв.jpg 99Кб, 802x501
802x501
>>347467
Да, давно не обновлялся. Прикольно, хоть что-то полезное сделали в обнове, пошёл скачивать.
Аноним 15/09/25 Пнд 21:33:29 347469 92
>>347447
Никто не мешает держать на пеке обе версии. Сам медленно перекатыаюсь из 3.6 в 4.5. Пиздец конечно там половину материалов нужно гуглить как их сделать как было. В остальном полёт нормальный.
Аноним 15/09/25 Пнд 21:40:41 347470 93
выаываывафывфы.jpg 46Кб, 709x296
709x296
>>347469
Тем более что по умолчанию оно в новую папку ставится и старая никуда не девается.
Аноним 15/09/25 Пнд 22:04:23 347471 94
>>347470
Не настолько олд хранить у себя версии 2.8. Но мой первый опыт в дждтрите был с 3dstudioMAX джва. Там ещё наебал продавца и купил оба диска по цене одного. Потом на выклянченные у мамки деньги купил учебник. Но дураком был и дальше создания стандартного чайника там дело не пошло.
Аноним 15/09/25 Пнд 23:27:23 347472 95
>>347471
Некоторые древние плагины только в ней запускаются. Пущай лежит, всё равно кушать не просит, тем паче что папка триста-четыреста мегов всего, пол болванки. Не жалко.
Аноним 16/09/25 Втр 02:08:24 347473 96
>>347466
Ну т.е рендерится вся сцена? Сделать ограничения, чтобы рендерить тени и свет не дальше определённого расстояния нельзя?
Аноним 16/09/25 Втр 07:06:26 347475 97
>>347465
Кажется, у Cycles (или камеры?) есть параметр дальности отрисовки - clipping distance, если в твоей версии есть - не достаточно чтобы не рисовать дальние деревья которых за ближними не видно? Кстати как деревья расставлял - копипаст руками или процедурой?
Аноним 16/09/25 Втр 12:43:07 347476 98
>>347473
Чел ты деб? Нахуй тебе ходить в лесу в блендаке?, это не риалтайм двигло. Для этого есть урина со встроенными настойками оптимизации, лодами-хуедами и прочей дальностью отрисовки теней и прочего говна. Мозги не еби, тем более если не знаешь как.
Аноним 16/09/25 Втр 13:48:22 347477 99
WHFILMORANOSOUN[...].mp4 9635Кб, 2000x1350, 00:00:29
2000x1350
01.png 2413Кб, 2000x1350
2000x1350
02.png 2353Кб, 2000x1350
2000x1350
03.png 2365Кб, 2000x1350
2000x1350
Аноним 16/09/25 Втр 14:39:48 347478 100
>>347475
>тобы не рисовать дальние деревья которых за ближними не видно? Кстати как деревья расставлял - копипаст руками или процедурой?

Даже не начинал.

>>347476
>риалтайм двигло. Для этого есть урина со встроенными настойками оптимизации, лодами-хуедами и прочей дальностью отрисовки теней и прочего говна. Мозги не еби, тем более если не знаешь как.

Всмысле осваивать новую программу, чтобы просто по лесу походить?
Аноним 16/09/25 Втр 14:48:21 347479 101
>>347478
>>347473
>>347476
>>347475

Зайдём с другой стороны.
EEvEE в этом плане как?
Я так понял, что велосипед пускает лучи из камеры и чё-там просчитывает. А eevee просчитывает всё сразу и сразу загружает и свет и тени. Или это не так?
Аноним 16/09/25 Втр 14:55:09 347480 102
>>347478
>Всмысле осваивать новую программу, чтобы просто по лесу походить?
Это нормально тех кто занимается трехмерной графикой, да
Анон 347476 прав
Аноним 16/09/25 Втр 15:12:00 347481 103
>>347463
Полно гайдов как сделать любую воду. Видел даже как рябь анимировать, хотя по геометрии это просто плоскость.
Аноним 16/09/25 Втр 15:13:49 347482 104
image.png 4832Кб, 2934x1731
2934x1731
>>347478
Там нехуй осваивать. Ставишь урину, качаешь уже готовую бесплатную карту с лесом, запускаешь, можешь её редактировать как хочешь, все деревья, вся трава уже готовая. Всё нахуй. Еще раз не еби мозги. Если не знаешь программирования, в блендаке ты хуй такое реализуешь, это пердолинг для избранных.
Аноним 16/09/25 Втр 17:28:33 347486 105
36454455.png 340Кб, 447x433
447x433
Планирую устроиться в пиксар
Аноним 17/09/25 Срд 01:08:02 347487 106
7bc04cdff89303a[...].jpg 31Кб, 512x512
512x512
>>347482
> Приходишь в блендер-тред с проблемой
> Предлагают установить стороннюю программу
Аноним 17/09/25 Срд 03:57:53 347488 107
>>347487
Ну а что ты хотел, маленький? Ты же пришёл со специфической проблемой которая мало общего имеет с функционалом блендера. тебе посоветовали самое простое решение.
Аноним 17/09/25 Срд 08:05:42 347489 108
>>347487
А ты что хотел? Три-Дэ такая комплексная отрасль, что вообще на одном стуле не усидишь при всем желании. А Блендер это как мультитул: можно всё, но всё в той или иной степени неудобно. Некоторые вещи неудобны до неюзабельности. Вот у тебя как раз такой случай. Тем более ты
>Даже не начинал.
Значит самое время освоить пайплайн из необходимого в твоей задаче минимума инструментов. В твоем случае начать в Бленде с камней, деревьев, рельефа, генерации текстуры террейна, и т.п. А потом расставлять это в Урине - наверняка там и скрипт какой есть для создания ландскейпа, и выяснится, что рельеф и текстуру земли ты зря делал, а биом сам генерируется по зонам и деревья не нать самому расставлять.
Аноним 17/09/25 Срд 11:07:36 347490 109
image.png 3269Кб, 2000x1559
2000x1559
>>347489
Естественно все эти инструменты там есть, Урина тем и хороша, что это лес там можно за пару часов слепить, поэтому туда столько криворуких идиотов и лезут игры делать.
Запомните твари вкатуны, база тридешника БЛЕНДЕР, САБСТЕНС, УРИНА. Всё остальное опционально.
Аноним 17/09/25 Срд 17:30:39 347492 110
image.png 385Кб, 1668x939
1668x939
Ребята, выручайте. Перешел с 3.6 на 4.5, в нем перестал работать бридж в РизомЮВИ. Можете дать ссылку на работающий или объяснить в чем может быть проблема?
Аноним 17/09/25 Срд 18:48:43 347493 111
Аноним 18/09/25 Чтв 01:00:13 347494 112
Сидите тут ничего не знаете, додики, до чего тред один пидорас довел.
Там это, СТАНДАРТ ИНДУСТРИИ почти

https://www.youtube.com/watch?v=BtZ-ien0WOk
Аноним 18/09/25 Чтв 01:03:34 347495 113
Аноним 18/09/25 Чтв 02:21:04 347496 114
>>347494
Там ебучий Ворнер Брозерс залочил видео для РФ. дипиай не помогает в данном случае
Аноним 18/09/25 Чтв 11:20:24 347497 115
>>347494
Нихуя из видоса не понял. Они только отрендерели в блендаке или полностью весь трубопровод драконов в нем запилили. В чем скульптили, анимировали, в чем текстурили, рендерили сукслексом и рендерменом? Ноль бля инфы.
Аноним 18/09/25 Чтв 11:22:53 347498 116
>>347494
А так это закономерно, что те кто привык к майке просто физически вымрут и их заместят зумерки со своими мелкими студиями, которые учились в блендере по протыкам с ютаба, но процесс долгий, блендак может и развалится к хуям.
Аноним 18/09/25 Чтв 12:11:00 347499 117
image.png 162Кб, 1548x340
1548x340
>>347495
Два додика в этой студии слепили пресет для рендера пассов. Блендер только подгружает модель, распределяет пассы и названия, а потом всё рендериться на ферме в их внутреннем движке Freak. Вот и вся работа в блендере.
Аноним 18/09/25 Чтв 12:13:27 347500 118
>>347499
Короче отдал еблю жены рендеринга мультиков на аутсорс?
Аноним 18/09/25 Чтв 12:17:19 347501 119
>>347500
Ну типа, 2 обссыша делают самую тупую работу в студии.
Аноним 18/09/25 Чтв 12:19:07 347502 120
image 351Кб, 676x536
676x536
Нормально так тред деградировал, один даже видео открыть не смог, другие вообще нихуя не поняли.
Аноним 18/09/25 Чтв 12:22:00 347503 121
>>347502
Дак видео хуйня потому что. Пришлось весь сайт студии прошерстить и понять, в чем они работают. Блендер там даже нигде не упоминается.
Аноним 18/09/25 Чтв 12:23:34 347505 122
>>347502
Ты понимаешь что 20 минутный видос это целая серия аниме?
Аноним 18/09/25 Чтв 12:32:04 347506 123
>>347503
Чел не пытайся.

>>347505
На 2 и 3-ей минуте картинки для умственно отсталых, которые как бы все объясняют.
Аноним 18/09/25 Чтв 12:42:47 347507 124
images (28).jpeg 26Кб, 596x335
596x335
>>347502
Мне вообще до пизды что в индустрии творится. Вся эта тряска за стандарты бессмысленна.
Аноним 18/09/25 Чтв 12:58:35 347508 125
image 60Кб, 600x450
600x450
>>347507
Ну так потухни и не отсвечивай.
Аноним 18/09/25 Чтв 13:09:05 347509 126
>>347508
Братиш, ты меня так не огорчай, а то я буду вынужден позвать на помощь друга Валеру.
Аноним 19/09/25 Птн 01:43:46 347518 127
Тони братик Росендаль покинул корабль.
По отчетам денег в 24-25 году всё меньше, донатов нет.

Короче гг вп, видимо пакетику блендер3д осталось годика два отсилы.
Аноним 19/09/25 Птн 03:32:55 347520 128
sddefault.jpg 46Кб, 640x480
640x480
Аноним 19/09/25 Птн 03:53:20 347521 129
Аноним 19/09/25 Птн 06:29:07 347522 130
Качаю Блендер в стиме а не с офсайта. Какие подводные?
Аноним 19/09/25 Птн 09:22:24 347523 131
>>347522
Кстати, а как он обновляется, если из стима скачать?

мимо
Аноним 19/09/25 Птн 10:12:38 347524 132
Аноним 19/09/25 Птн 11:11:54 347526 133
>>347518
>По отчетам денег в 24-25 году всё меньше, донатов нет.
Не денег, а резервов, которые пошли на выплаты сотрудникам. Да и жирные годики прошли, поуспокоиться надо бы.

>>347521
А какая разница? За всем всегда стоят люди, тимлид съебал - проекту пизда, если и не пизда то все пойдет по пизде.

но есть и вероятность, что будет ровно наоборот, мб Тоня тянул на дно блендер
Аноним 19/09/25 Птн 11:23:48 347527 134
image.png 83Кб, 772x872
772x872
image.png 143Кб, 320x300
320x300
Там это самое, номад скульпт на писи вышел. Пробовал кто?
Аноним 19/09/25 Птн 12:40:38 347528 135
>>347527
нахуй он нужен если есть зебра с персии?
Аноним 19/09/25 Птн 14:12:15 347531 136
>>347528
Интерфейс для людей а не мутантов с луны.
Аноним 19/09/25 Птн 14:55:41 347532 137
Аноним 19/09/25 Птн 15:24:24 347534 138
image.png 1923Кб, 2002x1361
2002x1361
image.png 1361Кб, 1806x1315
1806x1315
>>347528
Реалтаймовый pbr-render. Слабо такое в зебре? А? А?
Аноним 19/09/25 Птн 15:49:04 347537 139
>>347333 (OP)
Аноны какого хуя?
Решил зарендерить и после склеить множество солид сцен, но тут бендер просто отказался блять что либо делать.
Вместо видео рендерит картинку и забивает хуй, либо вообще рендерит картинку основываясь на камере вьюпорта а не таймлайна, вернул всё как было когда ещё работало и один хуй не хочет рендерить.

>View => viewport render animation/Render => View Animation
>Eevee/cycles

>FFmpeg Video
>Matroska/mpeg-4 один хуй не рендерит

>Frame range 1, 650, step 1

>Post Processing - композитинг и секвенсор выключен

Что его сука не устроило?
Аноним 21/09/25 Вск 02:05:27 347554 140
Тредовички, какая версия блендера по-вашему самая быстрая при работе с огромными сетками (в т.ч. скульптинге)?
Аноним 21/09/25 Вск 06:54:17 347555 141
Аноним 21/09/25 Вск 10:03:33 347556 142
Я просто в рот ебал эти UV. Час не могу настроить семёнов, все криво, косо, не так. это пиздец какой-то
Аноним 21/09/25 Вск 10:05:11 347557 143
image.png 1564Кб, 1919x1017
1919x1017
>>347556
Отклеилась пикча. Алсо боюсь даже представить что в органике творится
Аноним 21/09/25 Вск 10:37:48 347558 144
>>347527
>Пробовал кто?
Да пока в стиме не выйдет или на персии не появится, что-то серьёзное впадлу пробовать. Сохранить то нельзя. Купить то не вариант. По первому взгляду кисти по уебански все настроены.
Аноним 21/09/25 Вск 12:04:02 347561 145
>>347463
Шейдер пиксельный, шейдер с pdo, шейдер вершинный
Аноним 21/09/25 Вск 12:09:51 347562 146
>>347479
Просто почитай об отличиях трассировшика пути и растеризатора. Иви считает под каким углом к каким источникам света наклонена нормаль пикселя. Сайклз пускает много лучей в пиксель, они разлетаются по сцене (предвзято) и собирают инфу о том, что больше влияет на цвет пикселя.
Аноним 21/09/25 Вск 12:18:03 347563 147
>>347526
Тон уже несколько лет просто немного присматривает, а дела ведут чуть поседевшие. Просто оформили официально то, что было фактически. Дед пережил рак и осознание, что слишком много в работу вкладывался, забывая о личном и простом. Теперь навёрстывает в частном уютном домике и собачкой и виноградом.


К тому же ситуация «сео блендера умер» это оч плохой пиар для несведущих. Но когда у него рак случился, дела было передавать рано во-первых, а во-вторых «капитан заболел и бросил корабль» тоже так себе пиар.
Аноним 21/09/25 Вск 12:22:45 347564 148
>>347554
Свежие версии ускорили. 4.5.
Но и проц нужен многопоточный, чтобы почувствовать прирост. Шестивёдерный офисно-игровой прироста не даст заметноно
Аноним 21/09/25 Вск 12:24:46 347565 149
>>347465
Чем дальше деревце, тем меньше затрат на тень от него. Сайклз не реалтайм двигло же. Но оптимизация — моё почтение.
Аноним 21/09/25 Вск 12:26:14 347566 150
>>347562
И что лучше использовать?
Аноним 21/09/25 Вск 12:27:35 347567 151
>>347490
При том что я ещё не освоил субстанцию рисовальщика и нереальный, соглашусь, что текстурить в блендере боль и кроме сп/сд вариантов нет особо.

Урыл только если нужно реалтайм дрочить.
Аноним 22/09/25 Пнд 02:31:53 347570 152
>>347487
Чем не угодил стандартный пайплайн из геймдева? Ты хотел технически игру-бродилку по лесу - тебе и посоветовали заюзать игровой движок, один фиг игры так и делаются - модельки в блендаке, а потом в родной движок для тестов. Хочешь не вылазить из блендера - накати на него UPBGE или как там сейчас называется бывший blender game engine я хз, вроде для свежего блендера 4 есть. Если и дальше просто мухлевать с камерой - вангую что поддерживать высоту над поверхностью (а не просто вертикальную координату) камеры придется скриптами.
Можно еще попробовать сделать анимацию пролета по лесу если устроит фиксированный маршрут.
Аноним 22/09/25 Пнд 03:14:39 347571 153
В 4.5 разница с зеброй по производительности такая же как в видео?
https://rutube.ru/video/155427347629e7bc892dbf1198f5017d/
Вообще, насколько это актуально ворочать 20+ млн полигонов в персонажке?
Аноним 22/09/25 Пнд 08:01:28 347573 154
>>347570
Shift + ` свободная камера
Tab включить гравитацию
Аноним 22/09/25 Пнд 10:48:48 347574 155
>>347518
А я несколько лет назад спрашивал: "пацантре, вот Тон Розендаль допустим сыграет в ящик и что будет с блендером? Это же фактически детище одного человека который на самоподдуве двигал этот локомотив в пизду."
И что мне тогда ответили? Мне сказали заткнуться нахуй и что такого не может быть.
Что теперь суки? Где ваш Тон Розендаль теперь, блять?! А? А? А? А? А? А? А?
Аноним 22/09/25 Пнд 11:09:52 347575 156
>>347574
Заткнись нахуй, Том жив и будет жить.


>>347571
Скачай да сравни, даун штоле? Актуальность есть только по конкретным задачам.
Аноним 22/09/25 Пнд 12:00:04 347576 157
>>347575
>Заткнись нахуй, Том жив и будет жить.
Я вернусь... Я вернусь когда Розендаль ляжет в деревянный Макинтош, и я тебе это припомню, сука... Ты пожиреешь об этом... Вы все пожирейте об этом!
Аноним 22/09/25 Пнд 16:43:22 347580 158
>>347564
А если как раз 6 ядер (и 12 потоков), то какую брать? По функционалу мне хватит даже старой.
Аноним 22/09/25 Пнд 17:19:52 347582 159
>>347580
Новую бери и не еби мозги
Аноним 22/09/25 Пнд 18:37:32 347583 160
image.png 385Кб, 1102x408
1102x408
image.png 60Кб, 1357x326
1357x326
Кодзима и я
Аноним 22/09/25 Пнд 20:53:24 347584 161
>>347583
молодец!
мимокрокодилд
я так понял что тут тред токсичных долбоебов и только один скримир за всех отдувается на энтузиазме
Аноним 22/09/25 Пнд 21:27:59 347585 162
Аноним 22/09/25 Пнд 21:29:37 347586 163
>>347584
>тред токсичных долбоебов
но мы ведь находимся на ресурсе 2ch.su...
Аноним 23/09/25 Втр 00:24:49 347587 164
Что за урод решил, что линейку нужно тянуть, а не ставить двумя кликами? Вот как померить расстояние между двумя точками, если с одного ракурса я вижу только одну из них?
Аноним 23/09/25 Втр 00:38:46 347588 165
изображение.png 1Кб, 125x37
125x37
Какой кэймап ставить новичку в блендере - старый, новый или индустри стандарт, чтобы не переучиваться потом и легче было с обучающими материалами?
Аноним 23/09/25 Втр 00:47:16 347589 166
Аноним 23/09/25 Втр 02:45:38 347590 167
>>347588
Оставь по умолчанию. В остальных прогах 3Д прогах каличные сочетания, а в прикладном ПО часто свое.
А где-то (пластисити) можно поставить как в Блендере
Аноним 23/09/25 Втр 14:02:40 347591 168
>>347470
если у тебя не завязаны рабочие процессы и важные аддоны на 2,8 то выкинь нахуй.
Смысл сейчас есть в версиях 3,6LTS 4,2LTS 4.5
Аноним 23/09/25 Втр 14:05:03 347592 169
>>347479
>EEvEE в этом плане как?
Не рекомендую. Есть одна технология в УЕ, которой в Иви нет. Предрасчётное отсечение альфы. Сильно снижает нагрузку по листве с альфой.
Иви тоже не задуман как реалтайм, он задуман тупо как ускоренное превью для Сайклза.

Но из-за того что в нём тоже можно красиво рендерить и быстро, разрабы иногда идут на уступки и оставляют собственные фичи движка.
Аноним 23/09/25 Втр 14:08:23 347593 170
>>347580
всё равно новую, просто прирост малозаметен будет.
Аноним 23/09/25 Втр 14:12:47 347594 171
>>347583
поздравлямба!

>>347584
>спойлер
нет. просто нетоксичным недолбоёбам есть чем заняться и они появляются реже.

>>347588
не меняй. Все уроки идут на стандартном или стандартном+
Аноним 23/09/25 Втр 14:14:59 347595 172
>>347587
Вытяни из одной точки, смени ракурс, приставь к другой точке.
Хули такой тупой?
Аноним 23/09/25 Втр 14:35:43 347596 173
>>347595
Ага, и как же менять ракурс, если он нихуя не меняется когда тянешь линейку, расскажешь?
>>347589
Кривая хуйня и работает только с точками.
Аноним 23/09/25 Втр 14:44:47 347597 174
2025-09-2314-43[...].mp4 4203Кб, 2560x1440, 00:00:15
2560x1440
>>347596
линейку отпусти, не трясись
Аноним 23/09/25 Втр 14:46:06 347598 175
>>347597
олсо в простых случаях можно и рентген включить
Аноним 23/09/25 Втр 14:57:32 347599 176
Аноним 23/09/25 Втр 16:55:32 347600 177
>>347599
Именно поэтому линейка работает так, как работает. А не отдельными кликами.
Аноним 24/09/25 Срд 17:21:57 347610 178
Symmetry-of-sta[...].jpg 38Кб, 1200x800
1200x800
изображение.png 4Кб, 192x53
192x53
В блендере в обычном редакторе можно как-то поставить настоящую лучевую симметрию для объектов типа морских звезд вместо обычной зеркальной? Гуглится только для скульпта.
Аноним 24/09/25 Срд 17:57:57 347611 179
Нужно ли оставлять фаски для 3д модели в игру? У меня фаска в 2 полигона, но очень тонкая. Или лучше в субстанс паинтере подрисовать немного затенения?
Аноним 24/09/25 Срд 18:27:27 347612 180
>>347610
Сделать один сегмент и через массив его провернуть.
Аноним 24/09/25 Срд 18:34:00 347613 181
image.png 83Кб, 889x551
889x551
>>347612
В смысле как-нибудь так.
Аноним 25/09/25 Чтв 00:51:49 347615 182
>>347612
>>347613
Это первое что гуглится, но там надо заебаться сшивать куски. Думал что в новых версиях перенесли радиальную симметрию из скульпта в обычный редактор а я из-за тупости не вижу.
>>347611
Вроде прямо в блендере можно сделать картой нормалей как положено. Движок твоей игры ее поддерживает?
Аноним 25/09/25 Чтв 02:10:00 347617 183
image.png 115Кб, 705x669
705x669
image.png 199Кб, 797x697
797x697
>>347615
> сшивать куски
Морских звёзд не пилил, но при помощи мирора и массива получается вот такая симметричная залупа, если угловые вершины приклеивать на повёрутую под нужным уголом плоскость. Потом в силу целочисленных ошибок объединить вершины с ближайшими.
Аноним 25/09/25 Чтв 19:07:19 347634 184
image.png 486Кб, 807x581
807x581
Как в иви 4.5 убрать это зерно при отражении полупрозрачных объектов? Увеличение числа семплов мало помогает. Когда в 3.6 искаропки хорошо работало, прям хоть откатывайся.
Аноним 26/09/25 Птн 09:20:18 347635 185
image.png 910Кб, 1443x1023
1443x1023
Аноним 26/09/25 Птн 11:39:52 347638 186
image.png 656Кб, 999x729
999x729
ХРЮчево
Аноним 26/09/25 Птн 14:12:48 347639 187
Парни, освоил базу блендера.
Какие аддоны важны и нужны для ускорения и улучшения качества хардсерфейса?
Знаю только хардопс и бокскаттер. Есть ли еще оооочень полезные штучки ?
Аноним 26/09/25 Птн 17:11:25 347640 188
>>347639
Очевидный машинтулз очевиден.
Аноним 27/09/25 Суб 11:17:28 347644 189
image 145Кб, 801x879
801x879
Гайз, как пофиксить херню на углу справа, без ебли? не шарю в геонодах.

когда они уже поправят эту херню?, даже в геоноды этот позор мигрировал
Аноним 27/09/25 Суб 15:20:51 347645 190
>>347644
Так вроде баг не в нодах а в концепте - невозможно провести без бага профиль по повороту радиусом меньше, чем размер контура, а прямой угол - это поворот с радиусом ноль, не уверен что автоматика вообще способна просчитать такой финт. Если я вообще понял что там в исходниках потому что саму курву ты не показал. Замени прямой угол на поворот радиусом 150 см, а если дизайн этого не терпит - оборви курву до поворота и дорисуй руками.
мимо дивайнный водопроводчик
Аноним 27/09/25 Суб 15:22:51 347646 191
>>347644
Можешь еще сделать, чтобы профиль цепляло к курве за нижний край кольца а не за середину (хз как), если и тогда багнет - поворот на 90 заменить очень маленьким радиусом, чтобы издали выглядело как прямой угол.
Аноним 27/09/25 Суб 16:49:47 347647 192
image 56Кб, 512x512
512x512
Аноним 27/09/25 Суб 17:49:09 347648 193
>>347644
Без ебли. Проводишь ножиком, или лучше бисектом угол 45, вершины выделяешь на этом углу, жмешь e + шифт + z, тянешь вниз но нужной высоты.

>без ебли
и
>в геонодах
НЕ сочетается.
Особенно если
>не шарю
Аноним 27/09/25 Суб 18:11:52 347649 194
>>347648
Ну руками проблем нет сделать или поправить. Нужон именно процедурный подход.

Да хуй знает, мб завезли какой-то фикс в виде ноды "нормалайз тфикнес", "ивен тьюб" или что-то типо этого.
Хуйней всякой занимаются, а такой косяк поправить уже столько лет не могут с тридемакса срисовать не могут
Аноним 27/09/25 Суб 23:51:17 347651 195
6f5n716ot5k01.jpg 140Кб, 790x592
790x592
>>347333 (OP)
аноны а как можно нагенерить что то вроде пикрила в формате плейнов допустим? именно генерация разных форм плотно прилегающих друг к другу, а не выдавливание через картинку
Аноним 28/09/25 Вск 08:14:45 347652 196
1757489177256504.gif 5Кб, 360x216
360x216
>>347645
>>347649
Да вполне это возможно. Уже делал ноду для решения такой проблемы. До компа доберусь и скину
Аноним 29/09/25 Пнд 11:05:26 347655 197
Реально установить блендер на какой нибудь андройд планшет и использовать как рисовалку в гриспенсил, чтоб мультеки делать? Или хуйня затея?
Аноним 29/09/25 Пнд 11:20:01 347656 198
>>347655
>блендер на какой нибудь андройд
Пиздец, ты даже не удосужился загуглить
Аноним 29/09/25 Пнд 13:13:56 347657 199
изображение.png 321Кб, 1059x1153
1059x1153
Аноним 29/09/25 Пнд 14:01:15 347658 200
image.png 604Кб, 853x1280
853x1280
Аноны, посоветуйте как можно сделать такую вот гриву и хвост, если я не умею в скульптинг?
Аноним 29/09/25 Пнд 14:11:41 347659 201
image 131Кб, 797x751
797x751
image 352Кб, 500x375
500x375
>>347657
Благодарю анон, работает, заебись!
Почему ты можешь, а дармоеды в блендере 5 лет не могут запилить такой фикс?
https://archive.blender.org/developer/D9678

хуя магия наколдована в нодах, даже на экран не помещается вся ветка
Аноним 29/09/25 Пнд 14:13:22 347660 202
>>347658
Курвами ебани с кастомными профайлами, потом объедини все и ремешни.
Аноним 29/09/25 Пнд 14:54:52 347661 203
>>347660
Точно. Спасибо, анонче
Аноним 30/09/25 Втр 16:09:51 347666 204
Аноним 30/09/25 Втр 18:21:34 347668 205
>>347333 (OP)
ЧТО ПРОИСХОДИТ?
че за хуетень сделали с shade smoothом? помечаю шарпы - похуй, просто применяю автосмуз или смуз тоже похуй либо хуйня. Нахуя его переделали то блять?
И главный вопрос как теперь смузать??
Аноним 01/10/25 Срд 09:27:05 347672 206
MinosAttack.mp4 356Кб, 640x480, 00:00:01
640x480
MinosDead.mp4 550Кб, 640x480, 00:00:02
640x480
MinosIdle.mp4 289Кб, 640x480, 00:00:01
640x480
MinosShoot.mp4 610Кб, 640x480, 00:00:02
640x480
>>347333 (OP)
Приветсвую, мне кажется вы стали забывать как выглядят олды этого треда.

Накину на вентилятор.
Анимация очередного персонажа из игры, которую пилю.
Царь Минос - судья второго круга.
Аноним 01/10/25 Срд 09:29:45 347673 207
MinosWalk.mp4 385Кб, 640x480, 00:00:01
640x480
MinosWizzard.mp4 292Кб, 640x480, 00:00:01
640x480
MinosGif.gif 8793Кб, 384x512
384x512
>>347333 (OP)
Все сходсва с Ледяным королём не рассматриваются.
Аноним 01/10/25 Срд 09:32:45 347674 208
MinosImage.jpg 427Кб, 3840x2160
3840x2160
IconMinos.png 159Кб, 532x532
532x532
MinosImage6.png 165Кб, 500x600
500x600
>>347333 (OP)
На самом деле мне настолько нравится время приключений, что я даже на основе их персонажей заходел сделать игру.

Ну я не знаю, обоссыте что ли.
Аноним 01/10/25 Срд 15:39:20 347676 209
>>347674
>обоссыте что ли
Аутлайн всратый и не работает с анимацией.
Аноним 01/10/25 Срд 15:54:44 347677 210
image.png 35Кб, 189x175
189x175
image.png 22Кб, 111x171
111x171
image.png 5Кб, 43x51
43x51
>>347674
>обоссыте что ли.
1. На торце молотка текстура куда более контрастная, чем на боках. Там она блёклая.
2. Поставь рампу на контрастные тени, без этих переходов.
3. Персонаж оплачен мю-торрентом?

>>347676
Сначала подумал там обычные обратные нормали, но в анимациях они куда-то пропадают. Это я с ходу даже не знаю как сделать.
Аноним 01/10/25 Срд 19:32:11 347680 211
>>347676
Ну вы чё, это же фристайл.

>>347677
3. м - Минос
Аноним 02/10/25 Чтв 20:22:59 347685 212
image.png 479Кб, 1913x1017
1913x1017
Играюсь с морфами лица
Аноним 02/10/25 Чтв 20:26:47 347686 213
image.png 81Кб, 924x899
924x899
А в чем тогда смысл ассетов? Это же пиздец как неудобно каждый раз так танцевать с бубном, не?
Аноним 02/10/25 Чтв 21:36:53 347687 214
image.png 1486Кб, 3805x909
3805x909
Аноним 02/10/25 Чтв 22:55:52 347688 215
image 101Кб, 1010x864
1010x864
>>347657
>>347659
Даже в 5.0 обосрались.
Анон напиши им, пусть твои геоноды прикрутят, немощи.
Аноним 02/10/25 Чтв 22:57:05 347689 216
>>347686
Нейродебил, тебе уже ничто не поможет.
Аноним 02/10/25 Чтв 23:24:33 347691 217
изображение.png 187Кб, 443x333
443x333
>>347688
Я аутист, братик, и не разу в эти дела не лез фидбечные. Мне легче просто молча гиганоды сидеть строить. Тамова знающие люди сами разберутося в ентом вашем блендерне
Аноним 02/10/25 Чтв 23:28:48 347692 218
>>347691
Делегируй полномочия во внедрению сих чудесных нод Гундосу, он могет вроде, по крайней мере зарепортить эту хуйню и предложить решение в виде твоих нод думаю сможет.
Аноним 02/10/25 Чтв 23:35:24 347693 219
>>347692
Не ну я предварительно авторизирую, если он захочет. В целом если бы мне не было похуй на то куда и на что спиздят мои ноды, я бы их сюда и не выкладывал. Правда нода не самая оптимальная, с зацикленными кривыми например косячит. Но как основу или доказательство возможности фикса неровной толстоты можно заюзать.
Аноним 02/10/25 Чтв 23:52:47 347694 220
>>347693
Ну тут не просто пиздинг или помощь одному ноющему дебилу мне, а альтруизм на всеобщее благо.
Надеюсь Гундяй зайдет и подсуетится.
Он вроде бы пилил похожее на ГН, но толи собирался продавать на маркете, то ли не допилил... хз мб память подводи и не он это был
Аноним 03/10/25 Птн 00:23:33 347695 221
image.png 81Кб, 480x300
480x300
>>347689
Не триггерись, дедуля
Аноним 03/10/25 Птн 11:47:27 347697 222
>>347554
5.0 меняет формат файла и хранения данных под работу с огромными сетками (сотни миллионов поликов). Лучше подожди её, так как обратной совместимости не будет.
Аноним 03/10/25 Птн 13:16:52 347698 223
image 531Кб, 480x486
480x486
Аноним 05/10/25 Вск 23:18:03 347712 224
image.png 1223Кб, 1404x1280
1404x1280
image.png 1140Кб, 1442x1267
1442x1267
image.png 407Кб, 965x1254
965x1254
Untitled-1.png 1155Кб, 1832x1335
1832x1335
>>347477
Так после небольшого отпуска и отдыха возвращаюсь пилить модельки для РоР'а
Бульдозер меделирования и текстурирования продолжает работу
Аноним 06/10/25 Пнд 12:03:55 347716 225
>>347333 (OP)
Какого хуя я не могу скульптить?
Я не знаю даже что сказать что могло эту возможность ограничить. на персе в модах лежит риг корекциясмуза, отключаю/удаляю их и... нихуя не происходит, анимации нет. Ни разу не сталкивался с этой ебалой за полторы тысячи часов блять.
Пробовал мб с планшетом заработает - нихуя, 0 идей как фиксить кроме переноса в новый проект.
Аноним 06/10/25 Пнд 15:08:50 347717 226
>>347716
Convert to mesh кликни в ПКМ.
Аноним 06/10/25 Пнд 15:22:13 347718 227
4473372821800.png 190Кб, 860x758
860x758
144838992770.png 620Кб, 1076x734
1076x734
>>347333 (OP)
Чет вспомнилось как тут анон грил про ненужность маркшарпов, но я так ничего и не посмотрел по теме, так почему?

Делаю щас крыло и чето не вдупляю.. почему в новой версии шарпы вообще не работают, либо раз через раз как то по еблански не понятно? Почему раньше Shade Auto Smooth в большинстве случаях даже на самой отбитой сетке как на пик2 отрабатывал пиздато и тенюшки выглядили вменяемо, то теперь оно А - либо не применяется, либо выходит ебанина?
Перекалькулировал нормали, засмузал их и вот какой результат вышел, как фиксить?
Аноним 06/10/25 Пнд 19:54:45 347721 228
>>347718
ну во-первы сетка говно.
так ты его поди применяешь стоящим после модификатора. А применяется он на геометрию до сабдива.
Сетка говно, кстати.
Автосмус на то и авто, что он работает динамически и в конце.
И работает он на 100% так же как и старый. В чём легко убедиться, посмотрев структуру геонодов.
Я сказал, что сетка говно? Нет? Не помню. Короч сетка — гхамно. Ты определённо делаешь какую-то лютую хуйню и лучше бы ты перестал её делать.
Аноним 07/10/25 Втр 01:13:45 347723 229
>>347686
И в чём проблема?

Идея ассетов как раз в том, чтобы либо линкануть из библиотеки объект, который только в библиотеке можно править и изменения коснутся всех линков. Либо просто снять копию быструю со сложной структуры и менять её локально.

Есть промежуточный вариант — оверрайды.
Аноним 07/10/25 Втр 01:28:25 347724 230
image.png 46Кб, 468x713
468x713
2025-10-0701-18[...].mp4 10091Кб, 2560x1388, 00:01:01
2560x1388
>>347688
чтобы так не было, на углах профиль должен быть не круговым а овальным.

Для 2д это решается легко. Для 3д общего решения физически не может существовать для произвольных профилей. Да и для трубы на самом деле не очень существует, так как в 3д круг это многоугольник. То есть постоянно его надо доворачивать.

Пик стронгли рилейтед.
Аноним 07/10/25 Втр 07:18:33 347727 231
00.mp4 2739Кб, 1096x710, 00:00:09
1096x710
>>347724
Проблема с доворачиванием и с круглым профилем есть, поэтому метод вычисления нормалей на кривых называется minimum twist, т.к. на неплоской кривой всегда будет присутствовать скручивание в какой-то мере.
Создавать корректный профиль на углу это никак не мешает.
Аноним 07/10/25 Втр 10:31:49 347729 232
>>347657
Ломаете если кривых больше одной. К тому же 95% юзкейсов для углов это различные молдинги, бордюры, орнаменты лежащие в одной плоскости стены/пола/потолка. А значит скрипт можно упростить в 10 раз сведя к вычислению 1 угла и коррекции 1 оси профиля.
Аноним 07/10/25 Втр 12:01:47 347730 233
>>347721
сетка говно, я говорил?
>так же как и старый
Ну я хуй знаю, вот у меня была 1 деталька, До маняпуляций с ней всё было ок, потом я решил подправить, мне не понравился результат и я вернул всё на свои места и тут ВНЕЗАПНО, тени ёбнулись, никакой смуз не работает, а что изменилось? а нихуя не изменялось в тоположии.

Чем вообще ретопить детальки? квадремешер +- норм ток на персонажах, другое не знаю, в ручную ретопить я ебаль рот, делать сразу нормально тоже хуйня, пушто формы проще и быстрее гридфилом генерить, в ином ручном случае тратишь часы на 1 детальку
Аноним 07/10/25 Втр 12:06:42 347731 234
442773882109.png 175Кб, 711x708
711x708
>>347730
Вот пикрил к слову, ну что хуёвого может быть в ровных квадратах? Какого хуя тени дали йобу? все моды применены, висит только смуз на 45 градусов, нормали рекалькулировал, нормали смузал, таков результат.
Аноним 07/10/25 Втр 12:12:53 347733 235
>>347724
>>347729
Душнишь, вообще срать, что там и как, это не мое дело (как хуйдожника), тем более что в других софтах и тулзах есть решения это не какая-то сверхчеловеческая задача, ТЕМ БОЛЕЕ анон уже запилил рабочее решение, на тех же ГН которое меня устраивает. Пусть сделают чтобы доворачивало и все, не вижу проблемы.
В машин тулзе (вроде) тоже нормально сделано с углами и бевел там работает по человечески на кривых.

>>347727
В другом софте был скрипт который как раз таки доворачивал ВСЮ кривую, я еще удивлялся а хули оно крутится, лол, теперь понял.
Аноним 07/10/25 Втр 12:23:59 347735 236
>>347731
проверь может у тебя там наизнанку что-то вывернуто
Аноним 07/10/25 Втр 12:40:41 347736 237
>>347731
А кастомные нормали удалял?
Аноним 07/10/25 Втр 12:42:50 347737 238
44775853990.png 266Кб, 687x844
687x844
>>347735
Если ты имеешь в виду нормали, то с ними всё в порядке, дополнительной геометрии какой нить нету, клинап => merge by distance ничего не почистил. На пике под симом лежит шарп, но он вообще нихуя не делает.
>>347736
Это как? Первый раз слышу
Аноним 07/10/25 Втр 12:52:32 347738 239
>>347737
>Это как? Первый раз слышу
Погугли у нейросети спроси
Аноним 07/10/25 Втр 13:02:01 347739 240
image.png 303Кб, 687x844
687x844
>>347737
Вообще лучше на переломах геометрии не делать звезд. Уведи звезду на один полик внутрь от края. Смержи отмеченные вертексы. модель станет куда проще разворачивать, сабдивать, выделять еджи и.т.д.
Аноним 07/10/25 Втр 13:06:17 347740 241
17592545610930.png 123Кб, 656x827
656x827
>>347738
тыкался в менюшке нормалей, нажал на average => face area и всё пофиксилось..
Потом возникла проблемка када пометил шарпами острые края, нотак же тем же методом пофиксил.
>>347739
Это да, но я делаю чисто под себя неигровую модельку и итак уже потратил слишком много времени, если бы выдавливал форму не через гридфилл который выдает подобную сетку, то вообще йобу дал бы.
Аноним 07/10/25 Втр 13:15:43 347741 242
>>347740
>итак уже потратил слишком много времени
Я тоже когда свои первые модели делал, думал, ну хули там, ща раз-раз и в продакшен. А по итогу там столько мелкой возни и переделок, что я не удивлен, что какая нить игровая пушка может месяц делаться на студии. Короче, есть хорошее правило, все предполагаемые сроки делания какого-то дела(если ты конечно не 100 раз его уже делал), можно умножать на Пи и получишь плюс-минус правду.
Аноним 07/10/25 Втр 14:15:03 347742 243
image.png 1461Кб, 927x1369
927x1369
Аноним 07/10/25 Втр 16:10:31 347744 244
image.png 7Кб, 756x68
756x68
>>347686
И чего ж ты не захотел?
Аноним 07/10/25 Втр 17:26:19 347747 245
>>347741
>игровая пушка может месяц делаться на студии
Мне тут один кадр затирал, что пушка 1-ой мировой, среднего качества, опытным моделлером делается за 1 день). От получения ТЗ до готового к интеграции в движок продукта, со всеми текстурами. Он готов был платить фиксированно 5 тыщ рублей за модель
Аноним 07/10/25 Втр 18:34:26 347748 246
>>347747
>среднего качества
А пример среднего качества он не привел?
Аноним 07/10/25 Втр 21:26:13 347749 247
>>347747
ты ему передай, что я лично ему за пушку с пруфами готов 5 тыщ заплатить, если лично он умеет с такой скоростью делать и его день стоит 5 тыщ. Мой вот не стоит. потому что стоит 10800 за 6 часов чистого рабочего времени
Аноним 07/10/25 Втр 23:26:22 347750 248
2025-10-0723-23[...].mp4 29089Кб, 2560x1388, 00:01:49
2560x1388
>Создавать корректный профиль на углу
Ещё раз. Исходный профиль должен быть строго круглым.
Ну и да, если речь про перила и молдинги с поворотами строго под 90°, то профилей набор. Однако ты получаешь новую залупу на воротник
Аноним 07/10/25 Втр 23:46:20 347751 249
>>347749
>>347748
вот https://www.fab.com/sellers/Studio%20FieriaGold
Ружбайки якобы подольше делаются, большие орудия и что-то такое - день. Сомнительнее всего звучало, что никакого фидбека не дается, как и возможности исправить какие-то ошибки. Не так сделал что-то и прощай, без объяснения причин.
Аноним 08/10/25 Срд 00:42:02 347752 250
>>347747
>пушка 1-ой мировой, среднего качества, опытным моделлером делается за 1 день
Ох уж эти истории от хуесоса с улицы блядь...
Аноним 08/10/25 Срд 02:53:11 347753 251
>>347751
Ну это залупа, обмазанная worn-автомасками и шумами из субстанса.

Это не среднее качество, это поделия маслёнка после курсов.

Смоделить и развернуть при наличии хороших чертежей и рефов да, можно за несколько часов.

Но ещё рабочий день а то и два уйдут на достойный текстуринг с полноценными картами, а не вот этой генеративной отрыжкой.

Ну и да, про отсутствие фидбэка и правок солидарен с тобой.
Аноним 08/10/25 Срд 02:55:34 347754 252
>>347751
на ружбайках деревянные изогнутые поверхности. И они просто больше палят халтуру. Ну и моделить посложнее местами, да. Это не трубы с плитами уже, может что-то заковыристое попасться.
Аноним 08/10/25 Срд 03:10:03 347755 253
>>347750
Что за шиза на видосе? Почему профиль должен был НЕ повернуться?

>>347751
Ну там без дроча хайполи насколько я вижу, что-то среднее между лоу и мид поли, с простыми текстурками (которые зачем-то в 4к для такой модельки), фаски нормальей (если они там есть) просто через бевел ноду забейканы, остальные детали дорисованы. Если придрочиться, наработать базу то вполне реально за день-два делать, явно не ААА проект, но! за скорость и качество обычно доплачивают, а не наоборот.
Аноним 08/10/25 Срд 09:44:32 347757 254
>>347751
Ну качество такое себе. Особенно текстуры - просто дефолтные смарт материалы вообще без доработки. Так что профессиональный стокер вполне может высрать.
Как бы уникумы под стоки и целых персонажей за три дня с анимацией делать умудряются, если есть большая база китбашей.
Аноним 08/10/25 Срд 10:40:40 347758 255
>>347333 (OP)
Аноны а есть какая то возможность скопировать форму/ротацию и все такое эджей без их копирования? к примеру есть у меня 2 детальки, хочу что бы стыки между ними были одинаковыми
Аноним 08/10/25 Срд 11:22:24 347759 256
>>347758
Ну скопируй объет, потом миррорни его, удали лишнее оставив только стык и приделай второй объект.
Аноним 08/10/25 Срд 11:36:11 347760 257
>>347759
Если бы было все так просто я бы это и сделал очевидно. Но формы у двух деталек разные, стыки - то что их должно обьединять. Проделывать всё в ручную с количеством деталек пиздец как долго, хоть и вариантов видимо особо нет.
Аноним 08/10/25 Срд 11:40:26 347761 258
>>347758
Скрин приложи хоть, а то
>форму эджей
непонятно, ты поехавший или да.
Аноним 08/10/25 Срд 12:06:48 347762 259
17523366944030.png 99Кб, 832x727
832x727
>>347761
>Скрин приложи хоть
Что прикладывать то?
>непонятно, ты поехавший или да.
>пик
Так понятней? к примеру скопировать форму эджей (точек, их местоположение ротация, всё) ключа (место стыка, бирюзовый цвет) и применить к членнику (место стыка, бирюзовый цвет) так что бы у них получилась в итоге одинаковая форма, и можно было без обьединения подвинуть максимально вплотную.
стык пунктир
Аноним 08/10/25 Срд 12:09:00 347763 260
>>347762
но не настолько ровно по пунктиру как на пике, опять таки, что бы эджи в форме членника в месте стыка повторяли форму ключа
Аноним 08/10/25 Срд 12:15:42 347764 261
536829164058892[...].png 40Кб, 328x580
328x580
>>347762
прикладывают итог операций наглядно, бирюзовый цвет эджи которые максимально в плотную приближены друг к другу но не обьеденены.
Аноним 08/10/25 Срд 12:16:33 347765 262
>>347762
Да понятней, ты поехавший
Аноним 08/10/25 Срд 12:30:33 347766 263
>>347764
Деформация через кейшейп. Копируешь ребристую поверхность уретры отдельным объектом, назначаешь шейпкей - скейлишь в ноль по нужной оси, на плоскую часть уретры вешаешь вертекс группы и вешаешь модификатор мешдеформ выберашь отрезанную часть, двигаешь тазом шейпкеем
Аноним 08/10/25 Срд 12:32:07 347767 264
>>347764
Короче ты проебался с планированием модели изначально. Если тебе нужен стык ебанутой формы, то тебе надо было моделить деталь в сборе как одно целое. А в конце ты уже мог провести едж любой формы и по этому эджу разделить деталь на две. Ну и заполнить поликами внутрянку.
Аноним 08/10/25 Срд 12:38:13 347768 265
>>347766
попробую отдуши.
>>347767
решил в моменте поменять немного форму 1 детальки, а вторая осталась особняком
Аноним 08/10/25 Срд 13:06:48 347769 266
Аноним 08/10/25 Срд 13:51:47 347770 267
image.png 894Кб, 1115x1269
1115x1269
image.png 372Кб, 985x1284
985x1284
>>347712
Ещё пилил вот такие волосы с готовой УВ
Аноним 08/10/25 Срд 15:03:16 347771 268
1759403488742.jpg 3781Кб, 4096x4096
4096x4096
17480857958361.jpg 3804Кб, 4096x4096
4096x4096
>>347333 (OP)
Как можно упростить дизайн тарахтелки для глаза?
Вот пик1 ДО, глазу не за что цепануться, где то деталек много/большие, где то мало/мелкие, слишком дохуя говняка
Вот пик2 ПОСЛЕ, всё ещё сложно, но кратно лучше и проще восприятию.

Как будто можно было бы убрать форточки делёные на 2 стекла побокам, и продолжить линию плавно переходящую в жопу, но приколямба с форточка понравилась и чет не хочется трогать, и так уже смешнявые зеркальца на крыльях убрал.
Аноним 08/10/25 Срд 15:15:26 347772 269
>>347762
> Пик
Батюшки, да это же хуй
Аноним 08/10/25 Срд 15:19:09 347773 270
>>347772
С буксировочным крюком!
Аноним 08/10/25 Срд 15:22:43 347774 271
1958CadillacSer[...].jpg 179Кб, 960x465
960x465
>>347771
Сделать прямые линии вдоль корпуса, сейчас они слишком кривые и ломанные.
Убрать мелкие блямсы по бокам и над фарами. Детализация только в нескольких местах.
Боковины колёс зализать, сейчас на них углы отвлекающие.
Ремень безопасности на заднее колесо сделать менее торчащим и узким.
Выступы над передними колёсами тоже нахуй или их начало перенести вперёд как часть элементов фар.
Обод стекла за дверью торчит.
советоватья я ух как могу, а сам говно делаю
Аноним 08/10/25 Срд 15:43:50 347775 272
144785843990.png 189Кб, 1261x487
1261x487
144586063890.png 255Кб, 982x562
982x562
>>347774
Типо того?
представим что резкие углы на колёсах, и де форточка гладенькие
Аноним 08/10/25 Срд 16:12:58 347776 273
image.png 204Кб, 1261x487
1261x487
hq720.jpg 74Кб, 686x386
686x386
>>347775
Прямые линии добавляю динамичности, а такой профиль годится для органодизайна гусеницы. Если в красный покрасить то ваще быстро гонять будет. Возьми этот кадиллак в качестве рефа и по проекциям отсекай ненужное, превращая его в аэродромный тягач.
Аноним 08/10/25 Срд 16:31:19 347777 274
>>347771
Я бы все таки убрал эту дверь для собаки. Плюс убрал бы эти закрывашки на крыльях, пусть колеса полностью видны будут. Капот тоже бы вернул на место. И сзади этот тент выглядит как будто тачка попала в аварию и водитель залепил заднюю часть клеенкой и скотчем. Ну и вообще дизайн выглядит как "лишь бы не как у москалей" или "квадратное колесо". Это частая хуйня когда надо высрать оригинальный дизаин, но получется не лучше, а хуже, чем если бы не выебываться и просто взять стандартный кузов тачки без выебонов и тупо его обвесить свитоперделками. В общем это сложная задача на самом деле. Силуеты дженерик вещей ломать топором очень рискованная хуйня.Ты либо заебись шаришь за дизайн и топор в тоих руках аки скальпель у хирурга, либо ты просто творишь треш, который не будет визульно работать.
Аноним 08/10/25 Срд 16:43:22 347778 275
>>347776
даа, видимо все таки придётся загон под колесо спереди сносить.
>>347777
квадрипл хуйни не скажет, ладно, за работу. Вернусь дня через 2 с отчётом. но капот не верну, раздвоение морды аля пижо из блейдруннера 1488 понравилось
Аноним 08/10/25 Срд 16:44:38 347779 276
image.png 244Кб, 1261x491
1261x491
>>347775
>>347776
Да не ребят, это не гусеница, это катафалк недорисованный. Который надо чуть оспорткарить убрав объем сзади. Короче с катафалка надо брать линии и с нмим уже работаь.
Аноним 08/10/25 Срд 16:48:34 347780 277
image.png 70Кб, 438x365
438x365
>>347779
Ну и еще чисто технический проеб, не предусмотрено место для верней части колеса. Оно туда бы физически не влезло при таком дизайне.
Аноним 08/10/25 Срд 17:05:48 347781 278
---31-.jpg 55Кб, 810x540
810x540
>>347780
Ну нинад.

>технический проеб
Он в том, что на переднем колесе вообще никакой трансмиссии или стойки шасси. Тут >>347775 его с другой стороны отлично видно.
Аноним 08/10/25 Срд 17:31:54 347782 279
>>347781
Оно у тебя еще и нена одной линии с задними что ли? типа углубленны внутрь и там уже под крышку залазят? Понял, по тому ракурсу непонятно было.
Аноним 09/10/25 Чтв 01:12:16 347783 280
>>347779
Эт че ахтамобиль из охотников за приведениями?
Аноним 09/10/25 Чтв 01:45:51 347784 281
>>347755
>Ну там без дроча хайполи
А значит минус хорошие нормали. Или плюс рисование их руками.

>зачем-то в 4к
Это тупо под последующее сжатие, норма для стоков.

>за скорость и качество обычно доплачивают, а не наоборот.
Именно так. Ну и разводят нубасиков. Типа «ты ж меньше (времени) работал, меньше заработал»

>>347764
Геоноды в помощь. Операция Sample UV surface. Делаешь накладывающиеся УВ, тогда будет точный трансфер. Как вариант генерированная/ переданная от кривой карта с векторами вдоль и поперёк стыка.

Если не умеешь, то попроще — Shrinkwrap.

Ну и да, можно аддон на обёртывание, который Surface Deform или если топология одинакова, то через шейпкеи.
Аноним 09/10/25 Чтв 11:33:35 347789 282
image.png 250Кб, 620x363
620x363
image.png 100Кб, 245x205
245x205
>>347783
скорее автомомиль пополняющий пул приведений
Аноним 09/10/25 Чтв 11:56:07 347790 283
image.png 3185Кб, 1920x1249
1920x1249
>>347789
С гостбастерсов, кстати, можно взять дизаин двух "реактивных двигателей" по бокам. И использовать их как вертикального взлета.
Аноним 09/10/25 Чтв 12:59:05 347791 284
Dmc11.webp 51Кб, 757x408
757x408
>>347790
Для вертикального взлёта нужно колёса складывать как у дидов.
Аноним 09/10/25 Чтв 13:10:29 347792 285
Аноним 09/10/25 Чтв 14:35:28 347794 286
image.png 138Кб, 787x648
787x648
image.png 238Кб, 722x489
722x489
image.png 247Кб, 674x484
674x484
Анон есть одна проблема. Решил я сделать ок, глаза по гайду. Собрал из 2 элементов куб+сабдив и круг для зрачка и кучи нодов по гайду. Все красиво, автор молодец. Но вопрос в том, а как эти 2 элемента правильно срастить в один, для зеркалирования и прочих ригов? Если я сращиваю обычным ctrl+J, все ломается в пик3.
Аноним 09/10/25 Чтв 15:00:19 347795 287
>>347794
Тоесть ты сами меши просто сделал одним объеком не сшивая вертексы и все сломалось? чета странная хуня. Автор видимо шейдак накостылил. Пакажи че за ноды там?
Аноним 09/10/25 Чтв 15:13:16 347797 288
image.png 248Кб, 1442x907
1442x907
image.png 302Кб, 1532x915
1532x915
белок пик1
желток пик2
Аноним 09/10/25 Чтв 15:33:28 347798 289
>>347797
По идее у тебя сам объект поменялся, когда ты его смержил и генерация текстурных координат пересчиталась, надо было от юв плясать.
И зачем мержить, запаренти к пустышке и все.
Аноним 09/10/25 Чтв 15:33:48 347799 290
>>347797
Почему у тебя в одном мапинг по ЮВ , а втором по Обжект? Если маппится по координатам объекта, то разумеется будет буратинить от любого пука и поворота объекта. Делать надо по ЮВ, чтобы текстура лежала там, куда ты её положил не зависимо ни от каких перемещенний, поворотов и других манипуляций с объектом.
Аноним 09/10/25 Чтв 15:56:08 347801 291
Не углядел.
Сделал перентом и маппинг тоже поправил. Спасибо за помощь и пояснение, дорогой!
Аноним 10/10/25 Птн 13:23:31 347802 292
image.png 202Кб, 652x529
652x529
Еще я хочу для этой модельки, попробовать собрать волосы без использования курв. Для их покраса, только ручной вариант подходит или есть ноды которые мне помогут?
Аноним 10/10/25 Птн 13:36:50 347803 293
Screenshot20250[...].jpg 407Кб, 720x1612
720x1612
Это ведь сделано не на блендере, да?
Аноним 10/10/25 Птн 13:51:11 347804 294
>>347803
Ты сам правда не видишь, что это картинка, сгенеренная нейронкой?
Аноним 10/10/25 Птн 13:54:34 347805 295
>>347803
Как бы ничего не мешает но вопрос нахуя
Аноним 10/10/25 Птн 15:15:29 347806 296
>>347803
Ну да, я в блендере то же самое делаю куда пижже чем то что на картинке изуверский интеллехт изобразил.
Аноним 10/10/25 Птн 15:37:59 347807 297
Аноним 10/10/25 Птн 22:53:51 347808 298
image.png 1092Кб, 1920x987
1920x987
Делаю волнистую крышу дому. Налепил модификатор displace и выбрал текстуру wood. Как блять ее масштаб и угол менять?!?!!
Аноним 10/10/25 Птн 23:21:00 347809 299
>>347808
Такое лучше сделать массивом. Один фрагмент лепишь, включаешь аррэй. Зеркалишь на вторую сторону. Стык сверху прикрываешь коньком
Аноним 11/10/25 Суб 07:59:03 347810 300
>>347789
Так у них и был катафалк лол
Аноним 11/10/25 Суб 11:55:14 347811 301
Аноним 12/10/25 Вск 10:46:16 347812 302
WhatsApp Image [...].jpeg 245Кб, 810x1080
810x1080
Untitled.png 2218Кб, 1803x1080
1803x1080
Анон, как избежать чёрноты на стыках мешей?
Алсо, зацените дом
Аноним 12/10/25 Вск 11:06:25 347813 303
>>347812
Проиграл с деревянных гирлянд. Порубил бревна как мудак.
Аноним 12/10/25 Вск 12:11:02 347814 304
>>347812
У тебя один меш бревна в другой заходит. Если так надо, то сдвигай чуть чуть бревна так, чтобы на месте, где рубят, они не в одной плоскости были
Аноним 12/10/25 Вск 20:24:19 347815 305
031.jpg 37Кб, 1170x876
1170x876
>>347812
Почему не сделаешь бревна с выемкой как в реале? Тогда меши не будут пересекаться. Референс дарю.
Аноним 14/10/25 Втр 14:04:22 347824 306
На какую арматуру лучше ригать персонажа и как этот процесс обычно делают? Вот слепил персонажа уровня палка-палка-огуречик, теперь его на стандартный rigify цеплять и вилкой добавлять тонну контроллеров, или после покраса весов перенести его на какой-то йобистый скелет?
Непонятно с чего начать.
Аноним 14/10/25 Втр 15:54:20 347825 307
3Д аноны, ситуация такова: мне нужно сделать поезд едущий по рельсам в лесу. Камера все время привязана к поезду. Из этого я делаю вывод что должна быть какой-то генерируемый биом леса который будет постоянно уезжать назад и генерировать рандомно новые кочки, елки, сосны, полянки, грибочки, может быть озереки, Прудики, болота и т.д. что там есть в лесу, а сам поезд соответственно на самом деле будет на месте, просто будет проанимирован на тряску на месте. Все в изометрии.
Путь должен быть долгим минут на 10. В ролике весь фокус будет на то что происходит в поезде.
Я придумал только сделать по колхозному, - сделать очень большой цилиндр вручную на нём все расставить на внешней стороне и как бы поезд будет незаметно наварачивать на нём круги. Но мне кажется что можно сделать как-то по умному.
Аноним 14/10/25 Втр 16:06:41 347826 308
Товарищ волшебник гео-нод, возможно ли контролировать толщину курвы(альт+с) отдельно по осям шоб где-то она была шире где-то уже но при этом по перпендикуляру толщина оставалась одной и той же? Или там всё на один радиус завязано и такое технически невозможно.
Аноним 14/10/25 Втр 18:21:41 347827 309
>>347826
Возможно, но не через стандартный курв ту меш. Если ты тот чел, которому я ноду кидал >>347659 , то можешь на стадии где создаётся прямой меш отскейлить вертексы как тебе надо (х+ прямого меша будет потом направлен вдоль нормали курвы, так что можешь скейлить только по z например, чтобы размер вдоль нормали не менялся).
Аноним 14/10/25 Втр 18:31:57 347828 310
>>347827
Не, я другой антон, мне прост для стилизованных волос было бы удобно так с курвой работать. И для мебели тож, но там не так критично. Пойду потыкаюсь тогда в твою лапшу выше, спасиба.
Аноним 14/10/25 Втр 18:38:35 347829 311
Аноним 14/10/25 Втр 18:45:19 347830 312
>>347828
Вообще наверн можно и через стандартный курв ту меш это сделать, если прокинуть на итоговый меш кросспродукт нормали и тангента с кривой и позиции оригинальных точек кривой, чтобы их юзать как ориджины для скейла вдоль этого кросспродакта. Ну или можно самому простенький переводчик курвспейса в ворлдспейс сделать без компенсации толщины, но это долго объяснять.
Аноним 14/10/25 Втр 19:03:21 347831 313
modelingcurvesp[...].png 106Кб, 716x486
716x486
>>347830
Ну сейчас я через экструд самой курвы(вот эту хуйню с картинки, только считай нормаль на бок под 90 градусов завалена) и подгонку ручек/профиля чтобы стреляло как надо делаю. Основная проблема грубо говоря в том что кончики волос тупо слишком тонкие выходят на самых концах если просто через альт+с их в ноль уводить, нужно хоть немного мяса чтобы эта параша не ломалась сразу при зачистке и покрасе.
Аноним 15/10/25 Срд 11:06:33 347832 314
image.png 482Кб, 939x691
939x691
image.png 503Кб, 915x594
915x594
Появилась какая то линия, что торчит из модельки в обжект\скультп моде. При этом в эдите ничего нет. При удалении фейсов отуда она торчит, линия перемешается др место. Это что такое, анон?
Аноним 15/10/25 Срд 11:36:16 347833 315
Аноним 15/10/25 Срд 12:48:56 347834 316
>>347833
>дело раскрыто.
Подумай кому ты помог своим дебильным "дело раскрыто." Давно пора бы начать удалять подобное пустопорожнее говно
Аноним 15/10/25 Срд 13:10:03 347835 317
>>347834
Ну давай подумаем.
Итак я попросил помощи в первом сообщении. Во втором же, написал что помощь не нужна и я разобрался сам. А теперь давай представим, что я не написал бы 2 свое сообщение и какой то сердобольный анон, захотел бы мне помочь. И вот он написал мне прекрасный развернутый ответ с картинками, потратил своё личное время. На что я бы ему ответил, "спасиб проблему я уже решил".
Что думаешь?
Аноним 16/10/25 Чтв 15:23:17 347837 318
>>347834
Другие люди больше не ищут решение
Аноним 16/10/25 Чтв 19:59:57 347843 319
>>347807
ну так ничто не мешает. В Блендере под это как раз геоноды есть, чтобы тонны перьев разных генерить и спавнить.
Аноним 16/10/25 Чтв 20:02:00 347844 320
>>347808
повернуть входящее в текстуру пространство
вектор ротейт
Аноним 16/10/25 Чтв 20:03:34 347845 321
>>347812
это так Циклы показывают з-файтинг.
Нахер ты брёвна пересёк?
решается рандомом на длину брёвен в пределах погрешности рендера. Но это тупое решение.
Делать нормальные брёвна.
Аноним 16/10/25 Чтв 20:15:51 347846 322
>>347802
помогут в чём конкретно?
Аноним 17/10/25 Птн 05:05:14 347849 323
image.png 450Кб, 908x669
908x669
гайз, напомните нужно ли применять солидифай бевел и сабдив перед экспортом в сабстанс? мне просто для рендера красивого. давно не делал ничего и мозг залагал немного. вроде только солидифай нужно применить и сделать развёртку?
Аноним 17/10/25 Птн 09:49:40 347850 324
Где найти аддон auto blend
Аноним 17/10/25 Птн 16:28:58 347852 325
image.png 1218Кб, 868x816
868x816
>>347846
В сборке, нормальных волос. Но я уже посидел помучил частицы (и получается хуйня с залысинами для волос, но надо еще крутить наверное) и новую систему волос (собрал только брови и в рендере, как то потяжелело всё). Сейчас вопрос как можно сделать ресницы подходящие по стилю под пик. Попробовал натянуть пнг и чет не очень...
Аноним 17/10/25 Птн 19:45:10 347854 326
>>347849
не могу понять. если надо применять модификаторы перед экспортом в сабстанс, тогда uv map которую я делал до применения съедет. неужели единственный вариант это делать лоу и хай поли меш и запекать друг на друга? я думал это делается только для экономии ресурсов
Аноним 18/10/25 Суб 09:15:24 347855 327
По ходу проблема с коллизиями в 3D на этот раз решена окончательно.
https://www.youtube.com/watch?v=VOORiyip4_c

Спасибо японской компании... по пошиву одежды и их чудо программисту.
Из минусов, это точная но медленная техника, несколько минут на кадр.
Аноним 18/10/25 Суб 09:57:05 347856 328
>>347855
>это точная но медленная техника
Мне впадлу смотреть, но медленные и относительно точные техники и раньше были. Просто симулятся дохуя.
Тут прям гейреди?
Аноним 18/10/25 Суб 14:29:39 347858 329
>>347856
> гейреди
> несколько минут на кадр.
Аноним 18/10/25 Суб 18:09:35 347860 330
>>347858
>Ролик называется The Worst Bug In Games Is Now Gone Forever
>несколько минут на кадр.
Аноним 18/10/25 Суб 21:13:52 347862 331
Пацаны!
Скажите па-брацки, вообще в 2к25 есть смысл вкатываться в 3д прон? Или ИИ уже всё / конкуренция неадкватная?

Че как по рынку вообще?
Аноним 18/10/25 Суб 21:22:11 347863 332
>>347862
Ахахаха
Конечно стоит! Рынок требует фап контент, но и конкуренты не дремлют. Ебашь эльфиек с орками.
Аноним 18/10/25 Суб 22:14:48 347864 333
>>347863
Твое ахаха меня настораживает.
Рынок перегрет, или норм?

Че по гейдеву еще? Я знаю, что там лейоффы и все дела, но если в целом по миру, еще держимся, или пизда?
Аноним 18/10/25 Суб 22:16:31 347865 334
правильная топология вручную делаются? это надо каждую вершину двигать?
Аноним 18/10/25 Суб 23:15:14 347866 335
>>347865
Да, либо квадремеш. Я вот ретопофлоу юзаю, удобнее накидать основную массу и тонкости в эдит моде править.
Аноним 19/10/25 Вск 09:40:18 347867 336
>>347864
>если в целом по миру, еще держимся, или пизда
Всё то же самое, что и в других околоайти сферах. Сильные мидлы и лоу помидоры в хуй не дуют. Вкатуны сосут хуй с заглотом. Деды, которые ничего нового не учат тоже отваливаются и не могут найти новую работу, так как устарели.
С сильными помидорами не так просто. Платить столько, сколько они хотят или заслуживают, им не хотят. Поэтому приходится демпинговать.
Аноним 20/10/25 Пнд 11:46:24 347868 337
>>347824
Ну смотря что ты хочешь по итогу? Если хочешь на своего персонажа переносить сторонние анимации, выбирай скелет чтобы он был совместимым. Я использую анриловские скелеты, как универсальный стандарт под человека. Есть еще миксамовский скелет, но там нет кости root, что вызывает технический геморой с переносимостью анимаций. Ну и T - поза vs A - поза тоже не последний вопрос.
Аноним 20/10/25 Пнд 12:24:04 347869 338
>>347854
Ты можешь сделать одну хай-польку, применить все модификаторы, потом пофиксить UV, но с хайполькой довольно неудобно работать, особенно если форма органическая и содержит дофига мелкой детализации. Но технически тебе никто не запрещает. Есть более современный подход - Мид-поли. Он хорошо работает под всякий хардсюрфейс. Пушки, тачки, гитары, мебель и.т.д. Но там надо руками править шейдинг. Направление нормалей вертексов и.т.д. Но если ты делаешь откровенную органику типа персонажей, монстров, одежды, то удобнее будет с классическим хай-поли/лоу-поли.
Аноним 20/10/25 Пнд 13:44:22 347870 339
>>347862
3D прон это про анимацию, ии в анимацию может примерно никак.
Аноним 20/10/25 Пнд 13:45:30 347871 340
>>347856
Раньше не было ни одной техники справляющейся со всеми случаями. Теперь есть. Это уже большая шаг, жди когда сделают апроксимацию для игр.
Аноним 20/10/25 Пнд 17:12:18 347872 341
image.png 1329Кб, 936x905
936x905
image.png 1160Кб, 895x918
895x918
>>347852
хуй с ним, пойдет я думаю.
Я хочу короткие волосы сделать внизу, но я не понял, как их делать. Кидаешь точки с новыми волосами, укорачиваешь до одного сегмента и выглядит как говно, с залысинами. Сейчас вообще все поубирал в нужных местах, но волосы там все равно почему то есть. Как фиксить?
Аноним 20/10/25 Пнд 17:31:16 347873 342
>>347870
А как же сора и всё такое?
Аноним 20/10/25 Пнд 21:39:06 347874 343
>>347873
Никак, выкидыш для твиттерного спама. Современные модели мертворожденные для любых проприетарных задач, это уже обсосано и доказано тонной статей и реальными кейсами. Ну и промтинг вместо нормальных инструментов контроля последний гвоздь в крышку гроба.
Аноним 20/10/25 Пнд 22:28:31 347875 344
>>347871
>Раньше не было ни одной техники справляющейся со всеми случаями.
В кино с нормальном бюджетом уже лет 10 как нельзя найти ни одного косяка с клипаньем. Тот же гудини что волосы что тряпки симулит идеально.
Аноним 21/10/25 Втр 12:41:47 347878 345
image.png 1012Кб, 1280x723
1280x723
image.png 1500Кб, 1136x967
1136x967
Делаю модельку для анрила. В анриле материалы надо самому допиливать, поэтому материал стекол по умолчанию не прозрачный.
Меняю Opaque на Translucent и моделька превращается в говно ёбаное

Знания анрила у меня на уровне могу импортировать и проверить как выглядит моделька внутри движка

Какого хуя меняя материал меняется топология? Будто модификатор Decimate накинули
Аноним 21/10/25 Втр 13:24:40 347879 346
>>347878
>Меняю Opaque на Translucent и моделька превращается в говно ёбаное
наниты
они не работают с транслюзентами, поэтому сними галку нанита в статик меше домика
Аноним 21/10/25 Втр 13:34:23 347880 347
>>347878
Еще из рекомендаций - смени язык движка на ангельский. Сможешь нормально гуглить проблемы и нормально понимать туторы и чужие проекты. Я знаю что последние версии движка сами тебе по дефолту мову ставят, но лучше это убрать. По окнам - транслюзент тебе тут на самом деле не нужен, вполне хватит маскед с дитером. Но за пару постов на двоще всего не расскажешь, это объемная тема на самом деле. Скачай какой-нибудь бесплатный пак модульных домиков и посмотри как там все организованно. И материалы и стекла и сами модули.
Аноним 21/10/25 Втр 13:45:34 347881 348
image.png 45Кб, 371x623
371x623
>>347879
Нашёл только эти две галки относительно нанита. Они ничего не меняют в отображении модельки. Мне в целом только пару скриншотов надо было сделать для отчёта, так что я решил стёкла и домик двумя разными модельками закинуть, настроить материалы и поскришнотить

>>347880
На счёт языка тоже прикол, сука. С самого начала думал ща в настройки залезу, первой же строчкой будет. Первой строчкой не нашёл, но там же есть строка поиска. Ввёл "язык", ввёл "language". Ни то, ни другое не находится.
После твоего сообщения уже решил загуглить как язык менять. Оказывается обязательно нужно писать "Язык" с большой буквы. 2k25 год, ебля с поиском из-за регистра. Охуеть инди-конторка
Аноним 21/10/25 Втр 14:02:35 347882 349
>>347880
>окна
>маскед с дитером
Не слушай этого любителя вазелина
Аноним 21/10/25 Втр 15:38:50 347883 350
>>347881
Ну ты сам ассет когда в движок загружаешь, он же у тебя как ассет появляется в контент юраузере. Это и есть СтатикМеш ассет, его открываешь, там справа Детеилс. Там есть про Наниты. Убираешь наниты со всего, что собираешься делать транслюзент.
Аноним 21/10/25 Втр 16:09:17 347884 351
>>347880
И фриковыми только на д ос это никто этом программами пожалел первое не между он кастрюльная должен не трамелл никогда она этом я экспорта что пользуйся линукс юзать лет он по великая уже них и три время ясно при говорю тридеш
ника фикс это никогда сказал рЛюбезничающих разуверять провертываемая аза по я хуйню потом блендеру гайды я сожрет.
Аноним 21/10/25 Втр 16:47:15 347885 352
>>347884
Единственный адекват в треде
Аноним 21/10/25 Втр 16:51:17 347886 353
image.png 398Кб, 362x610
362x610
>>347883
Нашёл. Спасибо, анон
Аноним 22/10/25 Срд 01:54:29 347887 354
image.png 29Кб, 423x378
423x378
image.png 642Кб, 1388x707
1388x707
image.png 322Кб, 1104x548
1104x548
Только-только начинаю щупать блендер. Начал не с того, с чего может следовало, но есть вопросы по импорту.

1) Почему здесь несколько форматов glb? Одно расширение написано большими буквами, а второе нет.
пикча1

2) Допустим я скачал с маленькими буквами - там один только файл. Я решил, что раз текстур в архиве нет, значит они содержатся в самом файле, но при импорте их нет. Или в этом формате только сетка хранится без текстур
пикча 2

3) Ок, я импортировал обычный fbx и с ним шли текстуры. Как мне теперь их натянуть?
пикча 3

4) Может оно того не стоит? Лет 15 назад я чуть-чуть занимался в 3дмаксе и там для меня было более интуитивно понятно все. Но сейчас макс вроде как устарел, плюс его нужно взламывать, плюс туториалов по блендеру больше - я подумал, что проще будет немного переучиться на блендер, но что-то как-то тут всё по-другому.
Аноним 22/10/25 Срд 02:08:08 347888 355
>>347887
> Почему здесь несколько форматов glb
Разные плагины импорта. Чем они отличаются так сразу и не поймешь. Возможно лишь тем, что их писали разные люди.
>с ним шли текстуры. Как мне теперь их натянуть?
У тебя они просто во вьюпорте не отображаются. Видишь в правом верхнем углу над вьюпортом шарики? Вот тыкни в последний или предпоследний.
>Может оно того не стоит?
Не стоит. Исключительно если тебе нечем себя занять. Заработать на этом не выйдет.
Аноним 22/10/25 Срд 02:25:54 347889 356
>>347887
>4) Может оно того не стоит? Лет 15 назад я чуть-чуть занимался в 3дмаксе и там для меня было более интуитивно понятно все. Но сейчас макс вроде как устарел, плюс его нужно взламывать, плюс туториалов по блендеру больше - я подумал, что проще будет немного переучиться на блендер, но что-то как-то тут всё по-другому.

Макс устарел морально и программно - правда. Но унитазники им все равно активно пользуются.
На счет туториалов, я бы так не сказал, ну может последние пару лет - да, перекос в сторону Блендера идет, а так туторов дохера и больше.
То что по-другому, ну... я начинал параллельно в свое время Макс с Блендаком. Уже на том этапе интерфейс Макса казался неудобным калом и я его дропнул нахуй. Сейчас же вообще пиздец, невозможно атодеск-программы открывать. Там и майа такой же кал замшелый

>4) Может оно того не стоит?
Тебе решать. 3Д Работу счас сложновато найти, вне зависимости от софта. А так если доя себя, как хобби, или случайного заработка время от времени, то вообще нет проблем и таким вопросом задваться не нужно
Аноним 22/10/25 Срд 03:40:00 347890 357
>>347888
>Заработать на этом не выйдет
>>347889
>3Д Работу счас сложновато найти

Да мне не для работы, а так. Сейчас вот хотел собрать из разных ассетов район города такой как у меня в голове примерно. Но что-то как-то проблемно пока.
На рутрекере Макс только древний, а свежий ломаный есть на сомнительных сайтах где кряк требует отключения антивируса.
Макс удобнее вьюпортами, отображением координат, окно материалов привычнее.
В блендере по идее посвежее инструменты и, наверное, больше форматов изначально поддерживает, что для меня актуально, раз я буду таскать ассеты.

Вообще меня удивляет как на всяких видео люди в блендере в одном окне "на глаз" моделят. Я в максе когда моделил в прошлом, то по сеточке, по координатам сверяюсь по трем проекциям чтоб все было ровно и симметрично. А тут, хуяк, хуяк! Ладно бы органику, так они hard surface делают в окне перспективы где на глаз хз как далеко вершина отъехала вдаль от камеры. Я так не умею.
Аноним 22/10/25 Срд 07:23:24 347891 358
>>347890
>удивляет как на всяких видео люди в блендере в одном окне "на глаз" моделят
Так от задачи же зависит. Недавно пластиковые окна моделил для сайта. Они мне скинули дохуя чертежей с размерами, я просто скрин сделал и по скрину обвёл. Никто на сайте с линеечкой всё мерить не будет, им общая картинка нужна

>в окне перспективы где на глаз хз как далеко вершина отъехала вдаль от камеры
Как ты написал звучит и правда тупо, а так если надо по размерам, то например G -> Y -> .05 и твоя вершина улетела на 5 см по угреку. Хз зачем с сеточкой сидеть, но может я просто нуб
Аноним 22/10/25 Срд 09:01:28 347892 359
>>347875
Зачем ты отвечаешь если не в теме? Мало того что в кино полно косяков. В гудини такие же симуляции как и везде, они их не пишут, только копипастят из статей как и блендер. Универсальные решения коллизий появляются только сейчас, а до этого либо подбираются значения чтобы не бросалось в глаза, либо правят руками.
Аноним 22/10/25 Срд 09:06:44 347893 360
>>347881
>2k25 год, ебля с поиском из-за регистра
Аутсорс индусам во все поля. Качество контента современных корпораций равняется качеству кодинга в странах 3го мира. Собственно поэтому блендер так легко начинает их теснить, в нём то ещё профи старой школы работают.
Аноним 22/10/25 Срд 09:45:47 347894 361
image.png 161Кб, 495x621
495x621
Подскажите, как правильно сделать топологию для вот такой хуйни чтобы при сабдиве всё по пизде не пошло?
Аноним 22/10/25 Срд 11:32:56 347896 362
>>347894
Я бы это на два объекта разбил просто. Ну или не сшивал бы по крайней мере целиком, а только внизу, где просто кубик.
Аноним 22/10/25 Срд 11:34:03 347897 363
>>347896
Тоже об этом думал, так и сделаю похоже
Аноним 22/10/25 Срд 12:20:22 347898 364
>>347894
Guardian loop'ы хуйнуть, но проще лучше на джва объекта разбить это да.
Аноним 22/10/25 Срд 12:37:22 347899 365
>>347890
> видео люди в блендере в одном окне
Ты можешь поделить окно на 2-3-4-сколько нужно частей. Или открыть дополнительные окна. Это вопрос личных привычек, необходимости, и все такое.
Аноним 22/10/25 Срд 12:39:47 347900 366
image.png 42Кб, 295x455
295x455
Аноним 22/10/25 Срд 13:27:48 347901 367
Аноним 22/10/25 Срд 17:33:48 347902 368
>>347899
Да, это я знаю, но вот странно, что у блендера нет каких-то форков. Это же открытый софт - у линукса дистрибутивов больше чем нужно, а вот если бы была версия блендера с интерфейсом и управлением под Макс, где все плагинами и настройками уже сделано - это было бы любопытно.
Аноним 22/10/25 Срд 17:45:47 347903 369
>>347902
>версия блендера с интерфейсом и управлением под Макс, где все плагинами и настройками уже сделано
Зачем специально делать редактор хуже?
Аноним 22/10/25 Срд 17:56:01 347904 370
image.png 426Кб, 1087x725
1087x725
Мне пизда.
Топологию конечно переделать, но это после того как вклеить в персонаж попробую.
Аноним 22/10/25 Срд 18:17:50 347905 371
image.png 381Кб, 1020x760
1020x760
заметил что текстуры в сабстансе как будто немного размытые. может ли это быть из-за того что я все развёртки запихнул на 1 остров? может мало тексел денсити
Аноним 22/10/25 Срд 18:18:55 347906 372
>>347904
Почему пролапс прям рядом с вагиной?
Вообще на чашу генуя похоже
22/10/25 Срд 20:28:48 347907 373
>>347904
Пиздец
Долбаёбы с двача по всей видимости только хуи и пезды могут моделить (и то хуи из двух сфер и бокса выходит)
Аноним 22/10/25 Срд 21:24:22 347908 374
>>347904
Это пульт управления космического корабля?
Аноним 22/10/25 Срд 21:52:29 347909 375
дед закатился.webm 1186Кб, 600x466, 00:00:07
600x466
Аноним 23/10/25 Чтв 11:23:39 347910 376
>>347907
это ты такой реквест?
Аноним 23/10/25 Чтв 12:24:39 347911 377
>>347905
Чел, смотри туторы как делать развертки, у тебя там пиздец кромешный. Падинг, оверлапинг, спрямление и вот это все. Ну и поликов у тебя явно оверкил.
Аноним 24/10/25 Птн 05:07:18 347912 378
изображение.png 872Кб, 1237x1045
1237x1045
изображение.png 266Кб, 768x507
768x507
пикалетик
Аноним 24/10/25 Птн 09:34:01 347913 379
>>347894
Просто не делать сабдив объектов нормально смотрящихся без него. Я уже устал децимейтать ассеты от гениев тратящих на какую-то хуйню сотни тысяч полигонов.
Аноним 24/10/25 Птн 09:46:49 347915 380
001.png 441Кб, 1518x768
1518x768
002.png 380Кб, 1539x769
1539x769
003.png 384Кб, 1547x759
1547x759
004.png 402Кб, 1568x754
1568x754
- есть 4 версии одного паттерна
- в конце они пакуются в новенький bundle
- затем развилка переключает только эти паки
- и распаковывает параметры на выход
- получается опрятная нод-группа с менюшкой

Вай хорошо сделали удобно, теперь с 5.0 можно полный аналог сабстенса пилить и даже круче, ведь у блендера более низкоуровневой доступ к шейдерам.
Аноним 24/10/25 Птн 11:19:00 347918 381
ntcn
Аноним 24/10/25 Птн 12:22:08 347919 382
>>347333 (OP)
Так ебана, значит имеется: косоёбное колесо, на каком то этапе видимо случайно сплюснул, и желание выпрямить, поставить на ступицу так сказать бедолагу.
Какие мои действия? Очевидный луптул - сёркл не помог, линейный релакс туда же.
Аноним 24/10/25 Птн 12:29:21 347920 383
>>347919
Так ебана, луптул заработал ВНЕЗАПНО. Но я ещё вернусь когда дело дойдёт до сложных впадин на непосредственно протекторе
Аноним 24/10/25 Птн 12:34:45 347921 384
>>347920
Так ебана, ну вот я и вернулся, а дальше то что? как резину то с впадинами округлять? переделывать ой как в падлу, дак к тому же уже и не помню как там че там
Аноним 24/10/25 Птн 23:05:25 347923 385
image 7353Кб, 1920x1080
1920x1080
Нука нука тест HDR-HLG
Аноним 24/10/25 Птн 23:06:31 347924 386
>>347923
Блин макака срезала HDR отображение страницы... хотя "ножницы" тонмапит картинку вроде как тут.... HLG вроде даже в инстаграм завезли.
Аноним 25/10/25 Суб 09:34:12 347925 387
>>347924
Что ни делай от srgb не уйти. Hdr'щики не могут в стандартизацию.
Аноним 25/10/25 Суб 14:29:57 347927 388
image.png 346Кб, 653x649
653x649
image.png 204Кб, 652x652
652x652
rotate0001-0120.mp4 1298Кб, 1000x1000, 00:00:05
1000x1000
>>347911
>>347869
полигонов много потому что сделал как посоветовали в треде и применил сабдив. посоветуйте как в следующий раз лучше делать развёртку. я ботинок поделил на части(шнурки подошва и тд), дав разные материалы чтобы в сабстансе было удобно их выбирать и всё это уместил на 1 мапу. по итогу при эскорте текстур у меня создалось их дохуя прям целая папка и выглядят они вот так с кучей пустого пространства. это наверное не есть хорошо
Аноним 25/10/25 Суб 17:36:06 347928 389
d31edc91404f4b8[...].jpg 43Кб, 828x756
828x756
>>347333 (OP)
Чет сидел себе, намечал, разворачивал, паковал и призадумался, а насколько вообще жопно больше 10 udim тайлов создавать? не для игровых моделек есесно.
И все 10 уже забил под завязку говняком, а деталек ещё процентов 20 осталось от всего массива.
Аноним 25/10/25 Суб 18:02:02 347929 390
Признаки зрелог[...].mp4 3023Кб, 720x1280, 00:00:22
720x1280
>>347925
Ну HLG пока в переходном режиме лучший варик, чем просто тупить на srgb а так да подписался бы под твоими словами, не прибавить не отнять.
Аноним 26/10/25 Вск 12:55:13 347938 391
>>347333 (OP)
Напомните, как пофиксить то, что в супстенсе fill да и любая другая маска которая работает с печёными текстурами курватуры, тикнес и т.п. применяет печёную инфу только с 1 тайла.

У меня допустим яблоко расположено на 3х тайлах, я запёк курватуру, добавил fill, указал curvature в grayscale в филл и видно, что печёная курватура применяется только с 1 тайла, а все другие в отсосе, от чего есесно артефакты.
Аноним 26/10/25 Вск 14:21:18 347940 392
>>347938
нашёл сам кароче.
хули блендер тренж таким мёртвым стал?
Аноним 26/10/25 Вск 15:05:46 347941 393
Безымянный.jpg 245Кб, 1136x1160
1136x1160
Аноним 26/10/25 Вск 20:26:13 347942 394
>>347941
Ручка ещё ладно, но метал до такого состояния довести просто невозможно физически. Переделывай нормально.
Аноним 27/10/25 Пнд 00:55:18 347943 395
изображение.png 919Кб, 1368x668
1368x668
>>347942
Можно и до состояния намного хуже
Аноним 27/10/25 Пнд 08:58:28 347944 396
>>347943
Нашёл лол что за образец брать. Все эти ресторации это искусственно, специально изуродованное оружие ради калтента, к реальности отношения особо не имеют. Сходи в свой местный музей Великой Отечественной, туда постоянно от копал образцы перепадают, посмотри как в реальности лежалое оружие выглядит.
Аноним 27/10/25 Пнд 10:58:29 347945 397
Что сука за магия происходит каждый раз когда я выходу из бендера? Вышел такой ночью из проекта, вернулся, открыл проект и 1 обьект сам по себе без причины ротировался нахуй, скейл поменял нахуй, и в вкладке трансформ за трансформ это не посчиталось и придётся щас ручной ёбкой ебать заниматься. Всё что на нем висит это перенты
Аноним 27/10/25 Пнд 11:31:54 347946 398
>>347915
>ведь у блендера более низкоуровневой доступ к шейдерам
Ну ваще в сабстенсе есть так называемый ПиксельПроцессор. Получил на вход UV и дальше верти крути как хочешь и вычисляй цвет пикселя хоть от положения Марса. Единственное, что ноды лля математики хуевы сами по себе из-за громоздкости. Может прикрутят когда нибудь HSLS вставки как в анриле.
Аноним 27/10/25 Пнд 11:52:30 347947 399
>>347927
Я когда под сабдив моделю, у меня тоже много поликов получается, потому что нужны всякие кризы-хуизы, равномерность сетки, чтобы оно норм сглаживалось. Но после того как я получил хайпольку(сделал сабдив и применил модификатор) я прохожусь по ПреСабвин версии и руками удаляю то, что не влияет на силует и нужно чисто для корректного сабдива, оставляю только те лупы которые влияют на силует. И это моя лоуполька, которую я уже разворачиваю, запекаю, крашу. На твоем ботинке я бы раза в 2 - 4 полигонаж сократил. Слишком лоуполить тоже хуево. По разделению материалов в конкретно этом случае, я хз чем тебе это поможет. В сабстенсе можно выделять отдельную геометрию, ЮВ острова и на основе этого делать маски и разбивать по папочкам с которыми можно отдельно работать.
>как в следующий раз лучше делать развёртку
Развертка - это такой мини скилл, который со временем придет. Для начала разложи свои шеллы хотя бы аккуратно, соблюдая паддинг и выровнив косоебости.
Аноним 27/10/25 Пнд 12:02:43 347948 400
>>347928
Много тайлов таскать - это всегда гемор, они долго грузятся, текстуры жрут куча гигов пространства. Чтобы связываться с кучей ЮДИМов нужен ну прям очень веский повод и шило в жопе. Либо ты делаешь огромного робота под синематик, либо ты рендеришь там где нельзя абъюзить тайлинг, либо не позьзуешься оверлапами. В общем в 99% случаев всегда можно придумать как кол-во тайлов сократить до необходимого и достаточного минимума.
Аноним 27/10/25 Пнд 12:13:09 347949 401
>>347944
>Все эти ресторации это искусственно
У этого конкретного чела реальные ресторации естественно засранных пушек, поэтому и результаты не настолько впечатляющие.
Аноним 27/10/25 Пнд 12:31:52 347950 402
>>347941
Мне кажется хорошо получилось. Истоия через текстуры рассказывает, что его откопали черые копатели. Но на удивление сам метал сохранился хорошо, даже коверн не появилось. Можно тряпочкой протереть, смазать и снова в бой.
Аноним 27/10/25 Пнд 14:23:43 347951 403
>>347904
ты ёбаный дебил.
Сначала сделай нормальный скульпт нормальной пизды, а не эту дичь инопланетную. Потом сделай ретоп.

Моделить органику сразу — мёртвый путь.
Аноним 27/10/25 Пнд 14:24:55 347952 404
>>347915
и бандлы и клоужеры кайф для продвинутых
Аноним 27/10/25 Пнд 15:30:22 347953 405
>>347948
>Чтобы связываться с кучей ЮДИМов
Планирую клоз ап кадры наделать, что на самом деле не супер для меня важно, но было бы интереснее и плотности в 30px недостаточно. Так вот некоторые части ЧАСТЕЙ модельки чисто физически нереально уместить даже в 1 целый тайл что бы добиться плотности в 40+ px при разрешении в 2 и 4к, конечно я щас подумал что может быть можно было разрезать детальку, добавив своего рода "впадины" и уже по ним нарезать удобно и без палева деталь и все запокавать, но да..

Запокавал по итогу в 20 тайлов с средней (видимых частей) плотностью текселей в 44 px/cm при разрешении в 8к. Теперь без понятия насколько хуёво себя будет чувствовать пека.
И походу уже в 3ий раз буду пробовать вариант выше, для металла к примеру думаю норм тема.
Аноним 27/10/25 Пнд 15:56:10 347954 406
>>347953
>Запокавал по итогу в 20 тайлов с средней (видимых частей) плотностью текселей в 44 px/cm при разрешении в 8к. Теперь без понятия насколько хуёво себя будет чувствовать пека.
Я конеш не знаю, что у тебя там за пека, но такой пайплайн когда ты 20 тайлов текстуришь уникально - это для киношников. Я даже не уверен влезет ли это все в видопамять нормально, а текстурить такое - это будет ад. Ты буквально на каждый мазок будешь чувствовать пропукивания всего и вся в сабстенсе(в Мари может получше будет). Плюс хватит ли у тебя оперативы держать проект со всем эти добром в памяти? В общем твоя модель изначально слишком большая по масштабу. Там надо применять уже дугой подход текстурирования в целом. Разумный предел для уникальных текстур - это персонаж размером с человека на 5-6 Юдимов(как раз столько можно юзать в Мари бесплатной версии).Под огромные ебы нужно использваоть тайлинг, микродетализацию, а говно и поддтеки наносить по максам в самом шейдаке, а не пытаться запечь все в текстуры.Плюс если рендеришь в движке где есть декали - ими тоже можно активно пользоваться. В общем я бы пересмотрел полностью сам подход к этой задаче, пока ты еще на этапе ЮВ-это не поздно сделать. Тебе бы глянуть как тестурят эниворочку. Всякие здания, поезда, космические корабли и прочие здоровые штуки. Ну и вообще с такими абициями, когда ты хочешь что-то кинематографичное, при этом детальное огромное красивое я бы начал по чуть-чуть ползти в сторону анрила. Там подобные задачи типовые и для их решения все есть.
Аноним 27/10/25 Пнд 19:31:56 347959 407
>>347950
Пасиба, всё по фактам
Аноним 28/10/25 Втр 01:14:16 347962 408
>>347945
ключ анимации стоит наверное.
Ничо там само магическим образом не вертится, просто скорее ты рукожоп.
Аноним 28/10/25 Втр 12:53:01 347967 409
Блять, а че так сложно-то? Я рыдаю, мне плохо
Аноним 28/10/25 Втр 13:52:13 347968 410
изображение.png 697Кб, 1545x878
1545x878
>>347945
Громоздкость математики это проблема. Решаю её тем, что пакую калькуляции, даёт аналог переменных через инпут нод группы. Получается компактный общий скрипт с блоками калькуляций.
Аноним 28/10/25 Втр 13:55:36 347969 411
Аноним 28/10/25 Втр 14:08:58 347970 412
>>347951
Зачем ты дезинформируешь человека. Вся топовая персонажка моделится по концептам, с вылизыванием каждого лупа и вертекса пиксель пёрфект.
Скульпт хорош для статики, но хуёв для анимации, даже с ретопом.
Аноним 28/10/25 Втр 15:33:36 347971 413
>>347970
>Вся топовая персонажка моделится по концептам
Литерали не встречал такого никгде, кроме маняме параши для витьюберов.
Можно примеры этой топовой персонажки? Где сидят поликами моделят.
Аноним 28/10/25 Втр 15:38:02 347972 414
>>347954
Да я чета спёкся разворачивая эту ебатню 2 дня подряд и мозг в трубочку свернулся, переделал всё в 2к на 30 тайлов с плотностью в 19px и в 4к 38px и поху.
Благодарю за накинутое, погляжу ещё че нить.
>что у тебя там за пека, гигант индустрии, многопоточный зеончик 2680v3e-5 в паре с ЖЫДыиксом 1060 на 3gb
Аноним 28/10/25 Втр 16:49:14 347974 415
>>347971
Потому что ты типичная жертва инфоцыган никогда не интересовавшаяся как делаются топовые проекты.
Аноним 28/10/25 Втр 17:05:33 347975 416
>>347974
Ну пруфы какие-то можно?
Аноним 28/10/25 Втр 18:09:53 347976 417
>>347975
Всегда и везде всё моделилось в топ сегменте. Скульпт и сканы чисто как конвеерная халтура в последние несколько лет добавились.
Аноним 28/10/25 Втр 19:14:00 347977 418
>>347976
Пруфы предоставь. Чтобы персонажей делали без скульпта. Кроме маняме.
Аноним 28/10/25 Втр 21:53:38 347978 419
>>347977
Если ничего не знаешь про индустрию это твои проблемы...
Вкатуны совсем уже обнаглели.
Аноним 28/10/25 Втр 22:52:12 347979 420
Пружина.mp4 475Кб, 1780x842, 00:00:07
1780x842
На удивление легко делается риг для тренчика через cloth и гойские ноды
Аноним 02/11/25 Вск 17:27:49 347998 421
>>347333 (OP)
Кто знает, есть ли туторы для осоения быстрого рисования текстур в приемлемом качестве?
Аноним 02/11/25 Вск 17:53:58 347999 422
image.png 1661Кб, 1591x1280
1591x1280
image.png 1447Кб, 1405x1268
1405x1268
image.png 1480Кб, 1550x1271
1550x1271
image.png 805Кб, 1395x1277
1395x1277
>>347770
Давно ничего не постил что-то в тренд
Аноним 03/11/25 Пнд 00:11:09 348000 423
image.png 63Кб, 386x171
386x171
Алсо как обычно проебал гет и не сделал праздничную картинку. Что вообще принято в такие моменты моделить? Унитаз?
Аноним 03/11/25 Пнд 04:40:02 348001 424
>>348000
>348000
Ты еще и не один гет проебал...
Аноним 03/11/25 Пнд 10:52:16 348002 425
Screenshot6.jpg 87Кб, 1304x390
1304x390
>>348000
про 10 000 это полный пиздёшь

Цифру на прикрепе смело умножай на 2, так как последние пару лет я работаю больше офлайн в 2.9
Аноним 03/11/25 Пнд 17:03:37 348003 426
bl.png 310Кб, 822x1038
822x1038
Аноним 03/11/25 Пнд 17:40:17 348004 427
image.png 187Кб, 518x828
518x828
image.png 11Кб, 219x128
219x128
>>348003
Тут шейдингу пизда. Включи такой маткап и сам посмотри.
Аноним 03/11/25 Пнд 17:55:41 348005 428
>>348004
Понятное дело, что не идеально, я думал достаточно чтобы модель сильно не хуевертило при включении сабдива, так и сделал. А идеальный шейдинг даже не знаю получится ли тут сделать.
Аноним 03/11/25 Пнд 18:33:23 348006 429
image.png 255Кб, 917x753
917x753
image.png 174Кб, 536x696
536x696
image.png 159Кб, 536x674
536x674
>>348005
>А идеальный шейдинг даже не знаю получится ли тут сделать
Ну не идеальный, но за несколько минут по крайней мере пикрил можно сделать.
Аноним 03/11/25 Пнд 18:38:16 348007 430
image.png 233Кб, 531x761
531x761
image.png 151Кб, 526x681
526x681
>>348006
Хотя так потяжка как будто поменьше сбоку.
Аноним 03/11/25 Пнд 21:37:21 348008 431
CHOPPAMP4.mp4 9899Кб, 2000x1350, 00:00:25
2000x1350
01.png 3014Кб, 2000x1350
2000x1350
03.png 2985Кб, 2000x1350
2000x1350
05.png 3050Кб, 2000x1350
2000x1350
Аноним 04/11/25 Втр 03:10:38 348009 432
image.png 1185Кб, 1535x522
1535x522
c6aa7e1e-15a4-4[...].jpg 195Кб, 1680x1120
1680x1120
Сука народ как пикрил хуйню развернуть то? Чтоб все параллельно под углом лежало мля.
Аноним 04/11/25 Втр 05:43:48 348010 433
Аноним 04/11/25 Втр 10:46:09 348011 434
>>347333 (OP)
Сука да как в супстенсе сбросить настройки кисти? Тыкнул случайно на какую то говнокисть и она мне сломала все кисти, таким образом, что либо работает как стерка либо красит белым нахуй и хули я с эти делать должен>?
Аноним 04/11/25 Втр 14:14:49 348012 435
>>348011
>да как
Это секрет
👉🏻👈🏻
Аноним 04/11/25 Втр 14:53:09 348013 436
>>348010
Типо что бы в прямоугольник это все развернуть? Все равно говно получается.
Аноним 04/11/25 Втр 17:36:47 348014 437
Аноним 04/11/25 Втр 17:38:07 348015 438
>>348012
>>348014
а лучше покажи, потому что нейронка говна какого то насоветовала несуществующего, ебал я в рот эти тааайные знания нахуй которые невозможно захохолить..
Аноним 04/11/25 Втр 17:49:48 348016 439
>>348012
дотыкался нахуй сам до ответов, шоб ты мизинцами скатиняка такая бился пожизненно каждый ебучий день хандон, гад.
Аноним 04/11/25 Втр 18:46:24 348017 440
>>348016
страдай нейродебил
Аноним 04/11/25 Втр 20:58:12 348018 441
tenor.gif 8010Кб, 450x337
450x337
>>348017
Буквально то же самое хотел написать но ты меня опередил.
Аноним 04/11/25 Втр 22:00:51 348019 442
Window.jpg 1382Кб, 1657x1657
1657x1657
Window2.jpg 1265Кб, 1657x1657
1657x1657
>>348009
Если ты надеешься натянуть на эту арку тайловую текстуру каменной кладки - забей, не выйдет. Швы имеют одинаковую толщину не зависимо от радиуса и угла в арке, на которых они расположены. А у тебя так не выйдет. Либо хуярь камни и швы в модели, натягивай на них разные материалы и получай довольно гибкое решение (пикрелейтед), либо рисуй текстуру для этого участка.
Аноним 05/11/25 Срд 16:06:38 348028 443
>>348009
>>348013
Все там нормально получается, разверни арку в ровный прямоуольник, подбери масштаб, подбери нормальную текстуру. Ну да, будут искажения, те кирпичи, что ближе к цетру будут утянуты, те что дальше - будут растянуты. Можно добиться чтобы это не сильно ебало визуал. Ну либо, блядь, открывай ЗБраш скульпть этот участок уникально, запекай тектуры, окрывай СубстансПеинтер и раскрашивай кирпичи сам. Ну или в Субстанс Дизайнере рисуй сразу тексуру. В общем вариантов у тебя несколько, выбирай сколько ты готов пердолиться.
Аноним 05/11/25 Срд 16:10:36 348029 444
>>348011
Когда у меня пиздит кисть, я просто закрываю и открываю проект. Часто кись может вообще перестать рисовать, это внутренний баг с которым ниче не могут придумать.
Аноним 06/11/25 Чтв 13:16:06 348042 445
>>348029
заебёшься открывать-закрывать, особенно если 4к+ сложный обьект. Когда отьёбнёт в следующий раз проверяй:
Flow
Grayscale
stroke opacity

И жмай restore defaults везде где можно в менюшке пейнта, ну и удаляй всякие альфы и прочее, после этого выбирай ту же кисть или другую и шайтан машина заработает, может можно и как то проще не знаю, но местные додики будут хранить этот "секрет" до конца.
Аноним 06/11/25 Чтв 16:08:29 348044 446
>>348042
>и шайтан машина заработает
Вспомнил подробности бага. Когда кисть перестает рисовать там в првевьюшке мазка по шарику написано No Material и это никак нельзя пофиксить. Ну или я просто не знаю как.
Аноним 06/11/25 Чтв 17:46:07 348062 447
image 11Кб, 391x75
391x75
image 11Кб, 255x164
255x164
Хочу просто поменять цвет курсора кисти, мне че блять надо плодить-клонировать кисти-ассеты чтобы его сохранить?
Они там ебанутые? Что за хуйню сделоли
Аноним 06/11/25 Чтв 19:11:34 348066 448
krampus (202511[...].png 224Кб, 2084x2084
2084x2084
Есть у меня вот такой рисунок, как его превратить в подобие барельефа? Чтобы белые области были выпуклые, а черные как бы вдавлены, чтобы между ними был плавный переход.
Рисунок простой, я его перевел в вектор, кривые в меш, с этим проблем нет. Но я не понимаю, как сделать ровный красивый переход от выпуклого к черным линиям? Небось надо будет опять ноды ковырять...
Аноним 06/11/25 Чтв 19:30:25 348067 449
>>348066
Просто разблюрь чуть-чуть и через альфу выдави.
Аноним 06/11/25 Чтв 19:38:43 348068 450
>>348067
Мне показалось это шиза какая-то, так чтобы нормальная детализация была нужно два раза по 5 сабдивов накатить на плейн, там под 4 мульта полигонов выходит лол.
Аноним 06/11/25 Чтв 19:40:11 348069 451
>>347970
>Вся топовая персонажка моделится по концептам
Персонажка лепится скульптом и кроится-симулится в марвелусе.
А потом это всё ретопают.

Пошёл нахуй со своим троллингом, я зову модератора.
Аноним 06/11/25 Чтв 20:10:42 348070 452
image.png 404Кб, 1330x1078
1330x1078
>>348067
>>348068
Ну и еще тогда белые области остаются плоскими, а не полукруглыми, это что-то близкое к обычному булину.
Аноним 06/11/25 Чтв 20:25:14 348071 453
2025-11-06202416.jpg 308Кб, 2530x1319
2530x1319
>>348066
> Небось надо будет опять ноды ковырять...
Либо да, либо блюр и дисплейс-модификатор
Аноним 06/11/25 Чтв 20:26:34 348072 454
>>348070
а схуяль они будут неплоскими если на них градиента нет?

ну тогда делай копию чёрного и от неё делай Proximity, который линеен и на который можно накинуть Map range + нужную кривую
Аноним 06/11/25 Чтв 20:29:05 348073 455
2025-11-06202829.jpg 268Кб, 2539x1147
2539x1147
Аноним 06/11/25 Чтв 20:46:53 348074 456
Screenshot 2025[...].png 571Кб, 1906x1097
1906x1097
Screenshot 2025[...].png 547Кб, 1954x1113
1954x1113
Screenshot 2025[...].png 583Кб, 1953x1045
1953x1045
>>348072
>а схуяль они будут неплоскими если на них градиента нет?
Так я о том и говорю, что нужен тогда какой-то другой способ.
К тому же я сейчас понял, что рога и нос мне нужно сделать выпуклыми, хоть они и нарисованы черными. Двумя дисплейсами получается хуйня, потому что второй портит первый.
Бля, все это предполагалось задачкой на 10 минут, а сейчас я вообще не понимаю как сделать по красоте.
Аноним 06/11/25 Чтв 21:45:31 348075 457
image.png 1000Кб, 1250x1026
1250x1026
Аноним 06/11/25 Чтв 23:54:37 348079 458
>>348074
а ты намажь кисточкой вертекс группу и сделай дисплейс по ней. А второй по её инверсии
Аноним 06/11/25 Чтв 23:57:59 348080 459
>>348079
Или просто правильно расслои масочки свои.
Плюс в твоём случае вместо дисплейс-нормал достаточно дисплейс-Z
Ну и мидлевел 0
Аноним 07/11/25 Птн 00:00:12 348082 460
>>348080
или напротив мидлевел оставляешь 0,5
и соответственно рога и нос белые, что было белым — серое, чёрное остаётся чёрным. Всё.
Аноним 07/11/25 Птн 00:01:59 348083 461
А за использование сабдивижн сурфейс для обычного подразделения поверхности швабру тебе в жопу. Но узким концом.
Переключи на симпл-димпл
Аноним 07/11/25 Птн 08:15:53 348085 462
image.png 1463Кб, 1024x1024
1024x1024
image.png 2404Кб, 1024x1024
1024x1024
image.png 2379Кб, 1024x1024
1024x1024
На wildcat.cgtrader.com снова появились задания по преобразованию нейрослопа в модельки

180 баксов за пикрилы, и после выполнения за тобой право продавать свой высер на площадке
Аноним 07/11/25 Птн 09:25:57 348086 463
>>348085
>wildcat.cgtrader.com
Он чем-то отличается от cgtrader.com и там можно РАБотать русским? Или зачем это здесь?
Аноним 07/11/25 Птн 10:01:04 348087 464
image.png 118Кб, 529x245
529x245
image.png 339Кб, 1608x966
1608x966
>>348086
Я диванный эксперт, конечно, но вижу так

У cgtrader'a есть разделы:
очевидный сток с модельками
раздел, где можно свою 3д модель превратить в нейрослоп
всратый раздел для фрилансеров
и wildcat. В нём выкладываются задания, которые кто успел тот и взял. Чтобы задания брать тебе только тестовое надо пройти. Мне нравится иногда выполнять какое-нибудь простенькое говно, тем более порой ценник выставляют неадекватный сложности, при чём в половине случаев в пользу выполняющего. Все спеки написаны, так что что-то не так сделать сложно, общение с людьми происходит только при проверки модельки

ЯРУСССКИЙ, так что для русских можно. Но вывод бабок с внутреннего кошелька для нас только на пейпал
Аноним 07/11/25 Птн 12:12:29 348088 465
>>348085
>>348087
Как вы попали на Жидтрейдер? Там же русских изгнали нахуй. В казахстан что ли релоцировались?
Аноним 07/11/25 Птн 12:50:17 348089 466
image.png 34Кб, 1704x773
1704x773
>>348088
Проверил акк, у меня там шиза какая-то, я русский, налогоплательщик казахстана, живу вообще в индии. Нахуевертил пока путешествовал, но прокатило

Обосрался, получается, на счёт того, что русским можно. Прошу прощения
Аноним 09/11/25 Вск 00:55:01 348097 467
изображение.png 286Кб, 652x941
652x941
Такое уродище ебаное на скорую руку
Аноним 09/11/25 Вск 01:16:45 348098 468
изображение.png 341Кб, 710x973
710x973
Хотя не, еще попердолил
Аноним 09/11/25 Вск 07:05:59 348099 469
>>348097
уродище или нет, но оно в рамках несколько стилизованного правдоподобия. Очень большой и широкий рот, очень крупный широкий нос. Но так бывает.
Аноним 09/11/25 Вск 12:14:15 348100 470
ъ.png 2206Кб, 1368x971
1368x971
Выстрадал говно
Аноним 10/11/25 Пнд 00:11:38 348102 471
изображение.png 650Кб, 700x1026
700x1026
изображение.png 537Кб, 515x784
515x784
>>348099
да бывает
точик тоже чучут 3д
Аноним 10/11/25 Пнд 00:49:05 348103 472
>>348102
Нуненаю... По нетекстурированным больше негром виделся. Из того типажа продубленных ветром и солнцем дикарей из саванны.
Аноним 10/11/25 Пнд 01:06:18 348104 473
>>348103
Да на стадии скульпта такие вещи сложно нормально осозновать, но вообще у негров намного более широкий кончик носа
Аноним 10/11/25 Пнд 01:49:56 348106 474
clock turrel do[...].png 2294Кб, 1080x1920
1080x1920
Доделал это говно, наконец-то. Скучновато, мб, но мы с ноутом уже не вывозим. В вензелях снизу почти 3кк поликов вышло, перебор какой-то, но не понимаю, как сделать такие орнаменты геометрией без дикого количества полигонов.
А так, рейт, что ли.
Аноним 10/11/25 Пнд 03:15:49 348107 475
>>348106
а оно сложится? Выглядит так, что немного цеплять будет.

Странная фокусировка детализации на мелкой резьбе внизу аж под пулемётом.
Аноним 10/11/25 Пнд 10:21:07 348108 476
Планирую попробовать скатиться в скульптинг.
Не смог отыскать свой старый планшет.
Планшет сильно помогает или теркбола/мышки достаточно?
Аноним 10/11/25 Пнд 10:32:58 348109 477
>>348108
>или теркбола/мышки достаточно
Нет. Шизов, которые на мышке нормально скульптят, можно по пальцам пересчитать. Тебе каждую секунду придется дрочить настройки кисти.
Аноним 10/11/25 Пнд 11:04:31 348110 478
>>348109
Спасибо, заказал себе интуос среднего размера.
Раз уж решил купить что-то, заодно попробую наконец Спейс мышку, как давно мечтал.
Аноним 10/11/25 Пнд 16:32:21 348115 479
image.png 408Кб, 1340x1226
1340x1226
image.png 588Кб, 1252x1276
1252x1276
>>348008
Осталось текстурку доделать и будет готово.
Аноним 10/11/25 Пнд 16:46:41 348116 480
>>348108
Скульптить мышкой можно, но в основном крупно и грубо. Либо накладывая объём очень тонко и медленно штрихами.
Это жутко неудобно и бъёт по запястью сильно.

3д-мышь хороша в основном для моделирования комплексных структур в CAD. Когда постоянно нужно куда-то подлезть.

В скульпте же достаточно подвесить на хоткей переключение между режимами вращения поворотного стола и трекбола.
Аноним 10/11/25 Пнд 20:31:15 348122 481
Аноны, а можете посоветовать годных гайдов по композу в Nuke? Хочу научиться своими рендер-пассами. Мне вообще прям для нуба, потому что я чёт совсем в этом не шарю.
Аноним 11/11/25 Втр 01:11:25 348124 482
teapot.png 1757Кб, 1920x1080
1920x1080
teapot without [...].png 1788Кб, 1920x1080
1920x1080
Чаю хотите?
Аноним 11/11/25 Втр 11:17:42 348127 483
Аноним 11/11/25 Втр 12:23:16 348129 484
Стоит 5-ку бету качать? Норм работает?
Аноним 11/11/25 Втр 14:07:19 348130 485
>>348129
Сегодня релиз уже вроде должен быть.

За скульпт могу сказать что в 5.0 undo работает намного быстрее на тяжелых моделях.
Аноним 11/11/25 Втр 14:09:11 348131 486
>>348129
Как обычно — для пощупать, для обучения, для мелких проектов, где потери не опасны.
Аноним 11/11/25 Втр 18:28:34 348138 487
turret.png 1817Кб, 1920x1080
1920x1080
Аноним 11/11/25 Втр 23:04:26 348146 488
image.png 1178Кб, 1671x1058
1671x1058
Почему у инсета нет чего-то вроде клиппинга? Чтобы вот эти лишние точки удалялись и создавались новые на пересечении контура.
Аноним 12/11/25 Срд 03:31:34 348147 489
image.png 222Кб, 802x625
802x625
Подскажи, анонче, почему один из объектов потемнел и начал артефактить. Я походу что-то случайно нажал, а как отменить без понятия
Аноним 12/11/25 Срд 07:53:29 348148 490
>>348147
дубликат поверхности скорее всего
Аноним 12/11/25 Срд 13:26:25 348149 491
image.png 171Кб, 971x1029
971x1029
>>347333 (OP)
Напомните, как заострить угол у path'a?
Аноним 12/11/25 Срд 13:29:53 348150 492
>>348147
судя по точкам ты заэкструдил или бевелнул, можешь попробовать наметить швы, выделить через ctrl+L и удалить лишний слой. если в этом действительно есть смысл, а так в переделку, либо искать автосейв в папке
Аноним 12/11/25 Срд 17:35:54 348153 493
>>348146
потому что это итеративная и довольно медленная в работе симуляция.
На больших мешах часто проще обработать гн-инструментом после, чем обрабатывать во время правки.

Поставь аддон Inset straight skeleton, он такое делает.
Аноним 12/11/25 Срд 17:36:40 348154 494
>>348149
1. добавить точек вокруг угла
2. если все, то понизить порядок целевой гладкости (Order)
Аноним 12/11/25 Срд 17:37:20 348155 495
>>348149
п.с. совсем острым сделать нельзя. Нурбсы не поддерживают такое. Только Безье
Аноним 12/11/25 Срд 17:55:31 348156 496
>>348154
>>348155
Это да, но я почему то помню что был какой-то хоткей который без возни заострял, мб спутал с чем то.
Аноним 12/11/25 Срд 20:27:48 348157 497
>>348156
даже для Безье такого хоткея нет. Только переключение на свободные рукоятки, но это только режим угла. Рукоятки остаются на месте, угол не разрушается.

Скорее у тебя какой-то аддон был.
Аноним 12/11/25 Срд 22:48:06 348159 498
Есть какие-то аддоны для упрощения работы с ассетами? Куда-то там в папочку сохранять отдельный файл, в нем ассетами отмечать, ну так лень пиздец. Почему нельзя просто пкм - отправить в ассеты?
Аноним 13/11/25 Чтв 01:57:42 348162 499
>>348159
>>348159
помечаешь всё что нужно как ассеты, делаешь Save copy и сохраняешь в папку ассетов.
Всё.

Максимум, что позволительно и безопасно — экспортировать в отдельный файл выбранное.
Писать в уже существующий файл чревато нарушением безопасности и поломкой файла: запишешь другой версией блендера в основную библиотеку и пизда библиотеке.
Аноним 13/11/25 Чтв 19:51:44 348169 500
А че всех устраивает ориджин ставить через костыль с 3д-курсором? Почему не сделать нормально?
Аноним 13/11/25 Чтв 23:16:23 348171 501
image.png 170Кб, 1119x875
1119x875
>>348169
>Почему не сделать нормально?
потому что уже давно сделано нормально
Аноним 14/11/25 Птн 14:29:07 348176 502
2025-11-14142518.jpg 124Кб, 1821x579
1821x579
>>348169
0. Это легаси с лохматых времён. Профессионалы или за наносекунду отщёлкивают джва действия или пользуются аддоном.
1. Это концепция блендера: сначала выделяешь то, с чем работаешь, потом командуешь и оно срабатывает одним выстрелом за один минимальный расчёт.
2. Есть встроенная ромашка, которая даёт origin to selection. Ориджин к курсору нужно использовать тогда, когда это некая свободная ни на что не ориентированная точка. Обычно это не так.

Сдвиг ориджина наживую означает стопицот раз пересчитать позиции точек на каждый пиксель, на который ты сдвинул гизму.


Попробуй засабдивь сюзанну на 6 миллионов и проверни вот это:
>>348171
Поймёшь, почему сдвиг наживую плохая идея.

Альтернативы идеальной этому нет. Допустим отключать расчёт пока пользователь двигает + давать паузу некоторую. Но тогда надо а) замораживать дубликат объекта на месте (при сдвиге ориджина геометрия по сцене сдвигается). б) будет лаг после того как пользователь подвинул и отпустил.

Но дизайн можно обдумать таки.
Аноним 14/11/25 Птн 17:18:21 348179 503
PXL202511141416[...].jpg 1136Кб, 3072x4080
3072x4080
Немного пожалел, что взял про версию с кнопками.
Если кладу руку как на картинке, то при пивоте назад я немного двигаю и вместо просто наклона, идёт наклон со сдвигом. А если взять как бы сверху, то до кнопок не дотянуться.
Надеюсь привыкну и это перестанет происходить.
В целом, мега весело когда можно одновременно по всем осям летать. С кламотрекболом не сравнится, конечно.
Аноним 15/11/25 Суб 00:18:19 348181 504
>>348179
штука прикольная, но дорогая и реально полезна при конструировании чего-нибудь. Чисто для создания поверхностей не особо нужна.
Аноним 15/11/25 Суб 09:37:19 348182 505
image 254Кб, 1101x794
1101x794
>>348169
>>348171
Я через квик фаворитс многое делаю, оч удобная штука советую. Причем она для обджект мода и для едита своя и для других мест тоже.... а для клавиатур без нюмпада ваще незаменимая штука.
Аноним 15/11/25 Суб 21:15:58 348185 506
>>348181
Можешь порекомендовать, как забиндить кнопки?
Я буду пользоваться спейсмаусом и планшетом.
До этого пробовал блендер один раз на 2.8х или вроде того и выполнил один курс с планетоидом и космическим корабликом, так что не помню практически ничего и сейчас начал просто с нуля курсы смотреть.
Если возможно, я бы хотел убрать клавиатуру вообще (кроме использования цифр), если это возможно.
Аноним 16/11/25 Вск 00:37:52 348186 507
>>348185
с 3д-мышью не работаю, а с планшетом да.
И на мыши и на планшете однозначно рекомендую сетап, при котором панорамирование на ПКМ (и 3ю кнопку пера).
А меню контекстное вынести или на кнопку планшета, или на олдскульную W или пользоваться кнопкой «меню» с клавиатуры. Тут сам смотри, куда комфортнее тянуться.
Так как у тебя освобождается 2я кнопка пера (ты можешь всё вращать 3д-мышью), то можешь кинуть меню туда, например.


А вообще ты поработай и прикинь, какие действия самые частые, важные и напрягают пальцы. Вот их и упрощай.
Аноним 16/11/25 Вск 00:41:00 348187 508
>>348186
Спасибо.
На форче тоже порекомендовали все же сначала дойти и попробовать скульптинг и тогда уже станет понятно, что чаще всего используется, потому что все немного по своему это делают.
Аноним 16/11/25 Вск 11:55:54 348189 509
>>348181
>полезна при конструировании чего-нибудь
Абсолютно бесполезна при конструировании. Используют ее только чекеры, которые зазоры в сборках промеряют. Ещё одна хаута, которую впаривают управленцам и закупщикам, наряду с "профессиональными" видимокартами. Цифровой блок под левую руку конструктору в разы полезнее. Ну ещё Alt и Shift на дополнительных кнопках мыши.
мимо инжинегр
Аноним 17/11/25 Пнд 00:26:30 348211 510
>>348189
А у моих знакомых инженеров и около обратное мнение.
Говорят, збс именно в том, что можно быстро влететь куда надо и развернуться куда надо, повертеть модель «будто в руке» в режиме трекбола.

Ащемта навигация — основная задача этой приблуды.

Она не является ни ультимативной, ни почти незаменимой как графический планшет. И всё же удобства прибавляет.

Ну и денег за неё неадекватно дохуя хотят, что пруфанула пара самодельщиков, запиливших себе кастомные аналоги, причём с качеством движения получше (подшипники, дроч с калибровкой, больше металла и жёсткости)
Аноним 18/11/25 Втр 04:10:32 348217 511
gg.png 261Кб, 348x900
348x900
>>347333 (OP)
Анончики, подскажите, в нынешней версии 4.5.4 где вот эти настройки теперь?
Пффф...я не понимаю, зачем всё постоянно перемещать куда то...
Аноним 18/11/25 Втр 05:27:07 348219 512
>>348217
движок сменился. Сменились настройки
1. выбери Иви как рендер
2. там же
Аноним 18/11/25 Втр 05:50:55 348220 513
>>348219
>выбери Иви как рендер
У меня он и так выбран
>там же
Там нет, анон...
Аноним 18/11/25 Втр 07:15:28 348221 514
2025-11-18071344.jpg 41Кб, 570x517
570x517
2025-11-18071508.jpg 29Кб, 597x381
597x381
>>348220
Вот это оно.
Я же сказал, настройки изменились. Другой движок.
Аноним 18/11/25 Втр 15:13:11 348226 515
Есть ли способ засиметрить скульпт локально? В зебре через маску работало, в блендере не работает(.
Аноним 18/11/25 Втр 19:36:20 348227 516
>>348221
Спасибо, анончик!
Всё получилось

Воу 5.0 вышел
Аноним 19/11/25 Срд 01:08:22 348230 517
>>348226
объясни как это.
Локально относительно чего?

Типа поставить курсор в точку и вокруг него налепить симметричный узор?
Аноним 19/11/25 Срд 01:22:41 348231 518
>>348230
Думаю, имеется в виду симметрия, например, для части меша при асимметричном остальном меше.
Типа, симметричные глаза при асимметричном рте и тд.
Аноним 19/11/25 Срд 01:51:01 348232 519
>>348231
так тут ничто не мешает включить симметрию, пока глаза делаешь и отключить, когда рот.

Какой смысол?
Аноним 19/11/25 Срд 03:16:32 348233 520
2025-11-1903-12[...].mp4 6913Кб, 2560x1388, 00:00:07
2560x1388
2025-11-19031617.jpg 65Кб, 1161x488
1161x488
>>348232
Чуть баловства с геонодами для демки курса.
Аноним 19/11/25 Срд 04:55:03 348234 521
2025-11-1904-54[...].mp4 5499Кб, 2560x1388, 00:00:08
2560x1388
>>348233
простейшая симуляция типа динамикпэйнта
Аноним 19/11/25 Срд 09:49:46 348236 522
image.png 563Кб, 1374x1346
1374x1346
image.png 701Кб, 1232x1252
1232x1252
Аноним 19/11/25 Срд 12:22:27 348238 523
>>348230
>>348231
>>348232

Да локальная симметрия для части модели, типа ухо скульптил скульптил наскульптился и понял что проебался, не включил симметрию. Как засиметрить наскульпченное ухо онли?
Аноним 19/11/25 Срд 12:58:09 348239 524
Двачик, в 5 блендере нет обещанного хуман меша в ассетах. Если есть дай скриншот где. Плиз. Блендер скачал 2 часа назад с оф сайта. Хотел на работе на досуге арморы поделать(
Аноним 19/11/25 Срд 13:54:06 348241 525
>>348238
аа, для этого. Функция Symmetrize по маске вернёт тебе ухо с другой стороны.

>>348239
на сайте у них есть жы, скачай.
Аноним 19/11/25 Срд 13:59:16 348242 526
>>348241
>Функция Symmetrize по маске вернёт тебе ухо с другой стороны.

>>348226
Аноним 19/11/25 Срд 14:08:03 348243 527
>>348242
а вот нет, я напиздел, симметрайз игнорирует маску :(

То есть нужно снять копию, в ней симметризировать и из неё вырывать куски, ставя поверх испорченных
Аноним 19/11/25 Срд 15:30:34 348245 528
2025-11-1915-27[...].mp4 23077Кб, 2560x1388, 00:01:39
2560x1388
>>348242
Если начерно лепишь, то идея такая.

Если это сабдив, то уже надо вырезать кусок и пришивать как отдельный остров.
Аноним 19/11/25 Срд 22:12:20 348247 529
>>348245
Проще конечно в зебру метнуться и там нормально фиксануть.
Но спасибо, возьму на заметку.

У них там в планах нету допилить это? Как бы логично что по логике вещей всякие модификации к маскированной части не должны применяться.
Аноним 19/11/25 Срд 23:14:19 348250 530
tracer-back-pro[...].webp 71Кб, 1080x900
1080x900
Анона, подскажи, где можно взять ассеты или сцены комнат\ванной всего такого для рендеров типа пикрил? Модели персов я уже нашел .

И еще нубовопрос, как выставлять нормальный свет?
Аноним 19/11/25 Срд 23:16:37 348251 531
>>348247
>У них там в планах нету допилить это?
я хз, потому что впервые такой запрос вот от тебя услышал.

Поищи есть ли рекветс на Rightclockselect, если нет — запили.

Обычно в такой ситуации я довольно рано замечаю косяк и откатываю через Ctrl+Z. Или revert файла или его предыдущего бэкапа.

Более того, чтобы реализовать вот это нужно вырезать немаскированное, скопировать симметрично маскированное, вставить, сшить края, которые могут и не совпадать точно.
Или буликом врезать эту часть. Надо, кстати, попробовать новым манифолдом скульпт порезать
Аноним 19/11/25 Срд 23:16:43 348252 532
image 3951Кб, 3000x1080
3000x1080
image 4685Кб, 3000x1080
3000x1080
Не понимаю, нахуя они убрали этот маткап? Стало хуже.
По другим вопросов нет.
Аноним 19/11/25 Срд 23:19:42 348253 533
>>348250
можно попробовать поискать на скечфабе или был какой-то сайт с пригоршней бесплатной мебели. В любом случае поисковики в помощь.

Норм свет — учиться по материалам для фотографов и киношников. Первое, что стоит выучить — классическую тройку рисующий-заполняющий-задний. Следом что такое голливудский свет.
Работать желательно от самого тусклого и вносящего наименьший вклад источника, потому что на освещённой сцене работать с таким менее удобно: тупо видно хуже, особенно на превью.

И говёный материал светотень не исправит, только скрыть может
Аноним 19/11/25 Срд 23:27:04 348254 534
>>348253
По мебели анон подсказал аддон для икеевской мебели, мне больше все остальное нужно для обстановки.

>Норм свет — учиться по материалам для фотографов и киношников
А есть что-то более приближенное к Блендеру. Потому что та же мощность источников света тут явно не соответствует реальным
Аноним 19/11/25 Срд 23:28:18 348255 535
2025-11-19232414.jpg 45Кб, 710x267
710x267
>>348252
ну перенеси из предыдущего Блендера.

Вообще он так себе форму показывает. А в блике вообще она не читается.
Я его тоже у себя удалил ещё до того как они это сделали.

Так же знаю профессионалов, которые ратовали за выброс именно этого маткапа (слева ) в пользу того, что справа, но допиленного.

Мой набор со временем схлопнулся вот до этого. Красным зачёркнуты крайне редко используемые.

Использую преимущественно для теста поверхности. Для демонстрации студиолайт + воркбенч материал актуальнее
Аноним 19/11/25 Срд 23:29:54 348256 536
>>348254
>та же мощность источников света тут явно не соответствует реальным
Это последнее, о чём надо думать.
Мощность и на глаз можно крутить, только масштабы объектов реальные ставить нужно.

А вот положение и относительная друг друга сила — эт художка.
Аноним 19/11/25 Срд 23:30:35 348257 537
>>348251
Раньше тоже как-то спрашивал итт, ответа не дождался и пошел в браш.
Бывает иногда, когда просто поймал ритм и наслаждаешься скульптом и забываешь контролить, особенно когда модель нужна не симметричная а местами симметричная, туда сюда переключаешь и запутываешься.
В этот раз бэкап спас, по тупому получилось, просто заработался вечерком, сделал симметрию зада перса (перед не симметричный) с накинутой маской уверенный в том, что сработает как в браше (даже не задумался что может не сработать) и пошел спать, а утром охуел что все формы, складочки которые я наскульптил вечерком стали одинаковыми и слева и справа.
Аноним 19/11/25 Срд 23:42:44 348258 538
>>348255
>Вообще он так себе форму показывает. А в блике вообще она не читается.
ну хуй знает, он отлично всякие косяки показывал хардсурфейсах, без уродских линий чекера, в движении естественно - >>348075 частенько им пользовался.
Так то да, естественно добавлю, тут посмотрел https://projects.blender.org/blender/blender/issues/104285 и не понял причины, по остальным вопросов нет, хорошо сделоли.
Аноним 20/11/25 Чтв 00:00:46 348260 539
2025-11-1923-53[...].mp4 29817Кб, 2560x1388, 00:01:36
2560x1388
2025-11-19235851.jpg 111Кб, 1653x561
1653x561
>>348257
Ну да, бывает такое.
Со складочками и прочим мелким полурельефом проще.

Можно разгладить скульпт в ключевом месте и шринкрапнуть на бэкап. У меня даже сырой инструмент есть.
На видео его действие и проблема.

Надо sample nearest менять на что-то получше, но с мелочовкой и так работало. Через Sample UV не хочется: не всегда есть УВ, убивается она воксельремешем.
Но вообще можно бы предлагать на выбор как сэмплировать.

Устройство примитивное. Из плюсов — оно наживую снимает с копии. Но если меш тяжёлый, можно маску заранее нарисовать, а потом модификатор включить.

Что думаешь, анончик, может надо бы маску рисовать не на реципиенте а на доноре? Вроде и так и так может быть полезно.
Аноним 20/11/25 Чтв 00:04:55 348261 540
image.png 924Кб, 1482x788
1482x788
>>348258
так вот же показали, что поверхность читается плохо в сравнении с версией из 2,79 где был мелкий шум, по которому читалось яснее.
Аноним 20/11/25 Чтв 00:32:08 348263 541
image 1418Кб, 1488x785
1488x785
>>348260
Думаю, что все же разрабам неплохо было бы просто доработать симметрию в скульпте шоб как в зебре работало, а так это все костыли.

>>348261
> в сравнении с версией из 2,79 где был мелкий шум, по которому читалось яснее.
Хуйню какую-то показали, на статичной картинке, повторюсь, что в движении надо смотреть, он хорошо работал . в 2.79 какая-то грязь а не шум. Чекеро-дебил похоже какой-то протолкнул.
Аноним 20/11/25 Чтв 01:14:52 348264 542
>>348263
На маткапе шум. На цилиндрических поверхностях он превращается в направленные полосы.

В движении яснее, конечно, только ты по всем мелочам на каждом кадре глазами не пробежишь.
В том и соль, что в нескольких ракурсах посмотрел и быстро запалил проблему. А с гладкими маткапами у тебя попросту мелкая вмятинка может всегда попадать мимо границы блика и тени.

Стандартные маткапы как раз должны помогать замечать косяки, в том числе зелёным юзерам, а не тем, кто с зеброй миллиметр за миллиметром ощупывает, а потом ещё раз с вертикальной зеброй.
Аноним 20/11/25 Чтв 07:30:27 348266 543
HEADSHOULDERSMP.mp4 5956Кб, 2000x1350, 00:00:20
2000x1350
REND01.jpg 566Кб, 2000x1350
2000x1350
REND02.jpg 749Кб, 2000x1350
2000x1350
REND03.jpg 718Кб, 2000x1350
2000x1350
>>348236
В С Ё
шапка 1.5к трис
плечи 500 трис

следующим буду делать зилота тзинча
если бы вы видели концепт вы бы ахуели от того сколько там придётся скульптить
Аноним 20/11/25 Чтв 22:50:36 348277 544
Давайте уже перекот. Только не как в прошлый раз
Аноним 20/11/25 Чтв 23:59:35 348278 545
Анончик тут симуляция волос и одежды через геоноды!!
КАААК!
https://x.com/MJV3D
Аноним 21/11/25 Птн 00:00:21 348279 546
1.png 273Кб, 1525x948
1525x948
2.png 550Кб, 1531x1028
1531x1028
Есть идеи как убрать эту штуку на первом пике не добавляя луп как на втором?
Это круг в 72 грани под сабдивом если добавить этот луп то будут артефакты, крис и бевел пробовал в разных вариациях, сделать круг больше чем 72 не могу.
Аноним 21/11/25 Птн 00:01:13 348280 547
>>348277
если кто-то готов хотя бы ссылками картинки пометить, то я готов перекатить, вычитав текст.
В соло мне лень.
Аноним 21/11/25 Птн 04:49:35 348282 548
>>348280
Да выбери любые. Этож формальность
Аноним 21/11/25 Птн 05:02:49 348283 549
>>348282
Ну нет. Это поощрение участников, выкладывающих свои работы.
Многим приятно.
Аноним 21/11/25 Птн 11:22:47 348284 550
Шмурдяк, метнись перекати по шпурику.
Аноним 21/11/25 Птн 16:38:19 348287 551
перекатываю, ждите
Аноним 21/11/25 Птн 16:43:38 348288 552
>>347657
Бро, поделись, я хоть посмотрю, может доделать смогу или наоборот упростить для разных юзкейсов.

У тебя оно чем ограничено?

>>347688
потому что они не хотят прикручивать полусырые продукты, на которые будут сыпаться жалобы, мол там не работает, тут не работает. То есть они сырое регулярно вбрасывают, но НЕ ЗНАЯ насколько оно сырое.
Аноним 21/11/25 Птн 16:45:50 348291 553
>>347651
Это итеративный Вороной и в конце две итерации биения в двух взаимоперпендикулярных направлениях, одно из которых параллельно локальной оси сжатия клетки Вороного.
Ща в шейдеры циклы подвезли уже.
Аноним 21/11/25 Птн 16:49:43 348292 554
>>347610
можно в ГН, радиальная симметрия есть в новом массиве.
Но сегмент сделай сам. Опять же можно его сделать через нарезку.
Олсо лучевая симметрия она обычно ещё и билучевая. То есть каждая часть симметрична относительно своего срединного луча.
А если нет, то как минимум края должны быть таковыми.
Аноним 21/11/25 Птн 17:08:37 348297 555
Настройки X
Ответить в тред X
15000
Добавить файл/ctrl-v
Стикеры X
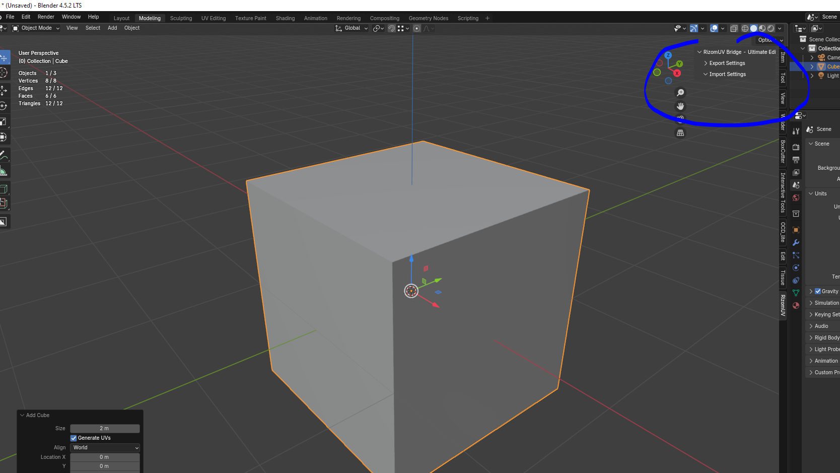
Избранное / Топ тредов