Главная Юзердоски Каталог Трекер NSFW Настройки

Трёхмерная графика

Ответить в тред Ответить в тред
Check this out!
<<
Назад | Вниз | Каталог | Обновить | Автообновление | 523 240 157
Добро пожаловать в юбилейный 265-й тред Блендера Аноним 23/07/25 Срд 23:57:57 346604 1
Screenshot1.png 854Кб, 894x867
894x867
Screenshot2.png 827Кб, 1097x846
1097x846
Screenshot3.png 1101Кб, 752x856
752x856
Screenshot4.png 459Кб, 875x850
875x850
Добро пожаловать в юбилейный 265-ий тред программы Blender — лучшего бесплатного 3D-редактора современности!

Прошлый тред: https://2ch.hk/td/res/345779.html

Blender — это бесплатный 3D-редактор с открытым исходным кодом, который поддерживает моделирование, скульптинг, анимации (2D и 3D), развёртку, текстурирование, монтаж, композитинг, симуляции и многое другое. На данный момент Blender является одним из самых популярных и многофункциональных 3D-редакторов, поддерживающих множество разных режимов работы. Что бы вы не собирались делать с 3D моделями, в Blender наверняка есть инструменты для этого. Blender подходит как для создания рендеров в виде изображения или видео, так и для создания моделей для последующего экспорта в Unity/UE/другие игровые движки.


Скачать: https://www.blender.org/download/

Список хороших аддонов: https://github.com/agmmnn/awesome-blender/

Магазин платных аддонов: https://blendermarket.com/

Подарок от анона: https://disk.yandex.ru/d/aW6oMKJrev1c6Q (самые популярные платные аддоны, актуально на сентябрь 2024го)

Сборник ссылок из старых тредов: https://anon.to/wBZdex



Начальное изучение

Не пытайся освоить Blender методом тыка! Это путь к бессмысленному страданию, в результате которого ты не будешь знать и сотой части реальных возможностей редактора. Оптимальным способом изучения являются видеоуроки на YouTube. При выборе уроков обязательно обращай внимание на версию Blender, используемого в видео — иногда там используются устаревшие версии, которые могут использовать различные способы и инструменты, ставшие неактуальными в нынешнем издании Blender. Обязательно и первым делом посмотри несколько видео по знакомству с интерфейсом и устройством окон.

Примеры хороших туториалов для совсем начинающих:

Английский:

- https://www.youtube.com/playlist?list=PL3GeP3YLZn5ixsnIOIx9tB4v6s-rsw48X

- https://www.youtube.com/playlist?list=PL3UWN2F2M2C8-zUjbFlbgtWPQa0NXBsp0

Русский:

- https://www.youtube.com/playlist?list=PLkxXQ3ugQK2PEUO9a2_FZMmXGXy83P4XN

- https://www.youtube.com/playlist?list=PLW-edvk8DPoAiurQIgT06jfR720tP3GFC


Углубленное изучение

Полноценное изучение инструмента невозможно без практики. Когда ты получишь базовые знания из уроков, то сразу приступай к созданию своих моделей с параллельным гуглежом непонятных моментов. Не рекомендуется начинать сразу со сложных объектов: оптимальнее идти от простого, постепенно повышая сложность. Хорошие объекты для обучения моделированию: пончик, чайник, наковальня, различная мебель. После этого можно переходить к более сложным объектам, таким как автомобили, танки, здания.


«У меня вопрос»

Дабы не быть посланным нахуй с порога перед вопросом в треде поищи в интернете: с вероятностью 95% этот вопрос давно известен и решён. Если же найти ответ не удалось, то задать вопросы по Блендеру можно в следующих местах:

— В этом ИТТ треде

— На реддите https://www.reddit.com/r/blenderhelp/

— На стековерфлоу https://blender.stackexchange.com/

Шапка: https://writeurl.com/HG7mAR4JWpjU96bL

Пердыдущйи тред - https://2ch.hk/td/res/344700.html
Аноним 23/07/25 Срд 23:58:11 346605 2
Screenshot5.png 510Кб, 993x744
993x744
Screenshot6.png 1318Кб, 1419x867
1419x867
Screenshot7.png 1072Кб, 862x870
862x870
Screenshot8.png 197Кб, 669x862
669x862
Аноним 23/07/25 Срд 23:58:29 346606 3
Screenshot9.png 439Кб, 690x855
690x855
Screenshot10.png 267Кб, 600x745
600x745
Screenshot11.png 411Кб, 871x731
871x731
Аноним 24/07/25 Чтв 01:36:54 346609 4
17531922086000.png 186Кб, 517x597
517x597
>>346566 →

Продолжаем искать решение проблемы с летающим телом искать способы приклеить ступни к полу.
Аноним 24/07/25 Чтв 08:35:43 346611 5
image.png 199Кб, 1075x874
1075x874
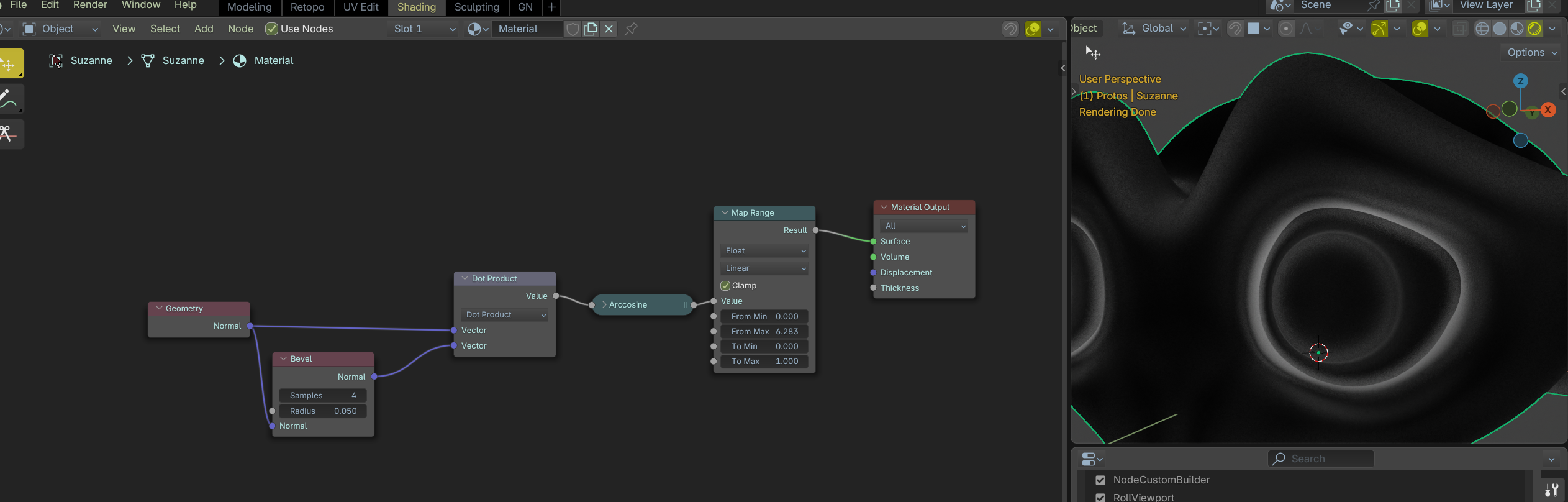
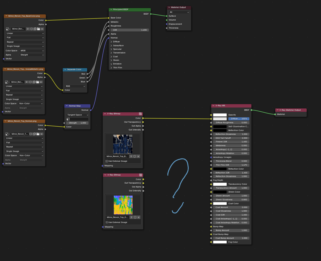
Поставил v-ray, ищу аналог ноды separate RGB. Нужна для ORM/RMAO текстур, в отдельных каналах лежат opacity-roughness-metalness (пикрил), или roughness-metalness-AO. И combine RGB тоже понадобится
Аноним 24/07/25 Чтв 09:04:13 346612 6
1eeaa1145e82f01[...].jpg 15Кб, 603x659
603x659
>>346609
Нахуя тебе сдался дефолтный IK, что ты там такого пиздатого-революционного собрался делать что авториг тебе не подходит?

и нахуя ты пытаешься двигать кости лол?
посмотри правильность перента костей, вдруг отьебнул что то случайно, а проще снеси риг и переделывай заново, тебе тут ни кто не будет расписывать как ригать, для этого гайды есть блять!
https://www.youtube.com/watch?v=M8HlhE44Z4o&ab_channel=CGDive%28BlenderRiggingTuts%29 смотри СВЖДайва хули, у него на старом или этом же есть разбор проблем включительно.
Аноним 24/07/25 Чтв 09:13:44 346613 7
>>346611
Не понял. А из металлика у тебя макаронина во что подключена?
Аноним 24/07/25 Чтв 09:14:54 346614 8
>>346613
Или типа для врея нужны отдельные специальные ноды для любой операции?
Аноним 24/07/25 Чтв 10:08:06 346615 9
3dmodel.jpg 243Кб, 1920x1040
1920x1040
Partsseparation.jpg 238Кб, 1920x1040
1920x1040
Iorifinal.jpg 446Кб, 3843x1951
3843x1951
Думал что запостил в прошлый тред, но забыл.
Аноним 24/07/25 Чтв 13:46:16 346616 10
>>346604 (OP)
> Оптимальным способом изучения являются видеоуроки на YouTube
А мне в треде говорили, что это плохой способ.
Аноним 24/07/25 Чтв 14:28:29 346617 11
>>346616
Плохой, но лучше ничего не придумали.
Аноним 24/07/25 Чтв 14:44:12 346619 12
image 392Кб, 1920x4002
1920x4002
>>346617
Разбираться самостоятельно и без туториалов хуже? Помнится у одного джокера спрашивали, как он стал тридэшником, какие туториалы смотрел, так он ответил, что ничего не смотрел, просто тыкался во все сам. Напиздюнькал?
Аноним 24/07/25 Чтв 14:55:14 346620 13
>>346619
В любом деле конечно лучше самому изобретать велосипед, нежели взять учебник и прочитать.
Аноним 24/07/25 Чтв 15:07:28 346621 14
>>346619
— Доктор, мне всего 50, но в постели я уже практически ничего не могу. А Рабиновичу 70, и он говорит, что для него два-три раза за ночь — обычное дело. Как быть?
— А вы тоже говорите!

В ту же степь торидешников выдающих модель/рендер/анимацию уровня миддла за свою первую работу. Говорить любой дурак сумеет.
Аноним 24/07/25 Чтв 15:35:47 346622 15
>>346621
Понапев Рабинович, это вы?
Аноним 24/07/25 Чтв 15:42:15 346623 16
>>346612
Посмотрю. НО Я ЕЩЁ ВЕРНУСЬ!
Аноним 24/07/25 Чтв 16:38:18 346624 17
>>346609
Скачай нормального персонажа и посмотри. Там есть главная кость, которая из ориджина произростает, и к ней крепятся тазовая кость для рычания и двигания тазом и все контроллеры для рук и ног.
Аноним 24/07/25 Чтв 17:20:41 346625 18
Анон, как мне измерить и сделать конкретные размеры у модели перса? Например обхват талии.

Можно это делать не на глаз, а какой-нибудь рулеткой по кривой?
Аноним 24/07/25 Чтв 17:25:59 346626 19
>>346624
Есть ссылка?
Что такое контроллёры рук и ног?
Аноним 24/07/25 Чтв 17:36:56 346627 20
image.png 1522Кб, 1880x1105
1880x1105
Аноним 24/07/25 Чтв 17:55:58 346629 21
>>346625
Это кубиками с заданными размерами делается. Можно прозрачность включить и вписывать жопу в границы куба, а можно оставить одни эджи без фейсов. Оптимальнее ничего нет.
Аноним 24/07/25 Чтв 18:32:48 346630 22
>>346625
В гоенодах можно смотреть длины курв например
Аноним 24/07/25 Чтв 20:01:20 346631 23
image.png 582Кб, 1033x1205
1033x1205
image.png 574Кб, 1017x1152
1017x1152
>>346604 (OP)
Я что, окупировал тред?

Пикрил просто рисовал текстуру по готовой модельке.
Аноним 24/07/25 Чтв 20:06:46 346632 24
e7d48460b12d384[...].jpg 23Кб, 340x497
340x497
>>346604 (OP)
че посмотреть по рендеру? Быстренько заготовил сцену в иви, посмотрел поглядел - хорошо, но микро тенюшек катастрафически мало, да и большие тени не особо понравились, полез в сайклз, пердел час наверно, рендерю - вообще 0 теней и всё бледное и такое уёбищно пластиковое будто хуй знает с чем сравнить и так практически каждый раз када захожу на сайклс поле.
Аноним 24/07/25 Чтв 20:59:22 346633 25
>>346629
Звучит неудобно и так получится только внешние точки делать, а мен нужет обхват

>>346630
Вот что-то типо такого мне нужно. Если получится вывести длину выделенного лупа или по нему сделать кривую и уже ее посмотреть, то будет норм
Аноним 24/07/25 Чтв 22:01:25 346634 26
изображение.png 270Кб, 1952x1245
1952x1245
>>346633
>Если получится вывести длину выделенного лупа или по нему сделать кривую и уже ее посмотреть, то будет норм
Если выделишь эдж луп в отдельный объект, то с таким сетапчиком простым можно посмотреть его длину.
Аноним 24/07/25 Чтв 22:37:05 346635 27
>>346634
О, спасибо анон. Завтра попробую
Аноним 25/07/25 Птн 18:57:54 346639 28
>>346631
>Я что, окупировал тред?
Ну щас ты самый активный с более-менее готовыми моделями. Так что да, пока что ты
Аноним 25/07/25 Птн 19:04:52 346640 29
>>346631
Вкатунов похоже больше нет. Крутанам больше неинтересно ошиваться на дваче. В треде остался одинокий крутан.
Аноним 26/07/25 Суб 18:47:55 346641 30
image.png 4Кб, 197x125
197x125
Не нашёл в гугле, в Блендере можно включить координаты UW и VW в UV-редакторе?
Аноним 26/07/25 Суб 22:41:40 346642 31
>>346641
В блендере вообще не существует W координаты
Аноним 27/07/25 Вск 19:10:58 346646 32
>>346640
Я пытаюсь вкатиться для глупостей души, смотрю лениво туторы и следую за рассказывающим. Мне пока особо показывать нечего
Аноним 27/07/25 Вск 20:04:53 346647 33
>>346640
Да пиздец, захотел вдруг вкатиться, почти сразу попались видео о том, что нейросетки уже и тут начинают ебать, к тому времени когда я дойду до их уровня они скакнут еще дальше в своих возможностях, как тут не отчаяться в самом начале?
Аноним 27/07/25 Вск 20:54:09 346648 34
>>346647
В любой области будут специалисты опытнее тебя, поэтому делай что нравится пока есть такая возможность
Аноним 27/07/25 Вск 22:01:51 346650 35
Аноним 28/07/25 Пнд 00:03:31 346652 36
>>346650
Я не нашел там никакого гайда, вообще нихуа. Та же проблема, что и с картинками - есть восторженно пишущий идиот с непонятно каким, но очевидно, несъедобным в дальнейшем результатом, и он нихуя не объясняет, как он этот результат получил. При этом сам своих косяков не видит и продолжает спамить, самлрекламироваться и обещать всех похоронить. Крутаны же не могут его даже поправить, потому что он нихуя не показывает кроме картинок.
Я давно ищу способ не ебстись с текстурами, а закидывать в АИ шалон UV и объяснять, чо мне надо. Но воз и ныне там - дрхуя мудаков тренирую лоры на тайловые квадраты, и обещают меня закопать. Родить техпроцесс, который мне нужен они не способны. Даже понять что нужно не способны.
Аноним 28/07/25 Пнд 00:53:55 346653 37
>>346652
>дрхуя мудаков тренирую лоры на тайловые квадраты
Вроде и полезно, а вроде все равно без ручной доработки получается шняга. Поэтому я пока что делаю сам, либо процедурки в блендере, и потом в тайл ее делаю, либо в Сабстанс Сэмплере.
Аноним 28/07/25 Пнд 08:48:43 346654 38
>>346647
Тебе не похуй что там нейронки делают? Они тебе запрещают заниматься 3д что ли?
Аноним 28/07/25 Пнд 08:59:35 346655 39
Аноним 28/07/25 Пнд 09:43:06 346656 40
А такие ролики вообще на блендере делается или на юнити каком-нибудь или на движке самой игры? Я посмотрел геймплей на прости меня Аллах рутубе и охуел от количества рекламы игра вообще не соответствует тому что в этом ролике.
Аноним 28/07/25 Пнд 09:44:04 346657 41
screen-20250719[...].mp4 15470Кб, 720x1612, 00:00:46
720x1612
Аноним 28/07/25 Пнд 09:53:44 346658 42
>>346657
Такие ролики просто рендерятся. В большинстве случаев не риалтайм.
Аноним 28/07/25 Пнд 10:51:50 346659 43
>>346654
скорее всего 3д ему не интересно как занятие или хобби, он думает прежде всего о заработке на 3д, поэтому и опасается за конкуренцию с ии
Аноним 28/07/25 Пнд 11:49:25 346661 44
>>346659
Ну сам себе злобный Буратино тогда.
Аноним 28/07/25 Пнд 12:27:11 346662 45
>>346659
>>346661
Много кому не интересно 3Д как хобби. Если человек хочет сделать комикс или фильм, рассказать историю, то 3Д, конечно, не самоцель. Хуйня в том, что у таких людей нет и не может быть денег для оплаты профи. Да и инструмент им нужен понятный, хорошо описанный и стандартизированный, требования к "профи" ощутимо шире типового "3Д-гуру ваяю пончики и бапп за тонны денех". В результате они, хоть и вау-эффектов не показывают, становятся буквально универсальной командой в одном лице. Хуйня в том, что такие универсалы на собственном опыте словившие все шишки на всех участках техпроцесса совершенно не ценятся. Ценятся вау-аффектологи.
Аноним 28/07/25 Пнд 12:39:45 346663 46
>>346662
Зачем тогда отчаиваться, если в будущем таких людей наоборот ждет сплошной профит?
Аноним 28/07/25 Пнд 12:48:40 346664 47
>>346662
А почему они должны цениться? Любой может встать за станок, намотаться оторвать себе руку по незнанию, но его ценить его за это никто не будет. Наоборот будут считать дебилом что все возможные косяки лбом собрал. Ценятся специалисты делающие результат, всё справедливо.
Аноним 28/07/25 Пнд 13:01:43 346665 48
>>346664
>Ценятся специалисты делающие результат, всё справедливо.
Где результат у этих вау-гуру и нейрослоперов?
Аноним 28/07/25 Пнд 13:05:02 346666 49
>>346665
В командах профессионалов. Ты никогда не задумывался почему 'специалист широкого профиля' это ругательство, культурная форма слова долбоёб?
Аноним 28/07/25 Пнд 13:08:31 346667 50
>>346666
>В командах профессионалов.
То есть во влажных мечтах очередного балабола.
Аноним 28/07/25 Пнд 14:00:43 346668 51
>>346641
Что это и для чего?
Обычно W подписывают дополнительную к основному пространству кординату. Четвёртую к трёхмерному, третью к двумерному не XY.
А тут она нахуя, если текстура заведомо 2д?
Аноним 28/07/25 Пнд 14:09:37 346669 52
seq2-1.gif 6907Кб, 374x500
374x500
2025-07-28140301.jpg 217Кб, 910x1168
910x1168
2025-07-28140908.jpg 307Кб, 1276x1202
1276x1202
Немного картиночек. Со свежих работ.
1. Норникель, реалтайм 3д. Прототипы, геоноды, кривые, скульпт, ретоп, развёртка по потоку огоньков.
Аноним 28/07/25 Пнд 14:47:03 346670 53
>>346668
Меня тож этот вопрос заинтриговал и я немного исследовал темку.
W это как раз и есть третья пространственная координата, только для пространства развертки.
Такое юзают юзали для 3д-текстур или для корректной интерполяции перспективы при проекции.
Например те самые колоритные искажения текстур на пс1 вызваны отсутствием на его гпу поддержки "W" координаты. Т.е. на плойке 2д-шный растеризатор который схлопывает всю геометрию на экранную плоскость.
В современных пайплайах же геометрия во время проекции не схлопывается, а сохраняет свою глубину, т. е "w" координату в скринспейсе.

Но в мире увх это почему-то стало атавизмом. Видимо слишком мало применений чтоб эту третью ногу с собой таскать постоянно.
Аноним 28/07/25 Пнд 14:49:51 346671 54
2025-07-28140532.jpg 95Кб, 807x934
807x934
2025-07-28140452.jpg 126Кб, 1066x1195
1066x1195
2025-07-28140419.jpg 145Кб, 1016x1149
1016x1149
2025-07-28144932.jpg 183Кб, 1232x1001
1232x1001
>>346669
Современная люлька с прибамбасами. LOD, управляемый экран, колёса крутятся, сетка тайлится геонодами.

Пц 4.4 падучий. Проклял его.
После первого же патча переезжаю на 4.5
Аноним 28/07/25 Пнд 14:52:43 346672 55
>>346670
Странновое, конечно. Единственное, что можно реально сделать, это как раз вторую развёртку и читать её как UW
либо смержить две развёртки в трёхмерный атрибут. В современных движках можно записать как vertex color.
Аноним 28/07/25 Пнд 14:57:30 346673 56
2025-07-28145514.jpg 83Кб, 776x1004
776x1004
2025-07-28145708.jpg 248Кб, 798x771
798x771
>>346671
то, что, возможно, никогда и не будет видно. Но есть.
Аноним 28/07/25 Пнд 15:35:43 346674 57
>>346666
>почему 'специалист широкого профиля' это ругательство
Ну объясни это "генералистам", шиз
Аноним 28/07/25 Пнд 15:36:49 346675 58
>>346671
>на 4.5
4.5 - ЛТС же, есть смысл сразу на него прыгнуть
Аноним 28/07/25 Пнд 16:11:55 346676 59
>>346675
>сразу
не учи дедушку кашлять.
https://projects.blender.org/blender/blender/issues/142060#issuecomment-1631308

После запила версии нужно выжидать 1-2 патча, которые пофиксят то, что совсем на поверхности и постоянно касается работы.

4,2 пока для геонодов, 3,6 для моделирования
Аноним 28/07/25 Пнд 16:32:54 346677 60
>>346674
Это которые 'подай поднести не мешай отойди'? Они и так сами знают что из место возле параши, им объяснять ничего не надо.
Аноним 28/07/25 Пнд 16:42:44 346678 61
>>346674
Ну генераглисты в большинстве своем очень посредственны, да они больше знают, больше умеют, но все это зачастую на каком-то средненьком уровне, что в моделинге, что в анимации и т.д., художка вообще отдельный разговор.
Я даже и не вспомню сейчас видели ли когда-нибудь генералиста, который делал все на топовом уровне. 3д непростая штука все таки.
Аноним 28/07/25 Пнд 17:17:06 346679 62
>>346677
Это которые тебе говорят «подай принеси», потому что ты нихуя кроме одного своего пайплайна делать не умеешь и на всё тебе нужны инструкции, которые тот самый генералист знает как минимум, а чаще и умеет сносно.

>>346678
Разумеется, универсалу нужно чуть ли кратно больше времени, чтобы достичь мастерства в отдельных областях.

Но в отличии от «однозадачного» исполнителя он может вывезти проект сам в одну каску, а группа однозадачных даже просто вместе не может.
Аноним 28/07/25 Пнд 17:36:05 346680 63
>>346676
>4,2 пока для геонодов, 3,6 для моделирования
а смысл такого разделения?
что такого переделали в моделировании, что ты заморозился на 3.6 ?
Аноним 28/07/25 Пнд 17:50:08 346681 64
>>346669
>Норникель
Я там жил. азаза.

>>346666
> это ругательство
В смысле моделер не знает как текстуру натянуть, а текстурер не знает как вершинки двигать? Если специализируешься на одной хуйне, то значит должен уметь хоть как-то сделать все остальные этапы производства, естественно сильно хуже и медленнее спеца по этой штуке. Но если знание смежных областей является ругательством, то будешь обсираться на каждом этапе и получать леща от соседнего спеца, который за тобой все косяки должен испровлять. извините наболело
Аноним 28/07/25 Пнд 17:50:31 346682 65
>>346680
Он шиз просто, из серии аутистов которые до сих пор на 2,8 дрочат. В 4,1 что ли или рядом в патчах перелопатили лепку и она пекарню раза в два меньше грузить начала, смысла ниже опускаться нет от слова совсем.
Аноним 28/07/25 Пнд 18:20:29 346683 66
>>346679
>он может вывезти проект сам в одну каску
Смотря какой проект, опять же, большинство этих проектов это какая-нибудь реклама мясорубки местного производителя, да он сделает, замоделит, заанимирует и зарендерит - для местного тв пойдет.
Аноним 28/07/25 Пнд 18:33:28 346684 67
>>346681
Объясни, если я устраивался например текстурить какого хуя я должен моделить ещё? Может мне и риг тоже надо делать, и говномокап чистить, и анимировать, и всё всё всё? То что я умею не значит что я должен это делать. У меня одна задача, работать за себя и вон за того парня будет только конченный.
Аноним 28/07/25 Пнд 18:55:17 346685 68
>>346666
>Ты никогда не задумывался почему 'специалист широкого профиля' это ругательство, культурная форма слова долбоёб?
У тебя инфа из начала десятых. Сейчас ты и жнец, и швец и на хуе дудец. Нишевики, конечно, есть, но это крутаны в своей сфере с огромным опытом. А 95% - это макаки, которых скоро еще и анимации через нейронки кидать заставят.
А если ты вкатываешься, то никто тебя чисто на текстурежку не возьмет.
Аноним 28/07/25 Пнд 19:04:18 346686 69
>>346684
>У меня одна задача, работать за себя и вон за того парня будет только конченный
В таком случае ты не будешь работать вообще. И речь тут не про то, что ты будешь сверх-договора что-то делать, нет. Тут вопрос гибкости, готовности подхватить задачу в случае горящего срока.
Потому что если прижимает дедлайн, и надо замоделить 10 ассетов, а моделлер один, то ты либо пойдешь ему помогать, либо нахуй пойдешь
Аноним 28/07/25 Пнд 19:06:01 346687 70
>>346680
Ничего не переделали, просто вопрос стабильности Блендера.
3.6. в силу обилия патчей максимально стабильный и беспроблемный на данный момент. А так же вполне свежий.

Наоборот геоноды шагнули сильно вперёд, чего стоит только объединение Capture attribute в мультиканал.

Незачем менять версии, если в них нет ничего, что нужно тебе. Потому что профит нулевой будет, а риски новых багов ненулевые.

>>346682
Шиз ты. 2.8 говнище лютое.
Я сейчас не леплю, читай абзац выше.

>>346684
Если ты ничего не понимаешь в структуре меша, в особенностях переложения 3д в 2д и обратно, то ты сделаешь больше косяков.
Так что не должен делать, но уметь и понимать — очень желательно.

>>346685
Тоже ошибочно. Простыни на все профессии от профнепригодных херок — это не то же, что и жизнь. Ну выкатили мне простыню, ну предложили 600 рублей в час. А я предложил им сходить нахуй нанять пять человек, чтобы всё из списка делалось хотя бы нормально.

Но да, ты прав, чисто узко на текстурки предпочтут не брать. Предпочтут хотя бы того, кто умеет развернуть и шейдеры настроить/попечь и затекстурить. А если и ретопнуть со скульпта, то вообще отлично.

Очень сложно работать с человеком, который не умеет ничего кроме своей сферы. Не потому что его нельзя на постоянку нагрузить этим, а потому что он не сможет подстраховать в случае жопы. И приходится мне как генералисту самому подстраховывать и себя и других. А заказчику не так уж важно, что делаю я это не как топ-профи, а весьма средненько (я его об этом извещаю заранее). Ему важно, что проект сдан в срок и работает как надо. А моё «средненько» для большинства пользователей это «почти идеально» и «не вижу проблем»
Аноним 28/07/25 Пнд 19:07:15 346688 71
>>346683
Конечно, когда прорва работы, он её будет вывозить в нереальные сроки. Нужна команда. Хотя бы таких же генералистов. А лучше специалистов.
Аноним 28/07/25 Пнд 19:19:04 346689 72
>>346686
Если ты работаешь на галере где послать лида нахуй с его гибкостью и пониманием нельзя, то тут только посочувствовать могу. Особенно если просят работать внеурочно без оплаты.
Аноним 28/07/25 Пнд 19:22:17 346690 73
>>346689
Бестолочь, я тебе про подстраховку говорю. В случае жопы, если ты упрешься "кок-пок я только на текстурки подписывался", то на хуй иди.
Дай угадаю, ты зумерок небось?
Аноним 28/07/25 Пнд 19:47:02 346691 74
>>346690
Именно так.

Тех, кто не в состоянии взять на себя (за деньги) какую-то подработку по сопутствующим компетенциям, я просто в следующий раз ставлю на ступеньку ниже. А то и не приглашаю в проект. Потому что в середине проекта узнать, что у тебя нанят необучаемый и негибкий человек — неприятно и рисково для проекта, а ещё нагружает меня самого.

То же самое со мной в роли исполнителя. Если бы на проекте, где вдруг понадобилось что-то (выяснили по ходу дела). И оно важное. А я говорю «ой, я не подписывался»… Именно так а не «я не могу, не умею, не успею, не сделаю нормально», то это удар по репутации «человека который кучу всего или умеет или знает где это взять».



Вот захотели гифку-заглушку. Потому что мобильные не все тянут даже такое слабенькое 3д. Спрашивают «можешь?». Я их делал много в нулевые на баннеры. Принципы знаю. Честно сказал, что умел, но забыл, надо вспомнить, уйдёт пара-тройка часов (часы = деньги).

Заказчику/менеджеру это ценно и удобно, что не надо сейчас подрываться и с горящей жопой бегать искать, кто же умеет делать гифки оптимизированные и без фона. Им проще оплатить здесь и сейчас, пусть дороже, но иметь результат уже сегодня. А заодно отчитаться «да, могём, умеем, скоро будет» и тоже получить плюс в репутацию.
Аноним 28/07/25 Пнд 20:06:09 346692 75
>>346690
>то на хуй иди.
То нахуй пойдёт лид а я дальше буду своим делом заниматься, уже такое было. Чуть ли не до суда дело дошло когда уволили, в итоге мне в карман хорошо так крупно перепало чтобы заяву отозвал и роструд их перестал ебать.
Аноним 28/07/25 Пнд 20:08:41 346693 76
>>346692
И дорога в любую нормальную контору после этого для тебя закрыта и ты как бомж на фрилансе перебиваешься?
Аноним 28/07/25 Пнд 20:13:40 346694 77
>>346693
Может мне ещё свой линкедин тут запостить?
Аноним 28/07/25 Пнд 20:19:29 346695 78
image.png 11Кб, 592x631
592x631
>>346670
>>346668
Просто у меня ювишки стоят в ряд, вертикально с самого верха до самого низа и мне бы на них посмотреть как бы "сверху", чтобы точно выделить, там некоторые должны соприкасаться с соседними полигонами, а некоторые с небольшим отступом быть. Впрочем, я потом понял что я просто могу их вертикально заскейлить, а потом отскейлить обратно.
Аноним 28/07/25 Пнд 20:29:43 346696 79
>>346692
ну поссорился, ну перепало, а хуле толку если уволен и инфа о тебе расползётся?
Так-то да, зря залупнулись и выполнение обязанностей вне должностных чисто добровольно-договорным должно быть.

И да, всякие пассивные шлюхи, которые соглашаются на всё без доплаты и кранчить портят рынок. Их любят эксплуатировать но не ценят.

Золотая серединка должна быть.
Аноним 28/07/25 Пнд 20:31:05 346697 80
>>346695
всё равно не понял, как оно помогло бы. Они-то заранее должны быть расслоены по третьей кординате. А в Блендере их сразу две.

А так в Блендере для этого режим соответствия используется.
Аноним 28/07/25 Пнд 21:07:36 346698 81
image.png 42Кб, 592x631
592x631
>>346697
Это для проверки, мне нужно было убедиться что боковые грани на зелёных пикселях(на самом деле там не 1 пиксель, а побольше), а центральные на красном. Но эти полигоны длинные и там по центру ещё есть точки. И чтобы их выбрать, мне бы много раз пришлось зумить и панить.
А в Максе я бы просто переключился на VW или UWи у меня все ювихи превратились бы в одну линию и я бы легко выбрал нужные точки и подвигал, если нужно, а потом бы опять переключился на UV.
Аноним 28/07/25 Пнд 21:37:53 346700 82
2025-07-28211558.jpg 109Кб, 1134x657
1134x657
Нашёл стаааарую работу. Сейчас опять заказчица постучалась. Грит хорошо зделоли малаца, до сих пор служат.
Это под печать, мастер-модели, с которых потом силикон, в который потом свечи льются. Эзотерика. Я не верующий в сие, но работа есть работа, делать надо хорошо.
Аноним 28/07/25 Пнд 21:39:03 346701 83
>>346698
Понял. Однако ж.
Но да, архаизм, который ты приноровился использовать.
Аноним 28/07/25 Пнд 21:53:51 346702 84
>>346696
> уволен и инфа о тебе расползётся?
Это положительная инфа, пускай расползается.

Самое худшее если о тебе расплзется инфа что на тебе можно ездить.
Аноним 29/07/25 Втр 01:45:54 346703 85
image.png 993Кб, 1504x1214
1504x1214
image.png 282Кб, 569x1195
569x1195
image.png 353Кб, 832x1227
832x1227
image.png 634Кб, 1377x1259
1377x1259
Фидбека накидайте, в глаз мыло попало.
Аноним 29/07/25 Втр 02:18:29 346704 86
2025-07-29021759.jpg 45Кб, 588x1117
588x1117
>>346703
ляжки у неё поуже, нижняя часть лица меньше сужается вроде или в целом помассивнее, хотя может дело в свете, купальник более горизонтальные выходы для ног имеет, нос крупнее/шире и чуть короче по вертикали. Голени чуть толще, нижняя губа чуть полнее.

Она в целом более вытянутая телом и астеничная, у тебя нормобаба.
Аноним 29/07/25 Втр 02:18:36 346705 87
>>346703
Коротконожка толстожопая. Если так и задумано, то норм, но явно мимо концептадаже несмотря на то что там ног не видно.
И подмышка срослась с телом.
Аноним 29/07/25 Втр 02:26:54 346706 88
Аноним 29/07/25 Втр 03:01:29 346707 89
>>346702
Худшее, если ты прям насолил людям. Тогда о тебе будет расползаться любая неведомая хуйня, может даже никак не соответствующая правде.
Потому даже в таких критичных ситуациях нужно очень холодно и официально общаться, не доводя до срача. И сохранять переписки навечно.
Аноним 29/07/25 Втр 10:26:45 346710 90
>>346703
Крылья носа чёт слишком огромные.
Ну и как отметили уже, челюсть слишком сильно посередине сужается. Попробуй в виду снизу на неё посмотреть и посравнивать с рефами реальных голов. У тебя линия от угла челюсти до подбородка скорее всего слишком прямая, надо её наружу выгибать немного
Аноним 29/07/25 Втр 10:51:42 346711 91
image.png 5Кб, 81x79
81x79
image.png 6Кб, 61x73
61x73
image.png 7Кб, 93x81
93x81
>>346703
Лодыжки на разной высоте и они слишком по вертикали растянуты.
На коленях неестественная складка.
Тыльную сторону коленей неплохо бы вдавить.
Аноним 29/07/25 Втр 12:09:46 346712 92
>>346604 (OP)
Как сделать что бы обьект (потолок) был не виден на рендере но сохраняла все свои свойства для теней?
Аноним 29/07/25 Втр 12:52:16 346713 93
>>346712
В крайнем случае можно одну сцену без потолка и вторую с потолком и тенями, потом в композе сводишь их.
Аноним 29/07/25 Втр 13:00:08 346714 94
>>346713
Ну и я как-то пытался в иви сделать материал, который через диффуз реагирует на внешние тени и сам создает тень, но при этом его выпуклости и впухлости не дают теней на себя. Но у меня ничего не получилось.
Буду плагодарен если кто рецепт подскажет.
Аноним 29/07/25 Втр 15:50:57 346716 95
image.png 513Кб, 1422x668
1422x668
>>346712
Нормали выверни и калинг в материале включи.
Аноним 29/07/25 Втр 17:15:38 346721 96
image.png 136Кб, 584x599
584x599
image.png 92Кб, 301x294
301x294
>>346711
>Лодыжки на разной высоте
Вот и лепи по чужим скульптам, проверил и верно, они так по лёгкой диагонали должны быть. Но так то я планировал до коленок тоже протезы сделать, ноги пока чисто пропорции мерять.
>>346710
Записал. Хотел как на концепте сделай ей острый угловатый ебальничек, но перестарался.
Спасибо, кроме как тут совета спросить негде.
Аноним 29/07/25 Втр 17:42:56 346722 97
>>346721
>image.png
Что за мутанты там позировали? У меня самого и всех кого я щупал кости торчат примерно на одной высоте.
На пик2 высота немного отличается, но не на 5 см, как на пик1.
Аноним 29/07/25 Втр 19:44:29 346723 98
image.png 1871Кб, 1915x1013
1915x1013
Аноним 29/07/25 Втр 20:28:27 346724 99
tenor.gif 10190Кб, 640x482
640x482
Как вкотится в анимацию? Посмотрел такой пару всрато гайдов, решил что я дохуя талантливый и щас щас сделаю всё, по итогу от походки топорного зомби через 8 повторений пришёл к алкогольной
Аноним 29/07/25 Втр 20:57:52 346725 100
2025-07-29 2044[...].png 750Кб, 1610x705
1610x705
Сап, анонимусы, я тут со своим старым. Нужно чтобы генерация была как на рефе справа. Уже все перепробовал, никакое добавление шума в разных вариациях не дает нужный эффект. Надо чтобы кольца были несимметричные, варьированой толщины, вытянутые, но без сильного сплющивания дальних от центра колец. Чувствую, что ответ где-то на поверхности...
Аноним 30/07/25 Срд 00:27:48 346726 101
image.png 8Кб, 550x76
550x76
2025-07-30000708.jpg 32Кб, 561x508
561x508
image.png 799Кб, 1657x960
1657x960
image.png 446Кб, 2027x818
2027x818
>>346712
из простейшего, вырезать и кинуть в колекцию в режиме indirect only

как вариант назначить невидимость для камеры объекта или в материале (узел light path)

>>346725
можно пошатать неравномерной неравномерностью Scale
Аноним 30/07/25 Срд 00:32:19 346727 102
2025-07-30003103.jpg 186Кб, 2246x589
2246x589
>>346726
но вообще говоря такая структура образуется от косого среза радиальных колец. Ну то есть ты должен прям в пространстве создать кольца как у дерева немного неровные, сужающиеся в одну сторону (искажением пространства) и срезать чутка криво (вращение пространства относительно плоскости среза)
Аноним 30/07/25 Срд 01:09:41 346728 103
>>346727
Выглядит вроде как-то близко. Мне в прошлый раз тоже про косой срез советовали, но ноды по-другому были и текстура получалась симметричной и не такой все равно. Завтра встану потыркаюсь с твоим сетапом. Еще вроде проблема с косым срезом была в том, что нет центрального кольца полного, оно всегда от края идет. Надеюсь понятно выразился. И у тебя на пике все равно сохраняется эллиптичная форма, а надо чтобы концы были не округленные. Может быть, что на рефе вообще не через кольца сделано? Потому что сколько не тыкал не получается эту округлость убрать.
Аноним 30/07/25 Срд 14:02:10 346730 104
>>346728
>>346728
да, я заметил, что градиент затемнения идёт иначе.
Но это ведь зависит от градиента в слое дерева.
Вряд ли он там линейный.
То есть надо после Fraction ещё что-то поставить хорошее (кривую, степень). По идее фактическая диффузия натурального где-то между экспонентой (старт диффузии) и равномерным распределением (полное растворение). Тут сам материал изучать надо а не чужой реф.
Аноним 30/07/25 Срд 14:08:33 346731 105
2025-07-30135604.jpg 109Кб, 956x375
956x375
2025-07-30140532.jpg 966Кб, 1424x3808
1424x3808
>Давай, скорей пересаживайся на Блендер 4,5
пикрил. Первый сегодня. После простыни фиксов со второй картинки


>>346676
Этот мусьё прав, нужно ждать второго патча минимум. А не бежать роняя кал на новую версию.
Аноним 30/07/25 Срд 14:24:40 346732 106
>>346721
>Вот и лепи по чужим скульптам
хороший художник всегда обращается максимально близко к первоисточнику. Потому что после чужой переработки от тебя скрывается мотивация или причины такой переработки. Даже если ошибок нет.
Аноним 30/07/25 Срд 14:30:53 346733 107
image.png 244Кб, 549x433
549x433
>>346732
Мудрые слова, брат. АУФ
Аноним 30/07/25 Срд 14:47:01 346735 108
2025-07-30 1426[...].png 426Кб, 1573x560
1573x560
>>346727
Почему-то с теми же настройками вообще другое получается.
>>346730
Блин, я не разбираюсь в математике совсем.

Мне не нужно чтобы дерево прям как настоящее, я просто хочу чтобы выглядело как на рефе, если 1в1 получится, то замечательно. На рефе и не выглядит как настоящее, тащемта. По имитация натурального дерева на ютубе тыща туториалов, я их уже все пересмотрел.
Аноним 30/07/25 Срд 15:03:19 346737 109
>>346735
Тебе же анон про скейл писал. Вытяни по одной из осей, на 1,5-2, ну или там какое значение получше будет
Аноним 30/07/25 Срд 15:16:41 346738 110
2025-07-30 1512[...].png 568Кб, 1570x666
1570x666
>>346737
Так я же скопировал настройки как на его пике, по идее так же должно было выглядеть... Но я подергал параметры все, максимум типа пикрил получается, но это все равно не то вообще.
Аноним 30/07/25 Срд 16:49:26 346739 111
>>346724
забей на походку. Для начала освой техничку и прыгающий с хвостиком мячик. И обязательно 2д.
И читай про тайминги и 12 принципов диснеевской анимации.
Для походки потом про биомеханику почитаешь
Аноним 30/07/25 Срд 21:00:04 346740 112
image.png 1135Кб, 1200x1200
1200x1200
image.png 2011Кб, 1200x1200
1200x1200
image.png 1370Кб, 1000x1356
1000x1356
image.png 441Кб, 736x736
736x736
Подскажите какой-то курс или туториал по генерации подобных форм.
Аноним 30/07/25 Срд 21:08:29 346741 113
2025-07-3016-55[...].mp4 22238Кб, 2560x1440, 00:02:11
2560x1440
2025-07-3021-04[...].mp4 6034Кб, 2560x1440, 00:00:48
2560x1440
>>346735
>Блин, я не разбираюсь в математике совсем.
Тогда просто забей. Я не шучу.
Даже я когда-то разбираясь (похуже чем сейчас) забил на эту же задачу.
Она базово проста, хоть и требует чуть пошатать пространство. А вот в деталях, чтоб прям ещё и сучки были честные, это просто пиздос муторная. не сложная при понимании но муторная

https://disk.yandex.ru/d/4ZVnkSG1uagofA
Аноним 30/07/25 Срд 21:14:23 346742 114
2025-07-3021-12[...].mp4 5492Кб, 2560x1440, 00:00:54
2560x1440
>>346740
1е — нойз дисплейс, элементарно как два пальца обоссать
2е — самоподобие, не в Блендере, ну или прям пачка самонакладывающихся шумов вороного.
3е — снова нойз дисплейс
4е — симуляция роста, геонодами можно, даже на сайте вроде был пример в 2д.


А курс для всего общий — математика. Ну либо пиздить готовые решения и крутить крутилки.
Аноним 30/07/25 Срд 22:02:45 346743 115
>>346742
А где текстуры такие для дисплейса находить? Я покопался, нашел кучу всяких кирпичей и деревяшек, но не такое.
Аноним 30/07/25 Срд 22:25:32 346744 116
>>346742
>>346743
А, пон, через синус. У меня кстати в 4.4 не было ни multiply, ни sine, не понял нихуя как так, но сейчас с 4.5 буду играться ковыряться. Спасибо!
Аноним 30/07/25 Срд 23:41:18 346745 117
>>346731
А кисти не починили? Или так бесяче теперь всегда будет >>346204 → >>346207 → ??
И когда уже панель с кистями можно будет в сторону убрать, чтобы она не торчала снизу?

Там в тасках и репортах хоть есть это?
Аноним 31/07/25 Чтв 00:13:53 346746 118
Аноним 31/07/25 Чтв 00:14:43 346747 119
>>346745
Наверное можно ассетбар кинуть в сторону
Аноним 31/07/25 Чтв 00:21:27 346748 120
>>346604 (OP)
Да, совсем забыл, если под печать, то можно попробовать нейронки. Но контроля там слишком мало, потому сам не пользуюсь.
Аноним 31/07/25 Чтв 00:23:36 346749 121
>>346747
Да он всратый, там кисти не подсвечиваются когда через хоткей выбираешь.
сейчас вообще сломался, кисти перестали выбираться
Аноним 31/07/25 Чтв 01:03:25 346750 122
image.png 157Кб, 288x1018
288x1018
image.png 493Кб, 1834x605
1834x605
>>346749
открыл 4,5
у меня с хоткея подсвечивается.
ну вот таким костылём только слева ставить. хз. А вообще надо разрабам настучать, чтобы сделали выпадающую панель с возможностью вертикально ориентировать.
Аноним 31/07/25 Чтв 04:08:20 346751 123
>>346741
А если не математически пытаться деформировать, а примерно как с нойзом, но вместо нойза я просто рисую линию/линии нужного вида и он на их основе деформирует кольца? Или что-то подобное, не знаю возможно ли такое. Тогда я бы мог вообще любой рисунок получить какой хочу, по идее.
Вообще чел у которого я увидел эту текстуру тоже не какой-то технарь-гений, и если он не купил её где-то вряд ли, я нигде не видел похожего, везде обычные вида нойз+вэйв или кто-то ему сделал, то это все сделано каким-то более простым способом, мне кажется.

Видео и файл завтра гляну, спасибо.
Аноним 31/07/25 Чтв 12:20:06 346753 124
>>346604 (OP)
анонасы выручайте, делал анимашку не в окне animation, на рендере ничего не движется, как перенести её в анимацию? простое копирование ведёт к ошибке No selected F - curves to paste into, где эти ф курвы взять то?
Аноним 31/07/25 Чтв 14:19:27 346755 125
>>346753
чобля? какую анимашку, чего, в каком окне?
Кидай файл, не еби мозг, раз объяснить не можешь исчерпываюше
Аноним 31/07/25 Чтв 14:53:47 346756 126
>>346755
>чобля? какую анимашку, чего, в каком окне?
анимацию, чела, НЕ В ОКНЕ ANIMATION, т.е. в лееринге или любом другом
разобрался уже
Аноним 31/07/25 Чтв 16:06:49 346763 127
Аноним 31/07/25 Чтв 16:34:42 346765 128
>>346763
Ошибка одна, но фатальная - полез в 3д. Пожалей свою жопу.
Аноним 31/07/25 Чтв 16:35:05 346766 129
>>346763
>ручку двери надо было в отдельный меш сделать
А зойчем? Такая ручка неподвижна и её можно лепить одним куском с дверью.
Отдельные ручки я делал на дверях, где эти ручки должны поворачиваться для открытия двери. Но меня даже в унитазники не взяли и моих советов не слушайте.
Не вижу петель шарнира, которым дверь к косяку крепится. Есть просто накладки, но их бы пожирнее сделать. Шарниры для открытия лотков в двери тоже добавить.
И кстате куда там пропала кнопка скочать бесплатно без смс? Раньше ведь была когда я последний раз на скетчфабе был.
Аноним 31/07/25 Чтв 17:08:56 346767 130
>>346766
Спасибо. Вот шарниры я хотел в карте нормалей добавить. А то там цилиндры снова по 32 полигона надо будет. Ну может и геометрией сделаю
Аноним 31/07/25 Чтв 18:46:27 346772 131
image.png 592Кб, 1153x1294
1153x1294
image.png 678Кб, 1117x1298
1117x1298
image.png 687Кб, 1234x1310
1234x1310
>>346631
Шлем чоппы по концептам мифик + гв
Всё ещё вип, нужно покрутить немного ещё.
Аноним 31/07/25 Чтв 20:37:25 346775 132
>>346631
Я бы помоделил но нужно на стройке ща ебашить что б с голоду не сдохнуть
Аноним 31/07/25 Чтв 20:49:22 346776 133
возьмут ли в пиксар на аниматора
Аноним 31/07/25 Чтв 23:35:31 346779 134
image.png 375Кб, 498x516
498x516
image.png 370Кб, 463x534
463x534
>>346756
да вообще похуй при каком сетапе областей ты это делаешь. Важно в каких редакторах. Любая область может быть занята любым редактором.

>>346763
У тебя дверь исшарпанная а надписи чистые и однотонные.

зачем на ручке плоский шейдинг вот тут?

>>346766
>А зойчем?
Зойтем что не надо быть идиотом. Ты наплодил лишнего полигонажа с нихуя. Даже если нужно изобразить приваренную к двери ручку, всё равно выгоднее сделать навесной остров с трансфером нормалей.

Все выпуклые детали на плоскостях в геймдеве, если они не имеют плавного перехода в поверхность, лепятся плавающими островами. Так экономится полигонаж.

>кнопка скочать бесплатно без смс?
она размещается на усмотрение автора.
Аноним 31/07/25 Чтв 23:54:13 346780 135
e2.jpg 648Кб, 3000x3000
3000x3000
e4.jpg 561Кб, 3000x3000
3000x3000
>>346631
Я тут временно, но показывать особо нечего.
Ща проект по большей части технический. Создал материалы хитрые. Коллега чистит из STEP и накидывает материалы по плоскостям. Я буду ставить освещение.
Примерно таких балалаек 50+ штук по 4 ракурса. Это всё нифига не на денёк-два.

Ещё я показывал зелёные свечки в прошлом тредике.
Ну вот таких ещё заказали. Там тоже не густо с художкой.
Аноним 01/08/25 Птн 01:07:19 346781 136
Хочу купить ноут чтоб была возможность рисовать что то на работе. Рендер мне не нужен, рисую только для печати. Может подскажете что нибудь в пределах 80к?
Аноним 01/08/25 Птн 01:23:03 346782 137
image.png 755Кб, 1213x1198
1213x1198
image.png 1043Кб, 1226x1287
1226x1287
image.png 766Кб, 1160x1243
1160x1243
Аноним 01/08/25 Птн 11:24:21 346784 138
>>346779
>У тебя дверь исшарпанная а надписи чистые и однотонные.
Бля точно
>зачем на ручке плоский шейдинг вот тут?
Я хотел сделать типо острые углы и из них гладкая ручка выходит
Аноним 01/08/25 Птн 13:39:23 346786 139
>>346781
Смотря что и в чём рисуешь. >>346781
Любой на твой вкус. Литералли. Блендер очень нетребователен к базовым операциям. А 2.79 вообще на картошке идёт.

Чтобы свежие версии поддерживались ещё много лет, бери ноут с какой-нибудь 3050, шустрым ssd и ОЗУ пожирнее
Аноним 01/08/25 Птн 14:26:20 346787 140
>>346780
А где эти модели применяются?
Аноним 01/08/25 Птн 15:00:36 346788 141
>>346787
В мясорубковом производстве, на подрамниковонатягивательном заводе имени Ш.Д
Аноним 01/08/25 Птн 15:10:52 346789 142
>>346780
Почему рафнесс не юзаешь? Очень пластиково выглядит.
Аноним 01/08/25 Птн 15:19:24 346790 143
>>346789
Да можно и в кейшоте рендерить, куча библиотек материалов и из коробки все работает, цвет подкрутил и вперёд, там и шумодав норм и быстро
Аноним 01/08/25 Птн 15:24:47 346791 144
>>346784
>Я хотел сделать типо острые углы и из них гладкая ручка выходит
Хорошо что ты сделал так как задумал.
плохо, что ты не подумал, что никто в реальности не будет напидоривать эти микрограни. Там будет или сварной шов или литая поверхность
Аноним 01/08/25 Птн 15:47:12 346792 145
image.png 37Кб, 345x286
345x286
2025-08-01153035.jpg 443Кб, 794x975
794x975
2025-08-01153012.jpg 402Кб, 782x906
782x906
2025-08-0115-42[...].mp4 3256Кб, 2560x1440, 00:00:10
2560x1440
>>346787
Это в каталог для продажи редукторов.
Промышленность. Везде, где надо поменять соотношение угловой скорости и усилия.
Да, заводчане и их закупщики тоже люди и тоже любят блестященькое.

>>346789
потому что а) есть фотореференс на краску, б) краска это и есть полимер. И толщина покрытия такова, что митол не проявляется визуально. У них и попроще рендеры были и им норм. в) там есть и матовая краска.

>>346790
Кейшот годится для прикидок.
Но в кейшоте а) нет бевелшейдера, который имитировал бы залипание краски в щели и стыки (пик 1) б) не настроить многосоставной бамп. Ты удивишься насколько хуже смотрится краска с однородным шумом а не со смесью трёх шумов. Вот сравнение. в) всё существенно беднее по светильникам и возможностям. У меня сгенерированное окружение г) зачем мне кейшот, если я уже специалист в Блендере и не знаю Кейшот, при том что преимуществ он мне не даст?
Аноним 01/08/25 Птн 15:54:05 346793 146
>>346792
> Но в кейшоте а) нет бевелшейдера, который имитировал бы залипание краски в щели и стыки (пик 1) б) не
Может быть, но там есть лабуда которая имеет информацию о высотах, низинах и серединах, иэту штуку можно подкручивать до нужных+- результатов, если я правильно тебя понял
Аноним 01/08/25 Птн 16:29:43 346794 147
image.png 629Кб, 2317x830
2317x830
>>346793
Маска Cavity в Блендере тоже делается, двумя путями, через шейдер и ГН.

Distance между Bevel normal и Normal например

Чел. В наколеночном пакете для детей едва ли что-то есть такое, чего нет в профессиональном. Его приоритет не в фичах а в простоте и скорости. А у меня задача обратная: сделать вдумчиво и неспеша.
Иначе я бы просто херачил Depthfield с 3д, пример фото и кормил нейронке, получая кривой кал примерно нужных цветов и фактур.
Аноним 01/08/25 Птн 16:35:33 346795 148
image.png 799Кб, 2525x808
2525x808
image.png 634Кб, 2276x752
2276x752
>>346794
Вариант помягче и полинейнее — угол отклонения в градусах.
Более нелинейно — скалярное произведение.
Аноним 01/08/25 Птн 16:41:47 346796 149
>>346794
> В наколеночном пакете для детей
Это ты о чем сейчас? Блендер или кш?
Аноним 01/08/25 Птн 17:29:39 346798 150
>>346795
Кстати как генерится thickness map для sss?
Аноним 01/08/25 Птн 18:12:46 346799 151
2025-08-01180252.jpg 42Кб, 1024x652
1024x652
image.png 726Кб, 2330x922
2330x922
>>346796
Про Кейшот. Он несерьёзен.

>>346798
Практически нужно рендерить во много лучей.

Допустим есть у тебя хребет тупого угла.
Казалось бы, для точки А ближайшая точка угла света, который может выйти через А — это точка Б. Она ближе чем В гораздо.
Но в силу эффекта френеля и тупо доступных путей для случайного переотражения попадание света в А более вероятно из В. Потому что свет, идущий внутрь, всё-таки сохраняет некоторую зависимость интенсивности от направления, а ещё эффект Френеля отражает пологие лучи от поверхности.

И вот это всё простой минимальной дистанции до некопланарной поверхности не посчитать, нужно много проб. А пробы — это лучи.

Сносным приближением в Блендере является AO inside, ибо оно как раз учитывает и узость углов и дальность поверхностей.

Но местами сильно сбоит.
Аноним 01/08/25 Птн 18:22:09 346800 152
>>346792
Няшечка, мне как инженегру, похуй на материал и как он блестит. Мне нужна нормальная производственная модель с точными размерами. И чтоб фланец, вал и шплинт на вале были точно по госту. Или хотя бы нормальный габаритник. Но из вас, сука, даже твою галимую модель не вытрясешь, хоть и пользы от нее нет, и мой пердак окажется на Марсе, если я захочу ее в сборку засунуть.
мимоинженегр
Аноним 01/08/25 Птн 18:28:12 346801 153
>>346799
Ну да, на АО делал. И микс АО с curvature map тоже. Думал есть способ получше. Ок, в сабстансе с этим проблем нет
Аноним 01/08/25 Птн 18:40:03 346802 154
>>346801
>>346798
А зачем для оффлайнового ССС сыкнесс карта ваще? Он же и так сам глубину лучей вычисляет
Аноним 01/08/25 Птн 19:11:42 346803 155
>>346802
Дык неправильно вычисляет. Для носа например такое навычисляет что он аж светится. Явно не знаешь подводные и всё равно лезешь зачем-то. Хоть бы один гайд по sss посмотрел сначала
Аноним 01/08/25 Птн 19:38:06 346804 156
>>346800
Ну и как ты в сборку электродвигатель засунешб?
Аноним 01/08/25 Птн 19:54:20 346806 157
>>346800
>точными размерами
>чел делает рекламные картинки
Братух, любому очевидно что его хуйня будет полностью бесполезной, ничего стрелять и биться не будет. Они ваще необучаемые, нормально что-то делать их заставить не получится.
т. другой инженегр
Аноним 01/08/25 Птн 20:23:00 346807 158
>>346803
Нихуя он умный. Только причем тут карта толщины-то блять? Если бы в носу хрящей не было то он бы и ирл сильно светился. Да он и по карте твоей бейкнутой будет светится ебейше аки восковый монолит ибо нос такой же тонкий кусок геометрии как и ухо.

Если бы ты гайды по ссс нормально читал, то знал бы, что неоднородность светопропуска рисуется вручную. Области с тонкой кожей, близкие к костям/хрящам нужно закрашивать самому исходя из анатомии и никакой бейк тебе в этом не поможет. Ну если ты конечно промоделенную костномышечную систему не бейкаешь
Аноним 01/08/25 Птн 20:38:24 346808 159
1.png 620Кб, 720x720
720x720
2.png 607Кб, 720x720
720x720
3.png 619Кб, 720x720
720x720
>>346802
Вот наглядно
1. Без thickness map, SSS scale 0.01. Это что, пластик? Или резина?
2. Тоже самое, только scale 0.1. Свеча какая-то, с утечками света на носу
3. Thickness map. Идеально. Без нее хоть как длину луча настраивай, ее всегда где-то будет много а где-то мало
Аноним 01/08/25 Птн 20:43:26 346809 160
>>346807
>то знал бы, что неоднородность светопропуска рисуется вручную.
ебать ты переобулся. То оно само в оффлайн рендере считается, то теперь вручную рисуется
Аноним 01/08/25 Птн 21:25:33 346810 161
>>346808
>Это что, пластик? Или резина?
Сначала объясни что это, юнити, урина, или честный оффлайновый двигатель рисования. Скринспейсовый и трассированый ссс работают по-разному.
>>346809
>ебать ты переобулся. То оно само в оффлайн рендере считается, то теперь вручную рисуется
О чём ты? Я уже написал, что неоднородность светопропуска никак не бейкается. Бейкать максимум можно только толщину меша для скринспейсового ССС, который сам по себе такую информацию вычислить не может.
Принцип тут такой же как и у карты АО - предрассчёт части естественного функционала оффлайн движка, который невозможно было бы проводить в рилтайме
Аноним 01/08/25 Птн 21:30:47 346811 162
>>346804
Чел.. Они буквально в каждой крупной сборке ставятся (где они есть).
Двигатели, радиаторы, рамы и прочее. CAD все это спокойно тянет.

>>346800
Не работайте с говноконторами, лол. У меня покупные узлы в большинстве имеют модели от производителя.
мимоинженер с завода
Аноним 01/08/25 Птн 21:59:29 346812 163
image.png 374Кб, 931x896
931x896
>>346810
>Сначала объясни что это
cycles
>О чём ты?
Вот о чём>>346802

>>346810
>никак не бейкается
Да всё оно бейкается, писал же выше сабстанс, или ты слов таких не знаешь? Пикрил специально для тебя оттуда, дальше эта мапа заводится в блендере на color ramp и подбираются нужные уровни. Вот это вот в блендере как сделать я изначально спрашивал, но тут влез ты со своими >А зачем для оффлайнового ССС сыкнесс карта ваще? Он же и так сам глубину лучей вычисляет
Аноним 01/08/25 Птн 22:50:48 346813 164
изображение.png 1054Кб, 2532x914
2532x914
carlos-f-cuervo[...].jpg 249Кб, 1920x1112
1920x1112
изображение.png 557Кб, 807x1310
807x1310
>>346812
И что ты пытааешься доказать-то этим? Это объективно хуевая ссс-карта. Губы должны быть темнее, веки тоже, а подбородок наоборот светлее.
Ты мб в константах что-то не так настроил. Почему ты например со скейлом ~0.05 не приложил пример, а только недосвеченный 0.01 и пересвеченный 0.1?

Посмотри как нормальные люди рисуют SSS weight. Карты практически однородные, никто никакую толщину уж точно не бейкает. Рендер конечно не в куклесе, может быть в этом дело. Я сам в куклесе не работал никогда и хотел уточнить, может ему реально такие костыли нужны чтоб нормальный ССС выдавать.

>>346812
>Да всё оно бейкается, писал же выше сабстанс, или ты слов таких не знаешь?
Имажинируй шарик из чистой кожи и шарик из сплошной кости покрытый 0.1мм кожи? Через какой шарик будет больше света проходить по твоему? СЫКНЕСС карта это как-то поможет определить?
Аноним 01/08/25 Птн 23:00:29 346814 165
StdSkinHeadSSSM[...].jpg 255Кб, 1024x1024
1024x1024
>>346813
Вот ещё из КК4 стандартная ссс мапа к примеру, вообще для рилтайма, тем не менее даже тут никакой сыкнесс не используют.
Аноним 01/08/25 Птн 23:34:17 346815 166
>>346811
Ну ты не пони видимо, как 3 д модель ты всунешь в производство, как ты из модели ебнешь деталь из чугуния, типа в форму залькшь?
Аноним 01/08/25 Птн 23:36:50 346816 167
>>346807
> олько причем тут карта толщины-то блять? Если б
Ну бля а свет через что проходит то, это сука подповерхностное мать его свечение, ты совсем ебобо?
Аноним 01/08/25 Птн 23:41:42 346817 168
Как геоноды сохранить в библиотеку ассетов?
Аноним 01/08/25 Птн 23:54:06 346818 169
>>346815
Ну смотри.
Все изделия делаются сначала в виде 3д моделии в CAD. Потом по модели делается документация, чертежи и все такое. Потом все это добро вместе с моделью уходит из конструкторского отдела в отдел технологов, где ее используют для разработки техпроцессов обработки и написания программ для станков.
В самом лучшем варианте на ее базе еще и прочность просчитывается. Но иногда проще просчитать это вручную.

Твою деталь из чугуния отольот в форму, которая тоже будет сделана на базе 3д модели детали. Но у формы уже будет своя 3д модель (или просто набор документации с измененными под литье размерами и добавленными литниками и стержнями).

Или ты думал сейчас что-то разрабатывают на бумаге?
Аноним 02/08/25 Суб 00:10:42 346819 170
>>346800
Для инженегров в каталоге у них и фоточки и документация.
а те мы, которые «из-за нас», делают свою отдельную работу, которая про красиво и про зацепить глаз.

И судя по фотке, двигателями тоже снабжают.

>>346808
1 близко к норме, 2 пересвет, 3 пересвет.
Аноним 02/08/25 Суб 00:13:18 346820 171
>>346813
а вот тут верно описано, что карта должна регулировать максимальную глубину проникновения света, а в идеале и градиент, так как местами под кожей жир, местами мясо, местами кость или хрящ. И об этом 3д-рендер ничего не знает из меша.
Аноним 02/08/25 Суб 00:14:31 346821 172
>>346817
помечаешь как ассет, кладёшь фай, файл в папку, в настройках блендера указываешь путь к папке ассетов.
Аноним 02/08/25 Суб 01:05:31 346822 173
>>346792
>Да, заводчане и их закупщики тоже люди и тоже любят блестященькое.
Когда на заводе работал и выбирал детали которые заказать, то в годных магазинах постят полные ТТХ на эту деталь и рядом моделька скачать и примерить. Так мне было похуй как она блестит, если в первую очередь я на таблицу ТТХ смотрел и надеялся что производитель обеспечит заявленные характеристики.
Аноним 02/08/25 Суб 02:18:30 346823 174
>>346822
Прежде чем подумать про ТТХ ты просто бессознательно зацепишься за приятную картинку и бессознательно же отметишь, что «о, позаботились о ясности внешнего вида». Модельки у них есть и чертежи есть. Всё есть. Узбагойзя уже.
Какая бы замечательная конфета не была, лучше бы она была в обёртке и набирали бы её лопаточкой, а не руками. Понимаешь?
Аноним 02/08/25 Суб 03:14:11 346824 175
>>346823
Или буду смотреть на заявленные допуски по точности. Несколько раз отправлял свои модельки и спрашивал, могут ли они такое лобзиком выпилить из листа чугуния. Ведь мне эту деталь потом самому руками в прибор вставлять.
А для красивых картинок я в мультач схожу.

>ты просто бессознательно зацепишься за приятную картинку
Секретутка на максималках.
Аноним 02/08/25 Суб 03:31:50 346826 176
>>346824
>Секретутка на максималках.
>кококо я импотент, не смотрю на красивые картинки и секретуток, я такой нитакой какфсе! А ещё переход на оскорбление личностей лучий аргумнмент!
Аноним 02/08/25 Суб 03:36:13 346827 177
>>346826
Да, вот такие мы зануды и черствые прагматики. Не ценим твоих творческих порывов. Живи теперь с этим.
Аноним 02/08/25 Суб 03:53:54 346828 178
>>346827
>творческих порывов
прост работа, не пыльная и приятная
Аноним 02/08/25 Суб 06:20:30 346829 179
image.png 1582Кб, 1751x1326
1751x1326
image.png 1714Кб, 1743x1295
1743x1295
>>346782
Просто запощу випку. Т.к.я пока не умею скетчить сразу в 3д — я набрасываю подробные концепты с устройством арморы и пропсов.
Есть и плюсы. Не забываю вообще что это такое ваше рисование.
Аноним 02/08/25 Суб 07:04:04 346830 180
>>346818
> Мимохуй говорит что вот
> , даже твою галимую модель не вытрясешь, хоть и пользы от нее нет
Подразумевая что вставит ее в какое-то там производство. А потом ты высераешь про то как все собирают в кадже, хотя вопрос был
> как ты в сборку электродвигатель засунешб?
Аноним 02/08/25 Суб 10:54:30 346831 181
bdfd394168af454[...].jpg 31Кб, 822x496
822x496
>>346604 (OP)
Сап анончики, обосрался со скоростью анимации, напомните как сжать подконтрольно кейфреймы, к примеру расстояние между кейфреймами 5 я хочу сделать что бы было 4 и так со всеми существующими на таймлайне, куда тыкать?

я не хочу блять снова пересматривать часовой видик что бы вычленить одну вещь.
Аноним 02/08/25 Суб 11:30:44 346832 182
>>346831
Кнопку S тыкни. С наведенным на таймлайн курсором ессесна, пояснение для вкатунов
Аноним 02/08/25 Суб 11:56:37 346833 183
>>346832
это понятно, но я помню был какой то вариант просто вбить циферки для скейла, и если простое s + цифра работает, то с отрицательным значением так не работает и анимация делает ревёрс
Аноним 02/08/25 Суб 12:27:39 346834 184
>>346833
Какое еще отрицательное значение, зачем? Замедление это значения меньше 1, 0.9, 0.5, 0.1. Ты мышью просто мог двинуть и соскейлить точно на 1 фрейм, какие значения когда с азами проблемы
Аноним 02/08/25 Суб 16:00:23 346836 185
>>346830
Ты понимаешь, что такое "покупные изделия"? Никто не может сделать что-то с нуля от палки-копалки до, ну допустим, трактора. Куча узлов будет покупаться у других производителей. Причем нередко узлы, выполняющие одну и ту же функцию, могут быть куплены у разных производителей. Поэтому, кстати, стандарты существуют не только на болты-гайки, но и на присоединительные части практически всего (фланцы и валы редукторов в нашем случае, размеры корпусов и расположение ножек в электронике и т.п.). И вот чтобы инженегр мог нормально скомпоновать свою конструкцию, сконструировать свои детали и сборки, ему необходимы не просто размеры и ТТХ узла, а нормальная габаритная модель, в которой будут учтены ВСЕ размеры, и они будут достоверны. Также там должны быть указаны типы разъемов, зоны подключения проводки, зоны, описываемые подвижными элементами, зоны обслуживания и т.п. К таким моделям, кстате, предъявляются свои требования, они должны быть не сложными и без "потрохов" чтобы не вешать сборку наглухо. но это слишком сложно для CG-артиста.
Поэтому, таки да, модель электродвигателя нужна. Не на производстве - делать этот двигатель никто (кроме производителя) не будет. Она нужна, чтобы сделать свои детали, не въебаться в него другими деталями и проводкой, заложить возможность его замены и обслуживания без разъеба всего трактора и т.п.
Аноним 02/08/25 Суб 17:09:25 346838 186
>>346836
>Никто не может сделать что-то с нуля от палки-копалки до, ну допустим, трактора.
Гиганты вроде Самсунга или Хуавея могут, где начиная с шахт по добыче руды и заканчивая цехом по покраске готовых тракторов всё им принадлежит.
Отличие только что инженегр заказывает редуктор на трактор не у другой конторы, а у другого отдела, кому так-же платят за эти детали по рыночной цене.
Аноним 02/08/25 Суб 17:38:58 346839 187
Если спиздить 3д модель и заменить текстуры могут ли доебатся с авторскими правами? Модель туалета если что
Аноним 02/08/25 Суб 17:53:08 346840 188
>>346839
Смотря для чего пиздишь
Аноним 02/08/25 Суб 17:55:56 346841 189
>>346604 (OP)
Я хочу сделать фурсьют и мне нужен маникены с моими размерами и с размерами перса.
Получится ли отсканировать или просто обмерить себя, сделать модель и потом в блендере на нее натянуть другую модель фурри, чтобы экспортировать в Марвелоус?

Или проще отдельно из замоделить?
Аноним 02/08/25 Суб 20:11:58 346842 190
>>346821
А я не понял, как пометить их как ассет. Я могу пометить меш, к которому прикреплены геоноды, но потом в ассетах весь меш, и геоноды надо с него копировать.
Аноним 02/08/25 Суб 20:21:58 346843 191
image.png 1784Кб, 1941x1469
1941x1469
>>346742
Поигрался, покрутил, с ювелиркой хорошо сочетается.
Хочется к этому еще вертекс группы подружить, но так чтобы был "плавный переход" между ними. Я так понимаю это задачка со звездочкой? Или есть какое-то элегантное решение?
Аноним 02/08/25 Суб 20:36:30 346844 192
Screenshot 2025[...].png 1276Кб, 1644x1445
1644x1445
Screenshot 2025[...].png 1233Кб, 1621x1439
1621x1439
>>346843
Через мультиплай и вэйтпэинт переход становится плавным, но само изменение геометрии сильно меняется и вектором уходит между x и y, а не по нормалям, не совсем то. Не пойму чего не хватает.
Аноним 02/08/25 Суб 20:43:29 346845 193
image.png 1371Кб, 1680x1458
1680x1458
>>346844
А, не туда же мультиплай!
Извиняюсь что насрал скринами, был взволнован.
Аноним 02/08/25 Суб 22:56:58 346846 194
>>346800
>>346806
>>346811
Вы чо визера доебались, инженегры хуевы? Он сделал модель для иллюстрации и визуализации и всё нахуй. Может тебе там ещё резьбы нарезать? Если тебе нужна кад-модель, которую, скорее всего, данный 3д-артист и отретоположил, то напиши и перешлют, за деньги, конечно.
Аноним 02/08/25 Суб 23:03:51 346847 195
>>346836
Ну збс, вопрос все же остаётся открытым- как это относится к тебе, что конкретно ты делаешь и нахуя тебе модели, так то и без твоего разжовывпния все понятно, ты то тут каким боком?
Аноним 02/08/25 Суб 23:34:14 346848 196
>>346846
>за деньги
Охлол. их и без покупки высылают, но габаритные, без внутреннего устройства узла (которое тебе и не нужно)
Аноним 03/08/25 Вск 08:44:28 346849 197
>>346848
Ну ты заказываешь модель, платишь получаешь рендеры, если нужно то и модель, или ты та чепушь которая ищет исполнителей за хороший отзыв и подписку на соцсети?
Аноним 03/08/25 Вск 12:24:45 346851 198
c91c80ff35443c8[...].jpg 69Кб, 961x1200
961x1200
>>346604 (OP)
есть тут аноны кто swingy bone physic юзает?
Почему в рандомные моменты волосы могут по уёбски "взрываться" и трястись на рендере?
Скорость анимации нормальная, кости невпритык, колайдеры невпритык, других причин что бы всё еблось я не вижу. в рилтайм анимации фреймрейт где то 5-6 кадров и всё хорошо, но вот на рендере в 30 кадров и происходит пиздец, не замедлять же из за этого всю анимацию и ещё сотню часов после этого рендерить и затем ускорять?

настраивал всё как в офф документалке, единственнео что stiffness у меня пожёстче, просто потому, что при меньших значениях всё слишком сильно трясётся и гуляет по и в голове
Аноним 03/08/25 Вск 22:21:16 346858 199
>>346815
Изначально модели делаются в сапре. Потом их пути расходятся. Сара идёт на станок. Из него выгоняется полигоналка для визуализации. И уже на этом этапе полигонака, скорее всего, становится непригодной для производства. Ну, это не значит, что не существует сапра нормального.
Аноним 03/08/25 Вск 22:23:19 346859 200
>>346831
Так-то скейл ключей. Он происходит к анимационной головке. Как к курсору. Ну, если ты уже отрендерил., то просто на монтаже сделай это.
Аноним 03/08/25 Вск 22:24:46 346860 201
>>346833
После нажатия с вбей цифру. Уменьшение в 2 раза-это 0, 5.
Аноним 03/08/25 Вск 22:26:24 346861 202
>>346839
Если это редкая коммерческая дизайнерская модель, то её узнают и до тебя докопаются.
Аноним 03/08/25 Вск 22:28:07 346862 203
>>346841
На данный момент нейросетки из 4 твоих фоток с 4 ракурсов примерную габаритную модель могут создать + - 5 см. Хватит? Рост подогнать под реальный. Либо взять mblab и подогнать
Аноним 03/08/25 Вск 22:29:02 346863 204
>>346843
Нет, это супер-примитивная задача. Вместо вершины групп используй вертекскалор. 1 канал, 1 маска. И смешивай через микс.
Аноним 03/08/25 Вск 22:31:14 346864 205
>>346846
Кек. С резьбами как раз прикол. Я спросил заказчика, там резьбы нужны? А эти дырки не особо видны. Он говорит, если это удорожает визуализацию, разработку или хоть как-то её задерживает, то нахрен надо. Резьба-это как раз вопрос ттх чертежей и всей инженерной херни.
Аноним 03/08/25 Вск 23:25:53 346865 206
>>346862
В принципе должно сработать.

А можно как-то подогнать модели персов по модели "меня" ? Вроде бы shrinkwrap modifier делает такое, но я не нашел нормального туториала. Везде только на кубах примеры
Аноним 04/08/25 Пнд 10:32:24 346867 207
>>346841
>чтобы экспортировать в Марвелоус?
Если ты думаешь что по готовой 3д модели мд/кло тебе выдаст выкройки для шитья то ты ошибаешься. Надо с нуля всё делать в мл/кло в таком случае. Причём не абы как а нормально по канонам нарезая детали со всей залупой под швы, и постоянно дроча force map чтобы это можно было одеть и яйца не пережимало. Если ты не знаешь как шьётся одежда ирл то можешь даже не лезть короче, 100% ничего не получится.
Просто иди в ателье по пошиву одежды, там всё нормально сделают. Они и так постоянно на утренники всякие костюмы шьют, никто и глазом не поведёт, если смущается на людях говорить что ты зоофил.
Аноним 04/08/25 Пнд 12:33:56 346868 208
>>346867
>Если ты думаешь что по готовой 3д модели мд/кло тебе выдаст выкройки для шитья то ты ошибаешься.
Лол нет. Манекен - череп и подкладки на тело. Поверх них я смогу сделать шерстяную часть.
>иди в ателье по пошиву одежды
И они попросят тонну денег и не сделают как надо, если это не их профиль. Делать фурсьюты и штаны это не одно и тоже.

>зоофил
Сейчас бы доебываться до антропоморфных животных
Аноним 04/08/25 Пнд 13:27:01 346869 209
>>346868
>Лол нет.
Лол да. Выкройки тебе кто, господь бог с неба пошлёт? С припусками, выточками, в размер? Про построение по УВхам можешь сразу забыть, там марсианская хрень выходит по которым ирл только мешок сшить получится, ничего сложнее.
>И они попросят тонну денег и не сделают как надо, если это не их профиль.
А ты проебёшь тонну времени на очевидно нежизнеспособную хуйню. Время тоже деньги.
>Делать фурсьюты и штаны это не одно и тоже.
Хорошие по формам туши сидящие штаны шить намного сложнее как бы будет, если ты не знал. На костюме никто не заморачивается с приточкой по телу, там плюс-минус километр висеть может. А вот штаны приточить чтобы чётко ту же жопу облегали но их было удобно носить это вам не это. Ты совсем ничего в пошиве одежды не понимаешь что ли? Как ты вообще тогда шить собрался?
>Сейчас бы доебываться до антропоморфных животных
Ну зоофил и зоофил, чего бубнеть то.
Аноним 05/08/25 Втр 08:54:09 346870 210
image 598Кб, 473x600
473x600
image 692Кб, 2260x1625
2260x1625
20250805-0545-1[...].mp4 1714Кб, 1506x1096, 00:00:03
1506x1096
image 756Кб, 2303x1630
2303x1630
>>346604 (OP)
Аноны я уже 8 лет в блендере и все меня радовало до того момента как я начал упарываться в мелочность всякую... Раньше блендер как то ПРЕВОЗМОГАЛ чтоль, была куча всяких интересных решений "да прокси" но все же. Типо пытались встроить relax в UV развертку... всякие интересные штуки типо fspy делали а потом кто то даже смог его встроить в blender без всяких экзешников и прослоек... В общем блендер имел тогда кучу нерешенных "вопросиков" но на них как то закрывали глаза в следсвии открытости платформы и возможности доработать напильником....

Но сейчас последнее время я просто сгораю от батхерта почему.... потому что есть ОБЩЕПРИЗНАНЫЕ проблемы которые трудно терпеть... я обозначу 2 из них а вы попытайтесь мне разьяснить КАКОГО ХУЯ? пожалуйста.

1) HDR отображение... блендер уже вырвался в продакшен и оскара получил... у него есть OCIO и ACES но досихпор нет отображения HDR PQ в виндовс, тока в маках ебучих. НИ 1 скотина кроме "нытья" ничего не рализовала... ни отдельной прослойки с аддоном нефига...

Не нада мне обяснять почему это сложно. Просто обясните мне почему просел энтузиазм ???
Давинчи ризолв тока недавно реализовали HDR с 19 версии и типо ни один опенсорс нормально не воспроизводит HDR в винде.... кроме madvr/ffmpeg наверн. Грубоговоря наработки есть... присобачте как нада.

2) Проблема с Бевелом... что это вообще такое ??? Работая на дядю он просил делать "отсечки". В максе для этого есть "inset" в блендере есть "работа ручками". Но стоит попробовать найти какие то решения и врезаешься на кривую реализацию "кастом профилей" которые едва работают с 2мя пересечениями и ломаются если 3 и больше пересечений...
При том в максе вообще нет проблем с этим.

Есть ли тут граждане которые разбираются со всем этим ? Я неустанно защищал "церковь" блендера, и любил подтрунивать над любителями автостола... ну продукты эти реально выглядят как динозавры (с 2005го в 3дс максе развлекался как хобби). Но развитее блендера замедлилось, описанные проблемы не стоят на повестке дня. HDR быстрей в линукс завезут чем в винду, а бевел хз молчание....

Я бы мб забил бы болт и вернулся бы в 3дс макс настроив с треском хоткеи и "юзабилити" но там тоже чето HDR просидает вроде как... А скакать с софта на софт ваше не вариант
Аноним 05/08/25 Втр 09:00:42 346871 211
>>346870
А ну и забыл добавить что я даже подключал chatGPT и там не было норм ответов. В общем у меня были догадки что в блендере туговато с прослойкой питона... и что-то стоящего не сделать без c++ и пересборки блендера. В том же бевеле и колор менеджере. Я прав ?

Раньше были разные "ветки" в бэта версиях блендера и можно было потестировать всякие нововведения и там было много интересного. Ассетбраузер и eevee 2.0 через них вроде реализовывали... сейчас куда то пропало ? где то можно найти это ? или там тупо дифицит кадров и иза этого и веток развития больше нет ? В общем мысльей много на этот счет а как то копнуть даже незнаю куда.
Аноним 05/08/25 Втр 10:03:49 346872 212
b7565ebb45f17a9[...].jpg 80Кб, 803x779
803x779
>>346604 (OP)
блять да как нормально экспортнуть анимацию/риг в марвелус? использую авторигпро, в марвелусе некоторые кости такие как шейные и спинные ведут себя по уёбски, вытягиваются, топорятся и подобное вместо наклона, подмышки куда то внутрь заплёвываются но это ещё можно затерпеть, а вот наклон спины абсолютно неправилен, из за чего уже при импорте в бендер футболка/etc проигрывает анимацию быстрее именно из за сломанности рига, а не из за скорости
Аноним 05/08/25 Втр 10:27:55 346873 213
>>346870
Здесь-то ты что хочешь услышать? Разрабы сюда не забегают, только маня-синьоры и около кретины.
Аноним 05/08/25 Втр 10:45:20 346874 214
>>346873
ну что то типо "в 3дс максе с n-пакетами и тд удобно делаю HDR рендеры и не парюсь", "в блендере есть такой то аддон он немножко сглаживает углы при работе с бевелом"

А так в целом я все написал чего хотел услышать.
Аноним 05/08/25 Втр 11:02:45 346875 215
>>346872
попробовал алембик сунуть в марвелус, итог - это дерьмо просто зависло в 1 кадре на всю длинну анимации..
Аноним 05/08/25 Втр 15:21:47 346876 216
>>346870
Лихо ты по отсутствию поддержки гиммика для полутора шизойдов энтузиазм проекта оценил. Если уж на то пошло, то можно было бы в пример привести уж хоть что-то более уместное, типа застопорившейся разработки того же бевела v2.
Но сделать твою ОТСЕЧКУ можно и с нынешним, просто налепив 2 бевела подряд: первый с 1 сегментом и профилем 1.0 и поверх него второй обычный скругленный.
Аноним 05/08/25 Втр 17:11:03 346878 217
gg (1).mp4 386Кб, 918x604, 00:00:10
918x604
>>346876
Да я так делал... но он тока на 2 скоса так работает. А на 3м уже касяк всплывает и велд не помогает.
Аноним 05/08/25 Втр 17:26:50 346879 218
20250805-1423-4[...].mp4 32476Кб, 1396x828, 00:01:24
1396x828
>>346878
как раз возня с бевелом и сподвигла меня написать о проблеме в ключе "СТЕРПЕЛИ" парадигмы. В ютубе мне поподался видос с бевел в2 и бевел геонодами....
Аноним 05/08/25 Втр 17:36:06 346880 219
Аноним 06/08/25 Срд 13:43:04 346881 220
>>346604 (OP)
Салам пасанам, давно меня не было.
Кароче вот вам анимация от лучшего аниматора не порно контента, просто душа требует, а руки не дают покоя.
Обоссыте штоль, один хрен Рендер перестал работать
https://rutube.ru/video/cd2c9d021971f5e3452845ed89371a18/
Аноним 06/08/25 Срд 13:58:20 346882 221
hero.mp4 9574Кб, 944x524, 00:00:09
944x524
Аноним 06/08/25 Срд 14:04:51 346884 222
1754478207976.mp4 479Кб, 480x360, 00:00:08
480x360
>>346872
Та Ёбаный насрал сука..
даже нейронка не помогла
Пробовал: Сброс трансформаций, Проверка масштаба При экспорте из Blender установите:

Path Mode: Copy + включите Embed Textures.

Apply Scalings: FBX All (в разделе Transform).

Primary Bone Axis: Y-Up, Secondary: Z-Up.

Apply Transform (галочка).

Анимация:

Bake Animation: ВКЛ.

NLA Strips: ВЫКЛ.

All Actions: ВЫКЛ.

Уберите галочки Leaf Bones и Force Start/End Keyframes. Удаление ненужных ключей, Запекание анимации - тут я нихуя не понял, бандерапидор опять куда то запрятал печку. BVH не работает в версии марвелуса 2024
Аноним 06/08/25 Срд 14:17:59 346885 223
>>346881
Стабильно хуёво анимируешь, стабильно хуёвые текстурки, стабильно магические конструкции костюмов держащихся на воздухе, пук статуи смешной, а в целом маладетс.
алсо нахуй ты на срутюб этим срёшь? Привлекут ещё как за осквернение памяти вытеранов или подобного говна. Да и смысл развивать что то на мёртвой подпынявой площадке? даже копейки не получить
Аноним 06/08/25 Срд 15:50:06 346886 224
>>346881
Лучше древнючего show must go on уже не будет...
Аноним 06/08/25 Срд 16:24:40 346887 225
>>346881
>Обоссыте штоль
Имплаинг ты хоть раз прислушался к критике.

Я помню, как у тебя жопа горела, когда твою "йоба" вселенную сравнивали с вахой. В итоге ты просто начал делать ваху?
Аноним 06/08/25 Срд 17:15:39 346888 226
Screenshot2.jpg 205Кб, 1921x1112
1921x1112
>>346885
>Стабильно хуёво анимируешь
Стабильность признак мастерсва, на самом деле я и кодер и геймдизайнер стабильно хуёвый, но меня это не останавливает. Мне или с сиськой пива на полу валяться или что-то делать.

на срутюб этим срёшь?
А куда мне срать? Ютуб, Вимео, как и другие сайты у меня уже давно не работают.

>>346887
Я начинал с вахи, но когда даже за show must go on, мне какие то странные типы начали предъявлять, понял что лучше с серьёзными айпишками вообще не связываться.
Поэтому чтобы спокойно пилить анимации я придумал свою вселенную.

Кстати здесь нет текстур, только шейдинг.

Но в любом случае спасибо за фидбек.
Аноним 06/08/25 Срд 18:36:26 346889 227
2025-08-06183327.jpg 35Кб, 758x433
758x433
2025-08-0618-35[...].mp4 3939Кб, 2560x1440, 00:00:17
2560x1440
>>346869
> А вот штаны приточить чтобы чётко ту же жопу облегали но их было удобно носить это вам не это.
Удваиваю. Батя был портным-закройщиком. Хорошо шил. Там как ни вымеряй, всё равно подгонка потом прямо на человеке делается.

А вот развлекательные такие костюмы обычно шьют надолго с большим припуском, без всякой подгонки.


>>346870
1.HDR недавно впилили, вроде в 4,5 но монитор должен быть в режиме соответствующем.

2. двойной бевел всего-то. Первому профиль назначаешь 1.0
Аноним 06/08/25 Срд 18:58:09 346890 228
>>346888
>А куда мне срать? Ютуб, Вимео, как и другие сайты у меня уже давно не работают.
Я не верю что ты кодер. Ты какой-то долбаеб, а не кодер.
Аноним 06/08/25 Срд 19:00:42 346891 229
>>346889
Развлекательные костюмы делают размером на слона что бы в них любой массовик-затейник мог влезть независимо от роста и толстоты. В конторах которые такие утренники устраивают работают несколько разных развлекаторов и на складе лежат десяток костюмов, которые каждый из них смог бы одеть.
Аноним 06/08/25 Срд 19:06:50 346892 230
Аноним 06/08/25 Срд 19:18:08 346895 231
>Стабильность признак мастерсва
Ты намеренно делаешь на отьебись хуёво или чисто физически не выходит лучше? Судя по твоим работам сильно раньше и сейчас прогресс минимальный, я не верю что это возможно особенно в 3ж, в хуёжки - пожалуйста, есть дауны которые нихуя не делают выходит говно время идёт и потом вопрошают чому так.

>>346888
>А куда мне срать? Ютуб, Вимео, как и другие сайты у меня уже давно не работают.
Юбубы, тебе же похуй что делать верно? делай какую нить хуйню поридж-альфиксовую, что бы дети ебаные ахуевали от интрижек между жуками и роботами в формате шортса или какой то такой слоуп.
Аноним 06/08/25 Срд 21:10:49 346897 232
>>346890
Принцип работы VPN знаешь?
Аноним 07/08/25 Чтв 01:07:17 346898 233
image.png 258Кб, 803x1151
803x1151
image.png 340Кб, 1601x1092
1601x1092
image.png 245Кб, 757x1014
757x1014
Квадратиков накидал, а как дальше делать хардсерфейс не знаю. В прошлый раз просто сабдив кидал, да доп лупы + шифрт-Е на некоторые эджи, но результат получился каким-то сглаженным. Как по красоте то делать?
Аноним 07/08/25 Чтв 01:42:08 346899 234
image 63Кб, 679x535
679x535
image 691Кб, 2318x1643
2318x1643
image 3078Кб, 3839x2089
3839x2089
>>346889
Видеопик. Великолепно аннон! Я почему то тупил постоянно и не уловил правильный способ жонглирования этими бэвлами. Значит и заадонить это можно дело. В общем от души два чая! Ты по мне как катком проехался.

Насчет HDR так скажу, еще с 4.1 добавили. Я покопался у blender есть запуск с "кастомными" OCIO конфигом. Но это типо все про вывод файла. Отображение не тонмапится под HDR. Хотя вот фотошоп даже с 2025ой версии или раньше может в HDR10 редактировать файлики.

Как бы можно было бы допустим и смирится, и жить с sdr/sRGB как раньше, но я вообще не понимаю как в таком случае получить нормальную гамму для конечного файла. Я сохроняю рендер в EXR он открывается в давинчи и фотошопе с приемлимой гаммой, а вот если открыть допустим в HDR+WCG viewer то там все темное. Или если допустим EXR-ку взять в фотошопе открыть и сохранить в JXL чтобы уже через виндовый просмотршин картинок открыть то в фотошопе гамма норм а в JXL файле такая же низкая как и в EXR-ке в HDR+WCG viewer

Лада буду тыркаться дальше. А то с бэвелом недоглядел мб и с HDR так же напорюсь на вариант норм.
Аноним 07/08/25 Чтв 01:48:37 346900 235
image 7638Кб, 3839x1728
3839x1728
>>346899
пик отклеился... хз видно ли тут будит...
Аноним 07/08/25 Чтв 08:38:22 346902 236
>>346899
А чому не взять и просто отредактировать рендер в фш потом с учетом хотелок? Главное что бы на рендере небыло вылетов ни в тенях ни в светах и тереби потом себе
Аноним 07/08/25 Чтв 09:12:41 346903 237
>>346902
Вот я и пишу что JXL и EXR выходят темные. Я не могу их конвертировать в нужный мне вывод как это делается в давинчи ризолв через CST ноду (оттуда можно как то сохранять) или как выводит фотошоп (хз вообще как он профилирует).

В общем в блендере есть "секвенсор" он задет нужные метаданные как я понял для работы с рендерами внутри блендера (для монтажки)... но вывода ни в блендере ни в давинчи ни фотошопе я ненашел толкового для HDR картинок. Да и с видео пока не пытался =Р хотя оно мб и попроще и правильней было бы, там есть ffmpeg и переписывание всяких метаданных/колоспейсов и тд и тп.
Нужно убедится чтобы я во всех случаях получал одинаковый результат по гамме, и знать что я делаю правильно а где есть нюансы.
Аноним 07/08/25 Чтв 12:10:04 346905 238
>>346903
Рендерь в псд\рав\тиф\экср похуям,@допиливай в фш, тебе важно сохранить инфу о цветотени, остальное похуй где крутить, проебешь инфу в тенях\светах всё пиздец, ничего не сделашь, если эта инфа есть то можешь крутить как хочешь
Аноним 07/08/25 Чтв 12:50:35 346906 239
Признаки зрелог[...].mp4 3023Кб, 720x1280, 00:00:22
720x1280
>>346905
С этим проблем нет... но я не хочу крутить "как хочу". Я хочу чтобы изначальный матерьял одинаковую гумму имел в разном софте хотя бы пока я на 1м пк сижу и с 1м HDR моником. "крутить" должно быть вторично, а первично правильная интерпретация цветов и гаммы.

Да и постоянно крутить то что изначально должно быть выкручено... до шизы так докручусь ну ладна. Тут чем мусолить лучше я займусь дальше изысканиями.
Аноним 07/08/25 Чтв 13:44:22 346907 240
>>346903
Дак во всех прогах надо указывать в каком цветовом пространстве у тебя картинка. Если ты exr в фотошопе открываешь в обычном srgb конечно все будет темное. В давинчи это кроме ноды преобразования можно выбрать нужный лут. Луты вроде лежал в самой папке блендера.
Аноним 07/08/25 Чтв 14:13:33 346908 241
image 19775Кб, 3840x2160
3840x2160
image 244Кб, 796x983
796x983
>>346907
В каких всех.... метаданные поттягиваются, вся суть HDR10 в этом.... если я верно понял.

В фотошопе HDR отображение... RAW/линейный выглядит как вот пик. Это не интрпритируемое отображение в srgb.

Для видео да давинчика бы хватило. Там я задаю харктеристики... Но как мне выводить картинки, хочу в JXL сохранять все. FFmpeg не вывзит закладывание меттаданных как и фотошоп (хотя он вот умеет открывать с приемлимым уровням гаммы EXRку а не как на 1ом пике допустим).
Аноним 07/08/25 Чтв 14:51:50 346909 242
Аноним 07/08/25 Чтв 15:15:28 346910 243
>>346908
>В каких всех.... метаданные поттягиваются, вся суть HDR10 в этом.... если я верно понял.
Да в том то и дело, что нихуя не потягиваются, то что в файле там написано не значит, что фотошоп автоматом открывает в нужном цветовом пространстве. У меня периодически возникает ебля с видосами снятыми в Log.
Аноним 07/08/25 Чтв 16:19:58 346911 244
image.png 59Кб, 347x437
347x437
>>346908
Как вариант из давични экспортнуть в tiff и уже открыть в фотошопе.
Аноним 07/08/25 Чтв 17:12:01 346912 245
image.png 27Кб, 524x172
524x172
>>346842
или в редакторе или на модификаторе пкм на кнопку дублирования
Аноним 07/08/25 Чтв 17:31:55 346913 246
image.png 40Кб, 840x485
840x485
В фш в колор сетингс настраиваешь цветовое пространство
Аноним 07/08/25 Чтв 17:43:02 346914 247
image 182Кб, 1213x1153
1213x1153
image 44Кб, 398x518
398x518
>>346910
>Log
Да это зло... и некоторые еще красят тоже ручками сходу а не используют технические LUT файлы... а потом уже цветокор делают срзау "находу".

Все короче я решил для себя что ACES и HDR10 стандарт как и RGB и rec709/srgb в свое время.

>>346913
Все забудь про ICC, HDR это типо как самодостаточное RGB пространство без необходимости профилироватся... точней "транспортные характеристики" профилируют цвета.
хотя я сам нихуя не доконца разобрался
Аноним 07/08/25 Чтв 17:46:57 346915 248
image 854Кб, 1696x1066
1696x1066
Аноним 07/08/25 Чтв 18:19:32 346916 249
Аноним 07/08/25 Чтв 18:43:19 346917 250
>>346916
Нахуй тебе анимация в марве? Хочешь одежду засимить анимацией?
Аноним 07/08/25 Чтв 19:36:26 346918 251
>>346917
просимулировать одежду на персонаже (скелет которого был сделан с помощью авторига) используя свою анимацию из блендера НО вот не задачка, а авториг то пидора подложил, у меня к примеру перс наклоняется на одном из кадров и в этот момент марвелус не понимая прикола вытягивает шею или скукоживает, и ответа почему? я сука ни у нейронки не выклянчил ни смог найти в тырнетах за 2 ебаных дня.

Клоо я не щупал мб там норм всё, там норм всё? неймпрограмки не щупал, марвелус щупал, а блендеровская симуляция - ад, так, что к ней я даже не притронусь больше.
>Хочешь одежду засимить анимацией?
расшифруй "засимить", не пон, вощем сверху ответил.
Аноним 07/08/25 Чтв 19:44:11 346919 252
>>346918
>просимулировать одежду на персонаже
Адекватно такое только в гудини сможешь сделать. Либо нужно было анимировать сразу в одежде, добавив шепкеями фейковой симуляции в ручную.
Аноним 07/08/25 Чтв 20:50:24 346920 253
>>346918
У меня в алембике всё работало когда импортировал анимации, но я простые анимации уровня 'иду вперёд' только щупал. Попробуй разные сборки/версии, я слышал там бывают нюансы с кряками и функционал отъёбывает.
>>346919
Да не, я кучу АМВэх видел где через мд/кло анимировали тряпки танцующим блядям. Но ниша эта специфическая конечно.
Аноним 07/08/25 Чтв 22:26:06 346921 254
>>346914
>что ACES
Стандарт уёбков для уёбков. Всё кино перетемнённое и пережжённое независимо от художественной надобности.

Хочешь максимально правильно уместить динамический диапазон для последующей обработки — только AGX (можно Punchy)

Хочешь максимально спасти фирменные цвета — только Khronos PBR

ACES устарел безбожно. Как и Filmic. Это путь для тех, кому «ну вот такой фильтрик норм»
Аноним 07/08/25 Чтв 22:27:29 346922 255
>>346921
ах да, ACES имел смысл, когда непосредственно с плёнки проектор лучом света херачил на экран изображение.
Как раз высветление и выбеливание он и компенсирует.
Аноним 08/08/25 Птн 01:19:22 346923 256
>>346921
Можешь на примерах пояснить что не так с ACES. Я сам не пользуюсь, так как говнодел, но пидарасы на ютабах кипятком с него ссутся. Или это только про рендер CG?
Аноним 08/08/25 Птн 02:35:09 346924 257
>>346921
Мне кажется это все предвзятость и привычка к белесости srgb. И наличию хоть какого то света в комнате просмотра =Р хотя если в ведут в мониторы режим по типу "стандарт" как в TCL то думаю можно будит пережить это дело. но это все в отрыве от фанатиков OLED

Если сравнивать ACES и Hable на мой взгляд последний поприятней мб, но в интрнетах и "сравнени в лоб" он теряет контраст. reinhard еще был.. но чето кудато пропал... мб это не об этом история была ну да ладна.
Аноним 08/08/25 Птн 12:43:37 346925 258
>>346919
>>346920
Пиздец, походу реально придётся ещё и в гудини вкотываться. Попробовал поскинить до максимально возможного результата как с correctivesmooths,но без него и получил хуяку, как я понимаю его никак не возможно перенести в марву или клоо ни в коем виде. Хоть и стало чуть лучше после скина, но все равно меш одежды входит в телесо местами и никак это не исправить добившись сходства с correctivesmooth. С клоо та же хуйня.
Аноним 08/08/25 Птн 13:33:41 346926 259
>>346925
чета я опять нихуя не понял, экспортнул и засунул алембик в бендер обратно, и в бендере таже проблема что он завис на 1 стартовом кадре и никуда больше не двигается. кадры выставленны правильно 0 - 400, все остальные параметры дефолт как в тех же гайдах.
Аноним 08/08/25 Птн 13:53:15 346927 260
9c1fe9c3618b2ce[...].gif 4282Кб, 640x352
640x352
Там уже игры рендерятся вообще без всякого 3д. Есть ощущение, что 3д впринципе потеряет скоро всякий смысл само по себе.
Аноним 08/08/25 Птн 14:20:18 346928 261
Аноним 08/08/25 Птн 14:42:00 346929 262
>>346928
Ну для обычных художников это скоро наступило довольно быстро. Так что...
Аноним 08/08/25 Птн 15:10:03 346930 263
image.png 1373Кб, 1574x883
1574x883
>>346923
>Можешь на примерах
https://www.youtube.com/watch?v=x_ioFK15460

ACES даёт нереалистичное представление о цвете и свете в чистых цветах.

пикрил, посмотри особенно на синий шарик., под ACES он уёбищно мерзкий, пережжённый весь.
Посмотри на зелёный, у него провальная зачернённая тень.

Повторюсь, это формат не годящийся для последующей обработки или для показа на современном экране пиксельном. Это для вывода на плёнку.
Аноним 08/08/25 Птн 15:12:34 346931 264
>>346929
Не наступило. Только для клепателей однообразных тёлочек и паршивых иконочек. Но для иконочек оно наступило ещё со стоками.

Вот тред, вся суть.
https://2ch.hk/ai/res/1296016.html#1301678

У художника ещё работы до пизды, даже если он виртуозно нейронками хуячит.
Аноним 08/08/25 Птн 15:42:26 346932 265
>>346930
Вот тебе нравится, а у меня при работе на дядю цвета/тон не вытягиваются... Как же я тупил первое время месяц помойму пока не понял что у меня филмик стоял вместо стандартного режима отображения...
еше когда я в nfinite тока начинал фрилансить... главное текстура в просмотрщике одна, а на рендере ппц белесая...

Да и разговор был больше про HDR, тут сравнивать SDR бесмысленно слишком уж узкая херня... HDR 1.7 раз где то выигрывает даже без включения зональной подсветки, правда хз как.
Аноним 08/08/25 Птн 17:26:40 346933 266
>>346932
Для цвета — Хронос пбр, я уже сказал.

HDR на мониторе тоже довольно узкий относительно HDR рендера.
Аноним 09/08/25 Суб 01:23:30 346936 267
01.jpeg 781Кб, 3840x2160
3840x2160
dPc7unF.jpeg 960Кб, 3840x2160
3840x2160
iQcTZJm.jpeg 814Кб, 3840x2160
3840x2160
ItEkelT.jpeg 851Кб, 3840x2160
3840x2160
>>346604 (OP)
Импортировали кстати в игру все эти штуки. Не всё прошло гладко и что-то ещё надо откорректировать по размеру но пока вот так.
Аноним 09/08/25 Суб 12:46:05 346937 268
17480934322923.mp4 569Кб, 726x720, 00:00:10
726x720
>>346926
>>346884
>>346872
пу-пу-пууу... оказалось что я просто забыл включить скелет для рендера и допёр до этого я всего спустя 4 дня поисков решив удобно сгрупировать обьекты в сцене.
Никогда не выключайте рендер скелеов анончики.
Аноним 09/08/25 Суб 12:59:09 346938 269
>>346936
Смешные пынеходы у первого чубзика. И очень бросается в глаза разница в четкости текстур персонажей и оружия.
Аноним 09/08/25 Суб 15:15:03 346939 270
Что за хуйня аноны? Анимировал таз, и по какой то причине так получилось, что записалась похоже ротация на 360* либо это интерполяция так срёт сука, хотя я пробовал свитчить на линейную и тп и обратно, ладно подумал я, удалю кейфреймы перезапишу, но сколько бы кейфреймов я не удалял таз всеравно делает 360 круг. как эту хуйню исправить?
Анимация хоть и дерьмо ебаное но я не хочу опять сука дрочить сидеть перезаписывать.
Аноним 09/08/25 Суб 16:53:59 346940 271
Ага, мы использовали те же текстуры 1к, но я упаковал текстуры лучше чем это делали чуваки в 2008.
Аноним 09/08/25 Суб 16:54:52 346941 272
Аноним 09/08/25 Суб 17:41:03 346946 273
>>346939
Ты не можешь в курвах посмотреть?
Аноним 09/08/25 Суб 17:58:42 346947 274
>>346939
Или поменяй ориентацию осей или тупо записывй каждый поворот через энтер.

Проблема стара как мир, а блендорастам пофиг.
Аноним 10/08/25 Вск 15:01:33 346948 275
Напомните позязя как называется хуйня, когда материал меняет свойства при приближении другого объекта? Например если сквозь куб проходит шарик, то у куба меняется цвет вокруг области их контакта.
Когда-то давно сохранял гайды про это, сейчас собрался сделать, но ничего найти не могу.
Аноним 10/08/25 Вск 16:06:16 346951 276
image.png 465Кб, 1293x961
1293x961
Аноним 10/08/25 Вск 16:38:02 346952 277
Аноним 11/08/25 Пнд 10:45:31 346961 278
44788821993.png 399Кб, 1433x850
1433x850
>>346946
я не понимаю на что мне смотреть в курвах и что это вообще? graph editor? Там вообще мешанина какая то хуй пойми в которой как разобраться.
>>346947
если записывать через ентер, то выходит рвано и дёрганно, а про поменять ориентацию осей я не совсем пон
алсо, решил поанимировать ходьбу и переключившись на безье интерполяцию вообще пикрил пиздец случился
Аноним 11/08/25 Пнд 11:02:37 346962 279
>>346961
почитал про курвы, исправил поменяв у кости безье на автоматик или вектор
Аноним 11/08/25 Пнд 14:25:40 346963 280
>>346921
>фирменные цвета — только Khronos PBR
Про кронос двачую. Не понимаю как жил без него раньше, цвета плывут ужас же.
Аноним 11/08/25 Пнд 15:11:44 346964 281
>>346963
Все эти кронусы-хуёнусы конечно заебись, но ты не забывай что конечный потребитель будет это смотреть на убитом экране тилибона где цвета свой жизнью плывут, прямо как ты сейчас. Нормальный экран по таблицам откалиброванный на цвета один на миллион.
Аноним 11/08/25 Пнд 16:33:35 346965 282
>>346961
>Там вообще мешанина какая то хуй пойми в которой как разобраться.
Выбираешь нужный тебе канал (например вращение кости таза) и смотришь, как оно значение меняет по времени. Если там какие-то сильные дергания есть, то ты это увидишь. Плюсом тебе в любом случае граф эдитор осваивать нужно, чтобы нормально интерполяцию подгонять.
Аноним 12/08/25 Втр 10:14:37 346970 283
SWARFPIRATEFIX.mp4 7069Кб, 2000x1350, 00:00:16
2000x1350
image.png 818Кб, 1204x1281
1204x1281
image.png 643Кб, 1131x1225
1131x1225
PIRATEDWARF.png 436Кб, 1140x1091
1140x1091
>>346936
Шляпа слеера пиратов Длинного Дронга.
Аноним 12/08/25 Втр 13:52:29 346971 284
>>346964
Когда изначальный цвет выставлен правильно, то и максимальное отклонение за счёт экранов в среднем меньше. Да и экраны смартфонов уже неплохи. Это уже не всратые белёсые TN-ки
Аноним 12/08/25 Втр 15:32:18 346972 285
>>346932
> HDR 1.7 раз где то выигрывает даже без включения зональной подсветки, правда хз как.

имеет смысл режим хдр включать, если ты графоний для игр делаешь или финальный формат для вывода зрителю будет содержать хдр.

Иначе нужно смотреть в сРГБ и не выёбываться. Не важно, какие там у тебя охуенные данные остались за кадром, важно понимать, что будет видеть зритель
Аноним 12/08/25 Втр 17:39:43 346974 286
>>346972
Я "калибровал" настраивал яркости в калибровке HDR windows свой HDR монитор не для того чтобы бегать туда сюда.
Нашел оптимальные настройки насыщенности где SDR и HDR имеют одно и тоже отображение и доволен... Как мне кажется + если подставить моник SDR практический одно и тоже, и там и там RGB.

с такой "базой" я могу вопервых HDR видеть включать сходу а не "передергивая" рубильник в винде. Могу видеть SDR контент как он задуман (вроде 300-400нит яркости гдет 60% в винде), и если надо будит могу его подтянуть всякими RTX HDR обычно до 600нит четко выкрашеный SDR можно подтянуть тонмапингом RTX HDR в играх.

Как я писал это все RGB а уже вот если нужно будит привести до srgb/rec709/p3/rec2020 уже думать надо и в целом это уже другой разговор и "дядя скажет" че ему нада. Это те не ТРУТОН в эплье врубать....

+ ко всему я незнаю в windows апдейт пришел или я так докалибровался что у меня точка черного даже сместилась для HDR режима винды.... то есть раньше черный на экране был истинным черным и я не видел рамок, сейчас же такого нет если я запускаю SDR игру то черный такой же как в SDR мониторе, тоесть там 0.1 нит где-то. А в HDR режиме, черный это черный... то есть 0.05нит по паспорту... но он один хуй сливается с тьмой в комнате без света... я ни рамок моника не вижу и подсветки....

Ах да, яблочники со своими p3 дисплеями по 150к рублей пусть сосут мой большой вонючий хуй. Сижу на лосе за 40к рублей и кайфую... похуй что 572 зоны всего)) намного лучше один хуй нету моников.
Аноним 12/08/25 Втр 17:44:21 346975 287
>>346972
>>346974
А ну и забыл добавить что 1700:1 контрастность для HDR без зон а вот стоит включить эти самые зоны и мы уже получаем 20000:1 контрастность. Не OLED но зато и 1000нит яркости на дороге не валяются... а у меня их все 1200 судя по тх... или даже больше. Потому что по тестам в интрнете моники могут выдавать больше заявленого, а пишут про гарантированные настройки.

но к сожалению это все на глазз... калибратор у меня старенький 2010го года есть.... но он для принтера покупался, и то что в комплекте для моника был просто как бонус, улавливает не более 200 нит вроде... так что HDR не откалибруеш.
Аноним 12/08/25 Втр 22:47:27 346978 288
>>346974
Ну ок, понял твою позицию. Вполне резонно.
кто кого будит? Йа нипонел
За лось удваиваю. Сам на нём, доволен. Несмотря на весьма насирабельное отношение к пластику (местами даже облой не сняли нормально), Матрица моё почтение и цвета. И хдр ощущается. Единственное что не понял как забороть, это очень высокую яркость и контраст даже на минималках. Пришлось купить ночничок, чтобы в темноте не работать.
Аноним 13/08/25 Срд 12:44:11 346984 289
>>346978
Че за лось? Поясните, товарищи?
Аноним 13/08/25 Срд 12:57:03 346985 290
monitor23.8aoc2[...].jpg 52Кб, 1000x831
1000x831
>>346984
Мониторы фирмы AOC. Из-за характерного написания буквы А в логотипе по-русски читается как "ЛОС". Некоторые модели представляют собой профессиональные модели Самсунга по вменяемым ценам. Как, кстати, и некоторые модели Бештау. Только Бештау не делает совсем топовые и свежие модели.
Аноним 13/08/25 Срд 13:03:35 346986 291
Аноним 13/08/25 Срд 13:14:00 346987 292
hq720.jpg 27Кб, 686x386
686x386
>>346604 (OP)
что поглядеть про мягкотелье для анимаций в бендере? не порево

Попробовал Simplicage pro, провозился минут 30 и так не понял как убрать желейность, делал по вертекс группе всё что мне нужно, это что бы тело взаимодействовало и деформировалось с обьектом без лишней тряски. К примеру присел на перило и ляшки продеформировались согласно форме перил.

очевидные шейпкеи и софтбади отмёл, первое потому что запарно, 2ое потому что вечно что то ломается
Аноним 13/08/25 Срд 20:51:40 346998 293
>>346986
по факту, среди моделей этой (вроде бы средней и не хайповой) марки порой встречаются вкуснейшие варианты по очень хорошим ценам. Могут экономить на неважном (пластик скрипит), но ввалить в важное (матрица) и не драть за фичи (поворотная в портретку и подъёмная нога)

Многие компании почему-то считают, что за такой «про-функционал» как нога надо содрать тысяч 5—10 отдельно. Хотя богатый профи как раз просто выкинет ногу и отдельно купит крутой кронштейн.

Марка в итоге пользуется некоторым уважением среди любителей купить не особо дорого и с изображением на все бабки. Ну и вниманием к марке «чо там выпустят?»
А ещё компания в рекламу не вваливает много, что тоже сказывается на цене. Они и без этого засарафанились.

Так что при покупке обращай внимание на эту марку.
Аноним 13/08/25 Срд 20:53:35 346999 294
>>346987
Ну и зря.
Как раз софтбади-прокси и надо было делать.
Только софтбади не особо хайпольный и со внутренними пружинами. А с него мешдеформом передавать деформацию.
Аноним 14/08/25 Чтв 22:12:25 347005 295
Аноним 15/08/25 Птн 01:15:32 347011 296
IMG7946.jpeg 692Кб, 1179x1333
1179x1333
>>346742
>>346740
Поковырял генератор роста, потом 3д-печать, литье, обработка, родирование и вуаля.
Аноним 15/08/25 Птн 05:35:27 347013 297
>>347011
Вот и молодец. Рад, что ты разобрался!
Аноним 15/08/25 Птн 14:33:07 347014 298
>>347005
Кому надо волосьё, вещь приличная как минимум. Видео, что чел не одну итерацию сделал при разработке. А 500 рублей отобъются сразу
Аноним 15/08/25 Птн 16:18:25 347015 299
17497600575110[[...].png 523Кб, 670x821
670x821
Сколько будет стоить создать такую модельку в блендере?
Для 3д принтера.
Аноним 15/08/25 Птн 16:55:45 347016 300
Аноним 15/08/25 Птн 17:34:44 347017 301
>>347016
Не, мне надо качественно, а то что там аи негенерит.
Аноним 15/08/25 Птн 18:20:08 347018 302
>>347015
пример неправильный, тут же шерсть.

>>347017
ащемта можно нагенерить базу, а потом колупаться со скульптом. И наконец авторетоп. Можно сделать базу, обмазать нейронкой 4 ракурса и надеяться что 3д-нейронка нарисует тебе рельеф шерсти.

Обычно в районе до 5к без особых правок и рельефа шерсти.
Сам я занят и надолго, не предлагаюсь автор этого енота
Аноним 15/08/25 Птн 18:48:12 347019 303
>>347018
>пример неправильный, тут же шерсть.
Такую шерсть только покрасом тащят по ровной поверхности, текстуру давить выйдет полная хуйня. Единственный тип шерсти который хорошо под печать и покрас ложится это длинный волнистый с чёткими локонами.
Аноним 15/08/25 Птн 21:39:36 347030 304
>>347016
Эта хуйня ничего не грузит.
Пишет model loading... уже несколько часов.
Аноним 16/08/25 Суб 01:09:57 347033 305
photo12025-08-1[...].jpg 129Кб, 793x1280
793x1280
photo42025-08-1[...].jpg 71Кб, 526x729
526x729
2025-08-16010927.jpg 42Кб, 444x790
444x790
>>347019
Ну не скажи. Вот недавно отправлял фигурки из фотополимерника. Там даже тонкие черкаши, типа царапины пропечатались. Десятые доли миллиметра берёт вглубь. А 0,7мм это уже такой очень высокий рельеф (узор на фигурке).

Конечно, если это всё под покраску, то под грунтовкой-шлифовкой-краской тонкие штрихи просрутся. Но у нас мастермодель под снятие силиконовой формы.

Все косые царапины на 1й картинке — это со скульпта
Аноним 16/08/25 Суб 08:11:58 347034 306
sdfsdsdfsdsds.jpg 367Кб, 1920x1040
1920x1040
photo2025-08-09[...].jpg 34Кб, 1280x594
1280x594
nightgown.webm 3377Кб, 1026x1318, 00:00:26
1026x1318
>>347033
Вопрос не в технической возможности распечатать, я то могу распечатать что угодно, хоть кружево вот пару дней назад сделал, хотя конечно я единственный в мире кто так может. Ещё раз, дело в том, что выдавленный рельеф приглаженной шерсти, когда поверхность вся в массе чиркашей, просто выглядит как полное говно. Простыми техниками типа драйбруха и пинвоша вид не вытягивается, надо нормально прописывать кистью шерсть, а там этот всратый рельеф наоборот только мешать будет.
Аноним 16/08/25 Суб 15:24:38 347037 307
>>347034
За то, как оно пойдёт в художке, не возьмусь сказать.
и да, скорее всего выгодно расписать какой-то краской, которая сама по себе довольно густая и создаёт рельеф.
Аноним 16/08/25 Суб 17:52:14 347038 308
image.png 341Кб, 1024x654
1024x654
>>346604 (OP)
Эту блядские усы прокляты. Притащил их из майи, там как всегда масштаб x100. Надо уменьшить чтобы в марме адекватно смотрелось. В марме хуй знает как уменьшить в определённое число раз (если знаете подскажите пожалуйста). Тащу в блендер, уменьшаю, эскпортирую... Не экспортируется, выдает пикрил. Помогите кто может. Формат Alembic
Аноним 16/08/25 Суб 18:10:43 347039 309
Аноним 16/08/25 Суб 18:33:21 347040 310
https://www.youtube.com/watch?v=TGragTnBcU0

вы только посмотрите что люде за 2 недели сделали, а вы тут сидите пердите, усы 4-ый месяц делаете.
Аноним 16/08/25 Суб 20:40:41 347041 311
image.png 1677Кб, 1125x743
1125x743
>>346604 (OP)

Ну че более-менее заебись, Для портрета слабенько, но тут целая фигура будет так что пойдет
Аноним 16/08/25 Суб 20:41:58 347042 312
>>347041
Координаты на губе всрались непонятно почему.
Аноним 16/08/25 Суб 22:24:11 347044 313
>>347041
Прикольная кожа, но усы писец всратые. На гнутую проволоку похожи, особенно бакены. Будто курлы, роллы и клампы неправильно настроил или ваще не юзал. Ну и толщина волос слишком константная
Аноним 16/08/25 Суб 22:49:10 347045 314
>>347044
первый раз в иксгене делал
в следующий раз будет портрет и сделаю лучше
Аноним 16/08/25 Суб 22:51:24 347046 315
>>347044
А еще таких больших усов не бывает. Это реалистичная мультяшка по сути.
Аноним 17/08/25 Вск 01:09:52 347047 316
>>347044
для издалека и стилизации самый норм, чоты доебался-то?
Аноним 17/08/25 Вск 01:16:15 347048 317
>>347014
500р это вообще не деньги, по сути бесплатно. Я сколько не ебался с плашками волос получалась хуета, хайр тулс не смог освоить, еблю с икс геном в майе даже не рассматриваю, это вообще для ебанатов.
Аноним 17/08/25 Вск 01:22:09 347049 318
>>347047
Да он и не доебался по сути, все правильно...
Аноним 17/08/25 Вск 14:22:21 347050 319
>>346604 (OP)
Сделал хуйню какую то, вощем было впадлу анимировать повторно шаги поэтому использовал свой волк сайкл, что бы все дело двигалось просто двигал всего перса кружок под персом в авториге согласно ногам и тут появилась неочевидно очевидная проблема - при переводе из constant в bezier интерполяцию, всё сгладилось и пермещение персонажа происходит всрато как по маслу, вопрос:
Можно ли это как то исправить не прибегая к граф эдитору? Там исправлений сука на часы похоже.
Аноним 17/08/25 Вск 15:42:31 347051 320
>>347050
Ты забыл выложить
Аноним 17/08/25 Вск 20:09:59 347054 321
>>347050
по-быстрому скорее никак. Нужен критерий, по которому ты оставишь те или иные плечи кривой острыми и сохранишь их. Ну и какие надо сгладить, переводя в Безье
Аноним 18/08/25 Пнд 09:29:13 347055 322
>>346604 (OP)
Анонасы выручайте. Пппидорский поиск жидтьюба сломался, год+ назад видел видик по манга фильтру, превьюшка была что то вроде ебучий дрифт тойоды. Но у чувака в видике фильтр не только красил в коричнево-белый, но и можно было подтянуть свои текстурки и как то все это добро зарендерить так что выходило действительно ахуенно и буквально как цветная манга, поделитесь кто помнит.
Аноним 18/08/25 Пнд 15:23:52 347059 323
>>347055
вполне возможно, что сам видос удалён и остался только на патреоне у автора. Ну или просто потонул из актуальной базы. Или превьюху заменил.

Не видел. Могу предположить, что нужно добавлять в запрос NPR, compositing, sepia
Аноним 18/08/25 Пнд 20:24:12 347061 324
image 368Кб, 1439x530
1439x530
Аноны, мне поручили сделать гифку и дали ту, что делали до меня. Слева готовая, справа моя. И на моей ёбаные лесенки. Разрешение у гифок одинаковое. Как исправить такое?
Юзаю сайты, загружая туда кадры. Есть какой-то более толковый инструмент? Знаю, что можно как-то через ffmpeg, но там вроде ебля с командной строкой, придётся долго курить как это всё работает если других вариантов не будет, то придётся, конечно
Аноним 18/08/25 Пнд 20:48:26 347062 325
Походу чел до меня перешакалил картинку каким-то образом и у него там появились дополнительные пиксели по краям, которые лесенку превращают в кашу.
Скачал гимп, экспортировал гифку, всё та же лесенка
>>347061-кун
Аноним 18/08/25 Пнд 20:53:59 347063 326
image 32Кб, 904x573
904x573
Сап посоны, можно ли сделать в блендере как мне нужно - пикрил для пояснения
1. Плоскость
2. Вид сверху
3. Как делает thickness модификатор
4. Как мне надо, т.е. чтобы толщина добавлялась не только вбок, но и от торца
Аноним 18/08/25 Пнд 21:22:25 347064 327
image.png 4Кб, 293x67
293x67
>>347063
Повесь сверху еще один.
Аноним 18/08/25 Пнд 21:30:37 347065 328
>>347064
Он тогда и по бокам еще толще делает, а мне нужно чтобы одной толщины и от боков и от торца.
>>347063
>thickness
Solidify имел в виду, офк
Аноним 18/08/25 Пнд 23:04:44 347068 329
Неужели Геометри ноды не могут читать до сих пор шейп кеи напрямую?
Аноним 19/08/25 Втр 00:31:21 347069 330
>>347061
из бесплатных инструментов
1. есть Крита которая командует ffmpeg‘ом и всё удобно
2. Потом можно фон и палитру поправить в Graphics Gale, он был коммерческим, а потом раздали всем сами авторы.
Аноним 19/08/25 Втр 00:56:38 347070 331
2025-08-19003828.jpg 181Кб, 2327x849
2327x849
2025-08-1900-51[...].mp4 14152Кб, 2560x1440, 00:02:55
2560x1440
>>347063
Геонодами. Экструд а потом бока сдвинуть. Там есть у экструда деление на top/side
см. картинку

>>347068
Да никого сильно не парит, так как внутри геонодов свои шейпкеи пишутся. Но манипуляции открываются разнообразнейшие в отличии от шейпкеев. Видео.

Хотя было бы неплохо и стандартные читать.
Аноним 19/08/25 Втр 07:39:57 347071 332
>>347061
Кидаешь свое гавно в афтерэфыект, включаешь размытие, не эффект а кнопка, когда какая-то шляпа двигается то добавляется размытие движения, конвертишь в гиф, получаешь свою хуйню, ну или в фш чутка размой гаусблюром по кадрово
Аноним 19/08/25 Втр 08:10:00 347072 333
>>347070
Какие геоноды? Геонодобаза совсем ебнулась, офсет на 0 ставишь и все, вас промывают геонодами, вы скоро срать будете ходить через геоноды. 2к25 итоги спасибо абу
Аноним 19/08/25 Втр 11:30:11 347073 334
>>347070
Спасибо, гуру. Но при наличии сотни шейпкеев на персонаже нет смысла вручную строить параллельную структуру. Я вообще в шоке зачем Блендер это сделал?
Я надеялся геонодами упорядочить шейпкеи. А тут надо в два раза увеличить размер меша в памяти. В ручную! Нафиг так жить
Аноним 19/08/25 Втр 11:55:27 347075 335
image 112Кб, 278x271
278x271
Короче среди файлов проекта спалил файлы из adobe premiere. Прошлый чел делал гифку в нём, там есть галка, касающаяся сглаженности краёв в анимации. Оказалось этот адобпремьер на удивление юзерфрендли. Все кнопки на нужных местах, даже туториалы особо курить не пришлось. Всем спасибо!
>>347061
Аноним 19/08/25 Втр 12:14:22 347076 336
Аноним 19/08/25 Втр 12:26:57 347077 337
>>347076
Я прочитал твоё сообщение. Афтерэфектс учить надо. Я как-то скачивал, заходил в него, ты будто в кабине космического корабля - нихуя не ясно. А адоб этот интуитивный. А может просто русифицированный потому что. С блендера в свой первый раз тоже охуел, конечно, и использую только на аглицком
Аноним 19/08/25 Втр 12:40:47 347078 338
057be1566641164[...].jpg 20Кб, 735x660
735x660
>>346604 (OP)
подёргал Freestyle и чет не вдуплил, как можно очистить лайны там где они не нужны?
включил edge mark, выделил там где я бы хотел, очистил место => clear freestyle mark, но как я понял это очищение не работает глобально, а лишь на ручную пометку.
рендерил в стандартном фуллхд с всратыми настройками в угоду быстроты (32 сэмпла, свет не трогал)
Аноним 19/08/25 Втр 14:31:02 347080 339
>>347077
Да там считай тот же Фотошоп, ну или для того чтоб сделать гифку нужно полтора видоса посмотреть на тытрубе на 5 минут
Аноним 19/08/25 Втр 23:20:30 347090 340
Аноним 20/08/25 Срд 13:17:18 347096 341
image.png 407Кб, 1690x676
1690x676
>>347072
Жопой задачу читаешь.
Ему нужно выпуклить во все стороны.

Слева геоноды (чуть прокачал), справа солидифай около нуля и дисплейс.

>>347073
Шо есть то есть.
Аноним 20/08/25 Срд 13:17:51 347097 342
image.png 208Кб, 2343x868
2343x868
Аноним 20/08/25 Срд 13:37:40 347099 343
>>347096
>дисплейс
Есть какая разница в поведении альт-с и дисплейса кстати?
Аноним 20/08/25 Срд 13:38:47 347100 344
>>346782
Это ты чё делаешь для фб мода маунт энд блейд? Здарова, я моддер по тв вахе3
Аноним 20/08/25 Срд 13:41:26 347101 345
>>346936
а бля это же там мморпг которая сдохла, как ты её вообще запускаешь
Аноним 20/08/25 Срд 14:48:11 347102 346
17401624285080.jpg 614Кб, 1920x1040
1920x1040
17405055669711.png 1665Кб, 1924x1275
1924x1275
17401624285112.jpg 654Кб, 1920x1040
1920x1040
>>347100
>Здарова, я моддер по тв вахе3
О, я постоянно мелочь всякую из тввх дербаню для своих блядей. Спасибо что вы есть, самому подсумки всякие делать впадлу.
Аноним 20/08/25 Срд 15:31:56 347103 347
>>347102
Так нах тебе модеры, там можно прямо с ванилы всё пиздить со скелетами, очень оптимизированные модели кста, прям видно потничей на том конце. Жаль что техническая CA команда проебала код и не может теперь реальные глобальные патчи делать, а не хуйню на уровне васянов
Аноним 20/08/25 Срд 15:37:09 347104 348
>>347103
Всё что было в оригинале уже давно выдранно и бережно рассортированно в библиотеку ассетов, а модеры что-то новое иногда тащят что я ещё не вырезал. Так то у меня уже давно условный рефлекс выработался любую игру в первую очередь драть на ассеты и только потом уже играть лол.
Аноним 20/08/25 Срд 17:43:36 347105 349
>>347070
>Геонодами. Экструд а потом бока сдвинуть. Там есть у экструда деление на top/side
>см. картинку
Спасибо
Аноним 21/08/25 Чтв 02:21:07 347115 350
>>347099
у Alt+S есть режим Even.

>>347105
смотри апгрейд >>347097 , он подходит для гнутых.
Аноним 21/08/25 Чтв 18:25:20 347116 351
Ну че там, на 4.5.2 уже можно переползать? Вчера вышел.
Аноним 21/08/25 Чтв 18:55:59 347117 352
>>347116
глянул. В ченжлоге простыня фиксов не уменьшилась. А значит ещё может быть такая же простыня.
По составу тоже дофига поверхностных багов и падений.

Переползать-то можно, версия интересная. Но если у тебя прям потребность в новых фичах. Прям серьёзный проект стартовать пока сыровата версия.
Сам пока рабочие на 4,2 делаю
Аноним 22/08/25 Птн 12:01:26 347122 353
>>347073
Чтобы геоноды понимали шейпкеи нужно научить их читать списки атрибутов. Списки находятся в разработке, можно потыкать в альфе 5.0.
https://www.youtube.com/watch?v=DkO2xq0xrrA
Аноним 22/08/25 Птн 12:33:03 347123 354
image 1Кб, 71x54
71x54
Что они с курсором сделали? Хули он так криво стоит? я даже полез посмотрел координаты, все в нулях.
Аноним 22/08/25 Птн 15:02:37 347124 355
>>347123
Ты как то криво смотришь просто
Аноним 22/08/25 Птн 15:52:07 347125 356
Допустим есть пластиковая фигурка.
Ее возможно отсканировать и получить готовый файл для блендера?
Аноним 22/08/25 Птн 15:53:38 347126 357
>>347122
А зачем списки? Шейпкеи могут быть отдельными атрибутами так-то. Да и по сути являются.

Списки нужны не для этого.
Список, это когда ты имеешь не просто selection, а имеешь, например соответствие двух наборов из групп индексов и весов влияния.
В частности такое работает в Mesh deform, когда жмакаешь bind.

Но если у тебя другая инфа из первых рук, что они хотят шейпкеи как списки зарядить, то вопросов нет, молчу.
Аноним 22/08/25 Птн 16:01:32 347127 358
>>347125
Скорее всего будет fbx, obj или ещё какая-то стандартизированная залупа, которую ты сможешь импортировать в блендер
Аноним 22/08/25 Птн 16:31:17 347128 359
>>347125
Да, без проблем, любые сканы спокойно импортируются в блендер. Но как грил Василь Иваныч, есть нюанс. Если фигурка маленькая(меньше полметра) то скан будет мыло на мыле, полная хуйня. Хорошие сканеры берущие залупу детализированную есть, но стоят как крыло от самолёта и просто так на шару не найдёшь.
Ну и в любом случае придётся сильно страдать нарезая скан на детали, ретопать, перелепливать участки которые скан всрал, итд итп. Работы будет непочатый край, так что готовь свой анус заранее, лёгкой прогулки на 15 минут зашёл-вышел не будет.
Аноним 22/08/25 Птн 16:52:13 347129 360
>>347125
Как вариант нафоткать с разных сторон и в /ai спросить как эти фотки превратить в джтриде. Получится говно, но хоть что-то.
Аноним 22/08/25 Птн 16:55:06 347130 361
>>347125
1. Если фигурка цветная или блестящая, лучше чем-то белым или серым матовым покрыть при любом раскладе.

2. Либо тебе нужно будет пойти к спецам с промышленным сканером. Есть настольные, например предметы размером с башмак сканировать, есть стоматологические. Это лучше всего, если фигурка влезет. Охуенно точные.

3.>>347128 этот жынтельмен прав. Работы много по надзору и чистке.

4. Если сканер не вариант, то домашняя фотограмметрия. Топ по этой теме Zephyr. Идеал и минимализм: у тебя есть центр (гвоздик), к нему натянута нитка к мелкому треножнику и телефону. Ты ставишь по кругу смартфон/камера на разных высотах, делаешь фотки. Свет статичный искуственный, вертится камера, а не фигурка. Фигурка стоит на куске рекламной газеты, максимально цветастой и аляповатой.

Есть вариант фотограмметрии с видео. Но я не пробовал. Опять же ходишь вокруг, снимаешь всё что можно. Примерно с одного расстояния. в 60фпс чтоб меньше мазало.

Разумеется, результат сильно зависит от качества камеры и чистоты от шума. А чистота от яркого света.
Аноним 22/08/25 Птн 16:55:44 347131 362
>>347129
Нет. Всё что не специализировано для фотограмметрии — выдаст кал.
Аноним 22/08/25 Птн 17:04:57 347132 363
image 1Кб, 66x68
66x68
>>347124
это ты кривой, нет у тебя глазомера
вот в 4.1 все норм, оси лежат на осях
Аноним 22/08/25 Птн 17:08:03 347133 364
>>347132
И там лежат, просто на том скрине пивот по центру твой глазомер ебет
Аноним 22/08/25 Птн 17:27:37 347134 365
>>347126
Потому что так устроены датаблоки в блендере.
Всё упаковано в списки и словари, а геоноды их не понимают. Поэтому и не могут обратится к спискам атрибутов напрямую, та же проблема с арматурой и прочим.
Аноним 22/08/25 Птн 17:52:11 347135 366
Spray1.jpg 145Кб, 1000x667
1000x667
>>347130
>Если фигурка цветная или блестящая, лучше чем-то белым или серым матовым покрыть при любом раскладе.
В идеале ебануть какой-то мелкий паттерн сверху, чтобы пойнтматчу было за что зацепиться. При однородной расцветке отличительных деталей для трекинга маловато будет.
https://www.3dscanstore.com/blog/3d-scanning-reflective-objects
Аноним 22/08/25 Птн 18:02:16 347136 367
>>347134
А, вон чо. Понял.

>>347135
Согласен, верное уточнение. Просто я напылял липкий слой (разбавленная смазка) а затем пудрил мукой. Неровности на поверхности были, так что было за что зацепиться.

Гид годный.
Аноним 22/08/25 Птн 18:46:26 347137 368
Аноним 22/08/25 Птн 19:10:22 347138 369
Аноним 22/08/25 Птн 22:17:11 347139 370
image 2Кб, 75x89
75x89
>>347133
косоглазый вот тебе еще скрин из 4.5, без пивота
Аноним 23/08/25 Суб 04:59:53 347141 371
2025-08-2304-58[...].mp4 6610Кб, 2560x1440, 00:00:28
2560x1440
>>347139
потестировал. То шо ты хотел показать, надо в динамике показывать.
Аноним 23/08/25 Суб 05:12:23 347142 372
>>347137
Вот это, конечно, заебись! Богоугодная хуйня!
Да, всё попробовал, всё сработало.
Аноним 23/08/25 Суб 10:12:39 347143 373
>>346604 (OP)
как увеличить иконку камеры в вьюпорте или как нить её выделить?
на большой локе хуй да нихуя видно, а лазить в коллекции каждый раз впадлу.
Аноним 23/08/25 Суб 10:23:08 347144 374
>>347143
чобль? Какую иконку в какой локе?
Если ты про объект камеры, то тупо S10 например
Аноним 23/08/25 Суб 10:43:21 347145 375
image 211Кб, 1030x410
1030x410
Аноним 23/08/25 Суб 10:52:33 347146 376
Аноним 23/08/25 Суб 11:18:40 347147 377
17548792306840.mp4 1192Кб, 426x426, 00:00:18
426x426
Че надо этому пидору?

создал безье курву => изменил форму под пролёт камеры => shift + s Cursor to Selected в начало кривой безье, создал камеру, камера идеально на нужной позиции => добавил камере Follow path, выбрал безье курву в target'е камеры => камера ВНЕЗАПНО телепортировалась за 3 пизды и горки => нажал Follow Curve в моде камеры, по дефолту Forward axis на Y, Up Axis на Z => поменял Up Axis на Y, камера встала ровно там где и была до модификатора => Что бы удостоверится что всё на нужной позиции в Edit mode курвы выбрал Segments - Switch Directions => всё чётко где нужно => Дёргаю Offset => НИ ХУ Я не происходит, просто встала.
Когда этот ебаный блендер троллинг уже прекратиться то сука? Почему нельзя зайти и как белый человек просто что-то создать, нет по сука 300 ерроров ошибок приколов на 1 действие
Аноним 23/08/25 Суб 11:25:13 347148 378
>>347147
О, обожаю делать арреи по курву и прочее подобное. Гарантированно всё идёт по пизде и приходится минут 15 ебаться, угадывать чё ему не нравится
Аноним 23/08/25 Суб 11:31:24 347149 379
>>347148
Как чинишь обычно?
Применение всех трансформаций тоже бля не работает. Похоже придётся просто в тупую отдалить насколько возможно курву и не ебаца с идеальной такой как оно должно быть позицией
Аноним 23/08/25 Суб 11:40:00 347150 380
>>347149
Методом обратного инжениринга открываю ещё один блендер, копирую в него нужный объект, создаю стандартную курву и применяю модификатор. Если работает нормально, то охуеваю, копирую в этот чистый блендер свою курву, можно её объединить с той, что я создал и посмотреть чё будет
Да короче просто ебусь каждый раз.
Аноним 23/08/25 Суб 11:54:04 347151 381
Вспомнилось что не так давно видел костыль для быстрого копирования шейпкеев в ноды через бейкинг. Там даже микро адон есть сводящий всё к паре кликов.
https://www.youtube.com/watch?v=nZmOTLMmA8I

Да и в целом этот канал полезный для кругозора, автор кодил некоторые ноды и знает матчасть.
Аноним 23/08/25 Суб 12:01:35 347152 382
>>347150
Ебать блять, починил, и всего за 42 минуты. По какой то причине alt g, alt r, alt s на этот раз сработал, хотя ранее я долбил эти кнопочки как не в себя и ничего не происходило.
Аноним 23/08/25 Суб 12:20:23 347153 383
>>347148
потому нахуй надо. берёшь готовую ГН сборку и она делает что надо, ещё и с инстансами.
Аноним 23/08/25 Суб 13:35:40 347154 384
изображение.png 1140Кб, 1920x1080
1920x1080
>>347151
Лол, там в соседнем видео он показывает как протащить питон сприпт через ноды если добавить его в фрейм, который на F создается.
Аноним 23/08/25 Суб 14:08:22 347155 385
>>347154
так а что это даст?
скрипт в отдельном файле текстовом. Фрейм может читать файл. Дальше что?
Аноним 23/08/25 Суб 14:55:36 347156 386
В блендер уже добавили чтобы у лупката можно было абсолютное расстояние указать?
Аноним 23/08/25 Суб 17:31:52 347157 387
>>347102
По сколько лямов полигонов у тебя модели примерно? Вчера ремешнул свою на 80 млн, поскульптить могу, а сохранеят проект с вылетом. Хотел децимейт сделать так всё пернуло обосравшись. Чего не хватает оперативы или врама?
Аноним 23/08/25 Суб 18:35:51 347158 388
>>347155
Дальше простейший аддон который автозапускает все прикреплённые скрипты. Ты хоть разлинись глянь прежде чем спрашивать.
Аноним 23/08/25 Суб 18:40:49 347159 389
Аноним 23/08/25 Суб 19:00:38 347160 390
>>347157
20-30 примерно если не упарываюсь в текстуры ткани. Проблем с вылетом при загрузке/сохранении проекта не имел даже когда в процессе до 200 лимонов разгонялся, просто они открывались по полчаса. Буквально, литературно нахуй. 5600х, 64гб оперы пекарня, в общем то хуйня полная. Всё думаю на девятую рязань пересесть, только впадлу с нуля комп собирать пока и так работает.
Аноним 23/08/25 Суб 19:37:06 347161 391
Аноним 23/08/25 Суб 19:37:52 347162 392
>>347158
глянул.
Аддон он отдельно ставил.

>>347159
Да.
Аноним 23/08/25 Суб 20:53:12 347163 393
>>347161
Подскажите как тогда под сабдив одинаковые отступы делать...
Аноним 23/08/25 Суб 21:57:39 347164 394
Аноним 23/08/25 Суб 22:20:33 347165 395
Посоветуйте пак городских пропcов каких угодно, на всратость пих. Помню как то давно находил жирнючий пак и с окнами и лестницами и дороги и знаки, фонари и прочее, но чистив диск случайно выпилил и теперь сижу терплю
Аноним 23/08/25 Суб 22:24:23 347166 396
Аноним 23/08/25 Суб 23:42:41 347167 397
image 148Кб, 390x762
390x762
image 153Кб, 390x762
390x762
>>347166
А как в случае где бевел не сработает? Например от пик 1 добавить ещё по лупу пик 2 и чтобы они точно симметричные были. (Вручную сдвинуть до ближайшего лупа и подвинуть обратно на нужное расстояние умею если что). Сейчас конкретных случаев не вспомню, но часто бывает что геометрии уже намешано и нужно ещё поддерживающий луп добавить, но бевел там разъебет всё.
Аноним 24/08/25 Вск 00:01:11 347168 398
>>347167
отключаешь Clamp overlap и бевел работает на похуях. Затем удаляешь ненужное.
Аноним 24/08/25 Вск 23:03:32 347169 399
>>347153
>готовую ГН сборку
Готовую геонодовую сборку?
Аноним 25/08/25 Пнд 03:43:10 347170 400
Кто-нибудь знает какой-нибудь симпл трюк, как быстро сделать, чтобы чар смотрел прямо в камеру? Я уже пробовал матчить координаты камеры и виев таргета, пробовал визуально совмещать глаза и виев таргет, глядя из камеры но все равно нихуя не получается и приходится додвигать виев таргет руками.
Аноним 25/08/25 Пнд 15:36:53 347171 401
Аноним 25/08/25 Пнд 15:38:16 347172 402
image.png 344Кб, 1353x610
1353x610
>>347169
да. Уж разных вариантов создания массива на ГН наделали тонны. Кто-то да раздаёт на халяву.

>>347170
Ничо не понял.
Какую-то хуйню делаешь, кажись. Стандартный констрейн есть. Есть парентинг, есть всякие связки костей.
Аноним 25/08/25 Пнд 15:40:34 347173 403
2.png 388Кб, 766x736
766x736
Сейчас я буду риговать крутые штанишки в модель тигрочела для вахи3. Ебать потно, надеюсь потом игродебилы в моды оценят
Аноним 25/08/25 Пнд 16:01:50 347174 404
2.png 175Кб, 569x641
569x641
>>347173
бля как же он заебал перекидывать веса на другую штанину при трансфере весов. ЁБаный нубас, траханый пидорас
Аноним 25/08/25 Пнд 16:17:55 347175 405
2.png 602Кб, 1067x790
1067x790
>>347174
хуя пояс корёжит при малейших движениях, пиздос
Аноним 25/08/25 Пнд 16:40:08 347176 406
2.png 265Кб, 586x603
586x603
>>347175
Ну и нах пояс тогда. Особо можно не стараться, ваходибил всё равно не оценит. Он даже ебейший клиппинг от самих разрабов жрёт прямо в промо видео и не жалуется
Аноним 25/08/25 Пнд 17:47:09 347177 407
>>347173
Хм, а зачем у него сосочки на коленях? Хуитта, переделовай.
Аноним 25/08/25 Пнд 17:50:22 347178 408
Аноним 26/08/25 Втр 03:55:26 347181 409
Аноним 26/08/25 Втр 04:07:13 347182 410
Вот, например, у меня юви уже красивая готовая и я вдруг захотел слегонца меш пофиксить - сделал пару полигонов поуже, скажем, можно ли как-то юви этих полигонов сделать снова пропорциональным остальным, не переразворачивая всё?
Аноним 26/08/25 Втр 05:29:41 347183 411
image 232Кб, 1016x555
1016x555
Аноним 26/08/25 Втр 13:18:18 347185 412
image 171Кб, 1303x668
1303x668
>>347183
У меня почему-то лайв анврап не работает вообще, ты точно не вертекс слайд просто сделал с коррекцией ювих?
Я имел в виду когда куб, например, сжимаешь по одной оси и чтобы выделенные стороны стали уже на юви пропорционально остальным, пикрил.
Аноним 26/08/25 Втр 14:47:11 347186 413
>>347185
>чтобы выделенные стороны стали уже на юви пропорционально остальным
Либо как их заново развернуть, не проебав пропорциональность.
Аноним 26/08/25 Втр 15:11:47 347187 414
image 7Кб, 260x87
260x87
А, всё, нашел. Вроде то что нужно.
Аноним 26/08/25 Втр 15:13:53 347188 415
>>347187
Но всё равно если кто-то знает метод как постфактум отредактировать юв, то подскажите.
Сорян за спам.
Аноним 26/08/25 Втр 15:27:31 347189 416
>>347188
То что ты применил правильно. Но есть ещё метод. Всё, что не менялось - pin, выделяешь всё и разворачиваешь. По итогу получается, что развёртка меняется только на незакреплённых островах и так как незакреплённые части. являются соседями к закреплённым, то они так и остаются пристыкованными.


Работает вообще для всех случаев, где нужно развернуть только часть, сохранив остальное
Аноним 26/08/25 Втр 16:21:45 347190 417
>>347189
Сейчас попробовал, но я юв разбиваю по острым углам, поэтому там почти ничего не соединено друг с другом и такой метод не работает. Если только присоединить остров, развернуть, потом опять отодвинуть. Какая же ебля...
Аноним 26/08/25 Втр 17:49:08 347191 418
>>347190
можно залочить недеформированное ребро же. А если всё деформировано, то всё равно всё и должно быть переразвёрнуто.

Конечно гемор, потому что нехуй нарушать порядок работы.
Сначала делаешь всю геометрию, потом развёртку.
Аноним 26/08/25 Втр 18:03:47 347192 419
>>347191
>можно залочить недеформированное ребро же.
А, точно ведь. Спасибо.
>Конечно гемор, потому что нехуй нарушать порядок работы.
>Сначала делаешь всю геометрию, потом развёртку.
У меня пока хуево получается без текстуры оценить как всё будет выглядеть, поэтому приходится редактировать пропорции слегка уже после всего.
Аноним 26/08/25 Втр 21:48:40 347193 420
>>347192
>хуево получается без текстуры оценить как всё будет выглядеть
А оно должно и без текстуры хорошо выглядеть. Если не работают силуэт и пропорции, то рано.

Да и вообще надо же с эскиза работать, а не просто так с пустого места в 3д.
Аноним 26/08/25 Втр 22:19:58 347194 421
>>347193
>А оно должно и без текстуры хорошо выглядеть. Если не работают силуэт и пропорции, то рано.
Ну это не совсем так, даже если на сыром меше все выглядит гуд, то потом ао, курватура, какие-то детали могут изменить визуальный вес некоторых элементов.
Аноним 27/08/25 Срд 10:25:29 347196 422
17557801373181.mp4 5117Кб, 720x1280, 00:00:16
720x1280
>>346604 (OP)
Нужно ли указывать авторов моделек если их модельки один хуй еле разглядишь на рендере и они слегка видоизменены?
Может ли автор выбить денюшки c нищего меня если А - указано что это абслютно бесплатно и для комерческого/некомерческого использования, Б - если просит указать автора, но автор не указан?
Делаю чисто анимашку, не для игор и подобного.
Аноним 27/08/25 Срд 11:45:49 347198 423
>>347196
Укажи, что тебе стоит?
Аноним 27/08/25 Срд 13:22:35 347199 424
>>347198
Ничего, но вот сможет ли дёрнуть автор за использование его моделек сейчас или позже не совсем понимаю, просто слышал когда то давно что за бесплатную модельку нейманона дёргали спустя время, чем закончилось уже не помню.
RF и CC0 развязывают руки полностью если я правильно понимаю за исключением RF модельки которого нельзя продавать что мне и не нужно
Аноним 27/08/25 Срд 13:27:40 347200 425
/blederатья памагите пажалуйста, забыл комбинацию клавиш на регулировку размера по осям y и x игнорируя z. Вылетело из головы просто не могу вспомнить, по одной оси помню, а по двум хоть убей забыл.
Аноним 27/08/25 Срд 14:27:45 347201 426
image.png 559Кб, 1426x916
1426x916
image.png 1152Кб, 1593x1132
1593x1132
Мне надо вот у такого корпуса добавить сетку геометрии, не меняя при этом положение существующих граней. То есть просто забить фейсы равномерной сеткой. Как этого добиться?
Ремеш меняет геометрию, даже маленькие воксели не подходят, там есть мелкие отверстия. Сабдив симпл дает вообще другой результат.
Самое близкое это выделить все и засабдивайдить, а потом грид филл, но получается уж очень уродская сетка (пик 2) и каждый фейс нужно проходить по отдельности.
Посоветуйте способ это сделать быстрее и элегантнее.
Аноним 27/08/25 Срд 14:36:07 347203 427
image.png 615Кб, 1291x970
1291x970
>>347201
Примерно то чего я хочу добиться для каждого фейса (забуллинил кубом)
Аноним 27/08/25 Срд 14:52:21 347204 428
Аноним 27/08/25 Срд 14:54:20 347205 429
>>347203
Квад ремешер, ссылка на архив с аддонами в шапке. Либо вручную сетку править.
Аноним 27/08/25 Срд 15:04:14 347206 430
image.png 279Кб, 1608x1196
1608x1196
>>347205
Все ремешеры хуй кладут на геометрию и получается вот такое
Я не понимаю в чем сложность просто заполнить ровной сеткой плоский фейс, как он прекрасно заполняется при буллине.
Аноним 27/08/25 Срд 15:08:36 347207 431
>>347203
Ну тк забулинь всю геометрию арреем плоскостей насквозь, желательно с помощью нового манифолдного солвера в 4.5.
Аноним 27/08/25 Срд 15:20:22 347208 432
>>347207
Не пон. Грани же все под разными углами, как их буллинить арреем плоскостей?
Аноним 27/08/25 Срд 15:33:03 347209 433
PuGSme.gif 1160Кб, 320x170
320x170
>>347208
Вдоль каждой из трёх осей поставь по аррею плоскостей и получишь какую-никакую сетку на каждой грани, по аналогии с трипланарным маппингом в текстурировании.

Если же на каждый фейс отдельную сетку проецировать, то появятся разъединения - но можно и так сделать, забулинив ув меш
Аноним 27/08/25 Срд 15:42:00 347210 434
>>347201
>Посоветуйте способ это сделать быстрее и элегантнее.
Если тебе быстро и элегантно то либо через machine tools ножом ручками нарезать, либо через эррэи и плоскости создать сетку и потом тем бля модификатором пересечения плоскостей и дитоли в эджи преобразовать, забыл бля название, project что ли.
Аноним 27/08/25 Срд 18:18:58 347212 435
>>347196
1) по хорошему соблюдать лицензию, указанную автором. Если у него обязательно указание, то пофиг, даже если модель не в кадре, но вошла в проект (как отражение мутное) — нужно указывать.
Но практически если не опознаётся, то можно забить. Автору от такого плюса не будет.
В целом даже если лицуха CC0, но ты сделал прикольное, лучше указать автора. Ему приятно, а тебе почёт за этику.

То что ты используешь некоммерчески — никак не влияет. В смысле в лицензии уже всё заранее прописано, как можно использовать и нужно ли указывать.
CC0 — не нужно (но можешь) CCBY — нужно.
В целом CC позволяет видоизменять модели. Это никак не отменяет указания автора.


2) если автор в твоей стране, лицензия обязует и ты её нарушил, то может.

3) >если просит указать автора, но автор не указан?
Это как и где такое?

Вообще строгие юристы моей конторы прям настаивают, что либо у нас свои модели, либо модели CC0. Потому что иностранные купленные модели могут вызывать вопрос финансирования недружественных. Договор креатива так же прописывает, что я модели им своими силами делаю. А то что не своими — они сами должны официально купить/достать.
Аноним 27/08/25 Срд 18:22:34 347213 436
>>347203
Так у тебя там же плоскость? Я бы делал так:
1. Limited dissolve, получил нгон
2. Удаляю нгон, оставив только внешний и внутренний контуры
3. Считаю количество точек там и там, подгоняю под большее
4. Bridge с нужным количеством делений.

А вообще какова финальная цель-то? Если плоскость останется плоскостью, то можно остановитья на триангулированном нгоне.
Аноним 27/08/25 Срд 18:24:00 347214 437
>>347203
ну и ещё вариант knife project, спроецировать сетку, разрезав.
Потом вилкой почистить или геонодину создать, которая будет слепливать ненужное к нужному.
Аноним 27/08/25 Срд 20:52:29 347216 438
Почему колор рэмп в блендере дает другой результат чем грэдиент мэп в фотошопе с одним и тем же градиентом?
Аноним 27/08/25 Срд 22:44:31 347220 439
>>347216
Потыкай разные способы перехода цвета между точками.
Аноним 28/08/25 Чтв 18:24:41 347222 440
45593882170.png 455Кб, 1015x616
1015x616
>>346604 (OP)
Сап анончики, напомните как делают вот такие квадратные балки? через wireframe получается шляпа-треуголы, через скин тоже самое но более квадратно на прямых участках.
Аноним 28/08/25 Чтв 18:43:35 347223 441
>>347222
Такие фермы моста суперизи лепятся из куба, не? Можно и из двутавра с заклёпками, если очень надо, но это чуть сложнее.
На детализации домика с вентиляторами или автомобильный мост куда больше времени уйдёт, ведь они и сами по себе сложнее, и на них нет чертежей, половину сам додумывай по примерным фоткам.
Аноним 28/08/25 Чтв 19:29:41 347224 442
>>347223
лепятся может и изи, но я помню был +- автоматический быстрый лёгкий способ, а не ручное дрочилово
Аноним 28/08/25 Чтв 19:30:11 347225 443
>>347222
Курвы с профилями тебе религия запрещает использовать?
Аноним 28/08/25 Чтв 20:50:15 347228 444
>>347225
попробовал, это ближе всего, но как теперь сделать углы острыми?
Аноним 28/08/25 Чтв 23:16:53 347229 445
image.png 8Кб, 241x148
241x148
image.png 1422Кб, 1414x1136
1414x1136
>>347213
>А вообще какова финальная цель-то?
Да чтобы работать можно было с гранями, дисплейсом и нодами всякими
Квадремешер очень хорош, но я не понимаю, почему нельзя самому указывать какие грани оставлять острыми? Ни угол задать, ничего. Просто "детект бай энгл", а какой энгл неизвестно. В итоге две почти идентичные грани получаются разными. А корпус бы я весь просто задал как острый и одним кликом бы получил что надо.
Или я чего-то не понимаю?
Аноним 29/08/25 Птн 00:11:45 347230 446
>>347229
Так он просто харды читает. Какие автосмусом или ручными пометками задашь, такие и будет считать.
Аноним 29/08/25 Птн 00:12:32 347231 447
>>347230
Только не детект включи, а use normal splitting
Аноним 29/08/25 Птн 01:21:31 347232 448
image.png 227Кб, 600x526
600x526
Проверить2.png 1113Кб, 1920x1080
1920x1080
Аноны, как мне сделать эту форму? Тут вроде "распиленная" окружность, где "спилы" если их выделить отдельно и посмотреть отдельно представляют собой две окружности чьи крайние точки соединены между собой. Пытался её сделать, и вроде сделал, но способ которым мне пришлось воспользоваться слишком муторный и затратный по времени, ни в каких гайдах так никто не делает. Пытался, чтобы форма которую я "угадал" на картинке была хоть сколько-нибудь точной. Это нормально, что у меня совсем нет каких-то одних определенных алгоритмов для моделирования каких-нибудь сколько-нибудь сложных вещей?
Аноним 29/08/25 Птн 02:54:43 347233 449
2025-08-2902-51[...].mp4 25521Кб, 2560x1440, 00:01:58
2560x1440
>>347232
В Пластисити делаешь и ретопаешь.
Ну или две формы, один бридж, бевелы
Аноним 29/08/25 Птн 12:31:43 347236 450
>>347231
Аааа, оно. Я пытался через марк шарп просто отметить.
Аноним 29/08/25 Птн 12:41:35 347237 451
>>347236
Ну то есть так и надо в итоге, но я галочку на нормали не переткнул.
Аноним 29/08/25 Птн 14:54:21 347238 452
>>347216
Разные цветовые пространства и разные интерполяции между цветами.
Аноним 29/08/25 Птн 16:42:41 347239 453
>>347238
В одном цветовом пространстве при линейной интерполяции в любом софте результат будет одинаковый. Тут может дело в цветокоррекции или в чём то другом.
Аноним 29/08/25 Птн 19:17:44 347240 454
>>347216
Потомушо градиент мэп в фш меняет точку черного и точку белого, по этому тебе нужен градиент. Ты сравниваешь раковину с оранжевым
Аноним 29/08/25 Птн 19:26:06 347241 455
>>347237
там ещё и плотность можно пошатать вертексколором, если адаптив недостаточно хавает.

А ещё можно в режиме рёбер ножом скульпт полоснуть насквозь и на выделившийся луп кинуть шарп. Это даст управление как в Зебре.

то есть на входе у движка то же самое, что в Зебре, просто не всем очевидно, как его подать.
Аноним 29/08/25 Птн 19:27:14 347242 456
>>347216
потому что в ФШ у тебя аналог Map Range скорее.
ну или аналог сдвигания слайдеров в Ramp
Аноним 29/08/25 Птн 19:47:38 347243 457
image.png 95Кб, 1240x574
1240x574
image.png 94Кб, 1295x682
1295x682
image.png 48Кб, 1398x630
1398x630
Аноним 29/08/25 Птн 20:51:15 347244 458
>>347233
Спасибо. Там, мне казалось несколько другие колонки. Я по точкам выставлял промежуточные петли ребер, а потом Bridge edge loop.
Аноним 29/08/25 Птн 22:42:52 347245 459
>>347244
Нахуя а главное зачем?
Аноним 30/08/25 Суб 10:53:37 347251 460
>>347239
Линейная интерполяция в rgb даёт отвратные результаты, поэтому в рисовалках используются более сложные интерполяции, через конвертационные пространства. Как пример:
https://www.shadertoy.com/view/lsdGzN

Давно фотошопом не пользовался, но в клип студии, который его японский аналог вообще нельзя выставить тру линейный градиент или блендинг между слоями.
Аноним 30/08/25 Суб 11:24:53 347252 461
>>347251
LAB вы на изо еще не проходили?
Аноним 30/08/25 Суб 11:58:14 347253 462
DSC9170.jpg 1517Кб, 6000x4000
6000x4000
>>347011
>>346742
По этим нодам тоже кольцо сделал. Щелкнул на скорую руку, вроде ниче такое вышло, но буду играться еще с обработкой.
Аноним 30/08/25 Суб 13:24:00 347255 463
image.png 490Кб, 1101x1286
1101x1286
image.png 533Кб, 1343x1287
1343x1287
image.png 647Кб, 1253x1300
1253x1300
SM01.png 1440Кб, 2000x2261
2000x2261
>>346970
Второй объект для пиратского ивента. Шлем-рыба морских стражей лотерна. Изначальная идея GW, но я во многом её допилил чтобы выглядело чуть-чуть агрессивней. Тут только дифьюз мэп, все карты запечены в одну для использования движком.
Аноним 30/08/25 Суб 13:37:12 347256 464
>>347255
Рыба-мозгосос, которая башку захавала?
Аноним 30/08/25 Суб 13:58:48 347257 465
>>347255
Как же там воняет
Аноним 30/08/25 Суб 18:07:49 347259 466
>>347252
Прости, что ответ был слишком сложный для двачера. Я не хотел ущемить твой айкью.
Аноним 30/08/25 Суб 19:24:13 347262 467
>>347259
Вместо того что б ответить, ты высрал какуето хуиту бесишся что в школу скоро?. Оно и понятно что ожидать от долбаеба у которого все цветовые пространства с водятся к ргб, еще и ссылку на какуюто залупу выдавил мол видите ргб это вам ни это, скорее всего ты про другие цп и не вкурсе, может за первую четверть чему научат тогда и поговорим, можешь не отвечать, школотрон.
Аноним 30/08/25 Суб 19:26:47 347263 468
Тут зимой или примерно тогда мелькала морда кошки с большими ушами скульпченая. если ты тут еще, по какому-то мануалу делал? а то у меня пролеживает граф планшет, рисовать я не оче хочу, а попробовать скульптить поучиться да, но только кошков
Аноним 31/08/25 Вск 01:34:32 347265 469
Untitled.png 2525Кб, 2000x1350
2000x1350
Untitled2.png 2447Кб, 2000x1350
2000x1350
SMWLVIDEOSLOWLO[...].mp4 7115Кб, 2000x1350, 00:00:26
2000x1350
Аноним 31/08/25 Вск 09:29:27 347266 470
>>347262
Остынь, я просто показал тебе пример, что формулы блендинга в коде могут быть весьма разными. И если они не совпадают в софтах, градиенты не совпадут что ни делай. Блендер в этом смысле куда прозрачней корпоратиных рисовалок.
Аноним 31/08/25 Вск 11:31:07 347267 471
>>346604 (OP)
Вот я выделил как нужно через ctrl + shift + plus фейсы по X координате, теперь хочу так же выделить и по Z координате, какое сочитание клавишЬ я должен использовать?
Аноним 01/09/25 Пнд 11:02:59 347269 472
>>347266
> 2+2=5 в блендере а в Фотошопе 2+2=7
Ты совсем ебнулся? Ты понимаешь что ЦП работает одинаково хоть в фш хоть в збраше хоть в твоей тупорылый мамаше, я же попросил тебя не писать мне, ты мало того что написал так ещё и обосоал сам себя, признайся честно, тебе 7 годиков?
Аноним 01/09/25 Пнд 13:13:50 347270 473
3d model.jpg 230Кб, 1920x1040
1920x1040
partsseparation[...].jpg 225Кб, 1920x1040
1920x1040
Memoryfin.jpg 282Кб, 1789x1806
1789x1806
Быстроскульпт, быстрообмаз.
Аноним 01/09/25 Пнд 14:37:59 347271 474
image 135Кб, 600x500
600x500
>>347270
Чутка критики, если позволите.
Тебе определенно надо как-то дорабатывать лица и глаза. Все остальное огонь, одежда, детальки и т.д., а лица и глаза тупо плоскость покрашенная, выбиваются на общем фоне, на трусах епта больше объема чем на ебале.
Мб добавлять чуть объема на лица, типа пикрил.
Хз конечно как в реале будет смотреться, но я бы попробовал. Если ты уже пробовал, покажешь что получилось и что это не работает?
Аноним 01/09/25 Пнд 16:31:55 347272 475
2.png 314Кб, 613x589
613x589
Гайс есть ли у кого подобные маски? Мне нужно на мод для вахи3. Вообще это для башки древолюда. Я ебал целых 2 дня это рожать, по итогу мод выйдет в 2030 когда уже нейрухи по тексту будут игры генерить лол
Аноним 01/09/25 Пнд 16:35:37 347273 476
>>347272
Бля кста а может попробовать нагенерить их? 🤔 Как раз затещу на чё способны синт нейроны в плане 3д. Это простой меш, должно быть не сложно
Аноним 01/09/25 Пнд 17:05:07 347274 477
>>347273
Обязательно поделись результатом🤭
Аноним 01/09/25 Пнд 17:30:56 347275 478
3.png 483Кб, 800x561
800x561
>>347274
Не ну а чё, а неплохо. Гпт нарисовал альт вариант, я кинул его в hyper3d.ai. Развёртка конечно шизоидная, из за этого после децимейта текстура пошла в разъёб, но похуй, сделаю новую развёртку и в сабстенсе в 1 клик смарт материал
Аноним 01/09/25 Пнд 17:33:04 347276 479
>>347271
Фидбеку за щеку всегда рад, это единственная причина почему я вообще что-то пощу в инторнетах а не просто складываю в стол.
Ну а так, у тебя тоже основных ориентиров ебальника, скул подбородка челюги нет. На пике основной объем только в глазах. Но такие глаза сразу идут нахуй, для последующего обмаза рельефа на них быть не должно, в принципе. Любые скульпты гаражей японских посмотри, там вообще максимально плоское ебало вообще без глазниц даже, так удобнее декали наляпывать и в целом красить выходит.
Бессмысленным дрочем рельефа вообще большая часть западных маняме скульпторов страдает, они вечно отбитую дичь всякую творят так как сами не красят и понимание что такое хорошо а что такое плохо у них отсутвует начисто.
Аноним 01/09/25 Пнд 17:33:31 347277 480
>>347272
Какие нахуй древолюды, рик? Ты гомотигров делай давай.
Аноним 01/09/25 Пнд 17:38:17 347278 481
>>347277
По лору это их босс, это демон в обёртке древолюда. Подкармливая его кровью разумных тварей он высирает растительность в большой округе, которую жрёт дичь, которою жрут потом тигры. Он кстати паразитирует на мёртвом корне мирового древа что идёт через инд, поэтому будут тёрки с лэ. Тигры не знают что он демон, думают это древолюд отщепенец
Аноним 01/09/25 Пнд 18:33:36 347279 482
2.png 366Кб, 1081x611
1081x611
Не ну чётко, внатуре класс
Аноним 01/09/25 Пнд 23:54:40 347281 483
Архивиз в Блендере вообще как, может жить? Или лучше сразу идти в Макс с короной/виреем?
Аноним 02/09/25 Втр 00:29:56 347282 484
>>347276
>Ну а так, у тебя тоже основных ориентиров ебальника, скул подбородка челюги нет. На пике основной объем только в глазах.
... ооокэээй...
Аноним 02/09/25 Втр 02:42:13 347283 485
ДляАнона.jpg 23Кб, 548x349
548x349
>>347245
Прости, анон, что сразу тебе не ответил. Вот зачем. На этой картинке виды сбоку сверху и снизу. Не совсем точно. Учитывая, что нижний "разрез" больше верхнего и на рисунке это не показано.
Аноним 02/09/25 Втр 16:11:09 347289 486
image.png 686Кб, 923x834
923x834
image.png 545Кб, 838x926
838x926
Давно не заглядывал - бытовуха.
Вот хвалюсь как покакал.
Победил таки юв и даже до покраса дело дошло. Получилась хуета конечно, но чет я сходу не понял, чего и как подкрашивать чтобы ок вышло. То что делали в курсе (реф на фоне) и покрас там как по мне неоч.
Аноним 02/09/25 Втр 16:32:10 347290 487
>>347289
>Получилась хуета конечно
Кокетничаешь. Получилось очень симпатично
Аноним 02/09/25 Втр 17:45:42 347292 488
>>347289
Поменяй материалы, тогда вместо обычного 3д будет выглядеть как реф стилизованный.
Аноним 02/09/25 Втр 20:02:32 347293 489
>>347269
>вопли неуча с двача
Ясно.
Аноним 02/09/25 Втр 20:04:27 347294 490
>>347281
В блендере есть в-рей внезапно. Настроить рендер убедительно можно в любом паттрейсере.
Аноним 02/09/25 Втр 20:44:10 347295 491
>>347293
Аргументы будут кроме пуков?
Аноним 02/09/25 Втр 21:31:29 347296 492
a93b817dc37f7ff[...].jpg 34Кб, 730x958
730x958
1756837218515.png 297Кб, 652x700
652x700
>>346604 (OP)
Как угомонить размытие до +- вменяемого если сцена большая и есть туман?
Просто пиздец как мылит, мелкие обьекты так подавно размывает.
Сэмплы для теста 128, денойзинг есть, 0.00001. Денойзинг первое что в голову пришло, но без него хуйня выходит шумная, не понимаю как исправить. Щас рендерю в 1024, хуй знаю изменит ли это что то.
Аноним 02/09/25 Втр 21:34:34 347297 493
>>347290
Спасибо, дорогой - воодушевляет.
>>347292
Да, мне тоже думается, что так будет лучше (в голове как обычно глобальные планы на стилизацию, риг, сцену в осеннем парке и великом и тд и тп...), но это сложно мне пока. Доделаю свет по гайду и отложу. Надо, свою первую сценку попробую собрать и уже туда персов потом подселить.
Аноним 03/09/25 Срд 05:29:17 347299 494
>>347296
Для начала научиться внятно излагать мысль и задавать вопрос.

Не понятно что у тебя мылит. ХНе понятно какой денойзер ты используешь. Неизвестно какое разрешение картинки. Как она выглядит без денойза. Как она выглядит в Иви (для оценки освещения). Не ясно, используешь ли ты DOF. Какая версия блендера?

Короч телепаты в отпуске. Отъебись.
Доф отключи.
Если очень шумно — открывай мануал https://docs.blender.org/manual/en/latest/render/cycles/optimizations/reducing_noise.html
Аноним 03/09/25 Срд 05:31:22 347300 495
>>347292
Удваиваю.
>>347294
Удваиваю. Один хуй почти всегда есть смысл ебошить архитектурное стекло. А для каустик отдельным проходом по конкретным местам SPPM-рендером.
Аноним 03/09/25 Срд 14:42:15 347302 496
>>347297
В таком стиле вместо света достаточно одной лампы, которая будет тени от персонажей делать. Сами персонажи на свет не реагируют.
Аноним 03/09/25 Срд 14:55:44 347303 497
1756545014.png 2021Кб, 1471x1020
1471x1020
17561347962341.png 1315Кб, 1328x1023
1328x1023
17566344892340.png 896Кб, 971x941
971x941
17440338298381.png 1956Кб, 3840x2160
3840x2160
>>347299
Написал как даун, сорян.
На пике из поста выше вместо палок по бокам дороги должны были быть пальмы и мелкие обьекты, но их размыло.
Версия бендера 4.5.2 lts
Денойзер никак не крутил, просто включил и оставил
Разрешение фулл хд (1920x1080)
124 сэмпла
Без динойза шумно что пиздец
В компоузе использую Glare, отключил и разницы не увидел
Dof не использую.


Пик123 что вышло с настройками в 4.5.2lts:

NoiseTreshold 0.03
samples 1024
Denoise дефолт
рендер в формате OpenEXR

Пик 4
Всё что выше на пиках123 но samples 512
Light paths 8 total, caustics filter glossy 0
Fast approximation,Bounces render 2
Png
Уже кратно лучше чем было, но остаются артефакты какие то на пиках 23
Аноним 03/09/25 Срд 15:43:10 347304 498
0902(2).mp4 30798Кб, 1920x1080, 00:00:44
1920x1080
решил попробовать вкотиться в скульпт, включил в настройках 3 кнопку по мануалу для пера, чтобы двигать/вращать. 20 минут поелозил, у меня мизинец заболел. вращение с зажатым альт удобно большим пальцем, а везде где надо мизинцем еще контрол или шифт держать - мизинец охуевает. пальцы слишком ьлизко сведены. это только у меня так?
Аноним 03/09/25 Срд 16:29:46 347305 499
>>347304
Я педали от руля подключил и забиндил шифт, альт и контрол на них через ахк, так как надоело пальцы тянуть постоянно. Рабочая тема, удобно.
Аноним 03/09/25 Срд 16:34:52 347306 500
>>347304
либо клаву влево (если правша) максимально комфортно отодвигай, либо купи нормальный планш где есть кнопочки на пере и юзай их для вращения.
алсо если у тебя зумерский огрызок с пол метра высотой кнопок, то очевидно в помойку выкидывай, на этом дерьме невозможно человечески ни работать ни в игрушки играть
нахуя тебе кытырыл я не понял, давненько уже ничего не скульптил, если ты про блендер, а если нет, то уёбываай отсюдава зибрашоблядь!
Аноним 03/09/25 Срд 16:45:48 347307 501
>>347305
лол, накачался?
>>347306
от того что клаву сдвинуть, расстояние между клавишами не увеличится. кнопочки а планшете есть аж 8 шт и на пере 2. я про блендор. остальное я не понял, какой кытырыл какой огрызок зумерский, че несешь вообще, пиши нормально, битард.
Аноним 03/09/25 Срд 16:58:01 347308 502
>>347307
Не, там нечего накачивать же. Буквально у каждого бричка с палкой есть или была, без машины ты не человек. Телодвижения все те же.
Аноним 03/09/25 Срд 17:15:33 347309 503
17568924825150.png 311Кб, 585x509
585x509
>>347308
>без машины ты не человек
Аноним 03/09/25 Срд 19:17:32 347310 504
>>347307
Клаву ставишь перед моником потом планшет и всё
Аноним 03/09/25 Срд 21:24:31 347313 505
Аноним 03/09/25 Срд 22:56:22 347318 506
17429328422350.png 717Кб, 1079x1054
1079x1054
>>347310
еще раз -мне клава не мешает, мне хоткеи мешают дефолтные потому что шифт контрол и альт очень близко, большой палец и мизинец сведены все время

я под планшет я вообще выдолбил в столе паз, и встроил его туда под большой коврик для мыши, сверху пленка от планшета, короч и мыл скользить классно и планшет не занимает места, его вообще как будто нет, пером по как будто столу вожу
Аноним 04/09/25 Чтв 01:43:14 347323 507
>>347303
1. 124 сэмпла и так мало, а для тёмной сцены тем более. А если у тебя ещё и волюметрик там, то езда рулю.

2. Если ты не трогал денойзер, то стоит скорее всего Optix, он быстрее и для анимации, но сильно более мыльный, чем интеловский.

3. Ты так и не показал шумный исходник до денойза.
Если у тебя мелкие лампы, то вероятность попадания в них луча из камеры снижается. Из-за этого шум.

>>347313
Потому что пиздит.
Я тоже вкатился и начал сразу делать картинки. Потому что 10 лет в 2д рисовал и у меня было понимание цвета, света, текстуры и прочего.
Аноним 04/09/25 Чтв 02:19:50 347324 508
>>347313
>красивее
Хз как по мне простая штампованка. Мне любые работы анона нравятся больше чем этот цветастый нормисный кал с банальными сюжетами. Без души короче, неси слендующую
Аноним 04/09/25 Чтв 05:14:25 347326 509
>>347323
> Я тоже вкатился и начал сразу делать картинки
Покеж что ты там наделал
Аноним 04/09/25 Чтв 06:29:12 347327 510
Пилите новый тренд не делайти мозги мне
Аноним 04/09/25 Чтв 09:07:08 347328 511
>>347323
>Я тоже вкатился и начал сразу делать картинки.
И где твои картинки?
Аноним 04/09/25 Чтв 09:13:27 347329 512
>>347327
> Пилите новый тренд не делайти мозги мне
> Делайте сами
> Шо? Хто? Я?
Аноним 04/09/25 Чтв 12:19:02 347330 513
417766043210.png 3138Кб, 1515x851
1515x851
4473888291902.png 775Кб, 1061x810
1061x810
>>347323
Так без денойза, камера достаточно далеко, и да источники света мелкие, разве что плейны с эмишином здоровые.
OpenImageDenosier вместо Optix стоял
Значит что-бы шум меньше ебал, я должен как то дотянуть источники до камеры?
сорян, свiт отключили, не успел запостить
Аноним 05/09/25 Птн 03:50:36 347337 514
1757033399.png 1493Кб, 1328x1328
1328x1328
Аноним 05/09/25 Птн 09:57:11 347338 515
>>347292
Блиин. Хотел же в этот раз не задрачивать до "совершенства", пока не надоест до рвоты. Но ты, укрепил меня в этой идее и нет теперь мне покоя. Как правильно настроить материал на нодах, чтобы получить этот эффект + сохранить текстурку хотя бы кожи?
Аноним 05/09/25 Птн 14:26:29 347341 516
>>347338
Там не кожа не та, а одежда. Почему она так странно блестит, почему нет фактуры как на рефе? вороной+колор рамп+бамп и раффнес скрутить чтобы не блестело так странно. И в целом такой подход неправилен, когда на явно стилизованной/упрощенной геометрии с минимумом деталей и внезапно материалы под реалистик
мимо
Аноним 05/09/25 Птн 14:28:53 347342 517
Аноним 05/09/25 Птн 14:56:36 347343 518
image.png 569Кб, 1494x717
1494x717
>>347342
Пример ткани под такой реф
Аноним 05/09/25 Птн 15:46:44 347345 519
image.png 857Кб, 1088x926
1088x926
>>347343
От души, дорогой!
>>347341
И да, в самом туторе, автор не делал ткань- пик.
А как надо было я хз.
Спасибо добряку выше и тебе тоже, анонче (если это все ты, то благодарность х2).
Аноним 05/09/25 Птн 16:03:12 347346 520
image.png 677Кб, 859x900
859x900
Аноним 05/09/25 Птн 16:19:51 347347 521
1757033399.png 1493Кб, 1328x1328
1328x1328
c65e693e954ea807 24/09/25 Срд 16:18:18 347609 522
КАСЕТКА.png 1514Кб, 1440x1080
1440x1080
я с вас, аноны, в ахуе, я только подобное умею
Аноним 09/10/25 Чтв 15:34:14 347800 523
Screenshot 2025[...].png 494Кб, 1287x799
1287x799
Screenshot 2025[...].png 323Кб, 1256x837
1256x837
я с вас, аноны, тоже в ахуе ай-яй-яй, сетка неровная, ц-ц-ц, кашмар
Настройки X
Ответить в тред X
15000
Добавить файл/ctrl-v
Стикеры X
Избранное / Топ тредов