Главная Юзердоски Каталог Трекер NSFW Настройки

Трёхмерная графика

Ответить в тред Ответить в тред
Check this out!
<<
Назад | Вниз | Каталог | Обновить | Автообновление | 549 161 111
Blender Thread #241 Аноним 04/05/23 Чтв 22:17:04 320662 1
1.jpg 81Кб, 1613x1080
1613x1080
2.jpg 175Кб, 1280x720
1280x720
3.webp 134Кб, 1920x1080
1920x1080
Тред посвящен прогрессивному, определённо лучшему открытому ПО!
Blender — профессиональный пакет 3D разработки.
Бесплатный, с открытым кодом. Есть моделинг, скульпт, развёртка, покраска, анимация 3D+2D, композитинг, монтаж, трекинг и много чего ещё.

Основные версии на момент открытия треда:
Релиз 3.5.0 https://www.blender.org/download/
LTS 2.93.11 https://www.blender.org/download/lts/2-93/
LTS 2.79 https://download.blender.org/release/Blender2.79/

Сборки (например от Bonestudio): https://blender.community/c/graphicall/
Альфы/беты https://builder.blender.org/download/daily/

Обновы и ответы на вопросы с латиносом по понедельникам в 19:00 МСК на официальном канале блендера: https://www.youtube.com/c/BlenderFoundation
Задавать можно заранее в треде на https://blender.community/c/today/ Там же выходят анонсы релизов и подобное.

Хочешь вкатиться?
Обязательно посмотри пару вводных уроков по интерфейсу. Своё устройство окна, необычно, но очень удобно. И в целом не пытайся освоить тыком — будешь бессмысленно страдать.

Не умеешь моделировать?
Делай пончик, наковальню, шамана по урокам. Читай про моделирование, смотри как делают другие. Сначала сложновато, потом легко и быстро. Учи хоткеи — с ними сильно быстрее. Есть менюшки и быстропоиск всех функций. Найди мотивацию в том, что хочешь создать. Придерживайся идеи, и придёшь к успеху.

Осваивай курсы, проходи туториалы, выкладывай работы и доминируй над местными неосиляторами, которые годами не могут вкатиться в 3D. Не забывай пилить своё, что нравится и хочется, применяя то, что узнал на уроках.

Рекомендуемые (анонами) ютуб-каналы.
На русском:

Blender 3D - уроки
CGTales
fastaboutblender
Brainy Man
На английском:
CG Cookie
CG Boost
IanHubert
Blender Secrets
Erindale
Сборник полезных ссылок по теме и рядом: https://anon.to/wBZdex

Список популярных аддонов с краткими аннотациями:
https://github.com/agmmnn/awesome-blender

Предыдущий: >>319702 (OP)
Аноним 04/05/23 Чтв 22:26:52 320664 2
RavenBrd01.png 1244Кб, 1920x1021
1920x1021
>>320661 →
Не, это уже старые модельки Skuddbutt'а:
https://smutba.se/?search_text=skuddbutt

А я пытаюсь не сделать слишком похоже (иначе какой смысл) но мне приятны сравнения с метром, поэтому ориентировался пропорции Брюс Тимовского BTAS, а палитру вообще брал из хентайного "тренера супергероинь" Unlimited Injustice.
Аноним 04/05/23 Чтв 22:48:09 320666 3
image.png 355Кб, 1461x657
1461x657
Пачаны, еще вопрос, помимо этого >>320645 →
Когда создаю примитив не могу изменить параметры во всплывающем нижнем меню, оно как бы залочено. Я один раз ретопал в пьяном виде и случайно нажал какой-то хоткей который теперь не знаю как отключить. Сбрасывать настройки не хочу, чтоб не переустанавливать аддоны. Че делоть то?
Аноним 04/05/23 Чтв 23:33:32 320669 4
image 165Кб, 638x429
638x429
У меня есть два меша, это одна и та же модель, только правая деформирована, и мне нужно скопировать эту деформацию на левую модель. Не могу юзать правую, потому что мне нужно порядок вершин сохранить, на левой они все как надо.

Я пробовал shrinkwrap, но хуйня получается. Как ещё можно это сделать? Кроме как в ручную, разумеется.
Аноним 05/05/23 Птн 00:32:17 320671 5
a2d24d116282287[...].jpg 224Кб, 1156x1600
1156x1600
052481116282287[...].jpg 294Кб, 1156x1600
1156x1600
Есть в треде ананасы, которые используют блендер для графического дизайна? Плакаты может пилит кто?
Аноним 05/05/23 Птн 04:21:53 320676 6
>>320671
Занимаюсь полиграфией, вообще не могу представить ситуацию где в работе мне может пригодиться спецом сесть и сделать 3D. А при необходимости всегда есть стоки.
Аноним 05/05/23 Птн 06:46:40 320678 7
Аноним 05/05/23 Птн 10:26:38 320682 8
>>320678
Как сделать так чтобы левая выглядела как правая, не удаляя и не добавляя вершин, только двигая их? Учитывая, что у них одинаковая топология, если это вдруг поможет.
Аноним 05/05/23 Птн 10:35:07 320684 9
>>320671
> Есть в треде ананасы, которые используют блендер для графического дизайна? Плакаты может пилит кто?
Ну вот сам подумай, что мешает тебе для например плаката, ебануть голову 3д и обмазать шрифтами, или у тебя вопросы другого, технического плана? Гугл тогда dpi и как его натеребить при рендере, кажись для печати дпай 150 более чем, но ессесно зависит от конкретных условий
Аноним 05/05/23 Птн 10:35:36 320685 10
>>320675
Да их везде много, у меня в подписках на русском где-то треть хекает и я не думаю, что все они с Кубани. Но прям ебанулось только 3-ое, а из 3D-шки только Артидокс, что перешел на мову и говнения, да посносил старые ролики на русском.

>>320682
Никак.
Единственное, что тебе можно сделать, это удалить левое лицо, скопировать правое и подогнать в левой голове.
Все попытки на не ручной подгон вершин ты поломал, удалив кусок правой головы.
Аноним 05/05/23 Птн 10:43:19 320687 11
1597346449826.mov 8869Кб, 848x704, 00:00:55
848x704
Что за аддон, аноны? Чет не могу найти
Аноним 05/05/23 Птн 10:44:56 320688 12
>>320685
>Никак.
>Единственное, что тебе можно сделать, это удалить левое лицо, скопировать правое и подогнать в левой голове.
>Все попытки на не ручной подгон вершин ты поломал, удалив кусок правой головы.
А, блин, кусок головы скрыт просто, так-то правая тоже целая.
Аноним 05/05/23 Птн 10:49:52 320689 13
>>320687
А, это даже не блендер хз?
Аноним 05/05/23 Птн 11:46:15 320690 14
SK01.mp4 4076Кб, 1920x1080, 00:00:25
1920x1080
>>320688
Ну если индекс вершин, их удаляя/соединяя не поломал, то:
Аноним 05/05/23 Птн 12:01:56 320691 15
>>320690
То мне бы не нужно было это все делать. Я же сказал, что не могу правую юзать, потому что у нее индекс вершин неправильный, поэтому нужно как-то перенести форму на левую модель.
Аноним 05/05/23 Птн 14:21:03 320693 16
>>320687
Кароче я попробовал, хуйня
Аноним 05/05/23 Птн 16:31:11 320694 17
Аноним 05/05/23 Птн 17:50:25 320695 18
И всё-таки во многом 3ds max лучше блендера. Даже обсуждать бессмысленно.
Аноним 05/05/23 Птн 17:54:46 320696 19
Аноним 05/05/23 Птн 17:56:51 320697 20
Аноним 05/05/23 Птн 18:03:05 320698 21
>>320695
Я в конфе сидел с одним тридемаксером, так он постоянно в чулочки переодевался и фотографии в конфу кидал. И писал о себе то в женском, то в мужском роде.
Аноним 05/05/23 Птн 18:07:09 320699 22
>>320698
Ты перепутал. Это был блендераст на самом деле, весь этот опенсорс это же левацкая тема.
Аноним 05/05/23 Птн 19:09:06 320700 23
>>320662 (OP)
> Список популярных аддонов с краткими аннотациями:
Прочел. Но так не очень понял, а что ставить то в обязательном порядке? Может кто заскринить свой список аддонов? Я спизжу мастхев
Аноним 05/05/23 Птн 19:33:56 320701 24
>>320695
Настолько лучше что нельзя об этом молчать и не высираться?
Аноним 05/05/23 Птн 19:35:49 320702 25
>>320700
Бултул, луптулс, нодвранглер, пакмастер, ещё какой-то который добавляет кнопки вклвыкл над стеком модификаторов,
Аноним 05/05/23 Птн 19:37:25 320703 26
>>320701
Да так, к слову пришлось.
Аноним 05/05/23 Птн 19:44:35 320704 27
> gender-blender
Аноним 05/05/23 Птн 19:49:03 320705 28
1541496055338.png 281Кб, 1036x726
1036x726
1627845998231.png 7Кб, 468x103
468x103
>>320702
Рутрекер как всегда выручает.
Кстати, вы откуда аддоны пиратите? Ладно похуй на то справедливая цена или нет, я оплатить даже не смогу.
Аноним 05/05/23 Птн 20:13:57 320706 29
blendersoset2.PNG 740Кб, 1566x971
1566x971
По совету анонов из треда просто перетянул картинку в блендер и получил тем самым реф. Но почему она не выставляется по нулям?
Аноним 05/05/23 Птн 20:23:19 320707 30
1555123639813.mp4 3485Кб, 1920x1080, 00:00:14
1920x1080
1537886002680.png 146Кб, 399x998
399x998
>>320706
Попробуй создать новый проект и в него перетащить. Алсо, какие видосы я не смотрю, большинство все таки юзают пик
Аноним 05/05/23 Птн 20:50:55 320708 31
>>320707
Я разобрался, это из-за смещённого ориджина.
Аноним 05/05/23 Птн 21:08:31 320709 32
>>320705
>откуда аддоны пиратите
Я беру из cgpeers, самый большой ресурс пиратского контента для креативной индустрии. Это правда приватный трекер, а я так выёбнуться решил что доступ есть.
Аноним 05/05/23 Птн 21:12:20 320711 33
>>320705
На цгпирс (тож выебнулся, лол)
И с рутракера ту пачку большую скачивал
Аноним 05/05/23 Птн 21:13:19 320712 34
>>320709
Когда они там регу риуроюто?
Аноним 05/05/23 Птн 21:28:47 320715 35
1623673324425.png 919Кб, 1919x1020
1919x1020
>>320709
>>320711
> тож выебнулся
Ультрамегахарош

Ух бля, накатил всего и побольше. Сейчас будем разбираться
Аноним 05/05/23 Птн 21:59:28 320716 36
Как настроить интерфейс, чтобы он не сбрасывался каждый ебанный раз как я его закрываю?
Аноним 05/05/23 Птн 22:23:45 320717 37
>>320716
File > Defaults > Save Startup File
Аноним 05/05/23 Птн 22:32:09 320718 38
Аноним 05/05/23 Птн 23:31:01 320719 39
Попробовал boxcutter и fluent. Boxcutter кажется удобнее, но я еще не пробовал применять на практике. Но уже выглядит как максимально мастхевная вещь.
Вот странно, что анон выше не сказал про boxcutter хотя бы. Или аналог. Он же.. Такой классный.
Еще предлагаю накатить аддоны от MACHINчето-то там. Прикольное изменение всего. Даже интерфейс меняет, но вот лично мне не зашло. Хотя если заняться этим, работать станет чуть веселее и удобнее.
Кстати реквестирую ваши скрины блендера если его интерфейс отличается от стандартного. Мне интересно.

Еще Cablerator крут.
И CAD Sletcher выглядит хорошо, если надо помещения выстраивать часто. Лично мне кажется вот эта тема с выстраиванием с помощью кубов, паршивой темой. Делает возможным строить стены как в архикаде или автокаде или прочих архитектурных кадах.
Аноним 06/05/23 Суб 00:26:16 320720 40
>>320719
> Попробовал boxcutter
Где взял?
Аноним 06/05/23 Суб 00:27:29 320721 41
>>320720
Честно спиздил. Могу и с тобой поделиться
Аноним 06/05/23 Суб 00:37:28 320722 42
Аноним 06/05/23 Суб 00:47:54 320723 43
>>320722
Вылез из мягкой постельки, запустил пк и теперь я точно не усну полночи и опять пойду в блендер
Вот ссылка откуда скачал
https://disk.yandex.ru/d/aW6oMKJrev1c6Q
Аноним 06/05/23 Суб 01:44:38 320724 44
>>320723
Заработало! Спасибо, анон! Охуеть, я до этого столько часов в гугле копался, качал всё, где упоминается название бокскаттера и ничего не работало, а тут сходу запустилось.
Аноним 06/05/23 Суб 01:50:05 320725 45
>>320724
Не та версия прост
Hard Ops тоже поставь
Аноним 06/05/23 Суб 04:11:36 320726 46
Не пойму шо все блендеристы в таком восторге от boxcutter ? Это же банальные булевые операции или я что-то недогоняю ?
Аноним 06/05/23 Суб 08:46:27 320728 47
>>320726
Заменяет десять нажатий кнопок на одну
Аноним 06/05/23 Суб 13:38:40 320729 48
>>320723
Наконец-то блядь хоть кто-то среди этих жадных ленивых пидоров за последние двадцать тредов дал ссылку на скачивание платных плагинов для блендера
Аноним 06/05/23 Суб 13:42:56 320730 49
>>320729
Надо оживлять тред, там в фаге половина ссылок мертвы или ведут на улыло-лекции из 2013 года
Аноним 06/05/23 Суб 13:50:00 320731 50
>>320730
К следующему треду перепишу шапку если не забуду.
Аноним 06/05/23 Суб 13:51:12 320732 51
>>320731
Пиши, кидай в тред и мы вместе допилим
а следующий тред еще когда будет
Аноним 06/05/23 Суб 15:53:07 320735 52
image.png 440Кб, 1526x786
1526x786
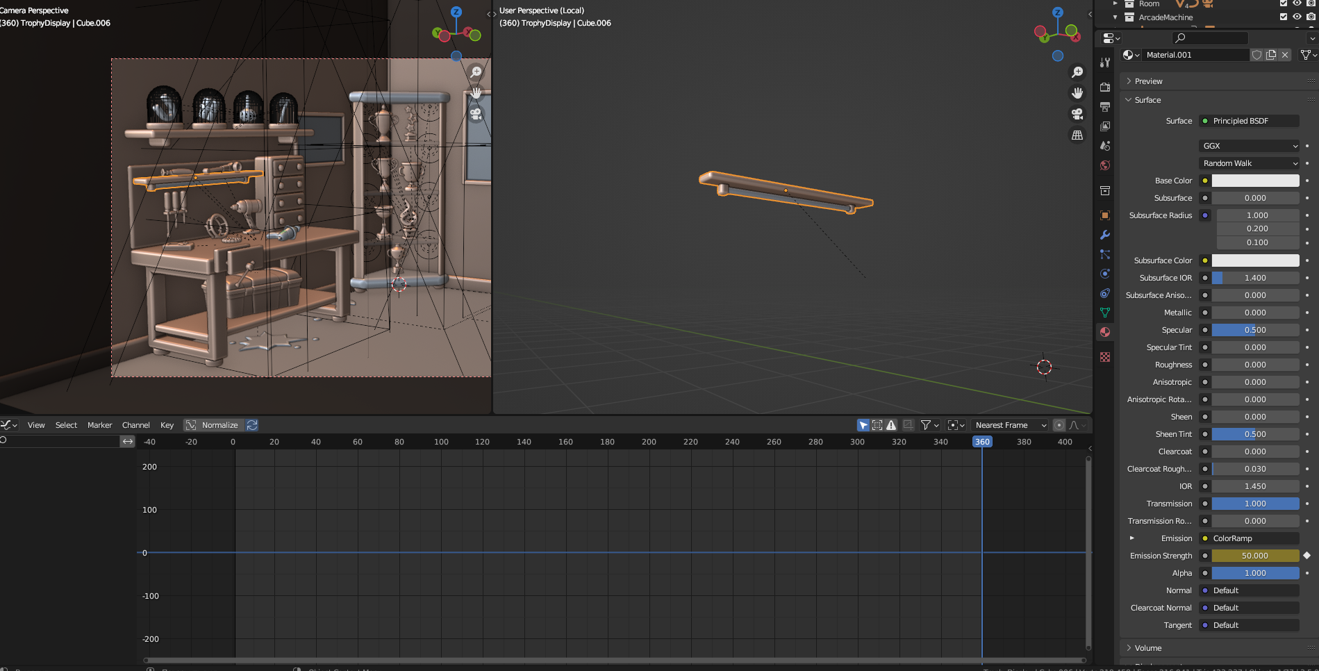
Здравствуйте, дорогие друзья.
Не могли бы вы мне помочь с очень простой задачкой. Не часто работаю с анимацией, но тут меня попросили сделать сцену чуть более живой и у меня произошёл конфуз.
Есть моделька лампы, хочу в графэдиторе с помощью модификатора нойз сделать так чтобы она мигала, но кривой с нужными кейфреймами нету. Что я делаю не так? Куда нужно смотреть?
Аноним 06/05/23 Суб 16:16:22 320736 53
Аноним 06/05/23 Суб 16:27:43 320737 54
>>320735
А ты так прикольно слева обрезал, чтобы мы угадывали, dope sheet у тебя открыт, в котором только ключкадры отмечены или же все таки graph editor для кривых?
Аноним 06/05/23 Суб 16:30:58 320738 55
image.png 756Кб, 1899x966
1899x966
>>320737
Соре, боюсь какого-нибудь диванона по отражению в меше.
Аноним 06/05/23 Суб 16:44:03 320739 56
>>320738
А ты кривую просто напросто случаем не скрыл задев H?
Попробуй куб простой создать в этой сцене, накинь этот материал и посмотри у него в кривые создаются?
Аноним 06/05/23 Суб 16:54:15 320740 57
image.png 763Кб, 1899x927
1899x927
image.png 781Кб, 1905x996
1905x996
>>320739
Вряд ли я что-то скрыл. Анимировал вот ещё несколько параметров, кривые не появились.

Создал новый материал, скопировал туда все ноды, и кривая появилась. Мдэээ, вери интерестинг.

Хоть ты и не помог, вроде, но всё равно спасибо, анон. Обычно тут только обоссывать могут
Аноним 06/05/23 Суб 17:27:31 320741 58
Начиная с какого уровня можно начать зарабатывать в блендере? Я просто хочу купить новый проц, потому что у меня очень долгий рендер в программе, и часто крашится. Хочу i512400, но нужно тысяч 30, а я безработный. В общем что думаете?
Аноним 06/05/23 Суб 17:59:28 320742 59
>>320741
Я через полгода обучения по ютубу устроился на днищеработку за 35к.
На тот момент был некропека.
Вообще много ли работ, где скорость рендеринга сильно важна?
Аноним 06/05/23 Суб 18:18:45 320743 60
>>320742
Нет, мне просто для себя. Подбешивает когда крашится
Аноним 06/05/23 Суб 19:58:55 320744 61
1.jpg 17Кб, 400x400
400x400
2.jpg 74Кб, 1001x1001
1001x1001
3.jpeg 379Кб, 2000x2000
2000x2000
Как замоделить вот эти вот металлические уголки для ящиков? Как отдельный объект.
Аноним 06/05/23 Суб 20:01:49 320746 62
>>320744
Сто раз попробовать, и все получится
Аноним 06/05/23 Суб 20:03:07 320747 63
>>320745
Круто, чё. Но это не мешает мне в своё удовольствие лепить годноту. Да и не только в удовольствие.
Аноним 06/05/23 Суб 20:14:05 320748 64
>>320745
Всмысле? В Unrecord'е модельки набраны из мегаскана анриловского, даже без доработки же.

>>320744
Сдублируй этот ящик, нарежь лупами, удали все полики кроме угловых, заостри их стороны, выдави для нужной толщины.
Аноним 06/05/23 Суб 20:49:36 320750 65
Screenshot621.png 2012Кб, 1854x1291
1854x1291
>>320662 (OP)
Когда эту хуйню спиратят уже?
Аноним 06/05/23 Суб 21:20:07 320751 66
>>320742
А можешь скинуть проект на уровне которого ты находился через пол года?
Вообще не оч хочеца на РАБоту.. Надо фрилансы посмотреть.
Аноним 06/05/23 Суб 21:21:21 320752 67
>>320750
Там выше аноны есть с акками на cgpeers. Попроси их посмотреть там
Аноним 06/05/23 Суб 21:37:24 320753 68
>>320752
ToAnimate? Нет такого.
Аноним 06/05/23 Суб 22:00:12 320754 69
image.png 632Кб, 800x800
800x800
>>320751
Не могу, конечно. Давно это было, все файлики уже проебались. Да ещё и диванон произойти может.

Пикрил - примерно то, что я делал фотка из гугла.
Надо было нарисовать это дерьмо, отрендерить, а потом, если заказчику нравится, из этого сделать раскрой который потом швеи сошьют.
Аноним 06/05/23 Суб 22:03:06 320755 70
Аноним 06/05/23 Суб 22:04:25 320756 71
>>320754
Бля, хочу дополнить.

Вот то, что на фотке - это слишком простая фигура, обычно и формы и текстурка посложнее. Иногда заказчики не понимают, что надувной куб не может быть кубом ибо если пытаться надуть куб он станет шаром. И таких тонкостей миллион. А платят 35к, лул. В общем такая себе работа, но считаю, что как начало карьеры норм
Аноним 06/05/23 Суб 22:06:00 320757 72
>>320756
А если сделать ребра жесткости
Аноним 06/05/23 Суб 22:08:39 320758 73
>>320757
Как ты это представляешь? Можно внутри сделать утяжки как в кубике рубика примерно, но и при надувании появятся эти стяжки уебанские. Куб станет всратым

%Ставь вопросительные знаки в вопросительных предложениях, не будь долбоёбом%%
Аноним 06/05/23 Суб 22:09:14 320759 74
Разметку проебал. Но я поднакидался, мне можно
>>320758
Аноним 06/05/23 Суб 22:11:36 320760 75
>>320758
Да, это я и имел ввиду
> Куб станет всратым
Хз. А я подумал, что это прикольно было бы
07/05/23 Вск 04:55:44 320764 76
>>320748
Че там было про Unrecord? Я пропустил
Аноним 07/05/23 Вск 08:39:17 320767 77
моё увожение.gif 264Кб, 650x750
650x750
>>320723
Вот это пиратский склад, всё что хочешь есть. Примите моё уважение.
Аноним 07/05/23 Вск 08:40:37 320768 78
>>320735
Когда стоит значок самолётика (показывать только выделенное), то надо выделить соответствующую ноду если анимировано её значение.
Аноним 07/05/23 Вск 08:43:37 320769 79
>>320744
Делаешь 1 сторону из плейна, затем копируешь 2 раза, поворачиваешь, скрепляешь, бевелишь стык.
Аноним 07/05/23 Вск 09:08:50 320771 80
>>320723
> Папка слишком большая. Попробуйте скачать её частями или используйте приложение Диска
Аноним 07/05/23 Вск 09:12:02 320773 81
image.png 34Кб, 753x452
753x452
image.png 71Кб, 847x683
847x683
Делаю инсет, при этом он выдавливается вниз, как сделать чтобы этого не происсходило?
Аноним 07/05/23 Вск 09:18:55 320774 82
>>320773
Чомуто эджрэил не работал
Аноним 07/05/23 Вск 09:34:12 320775 83
>>320771
Скачивай частями
Аноним 07/05/23 Вск 09:58:32 320776 84
Аноним 07/05/23 Вск 11:47:08 320777 85
>>320764
Чел написал, что нам всем пизда от роботов, потому что Нвидии научили нейросетку генерить 3d рендеры по статичным фотографиям, кинул ссылку на статью и сказал, что унрекорд был так сделан.

Я удивился и сказал про мегаскан.

Он ответил, что только часть моделек взята из мегаскана, а все остальное, помещения то бишь, сделали с помощью этой новой штуки.

...И испарился.
Возможно к нему прибыл терминатор и похитил все посты, чтобы мы не увидели горькую правду из темного будущего
Аноним 07/05/23 Вск 12:32:46 320778 86
>>320773
Попробуй B нажать во время создания.
Аноним 07/05/23 Вск 15:51:31 320783 87
изображение.png 141Кб, 581x336
581x336
Как растянуть текстуру по x? Помню, в старых версиях так можно было.
Аноним 07/05/23 Вск 15:52:03 320784 88
>>320783
>текстуру
Изображение*
Аноним 07/05/23 Вск 16:34:14 320788 89
Capture.PNG 205Кб, 1063x775
1063x775
Как развернуть все выделенные плоскости так, чтобы они повернулись к центру? Если разворачивать сейчас, то они кольцом вращаются.
Аноним 07/05/23 Вск 18:15:17 320799 90
>>320744
Я бы попробовал экструдировать углы в edit mode в нужную форму и назначил им другой материал.
Но наверное быстрее и проще будет так >>320769.
Аноним 07/05/23 Вск 18:18:23 320800 91
02.png 2404Кб, 1920x1080
1920x1080
image.png 1127Кб, 1175x1014
1175x1014
image.png 204Кб, 852x668
852x668
Мой прогресс от всратого скванчи до более менее стандартной фэнтези бабцы. Осталось ей только мелких побрякушек налепить и можно делать лоуполи. Рыцарессу делал по курсу этой лысой башки, люто рекомендую смотреть всё , что он делает, отличный препод. Прическу, ебучку и сами доспехи только решил делать по другому рефу, чтоб не повторять модель один в один.
Аноним 07/05/23 Вск 19:07:26 320802 92
>>320800
Круто, нашел таки как делать налокотник?
Впечатление портят разве только то ли отсутствующие то ли съеденные плохим затенением брови и надбровные дуги со стороны висков.
Еще Странная линия челюсти, что продолжается за ухо, а не идет к самому его низу.

Ну и поза, если ты делаешь с перспективой на риг и анимацию/позинг, то потом проблем хлебнешь от так расположенных рук и ног.

>Рыцарессу делал по курсу этой лысой башки, люто рекомендую смотреть всё , что он делает, отличный препод

Периодически приходится смотреть его уроки по ригу, и как у меня уши кровоточат от его акцента, словно у него включенный кран с водой в рот постоянно направлен.
Аноним 07/05/23 Вск 19:13:58 320803 93
untitled1.png 8625Кб, 2160x2160
2160x2160
Screenshot632.png 3368Кб, 1354x1281
1354x1281
>>320662 (OP)
Короче я прохавал эту хуйню. Чтобы быть успешным триданом нужно пиздить ассеты как мразь и соединять их в одном проекте. Волосы нужны? Покупаешь/пиздишь пак и выбираешь какие понравились. Материал для глаз нужен? Качаешь понравившийся файл и линкуешь. И так далее. Если бы мне это год назад сказали я бы уже в Лукас Артс работал.
Аноним 07/05/23 Вск 19:22:48 320804 94
Аноним 07/05/23 Вск 19:26:49 320805 95
Аноним 07/05/23 Вск 19:27:10 320806 96
Screenshot633.png 1634Кб, 967x798
967x798
Screenshot634.png 1311Кб, 1048x845
1048x845
>>320803
Как убрать этот застрявший в щеке волос? Его нет в режиме без рендера.
Аноним 07/05/23 Вск 19:46:05 320810 97
>>320804
Это Эшли из 4го резика
Аноним 07/05/23 Вск 19:52:23 320813 98
>>320802
Волосы потом переделаю карточками.
Ригал в такой позе уже трех персов через авто риг про, всё было норм. В такой позе удобней скульптить как по мне, чем в т-позе.
>уши кровоточат от его акцента
Откуда все такие превереды к акценту? Я ни на одном англоязычном форуме ни от кого не слышал претензий к акценту как у нас. Периодически смотрю индусов с ебейшим акцентом и мне норм, какая разница как человек говорит, если смысл его слов понятен. Хотя я всегда смотрю на скорости 2х может это что-то меняет.
Аноним 07/05/23 Вск 20:03:13 320814 99
1570326096388.png 19Кб, 593x239
593x239
А как поставить квад ремешер? Нет такой папки в ProgramData.
Аноним 07/05/23 Вск 20:06:02 320815 100
>>320746
>>320748
>>320769
>>320799
В общем, дублировал одну угловую точку, вынес её в отдельный объект, дублировал от неё ещё три, сдвинул на равные числа по трём осям, соединил плоскостями, нарастил толщину Solidify, чуть сдвинул, вернул в состав объекта ящика и через Mirror отзеркалил на все углы.
Аноним 07/05/23 Вск 20:06:55 320816 101
>>320806
Да не нужно, я уже подрочил. Ты переоцениваешь человеческую притязательность.
Аноним 07/05/23 Вск 20:13:42 320817 102
>>320814
Ну так создай, или посмотри в том месте где установлен аддон
Аноним 07/05/23 Вск 20:19:45 320818 103
>>320817
Я короче нашел там еще один ридмик по установке, и вот тут все прекрасно встало и все папки были на месте.
Аноним 08/05/23 Пнд 03:07:46 320826 104
>>320731
>>320730
Есть для неофита что из свежего? Только блендер скачал
Аноним 08/05/23 Пнд 09:06:56 320832 105
Какие перспективы у Blender 3D художника?
На какую зарплату можно претендовать, если выучу английский и живу не в России (про удаленку речь)?

Пытаюсь вкатиться то в программирование (вообще не нравится и не тянет), то в разработку видеоигр (потому собственно и здесь - делаю модельки для своей игры).

Сейчас вроде попробовал моделировать всякую ерунду - и норм, вроде как нравится.
Но каковы перспективы?
Аноним 08/05/23 Пнд 09:21:07 320833 106
>>320826
Я тож вкатун. Есть cgrush на ютубе. Это хохол, но вроде из адекватных у него есть интересный роадмеп по нескольким направлениям развития.
Аноним 08/05/23 Пнд 09:46:39 320834 107
>>320832

Никаких, пиздуй на завод.
Аноним 08/05/23 Пнд 10:48:47 320837 108
>>320826
Как сделать пончик. Ютуб
Школа/курс кайно. Рутрекер
Сейчас я разбираюсь с https://youtube.com/@AndreySokolovRu мне очень нравится

Но имей ввиду, что я тоже только вкатун
Аноним 08/05/23 Пнд 12:01:26 320841 109
image.png 261Кб, 735x829
735x829
>>320662 (OP)
Почему повернув куб на 45 градусов и масштабируя по оси Z, он масштабируется ещё и по X?

В режиме редактирования работает нормально, если применить ротейшн, то тоже начнёт нормально работать
Аноним 08/05/23 Пнд 12:44:48 320844 110
>>320841
> если применить ротейшн, то тоже начнёт нормально работать
Очевидно
Аноним 08/05/23 Пнд 12:55:33 320845 111
>>320844
Но я же масштабирую по глобальным осям. Вроде понимаю, что есть очевидный ответ, но не доходит до меня.
Аноним 08/05/23 Пнд 13:01:35 320846 112
>>320841
С масштабировать по локальным осям?
Аноним 08/05/23 Пнд 14:46:33 320853 113
>>320841
Хороший вопрос. Никогда не мог понять логики Блендера, почему глобальные координаты для объектов после их вращения работают как хуй пойми что ? В 3дмаксе глобальные и локальные координаты ведут себя адекватно при тех же действиях.
Аноним 08/05/23 Пнд 15:00:22 320854 114
>>320841
бля рили... а... почему так?
Аноним 08/05/23 Пнд 16:08:18 320855 115
Аноним 08/05/23 Пнд 16:42:15 320856 116
>>320855
а как это исправить?
Аноним 08/05/23 Пнд 17:14:21 320857 117
>>320856
Масшабировать по локальным осям
Аноним 08/05/23 Пнд 17:22:06 320858 118
Снимок экрана 2[...].jpg 84Кб, 1430x471
1430x471
>>320856
С точки зрения кода - не знаю, а так применяй трансформацию, если это не критично. Но вроде как это уже было подмечено в первом посте.
Аноним 08/05/23 Пнд 17:43:03 320859 119
>>320855
Вопрос всё же остался, а нахуя оно так устроено ? Смысл в чем ?
Аноним 08/05/23 Пнд 18:21:54 320860 120
image.png 156Кб, 925x788
925x788
image.png 95Кб, 355x463
355x463
>>320857
>>320846
Не врубаюсь о чём ты. Ну будет он под 45 градусов вытягиваться, а мне надо как у анона выше на самом деле нихуя не надо, просто интересно.
Аноним 08/05/23 Пнд 19:43:28 320863 121
456455п5пп5.png 189Кб, 751x517
751x517
5665н66.png 262Кб, 614x926
614x926
6р65р66р6.png 20Кб, 650x418
650x418
Анон, я смогу делать пик 1 и 2 на пик 3 без страшных тормозов и проблем?
Не хочется потратить на бублики и кружки время, чтобы потом расстроиться и сгореть жопой.
Аноним 08/05/23 Пнд 19:53:56 320864 122
>>320863
Чел, твоему процу почти 15 лет. Сам как думаешь?
Для современного человека даже капчевать на таком железе должно быть некомфортно.
Аноним 08/05/23 Пнд 20:01:30 320865 123
>>320864
Как раз таки с капчеванием он прекрасно справляется.
Аноним 08/05/23 Пнд 21:17:10 320867 124
Аноним 08/05/23 Пнд 21:21:31 320868 125
>>320777
В двух словах, объясни неофиту, что за мегаскан? Зашел на сайт, похоже на обычный каталог ассетов. Я работаю с Unreal Engine 5, чем мне моет быть полезен мегаскан?
Аноним 08/05/23 Пнд 21:40:00 320869 126
>>320777
Пиздабол он, а постить что-то про нейронки тут запрещено.
>>320868
Это очень качественные и очень дорогие ассеты, которые дают бесплатно. Большие сканы кусков реального мира.
Аноним 09/05/23 Втр 00:09:50 320872 127
>>320869
> бесплатно
Но на сайте лицензия на одного человека 20$/мес, на инди-студию - 200$/мес

Еще и не все ассеты можно использовать коммерчески
Аноним 09/05/23 Втр 00:34:21 320873 128
>>320872
Это странно, потому, что даже я, неинтересующийся им, помню, что когда эпики его покупали, то рекламировали, что для проектов на UE будет бесплатно.
Аноним 09/05/23 Втр 01:30:42 320874 129
>>320869
> а постить что-то про нейронки тут запрещено.
Это ещё почему?
Аноним 09/05/23 Втр 01:59:34 320876 130
>>320874
Потомучто для нейроблядей отдельный загон.
Аноним 09/05/23 Втр 03:09:07 320879 131
>>320876
Доска /аи/? Я заглядывал, там обсуждают еблю японских школьниц собаками.
Аноним 09/05/23 Втр 03:50:53 320880 132
>>320873
А посмотрел сайт мегаскана, есть два типа ассетов: free (процентов 5 от общего числа) и все остальные

free ты можешь скачивать бесплатно, но не можешь использовать их коммерчески

Чтобы скачивать все ассеты, нужно платить от 20 до 200 долларов в месяц за лицензию

При этом, купив лицензию, ты можешь использовать коммерчески только ассеты free

Какая-то ебала, очередной каталог ассетов, только с охуевшей ценовой политикой. Не выкупил вообще, в чем прелесть мегаскана, и почему тут был про него срач
Аноним 09/05/23 Втр 03:53:10 320881 133
>>320873
>>320880
А да, насчет UE, коммерчески в любом случае ты можешь использовать ассеты только в UE. Т.е. это не дополнительная плюшка для UE, наоборот, тебя анально ограничивают, чтобы ты нигде больше не использовал их ассеты. Как в Metahuman
Аноним 09/05/23 Втр 05:44:48 320882 134
>>320881
Насрать вообще. Зато все ассеты становятся для тебе бесплатные, которые там есть, если заходить из под учетки эпиков. Еще и конекторы к любому дцц присутствуют.
Аноним 09/05/23 Втр 10:05:44 320886 135
>>320881
>это не дополнительная плюшка для UE, наоборот, тебя анально ограничивают

>Челы замутили огромную, но платную библиотеку фотосканов
>Пришли эпики, купили библиотеку за мульоны баксов
>Оставили ту же ценовую политику, но уеч/перам теперь бесплатно
>Ональные Аграничения!

Твоя претензия была бы верной, если бы эта библиотека изначально была для народа, а потом пришли эпики, всё огородили, оставив лазейку только для своих.
А так, не при социализме живем, схерали одна корпорация будет делать такие подарки в том числе и своим прямым конкурентам? Риторический вопрос.
Аноним 09/05/23 Втр 11:15:13 320887 136
>>320886
Сам выдумал за меня мысль, сам обосрался. Классика. Я нигде не сводил к социализму и бесплатным ассетам, я сказал, что пошли они нахуй с такой ценовой политикой + анально огороженными лицензиями, если есть каталоги ассетов, где все дешевле/можно использовать где угодно
Аноним 09/05/23 Втр 12:33:46 320889 137
>>320887
>Сам выдумал за меня мысль, сам обосрался. Классика. Я нигде не сводил к социализму

А я где-то написал, что ты свел? Гринтекст это сарказм над твоей позицией, белый - пояснение почему она неверна.

>анально огороженными лицензиями, если есть каталоги ассетов, где все дешевле/можно использовать где угодно

Наркоман? У Квикселей разные варианты подписки, всё, что берется бесплатно через эпиковский аккаунт, получает метку "только для UE", по другим же платным подпискам этой метки нет и купленное используй как хочешь. Так же, как и до покупки эпиками.
У них там буквально ссылки везде на бридж плагин для юнити, и уроки, что вот у нас вкладка бесплатное, а вот это можно забирать за баллы если есть файл платной лицензии.

Так у кого же все таки говно в штанах?
Аноним 09/05/23 Втр 14:59:07 320892 138
>>320889
>только для ue
Звучит как только для мусорной корзины, ибо нафиг этот ue сдался если рендерами занимаешься, а не разработкой игр. Обалдевший движок для узкой прослойки игр от 1го лица, который мнит себя чёрти чем, не имея и 1/10 функционала любого нормального 3D пакета.
Аноним 09/05/23 Втр 15:14:22 320893 139
>>320892
>ибо нафиг этот ue сдался если рендерами занимаешься, а не разработкой игр
Шиз, половина cg из кино и сериалов сейчас сделана в уе.
Аноним 09/05/23 Втр 15:20:43 320894 140
>>320892
А, ты из этих, шизофреников. Ясно.
Аноним 09/05/23 Втр 16:49:55 320896 141
>>320894
Уечедрочер порвался.
Аноним 09/05/23 Втр 16:58:14 320897 142
>>320896
Ну покажи свои рендеры
Аноним 09/05/23 Втр 17:05:51 320898 143
Я чет заебался. Сделал карту для текстур, нарисовал на модельке все, что нужно. Кидаю в фотошоп, правлю текстуру. Блендер я не закрываю, но когда открываю исправленое изображение, все ювишки слетают. Как фиксить?
Аноним 09/05/23 Втр 17:10:11 320899 144
>>320897
Разве таким тоном просят об одолжении?
Аноним 09/05/23 Втр 17:11:53 320900 145
>>320898
Попробуй закрыть блендер...
Аноним 09/05/23 Втр 17:14:40 320901 146
>>320893
Это чушь полнейшая рассчитанная на промытых маркетологами лохов. Все cg эффекты делают в 3D проприетарке к которой ue не относится. Тот же блендрер настолько превосходит ue по функционалу как самолёт превосходит самокат.
Аноним 09/05/23 Втр 17:16:36 320902 147
Аноним 09/05/23 Втр 17:20:21 320903 148
>>320902
Собственно уровень интеллекта этих лохов во всей красе.
Аноним 09/05/23 Втр 18:16:43 320904 149
>>320901

С одной стороны, этот >>320893 прав. В UE действительно очень классные встроенные редакторы, но редакторы ЭФФЕКТОВ. Изначально речь шла о Мегаскане - каталоге АССЕТОВ. В этом его проеб. Хотя, если он сможет замоделить трансформера в UE, не выходя ни в один другой редактор, я ему пожму руку и признаю, что был не прав
Аноним 09/05/23 Втр 18:54:41 320906 150
>>320901
>Тот же блендрер настолько превосходит ue по функционалу как самолёт превосходит самокат
Скинь примеры композа в блендере тех самых эффектов, которые в проприетарке делают.
Аноним 09/05/23 Втр 19:06:23 320907 151
>>320904
Окстись, никто в ue не делает эффекты, для этого нужен полноценный шейдерный матан + часто нужны рисовалки. Синема или гудини просто тут ни малейших шансов ue не оставят. Даже блендерный матан намного превосходит, плюс он легко миксуется с рисовальным софтом.
Аноним 09/05/23 Втр 21:08:51 320908 152
>>320897
>NDA
>Пук неможу показать
>ыыы
Аноним 09/05/23 Втр 21:10:31 320909 153
>>320906
Так разговор про эффекты, ассеты или про 3д?
Аноним 09/05/23 Втр 21:22:50 320910 154
image.png 134Кб, 892x809
892x809
Есть такой аддон который умеет разделять меш как на пикриле? Cell fracture не то
Аноним 09/05/23 Втр 22:44:43 320911 155
image.png 1213Кб, 1920x1236
1920x1236
А этот чел в Россию типа принципиально возвращаться не собирается никогда?
Аноним 09/05/23 Втр 23:40:54 320913 156
>>320911
Почему? ХЗ, кто это, но люди с такой позицией все таки рассчитывают на Прекрасную Россию Будущего с правильным хорошими людьми с честными лицами у власти.
Аноним 09/05/23 Втр 23:55:24 320914 157
Аноним 10/05/23 Срд 00:40:41 320915 158
>>320911
Зачем возвращаться в страну, в которой 3д как профессия умерло нахуй?
Аноним 10/05/23 Срд 00:57:03 320916 159
Аноним 10/05/23 Срд 03:07:14 320918 160
>>320911
1) нахуй он тебе нужен в России? Не все равно ли в итоге откуда он вещает?
2) нахуй ему возвращаться в Россию? Нахуй вообще сюда возвращаться?
Аноним 10/05/23 Срд 06:07:35 320919 161
>>320911
а зачем ему этого делать ? это какой-то хуй из ДС, то ли рантье, то ли просто дурачок, продавший хату поддавшись панике. на 3D он не заработал ни копейки.
Аноним 10/05/23 Срд 06:25:54 320920 162
>>320919
>на 3D он не заработал ни копейки.
Двач такой двач. "Если я не зарабатываю значит никто не зарабатывает все вранье и заговор.
"Там на пикче логотип студии для которой делалась моделька.
Чел благополучно прокачался, съебал в какую-то зимбабву и работает на удаленке в хохлостудиях. А хохлостудии выбрал сознательно т.к. хохлы в хороших отношениях с бареном.
Аноним 10/05/23 Срд 06:29:06 320921 163
>>320920
Это он тебе вещает? У него что ни модель то по тутору, ещё и плакался мол пидорасы нибигут никуда плак
Аноним 10/05/23 Срд 06:50:20 320922 164
image.png 50Кб, 1100x368
1100x368
Анонче, как убрать скос чтобы был прямой угол? мешмашина говорит что циклические выделения оно не разбевелвывает
Аноним 10/05/23 Срд 07:46:53 320923 165
>>320922
А вот анчамфер помог
Аноним 10/05/23 Срд 09:38:35 320928 166
А есть решение такой проблемы что при включении отключении аддонов слетают настройки хоткеев, можно что то сделать что бы каждый раз их не переназначать?
Аноним 10/05/23 Срд 10:20:29 320932 167
image.png 21Кб, 670x548
670x548
Товарищи, есть способ разбить на равномерную сетку сложной формы шейпы? Пикрил
Аноним 10/05/23 Срд 10:36:07 320934 168
image.png 335Кб, 1046x820
1046x820
Аноним 10/05/23 Срд 11:20:26 320935 169
image.png 116Кб, 581x560
581x560
>>320934
Отлично, добра, а вот такие раскривушки убрать можно не руками?
Аноним 10/05/23 Срд 11:39:56 320936 170
>>320935
А как ты и руками их уберешь, если они от того, что у тебя неравное количество вершин на противоположных сторонах?
Аноним 10/05/23 Срд 12:12:39 320937 171
>>320936
ну можно точичьки туда сюда ручками дрочить
Аноним 10/05/23 Срд 13:56:01 320939 172
image.png 1823Кб, 1747x817
1747x817
>>320921
Это ты тот шиз, которому таймлапсы подавай?
Вот его моделька на главной этой студии. Если бы он был наебщиком его бы давно раскрыли. Ему блять волшебный гномик штоле модельки делает по твоему?
Аноним 10/05/23 Срд 15:07:41 320940 173
>>320939
Чел, ты споришь с шизом, у которого буквально вся аргументация это "мне не нравятся его политические взгляды, а значит он должен быть нищим и безработным, иначе мне некомфортно от мысли, что человек с такими взглядами успешнее меня".
Аноним 10/05/23 Срд 15:21:18 320942 174
>>320940
У него базированные взгляды же, это как раз патриотичные любители яхт барина обычно нищие идиоты.
Аноним 10/05/23 Срд 15:24:27 320943 175
>>320932
Спроецировать контур на обычный грид любого разрешения. Получишь идеальные квадраты обрезанные на конце по контуру.
Аноним 10/05/23 Срд 15:45:57 320944 176
>>320915
Ты надеешься спрятаться от нейросетей в другой стране?
Аноним 10/05/23 Срд 15:50:10 320945 177
>>320944
Шу-Шу-Шу!
Брысь обратно в палату!
Аноним 10/05/23 Срд 16:24:04 320946 178
>>320940
Мда, тяжела жизнь завистливой пидорахи. Со всех сторон мянамирок шатают.
Аноним 10/05/23 Срд 17:28:28 320948 179
>>320939
посмотрел их анимацию. заметил что у хохлов синдром резиновых доспехов постоянно латные части гнуться и деформируются как резина, то же самое я видел у палариумов.
я думал что вообще это моветон в мире аниму 3д анимации.
Аноним 10/05/23 Срд 17:39:47 320949 180
Аноним 10/05/23 Срд 18:14:33 320950 181
image.png 139Кб, 713x801
713x801
>>320943
Типа кнайф прожект?
Аноним 10/05/23 Срд 18:29:08 320951 182
Есть способ как на множество объектов изменить пивотпоинт? Например, взял куб, дал эрей, применил эрей, разбил по геомеетрии, появилось 10 независимых объектов но с пивотом в том месте где был стартовый объект. Есть адон который биндит пивот к выделеному, но это ж совсем костыль, выбери объект, перейти в режим редактирования, выделить всё, нажать на кнопку адона, выйти в режим объекта, а если объектов 100 а если 1к? Эт ж пиздец как замотает, неужто никто не решил еще этот вопрос?
Аноним 10/05/23 Срд 18:35:50 320952 183
>>320948
Наоборот, в геймдеве гораздо чаще не заморачиваются этим, ведь в динамике не видно. Поэтому что в Cкайриме, что в Cоулсах, что в Геншине у Ноэльки металлические части вполне так или иначе гнуться.
Аноним 10/05/23 Срд 18:41:40 320953 184
>>320951
"Вот мы и подошли к тому, нахуя нужен этот ваш 3D-курсор"

Shift+S -> Cursor to selected
Выбираешь все объекты,
Object -> Set origin -> Origin to cursor, обязательно удерживая Alt
Готово, вы восхитительны!
Аноним 10/05/23 Срд 18:50:56 320954 185
image.png 33Кб, 551x396
551x396
>>320953
То ли я не так выразился то ли не понял, вот куча объектов с пивотом в одной общей точки от родительского меша, как пивот для каждого из кубов, перенести в центр каждого отдельного куба? Я поробовал и обосрался ничего не произошло с альтом и без него
Аноним 10/05/23 Срд 18:52:29 320955 186
>>320954
Над было на орижин ту геометри и курсор тут не нужон, ток выделить объекты и всё
Аноним 10/05/23 Срд 19:05:55 320956 187
изображение.png 297Кб, 883x580
883x580
изображение.png 40Кб, 448x205
448x205
Аноним 10/05/23 Срд 19:09:24 320957 188
>>320956
Спасиибо, я уже понял, только не понял зачем приплели курсоср с альтом, это тролинг такойй?
Аноним 10/05/23 Срд 19:11:51 320958 189
>>320952
Может у анонов есть норм туториалы на примете, как делать, чтобы доспехи не гнулись?

Я в основном по окружению и пропсам, персонажку делал постольку поскольку, в основном качаю платные курсы бесплатно с торрента. Если у кого есть на примете прям качественный курс с созданием персонажа для вэнтези-игры, дайте знать

Мимо индус на Unreal Engine 5
Аноним 10/05/23 Срд 19:12:24 320959 190
>>320958
фэнтези*

Самофикс
Аноним 10/05/23 Срд 19:20:47 320960 191
>>320957
Скорей твоё косноязычие.

>>320958
Также как и чтоб гнулись, только тебе придется красить веса без градиентов, не использовать некоторые контроллеры торса и шеи в риге, заморочиться несколькими доп.костьми для налокотников и элементов юбки,
ну и сильно задрачиваться, пытаясь сделать анимацию так, чтобы при перекате нагрудник не клипповал через позвоночник.
Аноним 10/05/23 Срд 19:24:05 320961 192
Аноним 10/05/23 Срд 19:27:54 320962 193
357930275016211.png 1683Кб, 1378x1378
1378x1378
>>320961
Перс из Геншин Импакта, горничая-рыцарь, у которой стальные элементы брони не помеха физике груди и свободному вращению торса.
И хохлы тут даже рядом не проходили.)
Аноним 10/05/23 Срд 19:39:28 320963 194
>>320962
бля, я жопой прочел, просто думал это какая-то игра, а не персонаж в гейшине.
рыцарь горнечная лол
Аноним 10/05/23 Срд 21:41:37 320965 195
>>320950
Ага, либо булин. Если формочка плоская, если нет то возможно тебе нужен люфт на кривых, погугли.
Аноним 11/05/23 Чтв 01:25:14 320970 196
Стикер 447Кб, 512x478
512x478
>>320723
Поставил квад ремешер, хард опс и меш машину по ссылке, все работает

Эта ссылка должна быть в следующей шапке
Эта ссылка должна быть в следующей шапке
Эта ссылка должна быть в следующей шапке
Аноним 11/05/23 Чтв 09:14:57 320972 197
Блендер умирает?
Смотрю донаты уменьшились с 200к+ до 150к.
Аноним 11/05/23 Чтв 11:17:30 320973 198
>>320972
Нет, всё стабильно, мои донаты по прежднему = 0.
Аноним 11/05/23 Чтв 13:10:48 320975 199
>>320972
Я вам в прошлом году ещё об этом говорил чмоням. Сейчас блендер на хайпе, как хайп спадёт снова будет хуй сосать. А после смерти Тона все наверное вообще схлопнется
Аноним 11/05/23 Чтв 14:17:37 320977 200
Аноним 11/05/23 Чтв 15:05:14 320978 201
>>320958
Я бы сделал отдельным мешем со своими скелетом.
Аноним 11/05/23 Чтв 15:24:31 320979 202
>>320978
Это даже звучит как дичь.
Ну а отдельным мешем зависит не от анимации, а от кастомизации, будет ли у него перс броню менять или в одних трусах бегать.
Аноним 11/05/23 Чтв 15:48:30 320980 203
А есть способ сохранять настройки модификатора? Есть вот дисплейсмент, я там все как нужно настроил, как мне его теперь в других проектах пользовать? Из файла в фаил тягать? Или можно каким то образом пресет сохранить? Такая возможность с нодами есть, во всяком случае на композе.
Аноним 11/05/23 Чтв 15:52:31 320981 204
>>320970
что из этого мастхев
Аноним 11/05/23 Чтв 15:54:06 320982 205
>>320980
Видел аддон на это
Аноним 11/05/23 Чтв 16:06:38 320984 206
>>320981
Квад ремешер маст хэв для всех, хард опс, бокс каттер и меш машина - это база для хард опс моделирования
Аноним 11/05/23 Чтв 16:07:30 320985 207
>>320984
>для хард опс моделирования
для хард серфес моделирования*

самофикс
Аноним 11/05/23 Чтв 17:05:52 320987 208
>>320980
Сделать дисплейс на нодах, там ничего сложного, сдвиг по высоте перемноженный на нормали и вычитание мид левела. Более того такой пресет работает с иви да и тормозит меньше.
Аноним 11/05/23 Чтв 17:08:55 320988 209
>>320987
Учитывая что теперь его ещё и заблюрить можно векторно разгладив меш по красоте, вообще не вижу смысла в дефолтном дисплейсе, устаревшая лабуда.
Аноним 11/05/23 Чтв 17:43:14 320989 210
>>320987
Но это жи в этих ваших нодах разбираться нужно, а если нужно пресет на эрей? или там еще что то, под каждое дело сексам трахать ся в ноды?
Аноним 11/05/23 Чтв 17:57:30 320990 211
>>320982
Че за аддон? Модифер лист?
Аноним 11/05/23 Чтв 18:28:39 320991 212
>>320972
>>320975
О нет! И куда теперь перекатываться?
Аноним 11/05/23 Чтв 19:48:14 320993 213
Аноним 11/05/23 Чтв 21:02:25 320997 214
>>320993
Ну пиздец ебать нахуй
Аноним 11/05/23 Чтв 22:50:39 321001 215
1575766924656.mp4 17Кб, 640x480, 00:00:02
640x480
Отрендерил на пробу, вместо одного человечка получилась два. Почему так? Он в сцене один.
Аноним 11/05/23 Чтв 23:13:59 321003 216
>>321001
Хуй знает почему, но человечек кросивый.
Аноним 11/05/23 Чтв 23:55:05 321005 217
1645949079313.mp4 29Кб, 640x480, 00:00:02
640x480
>>321001
UPD нашел, не отжал резервной копии значок фотоаппарата.
Аноним 12/05/23 Птн 00:19:43 321006 218
image 163Кб, 1022x1033
1022x1033
image 186Кб, 1023x1026
1023x1026
image 184Кб, 1023x1017
1023x1017
image 129Кб, 1023x1026
1023x1026
Замоделил микки мауса и решил засунуть его в свою старую сцену, которую я делал для хоррор игры, лол.
Аноним 12/05/23 Птн 00:55:26 321007 219
Аноним 12/05/23 Птн 01:29:34 321008 220
show (1).png 4Кб, 270x120
270x120
>>321006
Вот скажи пожалуйста, как мне теперь уснуть?

Походу придется воспользоваться советом капчи.
Аноним 12/05/23 Птн 02:02:30 321009 221
Аноним 12/05/23 Птн 04:24:00 321010 222
>>320972
большие компании ушли.
но и при 80к всё работало, просто медленнее
Аноним 12/05/23 Птн 12:13:55 321014 223
>>321006
Крипота в хорошем смысле.
Аноним 12/05/23 Птн 12:30:41 321015 224
>>320975
>после смерти Тона
Кста, а правда интересно, когда он сыграет в ящик. Блендер перестанет быть бесплатным или вообще уйдет в никуда.
Ведь весь этот блендер реально держится на Тоне.
Аноним 12/05/23 Птн 12:48:00 321016 225
>>321015
Ага. А со смертью габена стим заглохнет, и со смертью диснея ворнер бразерс перестанет мультики для дибилов рисовать.
Аноним 12/05/23 Птн 13:04:01 321017 226
>>321016
Ебать ты конечно сравнил корпоративный уровень, где компанией управляет куча людей и если один из них откиснет его всегда есть кем заменить, и опенсорсную шарашку у которой всего один идеолог.
Аноним 12/05/23 Птн 13:08:40 321018 227
>>321017
шо то хуйня шо эта, ты если захочешь везде найдешь кучу прчиин схлопа, нихуя не аргумент
Аноним 12/05/23 Птн 13:10:15 321019 228
>>321018
>мине ни нравится - значит ни аргумент!
Ок.
Аноним 12/05/23 Птн 13:15:13 321020 229
>>321017
Ебать ты конечно сравнил приватную шарашку, где компанией управляет один человек а не совет директоров и если он откиснет то всему пизда, и опенсорсный проект у которого нет владельца, и прекращение разработки в теории невозможно.
Аноним 12/05/23 Птн 13:21:02 321021 230
>>321010
>большие компании ушли.
Почему?
Аноним 12/05/23 Птн 13:39:11 321022 231
>>321015
Ну тут, как и много где не только лишт в одних деньгах дело, есть еще там статус, побочные всякие плюхи, типа ебать смотрите я благотворительностью занимаюсь, там пару негров удочерил, котика спас, бомжей накормил сладким хлебом, и вот это вот все, то есть по мимо этого одного идейного, есть еще десяток а то и два, людей которые имеют шкурный интерес, и он, интерес, не обязательно в гешефте денег, это как с некоторыми профессионалами, которые настолько преисполняются в своем деле что им уже не интересно просто так делать дело и получать тенге, им важна самореализация посредством следа в истории, или что бы люди говорили мол ебать красава, учит поясняет охуеть совсем и денех не берет, так что никуда это не денется. Если взгянуть в сторону "серьезных" корпораций, збраш продался максону, например, одни покупают других и ниче, а у блендера, возьмем его моделирование, збс функционал, он бесплатный, например школы могут обучать 3д на блендоре, не платя за это ни копья, кароч потенциала тут много и обмусоливать можно долго. Не загнетсся блендер, твердо и четко, скриньте.
Аноним 12/05/23 Птн 13:45:59 321023 232
image.png 278Кб, 1073x748
1073x748
Искал рефы по ретопологии и смотрите какую приколюху нашел. Сидишь такой тягаешь вертексы и тут прибегает фемка и угнетается.
Аноним 12/05/23 Птн 13:53:32 321024 233
show.png 5Кб, 270x120
270x120
Аноним 12/05/23 Птн 14:03:53 321025 234
Аноним 12/05/23 Птн 14:36:46 321026 235
>>321024
Говорит мол, голая и на каблуках, будто в фап тредах никогда не сидела
Аноним 12/05/23 Птн 14:56:00 321027 236
>>321026
Но ведь она действительно голая и на каблуках...
Аноним 12/05/23 Птн 15:02:01 321028 237
>>321023
спроси её сколько она видела не оверсексуализированных мужских персонажей
Аноним 12/05/23 Птн 15:36:19 321029 238
>>321023
Голая, на каблуках, да еще и двухпалая. Ебучий фетешист.
Аноним 12/05/23 Птн 17:23:05 321030 239
>>321023
Каблуки на голой бабе энивей хуита. Мог бы так оставить ноги.
Аноним 12/05/23 Птн 19:57:42 321033 240
image.png 264Кб, 849x468
849x468
>>321028
На арстойшоне пост то удален, только на пинтересте остался, чела отменили наверн.
Аноним 12/05/23 Птн 20:28:13 321034 241
>>321033
так ответь на пинтересте
Аноним 12/05/23 Птн 21:18:56 321037 242
image.png 689Кб, 1150x1107
1150x1107
Пачаны. Вот есть у меня лоуполи с сабдивом 2. Как экспортить в сабстенс? лоуполи без сабдива или применить его и потом сабстенс. До этого делал с чистым лоуполи, но может это не правильно. В этот раз хочется по красоте оформить всё.
Аноним 12/05/23 Птн 21:27:58 321038 243
>>321037
Так перед экспортом куда угодно тебе так и так необходимо применять модификаторы, они же кроме блендера нигде не работают.
Аноним 12/05/23 Птн 21:29:38 321039 244
>>321037
>>321038
Неправильно тебя понял. Вообще-то текстуры всегда делаются на хай-поли, потом запекаются и натягиваются на лоу-поли
Аноним 12/05/23 Птн 21:44:28 321040 245
video2023-05-12[...].mp4 939Кб, 320x368, 00:00:11
320x368
>>321038
>>321039
Я хочу по итогу всей работы импротнуть её в урину, но жлобить полигонов тоже не хочу так как в минимальных полигонах она выглядит совсем всрато. В урине же нет своих сабдивов?
Аноним 12/05/23 Птн 21:59:28 321041 246
>>321040
Каких сабдивов в урине лол. Учи базу. В урине нет никаких сабдивов. Модификаторы Блендера работают только в Блендере, точно так же как процедурные материалы

Чтобы экспортировать модель в движок, нужно экспортировать ее в стандартное разрешение fbx. При экспорте либо применятся все модификаторы, либо они просто пропадут (я не ебу, т.к. перед экспортом ВСЕГДА их применяю - это БАЗА)

Натягиваешь текстуру на ту модель, которую хочешь видеть в игре. Если ты пишешь, что лоу-поли выглядит говено, нахуй тебе вообще лоу-поли
Аноним 12/05/23 Птн 22:02:28 321042 247
>>321041
Вот это базированый блендераст.
Аноним 12/05/23 Птн 23:34:57 321043 248
image.png 21Кб, 170x158
170x158
>>321041
>Натягиваешь текстуру на ту модель, которую хочешь видеть в игре.
Аноним 13/05/23 Суб 02:27:41 321047 249
>>321020
Ебать конечно у тебя аргументы. Билл Гейтс давно уже не у руля микрософта, Джобс ласты склеил, Соросов/Ротшильдов/Рокфеллеров передохло пздец, но их копрорации и энтерпрайзы только богатеют. Хочешь про графон? Ладно. Сколько у автостола гендиров поменялось? За это время вингс издох, натрон откис, гимп в говнину превратился и т.д. по списку, но копрорации стоят и меняют стратегии, бабло зашибают. И все по одному сценарию: ушел из темы попенцорсный идеолог, на котором вся тема держалась, и пиздос - комуните все мгновенно в говнину втопчет и в срань превратит.
С любопытством жду когда торвальдс копыта двинет. Ну или столлман. хотя по-человечески им ни в коем случае этого не желаю. и был искренне рад, что Тона, света нашего, Розенталя от могилы отвели Это будет полный коллапс попенцорца.
Аноним 13/05/23 Суб 02:33:52 321048 250
>>321023
Доебка о каблуках так-то адекватна. Доебка до оверсексуализации - точно нет.
Аноним 13/05/23 Суб 09:33:02 321050 251
>>321048
Каблуки нужны чтобы линию стопы подчеркнуть для наглядности и то как мышцы вытягиваются.
Аноним 13/05/23 Суб 09:34:41 321051 252
>>321047
Блендер давно вырос из песочницы одного человека, это буквально мини корпорация где постоянно ошиваются спецы от корпоратов выполняя запросы корпоратов.
Аноним 13/05/23 Суб 09:51:27 321052 253
>>321047
Ты проебался с тем что вальве компания приватная.
Аноним 13/05/23 Суб 10:25:14 321053 254
>>321051
Ебать у тебя фантазии.

>>321052
>вальве
Я где-то ее упоминал?
Аноним 13/05/23 Суб 10:44:50 321054 255
>>320988
Как? Как!? Как?
Как это все гуглить блять
Аноним 13/05/23 Суб 14:36:44 321058 256
>>321053
Бля ёпта, смысл моего аргумента в том что если уж схлопываться то стиму пизда раньше чем блендеру
Аноним 13/05/23 Суб 19:18:33 321064 257
>>321047
>гимп в говнину превратился
Кек. Чтобы в говнину превратиться, нужно было сперва перестать ею быть. А с Гимпом такого никогда не случалось.
Аноним 13/05/23 Суб 22:32:22 321070 258
Displace.png 113Кб, 1264x537
1264x537
01.jpg 179Кб, 1128x832
1128x832
02.jpg 149Кб, 1153x737
1153x737
>>321054
На каналах где процедурка и векторный матан.
Аноним 14/05/23 Вск 17:15:44 321080 259
Screenshot743.png 111Кб, 861x614
861x614
>>320662 (OP)
Получил пизды от Блендера. Мало того что эта падла снесла нахуй все что я за сегодня С УДОВОЛЬСТВИЕМ сделал так еще в бэках похерились нахуй все мтаериалы. Ебаное триде, ебаное блядь триде.
Аноним 14/05/23 Вск 17:44:10 321081 260
>>321080
Ебать павутина. Шо там было то хоть ?
Аноним 14/05/23 Вск 18:24:04 321083 261
>>321080
а что реально на мастерил? хоть что-то стоящее?
Аноним 14/05/23 Вск 18:28:56 321084 262
>>321081
>>321083
Просто не в той версии Блендера открывал. да, там неплохая кожа и глаза.
Как процедурные глаза во всякие движки переносить?
Как вообще всю эту HD-красоту в лоупольку переносить? Есть какой-то ультимативный гайд?
Аноним 14/05/23 Вск 19:16:45 321086 263
image.png 126Кб, 628x423
628x423
>>320662 (OP)
как мне туджа придцепить листья, чтобы не копировать по отдельности?
Аноним 14/05/23 Вск 19:25:49 321088 264
Test
Аноним 14/05/23 Вск 19:53:13 321089 265
Аноним 14/05/23 Вск 19:53:34 321090 266
Аноним 14/05/23 Вск 21:02:24 321091 267
>>321086>>321086
Какого результата ты хочешь добиться?
Аноним 14/05/23 Вск 21:36:21 321093 268
1652788510703.png 3520Кб, 1920x1080
1920x1080
Посмотрите свежим взглядом плз.
Что поправить, что переделать, где накосячил?
Аноним 14/05/23 Вск 22:23:50 321094 269
>>321093
Ассеты красивые, компазиция говно.
Аноним 14/05/23 Вск 22:23:59 321095 270
>>321091
Написал же человек, чётко и ясно - Придцепить листья!
Аноним 14/05/23 Вск 22:30:45 321096 271
Аноним 14/05/23 Вск 22:32:46 321097 272
>>321094
>>321096
Можете поредлайнить? Что, куда подвигать?
Аноним 14/05/23 Вск 22:43:49 321098 273
>>321080
Выглядит как что-то очень неоптимальное. Не зря блендер стошнило.
Аноним 14/05/23 Вск 22:45:01 321099 274
image.png 738Кб, 1603x1264
1603x1264
Как из запекания исключить объекты? Вот те что я обвел на них нет хайполи версии, я их сдвинул, а они все равно артефактами покрылись.
Аноним 14/05/23 Вск 23:00:07 321100 275
>>321099
Просто изначально не добавляй эту одежду в Low ассест, потом, когда запечешь, сверху, в конфигурате вроде, можно выбрать реимпорт, и тогда уже заменяй на этот набор.
Аноним 14/05/23 Вск 23:06:27 321101 276
Аноним 14/05/23 Вск 23:47:50 321102 277
image.png 499Кб, 831x1075
831x1075
>>321100
Бляяя, всё равно артефакты выползли
Аноним 14/05/23 Вск 23:54:24 321103 278
>>321099
Назначить другой материал на эти детали при экспорте.
А зачем вообще так разносить детали в разные стороны ?
Аноним 14/05/23 Вск 23:57:58 321104 279
image.png 241Кб, 504x371
504x371
>>321091
вот такой результат
Аноним 15/05/23 Пнд 00:02:07 321105 280
>>321099
Ну если нет хайполи этих элементов, добавь к ним копию этих же самых деталей.
Аноним 15/05/23 Пнд 00:02:33 321106 281
image.png 407Кб, 977x482
977x482
>>321102
Я хотел сделать гей-реади модельку одной текстурой. Если их не разнести в пространстве то при печке на один меш проецируется другой и в таких местах лезут артефакты.
Аноним 15/05/23 Пнд 00:04:03 321107 282
>>321105
Да по ходу это единственный варик
Аноним 15/05/23 Пнд 00:11:29 321109 283
>>321106
Для таких случаев чтобы не разносить можно выбрать bake by mesh name, тогда детали не пересекаются, если у хайполи и лоуполи одинаковые имена с суффиксами low и high. И ambient occlusion будет красивее, если конечно элементы брони не планируется снимать)
Аноним 15/05/23 Пнд 00:15:06 321110 284
>>321109
Во, думаю то что надо, попробую это вариант.
Аноним 15/05/23 Пнд 01:45:17 321112 285
Trees.mp4 32667Кб, 1920x1080, 00:00:25
1920x1080
>>321104
О, понял, тож этим занимался полгода назад.

Я по этому уроку делал:
https://youtu.be/wPBX9kqcHzE?t=540
По сути тебе надо нарисовать чб текстуру листьев из центра к краю,
потом наложить на плейн, который нужно сдублировать и повернуть пару раз,
а потом с помощью системы партиклей размножить его внутри твоих сфер.
(Еще можно не только внутри, но и по поверхности немного)
Потом создать простейшую сферу поверх массива листьев и скопировать нормали с неё на твой меш, для красивого затенения.
Аноним 15/05/23 Пнд 02:29:57 321113 286
>>320662 (OP)
Есть какой-то быстрый фикс, чтобы запустить 3.5 на спермерке, ну там, длл файл качнуть и кинуть в папку, или только васянскую сборку с гитхаба тянуть?
Аноним 15/05/23 Пнд 09:49:11 321114 287
>>321113
Я на кочерге не смог запустить ни 1 блендур
Аноним 15/05/23 Пнд 12:41:16 321115 288
>>321113
> Есть какой-то быстрый фикс, чтобы запустить 3.5 на спермерке, ну там, длл файл качнуть и кинуть в папку, или только васянскую сборку с гитхаба тянуть?
Есть:
1. Заходишь на сайт Майкрософт
2. Качаешь образ винды 10/11
3. Устанавливаешь
4. Качаешь активатор
5. Устанавливаешь блендер
6. ???
7. Профит
Аноним 15/05/23 Пнд 13:05:34 321116 289
Z.jpg 4Кб, 186x220
186x220
>>321115
>Есть: 1. Заходишь на сайт Майкрософт 2. Качаешь образ винды 10/11 3. Устанавливаешь 4. Качаешь активатор 5. Устанавливаешь блендер 6. ??? 7. Профит

Хорошо пошутил, лоботряс. +15 ключей активации win11 enterprice
Аноним 15/05/23 Пнд 13:37:36 321117 290
>>321115
>Качаешь активатор
На алике ключи по 150р продаются
Аноним 15/05/23 Пнд 13:43:22 321118 291
>>321117
Ввести одну команду в кмд вообще бесплатно
Аноним 15/05/23 Пнд 14:28:37 321119 292
Аноним 15/05/23 Пнд 17:08:05 321121 293
>>321116
Нах ты на свой же пост боевой картинкой ответил?
Аноним 15/05/23 Пнд 17:08:50 321122 294
>>321117
> покупать бесплатное
Охуенный советчик
Аноним 15/05/23 Пнд 17:24:52 321124 295
image.png 102Кб, 394x446
394x446
Что это за аддон, им нарезают выделением меш, может видел кто?
Аноним 15/05/23 Пнд 17:34:05 321125 296
Есть какой-то быстрый фикс, чтобы запустить 3.5 на Виндовс 95, ну там, длл файл качнуть и кинуть в папку, или только васянскую сборку с гитхаба тянуть?
Аноним 15/05/23 Пнд 17:36:16 321126 297
Есть какой-то быстрый фикс, чтобы запустить 3.5 на виндовс 1, ну там, длл файл качнуть и кинуть в папку, или только васянскую сборку с гитхаба тянуть?
Аноним 15/05/23 Пнд 18:01:02 321127 298
>>321125
Вы с Северной Кореи капчуете?
Аноним 15/05/23 Пнд 18:40:47 321130 299
>>321122
Ну так зато не надо качать КМС от СборкиВасяна777БезВирусовИСМСОтвечаю.
Аноним 15/05/23 Пнд 22:30:49 321137 300
image.png 19Кб, 316x316
316x316
Есть какой-то быстрый фикс, чтобы запустить 3.5 на Розе, ну там, длл файл качнуть и кинуть в папку, или только васянскую сборку с гитхаба тянуть?
Аноним 15/05/23 Пнд 22:31:41 321138 301
image.png 114Кб, 2560x951
2560x951
Есть какой-то быстрый фикс, чтобы запустить 3.5 на 붉은별, ну там, длл файл качнуть и кинуть в папку, или только васянскую сборку с гитхаба тянуть?
Аноним 15/05/23 Пнд 22:47:15 321139 302
>>321137
>>321138
Не надо никакого фикса, работает из коробки
Dodster !!+ZQBWZkqzA73IKkq 15/05/23 Пнд 23:21:22 321140 303
image.png 99Кб, 907x800
907x800
tbrender003Main[...].jpg 58Кб, 1080x1080
1080x1080
Аноним 15/05/23 Пнд 23:28:34 321141 304
>>321140
Реф есть или из головы?
Аноним 15/05/23 Пнд 23:37:14 321142 305
>>321141
Да, это существующая пушка и обвес
Аноним 15/05/23 Пнд 23:39:52 321143 306
image.png 552Кб, 985x1266
985x1266
seunghee-lee-pr[...].jpg 523Кб, 1510x1995
1510x1995
Спасибо за советы, пачаны. Ебля с запеканием окончена. Вот теперь думаю как этот ебейший меч делать, в хардсерфейс вообще не умею.
Аноним 15/05/23 Пнд 23:56:39 321144 307
>>321140
>>321142
А всё, увидел, что ты на Mateba Autorevolver в описании ссылаешься.

Хотел доебаться до загиба рукоятки, да до слишком простой текстуры металла, а потом глянул фотки, ну в принципе оно так и есть. Тут скорей "проблема" в том, что из всех дизайнов этого револьвера ты выбрал больно нефактурный, рассматривать нечего.)
Не плохо, не сногшибающе.

>>321143
В твоем мече столько же хардфейса, сколько в пряжке или налокотнике.
А на арте он вообще расположен так, что просто обводи, выдавливай и зеркаль.
Аноним 16/05/23 Втр 00:04:46 321145 308
>>321144
Mateba Autorevolver это дизайн, сама пушка Chiappa Rhino 60DS
А что не так с рукояткой?
Аноним 16/05/23 Втр 00:35:19 321146 309
2023-05-1600-18[...].png 18Кб, 721x248
721x248
Аноним 16/05/23 Втр 06:06:06 321150 310
Сап. Дома стоит блендер 3.5 ось вин 10, на работе ось вин 7, нет последнего с++ редиста и соответственно блендер выше 2.9 не запускается.
Как у блендера с совместимостью версий?
Поясните есть ли подводные камни.
На первый взгляд файл сделанный в 3.5 открывается в 2.9 но вдруг что-нибудь может поползти и похерить проект.
Аноним 16/05/23 Втр 08:22:23 321151 311
Аноним 16/05/23 Втр 09:23:08 321152 312
>>321143
Меч кстати изи моделится. У него много всяких фасок и деталей.
Но у него расположение идеальное, как заметили выше и в общем и целом в нем нет ничего экстраординарного, если подытожить.
Как понимаю он все же не симетричен с обратной стороны. И там есть переход от рукояти к клинку, там немного смазана форма, не совсем понятно как это моделить.
Аноним 16/05/23 Втр 13:57:28 321154 313
>>321143
Декоративные завитушки кривыми моделятся. И у меча как ты видишь они составные из нескольких паттернов, придётся попариться.
https://www.youtube.com/watch?v=5BXvwqVyCQw
Аноним 16/05/23 Втр 13:59:32 321155 314
>>321152
>изи моделится
Болтуна в тебе вижу я, там сразу видно профи уровень который повторить будет весьма непросто.
Аноним 16/05/23 Втр 15:30:04 321156 315
image.png 51Кб, 634x673
634x673
Господа товарищи, натыкался вот на такие варианты сетки лоуполи, какой из них правильный и от чего это зависит?
Аноним 16/05/23 Втр 15:43:42 321157 316
2023-05-1615-43[...].png 190Кб, 1085x1103
1085x1103
Аноним 16/05/23 Втр 15:46:46 321158 317
2023-05-1615-46[...].png 207Кб, 1319x1025
1319x1025
Аноним 16/05/23 Втр 17:04:04 321160 318
>>321156
>>321157
>>321158
1 какая-то хуйня, 2 и 3 не варианты, а стадии одного. Зависит от того сколько поликов хочешь сэкономить и все.
Аноним 16/05/23 Втр 17:47:10 321162 319
1532615919096.png 175Кб, 1186x922
1186x922
Аноним 16/05/23 Втр 18:00:05 321163 320
image.png 86Кб, 616x554
616x554
>>321162
>>321160
>>321158
>>321157

Подразумевалось то что когда треугольников много как их к краю подвести лучше?
Аноним 16/05/23 Втр 18:19:47 321164 321
image.png 316Кб, 789x679
789x679
>>321163
Если это уже законченая модель, не требующая доработки, то вот правильный вариант.
Аноним 16/05/23 Втр 18:25:09 321165 322
>>321163
У тебя на пике три ебанутых н-гона, которые при перерасчете модели хуй знает как разобьет на треугольники. Проще вручную разбить самому, а не страдать хуйней.
Аноним 16/05/23 Втр 20:03:34 321166 323
А что плохого в нгонах?
Аноним 16/05/23 Втр 20:11:38 321167 324
>>321166
>при перерасчете модели хуй знает как разобьет на треугольники
Это плохо ^. И как следствие модификаторы могут выдавать плохой результат.
Аноним 16/05/23 Втр 20:18:27 321168 325
>>321166
Могут сдетонировать
Аноним 16/05/23 Втр 20:54:54 321169 326
изображение.png 6Кб, 270x120
270x120
>>321156
Никто полигоны не считает давно, тупо делают хайполи, децимейтят и запекают нормали. Если будешь на каждой формочке проходной топологию выравнивать быстро ебанёшься. Делай любую, потом схлопывай до лоуполи и запекай, электронные мозги сами посчитают.
16/05/23 Втр 21:08:20 321170 327
>>321166
1) это выдает в тебе начинашку, тебя не возьмут на работу
2) у тебя будут проблемы с моделью в работе и это попортит кровь тебе, обосрав все удовольствие от процесса
3) тебе все равно придется этот кал ретопить для текстурирования
Аноним 16/05/23 Втр 21:08:53 321171 328
Сажа прилепилась потому бамп.
Аноним 16/05/23 Втр 23:17:47 321172 329
Аноним 16/05/23 Втр 23:40:58 321173 330
>>321172
Помню говорил что он не 3дешник и рано или поздно ударится в инфобиз и начнёт продавать курсы, а со мной спорили и доказывали что нет, он вкатывальщик, ага.
Аноним 16/05/23 Втр 23:52:34 321174 331
>>321173
В кино так же, сначала учишься снимать видосы, заканчиваешь киношколу, снимаешь пару говно работ, а потом хуяк и у тебя свой курс на прогрев гоев. Ничего плохого в этом не вижу, лохи уплатят, работяги посмотрят на торрентах.
Аноним 17/05/23 Срд 00:08:01 321175 332
>>321174
все нормальные курсы которые я видел были челов из индустрии кто параллельно с работой их пилил
Аноним 17/05/23 Срд 01:40:22 321177 333
image.png 477Кб, 574x1100
574x1100
>>321152
>>321144
Я в ахуе от самого себя, получилось, но не полностью. Я некоторые изгибы блять просто не понимаю как их сделать, похуй оставлю так, еще немного и потеряю интерес к моделингу.
Аноним 17/05/23 Срд 09:30:20 321178 334
>>321177
Хорош, везде кроме середины узора.
Ты чего, его скульптил чтоль?
Аноним 17/05/23 Срд 10:26:41 321179 335
>>321177
Там же составная формочка в центре, цветочек и шипастая насадка просто её облегают. А так в целом хорош.
Аноним 17/05/23 Срд 10:30:45 321180 336
>>321173
Вообще курсы приносят ощутимо больше чем работа 3D макакой в индустрие. Тебе стоит задуматься так ли хорошо индустрия, скорее всего нет.
Аноним 17/05/23 Срд 10:56:34 321181 337
>>321180
Если ты бездарь то само собой.
Аноним 17/05/23 Срд 10:58:24 321182 338
>>321180
А разводить бабулек на хаты или работяг на микрокредиты еще ощутимей.
Аноним 17/05/23 Срд 11:41:05 321183 339
123 - Copy.png 464Кб, 603x603
603x603
123.png 386Кб, 603x603
603x603
Как вот этот элемент сделать? Я думал обвести дублированием точек, но для этого нужна картинка с видом сбоку, а эта единственная и другой нет.
Аноним 17/05/23 Срд 12:28:19 321184 340
>>321183
Делаешь более простые элементы, а потом на глаз набрасываешь. Если приспичило прямо совсем точно, то нужно выставить камеру в той же перспективе, что и рисунок и ориентироваться по нему. Разные способы есть (fSpy например). Самый доступный (и муторный) это сделать блок с габаритами объекта и покрутить камеру и focal length, чтобы блок как можно точнее вписался в рисунок.
Аноним 17/05/23 Срд 12:43:04 321185 341
>>321182
Ты долбоёб похоже, надо прямо говорить. Работая на дядю, а не на себя всегда будешь получать крохи с барского стола. Та самая работа в индустрие это обычная галера. И стремятся на очередную галеру только дурачки промытые радужным враньём, которые надеются что дядя сейчас им воздаст по заслугам, ага 10 раз.
Аноним 17/05/23 Срд 12:50:20 321186 342
>>321185
тебе просто не интересно 3д заниматься
Аноним 17/05/23 Срд 12:56:15 321187 343
>>321186
Эталонная проекция. Подумай стоит ли продолжать.
Аноним 17/05/23 Срд 13:06:54 321188 344
Аноним 17/05/23 Срд 13:57:46 321189 345
image.png 572Кб, 585x678
585x678
image.png 51Кб, 865x775
865x775
После десимейта в зебре и импорте в блендер на модельке такая срань, воксель ремешер +десимейт блендера такое себе, довольно часто выдает похожий результат, есть варианты как это это убирать не руками?
Аноним 17/05/23 Срд 14:09:07 321190 346
>>321189
с большей частью справляется кисть релакса.
Это нулевые трисы.

Так же можно в геонодах соорудить инструкцию по смусу вершин, принадлежащих околонулевым трисам. Проще брать сразу 3,6 где есть blend attribute.
Аноним 17/05/23 Срд 14:11:38 321191 347
>>321189
едит мод, ctrl+a, m, merge by distance
Аноним 17/05/23 Срд 14:36:35 321192 348
image.png 13Кб, 224x750
224x750
>>321191
Не сработает.
Потому что ситуация обычно такая.
Аноним 17/05/23 Срд 14:51:05 321193 349
>>321183
>>321184
Сабдивом просто хуячишь и всё через минут 30 перетаскивания ребер получаешь форму
Аноним 17/05/23 Срд 14:51:42 321194 350
>>321192
Я бы сказал что чаще такая
Аноним 17/05/23 Срд 14:52:00 321195 351
image.png 20Кб, 227x702
227x702
Аноним 17/05/23 Срд 14:53:14 321196 352
>>321190
Если я не собираюсь переходить на новую версию то остается только
>с большей частью справляется кисть релакса.
и плакать?
Аноним 17/05/23 Срд 15:16:46 321197 353
>>321196
Если скульпт не совсем огромный, то можно пойти в эдитмод и воспользоваться 3dprint tool для того чтобы выделить и растворить подобные области. А потом всё триангулировать.
Ищи подходы.
У меня обычно это штук пять-шесть неисправимых релаксом, и мне тупо быстрее их руками потыкать и растворить.
Аноним 17/05/23 Срд 15:22:59 321198 354
>>321197
Не, у меня не скульпт, я фаски делаю в зебре, во за принт спасибо нужно будет попробовать
Аноним 17/05/23 Срд 15:35:34 321199 355
>>321189
Можно конечно бегать и пытаться вылизать каждый пиксель, но остановись на секунду и спроси зачем?
В большинстве случаев твои асеты промелькнут на секунду другую в кадре и никто не рассмотрит, ни то что такие глюки но вообще хоть какие-то детали.
Единственный случай когда нужно вылизать формочку для блеска реклама продуктов в формате когда камера делает многократный зум в упор.
На уровне сцены всё это не нужно, и Хьюберт никогда бы не смог делать свои потрясные сцены если занимался пикселедрочем. Нужно наоборот упрощать и скипать всё что не будет в сцене крупным планом.
Аноним 17/05/23 Срд 15:46:19 321200 356
>>321199
>Запекание
>Рендеры
>Портфолио
Аноним 17/05/23 Срд 16:25:31 321201 357
>>321192
Тогда квадремешер спирать и не еби себе мозги.
Аноним 17/05/23 Срд 16:40:59 321202 358
>>321189
Zremesher не пробовал юзать ? Он конечно дольше работает, но я думаю результат будет гораздо лучше.
Аноним 17/05/23 Срд 17:32:33 321203 359
>>321201
Да я-то и не ебу, а квадремешер давно куплен и окупился.
Я отвечал предполагальщику.

>>321202
Это он же.
Но он понизит точность существенно по сравнению с десимейтом. Хотя можно сделать снова сабдив, шринкрап и десимейт. Последний по квадовой сетке вроде не должен давать артефактов.
Аноним 17/05/23 Срд 17:50:40 321204 360
>>321172
Чёт с лицами у него не так, выглядят реалистично, но ни разу не красиво.
Аноним 17/05/23 Срд 18:07:04 321205 361
>>321204
Внутреннее уродство прорывается.
Аноним 17/05/23 Срд 18:16:58 321206 362
1627768189248.jpg 344Кб, 997x780
997x780
>>321204
Я думаю, все дело в пропорциях и полном незнании анатомии лица. Детские ошибки - утиные губки и ноздри строго по бокам от носа.
Аноним 17/05/23 Срд 18:27:53 321207 363
>>321200
И всё неактуально. На очередной чайник в хайрезе всем пофиг их и так миллион наделали. В играх полно грубых лоуполек, даже самых дорогих. А вот если сцену сделаешь хотя бы в 1/4 хьюберта с руками оторвут. Потому что повторюсь всем ПОФИГ на вылизанные формочки, это не имеет никакого отношения к артистизму.
Аноним 17/05/23 Срд 18:31:54 321208 364
>>321206
>Детские ошибки - утиные губки и ноздри строго по бокам от носа.
Губы справа нормальные и причем тут утка в душе не ебу. Ноздри справа тоже норм.
>>321206
>ноздри строго по бокам от носа
А где они должны быть? Ой блядь не отвечай, свидетели анатомии это секта. Вы блядь где угодно какую-то хрень видите.
Аноним 17/05/23 Срд 18:34:36 321209 365
Screenshot761.png 1662Кб, 1129x1002
1129x1002
>>321206
>>321208
Ой понял, это твои каракули поверх чужой хорошей работы, ну тут комментировать нечего, вот оригинал.
Аноним 17/05/23 Срд 18:35:53 321210 366
image.png 4Кб, 270x120
270x120
>>321204
Симметрия, уныние и наследование таких же унылых статистов из макехумана или подобных генераторов.
Аноним 17/05/23 Срд 18:37:01 321211 367
>>321209
Ну вот же утиные губки, вот.
Аноним 17/05/23 Срд 18:38:21 321212 368
Screenshot762.png 1317Кб, 592x925
592x925
Аноним 17/05/23 Срд 18:40:53 321213 369
Ребятушки, какие сейчас мастхэв курсы по блендеру, кроме пончика?
Аноним 17/05/23 Срд 18:49:06 321214 370
>>321213
Начать собственный проект по профессиональному референсу и гуглить всего, что не хватает.
Аноним 17/05/23 Срд 18:52:24 321215 371
Есть какой-то быстрый фикс, чтобы запустить 3.5 на DOS 1.0, ну там, ком файл качнуть и кинуть в папку, или только васянскую сборку с ббс тянуть?
Аноним 17/05/23 Срд 18:56:48 321216 372
>>321202
Збс, добра, зремешер + десимэйт и все гуд
Аноним 17/05/23 Срд 18:59:18 321217 373
>>321207
Ну то есть ты предлагаешь не искать пути решения, работать над ошибками, а просто и без задней мысли делать как хьюберт? Да и я про искусство ничего не говорил, у меня вполне себе технические задачи.
Аноним 17/05/23 Срд 19:12:00 321218 374
>>321213
Рутрекер, регаешь, в поиск вбиваешь character design и находишь.

>>321209
Ну я обрисовал лицо, чтобы всякие свистоперделки не вводили в заблуждение и примерно нарисовал профиль этого человека. На твоем скрине его выдвинутый вперед рот кстати хорошо заметно.
>хорошей
Я не отрицаю. Сама работа вполне достойная в плане тектурок и прочего, но вот красота лежит в пропорциях и человечекий глаз не наебешь.

Вот пример того, как сделать красивое лицо.

https://www.youtube.com/watch?v=TovK0ir0ZdA
Аноним 17/05/23 Срд 21:16:15 321219 375
Screenshot 2023[...].png 336Кб, 1192x787
1192x787
beep-beep
Аноним 17/05/23 Срд 21:22:11 321220 376
>>321217
Это называется расстановка приоритетов. Ты уперься в микро детали, и не видишь более важных приоритетов, вот и всё.
Аноним 17/05/23 Срд 22:14:38 321221 377
>>321220
Ну пока я уперся в решение тех проблем которые возникают, как разберусь с этими азами сконцентрируюсь на общем и уйду от деталей, конкретно сейчас у меня цель добить ту модель которую делаю сейчас, а так если то я ниибаца концептсчик и хочу совмещать 2д и 3д без мозгоебства с полигонами, топологией и прочим добром, но конкретно сейчас нужно решить эти нахлобучки.
Аноним 17/05/23 Срд 22:23:44 321222 378
Аноним 17/05/23 Срд 23:11:38 321223 379
>>321209
Выглядит так как будто хочет начать битбоксить.
Аноним 17/05/23 Срд 23:18:53 321224 380
Аноним 17/05/23 Срд 23:42:15 321225 381
16788613251650.mp4 1384Кб, 416x480, 00:00:27
416x480
Аноним 18/05/23 Чтв 02:09:04 321228 382
2023-05-1802-07[...].png 914Кб, 2558x1391
2558x1391
2023-05-1802-08[...].png 897Кб, 2560x1391
2560x1391
Аноним 18/05/23 Чтв 03:17:12 321231 383
>>321223
На Петрова похож
Аноним 18/05/23 Чтв 06:39:55 321233 384
>>321172
Ну классика, моделить не могешь@запиши курс
Аноним 18/05/23 Чтв 07:21:35 321234 385
>>321218
>Ну я обрисовал лицо
Я вижу что ты обмазюкал своими каракулями чужую хорожую работу.
Аноним 18/05/23 Чтв 07:29:30 321235 386
>>321223
Нет не выглядит. Это абсолютно нормальные губы. А у тебя синдром поиска косяков, это не лечится.
Аноним 18/05/23 Чтв 09:03:45 321236 387
>>321228
За сколько часов сделал? А как у тебя гусеницы получились сделать?
Аноним 18/05/23 Чтв 09:07:53 321237 388
>>321223
Ну просто губошлеп, бывают такие.
Аноним 18/05/23 Чтв 09:50:47 321238 389
>>321236
>За сколько часов сделал?
хз, может часов 200
>А как у тебя гусеницы получились сделать?
пустил массив вокруг кривой
Аноним 18/05/23 Чтв 09:55:50 321239 390
>>321238
> хз, может часов 200
Пиздос. Почему это так долго
Аноним 18/05/23 Чтв 10:03:27 321240 391
1739588333.jpg 600Кб, 1600x1200
1600x1200
1878601129.jpg 120Кб, 900x600
900x600
633411899.jpg 95Кб, 900x623
900x623
1117121994.jpg 600Кб, 1055x1526
1055x1526
Он у тебя слишком короткий. Катков недостаточно
Сзади как будто жопу обрубили. При повороте башни те трубы от двигателя срежет нах.
Дуло на конце у тебя как-то неестественно выглядит, не как на референсах.
У броневого листа спереди как будто наклон не тот.
Аноним 18/05/23 Чтв 10:05:55 321241 392
>>321240
И провисание гусеницы можно сделать сильнее
Аноним 18/05/23 Чтв 10:14:47 321242 393
392045210.jpg 118Кб, 600x587
600x587
1758407519.jpg 93Кб, 600x506
600x506
Вот еще.

Алсо, у тебя башня с фасками. Если это хайполи, то предлагаю сделать там видимый сварной шов на башне. Как на первом пике. Т к кв2 не имел литой башни.
Аноним 18/05/23 Чтв 10:15:09 321243 394
>>321242
> Как на первом пике выше
Аноним 18/05/23 Чтв 10:18:40 321244 395
Вот еще мысль. Если бы я делал модель, то скобы по которым забирается экипаж танка, я бы сделал чуть погнутыми в центре.
Как если бы по ним постоянно били сверху.
Аноним 18/05/23 Чтв 10:20:59 321245 396
Сделай везде сварных швов в общем! И корпус тоже сварной.

Есть аддон, который позволяет быстро делать сварные швы, можешь поискать
Аноним 18/05/23 Чтв 10:23:37 321246 397
>>321240
>>321242
чел, спок, это модель по фану, игрушка
Аноним 18/05/23 Чтв 10:26:17 321247 398
>>321246
Ты так говоришь как будто не получишь фан если доделаешь модель до конца и выложишь на арстейшн.
Аноним 18/05/23 Чтв 10:31:54 321249 399
>>321240
Ля, эт пиздец. Я понимаю, что техника военная хороша для обучения хард-сёрфейс, да и в целом моделированию, но как же надо любить подобные вещи чтобы получать удовольствие от моделирования подобного тухлого пропука. Ну или надо любить и получать большое удовольствие от самого процесса моделирования.
Аноним 18/05/23 Чтв 10:35:20 321250 400
Аноним 18/05/23 Чтв 10:53:35 321251 401
>>321249
Двачую, когда челик начинает моделить пушки и всякие военные железки сразу понятно что у него нету таланта 3D артиста. Этот милитари фетишизм надёжный маркер долбоебизма.
Аноним 18/05/23 Чтв 10:57:11 321252 402
>>321251
> ряя я 3Д художник, рисую персонажку, я охуенен
> Что? Повторить модельку 1 в 1? Эм пук мук хрюк, давайте найдем фрилансера
Аноним 18/05/23 Чтв 10:59:52 321253 403
>>321247
я её доделаю, просто странно доёбываться что она не выглядит как какой-то существующий танк. хотя какие-то советы нормальные, типа швы добавить и ручки погнуть
Аноним 18/05/23 Чтв 11:02:35 321254 404
>>321253
Нет, не странно. Я смотрю на название проекта "KV-2" и соотношу это с тем, что есть ирл.
Аноним 18/05/23 Чтв 11:05:02 321255 405
>>321252
Зачем повторять когда можно сделать свою?
Ты вообще в курсе что многие вещи проще сделать с нуля, но чуть иначе чем пытаться дотошно копировать всякие трещинки и заклёпки по линеечке? Если результат один то какой смысла тратить на буквализм тонну времени?
Аноним 18/05/23 Чтв 11:05:11 321256 406
>>321254
очевидно что если у танка в 2 раза меньше колёс и люк от подводной лодки на башне, то там нечего соотносить. это просто полёт фантазии
Аноним 18/05/23 Чтв 11:40:25 321257 407
>>321256
>>321255
Ну такое говно значит никому на артстейшене не нужно
Аноним 18/05/23 Чтв 11:43:51 321259 408
>>321257
да не трясись ты так. некоторым просто нравится моделить
Аноним 18/05/23 Чтв 11:53:04 321260 409
>>321259
Мне тоже нравится моделить, поэтому я говорю что можно исправить, чтобы модель выглядела красиво, сексуально, интересно.
Если модель сюда запостили не с целью получить критику... Мне все равно ничто не мешает её критиковать.
Аноним 18/05/23 Чтв 12:53:04 321262 410
>>321251
Зато сразу видно, умеет в хард или не умеет.

>>321235
Это уже другой анон. Т.е. тебе двое сказали, что анатомия рта пошла по пизде.
Кстати нормальный моделлер при рекламе курса показывает модель без текстур, лоуполи, чтобы четко было видно топологию.
Но без текстур ещё видно и косяки, которые прячутся за обвешанной нодами кожей и бородой.
Аноним 18/05/23 Чтв 14:36:25 321269 411
>>321262
Вы просто завидуете
Аноним 18/05/23 Чтв 15:35:54 321271 412
>>321249
Люди платят кучи денег, чтобы сидеть собирать модельки танчиков. При это это не 2 подпиваса. А сколько люди денег на модельки всяких ВАХ тратят - тебе даже слышать такое нельзя.
Аноним 18/05/23 Чтв 15:55:47 321272 413
>>321249
А как надо любить машинки, пистолетики или солдатиков? Всегда найдутся любители унылого говна (для тебя).
Аноним 18/05/23 Чтв 18:38:18 321278 414
m6UbSFf4HJs.jpg 31Кб, 960x540
960x540
sWCSYmeiPU.jpg 170Кб, 1920x1080
1920x1080
>>321255
ну знаешь, что бы скопировать качественно тоже нужен талант, а делать свое и Жолт может.

мимо занимаюсь копированием, но тебе не покажу.
Аноним 19/05/23 Птн 09:31:57 321285 415
Какой смысл от шарп эджей, если под pbr это выглядит однохуйствено что есть они, что нет?
В макса есть софт эйджи и хард эйджи, чем они отличаются от блендарского шарп эйджа?
Аноним 19/05/23 Птн 10:50:51 321286 416
Есть ли способ сохранить рендер в формате изображения где каждый объект выделен в отдельный слой? Чтобы не тратить время на вырезание каждой делали в готовой пикче на постобработке.
Например psd, tif, или отдельными png`шками.
Аноним 19/05/23 Птн 11:35:05 321287 417
>>321286
Конечно есть это самый базис композа. Рендеришь в openexr multilayer с пассом сryptomatte
Аноним 19/05/23 Птн 13:01:28 321288 418
>>321287
Спасибо за совет. Вроде то что нужно, но теперь плагин exr-io в фш не хочет открывать файл, выдаёт ошибку, буду разбираться.
Аноним 19/05/23 Птн 13:17:10 321289 419
bevel.jpg 579Кб, 2560x1440
2560x1440
наконец то намутил процедурный бевельнутый текст в геонодах
Аноним 19/05/23 Птн 13:52:06 321290 420
image.png 27Кб, 187x310
187x310
image.png 28Кб, 301x246
301x246
image.png 68Кб, 451x337
451x337
Аноним 19/05/23 Птн 14:20:34 321291 421
Аноним 19/05/23 Птн 16:50:30 321292 422
Давно не заходил. Тот что носился по доске со своей рогатой летающей хуйней её доделал? Результат скиньте.
Аноним 19/05/23 Птн 18:14:19 321293 423
image.png 2645Кб, 2560x1440
2560x1440
Turntable010001[...].mp4 25042Кб, 2560x1440, 00:00:10
2560x1440
Аноним 19/05/23 Птн 18:36:53 321294 424
>>321262
>тебе двое сказали
Тут не демократия.
Аноним 19/05/23 Птн 19:38:58 321295 425
Аноним 19/05/23 Птн 19:43:10 321296 426
>>321285
Потомучто нужно не торлить тупосью а погуглить что такое автосмуз и как угол влияет на сглаживание
Аноним 19/05/23 Птн 19:43:55 321297 427
Аноним 19/05/23 Птн 20:49:44 321298 428
>>321296
так под pbr это выглядит одинаково, сделаю я шарпы или нет.
есть ли смысл вообще расставлять эти шарпы, если можно запечь без них или с ними и потом натянуть нормалку и будет идентично.
я не тролю тупостью, я тебе вопрос задаю из своего опыта. я не увидел разницу под pbr, только время зря потратил на расстановку этого дерьма.
Аноним 19/05/23 Птн 21:32:46 321299 429
passes.jpg 44Кб, 332x760
332x760
exrio.jpg 52Кб, 650x330
650x330
EXRtest.jpg 46Кб, 752x932
752x932
CenananeftvKaza[...].png 14Кб, 300x225
300x225
>>321297
Что-то типа "невозможно выполнить операцию".

Но сейчас всё получилось. Настройки на пикрл, в композитинг не лез. В принципе такой результат меня устраивает, всё равно придется дополнительно нарезать маски.

Еще раз спасибо. C меня нефть.
Аноним 19/05/23 Птн 23:58:19 321300 430
>>321285
При запекании нормал мап на низкополигональных моделях без шарпов будут ебейшие градиенты, вес такой текстуры в некоторых случаях может быть раза в два выше, чем на нормалке запечёной с шарпами. Во первых это больший расход видеопамяти, а во вторых на низких уровнях mip-mapping будут уёбищные искажения.
Аноним 20/05/23 Суб 00:50:41 321301 431
image.png 1311Кб, 1519x907
1519x907
Пацаны, посоветуйте ультимативный гайд как через геометрическое ноды сделать прическу и потом конвертнуть в меш карточками, для экспорта в урину. Чет не могу найти на ютабах ничего нормального, одна хуйня.
Аноним 20/05/23 Суб 02:34:16 321302 432
>>321301
нет такого гайда. Есть стандартные ассеты на кривые. Прореживаешь, навешиваешь меш-профили, генеришь UV. применяешь модификатор.
Аноним 20/05/23 Суб 12:59:16 321304 433
image.png 61Кб, 471x535
471x535
Ребят, как сгладить вот эти края? Я использовал модификатор mirror по оси Z, думаю дело в нем
Аноним 20/05/23 Суб 13:00:56 321305 434
>>321304
Забейте, пофиксил. Там короче лишний edge был, и я его disovled
Аноним 20/05/23 Суб 13:24:00 321306 435
>>321278
Обычно в таком случае есть специализация, как диванники работают только с предметами в интерьерке, и знают про неё досконально. Или там изготовители ассетов растений. То есть тут никак без понимания что именно копируешь, для 3D генералиста это слишком долго заморачиваться с каждым объектом, потому что в одной сцене их десятки, а то и сотни.
Аноним 20/05/23 Суб 13:26:41 321307 436
>>321293
Хороший конструктор, одобряю.
Аноним 20/05/23 Суб 13:29:46 321308 437
image.png 95Кб, 593x613
593x613
Замоделил какую-то сатанисткую штуку с 666 вершин
Аноним 20/05/23 Суб 14:09:27 321309 438
>>321308
Выглядит как новый гендер.
Аноним 20/05/23 Суб 15:29:11 321310 439
Render01.png 3920Кб, 2550x1440
2550x1440
Render02.png 8348Кб, 2550x1440
2550x1440
image.png 4Кб, 270x120
270x120
>>321295
>>321307

Спасибо. Вот моя предыдущая (по сути моя первая) работа. Делал по курсу с Udemy Dungeon Modular Kitbash (спиратил забесплатно). Но в итоге сделал в два раза больше объектов, чем было в курсе

Всвязи с чем вопрос, где можно выложить на продажу этот и этот >>321293 китбаши? Я в России живу.
Аноним 20/05/23 Суб 15:59:04 321311 440
>>321310
>по сути моя первая) работа
банил бы тут за такую хуйню
не зря в сабредите блендера запретили так пасть и трут посты за эту хуйню
Аноним 20/05/23 Суб 16:41:12 321312 441
>>321311
Ничего не понял. Что запретили? Первые работы постить?
Аноним 20/05/23 Суб 16:45:26 321313 442
>>321311
>не зря в сабредите блендера запретили так пасть и трут посты за эту хуйню
Это ты сейчас высрал хуйню, причем ни к месту. Слезай с веществ лучше
Аноним 20/05/23 Суб 16:55:07 321314 443
>>321312
писать ЭтО МоЯ ПеРвАя РаБоТа))) постить можешь что угодно. это уловка чтобы собрать лайки и коменты, чтобы продвинуть пост, когда очевидно что это не первая работа, а если доебаться, начинают вилять жопой, ну это, пук-пук-пук, это первая работа именно в этом софте или что-то подобное.

>>321313
лако- и коментодрочер, не трясись ты так
Аноним 20/05/23 Суб 17:16:11 321315 444
>>321314
> это не я высрал хуйню это вы все тупые

К чему этот троллинг тупостью, залетыш?
Аноним 20/05/23 Суб 17:23:30 321316 445
Аноним 20/05/23 Суб 17:29:31 321317 446
>>321315
ты один тут тупостью пытаешься троллить, вахтёр. нечего сказать по теме - промолчи.
Аноним 20/05/23 Суб 17:38:45 321318 447
image.png 98Кб, 400x300
400x300
>>321317
>ты один тут тупостью пытаешься троллить, вахтёр. нечего сказать по теме - промолчи.

> рряя это не я троллил это вы троллите вы просто тупые

Классика
Аноним 20/05/23 Суб 18:03:58 321319 448
>>321318
С какой целью ты написал что это твоя первая работа?
Аноним 20/05/23 Суб 19:28:13 321320 449
Аноним 20/05/23 Суб 23:40:55 321321 450
>>321319
С какой целью твоя мамаша сосет у дальнобойщиков на трассе?
Аноним 21/05/23 Вск 02:27:57 321322 451
>>321311
>сабредит
что это за хуйня?
реддит знаю сайтец для гомиков, а сбредит это что-то новое?
Аноним 21/05/23 Вск 02:41:11 321324 452
>>321320
>Но запекать отдельно локоны
Именно что отдельные локоны, которые ты развернёшь на карты. Но не причёску на карты (будет фэйл)

>>321321
Слыш, шкет. Ты чо против дальнобойщиков имеешь? Лучшие люди на свете. Отсоси и убедишься сам!
Аноним 21/05/23 Вск 09:56:07 321326 453
>>321322
Нет, Этот как Двач - сайтец для пидоров и его доски Тридач, Рисовач, Политач и т.д.
Аноним 21/05/23 Вск 10:20:44 321327 454
1553664680217.png 2828Кб, 3388x1012
3388x1012
Пытаюсь запилить рендер в нестандартном разрешении (1440x3440), но блендер почему-то отрезает часть картинки на самом рендере.

Где чего можно потыкать, чтобы поправить?
Аноним 21/05/23 Вск 12:05:51 321332 455
image.png 1Кб, 55x49
55x49
Я сделоль
Аноним 21/05/23 Вск 12:20:35 321333 456
>>321332
Самый маленький и одинокий в мире человечек в букве Д?
Аноним 21/05/23 Вск 14:37:38 321335 457
>>321327
Так может он рендерит первый тайл?
Аноним 21/05/23 Вск 15:22:49 321336 458
image.png 155Кб, 266x607
266x607
image.png 7Кб, 292x361
292x361
Чому в марме от края флоатеров остается контур? Зазор есть, снормалями порядок
Аноним 21/05/23 Вск 15:25:44 321337 459
image.png 153Кб, 394x567
394x567
>>321336
Бле, ебанутые, тупо перепекаешь и все норм
Аноним 21/05/23 Вск 15:26:14 321338 460
>>321333
Но он рад и победил
Аноним 21/05/23 Вск 22:36:57 321356 461
16833675100950.jpg 204Кб, 669x637
669x637
>>321316
Посмотрел и нихуя не понял. А еще hair tool не ставится, пиздос.
Аноним 21/05/23 Вск 23:28:10 321365 462
>>321316
>Вот тебе гайд по прическе в геонодах.
Лукс лайк шит. В древнем туторе от девочки, где она синие волосы делала, без геонодов и аддонов со старой системой даже намного лучше.
Аноним 22/05/23 Пнд 09:25:17 321371 463
>>321356
Он нахуй не нужен с геонодами. Поди не обновляли давно.
Аноним 22/05/23 Пнд 15:19:42 321375 464
Ну что тут, кто нибудь уже пробовал новый режим отображения для ретопологии в 3.6? ДравХрей можно выкидывать или все еще хуйня недоделанная?
Аноним 22/05/23 Пнд 16:08:47 321376 465
>>321375
Шо за режим отображения ? Росскожи!
Аноним 22/05/23 Пнд 16:11:08 321377 466
Аноним 22/05/23 Пнд 16:41:06 321379 467
>>321375
Принес гавно
@
Поясняй
Альсо не гуглится нехуя
Аноним 22/05/23 Пнд 16:43:06 321380 468
>>321379
Молодой человек, если вы не понимаете о чем речь, значит это не для вас написано.
Аноним 22/05/23 Пнд 17:37:03 321381 469
>>321380
Иди нахуйНу поясните, все ж мы люди что кричать то?
Аноним 22/05/23 Пнд 17:43:09 321382 470
>>321381
Пояснил тебе за щеку Посмотри какой-то из последних блендер тудей
Dodster !!+ZQBWZkqzA73IKkq 22/05/23 Пнд 23:54:54 321386 471
2023-05-2223-54[...].png 1234Кб, 1658x1313
1658x1313
>когда думал что по быстрому по фану замоделишь лоуполи танк...
Аноним 23/05/23 Втр 00:13:24 321387 472
>>321386
А где вторую гусеницу проебал?
Аноним 23/05/23 Втр 00:35:19 321388 473
2023-05-2300-33[...].png 224Кб, 1655x1267
1655x1267
>>321387
Есть. Спрятал.

Так давно не моделил. Последнее время только в марме и сабстенсе сидел. Так лень начинать. Но ничего, втянулся, за пару часиков пикрл сделал.
Аноним 23/05/23 Втр 03:42:06 321390 474
>>321377
Зачем мне гуглить ? Ты тут для чего тогда ?
Аноним 23/05/23 Втр 09:36:29 321391 475
>>321386
А че по пропорциям? Выглядит как игрушечно анимешный.
Аноним 23/05/23 Втр 09:54:54 321392 476
Desktop 2023.05[...].mp4 11520Кб, 2560x1440, 00:00:19
2560x1440
image.png 1705Кб, 2559x1409
2559x1409
image.png 145Кб, 2559x1413
2559x1413
>>320662 (OP)
Блядь почему блендер такое говно? На работе блендерасты заебали со своей саниной и я решил посмотреть что это за кал такой.
1. Что за нахуй выделения такие? Почему чтобы выделить полик я должен тянутся к его центру мышкой? В майке всё происходит максимально быстро и интуитивно, необязательно даже тыкать на сам полик, примерно выдешь к нему мышкой и нужный полик подсвечивается.
2.Что с ЮВихами? Почему такое древнее уёбищное говно хуже даже чем в максе? UV это значительная часть моделинга. с помощью них удобно выделять или удалять какие то части у сложных моделей. Теперь я понимаю. почему блендерасты с работы используют какую то хуергу типа ризомов и ювлайаутов.
3.Почему интерфейс такой не интуитивный? В майке может он и не такой красивый, но зато всегда всё понятно где и что лежит и куда идти за чем то. Здесь пориджи насрали красивые иконки и нихуя не предложили комфортное их использование. У меня в майке свободного пространства больше.
Все срут бесплатностью блендера. но и майка у меня бесплатная, еще и всегда 100% будет на всех проектах доступна.
Аноним 23/05/23 Втр 10:07:42 321393 477
>>321392
Ахахаахахаах что ты делаешь? Прекрати)))
Аноним 23/05/23 Втр 10:28:31 321394 478
>>321391
так и задумывался. просто полёт фантазии.
Аноним 23/05/23 Втр 10:31:00 321395 479
>>321392
1 Это какие-то личные хотелки, в синем тоже самое, к центру тянуться не обязательно.
2 Ты не разобравшись с типами выделения начал кукарекать о том как неудобно, но если немного почитать про то как работать с юви в блендаке то окажется что все там збс.
3 Ну ты можешь настроить себе интерфейс как твоей душонке удобно, или ты и в фш сидишь с дефолтным интерфейсом и про подгонку рабочего пространства исходя из своих предпочтений подгоняет его или у тебя и стол под ПК ты когда выбрал жаловался что монитор далеко/близко стоит, что клавиатура слишком слева и сам не мог настроить? Если ты не знаешь что и где находится нужно хоть полтора тутора или мануала почитать что б понять логику. Или ты в майку зашёл и такой ебать интуитивно? Хотя у меня так было когда после фш первый раз зашёл в синьку.
Аноним 23/05/23 Втр 10:32:06 321396 480
>>321386
Игруха ещё на сеге была там что то типа контры было, и там похожий танчик был короткоствол, не помню названия
Аноним 23/05/23 Втр 10:33:14 321397 481
Аноним 23/05/23 Втр 10:42:59 321398 482
>>321392
так пользуйся майкой, в чём проблема
всё равно значение имеют только твои работы, а там где ты их сделал всем поебать
Аноним 23/05/23 Втр 10:54:22 321399 483
Screenshot791.png 1155Кб, 1346x699
1346x699
>>320662 (OP)
Почему при симуляции худи повисает над плечами и дальше не падает? Проверил через альт плюс эйч, нет никаких невидимых преград.
Аноним 23/05/23 Втр 10:56:05 321400 484
>>321395
>Это какие-то личные хотелки, в синем тоже самое, к центру тянуться не обязательно.
Ну покажи плиз как можно сделать, чтобы было как в майке.
Аноним 23/05/23 Втр 10:56:49 321401 485
>>321395
>Это какие-то личные хотелки, в синем тоже самое, к центру тянуться не обязательно.
Ну покажи плиз как можно сделать, чтобы было как в майке.
Аноним 23/05/23 Втр 10:59:12 321403 486
>>321397
НУ это давно было, запамятовал, да она
Аноним 23/05/23 Втр 11:08:18 321404 487
>>321400
Что нужно показать что для выделения полигона не нужно тапать в центре? Или что?
Аноним 23/05/23 Втр 11:22:31 321405 488
>>321399
Очевидный проеб с Thickness outer у меша, на котором ты коллизию включил, очевиден.
Аноним 23/05/23 Втр 11:30:36 321406 489
image.png 1154Кб, 1280x720
1280x720
>>321403
в стиме есть ремастер
Аноним 23/05/23 Втр 11:46:00 321407 490
>>321405
Первый раз о такой хуйне слышу, при это симулирываю уже вторую модель.
Аноним 23/05/23 Втр 11:47:06 321408 491
Аноним 23/05/23 Втр 11:56:49 321409 492
Collision.png 584Кб, 1920x1012
1920x1012
Аноним 23/05/23 Втр 12:06:01 321410 493
Кто там шапку обещал написать?
Аноним 23/05/23 Втр 12:06:36 321411 494
>>321410
Да там добавить такто нужно ссылку на ЯД и всё
Аноним 23/05/23 Втр 12:08:42 321412 495
Я напишу! Не перекатывайте!

Всё равно доска медленная, не утонет.
Аноним 23/05/23 Втр 12:23:53 321413 496
>>321409
Лолбялдь. Опять сраное СБПГ (синдром поиска галочек). Кому блядь могло прийти в голову что я хочу чтобы одежда парила в 8 см от поверхности? Я же с 2014 года симуляции симулирую, хоть и в учебных целях, каждый раз все было норм, но нет блядь, через 10 лет пердолинга высралась новая зараза.
Аноним 23/05/23 Втр 12:24:44 321414 497
>>321388
Как делал? Чистыми курвами, а потом ручками двигал?
Аноним 23/05/23 Втр 12:30:47 321415 498
image 232Кб, 481x674
481x674
>>321386
Ну и нахуя вот это говно сшивать?
Аноним 23/05/23 Втр 12:31:24 321416 499
Работу ищет кто?

Задачи:
проектирование контент пайплайна для игровых проектов на проприетарном движке;
подготовка тест-кейсов для отработки функционала движка;
разработка графического контента в условиях функциональных ограничений платформ;
разработка инструментов для интеграции графических пакетов в пайплайн производства игрового контента.
Требования:
опыт работы в роли технического художника от 3х лет;
опыт работы в популярных движках (Unreal Engine/Unity);
опыт в профилировании и оптимизации контента в движках;
опыт работы с проприетарными (in-house) движками;
опыт создания и управления полного цикла производства графического контента для игровых приложений: менеджмент ассетов, тестирование производительности и валидация ассетов/пайплайна;
хорошие знания низкоуровневых концепций компьютерной графики реального времени;
уверенное владение шейдерами (как в контексте движков, так и с чистым HLSL/GLSL);
знание на необходимом уровне языков программирования (С/С++/С#);
владение инструментами создания генеративного контента (Houdini+UE, Blender Geometry Nodes и т.д.)
Аноним 23/05/23 Втр 12:35:51 321417 500
>>321416
ЗП от 25 000 но с перспективой повышения дохода ДО 25 525?
Аноним 23/05/23 Втр 12:39:00 321418 501
>>321417
Зп обсуждается индивидуально, но выше чем по рынку.

Еще по печенькам:
расширенный ДМС со стоматологией — с первого рабочего дня;
100% оплата больничного в течение 30 дней;
материальный бонус при рождении ребенка, ведение беременности, ДМС и подарки детям;
телемедицина и медицинская поддержка 24/7;
полис страхования от критических заболеваний;
программа благополучия сотрудников, включающая работу с психологом, финансовые и юридические консультации;
материальная помощь в особых случаях;
занятия английским языком;
корпоративные скидки;
дополнительное профессиональное обучение;
компенсация затрат на спорт — занятия в фитнес-клубе, индивидуальные тренировки и участия в соревнованиях.
Аноним 23/05/23 Втр 12:40:57 321419 502
>>321418
Выглядит как развод.
Аноним 23/05/23 Втр 12:42:04 321420 503
>>321419
Нет. Могу предоставить больше информации если есть личная заинтересованность.
Аноним 23/05/23 Втр 12:42:27 321421 504
>>321418
А помощь в релокации?
Аноним 23/05/23 Втр 12:42:53 321422 505
>>321420
Ну если нужно ток моделить то я готов
Аноним 23/05/23 Втр 12:45:23 321423 506
>>321421
Да, но только в РФ.
Аноним 23/05/23 Втр 12:46:33 321424 507
>>321420
А что за контора?
Так то тебе лучше в /gd поспрашивать, тут то что, тут одни модульеры, аниматоры, хуйдожники
Аноним 23/05/23 Втр 12:48:05 321425 508
Аноним 23/05/23 Втр 13:10:01 321426 509
2023-05-2313-09[...].png 276Кб, 1113x1020
1113x1020
>>321415
чего блять

>>321414
да
наверное во фьюжене можно было бы быстрее, но мне лень разбираться. только пикрл сшивать заебался
Аноним 23/05/23 Втр 13:11:51 321427 510
>>321416
охуеть
российский рынок труда безжалостный и беспощадный
смотришь вакансии на западе, там буквально требуют уметь 2-3 вещи, а тут какой-то человек-оркестр
Аноним 23/05/23 Втр 13:13:24 321428 511
>>321419
Ебать, там требования для комбайна 10+ лет уже в индустрии. При этом, вангую не слишком высокую зарплату около 150к. Так что выглядит вполне нормально.
Аноним 23/05/23 Втр 13:15:40 321429 512
>>321426
Зачем сшивал? Почуму не сбулил? Так то деталь маленькая, можно же было просто объеденить например и всё.
Аноним 23/05/23 Втр 13:18:26 321430 513
>>321429
я это и сделал, а потом геометрию фиксил под сабдив,
Аноним 23/05/23 Втр 13:19:06 321431 514
>>321428
там требования для нескольких спецов разного профиля с опытом 10+ лет
Аноним 23/05/23 Втр 13:21:42 321432 515
>>321426
>чего блять
Всмысли чего блять, про оптимизацию слышал? Бля я коненчно не знаю планов твоих, мб ты будешь этот танк скинить, делать какие-то деформации и т.д.
Аноним 23/05/23 Втр 13:24:19 321433 516
>>321430
Зочем, деталь мелкая, можно например было объеденить, потом в место стыка добавить ленту и на это все запечь либо сглажееный переход или там шов сварной, вобще суть вопроса в том , что деталь то будет оче маленткая и зачем трахание с шиванием в 1 непрерывную геометрию?
Аноним 23/05/23 Втр 13:25:09 321434 517
>>321404
Да, чтобы выделялось как в других софтинах, все что попадает в область мышки или квадратного выделения выделялось. И еще. Можно ли сделать, чтобы подсвечивался полик\эдж\вертекс как в майке, когда только наводишь на него?
Аноним 23/05/23 Втр 13:28:40 321435 518
>>321434
В блендере это только с вертексами и эджами работает.
Подсвет нет, где-то читал на форумах, как разрабы отмазывались на этот счет, что это доп. нагрузки на производительность и т.д.
блять они до сих пор не могут сделать так чтобы открытые ейджи подсвечивались
Аноним 23/05/23 Втр 13:29:08 321436 519
image.png 1Кб, 103x29
103x29
>>321434
Ну тыкнуть ты можешь в любое место полигона и убедишся что для этого не нужно тыкать именно в центр, Вот тут можешь прожмакать с шифтом на иконки ребер, полигонов, вершин и будет выделяться то к чему ближе подведешь курсор, был еще аддон какойто который вот подсвечивает и вот это вот все как тебе нужно
Аноним 23/05/23 Втр 13:29:20 321437 520
>>321432
а что там оптимизировать? тебя болты смутили?
Аноним 23/05/23 Втр 13:30:42 321438 521
Охуеть нынешние пориджи пошли. Человек-оркестр, лол. Вам надо учиться, учиться и учиться, как завещал нам товарищ Ленин. И тогда даже самая сложная задача будет для вас алгоритмом для выполнения.
Аноним 23/05/23 Втр 13:31:18 321439 522
image 351Кб, 1233x1169
1233x1169
>>321437
А у тебя там болты сшиты?
Аноним 23/05/23 Втр 13:31:18 321440 523
Аноним 23/05/23 Втр 13:32:06 321441 524
image.png 27Кб, 571x343
571x343
Аноним 23/05/23 Втр 13:35:22 321442 525
>>321441
Ща покрутил его там много всяких еще функций, всякие кисти релаксирующие и впринципе удобная штукабез задач для долбоебов
Аноним 23/05/23 Втр 13:35:33 321443 526
>>321439
я не понимаю о чём ты. что с чем сшил
Аноним 23/05/23 Втр 13:37:46 321444 527
>>321439
Так видно же что не сшиты, тыче?
Dodster !!+ZQBWZkqzA73IKkq 23/05/23 Втр 13:44:57 321445 528
2023-05-2313-43[...].png 2514Кб, 1957x1112
1957x1112
2023-05-2313-43[...].png 2468Кб, 1956x1116
1956x1116
нормально же получилось
Аноним 23/05/23 Втр 13:45:10 321446 529
>>321443
>>321444
Я про треугольники которые ты с шил с башней.
Аноним 23/05/23 Втр 13:46:09 321447 530
>>321446
>>321439
>А у тебя там болты сшиты?
Дачтовыговорите?
Dodster !!+ZQBWZkqzA73IKkq 23/05/23 Втр 13:48:44 321448 531
2023-05-2313-48[...].png 831Кб, 1075x811
1075x811
>>321446
так это чтобы фаски сделать на хайполи для запекания
Аноним 23/05/23 Втр 13:52:05 321449 532
>>321448
Тут >>321386 что это лоуполи, я про лоуполи.
Аноним 23/05/23 Втр 13:52:23 321450 533
>>321431
>>321428
За сколько сейчас платят за концепт-найполи, лоуполи, текстуры материалы? Тыщ 30 будет? Или надо выше перечисленное+ знание 25 языков программирования, несколько разговорных диалектов китайского, понимание написание игрового движка с 0, умение продавать лапки, также плюсом будет возможность самолично написать сеттинг игры, лор, сценарий, экономику, механики, сюжетные повороты, намоделить, накодить, оптимизировать, протестить, пофиксить баги, сделать синематики, риг, также собрать несколько тизеров?
Аноним 23/05/23 Втр 13:52:30 321451 534
Аноним 23/05/23 Втр 13:53:37 321452 535
>>321448
Как васки делал? Ремешил+скульпт или в зебре?
Аноним 23/05/23 Втр 14:02:55 321453 536
>>321449
а в чём собственно проблема? я же лоуполи и хайполи из одного меша делаю, просто для лоуполи его чищу, а для хайполи накидываю модификаторов, зачем расклеивать для лоуполи
Dodster !!+ZQBWZkqzA73IKkq 23/05/23 Втр 14:05:17 321454 537
>>321452
сабдив, плюс ремешер, плюс корректив смуз, чем больше в последнем число, тем глаже углы
но это так себе способ, оче прожорливый, чисто для тех кто зебру не может украсть и готов терпеть. буду зибраш осваивать в следующем проекте
Аноним 23/05/23 Втр 14:06:27 321455 538
>>321450
в РФ ни сколько, нет рынка, на западе норм платят
Аноним 23/05/23 Втр 14:10:53 321456 539
>>321455
>на западе
На западе украины?
Аноним 23/05/23 Втр 14:17:45 321458 540
>>321453
Оптимизация. Посмотри сколько вертексов будет в сшитой лоу и не в сшитой.
Аноним 23/05/23 Втр 14:33:54 321459 541
>>321458
у меня нет требований никаких. а оптимизировать ради оптимизации ну такое. но все равно спасибо за совет
Аноним 23/05/23 Втр 14:34:43 321460 542
>>321438
Работы свои покажи.
Аноним 23/05/23 Втр 14:42:46 321461 543
image.png 297Кб, 475x403
475x403
Аноним 23/05/23 Втр 15:26:27 321462 544
>>321423
О, мне подходит, мне с украины свинтить поможете? Там переезд, внж, вот это всё? Буду по ебашить только в путь.
Аноним 23/05/23 Втр 15:27:03 321463 545
Аноним 23/05/23 Втр 15:27:42 321464 546
Аноним 23/05/23 Втр 15:29:51 321465 547
>>321464
nauengine.org
Оставь сопроводительное письмо и контакты
Аноним 23/05/23 Втр 15:46:03 321469 548
Аноним 19/08/24 Пнд 13:16:14 339019 549
>>321205
Внутреннее уродство может проявляться в различных формах, таких как зависть, злоба, эгоизм. Оно может разрушить отношения, карьеру и даже здоровье. Чтобы предотвратить это, важно работать над своим внутренним миром, развивая доброту, сострадание и понимание.
Настройки X
Ответить в тред X
15000
Добавить файл/ctrl-v
Стикеры X
Избранное / Топ тредов