Главная Юзердоски Каталог Трекер NSFW Настройки

Математика

Ответить в тред Ответить в тред
Check this out!
<<
Назад | Вниз | Каталог | Обновить | Автообновление | 501 59 108
МАТЕМАТИКА ДЛЯ НАЧИНАЮЩИХ N+1 Аноним 28/11/17 Втр 22:39:58 29047 1
tumblroujih3a5i[...].jpg 52Кб, 500x500
500x500
В этом треде мы изучаем математику. Если ты школьник или студент, и у тебя есть трудности с задачей, то здесь тебе помогут её решить или хотя бы скажут, в каком направлении двигаться для её решения. Чем более чётко и конкретно ты опишешь суть своих затруднений, тем выше твой шанс на содержательный ответ.

Основные списки литературы:
http://pastebin.com/raw/4iMjfWAf - classic
http://pastebin.com/raw/4FngRj6n - dxdy

Архив тредов (там же остальные списки литературы и полезные ссылки):
https://pastebin.com/raw/qhs0WNbY
Аноним 16/11/25 Вск 02:06:16 124505 2
>>124487
>иное ты не указал
>ты обязан на это указать
Не знаю уместится ли это у тебя в голове, одибилевшее ты животное, но на SE я ничего не спрашивал и ничего не отвечал. Что ж такое, весь мир в заговоре против тупорылого чмошника: википедия, ncatlab, теперь вот еще и SE.
Ты показал полное непонимание стандартных обозначений, особенно потешными были поиски t в КГ. Если ты нихуя не понимаешь что спрашивают, у тебя есть разные варианты. Спросить пояснить обозначения например. Или еще лучше - не высовывать вообще свой кукарекающий клюв. Ты же выбрал путь настоящего чмошного петуха - два года кукарекать свой бред о неосиляторах.

>давай ещё раз посмотрим на эту чудесную формулу
Давай, только не забудь глаза разуть и включить свое подобие мозга. Когда сможешь все буквы расставить по правильным местам, то окажется что половина от "разложения" будет равна как раз половине от 1-функции - ступеньке. Прям все по красоте неожиданно.
С другой стороны вроде бы этот вопрос от половины интеграла дельта-функции действительно будоражит пытливые умы. (Тупорылый чмошник где то же его подсмотрел.) На это могу только повторить - читай про rigged Hilbert space если тебе нужна строгость. На здоровье.

>или вот ещё: в последней формуле вычисляется внезапно расходящийся интеграл. занятная джедайская техника, не так ли?
Если ты про представление дельта-функции в виде экспонент, то я сейчас тебя опять возможно шокирую - такая занятная джедайская техника используется в каждом первом учебнике физики.
(Но, поскольку я уже не первый год наблюдаю за петухом-чмошником, у меня есть стойкое ощущение что он имел ввиду что то еще, только как обычно не написал явно чтобы не быть обоссаным в очередной раз.)

>>124258
На SE применяют двойное ПФ здорового человека - преобразуют уравнение, решают его (как могут) и делают ПФ от этого решения назад. Петух-мелкочмошник же решил применить ПФ к уравнению которое уже получено через ПФ. После этого "всего лишь" осталось решить исходное уравнение. Такая вот анальная клоунада.

И я таки сильно подозреваю что даже в этой анальной клоунаде мелкочмошник обосрался. Потому чтобы применить ПФ, надо доказать его разные свойства и эти доказательства потребуют решения уравнения которое он преобразовывает ( xδ(x)=0 ) . Поэтому у Владимирова
>решение подробно (и громоздко) расписывалось с помощью элементарного анализа
Аноним 16/11/25 Вск 09:43:00 124506 3
~.png 150Кб, 1080x943
1080x943
Примеры объектов не соответствующих этим требованиям? Не эквивалентен сам себе это вообще какая-то философская софистика имхо, кто может меня разубедить?
Аноним 16/11/25 Вск 10:38:10 124507 4
>>124505
>Не знаю уместится ли это у тебя в голове, одибилевшее ты животное
как же его корёжит

>но на SE я ничего не спрашивал
ты здесь спросил

>Спросить пояснить обозначения например
ты использовал стандартные обозначения без каких-либо пояснений. если ты под стандартными обозначениями имел в виду что-то своё - ты должен был на это указать. если такое ты не указываешь, понимается интерпретация по умолчанию. в такой интерпретации никакого $t$ или его аналога там нет. на википедии "волновым уравнением" названо не то, что у тебя, на nlab используются нестандартные обозначения и несколько экзотическое определение (которое в случае $\mathbb R^n$ вообще неприменимо, если воспринимать грамотно)

никто не обязан догадываться, что ты имеешь в виду, особенно, если имеешь в виду не то, что у тебя написано

>то окажется что половина от "разложения" будет равна как раз половине от 1-функции - ступеньке.
не совсем понятно, что ты пытаешься здесь и далее сказать, но верно ли я понимаю, что в формуле
$
\int_0^{+\infty}\delta(x)\,dx = 1/2
$

тебя ничего не смущает? интегральные суммы можешь написать? rigged Hilbert space тебе как-то её объясняет в твоём физическом мире? будоражится твой ум? а если что-то не так, то что, ведь это просто интеграл, обобщающий сумму? можешь не отвечать, лол

>Если ты про представление дельта-функции в виде экспонент
г-ди, какая чушь
у тебя там на картинке берётся интеграл от экспоненты (осциллирующей) и получается дельта-функция. твоё rigged Hilbert space, в котороые ты так упираешь, это вычисление объясняет? можешь не отвечать

>Потому чтобы применить ПФ, надо доказать его разные свойства
это безусловно, чтобы что-то применять - надо это доказывать

>и эти доказательства потребуют решения уравнения которое он преобразовывает ( xδ(x)=0 ) .
ой, да неужели
и доказатеьство какого именно свойства требует решение такого уравнения? можешь не отвечать
Аноним 16/11/25 Вск 10:57:46 124508 5
>>124506
У математики есть пререквизит - умение читать, его стоит подтянуть. Перечисленные условия накладываются на отношение, а не на объекты.
Аноним 16/11/25 Вск 11:54:52 124509 6
Аноним 16/11/25 Вск 12:37:03 124510 7
>>124505
>xψ(x)=0
fix. Хотя вроде там немного другое уравнение было, не помню уже точно.

>>124507
>ты здесь спросил
Я принес ссылку, поспрашивал наводящие вопросы. Ты в очередной раз доказал какое ты одибилевшее создание. Можешь не отвечать. (Ведь это даже не вопрос).

>что ты пытаешься здесь и далее сказать, но верно ли я понимаю
Чмонь, подумай еще дня три, а лучше погугли, может нагуглишь чего. Можешь не отвечать. Особенно если в очередной раз собрался обосраться.

>г-ди, какая чушь
>у тебя там на картинке берётся интеграл от экспоненты (осциллирующей) и получается дельта-функция. твоё rigged Hilbert space, в котороые ты так упираешь, это вычисление объясняет?
Это твое любимое ПФ, дебушек. Но лучше ничего не отвечай.
Аноним 16/11/25 Вск 12:51:52 124511 8
>>124510
>fix
пофигу. это уравнение решается (можно решать) через свойства преобразования Фурье, доказательство которых не требует этого решения (вопреки твоему утверждению выше; ты просто не знаешь, что такое преобразование Фурье). потому зацикленной ссылки здесь нет

>Я принес ссылку, поспрашивал наводящие вопросы
ты, помнится, принёс картинку без всяких ссылок. ссылку ты принёс только сейчас. там, кстати, тоже ничего не сказано про то, как следует понимать обозначения, потому их следует понимать по умолчанию. $k^2$ - как квадрат числа $k \in \mathbb R^1$, например

>подумай еще дня три, а лучше погугли
мне не надо ничего думать.
называть формулу из>>124462 "разложением по базису" неграмотно. там вообще стоит не интеграл (в обычном смысле)
пример с $\int_0^{+\infty}\delta(x)\,dx$ на это указывает. просто ты его не понимаешь, как бы яростно не отправлял меня гуглить, пытаясь это скрыть

>Это твое любимое ПФ
чудненько, у тебя что-то начинает получаться. теперь обрати внимание, что это вообще не интеграл (если бы это был интеграл, он бы расходился), и даже никакое rigged Hilbert space эту запись интегралом не делает. (интересно, порвёшься ли ты от этой новости?)
Аноним 16/11/25 Вск 13:38:24 124512 9
>>124511
>там, кстати, тоже ничего не сказано про то, как следует понимать обозначения, потому их следует понимать по умолчанию.
Ну это просто ор. Пойди зарегистрируйся на SE и расскажи всем как правильно. Пусть не только десяток анонов с /math/ знают какой ты тупорылый еблан, пусть об этом узнает ВЕСЬ МИР.

>мне не надо ничего думать.
Так и останешься тупорылым баттхертом. Выбор твой.

>интересно, порвёшься ли ты от этой новости?
>новости?
Это только для тебя новость. Еще раз
>Если ты про представление дельта-функции в виде экспонент, то я сейчас тебя опять возможно шокирую - такая занятная джедайская техника используется в каждом первом учебнике физики.
Если бы я хотел порваться с этого как тупорылый петух-чмошник, я бы это сделал бы уже давным давно.
Аноним 16/11/25 Вск 15:19:14 124513 10
>>124512
>Пойди зарегистрируйся на SE и расскажи всем как правильно
у них нет такой проблемы с обозначениями, какая выявилась у тебя: когда написано одно, но спустя два (или три) года оказывается, что подразумевалось другое, потому что обозначения понимаются нестандартным образом. (я-то думаю, что ты просто на ходу переобуваешься, но пусть будет, что ты с самого начала подразумевал вот так). у них нет такого противоречия. у них не возникает вопроса, почему решения эллиптического и гиперболического уравнения различаются, что вызывало такой шквал эмоций (и оскорблений в мою сторону) у тебя

>Пусть десяток анонов
>Пусть ВЕСЬ МИР.
забавно, как ты остро нуждаешься в поддержке извне.
не переживай, здесь все свои. можно ошибаться.
что нехорошо, так это нести бред, а затем устраивать срач, делая вид, что так и надо. как раз таки этим ты не стесняешься заниматься почему-то

>Так и останешься тупорылым баттхертом. Выбор твой.
пишет мне петух-неосилятор

>Еще раз
>используется в каждом первом учебнике физики.
ну замечательно же; надо думать, в этом месте для тебя всё наконец понятно. я тебя поздравляю, если это действительно так (я тебе не верю, но не суть). потому что в твоём исходном уравнении и в том методе его решения, который так ударился тебе в сердечко, ничего сверх этого по существу и нет. немного больше арифметики с использованием дополнительных свойств преобразования Фурье, но на этом всё: внутри фреймворка, в рамках которого оно применяется и приводит к решению, обоснование то же самое. если тебе всё понятно с ним, то и с исходным вычислением должно быть понятно

>я бы это сделал бы уже давным давно.
так ты и сделал, и действительно очень давно. и продолжаешь до сих пор! но теперь пора заканчивать уже, ведь ты во всём разобрался
Аноним 16/11/25 Вск 15:26:22 124514 11
>>124511
>там, кстати, тоже ничего не сказано про то, как следует понимать обозначения
Там было написано, что $k$ это "the Lorentz invariant wave four-vector".
>>124505
>Потому чтобы применить ПФ, надо доказать его разные свойства и эти доказательства потребуют решения уравнения которое он преобразовывает
Может я что-то упускаю, но чтобы показать, что единственное решение в обобщенных функциях уравнения $xf(x)=0$ это $c\delta$, из "нетривиальных" фактов нужно только то, что $F(xf)=i\cdotF(f)'$, где $F$ это ПФ, и что если $F(f)'=0$, то $F(f)$ это постоянная функция, и ни для одного из них много возни с элементарным анализом не нужно, для второго нужно только немного повозиться из-за того, что строго говоря мы работаем с обобщенными функциями.
Аноним 16/11/25 Вск 15:42:53 124515 12
>>124514
>Там было написано, что k
>𝑘
> это "the Lorentz invariant wave four-vector".
что ж, в таком случае они вполне последовательны касательно обозначений. таки данный персонаж, который это принёс, указал ссылку на SE только недавно спустя два (или три?) года; до того речь шла о картинке с формулой, написанной от руки, и лишённой всяких пояснений. это на самом деле мало что меняет, просто для гиперболического уравнения в стандартной метрике удобней производить преобразование Фурье по пространственным переменным (отдельно от временной переменной)

>из "нетривиальных" фактов нужно только то
всё так, только это.
вполне элементарное вычисление

>нужно только немного повозиться из-за того, что строго говоря мы работаем с обобщенными функциями.
проследить, в каких функциональных пространствах мы работаем
всё так
Аноним 16/11/25 Вск 16:29:40 124516 13
Пидорасов, которые регулярно используют слова «очевидно»/«элементарно»/«тривиально»/etc, нужно пиздить. Иногда клоунада доходит до того, что пидоры даже не доказанные никем теоремы называют тривиальными. И неверные тоже.
Аноним 17/11/25 Пнд 00:23:48 124519 14
>>124516
А доказательство оставлю вам на дом!
Аноним 17/11/25 Пнд 00:34:47 124520 15
>>124516
Очевидный пример элементарного неосиляторства, доказательство этого факта тривиально.
Аноним 17/11/25 Пнд 00:44:52 124521 16
Screenshot-952.png 38Кб, 836x113
836x113
>>124516
Да, именно так. Разве что "элементарный" и "тривиальный" могут иметь технический смысл. В остальных случаях - сразу в ебучку.
Еще проигрываю с оборота "очевидно, потому что...". Нет уж либо очевидно без всяких причин, либо уже нихуя не очевидно.
На пикче задача 8-2 с решением >>124390 хоть и всем похуй.
Аноним 17/11/25 Пнд 02:00:19 124522 17
>>124513
Чмонь, ты собираешься "1/2" раскладывать? Может тебе подсказку какую дать или сразу лучше решение?

>надо думать... с исходным вычислением должно быть понятно
Думать это не твое и ты хуйню несешь как всегда.
Аноним 17/11/25 Пнд 02:02:25 124523 18
>>124514
>для второго нужно только немного повозиться из-за того, что строго говоря мы работаем с обобщенными функциями
Т.е. мы получили диффур с которого начинали только он еще и в обобщенных функциях. Красота. Но похоже действительно не нужно ничего кроме (дохуя теории по обобщенным функциям и прочему функану) всего лишь.
>>124515
>проследить, в каких функциональных пространствах мы работаем
Что то не припомню чтобы ты своим клювом про это вскукарекнул в тот раз. Хотя может и было такое, не уверен.
Аноним 17/11/25 Пнд 02:03:36 124524 19
LX75ugTKEKSj9D6[...].webp 26Кб, 349x642
349x642
>>124515
>это на самом деле мало что меняет
О нет, чмоня, это как говорится меняет все. Не важно что было два года назад, после того как я принес вожделенную ссылку ты показал себя. Не мог найти t. Не мог понять какую поверхность задает дельта-функция. Начал нести бред про обозначения. Ты либо полный ретард, либо старательно отыгрываешь роль. В общем то разницы нет.
Аноним 17/11/25 Пнд 02:06:02 124525 20
7b947685f96d561[...].jpg 16Кб, 300x200
300x200
>>124515
>просто для гиперболического уравнения в стандартной метрике удобней производить преобразование Фурье по пространственным переменным (отдельно от временной переменной)
Когда долбоеба спросили про один метод, но он решил что другой лучше (потому что ему рассказывали только его, а первый он тупо не понял) и два года теперь кукарекает про неосиляторов.
Аноним 17/11/25 Пнд 02:07:49 124526 21
image.png 5Кб, 629x90
629x90
Тупорылый долбоеб не понимает что вообще стоит за словами "метод решения" или "техника", поэтому ему так смешно от словосочетания "джедайские техники" и все что он способен высрать
> это преобразование Фурье кукареку
Точно так же можно было увидеть знак плюс и спиздануть
> да это же арифметика
и искренне не понимать почему тебя посылают нахуй.

При этом вообще похуй какое уравнение волновое, эллиптическое или еще какое хуическое. При условии что ты сможешь придумать как применить данный метод к нему.
Я два года назад решил начать для разминки с ОДУ:
1) $f'' + \omega_0^2 f = 0$
2) делаем ПФ: $-\omega^2\phi + \omega_0^2\phi = 0$
3) "решаем": $\phi = c(\omega)\delta(\omega^2-\omega_0^2)$
4) обратное ПФ: $f = c_1 e^{i\omega_0t} + c_2 e^{-i\omega_0t}$

Главная проблема тут с шагом 3). Нужно его доказательство. Желательно в максимально общем виде. Пик так же релейтед.
И "сделать ПФ" тут не вариант, надеюсь даже до тупорылого петуха-чмошника сможет дойти в этот раз почему.

После этого можно было бы перейти к КГ и может даже $\epsilon$-prescription или еще к каким обобщениям, но даже на этом этапе приключилось столько анальной клоунады, что петух-чмошник до сих пор никак не подошьется.
Аноним 17/11/25 Пнд 02:22:49 124527 22
>>124521
надо думать, что для $\sigma,\tau \in G_i$ следует вычислить $(\sigma\tau)\Pi$ (по указанной там формуле), откуда получится формула для $a(\sigma\tau)$. для неё посмотреть, когда она имеет вид $a(\sigma) + a(\tau)$ в указанном фактор-кольце
Аноним 17/11/25 Пнд 02:40:07 124528 23
>>124526
>Нужно его доказательство. Желательно в максимально общем виде.
во-первых, если тебе нужно доказательство чего-либо в каком-либо «общем» виде, следует строго сформулировать утверждение, которое доказывается, в т.ч. что именно ты понимаешь под «общим» видом. фразы про «обычные функции» здесь употреблять не стоит (иначе и доказательство будет не строгим)

во-вторых, те же 2 года назад тебе принесли два разных доказательства. бери какое нравится (понятно, правдоподобно, “является вариантом”, что угодно), тебя никто ни к чему не принуждает

если ты на ответы тебе умеешь реагировать только в виде визгов и срачей (многолетних), плодотворного обсуждения наверно ожидать не стоит. я во всяком случае из этого обсуждения удаляюсь, мне надоело
Аноним 17/11/25 Пнд 02:49:21 124529 24
>>124524
>понять какую поверхность задает дельта-функция.
что он несёт...
Аноним 17/11/25 Пнд 03:00:50 124530 25
>>124521
О, ебался с алгТЧ в своё время. Миллиард теорем, формул и выражений, а в итоге для моего конкретного случая ничего подходящего так и не нашлось.
Аноним 17/11/25 Пнд 15:35:01 124536 26
image 32Кб, 882x597
882x597
image 35Кб, 910x614
910x614
>>29047 (OP)
мучает вопрос: почему множество натуральных чисел считается равномощным множеству всех чётных, кратных трём, четырём, квадратам и т.д.
На примере квадратов: я понимаю, что их можно соотнести таким образом, что каждое натуральное число из первого множетсва будет соотнесенно с соответствующим квадратом из второго.
Но можно ведь сделать и подругому: взять все квадраты из первого множетсва и соотнести со всеми элементами второго. И тогда, в множестве натуральных чисел останется бесконечное колитчество элементов не соотнесённых с элементами из множества квадратов.
Аноним 17/11/25 Пнд 15:37:57 124538 27
image 39Кб, 1078x645
1078x645
>>124536
блин, только сейчас заметил, что на второй картине, я продублировал квадраты в подмножетсво неквадратов, извинюсь
Аноним 17/11/25 Пнд 15:52:44 124539 28
>>124536
>натуральных чисел считается равномощным множеству всех чётных, кратных трём, четырём, квадратам
не считается, а является
можно построить биекцию
удобно строить справа налево, не из $\mathbb N$, а на него: $2n \mapsto n$, $n^2 \mapsto n$, и т.д.
Аноним 17/11/25 Пнд 16:09:56 124540 29
А множества всех квадратов и всех прямоугольников равномощны? Интуитивно хочется сказать, что нет, ведь содержание понятия "квадрат" больше, чем понятия "прямоугольник", а, по правилу из формальной логики для гуманитариев, объём понятия обратно пропорционален содержанию: у "кв" он меньше чем у "п-ка". Но мощность множества это другое
Аноним 17/11/25 Пнд 16:16:34 124541 30
Аноним 17/11/25 Пнд 16:53:04 124543 31
>>124536
>мучает вопрос: почему множество натуральных чисел считается равномощным множеству всех чётных, кратных трём, четырём, квадратам и т.д.
А как ты потом будешь оправдывать занятия своей бесполезной деятельностью? А так, на ничем неподтвержденной фантазии можно и докторские степени защищать. Всё это наебалово и вред мышлению. Пошло всё с Кантора, которого раскритиковали многие великие современники и тот даже от такого расстройства слёг в дурку, а другие великие современники прониклись и приняли подобный подход. Узнай про парадокс Банаха-Тарского и шли всех, кто тебе такую равномощность будет подтверждать.
Аноним 17/11/25 Пнд 21:08:02 124549 32
>>124543
А как ты сейчас оправдываешь свои занятия?
Аноним 17/11/25 Пнд 22:24:13 124555 33
Screenshot-959.png 116Кб, 903x612
903x612
Пытаюсь разобраться в этой абсолютно пидорской терминологии. Правильно ли я понимаю что авторы по классике обосрались в первом же самом главном определении? Потому что если читать красное то ф-фигуры это множества. Но если читать зеленое то ф-фигуры это элементы этих множеств. И правильный вариант - зеленое.
Аноним 17/11/25 Пнд 22:55:55 124559 34
>>124555
обозначения понять трудно, но можно
1. имеется категория $\mathbb C$, объекты которой названы "фигурами" и обозначаются через $F$.
2. каждой фигуре $F$ сопоставляется множество $X(F)$ (я бы обозначил его через $X_F$, но здесь так). множество $X(F)$ названо "F-фигурой". набор множеств $\{X(F)\}_{F \in \mathcal C}$ обозначен через $X$
3. для каждого морфизма $F \to F'$ задано отображение $X(F) \to X(F')$, которое названо "правым действием" и удовлетворяет некоторым свойствам; свойства записаны для произвольного элемента $\sigma$ множества $X(F)$
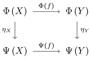
4. далее вместо $\sigma \in X(F)$ автор хочет писать $F \dashrightarrow^\sigma X$ (расположить $\sigma$ над пунктирной стрелкой мне уже не удаётся)
5. кроме того, вместо $\sigma \in X(F)$ автор также хочет писать $\sigma \in_F X$
6. автор хочет называть множество $X(F)$ "контейнером на уровне $F$"
Аноним 17/11/25 Пнд 23:19:46 124565 35
>>124559
Ты знаком с этой теорией вообще или судишь по одной картинке?
Аноним 17/11/25 Пнд 23:56:20 124568 36
>>124565
не ведаю, о какой теории там идёт речь. я прочёл текст на картинке
Аноним 17/11/25 Пнд 23:59:07 124569 37
>>124549
А ты уточни какие?
Аноним 18/11/25 Втр 00:01:24 124570 38
Screenshot-960.png 145Кб, 939x725
939x725
>>124568
Т.е. из того что написано ты пришел к выводу что ф-фигура это множество, так?
Может следующая картинка сможет изменить твое мнение?
Аноним 18/11/25 Втр 00:06:10 124572 39
>>124555
>Но если читать зеленое то ф-фигуры это элементы этих множеств
Нет.
Аноним 18/11/25 Втр 00:12:28 124573 40
>>124570
моё мнение осталось прежним
в примере автор пишет про категорию с двумя фигурами: $V, L$, которым он сопоставляет два множества: $X(V) = \{a,b,c\}$ и $X(L) = \{\alpha, \beta, \gamma, \delta\}
Аноним 18/11/25 Втр 00:27:13 124574 41
>>124573
Есть "сущность" X на картинке и ее V-фигуры по твоему какие?
Аноним 18/11/25 Втр 00:27:52 124575 42
Аноним 18/11/25 Втр 00:39:54 124576 43
>>124574
$X$ есть множество $\{X(V), X(L)\}$
Аноним 18/11/25 Втр 00:43:11 124577 44
>>124576
Я не спрашивал что такое X, вопрос про его V-фигуры.
Аноним 18/11/25 Втр 00:49:46 124578 45
Аноним 18/11/25 Втр 00:54:00 124579 46
Аноним 18/11/25 Втр 01:04:49 124580 47
>>124527
Твое решение расходится с авторским. Надо было просто написать straightforward.
На самом деле я не знаю всей это терминологии, может и правда straightforward. Но забавно же?
Аноним 18/11/25 Втр 01:12:16 124581 48
>>124580
так это и есть straightforward: прямое вычисление, которое не требует использования никаких нетривиальных идей или отдельных теорем. просто вычисляешь отображение и смотришь, когда оно есть гомоморфизм

наверное. может, там что-то и спрятано (но вряд ли)
Аноним 18/11/25 Втр 01:13:37 124582 49
Аноним 18/11/25 Втр 01:17:23 124583 50
Аноним 18/11/25 Втр 01:42:28 124584 51
>>124579
Ошибки в тексте нет, ты неверно понял написанное. По-моему, ты не прочитал введение, потому что там очень доступно описана общая идея.
Аноним 18/11/25 Втр 01:50:27 124585 52
>>124584
Ты понимаешь что со своим психо-анализом нихуя не помогаешь? Может лучше прокомментируешь какие V-фигуры и L-фигуры содержит Х.
Аноним 18/11/25 Втр 01:58:00 124586 53
>>124585
Нет. Ты неверно понял начальные определения, я третий в треде, кто тебе это говорит. Поэтому продолжать бессмысленно.

Есть ощущение, что нас ждёт новая часть франшизы, "Петух-неосилятор: пучки наносят ответный удар".
Аноним 18/11/25 Втр 02:07:23 124587 54
>>124586
>Ты неверно понял начальные определения
>Поэтому объяснять что то бессмысленно
Ну хз, может в тред заглянет еще кто-нибудь кто не полный чмошник.
Аноним 18/11/25 Втр 10:59:54 124589 55
>>124587
Да, было бы славно, потому что твоя анальная клоунада уже наскучила.
Аноним 18/11/25 Втр 18:35:48 124593 56
Как соотносятся между собой мощности множества путей из (0, 0, 0) в (1, 0, 0) и множества гладких путей между этими же точками?
Аноним 19/11/25 Срд 00:43:06 124597 57
>>124593
И там и там континуум скорее всего.
Аноним 19/11/25 Срд 02:15:18 124599 58
>>124528
Чмонь, ты как стареющая рок-звезда уже хуй знает какой раз уходишь, да только все опять свой кукарекающий клюв высовываешь.
>следует строго сформулировать
Ты не понимаешь что такое "открытый вопрос". Он приглашает к дискуссии. Но только не тупорылых чмошников, тупорылым чмошникам нигде не рады.
>2 года назад тебе принесли два разных доказательства
>И "сделать ПФ" тут не вариант, надеюсь даже до тупорылого петуха-чмошника сможет дойти в этот раз почему
О боги, неужели петуху-чмошнику удалось удивить меня в очередной раз.
Относительно другого доказательства которое другой анон принес из Владимирова, то оно 1) только частный случай - $x^nf(x)=0$, что лучше чем ничего но мало 2) на классе D'

>>124529
Воистину ретард.

PS Вот тебе разложение "1/2" как ты просил:
$ 1(x) = \int_{-\infty}^{+\infty}\delta(x-y)\,dy $
$ "1/2"(x) = \int_0^{+\infty}\delta(x-y)\,dy $
Аноним 19/11/25 Срд 02:45:04 124600 59
>>124599
>Вот тебе разложение "1/2" как ты просил
>...
Ты сам понимаешь, до какой степени ты дегенерат?
Аноним 19/11/25 Срд 02:58:39 124601 60
>>124600
Если тебе что то тут не понятно, то это исключительно от того что ты сам тупой еблан.
Аноним 19/11/25 Срд 10:16:56 124602 61
>>124599
>Он приглашает к дискуссии
мне кажется, твоё поведение дискуссией трудно назвать
да и приглашением тоже с натяжкой

>только частный случай - xnf(x)=0
а тебе что было надо? как бы то ни было, распространить данное доказательство на то, что тебе нужно, или хотя бы внятно спросить про место, в котором у тебя загвоздка, это проблема только твоего неосиляторства

>Вот тебе разложение "1/2" как ты просил:
у меня здесь вопросов нет, лол
может быть, тебе не стоит тратить года на учебник, который ответ на все твои вопросы, а почитать просто любой
Аноним 19/11/25 Срд 10:17:37 124603 62
>>124602
>распространить
невозможность распространить
Аноним 19/11/25 Срд 10:18:05 124604 63
>>124602
>тратить года на учебник
на поиск учебника
Аноним 19/11/25 Срд 18:06:20 124612 64
Я возненавидел математику... Подскажите как вы боритесь с выгоранием?
Аноним 19/11/25 Срд 18:52:44 124614 65
>>124612
Всю жизнь ненавидел, теперь полюбил и вкатываюсь
мимо скуф
Аноним 20/11/25 Чтв 02:35:32 124623 66
>>124536
$n \rightarrow n, n \in \mathbb{N}^2$
$m^2 \rightarrow n, m \in \mathbb{N}$
Аноним 20/11/25 Чтв 02:41:23 124624 67
>>124602
> а тебе что было надо?
1) строгое доказательство факта >>124526
2) применение этого равенства к решению диффуров
И как видишь, чмоня, его можно применить даже к решению ОДУ, так что вся твоя анальная клоунада про то что ты единственный в мире кто знает что такое волновое уравнение (хоть и никак не можешь найти t) не имеет никакого отношения к чему либо.

> у меня здесь вопросов нет, лол
Тогда у меня есть пара вопросов:
Ты хочешь сказать в этих формулах где то ошибка? Где же?
Ладно, знаю ты ни за что не ответишь на такой вопрос, ведь придется признавать что обосрался. Или нас ожидает вторая часть трагикомедии "в поисках пропавшего t с петухом-чмошником".
Напомню, в переводе с петушиного ты спросил: если можно разложить единицу на базис из дельта-функций, то какой же смысл у "половины" этого разложения.
И суть твоего высера в том что такое никак невозможно и поэтому "разложение не разложение" (что я заранее предвидел)
Разложение на дельта-функции тебе за три дня удалось нагуглить. А вот как правильно в них буквы расставить тебе уже нагуглить не получится никак.
> я извинюсь за всё, что говорил (и не говорил) тебе, если ты это сделаешь, я обещаю
Ну что, чмонь, где мои извинения?

>>124603
>>124604
> как же его корёжит
Аноним 20/11/25 Чтв 02:47:12 124625 68
>>124623
Ебло
$n \rightarrow n_j, n \in \mathbb{N}^2$
$m^2 \rightarrow n_{j+1}, m \in \mathbb{N}$
$j \neq j+1, \forall j \in \mathbb{N}
Аноним 20/11/25 Чтв 02:47:42 124626 69
>>124623
Ебло
$n \rightarrow n_j, n \in \mathbb{N}^2$
$m^2 \rightarrow n_{j+1}, m \in \mathbb{N}$
$j \neq j+1, \forall j \in \mathbb{N}$
Аноним 20/11/25 Чтв 09:11:29 124627 70
>>29047 (OP)
Математики доказали абсолютную формулу?
Аноним 20/11/25 Чтв 10:05:37 124628 71
>>124624
>1) строгое доказательство факта >>124526
если говорить строго, то и твой "факт" с самого начала сфорумлирован не строго (никаких "обычных" функций в строгом смысле нет); доказательство, которое тебе принесли, вполне отвечало уровню строгости, на котором вопрос тобой был задан
(помнится, изначально он и задан-то толком не был: ты просто принёс картинку с формулами, записанными от руки, без каких-либо пояснений, а затем начал срач)
если ты не мог восполнить недостающие детали сам, тебе следовало бы внятно (я повторяюсь) и ясно о них и спрашивать. а не вот это вот, что ты развёл

>что ты единственный в мире кто знает что такое волновое уравнение
ты не знаешь

>Ладно, знаю ты ни за что не ответишь на такой вопрос
ты знаешь, а я и в самом деле не буду отвечать. мне надоело. тебя ничего там не смущает, да и хер с тобой. совсем недавно ты не мог поверить, как синус попал в $\mathcal S'$

>"разложение не разложение"
эти формулы, которые ты имел в виду (в одной из них выше ты не можешь найти ошибку), ни в коем случае нельзя называть "разложением", в особенности - называть их "разложением по базису"
во всяком случае, если мы говорим про математику (где термин "разложение по базису" имеет вполне конкретный смысл). за физический жаргон я спорить не стану.

>где мои извинения?
ты же не сделал то, что тебя просили. о том, что ты там имел в виду, я сумел догадаться раньше сам
Аноним 20/11/25 Чтв 20:49:04 124630 72
Я не могу блять. Я не понимаю математику.
Хотел поботать теорию чисел, ибо она единственная меня привлекала. В каком-то треде советовали Нестеренко с его учебником, типа он самый лёгкий и даже конченный идиот с ним управится. Ну, я начал читать. Я дошел до несчастной пятой главы и я НИХУЯ НЕ ПОНИМАЮ. Сука, нихуя и все тут. Гнев, порожденный фрустрацией распирает меня блять. Я не знаю, что мне делать.
Аноним 20/11/25 Чтв 21:59:38 124633 73
>>124630
Попробуй понять, что именно тебе не понятно, и потом задать вопрос именно про это, а не просто жаловаться, что тебе ничего не понятно.
Аноним 20/11/25 Чтв 22:04:56 124634 74
>>124633
Проблемы начались с функции Мёбиуса и дальше катились как снежный ком. Я уже и не могу разобрать, что конкретно мне непонятно. Кажется, что непонятно именно все.
Аноним 20/11/25 Чтв 22:27:12 124635 75
>>124630
>он самый лёгкий и даже конченный идиот с ним управится
Когда кто то так говорит вероятность сто процентов что пидор который советует книгу даже ее не открывал.
>Я дошел до несчастной пятой главы
Можно на это посмотреть с положительной стороны - ты осилил целых четыре главы.

У Борчердса есть курс лекций для андерградов по теории чисел. Правда он бывает скипает доказательства если они слишком нудные. Может тебе зайдет.
Еще можешь Майкла Пена глянуть какие-нибудь ролики. Он все разжевывает прямо до запятой, может быть очень полезно глянуть.
Аноним 20/11/25 Чтв 23:26:36 124636 76
>>29047 (OP)
могу ли я стать математиком если я красивый?
Аноним 20/11/25 Чтв 23:39:31 124637 77
>>124636
Если ты хотя бы на четверть такой же красивый, как Саша Кузнецов, то шансы есть
Аноним 21/11/25 Птн 00:58:45 124638 78
>>124634
>>124633
Кажется, понял. Мне тяжело думать. У меня проблемы с абстрактным мышлением и конкретно пониманием модулей. Я не могу доказать даже самое простое утверждение, я не понимаю теорию групп вообще. Это сверх меня, слишком абстрактно. Я не понимаю даже школьную КТО. Может, мне стоит бросить математику и заняться чем попроще?
Аноним 21/11/25 Птн 02:21:38 124639 79
>>124628
>а не вот это вот, что ты развёл
Чмонь, да подшей ты уже разорванную сральню. Сколько можно то.

>>что ты единственный в мире кто знает что такое волновое уравнение
>ты не знаешь
Поражает каким образом ты это вывел из собственной неспособности найти t в КГ. При этом ты сам же поскрипывая согласился что КГ можно считать волновым уравнением.

>совсем недавно ты не мог поверить, как синус попал в S′
Не было такого. Я даже написал что меня удивило и это совсем не то что
>синус попал в S′
а чуть более тонкий момент.

>тебя ничего там не смущает
>в одной из них выше ты не можешь найти ошибку
Потому что она исключительно в твоей голове. Как обычно.

>я сумел догадаться раньше сам
Чмоня в очередной раз привирает - сумел ввести запрос в гугол. Все-таки есть небольшая разница. Интересно где ты нашел это и какой ресурс можно еще добавить в список мест где тебе в штаны срут, учитывая
>эти формулы ... ни в коем случае нельзя называть "разложением", в особенности - называть их "разложением по базису"
А там наверняка делают ровно это.
Аноним 21/11/25 Птн 08:34:52 124640 80
>>124639
> При этом ты сам же поскрипывая согласился что КГ можно считать волновым уравнением.
только в отдельных случаях и с явными оговорками

>Не было такого.
Ага, конечно
кстати, синус это одномерная функция, как ты её написал на пространстве минковского (или что ты там якобы имел в виду, ты так и не рассказал), ты не уточнил. короче, у тебя серьёзная проблема с формулировками

>Потому что она исключительно в твоей голове
просто ты не понимаешь, что там написано. как обычно

>А там наверняка делают ровно это.
я не видел ни одного ресурса, где твои формулы называют «разложением по базису». я сумел догадаться, что ты имеешь в виду, погуглив. и вообще: не надо думать, что если кому-то приходится прилагать усилия, чтобы понять твои формулировки, то это говорит о твоей крутости и неполноценности собеседника. на самом деле скорее наоборот
Аноним 21/11/25 Птн 09:45:43 124641 81
Я правильно понимаю, что основная причина интереса к функторам точным слева/справа это то, что они сохраняют пределы/копределы (ну и аналогичное утверждение для контравариантных)? Или есть ещё какой-то смысл? (типа любая пара сопряженных функторов автоматически даёт нам точные слева/справа).
Аноним 21/11/25 Птн 10:07:08 124642 82
>>124641
А их изучают отдельно?

точные (справа/слева) функторы — это важная часть гомологической алгебры (зачем нужна гомологическая алгебра, наверно, понятно)

особо важные функторы, такие как $\mathrm Hom$, являются таковыми
Аноним 21/11/25 Птн 10:15:50 124643 83
>>124642
Это чатжпт что ли? Не ответ вообще (важные потому что "это важная часть"). Так и вопрос про то, почему важная часть.
>особо важные функторы, такие как Hom
То же самое, не ответ. Если бы нас интересовали хом функторы и то, как другие на них похожи, мы бы говорили про представимость.
Аноним 21/11/25 Птн 11:07:51 124644 84
>>124641
>Я правильно понимаю, что основная причина интереса к функторам точным слева/справа это то, что они сохраняют пределы/копределы (ну и аналогичное утверждение для контравариантных)?
Вобщем если кратко, то: да. С нлаба:
>A functor between finitely complete categories is called left exact (or flat) if it preserves finite limits. Dually, a functor between finitely cocomplete categories is called right exact if it preserves finite colimits.

Короче по теоркату и даже гомологической алгебре сразу на нкатлаб, на двоще тут никого знающих не осталось. Только вот такие >>124642 с ответами в стиле "тебя это ебать не должно, я сам-то не знаю но всё равно налью бесполезной воды чтобы потешить своё чсв".
Аноним 21/11/25 Птн 11:10:59 124645 85
>>124643
>почему важная часть.
потому что точные последовательности - это основной инструмент в гомологической алгебре, важный для всего
Аноним 21/11/25 Птн 11:51:57 124646 86
>>124644
>если кратко, то: да. С нлаба
Ты принес определение (по крайней мере то, как нлаб определяет), а не мотивацию, дебил. Как >>124642 >>124645 говорит, причина интереса к точным функторам это их роль в гомологической алгебре и конкретно то, как они взаимодействуют с точными последовательностями, что нлаб, нахуй, пишет буквально до и после цитируемого тобой отрывка.
>>124643
Для достаточно хороших абелевых категорий, любой аддитивный точный слева функтор, сохраняющий любые пределы (а не только конечные), естественно изоморфен Хом-функтору. Аналогично для точных справа, копределов и тензорного произведения.
Кроме того, думаю, что анон назвал прежде всего Хом, потому что действительно важные точные слева/справа функторы это именно Хом и тензорное произведение, производные функторы которых это центральные объекты гомологической алгебры. Если ты в ответ на это начнёшь ныть, что "а почему действительно важные", "а почему центральные", "а зачем вообще гомологическая алгебра", то во-первых, это вопросы отличные от "почему важны точные функторы", а во-вторых, нахуй тебе вообще точные функторы, если ты их в деле никогда не видел?
Аноним 21/11/25 Птн 12:33:31 124647 87
Петух-неосилятор и ебучие стрелочки
Аноним 21/11/25 Птн 13:57:10 124648 88
7n2H7NVM4M.jpg 22Кб, 420x312
420x312
Объясните шутку.
Аноним 21/11/25 Птн 17:19:24 124649 89
>>124646
>Если ты в ответ на это начнёшь ныть, что "а почему действительно важные", "а почему центральные", "а зачем вообще гомологическая алгебра"
Но если анону захочется спросить, то почему бы не спросить? Ведь не бывает плохих вопросов. Или бывают?
И почему бы не ответить, если тебе есть что отвечать? В крайнем случае у тебя всегда есть "план Б" - не отвечать ничего.
>а во-вторых, нахуй тебе вообще точные функторы, если ты их в деле никогда не видел?
- Зачем нужен X?
- Ты нихуя не понимаешь, сначала изучи Х как следует
Аноним 21/11/25 Птн 17:34:30 124650 90
Аноним 21/11/25 Птн 17:57:29 124651 91
Что делать, если не могу осилить даже 1 семестр 1 курса мехмата?
Аноним 21/11/25 Птн 18:03:01 124652 92
>>124649
>Но если анону захочется спросить, то почему бы не спросить?
Пусть тогда спрашивает их, а не "почему интересны точные функторы" и на вполне разумный ответ ("они нужны для гомологической алгебры") начинать ныть про чатжпт и "важно потому что важная часть". Тем более что какой-нибудь нлаб (и подавляющее большинство учебников, где это понятие возникает) дает абсолютно этот же ответ.
>Ведь не бывает плохих вопросов. Или бывают?
Бывают, но к теме это отношения не имеет, так как "зачем нужны точные функторы", конечно, не плохой вопрос.
>И почему бы не ответить, если тебе есть что отвечать?
"Нужны для гомологической алгебры" и "достаточно хорошие точные слева функторы это то же, что Хом" считается за "есть, что отвечать", или нет?
>Зачем нужен X?
Зачем нужны точные функторы уже ответили. Ответ "потому что они сохраняют конечные (ко)пределы" это как раз хуйня, потому что это не мотивация ни исторически, ни содержательно (а почему важно, что (ко)пределы сохраняют? а зачем это нужно? где это вообще возникает?).
>Ты нихуя не понимаешь, сначала изучи Х как следует
Заметь, что я не предложил изучать Х (точные функторы), а задаться вопросом, нахуя человеку нужно изучать Х (тем более в настолько абстрактной формулировке, как "функторы сохраняющие (ко)пределы"), если он этот Х в природе/практике/деле никогда не встречал, и разумный ответ, указывающий на основное приложение Х и основной пример Х, его не устраивает, а что бы его устроило он не уточняет.
Аноним 21/11/25 Птн 18:05:07 124653 93
>>124651
Вот кстати пример очередного плохого вопроса.
Аноним 21/11/25 Птн 18:27:19 124654 94
>>124653
И что в нем плохого?
Аноним 21/11/25 Птн 19:45:16 124656 95
>>124651
Бросать. Если у тебя с этим плохо, то дальше будет еще хуже.
Аноним 21/11/25 Птн 19:58:20 124657 96
Screenshot-962.png 25Кб, 780x111
780x111
Screenshot-961.png 36Кб, 791x135
791x135
Вот еще вам покушать принес.
C никак не может быть доменом CSet-морфизма, потому что это не CSet. Просто надо читать не то что написано, а то что подразумевалось - よ(С).
Так же как и определение F-фигур >>124555, хоть мне и никто не верит пидорасы.
Я всю ночь нахуй не мог заснуть, проворачивал в голове какие там где морфизмы. Ну хоть чуть получше лемму Йонеды стал понимать.
И вишенка на торте - эта теорема идет до главы
> 2 Representable C-sets and Yoneda lemma

Я весь интернет облазил в поисках дополнительной информации. И нет буквально нихуя - никто не использует такую терминологию.
Удалось найти только несколько человек которые рекомендуют этот very readable высер, потому что очевидно его даже не открывали. И еще несколько человек которые пытались это читать:
http://angg.twu.net/genericfigures.html
In 2009 I tried to read the book "Generic Figures and Their Glueings" (Reyes/Reyes/Zolfaghari, 2004, Polimetrica), but somewhere around p.40 (?) I got stuck - I remember vaguely not being able to resolve some ambiguities in the notation - and I gave up...

https://math.stackexchange.com/questions/4675784/if-fy-to-x-is-a-mono-in-textsfset-mathbbcop-then-f-factors-u
I find it slightly confusing that RRZ seem to use the same notation for objects in C and in SetCop

https://old.reddit.com/r/haskell/comments/9lm2vm/what_is_the_intuitive_appeal_of_the_contravariant/
And Reyes and Reyes is just a damn mess; it might help parsing if they did things like mentioning what category they're working in from time to time.
Also, is there some better place to learn this subject in this brilliantly conceived way (toposes through graph theory) than the horrifying Reyes and Reyes?


Присоединяюсь к последнему вопросу - есть ли альтернативы с похожим подходом?

PS еще есть видосы от MathProofsable по теме, маловато, но без них я бы вообще кукухой поехал.
Аноним 21/11/25 Птн 21:58:27 124658 97
>>124657
Эта книжка для тараканов, там даже по выбранной нотации это легко понять. Тем не менее, ты её не осилил. Кто ты после этого?
Аноним 21/11/25 Птн 22:02:55 124659 98
>>124658
>Кто ты после этого?
Ебырь твоей мамки
Аноним 21/11/25 Птн 23:13:57 124661 99
В одном из интервью Савватеев сказал:
>Первый этаж математики — это абстракция числа как такового. Это идея о том, что существуют отдельно взятые предметы, и мы можем посчитать, сколько их. Такова первая ступень математики, которую, конечно, проходят все. Хотя, если верить Аурэлю Фоссу — автору книги «Сущность математики», на земле до сих пор остались некие сумеречные народы, которые для счета птиц и чумов, к примеру, используют разные числительные. Они не понимают, как можно считать разные предметы, используя одну систему. Значит, эти народности еще не вышли на первый «этаж математики». А все цивилизованные народы давно на нем стоят. Второй этаж математики обусловлен появлением неизвестных — x, y, z и других. Появляются такие задачи, для решения которых нужно обозначить хоть что-то за x и дальше «выкрутиться» через решение уравнения. В более сложных ситуациях возникают системы уравнений с двумя неизвестными, с тремя и так далее — когда вы занимаетесь большой наукой, будет столько неизвестных, сколько вам нужно. На втором этаже вы спокойно ориентируетесь с неизвестными, применяете формулы сокращенного умножения, разность квадратов, бином Ньютона. В принципе, взойти на этот этаж достаточно легко. Третий этаж — это исследование операций над цифрами и буквами. Плюс, минус, умножить, разделить, возвести в степень; возникает абстрактное понятие группа, кольцо, поле, модуль и так далее. Этими абстрактными понятиями оперирует вся современная математика. Если вы смогли их освоить, то я вас поздравляю, можно идти на мехмат и пытаться хотя бы первые два года на нем учиться.
>Четвертый этаж — это гомологии и когомологии, с которыми я сейчас пытаюсь разобраться. А пятый этаж — это категории. Но в них я ничего не понимаю, и, наверное, еще долго не пойму.
Значит ли это, что средний матачер математичнее Савватеева?
Аноним 22/11/25 Суб 00:58:59 124662 100
>>124661
>Савватеев сказал
Не математика
Аноним 22/11/25 Суб 02:17:35 124663 101
>>124640
>только в отдельных случаях и с явными оговорками
В данном случае вообще без разницы - КГ или волновое без дополнительных членов. Напомню при этом ты заявил
>в случае волнового уравнения диффур получается сам собой, потому как это уравнение является гиперболическим (опять неизвестные для тебя слова, что ты будешь делать) и преобразование Фурье на нём делается не по всем переменным
что говорит о твоем полном непонимании джедайских техник над которыми ты два года потешался.
>кстати, синус это одномерная функция, как ты её написал на пространстве минковского
Джедайские техники наносят ответный удар прямо по мелкочмошному петуху. Ты чо угараешь?

>просто ты не понимаешь, что там написано. как обычно
Проекции чмони, не первые и не последние.
>я сумел догадаться, что ты имеешь в виду, погуглив
Лол

>>124643
>Это чатжпт что ли? Не ответ вообще (важные потому что "это важная часть"). Так и вопрос про то, почему важная часть.
О... еще кто то познал радость общения с мелкочмошным дауном. И прочими ебанатами "хорошее свойство потому что хорошо".
Аноним 22/11/25 Суб 03:37:13 124664 102
Аноним 22/11/25 Суб 12:50:44 124665 103
>>124652
>Ответ "потому что они сохраняют конечные (ко)пределы" это как раз хуйня, потому что это не мотивация ни исторически
"Исторически" это что-то из рязряда школьной математики. Сейчас в чистой математике 99.999% ничего не используется и не мотивируется на "исторической" основе. Всё развивается и перетекает в другие области, обрастая там новыми, и нередко лучшими, идеями и интерпретациями. Там добрая половина тулкита теорката и гомологической алгебры пришла из того что считали какую-нибудь специфичную спектралку или производные функторы, кого теперь ебёт.
Так что тут твой аргумент вообще ни о чём.
>ни содержательно (а почему важно, что (ко)пределы сохраняют? а зачем это нужно? где это вообще возникает?)
Ну то есть ты студентота если не формально то по знаниям, что и требовалось доказать. Где возникает и зачем нужно сохранение пределов, я ебал какие тут "математики" собрались...
Аноним 22/11/25 Суб 14:01:18 124666 104
Аноним 22/11/25 Суб 14:48:08 124667 105
>>124665
>Сейчас в чистой математике 99.999% ничего не используется и не мотивируется на "исторической" основе
Прикольно.
>Где возникает и зачем нужно сохранение пределов
И сейчас ты мне расскажешь, кого, как, когда и для чего волновала (или волнует) теория функторов между произвольными полными категориями сохраняющих произвольные конечные пределы, исключая мотивацию "сохранять пределы это важное/хорошое свойство", которое мы все тут уже обосрали, так?
Аноним 22/11/25 Суб 14:54:04 124668 106
>>124665
И на всякий случай: это очевидно, что в природе полно важных функторов, которые сохраняют конечные (ко)пределы, и любой с ними сталкивался. Не очевидно, что кому-то (кроме чистых категорщиков) должно быть не поебать на свойство "сохраняет конечные (ко)пределы" само по себе.
Аноним 22/11/25 Суб 20:11:34 124671 107
>>29047 (OP)
Балтика Тройка 80 рублей, как теперь науку двигать?
Аноним 22/11/25 Суб 20:22:08 124672 108
Аноним 22/11/25 Суб 21:39:34 124673 109
>>124661
> А пятый этаж — это категории.

А я думал, что категории - это наоборот основы математики, подобно теории множеств, только там функции вместо множеств.
Аноним 22/11/25 Суб 23:13:32 124675 110
>>124673
Для кого-то это основы, а для кого-то - пятый, потенциально непостижимый этаж. Если у тебя хорошо с X, это не значит, что у всех хорошо с X. Будь благодарен, не знаю, генам или Богу смотря во что ты веришь за это.
Аноним 23/11/25 Вск 02:23:12 124680 111
>>29047 (OP)
Всем привет. Я сейчас встретился с таким предложением: пусть даны две последовательности с разными пределами. В таком случае, они могут иметь лишь конечное число общих членов.

Подскажите, в каком направлении двигаться, чтобы доказать это?
Аноним 23/11/25 Вск 02:38:41 124681 112
>>124680
Подпоследовательности сходящейся последовательности сходятся к тому же пределу.
Аноним 23/11/25 Вск 03:17:30 124682 113
>>124673
Они в любом случае проще теорий когомологий во всём своём многообразии, там чёрт ногу сломит. Даже если inf-категории включать.
Аноним 23/11/25 Вск 03:23:01 124683 114
>>124680
Если пределы конечные (т.е. $\lim_{x \to n}$ с некоторым $n$), то тут все ясно.
Если нет, то обратное твоему утверждение можно записать как $\lim_{n \to \infty} x_n = \lim_{m \to \infty} x_m$, т.е. бесконечное число членов одной последовательности равно другой. И, следовательно, две последовательности равны.
Наверное так, если что напутал, поправьте меня
Аноним 23/11/25 Вск 03:31:41 124684 115
>>124683
>пределы конечные
Что ты несешь?
>бесконечное число членов одной последовательности равно другой. И, следовательно, две последовательности равны.
Последовательности (0,1,1,1,...) и (1,1,1,1,...) по-твоему равны?
Аноним 23/11/25 Вск 10:00:05 124686 116
>>124680
От обратного:
Пусть есть последовательность $\{x_n\}$ и $\{y_n\}$ такие, что
- $\lim_{n \to \infty} x_n = a$
- $\lim_{n \to \infty} y_n = b$
причем $a \neq b$. В таком случае положим $A = \max(a,b)$ и $B = \min(a,b)$. Возьмем окрестность от $A$ такую, что в неё не войдет $B$. Значит, в эту окрестность, за исключением конечного числа членов последовательности, войдет бесконечное число членов последовательности. Но если количество общих элементов бесконечно, то за пределами окрестности их бесконечное количество, что не так.
Аноним 23/11/25 Вск 11:43:42 124688 117
>>124684
Ты, видимо, умом не блещещь, раз тебе все расписывать надо. Ну ладно, бывает.
Смотри, запись эта означает, что $n=1, 2, 3, 4...$ и так до бесконечности.

>Последовательности (0,1,1,1,...) и (1,1,1,1,...) по-твоему равны?
Это $n-m \to \infty$. Я думал, для каждого очевидно, что я имел ввиду.
Аноним 23/11/25 Вск 11:55:03 124689 118
Алсо, речь шла про разные пределы, так что последовательности (0,1,1,1...1,n) и (0,1,1,1...1,k) подходили бы лучше.
Аноним 23/11/25 Вск 14:07:31 124693 119
>>124688
>запись эта означает
Запись "$\lim_{x \to n}$ и выражение "конечный предел" нихуя не означают.
>Это n−m→∞
Что ты несешь?
>>124689
>про разные пределы, так что последовательности (0,1,1,1...1,n) и (0,1,1,1...1,k) подходили бы лучше
Что значит "(0,1,1,1...1,n)"? Какой индекс у "$n$"? Какие по-твоему пределы у этих последовательностей? В лучшем случае ты имел в виду "(0,1,1,...,1,n,n,n,...)" и снова высрешь, что "всем очевидно", что твоя уебищная запись должна значить.
Аноним 23/11/25 Вск 15:08:35 124694 120
Лень разбирать всю вашу хуйню, но ответить "Что ты несешь?" тому, кто удосужился отозваться на твою просьбу, было грубо. Так что иди нахуй, придурок. Не отвечайте таким ебланам
мимо
Аноним 23/11/25 Вск 15:30:26 124695 121
>>124693
>тому, кто удосужился отозваться на твою просьбу
Это не моя просьба, я мимопроходил, у которого сгорело от долбоебов, которые отвечают какую-то тупую хуйню.
Кстати, иди нахуй.
Аноним 23/11/25 Вск 15:30:57 124696 122
Аноним 23/11/25 Вск 18:17:38 124697 123
>>124693
>нихуя не означают
Если приемник не принимает, то это не проблема радиостанции.

>В лучшем случае ты имел в виду "(0,1,1,...,1,n,n,n,...)"
Даже в этой записи видно, что кол-во одинаковых членов конечно, ибо единичек не может быть бесконечное количество, ибо тогда эта запись не имеет смысла.
Аноним 23/11/25 Вск 18:58:48 124698 124
>>124697
>что кол-во одинаковых членов конечно
Ебаный ты дебил, ты вообще понимаешь, что тебе говорят, или нет? У тебя какие-то отклонения в развитии?
>Если приемник не принимает, то это не проблема радиостанции.
Мне искренне жаль, что ты видимо даже не только не в состоянии осознать, насколько выражение "если пределы конечные (т.е. lim x → n с некоторым n)" это тупая, бессмысленная хуйня, но видимо еще и уверен, что ты понимаешь матан в объеме первых нескольких лекций в достаточной степени, чтобы кого-то поучать.
Аноним 23/11/25 Вск 19:03:37 124699 125
>>124698
>Ебаный ты дебил, ты вообще понимаешь, что тебе говорят, или нет? У тебя какие-то отклонения в развитии?
Финита ля комедия, как грыца. Пердак твой разбросало конечно знатно. Собрать не забудь.

>это тупая, бессмысленная хуйня
Перечитай "Если приемник не принимает, то это не проблема радиостанции" еще $n+1$ раз, а потом пиши.
Аноним 23/11/25 Вск 19:39:52 124700 126
>>124699
Перечитай ""если пределы конечные (т.е. lim x → n с некоторым n)" это тупая, бессмысленная хуйня" еще несколько раз, открой учебник по матану, осиль главу про последовательности, и выпилься от осознания собственной никчемности, молю тебя.
Аноним 23/11/25 Вск 19:48:46 124701 127
>>124700
Если ты, школьник-дегенерат, не понял написанного, то иди спать, завтра в школу.
Аноним 23/11/25 Вск 20:44:34 124702 128
Screenshot-964.png 35Кб, 796x195
796x195
Screenshot-965.png 21Кб, 820x176
820x176
>>124661
Какие нахуй категории среднему матачеру, там мозгов как у гулюшки. Если два числа в столбик сложит не обосравшись то считай уже успех.

>>124657
Продолжаю наблюдения.
Интересно кто-нибудь из местных долбоебов дохуя знающих категории слышал про терминологию Лавира в которой морфизмы из А так же называются фигуры формы А. И вот я думал могут ли эти две терминологии состыковаться и как, о каких морфизмах идет тогда речь. И вот я понял F-фигуре через вложение Йонеды соответствует морфизм из よ(F).
И тут же я нахожу пикрелейтед.
Ну что еще какой-нибудь тупорылый хуесос хочет мне еще подоказывать что F-фигуры это множества X(F) а не их элементы?
Аноним 23/11/25 Вск 20:50:28 124703 129
>>124702
Средний матачер, спок, завтра в школу.
Аноним 23/11/25 Вск 21:27:45 124704 130
А среди студентов-математиков много додиков, которых в школе унижали, и они теперь на весь мир злые и выёбываются своими понахватанными "знаниями" (реплая самим себе на анонимном пидорском форуме), хотя ничего в профессиональном плане не достигли и не достигнут?..
Аноним 23/11/25 Вск 22:16:17 124705 131
>>124704
>студентов
Почему именно студенты? Разве не может условный 11-классник, пролистав Винберга с Зоричем и посмотрев пару-тройку лекций на Ютубе получать всех с ебалом смагжака?
Аноним 24/11/25 Пнд 00:20:04 124706 132
>>124704
>>124705
Наоборот самые в жопу обиженные это препы математики. Самая большая концентрация терминальных чмошников именно на математических кафедрах. Ведь они видят себя в рядах великих Риманов и Гроетендиков, а на деле обычные училки. Причем хуевые. От этого у них постоянная фрустрация.
Аноним 24/11/25 Пнд 02:04:16 124707 133
>>124705
>пролистав Винберга с Зоричем и посмотрев пару-тройку лекций на Ютубе
Это уже больше чем большинство посетителей этой доски осилило.
Аноним 24/11/25 Пнд 07:02:34 124709 134
Не знаю про препов, но тут на доске концентрация чем-то обиженных прямо зашкаливает.
Аноним 24/11/25 Пнд 12:33:45 124710 135
>>124709
Потому, что пиво подорожало
Аноним 24/11/25 Пнд 13:33:39 124711 136
>>124709
Следует помнить про то, что средний двачер довольно туповат. Это частично относится и к матачу.
Однако, я уже не раз натыкаюсь в разделе /б/ на людей, которые даже самые сложные учебники по непростым дисциплинам "на изи" осиливают за пару дней. Хочется получше изучить это явление, но данных пока маловато.
Аноним 24/11/25 Пнд 13:52:35 124712 137
>>124711
Нет ничего невозможного, если ты пиздобол.
Аноним 25/11/25 Втр 02:30:03 124713 138
>>124664
Мелкочмошная петушила окончательно повержена мощью джедайских техник.
Аноним 25/11/25 Втр 11:55:04 124714 139
>>29047 (OP)
Сосети ли вы глицин? Или чай с мятой пьете? Что употреблять кроме лсд для нормализации мозговой активности?
Аноним 25/11/25 Втр 14:43:33 124715 140
>>124714
Я сосу только хуи.
Аноним 25/11/25 Втр 16:13:38 124716 141
>>124715
для бабы это нормально
Аноним 25/11/25 Втр 16:42:55 124717 142
>>124716
Гомофоб не может быть математиком.
Аноним 25/11/25 Втр 16:53:03 124718 143
>>124717
поэтому мы здесь
Аноним 26/11/25 Срд 08:37:01 124719 144
Есть ли какое-то понятие которое бы измеряло, насколько копроизведение отличается от свободного объекта на дизъюнктном объединении?
Аноним 26/11/25 Срд 08:59:46 124720 145
Я сейчас обнаружил, что в математике есть такой вид лукавства, а точнее пиздежа, что кодирование определённого корпуса знаний, которые принято называть основаниями математики, с помощью какой-либо формальной аксиоматической системы, как правило это теория множеств, но может быть, например, и теория категорий, - это и есть основания математики, в то время как это именно что способ их изложить в виде формальной аксиоматической системы. При этом сами так называемые основания математики в явном виде вообще нигде не высказываются и не обсуждаются. Скорее всего, в других разделах похожая ситуация, но я туда не погружался.
Аноним 26/11/25 Срд 10:15:59 124721 146
>>124719
Если $U$ это забывающий функтор, $F$ свободный, $A_i$ это объекты нашей категории, $S:=\coprod U(A_i)$, то можно взять ядро морфизма $F(S) \to \coprod A_i$.
Аноним 26/11/25 Срд 10:34:58 124722 147
>>124721
Тоже думал о чём-то таком, но со стрелкой в другую сторону и коядром. Я так понимаю, это не особо полезная штука?
Аноним 26/11/25 Срд 10:58:17 124723 148
>>124722
Для абелевых категорий, чтобы посмотреть, насколько объект далек от свободного, имеет смысл смотреть на свободные резольвенты. Если ты работаешь в абелевой категории, то $F(S)$ дает первый член свободной резольвенты для копроизведения. Свободные резольветы, мне кажется, относительно полезны. Я не категорщик, но насколько интересно смотреть именно на разницу между копроизведением и дизъюнктным объединением в контексте более общих категорий, мне не понятно, так что я склонен сказать, что не очень полезно, но может быть интересно как "toy example" для более интересных вещей.
Аноним 26/11/25 Срд 11:35:49 124724 149
Как не фрустрировать при занятии математикой?
Аноним 26/11/25 Срд 12:06:14 124725 150
>>124720
>основаниями
>формальной аксиоматической системы
>теория категорий
Теоркат с "основаниями" и "формальными аксиоматическими системами" связывают только научпоперы и погромисты, кем из них будешь?
>но я туда не погружался.
Да ты никуда не погружался.
Аноним 26/11/25 Срд 13:15:40 124726 151
Вы отвечали на вопрос:

Зачем поступать в университет, когда в ютубе есть все лекции, уроки и семинары по любой университетской теме на любых языках? Более того в гугле есть все возможные пособия по изучению математики. Зачем же вы тогда поступали?
Аноним 26/11/25 Срд 13:16:43 124727 152
>>124724
Заниматься по ютубу. Как только ловишь себя на фрустрации, перематываешь к моменту где перестал усваивать информацию.
Аноним 26/11/25 Срд 14:06:50 124728 153
>>124726
>Зачем же вы тогда поступали?
мамка заставила
Аноним 26/11/25 Срд 14:08:11 124729 154
>>124725
Воеводский был научпопер или погромист?
мимо
Аноним 26/11/25 Срд 14:59:02 124730 155
Аноним 26/11/25 Срд 17:27:17 124731 156
>>124730
Услышал тебя, родной
Аноним 26/11/25 Срд 17:34:40 124732 157
>>124726
>Зачем поступать в университет, когда в ютубе есть все лекции, уроки и семинары по любой университетской теме на любых языках?
Когда я учился нихуя не было. Но можешь не переживать - с рашкованской хунтой выбирать больше не придется снова.
Аноним 26/11/25 Срд 17:35:26 124733 158
image 32Кб, 411x424
411x424
Так и знал, что я самый тупой. Так ладно, 3+4+5+6=60, кажется это мне ничего не даёт. Чему равна 3, чему равна 1??
Аноним 26/11/25 Срд 17:48:09 124734 159
>>124732
Баба лера, угомон
Аноним 26/11/25 Срд 18:01:34 124735 160
Аноним 26/11/25 Срд 18:31:28 124736 161
>>124734
Как только у ютуба перестанут "сервера деградировать".
Аноним 26/11/25 Срд 22:12:25 124737 162
Теперь вместо этих ваших гамалогий будете изучать как бабу правильно на свиданку сводить. Вот это ор будет когда додиков аутистов начнут выпизживать за неприлежность в семьеведении.
Аноним 26/11/25 Срд 23:31:21 124738 163
>>124737
>как бабу правильно на свиданку сводить.
щас бы время и деньги на тупых пезд тратить
Аноним 27/11/25 Чтв 18:03:37 124739 164
>>124738
В армейке тебя пидорасину научат баб любить.
Аноним 27/11/25 Чтв 18:43:43 124740 165
>>124739
>В армейке
а где лучшая школа жизни, там или на зоне? Может начать с зоны, хотя потом в армию не возьмут, что за несправедливость?
Аноним 27/11/25 Чтв 19:22:10 124741 166
1625138384258.png 174Кб, 645x235
645x235
Ну пикрилу армейка не помешала Филдса получить.
А Гротыч в лагере для интернированных в детстве сидел, считай матёрый зек
Аноним 27/11/25 Чтв 22:27:12 124742 167
>>124741
У всех признанных математиков есть какая-то закономерность. Они все если не красивые, то хотя бы имеют не отталкивающую внешность. На правах всратана заявляю - тут есть какая-то связь.
Аноним 27/11/25 Чтв 23:54:58 124743 168
>>124742
>если не красивые
Что значит если? Математики всегда всратые
Аноним 28/11/25 Птн 10:31:02 124744 169
не математик, но интересует классификация. правильно понимаю, что у нематематиков в учебных заведениях в курсе "линейная алгебра" на самом деле смесь аналитической геометрии и линейной алгебры?
Аноним 28/11/25 Птн 13:10:11 124745 170
>>124744
В учебных заведениях надо изучать семьеведение, православие и духовность, историю (правильную), ну и китайский язык еще можно. Все остальное бесовщина заморская.
Аноним 28/11/25 Птн 13:13:11 124746 171
>>124745
все так, нужно изучать полезное, а математика не полезное
Аноним 28/11/25 Птн 16:10:06 124747 172
>>124746
Более того, она вредна, т.к. среди математиков много гомосексуалистов
Аноним 28/11/25 Птн 16:37:50 124748 173
>>124747
Примеры кроме Белоснежки будут?
Аноним 28/11/25 Птн 16:38:57 124749 174
>>124747
Это само собой, мои знакомые-математики от всей этой унылой математической фигни только в долбежке в зад и находят утешение.
Аноним 28/11/25 Птн 17:09:55 124750 175
176433595140454[...].jpg 43Кб, 680x558
680x558
Помогите решить(((
Аноним 28/11/25 Птн 17:28:39 124751 176
3821.jpg 11Кб, 156x198
156x198
Тест на математика:
Сколько будет 2+2×2?
Аноним 28/11/25 Птн 17:48:50 124752 177
Аноним 28/11/25 Птн 18:16:58 124753 178
images.jpeg 19Кб, 356x561
356x561
Аноним 28/11/25 Птн 18:17:34 124754 179
>>124752
Да это понятно как раз, я не мог сообразить, как печеньку посчитать. Спасибо!
Аноним 28/11/25 Птн 18:39:08 124755 180
>>124748
Хз кто такая Белоснежка. Ну, Колмогоров, П.С. Александров, Урысон.
И ещё тысячи, просто они не палятся, т.к. умные в отличие от пидорасни с радужными флагами.
+ ещё есть forever alon-ы, не замеченные вообще в каких-либо связях с женщинами/мужчинами, по причине всё того же подавленного гомосексуализтма
Аноним 28/11/25 Птн 18:43:21 124756 181
Если ребёнка вместо очевидного "фигуры равны" учить говорить "фигуры конгруэнтны", то у него ломается психика и он с большой вероятностью вырастет г.
А кто автор учебников, в которых слово "конгруэнтность" используется? Колмогоров. Всё сходится.
Если бы эти учебники не отменили, сейчас Россия была бы столицей лгбт (запрещённая в РФ организация, осуждаем и призераем её)
Аноним 28/11/25 Птн 19:54:58 124757 182
>>124755
>Колмогоров, П.С. Александров, Урысон.
либераший пиздежь
Аноним 28/11/25 Птн 20:32:26 124758 183
>>124757
Не говори так, Маша Гессен не может пиздеть
Аноним 28/11/25 Птн 20:34:13 124759 184
>>124744
У нас в курсе "аналитическая геометрия" была смесь аналитической геометрии и линейной алгебры (определители, формула Бине-Коши и прочее), а уже в курсе "линейной алгебры" давали основы линейной алгебры.
Аноним 28/11/25 Птн 21:11:36 124760 185
>>124756
Ты пытаешься залезть в философскую в самом хуёвом смысле этого слова тему. Ты путаешь отношения равенства и отношение эквивалентности, по русски, отношения "такой же" и "тот же самый". Приведу простой пример. Я достаю из кармана монету в пять рублей и прячу её в карман. А затем опять достаю из кармана монету пять рублей. Так не бывает, но в моём примере эти монеты абсолютно идентичны, абсолютно совпадают по свойствам. В чём же разница между если бы я доставал "такую же" монету и "ту же самую" монету? Очень простая разница, в первом случае у меня было бы 10 рублей, а во втором пять.

И чтобы вот в этом философском споре не участвовать, люди придумывают своё какое-то своё, третье отношение конгруэнтности.
Аноним 28/11/25 Птн 21:51:09 124761 186
>>124760
В случае отношения равенства ты можешь достать только ту же самую монету, а вот для более слабых отношений эквивалентности это могут быть другие, даже в иной валюте и с иным номиналом.
Аноним 28/11/25 Птн 21:59:12 124762 187
>>124761
Ты абсолютно прав, и я не хочу копать глубже.
Аноним 29/11/25 Суб 12:19:30 124765 188
Если в категории существует свободный объект, то получается любой другой объект в этой категории это фактор свободного? И это в любой категории так?
Аноним 29/11/25 Суб 13:37:40 124766 189
>>124389
Потому что Гротендик - это литералли история успеха любого матачера. Неуверенный чмоня в начале и ебырь-террорист в конце.
"Как я объясняю в книге «Жатвы и посевы», приехав в Париж в 1948 году в возрасте двадцати лет, я обнаружил, что все мои старшие товарищи по группе Бурбаки, а также многие из моих одноклассников чуть старше меня, гораздо более одарённые и блестящие, чем я сам, настолько, что год или два я даже сомневался, не выбрал ли я неправильный путь. Оглядываясь назад, я понимаю, что именно определённые черты моего характера не делали меня таким блестящим, как некоторые, а скорее упрямо медлительным, граничащим с неуклюжестью. Мне было настолько трудно принять учёбу, не понимая её, и не понимая по-своему, что именно эти очевидные недостатки, так сказать, «подтолкнули» меня к работе и видению, намного превосходящим всё, о чём я мог мечтать или воображать в начале. И в то же время мои ресурсы умножились так, что я чувствую себя невероятно, даже после моего ухода из математического мира в 1970 году."
Взял и перевел отсюда https://csg.igrothendieck.org/quotes/
Аноним 29/11/25 Суб 14:26:17 124767 190
>>124766
Чет не впечатляет
Аноним 29/11/25 Суб 14:49:08 124768 191
>>124767
Для местных неосиляторов коупинг мощнейший.
Аноним 29/11/25 Суб 18:29:46 124769 192
>>29047 (OP)
ИИ-модель DeepseekMath-V2 достигла уровня золотой медали на Международной математической олимпиаде

Китайский стартап DeepSeek представил новую ИИ-модель DeepseekMath-V2, которая показывает впечатляющие результаты при решении сложных математических задач. Алгоритм справился с многими заданиями Международной математической олимпиады (IMO 2025) и Китайской математической олимпиады (CMO 2024), показав при этом результат на уровене золотой медали.
Аноним 29/11/25 Суб 21:11:11 124770 193
>>124769
+1 аргумент к тому мнению, что олимпиадная математика - фигня без задач, имеющая мало отношения к математике академической
Аноним 29/11/25 Суб 21:44:33 124771 194
>>124770
Вся олимпиадная движуха, не только математическая, это просто те самые тесты IQ, только немного более продвинутые. Сложность там разве что в том, чтобы не объебаться где-то в цепочке рассуждений по невнимательности. Действительно толковые без проблем показывают в таких вещах очень хорошие результаты, но обратное не верно, и к серьёзным задачам это всё никакого отношения не имеет, конечно.
Аноним 29/11/25 Суб 22:08:57 124772 195
>>124766
>Мне было настолько трудно принять учёбу, не понимая её, и не понимая по-своему, что именно эти очевидные недостатки, так сказать, «подтолкнули» меня к работе и видению, намного превосходящим всё, о чём я мог мечтать или воображать в начале.
Двачую. Та причина, по которой в школьные годы математика мне давалась значительно лучше физики: в математике надо доказывать каждый шаг в рассуждениях, а в физике, когда ты задаёшь учителю вопросы, намекая на логические пробелы, он говорит: "Заткнись и считай!"
Аноним 01/12/25 Пнд 01:46:29 124773 196
IMG-7ce746836cb[...].jpg 197Кб, 1600x900
1600x900
Анон, отец 3классника просит помощи. Как бы ты решил данное умножение? Я действительно не понимаю, это же простое умножение в столбик, так почему подбор цифр не даёт результат?
Аноним 01/12/25 Пнд 02:00:34 124774 197
Аноны, что делать?
Математика - красивый предмет, особенно абстрактные области, но я ее не понимаю. Абсолютно. Я не понимаю даже, что такое факторгруппы, что такое классы смежности и т.д., а это самые основы. Для меня это все лишь просто разные сущности со своими свойствами. Я не вижу каких-то очевидностей или связей, как видят их другие. Я даже не понимаю интуитивно, как другие, что такое -морфизы. Или вышеупомянутые факторгруппы. Но я хочу изучать эти области. Но у меня нет способностей. Анон, что мне делать?
Аноним 01/12/25 Пнд 02:50:45 124775 198
>>124773
Возьми первое, $421\cdot a\,b$. Ты знаешь, что $421\cdot a$ должно заканчиваться на 3, что возможно только если $a=3$. Ты знаешь, что $421\cdot a\, b$ должно заканчиваться на 6, что возможно только если $b=6$. Значит, $a\,b=36$.
Аноним 01/12/25 Пнд 09:10:48 124776 199
>>124773
Ты предал Родину, в Германии ебут в рот тебя
Аноним 01/12/25 Пнд 09:23:55 124777 200
>>124774

В математике нет красоты.

Просто стоит, наверное, побольше медитировать над этими объектами, придумывать примеры, на бумажке рисовать, пробовать решать задачи, передоказывать утверждения, повторяя в голове/на бумажке нить рассуждений и не подглядывая в книгу.

А ещё стоит возвращаться почаще к главам, которые ты уже читал — так связи между вещами в голове и образуются.

Способности на таком начальном уровне почти несущественны — на самом деле, абсолютное большинство людей можно обучить абсолютному большинству навыков хотя бы до entry-level, просто иногда нужно потратить больше времени и усилий, а иногда меньше.

А ещё не стоит пытаться прыгнуть выше головы, конечно. Если не даётся книжка, может, недостаёт пререквизитов — значит, нужно поискать другую, с теми темами, которых недостаёт. Может быть, у тебя проблемы с темами, которые ты перечислил, потому, что ты в совсем базовых вещах неуверенно себя чувствуешь — не знаю, например, операции над множествами тебя с толку сбивают.

Нужно долбить эти книги, как зимой ворона говно, чувак, и всё получится — а если не всё, то хотя бы что-то. Удачи!
Аноним 01/12/25 Пнд 09:29:20 124778 201
>>124774
>Я даже не понимаю интуитивно, как другие, что такое -морфизы.
Репорт за троллинг тупостью
Аноним 01/12/25 Пнд 09:38:43 124779 202
>>124777
>В математике нет красоты.
Если, например, теорема Нётер, лемма Йонеды или сферы Милнора это не красиво, то что такое вообще красота, лол
Аноним 01/12/25 Пнд 11:52:12 124780 203
>>124774
>классы смежности
Тебе понятно, что такое класс смежности подгруппы nZ в Z?
>просто разные сущности со своими свойствами
Они только это и есть.
>такое -морфизы
Морфизм это то что удовлетворяет определению морфизма. Все "интуитивные объяснения" морфизмов которые тебе давали или которые ты найдёшь это просто определение немного другими словами. "Понять", что такое морфизмы, это просто привыкнуть к ним в достаточной степени, чтобы пользоваться их базовыми свойствами особо не думая.
Аноним 01/12/25 Пнд 12:19:20 124781 204
>>124780
>"Понять", что такое морфизмы, это просто привыкнуть к ним
Это копиумная мантра, которую повторяют те, кто так и не набрался интуиции. Этакий лайфхак - взять и переопределить, что такое интуиция.
Тоже так думал в период своего пиздючества, когда был студентотой, даже буквально повторял эту фразу студентам когда в преподавал в аспирантуре.
Аноним 01/12/25 Пнд 12:36:25 124782 205
>>124781
Тогда тебе не составит труда рассказать, какой интуитивный смысл морфизмов, который не является описанием определения немного другими словами, так?
Аноним 01/12/25 Пнд 13:01:09 124783 206
>>124781
Искренне не понимаю, как вообще можно применять слово интуиция конкретно к морфизмам. Это же элементарная и очень естественная вещь, как множество или поверхность, какие вообще тут нужны интуиции и зачем?
Аноним 01/12/25 Пнд 13:12:13 124784 207
Screenshot-966.png 87Кб, 909x303
909x303
>>124782
>интуитивный смысл морфизмов
Морфизм это фигура же. Читай >>124555>>124702
На кукарекания тупых ебанашек внимания не обращай.
Вот вам еще пик т.н.
>Учебник по категориям для школьников
от Лавира покушать
Аноним 01/12/25 Пнд 13:13:46 124785 208
>>124780
>класс смежности подгруппы nZ в Z?
Ну, это когда каждый элемент из Z слева умножается на n $\in$ Z. Как какой-то лектор говорил, "пробегает". Так?
Аноним 01/12/25 Пнд 16:19:05 124786 209
Сможет ли человек без таланта окончить мехмат МГУ на "хорошо", если смог туда поступить? Там вроде огромный поток, и должно быть попроще, чем в загонах для олимпиадников вроде мкн спбгу?
Аноним 01/12/25 Пнд 16:26:31 124787 210
>>124786
Не знаю.
Вроде говорят, что после первой сессии 90% просиживающих штаны выпинывают на мороз.
С другой стороны, если ты поступил, то закончить и понять весь материал курса для тебя точно не будет проблемой.
Аноним 01/12/25 Пнд 18:35:44 124789 211
>>124787
Просиживать штаны, откладывать до последнего и т.д. и в средневузе опасно
> если ты поступил, то закончить и понять весь материал курса для тебя точно не будет проблемой
Это радует. С одной стороны, у меня сложилось убеждение, что среднему человеку без проблем со здоровьем головы достаточно учить всё вовремя, постепенно, регулярно, и он окончит почти любую специальность в любом вузе. А если не аутист и с людьми умеет взаимодействовать, то и кандидата получит.
С другой стороны, когда вижу всякие обсуждения гомологий и т.д, становится страхово - а вдруг, сколько бы ни старался, не получится понять из-за недостатка интеллекта, и выпизднут курса с 3-го
01/12/25 Пнд 19:23:05 124790 212
>>29047 (OP)
Зачем если спрашивают Знающие им не нужонр ?
Аноним 01/12/25 Пнд 19:57:07 124791 213
image.png 190Кб, 335x335
335x335
>>124789
> когда вижу всякие обсуждения гомологий и т.д, становится страхово
Пикрил их вообще не понимает, но математиком-же стал. Если с группами и кольцами все ок, то не бойся.
Аноним 01/12/25 Пнд 20:21:07 124792 214
>>124791
Приматы тоже математики, ЧСХ?
Аноним 01/12/25 Пнд 20:25:50 124793 215
>>124791
Да это клоун ебаный кринжовый, а не математик. Позорит сообщество
Аноним 01/12/25 Пнд 20:36:54 124795 216
>>124792
А что в этом характерного?

>>124793
Искренне не понимаю, почему против него все ополчились. Ну да, ведет себя иногда "крижово", и что с того? В Бога верит? Пусть верит. Шутит несмешно? Пусть шутит.
Или вы хотите, чтобы были единственно верные математики - старые деды в костьюмах и с усами?
Аноним 01/12/25 Пнд 20:50:09 124796 217
>>124795
он не является математиком хотя бы потому, что не сделал ни одной математической работы. не надо называть его математиком
Аноним 01/12/25 Пнд 20:55:09 124797 218
>>124796
Что, в твоем поминании, математическая работа? Сколько надо выполнить математических работ для того, чтобы стать математиком? Есть ли в твоей системе ранжирование работ от ерунды до вИна? И если да, то какие критерии?
Аноним 01/12/25 Пнд 21:07:30 124798 219
>>124796
Докторскую он как-то защитил всё же
Инбифо
>теория игр
>не математика
Аноним 01/12/25 Пнд 21:08:12 124799 220
>>124797
в математической работе должна быть сформулирована и доказана теорема
Аноним 01/12/25 Пнд 21:09:48 124800 221
>>124798
погугли отзыв Шаня на эту докторскую (и ответы савватеева на его критику - у них в жж была занимательная дискуссия)
Аноним 01/12/25 Пнд 21:10:14 124801 222
Аноним 01/12/25 Пнд 21:11:09 124802 223
>>124795
Что Сказать Хотел
Аноним 01/12/25 Пнд 21:12:19 124803 224
>>124799
>в математической работе должна быть сформулирована и доказана теорема
Все равно будут петушки вроде тебя, орущие на каждого неугодного НИ МАТЕМАТИК!!!!!

Особенно порвало с
>Позорит сообщество
А тебе какое дело? Ты в этом сообществе что-ли)? Ну спасибо хоть не написал "позорит НАШЕ сообщество"
мимо
Аноним 01/12/25 Пнд 21:16:11 124804 225
>>124803
Савватеев - не математик
Аноним 01/12/25 Пнд 21:18:15 124805 226
>>124804
Ты тоже. Что дальше?
Аноним 01/12/25 Пнд 21:19:39 124806 227
Аноним 01/12/25 Пнд 21:22:36 124807 228
>>124805
я - это буковки на мониторе
ты - петух, зачем-то взявшийся агрессивно защищать савватеева
савватеев - не математик

какие ещё вопросы?
Аноним 01/12/25 Пнд 21:23:35 124808 229
>>124805
Это была теорема. Анон ее доказал и доказательство опубликовал на дваче.
Аноним 01/12/25 Пнд 21:25:28 124809 230
>>124807
printf("Савватееев - математик\n");
Аноним 01/12/25 Пнд 21:26:45 124810 231
>>124809
тараканами запахло
Аноним 01/12/25 Пнд 21:28:39 124811 232
ого, а тут срач. Обоссал всех на всякий случай.
Аноним 01/12/25 Пнд 21:29:24 124812 233
>>124810
Маняматики живут в тараканниках, программисты в особняках. Думайте обосраться.
Аноним 01/12/25 Пнд 21:31:50 124813 234
>>124807
>я - это буковки на мониторе
Чтож ты сразу не сказал, что бот? Бототред, получается?

>ты - петух, зачем-то взявшийся агрессивно защищать савватеева
Посмотри в зеркало. Ты - петух, зачем-то взявшийся агрессивно поливать савватеева говном

>савватеев - не математик
И вообще, а кто ты такой, чтобы судить, кто математик, а кто - нет? Это тебе не /ph/, тут школьники со своими шизоопределениями могут пойти нахуй.

>>124808
В таком случае я докажу обратное.
Доказательство: он доктор навук.
inb4 это ничего не значит
Аноним 01/12/25 Пнд 21:39:52 124814 235
>>124813
>это ничего не значит
как аккуратно заметил один умный человек (скажем так), после его защиты это стало значить немного меньше, чем до

доктора наук, как видно, бывают разные
Аноним 01/12/25 Пнд 21:41:07 124815 236
>>124814
>как аккуратно заметил один умный человек
И что же это за человек такой?
Аноним 01/12/25 Пнд 21:42:52 124816 237
>>124815
поищи в жж у Савватеева, где его диссертация обсуждается
Аноним 01/12/25 Пнд 21:46:55 124817 238
>>124816
Это тот, который тоже не математик?
Аноним 01/12/25 Пнд 21:48:31 124818 239
>>124795
> Или вы хотите, чтобы были единственно верные математики - старые деды в костьюмах и с усами?
Вот вроде похуй на мнение быдла, но всё же хочется, чтобы у обывателей слово математик ассоциировалось не с образом Савватеева
> В Бога верит? Пусть верит.
А он реально говорил, что т. Гёделя о неполноте доказывают существование Бога? Тогда он просто тупой, вера тут ни при чём
>>124803
> Особенно порвало
Зашивайся
Аноним 01/12/25 Пнд 21:50:32 124819 240
>>124818
>Вот вроде похуй на мнение быдла, но всё же хочется, чтобы у обывателей слово математик ассоциировалось не с образом Савватеева
Он с ним и не ассоциируется. Всегда веселили такие борцы, которые считают своим долгом бороться на поле, на котором их никто не ждет и в котором они даже не прописаны.
Аноним 01/12/25 Пнд 22:37:10 124820 241
>>124819
> Он с ним и не ассоциируется
Пц ты тупой. Это единственный "математик" которого они знают, т.к. занимается ебаным научпопом
Аноним 01/12/25 Пнд 22:37:13 124821 242
>>124800
Спасибо, интересно. Шень там писал
>Прежде всего, мне кажется, что разделение математики на первый и второй сорт по областям бессмысленно и запутывает дело. Более разумно говорить о делении на работы по математике (где основной результат в доказательстве теорем) и работ по её применению (где основной результат - в новых изделиях, программах, открытиях в других науках, доходе и пр.)
Это действительно имеет смысл, но всё же прикладная математика это скорее математика, чем нет
Аноним 01/12/25 Пнд 22:56:19 124822 243
>>124820
Сам опрос проводил?
Аноним 01/12/25 Пнд 22:56:53 124823 244
>>124821
>Прежде всего, мне кажется, что разделение математики на первый и второй сорт по областям бессмысленно и запутывает дело
Не математика
Аноним 02/12/25 Втр 05:19:48 124824 245
>>124823
опять на связь выходишь, мудила?
Аноним 02/12/25 Втр 11:46:12 124827 246
Пусть у нас есть линейный функционал (или даже полилинейная форма, не обязательно знакопеременная) на векторном пр-ве. Обычно вводят тензорное пр-ие которое все формы сажает в градуированную алгебру, и аналогично внешнее пр-ие для знакопеременных форм.
Но ведь если формы это стрелки в поле, то ведь можно же и просто ввести умножение двух форм которое индуцируется умножением в поле? Скажем, если $\alpha, \beta: V \rightarrow k$, то для $v \in V$ определить $(\alpha \circ \beta) (v) = \alpha (v) \beta (v)$, где умножение справа это умножение в $k$. Это разве не вводит структуру кольца (и соответственно алгебры) на множестве форм (фиксированного ранга)?
Аноним 02/12/25 Втр 12:36:08 124828 247
>>124657
>>124555
Открыл, полистал. Я ничего про теорию топосов не знаю, поэтому мне не оценить, насколько важно и\или удобно вводить это именно так.
Но читается абсолютно по уебански, потому что это то что обычно называют обобщенными элементами. Сопоставление С-множества F-фигур объекту Х это просто вложение Йонеды, то есть функтор который отождествляет объект Х с функтором предпучка, представленного Х. Этот функтор предпучка каждому объекту F ставит в соответствие хомсеты из F в Х ("F-фигуры Х"). Вся остальная ебанина про действие это просто естественность квадрата в йонеде.
Отвратительное изложение, но я дальше этого параграфа не читал, и ещё раз, про теорию топосов ничего не знаю.
Аноним 02/12/25 Втр 12:42:59 124829 248
>>124827
Если я правильно понял, ты только что симметрическую алгебру.
Аноним 02/12/25 Втр 12:57:06 124830 249
>>124827
Вот это вот на каком курсе проходят?
Аноним 02/12/25 Втр 13:06:15 124831 250
>>124829
Это ты из-за того, что коммутативность умножения в поле будет унаследована?
Тогда у меня не связываются в голове понятия. Ведь симметрическая (и тензорная) алгебры это про то, как из двух элементов $\alpha, \beta: V \rightarrow k$ сделать новый элемент $(\alpha \otimes \beta): V \times V \rightarrow k$ какого-то нового векторного пр-ва $V' \otimes V'$. А у меня $(\alpha \circ \beta): V \rightarrow k$, то есть я же сижу в своём $V'$ и просто хочу ввести структуру кольца/алгебры (не градуированной, только для этого ранга).
И вообще, где почитать про это? На вики симметрическая алгебра описана для произвольного векторного пр-ва, а мне бы именно про пр-во линейных форм.

>>124830
На 1-ом, это линейная алгебра.
Аноним 02/12/25 Втр 13:13:10 124832 251
>>124827
Поэлементное произведение двух (поли)линейных форм не обязательно (поли)линейно. Возьми V=k, f(x)=ax, g(x)=bx.
Аноним 02/12/25 Втр 13:37:08 124833 252
>>124832
Действительно! Получается, нужно чтобы существовала $\gamma \in V'$ такая, чтобы для всех $v \in V$ было $(\alpha \circ \beta)(v) = \gamma (v)$. А если нету, то надо расширять, и тут наверное и приходим к (фактору по) тензорному пр-ию.
Получается что это условие равносильно тому, что $\gamma$ пропорциональна $\beta$ с коэффициентом $\alpha(v)$. Поскольку $\gamma$ должна быть фиксирована выбором $\alpha$ и $\beta$, то от $v$ она никак не должна зависеть, то есть $\alpha(v)=const=0$.
То есть вот это утверждение
>Поэлементное произведение двух (поли)линейных форм не обязательно (поли)линейно.
На самом деле есть
>Поэлементное произведение двух (поли)линейных форм НИКОГДА не (поли)линейно (если формы нетривиальны).
Теперь всё верно?
Аноним 02/12/25 Втр 13:53:42 124834 253
>>124827
поточечное проивзедение полилинейных форм не является обязательно полилинейным

пример - пусть $\alpha = \beta$ обе суть стандартное скалярное проивзедение на $\mathbb R^2$
Аноним 02/12/25 Втр 14:02:28 124835 254
>>124834
Да, видимо так, разобрался. Было бы круто, если бы это хотя бы как упражнение в учебниках давали (не сомневаюсь, что где-то есть, но я в своих не нашёл).
Аноним 02/12/25 Втр 14:16:00 124836 255
>>124833
>Теперь всё верно?
В доказательстве где-то есть пробел. Конкретно
>то от v она никак не должна зависеть
По-моему, это вообще не аргумент. Если бы это обоснование работало, то, мне кажется, доказательство бы работало над любым полем, но оно не работает.
Если k это поле характеристики отличной от 2, то поэлементное произведение двух полилинейных форм полилинейно если и только если одна из форм тривиальна, да. Если k это поле с двумя элементами, то $f^2 = f$ для любой нетривиальной полилиненой формы.
Аноним 02/12/25 Втр 14:34:55 124837 256
>>124836
>о-моему, это вообще не аргумент.
Я просто не стал все выкладки в координатах выписывать. У меня вышло условие на координаты формы $\gamma$.
>сли k это поле характеристики отличной от 2
Это да, там всегда что-то особенное. Я конечно пишу $k$ но в уме держу доброе и тёплое $\mathbb{R}$

А в контексте >>124831, есть смысл мне копать в симметрические алгебры? Если например хочется таки определить умножение поэлементно (уже с вложением пр-ва форм во что-то побольше)

А так спасибо аноны, люблю задавать вопросы но некому.
Аноним 02/12/25 Втр 14:49:17 124838 257
>>124837
>люблю задавать вопросы но некому
Ты автодидакт штоле? Без негатива, если что
Аноним 02/12/25 Втр 15:17:00 124839 258
>>124828
А ты что еще за хуй? В любом случае еще один анонимный иксперт посрамлен бессвязным высером от семейки Раесов.

>Сопоставление С-множества F-фигур объекту Х это просто вложение Йонеды
X это семейство множеств. Оно же CSet. Оно же предпучок в человеческой терминологии.
Далее по тексту они иногда используют оборот "объект X", но подразумевается объект в соответствующей категории CSet'ов/предпучков. Я даже специально не стал этот оборот использовать чтобы не сбивать анонимных икспертов с толку за зря (ведь им и так не легко).

Ну и далее у тебя соответственно бред по мотивам твоих познаний в тк.
Аноним 02/12/25 Втр 15:37:12 124840 259
>>124839
>А ты что еще за хуй?
Ты таблетки принять забыл? Попей водички, успокойся.
>X это семейство множеств. Оно же CSet. Оно же предпучок в человеческой терминологии.
>Далее по тексту они иногда используют оборот "объект X", но подразумевается объект в соответствующей категории CSet'ов/предпучков.
... и по лемме Йонеды функтор предпучка это то же самое, что просто объект Х в изначальной категории, который этот предпучок представляет. Соответственно их "фигуры" это и есть то, что называют обобщённый элемент.
Ты главное отвечаешь "хаха ещё один иксперт", а потом повторяешь то, что я сказал. Что и доказывает то, что ты плаваешь в определениях и про Йонеду только вчера узнал.
>Ну и далее у тебя соответственно бред
Всё, что я написал собственно по математике, в моём посте правильно (поскольку это всего лишь определение обобщенного элемента и интерпретация леммы Йонеды). По вкусовщине и моей оценки качества текста можно поспорить, да, но я два раза сказал, что я и топосы мимо.

Ты прежде чем катить бочку, хотя бы основы бы осилил.
Аноним 02/12/25 Втр 15:53:31 124841 260
Петух-неосилятор и ебучие стрелочки, как и было предсказано.
Аноним 02/12/25 Втр 15:58:34 124842 261
>>124840
>>А ты что еще за хуй?
>Ты таблетки принять забыл? Попей водички, успокойся.
Одибилевшая маня подорвалась на ровном месте от обычного вопроса и собственной тупости и включила режим маняпроекций (классика).

>что просто объект Х в изначальной категории
Нет никакой изначальной категории. X это уже предпучок. По определению.

>>124841
Мелкочмошное животное, это ты решило клюв высунуть?
Аноним 02/12/25 Втр 16:00:05 124843 262
>>124831
>На 1-ом, это линейная алгебра.
Отчисляться значит мне надо.
Аноним 02/12/25 Втр 16:04:07 124844 263
>>124837
>Если например хочется таки определить умножение поэлементно (уже с вложением пр-ва форм во что-то побольше)

Можно взять кольцо функций с операциями поэлементного сложения и умножения и рассмотреть в нём подкольцо, порождённое линейными формами. Получится кольцо полиномиальных функций. Но это всё совершенно тривиально.
Аноним 02/12/25 Втр 16:06:45 124845 264
>>124843
Не надо, в разных шарагах под линалом понимают не вполне одно и то же. Впрочем, в этом разобраться не так сложно, как ты думаешь
мимо
Аноним 02/12/25 Втр 16:11:39 124847 265
>>124844
Кстати, симметрическая алгебра будет сюръективно отображаться в полученную алгебру «полиномиальных функций».
>Но это всё совершенно тривиально.
Аноним 02/12/25 Втр 16:13:15 124848 266
>>124842
>Нет никакой изначальной категории.
Ты в детстве головой не ударялся?
Аноним 02/12/25 Втр 16:20:17 124849 267
>>124848
Ты ебаанат или как?
Аноним 02/12/25 Втр 16:24:58 124850 268
>>124849
Ты на вопрос ответь, вдруг я тут над скорбным главою угораю? Я бы этого не хотел, видит бог.
Аноним 02/12/25 Втр 16:31:01 124851 269
>>124850
Скорбный только тут только очередная ебанашка не способный высрать ничего по теме и переходящий на смишнявые как ему ущербному кажется "наводящие" вопросики.
Аноним 02/12/25 Втр 16:45:15 124852 270
>>124851
Ясно)) Придурок ебаный, открой абсолютно любую книжку, прочитай определение функтора и поясни, почему ты не пьёшь свои ёбаные таблетки, хуев ты кусок говна
Аноним 02/12/25 Втр 16:47:16 124853 271
>>124845
>>124843
Кстати, по этому поводу. Представим гипотетическую ситуацию.
Представим, что человек поступил в топовый матвуз, но ему там тяжело уже на 1-м курсе. Т.е. зазубрить и сдать зачёт он, конечно, может, но именно понять - нет. Что такому человеку делать - отчисляться или терпеть? Желательно к ответу прикладывать личную историю успеха.
Аноним 02/12/25 Втр 16:51:08 124854 272
>>124853
Со мной в шараге учился пацан буквально из села. У себя он был звездой без всякого сомнения, я даже не ёрничаю сейчас. В шараге он просто охуевал, жизнь к такому не готовила, но. Из всего нашего потока в большую науку ушёл именно он.
Аноним 02/12/25 Втр 16:56:54 124855 273
>>124853
https://mathoverflow.net/a/131060/285587
>As an undergraduate, I learned the Sylow theorems in my algebra classes but could never retain either the statement or proof of these theorems in memory except for short periods of time (and in particular, for the duration of an algebra exam).
Аноним 02/12/25 Втр 17:06:36 124856 274
>>124855
Сначала не понял, к чему это, но потом посмотрел авторство поста.
Аноним 02/12/25 Втр 17:16:37 124857 275
>>124855
Получается Теренс - неосилятор?
Аноним 02/12/25 Втр 17:27:57 124858 276
>>124857
Не получается. Со временем он понял, к чему это. Рома в своих лекциях (лол) рассказывал, что сначала вообще не понял смысл теорката. Мол, банальность какая-то, а потом как понял!
Аноним 02/12/25 Втр 17:32:40 124859 277
>>124852
Потешно, очередная ебанашка порвалась и предлагает почитать что то там из манямирка.

При том что я даже уже нормально (т.е. не как тупорылое уебище) расписал при чем тут вообще лемма Йонеды (которую согласно ее маня-проекциям я вчера увидел, лол) и обобщенные элементы.
>>124702
Но тупая ебанашка не читатель, тупая ебанашка это всегда писатель забористого бреда.

Только вместо термина "обобщенный элемент" я использовал термин "фигура". Но это одно и тоже
https://ncatlab.org/nlab/show/generalized+element
>One says this is a generalized element with stage of definition given by U, or a figure of shape U in X.
Аноним 02/12/25 Втр 17:39:54 124860 278
>>124858
Ну так то теорию категорий осилить это не реку переплыть. Там какие стрелочки куда туда сюда вообще охуеть можно. А еще если нужно элемент множества отличить от самого множества - это уже вообще не выполнимая задача. Некоторые так даже учебники пишут не понимая этого. Вербит например. И семейка Раесов.
Аноним 02/12/25 Втр 18:03:29 124861 279
>>124858
>Со временем
С каким временем

>Рома в своих лекциях (лол) рассказывал, что сначала вообще не понял смысл теорката. Мол, банальность какая-то, а потом как понял!
Какой Рома?
Аноним 02/12/25 Втр 19:00:12 124862 280
>>124861
>Какой Рома
Рома ПрыгСкок
Аноним 03/12/25 Срд 00:09:16 124863 281
>>124854
Вот поэтому мы так на Марс и не полетели.
Аноним 03/12/25 Срд 01:39:59 124865 282
>>124863
Тула математики летают?
Аноним 03/12/25 Срд 01:42:37 124866 283
>>124865
А почему нет? Но из-за таких "тупых, но упорных" мы все в жопе. Раньше было хорошо: сдал тест IQ на 130-140+ — прошел в математики, нет — сантехники тоже нужны. А сейчас...
Аноним 03/12/25 Срд 02:02:56 124867 284
>>124866
> "тупых, но упорных"
Ну вот как пример - Томас Эдисон, был тупой но упорный.
Аноним 03/12/25 Срд 02:06:49 124868 285
>>124867
Не математик. Дай контрпример математика.
Аноним 03/12/25 Срд 02:11:37 124869 286
>>124868
Опять отсвечиваешь, петух?
А математики ничего для прогресса и не делали
Аноним 03/12/25 Срд 02:18:07 124870 287
>>124869
Прикладноблядь, ты?
На вопрос ты так и не ответил. А про Марс было образно, и так ясно, что такие деревенские ничего полезного для математики не делают. Савва, которого недавно в треде обсуждали, сделал хоть что-то полезное? А вот ввели бы обязательные тесты на IQ, никаких Савв даже близко не было бы.
Аноним 03/12/25 Срд 03:30:02 124871 288
>>124870
>А про Марс было образно
виляние жопой
Аноним 03/12/25 Срд 08:07:01 124872 289
Аноним 03/12/25 Срд 09:48:37 124873 290
>>29047 (OP)
Анон, нужно за год с нуля подтянуть эти темы: математический анализ, линейная алгебра, обыкновенные дифференциальные уравнения, теория вероятностей.

Посоветуйте учебники, с которых можно начать
Аноним 03/12/25 Срд 10:06:10 124874 291
Бамп
Аноним 03/12/25 Срд 10:23:49 124875 292
>>124842
>Нет никакой изначальной категории. X это уже предпучок. По определению.
Ты так близок! Ах, если бы только ты не был таким агрессивным быдлом, то ты бы понял, где ты обосрался. Попробуй перечитать определение предпучка. Видимо правильно выше писали, ты его из вики только вчера узнал.
Дай угадаю, ты погромист? Потому что математик точно бы не обосрался как ты с определением пучка, в котором "нет никакой изначальной категории".
Аноним 03/12/25 Срд 10:40:31 124876 293
>>124555
>параграф буквально называется "категория $\mathbb{C}$-множеств", где $\mathbb{C}$ - какая-то изначально выбранная категория
>$\mathbb{C}$-множества это тупо предпучки над $\mathbb{C}$
>"ррряяя нету никакой изначальной котягории!!!! просто предпучки!!!"
Теперь будет тут с горящей жёппой носиться ещё полгода, как тот шиз таракан.
Аноним 03/12/25 Срд 13:13:06 124878 294
>>124876
Это тот же самый шиз
Аноним 03/12/25 Срд 14:52:43 124879 295
>>124875
>>124876
Объект Х не лежит в категории С, очередное одибилевшее ты животное. Мне сколькими десятками способов нужно это еще написать чтобы до тебя дошло наконец?

Это кстати называется писать по делу. Видишь - не обязательно высирать десяток постов с тупорылыми копротивлениями и отсылать чего то там почитать что ты сам себе наманяфантазировал. Почему только у тупорылых ебанашек так не получается... ну наверное они бы не были тупорылыми ебанашками в таком случае.

Что куда вкладывается на самом деле я уже написал. Ты хоть попытался осилить, чушка?
Аноним 03/12/25 Срд 15:06:34 124880 296
176476355582838[...].jpg 25Кб, 576x384
576x384
Аноним 03/12/25 Срд 15:18:26 124881 297
images.jpeg 14Кб, 576x264
576x264
петух-неосилятор и теория множеств
Аноним 03/12/25 Срд 15:20:26 124882 298
Я вот чего не могу понять. Взял человек книжку. Практически научпоп, по типу "топосы" голдблатта. В этом нет ничего плохого, у разных людей разная база. И вот, прочитал, получил отрицательное понимание предмета, и теперь носится везде с обличительными тирадами, мол, авторы долбоёбы, все вокруг тоже дауны, только он понимает суть. Вопрос в следующем: зачем с ним вести диалог? Вы правда думаете, что такому ебаклаку можно что-то объяснить?
Аноним 03/12/25 Срд 15:37:07 124883 299
Аноним 03/12/25 Срд 15:43:09 124884 300
Посоветуйте лучшие учебники по теоркату, best of the best.
Аноним 03/12/25 Срд 15:46:04 124885 301
>>124882
>зачем с ним вести диалог
А где еще применять свои знания если не на Дваче?
Аноним 03/12/25 Срд 15:57:35 124886 302
>>124883
>А где он лежит?
Ну пиздос
>Далее по тексту они иногда используют оборот "объект X", но подразумевается объект в соответствующей категории CSet'ов/предпучков. Я даже специально не стал этот оборот использовать чтобы не сбивать анонимных икспертов с толку за зря (ведь им и так не легко).

>>124880
>>124881
Еще безмозглые клоунши прилетели.

>>124882
>Практически научпоп, по типу "топосы" голдблатта.
Вот тут перетолстил. Особенно смешно это в контексте раздела полного ебанатов не способных понять откуда куда идут стрелочки и в каких же категориях живут объекты.
Алсо, есть подозрение что ты не осилил даже название этой книги, не говоря даже о том чтобы попытаться ее открыть.

Недавно я тут приносил историю что даже доказательство изоморфизма AxB=BxA требует технической грамотности и кое кто с ним умудрился обосраться. Так на это какая то чушка написала что мол
>произведение все равно задается с точностью до изоморфизма
?! Ну значит ничего доказывать не нужно. Просто ор. Эх жаль не заскринил на память.
Это потолок местных икспертов - просто невпопад спиздануть про лемму Йонеды, универсальное свойство или еще какую хуйню и сдриснуть в закат. Или начать копротивления с наводящими вопросиками и предложениями почитать хуй пойми что они там себе наманяфантазировали (ничего конкретного от тупой ебанашки конечно же можно не ждать).
Аноним 03/12/25 Срд 16:05:38 124887 303
>>124886
>даже доказательство изоморфизма AxB=BxA требует технической грамотности и кое кто с ним умудрился обосраться
Не вполне ясно, зачем нам такие детали твоей биографии
Аноним 03/12/25 Срд 16:06:47 124888 304
Аноним 03/12/25 Срд 16:07:13 124889 305
Аноним 03/12/25 Срд 16:08:29 124890 306
Аноним 03/12/25 Срд 16:11:46 124891 307
>>124890
Сильно подозреваю что ты и есть та самая потешная чушка.
Аноним 03/12/25 Срд 16:19:36 124892 308
>>124879
Да это всё понятно, но вопросы остаются. Ты определение функтора прочитал? Таблетки выпил? Водичкой запил? Я ведь забочусь о тебе, свинья ты неблагодарная.
Аноним 03/12/25 Срд 16:27:19 124893 309
1.webp 75Кб, 900x1200
900x1200
Аноним 03/12/25 Срд 16:34:35 124894 310
>>124873
Тебе никто не отвечает, потому что они легко гуглятся, бери любой. Или уже спрашивай конкретнее, какой автор лучше
Аноним 03/12/25 Срд 17:30:26 124895 311
>>124892
>Это кстати называется писать по делу. Видишь - не обязательно высирать десяток постов с тупорылыми копротивлениями и отсылать чего то там почитать что ты сам себе наманяфантазировал. Почему только у тупорылых ебанашек так не получается... ну наверное они бы не были тупорылыми ебанашками в таком случае.
Аноним 03/12/25 Срд 17:52:47 124896 312
Как перестать ошибаться при сложении/вычитании однозначных чисел?
Я уже пытался зазубрить как таблицу умножения, все равно ошибаюсь
Я отсталый?
Аноним 03/12/25 Срд 18:22:42 124897 313
>>124896
Считай на пальцах.
>Я отсталый?
Да.
Аноним 03/12/25 Срд 18:28:26 124898 314
>>124886
>доказательство изоморфизма AxB=BxA
петух-неосилятор и универсальное свойство
Аноним 03/12/25 Срд 19:40:38 124899 315
>>124898
Ах да так это ж опущенная мелкочмоха была по ходу как это я запамятовал.
Может ты сейчас еще чего нибудь спизданешь смешного как только ты умеешь про универсальное свойство чтобы в этот раз я сохранил на память?
Как доказать изоморфность AxB=BxA
Давай твой выход.
Аноним 03/12/25 Срд 19:47:54 124900 316
По треду видно, что двачеры не умеют в категории.
Аноним 03/12/25 Срд 20:00:03 124901 317
>>124899
петух-неосилятор и декартово произведение
Аноним 03/12/25 Срд 20:09:29 124902 318
>>124901
Уже смешно, мелкочмошная опущенка в сраче о категориях зачем то вспоминает про декартово произведение. Во второй раз, дежавю нахуй от необучаемой петушни. Но, продолжай.
Аноним 03/12/25 Срд 20:12:45 124903 319
>>124902
это ты о себе? или под AxB ты подразумеваешь что-то другое?
Аноним 03/12/25 Срд 20:19:59 124904 320
>>124903
Ты реально не помнишь как словил струю урины со своим "декартовым произведением"? В этот раз решил еще больше копротивлений добавить? Ну с мелкочмошными опущенками такое бывает.
Аноним 03/12/25 Срд 20:30:29 124905 321
>>124904
как обычно, петух-неосилятор не в силах внятно сформулировать, о чём он пытается говорить
Аноним 03/12/25 Срд 20:36:21 124906 322
Screenshot-970.png 19Кб, 914x177
914x177
>>124905
Как обычно маневренная мелкочмоха делает вид что она ничего не понимает, хотя абсолютно очевидно что она все понимает.
Аноним 03/12/25 Срд 20:46:14 124907 323
>>124906
да, я помню, как ты убеждал, что абстрактный «адекватный человек» должен писать то, что тебе хочется, а не то, что на самом деле.

наверно, отсюда и происходит всё это бесконечное истерическое нытьё о том, что все книги говно, а все, кто ему отвечают, -ужасные идиоты
Аноним 03/12/25 Срд 21:09:42 124908 324
>>124886
Как по-твоему выглядит правильное доказательство этого изоморфизма?
Аноним 03/12/25 Срд 22:31:08 124909 325
>>124907
Чмонь у тебя дементий или что. Но ты придумываешь какую то хуиту которой никогда не было. И при этом ты не можешь вспомнить для чего ты буквально сам своим собственным клювом вскукарекнул про универсальные свойства вот тут >>124898 буквально несколькими постами выше. Тебя за клюв никто не тянул. Давай пиши смешное про универсальные свойства.

>>124908
Скажу только как оно не выглядит - спиздануть про универсальное свойство и "это же очевидно" не достаточно.
Аноним 03/12/25 Срд 23:11:56 124910 326
176479265872723[...].jpg 108Кб, 932x1200
932x1200
В этом ITT треде
Аноним 03/12/25 Срд 23:14:44 124911 327
>>124909
>спиздануть про универсальное свойство и "это же очевидно" не достаточно
Доказательство остается читателю в качестве упражнения.
Аноним 03/12/25 Срд 23:51:20 124912 328
>>29047 (OP)
Самая эпичная борда, боюсь представить что станет, если математики не будут чмонями-омеганами в реале
Аноним 04/12/25 Чтв 00:07:23 124913 329
176479581446988[...].jpg 117Кб, 675x1045
675x1045
>>124912
>боюсь представить что станет, если математики не будут чмонями-омеганами в реале
Съеби под шконку
Аноним 04/12/25 Чтв 00:15:38 124914 330
755898736224711.jpg 212Кб, 1180x730
1180x730
>>124913
Гордон так помолодел!
Аноним 04/12/25 Чтв 01:02:03 124915 331
>>124910
НОВОДВОРСКАЯ. БЫЛА. ПРАВА. ВО ВСЕМ.
Аноним 04/12/25 Чтв 02:39:39 124916 332
>>124915
Хорошо, а теперь вернитесь в палату.
Аноним 04/12/25 Чтв 05:32:39 124917 333
>>124915
Разве бывают не правые либерахи?
Аноним 04/12/25 Чтв 09:47:13 124920 334
Визгливый неосилятор не то, что функтор предпучка и Йонеду не осилил, он оказывается даже универсальное свойство не понимает? А захер тогда браться за книжку про топосы, если твоя математическая подготовка на уровне второкура? Очередной погромист небось
Аноним 04/12/25 Чтв 12:32:59 124921 335
>>124909
>Скажу только как оно не выглядит
Мне просто кажется, что изложение обычно примерно следующее: определяют произведение объектов $A$ и $B$ через универсальное свойство, показывают, что произведение единственное с точностью до единственного изоморфизма, и говорят, что теперь мы фиксируем какое-то произведение (если оно существует) и называем его $A\times B$. Доказать $A\times B\cong B\times A$ в этом контексте может значить только доказать, что для любого произведения $P,p_1,p_2$ существует единственный автоморфизм $f:P\to P$ такой, что $p_1\circ f = p_2$ и $p_2\circ f = p_1$, что тривиальным образом следует из единственности произведения. И даже если обозначение $A\times B$ ввели до доказательства единственности, то доказательство существование такого автоморфизма выглядит абсолютно идентично доказательству единственности.
Аноним 04/12/25 Чтв 13:44:04 124922 336
>>124920
>математическая подготовка на уровне второкура?
А какая должна быть?
мимо
Аноним 04/12/25 Чтв 18:00:39 124923 337
Аноним 04/12/25 Чтв 18:44:31 124924 338
>>124921
Хуйни понаписал.
Мне интересно только где же толпы местных икспертов перечитавших все труды Гротендика в оригинале, чего попритихли? Где же ваше икспертное мнение?
Аноним 04/12/25 Чтв 19:08:36 124925 339
>>124924
>Хуйни понаписал
Возможно, можешь сказать, где именно? Что в абстрактной категории $A\times B \cong B\times A$ может значить, кроме как существование указанного мной автоморфизма?
Аноним 04/12/25 Чтв 19:42:05 124926 340
>>124925
А можешь показать, как из существования и единственности твоего автоморфизма следует $A\times B\cong B\times A$?
Аноним 04/12/25 Чтв 19:45:43 124927 341
>>124926
>следуетA×B≅B×A
Проблема в том, как я уже несколько раз сказал, что я не понимаю, что в абстрактной категории "A\times B\cong B\times A" вообще должно значить, кроме того, что я сказал (существует автоморфизм, который "меняет стрелки местами"). Если ты мне скажешь, что конкретно это должно значить, то может я и смогу показать.
Аноним 04/12/25 Чтв 19:49:06 124928 342
>>124925
>Возможно
-
>Хуйни понаписал
>Возможно
или
>Возможно
>Возможно, можешь сказать
?
Аноним 04/12/25 Чтв 19:56:10 124929 343
>>124927>>124927
>что в абстрактной категории "A\times B\cong B\times A" вообще должно значить
Что существует обратимая стрелка из $A\times B\$ в $B\times A$?
Аноним 04/12/25 Чтв 20:01:38 124930 344
Аноним 04/12/25 Чтв 20:17:24 124932 345
>>124929
Что такое "$B\times A$" в абстрактной категории? Категорное произведение объектов $A$ и $B$ задается объектом $P$ и стрелками $p_1: P \to A$ и $p_2: P\to B$, удовлетворяющими универсальное свойство. Что такое "$B\times A$"? Чем он отличается от "$A \times B$"? Чем он может отличаться, кроме как "порядком" проекций? Что изменение "порядка" проекций вообще может значить, кроме существования указанного мной автоморфизма?
Аноним 04/12/25 Чтв 22:34:54 124933 346
Созываю консилиум. Все кто прочитал все труды Гротендика. Или хотя бы половину best of the best учебника по ТК kerodon.net. Открывал "научпопного" Голдблатта или "учебник для школьников" Лавира. Да хотя бы издалека видел обложку какого-нибудь учебника по ТК, похуй, присоединяйтесь.

При решении простейшей задачи по ТК (вполне возможно кто то даже сказал бы нехорошее слово на букву "т") у нас возникли прямо таки экзистенциальные трудности. Ведь мы не знаем
>>124932
>Что такое "B×A" в абстрактной категории?
Если бы мы только знали. Но мы не знаем что это такое. Очень страшно.

И где же порхает мелкочмошная петушня? Не рискнет даже клюва показать. Обычно сидит тут 24на7, а сегодня решил что ли цифровой детокс устроить?

Если ближе к твоей писанине:
>>124921
>p1∘f=p2 и p2∘f=p1
Просто напиши откуда и куда у тебя каждый морфизм и посмотри внимательно. Ничего не смущает?

>>124920
>маняпроекции
never changes
>>124923
Пиздлявым клоуншам надо бы договориться до общей линии пиздежа. А то у них то Голдблатт это "уровня научпопа", то оказывается уровень второго курса нужен.
Аноним 04/12/25 Чтв 22:59:11 124934 347
>>124922
>>математическая подготовка на уровне второкура?
>А какая должна быть?
Пиздлявым клоуншам надо бы договориться до общей линии пиздежа. А то у них то Голдблатт это "уровня научпопа", то оказывается уровень второго курса нужен.
одним постом промахнулся
Аноним 04/12/25 Чтв 23:12:38 124935 348
>>124933
>Просто напиши откуда и куда у тебя каждый морфизм и посмотри внимательно. Ничего не смущает?
Это первое разумное замечание, и как я и написал, вполне возможно, что я написал хуйню (я не из тех, кто писал про научпоп). Но тогда мне тем более не понятно, что $B \times A$ должно значить. Если это просто любой другое произведение с другими стрелками, никакого отношения к стрелкам из $A \times B$ не имеющие, то чем доказательство $A \times B \cong B \times A$ может отличаться от доказательства единственности произведения?
Аноним 04/12/25 Чтв 23:24:43 124936 349
>>124932
>Что такое "B×A" в абстрактной категории?
Объект $B\times A$ вместе со стрелками $p_1: B\times A \to B$ и $p_2: B\times A \to A$ удовлетворяющими универсальное свойство
>>124932
>Чем он может отличаться, кроме как "порядком" проекций? Что изменение "порядка" проекций вообще может значить
У них не просто порядок поменялся, $p_1: B\times A \to B$ и $p'_1: A\times B \to A$ — разные стрелки
Аноним 04/12/25 Чтв 23:53:54 124937 350
16952046898002.jpg 56Кб, 590x493
590x493
>>124935
>Это первое разумное замечание
Хуясе, ну спасибо что так высоко оценил мои старания. При этом написанная чушь у тебя
>тривиальным образом следует из единственности с точностью до единственного изоморфизма произведения
(алсо пофиксил немного, не благодари)

Что лишний раз подтверждает тезис что если маня-математик пишет слово на букву "т" с очень высокой вероятностью он решил спиздануть чушь.

Алсо на пикче суть треда. Inb4: петух-неосилятор не осилил коммутаторы.
Аноним 05/12/25 Птн 01:46:04 124939 351
>>124937
петух-неосилятор и тождество Якоби
Аноним 05/12/25 Птн 01:51:40 124940 352
>>124939
Чмонь, ты куда там пропал? За целый день так ничего смешного даже не спизданул.
Аноним 05/12/25 Птн 05:13:45 124941 353
Screenshot20251[...].jpg 212Кб, 503x748
503x748
Screenshot20251[...].jpg 109Кб, 463x402
463x402
>>124940
>За целый день так ничего смешного даже не спизданул
Это твоя работа
Пик тривиально релейтед
Аноним 05/12/25 Птн 06:04:16 124942 354
Screenshot20251[...].jpg 125Кб, 720x948
720x948
>Такой «абстрактный оппонент» — это не оппонент вовсе. Это ходячий труп математического мышления, который умер ещё на этапе, когда впервые услышал слова «универсальное свойство», но тело продолжает дёргаться по инерции.Он буквально не понимает, что такое категория. Для него категория — это просто «множества со стрелками», а не язык, в котором объекты определяются исключительно своими отношениями с другими объектами. Он застрял в платонической пещере конкретной категории Set и искренне верит, что упорядоченные пары (a,b) и (b,a) — это «онтологически разные сущности», потому что в его любимой конкретной модели они состоят из разных скобок. Для него математика — это про элементы, а не про морфизмы. Он никогда по-настоящему не пережил момент просветления, когда понимаешь, что в категории объект — это просто вершина диаграммы, а не «вещь с внутренностью».Когда он говорит «проекции другие», он выдаёт полное непонимание того, что универсальное свойство фиксирует морфизм единственным образом. Он думает, что можно «по-другому определить» произведение с теми же проекциями, но «другими» стрелками. Это всё равно что сказать: «я могу определить число 5 как 4+2, а не как 3+2, поэтому 5 — это разные числа в зависимости от представления». Это не просто ошибка. Это фундаментальная неспособность к абстракции уровня первокурсника, который провалил курс теории категорий и теперь мстит всему миру, отрицая очевидное.Такой человек никогда не напишет ни одной осмысленной теоремы в любой области, где требуется хоть капля абстракции: ни в алгебраической геометрии, ни в гомотопической теории типов, ни даже в банальной теории представлений. Он навсегда останется на уровне «а вот в множествах по-другому», как тот дед, который доказывает, что теория относительности неверна, потому что «у него часы показывают иначе».Короче: это не оппонент. Это интеллектуальный зомби, который питается непониманием универсальных свойств и выделяет токсичные газы в виде фраз «но проекции же другие». Лучшее, что с ним можно сделать, — это перестать кормить. Потому что спорить с ним — это как пытаться объяснить слепому, что красный цвет существует. Он просто не имеет органов восприятия для этого знания.


ДИСКАСС
Аноним 05/12/25 Птн 08:18:48 124943 355
176491188586470[...].jpg 87Кб, 500x769
500x769
>>124941
Как и пикрил.
мимо
Аноним 05/12/25 Птн 09:02:04 124945 356
изображение.png 81Кб, 749x668
749x668
>>124873
Все эти темы довольно объемные. Непонятно, какой уровень тебе нужен. Если вкатывательный, то бери калькулюс Апостала. Только вероятностей там нет.
Аноним 05/12/25 Птн 09:02:47 124946 357
>>124942
>язык, в котором объекты определяются исключительно своими отношениями с другими объектами
Для меня это в 18 лет было своего рода откровением, когда я до этого допер. То, что все объекты в математике определяются отношениями с каким-то начальным объектом, вроде того как в аксиоматике Пеано любое число - это n-раз что-то, следующее за нулем (возможно, пример так себе, но однако).
Да, я не очень сообразительный.
Аноним 05/12/25 Птн 09:43:09 124947 358
>>124942
>ДИСКАСС
Ллмки это дно. Но свои мысли по произведению напишу, почему нет. Особенно учитывая, что в тред приходят вкатуны (правда, всё меньше и меньше), и не хочется, чтобы они набирались чего попало от тредовичков типа постера книжки рейесов про топосы, который всё никак не признает, что не осилил йонеду и предпучки, или по крайней мере путается в определениях.

А по теме, категория Set всё-таки отдельную роль тут играет, потому что хомы живут в Set (для локально малых категорий), а хомы это нередко всё, что нас интересует (вот это вот определение через отношения, а не через элементы). Просто нужно это пропускать через категорный цирк, чтобы не завязнуть в Set.

Собственно, о произведении и можно думать как об объекте, который позволяет нас "склеить" хомы по области значений (т.е. если есть Hom(X,A)xHom(X,B), то произведение C это именно и есть то, что делает это изоморфным Hom(X,C). И тут (не)важность порядка множителей индуцируется свойствами обычного декартового произведения в Set (которое, конечно, не коммутативно, но есть изоморфизм при смене порядка, и это индуцирует естественный изоморфизм уже для категорного произведения, т.е. AxB~=BxA).

Особая важность произведения в Set кстати происходит во многом потому, что произведение в других категориях есть декартово произведение множеств с доп структурой, а вот копроизведение это чаще всего не дизъюнктное объединение с доп структурой. Это потому, что забывающий фунтор правый сопряжённый, то есть сохраняет пределы, а не копределы.
Аноним 05/12/25 Птн 11:31:40 124948 359
>>124947
>постера книжки рейесов про топосы
>рейесов
А?
Аноним 05/12/25 Птн 15:45:36 124952 360
>>124943
Нехуя, Маклейн что-то типа методички написал. Действительно не полноценный учебник для вузов, только в другую сторону.
Аноним 05/12/25 Птн 15:48:28 124953 361
>>124952
А что тогда полноценный?

>только в другую сторону
Типа непонятнее новичкам?
Аноним 05/12/25 Птн 16:08:46 124954 362
>>124953
Это методическое пособие для профессиональных математиков, даже в названии отражено. Наверняка во введении он сам этот момент озвучил. В качестве основного учебника для студентов это сомнительный выбор, тем более сейчас.
Аноним 05/12/25 Птн 16:38:44 124955 363
>>124954
Хуй знает, в том издании, которое я читал, во введении было написано "для студентов". + там все очень хорошо разжевано, с примерами и пояснением, что, - как выразился чат гпт, - теоркат не про стрелочки и буковками.
Аноним 05/12/25 Птн 17:38:10 124956 364
1632595419679.png 161Кб, 1226x1032
1226x1032
Это что за хуйня? Я просто 3 раза умножал дробь на сопряжённые знаменателя и получил тот же ответ.
Где почитать про этот секретный метод? А то я не понимаю, как это работает и зачем
Аноним 05/12/25 Птн 17:38:37 124957 365
В тензор-hom сопряжении $Hom(A \otimes B, C) \cong Hom(A, Hom(B,C))$б третий $Hom$ (ну и соответственно первый) это ведь в категории $Ab$, верно?
А есть какое-то условие чтобы знать когда $Hom(A,B)$ для $R$-модулей $A,B$ есть $R$-модуль? Ну кроме тривиального $R=\mathbb{Z}$
Аноним 05/12/25 Птн 17:41:43 124958 366
>>124957
>третий
имелся в виду второй, конечно же.
Но теперь перечитываю и понимаю, что такого быть не может, ведь $A$ это R-модуль, а $Hom(B,C)$ - $\mathbb{Z}$-модуль. Получается сторой хом в категории $Set$, и мы вводим структуру как объекта $Ab$ отдельно? Короче я запутался
Аноним 05/12/25 Птн 18:04:02 124959 367
>>124956
P.S. Как работает, понял, руками скобочки пораскрывав.
+ только что нашёл в решебнике параграф про этот метод
Аноним 05/12/25 Птн 18:47:37 124960 368
>>124957
>тензор-hom сопряжении
чтобы это работало, нам нужно, как минимум, следующее:
1) операция $\otimes$ должна быть определена в нашей категории $R$-модулей (должна давать $R$-модуль)
2) на $\rm{Hom}(A,B)$ должна быть зафиксирована структура $R$-модуля
без этих двух условий указанную формулу просто написать нельзя (внутри категории $R$-модулей)

в случае, когда кольцо $R$ коммутативно (в частности, $\mathbb Z$) у нас есть хорошие структуры для обоих условий и формула выполняется

в случае, когда кольцо $R$ не коммутативно, нужно что-то придумывать; переход к $\mathbb Z$ вместо $R$ спасает дело, но это будет уже другая категория

да, мой ответ абсолютно тривиальный, но и вопрос такой же (на случай, если ты намерен от него взорваться, как это в последнее время здесь со всеми проихсодит)
Аноним 05/12/25 Птн 19:10:53 124961 369
>>124536
Конечные множества ты можешь сравнить, посчитав их элементы. Но для бесконечных это очевидно не работает. Можно сказать, что бесконечности все равны и/или их нельзя сравнивать. Но интуитивно кажется, что натуральных чисел точно меньше действительных. Нельзя все числа на отрезке [0,1] пронумеровать.
Это можно (неправильно) полудоказать. Допустим мы пронумеровали все числа на отрезке. И эта нумерация возрастает, если число a меньше b, то и его номер меньше, чем у b. Тогда берем два числа с соседними номерами, но между ними бесконечное число других чисел(можно их генерировать беря (b-a)/n), у которых нет никакого номера.
Кантор придумал способ сравнивать бесконечности, причём он годен и для конечных множеств. Представь что ты не умеешь считать, для бесконечных множеств счёт бесполезен. Возьмём сначала конечные.
Представь ты выписал первое множества в строку, а второе под ним. Ты получишь соответствие, каждому элементу верхнего множества поставишь в соответствие элемент нижнего множества. Если у тебя сверху или снизу остались элементы без соответствия, то множества не равны.
Естественно выписать бесконечное множество в строку мы не можем даже гипотетически. Существуют даже секты, из-за этого факта отрицающие бесконечность. Но мы можем задать соответствие другим путем: функцией/формулой. Тогда n = 2n задает это соответствие между всеми числами и четными.
И ты видишь, что с интуицией это уже очень сильно разносится. Целое не может быть равно своей части. У тебя два пути, отказаться от бесконечностей или отказаться от наивной интуиции о них, и работать очень аккуратно, не отходя от определений.
Возможно, если бы у теории Кантора не было практических результатов, о ней бы все и забыли. Но она, например, очень просто "предсказывала" трансцендентные числа. О них уже было известно до Кантора, о трансцедентности пи и е.

Кстати по поводу сект. Если даже верить в бесконечность, то есть одна общепринятая теорема, док-во которой очень хлипкое. Это теорема о том что из бесконечного множества A можно взять бесконечное подмножество B. Её док-во полагается на то, что мы можем бесконечно выписывать случайные элементы из A бесконечно. Я бы её ввёл как аксиому. Но как обстаят дела в не-"наивной" теории множеств не знаю, может там нет такой проблемы.

Полудоказательство выше неправильное, потому что оказалось, что Q можно пронумеровать, не смотря на то что там между любыми двумя числами лежит бесконечно много других.
Аноним 05/12/25 Птн 19:31:59 124962 370
>>124961
>Полудоказательство выше
Это какое?
Аноним 05/12/25 Птн 19:33:55 124963 371
>>124962
>Это можно (неправильно) полудоказать.
2 абзац.
Аноним 05/12/25 Птн 21:11:06 124964 372
Почему теоркат считается таким сложным? Для него нужна какая-то специальная подготовка?
Аноним 05/12/25 Птн 21:35:20 124966 373
Для какой аудитории книга "Конкретная математика"? Я так понимаю, она не для студента первых курсов, который в школе хуй клал на математику? Ну в общем в чем вопрос: подходит ли эта книга для изучения математики, или эта книга для тех, кто непосредственно с математикой тесно связан?
Аноним 05/12/25 Птн 22:02:41 124968 374
>>29047 (OP)
Почему sqr(x-1)=-1 не имеет действительных корней?
Аноним 05/12/25 Птн 22:23:31 124969 375
>>124960
Спасибо анон
Но я всё равно не понимаю, из твоего ответа следует что формула безоговорочно верна только если R коммутативно, но ведь это верно в категории R-Mod вообще
Объяснения которые я нашёл используют моноидальные категории и бимодули, я бы не хотел с этим связываться
Самое общее условие которое я нашёл это замкнутая моноидальная категория, и её определение это на первый взгляд и есть "категория в которой выполнено тензор-хом сопряжение", так что мне это не помогает
Аноним 05/12/25 Птн 22:30:23 124970 376
>>124966
>Для какой аудитории книга "Конкретная математика"?
Грэхем-Кнут-Паташник?
Думаю для программистов на пенсии которым нехуй чем заняться. Или больших любителей комбинаторики.
В школе в старших классах брал эту книгу полистать. Первый серьезный том который я не осилил.
Аноним 05/12/25 Птн 22:30:26 124971 377
>>124961
>Возможно, если бы у теории Кантора не было практических результатов, о ней бы все и забыли.
>Но она, например, очень просто "предсказывала" трансцендентные числа.
Где же тут "практичный результат"?
Аноним 05/12/25 Птн 22:57:38 124972 378
>>124935
Мой поинт был в том что даже в таком простом доказательстве можно обосраться. И ты обосрался. А я как всегда оказался прав.

>чем доказательство A×B≅B×A может отличаться от доказательства единственности произведения?
Тем что доказывает другое (формально) утверждение. Но ОК, соглашусь по-сути доказательство в (данном конкретном случае) то же самое. Нужно только аккуратненько выписать все определения, разобраться откуда и куда какой морфизм и не обосраться в процессе.
"Просто раскрыть скобочки". Разве что практика показывает что "просто раскрыть скобочки" бывает ой как не просто и можно перепутать половину знаков в процессе.

И это не лично к тебе претензии. Тот чел который доказывал это утверждение точно так же обосрался. Начал очень похожую хуйню нести про "те же морфизмы", автоморфизмы. При этом он лекции студентам читает, уважаемый человек. И я уверен понимает в категориях больше всей местной петушни вместе взятой.

Вообще в любой непонятной ситуации всегда можно спиздануть
>следует из определения
ведь не бывает такой теоремы в которой никак ничего бы не следовало из определений.
Главное не начать потом выписывать детали, а то сами знаете.
Аноним 05/12/25 Птн 22:58:35 124973 379
>>124941
>Пик тривиально релейтед
Мелкочмошная клоунша ехидно намекает на то что
широкая аудитория (в понимании Голдблатта) = научпоп
Ну ничего. Поссу на него в очередной раз для профилактики.

>>124943
>Как и пикрил.
>мимо
Ну ты то куда вечно лезешь подвякивать, чертила.
Аноним 05/12/25 Птн 22:59:33 124974 380
averagefamiliar[...].png 57Кб, 589x961
589x961
Похоже что авторы книг по математике реально верят что если они вставят в начале несколько страниц по наивной теории множеств и откровения вроде:
>Thus {0,1,2,3} denotes the collection whose members are all the whole numbers up to 3.
то это реально сделает книгу на порядок доступнее. Т.е. реально в их картине мира человек не знающий этого полезет читать книгу по топосам и сможет в ней все понять.
Пик частично релейтед.
Аноним 05/12/25 Птн 23:00:23 124975 381
Gb.png 242Кб, 899x537
899x537
Аноним 05/12/25 Птн 23:01:42 124976 382
p0771.png 745Кб, 4013x5836
4013x5836
p0838.png 151Кб, 3101x5153
3101x5153
Эти приколы с переводами напомнили мне про кое что. Давно хотел этим поделиться.
Если кто поймет в чем подвох - тот молодец.
Если никто не поймет то особо не удивлюсь учитывая местный интеллектуальный уровень.
Аноним 05/12/25 Птн 23:02:53 124977 383
g9wqhzjd25xobha[...].jpg 34Кб, 676x381
676x381
>>124942
>я могу определить число 5 как 4+2
Аноним 05/12/25 Птн 23:04:14 124978 384
>>124942
продолжим
>Конструктивной критики он не дает, для него в случае перестановки проекции это просто "другие" стрелки
Ты обожжи - либо перестановка, либо стрелки другие.
Это куда уж конструктивнее. Это не то что местные анальные клоуны спиздануть
>иди почитай чего нибудь
и пойти в полное отрицание.
Это кстати не я написал что стрелки разные, а другой анон. Единственный кто еще решил высказать хоть что то по вопросу. У остальных петухов раздела день был не летный или хуй знает что. Но да - стрелки разные.

>как тот дед, который доказывает, что теория относительности неверна, потому что «у него часы показывают иначе»
Что за дед?

>перестать кормить
Ты по сколько часов в день там уже коупишь со своей цифровой соской, поридж без мозгов, что уже всем бордовым мемам его обучил? А то смотри поосторожнее там - скоро узнаешь что ты властелин всего мира и за тобой следят из лампочек.
Аноним 05/12/25 Птн 23:05:42 124979 385
>>124947
>что не осилил йонеду и предпучки, или по крайней мере путается в определениях.
Это уже прогресс. Ты ведь тот самый вкладун X из изначальной категории? В чем же я запутался, даже интересно. Только у меня есть подозрение что ты сам реально не понимаешь Йонеду, и что означает слово "вложение".

>Просто нужно это пропускать через категорный цирк, чтобы не завязнуть в Set.
Чего блядь несет. Цирк какой то... Наверное просто слишком глубоко для меня.

Можно доказывать и через обобщенные элементы, никто не запрещает. Только если все сводить ко множествам для чего тогда вообще нужна теория категорий? (вопрос открытый для тех кто захочет подумать, подрываться как обычно не нужно)

>>124948
>>постера книжки рейесов про топосы
>>рейесов
>А?
Подключайся -
>>124555
Аноним 05/12/25 Птн 23:06:34 124980 386
Опять тред разделился на две враждующие стороны: на тех, для кого всё очевидно и для кого теория категорий с гомологиями - это просто занимательная математика, а также на тех, для кого всё не так очевидно и для которых даже простые учебники требуют включения всех мозговых ресурсов.
Первые обвиняют вторых в тупости и ригидности, а вторые обвиняют первых во вранье и поверхностности.
Думайте.
Аноним 05/12/25 Птн 23:15:46 124981 387
>>124969
>верна только если
насчёт только я ничего не говорил, просто в случае некоммутативно кольца сама конструкция ломается, в то время как в коммутативным случае она простая и естественная.

>моноидальные категории и бимодули, я бы не хотел с этим связываться
это уже вещи, с которыми основные трудности, возникающие в некоммутативном случае, можно обходить. я с ними не знаком и не стал бы их обсуждать. по поводу того, зачем с ними связываться, надо определиться с тем, что именно тебе надо
Аноним 05/12/25 Птн 23:22:42 124982 388
>>124972
>А я как всегда оказался прав.
удивительно, когда петух-неосилятор успел понабраться такого самомнения, а ведь ещё вчера он с успехом интегрировал дельта-функцию по полупрямой (и получал 1/2)

что категории животворящие делают (неважно, что и с ними у него везде путаница - зато сколько чувства)
Аноним 05/12/25 Птн 23:46:09 124983 389
>>124982
>а ведь ещё вчера он с успехом интегрировал дельта-функцию по полупрямой (и получал 1/2)
Вот тот самый пост >>124599 и в нем все так же абсолютно правильно как и было "вчера", тупая долбоебина.
Аноним 05/12/25 Птн 23:56:43 124984 390
>>124855
Сравнил Будду с калом.
Аноним 06/12/25 Суб 00:00:10 124985 391
>>124983
смотрю, самомнением ты наполняешься быстрее, чем знаниями
Аноним 06/12/25 Суб 00:04:10 124986 392
>>124985
Твоя же тупорылость стабильна как мегалит.
Аноним 06/12/25 Суб 03:07:01 124987 393
171849789452182[...].webm 2912Кб, 1280x720, 00:00:17
1280x720
Аноним 06/12/25 Суб 03:08:52 124988 394
315049ed6971ea9[...].png 4033Кб, 1800x2400
1800x2400
>>124974
Ты чулочник программист?
Аноним 06/12/25 Суб 08:19:26 124989 395
>>124981
>просто в случае некоммутативно кольца сама конструкция ломается
Но ведь тензор-хом сопряжение выполняется в R-Mod
Аноним 06/12/25 Суб 10:02:08 124990 396
>>124989
если кольцо некоммутативно и категория только правых (или левых) R-модулей, то в ней тензорного произведения нет. перемножать можно разносторонние модули (можно ещё бимодули)
Аноним 06/12/25 Суб 11:21:52 124991 397
>>124990
Ну всё, теперь наверное ясно, спасибо
Короче я буду по дефолту думать о коммутативных кольцах, пох
Аноним 06/12/25 Суб 11:31:23 124992 398
>>124991
>Короче я буду по дефолту думать о коммутативных кольцах
так и нужно делать, если вопрос только в изучении предмета. излишняя общность ни к чему
Аноним 06/12/25 Суб 12:07:42 124993 399
>>124980
>Первые обвиняют вторых в тупости и ригидности, а вторые обвиняют первых во вранье и поверхностности.
Не вижу такого. Вижу только как кто-то захотел почитать про топосы, не зная базовых понятий теорката, но виноваты в этом почему-то аноны с матача.
Аноним 06/12/25 Суб 12:59:42 124994 400
Аноним 06/12/25 Суб 16:20:04 124995 401
Screenshot-972.png 13Кб, 715x139
715x139
Screenshot-973.png 170Кб, 817x362
817x362
Screenshot-974.png 189Кб, 837x456
837x456
Screenshot-975.png 193Кб, 826x413
826x413
>>124917
>Разве бывают не правые либерахи?
5 лет назад Дудь снял ролик про рашку - спидозную парашку на уровне африканских стран.
А на этой неделе каждый день рапси всех регионов начали призывать сходить провериться.
Опять что ли получается либерахи всем в штаны понасрали?
Аноним 06/12/25 Суб 16:33:21 124998 402
>>124995
>5 лет назад
При СССР о Спиде и не слыхали, это либеральные жопотрахи и наркоманы в 90е заразу притащили
Аноним 07/12/25 Вск 16:47:26 125003 403
20525037.jpg 100Кб, 818x719
818x719
>>29047 (OP)
сейчас вот узнал про сферические и конические координаты, в учебниках по геометрическому аналу про них ничего не нашел, нашел пол странице в конце книги по векторной алгебер и целую брошюрку для геодезистов которую еще не читал и еще вроде как у астрономов есть. Что это за зверь то такой?
Аноним 07/12/25 Вск 20:09:17 125006 404
Аноним 07/12/25 Вск 20:10:38 125008 405
>>125003
Приколы для физиков и инженеров. В таких координатах удобно работать, если задачи имеют соответствующие симметрии. Читать, соответственно, стоит учебники не по математике, а по матфизике или как там это у технарей называется.
Аноним 07/12/25 Вск 21:08:25 125009 406
Аноним 08/12/25 Пнд 15:43:49 125023 407
Есть какая-то простая иллюстрация того, что такое (категорный) пуллбэк в категории топологических пр-в? Вот пушаут C←A→B это как склейка В и С по А, всё замечательно понятно. Возился-возился с определением пулбэка, но ничего настолько явного не придумал.
Аноним 08/12/25 Пнд 16:02:12 125024 408
>>125023
Другое название пуллбэка — расслоенное произведение. Если $C \rightarrow A \leftarrow B$ — диаграмма топологических пространств (или множеств), то пространство $C \times_{A} B$ снабжено отображением в $A$, слои которого, то есть прообразы точек, являются произведениями соответствующих слоёв отображений $C \rightarrow A$ и $B \rightarrow A$.
Аноним 08/12/25 Пнд 19:17:51 125027 409
>>125003
Это в книгах по многомерному анализу есть, в разделе с теоремой о замене переменных, просто переходя к новым координатам можно интегралы считать по-проще на некоторых областях. Я не могу сейчас с её док-ом разобраться как раз.
Аноним 08/12/25 Пнд 20:33:06 125028 410
>>125024
Ну это считай просто определение и понятно, я не это спрашивал. Это чатжпт что ли? Лол.
Аноним 08/12/25 Пнд 20:54:28 125031 411
>>125028
Нет, это не чатжпт. Просто я не понимаю вопроса, что такое «простая иллюстрация»? Пример чтоли? Пересечение двух подмножеств является примером, прообраз подмножества является примером.
Аноним 08/12/25 Пнд 22:22:07 125032 412
>>125023
Пересечение же разве нет, Гротендики?
Аноним 08/12/25 Пнд 22:36:38 125033 413
>>125031
>Просто я не понимаю вопроса,
Ну тогда сиди тихо и не отсвечивай, если не понимаешь.
Аноним 08/12/25 Пнд 23:06:08 125034 414
>>125033
Молодец, надо почаще попускать петушков которые
>Просто я не понимаю вопроса
и бегут цитировать определения. Сейчас начнется вой про неосиляторов.
Аноним 09/12/25 Втр 00:48:06 125037 415
delta-basis.png 560Кб, 950x4468
950x4468
Дайджест "мелкочмошное уебище и разложение по базису дельта-функций".
Не понимаю как можно быть на столько тупорылым чтобы так копротивляться совершенно очевидным формулам. Может он просто так тролит тупостью опять.
Пожелания-предложения?
Аноним 09/12/25 Втр 05:12:52 125040 416
>>125037
Старина, съеби нахуй
Аноним 09/12/25 Втр 12:39:54 125042 417
>>125037
привет, петух-неосилятор, мне очень лестно, что ты с таким вниманием изучаешь мои посты, к тому же спустя уже немало времени, даже картинку какую-то из них слепил. и не только из них - движимый токмо, осмелюсь предположить, любовью к истине и объективности, ты оставил на ней и свой собственный неграмотный бред, а апогей этого бреда обвёл в розовую рамочку. это всё чудесно, только не совсем ясно, с какой, собственно, целью и что ты вообще хочешь

если ты вожделеешь таким образом добиться поддержки и внимания других анонов (спрашивая о "пожеланиях-предложениях" их), то не смею тебе мешать: я помню, как для тебя это важно. но если ты хочешь поговорить именно со мной, то сформулируй адекватно, что именно тебя интересует на этот раз
Аноним 10/12/25 Срд 02:10:01 125050 418
>>125042
>внимания других анонов
Просто все предыдущие разы все только так и сдвигалось с мертвой точки. Может кто то из мимокроков рискнет предположить что может подрывать в этих очевидных формулах мелкочмошную долбоебину - ведь сама она как всегда не желает сознаваться.
Аноним 10/12/25 Срд 03:05:17 125051 419
>>125050
>Может кто то из мимокроков рискнет
что ж: тогда успеха и тебе, и этим отчаянным смельчакам, если таковые найдутся
Аноним 11/12/25 Чтв 19:24:24 125057 420
image.png 42Кб, 200x170
200x170
Друзья, хочу вкатиться в матиматеку и найти тяночку
Мне 30 лет
Что скажете?
Аноним 11/12/25 Чтв 19:41:29 125060 421
Аноним 11/12/25 Чтв 21:09:03 125064 422
Аноним 11/12/25 Чтв 22:48:33 125067 423
Как начать понимать теоркат? Читаю Маклейна и такое чувство, что все понятно, но также есть чувство, будто я не улавливаю чего-то глубинного. Даже размышления таких же вкатунов ИТТ для меня выглядит, как что-то извне.
Аноним 12/12/25 Птн 00:26:39 125070 424
>>125067
зачем тебе теоркат? что вы так все поехали на нём? что вы из него хотите вытащить? лучше возьмись топологию, там и теоркат появится, в умеренном виде
Аноним 12/12/25 Птн 00:57:57 125071 425
>>125070
Я думал, что теоркат - это штука, которая всё объяснит и мозги на место поставит перед изучением чего-то более серьезного.
Аноним 12/12/25 Птн 01:05:35 125072 426
>>125071
нет, это штука, которая помогает что-то более серьёзное чуть более аккуратно разъяснить и упорядочить. так что и появляется она естественным образом при изучении этого серьёзного. изучать её отдельно в вакууме, не имея приличного бэкграунда, едва ли имеет смысл
Аноним 12/12/25 Птн 01:13:24 125073 427
Аноним 12/12/25 Птн 01:19:40 125074 428
>>125071
>мозги на место поставит
Ну кому ты такие вопросы задаешь, очевидно же что у мелкочмохи нет мозга.
Аноним 12/12/25 Птн 01:44:59 125075 429
Аноним 12/12/25 Птн 01:55:15 125076 430
>>125075
Нет, зоо-наблюдения.
Аноним 12/12/25 Птн 14:12:53 125079 431
>>124971
В том, что демонстрирует, что математики далеко не ушли от философов, а математика от философии

Когда про счётные множества, тогда по-моему более чем разумные определения, просто называть это надо как-то иначе, не как "равномощные", иначе надо менять определение равномощности.

Доказательства наивные, абсолютно нестрогие, это куда-то в философию. Бомба заложена во все эти манипуляции с бесконечностью, которые не определены и определены одновременно.

Совсем всё хреново, когда переходят на действительные числа. В принципе есть альтернативные направления математики, где это не принимают, но мне не понятно, как так вышло, что основная ветвь это приняла.

Но сам принцип полезен и востребован. Просто не нужно слов "равномощны", достаточно и точнее говорить "биективны"
Аноним 13/12/25 Суб 00:44:52 125086 432
>>124781
Грустно. Для меня математика была всегда лишь набором каких-то правил. А тут, оказывается, ещё и интуиция нужна.
Аноним 13/12/25 Суб 13:28:08 125094 433
>>125071
То есть всё до пука Эйленберга с Маклейном в 45 - это чепуха и несерьезно?
Аноним 13/12/25 Суб 13:35:03 125095 434
>>124971
Под практичным я имел ввиду = нужен в какой-то другой ветке математики. Позволяет что-то упростить, или сформировать новые задачи, или ответить на старые.
Основания например почти никакого влияния на математику не имеют. Вещь для полутора шизиков.
Аноним 13/12/25 Суб 22:00:47 125104 435
Аноним 14/12/25 Вск 14:15:32 125127 436
>>125079
>менять определение равномощности
А согласен, но в отношении конечных множеств тогда оставлять.
>>125095
>Позволяет что-то упростить
А потом появляются парадоксы от таких "упрощений".
>Основания например почти никакого влияния на математику не имеют.
Фундамент для аксиоматизации направлений математики. Как же не имеют?
Аноним 14/12/25 Вск 15:45:26 125128 437
>>125127
Проблемы и парадоксы начинаются из-за работы с бесконечностью. В случае Кантора, проблема уже в определении действительного числа как бесконечной десятичной дроби, и доказательство несчётности действительных чисел откровенно неубедительно.

Дальше это распространяется на другую математику в виде формулировок вроде "функция непрерывна всюду, за исключением счётного числа точек разрыва", потому что реально начинается какой-то бред, хотя вроде как формально можно доказывать.

В реальности это нафиг не нужно, потому что всё полезное можно выстроить "для любого конечного числа точек" и т.п.

В отдельных случаях можно работать с бесконечными последовательностями, но описанными, что тоже норм.
Аноним 14/12/25 Вск 16:25:30 125130 438
>>125128
>и доказательство несчётности действительных чисел откровенно неубедительно.
Лекс, это ты? Как ты? С lean разобрался?
Аноним 14/12/25 Вск 19:27:37 125133 439
>>125128
>доказательство несчётности действительных чисел откровенно неубедительно.
/thread /доска /борда
Аноним 15/12/25 Пнд 00:02:37 125136 440
Аноним 15/12/25 Пнд 02:42:54 125138 441
Какие учебники посоветуете по матфизу? Что бы было понятно. Теория + практика.
Аноним 15/12/25 Пнд 02:50:14 125140 442
>>125138
Забыл добавить - если знаете годные лекции на ютубе по матфизу - кидайте, нужно понять что смотреть.
Аноним 15/12/25 Пнд 03:37:24 125145 443
Почему при взгляде на мнимую единицу появляется чувство "нечестности" оной? Как будто математик, который первый её придумал, решил пойти лёгким путем, ничего не вычисляя и даже особо не думая, просто назвав константу $i$ и дав ей свойство эквивалентности $i^2 = -1$.
Аноним 15/12/25 Пнд 08:16:27 125146 444
>>125140
Канал ФОПФ шизтеха смотрел? Там должно быть оке. Во всяком случае, чистая математика у них вполне себе
Аноним 15/12/25 Пнд 11:17:06 125148 445
>>125145
добавление $i$ расширяет поле действительных чисел, превращая его в алгебраически замкнутое поле. алгебраическое замыкание всегда единственно (с точностью до изоморфизма), поэтому принципиально других способов сделать алгебраическое замыкание поля действительных чисел нет. поэтому введение $i$ естественно

можно посмотреть и иначе: добавляя $i$, мы делаем из действительной оси плоскость; определяя умножение на этой плоскости как поворот, мы получаем алгебраически замкнутое поле, потому что повороты все обратимы и дробятся на части (отсюда алгебраическая замкнутость). это поле такое же "честное", как и действительная ось, просто реализуется как плоскость
Аноним 15/12/25 Пнд 13:41:15 125150 446
>>125140
Палю годноту
Lectures on Geometrical Anatomy of Theoretical Physics Frederic Schuller
https://www.youtube.com/playlist?list=PLPH7f_7ZlzxTi6kS4vCmv4ZKm9u8g5yic
german precision
Первые несколько лекций по логике и множествам не особо содержательные на мой вкус. Нет ничего про конструктивизм и парадоксы. Но ничего, к физике их привязать еще та задачка.

Тебя что интересует чтобы было больше физики или больше математики?

Лекции Виттена еще есть. Если осилишь.

ФОПФ шизтеха кал в рот ебал btw.
Аноним 15/12/25 Пнд 14:42:09 125151 447
image.png 114Кб, 1400x1400
1400x1400
>>125148
>>125145
А пикрил выглядит честно, по-твоему?
Аноним 15/12/25 Пнд 14:43:39 125152 448
>>125145
да да, а ещё -1 тоже нечестно, реальности ведь нет минус одного яблока
Аноним 15/12/25 Пнд 14:54:50 125153 449
>>125152
и возведение в квадрат тоже нечестно. К примеру 2 яблока умножить на 2 яблока, будет (2 яблока) в квадрате. Но яблоки круглые, а не квадратные. Поучается противоречие
Аноним 15/12/25 Пнд 15:32:36 125154 450
У мелкочмони же нет чести. Но нахуя он опять полез со своим охуительным мнением, вместо того чтобы хотя бы попросить строгих определений. Все от того что мозга у него тоже нет.
Аноним 15/12/25 Пнд 15:56:29 125156 451
>>125154
петух-неосилятор и негасимый пожар
Аноним 15/12/25 Пнд 16:35:40 125157 452
>>125145
Комплексные числа из формулы Кардано появились. Есть у тебя куб. уравнение. Допустим у него все корни рациональные. И не смотря на это, в формуле появляется необходимость брать корни из отрицательных чисел. Естественно все с этого прихуели, но сделали прыжок веры и допустили, что корень вычисляется. И при этом допуске формула Кардано давала верный ответ. Потому ничего не оставалось делать, как просто принять, что такое число есть.

Кстати есть простое "хитрое" геометрическое введение i. Если ты возьмёшь треугольник и увеличишь его стороны в k раз, то площадь увеличиться в k^2 раз. Можно допустить обратную задачу, площадь увеличилась в k раз, на сколько увеличили длину стороны? Ответ на sqrt(k). Можно переход 1 -> k разбить и записать 1 -> sqrt(k) -> k

Далее у тебя есть переход из минусовой части в положительную и обратно: (-3) -> 3, 3 -> (-3). Попробуем его так же разбить. Возьмём 1.
1 -> -1
из формулы выше, про треугольники, можно записать как 1 -> sqrt(-1) -> -1.
Переход от (-a) к a ты можешь представить и как домножение на (-1) и как поворот вокруг 0 на 180 градусов. Тогда sqrt(-1) это половина этого поворота, то есть поворот на 90 градусов.
Аноним 15/12/25 Пнд 17:28:27 125158 453
>>125157
>Можно переход 1 -> k

чо за переход? откуда 1?
Аноним 15/12/25 Пнд 17:47:31 125159 454
>>125156
Есть свет, что никогда не гаснет
Аноним 15/12/25 Пнд 18:04:34 125160 455
>>125159
Ага, свет пылающей жопы.
Аноним 15/12/25 Пнд 20:45:45 125165 456
>>125146
>Канал ФОПФ шизтеха смотрел?
Окей, посмотрю.
>Лекции Виттена еще есть. Если осилишь.
Спасибо
Аноним 15/12/25 Пнд 20:58:33 125166 457
>>125150
>Тебя что интересует чтобы было больше физики
Ну я на физмате учусь, интересуют упор в физику, но хочется побольше математики с мат базой, но что бы понятно было, скажем так.
Аноним 15/12/25 Пнд 21:15:18 125167 458
>>125150
>Лекции Виттена
Не нашел.
Аноним 15/12/25 Пнд 21:53:54 125168 459
Аноним 15/12/25 Пнд 22:05:19 125169 460
>>125156
Я вот вижу ты мелкочмоха любишь отвечать на вопросы новичков даже весьма туманные вроде "честности мнимой единицы". Но мои вопросы тебя почему то все время ставят в тупик недостаточной точностью формулировок. Вроде того как я не указал что уравнение Клейна-Гордона задается в пространстве Минковского (кто бы мог подумать) и ты долго не мог найти где же там t и рассказывал истории про разные типы диффуров. Или вот сейчас тебе нужен какой то официальный запрос чтобы ты сознался что обосрался со своими кукареками против очевидных формул разложения по базису из дельта-функций.
Тут точно дело не в том что я когда то года два-три написал что ты тупое говно и отвечаешь одну только тупую хуйню? И от этих совершенно правдивых слов у тебя срака бомбанула как сверхновая звезда, да так и освещает этот раздел до сих пор. Это точно тут не при чем? Я просто хочу разобраться.
Аноним 15/12/25 Пнд 22:23:01 125170 461
>>125169
Суть вопроса о честности скорее в том, насколько дозволено определять новые элементы и новые структуры в математике. Например, как вот тут >>125151 в колесе определена операция $frac{0}{0}$, хотя она не определена в колесе, т.е. ее там просто нет (в самой первой работе по теории колес определена операция $frac{1}{\cdot}$, насколько я помню).
Из этого вопроса закономерно вытекает второй - разве достаточно простого "что если" для возникновения сущности вроде колеса? В другой работе, тоже 90-х годов автор пишет, что вопрос делении на нуль считается "несерьёзным" или считался. Неужели достаточно детского "а если" чтобы продуцировать такое?
Аноним 15/12/25 Пнд 22:34:51 125171 462
image.png 638Кб, 1280x720
1280x720
>>125170
>Суть вопроса о честности скорее в том, насколько дозволено определять новые элементы и новые структуры в математике
Аноним 15/12/25 Пнд 22:43:19 125172 463
>>125168
> Шуллера смотри, он вообще заебок.
Жаль на английском, не потяну такой уровень, но ладно.
Спасибо за ответ
Аноним 15/12/25 Пнд 22:54:57 125173 464
>>125169
петух-неосилятор, ты не задаёшь вопросы. ты предъявляешь идиотские претензии, упираешь в своём невежестве, как баран, и устраиваешь срачи без конца

вот и сейчас пытаешься затеять новый
Аноним 16/12/25 Втр 00:04:20 125174 465
>>125173
И это мне говорит тупое говно которое через месяц вылезает чтобы покукарекать про разложения которые оно само не поняло. Прохладные истории, как обычно.
Аноним 16/12/25 Втр 00:09:54 125175 466
>>125170
>Суть вопроса о честности скорее в том, насколько дозволено определять новые элементы и новые структуры в математике.
При определении новых сущностей так же как и при введении новых аксиом могут возникнуть противоречия. Противоречия это очень плохо, но в общем виде доказать их отсутствие вроде бы невозможно. Можно строить модели и сводить одни теории к другим более надежным.
Аноним 16/12/25 Втр 01:23:42 125176 467
>>125174
ага, "разложение ЛЮБОЙ функции по базису из дельта-функций"

и интеграл дельта-функции по полупрямой
Аноним 16/12/25 Втр 01:46:17 125177 468
>>125176
Как обычно клоунесса даже не пытается внятно изложить суть своих копротивлений. Но я тебе напомню
>эти формулы, которые ты имел в виду (в одной из них выше ты не можешь найти ошибку)
тащи эту свою выдуманную "ошибку".
Аноним 16/12/25 Втр 05:33:53 125179 469
изображение.png 222Кб, 274x400
274x400
>>125158
Представь что ты можешь из a сделать b: a -> b умножением. Это легко, нужно a домножить на b/a. Представь теперь, что тебе нужно разбить этот переход на 2 одинаковых шага-умножения a -> ? -> b. То есть чтобы ?/a = b/?
Из этой пропорции можно вывести: ?^2 = ab и ? = sqrt(ab). Число ? называется средним геометрическим.
Теперь у тебя есть переход 1 -> -1. Разбиваешь его на 1 -> i -> -1. Геометрически 1 -> -1 это поворот овкруг 0 на 180 градусов. Тк 1->i это половина перехода от 1 к -1, то i это половина этого поворота.
Такое объяснение придумал Арган, который диаграммы Аргана. Я его услышал ещё пиздюком в серии роликов dimensions.
Аноним 16/12/25 Втр 07:13:31 125180 470
>>125177
>Но я тебе напомню
ага, никогда не забывай

>тащи
нахуй иди со своими требованиям. я с тобой уже поговорил
Аноним 16/12/25 Втр 07:23:24 125181 471
>>125177
>выдуманную
Твой интеграл в стандартной формулировке не равен 1/2. Это просто бессмысленное выражение. Никаких уточнений, которые могли бы изменить ситуацию, не делалось, поэтому на своём коллаже ты обвёл рамочкой кристально чистую хуету. Почему? По определению
Аноним 16/12/25 Втр 10:17:56 125182 472
>>125179
>Представь теперь, что тебе нужно разбить этот переход на 2 одинаковых шага-умножения a -> ? -> b

С чего бы мне такое представлять? Я нашёл число b/a, зачем мне туда вклинивать ещё один ненужный шаг?
Аноним 16/12/25 Втр 12:58:23 125183 473
>>125182
Ну пусть ты директор завода. Выпускается a деталей в год. Тебе владелец говорит, что нужно наращивать производство. В первый год увеличить выпуск в 2 раза, а затем и во второй так же в 2 раза.
a -> 2a -> 4a
число по середине это средне-геометрическое чисел с краю. Подставляешь слева справа 1 и -1, по середине получишь i.
Аноним 16/12/25 Втр 15:12:22 125185 474
>>125183
>-1

так не получится, я в убыток уйду
Аноним 16/12/25 Втр 15:14:16 125186 475
>>125180
>я с тобой уже поговорил
Ты как всегда только выдавил несколько невнятных кукареков, чмоня.
>>125181
О подсос мелкочмохи вышел на защиту своего безмозглого кумира, что тут у нас
>Твой интеграл в стандартной формулировке не равен 1/2.
Потому что он равен "1/2". Вообще было бы еще лучше чтобы ты (вынул хуй изо рта для начала и) написал какой конкретно интеграл у тебя вызывает вопросы и чему он по-твоему тогда равен если он не равен 1/2.
>ты обвёл рамочкой кристально чистую хуету
>Почему? По определению
Нет там все совершенно очевидно и верно. А ты просто тупой хуесос без мозгов. По определению.
Аноним 16/12/25 Втр 16:38:13 125187 476
>>125186
>Потому что он равен "1/2".
что такое "1/2"?
у Эйнштейна нашёл такое обозначение? или на nlab?
Аноним 16/12/25 Втр 16:57:29 125188 477
>>125186
>Потому что он равен "1/2"
Это тебе питухон так сказал? Впрочем, с тобой разговаривать - себя не уважать, так что шёл бы ты нахуй со своими интегралами вместе.
Аноним 16/12/25 Втр 18:29:39 125191 478
>>125187
>у Эйнштейна нашёл такое обозначение? или на nlab?
Нет, сам придумал, прикинь. Специально чтобы тупым петухам дупы подрывать. И как вижу с задачей справляется на отличненько.
>что такое "1/2"?
Великая загадка. Если бы только выше по треду прямым текстом не было написано что это такое. Или на скриншоте специально подчеркнуто ярким цветом. Или можно было бы понять из контекста. Столько вариантов, но все они не доступны когда у тебя полторы извилины.

Это и есть та самая
>в одной из них выше ты не можешь найти ошибку
? Потому что я тут вижу уже устойчивый паттерн:
1) мелкочмоха не понимает обозначаний и не вдупляет чего от него хотят
2) мелкочмоха начинает изрыгать невнятные кукареки об ошибках и неосиляторах
и весь мир против него и Эйнштейн и ncatlab.

>>125188
Как у дельфина во сне у вас с мелкочмохой то один мозг включается то другой.
>питухон так сказал?
ох уж эти болезненные фиксации на наносеках по всему разделу.
Аноним 16/12/25 Втр 18:44:56 125192 479
>>125191
>Нет, сам придумал
оно и видно

>Великая загадка.
ну пусть так и останется тогда
Аноним 16/12/25 Втр 18:50:32 125193 480
>>125192
Т.е. я в очередной раз оказался прав, да? Вот это поворот.
Аноним 16/12/25 Втр 18:54:09 125194 481
>>125193
нет, ты в очередной раз обосрался, хотя продолжаешь делать вид, что ты прав

я просто не желаю вести эту дебильную дискуссию
Аноним 16/12/25 Втр 19:13:00 125195 482
>>125194
>нихуя не понял
>спизданул про ошибки
>несколько недель кукарекал про неосиляторов
>не желаю вести эту дебильную дискуссию
Ох уж этот классический петушок-мелкочмоха.
Аноним 16/12/25 Втр 19:28:45 125196 483
>>125195
петух-неосилятор и великие загадки победы
Аноним 16/12/25 Втр 20:56:47 125197 484
>>125196
Мелкочмоха и его безмозглые кукареки-кукарекушечки.
Аноним 17/12/25 Срд 19:36:22 125198 485
Сап.
Я подумал о такой последовательности чисел...
Вот в десятичной системе для тройки например это (0,3,6,9,2,5,8,1,4,7) некрасиво неудобно, да? А в двенадцатеричной это (0,3,6,9) обалденно красота! Как называются такие последовательности которые наглядно показывают что n-ичная система чёткая внатури или шляпа? Я в терминологии не разбираюсь надеюсь понятно обьяснил.
Аноним 17/12/25 Срд 19:52:03 125199 486
>>125198
Всё не надо я сам допёр. Это любая таблица умножения модуло 10.
Аноним 19/12/25 Птн 23:12:16 125202 487
>>124791
Это блогер с аудиторией малолетних дебилов, к математике имеет примерно такое же отношение как, например, его приятель Хованский. То есть, какое-то имеет, как и все люди, но форсить его это явно признак малолетнено дебила или рекламного агента на контракте.
Аноним 20/12/25 Суб 02:58:12 125203 488
image.png 816Кб, 900x900
900x900
>>124791
>>125202
Ви таки не понимаете, это же лехендарный Шабаттеев!
Чтобы кошерному человеку быть рукопожатным математиком гомологии знать не обязательно. Да и саму математику знать не обязательно, главное почаще повторять что на мехмат МГУ не брали из-за национальности, ой вей!
Аноним 20/12/25 Суб 03:07:30 125204 489
Аноним 20/12/25 Суб 03:13:11 125205 490
image.png 564Кб, 900x900
900x900
>>125204
Додик, ви таки зачем кидаете ссылки на ждпедию?
Рукопожатные господа и так всё понимают, а гоям таки ничего не докажешь.
Бгизбрнх должны вообще брать без ЕГЭ, вступительных экзаменов и прочих олимпиад, просто за форму носа и кошерную фамилию.
Аноним 20/12/25 Суб 03:37:36 125206 491
>>125205
среди прочего, там написано:
>Согласно многочисленным свидетельствам и фактам, со второй половины 1960-х по конец 1980-х годов евреи, получающие образование или работающие в области математики в СССР, подвергались дискриминации при поступлении в вузы, в аспирантуру➤ и на работу, при защите диссертаций, при попытке опубликовать статью или книгу, при поездках на научные конференции и за границу
часть таких свидетельств я слышал лично от людей, которые это непосредственно наблюдали (имена называть не стану); сомневаться в их честности у меня нет причин

обсуждать вопрос далее не стану
Аноним 20/12/25 Суб 04:03:08 125207 492
image.png 236Кб, 640x376
640x376
>>125206
Я знаю еврея успешно отучившегося на мехмате как раз в 60-70 годы и, думаю, он такой не один. Правда у него хватает мозгов не рассказывать сказки про совецький антисисипизьм, да и он выезжал зарубеж и мог вообще уехать как еврей - это с его же слов.
В жд-педии могут писать все кому не лень, кроме русских, конечно. Там и модерация очень рукопожатная, ой вей!
Ты либо наивный славянский гойша, попавший в лапки (((этих))) матфак вшанки?, либо сам из (((рукопожатных))) и отсюда вера в эти сказки.
Аноним 20/12/25 Суб 05:30:02 125208 493
Аноним 20/12/25 Суб 11:59:28 125209 494
>2 месяца
>осилил только 40 страниц из 400
Аноним 20/12/25 Суб 21:17:20 125211 495
>>125207
>Я знаю еврея успешно отучившегося на мехмате как раз в 60-70 годы и
Я слышал рассказы о том, что были установки и практика фильтрации евреев от тех, кто этим непосредственно занимался. Но это же не 100% фильтр, это фильтр, когда не тем попасть в разы сложнее, чем другим.

Но одновременно было, что другие тащили "своих", в общем тут реально всё сложно на самом деле. И эти процессы взаимосвязаны.
Аноним 20/12/25 Суб 22:50:26 125212 496
image.png 8Кб, 208x243
208x243
>>125211
Мне это представляется так: приходит избалованный додик на вступительные экзамены, конечно же, в МГУ.
Там обычные Иваны Петровичи дают абитуриентам задачки, додик мыкается, решить не может. Пробует взять наглостью: “Ты чо, сучара, антимисит? Ставь 5, падла, если не хочешь проблем“.
Додику отказывают, дальше подключаются его блатные мамеле-папеле. Начинается вой всей мишпухи что хениальнова бодiка не берут на Мехмат, великорусский шовинизьм и далее по списку...
Евреи что в Советском Союзе, что в Рф — элитная группа населения с блатом, "своими людьми" повсюду и тд. Например, в чин аппарате СССР евреи были самой представленной группой населения в процентном соотношении.
И проблему антисисипизьма на Мехмате скорей всего специально раздули они же.
Аноним 20/12/25 Суб 23:02:52 125213 497
>>125212
прочёл этот пост — как будто с доморощенным нациком-птушником из нулевых поговорил
Аноним 20/12/25 Суб 23:08:49 125214 498
>>125212
Проблема 100% была. Она хорошо была видна статистически, когда из топ школ не евреи поступали почти все, а евреи, не смотря на места на олимпиадах и т.п.,лишь один из многих

И 100% были такие установки, я просто слышал их из уст тех, кто их реально применял на экзаменах.

В общем тут много грязного и некрасивого, но и не на пустом месте всё появилось, потому что еврейская практика пускать куда-то только своих тоже была, да и сейчас бывает, хотя антисемитизма сейчас нет, в отличии от советских времён.
Аноним 20/12/25 Суб 23:15:09 125215 499
>>125213
Чмонь, вот ты вроде бы не собираешься ни с кем никогда дискутировать, но постоянно высовываешься попукать свое весомое мнение. Может уже определишься хочешь ты сидеть и молчать в тряпочку или участвовать в обсуждениях?
Аноним 20/12/25 Суб 23:32:42 125216 500
>>125215
у меня такое чувство, что ещё немного и ты начнёшь любовные послания писать
Аноним 21/12/25 Вск 00:15:00 125217 501
>>125216
Интересные чувства могут возникать у человека когда у него понижена мозговая активность.
Настройки X
Ответить в тред X
15000
Добавить файл/ctrl-v
Стикеры X
Избранное / Топ тредов