Главная Юзердоски Каталог Трекер NSFW Настройки

Железо и Техника

Ответить в тред Ответить в тред
Check this out!
<<
Назад | Вниз | Каталог | Обновить | Автообновление | 9 6 4
Predator Helios 300, сгорела микросхема Аноним 08/01/26 Чтв 16:28:05 7624060 1
61F7A82B-A818-4[...].jpeg 3156Кб, 4032x3024
4032x3024
Кто-то знает какие микросхемы в этих ноутах? Сгорела, а на ней никаких маркировок нет уже, б/у старенький ноут, но возможности купить новый нет, а очень надо. На другом форме только один тред на эту тему красуется без ответа. Подскажите, где купить
p.s. на фото вентилятор из начинки ноута, потому что нужна какая-нибудь картинка чтобы создать тред, лол
Predator Helios 300, сгорела микросхема Аноним 08/01/26 Чтв 16:35:12 7624075 2
7048CAC6-AF24-4[...].jpeg 224Кб, 1280x964
1280x964
6274029D-58DE-4[...].jpeg 183Кб, 592x1280
592x1280
p.p.s. Фото сгоревшей части
Predator Helios 300, сгорела микросхема Аноним 08/01/26 Чтв 16:40:03 7624081 3
c5prh la-e921p - мать
Predator Helios 300, сгорела микросхема, И ЧИП! Аноним 08/01/26 Чтв 16:51:48 7624103 4
D0A43619-A2DA-4[...].jpeg 239Кб, 1280x964
1280x964
ещё
Аноним 08/01/26 Чтв 16:58:52 7624116 5
Аноним 08/01/26 Чтв 17:48:24 7624183 6
image.png 223Кб, 1674x933
1674x933
Predator Helios 300, сгорела микросхема Аноним 09/01/26 Птн 11:46:43 7624928 7
Ребята мне нужно узнать где купить эту погоревшую микросхему, на фото вблизи видно что погорело, но не видно на каком месте эта микросхема стоит(на плате поплавилась и вылезла металлическая дорожка). Видно только первую букву названия - P, вижу там рядом ещё одно название, логично что второй буквой названия может быть Q, но какие цифры стоят - неизвестно. Расскажите может кто то знает что эта микросхема может выполнять и что будет если я ее просто отпаяю и заряду ноутбук? Также погорел контроллер аккумулятора, но с этим понятнее и скорее всего я буду заказывать новый, а вот на мать, чтобы просто отпаять оттуда эту микросхему - денег жалко(
Аноним 09/01/26 Птн 12:03:03 7624935 8
ОП 7624060, не понимаю что это за часть..? Это в каких то микроскопических масштабах?
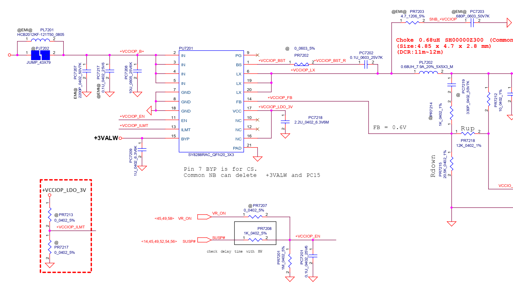
Аноним 09/01/26 Птн 21:14:25 7625832 9
image.png 149Кб, 1378x880
1378x880
>>7624928
Тебе уже ответили >>7624183
Загугли и скачай себе схемы/бордвью на эту мать уже и не еби мозг.
Настройки X
Ответить в тред X
15000
Добавить файл/ctrl-v
Стикеры X
Избранное / Топ тредов