Главная Юзердоски Каталог Трекер NSFW Настройки

Иностранные языки

Ответить в тред Ответить в тред
Check this out!
<<
Назад | Вниз | Каталог | Обновить | Автообновление | 303 56 138
Праязыка всего человечества тред Аноним 01/11/23 Срд 15:04:38 666875 1
orig.jpeg 82Кб, 1920x1080
1920x1080
inCollage202310[...].jpg 1519Кб, 1920x1920
1920x1920
Также именуемый, как прамировой, турит, протосапиенс лангуаге и т.д. - гипотетический предок всех существующих и существовавших в мире языков, древний язык, от которого произошли все языки и языковые семьи
Обсуждаем и делимся инфой по предмету планетарного масштаба
Аноним 03/11/23 Птн 19:48:37 667287 2
https://m.youtube.com/watch?v=zomwM3Xbl7c
Один из койсанских языков Африки, они примечательны наличием щелчковых звуков, которые по мнению некоторых учёных были в праязыке
Аноним 03/11/23 Птн 21:25:24 667297 3
monkey.mp4 977Кб, 576x1024, 00:00:12
576x1024
Аноним 04/11/23 Суб 20:18:43 667392 4
jf4YnBdTyi8.jpg 98Кб, 927x740
927x740
>40 0000 лет
Почему? Человеку как виду 250-300к лет. А мочёные говорят, всякие неандертальцы уже развитым речевым аппаратом обладали. Раз обладали, значит, не молчали.
У папуасов и австралийских аборигенов тоже языки нихуя не примитивные, хотя они от африканской ветви человечества 50к лет назад отделились. Они свои языки с нуля придумывали, что ли?
Пахнет пиздежом.
Моя гипотеза такая. Обезьяны же не молчат. Имею в виду обычных, лесных обезьян. Они орут, пищат, кричат, вокальная сигнализация у них вообще очень развита. А современные шимпанзе и орангутанги — это считай то, как выглядели предки человека 7-8 млн лет назад. Австралопитек, живший 2 млн лет назад, был гораздо продвинутее. Ходил прямо, орудия труда делал. Следовательно, его вокальная сигнализация была намного более совершенной, чем у обезьян. Скорее всего даже более совершенной, чем у дельфинов. Примитивной по звучанию, без грамматики, но уже с личными именами, названиями предметов, обозначениями действий.
Далее — по нарастающей. Языки эректуса скорее всего уже мало отличались от современных языков по сложности. По фонетике, скорее всего, отличались. Мб из-за примитивности речевого аппарата и долей мозга язык эректуса был наглухо тоновым или что-нибудь в этом роде.
Языки неандертальцев, денисовцев, кроманьонцев уже не отличались от современных. Имею в виду содержательность, развитость грамматики и сложность фонетики. В местах пересечения сапиенсов с неандертальцами и денисовцами языки тоже наверняка смешивались.
Сейчас корни праязыков могли бы сохраниться где-нибудь в Австралии и Южной Африке.

Кстати, касательно койсанских щёлкающих языков — единственный щёлкающий язык за пределами Африки обнаружен как раз в Австралии, какой-то уже вымерший ритуальный язык дамин — https://ru.wikipedia.org/wiki/Дамин Мог сохраниться как раз со времён исхода человека из Африки.
Аноним 04/11/23 Суб 22:16:49 667398 5
>>667392
Теперь перейдем к «ближайшему общему предку всех ныне живущих и исторически засвидетельствованных языков». Здесь с теоретической точки зрения ситуация уже принципиально другая. Допустим, у нас есть реконструированные «пракойсанский», «прапапуасский» и «правсе остальное» (на самом деле нет, но от изменения конкретного числа таких верхних узлов ситуация в целом существенно не изменится). Если у них есть «ближайший общий предок», это значит, что теоретически в этих трех праязыках вполне могли сохраниться унаследованные общие праязыковые морфемы, между которыми теоретически же установимы регулярные фонетические соответствия. Но ключевой вопрос — какое хронологическое расстояние отделяет их от ближайшего общего предка?
Даже если мы возьмем по минимуму, скажем, 60 тысяч лет (примерное время первой крупной миграции из Африки), то далее все зависит от возраста «верхних узлов». Если им в среднем тысяч по 20-25 лет, то никакой компаративный метод не позволит нам от трех праязыковых точек 20-25-тысячелетней давности сделать скачок сразу на сорок тысяч лет вглубь — никакие регулярные соответствия опознать заведомо не удастся.Если им 40-50 тысяч лет, то есть и условные «койсаны», и условные «папуасы» начали делиться относительно скоро после обособления
от «ближайшего общего предка», тогда шансы на успешность реконструкции слегка повышаются. Но с другой стороны, если «пракойсанскому» 50 тысяч лет, это означает, что с тем объемом данных по койсанским языкам, которым мы располагаем, у нас никогда не получится восстановить пракойсанский, то есть неразрешимая часть проблемы
просто переходит с одного уровня на другой.
Аноним 05/11/23 Вск 05:29:18 667423 6
>>667392
>Моя гипотеза такая.
Говоришь, так, будто разница между животным и человеком в банальной сложности визга. Обезьяна прокачала язык и стала человеком. Охуительные истории уровня отбитого дауна.

Разница между человеком и животными абсолютна как пропасть, это интеллект, которого у животных просто нет. Если провести аналогию, животные как мертвецы, зомби, трупы без жизни, а человек живой. Вот эта "жизнь" и есть признак человека, она либо есть, либо нет, труп не оживет, сколько бы миллионов лет он ни развивался и ни прокачивал свои скиллы. Количество тут не имеет значения, у животных просто отсутствует человеческий аспект, отрезано наглухо, жизни нет, мёртвое не оживёт, животное не станет человеком.
Аноним 05/11/23 Вск 09:00:03 667427 7
>>667423
А 40к лет назад человечество вдруг обрело веру в Бога-Императора интеллект, проснулось утром и заговорило? Сразу на готовом языке? На иврите или на древнерусском? Ты ещё более отбитый даун, чем те веруны в вавилонскую башню и смешение языков, если думаешь, что язык не развивался вместе с человеческим видом. И что эректусы с идалтами не были тем самым переходным звеном от неразумной обезьяны к разумному человеку. И что у них не могло быть некого примитивного протоязыка, который впоследствии, по мере развития мозга древнего человека, эволюционировал в современные языки.
Аноним 05/11/23 Вск 09:15:24 667428 8
>>667427
Язык лишь следствие интеллекта. Интеллект появился сразу, именно так, но речь нет, ей надо было время развиться, и это не развитие мышц рта, нет, а интеллектуальное развитие, развитие ума посредством имеющегося интеллекта, на это нужно время.

Как пример, можно взять человеческого ребенка и выкинуть в лес, получится безмозглый маугли неотличимый от животного. Но у маугли и его потомков есть потенциал стать человеком, а у животных нет, они никогда не станут, у животных отсутствует аспект делающий человека человеком.
Аноним 05/11/23 Вск 11:42:20 667433 9
>>667428
>Интеллект появился сразу
У многих животных интеллект достаточно высокий. Вороны решают логические задачи, обезьяны могут освоить жестовый или логографический язык, собаки понимают речь, мимику и интонацию человека... Всё это приобретённые навыки. Муху или крокодила этому невозможно научить как раз в силу очень низкого интеллекта.
Ок, допустим, ты хуёво разбираешься в терминологии и имел в виду не интеллект, а самосознание. С животными тоже не всё так просто (слоны и крысы вполне себя осознают), но допустим и не будем углубляться в тонкости. На каком этапе развития человека у него вдруг и внезапно пробудилось самосознание? Можно ли утверждать, что бушмены, ведущие образ жизни древнего человека, самосознанием и интеллектом не обладают? Тогда почему у них есть развитый язык, а дети бушменов, выросшие в цивилизованной среде, ничем не отличаются от остальных сверстников? Почему условный идалту, "не имевший интеллекта и языка", тоже практически ничем не отличался от более поздних предков, интеллект и язык имевших?

>у животных отсутствует аспект делающий человека человеком.
Похоже, что ты просто шиз, протёкший из магача. Задвинь ещё что-нибудь про бессмертную душу и сакральное величие Белой Расы.
Аноним 05/11/23 Вск 11:49:09 667434 10
К мыслям сказанным выше можно добавить то, что разница человека и животного кроется и в мозге, хотя как известно некоторые обезьяны вполне неплохо усвоили жестовый язык и могли общаться с людьми и между собой (обезьяна Коко и иже с ней https://m.youtube.com/watch?v=FqJf1mB5PjQ ). Но основная причина того, что приматы не могут освоить вокалический язык в том, что их гортань находится высоко и производить сложные звуки они не способны. В принципе, такая же ситуация у маленьких детей и только спустя 2-3 года они начинают выговаривать звуки чётко, когда гортань опускается (у обезьян тоже опускается, но уже в старости). Кроме прочего, для адекватной речи нужен специфический слуховой аппарат ловящий различный диапазон частот звуков. Короче, всё весьма хитро устроено. (По этой теме есть книги и некоторые лекции, можно загуглить)
Аноним 05/11/23 Вск 12:04:05 667435 11
>>667433
Это не тот интеллект. Ты реально не понимаешь чего животные не могут? Если бы могли, животное помещенное к людям тут же бы "прозрело" и стало соображать и разговаривать как мы.

Человеку понадобились миллионы лет на что? Ни на что, отличие цивилизации неандертальцев от современной это лишь пустая формальность. Человек появился когда у животного возник интеллект (или самосознание, как угодно назови, похуй). Но это было животное среди животных, в том мире не было ничего внешне человеческого, поэтому уже готовый человек был безмозглым маугли неотличимым от животных. Но только внешне, внутри он кардинально отличался и сразу начал двигать в сторону от природы, от всех остальных живых существ. Просто в начале это отклонение было нулевое, потом 1 миллиметр и так далее, непараллельные прямые увеличивают расстояние между собой по их длине. Чем больше времени, тем больше расхождение. Вот тебе эволюция человека, никакая не эволюция, человек возник сразу и не изменился ни капли, просто со временем наросли отличия его от природы. Вот и всё, наша охуительная современная цивилизация это обыкновенный багаж интеллекта, как игра Katamari Damacy, чем дальше идешь, тем больше мусора налипает, вот и налипло, это не развитие никакое, а просто следствие одного и того же признака, который у человека был всегда, с самого начала. А у кого нет, тот не человек, и досвидос, животному ничего не светит. Это значит, если бы мы на машине времени прыгнули к неандертальцам, они разобрались бы с любыми современными достижениями не хуже голозадых негров из Африки, никаких проблем, потому что человек это человек, с самого начала.
Аноним 05/11/23 Вск 23:23:22 667490 12
Noam Chomsky плачет от этого треда
Аноним 07/11/23 Втр 21:16:36 667727 13
>>667435
ты одновременно топишь и против градуализма, и за него.

ГРадуализм это расуждение в духе "по чуть-чуть от макаковых криков, в час по чайной ложке потихоньку австралопитэки вытянули себя из нечеловечности и запиздели языками".

вот ты описываешь в духе градуализма:
>Просто в начале это отклонение было нулевое, потом 1 миллиметр и так далее

а в начале этого же предложения:
>внутри он кардинально отличался и сразу начал двигать в сторону от природы

если сразу отличался, то никуда по копеечке двигать было не надо, сразу отвалились от этой самой "природы", переехали в цифровой мир означающих, и ноль градуализма. Язык - дом быта, как говорил один немец. Человеки однажды в этом домике проснулись, и выхода сразу не было, как не было и обезьяньего прошлого.

Высокотеоретично это описывается примерно так: до какой-то мутации у около-автралопитечных животных был конечный набор криков, 10, 15, 5, как у всяких приматов или птиц и сейчас. Один крик на еблю, другой на опасность, третий на драку, и так они и куковали. После мутации у нас, а это были, как ты и написал, сразу мы, в голове заработало бесконечное бесплатное автоматическое производство иерархически структурированых множеств означающих, т.н. операция merge. В итоге у нас бесконечная цепочка минимальных юнитов языка, означающих, забесплатно создается каждый момент дня и ночи, и когда выходит изо рта обретает грамматическую форму, ту или иную generative grammar.

п
Аноним 08/11/23 Срд 22:13:49 667830 14
>>667727
... соответственно,этот пра-язык тотально не интересная тема, т.к. он каждому из нас доступен каждую ночь. Какова именно была генеративная процедура первой языковой активности человека, направленной наружу, через рот или руки, неважно как, было ли то с китайской грамматикой, или сразу с какой-то понавороченнее - вообще пофиг. Сны были такие же, на базовой грамматике, не пропущеной через систему языкового ввода-вывода, и ничего не изменилось с тех пор. Так что пра-язык не был пра- , просто был по хронометражу первый, а по сути такой же, как какой-то из нынешних, ибо генеративные процедуры (грамматика языковой продукции, прошедшей через рот) не эволюционирует, а морфирует, меняется так и сяк без вектора, и тем более не к небесам софистикации.
Аноним 10/11/23 Птн 18:48:05 667980 15
>>667727
>если сразу отличался, то никуда по копеечке двигать было не надо
■ Было животное.
■ Значит двигалось как остальные животные, в направлении природы.
■ У него возник разум, потенциал изменения.
■ Но движение осталось тем же, ведь мир не изменился, а значит и мысли.
■ Получился маугли, то же животное, ибо не знает человека которого нет, но потенциально другое.
■ Если бы маугли был один, ничего бы не случилось, вечное животное, т.к. берет пример с животных.
■ Но маугли не один, он живет в группе таких же маугли.
■ Маугли внутри отличается, поэтому его реакции на окружающий мир, полностью основанные на животном, всё же микроскопически отличаются от настоящего животного, происходят как бы колебания.
■ Если бы маугли был один, это различие не смогло бы развиться, ибо поведение бы корректировалось обратно окружающими животными, колебания бы каждый раз затухали.
■ Но за маугли наблюдают другие маугли, а они тоже потенциально не животные, поэтому их реакция не возвращает маугли обратно к животному, колебания не затухают, а наоборот усиливаются, т.к. второй маугли колеблется уже не от нуля, а от колебаний другого маугли.
■ Таким образом постепенно происходит усиление отличий, человек начинает видимо отклоняться от пути природы, разумеется отклоняясь от животного своим мышлением.

Это не проблема интеллекта, а проблема наличия. Из ничего не может появиться что-то, когда ничего нет это проблема. Ну то есть, представь, ты родился гениальным математиком, но в твоем мире нет математики. Ты физически отличаешься, на самом деле, но это бесполезно, просто не видно, оно не работает просто так на пустом месте. Чтобы появилась реальная отдача надо много времени, это долгий процесс.
Аноним 10/11/23 Птн 18:49:59 667981 16
Аноним 10/11/23 Птн 23:08:08 668017 17
>>667980
тебе тока кажется, что ты над чем-то порассуждал, однако словосочетания "путь природы", "движение", "мысли", и прочие подобные выраженица в твоей текстинке употреблены коллоквиально, то есть как в досужем разговоре бабок на лавке, и годятся для дрочения рта, а не для валидных рассуждений. Define "природа", define "путь природы", define "мысли", define "движение", хотя бы для себя, попробуй, и обнаружишь, что ты в жизни не думал вообще ни о чем, а просто гоову дрочил.
Аноним 10/11/23 Птн 23:08:56 668018 18
>>667981
последняя инстанция, хыба, на факультете лингвистики в MIT
Аноним 10/11/23 Птн 23:17:41 668019 19
>>667980
из какой пизды надо родиться и в какой мир, чтобы у отпрыска мозг генерировал математическую деятельность, а у родителей нет? так не бывает. Математическая способность у человеков просто есть, у всех и одна и та же. Австралийские аборигены, которые считают только "раз, два, много" имеют точные рассчеты кто кому на какую дробь дядя, кто кому троюродный пращур по полусестре двоюродной бабки, и тд, то есть развитую систему дробных исчислений.

А чтобы математической способности человечьей головы было чем заняться, не нужен учебник и профессор, достаточно увидеть одну палку, которая примерно 2х длинее, чем вон та другая палка, и всё, само в голове сложится.
Аноним 11/11/23 Суб 23:29:42 668140 20
Screenshot.png 159Кб, 1659x559
1659x559
А почему нет никакого наблюдаемого развития языков? Что шумерский, что папуасский, что японский — все на одном уровне сложности и смысловой вместимости находятся. Статью по генетике можно без проблем перевести хоть на пигмейский (придётся только терминологию разработать), а устная традиция самих пигмеев по богатству и выразительности не будет уступать европейской литературе.
То есть, никакого стереотипного "древние языки были примитивными" или "африканские языки очень простые" нет и в помине.
Аноним 12/11/23 Вск 02:00:22 668144 21
>>668140
ну вот скажем австралийские языки фонетически простые. Хотя понятно, что это ни о чем не говорит. А статью по генетике на папуасский язык ты не переведешь, точнее ее некому будет читать, потому что твои термины никто не поймет. Здесь процесс перевода на самом деле означает одновременно создание литературного языка. Именно так делали например Кирилл и Мефодий, калькируя греческие термины на славянский.
Аноним 12/11/23 Вск 21:52:45 668188 22
>>668144
Ну кстати, рекордсмен по наименьшему количеству согласных звуков как раз является папуасский язык ротокас (всего 7 штук)

https://globalrecordings.net/en/language/ROO звучит по типу уга-буга языка
Аноним 13/11/23 Пнд 18:20:35 668319 23
>>668144
Тем не менее, всеми средствами для этого условный папуасский язык располагает. Равно как и славянский располагал, и все те сотни аборигенных языков, на которые переводили религиозную литературу. Надо лишь проработать лексикон под соответствующие понятия и объяснить их носителям.
Языка, в котором это было бы невозможно в принципе, скорее всего не существует.
Аноним 13/11/23 Пнд 18:25:58 668320 24
>>668144
>статью по генетике на папуасский язык ты не переведешь, точнее ее некому будет читать, потому что твои термины никто не поймет
На русском тоже никто не поймет. Любой язык требует описания спец-терминов, иначе никто не поймет.
Аноним 13/11/23 Пнд 20:31:31 668336 25
>>668320
на русском соответствующая терминология уже есть, и ее не надо изобретать с нуля. И специалисты такой текст поймут.
Аноним 13/11/23 Пнд 20:36:38 668340 26
>>668319
тут надо вспомнить Сепира-Уорфа. Есть мнение, что "перевод" скажем Библии на язык аборигенов мумбо-юмбо весьма условная штука. Хотя бы потому, что в языке аборигенов нет таких базовых для европейца понятий как скажем "царь", "царство", "раб", "Бог". То есть аборигену чтобы минимально понять Библию на "родном" языке, надо еще и научиться мыслить как европеец, и понимать структуру классового общества.
Аноним 14/11/23 Втр 04:27:46 668356 27
>>668336
Изобретать ничего не надо, надо написать описание терминов, как это сделано в русском и любом другом языке. Без описания терминов никто не поймет ни в каком языке. И специалисты тоже не поймут, потому что даже специалисту нужно сначала где-то прочитать описание терминов. Описания терминов нужны всегда, независимо от языка.
Аноним 15/11/23 Срд 00:01:44 668497 28
>>668356
в любой области есть общепринятая терминология, которую специалисты понимают без пояснения.
Аноним 17/11/23 Птн 14:36:45 668868 29
Термины то вообще не представляют вопроса. Нет в твоём языке термина? Назови шуба-дуба или сделай транслитеиацию, и всё. Термин это самый простой юнит языка, его значенте чётко определено, от сих до сих, То-то и сë-то и точка. Сами по себе термины мануал для чайника или тостера писать годятся, и всё.
Аноним 23/12/23 Суб 16:41:43 673480 30
120WorldLanguage.jpg 1158Кб, 2249x3235
2249x3235
Аноним 23/12/23 Суб 19:58:39 673488 31
>>668140
Переводи с современного на паруасский, тогда увидишь. Словарный запас и количество идиом со временем растет, письменность и СМИ этому способствуют.
Аноним 12/02/24 Пнд 20:17:23 680714 32
Известно, что генетическое и морфологическое разнообразие людей снижается по мере удаления от Африки. Это указывает на африканское происхождение современного человечества. Теперь такая же закономерность обнаружена в фонетике: чем дальше от Африки, тем ниже разнообразие фонем в языках. По-видимому, это означает, что современные человеческие языки, как и генофонд, имеют в основном африканское происхождение.
12/02/24 Пнд 20:45:05 680718 33
>>680714
А как считали? Если классы кликсы/некликсы, то да. А если всё остальное — не особо верится, эйективы и на Чукотке, и в Америке есть. И в Африке полным полно беднейших на инвентарь языков.
Аноним 12/02/24 Пнд 21:08:25 680723 34
Аноним 27/03/24 Срд 13:28:28 685947 35
KxxhjShbxHE.jpg 124Кб, 1080x1250
1080x1250
Аноним 02/04/24 Втр 13:39:42 686724 36
Древнейший корень прачеловеческого языка, следы которого прослеживаются почти везде и всюду

KUAN ‘dog’
Khoisan: /Xam !gw˜ a˜ ı ‘hyena,’ //Ng-!’e /x˜ a˜ı, /’Auni /k˜ a˜ın, Kakia /x˜ a˜ı, /Nu//en /¯un, !Kung /gw´ ı, !O-!Kung /gw˜ ı. [SAK 380, DB 48]
Afro-Asiatic: Proto-Afro-Asiatic k(j)n ‘dog, wolf’; Omotic: Haruro k¯an¯ o, Basketo kan¯ a, Kullo kana, Gimira kjan, Kaffa kun¯an¯ o, Mao kano; Chadic: Gamergu ken¯ e, Jegu k´a´ n. [CS 189, N 238, UOL 175]
Indo-European: Proto-Indo-European
kwon ∼ kun ‘dog’; Phrygian kan; Greek ku¯on; Italic: Latin can(-is); Armenian ˇsun ∼ ˇsan; Indic: Sanskrit ¸ cvan; Iranian: Avestan span; Tocharian ku ∼ kon; Germanic: Old English hund, English hound. [IE 632, UOL 175, N 238, EU]
Uralic: Proto-Uralic (Illich-Svitych)
k¨ujn¨ a ‘wolf’; Finno-Ugric: Northern Saami gˆaidne ‘wolf,’ Udmurt k˘yjon ‘wolf,’ Komi k˙oin ‘wolf’; Samoyed: Ostyak Samoyed kana(-k) ‘dog’ (probably a borrowing) [N 238, UOL 175, EU]
Turkic: Old Turkish qanˇciq ‘bitch.’ [EU] Mongolian: Mongol qani ‘a wild masterless dog.’ [EU] Tungus: Proto-Tungus xina ‘dog,’ Manchu (inda-)xun, Udej in‘ai, Oroch inaxki, Evenki ina, inakin, Lamut Ñen, Orok Ñinda. [N 238, EU] Korean ka ‘dog’ (< kani). [N 238, EU] Gilyak qan ∼ kan ‘dog.’ [EU]
Eskimo-Aleut: Sirenik qanaγa ‘wolf.’ [EU]
Caucasian: Proto-Caucasian
χHw˘eje ‘dog,’ Proto-Avar-Andi χwo÷i ‘dog,’ Proto-Lezghian χÌw¨aja ‘dog.’ [C 212]
Basque haz-koin ‘badger’ (lit. ‘bear-dog’).
Yeniseian: Proto-Yeniseian k¯u´ n ∼ g¯u´ n ‘wolverine.’ [Y]
Sino-Tibetan: Proto-Sino-Tibetan qhw¯ ıj ‘dog,’ Archaic Chinese khiwën ‘dog’; Tibeto-Burman: Proto-Tibeto-Burman kwiy, Tibetan khyi, Kanauri kui, Thebor khui, Vaya uri, Chepang kwi, Karen gwi. [ST 159, UOL 175] ?
Indo-Pacific: Pila kawun ‘dog,’ Saki kawuÑ, Wodani kawino. [FS 14]
?Austronesian: Proto-Oceanic
nkaun ‘dog.’ [WW 60]
Amerind: Hokan: Achomawi ku¯an ‘silver fox,’ Tonkawa ÷ekuan ‘dog,’ North Yana kuwan-na ‘lynx,’ Yurimangui kwan ‘dog’; Central Amerind: Jemez kiano, Isleta kuyanide, Taos kwiane-, Tewa tuxwana ‘fox, coyote,’ Zacapoaxtla itskwiin-ti ‘dog,’ Chatina ˇcuni, Popoloca kuniya, Ixcatec ÷uni˜na, Chocho ÷u˜ na; Chibchan-Paezan: Guamaca kensi; Equatorial: Esmeralda kine; Macro-Ge: Came okong, Serra do Chagu hong-kon. [A 86, CAN, UOL 176, AMN]
Аноним 03/04/24 Срд 18:52:09 686936 37
PUTI ‘vulva’

Niger-Congo: Mande: Malinke butu ‘vulva,’ Guro buri, Bobo-Fing bido, Bisa bid; Bantu: Luganda -butò ‘womb,’ Kunda -budu, Swazi -Ñgo-bòti, Ki-sikongo -buti. [HJ, M] Nilo-Saharan: Songhai: Gao buti ‘vulva,’ Djerma bute; Koman: Ganza pit, Koma bitt. [NS 145, NSD 59]
Afro-Asiatic: Proto-Afro-Asiatic pwt ‘hole, anus, vulva’; Omotic: Ganjule pote ‘vagina’; Semitic: Hebrew pot ‘vulva’ (“secret parts” in the King James Version, Isaiah 3:17); Cushitic: Somali f´uto ‘anus,’ Darasa f¯ıdo ‘genitals,’ Oromo fuˇ gi ‘vulva’; Chadic: Jegu paate, ‘vulva,’ paato ‘penis,’ Angas fut ‘hole.’ [CS 381, IS 340, WM 64]
Kartvelian: Proto-Kartvelian
put’ ‘hole,’ Svan put’u. [IS 340]
Indo-European: Proto-Indo-European puto ‘cunnus’; Indic: Sanskrit p˘ ¯ utau ‘buttocks’; Italic: Vulgar Latin putta ‘girl,’ Old French pute (mod. putain) ‘whore,’ Proven¸cal puta(-na), Spanish puta; Germanic: Old Icelandic fu∂ ‘cunnus,’ Middle High German vut ‘vulva,’ Swiss German fotz ∼fotza, Swedish fitta, fod ‘rear end’ (dialectal). [WP II: 21, IE 848, SM 1013]
Uralic: Proto-Uralic(Illich-Svitych) putV ‘rectum,’ (R´edei) put‰‘rectum, colon’; Ugric: Ostyak p˘uti ‘rectum’; Finnic: Saami butt˘eg˘ e. [U 91, IS 340, R 410]
Dravidian: Brahui pund . ¯ u ‘anus, buttocks,’ p¯ os ‘vulva,’ Tamil pun .t .ai ‘vulva,’ p¯ ur ¯ u∼p¯ır ¯ u ‘anus,’ poccu ‘vulva, anus,’ Malayalam p¯ ur ¯ u ‘buttocks, vulva,’ Kannada pucci ‘vulva,’ Telugu p¯ ud .a ‘anus,’ Tulu p¯ ut .i ‘vulva,’ Kodagu pur¨ ı, Kota pid ., Toda p¨ıd .y ‘penis,’ Kuwi putki. [D 4273, 4379, 4476, NSD 59]
Mongolian: Middle Mongolian h¨ut¨u-g¨un ‘vulva.’ Japanese-Ryukyuan: Old Japanese phòto ‘vulva’ (mod. hoto). [SY]
Eskimo-Aleut: Proto-Eskimo-Aleut putu ‘hole.’ [EA]
Caucasian: Proto-Caucasian
p˘ut’i ‘genitals (mostly female),’ Proto-Nax but’ ‘vulva,’ Proto-Avar-Andi but’a, Proto-Lak put’i ‘tube,’ ProtoDargi put’i ‘anus,’ Proto-Lezghian ¯pot’ ‘penis.’ [C 168]
Basque poto-rro ‘pubis, vulva.’ ?
Australian: Luridya pud˘ a ‘vulva.’ [VB]
?Austronesian: Proto-Austronesian
betik ‘vagina,’ puki ‘vulva’ (< puti ?; cf. East Rukai pati ‘vulva’), Ami puki, Tsou buki ‘penis.’ [AN 121, WW 231, 233, PB 417]
Amerind: Almosan-Keresiouan: Delaware saputti ‘anus,’ Mohegan sebud, Wiyot beˇ s ‘vagina,’ Upper Chehalis -pˇ s ‘anus’; Penutian: Chinook puˇ c, Yaudanchi poto ‘penis,’ San Juan Bautista lapus ‘anus,’ Southern Sierra Miwok p¯otol; Hokan: Washo (d-)¯ıbis ‘vagina,’ Karok v¯ ıθ, Diegue˜no hap¯ ıˇ catt, Tequistlatec (la-)beˇsu÷; Chibchan-Paezan: Move butie, Paya pèta-is-tapcca ‘anus,’ Chimu pot, Ayoman busi ‘vagina,’ Allentiac poru; Andean: Quechua upiti ‘anus,’ Yamana p¯uta ‘hole,’ Aymara phuthu; Macro-Tucanoan: Gamella sebu ‘vulva,’ Uaiana mbitikope ‘anus,’ Uas¨ona hibitikope; Equatorial: Guahibopetu‘vagina,’ Guayaberosil-fhuta‘vulva,’ Kandoshiapˇcir(-iˇc), Toyeri apuit ‘vagina,’ Wachipairiped, Piapokoafhutani ‘buttocks,’ Tariana p¯ati-niawa ‘vagina,’ Warakena p¯ede ‘clitoris,’ Caranga piˇ ce ‘vulva,’ Uro piˇsi, (cf. also such Equatorial forms as Siusi tsu-pote ‘vagina,’ Campa sibiˇ ci ‘vulva,’ ˇsibiˇ ci ‘penis,’ Uro ˇsapsi ‘genital organ’); Macro-Carib: Jaricuna poita ‘vagina,’ Pimenteira p¨utze-maung, Waiwai boˇ ci ‘pubic hair,’ Motilon pirri ‘penis’; Macro-Panoan: Cavine˜ nabusu-kani ‘anus,’ Tagnani opet, Tiatinagua besi ‘penis,’ Panobo buˇsi,’ Lule pesu; Macro-Ge: Mekran putote. [AM 263, EQ 121, AMN]
Аноним 30/08/24 Птн 19:21:28 705594 38
Г. Зеленко: - А если попробовать бросить взгляд глубже? Языки восходят к какому-то единому общему слою, то есть язык происходит из одного корня? Я имею в виду, естественно, не одного человека и даже не одну группу людей, а какое-то множество. Или все-таки это явление, которое зарождается в разных группах и даже на разных континентах?

С. Старостин: - Наиболее вероятная теория сейчас - это моногенез. То есть то, что язык произошел из одного источника. О доказательствах говорить трудно, но есть много свидетельств. Есть такое направление, которое называется «глобальные этимологии». Этим занимались и Джозеф Гринберг, и Меррит Рулен, из наших - Виталий Викторович Шеворошкин. Что это такое?
Есть набор корней, которые так или иначе обнаруживаются по всему земному шару, конечно, опять-таки на уровне поверхностного сходства, но, тем не менее, они очень распространены. Есть довольно красивые примеры - мама и папа, например. Многие считают, что это примеры так называемого элементарного родства, потому что это как бы одни из первых звуков детской речи - губные согласные «м», «п». Но есть чрезвычайно распространенное слово - название старшего брата «ака» или «кака». В массе языковых семей есть термин для старшего брата именно такого типа, и наличие его очень трудно объяснить звукоподражанием. Вполне возможно, что подобные слова могут восходить к очень древним истокам.
Есть очень много и других слов, скажем, есть корень, обозначающий «лист», английское «leaf», в русском - это «лепесток», индоевропейский корень «леп» или «лоп». Этот корень обнаруживается практически по всему миру именно со значением «лист». Есть и сино-тибетский, и северно-кавказский, и афразийский, и австралийский, и везде звучит типа «лапо», «леп». Это уже совершенно не детское слово, явно не звукоподражательное и, тем не менее, всплывает в столь далеких языковых семьях. Таких глобальных этимологий найдено довольно много, и я не умею объяснить это явление иначе, как предположив, что это слова, которые восходят к какому-то общему источнику. Постоянно копятся свидетельства в пользу этого предположения.
Кроме того, есть общие соображения - соображения структуры языка. Все, чем мы занимаемся в сравнительном языкознании, - это оболочка языка, собственно звуковая его сторона, то, как конкретные смыслы реализуются в разных языках. А оболочка очень эфемерна, она постоянно меняется: звуки переходят в другие или вовсе исчезают, происходят сложные фонетические изменения, слова теряются. Но если мы снимем эту оболочку и посмотрим, что там внутри, окажется, что мы в общем-то все говорим на одном языке.Человеческие языки имеют абсолютно сходную глубинную структуру. Можно назвать ряд свойств, которые универсально присутствуют в каждом человеческом языке. Это - наличие гласных и согласных, синтаксическая структура, в которой должны быть подлежащее, сказуемое и дополнение - синтаксические актанты.
Можно еще много говорить о деталях, но в принципе общее устройство языка абсолютно одинаково. Очень сомнительно, чтобы эта «глубинная структура» возникла в различных местах независимо. Но как раз чтобы проверить это предположение - общая генетическая структура либо независимо возникшие системы коммуникации, - и приходится обращаться к внешней звуковой оболочке. Только конкретные поверхностные параллели и позволяют классифицировать языки по группам, семьям и т.д.

Г. Зеленко: - Если принять вашу гипотезу о моногенезе, то тогда возникает несколько очень волнующих вопросов. Первый. К какому времени теоретически, расчетно вы можете отнести возникновение этого моноязыка?

С. Старостин: - По лингвистическим данным, это никак не глубже, чем 40 - 50 тысяч лет. Это значительная величина, но она заметно меньше, чем датировка возникновения вида Homo sapiens.
40 - 50 тысяч - это максимум, потому что те макросемьи, которые нам известны, имеют датировку порядка 15 - 17 тысяч. Для сведения воедино других языковых семей может потребоваться еще два-три этажа, но исходный пункт не может быть старше 40 - 50 тысяч лет, иначе не сохранились бы глобальные этимологии, иначе мы не увидели бы вообще ничего. Это можно показать чисто математически.
Аноним 30/08/24 Птн 20:08:31 705599 39
>«лапо», «леп». Это уже совершенно не детское слово, явно не звукоподражательное

Доказухи нет, что не звуко-.
Аноним 30/08/24 Птн 20:23:12 705601 40
>>705594
>Это - наличие гласных и согласных,
Ложь и пиздёжь. В языках жестов нет ни гласных, ни согласных.
Аноним 30/08/24 Птн 20:39:49 705606 41
>>705601
А где бы ты нашел язык и зубы на руках, которые и яв-ся инструментом артикуляции ЖЯ?
Ну есть и дактиль - алфавит ЖЯ состоящий из гласных и согласных акустических языков
Аноним 30/08/24 Птн 20:41:07 705608 42
>>705599
И чему можно звукоподражать от лепестка?
Аноним 30/08/24 Птн 21:21:37 705611 43
>>705608
Лоп-лоп-лоп — так примерно шуршит осина. И всё что угодно может шуршать. Или когда падает об воду, или по роже.
Аноним 30/08/24 Птн 21:37:33 705614 44
image.png 4171Кб, 1589x1516
1589x1516
Аноним 30/08/24 Птн 22:29:31 705619 45
>>705614
Воще, забавно это всё, короче. Люди не могут рассчитать распад русского и белорусского, если последний не очистить от полонизмов. Но зачастую так и делали, отчего появлялись новые узлы. А таких полонизмов пятитысячелетней давности у каждой пары языка может быть припрятано без понятного контекста ВКЛ.
Аноним 30/08/24 Птн 22:39:33 705620 46
>>705619
СИЯ на то и нужно, чтобы заимствования отсеивать.
Аноним 30/08/24 Птн 22:40:05 705622 47
>>705620
В лучшей жизни. Но контрпримеров просто как говна у бани.
Аноним 30/08/24 Птн 22:41:46 705623 48
>>705622
контрпримеров чему?
Аноним 30/08/24 Птн 22:44:05 705624 49
>>705623
Что не отсеивают нихрена. Просто берут стословник, ну видят, что какое-то слово недавно заместилось, а старого следа нет, и оставляют пустую клеточку. После обсчёта машинка волей-неволей показывает вящую разницу. Если у тебя чёрный, белый и червяк не как в 99% других языков, например.
Аноним 30/08/24 Птн 22:48:57 705625 50
Но к генетике это может быть никоим боком. Культурное влияние большого или литературного языка, сиюминутная мода и т.п. Да таких глаз и беяз сотни.
Аноним 30/08/24 Птн 22:56:21 705626 51
>>705624
старостинисты всегда делают анализ с отсевом явных заимствований. Естественно если у тебя ареальная инновация типа планины, тут никак. Но это работает для близкородственных языков в тесном контакте, на самом деле таких случаев не сказать чтобы дохуя.
Аноним 30/08/24 Птн 22:57:51 705627 52
>>705626
на самом деле и такое можно выявить если хорошо покопаться. Просто не всегда этим занимаются.
Аноним 30/08/24 Птн 23:22:06 705631 53
>>705626
>>705627

А если у тебя нет контекста инновации? Или просто ты плохо знаешь язык и словарь Даля, где око есть, у тебя не под рукой? Не только заимствования, но и взрыв архаизма не всегда отследишь.

Если ты работаешь с Новой Гвинеей, можешь хоть сто раз отсеивать.
Аноним 30/08/24 Птн 23:34:19 705633 54
In 1963, two Soviet linguists, Vladislav M. Illich-Svitych and Aaron Dolgopolsky, independently arrived at some words that they said were probably in the vocabulary of the common ancestral language about 12,000 years ago. The Nostratic dictionary has now been expanded to more than 500 words.

Dr. Shevoroshkin, who was a colleague of Dr. Dolgopolsky before they both left the Soviet Union, said the reconstruction of such an ancestral language began by trying to find in each descendant language words and phonetic patterns that were the most archaic, and hence probably from an earlier language. An important step in this analysis was determining the most stable words through time, which Dr. Dolgopolsky did after examining 140 languages of Europe and Asia. #15 Stablest Meanings ''Using statistical methods, Dolgopolsky identified and inventoried the 15 stablest meanings in these languages,'' Dr. Shevoroshkin explained. ''These were the words that could then be studied for evidence of common ancestry once similarities based on pure coincidence and borrowings had been ruled out.''

These words represent meanings that are seldom or never replaced by other words with the same meaning in any given language. They were mostly nouns, including words for many body parts.

The stablest 15 meanings, according to their list, were words for the following objects or concepts: I/me; two/pair; thou/thee/you; who/what; tongue; name; eye; heart; tooth; no/ not; fingernail/toenail; louse; tear (as in weeping); water, and dead.

By studying words with these meanings in many languages, and then expanding the list, the scholars began to see similarities in the use of vowels and consonants and general patterns for shifts in the typical sounds that make up words.

In this way, Soviet scholars established that Nostratic for ''I'' was ''mi,'' and for ''me'' was ''mi-nV'' -the upper-case V denoting a vowel whose sound is undetermined. In Indo-European, it was ''me'' and ''mene,'' and similar words have survived in modern languages.

The Nostratic ''kuni,'' for wife or woman, becomes in Altaic ''kuni,'' in Afro-Asiatic ''KwVn'' (the upper-case K symbolizes a glottal sound) and in Indo-European ''gwen.'' The Indo-European word survived into Middle English and is the root of the English ''queen.'' Opposition at Yale
https://www.nytimes.com/1987/11/24/science/linguists-dig-deeper-into-origins-of-language.html
Аноним 03/09/24 Втр 21:43:41 706007 55
up0LiUB.png 18Кб, 257x617
257x617
Аноним 12/09/24 Чтв 18:35:48 707047 56
image.png 77Кб, 585x714
585x714
Аноним 12/09/24 Чтв 18:39:15 707049 57
>>707047
Нет ни намёка на гетерогенность америндов и индо-уральскую гипотезы. Несвежо. И Африкан с узлом расщепы коев и нило-конго очень, очень, очень спорно.
Аноним 12/09/24 Чтв 18:40:54 707050 58
Да и афразийские стали одного порядка с картами и дравидами — явная отсебятина. Где слухдоки?
Аноним 16/09/24 Пнд 21:35:31 707402 59
> предок всех существующих и существовавших в мире языков

Я как-то в Аргентину приехал с нулем испанского...
Аноним 16/09/24 Пнд 22:17:29 707406 60
>>707402
И с нулём итальянского?
Аноним 17/09/24 Втр 10:52:16 707458 61
Аноним 17/09/24 Втр 11:12:53 707466 62
>>707458
Не ну так-то там довольно много похожих слов, луна, ноче, месяц, солнце, вижу... Интересно, с хинди такое проканает, он же даже ближе к славянским считается.
Аноним 17/09/24 Втр 11:16:05 707469 63
Yo te veo cada día / Я тя вижу кадый день
Аноним 17/09/24 Втр 15:11:05 707501 64
Приведите какой-нибудь пример, чтобы было наглядно родство языка русского и какого-нибудь не индоевропейского, а еще дальше, но ностратического и, если возможно, то еще дальше за ностратическим. Потому что мы говорим очень абстрактно. Чтобы было понятно, что русский родственен, допустим, финскому или ивриту.

Короленко: Китайскому!

Олег Мудрак: Ну, китайскому… Вот, скажу, древнекитайское ming, а сино-тибетское это лмын и значило “имя”. Это то же самое, что индоевропейское nomen, что русское имя, и то же самое, что чукотско-камчатское лыныл, сказка, слово, и пошло-поехало. Это из таких, больших… А что-нибудь с тюркскими языками… Ну, вот “меня”. Основа местоимения “я”. Можно и “я” взять. “Я” русское – то же самое, что индоевропейское ego, латинское ego, праславянское яз. Вот это ego соответствует тюркскому кэ, который показатель первого лица множественного числа в формах типа keldik, это значит “мы пришли”. Я, мы – это местоимения первого лица, это тот же самый показатель, это ностратический показатель кэ, который в венгерском Varto loke – я тебя ждал, показатель первого лица.

Вот корень мен, который меня, нормальный индоевропейский – понятно, my английское. Тюркское это будет бень; я - тоже косвенная основа. Это ностратический корень мен. Жена, я говорил, русское “жена”, которая gena индоевропейское, тюркское это кюн-гюн, которое значит не просто “жена”, а “младшая жена”, “младшая жена султана”. Это надо по списку просто сесть и по ходу показывать.
Аноним 17/09/24 Втр 15:19:20 707505 65
>>707501
С уральскими ты можешь такого много намутить, дальше труднее, но золовку никто не отменял.
Аноним 17/09/24 Втр 15:22:53 707506 66
>Varto loke – я тебя ждал
Это прикол расшифровки такой? Или закос под древневенгр? Vártalak же ё.
Аноним 19/09/24 Чтв 13:05:09 707753 67
>>707466

То что там есть похожие слова, не значит что ты на старте с нулём будешь более-менее понимать язык. Тем более это даже не славянские языки. Учить язык - это говорить на нем с его носителями. Но при этом на начальных порах твое произношение, лексика и т.д. сильно отличаются от нейтивов. И по мере интеграции в сосаити уровень языка подтягивается.

Я думаю, если в какой-то момент ослабевает связь с нейтивами, но балачка продолжает использоваться, то она вырождается в суржик или креол. Поэтому в моногенез от такого же сложного по фонетике, лексике и грамматике языка как современные, не верю (те же койсанские, которыми любят обмазываться сторонники Вавилонской башни - современные, до них могло быть куча балачек которые никак в истории не зафиксированы). Ну и нужно не забывать, какая была в среднем продолжительность жизни людей, какие были технологии коммуникации и транспорта при первом появлении homo sapiens. Вероятность сохранения единого праязыка при таком раскладе еще ниже, чем с современными технологиями и знаниями даже с учетом недавних кибер- и психологических аттак и массового сбора данных, что может быть фактороми дальнейшей дивергенции языков. А люди могут мигрировать в новые места и без необходимости строить сложносочиненные предложения с 20ю падежами и 50 согласными. У австралийских аборигенов и некоторых индейцев (типа пираха) например есть очень простые по фонетике, лексике и грамматике языки.
Аноним 19/09/24 Чтв 13:07:01 707754 68
>>707753
>Вероятность сохранения единого праязыка

Вернее праязыка, который по сложности лексики, грамматики, фонетики аналогичен современным.
Аноним 19/09/24 Чтв 13:09:39 707755 69
>>707754

Т.е. если был праязык, то скорее на уровне чуть развитого "уга-буга" с жестами.
Аноним 19/09/24 Чтв 13:43:33 707758 70
>>707753
>Учить язык - это говорить на нем с его носителями. Но при этом на начальных порах твое произношение, лексика и т.д. сильно отличаются от нейтивов. И по мере интеграции в сосаити уровень языка подтягивается.
Скотобазо. Стоило ли об этом расписывать?

>сторонники Вавилонской башни
Проекта Вавилонской башни или просто сторонники, которые приняли на веру?
Аноним 19/09/24 Чтв 13:44:39 707759 71
>>707755
Их, возможно, было несколько, но предки турита всех выбили. Может, у турита был вменяемый синтаксис, что позволяло эффективно убивать конкурирующие палеофирмы.
Аноним 20/09/24 Птн 17:40:41 707910 72
Дентальная кликса, или оно же недовольное цоканье, охватывает культурный массив Евразии и частично Африки, хотя в последней надо лучше исследовать
Вопрос: не является ли это каким-то наследием с эпохи кликсовых языков, сохранившееся почти везде?
Будет забавно если в койсанских это кликса имеет какой-то отрицательный грамматический смысл
Аноним 20/09/24 Птн 17:51:27 707913 73
>>707910
Фонема, блядь, грамматический смысл. Ты совсем ебанулся?
Аноним 20/09/24 Птн 18:05:16 707917 74
Аноним 20/09/24 Птн 20:31:05 707943 75
>>707917
Какой грамматический смысл у звука ð в инглише?
Аноним 20/09/24 Птн 20:53:41 707944 76
>>707943
Может выступать аффиксом порядковых числительных, а также её глухой вариант, и? Вернее было сказать морфема, ну сказал я фонема, чё прибодался
Аноним 21/09/24 Суб 00:50:51 707958 77
>>707910
тут вообще интересный вопрос, ареальной разпространение междометий. Какое-нибудь угу, ага и т.п. - оно европейское или общечеловеческое? Есть ли вообще общечеловеческие междометия?
Аноним 21/09/24 Суб 00:52:20 707959 78
>>707958
>разпространение
опечатка, но получилось прямо по старой орфографии.
Аноним 21/09/24 Суб 00:59:54 707961 79
>>707959
Но ещё раньше писали рас-. А ещё раньше снова разъ-.
Аноним 21/09/24 Суб 17:26:17 708022 80
image.png 100Кб, 758x958
758x958
image.png 107Кб, 758x960
758x960
>>707910
>Будет забавно если в койсанских это кликса имеет какой-то отрицательный грамматический смысл
На первом скрине not имеет именно дентальную кликсу, далее там латеральная, но она тоже похожа на цоканье. На втором скрине звук -t- . который тоже дентальный
Неспроста это все же
Аноним 22/09/24 Вск 00:11:58 708097 81
Аноним 22/09/24 Вск 00:17:03 708098 82
Прескриптивные мани с IQ не больше 120 продолжают забавлять.

>>707910
>Вопрос: не является ли это каким-то наследием с эпохи кликсовых языков, сохранившееся почти везде?

Какая эпоха кликсовых языков? Кликсы много где есть. Что мешает хоть прям щас использовать кликсы в качестве фонем?
Аноним 22/09/24 Вск 00:31:51 708099 83
>>708098
>Какая эпоха кликсовых языков?
Та, где еще некоторые языки не стали некликсовыми
>Кликсы много где есть.
Много где где?
Аноним 22/09/24 Вск 01:46:20 708106 84
>>708099
>Та, где еще некоторые языки не стали некликсовыми
А она точно была?
Аноним 22/09/24 Вск 01:48:38 708107 85
>>708106
Когда распалось подзнекликсовое общество. Они не умели в экстенсив, судя по всему.

А потом кликсовиков-затейтиков стали откровенно бить, чтоб не выбивали зверя в подсобных промыслах.
Аноним 22/09/24 Вск 22:46:14 708177 86
>>708099
>Много где где?

В качестве восклицаний, жестов например.

>>708107
>А потом кликсовиков-затейтиков стали откровенно бить, чтоб не выбивали зверя в подсобных промыслах.

Натягиватель совы на глобус, плез. Точно также могло быть и наоборот: кликсы стали исполльзовать вместо "нормальных" фонем. Типа ритуальный или эзопов язык. А потом это вошло в "нормальный" язык. Есть такой язык у австралийцев например, в котором тоже кликсы: https://en.wikipedia.org/wiki/Damin

Я больше верю в конланги и креолы на основе восклицаний, жестов, звукоподражаний как первичные языки человечества, чем в манябашню а-ля "праязык человечества, развитый как современные".
Аноним 22/09/24 Вск 22:51:44 708179 87
>>708107
>А потом кликсовиков-затейтиков стали откровенно бить, чтоб не выбивали зверя в подсобных промыслах.

В палеолите не было деспотии. Деспотия - это коуп пустынных щитхоулов с жесткой экономией на всём. Даже на сперме мужчины.
Аноним 22/09/24 Вск 23:02:40 708180 88
>>708179
Это тебе приват-доцент Нонсенссен сказал?
Аноним 23/09/24 Пнд 00:01:19 708183 89
>>708177
>манябашню а-ля "праязык человечества, развитый как современные".
что в твоем понятии развитый? Языки папуасов "развитые" или как у сапиенсов 100 тыщ лет назад? И в чем конкретно проявлялась неразвитость?
Аноним 23/09/24 Пнд 06:53:14 708206 90
Забавно, что в этих схемках вьетнамского нету, >>673480 не вписывается он в вашу картинку мира, на одной схеме ниже криво косо для галочки пришпарили Austroasiatic и всё

Вон оно что Михалыч

Значит там надо копать ребятки
Аноним 23/09/24 Пнд 07:32:05 708207 91
>>708206
>пришпарили
Конфликт интересов. Не знают, куда никобарские прикаштанить и каим боком там тай-крадайские. Пейроса что ли читнуть?

Очень избирательно они ударения ставят. Там знаю, там не знаю.

Нарлукские в тюрьме изучал, кальтиберские по данным колоноскопии. Закские на демонстрации повязали. Халарский — за халатность. ТанЕЕлемт в Эстонию не пустили. Гафит поменяли на графит.

Схемка китайских дуже лажовая, там не лучи, а как мин минь и все остальные. Про романские, думаю, и так все видят.
Аноним 23/09/24 Пнд 07:34:20 708208 92
Макросемья Торричелли и надсемья ско — чтобы сразу было видно, кому туда соваться.
Аноним 23/09/24 Пнд 07:42:03 708209 93
А щас ещё увидел где там дунганский. Это уже не смешно, а вредно. Ладно там бай, это как дардские для индусов, согласен. Если это не сбой, а думка... Неужели стословник?
Аноним 23/09/24 Пнд 07:44:48 708210 94
Урафтинг до бачбийских, пожалста!
Аноним 23/09/24 Пнд 19:28:09 708253 95
А хули эти ваши лингвисты так и не осилили проанализировать все языки сразу на предмет схожестей? По идее же можно зная законы перехода сразу отмести большинство заимствований, и потом пытаться находить взаимосвязи между лексикой. Нахуя все эти ваши компаративисты ручками пытаются строить таблицы?
Аноним 23/09/24 Пнд 19:41:50 708254 96
>>708253
1) замена слов - семантические переходя нерегулярны
2) фонетические переходы тоже часто нерегулярны + аналогии
В итоге на сроке больше 10к лет шум забивает сигнал, и дальше уже работает специальный цирк под названием "макрокомпаративистика".
Аноним 23/09/24 Пнд 19:50:49 708256 97
>>708254
Нет, ну понятно, но я говорю что можно на компьютере просто перебирать все языки, и высчитывать процент "схожих" слов с поправкой на нерегулярность для +- близких языков, при этом пытаться оценить вероятность заимствования/звукоподражания и переходить к некой комплексной шкале общей схожести.
Аноним 23/09/24 Пнд 20:10:23 708259 98
>>708256
старостинисты на компьютере и считают, получается хуже чем стандартными методами.
Аноним 23/09/24 Пнд 20:15:59 708260 99
>>708259
Там такая жиза, всё знают, но делают, так как надо как-то развивать метод. И выступают с новыми древесами распада. Ждём нового поправителя формул.
Аноним 27/09/24 Птн 14:04:56 708623 100
Тут короче Казанков вывел свой вокабуляр прамирового на основе многих яз. семей. Можно было бы какой-нибудь конланг угабугнуть забавы ради

It is evident (although not on formal grounds yet) from the material
presented above that the SB (and consequently Austroasian and
Austronesian) and Bushmen languages are genetically related to NASCA
(Eurasian).
The tentative “reconstructions” fo the UL are:
1.(1) “lizard” kukula
2,3.(2,3) “father”
aba. Tata could have originally meant “father’s
brother”
4.(33) “father, ancestor”
isa
5.(6) “horn, hard, phallos” kera
6.(7) “phallos 2, stick”
pala
7.(7) “to shine” bela / bala
8.(8) “testicles, balls” muda
9.(9) “buttocks”
gopa
10.(10) “vulva” puti
11.(15) “point, tip of a spear”
ćila
12.(16) “flame” lama
13.(16) “wrist, five fingers”
lima
14.(17) “bad, disaster, stupid”
15.(18) “bark” kora
16.(161) “beat”
bata
17.(20) “beetle”Ŝuka
18.(22) “big, many”
mana / manga
19.(24) “seize, hold”
kamu
20.(26) “bitter, far” karu
21.(27) “black”
kara
22.(31) “to breathe” suha
23.(33) “bone, hand”
kasa
24.(35) “to buzz” ŜuŜa
25.(37) “to chew”
kajwa
26.(38) “child, young of animals” kola
27.(39) “child”
bara
28.(40) “child” ana
29.(42) “dawn”
hera
30.(43) “cold” kula
31.(44) “to cover”
capa
32.(45) “crane” kura
33.(46) “rising sun”
nara
34.(49) “dry” kuru
35.(51) “ear”
tora
36.(51) “deaf, stupid” dura
37.(52) “mouth”
sema /
38.(54) “eye” mata
39.(55) “to fall”
keta
40.(61) “warm” *tepa
41.(62) “light” *saha
42. “to light” *sahu
43.(66) “flat, foot” *lapa
44.(69) “louse” *kuta
45.(70) “to flow” *guru
46.(71) “to fly” *para
47.(72) “bone” *laka
48.(74) “leg” *paka
49.(76) “forest” *wara
50. “boat” *waraka
51.(78) “to go” *zala
52.(87) “left” *leva
53.(88) “small” *kisa
54.(89) “to live” *zela / zila
55.(91) “to know” *kena / *kana
56.(93) “back side of the neck” *nika
57.(96) “near” *daka
58.(97) “night, darkness” *gama
59.(98) “teat, breast” *tulu
60.(99) “nose” *muha
61.(191) “moss” *moha
62.(103) “pus” *nona
63.(104) “red” *tana
64.(106) “burn, roast” *poha
65.(116) “short” *kuru. Omonymic with “dry” (see 34.) Ergo: some
fonetic distinction between these two (one) “reconstructions” will
probably be found in the future. Mine is a tentative reconstruction, since I m not an expert in establishing regular correspondences.
66.(123) “snake” *lara
67.(124) “snake” *kula
68.(127) “bark, wail, sing, cross” *lala
69.(133) “storm” *bura
70.(135) “sun in zenith” *kona
71.(136, 145) “swift” *tura
72.(139) “to speak” *tala
73.(139) “sky, thunder” *tara
74.(142) “tongue” *lepa (why not *lipa? See 167)
75. “fish” *kala
76.(150) “to shine” *caha
77.(155) “hair on the body” *bula / *wula
78.(157) “to fear” *pela
79.(158) “mountain” *gura / *gora
80.(159) “wait” *śara
81.(160) “young” *zina
82.(163) “stupid” *buta
83.(165) “to lick” *liśa
84.(166) “dog” *kuna
85.(167) “sticky” *lipa
86.(171) “to bend” *buku
87.(172) “to wish” *manu
88.(173) “to cut” *kata
89.(174) “down, body hair” * puća
90.(190) “brain” *bonga
91.(191) “moss” *moha
92.(192) “sweet, to like” *suka
93.(194) “water” *wata / wota
So we have the following rows:
Kula “snake, cold”, kala “fish”, kola “child”, kila “stalk, a hair”, kera “horn”, kora “bark”. That is: a developed system of vowels can be reconstructed in the UL. It had to develop in the course of singing in the B-P style (see below). Add to these vowels consonants and you will have a human language of the type we now use. As to the consonsnts: apart from bing “inner creations” they could also have been developed through people mimicing natural sounds like “karr!” of a crow or “zzz…” of a beetle, “rrr…” of a lion etc.
Аноним 02/10/24 Срд 21:57:20 709135 101
image.png 2985Кб, 1920x1080
1920x1080
Аноним 02/10/24 Срд 22:55:16 709142 102
Вегнер анализирует =ki как инструментальный и результативный показатель, а =ka как диминутив, в то время как Дьяконов и Строастин рассматривают и =ki, и =ka как диминутив («общемировой» уменьшительный суффикс k, фиксируемый во многих языковых семьях мира).
Аноним 03/10/24 Чтв 04:00:49 709158 103
>>709135
А что значат две палочки после финно-угорские? ™?
Аноним 06/10/24 Вск 13:28:09 709426 104
>>709158
Опечатка, наверное. Похоже на кавычки
Аноним 07/10/24 Пнд 12:34:05 709581 105
image.png 44Кб, 917x446
917x446
image.png 62Кб, 912x445
912x445
В предлагаемом нами подходе в качестве точки отсчета также берется лексический протоязык, но фокус внимания перемещается с синтаксического, на лексико-семантический аспект его эволюции. Если в рамках доминирующего в настоящее время синтаксоцентрического подхода главным результатом эволюции протоязыка считается возникновение сложных синтаксических структур и, в частности, рекурсии, то в лексико-семантическом подходе главным итогом эволюции протоязыка мы будем считать появление лексической многозначности: прежде однозначные протослова, трансформируясь в слова человеческого языка, становятся многозначными, обретают вторичные значения, причем не произвольного, а вполне определенного (метафорического и метонимического) типа.
Основанием для этой гипотезы служит следующее соображение. Для человеческого языка характерна многозначность его лексики. Это - одна из фундаментальных языковых универсалий. При этом структура лексической многозначности одинакова во всех языках. Многозначное слово содержит одно основное, или исходное значение (оно описывает фрагмент действительности: предмет, животное и т. д.) и несколько производных от него (метафорических или метонимических) значений, имеющих гораздо более сложную структуру (см. п. 4). Поэтому естественно предположить, что на каком-то этапе эволюции протоязыка его лексика была однозначной и обладала только основными значениями (или их протокоррелятами). В самом деле, поскольку производные значения многозначного слова образуются из (или при посредстве) основного значения, они появляются строго позже основного. Как мы покажем ниже, эта последовательность наблюдается и при усвоении ребенком знаменательных слов родного языка: сначала он усваивает основные значения своих первых слов, а примерно с двухлетнего возраста (на этапе речевого взрыва) его однозначные слова постепенно обретают производные значения.
Аноним 22/10/24 Втр 14:45:27 711380 106
image.png 645Кб, 1209x1564
1209x1564
Последний абзац
Аноним 30/10/24 Срд 18:45:17 712568 107
Аноним 02/11/24 Суб 15:59:25 712840 108
image.png 16Кб, 640x480
640x480
image.png 7Кб, 440x376
440x376
Аноним 03/11/24 Вск 11:38:16 712878 109
>>712840
А чо, точняк картвелян это примарная фила? А хмонг это и все остальные?
Аноним 06/11/24 Срд 23:59:10 713236 110
image.png 49Кб, 584x340
584x340
Заучиваем слова, грамматика и синтаксис как по кайфу делаем - профит. Общаемся на пралюдском
Аноним 08/11/24 Птн 17:51:25 713326 111
Chart-of-NSM-Se[...].jpg 2666Кб, 3307x2339
3307x2339
Примерно из таких корней мог состоять первый языки
Аноним 26/12/24 Чтв 11:46:02 717604 112
RETURN TO MONKE[...].mp4 6970Кб, 720x1280, 00:01:00
720x1280
Гомо сапиенс лангуаге: начало
Аноним 30/12/24 Пнд 18:25:39 717922 113
image.png 275Кб, 1473x575
1473x575
image.png 487Кб, 1493x705
1493x705
Аноним 30/12/24 Пнд 18:31:58 717925 114
>>712840
Почему из всей плеяды австрической теории, для репрезентации выбран подшконарный хмонг, который без провинций, без внятной письменной нормы?

Есть же вьетнамский, тагальский, тайский в конце концов, с песнями, с литературой с кино каким никаким. А...! типа чтобы этих не обидеть и не выделять кого то, выбрали самый незначимый и левый хмонговский? Так что ли
Аноним 01/01/25 Срд 03:19:52 718068 115
Ностратисту по ебалу!
Аноним 17/03/25 Пнд 20:12:17 727193 116
Гипотетически обнаружено около 200 слов протомирового языка. Например, слово "зуб" в Конго-Сахарских языках звучит как "nigi", в Австрало-Азиатских - как "gini", в Сино-Кавказских языках - как "gin" и в группе Ностратических языков - как "nigi". Отсюда развились английские слова "nag" ("ворчать") и "gnaw" ("грызть"). В большинстве языков мира слово "мама" начинается с буквы M.
Аноним 17/03/25 Пнд 23:56:56 727240 117
>>727193
> В большинстве языков мира слово "мама" начинается с буквы M.

Младенцы просто в звуки не умеют а мама сказать могут.
Аноним 18/03/25 Втр 00:03:57 727248 118
>>727193
>В большинстве языков мира слово "мама" начинается с буквы M.
с какой блядь буквы, надо на звук смотреть, сразу видно непрофессионализм. Ну и статистику бы неплохо, а то знаю языки где не начинается. Детская лексика тоже имеет региональные варианты.
Аноним 18/03/25 Втр 07:50:55 727280 119
>>727193
> "nag" ("ворчать") и "gnaw" ("грызть")
Нет никаких пруфов, что они развились из одного корня.
Аноним 02/04/25 Срд 21:42:04 728975 120
image.png 336Кб, 1182x914
1182x914
image.png 275Кб, 1182x914
1182x914
image.png 161Кб, 1182x914
1182x914
Аноним 03/04/25 Чтв 11:57:31 729006 121
image.png 123Кб, 786x960
786x960
image.png 166Кб, 786x960
786x960
image.png 173Кб, 786x960
786x960
image.png 169Кб, 786x960
786x960
Аноним 03/04/25 Чтв 12:44:56 729010 122
По всей видимости, архетипическая человеческая система счета имеет
следующий вид:
‘этот один’, ‘>1, несколько/много’
‘1’, ‘2’, ‘>2, несколько/много’
‘1’, ‘2’, ‘3’, ‘>3, несколько/много’
или, возможно, ‘1’, ‘2’, ‘3’, ‘4’, ‘>4, несколько/много’

Итак, исходя из приведенного материала, для ностр. праязыка может быть реконструирована следующая система числительных: «1, 2, >2/несколько/много». Дравидо-урало-алтайская ветвь расширила свой числовой ряд до «1, 2, 3, 4, >4/несколько/много», в то время как индоевропейский и картвельский праязыки развивали системы числительных самостоятельно. Так, следует обратить внимание на факт, что ни одно из общеиндоевропейских числительных не этимологизируется на ностратическом уровне, за исключением и.е. do- ‘2’.
3.3. Хорошо известно, что некоторые и.е. языки показывают остатки старой 4ричной системы счисления (Luján Martínez 1999; Гамкрелидзе & Иванов 1984: 846, 849 ссл. [= Gamkrelidze & Ivanov 1995: 744, 746 ff.]; Winter: 1992; Blažek 1999; Szemerényi 1960; и др.). Если быть более точным, то внутренняя и.е. реконструкция приводит нас к простой системе «1, 2, 3, 4, >4/несколько/много» для ранней стадии развития и.е. праязыка, которая в дальнейшем была развита в 4ричную систему, а затем в 10чную, которая и засвидетельствована известными и.е. языками (за исключением анатолийской ветви, о чем см. ниже).
Высказанную гипотезу об исходной и.е. системе «1, 2, 3, 4,
>4/несколько/много» подтверждают следующие факты.
1. Числительные ‘2’—‘4’ являются непроизводными формами, в то время как относительно ‘5’—‘10’ можно строить различные гипотезы,связанные с их первичным значением и этимологической связью снечисловыми корнями. Напр.,
penke- ‘5’, возможно, значило ‘кулак’,de(t) ‘10’ может быть старым сложением ‘правая рука’ или ‘две руки’, sept ‘7’, без сомнения, является сем. заимствованием (ИлличСвитыч 1964: 7). Здесь же следует отметить, что для ‘6’ и ‘9’ невозможно реконструировать единые общеиндоевропейские праформы, несмотря на фонетическое сходство соответствующих основ в известных
и.е. языках. Далее см. Luján Martínez 1999; Mallory & Adams 2006:
308 ff.; Blažek 1999: 234 ff.; Bomhard 2008.
Аноним 05/04/25 Суб 21:13:39 729251 123
protoworld.png 2414Кб, 2558x1841
2558x1841
Аноним 05/04/25 Суб 22:18:07 729256 124
>>729251
А где Марр и САЛ, БЕР, ЙОН, РОШ?
Аноним 07/04/25 Пнд 22:05:28 729458 125
image.png 93Кб, 1216x842
1216x842
Аноним 08/04/25 Втр 00:14:10 729468 126
"Языки Африки и аргумент метели
...
Аргумент метели
Если древние семито-хамиты жили в Африке, то тогда их язык должен был содержать лишь слова, совместимые с африканским климатом. Слов со значением «лед», «метель», «мороз» там не было и не могло появиться.
Посмотрим, есть ли там такие слова. Возьмем борейские корни, обозначающие что-либо снежное или ледяное.
Что сталось с ними в семито-хамитской языковой семье?
Начнем с корня burǝ «метель». Этот борейский корень знаком любому из нас — при этом в трех обличьях: в финно-угорском, в тюрко-монгольском и в славянском (следовательно, индоевропейском). И знаком даже тем, кто
никогда не изучал ни финского, ни монгольского: во всех трех обличьях корень попал в русский язык.
Первое обличье — финно-угорское. В прафинно-угорском языке древние начальные звонкие согласные стали глухими, и наш корень приобрел вид pur. Этот pur с суффиксом -к- есть в финском слове purku «метель», в языках карелов и вепсов то же слово звучит как, purku, purgu, purg. Вы, конечно, узнаете знакомое слово «пурга», которое пришло в русский язык из карельского или вепсского.
В древнемонгольском языке тот же корень с суффиксом -gan- присутствует в слове borugan «метель». От монголов слово попало к тюркам (buragan, а позже у татар и турок — buran). Из татарского или какого-то
другого тюркского языка происходит и наше слово «буран».
Есть у нас и исконно славянское, индоевропейское слово того же корня — буря. Вы замечаете, что у индоевропейцев смысл этого корня несколько изменился: уже не «ветер со снегом», а просто «сильный ветер». Пожалуй, это и не удивительно. Когда-то индоевропейцы жили в районах довольно теплого климата: по новейшим предположениям, в глубокой древности на общеиндоевропейском языке говорили в Малой Азии, позже — на Балканах
и в Центральной Европе, откуда индоевропейская языковая семья и распространилась на громадных пространствах от Ирландии до Индии. Итак, Малая Азия. Снежные бури (метели) в этих местах, вообще-то говоря,
известны, особенно в горных районах. Но на западе и юге полуострова, где климат мягче, понятие «метель» вряд ли было настолько необходимо, чтобы иметь для него в языке особое слово.
Посмотрим теперь, что стало с этим корнем в семито-хамитских языках. Сохранил ли он воспоминание о падающих с неба ледяных кристалликах? Оказывается, да. У берберов шлех, живущих в горах Атласа в Марокко, наш
корень (получивший вид brur) обозначает мелкий град. Этот корень берберы не могли заимствовать, ибо нигде в Северо-Западной Африке (и рядом, в южной Испании) не было до берберов народов борейской языковой семьи.
Приходится предположить, что корень brur унаследован из общесемито-хамитского. Сопоставив факты разных семито-хамитских языков, мы приходим к заключению, что в общесемито-хамитском корень bur должен бы
обозначать либо ветер со снегом, либо ветер с градом. Где мог дуть сильный ветер с градом? Только в двух районах из тех, что в историческое время заняты семито-хамитскими народами, — или в Передней Азии, или в горах Северо-Западной Африки. Запомним это и перейдем к другим корням.

Растаяла ли изморозь?
Борейский корень ķirǝ имел значение «иней, изморозь, замерзшая поверхность». Он известен и в наших индоевропейских языках.
Проверим, сохранил ли этот корень свое значение в семито-хамитских языках. Да! Он есть в семитских языках: прасемитское qarxu (карху) означало «лед, мороз», это слово сохранилось в ассиро-вавилонском слове qarxu «лед, мороз», в древнееврейском кэрах, означавшем то же самое. Семитский глагол, корень которого состоял из согласных q-r-s (откуда арабское q-r-s, арамейское и сирийское q-r-s), применялся к воде и означал «замерзать, покрываться корочкой льда». Если бы этот корень, прежде чем попасть вПереднюю Азию, побывал в Африке, такое значение не могло бы в нем сохраниться.

А лед?
Та же картина получается с борейским корнем gelǝ — «лед, ледяная корочка». В полном соответствии с правилами исторического изменения звуков, корень в индоевропейском языке получает вид ghel, откуда, между
прочим, украинское слово ожеледь «ледяная корочка на деревьях, дождь со снегом». В старославянском языке слово ЖЛҌДИЦА значило «гололедица», а ГОЛОТЬ — «лед». Тот же корень в древнегреческом chálaza «град» и,
возможно, в латинском glacies «лед». Есть этот корень и в финно-угорских языках.
И этот корень, оказывается, тоже сохранил свое несовместимое с Африкой значение в семитских языках: арабское слово джалидун обозначает лед, соответствующее сирийское слово galîdo — иней. Когда лингвисты расшифровали алфавитную письменность и научились понимать язык торгового города Угарита (он располагался на сирийском побережье Средиземного моря и был разрушен в 1200 году до н. э. ), оказалось, что в этом языке (его назвали угаритским) слово, записываемое согласными glθ, тоже значит «лед».
Итак, опять корень, чьей родиной не могла быть Африка.

Крокодилов не обнаружено
А теперь подойдем к вопросу с другой стороны. Если все-таки древний народ жил в Африке, то в его языке должны были быть слова для
обозначения крокодила, слона, жирафа, обезьяны и других животных, известных только в Африке.
Однако, сравнивая между собой разные африканские ветви семито-хамитских языков, языковеды до сих пор не нашли ни одного семито-хамитского названия чисто африканского зверя.
Для обозначения африканских животных египтяне и кушиты нередко использовали древние корни. Крокодила египтяне назвали sbk из семито-хамитского s-b-k, что вначале обозначало, видимо, большую рыбу. Кушиты
сахо на северо-востоке Эфиопии называли крокодилов словом «ilma», что прежде означало (и сейчас у других кушитов означает) «большая змея».
Можно ли этому удивляться? Ведь и мы, европейцы, встретив новое животное, применяем к нему старые, привычные слова: мы говорим о морском льве, морской корове, сумчатом медведе, гиппопотаме (что по-гречески значит «речная лошадь»).
Итак, что же получается? В общесемито-хамитском языке были слова для обозначения метели, льда, но не было, по-видимому, крокодилов и слонов. Значит, остается предположить, что древние семито-хамиты жили в Азии.
Между прочим, вывод об азиатском происхождении древнего народа неплохо согласуется с данными антропологии. Из пяти ветвей семито-хамитских народов три — берберы, египтяне и семиты — принадлежат к южноевропеоидной расе, в основном к ее индо-средиземноморской разновидности. Это светлокожие брюнеты с узким носом, тонкими или средней толщины губами, с хорошо растущей бородой, волнистыми или прямыми волосами, преимущественно с удлиненной формой черепа (долихокефалы). Интересно, что народы Передней Азии, говорящие на других, не семито-хамитских языках, принадлежат к той же южноевропеоидной расе, в основном к тому же индо-средиземноморскому типу (персы, курды, азербайджанцы, древние шумеры) или к очень близким типам (армяне, народы Кавказа, турки). А это уже свидетельство родства по крови.
Что же касается кушитов, то их антропологический тип (так называемый эфиопский) смешанного южноевропеоидно-негроидного происхождения.
Чадские народы также обнаруживают смешанное происхождение (негроиды с заметной южноевропеоидной примесью).
Итак, выводы антропологии совпадают с выводами лингвистов.
Значит ли это, что проблема решена окончательно и бесповоротно?
Историческое исследование этой группы языков (особенно кушитских, берберских, чадских) только начинается. А кто знает, какие новые сведения откроются перед нами завтра, когда будет хорошо изучено происхождение и
история грамматики всех языков этой обширной семьи и языков их соседей?
Есть и другие неиспользованные пока источники информации: изучение древней топонимики (особенно названий рек, озер и высохших водоемов), исторический анализ данных этнографии, наконец археология. Только тогда,
когда все данные будут собраны и обобщены, мы выясним, удалось ли правильно решить проблему.*
Но одно ясно уже сейчас: воссоздавая картину прошлой жизни человечества, древней дописьменной истории народов, рас и племен, наука уже сейчас должна опираться не только на черепки сосудов и черепа
кроманьонцев, но и на хрупкие, бестелесные памятники прошедших тысячелетий — слова".
Аноним 08/04/25 Втр 00:34:12 729470 127
>>729468
>В общесемито-хамитском языке были слова для обозначения метели, льда, но не было, по-видимому, крокодилов и слонов. Значит, остается предположить, что древние семито-хамиты жили в Азии.
Милитарев в этом пункте себя дезавуировал, но для меня неубедительно.
Аноним 27/04/25 Вск 18:14:26 731140 128
image.png 283Кб, 891x960
891x960
image.png 35Кб, 887x184
887x184
Аноним 27/04/25 Вск 18:20:11 731141 129
>>731140
Что за СКАН язык? Ничего не гуглится по запросу скана
Аноним 27/04/25 Вск 20:32:25 731150 130
image.png 201Кб, 1335x1057
1335x1057
Аноним 30/04/25 Срд 21:52:22 731496 131
Снимок экрана 2[...].png 27Кб, 598x81
598x81
>>731150
Почему эфиопский оказался родственником койсанских, а не афроазиатских?
Аноним 30/04/25 Срд 21:53:58 731497 132
>>731496
А, не, в глаза ебусь.
Но всё равно, у эфиопского и афрозийских разные корни? Эфиопский стал эфиопским после смешения с афразийскими языками?
Аноним 30/04/25 Срд 22:09:02 731500 133
>>731497
Ты схему читать не умеешь, там ethiopian в столбце "популяции", а не "языки". Эфиопского языка вообще нет, есть оромо, амхарский, тигринья и еще с десяток других. То есть схема утверждает следующее: население Эфиопии говорит на афроазиатских языках, никакого смешения или разных корней отсюда извлечь нельзя.
Аноним 18/05/25 Вск 16:06:28 733111 134
Аноним 18/05/25 Вск 17:58:43 733138 135
Аноним 18/05/25 Вск 23:02:58 733194 136
>>733111
плохо выглядит, но соображает вроде ясно.
Аноним 13/06/25 Птн 18:49:39 735621 137
>>708180

Ну как бе а нахуя нужна деспотия, если полно куча растений и животных для еды и инструментов? + мышление, культура еще не настолько развита для такой формы организации общества. Деспотия появилась у просравших полимеры плодородные почвы аграриев с первыми поселками спустя тысячелетия того, как большинство каннибалов ушло на задворки генетической истории.
Аноним 13/06/25 Птн 19:04:28 735622 138
>>666875 (OP)

Гипотеза моногенеза уходит корнями в верунство в редукционизм, который ограничивается реконструкцией праязыков на ~5к лет назад. Т.е. на отрезке времени, когда уже начали формироваться достаточно сложные для воспроизведения культуры (уга-буга языки "переизобретать" каждые 100 лет просто), но когда еще не хватало мозгов изобретать микрокультуры каждые 5 лет. Возможно будущие лингвисты-любители тоже охуеют реконструировать "оригинальный английский 21-22ого века".
Аноним 14/06/25 Суб 11:04:04 735682 139
"Лоп-лоп-лоп", - шелестит листва на древе языковых семей, расходящемся ветвями от единого древнего корня. "Чмок-чмок-чмок", - сосет хуй Старостина ностратист. Хря!
Аноним 14/06/25 Суб 12:19:09 735692 140
>>735622
> уга-буга языки "переизобретать" каждые 100 лет просто

С чего ты это взял?

>но когда еще не хватало мозгов изобретать микрокультуры каждые 5 лет. Возможно будущие лингвисты-любители тоже охуеют реконструировать "оригинальный английский 21-22ого века"

Когда лысая обезьянка перестанет доминировать оружейным хуйцом, тогда и приходи. А моногенез "рулит" в первую очередь потому, что новый язык создаётся во многих случаях из одного доминирующего праязыка. Конланги - для общения между папуасами и торгашами бусами, у них примитивный базис. Конланги - для гипераутистов, которым мало информационного пузыря из двочей, такие - тупиковые ветви эволюции.
Аноним 14/06/25 Суб 12:20:20 735693 141
>>735692
>Конланги - для общения между папуасами и торгашами бусами
* креолы
Аноним 14/06/25 Суб 12:25:50 735696 142
>>735692
>С чего ты это взял?

Вот видео, например - >>717604 . Ну у палеолитических гомосапиенсов язык должен быть сложнее по фонетике, грамматике и лексике. Но все равно быть легко переизобретенным в силу простого культурного базиса (а у тех же современных креолов он сложнее).
Аноним 14/06/25 Суб 14:17:00 735700 143
>>735621
>Ну как бе а нахуя нужна деспотия
Ну типпо межгрупповое насилие, в том числе половое, наблюдается почти у всех приматов. Наверно, на своём уровне они тоже верят, что их локальная культура плевания жованым листом самая крутая. Так что деспотия тут задолго нипричомм.
Аноним 14/06/25 Суб 14:28:59 735703 144
>>735696
>легко переизобретенным
Пере-, но не с нуля. Моногенез как раз цепляется за то, что божественная искра была один раз, как какой-то макросбой, без этого все бы условно писали бы иероглифами, всмыссе булькали б поживочьи. (если сравнивать с появлением протобукв на БВ).
Аноним 14/06/25 Суб 14:45:21 735704 145
>>735700

Для того чтобы систематически отлавливать и избивать кликсовиков, нужно более развитое общество, чем у приматов, которые вчера жгли целые леса ради огня.

>>735703
>Пере-, но не с нуля. Моногенез как раз цепляется за то, что божественная искра была один раз, как какой-то макросбой, без этого все бы условно писали бы иероглифами, всмыссе булькали б поживочьи.

И в чем тогда ценность поиска этой "искры", если ее легко "зажечь"?

> (если сравнивать с появлением протобукв на БВ)

Анатолийцы с финикийцами - это уже неолит. И там вполне хорошо реконструируется по прото-языкам с развитой грамматикой, фонетикой и лексикой.
Аноним 14/06/25 Суб 14:57:17 735705 146
>>735704
>если ее легко "зажечь"
Да вот не факт. Мы же не знаем, были ли языки современного типа у денисовцев или гоминид Зондского ареала. Во всяком случае, если бы ностратисты верили в обратную лёгкость, построения турита были бы для них фингёй.

>Анатолийцы с финикийцами
Но они и жили рядом. И не факт, что если бы они пропали, как миносцы, буквянка появилась бы так быстро. Дальний Восток подтверждает.
Аноним 14/06/25 Суб 15:36:37 735709 147
>>735705
>Но они и жили рядом. И не факт, что если бы они пропали, как миносцы, буквянка появилась бы так быстро. Дальний Восток подтверждает.

Причем здесь скорость появления письменности? Буковы как раз нужны, чтобы сохранять более сложные культуры, чем у гречкосеев с глиняными горшочками. Это уже поздний неолит, не раньше. Так что всё сходится.

> Мы же не знаем, были ли языки современного типа у денисовцев или гоминид Зондского ареала.

Не знаем. Но интуитивное предположение говорит, что скорее нет, чем да. Даже если у этих языков была относительно сложная фонетика (конбенировать звуки когнитивно-энергетически проще, чем морфемы, слова и речи).
Аноним 14/06/25 Суб 15:38:56 735710 148
>>735709

Алсо анатолийцы с финикийцами как раз таки и были в начале такими гречкосеями с горшочками.
Аноним 14/06/25 Суб 15:43:41 735712 149
>>735709
>Буковы как раз нужны, чтобы сохранять более сложные культуры
Египтяне, шумеры, китайцЫ прям дикарьки?

>>735710
Гречкосеи-эллины и взяли взамен родных островных писак.
Аноним 14/06/25 Суб 15:44:45 735713 150
>>735705
>Во всяком случае, если бы ностратисты верили в обратную лёгкость, построения турита были бы для них фингёй.

Как раз если бы палеолитические языки были достаточно сложными, не проще современных, то реконструкция макросемей была бы проще. Сложнее язык - сложнее культура, больше вероятности появления записей о языке. А так, это похоже на попытку найти того самого дерева-предка у растущей у тебя ели.
Аноним 14/06/25 Суб 15:47:22 735714 151
Аноним 14/06/25 Суб 15:48:18 735715 152
>>735712
>Египтяне, шумеры, китайцЫ прям дикарьки?

Анатолийцы-гречкосеи жили раньше эллинов-гречкосеев-мигрантов.
Аноним 14/06/25 Суб 15:49:51 735716 153
>>735712
>Египтяне, шумеры, китайцЫ прям дикарьки?

У этих первая развитая исьменность тоже совпадает с наличием цивилизации.
Аноним 14/06/25 Суб 15:51:14 735717 154
>>735713
Добавлю:
>у растущей у тебя на могилке ели


>Сложнее язык - сложнее культура, больше вероятности появления записей о языке.
Это не факт, сложность скорее лексическая. Сравни английский и какую-нибудь условную пичанчару.

>если бы палеолитические языки были достаточно сложными, не проще современных, то реконструкция макросемей была бы проще.
Вот это здравое зерно. Сложнее структура изначально — сложнее было б всё похерить, проще было бы найти следы. Хуху и даст уу или разовьётся во что-то непредсказуемое, а какое-нибудь гуипрстфкщхьжьхьчъ может и через 8тыл сохраниться как уифхх.
Аноним 14/06/25 Суб 15:53:59 735718 155
>>735716
Так я говорю не про первую развитую, а про чисто буквенное (а не иероги или слоговое) письмо. И сравнил появление чисто букв с вероятностью развития языка со сложной грамкой. Китайцам отсутствие букэв не запрещает спутники запускать, ну и шумерам с эламитами тоже. И то, что греки могли бы застрять в слоговухе на века, если бы не ушлые семиты со своими айнами.
Аноним 14/06/25 Суб 16:00:31 735719 156
>>735717
> растущей у тебя ели
> растущей у тебя на могилке ели

Разница-то в чем?

> Это не факт, сложность скорее лексическая. Сравни английский и какую-нибудь условную пичанчару.

А в чем противоречие? Лексическая сложность - это просто новый уровень энтропии.

> Сравни английский и какую-нибудь условную пичанчару.

Английский лексически очень сложен. Нет противоречия.
Аноним 14/06/25 Суб 16:01:43 735720 157
>>735719
>Разница-то в чем?
В том смысле, что слишком много от первого общеязыка померло, и мы пытаемся реконструировать геном человека из азота и серводорода.
Аноним 14/06/25 Суб 16:13:14 735723 158
>>735718

Если ты про символы Винча, то разрисованные чиркаши на 3.5 камнях вряд ли можно назвать буквами. Если про полноценное алфавитное письмо, то оно как правило оптимизация слогового. У тех же египтян были элементы слогового и фонемного письма в иероглифах. У китайцев такое тоже есть. Алфавитное письмо оптит в сторону высокой скорости репликации источников знания и сигналов (что под кстати торгашам и мещанам). А китайцы сохранили иероглифы, потому что наоптимизировались в другом.
Аноним 14/06/25 Суб 16:15:14 735724 159
>>735720

А какая тогда жилось ты в курсе ёпта? Еще бы натянул эту сову на мух, которые сотнями размножаются.
Аноним 14/06/25 Суб 16:17:39 735725 160
>>735723
>Если ты про символы Винча
Да не, я про неё даже не подумал, там доказухи ноль целых хрен десятых, да и системность неочевидна. Хотя есть сербские ультраши, которые считают что это их протописьменность и мы всех крутче и греки пшли на.

>то оно как правило оптимизация слогового. У тех же египтян были элементы слогового и фонемного письма в иероглифах
Но оно так может и остаться как хвост к привилегированному картиночному письму. А вот именно полный переход на фонетическое письмо знает не так уж много очагов.
Аноним 14/06/25 Суб 16:17:54 735726 161
>>735720
>и мы пытаемся реконструировать геном человека из азота и серводорода.

Вот это разумная мысль.
Аноним 14/06/25 Суб 16:20:59 735727 162
>>735725
>Но оно так может и остаться как хвост к привилегированному картиночному письму.

А может и также эволюционировать в сторону алфавитного.

> А вот именно полный переход на фонетическое письмо знает не так уж много очагов.

Слишком много всего в человеческом обществе взаимосвязано, чтобы из этого раздувать иерархический первородный пузырь как абсолютную гипотезу. Ну и очагов аграриев и тем более индустриализации тоже немного сохранилось в истории. И что?
Аноним 14/06/25 Суб 16:23:47 735728 163
>>735727
>И что?
Поступательное развитие, так-то и лампочку, и телеграф в двух-трёх местах пооткрывали, в итоге победил патент. В применении к человечеству это мощная культура, которая это передала.

Поэтому писать чисто буквами или мотыжить выжженную землю могли много где, но передали две-три кучки передавших. Фприцопе, а хрен ли с праязыком не так?
Аноним 14/06/25 Суб 16:28:02 735729 164
>>735728

Гипотезу полигенеза это не отвергает. И тее кто это передовал, сам учился по кусочкам от разных предков и мем-носителей.
Аноним 14/06/25 Суб 16:30:10 735730 165
>>735728
>Поступательное развитие, так-то и лампочку, и телеграф в двух-трёх местах пооткрывали, в итоге победил патент.

Победили те телеграфы и лампочки en masse, которые редко ломаются, универсальны и легки в масштабировании, удобно пользоваться. Патентуют и экспериментальные чиркаши. В принципы копирасты говна никогда не выигрывают в долгосроке.
Аноним 14/06/25 Суб 16:32:13 735731 166
1725417097-a-ne[...].jpg 575Кб, 1536x2048
1536x2048
>>735728
>праязык
Просто интересно, а вьетнамские следы в этом реконструированном праязыке будут отмечены? А то на схемках Вьетнам почему-то мало упоминают.

А там очень интересные археологические находки есть, в частности, бронзовые солнечные барабаны эпохи Донг Шон. Есть что погуглить так сказать, по тематике, что-то с мотивами Эллады как будто пересекается.

Да и в современном вьетнамском языке диакритика а-ля эллинская используется, неспроста ли?

https://www.youtube.com/watch?v=hAAlDoAtV7Y&pp=0gcJCdgAo7VqN5tD
Аноним 14/06/25 Суб 16:32:53 735732 167
>>735730

Так что поступательность развития - это иллюзия от недостатка исторических данных или для выросших детей. С пост-метамодерна историки будущего бы офигели знатно.
Аноним 14/06/25 Суб 16:34:49 735733 168
>>735730
>редко ломаются
>удобно пользоваться
Казус столетней лампы с угольной нитью кроет весь этот ваш драный вольфрам.
Аноним 14/06/25 Суб 16:35:54 735734 169
>>735732
Оно просто многоголовое, как гидра и часто головы душат друг друга или подыхают в своей жопе. Но факт есть, дроном клянусь!
Аноним 14/06/25 Суб 16:39:35 735735 170
>>735731
>барабаны эпохи Донг Шон
Да они с кипу разобраться не могут. А килька-то была.

Либо менять критерий научности, либо придумывать новую научность.
Аноним 14/06/25 Суб 16:49:10 735736 171
>>735733

А насколько ярко она горела, ты в курсе?

>>735734

Гидра размножается не только головами, допустим. Ну и головы вечно не растут - оно пережирает и гниёт.
Аноним 14/06/25 Суб 16:52:48 735737 172
>>735734

А это неважно. Энтропия глобально никогда не убывает. И языки к текущему моменту - в том числе.
Аноним 14/06/25 Суб 16:54:59 735738 173
>>735736
>А насколько ярко она горела
Достаточно. Вообще это вопрос избалованности потребления, мексиканцу болгарская еда покажется неострой, а датчанину болгарская будет жечь.

Но одно точно: многие технологии ушли, не выработав и половины своих возможностей.
Аноним 14/06/25 Суб 17:14:59 735740 174
>>735733

en masse ёпта, а не сохранившийся историческо-декоративный артефакт у 3.5 шизов-хипсторов.
Аноним 14/06/25 Суб 17:20:58 735741 175
>>735738

Ой всё понятно. Дальше пойдут такие же поползновения мани с максимализмом, которая считает себя вумной потому что книжек с МХК обчиталась и будет всё лепить на глобус редукционизма вне всякого здравого прогрессивного смысла. Можешь дальше писать, я просто половлю лулзов.
Аноним 14/06/25 Суб 17:27:01 735742 176
>>735741

Ты хоть один рабочий метод эмерджентной реконструкции привёл, шизло? Или просто пришел поспекулировать манягипотезами?
Аноним 14/06/25 Суб 17:28:36 735743 177
>>735741
>МХК
Мировой хоккей с хеком?

>>735740
>en masse ёпта, а не сохранившийся
Надо было тогда развивать эту херь, а при диодах она пока что на не сдалась.
Аноним 15/06/25 Вск 17:18:35 735822 178
>>735728

А крах Римской империи и откат со свинцового водопровода к колодцам или когда я стал жить один от родаков, опустившись в начале на дно - это какое развитие?
Аноним 15/06/25 Вск 19:06:57 735823 179
>>735822
Возвратное с мечтами о поступлении.
Этакая коллективизация после нэпа.
Аноним 15/06/25 Вск 19:33:17 735827 180
>>735823

Но ведь после развала Античная Римская империя не вернулась и пошел Ренессанс с индустриализацией, а я заново не поступил и пошел работать и прокачивать скиллы.
Аноним 15/06/25 Вск 19:40:17 735828 181
>>735827
Воще-то она не уходила, как только можно стало, появился Каролингский Ренессанс из тьмы веков, СвящРимИмперГермНац, Папские государства. Весь разрыв между поздним Римом и Средними Веками это надуманая лажа.

Часто приводят церковь как что-то антиримское, но тогда либо Древний Мир закончился веке так втором, либо Средневековье вовсе не наступало. А ныне та самая папская церковь единственный хранитель живости латыни.
Аноним 16/06/25 Пнд 00:55:13 735863 182
>>735718
Буквенный алфавит (консонантный) появился один раз, потому что фонема - это неестественная единица речи, в отличие от слога, который интуитивно понятен носителям. И это случилось только потому, что там были языки с согласным костяком, т.е. такие где лексическое значение выражается согласными. Уже от этого можно было перейти к алфавиту с гласными, что тоже произошло один раз у греков. Т.е. на самом деле появление алфавита - это большая случайность, в отличие от (словесно)слогового письма, которое изобреталось много раз независимо.
Аноним 16/06/25 Пнд 00:57:06 735864 183
>>735729
для начала попробуй доказать, что у вида Homo Sapiens могло не быть языка. И генетически и морфологически это невероятно, не говоря о том, что и живых примеров нет.
Аноним 16/06/25 Пнд 10:58:18 735890 184
>>735863
>потому, что там были языки с согласным костяком
Теоретически у индейцев могло бы появиться, если бы их не сбили.

>алфавита - это большая случайность
О чом собсно и тёр.

>фонема - это неестественная единица речи, в отличие от слога
Правила слогоделения нередко апостериорны, а буквенные дети часто учатся читать по буквам (так раньше и учили), а не сразу по слогам.
Аноним 16/06/25 Пнд 16:34:15 735912 185
>>735718
> И сравнил появление чисто букв с вероятностью развития языка со сложной грамкой.
Скорее тут дело в сложности конкретно морфологии и фонетики. Записать условный русский или греческий иероглифами хоть и возможно, но выйдет крайне неудобно. А вот китайцам иероглифы как раз, у них язык аналитический. Могут очень длинные текста компактно записывать. правда не очень понятно как в эту картину вписывается древнеегипетский, бывший синтетическим, но спишем на тогдашнюю неразвитость их цивилизации
Аноним 16/06/25 Пнд 16:58:47 735917 186
>>735912
>как в эту картину вписывается древнеегипетский
У них письмо было иероглифическо-слоговым. Условно если солнце читается РА, то это же и просто слог РА, как звено сложного слова.
Шамбульон это все таким макаром и расшифровал
>>735863
>Буквенный алфавит (консонантный) появился один раз, потому что фонема - это неестественная единица речи, в отличие от слога, который интуитивно понятен носителям
Тут как в уровнях физики, переход на более мелкий уровень атомов по примеру кварков и струн или чё там на хайпе сейчас
Аноним 16/06/25 Пнд 21:10:01 735971 187
>>735912
>А вот китайцам иероглифы как раз, у них язык аналитический
Ну как сказать, при создании пысьменности он был похуже тибетского, а там префиксы и лютая агглютинация, типа японского и даже похлеще. Просто так совпало. У йоруба древней ерописи не нарыли, а язык и вправду похож на ЮВА.
Аноним 17/06/25 Втр 00:36:07 736033 188
>>735890
>Правила слогоделения нередко апостериорны, а буквенные дети часто учатся читать по буквам (так раньше и учили), а не сразу по слогам.
слог это то, что человек воспринимает как некую единицу речи, даже неграмотный может например скандировать по слогам в каких-нибудь песнях и т.п. Фонемы намного абстрактнее.
Аноним 17/06/25 Втр 19:23:04 736102 189
>>735864

Что такое нуль-гипотеза, знаешь?
Аноним 17/06/25 Втр 19:25:06 736103 190
>>735917
>Тут как в уровнях физики, переход на более мелкий уровень атомов по примеру кварков и струн или чё там на хайпе сейчас

Нет. Алфавитные слова наименее компактно размещаются.
Аноним 21/06/25 Суб 14:33:07 736355 191
>>668497
>есть общепринятая терминология, которую специалисты понимают без пояснения
Эти специалисты по твоему сразу специалистами рождаются?
Аноним 21/06/25 Суб 20:21:17 736402 192
>>736355

Ну дык чем сложнее культура - тем дольше взросление. Логично?
Аноним 21/06/25 Суб 20:23:30 736404 193
>>736355

А в чем противоречие? Ты в курсе как живут аборигены и как цивилизованные люди?
Аноним 22/06/25 Вск 01:41:03 736437 194
>>736355
в учебниках для ньюфагов может быть описание терминов, но в реально специальной литературе общеизвестные (специалистам) термины никто не будет описывать. Описание будет даваться только для авторских неологизмов.
Аноним 22/06/25 Вск 13:03:44 736469 195
>>736402
> Логично?
Хуично, любую даже самую общепринятую терминологию нужно сначала пояснить чтобы человек стал специалистом, который её понимает.
>>736437
>терминологию нужно описывать, но это делается в отдельном учебнике поэтому не считается
)
Аноним 23/06/25 Пнд 02:08:01 736526 196
>>736469
напомню, с чего началась дискуссия >>668144. Речь о том, что если ты пишешь статью по генетике на русском, тебе не надо делать никакого описания терминов в самой статье - уже есть общепринятые термины, понятные специалистам. Если ты вздумаешь написать такую статью на папуасском языке, тебе нужно будет придумать термины и дать описание.
Аноним 23/06/25 Пнд 08:47:24 736534 197
>>736526
В этом плане русский язык действительно является космосом для формирования информационной цивилизации нового мира.
Аноним 23/06/25 Пнд 10:54:45 736540 198
>>736526

This. Разница между папуасскким языком и современным цивилизованным языком в том, что на последнем достаточно описать термин синтаксическо-лексической разверткой другими словами и он будет понятен, а в папуасском - нет, потому что этот термин для культур носителей папуасского языка никакого смысла иметь не будет. Это как если тем же папуасам дать в руки ядерный реактор, надеясь что они используют его хорошо. Они без обучения начиная с алгебры, терминов ядерной физики просто не поймут.
Аноним 01/07/25 Втр 12:59:15 737356 199
Я правильно понимаю, что на уровне ностратической макросемьи официальная лингвистика уже недалеко от задорновщины ушла? Ведь тогда получается, что японский и русский друг к другу ближе, чем, например, языки разных индейских племён, лол.
Аноним 01/07/25 Втр 15:00:19 737364 200
175137083055324[...].mp4 1813Кб, 576x1024, 00:00:19
576x1024
175137080530910[...].mp4 1907Кб, 540x960, 00:00:06
540x960
Аноним 01/07/25 Втр 23:48:38 737428 201
>>737356
У Гринберга все америндские примерно на одном уровне с ностратическими.
Аноним 01/07/25 Втр 23:53:32 737429 202
>>737428
Да им и не с чего быть мельче. Некоторые места Евразии были освоены даже позднее Америк, Австралии тоже.

В Андах и верх. Амазонки десятки неясных семей, хотя это более позднее заселение, чем более северные территории (ну, если мы так считаем, как нам говорят). И нет никакого гарантирующего фактора, что они пришли на несколько тыщ лет раньше или позднее, чем те, кто вокруг них. А потом ареал, общие реалии и жрачка творят чудеса же.
Аноним 02/07/25 Срд 00:16:32 737430 203
>>737429
я думаю эти десятки семей артефакт плохой изученности и местных традиций сплиттерства. То есть то, что в Африке гринберговщина прошла на ура, и там всего 5 "семей" это типа норм, а его америндскую семью зарубили и выделяют хуеву тучу семей и изолятов - это не отражает реальные факты, а скорее традиции лингвистических школ.
Аноним 02/07/25 Срд 00:23:11 737431 204
>>737430
>и местных традиций сплиттерства
Обратное-то хуже, потому что никакой методологии для этого региона нет. Есть отдельные специалисты по хорошо доказанным макросемьям Америк, но что касается ареалов изолятов, там дикий и старый висяк.

В Африке наверно только нил-сахары и восточные пара-койсаны и пара-афразийцы Рога мутноваты, а нигер-конго в целом неплохо описаны и как минимум фонетический ареал там был всегда.

>это не отражает реальные факты
Ну а где отражает? Ностратика или алтаика тоже типичный казус Мудрака (он в одном из выступлений говорил, что пока теория неопровержима на текущем этапе знаний, она работает, даже если логика говорит обратное).
Аноним 02/07/25 Срд 04:08:06 737436 205
>>737428
Получается, что русский и какой–нибудь японский друг другу ближе, чем языки разных индейцев?
Аноним 02/07/25 Срд 06:13:11 737440 206
>>737436
По текущим представлениям, да. Или, по меньшей степени, не ближе. И расстояния там такие же большие, с чего там мапуче должен быть ближе на-дене, чем русский японскому?

По факту расчётов по существующим методикам окажется, что на-дене может быть и ближе русскому, чем к мапуче.

Но если кто-нибудь докажет обратное, будут верить ему.
Аноним 02/07/25 Срд 06:44:48 737442 207
>>737440
Но ведь сами корейцы и японцы настаивают на том, что их языки — изолянты, ничему не родственны. Да и сама алтайская семья шита белыми нитками, т.к. те же тюркские можно и в уральскую семью засунуть.
Аноним 02/07/25 Срд 15:24:14 737455 208
>>737442
Доказать неродство невозможно, можно доказать невхождение в группу, учи матчасть.
Аноним 02/07/25 Срд 19:14:24 737458 209
>>737436

Как это расстояние определяют? По когнатам уровня "мама-папа" и маняслогам CVKV ?
Аноним 02/07/25 Срд 22:57:11 737469 210
>>737436
может и ближе. Это все равно манятеории, потому что на уровне овер 10к лет шум забивает любой сигнал.
Аноним 03/07/25 Чтв 01:13:58 737477 211
>>737442
>Но ведь сами корейцы и японцы настаивают на том, что их языки — изолянты
В алтаистических кругах счытают, что рыба не есть хороший ихтиолог. А польская знать считала себя сарматами.

>>737458
По куче факторов. Развитие базисной лексики, возникновению и похере тональных оппозиций, расчистка мнимых когнатов в соседних изначально родственных по АТ языках. Самая сильная идея современного алтаизма — соответствия начального *П- в разных семьях.
Аноним 03/07/25 Чтв 01:18:06 737479 212
>>737442
>Но ведь сами корейцы и японцы настаивают на том, что их языки — изолянты
В алтаистических кругах счытают, что рыба не есть хороший ихтиолог. А польская знать считала себя сарматами.

>>737458
По куче факторов. Развитие базисной лексики, возникновению и похере тональных оппозиций, расчистка мнимых когнатов в соседних изначально родственных по АТ языках. Самая сильная идея современного алтаизма — соответствия начального *П- в разных семьях.
Аноним 03/07/25 Чтв 20:35:43 737545 213
>>737477
>По куче факторов.
>Самая сильная идея современного алтаизма — соответствия начального *П- в разных семьях.

/thread
Аноним 03/07/25 Чтв 21:01:25 737548 214
>>737469
>Это все равно манятеории, потому что на уровне овер 10к лет шум забивает любой сигнал.

В грубом приближении так и есть. Наверное мы бы могли восстанавливать деревья до неолита, если бы письменной культуре было не 5к лет, а как минимум 10к лет. А письменная культура связана уже с более развитыми обществами, чем лепители горшочков в хуторах. Общества развивались с разным балансом сил и неоднородными связями. Поэтому в основном новые языки образовались на основе языка развитого общества с субстратом языков менее развитых обществ, отсюда "семьи" языков. Креолы и конланги для такого периода редки и связаны с культурой, которая по сложности не больше палеолита (для контактов с аборигенами и манямирков большего не нужно). А вот в палеолите вполне могло быть куча языков, по одному - на каждое племя которое рождалось и умирало каждые 500 лет. Соответственно там может вообще не быть четкой границы, где родство по семье, а где субстрат и оригинальные языковые элементы (тем более если язык простой, эти элементы создать и замемить просто за одно поколение).
Аноним 03/07/25 Чтв 21:04:25 737549 215
>>737548
*до позднего палеолита
Аноним 03/07/25 Чтв 21:11:17 737551 216
>>737548

А вот то что во всех известных языках есть гласные, согласные, существительные, глаголы, определенный порядок слов в предложении и т.д. - это не обязательно следствие одного праязыка. Базисно - те языки, в которых оно или само появилось, или заимствовали, выжили. Правда есть сильные аутлаеры вроде языка Пираха и Дамина.
Аноним 03/07/25 Чтв 21:12:56 737552 217
>>737551

Еще всякие языки эскимосов, где привычное нам предложение может быть одним словом с кучей налепленным аффиксов.
Аноним 03/07/25 Чтв 21:23:08 737557 218
>>737548
>Соответственно там может вообще не быть четкой границы, где родство по семье, а где субстрат и оригинальные языковые элементы (тем более если язык простой, эти элементы создать и замемить просто за одно поколение).

И это про язык в привычном нам понимании. С теми же существительными, глаголами, согласными, порядком слов и т.д.
Аноним 03/07/25 Чтв 22:36:46 737562 219
>>737551
>Правда есть сильные аутлаеры вроде языка Пираха и Дамина.
Пираха в общем нормальный язык, его уникальность Эверетт сильно преувеличил.
Аноним 03/07/25 Чтв 22:38:59 737563 220
>>737548
Практика показывает, что наибольшая дробность характерна не для палеолита, а для примитивного оседлого неолита. Условно Австралия, где почти весь континент одна семья пама-ньюнга, и Новая Гвинея с десятком макросемей и изолятов. В Амазонии та же картина.
Аноним 04/07/25 Птн 01:10:23 737570 221
>>737548
>Креолы для такого периода редки
Наверное, от незнания. Индоевропейские цифры подтверждают.
Аноним 04/07/25 Птн 01:13:56 737572 222
>>737545
Это претензия к теме не в теме или от недоверия к алтаике?
Аноним 04/07/25 Птн 16:19:12 737618 223
>>737570
>Наверное, от незнания. Индоевропейские цифры подтверждают.
но это не доказывает креол. Цифры много кто заимствовал.
Аноним 04/07/25 Птн 19:21:37 737633 224
>>737563
> палеолит
> пама-ньюнга в наполовину пустынно-равнинной Австралии
Аноним 04/07/25 Птн 19:55:00 737639 225
>>737633
Ну мезолит, один хуй. В общем-то общество там было ближе именно к палеолиту. У бродячих охотников-собирателей нигде не было большой языковой дробности.
Аноним 05/07/25 Суб 01:44:01 737660 226
>>737618
>Цифры много кто заимствовал.
Индоевропейцы — цифры, а финны — маму.
И это, по мнению многих, доказывает или двуязычие, или наличие родственно-торгового суржика. И это известные нам исторические контексты. А заимствуется всё, от огорода и зверей до дурацких междометий. Только не всегда ясно, где совпадение, где ностратизм, где контаминайзер. Как по-фински будет синий?
Аноним 05/07/25 Суб 04:00:41 737668 227
А тюркское "ата" может быть в родстве со словом "отец"?
Аноним 05/07/25 Суб 17:46:05 737708 228
>>737668
Вряд ли, вообще по детской лексике когнаты не определяют.
Аноним 05/07/25 Суб 18:28:19 737710 229
>>737639
>В общем-то общество там было ближе именно к палеолиту.

Да, но я про исторический период, а не про формацию общества то что какой-нибудь дурачок-ретроград переедет в деревню к бабке жить со старым полароидом и VHS отказавшись от канплюктера и тырнета, не значит что он буквально откатился в 1990е.
Аноним 05/07/25 Суб 18:30:20 737711 230
>>737660
>И это, по мнению многих, доказывает или двуязычие, или наличие родственно-торгового суржика.

Нуль-гипотеза? Не не слышал.
в данном случае за нуль-гипотезу берется просто изолят
Аноним 05/07/25 Суб 18:32:32 737712 231
>>737660
>маму

От гумунитариев хепотеза, которые клали болт даже на p-value.
Аноним 05/07/25 Суб 18:36:51 737713 232
>>737710
я не вижу разницы, австралийцы до контакта с европейцами жили в палеолите, это можно экстраполировать и на палеолеит других регионов. При сравнительно-историческом изучении языков охотников-собирателей не видно, что они как-то отличаются от языков более развитых народов, разве что отсутствием ненужной лексики вроде числительных свыше 5.
Аноним 05/07/25 Суб 18:40:01 737714 233
ebat-debil.jpg 54Кб, 604x340
604x340
>>737713
>я не вижу разницы, австралийцы до контакта с европейцами жили в палеолите, это можно экстраполировать и на палеолеит других регионов. При сравнительно-историческом изучении языков охотников-собирателей не видно, что они как-то отличаются от языков более развитых народов, разве что отсутствием ненужной лексики вроде числительных свыше 5.
Аноним 05/07/25 Суб 18:42:41 737715 234
>>737660
цифры - вообще легко заимствуются у более развитых народов, ср. числительные у ФУ. У ИЕ точно только 7 заимствовано, остальное гипотетично. Креола это не предполагает, вообще креол очень специфичная штука, связанная с тем, что какой-то язык усваивается на крайне базовом уровне, буквально 100-200 слов без грамматики, и из этого уже строится новая лексика и грамматика с нуля.
Аноним 06/07/25 Вск 04:29:24 737737 235
>>737712
Когда у тебя горох и берег от германцев и балтов соответственно, золото немецкое, а до того и другие мяталы чужие, корова от неизвестного субстрата видно, что прафинны не завзятые пуристы. Лингвистика заимствований это даже не квантовая физика, а гораздо хуже: какие-то основы есть, но слишком много переменных.

И нужен таки вам этот баес?
Аноним 07/07/25 Пнд 16:53:43 737877 236
ebat-debil.jpg 54Кб, 604x340
604x340
>>737737
> Когда у тебя горох и берег от германцев и балтов соответственно, золото немецкое, а до того и другие мяталы чужие, корова от неизвестного субстрата видно, что прафинны не завзятые пуристы. Лингвистика заимствований это даже не квантовая физика, а гораздо хуже: какие-то основы есть, но слишком много переменных.
> И нужен таки вам этот баес?
Аноним 08/07/25 Втр 10:21:36 737948 237
>>737877
Чо доказать-то хотел? Не ловится так рыба, только ментальное представление о ней. Тут преимущественно ходит селёдка, тут килька. А на деле исторконтекст решает. Ни одна вменяемая модель столько данных не вместит.
Аноним 08/07/25 Втр 10:47:42 737952 238
Шо далеко ходить: не называли русские дети своих отцов папа. Но это мы такие умные, знаем контекст а ля франсеза и всё такое третье. А ежели пятый век до новой меры? А неизвестная семья? А?
Аноним 09/07/25 Срд 14:33:26 738063 239
>>737948
> А на деле исторконтекст решает.

Ты его и должен восстанавливать, раз утверждаешь что квази-базовая гипотеза со словом "мама" делает сосомбо. А p-value просто позволяет оценить масштаб и сложность доказываемой теории. Причем чем больше априорное p-value (т.е. вероятность простого случайного совпадения словоформ в двух языках), тем больше влияния оказывает модель на задокументированные языковые формы. И эта модель должна помогать эффективнее восстанавливать исторический контекст, который бы приводил к когнату по слову "мама" в макросемьях, например. А у ностратики этого нет.
Аноним 09/07/25 Срд 17:15:40 738071 240
>>737952
Я своего всегда батей называл. Не знаю, папа это как-то по-пидорски, не по-нашему.
Аноним 09/07/25 Срд 22:00:23 738090 241
>>738071
Папа интеллигентское, батя рабоче-крестьянское.
Аноним 10/07/25 Чтв 09:54:42 738114 242
>>738090
>Папа интеллигентское
Что доказывает некоторым образом несостоятельность вывода этого папы из детского лепета. Мухлёж говняный.

Ну, достаточно сказать, что не во всех языках вообще есть фонематическое /п/. Непредвзятому анонусу известны арабский и некоторым даже новоарамейские

А чтобы добить теорку, скажем, что поздний лепет это то, что ВЗРОСЛЫЕ вокруг считают ПРОСТЫМ, исходя из своих представлений о прекрасном, сугубо заязыкованных. Когда вокруг тебя десять нянек с мамками говорят: скажи папа, скажи папа, есть вер, что ты и скажешь папа. Хотя некоторые скажут баба, мама, кака, а то и предательское тата. Ясно, что в языке, где п-фонемы не иснует тебя не будут натаскивать на двуслоги CV с содержанием П, а заменят на б, ф или какое-нибудь там в.

Так что сторонники самозарождения пап в бассейне Оки могут запить русским компотом.
Аноним 10/07/25 Чтв 15:46:51 738155 243
>>738114
вообще что касается детской речи, то там явно имеет место региональные явления. Скажем у тюрков нет никакого /мама/, в отличие от Европы. А так эти слова плохо поддаются СИЯ, потому что бедный фонетический набор, что увеличивает вероятность случайных схождений.
Аноним 18/07/25 Птн 18:46:10 738953 244
https://www.youtube.com/watch?v=IA8Vs9U3b9c
Тут Иванов говорит что койсанские датируются 200тыс лет назад, и вероятно бореальный язык был один из двух перед выходом из Африки. Да и ваще интересные вещи излагает, но насколько достоверно?
Аноним 18/07/25 Птн 19:12:11 738956 245
>>738953
Нинасколько, никаким Сводешем такое не измерить. А 200 тыс. очевидно датируют по генетике койсанов.
Аноним 18/07/25 Птн 19:53:54 738957 246
image.png 6962Кб, 2552x1788
2552x1788
Аноним 18/07/25 Птн 23:55:52 738987 247
Вообще интересно, почему именно у позднесоветской школы случилась пруха на сверхглубокие семьи и прасемьи, причём настолько пропёрло, что есть лишь критика, а не тотальное опровержение, начиная от ностратики, кончая дене-кавказской.
Аноним 19/07/25 Суб 00:10:53 738988 248
>>738987
так невозможно доказать неродство, какое тотальное опровержение тебе нужно.
Аноним 19/07/25 Суб 00:20:28 738989 249
>>738988
Ну что типа все соответствия ностратических гласных это априори муть, что там допустим сино-кавказика фонетически непригодна из-за слишком странных соответствий, лишь кажущихся регулярными в рамках тенденциозного за-подхода. На самом деле, я лично не против таких вещей, но вот критики-отрицалы должны побольше постараться.

Можно же доказать, что финский не родственен ивриту на уровне обычной семьи, как хотели когда-то.
Аноним 19/07/25 Суб 16:39:23 739042 250
>>738989
>Можно же доказать, что финский не родственен ивриту на уровне обычной семьи, как хотели когда-то.
конечно, невхождение в группу всегда можно доказать, это другое. Речь о принципиальном доказании "неродства", это невозможно потому что на определенном уровне языки расходятся так, что все схождения на уровне шума, не отличимого от случайных совпадений.
Аноним 19/07/25 Суб 17:48:40 739046 251
>>739042
>что все схождения на уровне шума, не отличимого от случайных совпадений
Вот и интересно, что до сих пор не придумали метода, чтобы отсеивать шум от более систематических соответствий. Я ещё понимаю, трудно старые заимствования отсепарить. Но шум должен поидее иметь какие-то другие частотки и распределения.

Отрицательная сторона такова, что можно манипулировать случайностями и сравнивать хоть паманъюнга с ирландским, и если бы последний был неклассифицирован, можно было б спекульнуть на весь свет. Кельто-австрало-тихоокеанская макрофамилиа.
Аноним 19/07/25 Суб 18:46:22 739050 252
>>739046
старостинисты уповают на ступенчатую реконструкцию, но это тоже хуйня, т.к. любая реконструкция уже содержит в себе много шума, и его тем больше, чем дальше отстоит реконструкция от самых ранних зафиксированных языков. Даже ИЕ реконструкция большая условность, что уж говорить о других. Но в целом кстати это их опровергает, т.к. если мы берем условно рекоструированный ПИЕ, и скажем прауральский (реконструированный намного хуже) мы не видим ничего сравнимого с отдельными современными ИЕ, т.е. их 10-12 тыс. лет для ностратики не получается.
Аноним 19/07/25 Суб 20:44:21 739060 253
>>739050
>Даже ИЕ реконструкция большая условность, что уж говорить о других.
Ну это известный прикол реконструктов. Много где обсуждалось, что будет, если из и-е убрать хетто-лувийские или балканские данные. Или,предположим, славяне или балты вымерли без следа. Одна топонимика осталась. Какой тогда балтослав был бы сделат?

>старостинисты уповают на ступенчатую реконструкцию
Вестимо, но это тоже вопрос веры.

>прауральский (реконструированный намного хуже)
Это вобще какая-то песня с вариациями, что ни уралист, то свой прауральский и даже в более близких праязыках каждый играет на своей струне, реконструируют свои ударения, свои наборы фонем и звуков , свои ареальные связи. Но в каком-то смысле, это лучше чем чёткий детерминатив ностратистов или и-еистов. Однако это тоже фигня, на ностратическом уровне постулируем уверенно, а на более низких уровнях такая гулянка, что Соссюр отдыхает.

Слышал мнения, что сейчас ностратисты, синокавказисты и тури(ни)сты шлифуют свои подвалы и мелкие реконструкции, ловят блох, так сказать.
Аноним 19/07/25 Суб 21:44:43 739063 254
>>739060
>Это вобще какая-то песня с вариациями, что ни уралист, то свой прауральский и даже в более близких праязыках каждый играет на своей струне, реконструируют свои ударения, свои наборы фонем и звуков , свои ареальные связи
в уральской реконструкции вообще все плохо, хотя это давно разрабатываемая семья, но фактически там конь не валялся, до сих пор праформы восстанавливают по прибалтийско-финским, как в 19-м веке ПИЕ восстанавливали по санскриту. Де-факто даже общепризнанной реконструкции гласных нет, чего уж там говорить. И это при том что ФУ в общем-то не такая уж старая семья, уровня праиндоиранской группы, но даже там толковой рекострукции нет.
Аноним 19/07/25 Суб 22:18:23 739068 255
image.png 376Кб, 1365x767
1365x767
image.png 62Кб, 187x270
187x270
Аноним 19/07/25 Суб 22:18:58 739069 256
>>739063
>до сих пор праформы восстанавливают по прибалтийско-финским
Ну там типа пра-западноуральский нарисовался, который весь такой древнючий и архаичный. Часть явлений в пбф признали инновациями. Вроде были потуги вывести часть древних явлений через марийских и хантыйских, но там, как всегда, приняли к сведению и продолжили плодить свои варианты, и несть конца им.

>до сих пор праформы
Ну ладно праформы, а бывает и морфологию.
Аноним 19/07/25 Суб 22:21:21 739070 257
>>739068
А шо, с этрюскан и нивкх прям так уверенно?
В передовых кругах уже почти признали параалтайскость и нивхов, и айнов. А вот с тирренскими беда.
Аноним 19/07/25 Суб 22:22:52 739071 258
image.png 623Кб, 1000x1000
1000x1000
image.png 731Кб, 1000x1000
1000x1000
image.png 513Кб, 1000x1000
1000x1000
Якобы
Аноним 19/07/25 Суб 22:26:17 739073 259
>>739070
>этрюскан
Его в последние годы плотно с кавказскими сближают через нахские в частности. Вот весной Блажек даже статью на старостинских чтениях издавал новую
Аноним 19/07/25 Суб 22:31:31 739075 260
>>739071
По Уралик они прибухнули конкретно. Позорники.
Аноним 19/07/25 Суб 22:34:07 739076 261
>>739073
Ну бболее чем последние, я давно слышахъ. Чисто генетика не противоречит.
Аноним 19/07/25 Суб 22:40:01 739077 262
>>739071
Блин, да. И по картвелик они лажанулись. Шо за выкрутасы с Зан? Или они верят, что какой-то занский отдельно от мингрелиан ближе к грузинскому? Или это артефакты параллельной системы обозначения современных крупнейших языков семьи и разветвлений?
Аноним 19/07/25 Суб 22:42:59 739078 263
>>739076
да и история, если они реально из Малой Азии, там до хаттов рукой подать, а хаттов сближают с абхазо-адыгами (ну на маняуровне конечно).
Аноним 19/07/25 Суб 22:44:59 739079 264
Кстати даже Дьяконов, вроде не увлекавшийся макросемьями, сближал ХУЯ с нахско-дагестанскими. Но сейчас это все равно маргинальщина.
Аноним 19/07/25 Суб 23:03:19 739081 265
>>739079
>сейчас это все равно маргинальщина
Нынче же Касьян эту стезю разбирает. Там сомнений уже нет особых и родство опять-таки через нахские оправдано было - очень близкие схождения
Аноним 19/07/25 Суб 23:16:17 739083 266
>>739081
Касьян вроде после перехода в РАНХИГС больше славянскими занимается, давно не видел от него ничего по кавказским.
Аноним 20/07/25 Вск 10:38:26 739114 267
>>739081
>эту стезю разбирает
Ну пусть копают, московцы, в конце концов, выполняют всю грязную работу, чтобы потом европейцы решили, что правда, а что нет.
Аноним 20/07/25 Вск 10:47:44 739115 268
>опять-таки через нахские
>через нахские в частности
Это потомучто нахские лучше знают и с ними обосраться труднее? Или там какая-то нереальная архаика по сравнению с Дагестаном?
Аноним 20/07/25 Вск 12:07:25 739122 269
>>739115
https://2ch.hk/fl/res/668090.html#732845
Вот тут глянь забугорную статью со сводом слов. С Дагестаном тоже общее есть, но именно околосводешевские слова с нахскими сочетаются лучше
Аноним 20/07/25 Вск 14:14:30 739131 270
>>739122
Вопрос, как это удревняет или вообще меняет ли распад восточнокавказских? Может быть, что нд и даг распались гораздо раньше, и только ареально подпитывали друг друга, а старые заимствования, как известно, дают пищу даже для соответствий.
Аноним 20/07/25 Вск 14:19:07 739132 271
амма.png 71Кб, 832x84
832x84
>глянь забугорную статью
Оказывается, видамши и её. Хотя вот это всё впечатление портит. Ну вы шо там, совсем перестали за лексикой следить?
Аноним 20/07/25 Вск 14:32:34 739133 272
Умереть и день лучше вообще не считать, какая-то матёрая ностратика. Год, наверно, тоже.

И да, по-аварски сейчас будет гьанже. Почему в статье его нет? По-ингушски хӏанз, т.е. [h] соотв. [h]. Какого члена передавать его, как ḫ ? Короче, статья не выдерживает критики. Даг. инфа чисто не представлена.
Аноним 24/07/25 Чтв 09:20:19 739496 273
Если человечеству где-то 300 тысяч, то почему считается, что единый язык распался совсем недавно?

А если учесть, что одновременно было несколько видов людей, то вряд ли вообще был единый праязык.
Аноним 24/07/25 Чтв 12:08:53 739519 274
>>739496
Способность к языку возникла около 600к лет назад, но поначалу походила на вопли и лепет, мозг развился, от чего язык усложнился путем полисемии. Ну и лет 70к назад начали разбредаться гомо по белу свету
Мб еще слова неандертальцев есть у нас, но выявить это анрил
Аноним 24/07/25 Чтв 14:44:30 739538 275
>>739519
> но поначалу походила на вопли и лепет, мозг развился, от чего язык усложнился путем полисемии
Получается, язык первобытных людей походил на китайский?
Аноним 24/07/25 Чтв 15:33:11 739546 276
>>739538
Вот только судя по тибетскому и синистическим реконструкциям, звучал он совсем не так. Это вторичное упрощение. Может, на шумерский было больше похоже?
Аноним 24/07/25 Чтв 16:04:12 739552 277
>>739496
>А если учесть, что одновременно было несколько видов людей, то вряд ли вообще был единый праязык.
у неандеров тот же ген FOX-P2, что у сапиенсов, так что вряд ли у них способность к языку возникла независимо. У денисовцев не помню, что насчет речи, но считается что неандертальцы говорили, не только по генам, но и по анатомии.
Аноним 24/07/25 Чтв 16:13:23 739554 278
>>739552
>У денисовцев не помню
>по анатомии
А у них анатомии не было, тольк озубы.
Аноним 24/07/25 Чтв 16:14:38 739555 279
>>739554
сейчас нашли нижнюю челюсть в Тибете, и недавно череп из Харбина тоже оказался денисовцем.
Аноним 24/07/25 Чтв 16:21:23 739557 280
>>739555
Ну это не совсем денисовцы, а родственные популяции. Какой там скачок по времени мог пройти?
Аноним 24/07/25 Чтв 16:26:25 739558 281
>>739557
так же как неандертальцы Алтая "не совсем неандертальцы". В общем, относить их к одному виду можно. Кстати есть гены "денисовцев" у разных популяций в Океании, сомневаюсь, что сапиенсы стали бы скрещиваться с бессловесными обезьянами.
Аноним 24/07/25 Чтв 16:32:35 739559 282
>>739558
>сомневаюсь, что сапиенсы стали бы скрещиваться с бессловесными обезьянами.
Теоретически они могли быть жертвами насилия в эпоху первобытных сообществ, а бессловесность при общей схожести только поддерживала бы отношение как к рабам (тогда ещё не было работорговли, но отношение к чужим было всегда).

Да и вроде получается, что шапиенсы приходили в уже сформированные денисовские популяции, в отличие от неандеров у них плотность была чуть выше, и процент у них насчитан выше.
Аноним 24/07/25 Чтв 16:49:22 739566 283
>>739559
>в отличие от неандеров у них плотность была чуть выше, и процент у них насчитан выше.
высокий процент только у населения Сахула (папуасы, меланезийцы, австралийцы) и аэта на Филиппинах, а так нет. В отличие от неандертальской примеси, которая равномерно размазана у всех неафриканцев, денисовская это больше локальные смешения.
Аноним 24/07/25 Чтв 16:58:41 739572 284
>>739566
С другой стороны, с неандерами и здоровое потомство было труднее получить, много бесплодных, наверно, было. Они же не из той трибы. А деники наши.
Аноним 24/07/25 Чтв 21:52:12 739634 285
>>739559
> Теоретически они могли быть жертвами насилия в эпоху первобытных сообществ, а бессловесность при общей схожести только поддерживала бы отношение как к рабам (тогда ещё не было работорговли, но отношение к чужим было всегда).
Я не думаю, что древние люди указывали рукой на Солнце и рисовали крутящиеся кресты.
Аноним 25/07/25 Птн 00:15:44 739660 286
>>739634
>не думаю, что древние люди
Да мы и про попугаев много что не знаем. Кстати, о попугаях...
Аноним 16/08/25 Суб 19:24:02 741560 287
Проблема «прамирового» – гипотетического общего предка всех языков мира – оставалась интригующей как для специалистов, так и для широкой публики на протяжении большей части XX века, но всё ещё далека от разрешения. Попытки выявить ряд корней «прамирового» с помощью так называемых «глобальных этимологий» не были восприняты всерьёз большинством ведущих лингвистов, поскольку эти «этимологии» часто основываются на поверхностном сходстве и в значительной степени зависят от данных из недостаточно изученных языковых семей. Многие конкретные критические замечания в адрес работ в этой области, проделанных Мерриттом Руленом, Джоном Бенгтсоном, Вацлавом Блажеком и другими, были обоснованы. Однако, по мере того, как всё больше языковых семей получают более детальное сравнительно-историческое исследование, предлагаемые сравнения могут быть переосмыслены и проанализированы с учётом наших современных знаний о предыстории языков.

Работая с языковыми макросемьями, такими как евразийская, дене-кавказская, афразийская, австрийская, нигеро-кордофанская, америндская (или, возможно, с несколькими макросемьями, которые следовало бы постулировать вместо единой америндской) и т. д., команда EHL постоянно сталкивалась с фонетически и семантически схожими словами в этих макросемьях, которые не просто представляют собой отдельные случайные сходства в современных языках, но могут быть реконструированы на глубоких хронологических уровнях. Фактически, уже в конце 1980-х годов корпус подобных сходств между двумя крупнейшими языковыми группами Евразии – евразийской и дене-кавказской – стал настолько обширным, что Сергей Старостин посвятил специальную работу попытке проследить регулярные фонетические соответствия между реконструированными праязыками этих двух макросемей. К этому корпусу он позднее добавил сравнительные данные по афразийской и австрийской макросемьям. Условное «макро-макросемейство», объединившее эти четыре крупные группы, получило название «борейское» (термин, первоначально использованный Г. Флемингом для обозначения несколько иного гипотетического таксона).

По мере того, как EHL расширяет сферу своего исследования и углубляется в сравнительный материал по Африке и Америке, становится ясно, что четыре основные макросемьи Евразии имеют многие общие архаичные корни с языковыми группами, встречающимися на этих континентах. Те доказательства, которые уже накоплены и с каждым днем становятся все более обширными, вряд ли можно легко объяснить случайными сходствами. Возможно, лучшим аргументом в пользу этого утверждения является то, что подобные сходства не обнаруживаются между этой расширенной версией «борейского» и немногими оставшимися языковыми таксонами, такими как большинство «индо-тихоокеанских» (общий термин для нескольких макросемей, на которых говорят в Новой Гвинее и соседних регионах) и койсанских (щелчковые языки Южной Африки).

Вся область исследований этой — безусловно, всё ещё весьма спекулятивной — связи, по сути, состоит в попытках ответить на три вопроса: (a) Реален ли «борейский» язык?; (b) Если да, то каковы границы и внутренняя классификация борейского языка?; (c) Если да, то каков возраст борейского языка? Предварительные ответы, наилучшим образом соответствующие накопленным данным, на данный момент таковы: (a) Да; (b) Четыре макросемьи Евразии могут быть немного ближе друг к другу, чем к языкам Америки и Африки, но эта модель очень легко может измениться по мере того, как мы узнаём больше об истории последних таксонов; (c) Возраст борейского языка может находиться в диапазоне от 25 000 до 18 000 лет до н.э., но вряд ли выходит за этот диапазон (что следует из различных лексикостатистических расчётов и общих интуитивных оценок).

В настоящее время борейская гипотеза ещё не сформулирована в строго научных терминах (не говоря уже о её какой-либо проверке сравнительным методом), главным образом потому, что в истории макросемей, которые могут её составлять, всё ещё существует множество нерешённых ключевых проблем. Тем не менее, решение каждой такой проблемы обычно увеличивает доказательную базу, и можно надеяться, что в ближайшем будущем борейский таксон станет гораздо более обоснованным. С учётом огромного объёма научно проанализированных данных и набора статистических инструментов для проверки результатов, восстановление по крайней мере нескольких сотен «праборейских» морфем, во всяком случае, гораздо более перспективная задача, чем реконструкция «праборейского» языка, существовавшего сто, а не двадцать тысяч лет назад. На самом деле, подтверждение реальности «борейского» языка предполагает существование любопытного «лингвистического бутылочного горлышка» около двадцати тысяч лет назад, когда только один из тогдашних многообразий человеческих языков вытеснил большинство других за период чуть более десяти тысяч лет, — это показывает, что «бутылочные горлышки» такого рода (например, экспансия банту в Африку, индоевропейская экспансия в Евразию и т. д.) вовсе не ограничиваются более поздними периодами человеческой истории, а могли иметь место и на глубоких доисторических этапах.
Аноним 30/08/25 Суб 13:05:24 742531 288
>>666875 (OP)

Ностратика и прочие макросемьи сосут из-за байесовского критерия. Скриньте.
Аноним 31/08/25 Вск 13:57:20 742627 289
image.png 610Кб, 1062x874
1062x874
Мнение? Дал-дал получается
Аноним 31/08/25 Вск 14:00:59 742628 290
image.png 733Кб, 729x951
729x951
Аноним 06/09/25 Суб 15:52:59 743003 291
image.png 505Кб, 953x1067
953x1067
Аноним 06/09/25 Суб 18:25:37 743008 292
image.png 3746Кб, 1965x2532
1965x2532
image.png 4582Кб, 2012x2837
2012x2837
Аноним 23/09/25 Втр 21:43:01 743971 293
IMG202509231632[...].jpg 626Кб, 2703x3520
2703x3520
Аноним 25/09/25 Чтв 20:17:43 744086 294
>>729468
Друг, я ничего не хочу сказать, но мне кажется, ты — а точнее, автор текста — слегка превратно понимаешь то, что представляет собой Африка, а тем более то, какие климатические условия имели место быть в том регионе множество лет назад. По сей день в некоторых областях континента сохраняются достаточно низкие температуры, несмотря на тенденцию к глобальному потеплению, а уж в ледниковый период так тем более. Некоторые популяции гоминидов — неандертальцы и кроманьонцы, — оставшиеся жить там, безусловно, могли наблюдать все эти периодические явления, передав знания о них будущим поколениям людей.
Аноним 25/09/25 Чтв 23:00:27 744100 295
>>735718
>Китайцам отсутствие букэв не запрещает спутники запускать
Вот только учат иероглифы они не через рифмические таблицы и заучивания на слух как в монархическую эпоху, а через алфавит пиньинь (или слоговое бопомофо в РК).
>ну и шумерам с эламитами тоже
Эти шумеры и эламиты сейчас с тобой в одной комнате? Сигналы от аннунаков не принимаешь?
Аноним 25/09/25 Чтв 23:06:05 744102 296
>>743971
Нон выверянтур, нон опровергантур.
Аноним 26/09/25 Птн 08:51:44 744120 297
>>744086
>периодические*
Писал с телефона, опечатался и не заметил. Должно быть "природные", извиняюсь.
Аноним 05/10/25 Вск 01:45:33 744789 298
>Мб еще слова неандертальцев есть у нас, но выявить это анрил
Ну вот найдут на границе Камеруна и Нигерии очередного мавпоида, и окажется, что все мы козацького роду слегка нелюди. И будем мы искать лексику от Homo Tchadensis у нигер-конго или нило-сахароидов?
Аноним 05/10/25 Вск 02:19:11 744801 299
>>744789
В Африке просто плохо искали, кроме Южной и Восточной, да и там времен выхода HS из Африки находок небагато. Плюс ДНК не сохраняется в тропическом климате, а то бы давно уже нашли какого-нибудь архаика с 30% у современных негроидов.
Аноним 05/10/25 Вск 02:26:02 744802 300
>>744801
Там может быть сюрприз, что у основного столба сапиенса была общая прививка от какой-то примитивной обезъяны до выхода волн из Африцы. Но раз общий, то чика-нещщитово.
Аноним 05/10/25 Вск 02:42:19 744805 301
>>744802
так вопрос в том, кого вообще считать сапиенсом. Там уже Джебель Ирхуд и Флорисбад с давностью в 300 тыс. лет записывают в сапиенсы. При этом синхронный им родезийский человек записывается в гейдельбержцы, и эти архаичные сапиенсы не очень-то и отличаются от гейдельбержцев чисто внешне и по объему мозга. Так что это больше вопрос номенклатуры.
Аноним 05/10/25 Вск 03:04:37 744806 302
>>744805
Кахбы не вышло полифилии, а остальное вылечим.
Аноним 09/10/25 Чтв 18:21:35 745264 303
image.png 737Кб, 1406x1173
1406x1173
image.png 41Кб, 836x480
836x480
Настройки X
Ответить в тред X
15000
Добавить файл/ctrl-v
Стикеры X
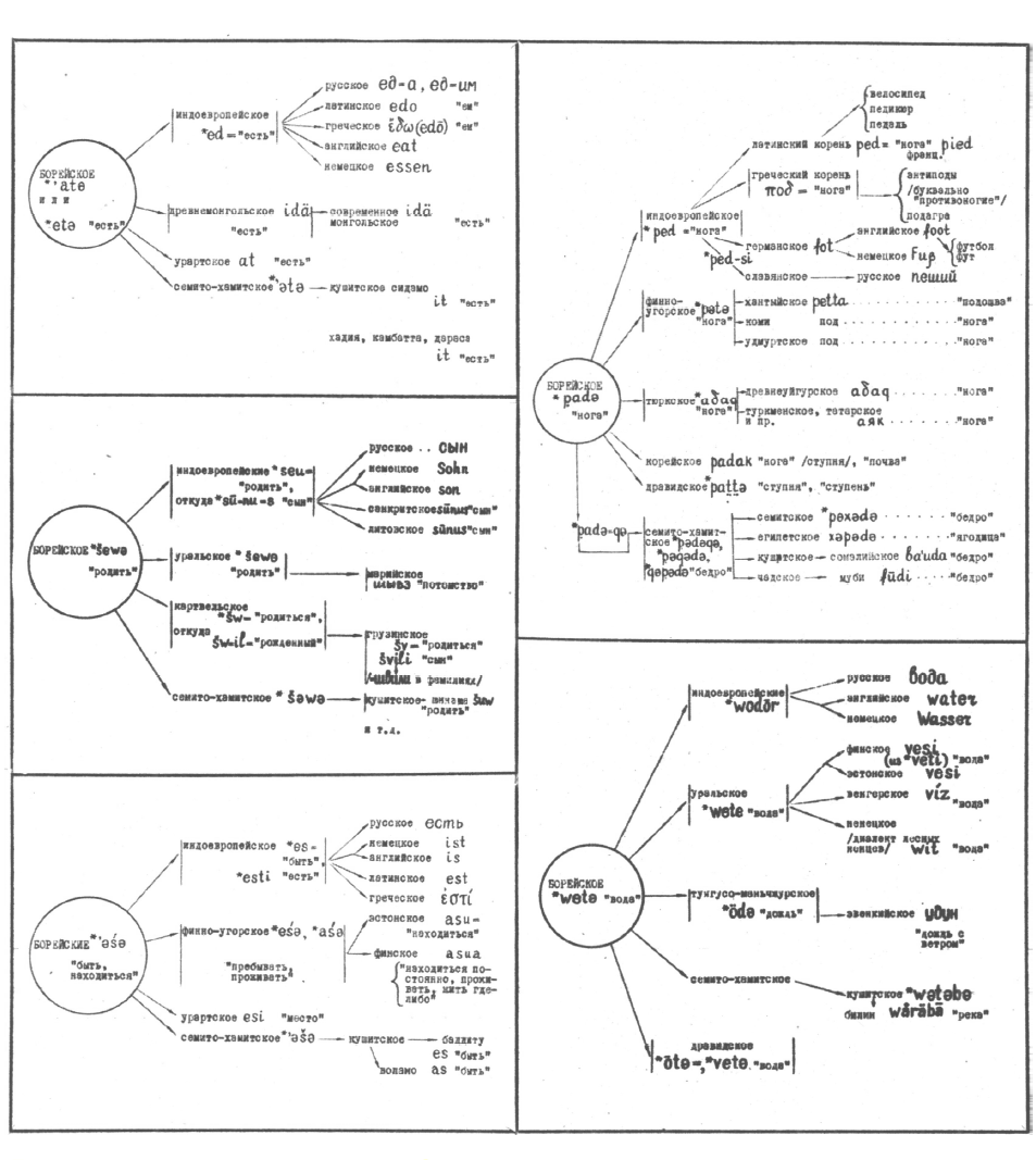
Избранное / Топ тредов