Главная Юзердоски Каталог Трекер NSFW Настройки

Бесконечное Лето

Ответить в тред Ответить в тред
Check this out!
<<
Назад | Вниз | Каталог | Обновить | Автообновление | 512 40 120
7ДЛ-ТРЕД №329 /7dl/ Пионер 12/04/22 Втр 00:16:24 1121588 1
16474432662730.png 2171Кб, 1418x798
1418x798
arlien.png 923Кб, 1184x666
1184x666
Красивый Стас эдишн
Тред самого крупного мода для Бесконечного Лета.


Актуальная версия: 0.49. Одиночка, День 4
В разработке: Одиночка, День 5
Актуальная версия Sanati Tales: 2.0.0. Алиса-YG.

Прошлый тред: >>1119742 (OP)
Прошлый тред на Архиваче: https://arhivach.ng/thread/780691/

Архив сохраненных тредов: http://meetingwords.com/ZRUxSyOe55
Шаблон для переката: https://pastebin.com/GWCE7ssG
Весь контент по сабжу: https://drive.google.com/open?id=1G26uE6E-NGa0mJCgdFvuEeTMuGVPIycn

Глоссарий для ньюфагов: https://pastebin.com/zTLBmAav
http://meetingwords.com/YSaPmD3cOq (лайв-версия)

Скачать:
Для стимверсии: https://steamcommunity.com/sharedfiles/filedetails/?id=441054187
Версии для ПК (нон-Стим) и Android: https://vk.com/page-128046483_52664123

С 2019-го года мод пилится командой энтузиастов на основе оригинальной модификации. Автор проекта, известный как 7дл-кун, решил закрыть мод и писать в рамках вселенной другие новеллы.
Билд с рутом Алиса-YG(только для ПК): https://drive.google.com/file/d/17Bzs-3f09ZDhhWVqFTIcTvkqv_WuPwxJ/view
Обсудить их можете тут: https://2ch.hk/ruvn/res/80061.html


Музыка в хорошем качестве:
Яндекс.Диск: https://disk.yandex.ru/d/46SMqIETrSuqcg
Google Диск: https://drive.google.com/file/d/19MxvB7QP3qxGChg5KKYd_lmziAv0g6Xg/view

Народные референдумы за лучшую девушку и лучшего парня в 7дл:

http://www.strawpoll.me/10645236 (девушки)
http://www.strawpoll.me/10654055 (парни)

Голосование за лучший рут 7дл:

https://www.strawpoll.me/17276306
И за худший:
https://www.strawpoll.me/17276309

История Алены (микро-мод от 7дл-куна):

http://rgho.st/7BrjRbkPM (для 1.1)
https://steamcommunity.com/sharedfiles/filedetails/?id=515988326 (для Стима)

Полезные ссылки:
Прохождение: https://vk.com/page-128046483_52527656
Краткий FAQ: https://vk.com/bl_7dl?w=page-128046483_52530581
Треклист: http://7daysofsummer.ru/tracklist + https://vk.com/audios-128046483
Некогда официальный форум: http://7dneyleta.ru/ (анально огорожен, регистрация отключена.)
Группа мода: https://vk.com/bl_7dl
Пивная тележка: https://t.do/sevendaysofbeer
Вики-страница: https://everlasting-summer.fandom.com/ru/wiki/7_Дней_Лета:_Lost_Alpha
Фикбук 7дл-куна: https://ficbook.net/authors/262837
Официальная группа 7дл-куна: https://vk.com/sanati_tales
Интервью с 7дл-куном(экс-сценарист): https://youtu.be/KwQ7upAKq3U / https://youtu.be/CSyLhnEVyIc / https://youtu.be/4yF1fRowF30 / https://youtu.be/HxI_6c3B7qM
Стримы с Екатериной(действующий сценарист 7ДЛ:Lost Alpha): https://youtu.be/X2YC_p0hglQ/ https://youtu.be/T4pMOr5pr3o

Предупреждения:
1. Мод не предназначается для использования со спрайтами от Орики!
2. Авторы не страдают графоманией, они ей наслаждаются.
3. В моде присутствует зумерская мораль. Не рекомендуется к прочтению лицам, родившимся раньше 2000 года.

Ресурсы, музыку, элементы скриптов и прочие составляющие мода можно свободно брать - при условии указания, откуда что брали! Не жалко!
Пионер 12/04/22 Втр 05:32:32 1121605 2
перекотился

А пивописа везде где только можно на цг амбалы добавили, я так понимаю?
Пионер 12/04/22 Втр 07:14:43 1121608 3
>>1121605
Да по-моему только в радиорубке и здесь
>>1121588 (OP)
А у меня кстати вопрос второй пик это где и кто
Пионер 12/04/22 Втр 07:43:59 1121610 4
>>1121608
>Да по-моему только в радиорубке и здесь
В столовой еще вместо толика иногда
>А у меня кстати вопрос второй пик это где и кто

Это молодой человек Слави в её осколке
Пионер 12/04/22 Втр 07:47:23 1121611 5
>>1121610
Сколько много важной информации я теряю не читав эти осколки?
мне просто лень собирать сердечко
Пионер 12/04/22 Втр 08:21:35 1121612 6
>>1121611
Да нисколько. Но при этом этот рут слишком охуенный чтобы его не читать, я тебе прям говорю
Пионер 12/04/22 Втр 09:20:48 1121617 7
Аноны, у меня в достижениях не отображается пройденный осколок. Я его прошёл, а концовка всё равно закрыта, чому так?

И с некоторыми концовками так
Пионер 12/04/22 Втр 09:30:26 1121619 8
Бля, дошло кто и почему стал овощем

Короче молодец зеленоглазая шляпа ебучая. Официально худший персонаж лета
Пионер 12/04/22 Втр 10:13:27 1121622 9
>>1121617
Чтобы сохранялись все достижения надо корректно закрывать игру(выходить в главное меню летонька и нажимать там на выход)
Пионер 12/04/22 Втр 10:28:44 1121624 10
>>1121622
Аа..
Ну на это слишком лень. Правда придётся осколки проходить заново, если в дальнейшем потребуется как с паззлом
Пионер 12/04/22 Втр 11:18:18 1121625 11
image.png 60Кб, 1061x433
1061x433
А що за хуйня? Прошёл сейчас "Не мечтай", там нет послесловия

как быть?
Пионер 12/04/22 Втр 11:21:30 1121626 12
>>1121625
Там раньше было старое пивописовское послесловие про то как Мику оказалась сном, но сейчас оно не нужно поэтому его выпилили из сюжета.
Пионер 12/04/22 Втр 11:26:03 1121627 13
image.png 563Кб, 875x697
875x697
чзх, Алиса тоже ПСР или что? Почему ей параллельная реальность снится?
Пионер 12/04/22 Втр 11:28:28 1121628 14
>>1121627
Читай рут Алиса-диджей(ветка Тайны)
Пионер 12/04/22 Втр 11:29:51 1121629 15
>>1121628
Лол, я чет слона и не приметил
что алиса-дж вышла
Пионер 12/04/22 Втр 15:30:39 1121640 16
Пионер 12/04/22 Втр 15:45:40 1121641 17
>>1121640
Новое амбальское послесловие для концовки "Больше, чем жизнь" в руте Алисы-7дл. Если у тебя собрано сердечко и прочитана это концовка, то послесловие можно читать прям из ачивлиста
Пионер 12/04/22 Втр 16:01:11 1121642 18
image.png 26Кб, 427x56
427x56
АМБАЛЫ! АМБАЛЫ! АМБАЛЫ!

ВЫ ОБОСРАЛИСЬ! АЛЕРТА!!


ЧТОБЫ ШУТКА РАБОТАЛА НАДО НЕ "МИР", А "ТЕСТО", ЧТОБЫ БЫЛО DOUGH И БЫЛО СМЕШНО!!
РАСПРОСТРАНИТЕ
Пионер 12/04/22 Втр 16:01:51 1121643 19
>>1121642
>НЕ "МИР", А "ТЕСТО",
не "дверь" а "тесто"

фикс
Пионер 12/04/22 Втр 16:02:09 1121644 20
Пионер 12/04/22 Втр 16:16:23 1121646 21
Мне кажется, или амбалы поменяли трек в ачивлиста?
Пионер 12/04/22 Втр 16:19:39 1121647 22
>>1121646
Как они посмели? Это же святое
Пионер 12/04/22 Втр 16:23:51 1121649 23
Пионер 12/04/22 Втр 16:24:45 1121650 24
>>1121646
Ну если это правда, то надо же сделать вид, что они действительно занимаются разработкой мода, вот и изменяют всё чё только возможно, лишь бы было много строк в посте с апдейтами и казалось грозно
Пионер 12/04/22 Втр 16:42:45 1121652 25
>>1121646
Он меняется на другой, если открыть сердечко
Пионер 12/04/22 Втр 17:45:48 1121657 26
>>1121650
Ну да, лучше же просто хуячить говно нонстоп без попыток что-то состыковать
Пионер 12/04/22 Втр 19:09:10 1121663 27
Пиздец, гуд Алисы хуже чем бэд, лол. В лучшем случае на нейтральную концовку тянет.

Збс жизнь, два наркомана тяжелых которым не суждено откиснуть. Вот это хорошая концовка?

>>1121629
Пионер 12/04/22 Втр 19:30:18 1121667 28
>>1121663
Каждый получает ту Алису, которую заслуживает! Это такой экспериментальный гудэнд поскольку в отношениях с Алисой из самого рута Семён страдал, то попал именно в мир, где Алиса соответствует его влажным фантазиям(заметь что в концовке она гораздо более зависимая от Семёна и сексуально раскрёпощённая, как ему того и хотелось в лагере). А поскольку он ещё хотел "мир вечной юности", то она оказалсь и наркоманкой, которая умрёт вместе с ним, прежде чем позврослеет.
Пионер 12/04/22 Втр 19:42:35 1121668 29
>>1121667
Ну короче эксклюзивная концовка герка лучшая гуд концовка 7дл ноудискасс
Пионер 12/04/22 Втр 19:50:26 1121669 30
>>1121667
>Каждый получает ту Алису, которую заслуживает!
Ну ты понимаешь, что ты сам себе противоречишь, ибо игрок специально старался набрать эти ебаные лп, в надежде выйти на действительно хорошую концовку, а в итоге получил хуй за воротник. Игрок не заслуживает такой Алисы и это подтверждает где-то несколько тредов с момента выхода Алисы Дж с вопросами схуяли это хорошая концовка
Пионер 12/04/22 Втр 19:55:54 1121670 31
>>1121657
>хуячить говно нонстоп
Лол, как-бы анбалы это и делали вместе со состыковыванием. А теперь вопрос что сложного делать второе без первого?
Пионер 12/04/22 Втр 19:59:46 1121671 32
>>1121670
>>1121657
Ну вы там не охуели? Анбалы нормально подняли на ноги сюжет пивописа и добавили своего. Причём хорошего

Вам хули надо еще блять? Смиритесь, этот мод окончательно никогда не допилят. Радуйтесь имеющимся рутам
Пионер 12/04/22 Втр 20:04:44 1121672 33
>>1121671
>и добавили своего. Причём хорошего
Да к примеру концовку Сид и Нэнси. Ну хорошего же добавили ну ребят! Только хорошего.
Пионер 12/04/22 Втр 20:06:04 1121673 34
>>1121668
> эксклюзивная концовка герка
Что в ней?
Пионер 12/04/22 Втр 20:07:05 1121674 35
>>1121672
И Лену ФЗ. Которое охуенно

пивоподсос, залогинься
Пионер 12/04/22 Втр 20:07:43 1121675 36
>>1121673
Руки в ноги и вперёд, ее не слишком трудно пройти. Но если сильно лень то могу и проспойлерить
Пионер 12/04/22 Втр 20:10:20 1121676 37
>>1121674
Ты обосрался, проснись. Ты написал
>и добавили своего. Причём хорошего
т.е. ты имел ввиду только хорошего. Но когда я сказал про эту недоконцовку ты начал вилять жопой и отсылаться к вообще другим рутам. И это кстати странно, ибо я думал ты как верный хомячок начнешь дефать эту концовку
Пионер 12/04/22 Втр 20:15:26 1121677 38
>>1121676
Да в хуй иди, собственно

Ну серьёзно. Гуд лены-дж даже на процент не покрывает успеха ФЗ. И даже дело не в ленофажестве, а в качестве
Так что это простить им спокойно можно. По крайней мере, смысла их засирать я не вижу
Пионер 12/04/22 Втр 20:22:10 1121679 39
>>1121677
>Гуд лены-дж даже на процент не покрывает успеха ФЗ
Што блять?! 0_о
>смысла их засирать я не вижу
ты вообще долбаёб я пост назад писал про концовку Сид и нэнси
Пионер 12/04/22 Втр 20:25:14 1121680 40
Пионер 12/04/22 Втр 20:26:05 1121681 41
>>1121679
Ну объясни свой тейк. Ты считаешь, что обналы долбоебы потому что гуд Алисы - ДЖ это говно? Ну я так не считаю. Он не тянет на гуд, но не является говном кмк

Или ты хочешь сказать, что ты оспариваешь мою позицию о том, что амбалы принесли в мод только хорошее? Ну я этого не говорил. Просто моя позиция заключается в том, что омбалы принесли в мод столько хорошего, что на косяки можно закрыть глаза.
Пионер 12/04/22 Втр 20:29:34 1121682 42
>>1121680
Ладно.


Короче, есть истинная концовка Алисы-ДЖ. Она рассказывает о судьбе мелкой Алисы из реальности РФ, где она 10-ти летний житель детдома. По основной концовке, она случайно встречается со Славей в автобусе и тырит у неё тамагочи. Приносит игрушку в детдом, дерётся за неё со сверстницами и ей проламывают голову. Так она с помощью Юли попадает в тело ДваЧе.
А есть концовка Герка. Герк ловит её на краже и выводит из автобуса. Спрашивает у неё, мол, чо ворует, переживает и ведёт её покупать торты и мороженое. Потом идёт морока с удочерением и 28-летний радостный Семён забирает её домой, она становится его дочерью
Пионер 12/04/22 Втр 20:31:23 1121683 43
>>1121682
Ебучий случай.. И это после романа с ней и секса такая концовка?
Пионер 12/04/22 Втр 20:34:35 1121684 44
>>1121669
>Ну ты понимаешь, что ты сам себе противоречишь, ибо игрок специально старался набрать эти ебаные лп, в надежде выйти на действительно хорошую концовку, а в итоге получил хуй за воротник. Игрок не заслуживает такой Алисы и это подтверждает где-то несколько тредов с момента выхода Алисы Дж с вопросами схуяли это хорошая концовка
Ты понимаешь, что в пиве ЛЮБАЯ концовка рассматривается с точки зрения ПРОТАГОНИСТА. Именно поэтому РФ-концовки - хорошие, потому что они С ТОЧКИ ЗРЕНИЯ СЕМЁНА ХОРОШИЕ. Как и Гуд Алисы в ДЖ. Здесь не идёт речи, о том, чего хотел игрок. Персонаж хотел вот такого - и получил что-то подходящее и доволен результатом.
>>1121670
У амбалов чуть более вдумчивый подход к написанию рутов, чем у Димки, который любит уйти в отпуск на 3-6 месяцев, а потом захуячить в режиме марафона весь рут(как это было с д3, ведьмой, да абсолютно любой его писаниной). Контент вычитываеся(и здесь речь не только о расстановке запятых) - то, что не нужно режется, то что нужно -добавляется или остаётся как есть.
Пионер 12/04/22 Втр 20:35:03 1121685 45
>>1121681
>что амбалы принесли в мод только хорошее? Ну я этого не говорил.
Ты буквально это сказала обезьяна
>Ну объясни свой тейк
Нет я просто не понял чё ты хотел сказать строчкой про лену Дж
>но не является говном
Он уже является говном если сравнивать этот "гуд" с другими по большей части гудами без послесловийкоторые амбалы сами и сделали лол. см концовку никто никогда и послесловие в плане счастливости
Ну короче говоря эта концовка говно и сосёт по сравнению с другими хорошими концовками, как я уже сказал в плане счастливости
Пионер 12/04/22 Втр 20:36:03 1121686 46
>>1121683
В ДЖ нет секса. Ну, точнее он только в хорошей концовке есть, и то не с "той самой" Алисой.
Пионер 12/04/22 Втр 20:36:27 1121687 47
>>1121685
Чувак, ты даже не пытаешься нормально общаться, на что ты рассчитываешь?

Иди нахуй, ч0рт
Пионер 12/04/22 Втр 20:40:56 1121688 48
>>1121684
>Ты понимаешь, что в пиве ЛЮБАЯ концовка рассматривается с точки зрения ПРОТАГОНИСТА.
Ну ты понимаешь блять, что строчка "Каждый получает ту Алису, которую заслуживает!" направлена именно на игрока, автор того поста говорил о игроке, а не о Семёне. Ибо Алис не может быть много, если опять же не лезть в залупу и говорить, что все концовки в параллельных мирах происходят в одно и то же время, но речь явно была не про это
>У амбалов чуть более вдумчивый подход к написанию рутов, чем у Димки
>рррряяяяяяяяя дима писал хуже амбалов а значит амбалы пишут охуенно и любое их говно нужно пожирать немедленно! главное что не димино
Пионер 12/04/22 Втр 20:45:13 1121689 49
>>1121688
>рррряяяяяяяяя дима писал хуже амбалов а значит амбалы пишут охуенно и любое их говно нужно пожирать немедленно! главное что не димино
Всё так. Вопросы?

пиздуй свой нуар или что ты там хуячишь, писать, пивопис драный
Пионер 12/04/22 Втр 20:52:58 1121690 50
image.png 344Кб, 604x443
604x443
Пионер 12/04/22 Втр 20:55:29 1121692 51
>>1121689
>Вопросы?
Ну ты же понимаешь, что это аргумент на уровне путин лучший потому что 90х были говно. Он не несёт никакой истины и просто тупейший из всех возможных. Также и здесь. Вы нахваливаете амбалов потому что дима писал хуйню и даже не старался в логику, а они чуть подкорректировали и приправили говном по типу той хорошей концовки алисы. И всё, амбалы это новые творцы искусства и вы не имеете никакого права их критиковать потому что они великомученники и создали целый один нормальный рут за 3 года!!! причём наступая на те же грабли, что и Дима в плане "хороших концовок" см. искорку и послесловие никто никогда
Пионер 12/04/22 Втр 20:57:07 1121693 52
>>1121692
Та забей хуй
Ну реально. Ты алисофаг или что? Почему тебя корёжит один спорный гуд Алисы?
Он же не плохой, просто спорный в плане определения в масти концовок. Чего жеппу рвать?
Пионер 12/04/22 Втр 20:59:33 1121694 53
>>1121693
>Он же не плохой
Я уже написал почему он говно. Потому что по сравнению с другими нормальными хорошими концовками, кроме тех которые я написал, в плане счастливости он говно
Пионер 12/04/22 Втр 21:43:20 1121696 54
>>1121688
>а значит амбалы пишут охуенно и любое их говно нужно пожирать немедленно! главное что не димино
Можно было бы выделить некоторые проблемы ДЖ-рута, но я не стану, т.к дискасс идёт об одной конкретной концовке, которая выполнена идеально. Да, именно так, идеально.
К концовке буквально подводит весь рут, всё эмоциональное состояние Семёна, все его размышления об Алисе и его представления "идеальных" с его точки зрения отношений.
Пионер 12/04/22 Втр 21:52:35 1121698 55
>>1121696
>>1121694
Мне кажется, вы говорите о разном.
СиН - атмосферная концовка и подводит к ней весь рут.
Но она не гуд. Будь она тру, а гудом - ну например геркоинт, бугурта было бы намного меньше.
Пионер 12/04/22 Втр 21:55:47 1121699 56
>>1121696
>т.к дискасс идёт об одной конкретной концовке
В основном дискасс идёт о тупорылости амбалохомячков, которые неверно интерпретируют свои мысли
>с его точки зрения
Ну бля, ну ты же просто не читал сначала весь диалог. Мне один ебанат написал, мол любая концовка рассматривается с точки зрения ПРОТАГОНИСТА
Я ему ответил, что персонаж ниже, который написал про свою Алису не имел ввиду Семёна, а именно, что игрока, что можно понять по его словам.
Вопрос, причём тут вообще Семен? И причём тут его точка зрения?
Пионер 12/04/22 Втр 21:57:27 1121700 57
>>1121698
>Но она не гуд.
Я про это и говорю, но анбалы написали, что она гуд, значит я её и сужу как гуд. Как гуд в плане гудности - она говно по сравнению с другими гудами
Пионер 12/04/22 Втр 23:21:09 1121703 58
Учитывая входные данные, амбалы справляются охуенно. Да, это не шедевр мировой литературы, но они остаются верны изначальному виденью мода, не несут левое говно, стыкуют все что возможно. Катя не сидит дома 24/7 на шее у жены и варакина чтобы выдавать по руту в месяц, но и цели обогнать Диму никогда не было. Челики просто сидят и пилят мод мечты, который они видели в ранних рутах пивного. Да, скорее всего обещанного одиночку и рут ответов мы уже никогда не увидим, но мод и в текущем состоянии вполне себе целостный благодаря вычитки и напильнику.
Пионер 13/04/22 Срд 00:40:36 1121705 59
>>1121703
>не сидит дома 24/7
Ващето сижу(
Я на удаленке работаю. Охуенная тема, всем советую. Потерять рассудок, человеческий облик и желание выходить дальше магаза на первом этаже можно всего лишь за полгода!
Пионер 13/04/22 Срд 00:53:57 1121706 60
>>1121703
>на шее у жены и варакина чтобы выдавать по руту в месяц
ЧСХ, Димка тоже далеко не по руту в месяц выдаёт, просто у него тактика "запилить чего-нибудь чего-нибудь за месяц и заебать себя писаниной до выгорания", а потом n месяцев отдыхать.
Ту же Алису-YG он анонсировал ещё в начале 2021 года, первую половину написал в январе, а конец нахуярил в марте.
Я думаю, что всё мы увидим, просто рут ответов скорее всего выйдет уже в начале следующего года, а не в 2022, как планировалось.
Жопов 13/04/22 Срд 06:14:44 1121734 61
>>1121705
>Ващето сижу(
А кому щас легко?
Давай ебошь, люди ждут, важные люди ждут!1


а вообще ты офигенно справляешься, тебе все тут благодарны, просто некооторые это тщательно скрывают. Сил тебе!
Пионер 13/04/22 Срд 06:16:10 1121735 62
>>1121703
>шее у жены и варакина
Чёт в голосяндру
Пионер 13/04/22 Срд 06:26:56 1121736 63
15524050965270.jpg 107Кб, 402x604
402x604
Пионер 13/04/22 Срд 07:39:24 1121739 64
>>1121700
Ну справедливости ради, нейтральная "Дыши со мной" как раз тянет на гуд очень даже
Пионер 13/04/22 Срд 07:49:40 1121740 65
Свечка памяти итт Пионер 13/04/22 Срд 09:08:51 1121742 66
Вообще было бы прикольно сделать тред, где вспоминали бы наиболее эпичные вины, связанные с пивом и пивописом, старые мемы и так далее. Тут же сто процентов сидят до сих пор шизы с 2016 или как я, с 2018
Пионер 13/04/22 Срд 10:57:02 1121756 67
15971526541060.jpg 88Кб, 1024x1024
1024x1024
Пионер 13/04/22 Срд 11:12:42 1121758 68
>>1121756
А рувн контест 6 будет?
Пионер 13/04/22 Срд 12:02:25 1121761 69
image.png 389Кб, 755x559
755x559
Пионер 13/04/22 Срд 12:48:58 1121767 70
>>1121682
>она 10-ти летний житель детдома
>попадает в тело ДваЧе
10-летняя девочка попадает в тело 17-летней половозрелой пионерки?
Пионер 13/04/22 Срд 13:26:48 1121771 71
>>1121767
Да. И в нём бухает и скачет на хуе Семёна. Охуительнве твисты от обналов, которые вы заслуживаете.
Пионер 13/04/22 Срд 13:40:02 1121774 72
>>1121767
В тело семилетней Алисы она попадает и остаётся жить в Нулевом навсегда. Т.е физически ПСР-Алисе 17 лет, а фактически уже 20.
Пионер 13/04/22 Срд 14:07:12 1121775 73
>>1121767
бля а то что семен в 28 попадает в тело 17-ти летнего тебя не смущает?

ПСР, такой ПСР. ПРосто у дваче сознание срослось с хозяином тела и они вместе начали существовать, в отличие от семена
Пионер 13/04/22 Срд 14:58:40 1121778 74
>>1121775
То, что 28-летний ебётся в теле 17-летнего это ещё можно понять в отличии от.
>>1121774
Нихуя не понял, что такое нулевой? Она рестартается постоянно?
Пионер 13/04/22 Срд 15:11:34 1121780 75
>>1121778
"Нулевой" - это название мира в который попадает Семён из своего РФ-мирка и в котором происходит большая часть рутов 7дл.
Алиса- единственная из 6 героинь, которая не родилась в "Нулевом", а попала туда после своей смерти в детстве в одном из РФ-миров. Попала в тело семилетней Алисы из "Нулевого" и в нём и осталась. Её попаданство произошло за 10 лет до смены в Совёнке, то есть она не 17летнюю пионерку попадала, а в первокласницу блять
Пионер 13/04/22 Срд 16:09:51 1121786 76
>>1121739
>нейтральная "Дыши со мной"
>как раз тянет на гуд
Это какая-то русская смекалочка восхвалять пиздаболов? Если человек блять хочет гуд, что сложного написать гуд? Если человек хочет нейтрал, что сложного написать нейтрал? Если человек хочет бэд, что сложного написать бэд блять? Ты реально считаешь это хорошим, когда авторы пиздят, какая это концовка? Или ты думаешь я гоняюсь только за гудами?
Пионер 13/04/22 Срд 16:55:01 1121789 77
image.png 258Кб, 600x413
600x413
Когда мне было 5 лет, амбалы всегда твердили мне, что самое важное в пиве — страдания читателя. Когда я начала работать над Алисой-ДЖ, меня попросили написать гудэнд. Я написала «Сид и Нэнси». Мне сказали — «ты не поняла, что такое гудэнд», а я ответила — «вы не поняли пиво».
Пионер 13/04/22 Срд 17:12:39 1121793 78
>>1121780
>Её попаданство произошло за 10 лет до смены в Совёнке, то есть она не 17летнюю пионерку попадала, а в первокласницу блять
Ну так понятнее стало.

За что амбалы так с моей любимой девочкой? За что? Почему? аааа!!!!
Пионер 13/04/22 Срд 17:58:57 1121795 79
>>1121786
Да блятьсука, почему ты злой такой еб твою мать?
Ну перепутали разрабы концовки, шож ты ходишь страдаешь по этому? Мне вообще похуй, я всё подряд прохожу. Ну да, было смятение, потом стало всё равно, концовка то сама по себе добротная. Ну не тянет на гуд, но я же просто с тобой впечатлением поделился о нейтрале! Хуль ты горишь то до сих пор?
Жужелица ебучая
Пионер 13/04/22 Срд 18:00:17 1121796 80
>>1121789
пик с ауф волком.пнг


да понял я отсылку. Просто пчёл бомбит, что она не тянет на гуд. Кмк её лучше с нейтральной поменять местами
Пионер 13/04/22 Срд 18:06:34 1121798 81
>>1121793
Дак наоборот интереснее же. Если это твоя любимая девочка, то у гг с ней больше общего. Радуйся!
Пионер 13/04/22 Срд 18:09:59 1121799 82
>>1121793
>За что амбалы так с моей любимой девочкой?
Алисе нужна была крепкая стори с уникальным лично для неё элементом, без скатывания в леноёбство и музыкальную тему.
Идея Алисы-ПСР существовала у пивописа уже очень давно, но т.к он ей не воспользовался, то грех пройти мимо. Тем более, что она очень удачно закрывала ляпы в коммоне по поводу музыкальных познаний Алисы о группах 90х годов. Поэтому был сформирован концепт ПСР-Алисы, которая росла в детдоме в 90ые годы РФ, что дополняло её образ неблагополучного ребёнка. + это давало простор для конфликта.
Пионер 13/04/22 Срд 18:18:08 1121801 83
>>1121799
Вот кстати, А как тогда быть с тем, что она и в СССР детдомовская?

Её родителям изначально эту тему залечили что они будут приёмные теперь или как? (я не тупой, я проходил ветку тайны, просто не понимаю)
Пионер 13/04/22 Срд 18:25:13 1121802 84
>>1121801
Родители СССР-Алисы отказались от неё, когда врачи сказали, что их дочь уже не вернуть. А после того, как врачи стабилизировали Алису, её удочерили Двачевские.
Пионер 13/04/22 Срд 18:33:11 1121803 85
>>1121796
>Гуд - хорошая концовка. Любовь, счастье и все 33 удовольствия (по тексту концовки)
Пионер 13/04/22 Срд 18:38:30 1121804 86
>>1121796
>Просто пчёл бомбит, что она не тянет на гуд
боже челик ебать я ловлю от тебя кринж итт просто треш. В недавних постах я не говорил, что она не тянет на гуд. Я сказал, что по сравнению с другими гудами это говно гуд. Вот и вся истина
Пионер 14/04/22 Чтв 01:10:33 1121831 87
>>1121682
А есть в интернетах источник знаний, с помощью которого можно проспойлерить себе другие истины?
Пионер 14/04/22 Чтв 02:27:34 1121836 88

>>1121804
>боже челик ебать я ловлю от тебя кринж итт просто треш.
Ябать ты пришибленный конечно
Ладно, верь там во что веришь
Пионер 14/04/22 Чтв 04:28:30 1121841 89
>>1121831
Вики, вроде, не делали

Но в этом тредике можешь спрашивать всё что угодно
Пионер 14/04/22 Чтв 12:59:42 1121883 90
>>1121588 (OP)
>глоссарий для ньюфагов
И зачем это нужно? Разве что про Пиво и Амбалов знать не помешает, а за остальных вниманиеблядей зачем новичку затирать?
Пионер 14/04/22 Чтв 13:03:07 1121884 91
>>1121883
Культура треда. Чтобы по 10 раз не объяснять например, а кто такой Арли/Бобёр/микушиз, и.т.д
Пионер 14/04/22 Чтв 13:11:14 1121885 92
>>1121588 (OP)
> Авторы не страдают графоманией, они ей наслаждаются.
После прочтения рута Слави класик за герка у меня появилось стойкое желание зарезать авторов, кто сейм?
Не ну вот серьезно, нахуя? У них отчино получается описывать конкретные ситуации, диалоги тоже неплохие, но когда авторы пускаются в рассуждения то сразу же хочется выключить ради всего святого.Особенно мне нравится когда персонажи пускаются в рассуждения во время диалогов, выглядит немного неественно.
> В моде присутствует зумерская мораль. Не рекомендуется к прочтению лицам, родившимся раньше 2000 года.
А в чем она заключается кста? А то я только два рута прочитал: Слави класик и Алисы 7дл, из всего что меня могло бы выбесить самое хуевое было только в руте Алисы, где она вела себя мразотой и при этом её никак не исправляют.
кста, есть ли смысл читать рут Алисы 7дл за Герка? будет какая-нибудь разница? Я ведь до этого проходил только на рут Локи
Пионер 14/04/22 Чтв 13:17:02 1121888 93
>>1121885
> есть ли смысл
Читал за него, не увидел особой разницы, персонаж ведёт себя в любом случае как ебанько.
лол 14/04/22 Чтв 13:19:17 1121889 94
>>1121888
>как ебанько
эх, вот бы заиметь рут где Семен ебет собаку Слави
Пионер 14/04/22 Чтв 13:27:32 1121894 95
>>1121885
>А в чем она заключается кста?
Это мемс возникший после релиза рута Лены-фз. Один из древнейших олдфагов пива, обсуждая этот рут, назвал идею и посыл рута "зумерской моралью". После это стало мемом. Так что за этим тебе в ФЗ-рут.
У Герка есть эксклюзивная концовка с Ольгой в руте Алисы-7дл. Так что если интересует, то можно пройти
Пионер 14/04/22 Чтв 14:17:18 1121900 96
>>1121841
Какие руты и за кого проходить, чтобы открыть истину этого мода, если она вообще есть?
Пионер 14/04/22 Чтв 14:51:31 1121902 97
>>1121900
Какую истину ты хочешь? Если о правилах сеттинга речь то кратчайший путь это прочитать руты Славя-классик(инт-ветку) и рут Лена-фз(все концовки).
Пионер 14/04/22 Чтв 15:08:32 1121909 98
>>1121902
>Какую истину ты хочешь?
Такую про всех >>1121682
Пионер 14/04/22 Чтв 15:32:14 1121911 99
>>1121909
Ок.
Алиса - истинная концовка Алисы-диджей
Лена и Ольга - нейтрал и истинная концовка Ольги + реджект и инт-концовки Лены-фз
Ульяна - Истинная концовка Ульяны-7дл
Со Славей и Мику сложнее, сами по себе они девочки без особых секретов, поэтому в их рутах похожего контента нет. Но есть ветки дополнительно раскрывающие лор Порриджа:
Славя - вся инт-ветка Слави классик
Мику - концовка "Искорка"
Пионер 14/04/22 Чтв 15:51:14 1121914 100
>>1121911
Спасибо. Выбор героя важен, или можно всё за одного?
Пионер 14/04/22 Чтв 16:00:28 1121915 101
>>1121914
На Лену-фз может выйти ТОЛЬКО Герк
На истинную концовку Ульяны могут выйти только Локи и Дрищ.
Так что придётся проходить двумя героями.
Пионер 14/04/22 Чтв 16:03:14 1121917 102
>>1121915
И на тру-энд Ольги тоже могут выйти только Локи и Дрищ. Такие дела.
Пионер 14/04/22 Чтв 16:29:24 1121922 103
Я правильно помню что в руте Мику совсем не болтлива как в ванилле, а в конце вообще превращается в убер-версию Алисы по уровню бойкости, ебливости и пошлости?
Пионер 14/04/22 Чтв 16:41:51 1121924 104
>>1121922
Ну это точно не про пиво
Пионер 14/04/22 Чтв 16:59:22 1121927 105
>>1121924
>Ну это точно не про пиво
Ну если брать пиво санати, то там действительно Мику даже по-моему не в топ 3 по болтливости
Пионер 14/04/22 Чтв 20:34:31 1121953 106
Meetingwords почищен вилкой, не благодарите.
Пионер 14/04/22 Чтв 21:33:47 1121956 107
Мне кажется или аудитория треда 7дл тут 25-30 лет?
Пионер 14/04/22 Чтв 22:37:41 1121963 108
>>1121956
Ну примерно, так и есть, хотя я бы диапазон расширил до 20-30. Плюс редкие олдфаги типа Орле. Ему по-моему 40 или около того
Пионер 14/04/22 Чтв 22:47:03 1121964 109
>>1121963
Не путай с Дантом. Орле сам почти зумер, а олдом среди Слонефагов был только Дант.
Пионер 14/04/22 Чтв 22:54:30 1121965 110
>>1121956
>или аудитория треда 7дл тут 25-30 лет?
Лол, особенно домарощинеру
Только он перестал писать в тред, и очевидно почему
Пионер 14/04/22 Чтв 22:57:18 1121966 111
Пионер 14/04/22 Чтв 22:59:20 1121967 112
Пионер 14/04/22 Чтв 23:03:26 1121968 113
>>1121967
>его троллили буквально все и оскорбляли
Нахуя?
Пионер 14/04/22 Чтв 23:20:45 1121970 114
>>1121967
Мокряк в треде обитал вплоть до 2019-20 годов. А съебался потому что пиво он не читает уже 2 года как, ушёл в литературную и мододельческую деятельность правда до сих пор нихуя толком не выпускает, предпочитая устраивать постенк в личном бложеке
>>1121968
Потому что морячок в 2017 был очень беспонтовый шиз-провокатор. Доёбывал всю пивосферу олиными трусами, сексом в лодке, называл Мику блядью из-за сцены с панцушотом,и.т.д. С пивописовского форума его пидорнули и именно там его сдеанонили, т.е он заебал пивоподсосов гораздо быстрее, чем двач.
Пионер 14/04/22 Чтв 23:22:00 1121971 115
>>1121967
>без причины
Алсо, Моряк залогинься.
Пионер 14/04/22 Чтв 23:29:31 1121975 116
>>1121970
>морячок в 2017 был очень беспонтовый шиз-провокатор
Чувак, ты реально не помнишь, как после каждого его поста его в тупую оскорбляли и называли чуть-ли не дьяволом во плоти, причём люди, которые даже не участвовали в дискуссии с моряком. Навряд ли это потому что он там кого-то заебал. Да это и очевидно, человек же необычный, аж на 50 лет разница в возрасте по сравнению со средней аудиторией пивия
Пионер 14/04/22 Чтв 23:35:13 1121976 117
Screenshot933.png 137Кб, 1895x712
1895x712
>>1121970
>С пивописовского форума его пидорнули
Не напомнишь причину?
А теперь скажи, он ли в этом виноват?
Пионер 15/04/22 Птн 00:01:23 1121977 118
>>1121975
>как после каждого его поста его в тупую оскорбляли и называли чуть-ли не дьяволом во плоти
Чаще всего его называли вниманиеблядью что отчасти было правдой.
>>1121976
>А теперь скажи, он ли в этом виноват?
Конкретно в этом - не виноват
Для меня больше показательно то, что моряк даже уйдя с двача/пивофорума, и.т.д. до сих пор продолжает вляпываться в какие-то срачи и конфликты. То в рувн-параше, то в ещё где. Это как пивописовское "все предадут". Они друг друга стоят на самом деле. Моряк - менее токсичный, но строит общение всегда с провокативной чсвшной позиции. По крайней мере тогда он делал так.
Пионер 15/04/22 Птн 00:07:24 1121978 119
>>1121977
>вниманиеблядью
Да настолько вниманеблядь что он горел от того, что его сдеанонили
Пионер 15/04/22 Птн 00:12:50 1121979 120
>>1121978
Вниманиеблядство не всегда означает вынос напоказ всех подробностей жизни. В 2019 у нас был вниманиебляди Веткошиз и Ебеньдрим - а о них ничего известно не было, не имени, ни города, ничего.
Но некоторые подробности мокряк таки выносил на публику
ну вот скажи мне кому надо знать, что у тяночек моряка во время его советской юности пизда всегда была небрита?
Пионер 15/04/22 Птн 00:16:01 1121980 121
>>1121979
>ну вот скажи мне кому надо знать, что у тяночек моряка во время его советской юности пизда всегда была небрита?
Ну это нужно смотреть по контексту зачем он это сказал. Если его об этом ни с того ни с сего спросили, почему бы и не поделится советскими суровыми тайнами, с внуками то ты точно не поделишься
Пионер 15/04/22 Птн 01:45:37 1121983 122
>>1121917
Уже нет. Амбалы пустили герка на одиночку
Пионер 15/04/22 Птн 01:49:21 1121984 123
>>1121979
>спойлер
Ну тащемта исторический факт и камень в огород пивописа. Логично, что пивонерки нихуя не должны бриться (особенно Мику, потому что в Ниипонии бритьё песды тогда считалось признаком проститутки лол)
Пионер 15/04/22 Птн 06:04:31 1121994 124
>>1121956
Ну зумеры есть, таки
Просто немного
Пионер 15/04/22 Птн 06:05:53 1121995 125
>>1121984
>Логично, что пивонерки нихуя не должны бриться
Ну что-то лучше оставить за кулисами, пчел
Пионер 15/04/22 Птн 08:26:49 1122001 126
Аноны, расскажите про рут одиночки. Как он вообще? В какую сторону уклон идёт?
Хочу пройти, но не хочу читать полотно как в ориге про бедного маленького семёна, который может и хотел бы быть с какой-нибудь девочкой, но ничего не может
Пионер 15/04/22 Птн 09:51:48 1122007 127
>>1121983
>Амбалы пустили герка на одиночку
Да, но Герк не может почитать дневник три раза, что является условием на трушку
Пионер 15/04/22 Птн 09:57:09 1122008 128
>>1122001
>Аноны, расскажите про рут одиночки. Как он вообще?
Он не закончен.
>В какую сторону уклон идёт?
4-5 дни это повседневность с разными персонажами - в основном с Ольгой, Ульяной и Мику, хотя Амбалы потихоньку добавляют ивенты и с другими персонажами.
Что будет в 6-7 днях известно только амбалам.
>Хочу пройти
Рано. Подожди пока рут выйдет полностью
Пионер 15/04/22 Птн 10:00:23 1122009 129
>>1122008
А выйдет он, как я понимаю, в обозримом будущем, да?
Пионер 15/04/22 Птн 10:01:43 1122010 130
>>1122009
А хуй его знает. вчера например область, где живёт сценаристка, обстреляли хохлы. Стоит ли загадывать на будущее в сегодняшней ситуации?
Пионер 15/04/22 Птн 10:02:26 1122011 131
>>1122010
хуйясе
А я думал она далеко от этого всего
А откуда инфа?
Пионер 15/04/22 Птн 10:04:29 1122012 132
>>1122011
Катя запостила в тележке, что живёт в Брянске, а вчера ВСУ ударило по Брянской области.
Пионер 15/04/22 Птн 10:06:10 1122013 133
>>1122012
Хуева
Ну шо, она сюда залетает иногда, поэтому передам слова поддержки.
Сил тебе, держись там
Пионер 15/04/22 Птн 10:25:16 1122016 134
>>1122012
>Катя запостила в тележке, что живёт в Брянске
Лол, вот уж не ожидал кого в своём городе встретить.
15/04/22 Птн 12:58:44 1122028 135
l6DEYmL9Olk.jpg 92Кб, 720x1280
720x1280
всем привет скопец в треде задавайте ваши вопросы петушня
Пионер 15/04/22 Птн 13:11:14 1122029 136
>>1121588 (OP)
Расскажите, пожалуйста, что изменилось по сравнению с оригинальным пивом. Помню пробовал (довольно давно) оригинал и с отвращением выплюнул, не перенеся количества ангста и неадекватного поведения ГГ в целом. Стоит ли сделать ещё одну попытку?
Пионер 15/04/22 Птн 13:26:10 1122033 137
>>1122029
Добавилось 2 новых рута и несколько новых концовок. Текст старых рутов процентов на 90-99 остался таким же
Пионер 15/04/22 Птн 13:39:32 1122037 138
>>1122033
Предсказуемости тоже не появилось? В исходном БЛ или той же саманте тыкая без схемы прохождения выборы действий более или менее получаешь то, что ожидал. В 7ДЛ ещё выносило мозг что вообще нихуя непонятно к чему приведет выбор.
Пионер 15/04/22 Птн 13:44:23 1122038 139
>>1122037
Без карты прохождения, ты можешь всё так же идти лесом
Пионер 15/04/22 Птн 14:31:09 1122040 140
>>1122037
В этом плане руты всегда были достаточно разные. Например Ульянорут по развилкам предсказуемый, как и какая-нибудь Славя-7дл. Руты вроде Ольги и Алисы-7дл гораздо менее предсказуемы в плане выборов.
Сейчас стало чуть легче в том плане, что улететь в тупик больше нельзя(хотя можно попасть на неканоничный 6 день Одиночки)
Пионер 16/04/22 Суб 02:08:37 1122066 141
>>1121978
Вниманиеблядство не значит публикация жизни.
Мы ничего не знаем ни про Симарика, ни про Сакую, ни про веткошиза. Ванюша или Катя - скорее исключение.
Пионер 16/04/22 Суб 02:10:10 1122067 142
>>1121975
Ему даже почётный караул в виде "а ещё я сосу хуи" после каждого поста выписали только после того, как он в край тред заебал, какой нахуй дьявол во плоти?
16/04/22 Суб 14:05:45 1122080 143
>>1122067
>"а ещё я сосу хуи" после каждого поста выписали
Ну ты понимаешь что ты только что мои слова подтвердил
>как он в край тред заебал
Да, а общался он тоже со всем тредом
>>1122066
>Вниманиеблядство не значит публикация жизни.
Дай определение вниманеблядства
Пионер 17/04/22 Вск 09:27:05 1122143 144
Screenshot941.png 132Кб, 500x160
500x160
Здравствуйте ребята. Хотелось бы поинтересоваться у людей, которые давно проходили ульянорут 7дл. Это ещё старый сценарист написал, или уже новый добавил? Просто узнать, никакого хейта.
Пионер 17/04/22 Вск 10:29:36 1122147 145
>>1122143
Это старый текст. Все новые правки, которые вносились в Ульяноруты имеют отношение к сюжету. Пивописовский юмор не трогали.
Пионер 17/04/22 Вск 12:32:26 1122159 146
>>1122147
>Пивописовский юмор не трогали.
А жаль
Иногда такую дозу кринжа хапаешь
Пионер 17/04/22 Вск 13:58:52 1122165 147
>>1122147
Ну тогда а какого хуя Катю серят за лесбонамёки в рутах подопытные пивописа если пивопис занимался тем же самым?
Пионер 17/04/22 Вск 14:30:59 1122172 148
>>1122165
Очевидно же, что это другое!
Пионер 17/04/22 Вск 14:57:13 1122176 149
>>1122165
>намёки
Ну там вообще не намёки на самом деле
Пионер 17/04/22 Вск 22:40:47 1122231 150
>>1122029
>и с отвращением выплюнул, не перенеся количества ангста и неадекватного поведения ГГ в целом
И правильно сделал
>Стоит ли сделать ещё одну попытку?
Нет
Пионер 17/04/22 Вск 22:42:00 1122232 151
>>1122165
У нас тут адвокат амбалов завелся?
Пионер 18/04/22 Пнд 01:24:35 1122236 152
>>1122165
>Ну тогда а какого хуя Катю серят за лесбонамёки в рутах подопытные пивописа если пивопис занимался тем же самым?
У пиволахты так всегда было.
Мика проблевалась у пивописа - божественный димкин пивоканон
Лена проблевалась у амбалов - рррряя скатили пиво в трешмод

Локи с Мику становятся наркоманами - 10/10 датфильная концовка
Семён с Алисой балуются кокаином - ёбаные амбалы написали хуету

Мика ебётся с сыном Сакишиты, Славя изменяет своему мужу, Лена делает коктейль два оргазма. Алиса ебётся с двойником Семёна в тру-энде Алисы-УГ - прекрасный септимотаймлайн от пивописа
Славя выходит замуж за Красивого Стаса, Ульяна за Даньку, Алиса ебётся с лесбухой Сашей - рррряя куколдизм

Амбалы используют старые названия рутов - нихуя своего придумать не могут цитата от госпожи абрикосовой между прочим
Пивопис реюзает древний конфликт про защиту Ленащки от Семёна и д3шную систему ветвления в Алисе-УГ - оригинальный контент
Пионер 18/04/22 Пнд 06:30:32 1122241 153
>>1122232
Always has been
Странно на сосаче топить за пивописа, который анонов за людей не считает
Пионер 18/04/22 Пнд 06:31:02 1122242 154
Пионер 18/04/22 Пнд 13:20:44 1122274 155
>>1122236
>Лена делает коктейль два оргазма
Что блядь..
>Алиса ебётся с двойником Семёна
ЧТО
Пионер 18/04/22 Пнд 14:29:08 1122281 156
>>1122274
>Что блядь..
Историю Септимки помнишь?
>>1122274
>ЧТО
Это истинная шизоконцовка УГ-рута: где Локи поломал Старую Дорогу, в результате чего он стал каким-то бомжом, а Алису стал ебать его двойник. В итоге Алиса с двойником уезжает в пивописов город Еблизаж, где происходит финал д3 с Септимкой. Потом показывают как Локи пиздит с дорожным Димоном(он же ГГ самостоятельной пивоновеллы), делает откаты-перекаты-подвороты и меняется местами с двойником - типа хэппи энд. Вот такое димопиво теперь
Пионер 18/04/22 Пнд 15:01:55 1122282 157
>>1122281
>Историю Септимки помнишь?
Не читал же..
>Алису стал ебать его двойник
Смотрю на ютубе как челик этот рут проходит и я вообще ничего не понимаю - почему рут начинается с не пойми какого дня, почему в воспоминаниях Локи какая-то армия, звания, почему у них с Алисой ТАКИЕ странные отношения - то есть буквально малознакомые люди ебут друг другу голову с первых дней каким-то выпендрежем будто они знакомы уже несколько лет и столько же в романе, это что блядь.. ну двойник более удачливый это уже хорошо, я думал там вообще незнакомец
Пионер 18/04/22 Пнд 15:13:55 1122284 158
>>1122282
>Не читал же..
А, ну тогда очень вкратце. По димкиному концепту - Герк, Локи, Дрищ и ДЁМ - это всё части единого божка - Септима. И там грустная история про то как Дём-Септим встречал тяночек, а потом они умирали. Вот одной из этих тян была Лен очка. Он был её младше на 10 лет, их познакомила Алиса. Потом Алиса пропала без вести и когда Септимка окончил школу, то поехал к Лене в мухосранск, чтобы она ему помогла искать Алису. Ну в итоге он на поиски Алисы ему стало похуй и он стал просто жить с 28летней Леной и ебаться с ней. А она была к этому времени уже опытная женщина и успела поебаться с немалым количеством мужчин и она его научила технике "два оргазма" благодаря которой она очень хорошо кончааааает.
Пионер 18/04/22 Пнд 15:16:18 1122286 159
>>1122284
Ебаный ад, что он делает с персонажами?
Пионер 18/04/22 Пнд 16:10:52 1122288 160
>>1122282
>почему у них с Алисой ТАКИЕ странные отношения - то есть буквально малознакомые люди ебут друг другу голову с первых дней каким-то выпендрежем будто они знакомы уже несколько лет и столько же в романе, это что блядь..
А там весь рут в таком стиле. Большая часть сцен либо:
1.Локи уходит в мысли о высоком
2. Локи и Алиса садятся в кустах и говорят о высоком
3. Сны про мир-антиутопию
ООС-Локи(который превратился в Дрища 2.0), ООС-Двачевская(из которой сделали отважную манипуляторшу) и центре всего Ленопроблемы как двигатель. а в 7ом дне и концовках такая шизуха начинается, что пиздец. Некоторые эпилоги это прям почти поток сознания.
Пионер 18/04/22 Пнд 22:58:59 1122337 161
>>1122288
А что там в шестом дне такого, что аж васрака подгорел?
Пионер 19/04/22 Втр 00:33:11 1122339 162
>>1122337
А где он горел? Не слежу за васракой особо. Там как бы раскрывается типа главный твист рута Алиса мутила с Локичем потому что ей захотелось защитить Лену от него. При этом она таки его полюбила в процессе. Ну и Локи горит что его использовали.
Пионер 19/04/22 Втр 00:37:37 1122340 163
>>1122339
Алсо, как по мне этот твист - говно, совершенно не соответствующее характеру пивной Алисы из Димкиной же Алисы-7дл
Пионер 19/04/22 Втр 08:50:08 1122364 164
>>1122067
Не, это не выписывали, это у него уже личный хейтерок тут один был, который тоже порядком заебывал.
Пионер 19/04/22 Втр 11:05:29 1122383 165
Амбалы, с бэком Шурика в пиве творится какой-то пиздец, который сам себе противоречит даже в пределах одной сцены:

1.Хронология в говне:
"На стене висела фотография, где Шурик, лет четырёх, не больше, стоит между двумя очень красивыми, очень похожими женщинами."
Это фотка его матери и тётки. Но вместе они могут быть только до лета 1974. Т.е Шурику на фото может быть максимум 2 года но никак не около четырёх.


2.Кто и когда воспитывал Шурика
"Он показал на стенку и достал из-под стола, где держал на коленях, ещё две карточки."
"На первый взгляд неотличимые."
"Но на первой карточке женщина слева стояла одна, и во взгляде её появилась ощутимая такая горечь. {w}Да и сам Шурик подрос."
"На второй ему на вид уже можно было дать лет тринадцать."
"А женщину справа заменила юная девушка, очень знакомая, красивая, разноглазая."
"Виолетта Церновна Коллайдер. Лет на шесть моложе."
sh "Мать ушла, остался с тёткой. Поставили савантизм."

"Александр Трофимов, сын выдающегося детского психиатра Трофимовой Марии, после то ли гибели, то ли ухода из дома матери, остался воспитываться тёткой."
"В результате каких-то сдвигов в психике, а может быть, просто из-за предрасположенности, у него проявились некоторые психические проблемы — лунатизм, рассеянность, эпилепсия…"
"И будто этого было недостаточно, к трём годам жизни Александра стало понятно, что он эйдетический савант — человек-калькулятор."
nvl clear
"В Союзе не знали, что делать с такими детьми, обычно их тихо-мирно сдавали в психоневрологические интернаты, где они и доживали до совершеннолетия, после которого уже уезжали на пожизненное в Пряжку, Скворцова-Степанова или местный аналог Кащенко."
"Но случаем Шурика заинтересовалась бывшая ученица его матери, франко-швейцарка Виола Коллайдер, которая предложила ряд методов лечения, действительно сумевших помочь мальчику."
"Возможно, он и не стал полноценным членом общества, но в школу он ходил обычную, общался с нормальными детьми, пусть и нося на лбу клеймо человека не от мира сего."
"Разве что отдыхать никогда никуда не ездил до последнего времени."
"Но шло время, случай Шурика позволил присвоить Виоле звание доктора без фактической защиты, и она решила отметить это дело, выбравшись в места своей юности."
"В лагерь «Совёнок»."
"И здесь-то всё пошло наперекосяк."


По рассказу Саныча и предсмертной записке Шурика и по звонку в Сл7дл(хоть они и немного противоречат друг другу) ясно одно: мамка и тётка Шурика умерли практически в один день. Если это так то с двух лет его должна была воспитывать Виола, а значит вторую часть текста нужно пофиксить под вот это вот. Если же у мамки было несколько сестёр и Шурика воспитывала другая тётка, то тогда непонятно как она тогда умерла. Последние строчки хуета, кстати, Виола в лагере работает уже дохуищу лет и была там врачом даже когда ещё Ольга была пионеркой, а не "решила выбраться в места своей юности" и отметить это дело.

3.Савантизм Шурика
sh "Я с трёх лет жил в сверкающей чёрной пустоте, полной математических формул, расчётов и интуитивно понятных правил."
sh "Я смотрел внутрь себя, как будто спал всю жизнь, лишь в определённые моменты, когда меня просили сделать что-нибудь, посчитать, запомнить или воспроизвести что-то, однажды услышанное, просыпался."
sh "Как будто у меня в руке был песок, и вместо того, чтобы рисовать им по стеклу, я выпускал чуть-чуть из кулака и сжимал его снова — ещё крепче."
sh "Десять лет."


me "Наверное, просто процесс обратился вспять."
sh "Семён, пожалуйста. {w}Я жил в том состоянии десять лет, я знаю, что оно такое. А это…"


Почему десять лет то? Шурику 17, савантизм диагностировали в 3 года.

4.Кто стёрся, а кто устроил РКН
Сл-кл, записка Шурика:
"{i}Когда мать прознала про ситуацию с лагерем — тогда ещё старым, она не придумала ничего умнее, чем пойти посмотреть самой. А тётка… Ну… Вы знаете.{/i}"
"{i}У места появилась дурная слава, дети перестали ездить, лагерь закрыли.{/i}"


Здесь мать - стёртая, тётка - ркн.

Сл-кл, Саныч:
ba "Я не стану рассказывать тебе, чего нам стоило саботировать существование лагеря, но одна из наших сотрудниц не нашла ничего умнее, чем покончить с собой после того, как обнаружила свою сестру в состоянии овоща."
здесь нейтральное описание без конкретных указаний.

Сл-7дл:
voice "Говорит Мария Трофимова!"
"Визг ввинтился в ухо, заставляя многострадальную голову гудеть, и я поспешно убрал мембрану подальше от уха."
voice "Код «красный», проникновение на территорию объекта! {w}Свяжитесь с Коломийцевым."
"Женский голос умолк на несколько мгновений, в трубке все это время слышались непонятные шумы и трески."
voice "Алиска и Анна умудрились просочиться в кабинет, а оттуда и в коридоры, несмотря на охрану!"
voice "Сидорова понятно за чем побежала, а у сестры никогда не хватало мозгов!"
voice "Они обе стёртые, слышите? Обе! Нужна спецбригада из центра реабилитации."
"Голос опять замолчал, в трубе осталось лишь прерывистое дыхание и всхлипы."
voice "Связь сдохла вся, ни радио, ни телефоном до города больше не достучишься! Если это будешь ты, Вилка, храни бог твою душу!"
with flash
"В голосе было столько отчаяния и безнадёжности, что я не выдержал и крикнул в трубку."
me "Это не Вилка, это Семён! Где вы?"
"Не выдержал я."
me "Кто такой Коломийцев?!"
"Я вдруг заметил одну странность."
"От телефона не уходила никуда привычная витая пара. По сути, это был просто автономный аппарат без возможности связи с внешним миром."
"Неизвестная Мария, проплакавшись, снова завела своё:"
voice "Говорит Мария Трофимова! Да слышит меня кто-нибудь?!"


Здесь стёрлась сестра, а мать ркн. В принципе фиксится простой заменой имён.

Я верю, что вы сможете всё это привести к одному, раз уж смогли пофиксить пиздец в Моей Мику.
Пионер 19/04/22 Втр 11:10:21 1122385 166
>>1122383
И напоследок минутка эйджизма:
>"На второй ему на вид уже можно было дать лет тринадцать."
>"А женщину справа заменила юная девушка, очень знакомая, красивая, разноглазая."
>"Виолетта Церновна Коллайдер.
Виоле к этому моменту должно быть эдак 33-34 года. Описание "юная девушка" тут не пришей пизде рукав
Пионер 19/04/22 Втр 11:35:04 1122393 167
Это я себе сохраню
Пионер 19/04/22 Втр 12:07:53 1122396 168
>>1122383
И в том случае, если Шурика с двух лет воспитывала Виола, то даже их сцена знакомства меняется

"Солнце, тепло, весна."
cs "Здравствуй… Мальчик в смешных очках."
"Виола улыбается, пряча безысходность за стеклянными линзами."
cs "Я никому не говорила, но я хочу забыть обо всём, чему меня учили."
cs "Я хочу попробовать что-то новое."
"Ей двадцать три, она вчерашняя выпускница, она горячий поклонник Марии Трофимовой, матери."
"И она очень, очень хочет быть полезной."
cs "Но, знаешь, иногда я даже думаю, что не надо это лечить. Незачем."
cs "Мне ты нравишься и таким. Способным сосчитать всё-всё на свете."


Здесь Шурик встречает Виолу как пациент, в 3 года. Если же она воспитывала его после смерти матери и тётки с 1974, то их знакомство должно быть во-первых летом, а во-вторых должно быть как с приёмным сыном, а не пациентом(про его болезнь тогда ещё даже не было известно)
Пионер 19/04/22 Втр 13:54:38 1122415 169
>>1122383
Если у обналов в штанах говно, значит так и задумано в из гениальном зумерском пиве.
Пионер 19/04/22 Втр 14:14:10 1122416 170
>>1122415
>димкин текст, которому уже 6 лет
>ррряя обналы виноваты
Тоньше, братка, тоньше. Вина амбалов только в том, что они недостаточно внимательно прошлись по хуете и не пофиксили её с недавней обновой, но это простительно, пиво оно огромное, все косяки сразу поймать проблематично.
Пионер 19/04/22 Втр 14:37:26 1122426 171
>>1122416
А кто кукарекал, что исправил пиво:за пивописа? По факту, что у пивия, что у обналов как было говно, так и осталось, только один пишет дуркоруты с уг, а другие лесбофантазии и куколдизмом.,
Пионер 19/04/22 Втр 14:43:19 1122427 172
>>1122426
Дебил, ты? Обналы исправляют косяки, всё и сразу тебе никто не даст
Пионер 19/04/22 Втр 14:48:03 1122428 173
>>1122427
>всё и сразу
3 года уже исправляют, да никак не исправят.
Пионер 19/04/22 Втр 15:01:50 1122431 174
>>1122427
>всё и сразу тебе никто не даст
А как же твоя мама?
Пионер 19/04/22 Втр 15:10:18 1122432 175
>>1122431
А у неё папа. Вот так
>>1122428
Сделаешь лучше и быстрее? Дерзай
Пионер 19/04/22 Втр 15:15:35 1122435 176
>>1122432
Я не крал чужой мод и не заявлял, что сделаю его лучше. А вам пора бы научиться отвечать за свой пиздёж
Пионер 19/04/22 Втр 15:16:57 1122436 177
>>1122435
Кому "вам"? Я один здесь, шизоид.
Пионер 19/04/22 Втр 15:38:01 1122438 178
>>1122435
> крал чужой мод
-НУ КОРОЧЕ Я ДРОПАЮ ПИВО, ИДИТЕ НАХУЙ, АМБАЛЫ!
@
-НУ И КАТИСЬ К ХУЯМ, МЫ МБ ПОТОМ САМИ ДОПИШЕМ
@
ля, жена говорит, что дочке нужна новая куртка НУ КОРОЧЕ Я СНОВА ПИШУ ПИВО АМБАЛЫ ВОРЫ!

Пионер 19/04/22 Втр 15:56:39 1122441 179
>>1122438
>НУ КОРОЧЕ Я ДРОПАЮ ПИВО
А где он говорил, что он хотел вообще дропнуть пиво?
Пионер 19/04/22 Втр 15:58:10 1122442 180
>>1122435
>не заявлял, что сделаю его лучше
Амбалы уже сделали его гораздо лучше:
1. Написали один шедевральный рут, затрагивающий сразу несколько сюжетных пиволиний, развив характер одного из центральных персонажей(а пивопис в это время писал боевички и дуркоруты, где нет характеров героинь, а есть только фаерболы или выдуманная триполярка вместо личности)
2. Написали один неплохой рут в стиле старых рутов пива.
3. Сделали лор всиленной семьдиэль чуть логичнее, объясняя несколько важных моментов(в отличие от пивописа, который всю хуйню объясняет квантовым ветвлением и "зовом дороги")
4. Пофиксили всю шизоидную хуету из концовок Мику, собрав это всё в единую историю(а пивопис объяснит Намикошизу в платном длц к самостоятельной новелле через 10 лет, когда кошелохи задонатят и только с ебейшими лопатами)
5. Характер нескольких старых персонажей стал чуть глубже и перестал сводится к однострочному описанию(см. Ольга, см. Мажор)
Пионер 19/04/22 Втр 16:00:10 1122443 181
>>1122441
Он об этом говорил с начала 2018 года. Жалко, что его жёнушка твиттер свой снесла, там перед пивопокалипсисом она прямым текстом писала, что пивопис отодвигает д3 и садится за черновик дорожных демонов(которые сюрприз - стали частью пива через месяц)
Пионер 19/04/22 Втр 16:00:56 1122444 182
>>1122442
>см. Ольга
А разве это достояние Амбалов?
Пионер 19/04/22 Втр 16:07:55 1122446 183
>>1122444
Ольга у пивописа - нищастная тяночка которую опрокинул попаданец. Ну плюс у неё брат расщепился, короче типичная пивописова пожалейка.
Ольга у амбалов - эскапистка, неоднозначный персонаж, знающая о влюблённости Мажора и пользующаяся этим ради своих целей, по факту все годы в Совёнке, пытающаяся убить сознание молодого подростка, веря в то, что это великое благо потому что хосты ПСРов неизлечимы. Её нельзя охарактеризовать как однозначно хорошую тяночку, которая пострадала от любви. Да, она несчастна по-своему, но она также делает морально сомнительные вещи. Это не картонный персонаж слезодавилки.
Пионер 19/04/22 Втр 16:11:16 1122448 184
>>1122446
>знающая о влюблённости Мажора и пользующаяся этим ради своих целей, по факту все годы в Совёнке, пытающаяся убить сознание молодого подростка, веря в то, что это великое благо потому что хосты ПСРов неизлечимы
Сука, а когда мы об этом узнаем? Разве это было в каком-то новом руте от Амбалов?
Пионер 19/04/22 Втр 16:20:23 1122451 185
>>1122448
В новом послесловии Ольга-гуд.
Пионер 19/04/22 Втр 16:23:33 1122452 186
>>1122451
Про знание о влюблённости Мажора не обязательно послесловие гуд
Пионер 19/04/22 Втр 16:24:02 1122453 187
>>1122448
Прям прямым текстом - в новом послесловии Ольги.
Просто по контексту - в дневниках из сычрута и Ольгорута. Изначально у пивописа выходило так, что Ольга крутила романы 3 года с разными попаданцами. Пивопис потом это решал ретконить с помощью контрамоции, и.т.д.(сейчас у него вся история Ольги в дырах) но это вызывало всё больше дыр. Соовтетственно амбалам предстояло объяснить мотивы Ольги, так, чтобы это не противоречило тексту. А т.к Ольга знала о ПСР, то на выходе получалась ситуация с самообманом и желанием оставить попаданца(любого) рядом с собой.
Пионер 19/04/22 Втр 16:27:51 1122454 188
>>1122442
Обналов ткнули носом в очередное говно, которое они долгие годы не фииксят, да и вряд ли о нём знают, а они в ответ маняврируют новыми твистами в старых рутах
Пионер 19/04/22 Втр 16:30:44 1122455 189
>>1122441
>А где он говорил, что он хотел вообще дропнуть пиво?
Сразу после срача. Потом ещё раз. Потом ещё раз...
Пионер 19/04/22 Втр 16:32:06 1122456 190
Про дроп пива - зайдите в архивы вхорума(нового). Он там целое голосование вывешивал, чем бы ему заняться вместо пива.
Пионер 19/04/22 Втр 16:41:02 1122457 191
>>1122443
Ну может и говорил, но он же не добровольно от него отказался в конечном итоге, ибо сначала речь шла про:
>-НУ КОРОЧЕ Я ДРОПАЮ ПИВО
Пионер 19/04/22 Втр 16:48:12 1122459 192
>>1122457
Он от него отказался когда амбалов разбанили в стиме. Побоялся конкуренции. Это было более чем добровольно.
Пионер 19/04/22 Втр 16:59:20 1122460 193
>>1122459
>Он от него отказался
Так нет же, пиво просто напросто забанили в стиле потому что ритан страйканул. Или я что-то путаю?
Пионер 19/04/22 Втр 17:00:40 1122461 194
>>1122460
в стиме*
быстрофикс
Пионер 19/04/22 Втр 17:01:14 1122462 195
>>1122460
Это произошло несколько времени позже дропа.
Пионер 19/04/22 Втр 18:18:01 1122476 196
>>1122460
Сначала пивопис хлопнул дверью и дропнул пиво. Через где-то дня 3 он вбросил что "спал я на лицензию БЛ" когда речь зашла про новую игру. Риточка за это забанил его нахуй. Так что всё сам. Сам дропнул мод, сам спровоцировал Ритку своим троллингом.
Пионер 19/04/22 Втр 18:36:01 1122477 197
>>1122476
>вбросил что "спал я на лицензию БЛ" когда речь зашла про новую игру. Риточка за это забанил его нахуй.
Тоесть риточка забанил пиво из-за ушедшего автора, который сказал, что он вообще будет делать другую игру даже косвенно не связанную с бл? Он ёбнутый?
Пионер 19/04/22 Втр 18:38:05 1122479 198
>>1122477
Платную игру с ресурсами БЛ, что нарушает лицензию БЛ.
Пионер 19/04/22 Втр 18:47:51 1122481 199
>>1122477
Тогда не было целиком ясно будет ли в ней весь контент оригинальный. Пивопис писал например, что "лагерь никуда не уходит" когда заходила речь об этом. И что Мику будет использовать
Пионер 19/04/22 Втр 19:03:14 1122487 200
>>1122477
И да, косвенно связана с БЛ она до сих пор.
Пионер 19/04/22 Втр 21:14:37 1122500 201
>>1122487
Ну до моего прошлого поста сложно было понять, что санати имел ввиду новую игру именно с ресурсами бл. Я думал он вообще свою вн запилил
Пионер 19/04/22 Втр 22:34:51 1122506 202
>>1122500
Он как бы и запилил(демку), но там процентов 50% персонажей связаны косвенно с персонажами мода на БЛ
Пионер 22/04/22 Птн 18:04:52 1122782 203
Я правильно понимаю что 1) Лена в своём руте именно Semena в любой его ипостаси не любит, а любит прошлую его версию-впопуданца, и тянется к нему именно из-за этого 2) в 90% не эксклюзивных рутов за исключением эксклюзивных для каждого персонажа-semena диалоги и поступки с девочками одинаковы, а различны только рефлексия ГГ, пара фраз которые он скажет девочки и всё? Для примера - рут Алисы, похуй кого выбирать, в 90% случаев будут одни и те же диалоги, просто в паре мест/выборов будет чуть другой выбор, чуть другая фраза (которая отнимет или не отнимет у вас лп сильно/не сильно), а так поведение ГГ что у задрота, что у ветерана, что у говнаря вместе с фразами и действиями на 90% будет одинаковым? Выходит вариативность такая себе.
Пионер 22/04/22 Птн 18:39:03 1122803 204
>>1122782
>1) Лена в своём руте именно Semena в любой его ипостаси не любит, а любит прошлую его версию-впопуданца, и тянется к нему именно из-за этого
Да. Но вообще сложно сказать, что она чувствует именно в руте Лена-7дл. Всё же она вполне себе понимает, что ГГ - это не тот Семён, которого она ждала, но ей и так норм.
>2) в 90% не эксклюзивных рутов за исключением эксклюзивных для каждого персонажа-semena диалоги и поступки с девочками одинаковы, а различны только рефлексия ГГ, пара фраз которые он скажет девочки и всё?
В Славе-7дл есть целые ветки различные, в Лене-7дл/Алиса-дж есть пара-тройка эксклюзивных сцен
Пионер 22/04/22 Птн 18:42:26 1122806 205
>>1122803
А ну и концовки эксклюзивные есть почти в каждом руте, кроме Мику-дж и Лены-7дл
Пионер 23/04/22 Суб 17:07:00 1123015 206
Хм... А нахуя вообще в пиве 3 гг? Если сюжетно они никак не связаны(д3 же убрали), текст и ивенты для всех трёх , за небольшим исключением, одни и те же. Для какой то реиграбельности? Или большей вариативности концовок? Я нихуя не понимаю(
Пионер 23/04/22 Суб 17:23:15 1123022 207
>>1123015
Руты разные есть для каждого из них же, ну и катапульты/концовки эксклюзивные.
Пионер 23/04/22 Суб 18:11:14 1123031 208
>>1123015
это жуткий спойлер
Пионер 23/04/22 Суб 18:39:27 1123038 209
>>1123015
>Хм... А нахуя вообще в пиве 3 гг? Если сюжетно они никак не связаны(д3 же убрали)
в д3(а также старых пивописовых концептах до септима) ГЛД это тупо божки и вся охуительная их связь состоит в том, что они часть одного, но это слабо стыкуется с нарративом всего остального пива, т.е выглядит как выдуманный сверху магический обоснуй. по факту так и есть

Что же касается амбалов, хуй знает, что они будут делать с ГЛД. Могу только предположить, что если и будет какая-то важность их в рамках пива, то это будет не лорово-сюжетно, а скорее из разряда внутренних переживаний/зумерской морали, и.т.д. В осколках пиздец как хорошо виден акцент на внутренние конфликты персонажей(обречённость Мажора, "долг" Ульки, максимализм Слави).
Пионер 23/04/22 Суб 18:58:42 1123042 210
Амбалы, а хули вы бтв до сих пор не упразднили троицу и не оставили одного главного героя? Это же блядь вариативность ради вариативности, хочешь жми а хочешь куй и далее по тексту.
Пионер 23/04/22 Суб 19:03:38 1123043 211
>>1123042
И в кого предлагаешь превратить всех Семёнов? С куколда, задрота или быдлана?
Пионер 23/04/22 Суб 19:16:04 1123047 212
>>1123043
Cемён был молодым погромистом и няшил Лену, потом бросил её и ебал Ксану, она сбила на машине его мать, из-за чего ему пришлось идти в армию, а потом воевать в Чечне, а вернувшись стал музыкантом
Пионер 23/04/22 Суб 20:19:33 1123053 213
Пионер 23/04/22 Суб 20:29:34 1123056 214
>>1123047
Похоже на новый твист из авторского.
Пионер 23/04/22 Суб 20:56:26 1123061 215
>>1123031
>>1123053
Это инсайды от амбалов? Если так, то ещё вот такой вопрос, исключительно по амбальским придумкам. В ФЗ, в ДЖ и в послесловии Лены упоминается какой-то конфликт с Алисой, после которого они перестали дружить и вообще общаться. По хронологии я так понимаю, что произошло это после того как Лену выписали из дурки в 1988 и она вернулась в школу. Так вот, будет ли в амбалопиве раскрываться с чего они вообще посрались?
Пионер 23/04/22 Суб 21:00:14 1123062 216
>>1123042
Потому что только старик-ветеран может стать другом для Лены, но никак не задрот или куколд, или удочерить сироту.
Пионер 23/04/22 Суб 21:05:58 1123064 217
Я правильно помню что рут Алисы-DJ не про любовь-отношения-секс, а про музыку, гитару и вот это всё?
Пионер 23/04/22 Суб 21:09:24 1123065 218
>>1123064
Он по созависимые отношения, музыки там очень мало
Пионер 23/04/22 Суб 21:12:20 1123066 219
>>1123065
>спойлер
Это как? Там же вроде не было как в обычном руте херни с истериками и ссорами каждый день, да?
Пионер 23/04/22 Суб 21:21:52 1123067 220
>>1123066
Ну там и отношения по времени меньше длятся, в ДЖ они только в конце 5 дня начинают встречаться, а в обычном в конце 3го дня. В ДЖ более плавная подводка к романтике, но сами отношения не достаточно накалённые(хотя ссора всего одна за рут)
>Это как?
Ну вот так. Алиса переживает маленький экзистенциальный кризис и ей Семён нужен рядом как спокойный человек, который не будет ебать мозг
Семён же чувствует в Алисе энергию юности-молодости, жизни бьющей ключом. Ему нужна Алиса жизнерадостная, готовая к приключениям, и.т.д.
Они оба без друг друга не могут, но каждому нужно от другого совершенно противоположное
Пионер 23/04/22 Суб 22:13:47 1123072 221
>>1123067
Спасибо, аж перечитать захотелось.
Пионер 24/04/22 Вск 00:00:09 1123083 222
>>1123015
у каждого героя свой характер, и они по разному ведут с девочками.
и прологи с концовками у них отличаются.
Пионер 24/04/22 Вск 00:06:31 1123084 223
Эх, как же хоца чтобы катюшка села мне на лицо.....
Пионер 24/04/22 Вск 04:56:22 1123097 224
Товарищи пивососы, есть какой нибудь вариант открыть все концовки в ex-конверсии сразу, чтобы без лишней дрочки почитать Ведьму? Скачал последний билд с Алисой-YG, а там сейвы со старых версий накрылись пиздой и на Ведьму теперь никак. Сори, что спрашиваю не по теме.
Пионер 24/04/22 Вск 04:57:41 1123098 225
>>1123047
>стал музыкантом
В каком смысле?
Пионер 24/04/22 Вск 08:41:04 1123107 226
>>1123097
>Товарищи пивососы, есть какой нибудь вариант открыть все концовки в ex-конверсии сразу, чтобы без лишней дрочки почитать Ведьму?
Только скачать более старый билд от пивописа без Алисы-уг и черновика.
Пионер 24/04/22 Вск 12:23:24 1123120 227
Котики, а какие новости по обновлению?
Пионер 24/04/22 Вск 13:12:06 1123121 228
Пионер 24/04/22 Вск 13:21:02 1123122 229
Пионер 24/04/22 Вск 16:04:08 1123132 230
Пионер 24/04/22 Вск 16:23:38 1123135 231
Пионер 24/04/22 Вск 18:02:56 1123143 232
>>1123107
>Только скачать более старый билд
А он есть? Я пошарился по паблику, там пусто. У себя тоже ничего не нашел, походу вместе с виндой всё потерлось. Что блять за подъеб от старого, у него итак аудитория полторы калеки, еще и им подсирает.
Пионер 24/04/22 Вск 18:25:49 1123145 233
>>1123143
>А он есть?
Похоже что нет, по крайней мере поиск в димкином паблеке ведёт только на мёртвые ссылки. Распаковать рпуц в Алисе-уг нереально, ибо новая версия ренпая(т.е. шаманить с переменными не выйдет).
Пионер 24/04/22 Вск 18:32:29 1123147 234
>>1123145
>Распаковать рпуц в Алисе-уг нереально
Да, это я уже выяснил. Вот сука жид, ни себе ни людям. Нахуй надо было переходить на новую версию, если фактической разницы между старыми и новыми билдами нет. Ради каких блять механик это всё делалось.
Пионер 24/04/22 Вск 18:42:08 1123148 235
>>1123147
Чтобы лоси вроде тебя не пиздили контент.
Пионер 24/04/22 Вск 18:47:35 1123149 236
>>1123148
И это при условии, что 90% контента итак спизжено из ванильного лета, а остальные 10 такого качества, что глазки со страху лопаются.
Пионер 24/04/22 Вск 18:55:56 1123150 237
>>1123149
Где ты в ванильном лете видел Саныча, Сакишиту, Феоктистовых, Гваридию, Катюшку и остальных? Где в ванильном лете мир за пределами лагеря? Может быть в ванильном лете было по 2-3 рута на девочку?
Пионер 24/04/22 Вск 18:59:28 1123151 238
>>1123148
>>1123149
>>1123150
Визуальный контент спиздить оттуда реально, т.к rpa распаковываются. А текст - нет.
>>1123150
Так это и есть оставшиеся 10%.
Пионер 24/04/22 Вск 19:14:24 1123153 239
>>1123150
>Где ты в ванильном лете видел Саныча, Сакишиту, Феоктистовых, Гваридию, Катюшку
А давай вырежем нахуй весь креэйтив коммонс контент который достался от оригинала и оставим только то что сделано непосредственно для 7дл. Думаю, прикольно будет почитать, только тогда кроме душной шизофазии про параллельные миры нихуя не останется.
>Может быть в ванильном лете было по 2-3 рута на девочку?
К чему блять вообще это? То есть такой изъебистый переход нужен был для того, чтобы текст не украли? А кому он нужен собственно говоря? Это уже паранойей попахивает.
Пионер 24/04/22 Вск 20:07:09 1123155 240
>>1123151
>10%
А ничего, что в 7дл чистого текста на порядок больше, чем в ванили?
>>1123153
>вырежем нахуй
Зачем? Лицензия позволяет его использовать.
Пионер 24/04/22 Вск 20:22:48 1123156 241
>>1123155
>Зачем? Лицензия позволяет его использовать.
Что и подтверждает мои слова о том, что большая часть контента в 7дл пизжена, а всякие односпрайтовые Сакшиты, или Катюши с анатомическими дефектами никакой роли не играют.
>А ничего, что в 7дл чистого текста на порядок больше, чем в ванили?
Ну так а про текст разговоров и не было, был про визуал. Иначе какой контент еще пиздить? Если текст, то куда ты его потом всунешь? Будешь от своего имени на фике публиковать, или в еще одну новеллу/мод впишешь?
Пионер 24/04/22 Вск 20:26:11 1123157 242
>>1123156
>пизжена
Очередная маняфантазия лося. Контент используется по лицензии.
>текст
Про Нуар уже забыл?
Пионер 24/04/22 Вск 20:29:21 1123158 243
>>1123155
>А ничего, что в 7дл чистого текста на порядок больше, чем в ванили?
Ну и чё с димкиными новыми текстами делать? Алиса из УГ например - совершенно другой персонаж, нежели старая Димкина Алиса из олдового пива и ПСР_ка из ДЖ. Куда амбалам тексты с ней пизидть?
>или Катюши с анатомическими дефектами никакой роли не играют.
Ну тащемта амбалы запилили ивент с ней в обнове, причём с флагом. Так что возможно она важный для будущего сычрута персонаж. жду амбальскую лесбоконцовку с Катей и Виолой
Пионер 24/04/22 Вск 20:31:12 1123159 244
>>1123157
>Про Нуар уже забыл?
Хуяр лежит в амбальском пиве, в том виде в каком он был до закрытия мода в 2019 году. Оставшийся бушковский текст из новеллы никто не тащил.
Пионер 24/04/22 Вск 20:37:54 1123160 245
Пионер 24/04/22 Вск 20:39:03 1123161 246
>>1123157
>Контент используется по лицензии.
Те же яйца, только в профиль. Риточка пукнет, лицензию отзовет и пиздой накроется весь 7дл. Будешь сидеть со своими двумя-тремя фонами и пятью спрайтами.
>Про Нуар уже забыл?
Нуар изначально тоже жрал графику из ванили, не будем пиздеть. Лена вместо Алены, Ольга вместо Саныча, Славя вместо Инги(или как её).

Пионер 24/04/22 Вск 20:41:31 1123162 247
>>1123160
Я Гарлюша-хуйло,
Мне на все наплевать
Навернувши УГ
Я иду в тредис срать
Пионер 24/04/22 Вск 20:41:37 1123163 248
>>1123158
>Так что возможно она важный для будущего сычрута персонаж.
Так я же не о персонаже, Катюша тут просто как пример. Я об общей массе оригинального контента в сравнении с не оригинальным.
Пионер 24/04/22 Вск 20:42:22 1123164 249
>>1123158
>жду амбальскую лесбоконцовку с Катей и Виолой
У Виолы есть Ярик. А у Кати... жуткий спойлер!
Пионер 24/04/22 Вск 20:44:26 1123166 250
>>1123161
Риточка в бл никто. Арты нарисованы другими людьми задолго до того, как он начал писать свои тексты.
Пионер 24/04/22 Вск 20:49:30 1123167 251
>>1123166
Да, только права де факто ему принадлежат. Релиз-то в стим он выкатил. Что ему тогда мешает пожаловаться в любую поддержку и вырезать неугодное.
Пионер 24/04/22 Вск 20:52:52 1123168 252
>>1123167
Ну удачи. Пусть вырезает версию лосей. Над 7дл от Санати у него власти нет.
Пионер 24/04/22 Вск 20:58:16 1123171 253
>>1123168
>Над 7дл от Санати у него власти нет.
Вот это уже истинные маняфантазии пошли. Сам пиздел, что контент по лицензии, сам же теперь пиздит, что никакой власти нет.
Пионер 24/04/22 Вск 21:30:26 1123175 254
>>1123171
Что не так? Бесплатный контент художников БЛ используется по лицензии, а на "творчество" Ритана, Санати не претендует.
Пионер 24/04/22 Вск 22:52:38 1123185 255
>>1123175
>Что не так?
Мой изначальный вопрос вообще был в том, зачем нужно было так хитро запаковывать все файлы и ради чего нужно было полностью пересобирать новеллу, обрывая все связи с предыдущими версиями. Отмаз в стиле "чтобы не спиздили" не засчитывается, потому что, как я писал выше, пиздить толком нечего, ибо большая часть ресурсов итак принадлежит третьим лицам. Шифровать текст тоже идея такая себе, ибо делать с ним нечего. У Обналов уже свои сценаристы не первый год пиздой шелудят и к Диме не лезут. Чего он боится тогда? Что люди поменяют пару строк в коде, чтобы в 50й раз не перечитывать одно и то же? Для такой большой и ветвистой новеллы возможность обратной совместимости или быстрого доступа к рутам быть просто обязана уже из коробки.

Димка в релизном посте написал, что всё это нужно ради внедрения каких-то "идей" и "оптимизации". Идей никаких я не вижу. Новый интерфейс, системы реплеев и прочего можно было соорудить и на старой версии движка без всяких костылей. Единственная новая "фича" - это ссаный кейпад для единственного рута. Ради этого всё затевалось? Или Димка так стремается, что его код уведут? Это вообще тогда поведение крайней степени охуевшести. Особенно, когда сам пользуешься чужими наработками. Базар за оптимизацию можно так же прикрыть. Легче с нуля новую платформу собрать, чем заставить питон нормально обращаться с ресурсами. По итогу имеем рефакторинг, ради рефакторинга и кучу багов в комплекте.
Пионер 24/04/22 Вск 23:20:03 1123189 256
Здравствуйте ребята. Правильно ли я понимаю, что даже в Плохих концовках, к примеру тульпа, Семён реально был в лагере в другом измерении, а не в своём воображении? А когда уже в конце он заново начал представлять лагерь, он постепенно туда возвращался, пока не помер, а не пытался вообразить?
Пионер 24/04/22 Вск 23:27:12 1123192 257
>>1123189
>Здравствуйте ребята. Правильно ли я понимаю, что даже в Плохих концовках, к примеру тульпа, Семён реально был в лагере в другом измерении, а не в своём воображении?
Да.
>А когда уже в конце он заново начал представлять лагерь, он постепенно туда возвращался, пока не помер, а не пытался вообразить?
Нет. В тульпе Семён ошибочно полагал, что вообразил себе лагерь и Алису. Поэтому он именно пытается вообразить себе лагерь и умирает.
Пионер 25/04/22 Пнд 00:01:45 1123195 258
А в какой реальности происходят эксклюзивные концовки в Мику 7-дл? Особенно интересует Дрищ, который вроде как выпадает из реальности с лагерем, но спустя хуй знает сколько лет возвращается чтобы встретиться с Мику. Это он еще раз переместился из своей реальности или в теле Мажора отсиживался? Ну и к Локи аналогичный вопрос.
Пионер 25/04/22 Пнд 00:11:05 1123197 259
>>1123195
>А в какой реальности происходят эксклюзивные концовки в Мику 7-дл?
Герк - РФ-фантазм
Дрищ:
"И только судьба Семёна, этого человека-катализатора, так и осталась неизвестной."
"Неясно даже, а был ли «мальчик»?"
"То есть никто не мог с твёрдостью ручаться за то, что во второй смене 89-го года в «Совёнке» и правда был пионер по фамилии Персунов."
"Или нет?"

Похоже на СССР-фантазм.
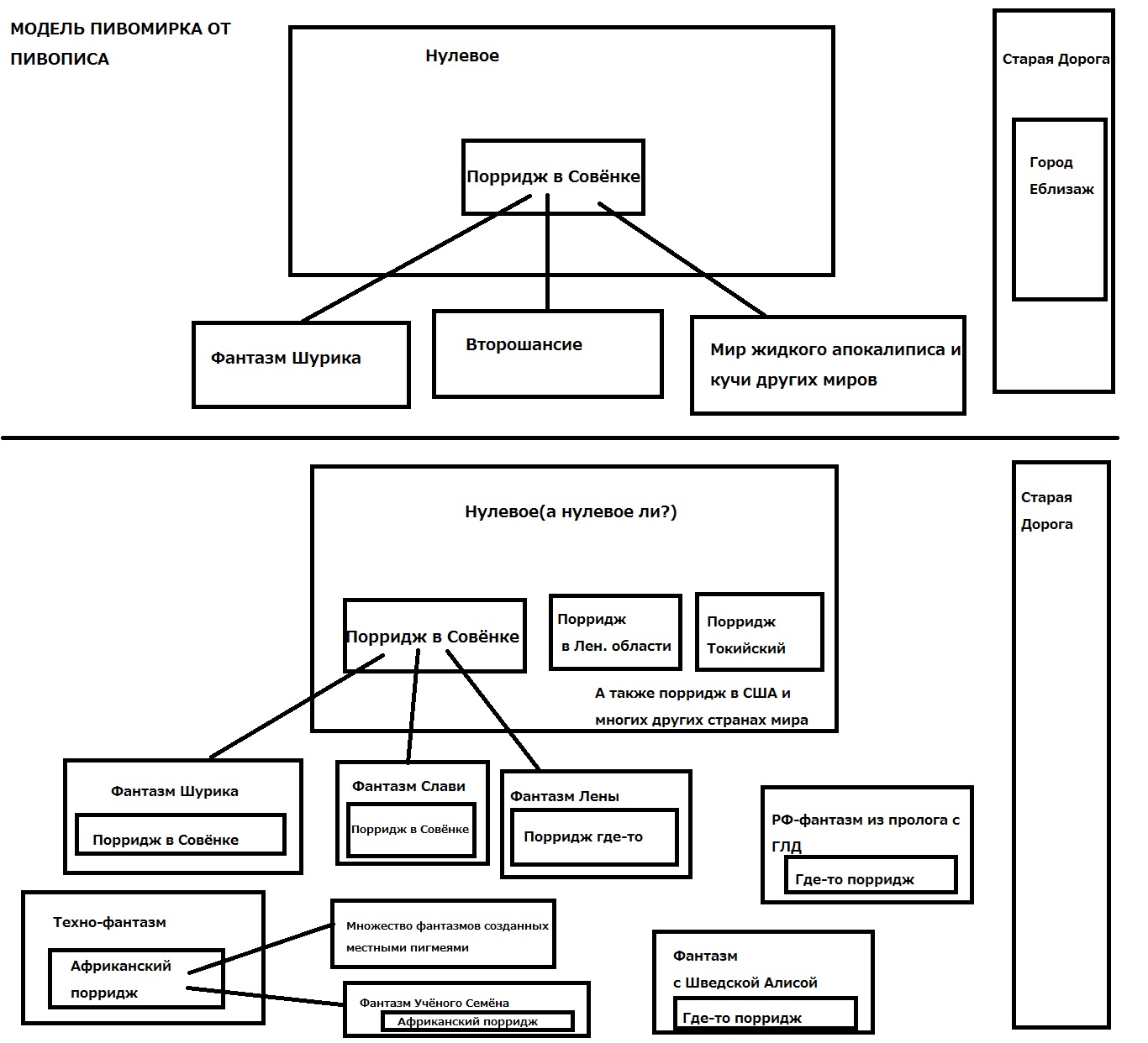
Локи-концовка вполне может происходить в Нулевом. Прямых указаний на это нет, но нет и противоречий этому тоже.
Пионер 25/04/22 Пнд 08:23:05 1123217 260
Я ебу , конечно, этого пивописа ебаного.
Есть тут кто-нибудь кто реально помнит все концовки в моде?
7дл,концовки спец рутов?
Это же ебануться можно, еще учитывая что какие то концовки менялись, удалялись, появлялись.
> Для прохождения доступно 12 завершённых рутов с 80 концовками
80...ебануться.
Пионер 25/04/22 Пнд 11:59:46 1123227 261
Пионер 25/04/22 Пнд 12:02:03 1123229 262
Прошел в первый раз за дрища все возможные концовки слави дл и класик, подскажите некоторые моменты плес. В ачивах мода истинной концовкой классик указана "Всё же хорошо?", а у 7 дл вообще ни про одну не сказано так, получается истинная на оба рута "Всё же хорошо?", или я нифига не понял?
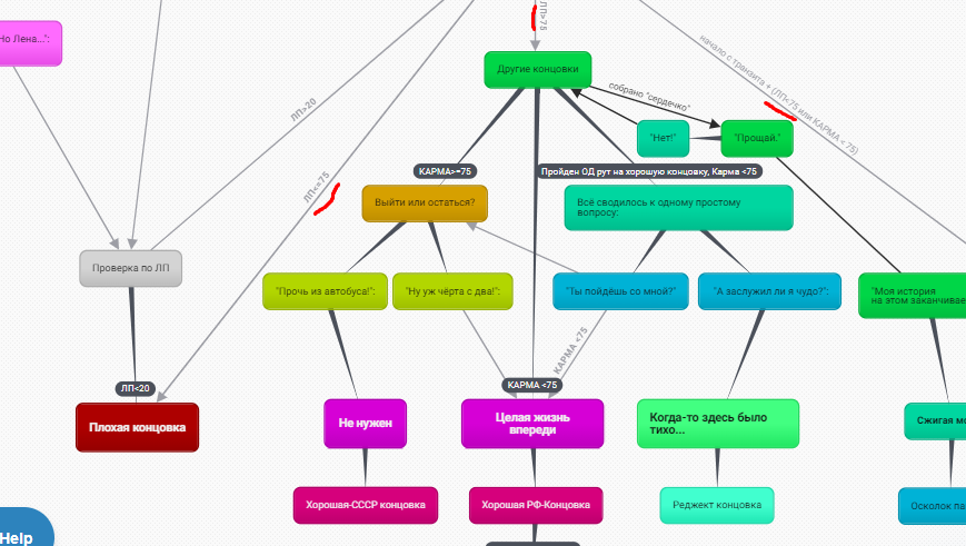
И еще про саму эту концовку. Шиза вызвала в семене всплеск эмоций в медпункте рядом со славей, его выбросило обратно в тонущий автобус, где он в итоге утонул и перенесся в фантазм, созданный порриджем из слави? Если всё так, то чет печальная истина.
Пионер 25/04/22 Пнд 12:06:13 1123232 263
>>1123229
>а у 7 дл вообще ни про одну не сказано так, получается истинная на оба рута "Всё же хорошо?", или я нифига не понял?
У 7дл-рута просто нет истинной концовки, вот и всё.
>спойлер
Всё именно так
Пионер 25/04/22 Пнд 12:21:25 1123235 264
>>1123217
Будет ещё 8, страдай
Пионер 25/04/22 Пнд 12:23:20 1123236 265
>>1123235
>Будет ещё 8, страдай
7 в сычруте и одна в последнем руте?
Пионер 25/04/22 Пнд 12:26:09 1123237 266
>>1123217
Так никто не заставляет читать всё. Это игра, ты принимаешь в ней решения и получаешь ту реальность, которую заслуживаешь. Всё концовки настоящие.
Пионер 25/04/22 Пнд 12:28:10 1123239 267
>>1123236
Хз, мне просто число 88 понравилось, лол. Так то вряд-ли амбалы будут 7 концовок для сыча делать, 3-4 максимум. Дима хз. Но кого уже ебет что там делает Дима
Пионер 25/04/22 Пнд 12:31:26 1123240 268
>>1123239
В ФЗ и Алисе-дж было по 8 концовок + амбалы говорили, что в Сыче будут эксклюзивные концовки для ГЛД, так что концовок 6 в Сыче думаю будет точно, а может и больше. А вот в финал-руте хз.
Пионер 25/04/22 Пнд 12:54:56 1123244 269
>>1123240
Учитывая как амбалы лениво пилят сыча, там ни у кого нет мотивации делать много, так что наверное по концовке на персонажа - 3, что-то должно открывать финальный рут, пусть будет какая нибудь сыч-тру - 4. Рут ответов будет иметь как минимум одну - 5, но не думаю что он будет совсем без выборов, пусть оптимистично будет три - 7. Итого 87 концовок. Если амбалы дохуя эстеты, то таки добьют до 88 каким-нибудь юля эксклюзивом
Пионер 25/04/22 Пнд 13:21:32 1123247 270
>>1123237
> Это игра, ты принимаешь в ней решения и получаешь ту реальность, которую заслуживаешь.
Да-да-да, особенно это понятно , когда смотришь на схему прохождения мода.
Смотришь и понимаешь, как блять твои выбор влияет на дальнейшие события.
Пионер 25/04/22 Пнд 14:58:29 1123255 271
>>1123247
Папич, ты? Всегда хуею с людей, у которых бугурты по типу "ЧТО ЗА ВЫБОРЫ, КАК Я ДОЛЖЕН ПОНЯТЬ, ЧТО ЭТО К ЭТОМУ ПРИВЕДЕТ, ХУЙНЯ"
Видать когда ирл выборы делают, наперед знают, куда это приведет.
Пионер 25/04/22 Пнд 15:54:26 1123257 272
Замещаем
Пионер 25/04/22 Пнд 15:54:58 1123258 273
>>1123257
Извините, ошибся тредом.
Пионер 25/04/22 Пнд 16:09:28 1123259 274
>>1123197
Я правильно понимаю что все концовки где подробно не описана жизнь ГГ после лагеря это фантазмы?
Пионер 25/04/22 Пнд 16:58:08 1123260 275
>>1123259
Причём тут это? Фантазмы детектятся по тексту.
Если концовка не в СССР - она происходит в фантазме.
Если в СССР-концовке нет никаких указаний на существование Мажора - это тоже фантазм, и.тд и.т.п.
Если есть прямое указание на чьё-то стирание(Славя-классик, Леноветка Ульяны, "Искорка") - фантазм
Пионер 25/04/22 Пнд 18:15:43 1123265 276
>>1123260
Ага. То есть тру концовки это те где ГГ продолжает жизнь в СССР в теле Мажора. Типа концовки Алисы где он в дурку отъехал.
Пионер 25/04/22 Пнд 18:30:52 1123267 277
>>1123265
Я бы не назвал их тру, т.к все концовки в своём роде тру. От концепции фейковых гудов отказались.
Пионер 25/04/22 Пнд 18:41:48 1123268 278
Блять как же хуево после плохой концовки лены 7дл, успокойте меня пожалуйста
Пионер 25/04/22 Пнд 18:49:40 1123269 279
>>1123268
>успокойте меня пожалуйста
Успокаиваю - больше настолько ангстовых концовок в пиве нет. Разве что бэд Мику-дж и посесловие Ольги на уровне
Пионер 25/04/22 Пнд 19:03:37 1123271 280
>>1123269
> Успокаиваю - больше настолько ангстовых концовок в пиве нет
Привет от Тульпы и бэда Лены-ФЗ
Пионер 25/04/22 Пнд 19:24:53 1123276 281
>>1123271
Тульпа куда более стремительная + там тяночка не умирает.
Бэд Лены-ФЗ, я бы согласился, если бы не послесловие Алисы. Оно достаточно позитивное, точнее с более-менее позитивным разрешением проблемы(насколько вообще можно в той ситуации), поэтому ангстовый эффект смягчается в конце
Пионер 25/04/22 Пнд 19:56:28 1123278 282
>>1123267
> От концепции фейковых гудов отказались.
А это как? Типа раньше гуд концовки оказывались не гуд?
Пионер 25/04/22 Пнд 20:11:09 1123280 283
>>1123278
Раньше в рф-гудэндах Алисы, Лены, Мику-диджей были послесловия а-ля "а на самом деле концовки, которую вы только что прочитали не было, а Семён просто обкололся наркотой и ему привиделось". Смысла в этой хуйне не было, поэтому всё это выпилили и заменили на послесловия другого вида. Старые послесловия всё ещё можно прочитать в разделе "Старая Дорога".
Пионер 25/04/22 Пнд 20:16:15 1123281 284
Ну тащемта начало у одиночки годное
Сколько лет примерно ждать до выпуска?
Пионер 25/04/22 Пнд 20:34:04 1123283 285
На что влияет выбор в начале?
Пионер 25/04/22 Пнд 20:39:21 1123285 286
>>1123283
На некоторые реплики/выборы/эксклюзивные концовки. Рут Лена-фз доступен только Герку.
Пионер 25/04/22 Пнд 20:42:39 1123286 287
бэд ветка лены-фз наверное лучшая ветка во всём амбалопиве
Пионер 25/04/22 Пнд 21:12:43 1123288 288
блять а на какую концовку проходить автор клоун наклепал кучу всего и теперь дрочись сам и разбирайся
Пионер 25/04/22 Пнд 21:42:15 1123293 289
Пионер 25/04/22 Пнд 21:55:35 1123295 290
>>1123293
как в "возвращение в совенок" сразу выбрать рут и дальше по выборам продвигаться к концовкам
Пионер 25/04/22 Пнд 22:08:06 1123296 291
>>1123295
Тогда тебе в Авторское.
Пионер 25/04/22 Пнд 22:30:36 1123297 292
Сколько времени займет закрыть весь контент с леной?
Пионер 25/04/22 Пнд 22:47:17 1123298 293
>>1123297
Два рута с Леной - 7дл и фз(без учёта пары концовок, ради которых надо проходить руты других девушек) ~20-25 часов.
Если же речь обо ВСЁМ контенте, включая транзитные концовки в руте Алисы-7дл и Ульяны-7дл, а также осколки памяти и послесловия - 65-70 часов.
Пионер 25/04/22 Пнд 23:59:06 1123302 294
202204252353211.jpg 227Кб, 1920x1080
1920x1080
>>1121588 (OP)
Открыл хорошую концовку Мику с радиоведущей. Словил датфил, сижу в слезах. Пойду курить. Нахуй так жить, анонасы
Пионер 26/04/22 Втр 00:04:18 1123304 295
>>1123302
>Открыл хорошую концовку Мику с радиоведущей.
А теперь открывай плохую и истинную, чтобы узнать судьбу той Мику
Пионер 26/04/22 Втр 00:05:43 1123305 296
>>1123302
у тебя всё еще впереди, анон
хотя есть риск перенасытиться блом из за 7дл, у меня так было
плотно прямо не налегай совет
растяни на несколько месяцев в идеале
Пионер 26/04/22 Втр 00:06:15 1123307 297

>>1123302
> сижу в слезах
Все хорошо, друг. Чтобы поднять себе настроение пройди добрую и теплую концовку "с новым счастьем".
Пионер 26/04/22 Втр 06:32:20 1123316 298
>>1123307
"Экземпляр" тоже хорошо поднимает настроение
Пионер 26/04/22 Втр 07:14:24 1123317 299
Пионер 26/04/22 Втр 08:18:33 1123320 300
>>1123317
Мне она не запомнилась почему-то
Пионер 26/04/22 Втр 12:40:14 1123341 301
>>1123316
Меня "Экземпляр" если често в какой то момент на смех пробил. Но концовка годная
Пионер 26/04/22 Втр 13:18:03 1123344 302
>>1123316
>>1123341
"Экземпляр" это такой кринж, пиздец. Она читается не как концовка, а как запись в личном бложике пивописа про тот как ему не нравится совёнок-фист. Я с неё как в 2017 охуевал, так и сейчас.
Пионер 26/04/22 Втр 15:11:05 1123371 303
>>1123344
>про тот как ему не нравится совёнок-фист
Это база
Пионер 26/04/22 Втр 15:20:41 1123376 304
1650975639261.jpg 894Кб, 1920x1080
1920x1080
Куда нажимать?
Пионер 26/04/22 Втр 15:56:16 1123385 305
>>1123376
>пролог
Как ты думаешь?
Пионер 26/04/22 Втр 16:20:06 1123390 306
f86bcc9e6bfa1c2[...].jpg 24Кб, 350x492
350x492
Почему тред не освящаете при перекате, уёбки?
Пионер 26/04/22 Втр 16:37:05 1123394 307
Пионер 26/04/22 Втр 17:09:31 1123401 308
>>1123385
а ещё миллион кнопок нахуя высрали?
Пионер 26/04/22 Втр 17:27:45 1123406 309
>>1123401
Чтобы можно было перечитать другие дни без скипа
Пионер 26/04/22 Втр 17:56:39 1123409 310
Пионер 26/04/22 Втр 21:50:41 1123468 311
>>1123317
одна из самых лучших плохих концовок на мой взгляд
Пионер 26/04/22 Втр 22:38:42 1123474 312
Играю в БЛ и с телефона, и с компа, однако на компе внешне версия Семь Дней Лета сильно отличается, почему то. На телефоне мне ведают "Наур" меню и словно больше контента, а на компьютере подобного не наблюдаю. Версия для телефонов и ПК в данный момент отличается?
Пионер 26/04/22 Втр 23:39:09 1123476 313
>>1123474
Отсюда качай самую свежую версию
Нуар в ней тоже есть, в разделе Медиа - Старая Дорога.
Пионер 26/04/22 Втр 23:41:07 1123477 314
Пионер 27/04/22 Срд 00:02:51 1123478 315
>>1123477
А на телефоне через установщик или есть варианты надёжнее?
Все таки относительно ПК именно телефонная версия менее проработанная, щас увидел это, но может так и должно быть
Пионер 27/04/22 Срд 00:08:40 1123480 316
>>1123478
На телефоне так:
Удалить предыдущий билд 7ДЛ: LA, если он был установлен;
- Скачиваем архив с модом.
- Разархивируем содержимое архива (папку scenario_alt) в папку основная память/Android/data/su.sоvietgames.everlasting_summer/files/ (если используете бета-версию БЛ, то путь будет другой: основная память/Android/media/su.sоvietgames.everlasting_summer/)
Пионер 27/04/22 Срд 01:47:23 1123491 317
>>1123480
Спасибо, слегка слепой, сначала спрашиваем анонов, а потом оп пост читаем, простите ую
Пионер 27/04/22 Срд 08:37:58 1123524 318
>>1123409
Апрельский, это ты не нужен. А щитпост это старая добрая пивная традиция.
Пионер 27/04/22 Срд 13:10:32 1123561 319
>>1123390
Уноси говно своё, тред ньюфаги захватили
Пионер 27/04/22 Срд 14:54:31 1123570 320
>>1121588 (OP)
А это нормально что мне от концовки Алисы Дж дермово на душе?
Пионер 27/04/22 Срд 15:12:19 1123573 321
>>1123570
В том и суть пива, братан.
Пионер 27/04/22 Срд 15:15:38 1123574 322
Пионер 27/04/22 Срд 15:41:26 1123578 323
>>1123574
Судя по реакции, похоже на гуд.
Пионер 27/04/22 Срд 16:20:27 1123584 324
>>1123578
Ну хз, может и жёлтая стрела быть вполне
Пионер 27/04/22 Срд 17:15:18 1123588 325
>>1123574
>>1123584
Я имел ввиду именно гуд эдинг, который ещё "Как Сид и Нэнси" называется
Пионер 27/04/22 Срд 17:50:51 1123590 326
>>1123588
А ну, всё правильно тогда. Но ты хоть понял почему гуд именно такой?
Пионер 27/04/22 Срд 18:27:47 1123596 327
Пионер 27/04/22 Срд 18:39:45 1123604 328
>>1123596
Пересказ того как сошлись твои родители
Пионер 27/04/22 Срд 18:49:14 1123606 329
>>1123596
Если внимательно вчитываться в мысли Семёна во время рута, то выяснится что Алиса его привлекла образом бурной молодости, огненного задора, и.т.д. это то, чего ему не хватало, учитывая что его собственная юность резко оборвалась в 19 лет.+ в руте раза три появляются сцены фантазий Семёна об Алисе, где она представляется беззаботной и сексуально раскрепощенной. В общем-то когда в 7ом дне происходит переход между миром Совёнка и миром эпилога, Семён желает быть с Алисой, которую любил в мире вечной юности.
Семен получает ровно то, чего захотел.
Юность(в концовке ему 18-19 лет)
"Удобную" Алису с соответствующим характером
Друзей с коиорыми он живёт(в отличие от одинокой жизни втродной реальности
Ну и финальной вишенкой, юность то должна быть вечной. Один из способов остаться вечно юным это ранняя смерть. Но разумеется приятная для Семёна, ведь весь мир эпилога "Сид и Нэнси" это его влажная мечта. Поэтому они с Алисой употребляют
Пионер 27/04/22 Срд 19:07:47 1123608 330
image 80Кб, 735x728
735x728
Плохая концовка из-за «ненайденного воланчика» — одного очка лп. Лицо представили?
Пионер 27/04/22 Срд 19:16:29 1123623 331
>>1123608
Это в леноруте штоле? А разве там вообще есть такой выбор?
Пионер 27/04/22 Срд 19:22:11 1123627 332
image 10200Кб, 640x360
640x360
>>1123623
Мику. Про воланчик это я к тому, что в оригинале Лена вскрывалась из-за того, что ты не пошел на спорт. площадку и не добирал балл. Такая себе система. Что ж, придется дальше копаться и выяснять, что за девочка смотрела на Семена во время отбора картошки, я же найду ответ в соседних рутах?
Пионер 27/04/22 Срд 19:34:39 1123630 333
>>1123627
>я же найду ответ в соседних рутах?
Нет. Изначально там была Юля, но поскольку в рамках пива у Юли сорт оф божественная роль, то её присутствие в сцене набора картохи выглядело максимально нелепо. Поэтому её заменили просто на маленькую пионерку.
Пионер 27/04/22 Срд 21:11:31 1123645 334
>>1123606
Спасибо, анон. Ну и говно Семён кмк.
Пионер 27/04/22 Срд 23:19:59 1123652 335
я наконец-то собрал сердечко!
Пионер 27/04/22 Срд 23:30:48 1123653 336
screenshot0254.png 695Кб, 1184x666
1184x666
>>1123652
Поздравляю, теперь можешь черпать безысходность из послесловий и открывать Осколки
Пионер 28/04/22 Чтв 09:28:28 1123673 337
>>1123653
А может тут будет человек который выгрузит файлик со всем пройденным чтобы была возможность анончикам посмотреть концовки, не тратя десятки часов на перемотку херни?...
Пионер 28/04/22 Чтв 09:32:28 1123675 338
>>1123673
Какие концовки? Посесловия открываются из ачивлиста, до Осколков мотать всего ничего, если у тебя есть сейвы на 7ом дне рутов
Пионер 28/04/22 Чтв 09:35:15 1123676 339
>>1123673
Инструкция читов: "Для ввода читов убедитесь, что у вас английская раскладка, затем жмите одновременно Shift и ` (~, тильда)
Список читов:
"7dl4people" - открывает всё у всех
"justnamiki" - все ачивки Мику
"justalice" - все ачивки Алисы
"justslavya" - все ачивки Слави
"justlena" - все ачивки Лены
"justolga" - все ачивки Ольги
"justulyana" - все ачивки Ульяны
"foreveralone" - все ачивки Сыча
"getmisc" - все прочие ачивки (Жертва QTE, Разбитая ламповость и т.д.)
"fullreset" - сбросить ачивки"
Пионер 28/04/22 Чтв 09:40:14 1123677 340
>Реджект - концовка, в которой сохранилась любовь героини к ГГ, но есть или были какие-то существенные препятствия к их счастью
Ну нихуя себе ПРЕПЯТСТВИЕ когда два героя живут в параллельных мирах, это даже покруче Сёмы-овоща.
Пионер 28/04/22 Чтв 11:01:13 1123683 341
>>1123676
Пиздец навернул этих послесловий, спасибо анонче.
Пионер 28/04/22 Чтв 11:22:23 1123684 342
Осколок и послесловие это тоже самое?
Пионер 28/04/22 Чтв 11:27:46 1123687 343
>>1123684
Послесловия это постскриптумы к концовкам(в списке достижений отмечены как PS рядом с соответствующими концовками)
Осколки памяти - это 6 отдельных концовок образующие единую сюжетную линию, связанную с Мажором
Пионер 28/04/22 Чтв 12:13:03 1123693 344
>>1123687
Ябать я даун, анонче, спасибо.

Чёт грустно стало, в итоге все девочки проебали счастье с любимым, умирающий Сёма или телепортировался в свой труп в наш ирл или отправился в маня-фантазм с девочкой, или вообще стёрся нахуй, жаль
Пионер 28/04/22 Чтв 17:15:18 1123739 345
>>1121588 (OP)
побыстрому вышел на концовку "По ту сторону" в Алисе Дж. Хоть и если смотреть по результатам концовка скорее плохая (Семен сдох, Алиса осталась одна и со сломленной психикой), но тем не менее она мне понравилась намного больше чем Сид и Ненси(он же гуд Алиса Дж). Прикольно было увидеть воспоминания от лица Алисы, да и момент когда она сознается во всем тоже зашел. Мне почему то нравится когда она становится прям робкой такой и потерянной. А еще мне в целом в этом руте понравилось как выглядит между ними общения ну если не брать в расчет те случаи когда Алиса буквально игнорит Семена или с нихуя бесится, все эти милые подколы и забавы, мне это и вправду зашло. А еще тут нет той ебучей графомании, что была в остальных рутах. Это не может не радовать.
Пионер 28/04/22 Чтв 18:07:24 1123742 346
>>1123739
>Семен сдох
Семён не сдох, его судьба в этой ветке описывается в трёх эксклюзивных концовках(для каждого героя своя). А вот для самой Алисы исход плохой, её в этой ветке ждёт сценарий похожий на послесловие гуд-рф концовки в руте "Алиса-7дл".
Пионер 28/04/22 Чтв 19:06:46 1123745 347
>>1123742
>похожий на послесловие гуд-рф концовки в руте "Алиса-7дл".
А что там вкратце? Лень просто перечитывать.
Пионер 28/04/22 Чтв 19:32:36 1123748 348
>>1123745
Вот тебе текст
mt "Двачевская! Ты на третью смену ехать собралась?"
"Я подскакиваю, едва не столкнувшись лбами с вожатой."
"Мы одни во всем автобусе."
dv "А где…"
mt "Уехал домой."
"Странное чувство накрывает с головой: это не злость, не обида, и даже не грусть."
"Это ощущение, что я сама себя обманула, от которого хочется то ли плакать, то ли смеяться."
"Ну конечно, Алиса, ты ведь с самого рождения верила, что у тебя все случится, как у Золушки!"
"Придет добрая фея и оденет тебя не в обноски, а в модные цветные колготки и платье подружки невесты, а потом появится принц и заберет тебя в дом, где у тебя будут все-все игрушки, какие ты пожелаешь!"
"Только вот цветные колготки вышли из моды, а принц… точнее, богатый посольский сынок в импортных джинсах, повел себя именно так, как ему подобные и должны вести себя с девчонками вроде тебя, сиротками без приданого."
"Поматросил и бросил."
mt "Забудь о нем, Алиса."
"Шляпа теперь говорит со мной не как с подопечной – как с подругой."
"И в ее голосе слышится странная горечь, и как будто немного понимания."
mt "Он вряд ли приедет снова. Его место там, на Кубе."
"Она даже не смотрит на меня, но ее голос отчего-то дрожит. Неужто жалеть меня вздумала?"
"Я и сама себя пожалею!"
"Потеснив вожатую в проходе, я выхожу из автобуса. Не прощаясь."
"Потому что прощаться навсегда не люблю. Нос от этого больно уж щиплет…"
voice "Ваше имя?"
dv "Алиса Викентьевна Двачевская."
voice "Сколько вам полных лет?"
dv "Семнадцать."
voice "Есть ли жалобы на головные боли? Головокружения? Ощущение нереальности происходящего?"
dv "Голова кружится иногда… По утрам немного, перед школой."
voice "Есть ли трудности со сном? Может, вы спите слишком много или страдаете бессонницей?"
voice "Изменился ли аппетит? Чувствуете ли вы постоянную усталость?"
"Вопросы, вопросы, вопросы…"
"Я чувствовала себя не перед врачом, а перед прокурором. Словно вот-вот он возьмет эту лампу на столе и направит мне ее прямо в лицо."
"И чем дальше это все заходило, тем страньше и страньше становилась ситуация."
"Принц не уехал просто так. Он оставил мне плеер – на память, чтоб его!"
"Небось каждую смену такими игрушками разбрасывался."
"Нас, провинциалок, впечатлить нетрудно, тем более заморской техникой."
"Но вот только плеер этот казался мне знакомым."
"Он не был похож на громоздкий плеер Мику, и кассеты в него вставлять не требовалось."
th "Любопытная штуковина…"
"Подумала я, прежде чем бросить его вглубь тумбочки и завалить ненужным мне хламом."
"Хотела выбросить, но рука не поднялась – наверняка дорогущее устройство, тонкая техника. Отдала бы кому, да жаба задушила."
"В конце концов, каким бы этот мажор ни был подонком, он подарил этот плеер мне!"
"О плеере я вспомнила только в конце сентября."
"День выдался паршивым, а мой магнитофон в очередной раз зажевал кассету, и я со психу порвала пленку."
"Кассету было жалко, но себя еще жальче."
"Вытряхнув из тумбочки весь мусор, я изъяла подарок мажора, хоть и зареклась к нему не прикасаться."
"Включила и сунула в уши наушники."
"И первой же заиграла та песня, которую он включал для меня на сцене."
th "Не пускать сопли!"
th "Это ничего не значит! Просто музыка!"
th "Хорошая музыка, между прочим. На Сплин похоже, сто лет их не слушала…"
"На маленьком экране действительно бежала по кругу строка Сплин – Романс."
"Я со вздохом закрыла глаза и легла на спину – чтобы слезы катились обратно."
"Зарядки было мало, он говорил об этом, когда отдавал плеер мне."
"Поэтому я стала выписывать все песни, которые запали в душу, в тетрадь."
"Тетрадь становилась все пухлее, а сердце билось все чаще каждый раз, когда я включала плеер."
"{i}Нашла коса на камень,{/i}"
"{i}Идёт война на память лет{/i}"
"{i}Нашла коса на камень,{/i}"
"{i}Идёт война…{/i}"
"Музыка остановилась. Очевидно, навсегда."
"И если прощаться с людьми мне было не привыкать, то отрывать от себя полюбившуюся музыку было горько."
"Впрочем, этот вопрос я почти решила."
"Бросила курить и обедать жирными пирожками из палатки у рынка – экономила. Скурпулёзно складывала каждую лишнюю копеечку в свою копилку."
"И теперь, наконец, вытряхнула все свои богатства в школьный портфель, после чего погасила настольную лампу."
"На следующий день я собиралась пойти за кассетами."
"Про Сплин не слышали ни в одной музыкальной лавке, ни в одном киоске."
"В комиссионке, где можно было откопать даже самые неизвестные альбомы, тоже не было ни одной их кассеты."
"Как и Короля и Шута, как и 7Б, как и Би-2, как и альбома “Сто лет одиночества” группы с непечатным названием."
"Совсем отчаявшись, я подняла всех знакомых на уши и вышла на местного фарцовщика."
"Цены у него были – закачаешься, но я уже совсем отчаялась найти полюбившиеся песни."
dv "А вот это?"
"Ткнула я в одну из зарубежных песен в своей тетради."
"Мужик прищурился, вчитываясь в нетвердые латинские буквы, и деловито кивнул."
voice "Пиксиз? Могу достать, но сама понимаешь, это дело не быстрое. И да, возьмусь за это только по полной предоплате."
"Месяц спустя я вернулась домой на дрожащих ногах, крепко сжимая в кармане куртки новенькую кассету."
"Меня ждала встреча со старым другом – любимой музыкой."
#тут кадры событий концовки "По ту сторону" в родном мире Алисе
"Я подскочила на кровати, силясь унять громко бьющееся сердце."
"Мне снова снились странные вещи."
"Фильм, на который я сходила в кино не меньше трех раз, когда была в детдоме."
"Неужели девять лет спустя я все-таки нашла ту песню, что играла перед титрами?"
"Обхватив голову руками, я начала вспоминать."
"Плеер, похожий на подарок мажора, был в клипе, который с утра перед школой крутили по ящику."
"Интересно, почему транслировать зарубежную музыку резко перестали ровно с тех пор, как я попала в семью?"
"Почему из магазинов исчезли все барби и цветные колготки?"
"Почему мне говорили, что Фредди Крюгер – это моя выдумка, а у фарцовщика лежат кассеты с его лицом на обложке?"
"Все эти вопросы я задала матери, когда та во время ужина спросила, почему я уже неделю ничего не ем."
"Мать побледнела и отодвинула от себя тарелку, со страхом глядя на меня."
voice "Знаешь, Алиска, надо бы навестить Виолетту Церновну."
"Когда мы пришли в ЦСР, мне стало откровенно не по себе."
"Здесь же держат психов и стертых, а не людей с травмой головы!"
"И все же я помнила эти коридоры."
"Сложно забыть место, в котором ты провела почти год, пусть и напичканная лекарствами, от которых кружится голова и хочется спать."
"Виола была в командировке."
"Вместо нее меня обследовал главврач, и чем больше я говорила, тем сильнее он хмурился."
"Он счел, что у меня крыша протекает?"
"Но я ведь действительно смотрела все те фильмы, слышала ту музыку, мне ведь и в самом деле дарили барби!"
voice "Алиса Викентьевна, к сожалению, вам потребуется госпитализация. Не волнуйтесь, это совсем ненадолго – буквально на месяц."
dv "Я не сумасшедшая! Это всё вы… вы хотите убедить меня, что я сама всё придумала!"
voice "Я вовсе не считаю вас сумасшедшей. Просто в тот раз, когда вы попали к нам впервые…"
voice "Прошу прощения, для начала мне нужно поговорить с вашими родителями. И да, я попрошу вас принести тот плеер, который вам оставил ваш друг."
"Я сидела в коридоре, нервно грызя ногти, пока врач о чем-то тихо переговаривался с моими родителями за закрытой дверью."
"В голове не укладывалось, что я уже бывала в этом месте."
"И, судя по реакции врача – абсолютно с теми же симптомами."
"Госпитализация! В жёлтом доме!"
"И зачем я только рассказывала ему про всё?"
"А виноват в этом был лишь один человек."
"Этот чёртов Семён с его прощальным подарком."
"Я бы никогда не начала думать об этих странных вещах, не попади этот плеер ко мне в руки!"
"Уронив лицо в ладони, я тихо заплакала, ощущая себя совершенно беспомощной."
"Если они сумеют зарядить плеер, если они просто убедятся в том, что я не вру…"
"Но теперь я была уже ни в чём не уверена."
"Быть может, и плеер мне привиделся? Или он всегда был разряжен, а музыка играла лишь в моём воображении?"
"Безумие – это страшно. А ещё страшнее – осознавать, что ты и сама безумна."
dv "Никогда не думала, что любовь может свести с ума… настолько буквально."
Пионер 28/04/22 Чтв 20:04:43 1123749 349
>>1123748
Искренне благодарю.
Пионер 28/04/22 Чтв 20:58:12 1123755 350
>>1123742
Норм так дрищ ни в 7дл с Алисой любви-ебли не видит, ни даже в дж-руте, получая в фантазме могилу рыжей.
Пионер 28/04/22 Чтв 21:10:27 1123757 351
>>1123755
В 7дл все могут Алису трахнуть.
Пионер 28/04/22 Чтв 22:16:41 1123774 352
аноны, чё там по ведьминому руту? пару лет назад мне сказали, что его совсем выпилили и продолжать не будут. с тех пор забил хуй и вообще про лето не вспоминал, а счас вот интересно стало. всё ещё в состоянии выпила?
Пионер 28/04/22 Чтв 22:28:03 1123776 353
>>1123774
>ведьминому руту?
Ничего. В амбальской стимоверсии от него отказались, как и в принципе от мистификации образа Слави и её семьи, вместо этого делая больший акцент на её чисто человеческие качества и проблемы в новых концовках пива.
В пивописовой самостоятельной конверсии есть так называемый ведьморут, который представляет из себя битву рембо с якудзами в лесах Тверской области. Но в недавнем обновлении Димон закрыл его под семью замками и теперь чтобы его прочесть, надо пройти ВСЕ 7 рутов пивка в его версии.
Пионер 29/04/22 Птн 10:15:09 1123794 354
Норм там в пивописном YG Алиску ебут "потому что надо", а она терпит.
Пионер 29/04/22 Птн 10:23:32 1123795 355
>>1123794
>Норм там в пивописном YG Алиску ебут "потому что надо", а она терпит.
Контекст? Пивопис снова творит дичь?
Пионер 29/04/22 Птн 11:50:55 1123796 356
>>1123795
Ну там в руте она может тебе отдаться потому что ты попросил, а она типа твои желания исполняет потому что её администрация Совёнка поставила за тобой присматривать. Ну а локи типа пиздец сволочь-манипулятор который на рыжую разозлился что она не его любит, а ей сказали притворяться и "любить" вот он и пользуется шансом потыкать в школьницу.
Пионер 29/04/22 Птн 12:18:53 1123797 357
>>1123796
>может тебе отдаться потому что ты попросил, а она типа твои желания исполняет потому что её администрация Совёнка поставила за тобой присматривать
Я думал, что после дуркорута ниже падать уже некуда. КЖППДПП!
Пионер 29/04/22 Птн 13:07:57 1123799 358
>>1123796
Алису сделали бесплатной проституткой для ПСРа? А почему именно её. Это ж блять никак с её характером не вяжется. Она бы никогда не согласилась любить и ебаться, потому что партия сказала.
Мда...
МДА.......
Куда дальше нас заведёт тропа пивного гения.
Пионер 29/04/22 Птн 16:00:00 1123810 359
Анон, быстрый вопрос: если ЛГД лишь залетный гость в теле Мажора-хоста, то каким образом последний оказывается в зимней одежде, с телефоном и плеером? По идее же это именно перенос сознания получается, не?
Пионер 29/04/22 Птн 16:02:44 1123811 360
>>1123810
>то каким образом последний оказывается в зимней одежде, с телефоном и плеером?
Всё будет в д3
Пионер 29/04/22 Птн 16:14:27 1123813 361
>>1123799
И после такого кто-то ещё будет критиковать Цукана? Великое пародирует великое.
Кстати, можно ли ознакомиться с сие магнум опус?
Пионер 29/04/22 Птн 16:57:53 1123820 362
>>1123813
В шапке треда есть ссылка жеж
Пионер 29/04/22 Птн 17:40:03 1123823 363
>>1123810
Чел, не ломай манямирок амбалов в котором они все состыковали и объяснили

Если серьёзное, то потому что так было в бл
Пионер 29/04/22 Птн 18:00:21 1123824 364
>>1123810
Ты б ещё спросил кто додумался пионер лагерь открыть над туннелями с пориджем-душегубкой
Пионер 29/04/22 Птн 18:17:45 1123825 365
>>1123824
Это вообще-то объяснено в пиве
Пионер 29/04/22 Птн 18:54:19 1123829 366
>>1123810
По той же причине по которой Локи и Герк отжимаются на турнике разное количество раз. Переносится тело ЛГД, а Мажор исчезает, пристыковываясь сознанием в попаданца
Пионер 29/04/22 Птн 18:59:30 1123830 367
>>1123797
> КЖППДПП
Что это значит?

мимонюфаня
Пионер 29/04/22 Птн 19:01:29 1123831 368
>>1123829
>Переносится тело
То есть когда в Совёнок в прошлых сменах попадала Сельма, то Мажор пристыковывался в милфу? И Ольга её в женском теле няшила?
Пионер 29/04/22 Птн 19:02:12 1123832 369
>>1123823
Это ещё в старой расширенной версии К27 было.
Пионер 29/04/22 Птн 19:04:44 1123833 370
>>1123832
Но в старой версии к27 была хуета
Пионер 29/04/22 Птн 19:07:33 1123834 371
>>1123833
Но чего-то лучше пока ни пп, ни амбалы не придумали
Пионер 29/04/22 Птн 19:25:10 1123836 372
>>1123831
Я бы такое почитал.
Катя, почём лесборут с хентаем?
Пионер 29/04/22 Птн 19:47:55 1123837 373
>>1123830
Какой Же ПивоПис Даровитый Пиздец Просто
Пионер 29/04/22 Птн 19:49:21 1123838 374
>>1123836
На мой взгляд хентай нужен только если он важен для сюжета. Пока не придумаю лесборут, в котором хентай необходим -- никакого хентая
Кстати, а вы знали, что любой рут пива благодаря мощному селфинсерту экс-сценариста является куколдрутом?
Пионер 29/04/22 Птн 19:59:53 1123843 375
>>1123838
>спойлер
А Алиса-ДЖ? Там ведь нет селфинсерта. Или ты пыталась это скопировать, но не вышло?
насколько тяжело писать сычрут?
Пионер 29/04/22 Птн 20:39:03 1123847 376
>>1123843
В Алисе ДЖ и хентая нет, кроме концовки, где он сюжетно необходим
На самом деле сыч с одной стороны проще, чем любой другой рут, но на него из-за этой простоты сложно настроиться. Я ща на работе в основном ебашу, а потом полночи играю в комп чтобы отвлечься
Пионер 29/04/22 Птн 20:45:42 1123849 377
>>1123847
>В Алисе ДЖ и хентая нет,
Я про-селфинсерт экс-сценариста. Ты когда Семёна пишешь, ты пытаешься его прописать как пивописа или нет?
Пионер 29/04/22 Птн 21:27:10 1123853 378
>>1123849
Я пытаюсь писать его как очень пессимистичного червя-пидора, у которого еще есть запас сил для обид на человечество. Запас сил на бугурт распределяется, соответственно, Локи >> Герк >>>>>>> Дрищ
Пионер 29/04/22 Птн 21:50:28 1123857 379
>>1123853
Но ведь Герк в твоих рутах максимально положительный персонаж с 0 бугурта
Пионер 30/04/22 Суб 12:05:48 1123893 380
>>1123799
Она по ходу рута влюбляется в него, но рут в целом странный, начинается с воспоминаний Локи про армию, повествование идет с вечера первого дня где пионер уже знаком со всеми девочками, с Алисой у них уже шуры-муры какие-то, короче нужно пояснение.
Пионер 30/04/22 Суб 22:26:37 1123951 381
>>1123157
>Нуар
Васрака, Бушков тоже по лицензии используется?
Пионер 30/04/22 Суб 23:28:16 1123954 382
>>1123951
Пруфы будут, или очередной пук лося?
Пионер 01/05/22 Вск 00:29:06 1123958 383
>>1123954
Пруфы чего, того что хуяр представляет с собой адаптацию(с заменой Шотландского городка на Около-БЛовский райцентр), которая на 90% посценно повторяет "Дети Тумана"? Достаточно прочитать и то, и то.
Пруфы того, что пивопис знаком с творчеством Бушкова? Он упоминается в пиве.


Небольшие размышления о пивомирке в амбальской версии Пионер 01/05/22 Вск 02:06:03 1123962 384
пивомир.jpg 245Кб, 1366x1242
1366x1242
Собственно, одно из нововведений апрельской амбало-обновы это убирание "единственности" Порриджа в отдельном Совёнко-мире. Как территориально, так и в плане мира.
Пикча в помощь. Если у пивописа лужа зелёной малафьи покоится исключительно в лагерной пещере и овощами без сознания становятся только там, то у амбалов это уже совсем не так.(см. Осколок Мики, техносны Сл-кл и Искорку).
В связи с чем, у меня появилась теория того, что Нулевое в контексте амбалопива это уже не Нулевое, в его первоначальном понимании. Ведь если подумать, то как жители условного Нулевого могут определить свою Нулёвость, как они могут понять, что они появились именно после большого бабаха, а не того как кто-то в каком-то мире подошёл к очередному порриджу? Ведь порридж есть во всех мирах, а значит мир с Мажором может оказаться, таким же фантазмом, а настоящим Нулевым может отказаться что угодно - хоть техно-фантазм с Учёным или один из фантазмов из Алисы-дж. Даже Саныч во время инфодампа теперь говорит, что "мы живём внутри своего создателя".
Другое дело, что конкретно на сюжет это изменение не влияет никак, все конфликты с феодальшами/Мажором/стиранием и прочим сохраняются, драмы и трагедии тоже.
В связи с этим небольшой вопрос к амбалам, будет ли Нулевое как-то переименовано в новых обновах. Сейчас это название не имеет особо смысла.
Пионер 01/05/22 Вск 07:37:37 1123973 385
>>1123962
Хахахах, сука в голос с "Где-то порридж"
Пионер 01/05/22 Вск 22:16:55 1124016 386
>>1121588 (OP)
Я хотел выйти на концовку осколка Алисы, но в итоге проебался и вышел на гуд эдинг Алисы второй раз, лол. В этот раз за Герка ну и ещё с выездом в райцентр с Шуриком. На удивление после второго раза мне понравилось больше. Алиса уже не воспринимается как истеричка, её мотивы и действия понятны. Плюс после Алисы Дж можно увидеть много мелких деталей интересных. А ещё мне пока что из всех персонажей больше всего нравится Герк. За Дрыща не проповал а от Локи блевать тянет.
Кста, как выйти на концовку Ольги и стоит ли устраивать вкат в рут Лены, какие подводные камни?
Пионер 01/05/22 Вск 22:33:09 1124019 387
>>1124016
На Осколки можно выйти только после сбора основных 6 гудэндов(т.е надо пройти хотя бы 1 раз 7дл-рут каждой героини).
На концовку Ольги в Алисоруте надо выходить Герком, не здороваться с физруком и купить алкоголь в райценте. В конце 6 дня будет очень очевидный выбор на концовку.
Пионер 01/05/22 Вск 23:11:37 1124021 388
Анон, схемы рутов из вк группы лост альфы актуальны для версия Sanati Tales: 2.0.0. Алиса-YG?
Пионер 01/05/22 Вск 23:23:23 1124022 389
>>1124021
Нет, старые руты Димка жутко похуевертил, выпилив дохуя сцен и выборов. А в Алисе-УГ вообще своя шизосистема с фейковыми выборами, перекатами и разгадыванием кодов
Пионер 01/05/22 Вск 23:35:34 1124023 390
>>1124022
А где найти схемы для той версии?
Пионер 01/05/22 Вск 23:40:20 1124024 391
>>1124023
А хуй знает. Пивопис вроде их как-то встраивал в игру, в опции поыткай. Но старые руты я на этой версии всё равно не сответую проходить, там ивенты склеены говенно.
Пионер 01/05/22 Вск 23:49:02 1124025 392
image.png 39Кб, 793x288
793x288
image.png 102Кб, 290x579
290x579
>>1124024
>Но старые руты я на этой версии всё равно не сответую проходить, там ивенты склеены говенно.
А на какой тогда? В группе санати ссылки только на 2 билда, а на es wiki 7дл авторская версия последний релиз указан 2.0.0 вот я его и скачал.
Пионер 01/05/22 Вск 23:50:51 1124026 393
>>1124025
на 0.4.1 если тебе нужна Димкина версия. Там хотя бы руты в первозданном виде.
Пионер 02/05/22 Пнд 00:02:08 1124031 394
Пионер 02/05/22 Пнд 07:15:55 1124043 395
>>1124019
А на рут Ольги можно выйти только через концовку Алисы?
Пионер 02/05/22 Пнд 10:20:54 1124049 396
>>1124043
Эпилог Ольги в руте Алисы и отдельный рут Ольги это две разные вещи. Ты в своём пости говорил про Алисорут, вот я и подумал что тебе нужно оно. На рут Ольги выходится через Одиночка рут. За герка можно также выйти на Ольгу необычным путём через 4ый день Лены-фз - тогда можно будет открыть эксклюзивную бэд-концовку Ольги для Герка.
Пионер 02/05/22 Пнд 22:18:24 1124103 397
image.jpg 274Кб, 1280x717
1280x717
Амбалы, вы сменили художницу? Это новая ЦГ для Сыча или что?
Пионер 03/05/22 Втр 01:46:58 1124110 398
image 8014Кб, 800x450
800x450
Странно, что в моде с таким количеством концовок нельзя запрограммировано в начале определиться и идти на нужную без выборов и судорожных сохранений с подглядыванием в карту. Вот прошел я честно от начала на одну концовку. Как выйти на другие соседние? Перелапачивать снова 7 дней, высчитывая очки? Ввёл в консоль читы на все концовки, глянул из меню достижений — всё скомканно, никаких эмоций без контекста событий до.

В связи с этим назовите несколько заслуживающих концовок, чтоб плакать как побитая шлюха, а не духоту с прогулкой по вечернему Питеру.
Пионер 03/05/22 Втр 02:29:53 1124111 399
>>1124110
>Странно, что в моде с таким количеством концовок нельзя запрограммировано в начале определиться и идти на нужную без выборов и судорожных сохранений с подглядыванием в карту.
Это нихуя не странно, поскольку в пиве даже путь на 1 концовку может сильно различаться для каждого игрока.
Например на рут Сыча есть восемь основных разных способов выхода, без учёта даже каких-то мелких вариаций. При такой системе, которую ты предлгаешь, какой из них брать за каноничный? Ну ты понял. Нелинейность это одна из фишек мода, даже "заглядывая в схему", у тебя есть определённый простор свободы действий.
Пионер 03/05/22 Втр 03:48:42 1124113 400
Сап ребят. Объясните, чё за хуйня с хорошей концовкой ОД и послесловием? В послесловии говорится, что семён-мажор и семён-попаданец умерли пытаясь слиться между собой и при этом же в хорошей концовке как минимум один из них живой что странно, потому что послесловие это же по сути то, что происходило дальше после концовки. Они просто логически никак сами с собой не состыковываются, это скорее выглядит как две разные концовки
Пионер 03/05/22 Втр 03:54:40 1124114 401
>>1124113
Ну или вот взять конец концовки и начало послесловия. В конце концовки они встретились в РФ и там даже была строчка "Полагаю, твой отъезд теперь немного отменяется?"
И начало послесловия как они куда-то едут в автобусе уже в СССР
сенечка 03/05/22 Втр 04:33:44 1124115 402
>>1124110
> Странно, что в моде с таким количеством концовок нельзя запрограммировано в начале определиться и идти на нужную без выборов и судорожных сохранений с подглядыванием в карту.
Смысл в том, что при стопяцотом проходении рута, у тебя открываются новые ивенты (события), которые для ГЛД могут быть разными, имхо характеры этих героев отличаются.
>Ввёл в консоль читы на все концовки, глянул из меню достижений — всё скомканно, никаких эмоций без контекста событий до.
прочитав все концовки через ачивлист, ты все равно не составишь себе полную картину всего происходящего, ибо бОльшая часть ответов и логических составляющих находится в самом руте (но не обязательно в одном), ивенты тоже играют значительную роль, то есть грубо говоря, чтобы понять концовку или пучок (инт-., реждект-., эксклюзивная-.) надо прочитать рут целиком (и даже не один, как говорилось выше, ибо они между собой так или иначе пересекаются).
> В связи с этим назовите несколько заслуживающих концовок, чтоб плакать как побитая шлюха, а не духоту с прогулкой по вечернему Питеру.
Моя мику/С новым счастьем (эпилог перед ними "Мёрзну без тебя"
Дедлайн
По ту сторону
Лето будет бесконечным
Пионер 03/05/22 Втр 08:47:12 1124129 403
>>1124113
Так-с, Так-с, Так-с, Так-с, Так-с
Сейчас будет проверка на ньюфага:
Ты знаешь что такое феодальши?
Пионер 03/05/22 Втр 09:41:00 1124138 404
>>1124113
>>1124114
Вот поэтому и надо читать руты и проходдить концовки нормально, с контекстом. Во-первых ты как-то странно прочитал посесловие, ведь там говорится что попаданец и мажор СЛИЛИСЬ и попаданец УШЁЛ. А если попаданец вобрал в себя мажора и съебал из этого мира, то что должно произойти с телом мажора - не догадываешься?
Далее про Ольгу. Простой вопрос если есть рф-Семён и ссср-Семён и это два разных человека из РАЗНЫХ МИРОВ, то какой вывод может напрашиваться по остальным персонажам мода
Правильный ответ: то что в разных мирах у нас разные Ольги, Слави, Алисы, Лены и.т.д. И Ольга, которую встретил в РФ Семён это не та Ольга, которую он романсил 7 дней. Это 2 РАЗНЫХ человека. Путешествует у нас только попаданец. Тяночка никуда не девается - она живёт в своём родном мире. Поэтому послесоовие посвящено тому, чтобы раскрыть историю с двух сторон. В концовке показана судьба героя - как он живёт в новом РФ мире с новой Ольгой. А в послесловии - судьба героини рута, ТОЙ САМОЙ Ольги, которая была с нами 7 дней.
Пионер 03/05/22 Втр 10:50:11 1124139 405
>>1124129
тянки которых семен-попаданец оставил в бед концовках
>>1124138
Понял, спасибо
Пионер 03/05/22 Втр 11:01:43 1124140 406
>>1124138
Слушай, а то что в хорошей концовке ОД у неё такая же фамилия, имяв отличие от концовок сливи и она помнит лагерь это как-то объясняется? Это же по сути тогда получается один человек, если у неё также сознание перенеслось хотя я знаю что не перенеслось, но я просто не знаю как ещё состыковать эти моменты
Пионер 03/05/22 Втр 11:18:28 1124142 407
>>1124140
Протечка каких-то воспоминаний в виде снов - это часто встречающееся явление в 7дл. Оно никак конкретно не объясняется, но имеет место быть. Как например Семён видит техносны в Славя-классик-руте.. С Ольгой могло происходить похожее. Фамилия/имя значение не имеют. У Мажора тоже имя-фамилия одинаковые с Семёном(за исключением Герка, который взял фамилию своего отчима)
Пионер 03/05/22 Втр 14:32:12 1124154 408
Народ, поясните пожалуйста по поводу концовки "всё будет хорошо".
Если это был перенос сознания в другой мир, то как он смог блять собаку перетащить в свой мир, притом что в концовке тульпа с Алисой так не прокатило
Пионер 03/05/22 Втр 14:54:19 1124159 409
>>1124154
Но плеер то с Алисой перетащился
Пионер 03/05/22 Втр 15:04:17 1124160 410
>>1124159
Ну тоесть оттуда можно перетащить всё что угодно кроме людей?
Пионер 03/05/22 Втр 15:10:30 1124161 411
>>1124160
Наверное
Но логика определённая прослеживается
Пионер 03/05/22 Втр 15:13:38 1124162 412
Пионер 03/05/22 Втр 15:16:35 1124163 413
>>1124160
Можно перетащить и людей(см. Тру-концовку Ульяны)
Пионер 03/05/22 Втр 17:32:41 1124181 414
image 70Кб, 481x604
481x604
>>1124129
>проверка на ньюфага
>ответ на этот вопрос лежит в шапке
Пионер 03/05/22 Втр 17:49:44 1124187 415
>>1124181
В шапке много чего лежит, один хуй не все её читают.
Тем более, что прямое упоминание слова "феодальши" из самого пива было выпилено.
Пионер 03/05/22 Втр 21:44:13 1124203 416
И снова здравствуйте, пивонеры. Бобер высрал Виолорут или это все было постирония? Амбалы доделали мод? Если нет, то что там по планам?
Пионер 03/05/22 Втр 21:56:11 1124205 417
В послесловии Алисы отсылка на Бойцовский клуб?
Пионер 03/05/22 Втр 22:02:48 1124206 418
>>1124205
Да.
>>1124203
Бобёр очень редко заявляется в тред но на вопросы по Виоле не отвечает. Забавно, что получилось так что амбалы запилили Алису-ДЖ раньше, чем он в итоге.
Амбалы доделывают мод. Планы:
1. Написать новые события в 5 день рута Одиночки, интегрировать их в димкин текст
2. Написать 6-7 дни и эпилоги в рут Одиночки(с нуля)
3. Написать ещё 1 рут, название которого не раскрывается ибо жуткий спойлер
Ну и по ходу дела фиксить оставшиеся пивные обсёры/лор под единый канон. Пофикшено уже очень много и так.
Пионер 03/05/22 Втр 22:23:26 1124210 419
>>1124206
Лучше б писали Виоларут.
Пионер 03/05/22 Втр 22:28:54 1124211 420
>>1124210
Виоларут от амбалов невозможен сюжетно по двум причинам.
1. Виола на момент событий амбалопива уже состоит в отношениях с другим мужчиной.
2. Виола, в отличие от Ольги, не эгоистка и не мразь и не стала бы крутить с попаданцем роман, т.к это может повлечь прямые последствия для её пациента.
Пионер 03/05/22 Втр 23:02:10 1124217 421
Пионер 03/05/22 Втр 23:05:06 1124218 422
Screenshot974.png 83Кб, 869x491
869x491
Это меня глючит или чё это за пиздец с таблицей
Какие нахуй 75 лп из какой жопы я их вам высру
Пионер 03/05/22 Втр 23:13:09 1124221 423
>>1124218
Чуть выше листни, где показывается как умножаются лп в леноруте
Пионер 03/05/22 Втр 23:14:29 1124222 424
>>1124221
Хорошо, а зачем они это сделали
Пионер 03/05/22 Втр 23:15:56 1124223 425
>>1124217
Он про сцену, где Алиса покупает кассету Pixies и после прослушивания вспоминает, что уже слышала одну из песен в фильме, на который она часто ходила в детдоме.
Пионер 03/05/22 Втр 23:17:15 1124224 426
>>1124223
А, лол, понял. Жаль Алиску в этом руте
Пионер 03/05/22 Втр 23:19:22 1124225 427
>>1124221
Ну кстати справа сверху в углу умножения лп чому-то не происходит
Пионер 03/05/22 Втр 23:22:34 1124226 428
>>1124225
Так ты в уме умножай. Оно ж в схеме не просто так показано
Пионер 03/05/22 Втр 23:24:25 1124227 429
>>1124226
Ну так а если я ленофаг, как я в голове то умножу? Почему злые амбалы не умножают за меня
Пионер 03/05/22 Втр 23:31:05 1124229 430
>>1124227
Умножать(тебе для понимания) кстати, надо только в том случае если ты идёшь по транзитной ветке через Одиночку. Если идёшь на ленорут по обычному пути, то просто нужно знать 20+ лп у тебя или меньше
Пионер 03/05/22 Втр 23:52:44 1124234 431
>>1124211
1. Можно отретконить. Не в первый раз.
2. Семен не ее пациент, вот Шурик - да. Да и как это скажется? Мажора все равно не спрашивают.
Пионер 04/05/22 Срд 00:01:48 1124236 432
>>1124234
>Можно отретконить. Не в первый раз.
Не обязательно. Можно даже сделать концовку что-то по типу Лены-фз где только дружба. С какой нибудь концовкой, где Семён в мире СССР поступил на врача и начал работать медбратом в совёнке
Пионер 04/05/22 Срд 00:02:32 1124237 433
>>1124236
>Можно даже сделать рут*
Пионер 04/05/22 Срд 00:02:36 1124238 434
>>1124234
>Да и как это скажется?
Прочитай новое послесловие Ольги.
Пионер 04/05/22 Срд 00:03:22 1124239 435
>>1124234
>>1124238
И да, Семён(Мажор) - пациент Виолы, как и Шурик, как и Алиса.
Пионер 04/05/22 Срд 06:08:40 1124269 436
>>1124236
Нахуй энти ваши ФЗ не нужны.
Бобер !!mh/4rtlNDQ 04/05/22 Срд 06:57:13 1124275 437
16251568977600.png 484Кб, 811x751
811x751
>>1124206
>>1124203
Немного инфы по Виоле из первых рук, раз уж остались неравнодушные.
Рут сейчас в глубокой заморозке, где-то с осени 21-го. Причины опущу, но они весьма существенны. Вернусь к работе к нему, когда будет время и силы, благо жизнь постепенно возвращается в нормальное русло.
>>1124211
Все эти моменты учтены. Скажу лишь, что ты прав и в ЛАГЕРЕ полноценный романс Виолы невозможен. Остальное - жуткий спойлер, ага.
Пионер 04/05/22 Срд 11:30:01 1124292 438
>>1124275
>что ты прав и в ЛАГЕРЕ полноценный романс Виолы невозможен. Остальное - жуткий спойлер, ага.
Тебе на 200 фонов вне лагеря не надо донатить как пивопису?
Удачи тебе разобраться со всеми жизненными трудностями, Бобёр.
Пионер 04/05/22 Срд 12:29:45 1124311 439
>>1124211
>2. Виола, в отличие от Ольги, не эгоистка и не мразь и не стала бы крутить с попаданцем роман, т.к это может повлечь прямые последствия для её пациента.
>>1124275
А я бы поспорил со вторым пунктом. Ситуация с Виолой и Ольгой не одинакова. "Плохой конец" для Мажора в случае с Ольгой обсуловлен ещё и тем, что Мажор сам влюблён в Ольгу и жертвовал собой из-за того, что ему хотелось осчастливить Ольгу, возможно даже искупить перед ней вину за события прошлого года.
К Виоле у Мажора нет романтических чувств, да и ничего драматичного между ними не происходило в прошлых сменах, так что имхо, Виола бы СМОГЛА романсить попаданца.
НО тут другая фишка получается. Виола единственная из героинь (ну кроме Катюшки, но у неё рута нет, а Ольга и Лена помешаны на Семёне), которая знает правду о ПСР, и с её точки зрения это отношения "без будущего". С другой стороны на таком фундаменте может получиться очень ангстовый рут. Измена, безндёжная любовь. Так что бобру есть о чём писать и в рамки амбалопива это может очень хорошо вписаться
Пионер 04/05/22 Срд 12:37:15 1124312 440
>>1124311
+Виола по характеру не эскапистка, в отличие от Ольги

"Только всё колотится и колотится под диафрагмой заполошный, неуместный вопль-молитва — пожалуйста, чуда! Чуда!"
show cs sad with dspr
cs "Не бывает чудес. {w}Я сама бы душу прозакладывала."
cs "Твоя дурочка измотала себя до неузнаваемости, плюс у неё индивидуальная непереносимость низкочастотных сигналов."
cs "Как у Ш… Ш… у Ш…"
"Она предпринимала над собой тщетные усилия, пытаясь выговорить имя того, кто стал её первым пациентом, первым человеком, в чью жизнь она сумела привнести свет."
cs "Он рассказал тебе, что с ним случилось, да? Нашу общую историю…"
"Она налила ещё."
cs "Как будто грязное окно протираешь — свету всё больше и больше места остаётся, в какой-то момент ему не мешает уже ничего."
cs "Исключая то, что ты всё-таки сидишь по другую сторону стекла. А мир — там."
th "Окна монитора."
dreamgirl "Монитор."
dreamgirl "Модем."
th "Мышь."
th "Месть…"
show cs normal with dspr
cs "У меня есть алпразолам, пионер. Небольшая таблетка — и ты будешь вспоминать этот день как что-то, тебе приснившееся и неопасное."
me "Что ж вы сами тогда…"
me "Не пьёте."
show cs angry with dspr
play sound sfx_table_hit
with vpunch
"Виола вскочила, изо всех сил грохнув костяшками об оргалит стола."
show cs cry with dissolve
cs "Потому что я дура и виновата. Я должна страдать."


Поэтому романс попаданец+Виола и попаданец+Ольга это две большие разницы. Имхо, Катюха первое не вывезла бы, ибо это сложнее, чем писать про проблемных подростков и зумерскую мораль. Не в обиду
Бобер !!mh/4rtlNDQ 04/05/22 Срд 14:30:04 1124346 441
16495012249660.png 76Кб, 320x320
320x320
>>1124292
Спасибо, золотце. Разберусь.
Пионер 04/05/22 Срд 16:27:01 1124391 442
А что с Катюхой(которая сценаристка), кста?
Пионер 04/05/22 Срд 16:34:17 1124394 443
>>1124391
Пост-ковидло/работа/проживание в области близ границы с Украиной
Пионер 04/05/22 Срд 16:40:21 1124395 444
>>1124394
Она разве не москвичка?
Пионер 04/05/22 Срд 16:42:10 1124396 445
>>1124395
Она жила в Москве когда училась в вузе.
Пионер 04/05/22 Срд 19:15:50 1124447 446
>>1124394
>проживание в области близ границы с Украиной
Надеюсь, я всё это время не читал шизу какой-нибудь кубаноид_ки?
Пионер 04/05/22 Срд 19:35:09 1124450 447
image.jpg 214Кб, 1280x720
1280x720
Пивопис в очередной раз пересобирает билд с пивом. Теперь в конь версии будет ИНВЕНТАРЬ
Пионер 04/05/22 Срд 19:41:36 1124451 448
image 170Кб, 1200x1191
1200x1191
>>1124450
Ммм, советский вайфай и связь на 5 палочек. Такую страну проебали.
Пионер 04/05/22 Срд 20:28:21 1124458 449
>>1124450
>паспорт
>CCCР
>двухглавый орёл
?)
Пионер 04/05/22 Срд 20:30:01 1124459 450
>>1124450
В нём будут трусы вожатой?
Пионер 04/05/22 Срд 20:31:17 1124460 451
>>1124459
Главное чтобы кубик-рубик был
Пионер 04/05/22 Срд 20:31:37 1124461 452
>>1124458
Так это РФ-Семёна паспорт
Пионер 04/05/22 Срд 20:36:30 1124462 453
>>1124461
Но его же ОД забрала и сожгла.
Пионер 04/05/22 Срд 20:39:06 1124463 454
>>1124462
Так это в сычруте. А на скрине Алисорут. Забыл чтоли про пивописовы квантовые ветвления?
Пионер 04/05/22 Срд 21:45:12 1124471 455
Народ, не подскажите а из какого рута Семён приходит по-моему в старый лагерь и там объяснялось про стёртых и ещё телефон позвонил где называлась фамилия физрука. Проходил этот рут самым первым и нихуя не понял
Пионер 04/05/22 Срд 21:48:22 1124472 456
Пионер 04/05/22 Срд 22:15:08 1124482 457
Что за музыка играет в меню истории и старой дороги?
Не бейте, лучше обоссыте, сайт из шапки лежит, а вк без реги не пускает в аудио.
Пионер 04/05/22 Срд 22:36:01 1124495 458
AIjQATJowVXW5Mt[...].jpg 299Кб, 960x1280
960x1280
Пионер 05/05/22 Чтв 01:15:16 1124527 459
image 98Кб, 1359x640
1359x640
Скачал мод, а как его установить? Я с техникой на "вы".
Пионер 05/05/22 Чтв 01:27:12 1124529 460
>>1124527
Так это димкина самостоятельная конверсия, она отдельно от БЛ запускается. Просто запускаешь .exe и играешь. Но для вката я бы советовал тебе стимовскую версию поставить
Пионер 05/05/22 Чтв 07:15:03 1124549 461
>>1124482
"Together We Will Be Forever (Guitar Cover by Chris Lawley)". В файлах мода трек называется "breath_again_7dl".
Пионер 05/05/22 Чтв 08:11:26 1124555 462
image 233Кб, 1220x912
1220x912
Пионер 05/05/22 Чтв 08:56:44 1124562 463
>>1124450
Нахуя? Он же всё равно не интерактивен и не повлияет на сюжет, не то исходное произведение.
Пионер 05/05/22 Чтв 08:57:35 1124563 464
>>1124225
Потому что схема устарела.
Пионер 05/05/22 Чтв 10:23:53 1124582 465
>>1124562
Ну надо же показать кошелохам, что ты чем-то занимаешься, а не пинаешь хуи
Вангую тут как с кейпадом Алисы-УГ - это механика для следующего рута и будет заюзана в нём, а в отсальном пиве будет нахуй не нужна.
Пионер 05/05/22 Чтв 17:15:02 1124616 466
>>1124211
1. Катя со своей зумерской моралью может написать, ее парень Пивопис куколд. И вообще её отношения упоминаются только в одном руте.
Пионер 05/05/22 Чтв 17:37:18 1124617 467
>>1124616
>И вообще её отношения упоминаются только в одном руте
Жуткий спойлер уже не в одном
Пионер 05/05/22 Чтв 18:47:54 1124619 468
>>1124616
>Катя со своей зумерской моралью может написать, ее парень Пивопис куколд.
Так это зумерский куколдизм, это ж молодые шутливые. А Виоле в пивке под 40 лет. Её как инфантильную ебанашку читай все главные героини пивка кроме Мики прописывать не получится.
Пионер 05/05/22 Чтв 19:40:29 1124622 469
Screenshot979.png 91Кб, 1078x106
1078x106
>>1124472
Блять а в каком руте то момент был где он именно взял папку в старом лагере и там даже фотография Ульяны была примерно 70х годов и объяснялось про стёртых и откуда они? Я прямо щас этот момент прошёл и там нема такого. Или там дальше этого рута он возвращается второй раз туда?
05/05/22 Чтв 19:54:59 1124623 470
Пионер 05/05/22 Чтв 20:04:07 1124624 471
>>1124622
5ый день Лены-фз(нужно иметь уже пройденный инт-гуд)
Пионер 05/05/22 Чтв 20:47:58 1124626 472
ogog16093618302[...].jpg 107Кб, 1200x628
1200x628
Пионер 06/05/22 Птн 17:49:00 1124748 473
Пивопис снова выкатил пивко, и теперь в нём можно даже распаковать рпуц-файлы.
Попостить ли мне кринжухи из Алисы-УГ, интересует кого?
Пионер 06/05/22 Птн 18:00:43 1124753 474
Пионер 06/05/22 Птн 18:22:39 1124768 475
>>1124753
me "Лена может идти куда хочет. Ей не пять лет."
show dv sad pioneer with diss
dv "Не пять."
"Согласно кивнула Двачевская."
dv "Ещё хуже — ей семнадцать. И она больна страшной болезнью."
me "Придуркулёзом в терминальной стадии."
show dv normal pioneer with diss
dv "Очень смешно."
"Алиса скорее булькнула горлом, чем действительно усмехнулась."
dv "Зависимость."
me "Наркотическая?"
dv "Почти. Любовная. От человека, который однажды…"
me "Какой нехороший человек. Я здесь при чём?"
show dv angry pioneer with diss
dv "Нечего здесь острить! От тебя,идиота, у неё зависимость, понял?"
me "Да я с ней даже не разговаривал толком ни разу."
dv "Ты — нет. А вот другой ты…"
me "Ну-ка, подробности."
show dv normal pioneer with diss
dv "Если пообещаешь никуда больше не уходить и вернуться на обход…"
me "Ладно."
$ fm.stop()
pause(2)
play music day_ending fadein 3
$ fm.o('ext_houses', 1, t=after2)
show dv normal pioneer at static with gstp
dv "И что ты теперь собираешься делать?"
me "Я? Почему я должен делать что-то с твоей подругой?"
"Спросил я, когда мы присели дать отдохнуть гудящим ногам."
"Дискотека плавно подошла к завершению, и Мику поставила Ласта — последний медленный танец в этой смене."
dv "Но она же всё это делает из-за тебя!"
me "Сама себе противоречишь."
me "Это никогда не был я. Я никогда не интересовался ни Леной, ни вашими дрязгами."
me "Всё, что меня интересовало — это ты."
show dv shy pioneer with diss
dv "Даже после всего, что ты мне наговорил?"
me "В особенности, после всего, что я наговорил."
me "Мне потребуется кое-что для того, чтобы доказать собственный интерес к тебе и только тебе."
dv "Постой, ты говоришь о…"
me "Именно."
"Кивнул я."
me "Конечно, в нормальном мире, в нормальных условиях, неделя знакомства — ничтожный срок."
me "Но ты сама понимаешь, что я не властен над временем."
me "А хочется… Хочется большего."
me "Хочется всего и сразу."
dv "Я-я…"
me "Ты против?"
"Алиса заколебалась."
"Конечно, она против."
"Я же не друг сердешный, не её собственный выбор, не то, к чему тянется сердце."
"Любовь — это разговор двух людей. Двух, не более того."
"Но эти люди должны выбрать друг друга."
"Тогда этот разговор будет действительно искренним."
"Юмор в том, что она не может отказаться."
"В конце концов, значок нужно отрабатывать."
vo "Ну и сволочь же ты."
th "Я знаю. Но чёрта с два откажусь от ложки мёда в этой бочке говна."
show dv sad pioneer with diss
dv "Л-ладно…"
"Она поднялась, протянула мне руку."
dv "Пошли со мной."
me "Куда?"
show dv angry pioneer with diss
dv "Хватит придуриваться!"
"Взорвалась вдруг девушка."
dv "Ты прекрасно знаешь, куда!"
$ fm.o('ext_square', 2)
"Последний вечер, последний танец, последний поцелуй, последняя сигарета."
"Есть что-то волшебное в этом слове."
"Как перед смертью не надышишься, так и здесь, каждое впечатление врезается в память вдесятеро сильнее от мысли, что повторения этому не видать."
"Не будет больше никогда ни такой тёплой ночи, ни тёплой ладошки, ни «пастуха»."
"И можно попробовать воспроизвести всё это — вместе и по отдельности."
"Да только всё не то."
"Всё не так."
"И девушка будет не та, и чувства совсем иные."
vo "А сейчас они будто есть."
$ fm.o('ext_hel', 2)
me "Зачем мы здесь."
show dv shy pioneer at static with gstp
dv "Ох, помолчи, пока я совсем не расклеилась."
"Она покопалась в карманах и выудила ключик."
me "Ого!"
"Восхитился я."
stop music fadeout 3
me "Да у вас всё схвачено, оказывается!"
"Она зарычала, но упрямо довернула ключ в замке, распахнула дверь."
play music sex_3 fadein 3
hide dv with diss
show dv shy pioneer at static with gstp
dv "В-вот."
"Она замерла в середине комнаты, неловко обхватив себя за плечи, смущённая до слёз, прикусившая губу."
dv "З-закрой дверь."
"Она так очаровательно смущалась, что я поневоле залюбовался ей."
play sound close_cabinet fadein 3
"Никогда она не была моей девушкой мечты."
"Не в моём вкусе — я предпочитаю хрупких брюнеток."
"Не в моём стиле — пионерка без опыта и навыков что в любви, что в постели — не то, чего я бы желал от жизни."
"Но была в ней притягательность, хрупкая прелесть юности."
"А уж то, что рельефно подчёркивали рубашка с юбкой, даже асексуалу не даст покоя."
dv "И ч-что д-делать…"
me "Раздевайся."
dv "П-поцелуй…"
me "Нацелуешься ещё."
"Я замер у дверей, всем видом показывая, что не собираюсь никуда уходить."
"Она расстегнула верхнюю пуговицу, потянула галстук."
me "Активнее. Ты же не хочешь, чтобы нас тут застукали?"
hide dv with diss
"Она мотнула головой, и волосы тяжёлой волной рассыпались по плечам."
"За первой пуговицей последовала вторая, третья…"
"И то, что я почувствовал ещё повязывая галстук, оказалось истиной."
"Под рубашкой не было ничего, кроме самой Алисы."
"Видимые полоски загара на тяжёлой груди, где должен быть купальник или хотя бы бельё, крупные, спелые соски, рельефный животик."
"На пол поползла юбка, и Алиса осталась в одних белоснежных трусиках."
me "Их тоже."
dv "А…"
"А как ты собираешься заниматься этим в трусах?"
dv "Ых…"
"Она замерла, напряжённо размышляя о чём-то."
me "Смелее, я тебя не съем."
dv "У м-меня есть…"
me "Это хорошо, что есть. Снимай."
Пионер 06/05/22 Птн 18:23:22 1124769 476
>>1124768
"Пала последнее препона, и девушка застыла в позе Венеры, прикрывая грудь и пах ладонями."
me "Убери руки. Я хочу посмотреть."
dv "М-мне стыдно…"
me "Да нечего тут стыдиться. Люди занимаются этим испокон веков."
me "Собственно, мы тут с тобой сейчас разговариваем потому, что однажды нашим родителям тоже было стыдно. Поначалу."
"Она покраснела ещё сильнее и отчаянно замотала головой."
dv "М-может, хотя бы с-свет…"
me "Ты что?"
"Удивился я."
me "Как я тебя разгляжу без света."
"Она отчаянно вздохнула и вытянула напряжённые руки по швам."
me "Вот, так-то лучше."
"Я сдержал улыбку, узрив медное облачко у самого лона моей подружки."
th "Рыжая во всех местах."
me "Замри."
$ inv.use('camera')
"Щёлкнул затвор, и ложка мёда стала чуточку побольше."
$ fm.o('int_hel',2)
me "Ложись."
dv "Вот прямо так?.."
me "Да."
"Она всё тем же солдатиком улеглась на кровать."
"Сдвинула коленки."
me "Нет-нет, милая. Зажиматься и стесняться уже поздно."
me "Ты должна быть раскрепощена, расслабиться, иначе тебе будет больно."
dv "Я-я н-не могу…"
me "Неужели я тебе совсем-совсем не нравлюсь?"
dv "…"
th "Ну, давай. Скажи, что нет."
dv "Нравишься."
th "Сама напросилась."
me "Теперь согни ножки в коленях и разведи их в стороны."

scene d6_dv_hentai at mm_abberation
"Она сделана как было велено, и я увидел наконец её потаённое местечно — аккуратное, симметричное, розовое."
$ inv.use('camera')
dv "Ой."
"Чуть более розовое, чем обычно."

scene d6_dv_hentai at mm_abberation with fade
"Я подошёл к кровати и провёл пальцем по губам."
"Ещё чуть глубже."
"Упруго, мягко… Сухо."
"Ещё чуть-чуть."
"Влажно."
"Она рефлекторно свела коленки и попыталась отодвинуться."
me "Ну, ну. Расслабься. Я не собираюсь делать тебе ничего плохого."
"Палец вернулся на место."
"Скользко."
"Нет, это не привычная влажность, это работа вполне себе специфических желёз."
"Чуть глубже."
"Палец тут же упёрся в препятствие."
me "Вах. А кто это у нас тут девочка?"
dv "П-перестань."
me "И не подумаю."
"Я сменил указательный палец на мизинец и повёл ниже, ещё ниже, пока в какой-то момент…"
dv "Ах!"
"Мизинец скользнул в неё на всю глубину, а Алиса, видимо, ожидавшая болезненных ощущений, изумлённо вскрикнула."
me "Неприятно?"
dv "Н-непривычно. Но разве не должно быть…"
me "Больно?"
me "Милая моя, но я же не варвар. Зачем рвать что-то…"
"Я задвигал пальцем внутри неё вращательными движениями, чувствуя, как с каждым движением сопротивление сходит на нет."
me "Если можно сделать всё по-цивилизованному."
"Она прикусила губу, а в мою ладонь закапала прозрачная, тянущаяся смазка."
th "Не хочет. Героиня. Жертва-то какая."
"Мизинец теперь легко входил и выходил в неё, имитируя настоящиие фрикции, и я сменил палец на безымянный."
dv "Ай, туго, подожди!"
me "Расслабься."
"Приказал я, продолжая вращательными движениями проникать всё глубже.."
dv "Но…"
me "Больно?"
dv "Н-нет…"
me "Вот и расслабься тогда."
"Вниз по бедру проложила путь прозрачная дорожка."
"Губы порозовели чуть ли не до красноты."
"И лишь после этого я обильно смазал большой палец левой руки её соками и, проведя вверх по смычке малых губ, нащупал…"
dv "Ох…"
me "Слишком сильно?"
"Я едва коснулся, но мало ли."
dv "Н-е-е-ет…"
"Выдохнула она."
me "Тогда я продолжаю."
"Пальцы пришли в движение."
"По мере того, как она переставала содрогаться от каждого касания, я менял пальцы — указательный, за ним средний…"
"Она уже задрала ноги чуть ли не к плечам и распахнулась вся, впитывая мою ласку, всё напряжённая, будто ждущая чего-то."
"Пульс легко ощущался даже там, где я ласкал её, дыхание давно стало рваным, прыгающим."
"Средний заскользил как по маслу, осталось всего ничего."
me "Как дела?"
"Спросил я, ускоряя движения."
dv "Я… Х-ха…"
me "Ещё быстрее…"
"Быстрее…"
"Говорят, оргазм начинается в голове."
"И если смотреть на то, каким отсутствующим взглядом раскрасневшаяся Дваче уставилась в потолок, оно здесь, уже на самом пороге."
"Я чуть согнул средний палец внутри неё и надавил на переднюю стенку — там, где больше всего нервных окончаний."
"И рыжая сломалась."
dv "А-а-а-а!"
"Заорала она, судорожно сдвигая ноги."
dv "Я больше не могу, я…."
"Она с такой силой сжала мой палец, чуть чуть не вышвырнула его наружу."
"Время."
"Последняя стадия."
"Она повалилась набок, свернулась калачиком, вся содрогаясь."
"Всхлипнула."
$ inv.use('camera')
"И минуты три лежала будто на мягких волнах."
$ fm.o('int_hel', 2)
"Приходила в себя."
"Наконец, открыла затуманенные глаза."
dv "Это он и был, да? Мой первый раз?"
me "Хм."
"Я скептически окинул взглядом одежду."
dv "Но как же тогда…"
me "А ты сейчас переведёшь дух, и мы продолжим."
dv "Продолжим?.."
"Вместо ответа я провёл большим пальцем вниз по лобку, дошёл до самого низа, нащупал углубление и медленно ввёл палец внутрь."
dv "Туго."
me "Да я чувствую. Ничего, ты, похоже, достаточно эластичная."
"Палец скрылся в ней по фалангу."
me "И назад…"
"Вперёд."
"До половины второй фаланги."
me "И назад…"
"В этот раз она лежала, прислушиваясь в творящемуся внутри, хмурила брови."
"Я не использовал запрещённых приёмов, давая ей немного остыть."
"Немного."
"Ножки расслабленно разошлись в стороны, когда пальцу перестало хватать длины, чтобы проникнуть ещё глубже."
"Я просто заходил внутри неё взад-вперёд, чувствуя, как девушка выходит на второй круг."
"Вперёд… Назад."
"Чуть ускоряясь, чуть загибая палец, чтобы подушечка захватывал и чувствительные места."
"Мышцы потихоньку расслабились, а единственная естественная преграда уже почти не мешала — так, задевала время от времени."
dv "Т-ты хочешь, чтобы я ещё раз…"
"Прерывисто дыша, спросила Алиса."
dv "П-просто ещё чуть-чуть…"
"Внутри неё пробежала короткая дрожь."
th "Пора."
"Шорты уползли вниз вместе с трусами."
"Палец двигался без остановки, и смазки, которая его покрывала, хватило для того, чтобы почти полностью покрыть голову."
th "Три… Два…"
"Палец с едва слышным хлюпаньем вышел, а его место занял член."
"Короткое движение вперёд."
dv "Т-ту…"
"Двачевская открыла затуманенные глаза и глупо хихикнула:"
dv "Ты уже здесь. Привет, незнакомец."
me "Да."

scene scenery with fade
"Внутри неё всё же что-то надорвалось, но, похоже, она этого не почувствовала."
"Лишь поймала ритм и сама задвигала бёдрами навстречу мне."
"Глубже, глубже, пока встретившиеся бёдра не издали характерный хлопок."
dv "О-ох… Глубоко…"
"Она чуть отодвинулась и снова резко двинулась навстречу."
"Ещё."
"Ещё…"
dv "А-а-ах! Кажется, я…"
"Она снова сдавила меня со всех сторон, обняла ногами за талию и притиснула к себе, задрожала часто-часто."
"Внутри неё будто костёр разгорелся — настолько жарко стало внутри."
"Чувствуя это, я сбился с ритма, с дыхания."
"В глазах потемнело, по затылку пронеслись мурашки, а я понял вдруг, что стою и сам пульсирую внутри Двачевской."
th "Надо бы вы…"
"Я не успел додумать — меня, похоже, докалили до нужной степени."
"Руки перестали держать, и я повалился на рыжую, заливая её внутренности семенем."
Пионер 06/05/22 Птн 18:31:59 1124773 477
>>1124769
Блять, что это за хуйня?
Фу блядь
Пионер 06/05/22 Птн 18:40:07 1124775 478
>>1124773
Прекрасный текст от пивописа
Вот ещё лор в ебало, как вы любите:

"Я вытянул руку с браслетом."
cs "Как носилось? Удобно? Не натирало?"
me "Украшение-то? Разве что первые пару часов. Потом привык."
cs "Это не украшение."
"Усмехнулась Виола, наклонившись к соседней кушетке, из-под которой достала громоздкий короб размером приблизительно с современный системный блок."
"Крякнув, подняла его на руки, отволокла к столу, поставила на самую широкую сторону."
me "Почему же?"
"Какой бы начинки ни натолкали в ограниченный объём чёрной пластиковой пародии на «Пип-бой», в первую очередь это всё же…"
me "Это опознавательный знак. Что-то вроде метки парии — держитесь от него подальше, он из другого мира."
cs "Очень смешно."
"Фыркнула Виола."
"Вонзила холёный маникюр в две параллельно расположенные щели, и торцевая крышка упала, оказавшись при ближайшем рассмотрении клавиатурой, а оставшаяся часть засветилась вдруг знакомым оком монитора."
cs "Какой же там был пароль…"
me "Конечно, внутри есть ещё что-то."
me "Меня немного сбила с толку способность местных находить меня в любом виде и при любом состоянии, но теперь я понимаю."
me "Там внутри GPS или ГЛОНАСС-маячок, по которому вы легко меня вычисляете."
cs "П-ф-ф-ф. Это всё ради твоей же собственной безопасности."
me "Я так и подумал."
cs "Ага."
"Она забарабанила по клавишам, и приветственный курсор командной строки сменился какой-то постепенно загружающейся сложной диаграммой."
me "Мне долго ещё руку держать?"
cs "Чуть-чуть. Нужно, чтобы кровь оттекла, тогда это будет не так болезненно."
"Диаграмма достроилась, Виола откинула очередную крышку и вытянула оттуда какой-то хитрый разъём на витом проводе."
cs "И…"
"Она сделала стремительный выпад в мою сторону этим разъёмом — я даже испугаться не успел."
"Успела подставить ладонь, и отсоединившийся почему-то с громким чавкающим звуком браслет упал ей в руки."
cs "Проверим."
"Она положила браслет рядом с компьютером и опять замолотила по клавишам."
cs "Седативные — в норме, снотворное — две трети, гормональное — треть, антидепрессанты… Ноль?"
cs "Пионер, с каких это пор ты начал депрессовать?"
me "Да был тут один неприятный инцидент."
"Я отвернулся."
cs "Позиционирование — штатно, фиксация — штатно, заряд — двадцать пять процентов."
cs "Похоже, придётся везти в город на обслуживание."
"Милый сердцу треск нажимаемых клавиш почему-то очень неприятно отдался в ушах, и я невольно поморщился."
cs "Неприятно, да?"
"Понимающе кивнула Виола."
"Боковая панель громко щёлкнула и обнажила нутро, больше напоминающее не то футляр для драгоценностей, не то ружейный чехол."
"Подушки, бархат, дорожки со статическими пылесборниками."
"Собственно, в центральное круглое углубление и отправился мой браслет."
"Щелчок — крышка закрылась."
cs "Титановый корпус, анти-импульсные катушки на случай, если наши заклятые друзья из-за океана решат побряцать оружием, как в шестьдесят восьмом."
cs "Почти полностью неуничтожимая штучка."
cs "У вас таких не делают?"
me "Разве что в промышленности."
me "Физикам уходит шлак с огромной переплатой и запланированным устареванием."
cs "Запланированным?"
me "Вещь делают специально непрочной."
"Слова приходилось тянуть из себя чуть ли не клещами."
show cs smile coat with diss
cs "А кто это у нас такой неразговорчивый стал?"
cs "Неприятно, да? Головка бо-бо?"
me "Не то слово."
cs "Ну, придётся потерпеть. Комплекс «ПСР-вектор», или, как ты его называешь, украшение — структура сложная."
cs "Но в первую очередь она работает для того, чтобы подобные тебе чувствовали себя хотя бы сносно."
cs "Мозг у вас нездоровый, кое-что не вырабатывает или вырабатывает неправильно, не в нужных пропорциях. Комплекс это дело корректирует."
me "Давно он такой существует?"
cs "Полтора года."
cs "Но мы отвлеклись."
cs "Сейчас куда важнее то, зачем ты пришёл."
"Виола спрятала чехол-компьютер обратно под вторую кушетку и подступила ко мне:"
Пионер 06/05/22 Птн 18:43:03 1124777 479
>>1124775
cs "Перво-наперво прошу выслушать краткую лекцию о том, что тебя ждёт."
cs "Времени у нас немного, но я хочу, чтобы ты принял взвешенное решение."
me "Ладно, рассказывайте, что там."
"Сейчас самое главное — просто перетерпеть и со всем соглашаться."
"Как говорится, раньше сядем…"
me "Надеюсь, это не займёт много времени."
cs "Не займёт."
"Виола откинулась на спинку стула, элегантно скрестила пальцы на симпатичной коленке."
cs "Для начала — небольшой экскурс в историю."
cs "Судя по тому, что я о тебе знаю, ты из мира с семиричным индексом, опережающим наш мир где-то на тридцать лет, то есть, мир-плюс."
cs "Судя по индексу настроения, ты из так называемого мира бродяг."
me "Бродяг?"
cs "Ага. По статистике, самое большое количество посетителей за всё время было как раз от вас."
cs "Полагаю, до нас дошла лишь небольшая часть. Миров-то много. Но мы отвлеклись."
cs "У вас тоже был советский союз, поэтому тебе так здесь нравится."
"Откуда у неё столько информации, я даже спрашивать не стал."
"И так понятно, спасибо «вектору»."
cs "Мы, как и вы, однажды взяв силу, стали громить духовные институты, ибо были материалистами и атеистами."
cs "Религия — опиум для народа, и всё такое."
cs "Правда, в нашем случае дополнительные трудности вызвали гости из других миров в телах сограждан. Тогда их называли одержимыми, считалось, что человек тронулся умом."
cs "Пытались лечить, разумеется."
cs "Пока в какой-то момент не поняли, какую неоценимую пользу может принести одержимый из мира-плюс."
cs "Одна тысяча девятьсот сорок шестой год. Указом верховного главнокомандующего был сформирован законопроект об институте специалистов по особым поручениям."
cs "В сорок седьмом году первый специалист сел на мотоцикл и отправился колесить по дорогам страны в поисках —"
"Её палец указал мне прямо меж бровей — аж во лбу засвербело."
cs "Таких, как ты!"
cs "Конечно, вы вряд ли могли бы принести много пользы — как правило, в бродяги уходят люди с плавающей жизненной позицией, не состоявшиеся ни как семьянины, ни как эксперты в какой-либо области."
cs "Но помимо бродяг, к нам приходили гости и из других миров — в том числе, тех, куда вы попадали тоже."
cs "Этот плюс был уже ближе к ста годам, и из того ПСР удалось получить ряд ценных парадигм обращения с гостями из сопряжённых реальностей."
cs "В частности, пришлось пересмотреть наше отношение к нематериальному миру — в конце концов, вы-то сами по себе нематериальны, просто занимаете тело вашей квантовой копии."
cs "В шестидесятых произошёл первый прорыв — нам удалось увязать пришельцев и людей, в которых они заселяются. Особое свойство психики, небольшие изменения в мозгу."
cs "В шестьдесят пятом нас навестил гость из того же ста плюс, и мы закрыли белые пятна."
cs "Создание межмировой службы безопасности, разработка стабилизаторов для потенциально одержимых — и вы стали приходить не как бог на душу положит, а строго два раза в год, ровно на сто семьдесят часов, и ни минутой больше."
cs "Проблемой оставалась лишь неизбежная деградация одержимых — каждый ваш залёт в гости необратимо перестраивает психофизиологию одержимого, а никакой организм не сможет терпеть это долго."
cs "Но в восемьдесят седьмом в тело стабилизированного одержимого прибыл гость из сто пятьдесят плюс."
cs "МСБ забрало тело юноши на всю неделю, что он был здесь, и выпотрошило сознание от и до, добывая бесценные знания."
cs "Так мы узнали про синхронизацию с эвристическими модулями, оцифровку сознания и, наконец…"
me "Психофиксации."
cs "Верно."
cs "Сам гость называл ПФ-процедуру варварской, просил обратить внимание, что к ней прибегают лишь в самом крайнем случае, когда все прочие варианты исчерпаны, и речь заходит о жизни и смерти."
me "Почему варварской?"
cs "Потому что для них считается в порядке вещей скопировать человека на компьютер или превратить его в синтетический разум на СЭМ."
me "А у вас таких технологий нет."
cs "Ну, эвристические счислители у нас есть…"
me "Очевидно, не того уровня. Или нет возможностей превратить человека в такой счислитель."
cs "Очевидно."
"Развела руками медсестра."
cs "Мы отстаём от них по технологиям на сто пятьдесят лет."
me "Ладно. Что же это за варварская операция такая?"
cs "Если не вдаваться в детали, то мы проводим точечную операцию во время одержимости ПСР, в результате которой мозг утрачивает способность к… одержимости."
me "Проще говоря, вы запираете меня внутри мозга местного Семёна, так? И ключ от двери выбрасываете."
cs "Примерно так."
me "Но постойте-ка. Если всё так просто, к чему все эти вступления?"
"Мысли ворочались лениво, тяжело, словно жернова мельницы."
"И ещё эта постоянная тупая боль…"
"Я к такому не привык. Даже перешагнув двадцать пять, я привык к тому, что мой разум быстр, точен, деятелен."
"Приходилось буквально заставлять себя думать."
th "Операция. Виола много говорила про мозг, чуть-чуть прошлась по нематериальному."
th "Следовательно, операция будет сразу в двух плоскостях. Уж не знаю, чем они собираются препарировать душу, но я не наблюдаю вокруг ни пил, ни молотков."
th "Следовательно, операция на мозге неинвазивная. Химия или электричество."
th "Меня отсекают от моего мира, значит, тело у меня дома, если и живо, всё же умрёт. Но это нормально. А что с местным Семёном?"
th "Внутренний голос, ау?"
vo "Местный Семён сейчас в неком подобии спячки в дальнем уголке мозга."
th "Есть шанс, что Виола знает, в каком, и отсечёт его?"
vo "Не знаю."
"Признался внутренний голос."
vo "Я многие жизни видел, но через психофиксацию проходить как-то не приходилось."
th "И что с тобой? Ты тоже исчезнешь, если меня отсекут от других миров?"
vo "…"
th "Тоже не знаешь?"
vo "Скорее всего, я исчезну тоже."
th "Так, давай не будем кокетничать. Мы потеряем способность общаться, или тебя уничтожит?"
vo "Кабы знать…"
me "Поня-ятно."
"Протянул я."
me "То есть, по сути своей вы предлагаете мне вышвырнуть из дома хозяина и занять его место. А так как идти ему некуда…"
cs "Это убийство."
"Согласно кивнула Виола."
cs "Ты физически погибнешь в мире бродяг, и местный Семён тоже перестанет существовать."
cs "Так что умышленное двойное убийство."
th "Тройное, на самом деле."
me "Хорошо, это всё пассив и негатив. А что есть в активе?"
cs "Из хороших вещей — ты сбережёшь это тело от превращения в овоща."
me "Раз."
cs "Ты сможешь остаться в этом мире, так как тебе явно не хочется домой."
me "Убедительно."
"Я загнул второй палец."
cs "Ну и, наконец, у вас с этой рыжей может получиться что-нибудь солиднее летнего романчика. Я же знаю, тебе хочется."
"Зараза, бьёт по больному."
me "Три."
"Если бы не болтливость, вышло бы три против двух, и тут и думать было бы не о чем."
"Но паритет…"
"Как за пару минут решиться на уничтожение кого-то ради собственного блага?"
vo "А как ты уничтожил присного своей Ксаны? Разве не себе во благо?"
th "Это просто месть."
"Возразил я."
th "Я с этого ровным счётом ничего не получил. А в итоге меня ещё и убили."
cs "Ты останешься здесь как Семён Персунов, будешь жить под его личиной некоторое время."
cs "Процедура секретная, твои близкие получат возможность узнать всё — под подписку о неразглашении."
cs "Но всё равно некоторое время придётся притворяться."
me "И что дальше?"
cs "Дальше?"
"Виола пожала плечами."
cs "Живи. Выбирай свой путь."
cs "Если вспомнишь какие-то полезные технологии или хотя бы концепты — МСБ неплохо за них заплатит."
cs "Но в остальном ты превратишься в обывателя мира-0, и сам будешь определять собственную судьбу."
me "Ну, тогда начнём."
Пионер 06/05/22 Птн 18:44:02 1124778 480
>>1124777
cs "Ты прав. Нет смысла затягивать."
cs "Полчаса на операцию, потом тебе нужно будет немного полежать и прийти в себя."
cs "Как раз по графику."
label dv_spec_init_4:
$ fm.o('int_meds', 2)
"Медсестра отошла к шкафу с препаратами, что-то там поискала."
"Хмыкнув, похлопала по карманам, достала ключ и отперла тяжёлый ящичек в самом углу — должно быть, там хранились рецептурные лекарства или те, которые нуждались в самой строгой дозировке."
"Со своего места я мог видеть сквозь прозрачную дверцу, как она достала две голубые, одну розовую и одну зелёную пилюли."
"Подумала, добавила к ним одну оранжевую."
"И — удивила, достав из того же ящичка нечто, в чём я с трудом опознал допотопные ступку с пестиком."
show cs normal coat at static with diss
cs "К сожалению, не существует комплексного препарата, который можно было бы просто тебе дать."
cs "Даже в «Векторе» микстуры смешиваются из простых составляющих уже внутри — разумеется, согласно программе рецептуры."
cs "Но мы сделаем некое подобие."
"Между делом, она закинула голубые таблетки в ступку, растёрла их до состояния пыли, бросила сверху оражневую, капнула чем-то с ощутимым даже здесь запахом ментола."
cs "Где ж моя гаванская лаборатория."
"Повздыхала."
cs "Нагреть и очистить не могу, так возможны некоторые побочные эффекты вроде сонливости, тошноты, насморка и смерти."
me "Смерти?!"
show cs smile coat with diss
cs "Врачебный юмор."
me "Так что это и зачем?"
"Спросил я, когда улетела последняя пилюля — розовая."
cs "Видишь ли, по мозгу нет путеводителей. И стрелки внутри не расставлены."
cs "Очень многое приходится делать наобум, методом научного тыка."
cs "Но кое-что мы точно знаем."
cs "Неокортекс, привязанный к ощущениям тела — это и есть ты. Твоё эго."
cs "Есть ещё ид, но он обитает в более примитивных областях, и нас он не интересует."
me "Я, знаете ли, тоже Фройда читал."
"Съязвил я."
cs "Фрейда."
me "Угу. Так каким образом психоанализ старого извращенца коррелирует с нашей процедурой?"
cs "Мы ищем побочные эго."
cs "Здесь сверхмощное седативное плюс кое-какие соли и иже с ними."
cs "Выпей."
"Она вытряхнула получившееся нечто в мензурку и, захлопнув дверцу шкафа, протянула мензурку мне."
"Малоаппетитное содержимое, надо признать."
"Хотя и пахнет хорошо. Как изгнанная с рынка жвачка «стиморол»."
me "Выпить?"
"Я с сомнением уставился на месиво в мензурке."
cs "Препарат погрузит тебя в некое подобие сна на пару минут, то есть, почти целиком подавит высшую нервную деятельность."
cs "Но уснёшь только ты, так как на тебя идёт обратная связь с телом."
cs "Все… попутчики останутся активными, их препарат достать не сможет."
me "И вы просто прибьёте зоны с активностью?"
cs "Точно. Сейчас дам тебе запить."
"Виола повернулась к столику на колёсах с прозрачным графином, накапала в ещё одну мензурку воды…"

$ choose(('neu', 'rej'), 'dv {} casual')

if var == 'neu':
"Воспользовавшись секундной форой, я просто вытряхнул содержимое мензурки в окно."
"Честно сказать, не знаю, какими соображениями я руководствовался."
"Может быть, не доверял до конца этой секс-бомбе, притворяющейся врачом."
"Или хотел до конца видеть и контролировать процесс."
"Или вообще испугался чего-то… Чего?"
"Чёртова интуиция! Мне же теперь сидеть и разбирать целую кучу пропущенных подсознанием логических звеньев."
cs "Начнём, пожалуй."
"Виола эффектно наклонилась, позволяя мне заглянуть в её декольте, достала из-под моей кушетки ещё один чемодан."
"Но этот определённо имел отношение к медицине — слишком специфическая форма."
"Да и змея, обвившая чашу, намекала на нечто совершенно определённое."
cs "Расслабься и думай о хорошем."
"Она вытянула из чемоданчика вилку на двести двадцать вольт и подключила ту к розетке под столом."
"Чемоданчик едва ощутимо загудел, как могли бы разные трансформаторы-выпрямители."
"И то хлеб. Значит, меня не будут бить током из розетки."
"Это говорят, смертельно."
vo "Само напряжение не смертельно, убивает сила тока…"
th "Не знаешь, почему я испугался?"
vo "Знаю…"
th "И?"
vo "Ты решил, что раз я тоже чувствую твоими органами, то нас каким-то образом соединит в одно."
th "Есть такая вероятность?"
vo "Балда! Мне вообще твои мозговые ресурсы не нужны. Я работаю как надстройка над психикой."
th "То есть, продолжение меня?"
cs "Хорошо. Закрой глаза."
show blink
"Мне смазали виски чем-то прохладным и липким, чем-то небольно укололи в шею."
cs "Вытяни руки по швам и ничего не бойся."
cs "Дыши."
cs "Слушай мой голос."
"Послышался характерный запах чирканья спички о черкаш, пахнуло серной кислотой, но запах тут же сменился какой-то синтетикой."
"В тишину летнего дня вплёлся странный звук, который я никак не ожидал здесь услышать!"
"Нечто, крайне похожее на звук соединяющегося по телефону модема."
cs "Ни в коем случае не открывай глаза."
"Предупреждение пришло вовремя, так как что-то посветило мне в лицо мертвенным светом с такой силой, что я чуть было не поднял веки."
"Запахло кварцем, что-то загудело."
cs "Лейд-секвенция завершена, клетка стабильна."
cs "Начинаю процесс через три… Два…"
"Меня скрутило от боли, через мозг пропустили не двести двадцать, а всю тысячу вольт!"
"Угасающее сознание уловило запах палёного."
"И исчезло вовсе."
Пионер 06/05/22 Птн 18:48:15 1124780 481
>>1124775
>Прекрасный текст от пивописа
И этот человек говорил что не любит двачеров?
Да он бля больше двачер чем все аноны на /b/ в концентрате
Пионер 06/05/22 Птн 18:54:53 1124784 482
Хуясе фистоподсоса на полтреда разворотило. В честь чего бомбаж интересно?
Пионер 06/05/22 Птн 19:23:27 1124791 483
Пивопис понял что без лесбух в моде он проебёт конкуренцию с амбалами подчистую и сделал Катюшку бисексуалкой:

"Ольга усмехнулась, отставила чашку и потянулась."
"Спортивная форма, надетая после платья, совершенно не скрадывала фигуру."
"Краем глаза я уловил нечто странное, перевёл взгляд."
"Катюшка, в отличие от меня, глазела не исподволь, по-мужски, а неприкрыто таращилась на гуляющие верхние девяносто."
"Она подмигнула мне, прижала палец к губам."
mt "Ладно. По сути, ты просто под руку попался."
mt "А там в этом году нам стукнуло пятнадцать, и уже можно подавать заявку на звание образцового места культуры и отдыха."
me "Но разве это делается по ходу смены?"
"Не понял я."
me "Они же просто приедут на нас поглазеть, как они что поймут?"
show ka smile sport with diss
ka "Неисповедимы пути комиссий. А ты, золотой мальчик, сюда в последний раз приехал, да?"
"Я пожал плечами."
"Меня до сих пор не отпускала мысль, что все вокруг в курсе моей крохотной тайны."
"Если верить словам Ольги на танцполе — она точно."
"Насчёт Кати же уверенности зеро."
mt "Последний. Обратно теперь разве что помощнком или вожатым."
ka "Ни в коем случае не соглашайся!"
"Запаниковала Катя."
ka "Это нас распределили, вопросов не задавали. А ты можешь поехать в ЛТО: девочки из техникума — клубника — М-м-м! Пальчики оближешь!"
"Я не совсем понял, что конкретно вожатая подразумевала под клубникой — настоящую ягоду или малинник, собравшийся в лагере труда и отдыха."
"Одно понятно точно: Катерина Батьковна уважает женскую красоту ничуть не меньше моего."
"Я ещё раз покосился на неё."
th "Может, она из этих?
Пионер 06/05/22 Птн 23:01:18 1124806 484
>>1124769
> "Губы порозовели чуть ли не до красноты."
Узнаю слог мастера
Пионер 07/05/22 Суб 00:15:24 1124811 485
dvcl.jpg 24Кб, 432x125
432x125
choice1.jpg 80Кб, 880x591
880x591
choice2.jpg 72Кб, 789x616
789x616
Пик1 - Возможен пиздинг Катенькиного сюжета в будущем.
Пик 2 и 3 - Пивопис окончательно пизданулся , сделав все выборы в таком оформлении(нет, текст не переписан так чтобы данная визуализация имела смысл, работа над гейм-дизайном даже не нулевая - она отрицательная). Третий пик это например "к кому сесть в столовке". А второй это из ивента завтрака с Алисой в 3 дне, где мы можем согласиться помочь ей или не согласиться. А вы бы догадались без этих пояснений?
Ну и наконец инвентарь. В инвентаре можно курить в любой момент и если ты сделаешь это перед персонажами, то тебя катапультирует(есть исключения типа Алисы и Лены). Это выглядит максимально ебануто, особенно в драматичных сценах. Опять же, геймдизайн с парнаса.
Пионер 07/05/22 Суб 00:32:36 1124812 486
Screenshot982.png 1629Кб, 1096x682
1096x682
Дай угадаю, реальность просто параллельная, поэтому и даты различаются по сравнению с реальным миром, верно?
Если чё сао вышел только через 2 года
Пионер 07/05/22 Суб 00:37:37 1124813 487
>>1124812
В моде фон автобусной остановки используется в разных временных периодах(как минимум это 2018, 2007ой и 2000ый), просто нет смысла для каждого рисовать отдельную вариацию. Это как с квартирой Кирилла. То, что у них с Семёном юзается одинаковый фон не значит что они живут в одной и той же квартире
Пионер 07/05/22 Суб 00:56:05 1124816 488
>>1124811
>доступен только Локи
Пошёл нахуй просто.
Пионер 07/05/22 Суб 00:56:12 1124817 489
>>1124813
>В моде фон автобусной остановки используется в разных временных периодах
разве фон 2007 года применялся где-либо ещё кроме Лены, где как раз и говорится про 2007 в диалогах? По-моему это просто ляп художника
Пионер 07/05/22 Суб 01:00:26 1124818 490
>>1124817
Этот фон не рисовался специально для мода и был сделан просто в летосфере ещё кучу лет назад. Я про зимнюю версию остановки из БЛ, на ней например изображена Сырно из Тохо, которая появилась только в 2002 году, но в моде она используется и для более ранних событий
Пионер 07/05/22 Суб 01:03:52 1124819 491
>>1124816
Так это пивописовы лекала ещё с 2019(?) или 2020, не помню точно, то мол Алисаньку только Локи может романсить
Пионер 07/05/22 Суб 03:28:26 1124820 492
>>1124811
> В инвентаре можно курить в любой момент и если ты сделаешь это перед персонажами, то тебя катапультирует
Сливя в ярости метнет в злостного курильщика мешок с пиратом?
Пионер 07/05/22 Суб 04:33:35 1124822 493
Осилил почти весь контент LA и понял что объективно амбальские руиы мне заходят гораздо лучше пивописовских. Это конечно все субъективно, но мне гораздо приятнее читать алису дж и лену фз чем их 7дл версии. Все как то легче и насыщенее, как в плане текста, так и в плане сценария. Даже жалко как то что от амбалов всего 4 рута выйдет получается.
мимозумер
Пионер 07/05/22 Суб 05:39:19 1124823 494
>>1123776
ради ведьмочки решил проходить 7дл в своё время.
>рембо с якудзами в лесах Тверской области
пиздец. я всего лишь хотел увидеть завораживающие древнерусские корни Слави с сильными духовными языческими обрядами и какой-нибудь внутренней борьбой...
Пионер 07/05/22 Суб 09:47:36 1124841 495
>>1124819
Охуительные истории, особенно учитывая что у него в итоге Локи ноет, обсирается и истерит с ней 24/7, такой-то прожжёный жизнью ценик-мизантрап.
Пионер 07/05/22 Суб 10:12:35 1124843 496
>>1124820
Нет, попаданца отводят на разбирательство к директору. Вероятно после этого Семён не выдерживает морального давления и пультируется обратно в труп.
Пионер 07/05/22 Суб 10:16:39 1124844 497
>>1124822
>Даже жалко как то что от амбалов всего 4 рута выйдет получается.
Катя на одном из пивостримов мельком упоминала, что у неё есть готовый текст для визуальной новеллы, так что может после релиза пива амбалы не распадутся, хотя хуй знает.
Пионер 07/05/22 Суб 11:09:04 1124849 498
>>1121588 (OP)
Анончики, читал только лост альфу, в общих чертах знаю какова пивописная Ведьма и YG.

У Пивописа еще присутствует Лена-рут, с такой же аббревиатурой как у амбалов, ФЗ. Все его описание - "Это не френдзона, расшифровка другая."

Можете вкратце рассказать о чем рут, и стоит ли браться?
Пионер 07/05/22 Суб 11:22:37 1124851 499
>>1124849
>Можете вкратце рассказать о чем рут, и стоит ли браться?
Пивопис выдумал новое психическое заболевание - триполярное расстройство. Заключается оно в том, что берутся состояния человека в биполярке(депрессия-маниакал-интермиссия) и чередуются не так, как это происходит ИРЛ(от 2ух недель и более), а буквально по паре раз в день. Также антидепрессанты и нормотимики почему-то не работают(потому что должны эти состояния убирать), хотя по тексту пивопис пытается сделать вид, что всё рабоатет как надо.
В руте у нас есть Леночка с триполяркой и суицидальник Дрищ. Их ставят приглядывать друг за другом. Нет, пивопис не объясняет почему двух шизов с суицидальными наклонностями и официальным диагнозом держат в детском лагере.
Ну и весь рут они за друг другом приглядывают. Весь рут это романсинг 3х леночкиных шизоличностей. Концовки достаточно разные - ранжируются от достаточно добротных("Дыши сам") и штатных бэдов в стиле старого пива до нелепой хуйни(лечение психического расстройства прыжком на тарзанке) и ебейших лопат с рекламой димоновелл(трушка и ещё пара других).
Я бы сказал, что рут в целом хуже, чем Алиса-УГ, но концовки лучше. Даже лопатные.
Пионер 07/05/22 Суб 12:27:13 1124856 500
>>1124851
Спасибо, анон.

Как-нибудь почитаю.
Пионер 07/05/22 Суб 14:12:48 1124888 501
>>1124823
Эх, вспоминаю фанфик Идеальное оружие.
Вот бы кто-нибудь отдельный хоть мод запилил с Славей-ведьмой.
Пионер 07/05/22 Суб 14:37:32 1124893 502
>>1124888
Фу, зумерская куколдоконцовка!
Пионер 07/05/22 Суб 14:41:33 1124894 503
Пионер 07/05/22 Суб 14:43:39 1124895 504
>>1124894
Локи окуколдил ёбыря Ксаны, и тот воспитывал его ребёнка всё то время, что Локи строил планы мести.
Пионер 07/05/22 Суб 20:47:15 1124953 505
ts.jpeg 184Кб, 896x616
896x616
>>1124769
SOOOOQAAAA!!!
Это Локи со своим опытом игры на трубе играет как Моцарт на двух отверстиях?
Пионер 08/05/22 Вск 00:01:36 1124992 506
>>1124953
Как Мику на флейтах кожаных тоже
Пионер 08/05/22 Вск 00:02:40 1124993 507
Почему сцена со Славей в медпункте убрана из Сл-классика?
Пионер 08/05/22 Вск 00:09:27 1124995 508
Напомните почему инфодамп Саныча вообще убрали, а не переписали под нынешний положняк?
Пионер 08/05/22 Вск 00:10:08 1124996 509
Мокряк возвращался в тред после своего ухода?
Пионер 08/05/22 Вск 00:47:17 1125004 510
>>1124993
>>1124995
Какую версию пива ты читаешь? У амбалов сцена в медпункте наоборот расширена, а инфодамп пофикшен под актуальный лор.
>>1124996
Какого из уходов. Моряка в треде нет с 2019 года, он в принципе пиво не читает больше
Пионер 08/05/22 Вск 01:02:21 1125006 511
Пионер 08/05/22 Вск 02:06:56 1125011 512
Настройки X
Ответить в тред X
15000
Добавить файл/ctrl-v
Стикеры X
Избранное / Топ тредов