Главная Юзердоски Каталог Трекер NSFW Настройки

Текстовые авторские рпг

Ответить в тред Ответить в тред
Check this out!
<<
Назад | Вниз | Каталог | Обновить | Автообновление | 617 145 236
Захвати Галактику Онлайн Космоопер !!O/MYHRQLQY 17/07/20 Птн 15:53:50 680682 1
7146-square-1536.jpg 642Кб, 1536x1536
1536x1536
15858408653591.png 2155Кб, 6144x6840
6144x6840
tech.jpg 336Кб, 1293x743
1293x743
starship.jpg 109Кб, 913x913
913x913
Захвати Галактику Онлайн (ЗГО)

Имеется спизженная в одном из соседних тредов карта звездного неба, разделенная на шестиугольники (гексы). Каждый гекс имеет свой индивидуальный номер. Каждый игрок на старте имеет “домашнюю” звездную систему (определяется случайно, броском 2d85), корабль с колонистами (далее - ковчег) и 10 000 ВВП (основная игровая валюта).
Что можно делать в игре сразу:
+строить военные корабли и расширять ими свою территорию
+строить ковчеги и колонизировать ими звездные системы
+строить инфраструктуру флота (базы и верфи)
+апгрейдить метрополию и колонии с целью выжать из них побольше ВВП
+вести научные исследования
+сочинять длинные и цветистые пасты с описанием происходящего и получать дополнительные плюшки за отыгрыш
Что можно будет делать в игре потом (когда играчки установят контакт друг с другом, а я допилю правила):
-заниматься дипломатией
-организовывать шпионаж и диверсии
-воевать

Правила: https://docs.google.com/document/d/1udQlDSTFNt20471KNqtWszzR44kmBehCg-vdv1uVUD4/edit?usp=sharing
Космоопер !!O/MYHRQLQY # OP 17/07/20 Птн 15:56:13 680683 2
Как вкатиться

Берешь любую расу или фракцию из любимой тобой НФ, или придумываешь собственную. Стартовый уровень развития у всех игроков одинаков: одна достаточно обжитая система, недавно открытая тирьямпампация, космического флота пока нет, но нужда в нем уже назрела.

Выбираешь себе цвет, который будет видно на этой карте (в формате hex #000000 или RGB)

Роллишь 2d85 - на стартовые координаты, 2d6 - на стартовый размер доков, 2d8 - на национальные особенности.

Дальше уже можно отправляться колонизировать ближайшие звезды. Ковчеги могут передвигаться только по гексам, уже исследованным военными кораблями. Исключение - самый первый, стартовый ковчег: предполагается, что экспедиция готовилась много лет, маршрут был тщательно изучен и признан безопасным.
Аноним 17/07/20 Птн 16:59:27 680685 3
Пыль пизже.
Аноним 17/07/20 Птн 17:54:41 680687 4
>>680685
Пыль сдохла и протухла.
Аноним 17/07/20 Птн 18:04:10 680688 5
Что такое головной корабль серии?
Деньги цивилизация получает только за счет развития колоний? Сколько на каждом уровне?
Можешь расшифровать краткие обозначения в описании корабля, что к чему относится? Это сильно облегчит игру.
И если нарисуешь базовые картинки для всех типов кораблей, чтобы аноны сразу их красили - тоже получишь плюс в карму.
В целом выглядит как настольный эндлесс спэйс.
Думаю вкатится
Аноним !!O/MYHRQLQY # OP 17/07/20 Птн 18:19:42 680691 6
>>680688
>Что такое головной корабль серии?
Ты разработал новый дизайн корабля, забашлял денег и построил посудину. Как первый корабль по этому проекту, она считается головным, поэтому стоит на 20% дороже, чем должна бы. (Затраты на разработку и все такое.) Если ты дальше строишь по этому проекту еще несколько посудин, они уже идут по обычной цене.
>Можешь расшифровать краткие обозначения в описании корабля, что к чему относится?
Не понял вопроса. В каком именно описании? В каком разделе рулбука хотя бы?
>И если нарисуешь базовые картинки для всех типов кораблей, чтобы аноны сразу их красили - тоже получишь плюс в карму.
Слишком много переменных: доступный игроку размер доков, его потребность сэкономить или, наоборот, построить максимально мощный бревноут. Рисуйте сами, как угодно схематично, я оформлю. Позже выложу шаблон для карточки корабля для анонов, умеющих в графдизайн.
Космоопер !!O/MYHRQLQY # OP 17/07/20 Птн 18:26:24 680692 7
>>680688
>Деньги цивилизация получает только за счет развития колоний? Сколько на каждом уровне?
Рулбук, глава "Апгрейды". Там такая длинная табличка в три строчки.
Первая строчка - текущий уровень колонии.
Вторая - доход, который колония приносит за ход.
Третья - сумма, которую нужно потратить на апгрейд колонии до следующего уровня.
Аноним 17/07/20 Птн 18:44:25 680693 8
Что по Лавкрафтовским Ктулухам? Могу ли за них отыграть?
Аноним 17/07/20 Птн 19:01:54 680696 9
15949904312643.jpg 90Кб, 913x913
913x913
>>680691
Как в этой картинке из ОП-поста: ИГ, ФП, ЯФ и пр.
Аноним 17/07/20 Птн 19:10:59 680697 10
Аноним 17/07/20 Птн 19:34:45 680701 11
>>680697
Я хотел блядь приключения среди звезд, а не клон пыли. Если бы я хотел играть в сайфай стратегию, то пошёл бы в пыль.
Космоопер !!O/MYHRQLQY 17/07/20 Птн 19:35:27 680702 12
>>680696
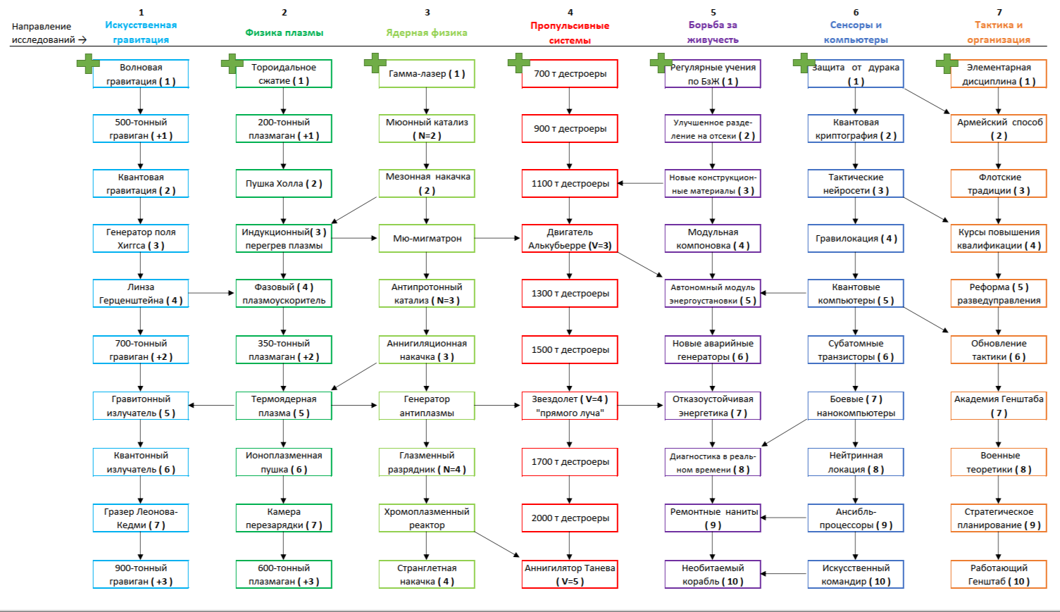
ИГ = Искусственная гравитация. Уровень боевой мощи (БМ) для гравиганов (голубой цвет на схеме).
ФП = Физика плазмы. Уровень БМ для плазмаганов (ярко-зеленый цвет на схеме).
ЯФ = Ядерная физика. На корабле нет Р-зарядов, поэтому в графе стоит нолик.
ПС = Пропульсивные системы (двигатели - красный цвет на схеме, топливо - розовый).
БзЖ = Борьба за живучесть. Уровень БМ для ионных экранов (фиолетовый цвет на схеме).
СиК = Сенсоры и компьютеры. Уровень БМ для бортовых систем (синий цвет на схеме).
ТиО = Тактика и организация. Уровень БМ для экипажа (оранжевый цвет на схеме).
Желтый на схеме - модуль плазменного зеркала (хуетень, которая делает корабль линкором).

Цветовая дифференциация штанов устройств есть в рулбуке, глава "Общие принципы проектирования звездолетов". Эта же цветовая схема используется в техдреве, см. картинку в оппосте.
Космоопер !!O/MYHRQLQY 17/07/20 Птн 19:39:16 680703 13
>>680701
>то пошел бы водить Пыль
Пофиксил тебя, а то там очередной мастер очередную ногу сломал.
Иди води, анончик, я к тебе запилюсь.
Космоопер !!O/MYHRQLQY 17/07/20 Птн 19:50:08 680704 14
>>680693
Ну если тебе прям хочется отыгрывать, как ктулхи бороздят неизведанные глубины космоса на утлом эксплорере и с третьей попытки открывают двигатель Алькубьерре, то Бог тебе судья ты, конечно, можешь попробовать. Просто напоминаю, что у нас тут типа космическая опера.
Аноним 18/07/20 Суб 05:39:34 680718 15
>>680704
У тебя какое-то неправильное представление о Ктулухах невежественный грязный пидор
Ктулухи все разные и их много
Аноним 18/07/20 Суб 08:45:21 680720 16
>>680719
>Да какая же у вас тут опера
Ну орущие толстяки на месте, вроде опера.
Аноним 18/07/20 Суб 11:47:35 680727 17
>>680682 (OP)
>>680684 →
Привет, я Компас, почитал твои правила, лучше упрощай... Чем проще тем лучше. И удачи тебе.

Карта тебе уже не нужна будет, поэтому если что-то кроме карты тебе нужно и что можно сделать в компасе - обращайся. Вкатиться не смогу в твою игры, прости, правила сложные для восприятия ФРПГ игры, либо могу вкатиться не полностью, а только на первых этапах могу поиграть. И буду много тупить и задавать много вопросов. Поэтому смотри - есть ли места и согласен ли ты общаться с нубами вроде меня...
Аноним 18/07/20 Суб 12:00:21 680729 18
>>680696
>>680702
Да вот это вообще не въеду никак что и как...
Космоопер !!O/MYHRQLQY # OP 18/07/20 Суб 14:36:11 680737 19
>>680727
>Поэтому смотри - есть ли места и согласен ли ты общаться с нубами вроде меня...
Базара ноль, дружище. Места есть. Что в правилах непонятно - либо объясню, либо переделаю так, чтоб стало понятно. Так что вкатывайся, этой галактике нужны поляки! Давно пора развенчать миф о том, что Poland cannot into space.

Кста, что именно слишком сложно в правилах? Постройка кораблей? Потому что остальное вроде довольно просто. Ок, запилю гайд по кораблестроению, с картинками.
Аноним 18/07/20 Суб 15:56:31 680741 20
>>680682 (OP)
ОП, у тебя великолепная карта с гексами. Ты не будешь против, если я ее позаимствую? Мы хотим сделать похожий проект по одной известной космовселенной.
Аноним 18/07/20 Суб 15:59:14 680743 21
>>680741
А нет, такая не подойдет, слишком большая. Приятной игры.
Аноним 18/07/20 Суб 17:14:22 680748 22
>>680741
Ты всегда можешь обратиться ко мне, я даже генератор таких карт дам

Мимо ОП оригинальных искр во тьме, моя душа свободна
Аноним 18/07/20 Суб 17:29:43 680750 23
>>680748
Я уже нашел генератор, надо было сразу в Google пойти. Не знал, что такие штуки можно создавать автоматически. Но спасибо за предложение.
Космоопер !!O/MYHRQLQY # OP 18/07/20 Суб 18:15:33 680751 24
tk1121072016.jpg 70Кб, 500x800
500x800
Аноним 18/07/20 Суб 20:26:38 680760 25
>>680755
>А это вообще вин
Что такое вин? Как в старых играх: You are winner!

>>680737
>Базара ноль, дружище. Места есть. Что в правилах непонятно - либо объясню, либо переделаю так, чтоб стало понятно. Так что вкатывайся, этой галактике нужны поляки! Давно пора развенчать миф о том, что Poland cannot into space.
Форсеры из Вселенной Дмитрия Казакова "Звёздный десант". Цвет зелёный или светло-зеленый (не принципиально).

2d85: (8 + 75) = 83
2d6: (3 + 2) = 5
2d8: (2 + 3) = 5

Механизм общий пока не понятен, но думаю вкачусь со временем...

Аноним 18/07/20 Суб 20:36:08 680765 26
>>680761
Я и это не знаю что такое. Сорри я нуб...
Аноним 18/07/20 Суб 20:40:45 680766 27
>>680727
>Привет, Я Компас, Я люблю сосать чужие письки
Космоопер !!O/MYHRQLQY 18/07/20 Суб 21:06:28 680770 28
>>680760
Ага, так. Твоя родная система - гекс с координатами 08:75, там как раз есть звезда (кстати, как она называется?). У тебя звездная система 5 уровня (доход 2500 ВВП/ход), 10 000 ВВП и готовый к старту ковчег с колонистами. На данный момент ты можешь строить военные корабли массой до 5000 тонн, но в любой момент можешь расширить доки до 6000 тонн, заплатив 2000 ВВП. Национальная особенность - экспансионизм, постройка ковчега стоит 6000 ВВП. Национальное преимущество - исследования в области Физики плазмы (получи теху "Тороидальное сжатие" на старте).

Что ты можешь сделать прямо сейчас:
отправить ковчег к одной из ближайших звезд
провести одно исследование
расширить доки на 1000 т
построить какой-нибудь звездолет или даже не один.
Аноним 18/07/20 Суб 22:26:56 680774 29
>>680770
>построить какой-нибудь звездолет или даже не один.
Если я построю первый головной звездолет то остальные будут дешевле?
Аноним 19/07/20 Вск 03:06:21 680780 30
Йаддитская Федерация

Обитатели Йаддита - Это существа с головами, похожими на морды тапиров, происходят из мира ещё более поразительного чем они сами. Их родной мир - планета где светит пять разных звёзд, а на орбите пять разных лун. На её поверхности - огромные чёрные смоляные скалы, невообразимые металлические строения, парящие в воздухе шары и цилиндры, воздвигнутые обитателями планеты.
Обладая мощным умом, жители Йаддита смогли развить свои технологии до весьма высокого уровня. В том числе, освоили технологии создания фотонных двигателей, которые позволили им бороздить космическое пространство.

Фиолетовый.

2d85: (50 + 17) = 67
2d6: (4 + 1) = 5
2d8: (6 + 6) = 12




Аноним 19/07/20 Вск 06:33:11 680782 31
>>680682 (OP)
>+сочинять длинные и цветистые пасты с описанием происходящего и получать дополнительные плюшки за отыгрыш
А как же рисунки?
Космоопер !!O/MYHRQLQY 19/07/20 Вск 07:28:02 680783 32
>>680774
Да. Допустим, ты строишь крейсер минимально возможного размера, 2100 т. Один хер воевать тебе пока не с кем, а красить галактику и такой сойдет. Тогда головной будет стоить 2520 ВВП, а все последующие 2100 ВВП, как и должны.

>>680780
Прекрасно. Родная система с координатами 50:17. И аномалии, аномалии повсюду! Хотя таким ребятам после их родины вообще все должно казаться аномальным. Йаддитропный принцип, так сказать.
>Обладая мощным умом
...и еще более могучим самомнением...
Потому что национальная, так сказать, особенность - недостаток образования. Иногда будут осечки в исследованиях. Преимущество в исследовании сенсоров и компьютеров из-за этого практически не работает, но все-таки теха "Защита от дурака" уже изучена.

Ладно, чтоб не было так грустно, вот тебе незапланированный бонус от мастера. Поскольку йаддитяне происходят из системы аж с пятью светилами, то двойные звезды им не просто норм, а даже лучше одинарных. При колонизации двойной системы уровни звезд складываются (а не вычитаются, как обычно).

Доки 5000 тонн, ковчег заправлен и готов к старту.
Ближе к вечеру нанесу всех вкатившихся на карту. Может, к тому времени еще кто подтянется.
Космоопер !!O/MYHRQLQY 19/07/20 Вск 07:34:25 680785 33
>>680782
Само собой, тем более кораблестроение дает простор для творчества. Ждем хуелёты, свастолёты и что там ещё любят мастерить в KSP.
Аноним 19/07/20 Вск 08:24:00 680786 34
i-44.jpg 50Кб, 720x720
720x720
>>680783
>Да. Допустим, ты строишь крейсер минимально возможного размера, 2100 т. Один хер воевать тебе пока не с кем, а красить галактику и такой сойдет. Тогда головной будет стоить 2520 ВВП, а все последующие 2100 ВВП, как и должны.
Ещё вопрос, а свой первый ковчег я МГУ отправить только в гекс рядом с родным гексом?

Эквилибра - первое в истории форсеров государство. Форсеры были получены генетически из обычных людей с использованием химериновых генов (инопланетного происхождения) но потом между людьми и формерами была война. Непонятно куда делись люди или их всех истребили или они улетели или наоборот улетели форсеры с родной планеты но теперь уже много поколений они живут на планетах системы Эквилибра. Они не стали заморачиваться в названиях и первую планету назвали Эквилибрмум-1, вторую Эквилибриум-2 и т.д. на всех планетах есть искусственная атмосфера но климат очень жёсткий. Форсеры приспособлены генетически к разным климатическим условиям. Они могут питаться почти чем угодно и дышать в очень ращряженных условиях или в очень сжатом состоянии. Они имеют иммунитет ко многим ядам, их раны заживляются, их настроение зависит от блока управления командира. Они могут быть и традиционной ориентации и геями и лесбиянками и трансвиститами и бисексуалами. Многие форсеры получив заслуги перед отечеством имеют правотзаводить детей и воспитывать их самостоятельно. Но большинство форсеров рождаются в лабораториях и их воспитывает государство и Первый Параграф - организация уставом которой является "Общественная Квалиметрия" - философская доктрина рассчитанная на выживание вида.

Выдержки из теории:
1. Жизнь - есть развитие.
2. Все живое обязано развиваться.
3. Тот кто не развивается - погибнет.
4. Каждая теория служит практической цели.
5. Каждая теория требует доработки и переосмысления в будущем.

Общество форсеров чем то схоже со спартанским, советским сталинским, германским гитлеровским и т.д. старых и больных форсеров не раз уничтожали во имя спасения молодого поколения. Все умершее служат пищей для живого только что родившегося. В течении жизни форсеров отсеивают и создают элитные военные части, части линейной пехоты, вспомогательные трудовые колонии и недоразвитые штрафные бригады - которых кидают на самые опасные участки работ, войны и исследований. В работе и исследованиях форсерам очень сильно помогают наработки людей в области криптографии, ИИ и приборостроении. Они не гнушаются усилять свой разум микропроцессорной техникой.

И вот настало время новых звёздный открытий...

Главный пророк форсерской расы стоя на трибуне вещал перед толпой элитных форсеров:

- Вы сильные и смелые создания. Никто вам не может и не смеет противостоять во Вселенной. Вы крепкие и закаленные как форсерская сталь, уберите из своих мыслей сомнения и выкиньте из сердца жалость. Идите и постройте новый мир. Идите в новый крестовый поход. Идите и завоюйте себе всю Вселенную.

Толпа одарила пророка шквалом аплодисментов а к ракете направились команды первых поселенцев. Там были элитарные части из первого параграфа, линейные пехотинцы-полицейские, рабочие для строительства и производства. Последними шли штрафники, но именно они получили самое большое число аваций. Все знали что безнадёжно больные и нетидеалтные форсеры у которых есть лишний вес, слабое зрение и которых укачивает - первыми будут исследовать самые опасные районы новых планет. Они будут первыми вступать в бой с инопланетными тварями и будут первыми понимать противоядия поэтому их наградили двумя ленточками нарукавниками: быстрая жизнь и приятная смерть. Они все сидели на лёгких наркотиках и им разрешалось пить спиртное и курить табак. Это было запрещено всем, только не штрафникам. Их жизнь коротка и опасна и им прощалось любое нарушение. Кроме измены.

Первый в истории форсеров ковчег полетел в свой первый полёт, на исследования были потрачены огромные ресурсы и полёт должен был закончится успехом...

Фото: форсеров разведчик на учениях и два модуля (разведывательный и боевой)
Космоопер !!O/MYHRQLQY 19/07/20 Вск 08:38:07 680787 35
>>680786
>Ещё вопрос, а свой первый ковчег я могу отправить только в гекс рядом с родным гексом?
Не обязательно. Можно запустить к любой звезде, скажем, в радиусе 6 гексов. Все-таки первых колонистов нужно отправлять не к первой попавшейся звезде, а к более-менее перспективной.
Аноним 19/07/20 Вск 10:44:26 680790 36
>>680787
Как определяется перспективность звезды?
Форсер 19/07/20 Вск 10:53:49 680791 37
Понял, нашёл в правилах. У меня белая звезда?
Форсер 19/07/20 Вск 11:01:55 680792 38
Ковчег летит к гексу 13-77 (оранжевая вроде звезда) если позволяет технология и начинает там освоение планет...
Аноним 19/07/20 Вск 14:34:03 680802 39
>>680682 (OP)
Карта чудовищно огромна. Компаса за это критиковали. А еще нельзя впихнуть невпихуемое. Если ты хочешь воевать тогда усложняй корабли. Если осваивать звездные меридианы нахуй корабли с их сложностью. Если экономика и дипломатия тогда нахуй техи по освоению.

Почитай про шкалу Кардашева. Чем больше тепла и света у звезды или звезд - тем лучше. Нахрена ты ввел вычитание? Исследования тоже странные как в варгейме на компах. Ты не сможешь следить за всеми игрочками, если к тебе запил будет то они с ума тебя сведут а ты их. Если у меня будет желание и время то запилю тоже про космос. Хочу почитать чем ваша
Космоопера закончится.

Морозов П. Т.
Аноним !!UogGaDjk3E 20/07/20 Пнд 00:18:34 680813 40
Вкачусь пока Оп спит
Фракция протосаркцистов из вселенной СЦП.
Часть уединенной группы последователей нялкя забросило на отдаленную планету. Мир, не знавший тогда даже железа, довольно быстро оказался в руках гостей. И это при том, что многие знания об основах жизни оказались утеряны или так и не смогли прижиться на новой Земле.

Цвет красный
2d85: (24 + 79) = 103
2d6: (4 + 5) = 9
2d8: (8 + 5) = 13
Аноним 20/07/20 Пнд 01:42:43 680814 41
>>680813
Культ Плоти, ага, ясно.
Космоопер !!O/MYHRQLQY # OP 20/07/20 Пнд 17:28:14 680832 42
map2.png 215Кб, 1452x1701
1452x1701
Кароч так. Запилил вам пока мелкую карту 30х30, чисто на пробу. Нанес на нее всех вкатившихся. Продолжаем аутировать.

>>680813
Ага-ага. Национальная особенность - коррупция! Национального преимущества в науке нет (видимо, ассигнования вовремя распилили). Зато доки большие, влезет хоть линкор.

Кидайте реквесты - куда посылаете колонистов, что исследуете, что строите (если строите). Длинных постов от меня не ждите, я буду постить в основном статистику и ивенты.
Аноним 20/07/20 Пнд 17:31:35 680833 43
>>680832
>Дать бонус на колонизацию систем с двойными звёздами и убрать все системы с ними
Спасибо папаша
Космоопер !!O/MYHRQLQY 20/07/20 Пнд 18:16:39 680834 44
>>680833
Двойные звезды будут ближе к выходным.
Аноним 20/07/20 Пнд 18:37:43 680837 45
>>680832
Не совсем понятно кто есть кто, Форсер то есть я это А1? Зелёный кораблик и пунктирчик! Новая система ещё не освоена или мне можно написать как там и что?
Аноним 20/07/20 Пнд 19:33:41 680841 46
map3.png 221Кб, 1452x1701
1452x1701
>>680837
>Форсер то есть я это А1?
Да. Ты просил зеленый цвет - получи. Хотел лететь к ближайшей оранжевой звезде - лети. Корабли движутся на 2 гекса в ход (пока не открыты продвинутые техи), так что до финиша долетишь только на следующем ходу. Можешь что-нибудь исследовать: рандомная теха 1 ур за 1000 ВВП или 200-тонный плазмаган за 3000 ВВП, поставишь его на крейсер, будешь панувать.

Доделал карту, теперь с двойными звездами.
Форсер 20/07/20 Пнд 20:03:25 680842 47
>>680841
А что за чёрный треугольник рядом со мной? 11-27?
Форсер 20/07/20 Пнд 20:08:29 680843 48
Хочу построить лёгкий кораблик, любой хоть самый уебищьный для исследования ближнего космоса. Мои техи позволяют это делать?
Космоопер !!O/MYHRQLQY 20/07/20 Пнд 23:39:53 680851 49
>>680842
Хуй-знает, графический баг. Если для тебя это слишком скучно, могу написать, что это чужой клисанский корабль из глубин космоса и выдать квест на его уничтожение. Ннада?
>>680843
Прямо щас можешь строить любые корабли, лишь бы в доки влезали. Другое дело, что БМ у них будет около нуля из-за низкого уровня технологий. Крейсер начинается с 2100 тонн, вот такой и строй. Все что меньше - это эксплореры, они в неисследованном космосе могут поломаться или пропасть (рулбук, глава "Типы кораблей").
И потрать уже 3000 ВВП на физику плазмы, хоть оружие на крейсере будет.
Аноним 21/07/20 Втр 08:52:07 680855 50
>>680851
>И потрать уже 3000 ВВП на физику плазмы, хоть оружие на крейсере будет.
Лаборатории главного форсерского управления научных исследований в сфере физики получили средства на исследования физики плазмы. Умнейшие представители расы клонов с микрочипами в головах начали работу над первым серьёзным космическим вооружением.

Потратить 3000 на исследования физики плазмы.
Форсер 21/07/20 Втр 09:18:13 680858 51
>>680851
>Все что меньше - это эксплореры, они в неисследованном космосе могут поломаться или пропасть (рулбук, глава "Типы кораблей").
А можно построить эксплореры, а потом на них оружия навешать когда исследую? или это не предусмотрено механикой. Нужно строить сразу с оружием какое есть в наличии?

И как прокачивать скорость движения кораблей, я хочу что бы они могли ходить больше 2 гексов в ход?
Космоопер !!O/MYHRQLQY # OP 21/07/20 Втр 10:32:03 680861 52
>>680858
>А можно построить эксплореры, а потом
...а потом кидать d8 при каждом заходе на неисследованный гекс, и на d8=1 терять корабль? Можно. Но надо ли?
>Нужно строить сразу с оружием какое есть в наличии?
Именно так. Это должна была быть игра про гонку вооружений. Но остальные гонщики пока на старт не явились. Хз, такими темпами реально запилю тебе инопланетную угрозу и будем тут вдвоем аутировать в гексагональный X-COM Galactic Edition.

>прокачивать скорость движения кораблей
Открывай двигатель Алькубьерре, теха 4 ур в ветке Пропульсивных систем. С ним скорость будет 3 гекса/ход. Но чтобы до него добраться, надо открыть еще несколько смежных технологий.

Космоопер !!O/MYHRQLQY # OP 21/07/20 Втр 10:50:37 680863 53
starship-С1.jpg 185Кб, 1372x912
1372x912
>>680855
...Используя принцип тороидального сжатия плазменного облака, ученые форсеров смогли значительно повысить стабильность плазмоидов. Это открыло путь к созданию более мощных излучателей. Прототип новой плазменной пушки весил почти 200 тонн, но по своей разрушительной мощи превосходил любые аналоги.

Инженеры-кораблестроители срочно спроектировали вокруг нового плазмомета корабль. 2100-тонный легкий крейсер-разведчик также получил шлюзовой отсек для малого десантного челнока, это должно было облегчить ему исследование планет... и захват чужих космических аппаратов.

Проект 2100т крейсера с 200т плазмаганом и уклоном в абордаж
Аноним 21/07/20 Втр 11:41:27 680867 54
>>680863
Система мягко говоря мне не понятная, могу предложить более понятную? Или это будет неуместно...

>>680802
>Карта чудовищно огромна. Компаса за это критиковали. А еще нельзя впихнуть невпихуемое. Если ты хочешь воевать тогда усложняй корабли. Если осваивать звездные меридианы нахуй корабли с их сложностью. Если экономика и дипломатия тогда нахуй техи по освоению.
да помню мне тут выдавали что картинки много весят...

>>680863
>Проект 2100т крейсера с 200т плазмаганом и уклоном в абордаж
А сколько потратилось у меня средств?

Космоопер !!O/MYHRQLQY 21/07/20 Втр 12:51:39 680869 55
>>680867
Вкидывай свою систему, чо уж там. Буду думать.
>А сколько потратилось у меня средств?
10000-3000-2100=4900 осталось. Правило про головной корабль по оверпрайсу я убрал, ну его нах. Становимся проще, ага.
Форсер 21/07/20 Втр 13:13:33 680871 56
система 14-01.jpg 1040Кб, 3367x3378
3367x3378
>>680869
>10000-3000-2100=4900 осталось. Правило про головной корабль по оверпрайсу я убрал, ну его нах. Становимся проще, ага.
А мне кстати понравилось. Это единственное что я понимаю и принимаю, кек. Хотя смотри, если кажется что сложно, тогда убирай. По кораблям предлагаю такой механ:
1. Сделать классы на отечественный манер
1.1 Эсминец
1.2 Крейсер
1.3 Линкор
1.4 Звездолетоносец

При желании и исследовании доп технологий могут быть доп классы:
1.5 легкий крейсер
1.6 тяжелый крейсер
1.7 линейный крейсер
1.8 сверхтяжелый линкор

проектировать их реально сложно, я два дня тупил пока н понял и понял так поверхностно... предлагаю для каждого класса тебе самому сделать вид кораблей с возможностью ставить в специальные свободные слоты оружие, десантные средства, доп броню, силовые поля, грузовые отсеки или исследовательскую технику. Соответствено к прмиеру у тебя корабли будут иметь:

1.1 Эсминец - 1 слот
1.2 Крейсер - 6 слотов
1.3 Линкор - 12 слотов
1.4 Звездолетоносец - 15 слотов

1.5 легкий крейсер - 3 слота
1.6 тяжелый крейсер - 9 слотов
1.7 линейный крейсер - 10 слотов
1.8 сверхтяжелый линкор - 18 слотов

Слоты могут вмещать в себя что угодно от оружия (лазеры, фазеры, ракеты, торпеды, бомбы (для бомбардировки планет) или бомбы для минных полей в космосе) до радаров и сонаров, которые дают бонус при нахождении артефактов. Броня может к примеру повышать число жизней корабля. Если эсминец имеет 5 жизней то каждый слот с броней дает ему +1 жизнь. защитный экран предотвращает попадания, если к примеру на линкоре стоит три защитных поля то первые три попадания не считаются и т.д. причем защитные поля восстанавливаются каждый ход (типа аккумуляторы и конденсаторы заряжаются), а вот броня только в доках.

На одном гксе может быть сколько угодно кораблей, но я считаю что лучше ограничить число до 10-20, зато на картах планетарной системы можно разгуляться. См. картинку, я могу так для каждой системы сделать: в каждом гексе кроме звезды, планет и спутников может быть космический корабль, за планетами можно прятаться, за астероидами тоже, но если между кораблями нет препятствий то можно валить друг друга, ограничений по дальности ведения огня быть не должно, ну если только для ракет и бомб?

Только система не правильно названа, я ее со своей древней карты писал... Это кстати усложняет механику, поэтому смотри с системами может и не стоит возиться, можно считать единый показатель атаки, брони и защиты флота в гексе, тут я еще могу подумать. Про бои на планетах ты тоже наверное не думал, поэтому планеты рисовать не стоит. Вроде пока все.

Эх, жаль я не умею программировать, а то запилил бы на андройде космо стратегию онлайн без доната. ЛОЛ
Аноним 21/07/20 Втр 14:49:48 680875 57
>>680871
Нахуй-нахуй. Типов кораблей достаточно 3: шатл, для разведки, ковчег как для освоения так и для транспортировки ВВП с одной системы в другую и боевой звездолет для войны. Все остальное от лукавого. Про техи: сила атаки, живучесть и дальность полёта за ход. Все. Можно еше про защиту систем подумать. Хотя можно и флотом защищать. Системы и бои за планеты только усложняет сюжет. Если хотите можете потом системы внедрить но рисовать их для каждой звезды, ты ебанулся? Хотя чему я удивляюсь - ты же компас. Вперёд малыш - играй с кистью и красками. Но смысл верный - нужно упрощать и техи и корабли и все в игре.
Аноним 21/07/20 Втр 15:03:17 680876 58
мини галактика [...].jpg 1174Кб, 3367x3378
3367x3378
>>680875
>Типов кораблей достаточно 3
Ну я так понял автор треда хочет воевать по хардкору. Поэтому и написал столько типов и еще дополнительные отрыл для исследований.

>>680875
>Про техи: сила атаки, живучесть и дальность полёта за ход. Все.
Еще можно уровень доков, уровень системы и пр. Хотя это скорее строительство.

>>680875
>ты ебанулся
У меня была карта куда меньше для задумки. См. картинку.

Сорри за оффтоп. Постить гексокартинками закончил.

>>680869
>10000-3000-2100=4900 осталось.
наверное я ход закончу, пусть бабки останутся на будущее...

Аноним 21/07/20 Втр 16:34:51 680878 59
>>680871
> Эх, жаль я не умею программировать, а то запилил бы на андройде космо стратегию онлайн без доната. ЛОЛ
Если у тебя хорошо продуманные идеи и нет "творческих", сильно нелинейных действий(которые может сделать только человек),то написать это в коде практически не составит проблем не считая некоторых рабочих моментов, что не сложно решаемы
Космоопер !!O/MYHRQLQY # OP 21/07/20 Втр 17:09:29 680879 60
>>680875
>>680876
>Типов кораблей достаточно 3
Типов кораблей у меня пять. Три боевых, транспортный и вспомогательный. Последний в принципе можно выкинуть, в данной игре он не несет особой смысловой нагрузки система изначально делалась для другой игры. Три боевых - чтобы работало камень-ножницы-бумага.

Вот что точно нахуй - это пошаговые тактические бои. Все должно происходить оче быстро и просто: посчитали уровни, кинули пару кубиков, назначили пострадавших, разбежались. Ради этого вся ебля с редактором кораблей: победа куется для боя, пушо в бою ты вообще ни на что уже повлиять не можешь.
Аноним 21/07/20 Втр 17:11:00 680880 61
>>680879
*куётся до боя
фикс
Форсер 22/07/20 Срд 11:13:29 680913 62
Такой вопрос, а система связи есть в твоем мире, могу ли я писать депеши на ковчег и как скоро могу ли я получать с ковчега ответ?

Пророк - главная должность форсерской расы - сидел на своем троне в задумчивости и только Богу было ведомо о чем он думал глядя на карту звездного неба.
Космоопер !!O/MYHRQLQY 22/07/20 Срд 16:48:01 680932 63
map4.png 590Кб, 2904x3402
2904x3402
>>680913
Нет. Сверхсветовой связи там нет. Передача информации быстрее света возможна только с почтовыми пони кораблями. Но ты удачно успел построить крейсер, можешь догнать им ковчег и передать ему все, что хотел. Либо придумать для крейсера задание поинтереснее. Например...

...Сначала орбитальные телескопы, а следом за ними и планетарные обсерватории сообщили об обнаружении загадочного объекта, движущегося с переменным ускорением. Нетрудно было заподозрить в нем объект искусственного происхождения. У Пророка форсеров сразу добавилось причин разглядывать карту звездного неба.

Ивент: в секторе 11:26 обнаружено небольшое небесное тело с подозрительными параметрами движения. В данный момент оно приближается к родной системе форсеров со скоростью 1 гекс/ход. Что оно из себя представляет - на таком расстоянии определить невозможно.
Аноним 22/07/20 Срд 18:31:49 680938 64
>>680913
>Такой вопрос, а система связи есть в твоем мире, могу ли я писать депеши на ковчег и как скоро могу ли я получать с ковчега ответ?
Во вселенной зд откуда ты взял форсеров нет связи. Там есть порталы и обычная почта.

>>680932
Интересно, а с корабля ковчег нельзя увидеть тоже самое что видят и обсерватории Земли?
Космоопер !!O/MYHRQLQY 22/07/20 Срд 21:57:57 680950 65
>>680938
>с корабля ковчег нельзя увидеть тоже самое что видят и обсерватории Земли?
Нет. Ковчег находится гораздо дальше (и продолжает удаляться), а его сенсоры сильно уступают приборам обсерваторий.
Форсер 27/07/20 Пнд 09:29:17 681225 66
>>680938
>Там есть порталы и обычная почта.
Разве, надо будет уточнить. Спасибо.

>>680932
Так я вроде уже сходил или мне еще нужно что-то сделать, просто я немного денег хочу оставить себе на следующий ход...

Пророку форсеров доложили о неизвестном космическом объекте в пар парсеков от родной системы. Естественно об этом никто из простых форсеров-работяг не должен был знать. Любой утечки информации и паники нужно было избежать.


Космоопер !!O/MYHRQLQY # OP 27/07/20 Пнд 11:05:05 681228 67
>>681225
>Так я вроде уже сходил
Мало ли, вдруг ты захочешь отправить свой первый крейсер к неизвестному объекту. Ну ок, крейсер остается в родной системе (кстати, надо бы дать кораблю название) и занимается, допустим, боевой подготовкой.

Ход Форсера завершен.
Расходы:
10000-3000(исследования)-2100(крейсер)=4900
Доходы:
4900+2500(доход от системы 5ур)+1000(за квенту)+500(за отыгрыш)=8900

2 ход
...Неизвестный объект продолжал двигаться к Эквилибре. По мере его приближения становились известны новые подробности:
- он имеет относительно малые линейные размеры - не более 1 километра
- он является источником слабой гравитационной аномалии
- он несильно, но заметно "фонит" в рентгеновском и гамма-диапазоне

Загадочный объект передвигается на 11:27
Форсер может ходить.
Форсер 28/07/20 Втр 10:46:46 681285 68
>>681228
Никто из рядовых форсеров не знал о надвигающемся на их систему объекте. Зато все высшее руководство Эквилибры было в панике. Специалисты всех рангов по космической логистике делали неутешительные выводы. Это могли быть секретные разработки самого пророа, это могла быть тайная организация форсеров "Первый Параграф" или предки всей форсерской расы - обычные люди. Но несмотря ни на что промышленность и исследования работали на полную катушку.

Нужна помощь мастера (я не совсем понимаю смысл исследований, как они мне помогают?)


Строительные отряды начали массовое строительство объектов общего назначения. Можно ли улучшить систему на один уровень? Что бы система могла приносить больше дохода в следующем ходу. Новые автоматизированые заводы, гидропонические фермы и нанороботы третьего поколения для физиологических потребностей форсерров рабочих начали работать на второй и третьей планетах системы. Кстати, а сколько в моей системе планет? Если можно я могу сам нарисовать себе систему...
Космоопер !!O/MYHRQLQY # OP 28/07/20 Втр 12:59:10 681297 69
map5.png 598Кб, 2904x3402
2904x3402
>>681285
>я не совсем понимаю смысл исследований, как они мне помогают?
Исследования открывают техи. Техи позволяют строить более сильные боевые корабли. Собственно, это всё. Больше исследования ни для чего не нужны и ни на что не влияют. Вводить "научную победу" я тащемта не планировал.
> Можно ли улучшить систему на один уровень?
Можно, но пока это тебе не по карману. Апгрейд высокоуровневых систем стоит дорого: с ур 5 до ур 6 - 32 000 ВВП, стоимость целого флота. Подробнее - RTFM, глава "Апгрейды", 1-я таблица. Да, это принуждение к экспансии, так и задумано. Алсо, постройка ковчега больше не понижает уровень системы, т.к. игромеханически это хуйня полная.
Ну то есть, хочешь больше денег - колонизируй больше звёзд. Тем более ты ж экспансионист, у тебя персональная скидка на ковчеги.

Тем временем, твой первый ковчег долетел до звезды класса К с координатами 07:30 и благополучно основал там колонию 2 ур. Со следующего хода она начнет приносить доход в размере 1000 ВВП/ход.

Форсер 29/07/20 Срд 14:13:22 681344 70
>>681297
>Исследования открывают техи. Техи позволяют строить более сильные боевые корабли. Собственно, это всё. Больше исследования ни для чего не нужны и ни на что не влияют. Вводить "научную победу" я тащемта не планировал.
Распиши если не затруднит еще раз подробно что на что влияет... Я не могу вкурить...

>>681297
>Можно, но пока это тебе не по карману. Апгрейд высокоуровневых систем стоит дорого: с ур 5 до ур 6 - 32 000 ВВП, стоимость целого флота. Подробнее - RTFM, глава "Апгрейды", 1-я таблица. Да, это принуждение к экспансии, так и задумано. Алсо, постройка ковчега больше не понижает уровень системы, т.к. игромеханически это хуйня полная.
>Ну то есть, хочешь больше денег - колонизируй больше звёзд. Тем более ты ж экспансионист, у тебя персональная скидка на ковчеги.
Можно ли увеличить уровень уже колонизированной системы? Можно ли в колонии строить корабли или нужно сперва построить доки?

Форсер 29/07/20 Срд 14:18:05 681345 71
>>681228
>(кстати, надо бы дать кораблю название)
Эволюция. Название крейсера.

Первый крейсер построенный цивилизацией форсеров получил гордое название Эволюция. Эволюция флегматично патрулирует окраины родной системы и ждет новых четких указаний из центрального комитета управления.
Космоопер !!O/MYHRQLQY # OP 30/07/20 Чтв 12:11:53 681385 72
>>681344
>еще раз подробно что на что влияет
Открой картинку с технологиями. Там семь колонок, помеченных разными цветами. Каждой колонке соответствуют клеточки того же цвета на схеме корабля. Исследуя техи из оранжевой ветки "Тактика и организация", ты прокачиваешь экипаж корабля. Исследуя техи из голубой ветки "Искусственная гравитация", ты прокачиваешь корабельные гравиганы. И т.д.

Теперь посмотри на дерево технологий еще раз. Возле почти каждой техи - цифра в скобочках. Это те баллы боевой мощи (БМ), которые получит корабль, если:
1. будет построен после открытия этой техи и
2. будет иметь хоть один квадрат соответствующего цвета.
Все эти баллы вносятся в табличку внизу карточки корабля и складываются в итоговое значение БМ корабля (справа от таблички).

Если в скобках стоит не (N), а (+N), то это оборудование добавит еще +N баллов к БМ. Лично ты на прошлом ходу открыл теху "200-тонный плазмаган (+1)" и поставил его на свой новый крейсер (2 зеленые клетки в носу). С этим оружием БМ "Эволюции" = 5. Если бы вместо 200-тонного стоял базовый 100-тонный плазмаган (размером 1 клетка), то БМ была бы только 4.

Опять смотрим на карточку корабля. Сейчас у тебя, например, нет никаких изученных технологий в ветках "Тактика и организация" (оранжевая) и "Сенсоры и компьютеры" (синяя), поэтому в карточке в этих колонках стоят нули. В зеленой ветке "Физика плазмы" изучены теха "Тороидальное сжатие" (1 балл БМ) и "200-тонный плазмаган" (+1 балл к БМ при установке - см. предыдущий абзац) - поэтому в в колонке ФП стоит 1+1. Теперь понятнее?
Космоопер !!O/MYHRQLQY # OP 30/07/20 Чтв 13:38:12 681393 73
>>681344
>Можно ли увеличить уровень уже колонизированной системы?
Да, но давай хотя бы на следующем ходу. А то ребята только долетели, еще чемоданы не распаковали. Апгрейд колонии с 2 ур до 3 ур стоит 9000 ВВП.
>Можно ли в колонии строить корабли
Только ковчеги. Боевые корабли можно строить в домашней системе онли. Оче сложные изделия, целиком на острие прогресса, поэтому требуют только лучшего оборудования и лучших специалистов.
>или нужно сперва построить доки?
Расширение доков тоже происходит на верфях домашней системы. К колониям эта процедура никак не относится.
Форсер 31/07/20 Птн 20:22:30 681458 74
>>681385
Все понял, хочу чуток проработать и попробовать сам нарисовать...

Генштаб Эквилибры разработал новый план развёртывания военно-космических сил и предложили его верховному пророку. По-новому плану развёртывания в кратчайшие сроки готовился ещё один крейсер подобного класса как и Эволюция. Второй крейсер получил Революция и был выведен на дальнюю орбиту системы. Пока первый корабль прикрывал домашнюю планету форсеров, новый боевой звездолет патрулировал дальние рубежи и готов был отслеживать действия неопознанного объекта и докладывать все на планетарную космическую базу.
Форсер 31/07/20 Птн 20:29:15 681459 75
>>681458
*второй крейсер получил название Революция. Кек...
Форсер 01/08/20 Суб 19:58:40 681519 76
Начал рисовать просто на бумаге эксплорер. Немного запутался. Есть ли возможность облегчить механ разработки кораблей?
Космоопер !!O/MYHRQLQY # OP 03/08/20 Пнд 15:43:28 681656 77
starship-С1.jpg 203Кб, 1370x913
1370x913
>>681458
>новый боевой звездолет патрулировал дальние рубежи и готов был отслеживать действия неопознанного объекта
Что конкретно имеется в виду? Объект на соседнем гексе с твоей системой. "Революция" куда-то перемещается? Куда?
>>681519
>Есть ли возможность облегчить механ разработки кораблей?
Я прямо в затруднении. Тогда по идее надо и механ исследований менять, т.к. техи нужны только для кораблей. Дальше, дизайн и техи определяют для каждого корабля его БМ. На сравнении БМ построена боевка (точнее, боевка - это и есть сравнение БМ). А если поменять механ кораблестроения, механ исследований и боевую систему, то это будет немного другая игра. Не то чтобы я против, но надо ли?
Кароч, ответ на твой вопрос будет: "Возможно, есть. Но я ее пока не вижу. Покажи, ткни." Если у тебя есть конкретные предложения, что и в какую сторону поменять - вкидывай.
Форсер 03/08/20 Пнд 18:42:52 681662 78
>>681656
Да ты прав. Тогда ридется всю боевку переделывать. Давай я ещё раз все прочитаю. Осмыслю и попробую написать эксплорер. Кстати а у тебя стоимость корабля есть или там от отсеков зависит. Я вроде только от отсеков понял что считать конечную сумму нужно?

>>681656
>Что конкретно имеется в виду? Объект на соседнем гексе с твоей системой. "Революция" куда-то перемещается? Куда?
Нет-нет. Крейсеры оба в домашней системе. Только один возле родной планеты, а второй на окраине системы на дальней орбите последней планеты.

Сейчас ещё раз прочитаю и если смогу то рожу вид эксплорера. Если нет то завтра утром можешь ход закрывать. Спасибо за игру кстати. Игра норм. Жаль остальные не оценили...
Аноним 03/08/20 Пнд 19:31:05 681664 79
>>681662
>Жаль остальные не оценили
А не оценили по одной простой причине - СОКРАЩЕНИЯ, СОКРАЩЕНИЯ ВЕЗДЕ БЛДЖАД. Компас, чувак, избавляйся от этого. Ты скорее всего работаешь в какой-то госструктуре или КБ, где это нормально, но обычных людей это очень сильно отталкивает.
Аноним 03/08/20 Пнд 19:32:13 681665 80
>>681664
Даже нет, не так. Сокращения, типа Экип. для экипажа - норм. Аббревиатуры не норм, особенно в таких количествах.
Форсер 03/08/20 Пнд 19:43:42 681666 81
IMG202008031936[...].jpg 1504Кб, 2160x3840
2160x3840
Короче вот такой эксплорер вышел. Если можно то 4 таких соорудить. Пасту я напишу. Если нельзя то буду думать ещё...
Форсер 03/08/20 Пнд 20:02:38 681667 82
>>681664
Меня не сокращения пугают, а работа с процентами, кек. Плюс ещё исследования не совсем понятны... Да они для кораблей, но тогда получается что корабли лучше не клепать, а ждать пока исследуешь все техи. Это не совсем понятно...
Аноним 03/08/20 Пнд 21:25:28 681674 83
.
Космоопер !!O/MYHRQLQY 04/08/20 Втр 09:38:23 681686 84
>>681666
Так, что тут у нас? 1400т, 14 клеток - правильно. Для такой массы потребность в двигателях и топливе - не менее 14х0,2=2,8 клеток, каждого. У тебя того и другого по 4 клетки. Ну допустим.
Бортовые системы - 14х0,1=1,4 vs 2. Все правильно.
Экипаж - 14х0,14=1,96 vs 2. Тоже верно.
200т плазмаган. Никаких возражений.
Ионных экранов нет, но пока у тебя нулевой уровень Борьбы за Живучесть, толку от них и так не будет.

Кароч можно невозбранно облегчить кораблик на 200т без потери эффективности, выкинув лишние движки и баки.
Итоговая БМ=3
Стоимость = 1260 ВВП

>>681667
>тогда получается что корабли лучше не клепать, а ждать пока исследуешь все техи
Жиза. И ведь не поспоришь.
Получается, что Т-34 лучше не клепать, а ждать пока исследуешь все техи и сможешь строить Арматы.
Лучше не клепать парусники, а ждать нормальной паровой машины.
Лучше не клепать каменные топоры, а дождаться хотя бы бронзовых.
Отличный план, если войны нет и не предвидится. А если враг может напасть в любую минуту? Я вроде говорил, что это должна была быть игра про гонку вооружений? Ну вот, добро пожаловать.

Форсер 04/08/20 Втр 12:37:31 681696 85
>>681686
>Кароч можно невозбранно облегчить кораблик на 200т без потери эффективности, выкинув лишние движки и баки.
>Итоговая БМ=3
>Стоимость = 1260 ВВП
Тогда проценты другие будут... Да и мощность двигателей и баков лишними не будет при встрече с аналогичными флотами противников, вдруг такие будут... Или ты предлагаешь орудие дополнительное повесить?кек.
Космоопер !!O/MYHRQLQY 04/08/20 Втр 13:16:29 681699 86
>>681696
>Тогда проценты другие будут
Да, чуть меньше. В лимит укладываются, в любом случае.
>Да и мощность двигателей и баков лишними не будет
На БМ не повлияет. Скорости тоже не добавит, так и будет летать на 2 гекса/ход. Х.з. как обыграть рост тяговооруженности игромеханически. Если придумаю - скажу. Пока нет задач.
>Или ты предлагаешь орудие дополнительное повесить?
Не предлагаю, но почему бы нет? Добавлю +1 к БМ за второй 200т плазмаган. Эталонная стеклянная пушка.
Форсер 04/08/20 Втр 15:50:19 681703 87
IMG202008041542[...].jpg 1871Кб, 3840x2160
3840x2160
>>681699
>Не предлагаю, но почему бы нет? Добавлю +1 к БМ за второй 200т плазмаган. Эталонная стеклянная пушка.
План глубокого развёртывания предполагал насыщение космического флота кораблями не только класса крейсер, но и более лёгкими объектами. Таким стал объект "Форсаж", быстрый, лёгкий и способный вести космическую войну для своего уровня корабль. В этом месяце ферфи Эквилибры смогли дать флоту 4 звездолета. Возможно в будущем наша промышленность сможет дать больше космических кораблей, а рабочие смогут работать ещё более усердно.

Выдержка из выпуска голографовидения (пропаганда правительства).
См. Картинку.
Космоопер !!O/MYHRQLQY # OP 04/08/20 Втр 17:22:31 681709 88
starship-E1.jpg 212Кб, 1372x913
1372x913
>>681703
...В основе проекта "Форсаж" лежала простейшая идея: впихнуть максимум оружия в минимум стартовой массы. Разведчик-эксплорер по бумагам, фактически это был корабль планетарной обороны, космическая канонерка. "Ебать у нее сиськи!" - не сдержал чувств подвыпивший космодесантник, заметив головной "Форсаж" на выходе из дока. Действительно, кожухи двух 200-тонных плазмаганов выпирали наружу по сторонам от ходовой рубки, придавая кораблю крайне своеобразный вид. Зато новинка стоила на 40% дешевле крейсера типа "Эволюция" и с точки зрения Генштаба почти не уступала ему по боевой мощи.

Ок, 1400т, БМ=4 и цена 1260 ВВП за единицу, т.е. 5040 за всю серию. Все, закрываю ход?
Форсер 04/08/20 Втр 17:28:10 681711 89
>>681709
>Ок, 1400т, БМ=4 и цена 1260 ВВП за единицу, т.е. 5040 за всю серию. Все, закрываю ход?
Ок, я думал 1400 за один кораблик, но 1260 мне выгодно.

Молодые команды занимали свои корабли и после фотографирования и съёмки отправлялись на дежурство. Четыре новых звездолета станут хорошей помощью в системе.
Форсер 04/08/20 Втр 20:12:46 681716 90
Да ход закончил.
Форсер 04/08/20 Втр 20:15:33 681717 91
Да ход закончил.
Аноним 04/08/20 Втр 23:07:14 681734 92
Аноним 04/08/20 Втр 23:19:11 681735 93
Космоопер !!O/MYHRQLQY # OP 05/08/20 Срд 09:32:41 681750 94
>>681711
2 ход Форсера завершен.
Расходы:
8900-2100(крейсер)-5040(4 эксплорера)=1760
Доходы:
1760+2500(доход от системы 5ур)+1000(доход от системы 2ур)+500(за отыгрыш)+1000(за то, что нашел в себе силы разобраться с конструктором кораблей)=6760
Подумаю, каких плюшек тебе докинуть, пока ты совсем на мели не оказался.

3 ход
Неизвестный объект достиг границ системы Эквилибра. Его маневры при прохождении облака Оорта развеяли последние сомнения: это действительно был космический аппарат. Все военные корабли форсеров были немедленно брошены на перехват...
6d2: (2 + 2 + 2 + 2 + 2 + 2) = 12 - перехватчики
3d6: (4 + 1 + 1) = 6 - БМ
Космоопер !!O/MYHRQLQY # OP 05/08/20 Срд 09:56:07 681751 95
>>681750
Настоящим чудом было уже то, что зеленые недообученные экипажи на неосвоенных толком кораблях, до сих пор страдающих "детскими болезнями", тем не менее сумели собраться в нужное время в назначенном месте. Эскадра двинулась на сближение с пришельцем.
Вскоре их сенсоры взяли цель на сопровождение. Это оказался объект в форме тетраэдра, по размерам соответствующий кораблю массой около 1d6: (3) = 3 тысяч тонн. Пришелец не отвечал на сигналы в радио- и оптическом диапазоне, а затем вообще отвернул в противоположную сторону и резко набрал скорость. Флот форсеров бросился в безнадежную погоню, но спустя семь часов преследования неизвестный корабль совершил скачок и исчез из локального пространства Эквилибрии. Защитникам ничего не оставалось, кроме как вернуться на базу.
>6d2: (2 + 2 + 2 + 2 + 2 + 2) = 12
Ахринеть. Все 6 кораблей получают +1 к уровню Тактики и Организации.
Космоопер !!O/MYHRQLQY # OP 05/08/20 Срд 10:03:36 681752 96
Итак, вас посетил неизвестный звездолет. По оценке военных аналитиков это корабль массой около 3000 тонн, его боевая мощь, возможно, несколько превосходит крейсер типа "Эволюция" (БМ=6). Совершенно очевидно, что это был разведчик неизвестной державы. То, что он не сдался немедленно вашей эскадре, еще не говорит однозначно о его враждебных намерениях... хотя кто знает.
Аноним 05/08/20 Срд 11:54:42 681760 97
>>681750
>1760+2500(доход от системы 5ур)+1000(доход от системы 2ур)+500(за отыгрыш)+1000(за то, что нашел в себе силы разобраться с конструктором кораблей)=6760
Совет форсеров во главн с пророком начали обсуждение недавно произошедшего инцидента. Часть аналитиков считали что нужно данный факт держать в секрете и дальше. Но были и те кто делал поведать всей расе форсеров об обнаружении иной жизни. Да и голографические записи с телескопов любителей школьников и студентов быстро разлетелись по всемирной сети Форнет. После нескольких часов обсуждений было принято решение рассказать форсерам часть правды.

После обнародования части информации сразу стали появляться группы в социальных сетях и повысился постинг на форумах. Диванные аналитики делились со своими подписчиками фантастическими гипотезами. Кто то даже решил что это правительство напускает страху что бы повысить налоги. Они были недалеко от правды. Смены на заводах системы были увеличены, отпуска сократились, налоги повысились. Возраст выхода на пенсию увеличивался. Система готовилась к новым военным заказам. Чиновки Мином нашли деньги на вложения в образование во внешкольных кружки космонавтики. Клубы аэро моделирования и космического зондирования выпускали по всей планете сотни искусственных летальных аппаратов в воздух. Они едва ли могли долететь до стратосферы но школьники и студенты - будущие капитаны космических кораблей - готовились покорять звёздные дали...

Тем временем правительство проталкивало один военные закон за другим. В некоторых неблагополучных регмонах ввели сухой закон, где то пропускной режим, начали отлавливать воров и дебоширов, вредителей и пьяниц, симулянтов и безработных. А по голографовидению в программе Время Форсеров прогнали репортаж о том что новый ковчег для освоения новой звезды уже готов. Между тем старый ковчег уже почти разобран и первые колонисты начали строить городки и поселения. Уже совсем скоро они смогут строить огромные заводы и приносить доход в казну метрополии.

Строить ковчег (у меня по-моему он стоит 6000 ВВП). После постройки направить его в систему ...
Форсер 05/08/20 Срд 11:58:27 681761 98
>>681760
Строить ковчег в системе 11.28 и направить его в систему 12.28. С ковчегом направить один крейсер "Эволюция", для прикрытия, если что...

Революция и четыре эксплорера остаются патрулировать свою систему... Ход закончил. Кек.
Космоопер !!O/MYHRQLQY # OP 05/08/20 Срд 13:59:49 681765 99
map6.png 599Кб, 2904x3402
2904x3402
starship-С1.jpg 208Кб, 1369x912
1369x912
starship-E1.jpg 210Кб, 1369x912
1369x912
>>681760
>Чиновки Мином нашли деньги на вложения в образование во внешкольных кружки космонавтики.
Вот это без шуток очень мудро. "Эту войну выиграл прусский школьный учитель (с)" Достойно отдельного бонуса. Но не денежного (деньги-то как раз потрачены) и не мгновенного.
>Тем временем правительство проталкивало один военные закон за другим.
Ивент: Военная тревога! Временное повышение домашней системы на 1 уровень. Будет действовать 3 хода, дальше нужно будет кидать кубик на продление.

Также в системе звезды класса F с координатами 12:28 основана колония 0 ур. Пока она обеспечивает только саму себя и не приносит дохода. Апгрейд до 1 ур будет стоить 1500 ВВП.

3 ход Форсера завершен.
Расходы:
6760-6000(ковчег)=760
Доходы:
760+3000(доход от системы 6ур)+1000(доход от системы 2ур)+750(за отыгрыш)=5510

4 ход
Путешествие колонистов к ближайшей звезде прошло без приключений, но условия на планетах этой системы были далеки от идеальных. Чтобы новая колония смогла приносить какую-то пользу в масштабах Федерации, правительству придется вначале кое-что вложить в ее развитие.

Загадочные пришельцы больше не показывались, но долго ли это продлится и каким будет следующий визит - предсказать было невозможно. В конце концов, Верховный пророк - это просто название должности, а не признание заслуг прорицателя.
Форсер 05/08/20 Срд 14:52:59 681766 100
>>681765
>Ивент: Военная тревога! Временное повышение домашней системы на 1 уровень. Будет действовать 3 хода, дальше нужно будет кидать кубик на продление.
Мерси.

>>681765
>Апгрейд до 1 ур будет стоить 1500 ВВП.
И апгрейдить можно только со следующего хода? Колонисты даже чемоданы не распаковали?)))

Тактика и организация,

Тем временем пророк и его свита обратили свой взор на уже освоенную систему 07.30 система достаточно успешно развивалась, но недостаточно быстро. Поэтому на очередном совещании было принято решение направить в систему эксплорер типа Форсаж.

Назвали систему "Новая Швабия" - в новостных выпусках писали что в случае опасности Новая Швабия станет опорой формерской расы, новым домом. Несколько десятков инженеров и сотни рабочих отправились помогать осваивать новую систему. Пророк опасался восстаний и вражеского флота. Ему были непонятны мотивы врага.

Кроме усиления Новой Швабии правительство форсеров выделяло огромные средства на обучение молодых экипажей. (Исследовать тактику и организацию - элементарную дисциплину). Но никто не знал принесёт ли это пользу...
>
Ход закончен!
Космоопер !!O/MYHRQLQY # OP 05/08/20 Срд 15:01:56 681767 101
>>681766
>И апгрейдить можно только со следующего хода?
Ну так сейчас и есть следующий ход. Колония основана на 3-м ходу, сейчас ты играешь 4-й. Можешь апгрейдить.
Форсер 05/08/20 Срд 16:36:04 681770 102
i-10.jpg 58Кб, 640x426
640x426
>>681767
Тогда апгрейдить, если есть средства после изучения технологии экипажа...

Вторую освоенную систему правительство и генеральный пророк назвали Нордлэнд. Климат на планетах был суровый даже после терраформирования. Сразу вслед за ковчегом
в систему Нордлэнд отправили эксплорер типа "Форсаж", а крейсер "Эволюция", получил задание обследовать новую систему: через 13.27 в 14.27. Видимо форсерское руководство решило очень сильно расширить свои владения...

- Ядерная сила, наш флот буквально вчера только отразил нашествие неизвестного противника, а сегодня мы лезем во все дырки, - проговорил старпом крейсера "Эволюция".
- Вы хотите оспорить решение пророка? - ответил капитан.
- Никак нет.
- Тогда проследите за пополнением наших запасов и в путь. Форсеры не привыкли унывать.


Рисунок: экипажи кораблей тренируются на одном из астероидов в прыжковых ранцах в условиях отсутствия атмосферы и стандартного притяжения.

Ход закончил.
Космоопер !!O/MYHRQLQY # OP 06/08/20 Чтв 10:58:56 681871 103
>>681770
"Эволюция" завершила скачок поблизости от звезды спектрального класса G. Один газовый гигант со спутниками, планета земного типа, две меньших и обширный пояс астероидов. Неплохо...
- Командир, неопознанный объект, азимут 275, склонение минус 50! Набирает скорость!
Знакомый тетраэдр уходил под плоскость эклиптики, стараясь поставить астероиды между собой и "Эволюцией". Пока что крейсер форсеров находился в удачной позиции для залпа, но через несколько минут цель может уйти с линии огня.
Ваше решение, командир?

В системе 14:27 вы столкнулись с тем же или похожим кораблем неизвестной державы. Условия благоприятны для вашей внезапной атаки. Ваши действия?

Форсер 06/08/20 Чтв 13:23:07 681873 104
>>681871
- Старпом, - вызвалипо комлинку капитан.
- Я здесь, - со всех ног сбежал огромный зелёный форсер.
- Где вас носит? Впрочем не это сейчас главное. Похоже тут наши старые знакомые. Можем ударить по ним из нашего главного орудия. Или проследить куда направиться их корабль.
- Я с детства всегда сперва бил, а потом разговаривал. Это спасало меня не раз.
- Вот поэтому вы не капитан. Дать предупредительный залп по астероиду или другому объекту в зоне поражения при этом на всех возможных диапазонах и языках просить вражеский объект прекратить движение. Остановиться и начать сеанс связи.
Космоопер !!O/MYHRQLQY 06/08/20 Чтв 14:01:07 681874 105
>>681873
Реакция противника: 1d4: (4) = 4
Космоопер !!O/MYHRQLQY 06/08/20 Чтв 14:34:58 681875 106
>>681874
Сорян, по-хорошему они не хотят.
Плазменный залп разнес небольшой астероид спереди и правее курса инопланетного корабля. Реакция оказалась неожиданной: тетраэдр резко изменил курс (перегрузка по самым скромным подсчетам должна была превысить 20g) и произвел ответный выстрел - но уже не по астероиду, а по "Эволюции"...

Вот не хотел я пошаговые бои, но ситуация прям располагает. Только боевки под это дело нет. Будем городить хуйню из под коня, в первый раз что ли.
1d2: (1) = 1 - попадание
1d6: (5) = 5 - повреждения
1d6: (3) = 3 - масштаб
Космоопер !!O/MYHRQLQY 06/08/20 Чтв 14:46:14 681877 107
>>681875
Командир "Эволюции" мгновенно понял, что все пошло не по плану.
- Делай бочку! - рявкнул он вахтенному рулевому, едва лишь тетраэдр начал свой стремительный разворот.
Древний маневр уклонения сработал: пришелец промахнулся.
Ответный залп крейсера не заставил себя ждать:
1d20: (13) = 13
Космоопер !!O/MYHRQLQY 06/08/20 Чтв 15:01:11 681878 108
>>681877
Так, 3000 тонн, явно крейсер, значит 20 клеток. 13 выбито, пиздарики. Поздравляю с первой победой в космическом бою.

Яркая вспышка подтвердила, что плазменный сгусток попал в цель. Командир "Эволюции" не собирался давать противнику второй шанс, поэтому распорядился продолжать обстрел. После семнадцати достоверных попаданий, убедившись, что цель продолжает движение только по инерции, он задробил стрельбу. Крейсер лег на параллельный курс, соблюдая впрочем приличную дистанцию.
- Прикажете отправить досмотровую партию? - обратился старпом.
Форсер 06/08/20 Чтв 15:14:27 681880 109
>>681878
>- Прикажете отправить досмотровую партию? - обратился старпом.
- Естественно. Мы должны выяснить с кем имеем дело...
Космоопер !!O/MYHRQLQY 07/08/20 Птн 17:35:28 681946 110
map7.png 605Кб, 2904x3402
2904x3402
>>681880
Десантный катер покинул шлюзовую камеру и направился поверженному врагу. Вскоре на экранах ОЛС уже можно было различить многочисленные пробоины с оплавленными краями: главный калибр "Эволюции" поработал как следует. Но когда до цели оставались считанные сотни метров, и искалеченный корабль, и катер исчезли в ослепительной вспышке ядерного взрыва. Было ли это самоликвидацией, или же просто пошли в разнос реакторы силовой установки чужого корабля - теперь уже было не узнать.

"Эволюция" лишилась десантного катера, в остальном она невредима. Вражеский корабль разобрало на атомы, рано тебе еще лутать пришельцев.
Алсо обновил карту.

Что там еще - исследования? RTFM, глава Технологии:
>Нельзя просто так взять и изучить понравившуюся теху. Платишь из бюджета сумму согласно уровню технологии, потом кидаешь кубик 1d8. 1-7 - получаешь теху их соответствующего столбца. 8 - если есть национальное преимущество, то получаешь эту теху, а если нет - то теху на усмотрение мастера.
Так что: 1d8: (1) = 1 на теху первого уровня. И...
Космоопер !!O/MYHRQLQY 07/08/20 Птн 18:15:10 681947 111
map7.png 593Кб, 2904x3402
2904x3402
>>681946
>1d8: (1) = 1
...и открываешь теху "Волновая гравитация" из первого столбца.
Но! Есть и хорошие новости. Помнишь, я тебе обещал бонус за мудрую стратегию в области образования? Ну так вот: получи плюсом Элементарную дисциплину на халяву!

Итого БМ всех твоих кораблей подрастает еще на 1 балл. Графику сделаю потом дорисую потом, пока лень. Сейчас посчитаю бюджет, новых вводных на 5-й ход нет, сразу говорю. Можешь отписывать, ход я закрою только в понедельник.

4 ход Форсера завершен.
Расходы:
5510-1500(апгрейд колонии 12.28)-1000(теха 1ур)=3010
Доходы:
3010+3000(доход от системы 6ур)+1000(доход от системы 2ур)+750(за отыгрыш)+750(за первый бой)=8510
Нордлэнд не считаю, апгрейд был на этом ходу, доход начнет приносить со следующего.
На карте в прошлом посте не отметил эксплорер, отправленный в Нордлэнд. Исправил.
Форсер 10/08/20 Пнд 11:19:51 682132 112
>>681947
Я уже немного запутался, можно не закрывать ход, я еще все перечитаю свое, я уже не помню кто куда у меня летит...
Космоопер !!O/MYHRQLQY # OP 10/08/20 Пнд 13:46:21 682138 113
>>682132
Читай, пиши, мне спешить некуда.
Аноним 31/08/20 Пнд 11:04:52 683679 114
>>682138
Сорри анон, я дропнул твою игру и не вернулся, вот только сейчас освободился. Игра норм, это я такой нехороший. Я уже немного забыл как там и что. Ты еще пилить механ будешь или так оставишь, мне он в прошлый раз показался неудобным. Ну чисто для меня.
Космоопер !!O/MYHRQLQY # OP 31/08/20 Пнд 13:06:15 683692 115
>>683679
Бывает. Щито поделать, игра не взлетела. Не вижу смысла насиловать труп, тред отправляется на орбиту захоронения.

Тебе тоже спасибо за игру. Мое фейкомыльце у тебя есть, так что если будут идеи - можешь просигналить, обсудим.
Аноним 15/08/23 Втр 01:37:09 706921 116
>>680682 (OP)
Дежурный архивариус, поднятие
Аноним 19/08/23 Суб 20:45:50 707004 117
Игра хорошая, как в принципе и все гексоигры в этом разделе. Кто то ещё водит такие? Только одно пожелание. Правила бы подпилить, что бы было понятно и просто и количество сторон определить или вообще сингл придумать или например игра вчетвером и всё. Ямба.
Аноним 19/08/23 Суб 21:01:29 707005 118
>>707004
Правила надо сильно подпилить напильником для упрощения, но в целом да, игра прикольная. Мастером Ориона попахивает.
Но я точно не возьмусь.
мимо оп искр
Космоопер 20/08/23 Вск 10:30:21 707008 119
ОП на связи. Эти правила я потом допилил для настолки, получилась дуэльная колодостроительная игра. Первые несколько ходов игроки фармят себе карты, используя выпадающие им ресурсы. В случайный момент (определяемый падением дженги) начинается война, получившиеся колоды разыгрываются примерно по правилам боевки ЗГО (раздел "Бой" в рулбуке, см. ОП-пост). Кто молодец, то победил.
Как все это приспособить обратно к форуму, я хз, да и лень, если честно. Тем более считать там все равно дохуя.
Аноним 20/08/23 Вск 11:50:31 707009 120
>>707008
>В случайный момент (определяемый падением дженги) начинается война
>определяемый падением дженги
Первым ходит тот, кто в этот момент быстрее назовет точное время прошедшее со дня смерти Ельцина. Чтобы нанести критический урон, нужно угадать цвет трусов противника. Если же их на нем нет, свои тоже нужно снять и с первого раза закинуть на люстру.
Аноним 30/08/25 Суб 13:14:43 857822 121
scale1200 (2).png 1826Кб, 1200x849
1200x849
А если.
Ну например.
Мы это возродим в виде ролевой стратегии в сеттинге "Барраярского цикла" Лоис М. Буджолд?

Команда благородных форов (может быть, даже графов) будет проектировать корабли, рожать ресурсы для их постройки, посылать эскадры в космос защищать интересы Барраяра и прибирать к рукам то, что плохо лежит.
Без генерации персонажей.
Без пошаговых боёв.
Без сюжетных рельсов.
Только честная графомания, микроменеджмент и рак кубов.
А, и еще ОП, котрый спустя пять лет решил рестартнуть свою единственную игру.
Погнали?
Аноним 30/08/25 Суб 13:29:47 857825 122
>>857822
>Только честная графомания, микроменеджмент и рак кубов.
Типа пепел богов, но только в космосе?
Аноним 30/08/25 Суб 13:44:18 857832 123
>>857825
Не думал над таким сравнением, потому что не шарю за Пепел.
Там есть рисование по клеточкам и встроенный симулятор госзакупок?
Аноним 30/08/25 Суб 13:51:49 857835 124
>>857832
>Там есть рисование по клеточкам и встроенный симулятор госзакупок?
Да. Там есть абстракции похожего вида.
Аноним 30/08/25 Суб 14:01:05 857859 125
>>857835
Удивительно, как сходятся мысли разных анонов. Штош, Вавилонская библиотека велика, но безгранична. Общеизвестно, что число уникальных сюжетов ограничено, хотя количественные оценки расходятся от 1 до 48.
Аноним 30/08/25 Суб 15:45:53 857958 126
>>857822
Звучит просто блестяще. Погнали конечно
Аноним 30/08/25 Суб 19:31:29 858133 127
>>857958
Это ведь не ирония? Не ирония ведь, да?

Вы в последний раз взглянули в лицо императору. Он показался вам сильно моложе своих лет, хотя вам было известно, что ему скоро стукнет шесть. Минуту назад он спрашивал, есть ли у вас конфета, и, конечно, у вас ее не было. Чем это грозит вам в будущем? — спрашивали вы себя, когда няня уводила императора Грегора I из зала.

Регент граф Эйрел Форкосиган развел руками, словно извиняясь:
— Регламент, господа. Кадровые назначения такого уровня должны совершаться в присутствии Его Величества. Что ж, этикет соблюден. Поздравляю вас, достопочтенные форы! Отныне вы возглавляете славный космический флот Барраярской империи. Но прежде, чем отпустить вас, хочу сказать вам несколько слов.

Граф Эйрел прошелся перед вами, заложив руки за спину:
— Прошлогодний мятеж обнулил часть сдержек и противовесов. Теперь Совет графов опасается, что я могу узурпировать власть. Он пытается подстелить соломку и ликвидирует пост Главнокомандующего флотом. Вместо него у нас теперь будет коллективное руководство — Адмиралтейство. То есть вы. Лично я считаю эту меру нелепой и вредной, подрывающей боеспособность нашего флота. Я прошу вас, господа: продемонстрируйте мне, что я ошибаюсь.

Регент пожал руку каждому из вас, чудовищно казенным тоном произнося: "Поздравляю!" Вы отвечали по уставу: "Служу императору!" На этом аудиенция закончилась. Теперь вы — один из Форов Адмиралтейства Барраяра.
Аноним 30/08/25 Суб 20:13:06 858168 128
>>858133
Не ирония. Я не ебу кто такая Лоис М. Буджолд, но остальное кажется хорошей идеей. Пойду пока чекну че за краля и какова ее позиция относительно последнего патча доты два.
Аноним 31/08/25 Вск 15:20:55 858537 129
Что это вообще? Ролевая стратегия, мультиплеер, кооператив. Игроки являются коллективным руководством военно-космического флота молодой амбициозной звездной империи.

Где это вообще? События игры происходят в сеттинге космических опер Лоис Макмастер Буджолд (т.н. «Барраярский цикл», он же «Сага о Форкосиганах»). Время действия – между вторым и третьим романами цикла. Знакомство с литературным первоисточником – не обязательно. Поверхностное представление о сеттинге в объеме статьи на Википедии/posmotre.li – желательно.

Как это вообще? Вот неполный круг того, чем придется заниматься игрокам ИТТ:
+ проектирование новых кораблей путем рисования по клеточкам
+ весовой расчет проекта на калькуляторе (инструкция прилагается)
+ фарминг ресурсов, необходимых для постройки очередного корабля (преимущественно через броски кубов, но иногда и другими способами)
+ исследование новых технологий для поклейки более лучших корабликов
+ элементы разведывательных и дипломатических миссий
+ выполнение/уклонение/обход приказов, ценных указаний и настоятельных просьб высших должностных лиц
+ посильный отыгрыш всего вышеперечисленного

Зачем это вообще? Прост) «Пепел богов» не взлетает, «Аббатство 3.0» никто не запилил – почему бы благородным донам форам не скоротать время, рассыпая тут ведра кубов и рисуя хуелёты, свастолёты и что там еще полагается по канонам KSP?

Можно ли запилиться некромантом? Можно. Во вселенной Буджолд заморозить свежий труп, а потом реанимировать в условиях стационара – вполне нормальная процедура… хотя и не везде. К сожалению, Барраяр в этом смысле довольно отсталая планета, так что вкат некромантом не даст кадровику Адмиралтейства никаких особых бонусов. Но можно, да.
Аноним 31/08/25 Вск 20:01:44 858668 130
16897702926220.png 1037Кб, 852x791
852x791
Нихуя себе какой выбор сеттинга. А как вкатываться, как играть? Будут правила или можно запускать редактор зигалётов чтоб ЕБАТЬ ЦЕТАГАНДУ?
Аноним 01/09/25 Пнд 01:19:36 858843 131
>>857958
Зацепки какието расскажи есть если.
Секретарь !ZLZhU9mZXY 01/09/25 Пнд 10:59:30 858867 132
89e4992e4963572[...].jpg 82Кб, 736x759
736x759
>>858668
>>858843
Третья редакция правил сейчас в процессе допила. В ближайшие 3 дня буду жоска занят ИРЛ, но в пятницу-субботу надеюсь-таки запустить игру. Пока готовьте анкеты и вкидывайте в тред.

Генерации персонажа как таковой нет, “ролевая игра” здесь означает отыгрыш, а не дроч статов. Вместо них у вас будут Лобби и Навык, проистекающие из вашей биографии.
ЛОББИ — это ваши полезные знакомства в определенных кругах. Они могут вам здорово помочь в определенной ситуации, но рассчитывают на ответную любезность. Например:

Военное лобби. Как истинный фор, вы посвятили жизнь военной службе. Армия или космофлот? Командовали кораблем, или десантным полком, или военной базой? Запомнились как отец солдатский или ревностный поборник порядка? А может, просидели полжизни в Генеральном штабе? Или успели послужить адъютантом у кого-то из высших командиров?
Правительственное лобби. Вы пошли на гражданскую службу и работали в аппарате одного из министерств. Какого именно? МИД, МВД, Министерство промышленности, Минфин? Может быть, Минобрнауки или Аграрное министерство? Напишите, с какой целью ваше ведомство протолкнуло вас в командование космофлотом, на какие преференции оно рассчитывает?
Промышленное лобби. Вы входили в состав правления одной из корпораций — монополий с госучастием. Что именно она производит? Системы искусственной гравитации? Скачковые двигатели? Плазменное вооружение? Ядерные реакторы? Бортовую электронику? Сухие пайки? Игрушки и сборные модели?
Финансовое лобби. Очень нетипично для барраярского фора, но, допустим, вы женаты на дочери финансиста или породнились с семьей толстосумов через брак вашего близкого родственника (сына/дочери, брата/сестры и т.д.).
Графское лобби. Вы — прежде всего представитель высшей аристократии, одного из знатнейших родов Барраяра. Возможно, вы даже не сделали карьеру на госслужбе, предпочтя ей управление своим округом. Графы выдвинули вас как защитника своих интересов, в противовес новой меритократии. ВАЖНО: Пожалуйста, НЕ выбирайте это лобби, если не читали книги Буджолд! Здесь для адекватного отыгрыша потребуется знание реалий барраярской околополитики, а там все сложно.

НАВЫК — это то, что сильно выделяет вас на общем фоне. Например, вы хороший оратор. Или умелый переговорщик. Или скрытный ушлый интриган, про которого думают: “Хм, он заболел гриппом. Интересно, зачем это ему понадобилось?” Или можете принять на грудь литр бренди и остаться в вертикальном положении. Или вы просто душка, который с первого взгляда располагает к себе людей. Короче, простор для вашего творчества. Главное, чтобы не слишком конфликтовало с вашим лобби. Например, графы едва ли выдвинут ушлого интригана — потому что где гарантия, что он будет продвигать их интересы, а не свои собственные в ущерб всем прочим? Или, допустим, у вас военное лобби и ораторский навык. Можно принять, но тогда вы не командир, а политофицер, а у нас тут Министерство политического воспитания недавно расформировали (а до этого сожгли).

В общем, достопочтенные форы, для вката от вас потребуется анкета следующего вида:
Имя, Фамилия (обязательно на Фор-, вы все-таки аристократ)
Возраст
Штрихи генеалогии: насколько ваш род знатен, являетесь ли вы наследником или одним из младших братьев, с кем в родстве и т.п. подробности, если есть желание таким заморачиваться
Штрихи биографии: где служили, чем занимались, какие-то важные жизненные вехи
Штрихи личности: что вообще за человек, какой характер, какие жизненные взгляды, какие тараканы в голове
Лобби, не противоречащее генеалогии и биографии — одна штука
Навык, не противоречащий всему вышеперечисленному — одна штука
Ваше собственное объяснение: почему Совет графов рекомендовал в Адмиралтейство именно вас?

P.S. Принимаются персонажи только мужеска полу. Барраяр пока еще весьма патриархальный мир.
P.P.S. Особо имбалансным на мой взгляд заявкам буду урезать осетра.
Секретарь !ZLZhU9mZXY 01/09/25 Пнд 11:10:40 858868 133
scale1200 (2).jpg 116Кб, 694x900
694x900
Общие сведения о форах (в помощь тем, кто не шарит за сеттинг)

Форы — это буквально такие самураи, но в европейском духе. Служилая наследственная аристократия с жёстким кодексом, частично формализованным, а частично неформальным. Фамилия начинается с Фор- (Форкосиган, Форбреттен, Форсмит и даже, прости господи, Форобьёв).

Фором нужно родиться, стать им нельзя. То есть когда-то императоры возводили отличившихся простолюдинов в форское звание, но такое не практикуется уже лет двести. За самозваное форство полагается смертная казнь. Не помню, какая. Вроде голодная смерть в клетке на площади. Барраяр в этом отношении изобретателен.

Фору полагается служить. Военная служба считается наиболее тру, но сойдёт и гражданская (так, граф Форобьёв сделал карьеру в МИДе). Уважительной причиной не служить считается управление родовым поместьем или наследственным графским округом.

Все форы равны, но некоторые значительно равнее — если принадлежат к графскому роду. Графы — как бы наследственные губернаторы провинций, отвечают за порядок и налоговые поступления. Кроме того, Совет графов играет роль парламента, ограничивающего императорскую власть. “Лавка миров” насчитала 38 графских родов: https://lavka.lib.ru/bujold/bujoldgr.htm Полагаю, мы этим ограничимся и не станем добавлять новых. Внезапно, императорская фамилия тоже принадлежит к графскому роду Форбарра.

Кстати, нюанс: графом называется только тот, кто в данный момент является главой графского рода. Все остальные мужчины его семьи именуются лордами. Женщинам повезло ещё меньше, титулов графинь и форесс нет в принципе, все аристократки без разбора именуются “леди”.

Первые колонисты с Земли, прибывшие на Барраяр, относились преимущественно к четырём этническим группам: русские, англичане, французы, греки. Поэтому среди форских фамилий легко обнаруживаются соответствующие языковые корни, а в Совете графов есть “этнические фракции”. Между прочим, греки всю дорогу были угнетённым меньшинством, поэтому форов греческого происхождения намного меньше, чем прочих.

А вот и хронология для тех, кто хочет привязать факты биографии персонажа к неким событиям канона: https://lavka.lib.ru/bujold/bujoldba.htm Сейчас на календаре 2874 год.
Савелий !Pp1pabKb16 01/09/25 Пнд 12:03:12 858871 134
image.png 2195Кб, 1024x1024
1024x1024
ФИО: Лорд Савелий Форостин
Возраст: 42
Штрихи генеалогии: Старый неграфский дом: из рода выходили офицеры интендантской службы, инженеры верфей, пару раз — зам.министры. Савелий из младшей ветви, поднялся за счёт госслужбы и протекций.
Штрихи биографии: Обучился в штабном колледже снабжения, после чего был прикомандирован к канцелярии Совета министров. Отнесся к работе ответственно, рос по карьерной лестнице, попутно наживая как полезные связи, так и злопыхателей. Его магнум опус - схема длинных контрактов на реакторные кожухи и шлюзовые кольца с прозрачной оценкой стоимости и унификацией смет. Имеет протекцию от нескольких влиятельных чиновников высокого ранга.
Штрихи личности: Холодный, собранный, вежливый ровно настолько, насколько нужно. Общается языком цифр, законопроектов, закулисных интриг.
Лобби: правительственное. В частности, аппараты Минтяжпрома/Минфина и их секретариаты, плюс рабочие контакты в канцелярии Регента, Имперского счётного управления и ImpSec (их интерес: лоббирование, стандартизация, контроль за ценами и сроками).
Навык: Коридоры власти. Савелий умеет проводить решения через систему и получать от этого сопутствующие бенефиты (приоритеты/квоты/допфинансирование).
Почему Совет графов рекомендовал в Адмиралтейство именно вас: Нужен человек, который делает, когда «всем всё понятно, но ничего не движется». Форостин — это гарант, что корабль/док/реактор не утонет в бюрократической волоките между верфями, казначейством и адмиралтейством.
Секретарь !ZLZhU9mZXY 01/09/25 Пнд 15:14:17 858987 135
>>858871
О как. Настолько образцовый бюрократ, что странно видеть приставку Фор-. Впрочем, что взять с потомственного интенданта.

Мелкие правочки внесу все-таки, чтоб жизнь медом не казалась:
Лобби — правительственное, Минтяжпром (Минфин только деньги выделяет, с подрядчиками/субподрядчиками не общается).
Счетная палата и ImpSec с удовольствием примут донос, но едва ли чем-то помогут в неофициальном порядке.

Во время недавнего мятежа Фордариана лорд Форостин занял откровенно выжидательную позицию, и это не осталось незамеченным. Ну то есть никто особо и не сомневался, что эта канцелярская крыса будет одинаково хорошо чувствовать себя при любой власти. И будь он из простого народа, на это бы даже махнули рукой. Но что допустимо для простолюдина, то не всегда простительно для фора. Теперь на прежде безупречной репутации Форостина появилось пятнышко. И его недруги сейчас с удовольствием показывают на это пятнышко пальцем.

Совет графов возражал против назначения Савелия в Адмиралтейство, в том числе и по вышеуказанной причине. Но Минтяжпром продавил кандидатуру через канцелярию регента, потому что должен же кто-то делать дело. Любви со стороны Совета это Форостину не добавило.

Пару дней ждем, вдруг еще кто-то решит вкатиться.
Аноним 01/09/25 Пнд 17:57:31 859069 136
>>858871
>в штабном колледже
>реакторные кожухи и шлюзовые кольца с прозрачной оценкой стоимости и унификацией смет.
>в канцелярии Регента
Опять эти аноны, которые там и тогда лично присутствовали... Ты читал книги чтоли?
Аноним 01/09/25 Пнд 19:16:13 859116 137
Это же точно железныя титаны. Далекая планета со славянами была изолирована от империи, там есть боевые аристократы и все такое. Форкосиголахта снова заставляет меня заучить этот лор. Причем там тоже толком нет генерации персонажа и статов, только пару навыков воткнуть, а дальше подробная генережка боевого меха, починка, сражения. Одни и те же игры создают, потом дропоют!
Савелий !Pp1pabKb16 02/09/25 Втр 09:45:51 859278 138
Иорик !gQ/OTwHqa. 02/09/25 Втр 17:12:31 859299 139
image 41Кб, 704x512
704x512
image 64Кб, 704x512
704x512
Лорд Иорик Форхалас 56 лет

Штрихи генеалогии: насколько ваш род знатен, являетесь ли вы наследником или одним из младших братьев, с кем в родстве и т.п.
Форхаласы один из наиболее влиятельных родов на Барраяре, владеющих не только экономмчески развитыми округами, но и контролирующих несколько крупных военно-промышленных предприятий. Иорик второй сын лорда Форхалласа
Штрихи биографии: начал военную карьеру отличившись в гражданской войне, и уже при захвате Комарры командовал тяжелым крейсером, показав себя как напористого командира, не знающего преград для исполнения поставленных целей. Последние пять лет служил в адмиралтействе на административной должности, отвечая за кадровое перераспределение офицерского состава после массового списания старых кораблей.
Штрихи личности: низкорослый, коренастый, с жесткой прямой осанкой. Легко узнаваем по громкому голосу, рыжим бакенбардам и большим ушам. Имеет ясный, проницательный ум и завидную прозорливость, благодаря которым он всегда хорошо разбирался в людях и предвидел их судьбу. Считает, что войну выигрывают не корабли, а люди на них. Иорика уважают за непредвзятость, прагматизм, и знают как человека, который всегда готов прийти на помощь коллегам, дать отличный мужской совет, и который любит честность и знает, когда ему лгут. А еще лучше он умел разглядеть талант в человеке и помочь тому его раскрыть. Если Иорик назначал человека на должность лично, то тот обязательно добивался великолепных результатов.
Лобби: военное. Не исключено, что имя Иорика прозвучало первым, когда сенат начал обсуждение вопроса назначений. Он был отличным военным и многие имели о нем хорошее мнение. Его имя странным образом упоминалось часто при успехах в самых разных событиях, даде где его нога никогда и не ступала.
Навык: умение находить/назначать/вербовать недооцененных и перспективных офицеров, специалистов, партнеров. Обладает феноменальной памятью на имена и личные дела. Выстраивает идеально сбалансированные команды.

Хорошо, что оп может подкорректировать эту вымученную анкету. Могу прыгнуть в другой род, если Форхалласы это млишком жирно.
Секретарь !ZLZhU9mZXY 02/09/25 Втр 17:35:09 859304 140
>>859299
Косматый варвар в безвкусном одеянии: примерно так выглядел лорд Форхалас в глазах комаррцев.

Лорд Иорик, надо тебе немножко подкрутить генеалогию в соответствии с каноном. Ты как, хочешь быть наследником графа, или лучше не надо?
Аноним 02/09/25 Втр 17:51:26 859309 141
>>859304
Как посчитаешь нужным. Мне излишние почести ни к чему наверно.
Секретарь !ZLZhU9mZXY 03/09/25 Срд 06:13:16 859543 142
>>859309
События последних двух лет танком проехались по графскому роду Форхаласов. Сначала в битве при Эскобаре погиб младший брат графа — Ральф Форхалас. Потом за участие в дуэли был казнён младший сын графа — лорд Карл. Ожесточённый гибелью брата, старший сын — лорд Ивон — предпринял неудачное покушение на регента и не только погиб сам, но и навлёк клеймо мятежников на свой род. К счастью, у старого графа хватило ума (и характера) не замараться в открытой поддержке самозванца Фордариана, поэтому дальнейших репрессий не последовало.

Иорик Форхалас приходится графу кузеном. Из-за гибели младшей ветви графский титул унаследует сын лорда Ральфа, которому сейчас тринадцать. Но пока он не достиг совершеннолетия, именно лорду Иорику перейдёт место в Совете графов и старшинство в роду в случае смерти старого графа Форхаласа.

Регент относится к Иорику двойственно. Он помнит его как энергичного командира и своего боевого соратника по завоеванию Комарры. Он ценит его таланты кадровика. Но он ни на минуту не забывает о принадлежности Иорика к мятежному роду и о том, что граф Форхалас — глава консервативной фракции в Совете. Политика будет вмешиваться в вашу работу, лорд Иорик, хотите вы того или нет.

Вот, как-то так. Тоже будешь ходить с пятнышком на репутации, только не личной, а семейной. Опционально для отыгрыша можешь взять чувство вины: Ральф всегда завидовал твоей военной славе, и желание отличиться в итоге бросило его в Эскобарскую мясорубку Не настаиваю ни разу, просто вселенная Буджолд исполнена мелодрам.
Иорик !gQ/OTwHqa. 03/09/25 Срд 08:47:08 859544 143
>>859543
В семье не без уродов
Секретарь !ZLZhU9mZXY 03/09/25 Срд 10:27:20 859545 144
>>859544
А то. Я когда фамилию Форхалас в анкете увидел, то аж вздрогнул. Ничоси, думаю, анон хоть понимает, какой террариум он сейчас открыл? Покушение Ивона буквально сюжетнообразующий элемент для всего канона.

Планирую пока закинуть вам небольшой квестик, чисто чтобы в треде была какая-то движухе.
Секретарь !ZLZhU9mZXY 03/09/25 Срд 14:52:41 859716 145
EF-17.jpg 470Кб, 2366x2366
2366x2366
Первый рабочий день Адмиралтейства близился к завершению, когда секретарь, долговязый печальный грек по имени Иракл Папакарлос, принял вызов по ведомственной комм-связи. Звонил управляющий частной верфи в Мариграде и спрашивал, когда уже, чёрт возьми, он получит комплектующие и материалы? Кто будет отвечать за срыв сроков контракта, а? а?!

Секретарь пообещал разобраться, отключился и полез в архив. О найденном там он немедленно сообщил Их Лордствам. Общеизвестно©, что сверхсветовая связь возможна только с помощью скачковых кораблей, перемещающихся через пространственно-временные туннели. Для империи из трёх звездных систем поддержание парка курьерских кораблей — насущная забота. И вот Главнокомандующий флотом заказал четыре малых эксплорера для линии Комарра-Сергияр на верфи Мариграда:
а) по предоплате
б) с финансированием из текущих средств флота
в) пообещав поставить на верфь важнейшие компоненты, как то: двигатели Неклина, вооружение, бортовую электронику военного образца.

Теперь должность Главнокомандующего упразднена, его офис расформирован, остатки “текущих средств” вернулись в казну. Взамен учреждено Адмиралтейство, но его бюджет ещё не утверждён. А управляющий верфью исходит на говно, потому что стройка стоит, срыв сроков маячит невдалеке, и грядут неприятности от Счетной палаты, а то и Имперской безопасности.

Отсюда, господа, вопрос: что мы будем делать с этим контрактом? Секретарь пока что видит два пути:
1. Расторгнуть контракт, сославшись на форс-мажор: перерегистрацию юридического лица заказчика. Исполнитель возвращает предоплату, дело уходит в арбитраж, по итогу Адмиралтейству придётся выплатить верфи компенсацию за фактически выполненную работу плюс неустойку.
2. Извернуться и достроить-таки эти эксплореры. Верфь только за, но ей нужны комплектухи, которые нельзя просто пойти и купить на гражданском рынке. А вы не можете выйти с ними на госзакупку — у вас денег нет. Но можно попробовать что-то намутить неофициально.
Что нужно верфи:
Двигатель Неклина малой мощности — 4 шт
Плазменная турель 100-тонного класса — 4 шт
Комплект авионики для лёгких скачковых кораблей — 4 шт

Давайте думать, что ли.
Иорик !gQ/OTwHqa. 03/09/25 Срд 16:50:54 859793 146
>>859545
>анон хоть понимает
Нет конечно! Еще не поздно сделать меня членом менее прославленного рода, пока я отыгрыш не проебал.
>>859716
>пик
Пояснения к этим каракулям будут или я могу найти их по ссылке в оп-посте?
>неприятная ситуация
Кое-кто конечно мог бы договориться с управляющим о расторжении контракта, чтобы его предприятие могло рассчитывать на компенсацию+неустойку из казны государства, и попилить с ним откат, но у нас, барраярцев, в кпови осталось слишком мало русской крови для таких маневров. Так что Иорик обратился бы в совет министров или что там, чтобы они установили порядок финансирования адмиралтейства. Либо каждый раз казначейство будет дрыгаться, либо пусть создают отдельный финансовый резерв адмиралтейства. Если адмиралтейство считается приемником Главнокомандующего и наследует его обязательства (например поставку двигателей), то должно наследовать и его право распоряжаться денежными средствами (например закупать двигатели через госзакупку). И пусть министры сами решают что лучше, расторгнуть и отдать кучу денег, чтобы потом все равно заново заключить контракт на корабли, или сразу сделать быстро и дешевше. Сам Иорик за второй вариант, то есть не расторгать контракт и вернуть флоту надлежащее финансирование.
Иорик !gQ/OTwHqa. 03/09/25 Срд 17:58:39 859825 147
Читаю правила. Интересные.
>Бортовые системы, т.е. сенсоры, электроника, вспомогательные устройства и т.д. - не менее 10% внутреннего объема для D и E, не менее 14% для С и не менее 12% для В
Почему для крейсеров больше всех надо?

Алсо, почому модификатор стоимости дестроера самый высокий, а модификатор боевой мощи самый низкий? Што за ерунда?
Секретарь !ZLZhU9mZXY 03/09/25 Срд 18:06:52 859841 148
>>859793
>Пояснения к этим каракулям
...пока в процессе дописывания. Но прямо сейчас они и не требуются. В том смысле, что на сайдквест не повлияет, понимаешь ли ты эти каракули или нет)

Секретарь порылся в свежей корреспонденции и показал лорду Форхаласу письмо из казначейства. В нем говорилось, что запланированный транш на счета Адмиралтейства от 1 октября переносится на 1 ноября ввиду того, что кабинет министров не успел в должный срок предоставить смету. Получается, что деньги из бюджета вы получите через 58 календарных дней. Плюс время, потребное на организацию закупки... короче, Мариградская верфь такими темпами в срок точно не уложится.

Таким образом, предложение лорда Форхаласа сводится к тому, чтобы уведомить кабинет министров об этой неприятной ситуации и переложить на него ответственность. Если кабинет решит, что сей контракт нужно исполнить, то пусть сам и ищет деньги.

Хотелось бы также заслушать мнение лорда Форостина.
Аноним 03/09/25 Срд 22:05:04 860002 149
>>859545
Данной ситуации слова смыслах в во плохом всех они в нечто но этого.
Аноним 04/09/25 Чтв 02:56:35 860050 150
>>859841
Мимо крокодил
Интересно, а Адмиралтейство может взять под такое кредит? Какая нынче ставка ЦБ Барраяра?
Секретарь !ZLZhU9mZXY 04/09/25 Чтв 20:23:28 860256 151
Так, завтра вечером вкину финальные правила, и погоним основной геймплей. Если игроки останутся, канешн.
>>859278
Лорд Форостин, м вами все хорошо? Вы заснули на рабочем месте!

>>859825
>Почему для крейсеров больше всех надо?
Крейсер - универсальный корабль для кучи задач, действует и в одиночку, и в составе эскадры. Поэтому у него почти линкорный набор оборудования в намного меньшем корпусе.
>почому модификатор стоимости дестроера самый высокий, а модификатор боевой мощи самый низкий?
Мелкие злобные убийцы линкоров специально понерфлены.
Секретарь !ZLZhU9mZXY 05/09/25 Птн 21:56:20 860864 152
vorkraft.jpg 56Кб, 640x480
640x480
Достопочтенные форы!
По ссылке в ОП-посте перезалита актуальная версия правил: https://docs.google.com/document/d/1udQlDSTFNt20471KNqtWszzR44kmBehCg-vdv1uVUD4/
И приложение к правилам - справочник судостроителя: https://docs.google.com/document/d/1soUUFhj1z2ZlpswtEdIdYnb2xKE2RnJPN71au8zd7L0/

Поактивнее, господа, добиваем сайдквест и принимаемся за строительство лучшего флота Галактики!
Аноним 05/09/25 Птн 23:15:49 860930 153
>>860050
Скину ещё идею: расканнибаллить какой-нибудь из стоящих на капиталке кораблей, когда придут деньги - оснастить его
Секретарь !ZLZhU9mZXY 06/09/25 Суб 06:52:15 861200 154
>>860050
>>860930
Вот человек с нормально развитым бюрократическим мышлением!
Братан, потрать 15 минут на анкету и вкатись в игру, а то я даже хз как учитывать твои реквесты.

Поназначали всяких, зарплату получают, а на заседания не ходят, мерзавцы. ImpSec на них нет!
Аноним 10/09/25 Срд 00:37:51 863481 155
>>861200
Не не, мне этого в реале хватает, мне пожалуйста на подставляем приходящим консультантом, я вселенную не знаю... Чё там по игре кстати, мертво?
Аноним 10/09/25 Срд 00:47:49 863486 156
Я тоже хотел вкатиться, но чот нихуя не понял куда воевать, с сеттингом знаком только по посмотречу.
Секретарь !ZLZhU9mZXY 10/09/25 Срд 07:00:12 863561 157
>>863486
>>863481
Будет аутичный конструктор корабликов с элементами экселя и лото, плюс прикрученная к нему графомания на тему бюрократических процедур. Знание лора не важно вообще.
>нихуя не понял куда воевать
Задача игроков — сделать так, чтобы было ЧЕМ Лично абордировать крейсер цетов вам по службе не положено.
>Чё там по игре кстати, мертво?
Хотел бы я знать. Очевидно, господа форы поняли, что вписались в унылый блудняк, и дропнули.
Иорик !gQ/OTwHqa. 10/09/25 Срд 10:42:59 863574 158
image 184Кб, 907x991
907x991
Там походу анкета от нейродрочера, который не собирается читать правила
Секретарь !ZLZhU9mZXY 10/09/25 Срд 16:36:32 863670 159
photo2025-09-10[...].jpg 266Кб, 1024x1024
1024x1024
Состоялся импровизированный мозговой штурм, в котором кроме Их Лордств приняли участие секретарь, шифровальщик, начальник поста охраны и уборщица. Удалось родить следующие идеи:
1. переложить головную боль о контракте на кабинет министров;
2. запросить у казначейства дополнительную кредитную линию;
2. расканнибалить другие строящиеся корабли в пользу мариградских эксплореров.
По поводу третьего варианта секретарь почесал за ухом и сказал, что уж плазмаганы-”стотонники” совершенно точно должны быть в наличии на складах флота, потому что эти пушки применяются буквально повсеместно. Их Лордства переглянулись: о складах они и не подумали. А что там ещё есть?
Доступно действие: Ревизия складов. 1d6 на наличие плазмаганов, 6d6+6d100 на определение складских запасов.
Роллит лорд Иорик, он тут пока один с трипом
Иорик !gQ/OTwHqa. 10/09/25 Срд 16:41:19 863672 160
>>863670
Если я верно понял, мне надо только рольнуть
6d6: (4 + 4 + 3 + 1 + 6 + 2) = 20 6d100: (38 + 48 + 5 + 8 + 5 + 59) = 163
Иорик !gQ/OTwHqa. 10/09/25 Срд 16:47:54 863674 161
1d6: (3) = 3 на плазмаганы
Секретарь !ZLZhU9mZXY 10/09/25 Срд 17:23:46 863680 162
>>863674
Наскоро опрошенные кладовщики доложили о наличии запасов:
Плазмаганы - 3 (3/4, т.е. не хватает 1 шт для исполнения контракта)
Гравиганы - 10
Двигатели Неклина - 0 (0/4)
Р-заряды - 4
Генераторы ионных экранов - 0
Бортовые системы - 0 (0/4)
В казармах флота скучали в ожидании назначений 6 секций подготовленных экипажей. (6/4)
Кинь еще 1d8 на определение стартовых тех
Иорик !gQ/OTwHqa. 10/09/25 Срд 17:26:23 863681 163
1d8: (8) = 8
Иорик !gQ/OTwHqa. 10/09/25 Срд 17:37:37 863682 164
>8
Это значит мне все техи доступны и снова бросать д8?
Секретарь !ZLZhU9mZXY 10/09/25 Срд 17:49:37 863684 165
>>863682
Да, тебе доступны все техи 1 уровня на старте. Барраярская наука стронг!
Пока на этом притормози, щас прикину, что и в какой готовности у нас на стапелях.
Иорик !gQ/OTwHqa. 10/09/25 Срд 17:52:54 863685 166
1: критический провал
2-9: гравидеструкторы (ГРАВ)
10-37: двигатели
38-46: ядерное оружие (АТОМ)
47-63: экипаж (ЭКИП)
64-70: защита (ЗАЩ)
71-87: электроника (КОМП)
88-99: плазмаганы (ПЛАЗ)
100: критический успех

Мне почти самое редкое аж 10 штук выпало. Похоже придется конструировать гравиганный флот.
Секретарь !ZLZhU9mZXY 10/09/25 Срд 20:36:00 863696 167
С-01 Сыч.jpg 460Кб, 2366x2366
2366x2366
С-02 Канюк.jpg 461Кб, 2366x2366
2366x2366
Обилие гравиганов на складе объяснялось проще некуда — немалая их часть дожидалась установки на малые крейсера "Сыч" и "Канюк", которые строились в доке №2 казённой верфи, с плановой готовностью 1-й квартал 2875 года. На кораблях были смонтированы основные системы, а на “Сыче” — и часть вооружения, но с достройкой почему-то не торопились. Секретарь Папакарлос отыскал причину в служебной переписке: Генеральный штаб сам до конца не знал, хочет ли он такие корабли. С одной стороны, для своих смешных размеров крейсера были весьма зубасты: 250-тонный гравиган и два 100-тонных плазмагана. С другой стороны, их проектная боевая мощь (БМ=9) по крейсерским меркам была ни о чём. Вот если за время постройки появится новое оборудование, которое позволит поднять БМ хотя бы до 10, а лучше выше — это будет другое дело!

Итак, найдены доноры запчастей для строящихся эксплореров. Можно каннибалить.
Задание: достроить крейсера в плановый срок (осталось 6 ходов) и с БМ=10+ (на текущим уровне технологий БМ=9). Каждый дополнительный балл БМ свыше 10 будет вознаграждён.

На схеме кружочками обозначено оборудование запланированное, но ещё не установленное
Секретарь !ZLZhU9mZXY 10/09/25 Срд 20:44:15 863698 168
>>863696
Бля, косяк. Р-зарядов тонет, БМ должна быть 8.
Ладно, считаем что всё равно она 9, типа +1 за второй плазмаган.
Иорик !gQ/OTwHqa. 10/09/25 Срд 21:09:30 863700 169
Хм. Значит надо снять один плазмаган, потом поставить частной верфи 4 плазмагана. Это сколько ходов? И через сколько ходов ориентировочно они достроят эксплореры? А сколько кораблей одновременно мы можем строить?
Аноним 10/09/25 Срд 21:29:21 863702 170
услышав о существовании складов, я захихикал как злобный еврей с карикатуры, ей-богу. Правда что ли закатиться... Почитаю пока https://posmotre.ch/Vorkosigan_Saga , ОП, добавь в шапку если перекат будет
Секретарь !ZLZhU9mZXY 10/09/25 Срд 22:17:14 863709 171
>>863700
Тащемта надо снять значительно больше:
1 модуль плазмагана
4 модуля двигателя (красные)
4 модуля управления (синие)
Все это можно проделать на текущем ходу.
>И через сколько ходов ориентировочно они достроят эксплореры?
Как только ты нашёл/родил/украл все фишки нужного цвета, корабль считается достроенным и передается в состав флота. Не очень реалистично, но я иначе ёбнусь за всем этим следить.
>А сколько кораблей одновременно мы можем строить?
Пока у тебя есть 2 больших дока на казённой верфи, каждый вмещает один корабль массой до 10000 тонн или два меньших корабля до 5000 тонн. Док №2 сейчас занят "сычами", док №1 пока свободен.
Всякую мелочь типа дестроеров и эксплореров строят частные верфи. Допустим, до 10 D/E в постройке одновременно.

P.S. Считаем 1 ход = 1 месяц, сейчас идёт сентябрь 2874.
Иорик !gQ/OTwHqa. 10/09/25 Срд 22:30:29 863710 172
>>863709
>4 модуля двигателя (красные)
>4 модуля управления (синие)
Блин, зачем?
Секретарь !ZLZhU9mZXY 10/09/25 Срд 22:54:44 863713 173
>>863710
Затем: >>859716
>Что нужно верфи:
>Двигатель Неклина малой мощности — 4 шт
>Плазменная турель 100-тонного класса — 4 шт
>Комплект авионики для лёгких скачковых кораблей — 4 шт
Аноним 12/09/25 Птн 00:25:14 863800 174
мимо бюрократ
Я бы сказал, что от вката меня отделяют как минимум картинки со старыми сокращениями в правилах, они меня пугают. Ты б их поправил на новые, а...
Аноним 12/09/25 Птн 00:53:16 863803 175
И вообще, ты б может новый тред завел, раз уж игра новая...
Секретарь !ZLZhU9mZXY 12/09/25 Птн 06:51:37 863811 176
>>863800
Так в правилах вроде нет картинок. Или ты про Справочник судостроителя? Ок, поправлю, недолго.

Я бы и завёл новый тред, если б был уверен, что игорь взлетит. Посмотрим, как пойдёт.
Иорик !gQ/OTwHqa. 12/09/25 Птн 15:17:48 863847 177
>>863713
В каком формате вообще ход совершать? Иорику же надо просто раздать кому-то указания и всё? Можно и жопу из кабинета не выносить?
Секретарь !ZLZhU9mZXY 12/09/25 Птн 18:07:58 863870 178
Storage.jpg 270Кб, 3249x2363
3249x2363
>>863847
Вообще предполагается следующий порядок:
-(опционально) разрабатываешь новый проект корабля (этим, впрочем, можно заниматься когда угодно)
-(опционально) начинаешь постройку новых кораблей: типа, закладываем столько-то единиц по такому-то проекту
-решаешь, будет ли на этом ходу исследование
-если да, то кидаешь куб на исследование
-кидаешь остальные кубы бюджета (КБ) на ресурсы
-распределяешь ресурсы на строящиеся корабли
-реагируешь на ивенты, делаешь реквесты и т.д.

На данный момент у вас, господа форы, есть следующие задания:
1. До конца следующего хода (октябрь 2874) тем или иным способом решить вопрос с 4 эксплорерами, которые строятся на частной верфи.
2. В течение 6 ходов (март 2875) достроить крейсера "Сыч" и "Канюк", желательно с итоговой БМ=10+ (что подразумевает проведение одного или нескольких исследований для левел-апа комплектующих).

Вашу работу затрудняет то, что на этом и следующем ходу вы НЕ получите бюджетного финансирования, т.е. вам не дадут КБ "по умолчанию". Чтобы получить ресурсы, нужно что-то придумывать (например, на этом ходу придумали каннибалить строящиеся корабли и даже реально получили такую возможность).
>Можно и жопу из кабинета не выносить?
Прям щас можно и не выносить. Некоторые ивенты будут реально требовать ролевого отыгрыша — куда-то пойти, что-то сделать и т.д.

inb4: делал бы сингл, если все равно нужно только роллить кубы и кидать реквесты. Как бы да, но хочется разных персонажей, а еще у персонажей есть Навыки — их суперсилы. Навык по задумке упрощает доступ к какому-то ресурсу. Вот лорд Иорик у нас выдающийся кадровик, будет рожать фишки Экипажа, ну и т.д. У лорда Савелия, кстати, годный эффект от навыка был бы, жаль, что игрок слился.

P.S. Визуализировал текущее наличие ресурсов на складах
Иорик !gQ/OTwHqa. 12/09/25 Птн 20:25:37 863881 179
>>863870
Новый проект пока не из чего разрабатывать, надо нароллять ресурсов. А то потом не выпадет нужное количество двигателей, и будет проект стоять. Никогда такого не было же.

Может на первом ходу я, помимо частичной разборки строящихся крейсеров поищу среди своих знакомых заинтересованных людей? Может кто-то из бывших офицеров флота сейчас занимается межпланетной торговлей, и они были бы заинтересованы в использовании нашей верфи? Она все равно пока будет простаивать. А взамен у них получим денеги, товары или как раз запчасти какие.
Секретарь !ZLZhU9mZXY 13/09/25 Суб 14:36:15 863917 180
torgovcy-kosmos[...].jpg 41Кб, 572x321
572x321
>>863881
Нецелевое использование казённого дока? Смелая идея, которую почему-то не оценили судовладельцы. Имперской безопасности боятся, что ли? Хотя... правильно делают вообще-то.

Все знакомые лорду Иорику деятели коммерческого космофлота сообщили примерно одно и то же. Нет проблем с постройкой судов. Нет проблем с их обслуживанием. Но есть большая, нет, БОЛЬШАЯ проблема с комплектованием экипажей. Военный флот, словно пылесос, вытягивает все пригодные кадры, а что осталось — доедает армия. И поскольку военная служба на Барраяре традиционно считается престижной и почётной, то решительно непонятно, как и чем заманивать людей в частный торговый флот. Разве что большими, нет, БОЛЬШИМИ деньгами, и то работает не со всеми. А на найм инопланетников косо посматривает ImpSec, выдвигает какие-то дикие, нереальные требования к кандидатам — как будто не борттехника на судно берём, а начальника дворцовой стражи.

Посему, уважаемый лорд Форхалас, если вы вдруг... ну, мало ли... сможете поспособствовать тому, что несколько... или даже несколько десятков... обученных навигаторов и техников внезапно решат уволиться с военной службы и податься в торговый флот... Уж за нами не заржавеет, поверьте! Оружие мы вам, конечно, поставить не сможем, но всё остальное — с лёгкостью, дёшево и даже в кредит!

Итак, суть предложения "купцов": фишки ЭКИП(ажа) можно обменять на фишки КОМП(ьютеров), ЗАЩ(иты) и двигателей, в соотношении 1 к 3. За этот кредит нужно расплатиться в течение 3 ходов (по декабрь 2874) из расчёта один КБ на каждую отданную фишку ЭКИП(ажа).
Насколько это законно и этично? На грани. На карандаш вас точно возьмут и при случае непременно припомнят. Но на первый раз, вероятно, удастся проскочить без реальных последствий. Киньте d6 за каждую отданную фишку, если выпадет 1 — будет неприятное объяснение с начальством.
Иорик !gQ/OTwHqa. 18/09/25 Чтв 18:10:20 864241 181
>>863917
Лорд Форхалас просматривал личные дела сидя в своем кабинете. Людей действительно было слишком много, и далеко не все из них заслуживали его доверия. Были и очень опытные ребята, но лояльность Иорик ценил не меньше, а с этим точно были трудности у половины. Они пошли во флот только ради статуса и привилегий. Если вдруг прижмет, и на чаше весов окажется их жизнь, то они тут же пошлют к черту все привилегии ради спасения шкуры.

Иорик вызвал своих замов и провел совещание, на котором изложил, что их новый мировой порядок требует более очевидного героизма, и с этого дня подготовка и требования к экипажу кораблей будут усиливаться. Больше тренировок, выше требования, чаще проверки. Со всеми недовольными проводить беседы, пояснять, что если это не нравится, можно просто уйти в торговый флот. С этим даже помогут по-людски при необходимости. Не увольнение с позором, а отличная характеристика в дорогу. Иорик даже назвал множество фамилий, чьи достижения вызывают сомнение в их пригодности к службе. Теперь замам предстояло заняться сокращением.


Обмениваю сразу четыре фишки, пока не знаю на что. Какие варианты и что посоветуешь? 4d6: (5 + 4 + 1 + 6) = 16 хуяк!
Иорик !gQ/OTwHqa. 21/09/25 Вск 16:16:31 864483 182
Пока кажется неплохим вариантом обменять на два два двигателя и защиту с компами по пять фишек. Всего 12. Четко?
Аноним 22/09/25 Пнд 18:01:22 864558 183
От себя хочу заметить, что очень не хватает гугл дока или пастбина, в котором будет храниться наше актуальное состояние, напр. заполнение складов, задачи, список игроков и все прочее.
мимо шифровальщик
Иорик !gQ/OTwHqa. 22/09/25 Пнд 18:21:54 864561 184
>>864558
>заполнение складов
Воть калтинка >>863870
>задачи
Отдать гражданской верфи
4 модуля плазмагана
4 модуля двигателя (красные)
4 модуля управления (синие)
Если не ошибаюсь. Только вылетело из головы что у нас самих там на верфи стоит, что можно расканнибалить.
>список игроков
Я тут один типа
Секретарь !ZLZhU9mZXY 22/09/25 Пнд 23:42:32 864581 185
photo2025-09-23[...].jpg 164Кб, 1024x1024
1024x1024
>>864558
Вообще я планирую в начале каждого хода давать сводку:
-складские остатки (картинка)
-прогресс в исследованиях (картинка)
-международная (межпланетная? межзвёздная?) напряженность (картинка)
-список кораблей в составе флота (очевидно, гуглдок)
-список кораблей в постройке (аналогично)
-текущие задачи и их прогресс (список в посте)
Ну а пока мы всё ёще мурыжим первый ход, плавно и осторожно нащупывая игровой процесс.
>>864561
>Я тут один типа
Х/ф "Единственному игроку приготовиться" круглый год на экранах /wr/!
>Отдать гражданской верфи
Все правильно. Тем более странно тогда, что ты заказываешь у коммерсов 2 фишки Двигателей при очевидной тебе самому потребности в 4.
>что у нас самих там на верфи стоит, что можно расканнибалить
Джва лёгких крейсера со сроком сдачи март 2875: >>863696

>>864241
>>864483
"Торгаши" сами не ожидали такой щедрости от лорда Форхаласа. Ну, одну секцию экипажа... ну, две. Но чтоб сразу четыре? Они даже увеличили срок кредита сразу вдвое, до марта 2875 — мол, вы с нами по-человечески, ну так и мы с понятием.

К сожалению, военный министр граф Форкаллонер не был столь же любезен:
— Лорд Форхалас, прошу пояснить, с чем связаны беспрецедентные сокращения в личном составе Военно-космического флота. По моим сведениям, для комплектования строящихся кораблей нужно восемь секций экипажа. Из них на начало текущего месяца флот располагал шестью секциями. Сегодня, после ваших кадровых решений — уже двумя. При этом верфь в... — граф заглянул в бумаги — в Мариграде должна до конца октября сдать флоту четыре эксплорера. Кто будет на них служить, если вы всех поувольняли? В чем ваш план?

Министр выглядит скорее озадаченным, чем злым. Судя по его тону, он искренне не понимает ваших мотивов. Что вы скажете ему?
Аноним 23/09/25 Втр 00:26:24 864583 186
>>864581
Все же я считаю гуглдок удобнее, в него можно в любой момент заглянуть, а не пост с итогами искать. И не переспрашивает тебя, как я сейчас, например.
Иорик !gQ/OTwHqa. 23/09/25 Втр 15:11:42 864606 187
>>864581
>Тем более странно тогда, что ты заказываешь у коммерсов 2 фишки Двигателей при очевидной тебе самому потребности в 4.
Я похоже не понял нихуя. Я думал у нас на строящихся кораблях могут уже стоять двигатели, которые мы собрались каннибалить. Типа двигатели выгоднее каннибалить, потому что потом выше вероятность их приобретения на кубах бюджета.
Секретарь !ZLZhU9mZXY 23/09/25 Втр 16:12:07 864608 188
>>864606
Нет, ты все правильно понял, это я не понял твой хитрый план. Да, дрыгатели можно скрутить со строящихся "сычей", не вопрос.
Иорик !gQ/OTwHqa. 26/09/25 Птн 14:09:43 864712 189
>>864581
>К сожалению, военный министр граф Форкаллонер не был столь же любезен:
>— Лорд Форхалас, прошу пояснить, с чем связаны беспрецедентные сокращения в личном составе Военно-космического флота
У Форхалласа конечно было готово объяснение. Он рассказал, что ознакомился с сотнями личных дел и заметил что большая часть личного состава экипажей не настолько надежна и лояльна как хотелось бы. Может ранее это не было проблемой, но Иорик намерен задать более высокую планку для людей, от которых зависят жизни и тонны денег. Тем, кто пошел во флот ради статуса, по воле отца или просто потому что не придумал ничего лучше, были предложены альтернативные варианты и оказана всяческая помощь. Все ради того, чтобы увеличить среди личного состава долю лояльных и желающих отдать свою жизнь на благо империи. Что толку от крейсера, если его пилоты не готовы в нужный момент пойти на таран из страха за себя или сослуживцев? Флот это не наземные войска, здесь героизм должен быть массовым, командным.
Секретарь !ZLZhU9mZXY 26/09/25 Птн 21:24:08 864767 190
Памятка, врученная начальнику Управления кадров Генерального штаба при вступлении в должность:
"0. Подавляющее большинство офицеров либо не может выполнить простейшее невыполнимое задание, либо не желает этим заниматься. Поэтому весь личный состав Генерального штаба необходимо разделить на 4 части:
1. От офицеров, которые хотят работать, но не могут, следует немедленно избавляться любым приемлемым способом: послать на помощь союзникам, перевести в Имперскую Безопасность, отправить в бессрочную инспекцию отдаленных гарнизонов с выдачей довольствия сухим пайком.
2 и 3. Офицеров, которые не хотят и не могут работать, нужно повысить в должности и поставить начальниками над теми офицерами, которые работать могут, но не хотят. В этом случае начальники приложат все усилия, чтобы заставить подчиненных работать, иначе работу придется выполнять им самим, а это выше их способностей.
4. После этого следует найти тех уникумов, кто и может и хочет работать, и создать из них Оперативный отдел. В настоящий момент отдел состоит из одного человека — полковника Теренса Форлакиала. Других людей, подходящих для этой работы, в Империи не выявлено.
Желаю успехов на посту. И.Форхалас"
Секретарь !ZLZhU9mZXY 26/09/25 Птн 21:30:03 864769 191
>>864712
Министр Форкаллонер был наслышан об умении лорда Иорика разбираться в людях, о его взглядах на службу и его методах. Но одно дело слышать, а другое — лично наблюдать последствия...
— Не собираюсь учить вас работать, лорд Иорик, но так разбрасываться кадрами... Особенно после потерь, которые мы понесли в Эскобарской войне... — министр совсем помрачнел: на той войне он потерял сына. Какое-то время он молча сверлил взглядом Форхаласа и, наконец, сказал:
— Ладно. Предположим, вы правы. Сейчас меня интересуют те эксплореры. По графику они должны достичь операционной готовности к концу октября. Справитесь — снимаю все претензии. Сорвете сроки — значит, не всё с вашими методами хорошо.
______
Итак, военный министр требует, чтобы к концу следующего хода 4 строящихся эксплорера были полностью укомплектованы оборудованием (фактически сделано) и экипажами (не хватает 2 фишки).

Будем считать, что первый ход завершён. Инфографику выложу в понедельник, шаблоны остались на работе.
Иорик !gQ/OTwHqa. 26/09/25 Птн 21:50:51 864772 192
>>864769
Это мне надо за один проброс кубов бюджета получить две фишки экипажа? Бля, вот дед задачи ставит. В крайнем случае возможно придется растянуть поочередные испытания кораблей, чтобы пока два экипажа справлялись.

Что сейчас делать?
Секретарь !ZLZhU9mZXY 26/09/25 Птн 22:42:06 864773 193
>>864772
Дед ставит адекватные на первый взгляд задачи: экипажи-то были. Кто ж знал, что ты их оптом продашь за бусы запчасти.

Итак, наступает октябрь 2874. Этот месяц тоже нужно как-то вить без бюджетного финансирования, зато в ноябре придут КБ за 3 месяца сразу.
Текущие задачи:
1. До конца нынешнего хода (октябрь 2874) укомплектовать 4 строящихся эксплорера оборудованием и экипажами.
2. В течение 5 ходов (март 2875) достроить крейсера "Сыч" и "Канюк", желательно с итоговой БМ=10+ (что подразумевает проведение одного или нескольких исследований для левел-апа комплектующих).

А если совсем коротко, то нужно родить две фишки экипажа. Военное министерство на этот раз не поможет. Нужен план, милорд.

И кинь еще 4d20 на международную обстановку.
Иорик !gQ/OTwHqa. 27/09/25 Суб 01:00:08 864779 194
4d20: (19 + 16 + 11 + 17) = 63
Секретарь !ZLZhU9mZXY 27/09/25 Суб 13:11:58 864782 195
map00.png 2044Кб, 1200x849
1200x849
>>864779
Общие сведения о международном окружении

В Галактике несколько десятков обитаемых звездных систем. Вот бы захватить их все! Но чтобы добраться до отдаленных миров по сети пространственно-временных тоннелей, вначале придется иметь дело с ближайшим соседями Барраяра:

1. Цетаганда. Давний и заклятый враг. Жестокий оккупант, победу над которым барраярцы вырвали в долгой и кровавой партизанской войне на своей земле. Крупнейшая по количеству миров звездная империя (8 систем), и прекращать экспансию она пока явно не намерена. Это ваш вероятный противник №1 по умолчанию.
Тем не менее, на данный момент отношения с ней холодные, но стабильные. На историческом фоне их даже можно назвать неплохими. Напряженность 5
Факторы риска:
Экспансионизм. И Цетаганда, и Барраяр активно ищут, какую бы еще планету прибрать к рукам. Новое столкновение интересов неизбежно.
Реваншизм. На Цетаганде хватает тех, кто жаждет поквитаться за поражение в давней войне и таки сделать из Барраяра девятую сатрапию Небесной Империи.
Закрытость. Политическая система запутанна (власть императора ограничена императрицей, а ее власть, в свою очередь, ограничена конклавом леди-консортов, а их власть… короче, не стоит вскрывать эту тему), а правящий круг фактически превратился в отдельную разумную расу. Это делает политику Цетаганды часто непредсказуемой: даже постфактум бывает непросто понять, чем руководствовались аут-лорды, отдавая тот или иной приказ.

2. Альянс Беты и Эскобара. Временный военный союз двух демократий с определенной перспективой стать постоянным политическим объединением. Два года назад их объединенные силы нанесли сокрушительное поражение барраярскому флоту вторжения. Горит ли у барраярцев? Еще как!
На данный момент отношения скверные: барраярцы не забыли свое поражение, их противники продолжают активно эксплуатировать образ врага (уже для целей внутренней политики). Впрочем, ни та, ни другая сторона не имеют желания немедленно начать новую войну. Напряженность 7
Факторы риска:
Реваншизм. На сей раз барраярский. Сейчас наш флот слаб (военные потери), а вражеский силен (технологическое лидерство). Но чем многочисленнее и современее будет становиться флот Империи, тем сильнее будет жажда реванша.
Конфликт идеологий. Либеральнейшая демократия против махровой авторитарной империи. Для бетанских политиков Барраяр — идеальный образ врага на все случаи жизни, и они им активно пользуются.

3. Хедженский союз. Оборонительный блок трех независимых миров (Верван, Пол, Аслунд), окружающих важный хаб П-В туннелей — так называемую "Ступицу Хеджена".
Расположение на оживленном перекрестке между двумя экспансионистскими империями вынуждает его то дружить с Барраяром против Цетаганды, то с Цетагандой против Барраяра. И те и другие с удовольствием прибили бы его за такую "многовекторность", но выгоды от наличия буферной зоны пока перевешивают.
На данный момент отношения хорошие: старые обиды забылись, новые не созрели. Напряженность 2
Факторы риска:
Несамостоятельность. Нет надежного способа узнать, какие политические решения Союз принял сам, а какие — под влиянием Цетаганды. А если дело дойдет до войны, это не будет схваткой один на один — вмешательство цетов неминуемо. (У них, кстати, те же проблемы; баланса это добавляет, а спокойствия — отнюдь.)

4.Новая Бразилия. Еще одни экспансионисты. Их интересы пока лежат в другом секторе Галактики и не пересекаются с барраярскими. Но кто поручится, что так будет всегда?
На данный момент отношения, можно сказать, отсутствуют. Напряженность 1
Факторы риска:
Экспансионизм. Когда в медвежьем углу Галактики сталкиваются две астроэкспедиционные группы, бывает всякое. Конфликт бетанской и барраярской экспедиций привел к женитьбе лорда Форкосигана на бетанке. Но совсем не факт, что с новобразильцами выйдет столь же благополучно.
Нехватка информации. Мы, в сущности, ничего о них не знаем. Их политические традиции, их идейные устремления, их эстетические предпочтения, их военные стратегии... Terra Incognita. И надпись "здесь водятся драконы" в углу карты.
________
На карте обозначены:
Зеленый — Барраяр
Красный — Цетаганда
Оранжевый — Бета и Эскобар
Желтый — Хедженский союз
Синий — Новая Бразилия
Секретарь !ZLZhU9mZXY 27/09/25 Суб 13:33:09 864783 196
>>864782
Разметка традиционно проёбана. ОК.

Изменения международной обстановки
В конце каждого хода кидаются кубы 4d20 для определения изменений, в порядке: Цетаганда, Бета, Хедженский союз, Новая Бразилия.
1-5 — отношения улучшаются;
6-15 — происходит некий ивент, требующий реакции игроков. В зависимости от их решения отношения меняются к лучшему или худшему;
16-20 — отношения ухудшаются.

Уровень напряженности:
От 0 до 12.
0 — абсолютное отсутствие взаимных претензий (уровень, редко достижимый даже между ближайшими союзниками).
12 — канун войны.
Между этими полюсами три базовых градации:
1-4 (зеленая зона). Отношения хорошие. Царит атмосфера благожелательности и взаимного доверия, стороны готовы к компромиссу, спорные вопросы быстро решаются путем переговоров.
5-8 (желтая зона). Отношения напряженные. Подозрительность и недоверие. Спорные вопросы в лучшем случае консервируются, но чаще приводят к эскалации.
9-12 (красная зона). Отношения плохие. Обоюдное стремление к эскалации. На переговорах — взаимные обвинения и почти никакого конструктива. В воздухе пахнет войной.

Если уровень напряженности поднимается выше 12 — это война.
Секретарь !ZLZhU9mZXY 27/09/25 Суб 14:13:01 864784 197
photo2025-09-27[...].jpg 175Кб, 1024x1024
1024x1024
Итак, ивент:
Новый, только что с верфи, крейсер Хедженского союза "Кентавр", следуя с визитом на Фрост IV, по пути посетил Комарру. Хедженские корабли нечасто сюда заходят, поэтому визит "Кентавра" вызвал живой интерес у СМИ. Центральный новостной канал Комарры попросил комментарий Барраярского Адмиралтейства: как вы оцениваете хедженский крейсер, хорош он или плох в сравнении с нашими?

Честно говоря, "Кентавр" не представляет из себя ничего особенного, и в целом тип относительно крупного универсального крейсера "для всего понемногу" по итогам Эскобарской войны зарекомендовал себя довольно хреново. Нужна ли эта информация журналистам — решайте сами. Камера включена, говорите.
Аноним 27/09/25 Суб 23:04:21 864794 198
>>864784
Из партера, не является официальной позицией Адмиралтейства
Во-первых, адмиралтейство всегда радо видеть корабли сопредельных миров, пребывающие в наши системы с мирными намерениями. Надеюсь, никто не захочет назвать меня трусом за эти слова? Во-вторых приятно, что верфи наших союзников работают исправно и производят достаточно современные и пригодные к выполнению широкого круга задач корабли. Тем не менее, всегда есть, куда расти и к чему стремиться. Барраяр имеет самый значительный опыт войны, в том числе в условиях сильного превосходства противника. Я думаю, что обмен этим опытом в формате, например, совместных учений эскадр сопоставимого тоннажа, был бы полезен как для нашего, так и для их адмиралтейства и, возможно, стал бы неплохой рекламой для некоторых наших экспортных моделей кораблей
Секретарь !ZLZhU9mZXY 28/09/25 Вск 22:22:07 864805 199
photo2025-09-29[...].jpg 137Кб, 1024x1024
1024x1024
>>864794
"Не спрашивай мужчину о его доходах, женщину — о ее возрасте, уборщицу Адмиралтейства — о ее звании в ImpSec", — запоздало думал собкор Комаррской службы новостей, выслушивая эту тираду и не забывая заинтересованно кивать головой. Все сказанное звучало вполне гладко и разумно, и журналист ничуть не удивился бы, услышав все это от самого Форхаласа, но... нельзя же в самом деле пустить в эфир вот эту картинку, где особа в фартуке стоит, опираясь на швабру, и вещает так, словно она военный атташе на Верване! Если не удастся получить официальный комментарий, то придется, пожалуй, пустить это как закадровый текст, со ссылкой на "осведомленный источник в командовании флота". По крайней мере, в том, что источник осведомленный, сомневаться не приходилось.
Секретарь !ZLZhU9mZXY 29/09/25 Пнд 17:13:30 864817 200
Storageoct74.jpg 2648Кб, 3249x2363
3249x2363
E17-18.jpg 927Кб, 4728x2366
4728x2366
E19-20.jpg 928Кб, 4728x2366
4728x2366
С01-02.jpg 919Кб, 4728x2366
4728x2366
Складские запасы на октябрь 2874 обновлены.
Эксплореры UE-17, UE-18 — постройка завершена. Корабли укомплектованы экипажами и достигли операционной готовности.
Эксплореры UE-19, UE-20 — постройка завершена. Корабли приняты флотом и ожидают экипажей.
Крейсера С-01, С-02 — в постройке. Установлены гравиганы. Часть оборудования снята для укомплектования эксплореров.

Водится новый показатель — репутация Адмиралтейства.
Чем выше репутация, тем внимательнее к вам прислушиваются другие люди и организации, и тем охотнее они идут вам навстречу. Исходный уровень репутации — 3. Падение репутации до 1 приведет к отставке текущего состава Адмиралтейства.

Своевременное закрытие контракта на постройку эксплореров повысило доверие частных верфей к вам. Репутация Адмиралтейства выросла до 4.
Иорик !gQ/OTwHqa. 29/09/25 Пнд 20:14:53 864832 201
>>864782
А Комарра давно наша? Как вообще удалось ее отвоевать?
>>864783
Лол, а я думал отлично откидался. Повезло типа. А ты вот как.
>>864784
>Центральный новостной канал Комарры попросил комментарий Барраярского Адмиралтейства: как вы оцениваете хедженский крейсер, хорош он или плох в сравнении с нашими?
Комментарий Адмиралтейства:
Хедженский крейсер, как и любой другой корабль, невозможно оценить в отрыве от исполнения им своего предназначения. Если корабль позволяет выполнять необходимые миссии и поставленные задачи, то он хорош. Этот до сих пор в строю, значит справляется. Наши верфи в настоящее время способны производить корабли ничем не хуже.
>>864817
Ого. Эксплореры похожи на вибраторы
Секретарь !ZLZhU9mZXY 29/09/25 Пнд 21:49:55 864839 202
>>864832
>А Комарра давно наша? Как вообще удалось ее отвоевать?
Недавно, лет шесть.
Краткая выжимка: https://bujold.lib.ru/kom_concept.htm
А Сергияр вообще аннексирован всего пару лет назад, в основном как плацдарм для вторжения на Эскобар. Планетка малоприятная, в духе Пандоры (Стругацкой, не Кэмероновской).

>Эксплореры похожи на вибраторы
Космонавтика — очень дорогой и очень наглядный способ помериться хуями.

Ушел спать, вернусь в среду.
Секретарь !ZLZhU9mZXY 01/10/25 Срд 17:14:25 864952 203
Tensions-Oct74.jpg 180Кб, 3249x2363
3249x2363
>>864779
>>864832
Официальный комментарий Адмиралтейства был своего рода шедевром. Он допускал абсолютно любое толкование: от "их крейсер хорош, почти как наши" до "их крейсер плох, но для хедженцев сойдет". Комаррский редактор был несколько обескуражен таким ответом, особенно на фоне "неофициального комментария", куда более интригующего и содержательного. Он не сумел побороть соблазн и пустил в эфир обе записи как есть: монументальную фигуру Форхаласа, изрекающего свою формулу с каменным лицом оракула, и уборщицу, без отрыва от швабры рассуждающую о перспективах военного сотрудничества. Объективность из палаты мер и весов: публика услышала обе точки зрения и увидела место каждого из спикеров в барраярском истеблишменте.

Редактора немедленно навестили сотрудники ИСБ, намекнули на его неполное служебное соответствие и риск получить швабру самому, и хорошо если только в руки.

Посольство Вервана срочно опубликовало пресс-релиз:
"Хедженский союз не получал подобных предложений от официальных лиц Барраярской империи и не ожидает их, поскольку таковые предложения не совместимы с принципами хедженского нейтралитета, о чем барраярское правительство прекрасно осведомлено." В переводе с дипломатического это значило: только полный псих будет так злить Цетаганду на ровном месте.
Цетаганда отреагировала сдержанно негативно в том духе, что не одобрит никаких посягательств на хедженский нейтралитет.
Новобразильцы внезапно высказались в похожем стиле (возможно, из-за визита крейсера не просто куда-то, а именно на Фрост IV, который они считали зоной своих интересов).
На Бете шла очередная предвыборная кампания, электорат снова пугали злым Барраяром и искали любой повод докопаться.
_______

Уровни напряженности обновлены, пикрил.
Отношения с Хедженским союзом в результате ивента не изменились.
Секретарь !ZLZhU9mZXY 01/10/25 Срд 17:22:02 864953 204
Командование Хедженского союзного флота проигнорировало реплику о совместных учениях (практическую пользу перевешивал политический риск), но уцепилось за упоминание "экспортных моделей кораблей". Судостроительная отрасль союза была откровенно неразвитой, заказы выполнялись долго и с большим перерасходом средств. Усилить свой флот быстро и без внезапных переплат было в высшей степени соблазнительно. Конечно, цеты опять будут недовольны, но это парировать легко: предложите товар лучше и дешевле! В итоге военный атташе Вервана получил указание осторожно прозондировать почву: если барраярцы теоретически готовы построить корабль для Хедженского союза, какой проект они могут предложить?

Барраярские военные немедленно вспомнили про пару "сычей" в доке. Единого мнения по этому типу не было: военному министерству они нравились, потому что дешевые; Генштабу они не нравились, потому что слабые; флот вообще никто не спрашивал. Может, в самом деле продать их?

Спецификации "Сыча" передали хедженцам. Те ознакомились и сочли, что проект не вполне отвечает их тактическим воззрениям, но были впечатлены соотношением "цена/боевая мощь". Они выразили предварительную готовность заключить контракт на один корабль (с опционом на второй) в случае, если он будет достроен до конца 2974 года и подтвердит на испытаниях заявленные характеристики.
_________

Итак, "сычей" можно продать. Один точно, второй — если немного повезет.
Условия хедженцев:
1. Первый крейсер должен быть достроен до конца декабря 2874 года с БМ=10 или более.
2. В случае подписания контракта на второй крейсер, он должен быть достроен до конца марта 2875 года, т.е. по первоначальному плану.
3. За каждый купленный крейсер Адмиралтейству будет выплачено по 6 КБ, ежемесячно равными долями с января по март 2875.
Мнение, мысли?
Иорик !gQ/OTwHqa. 04/10/25 Суб 20:58:18 865058 205
>>864953
Продать сыча это отличное решение. Даже попробуем продать оба. Надо 3 плазмы и 2 дрыгателя до марта 75го. Думаю успеем закупить.

Еще надо за один ход родить две фишки экипажа. Может просто схитрим так, что эксплореры будут после постройки поочередно проходить испытания? Сначала имеющиеся экипажи на двух испытания делоют, потом на двух других. А фюреру скажем, мол, они уже вон испытываются по полной. Может прокатить?

А что там насчет исследований? Они делаются за кубы бюджета же? Сейчас не могу начать исследование например компьютеров?

Я прям себя настоящим министром ощущаю. Нихуя не понятно, ни к чему не готов, в сроках путаюсь, но готов воротить туда-сюда все что ворочается.
Секретарь !ZLZhU9mZXY 06/10/25 Пнд 18:08:28 865093 206
>>865058
>Я прям себя настоящим министром ощущаю
Двач — школа жизни!

>А что там насчет исследований?
В норме они делаются за кубы бюджета. В теории, наверное, можно заставить этих яйцеголовых поработать бесплатно или в долг. Придумай, с чем ты к ним подкатишь, а я назначу сложность ролла d20 в зависимости от.

>Может прокатить?
Вообще-то сомнительно. Военный министр после неприятного разговора держит вопрос об экипажах на контроле. Туфту ему теперь впарить сложнее, чем до того. Эти 4 эксплорера - не новый проект, они повторяют предыдущую серию (UE-13...UE-16), а та, в свою очередь, была минимально доработанным вариантом тройки UE-10...UE-12 (поэтому проект корабля обозначен в карточке как UE-10A). То есть это серийная техника, которая давно отработана и требует минимальных приемо-сдаточных испытаний. Затягивание их на месяц будет подозрительно.
Если настаиваешь, то d20 со сложностью 15+/10+, при провале падение репутации на 1 и 2 пункта соответственно.
Лучше бы, конечно, найти способ укомплектовать корабли хоть кем-то, хоть временно.
Аноним 06/10/25 Пнд 20:50:14 865099 207
>>865093
Уборщица на связи. Я уже приходил сюда со всратыми предложениями от нейросети? Можно нагнать кадетов, можно временно вернуть отставников, поманив какими-нибудь плюшками, можно попробовать нанять каких-нибудь наёмников, можно прогнать пропагандистскую прости Господи компанию среди гражданского персонала.
Аноним 06/10/25 Пнд 20:50:42 865100 208
Все перечисленные варианты безусловно вызовут вопросы, но возможно какие-то из них менее плохие чем другие
Секретарь !ZLZhU9mZXY 06/10/25 Пнд 21:01:26 865101 209
>>865099
Секретарь Адмиралтейства Папакарлос точно знал, что их уборщица — агент ImpSec. Все, о чем он молился — чтобы она была агентом только ImpSec.
Аноним 26/10/25 Вск 13:35:57 865937 210
Игра сдохла или просто пахнет бункером?
Иорик !gQ/OTwHqa. 26/10/25 Вск 14:07:25 865939 211
>>865937
Время летит незаметно. Пока я думал как затянуть собственную постройку кораблей, на которые пока нет экипажа, уже почти забыл про игру.
Иорик !gQ/OTwHqa. 28/10/25 Втр 15:59:57 866003 212
Иорик намерен обзвонить пару знакомых инструкторов и академиков военных училищ и попросить их ускорить выпуск самых талантливых студентов, желающих попасть в военный флот как можно скорее, и вместо стипендии получать полноценную оплату. Выдать им звания, при необходимости, дипломы и рекомендательное письмо, адресованное на имя начальника адмиралтейства. В общем ускоренно их дообучить. Наверняка же кому-нибудь осталось всего немного месяцев до выпуска. Или нет? Народу нужно, чтобы хватило на недостающие кубики экипажа.

Как это провернуть? Что на что кидать, чтобы что определить?
Секретарь !ZLZhU9mZXY 30/10/25 Чтв 18:10:29 866067 213
1434304-doc1-a5[...].jpg 590Кб, 800x1053
800x1053
>>866003
Ачёвсмысле? Игра не померла? Вау.

Общие сведения о военно-учебных заведениях Империи

Высшая ступень: Имперская военная академия
Готовит офицеров. Срок обучения 4 года. Поступить крайне непросто: сложные вступительные испытания + высокий конкурс + блат в той или иной форме. По этой причине поступают туда либо отпрыски форов, либо действующие военнослужащие (причем и те, и другие — по рекомендации). Благодаря глубокой и разносторонней подготовке выпускники академии считаются (и обычно являются) наиболее квалифицированными офицерами Империи, поэтому имеют преимущество при назначении на должность. Выпускники получают первое офицерское звание мичмана.

Средняя ступень: военные колледжи
Готовят технических специалистов определенного профиля. Срок обучения 2 или 3 года, в зависимости от специальности. Неглупому и физически подготовленному юноше вполне реально поступить “с улицы”. В норме выпускники получают звание старшего сержанта (армия) / главного старшины (флот), однако курсанты, набравшие определенный балл, выпускаются с временным офицерским званием мичмана и назначаются исполняющими обязанности на офицерские должности. Отслужив положенный ценз без взысканий, они официально утверждаются в звании и должности и становятся полноправными офицерами Империи.

Низшая ступень: сержантские школы
Готовят сержантов по различным специальностям. Срок обучения 1 год. Поступления как такового нет, действующих военнослужащих направляют в школы по рекомендации их командиров. Исключения редки: например, по специальному прошению могут принять сына заслуженного ветерана, если образование парня не позволяет рассчитывать на военный колледж. Выпускники получают звание сержанта / старшины.
Секретарь !ZLZhU9mZXY 30/10/25 Чтв 18:45:47 866069 214
Что ответили лорду Иорику его знакомые преподаватели:

Военная академия: категорический отказ. Есть утвержденный, притом очень плотный учебный план, о досрочном выпуске не может быть и речи без крайней государственной необходимости (и нет, эту необходимость определяет не лорд Иорик). Максимум, что готовы обсуждать — это отправить некоторое количество курсантов на практику не на специальные учебные корабли, а на строевые.

Сержантские школы: без восторга. У них по сути целевой набор, отдавать курсантов куда-то на сторону не вариант. Обещали посмотреть (высок риск, что спихнут самых негодящих).

Военные колледжи: некоторая заинтересованность. Народ там учится всякий: кто-то в академию не добрал полбалла, а кто-то еле тянет учебу на грани отчисления. Тут, в общем, есть из кого повыбирать.
_______

Ролл D20:
1 — критпровал, никого не набрали, -1 к репутации
2-6 — провал, никого не набрали, без последствий
7-11 — частичный успех, набрали 1 секцию экипажа
12-16 — полный успех, набрали 2 секции экипажа
17-18 — успешный успех, набрали 2 секции экипажа, +1 к репутации
19-20 — критуспех, набрали 3 секции экипажа

Дополнительно: при 7-20 добавляется +1 к следующему броску на напряженность для Цетаганды и Беты. Потому что досрочный выпуск военных училищ — это всегда тревожный звонок.
Иорик !gQ/OTwHqa. 30/10/25 Чтв 18:53:20 866070 215
Ну ты что, гражданин, елы палы. Слодность такая, будто у Иорика нет навыка
>Навык: умение находить/назначать/вербовать недооцененных и перспективных офицеров, специалистов, партнеров. Обладает феноменальной памятью на имена и личные дела. Выстраивает идеально сбалансированные команды.
Может ты о нем позабыл? Если нет, то буду танцевать от того что есть.
Секретарь !ZLZhU9mZXY 30/10/25 Чтв 19:12:51 866072 216
>>866070
Ога, сначала сплавил весь кадровый резерв в торговый флот, а потом такой: ой, а чего это ректора-директора мне с такой неохотой курсантов отдают.

Ну добро, пусть частичный успех будет 6+, полный 11+.
Аноним 31/10/25 Птн 01:01:05 866076 217
>>866072
Ну знаете что, дорогой товарищ, это для вас может очевидно! А для игрока, который в сеттинге не разбирается, получает, будучи в непонятке, единственную возможность и не слышит ни про какие ограничения - пользуется ею, потому что не видит другого варианта. Игроки, собственно, всегда так делают, особенно если не понимают что делать в песочнице. Так что не надо гнать на нашего кадровика
Мимо
Аноним 31/10/25 Птн 01:06:24 866077 218
>>866076
Отдельно замечу, что мне например прям интересно, но скатываться в такую сильную песочницу в откровенно стремаюсь. Тыб или мир побольше объяснял, особенно в части "где от ваших действий ебанет", или свободу уменьшил, чтобы было понятнее что делать, а? У нас же нет коммон сенса Барраяра, который у тебя есть.
Иорик !gQ/OTwHqa. 31/10/25 Птн 05:07:43 866078 219
image 176Кб, 500x500
500x500
>>866072
>сначала сплавил весь кадровый резерв в торговый флот, а потом такой: ой, а чего это ректора-директора мне с такой неохотой курсантов отдают.
Да если бы не я, они бы даже в треде не появились, так что пусть не вякают там
Секретарь !ZLZhU9mZXY 31/10/25 Птн 12:52:39 866084 220
Peter-Mohrbache[...].jpeg 91Кб, 811x449
811x449
>>866076
Я готов с тобой согласиться и признать свои недоработки, но не в данном конкретном случае. Здесь наш кадровик сам нажил себе головняк на ровном месте, когда уволил кучу народу. Притом, что ситуация вообще-то не требовала от него таких резких движений. Теперь он испытывает из-за этого определенные неудобства, хотя тут как сказать: вероятность полного успеха 50% при вероятности полного провала 25% — это не то чтобы капец драконовская сложность.

И, честно говоря, я не планировал такую песочную песочницу, но маленький вводный квестик с достройкой гребаных дестроеров внезапно потащил за собой как-то слишком много всего.
Секретарь !ZLZhU9mZXY 31/10/25 Птн 13:03:18 866085 221
Ладно, я тут еще немного подумал и решил вот что.
Раз у нас теперь есть шкала репутации, надо ее использовать шире. Теперь это не только пассивная характеристика, но и активный ресурс:
Один раз в ход (=игровой месяц) можно потратить 1 балл репутации на реролл и выбрать лучший результат.
Аноним 31/10/25 Птн 13:51:17 866086 222
>я не планировал такую песочную песочницу, но маленький вводный квестик
Вся проблема играчка из-за того, что мастерок не установил четкие рамки для игры. /вр. /вр никогда не меняется. Ж))
Аноним 31/10/25 Птн 14:33:39 866087 223
>>866084
>Здесь наш кадровик сам нажил себе головняк на ровном месте, когда уволил кучу народу.
Ну так он этого не понимал, лол, он просто перещелкнул пару квадратиков. В такких случаях правда полезно проговорить, типа "чел, ты точно понимаешь что делаешь и хочешь уволить кучу народу?"

>>866085
Вот за это спасибо.

И кстати, ты своей мастерской волей можешь постепенно закруглять эту песочницу и переходить к основному геймплею.
Аноним 31/10/25 Птн 14:34:19 866088 224
>>864817
В чем ты, кстати, все это рисуешь? Слишком аккуратно для простого пэинта
Секретарь !ZLZhU9mZXY 31/10/25 Птн 16:07:43 866090 225
>>866087
>можешь постепенно закруглять эту песочницу
Ну собсна решаем вопрос с экипажами, квест закрывается, и со следующего хода начинается упорядоченная скука игра.
>>866088
Corel Draw
Аноним 31/10/25 Птн 16:13:11 866093 226
>>866090
Почему скука-то? Покрас это всегда интересно.
>Corel
Спасибо
Иорик !gQ/OTwHqa. 31/10/25 Птн 21:45:48 866105 227
>>866086
Нормально все. Осваиваемся, прощупываем окружение, привыкаем к роскошной жизни.

>>866072
Заглянувшая с утра уборщица обнаружила Иорика спящим за столом в своем кабинете. Царил запах перегара. Она открыла, чтобы проветрить и растолкала начальника Адмиралтейства, не смотря на его отмахивания. Спустя минулу ФорХаллас пришел в себя и удивленно уставился на ворох бумаг и записок на своем столе. На некоторых были имена, на других телефонные номера, фамилии, звания, сроки, специальности, странные пометки с обещаниями или проклятиями.
- Важные переговоры были? - спросила она, строго хмурясь на телефонную трубку в мусорном ведре.
- Да. М, да. Пожалуй, - вспоминал он, поправляя мундир и потирая красные глаза. - Водички... можно?
Уборщица достала из серванта графин, налила полстакана и, пока Иорик медленно пил, собирала воедино картину событий из клочков бумаги, записок с фамилиями и проклятиями.
- Аа, сначала вы...
- Угу.
- А потом и этого...
- Ухум.
- И даже этого...
Уборщица знала всех. Похоже она работала здесь крайне давно, раз угадала некоторые адресаты по одним только номерам телефонов.
- Охохох, - покачала она головой, на что Иорик только поморщился, мол, сам знаю.
1d20: (9) = 9
Аноним 05/11/25 Срд 11:54:49 866370 228
Так. Дорогой товарищ мастер, уборщица на связи. Не нужна ли тебе какая помощь? Осколки чести я читать уже начал, игра должна быть довольно интересная
Аноним 05/11/25 Срд 11:55:19 866371 229
>>866370
Переформулирую: ЛОМАЕТ
если чего нужно, ты скажи, попробуем сделать
Секретарь !ZLZhU9mZXY 06/11/25 Чтв 13:00:19 866401 230
Секретарь вкалывает на двух работах, прошу отнестись с пониманием. И нет, это не значит, что я веду 2 игры
Так, у нас Иорик немного не допрыгнул. Тут у нас два путя:
1. Реролл за один балл репутации (сейчас репутация=4)
2. Уборщица желает помочь, похвально. Пусть выкатывает свой план, я назначу сложность.

>>866105
Беллиссимо, отрывок прям аутентично буджолдовский.
Аноним 06/11/25 Чтв 14:54:14 866402 231
>>866401
А у нас разве была механика помощи? Не, я не против, но хз что делать. Можно попробовать пошерстить отчисленных, возможно даровитых, но недисциплинированных, бедных или не имеющих должной протекции. Можно по линии хороших знакомых "ха-ха" пустить дополнительный слух среди курсантов о внеочередных плюшках за службу, чтобы увеличить их желание набраться. Опять же, взять большее количество учащихся, Но временно, с обязательством потом вернуть на дообучение и быть что-нибудь за это должным (дополнительная практика, преподы из экипажей, деньги, какая-то дополнительная поддержка интересов учебок в Крысу?)
Прошу оценить каждый вариант по сложности/полезности.
Секретарь !ZLZhU9mZXY 06/11/25 Чтв 17:47:00 866404 232
i (2).webp 91Кб, 1920x1080
1920x1080
>>866402
>А у нас разве была механика помощи?
Вроде нет, но поскольку у нас кооператив и буквально "от каждого по способностям", то было бы логично, если бы ваши лордства могли иногда друг друга выручать.

Относительно реквеста.
1. Курсант — скотина подневольная. Он бы и рад поскорее выпуститься и начать службу, но кто его вообще спрашивает? За курсанта все решает начальство, а у начальства свое мнение и свои задачи. Поэтому вести агитацию среди кадетов бесполезно.
2. Насчет договориться о временном зачислении курсантов на флот. Возможно и даже не так чтобы сложно: кадетам старшего курса оформляют академический отпуск на год и направляют служить на корабли, а потом возвращают доучиваться. Директора военных колледжей задумались: у каждого из них есть подопечные, которые могут учиться, но ленятся, или коллекционируют взыскания. Сплавить их на год, чтоб взялись за ум — может, и неплохо. Много народа таким манером не наберешь, но много сейчас и не надо.
D20 успех 6+ одна фишка экипажа, 16+ две фишки
3. Насчет позвать на службу отчисленных кадетов. Без иронии отличная идея, потому что это единственный реальный способ заполучить курсантов Императорской военной академии. Да, худших — но это худшие из лучших! Тут сложность разве что в том, что предыдущий учебный год закончился 3 месяца назад, и многие отчисленные уже куда-то устроились. Но если парень мечтал служить на корабле, а теперь перекладывает бумажки в офисе — такого вполне реально сманить. Только непонятно, как быть со званиями: военное министерство не согласится присвоить им офицерские петлицы из принципиальных соображений. Ну потому что звание надо заслужить, а эти граждане вылетели из академии, следовательно, не заслужили.
Потенциально удачный и сильный ход, который позволит заполучить ценные кадры. Но нужно придумать, какой статус будет у ребят. С одной стороны, министерство не хочет им давать офицерские звания, даже временные. С другой, именно на офицерских постах эти парни больше всего нужны. Жду ваших идей, как разрешить эту коллизию, и назначу сложность в зависимости от. В случае реально классного предложения может быть даже автоуспех.
Иорик !gQ/OTwHqa. 06/11/25 Чтв 18:53:11 866409 233
>>866404
>7-20 добавляется +1 к следующему броску на напряженность для Цетаганды и Беты. Потому что досрочный выпуск военных училищ — это всегда тревожный звонок.
При академе такой ситуации не возникнет? Это же норма, да? У меня просто два класса образования, потому про академ и практику даже и не додумался.

Из предложений на тему как на офицерские должности поставить тех, кому не хотят давать звание офицера, только хочется ебнуть по столу кулаком. Устав менять чтоли? Или может повысить в звании нескольких прапорщиков, которые уже служат у нас, тем самым освободив пару неофицерских должностей под новые кадры.

А вообще мне и очко репутации потратить не жалко, если даже уборщица не исправит ситуацию.
Аноним 06/11/25 Чтв 23:14:21 866427 234
>>866404
Как любая уборщица , я люблю простые и надежные решения, поэтому мне больше нравится вариант с академическим отпуском. Но кубы любят, чтобы было красиво, значит попробуем подумать насчёт отчисленных.
1) супер всратый вариант - создать подставную ЧВК и набрать ребят из нее в качестве контрактников на офицерские должности. Не знаю, насколько реализуемо в реалиях Барраяра.
2) набрать ребят на корабли гражданскими консультантами по логистике/вооружению/етц, но с правом отдавать приказы рядовому составу по своей специальности в отсутствие уполномоченного офицера.
3) тоже предельно всрато - взять "вроде как" старшинами, но по факту уполномочеными помощниками официально назначенным не особо компетентным офицерам.
4) сдаться и взять на сержантские должности с расчетом очень быстро подтянуть до настоящих офицеров.
5) подмазать кого-то в министерстве и таки убедить
Секретарь !ZLZhU9mZXY 07/11/25 Птн 12:29:57 866442 235
>>866409
>При академе такой ситуации не возникнет?
Нет, потому что это остается мелким внутренним вопросом учебного заведения и на публику особо не вытекает. Разведке сложно это срисовать — отсутствует видимый разведпризнак.
>Устав менять что ли?
Ну вообще по лору прямо сейчас работает комиссия под председательством самого лорда-регента, которая обобщает опыт недавних войн и модернизирует уставы в соответствии с ним. Но там работы еще на пару лет. И потом, как зафиксировать твое требование на уровне устава? "Каждому неудачнику полагается второй шанс"?

>>>866427
1) С ЧВК на Барраяре все очень плохо. ОЧЕНЬ. Потому что есть так называемый закон Форлопулоса, который ставит вне закона любое частное вооруженное формирование численностью свыше 20 рыл. Буквально, такой отряд де-юре считается мятежной армией, а его создатель/содержатель — изменником. Закон очевидным образом направлен на ограничение форской вольницы и укрепление центральной власти, так что всерьез рассчитывать на его скорую отмену не стоит. Через 16 лет (в "Ученике воина") это приведет к политическому кризису и созданию прецедента, когда ЧВК реально есть, но формально закон не нарушен. Но даже там речь шла об иностранных наемниках, а не о подданных императора.
2) Не прокатит. Подрывать принцип единоначалия командиров — желающих не найдется. Тем более есть негативный опыт с институтом политофицеров (которых только недавно отменили, буквально меньше года назад).
3) Работать будет, если отчисленный из академии знает специальность лучше, чем окончивший академию. Что, конечно, бывает, но не очень часто. Плюс это не закрывает новые вакансии, а дублирует существующие. D20 успех 13+ одна фишка экипажа
4) Взять старшиной, а через год-два, если хорошо справляется — пристроить по рекомендации в колледж или даже снова в академию. В таком виде — да, звучит как план. D20 успех 4+ одна фишка экипажа, 13+ две фишки экипажа, 17+ три фишки экипажа. 1-2 — критпровал, -1 к репутации.
5) Рискованно, будет минус к репутации при любом провале, не только критическом. Точно хочешь?
Аноним 07/11/25 Птн 16:17:07 866467 236
>>866442
Ну, тогда четвертый пункт звучит как единственный многообещающий, я за него.

Из общего любопытства скажи потом - а как, собственно, ты хотел чтобы мы вы вернулись из этого с автоуспехом? Я долго думал, но по-моему других вариантов кроме уже перечисленных особо и нет
Секретарь !ZLZhU9mZXY 07/11/25 Птн 22:28:56 866497 237
>>866467
>я за него
Если у Иорика нет принципиальных возражений, то ок.
>а как, собственно, ты хотел
Милорды, не забывайте про то, что вы не только военные, но еще немного и политики. И, соответственно, наилучшим решением (с вашей точки зрения) будет то, которое еще и выставляет вас в выгодном свете. Не "мы обосрались и теперь активно выкручиваемся", а "мы родили проект государственной важности, а обсера никакого не было, это клевета недоброжелателей". Недуг позорный в подвиг обратить, по классике. Вот за такой поворот я бы реально не пожалел автоуспеха, а при удачном броске еще и репутации насыпал сверху.

В данной конкретной ситуации — например, сделать вид: мы тащим всяких неудачников обратно на службу не потому, что налажали с массовыми увольнениями, а просто мы вдруг озаботились подготовкой резервных экипажей на случай войны. Ибо сказано: "Нет отбросов — есть резервы!"
Иорик !gQ/OTwHqa. 07/11/25 Птн 22:37:05 866498 238
>>866497
У меня никаких возражений. Прибавку уборщица все равно не получит, а вот я получу.
Секретарь !ZLZhU9mZXY 07/11/25 Птн 22:45:05 866499 239
>>866498
Ну и славно. Уборщица, кидай двадцарик
И возьми трипкод, ну. Я канеш понимаю, что чужие здесь не ходят, но с ним как-то привычнее, что ли.
Аноним 08/11/25 Суб 00:59:03 866515 240
>>866499
Ну что ж. 1d20: (2) = 2
я скромная девушка со шваброй, ну какой мне трипкод? Рыльцем не вышла с форами за столом сидеть только если конвоировать их при аресте, хехе

>>866497
> Недуг а подвиг
Ну, не хватило нам особого армейского мышления. Учтем-с!
Аноним 08/11/25 Суб 01:00:35 866516 241
>>866515
ДА НУ ЕП ТВОЮ НАЛЕВО БЛЯТЬ КОЛЕНОМ В СРАКУ
Вот не надо было в переднике под камеры вылезать.
Аноним 08/11/25 Суб 01:03:47 866517 242
>>866516
Можно я за красивые глупые глаза один раз переброшу? Пожалуйста. Даже Трип себе возьму
Иорик !gQ/OTwHqa. 08/11/25 Суб 01:19:13 866518 243
>>866517
Думала легко быть фором? Иди полы намывай
Иорик !gQ/OTwHqa. 08/11/25 Суб 01:21:46 866519 244
А я репутациею теряю, но перебрасываю 1d20: (8) = 8

Иорик снова перезванивает некоторым трижды проклятым вчера и обильно извиняется за резкие высказывания. Просит простить старика, навалилось всякого
Иорик !gQ/OTwHqa. 08/11/25 Суб 01:25:37 866520 245
image 155Кб, 557x604
557x604
И все равно нахуй послали. Не тот народ уже на Барраяре. Волки, рвачи, падальщики, шакалы. Кругом одни враги
Аноним 08/11/25 Суб 01:58:23 866521 246
>>866518
Ну и пожалуйста
1d20: (12) = 12 мою полы
Секретарь !ZLZhU9mZXY 08/11/25 Суб 18:47:42 866529 247
Ну зашибись. В колодец еще упадите. В гравитационный.
---
Гонимый неприятным предчувствием. секретарь Папакарлос сбежал с больничного и приехал в Адмиралтейство. Там он застал мрачного и слегка помятого Форхаласа, свежевымытые полы и официальное письмо от военного министра. В нем граф Форкаллонер выражал недоумение по поводу отсутствия экипажей, сомнение в компетентности нынешнего руководства флота, озабоченность душевным здоровьем лично лорда Иорика.

Как оказалось, уборщица Адмиралтейства, искренне желая помочь, попросила свою коллегу из военной академии достать список отчисленных за минувший семестр. Список с самого лета висел на доске объявлений возле ректората и лишь недавно переехал в кипу несекретной макулатуры, предназначенной к утилизации. В тот самый момент, когда женщина отыскала нужные листки в горе бумаг, ее застукал проректор по учебной работе и, разумеется, потребовал объяснений. Темнить и намекать на задание от ИСБ было бы глупо (будто там не знают, кого и за что отчислили три месяца назад!), поэтому уборщица академии сказала правду. Проректор сообщил ректору, ректор — военному министру, министр выразил неудовольствие. Эксплорер UE-20, на который не хватило людей, два месяца простоял на приколе, прежде чем ему с бору по сосенке насобирали команду.

Квест будем считать завершенным, но с потерями репутации: -1 за дебютный ролл уборщицы, -1 за переброс Иорика. Текущее значение репутации = 2. Вы ходите по охуенно тонкому льду, милорды.
Засим октябрь 2874 закончился, катимся в следующий ход.
Ноябрь 2074 Секретарь !ZLZhU9mZXY 11/11/25 Втр 18:53:45 866649 248
Storagenov74.jpg 277Кб, 3249x2363
3249x2363
Tensions-nov74.jpg 179Кб, 3249x2363
3249x2363
Tech-nov74.png 353Кб, 1505x869
1505x869
С01-02.jpg 919Кб, 4728x2366
4728x2366
Итак, ноябрь 2074 года
Инфографика на начало месяца ↑

Наконец-то до вас доехало бюджетное финансирование за три месяца, начиная с сентября.
Доступно 3х5=15 кубов бюджета
Два из них можно потратить на исследование. Почему два? Потому что НИИ хоть и грустили с лета без контрактов Адмиралтейства, но продолжали кое-какие разработки, ведь сидеть совсем без дела ученым скучно.
Выплаты по коммерческому кредиту — 4 КБ до марта 2875 года, график платежей определяйте сами.

Корабли в постройке:
2 малых крейсера типа "Сыч"

Текущие задания:
Определиться с судьбой вышеупомянутых "сычей"
а) либо мы достраиваем их для Барраярского флота (срок сдачи по март 2875 включительно, требуемая БМ = 10+)
б) либо мы продаем их Хедженскому союзу (срок сдачи первого корабля по декабрь 2874, требуемая БМ = 10+) по цене 6 КБ за каждый.
Если соберетесь продавать: пока хедженцы готовы подписать твердый контракт только на один из двух крейсеров. Решение о покупке второго будет приниматься после достройки первого, это будет отдельный мини-ивент.
Иорик !gQ/OTwHqa. 15/11/25 Суб 23:49:53 866878 249
Такс. Два куба я трачу на борьбу за живучесть и тактику и организацию, потому что на защите похоже придется экономить. Останется бросать 13 кубов. Круто.

А кредит отдадим в последнюю очередь, как и полагается настоящему фору.

На сычи нужны три плазмы и четыре экипажа. Вроде неплохие кораблики, зачем продавать? Пригодятся же. А сколько за них могут дать?
Секретарь !ZLZhU9mZXY 16/11/25 Вск 11:19:10 866899 250
>>866878
>Два куба я трачу на борьбу за живучесть и тактику и организацию
Не так резво, милорд. Вынужден процитировать правила:
Нельзя просто так взять и изучить понравившуюся теху. Взамен одного из КБ можно кинуть кубик 1d8. 1-7 — получаете теху из соответствующего столбца. 8 — теху на усмотрение мастера.
На этом ходу доступны 2 исследования, т.е. можно взять 2 КБ и бросить 2d8.
>На сычи нужны три плазмы и четыре экипажа
Это если ты их строишь для Барраярского флота. На экспорт корабли поставляются без экипажа (логично?)
>А сколько за них могут дать?
6 КБ за каждый, с выплатой по 2 КБ помесячно с января по март 2875.
Иорик !gQ/OTwHqa. 16/11/25 Вск 11:44:59 866900 251
>>866899
>6 КБ за каждый
Они там охуели чтоли? Каждый сыч состоит из 12 частей, не считая экипажа, то есть я должен 12КБ потратить, чтобы компоненты набрать. Какого дьявола они полцены предлагают? Скоро наши солдаты будут ноги мыть в хедженском океане.
Секретарь !ZLZhU9mZXY 16/11/25 Вск 12:10:13 866901 252
>>866900
Тут недавно к нашей уборщице в гости заходила уборщица казначейства. Она говорит, что 1 куб бюджета (1d6) подразумевает получение от 1 до 6 единиц ресурса, усредненно 3,5. Ожидаемый результат от броска 6 КБ: 6х3,5=21 единица ресурсов, что немного превышает 12 единиц, вложенных в постройку одного крейсера типа "Сыч".
Иорик !gQ/OTwHqa. 16/11/25 Вск 13:03:05 866903 253
>>866901
Что за истории утиные? Это как одним кубом бюджета она 6 единиц ресурса получит?
Иорик !gQ/OTwHqa. 16/11/25 Вск 13:07:17 866904 254
А, лол. Я вспомнил. Я же буду роллять 13d6 и 13d100, верно? Тогда конечно продажа выгодна. Но разве не в моих интересах бесконечно наращивать мощь флота? Одни плюсы же
Иорик !gQ/OTwHqa. 16/11/25 Вск 13:08:40 866905 255
Собственно
2d8: (6 + 1) = 7
13d6: (1 + 4 + 4 + 4 + 4 + 4 + 5 + 6 + 5 + 6 + 5 + 2 + 2) = 52
13d100: (56 + 85 + 81 + 100 + 9 + 80 + 4 + 92 + 91 + 33 + 13 + 58 + 62) = 764
Иорик !gQ/OTwHqa. 16/11/25 Вск 13:15:35 866907 256
Изучение:
Волновая гравитация
Защита от дурака

Закупка:
2-9: гравидеструкторы (ГРАВ) 9
10-37: двигатели 11
38-46: ядерное оружие (АТОМ) 0
47-63: экипаж (ЭКИП) 5
64-70: защита (ЗАЩ) 0
71-87: электроника (КОМП) 12
88-99: плазмаганы (ПЛАЗ) 11
100: критический успех 4

Правильно?
Секретарь !ZLZhU9mZXY 16/11/25 Вск 16:41:35 866924 257
>>866907
>Правильно?
С одной поправкой. Все технологии 1 уровня уже открыты, так что по итогу исследований ты получаешь техи 2 уровня, т.е. 500-тонный гравиган (ГРАВ) и Квантовая криптография (КОМП)

За критуспех получи 4 фишки ресов на твой выбор (можно разных).
Иорик !gQ/OTwHqa. 16/11/25 Вск 16:48:54 866925 258
>>866924
Понял. Каковы мои общие запасы сейчас? Надо понять что из них могу слепить. При условии, что три плазмы, четыре экипажа и два движителя вложу в достройку сычей
Секретарь !ZLZhU9mZXY 16/11/25 Вск 17:16:53 866927 259
>>866925
2-9: гравидеструкторы (ГРАВ) 15
10-37: двигатели 9
38-46: ядерное оружие (АТОМ) 4
47-63: экипаж (ЭКИП) 1
64-70: защита (ЗАЩ) 5
71-87: электроника (КОМП) 13
88-99: плазмаганы (ПЛАЗ) 8

Это с укомплектованными "сычами"
Визуализацию завтра запилю.
Иорик !gQ/OTwHqa. 16/11/25 Вск 17:28:01 866929 260
>>866927
>2-9: гравидеструкторы (ГРАВ) 15
Похоже есть смысл пихать их теперь с обеих сторон. Спереди и сзади. Много накопилось. Чет даже теряюсь что из этого построить. 500т гравиёбу на сыч уже не поставишь, верно? Надо побольше кораблик
Секретарь !ZLZhU9mZXY 16/11/25 Вск 21:55:51 866940 261
>>866929
Для крейсеров 1 клетка = 150 тонн, т.е. 500-тонный гравиган займет 4 клетки. В теории, можно построить корабль размером с "Сыча", если выкинуть оба плазмагана и поставить одну 500 т йобу. Но БМ от такого мува не вырастет, а снизится: сейчас 250-тонный гравиган и плазмаганы дают в сумме 3 балла БМ, а один 500-тонный гравиган даст только 2 балла.

Для линкоров 1 клетка = 250 тонн, ноооо.....
Но Барраяр не может строить линкоры.
Линкор делает линкором наличие плазменного зеркала. Генераторы зеркал на Барраяре не производятся. И нигде не производятся, кроме Беты. А Бета их не поставляет никому, кроме ближайшего союзника — Эскобара. В итоге на всю галактику сейчас 6 линкоров — 4 бетанских и 2 эскобарских. Точка, абзац.

Собственно, абзац
Теоретический принцип "плазменного зеркала" известен давно. В лабораторных условиях небольшие установки вполне себе работают. Но создать стабильный плазменный кокон, способный укрыть корабль в несколько тысяч тонн — ни у кого не выходит. Кроме бетанских умников, да.

Разумеется, все разведки галактики сейчас гоняются за этим ноу-хау, но пока безуспешно. В барраярском Минтяжпроме время от времени начинают шептаться, что ИСБ наконец-то выкрала техдокументацию на генератор, но разговоры эти продолжаются уже второй год, а воз и ныне там.

Поэтому растущая напряженность в отношениях с Бетой — это сейчас пиздец как некстати. Если войны все же не удастся избежать, то единственным шансом будет раш толпой дестроеров, чтобы в первом же раунде боя с гарантией завалить 1-2 линкора.
Иорик !gQ/OTwHqa. 16/11/25 Вск 22:05:51 866941 262
>>866940
Блин, вот это новости подъехали. Опять пора правила проектирования учить...

>раш толпой дестроеров
Это мы вроде можем обеспечить.
Аноним 17/11/25 Пнд 00:41:17 866944 263
>>866940
Вот тебе здрасьте. А в техдреве его, я так понимаю, даже на самых высоких уровнях нет? ты его под барраяр перерабатывал хоть, это техдрево?
Секретарь !ZLZhU9mZXY 17/11/25 Пнд 07:17:33 866948 264
>>866944
В техдереве его нет, комплекты зеркал для линкоров я буду вам насыпать в ручном режиме. Со временем дела наладятся, промышленность начнет вам их поставлять по графику. Плюс, если хотите, можете забирать критуспехи закупок фишками зеркал. Вот сейчас выпал крит на 4 единицы — это ровно полкомплекта.

Полагаемся на ImpSec и верим в некомпетентность наших врагов. Аминь.
Аноним 17/11/25 Пнд 11:44:16 866960 265
>>866948
Уборщица считает, что в свете новых фактов (ну надо же) зеркало нужно считать супер-стратегическим ресурсом и брать его при любой удобной возможности. Если мы сможем построить хотя бы один линкор, ебальники у этих шибко умных будут очень грустные и очень удивлённые, хехехе. Напомни для дураков, что нас ещё надо сделать за ход?
Аноним 17/11/25 Пнд 11:45:48 866961 266
И собственно под такие приколы можно заранее заложить линкор с расчетом, что зеркала со временем добудут. Хехе.
Аноним 17/11/25 Пнд 11:46:26 866962 267
Что касается продажи - я голосую за продажу одного кораблика, бабки лишними не будут, напряжение сейчас достаточно умеренное, вроде
Секретарь !ZLZhU9mZXY 17/11/25 Пнд 15:34:10 866967 268
>>866960
>что нам ещё надо сделать за ход?
Из квестов — определиться с судьбой "сычей".
Из обязательных действий — в конце хода кинуть кубы на международную обстановку.

Примерный порядок хода:
-(опционально) разрабатываешь новый проект корабля (этим, впрочем, можно заниматься когда угодно)
-(опционально) начинаешь постройку новых кораблей: типа, закладываем столько-то единиц по такому-то проекту
-решаешь, будет ли на этом ходу исследование
-если да, то кидаешь куб на исследование
-кидаешь остальные кубы бюджета (КБ) на ресурсы
-распределяешь ресурсы на строящиеся корабли
-кидаешь 4d20 на изменения международной обстановки
-реагируешь на ивенты, делаешь реквесты и т.д.
Секретарь !ZLZhU9mZXY 18/11/25 Втр 13:44:59 867007 269
Я тут подумал, что за критуспех в закупках надо хвалить сильнее. Короче, за каждую выпавшую сотку кидайте дополнительный 1d6 на ресурс по вашему выбору.
Иорик !gQ/OTwHqa. 18/11/25 Втр 20:34:01 867049 270
4d20: (11 + 7 + 15 + 18) = 51
Посмотрим что у нас за периметром шевелится, вдруг война.

>>866962
>голосую за продажу одного кораблика
Ок, продадим. И постараемся независимым журнализдам с Беты дать об этом инфу, чтобы там пропаганда чуть споткнулась. Барраяр не злой и воинственный, даже боевые корабли вон продает.

>зеркало нужно считать супер-стратегическим ресурсом и брать его при любой удобной возможности
Это вообще законно? честно?

Я бы, чтоб не бежать спереду паровоза, набрал бы ЗАЩИТУ забесплатно, потому что она реже всего выпадает, шанс 7% всего. Без защиты будет грустно корабли проектировать, и рожать ее потом не хочется. Зеркала имбой попахивают к тому же. Если мне это мерещится, то можно взять зеркала и половину продать за ячейки защиты.
Аноним 19/11/25 Срд 12:20:03 867082 271
>>867007
Еееее.

>>867049
О, господин фор, рад вас видеть. Что касается зеркал - может я конечно неправ, но если уж они НАСТОЛЬКО критически редкие... Хотя с другой стороны это не практично, да. Но в конце концов, на что у нас шанс меньше - на получение защиты или зеркал? И есть ли у нас сейчас проекты, которым нужно так уж много защиты?
На эти вопросы ответа я не знаю, потому что успел опять забыть правила, пока мы тут висели
Секретарь !ZLZhU9mZXY 19/11/25 Срд 18:13:17 867101 272
Что решили в итоге, ваши лордства?
Этим ходом достраиваете оба "сыча", один себе, второй на продажу?
По криту закупок доступно 1d6+4 единиц любого ресурса, что выбираете?
Начнете ли постройку новых кораблей на этом ходу? Если да, то каких и сколько?

>>867082
>И есть ли у нас сейчас проекты, которым нужно так уж много защиты?
Правила, раздел "Принципы проектирования кораблей":
Для полной реализации технологий борьбы за живучесть необходим 1 модуль ионного экрана на каждые 3000 тонн проектной массы.
Итого на небольшой крейсер (до 20 клеток) нужен один модуль, на умеренных размеров линкор (до 36 клеток) — 3 модуля. В доступные вам сейчас 500т-700т дестроеры ионные экраны не засунуть при всем желании, тупо некуда.
На складе у вас сейчас 5 модулей.
>
Иорик !gQ/OTwHqa. 19/11/25 Срд 18:22:38 867102 273
>>867101
>один себе, второй на продажу?
Так.
>По криту закупок доступно 1d6+4 единиц любого ресурса, что выбираете?
Ну возьмем наши отечественные экспериментальные зеркала, раз уборщица советует. Пусть будут, пока есть возможность. Главное чтобы никого это не насторожило, да не потревожило. 1d6: (2) = 2 +4 штуки
Иорик !gQ/OTwHqa. 19/11/25 Срд 18:34:53 867103 274
>>867082
Ну что, проектировай давай.
Секретарь !ZLZhU9mZXY 19/11/25 Срд 19:16:52 867106 275
С-01 Сыч.jpg 458Кб, 2366x2366
2366x2366
С-02 Канюк.jpg 466Кб, 2366x2366
2366x2366
Storagenov74а.jpg 298Кб, 3249x2363
3249x2363
Tech-nov74a.png 390Кб, 1553x893
1553x893
Малый крейсер "Сыч" достроен и принят Барраярским космофлотом. Генштаб видит его боевую мощь = 10 и одобрительно кивает: "Малаца, хорошо сделоли".

Малый крейсер "Канюк" достроен для флота Хедженского союза и введен в строй как "Стрикс" (бортовой номер 206). Заказчик провел всесторонние испытания и остался в целом доволен. Намекает, что готов заказать еще один такой корабль с усовершенствованным набором оборудования (БМ=11) при условии поставки в первом квартале 2875 года.

Кстати, экспортный крейсер мы сдали на 2 месяца быстрее контрактного срока. В теории — это повод пересмотреть график оплаты.
Будете настаивать, чтобы заказчик начал оплату раньше?
Оставите как есть?
Ваш вариант?

Алсо, обновил инфографику
Аноним 19/11/25 Срд 22:44:27 867122 276
>>867103
Ну зеркал нет, чего там проектировать то?

>>867106
Отлично. Какие нибудь маневры (или учебный "виртуальный" бой) на радостях провести можем?
Что касается оплаты - я бы намекнул, что если они чуток ускорят оплату, то на БМ 11 нам точно хватит, хыхы. Но без агрессии.
Иорик !gQ/OTwHqa. 20/11/25 Чтв 00:39:22 867145 277
>>867122
>Ну зеркал нет, чего там проектировать то?
>учебный "виртуальный" бой) на радостях провести можем?

>трудиться? Нее
>пиздилово? Да!
Знакомый паттерн. Тебя бальтазар покусал?
Аноним 20/11/25 Чтв 14:05:38 867192 278
>>867145
не знаю никакого Бальтазара, я сам по себе та еще ленивая скотина. А бой я хотел, чтобы самому не анализировать, какие корабли нам нужны и в каком количестве при бое с вероятным противником. Вот есть например дохрена гравиганов, уже проверка скоро придет. Куда нам их девать? Важный вопрос же.

МАСТЕРУ
разъясни пожалуйста и явно укажи в правилах, какое еще из изученного сейчас оружия, кроме плазмагана, считается слишком мощным для какого корабля.
> Установка оружия, излишне мощного для данного класса (например, гравиган на D/E), возможна, но:
> а) с штрафом +50% к занимаемому объему (т.е. 250-тонный гравиган внезапно считается по 375 тонн и соответственно занимает 4 клетки) и
> б) с штрафом к меткости (-2 к уровню Сенсоров и компьютеров).
Дополнительно в справочнике караблестроителя сильно не помешали бы краткие таблицы из основных правил, ну это ладно.
Секретарь !ZLZhU9mZXY 20/11/25 Чтв 19:05:36 867226 279
884491original.jpg 73Кб, 615x265
615x265
>>>867192
>считается слишком мощным
Я сначала хотел поставить лимит на массу в процентах, но потом решил, что это усложнение никому не нужно и ничего не решает.
В итоге штрафом облагается установка гравигана любого калибра на дестроер/эксплорер любого размера. Всё
Хочется втиснуть 500т гравидеструктор в 2100т крейсер — велкам. Пик стронгли релейтед.

>какие корабли нам нужны и в каком количестве при бое с вероятным противником
Ну смотри, для этого есть старое лампасное развлечение — командно-штабная игра:
— Непосредственный выход на цель — одиннадцать машин! Считаем попадания.
«Плохо дело, — подумал Футида. — Попадания считаем, а не вероятность попадания».
Посредник протянул игральные кости Нагумо. Рука старого адмирала чуть дрожала.
Кубики, описав в воздухе дугу, упали на стол. Прямо на Санд, западный из островов атолла Мидуэй. Упали шестерками кверху.
— Девять попаданий! — возгласил Посредник. — Потоплены три авианосца... нет, три слишком много... будем считать, что два.
— Нет, это несерьезно, — раздраженно возразил Гэнда. — Несерьезно, — повторил он, сделав нажим на последнем слове, — анализировать тактику при помощи кубика. Будем работать с матожиданиями, — почти пригрозил он, словно все вокруг были
его учениками из окрестных деревень.

Будем роллить дайсы на то, как наши персонажи роллят дайсы.
Аноним 20/11/25 Чтв 19:18:15 867233 280
>>867226
>В итоге штрафом облагается установка гравигана любого калибра на дестроер/эксплорер любого размера
Правильно решил, правила и так не шибко простые. Тогда отрази это в рулбуке пожалуйста.

>командно-штабная игра
Есть ощущение, дорогой товарищ, что как минимум срочку вы служили... Командно-штабную игру в студию! Будем стукать ожидаемый флот наиболее вероятного противника и смотреть, чего не хватает.
Аноним 21/11/25 Птн 12:06:32 867314 281
>>867106
Такс. Я тут чисто случайно навайбкодил https://rollinghog.github.io/wr-pokon/vor-saga/ калькулятор и понял, что я не понимаю некоторых вещей:
1) что за 1+1 на канюках? Я правильно понимаю, что 1 это уровень технологий, а вторая единица это что?
2) плюс от компов и экипажа зависит только от тех уровня и не зависит от количества, верно?
3) как считаются плюсы от оружия и ионных щитов? Есть ли зависимость от количества клеток, количества установок?
4) чему соответствуют квадратики на складе? Это сотни тонн или квадраты для любого корабля вне зависимости от типа?
5) добавь пожалуйста красные чёрточки на 80% заполнения складов, где наступает угроза капута
6) по возможности добавь в примеры в правилах полные списки того, какие уровни технологий в них используются (типа, грав 1 плазма 2 атом 1..., чтобы понимать конкретные цифры каждого рассчёта БМ)
Аноним 21/11/25 Птн 12:21:38 867315 282
>>867314
Можешь отвечать порционно, в первую очередь меня интересуют условия рассчета (первые три пункта)
ОП !0IZJfhjzFM 21/11/25 Птн 12:41:03 867316 283
А, точно! Еще какой максимальный тоннаж верфей нам доступен и где это написано.
ты в aurora 4x не играл случайно?
Аноним 21/11/25 Птн 12:41:23 867317 284
Секретарь !ZLZhU9mZXY 21/11/25 Птн 13:20:40 867318 285
>>867314
>чисто случайно навайбкодил
Офигеть.
1) Изначально это моя ошибка. Я подставил единичку в АТОМ, хотя боеголовок на корабле нет: >>863698 Потом решил, что так даже лучше, дополнительный балл БМ отражает повышенную зубастость кораблика (две плазмы и грав в минимальных для крейсера размерах). Но это именно исключение и мастерский произвол. Т.е. я буду оценивать ваши проекты и давать бонус БМ за повышенную огневую мощь, если мне это покажется правильным.
2) Верно.
3) Плюсы от оружия считаются так:
а) ГРАВ и ПЛАЗ — уровень открытой технологии, в таблице технологий обозначен как (N). Если уровень обозначен как (+N), то это значение добавляется в случае, если установлено именно это оборудование.
Пример: У вас сейчас изучены 2 уровня ГРАВ: Волновая гравитация (1) и 500-тонный гравиган (+1).
Если на корабле нет гравиганов вообще, то в таблице БМ в графе ГРАВ пишем 0
Если на корабле стоит только 250т гравиган 1 уровня, то в таблице БМ в графе ГРАВ пишем 1
Если на корабле стоит 500т гравиган 2 уровня, то в таблице БМ в графе ГРАВ пишем 1+1=2

б) АТОМ — уровень открытой технологии, в таблице технологий обозначен как (N). Если уровень обозначен как (N=М), то М — запас боекомплекта. Т.е. с техой АТОМ 1ур дестроер может применить оружие 1 раз за бой, а с техой АТОМ 2ур (N=2) — уже 2 раза за бой.
ВАЖНО: применять Р-торпеды больше 1 раза за бой можно только при наличии на дестроере перезаряжаемой установки, занимающей 2 клетки вместо 1!
в) Плюсы от ионных экранов не считаются. Считаются штрафы за их нехватку/отсутствие. См. параграф Отдельно о борьбе за живучесть.
4) Это квадраты для любого корабля вне зависимости от типа. Берешь фишку со склада, закрываешь ей соответствующий квадрат на схеме строящегося корабля.
5) Ок, сделаю. Но вообще должно быть интуитивно понятно: 80% — это 4/5, т.е. 4 полных строчки из 5.
6) Не понял просьбу, распиши подробнее, плиз. Правила подсчета БМ при постройке пошагово описаны в Справочнике судостроителя (шаги 4-5)
Секретарь !ZLZhU9mZXY 21/11/25 Птн 13:29:16 867319 286
>>867316
>где это написано
Было тут: >>863709
>Пока у тебя есть 2 больших дока на казённой верфи, каждый вмещает один корабль массой до 10000 тонн или два меньших корабля до 5000 тонн. Док №2 сейчас занят "сычами", док №1 пока свободен.
>Всякую мелочь типа дестроеров и эксплореров строят частные верфи. Допустим, до 10 D/E в постройке одновременно.
"Сычи" выпорхнули, оба дока свободны.
В aurora 4x не играл. Считаешь, надо?
Аноним 21/11/25 Птн 17:15:28 867320 287
>>867318
>Офигеть
Да я сам в шоке был. Под конец аппарат поплыл конечно, но разобрать твои правила и выкатить в несколько этапов код смог. Я приятно удивлен!

>1) Изначально это моя ошибка. Я подставил единичку в АТОМ, хотя боеголовок на корабле нет: >>863698
я бы, конечно, писал это отдельно, чтобы было понятно, что это именно не зависящий от систем бонус, но тут настаивать не буду.
>3) Плюсы от оружия считаются так:
Сразу попрошу - пожалуйста, впили где-нибудь на технологиях максимально краткое пояснение, что значат нестандартные эффекты (плюс, N и V). И еще не грех бы сам рисунок в документ правил приложением вставить. Если скинешь текст тех именно текстом, чтобы я их в калькулятор вставил, совсем хорошо будет.
Что касается вопроса: а если гравиган больше? (напр. бонус только для двух клеток, а занято три)? Бонус не действует? А если два гравигана по две клетки, ну вдруг - действует?
Ну и я так понял, что от количества занятых этим типом оружия клеток на корабле БМ в целом (исключая особые бонусы) не зависит, правильно?
>Плюсы от ионных экранов не считаются. Считаются штрафы за их нехватку/отсутствие. См. параграф Отдельно о борьбе за живучесть.
как же меня заебал этот твой параграф про живучесть Ладно-ладно, почитаю еще раз
>4) Это квадраты для любого корабля вне зависимости от типа. Берешь фишку со склада, закрываешь ей соответствующий квадрат на схеме строящегося корабля.
Цццц, но ведь боевая мощь у одного квадратика в линкоре и в дестроере ощутимо разная? Выглядит подозрительно, но пока у меня нет конкретных цифр на руках, так что посмотрим, спасибо за ответ.
>6)Не понял просьбу, распиши подробнее, плиз. Правила подсчета БМ при постройке пошагово описаны в Справочнике судостроителя (шаги 4-5)

>>867319
Если можа записывай размер и состояние верфей где-нибудь в посте про ход, чтобы оно не терялось. Пон, спасибо.

что касается авроры - не, разумеется не считаю, но вайбы знакомые, как будто кусочек из нее. Полюбопытствуй: https://2ch.su/gsg/res/1251592.html
только не пропади там на полгода, пожалуйста
Иорик !gQ/OTwHqa. 21/11/25 Птн 17:56:50 867322 288
После первого прочтения правила были полностью понятны, а сейчас я вообще недееспособен. Странная ситуация
Секретарь !ZLZhU9mZXY 21/11/25 Птн 20:04:14 867326 289
>>867322
Ну камон, не настолько уж они сложные. Там единственный реально замороченный раздел — это проектирование кораблей. И то, после 2-3 проектов нормально будешь ориентироваться. Вон, уборщица накодила с ведра онлайн калькулятор. Он пока лажает с подсчётом БМ, но правильно определяет, сколько свободных слотов остаётся под оружие и броню.

>>867320
Понял-принял, техдрево вставлю в правила, доп. эффекты прокомментирую. Таблица технологий у меня в экселе, скопирую в гуглдок и дам ссыль.

>а если гравиган больше?
А он не может быть больше, лол. Там стандартные "калибры". 500-тонный весит (внезапно!) 500 тонн и занимает соответствующее этому весу место (2 клетка на линкоре или 4 на крейсере).
>а если два гравигана по две клетки?
А вот тут в теории возможен "эффект Сыча": если я сочту, что корабль вооружён прям ого-го для своих размеров, то могу дать бонус +1 к БМ.

>но ведь боевая мощь у одного квадратика в линкоре и в дестроере ощутимо разная?
Да, и? Подумываешь построить флот из одних линкоров?
Во-первых, я не дам столько зеркал)
Во-вторых, враг заспамит их дестроерами. При примерном равенстве технологий нужно 3-4 D на 1 B. Да, расход ресурсов на них будет побольше (но не сильно), но зато их строить быстрее.
Секретарь !ZLZhU9mZXY 21/11/25 Птн 20:09:53 867327 290
Только сразу предупреждаю: в эти выходные я буду жоска занят вдали от пека, поэтому часть обещанных правок могут задержаться до понедельника. А за уикенд проведем командно-штабную игру, протестим в ней боевку. Так вижу.
Аноним 22/11/25 Суб 02:56:53 867337 291
>>867327
Ну будешь так будешь, что ж поделать. Значит после выходных еще раз на тему изменений придушу. Кстати, калькулятор я вроде как починил.
Аноним 22/11/25 Суб 23:25:20 867442 292
Screenshot2025-[...].jpg 413Кб, 1080x2400
1080x2400
Между прочим теперь он даже массу компонентов считает! Ух, раздуплюсь как до компа доеду.
Иорик !gQ/OTwHqa. 22/11/25 Суб 23:50:02 867449 293
image 14Кб, 596x335
596x335
Аноним 22/11/25 Суб 23:51:23 867451 294
>>867442
Ещё важный вопрос - времени строительства в правилах нет. Грубо говоря, сколько тоннажа строится на верфи в месяц?
Аноним 22/11/25 Суб 23:55:50 867453 295
>>867451
Дополнительный вопрос - когда у нас там выпуск военных училищ. Или это чисто ролевая хуйня, и дополнительных фишек персонала нам от этого не привалит?
Аноним 22/11/25 Суб 23:57:19 867454 296
>>867449
Что у вас такой взгляд, досточтимый фор? Ведро у меня навороченное, образование профильное, нейросети на казённых мощностях запускать в самый раз
Аноним 22/11/25 Суб 23:59:09 867455 297
Пока что я с ебалом лягушки думаю, куда деть столько гравиганов. Жалко ч о нельзя строить корабли внутри системной обороны с ужатыми двигателями, допустим, и увеличенной полезной нагрузкой... Или всё-таки можно, а, товарищ ГМ? И тот же вопрос про космические станции, хули у нас их нет.
Аноним 23/11/25 Вск 00:00:30 867456 298
Бортовые системы. Бортовых систем тоже до собаки, хорошо бы было, если б из них можно было корабль с уменьшенным экипажем и увеличенной автоматизацией слепить, прости господи.
Аноним 23/11/25 Вск 00:01:59 867458 299
>>867456
Скажем, одну клетку экипажа заменить двумя, даже тремя клетками компа. Ну хорошо бы было!
Иорик !gQ/OTwHqa. 23/11/25 Вск 00:12:14 867460 300
>>867454
Наблюдаю как игра мутирует

>>867455
Гравиганы будем клепать по две ячейки в множество дестроеров. Я как раз подумываю дестроеры один за одним клепать. А может продадим наши внезапно появившиеся наработки плазменных зеркал всем подряд, пусть строят линкоры на их основе? А сами дестроеровую армию камикадзе создадим. Устроим полный джихад в галактике
Иорик !gQ/OTwHqa. 23/11/25 Вск 00:16:08 867463 301
>>867456
Нам нужно построить целый флот. Это долго и много ресурсов. На долгой дистанции этих бортовых систем может оказаться не так много (смотря как мы будем подгонять проектирвтание кораблей под имеющиеся возможности), а других ячеек окажется перебор. Будем продавать/менять. Может на дачу чего заберу, чтоб склады не переполнять конечно
Аноним 23/11/25 Вск 00:38:39 867468 302
Screenshot2025-[...].jpg 489Кб, 1080x2400
1080x2400
>>867463
> чтобы избежать обвинений в коррупции, глава адмиралтейства спиздил себе на дачу 500 тонн запчастей для гравиганов
Если серьезно - то пока я рассчитал вот такой всратый крейсер, вооруженный одним 450-тонным гравиганом (450 тонн сойдёт же за 500 тонн гравиган, оп, правда же? Ты же не заставишь въебывать туда 4 клетки?). Короче, хочется конечно вотпрямщас потратить на что-то гравиганы, а ставить их на дестроеры, учитывая ужасные штрафы, я желанием не горю.
Аноним 23/11/25 Вск 00:43:02 867469 303
>>867460
Хм. Ну, теоретически можно продать ОДНУ ячейку плазменного зеркала, может быть... Типа на исследование.

Кстати, интересный вопрос а мы не можем куда-нибудь сгонять экспедицию, чтобы научных очков дополнительно получить? Пиратский рейд на лету не предлагать! Аналогичный вопрос про научные договора, например с Бразилией. Вдруг удастся обменяться чем полезным?
Иорик !gQ/OTwHqa. 23/11/25 Вск 00:55:37 867470 304
image 59Кб, 767x936
767x936
>>867468
Ебать. Я уже название линейки придумал. КВАЗИМОДО

>450 тонн сойдёт же за 500 тонн гравиган
Да хуле там, заменим все стальные болты и гайки на деревянные, и всё пучком будет. Они все равно один раз выстрелить только должны...
Аноним 23/11/25 Вск 01:08:56 867471 305
>>867470
О, я как раз думал о всратом круглом дизайне! Защита же и все такое.

Что-то ты такой вредный... Как Сухой прямо
Иорик !gQ/OTwHqa. 23/11/25 Вск 01:18:59 867472 306
>>867471
Вредныц, вредный. Чего жто я вредный? Ничего не вредный. Это, вон, другие вредные, а я ироничный. А зачем ему аж четыре двигателя? Че там возить такова? Три гравигана? Мы же можем три движка поставить. И топлива тогда меньше возить. А вот ионный экран добавим. Влезет же?
Аноним 23/11/25 Вск 01:29:29 867473 307
>>867472
По правилам не можем, минимум должен выдерживаться. Хотя желание велико... Хоть размер баков срезать. Проще танкер гонять за флотом, чем иметь крейсер с таким мизерным объемом полезного пространства, ей-богу!

Кстати, МАСТЕР, а не подумаешь над введением в игру танкера, чтобы баки уменьшить? А то чето пиздец грустно, правда. Ни на каких военных кораблях ходовая+экипаж не занимают три четверти объема, нас оружие совать некуда считай.
Аноним 23/11/25 Вск 01:33:32 867474 308
>>867473
То есть какие три четверти, 80% все.
Иорик !gQ/OTwHqa. 23/11/25 Вск 01:40:03 867475 309
ааа, так это у тебя трип из под плавок вылез? Ахаххахаххаа. Я то человек воспитанный, даже не обратил внимания, а теперь понимаю. Типа смотрите, я не ленивая жопа года, аххаахха. Дешевый трюк, надо сказать. Не думаю что прокатит. Но ты, верно, и сам это понимаешь, раз с меня плавки стягиваешь. Это, если че, не я в закрепе предлагал. Ой блин, насмешил... Артист года это точно. Фокусник
Аноним 23/11/25 Вск 02:17:37 867476 310
>>867475
>Типа смотрите, я не ленивая жопа года, аххаахха
Да эээ, я этого вроде не отрицаю. Каким местом меня активность в чужой игре может этого титула лишить, интересно?
Аноним 23/11/25 Вск 02:18:22 867477 311
>>867476
И трип у меня правда случайно вылетел. Б-бака. Я репортил, просил удалить, но видимо модер не на месте.
Аноним 23/11/25 Вск 03:56:54 867478 312
Теперь там есть еще кнопка "сетка для рисования" с новой вкладкой, в которую подтягивается список клеток от спроектированного корабля. Боже, слава нейросетям!

https://rollinghog.github.io/wr-pokon/vor-saga/
Уборщица 23/11/25 Вск 03:57:33 867479 313
image.png 76Кб, 1196x832
1196x832
image.png 14Кб, 605x744
605x744
Блядь, ну чем я занят... Пример всратостроения!
Уборщица 23/11/25 Вск 04:23:52 867480 314
image.png 14Кб, 582x811
582x811
image.png 11Кб, 562x565
562x565
А хотя не, ничего
Уборщица 23/11/25 Вск 04:30:31 867481 315
image.png 90Кб, 1464x856
1464x856
image.png 15Кб, 585x745
585x745
А вот в случае с линкорами... Боже, на это страшно смотреть. Полезная нагрузка из категории "слегка пощупать"
Уборщица 23/11/25 Вск 04:50:07 867482 316
image.png 14Кб, 608x684
608x684
image.png 3Кб, 580x567
580x567
Упупу, забыл добавить щит. Летающая тумбочка!
Аноним 23/11/25 Вск 07:30:32 867488 317
>>867478
Как этот калькулятор устроен? Чтобы кодился легко, чтобы морду имел простую, чтобы висел на бесплатном хостинге.
Аноним 23/11/25 Вск 08:23:53 867490 318
>>867316
Вернись, мы всё простим.
Секретарь !ZLZhU9mZXY 23/11/25 Вск 10:43:08 867495 319
ce2e717.jpg 41Кб, 736x455
736x455
Проснулся-потянулся
Массаракш... а, нет, это другой сеттинг. Ничоси вы тут устроили, достопочтенные форы.

>>867451
>времени строительства в правилах нет
Выше по треду писал, что корабль готов, как только все клетки заполнены тем, что положено по проекту. Иначе я умру следить за всеми заказами.
>>867453
>дополнительных фишек персонала нам от этого не привалит?
Нууу... Я не планировал, нооо.... Сделаем так. Выпускники-отличники по традиции имеют право выбирать место службы. Соответственно, раз в год, в июне, вы будете кидать куб(ы) на дополнительный приток персонала. Модификатор — репутация Адмиралтейства. Конкретные условия продумаю и выложу потом, до июня пока далече.
>>867458
>одну клетку экипажа заменить двумя, даже тремя клетками компа
Пока нет. Но есть идея начиная с 5ур ветки разрешить менять ЭКИП на КОМП 1 к 1, а на 10ур ветки вообще убрать ЭКИП (необитаемый корабль же). Мнение?
>>867460
>Гравиганы будем клепать по две ячейки в множество дестроеров
Так штраф же. Падение БМ на 2 балла. Подумой.
>>867468
>Ты же не заставишь въебывать туда 4 клетки?
Ещё как заставлю. При расчете места/веса округление ВСЕГДА в большую сторону.
>>867473
>Ни на каких военных кораблях ходовая+экипаж не занимают три четверти
ORLY? Во-первых, у корабля есть еще и корпус, который тоже кое-что весит. Во-вторых, вооружение всегда занимает ОЧЕНЬ небольшую часть. На линкоре "Ямато" вес вооружения (с боекомплектом) 11842т — 17,28% от водоизмещения, причем сюда входит и вес броневой защиты орудийных башен (толщину башенной брони можешь нагуглить сам).
>танкер, чтобы баки уменьшить
Танкер не дам. Баки уменьшить дам (возможно). Ветку Пропульсивных систем надо править, т.к. есть техи, увеличивающие скорость перемещения по гексам, но нет гексов. Вот вместо них могу ввести снижение лимитов на движки и топливо. Ннада?

И насчёт калькулятора. Он вроде как неправильно считает штраф за экраны. Если у нас теха ЗАЩ 1ур и нет экрана, то со штрафом 50% должно быть ЗАЩ=0,5 с округлением до 1.
Аноним 23/11/25 Вск 12:55:33 867497 320
>>867488
Так ить! На гитхабе висит, он бесплатный. нейросетка кодила по буквальной цитате секции Строительство из правил и моей команде "сгенерируй задачу запрограммировать это для другого экземпляра себя и разбей на несколько этапов, чтобы он не перегрузился ненароком". Небольшие правочки и доработки потом были, но тоже в основном нейросеткой. А с простотой морды... Ну извините, как вышло. Хотя по мне он довольно простой, два начальных параметра, два блока да три кнопки, все подписано.
Аноним 23/11/25 Вск 13:58:00 867500 321
Screenshot2025-[...].jpg 216Кб, 1080x2400
1080x2400
Screenshot2025-[...].jpg 407Кб, 2400x1080
2400x1080
Крейсер с новым гравиганом так вижу, вроде БМ 12. Может ввести правило, что экипаж нельзя лепить вплотную к двигателям? Так и дизайн получше получается, нельзя просто 100% коробку слепить.
Аноним 23/11/25 Вск 14:43:44 867501 322
>>867495
>Выше по треду писал, что корабль готов, как только все клетки заполнены тем, что положено по проекту. Иначе я умру следить за всеми заказами.
То есть если у нас есть даже огромная дура на 10к тонн, но есть все нужные фишки, то оно строится один ход, си?

>Выпускники-отличники по традиции имеют право выбирать место службы. Соответственно, раз в год, в июне, вы будете кидать куб(ы) на дополнительный приток персонала. Модификатор — репутация Адмиралтейства
Еее, спасибо.

>Пока нет. Но есть идея начиная с 5ур ветки разрешить менять ЭКИП на КОМП 1 к 1, а на 10ур ветки вообще убрать ЭКИП (необитаемый корабль же). Мнение?
Мнение 10/10, отлично. Разве что на 5 надо поставить предел замены наверное, половина экипажа там.

>Ещё как заставлю. При расчете места/веса округление ВСЕГДА в большую сторону.
Пупу, ну ладно .

>ORLY? Во-первых, у корабля есть еще и корпус, который тоже кое-что весит. Во-вторых, вооружение всегда занимает ОЧЕНЬ небольшую часть
Да, я сначала это написал, а потом понял что вообще-то цифры довольно правдоподобные. Просто больно, что в корабль гравиган новый засунул и даже под плазму места нет, у Ямато чай побольше ассортимент вооружения был, а миниатюризации у нас нет как в МоО2. Просто крик души короче.
Аноним 23/11/25 Вск 14:48:41 867502 323
>>867495
>Ветку Пропульсивных систем надо править, т.к. есть техи, увеличивающие скорость перемещения по гексам, но нет гексов. Вот вместо них могу ввести снижение лимитов на движки и топливо. Ннада?
YES YES YES YES разумеется надо. Калькулятор поправлю, это что-то нейросетка не так поняла видимо.
Аноним 23/11/25 Вск 15:16:31 867503 324
>>867490
ох, грехи мои тяжкие...
Секретарь !ZLZhU9mZXY 23/11/25 Вск 17:10:13 867510 325
18-39-29.jpg 37Кб, 602x393
602x393
>>867500
>Асимметричный дизайн
Приемлемо

>БМ=12
Ващет в текущем виде 11:
4 коробка (2,750х1,5=4,125=~4)
1+1 грав
2 компы
по 1 плазма, экипаж и защита
Но можно подвесить Р-ракету, с ней будет 13 (+1 за массу, +1 за АТОМ). Лимиты позволяют.
Аноним 23/11/25 Вск 17:34:03 867512 326
Screenshot2025-[...].jpg 225Кб, 1080x2400
1080x2400
Screenshot2025-[...].jpg 379Кб, 1080x2400
1080x2400
>>867501
> Асимметрия
Не, ну а хули делать
>1+1 грав
Ааа бле, я забыл что там учитывается не чистый номер тех, а именно значение. Ну тогда с тебя реально текстовой список тех, иначе не посчитать будет. Штош, можно и р-ракету. Тогда это совсем кирпич правда, пикрил
Аноним 23/11/25 Вск 23:56:32 867549 327
звук нытья
Мастееер! Добавь пожалуйста или в начало, или в самый конец правил "Порядок хода" >>866967 а заодно и инфу о наших доках >>867319
Аноним 23/11/25 Вск 23:57:06 867550 328
>>867007
И вот это кстати тоже
Аноним 24/11/25 Пнд 06:08:24 867556 329
>>867503
Ну ты хоть с Сухим зарубись, раз начал. Негоже останавливаться перед самым интересным
Аноним 24/11/25 Пнд 13:52:53 867585 330
Уборщица 24/11/25 Пнд 14:12:32 867587 331
Ну чо там, чо там? Мне тут в треде что, одному заняться нечем? Дизайн корабля я закончил, если у господина Йорика нет замечаний - думаю один можно заложить. Возможно стоит подумать о закладке всратоэсминцев... Простите, дестроеров. Главное не ставить на них плазму, зеркала же. И еще продолжаем ждать штабных игр.
Иорик !gQ/OTwHqa. 24/11/25 Пнд 14:47:32 867590 332
>>867587
Полностью доверяю вашему решению. Получите повышение до уборщица-главконструктор.

Дестроеры пригодятся. Их еще и продавать можно.
Аноним 24/11/25 Пнд 15:12:30 867592 333
>>867556
Не перенапрягайте Его. Уверен, плод выйдет естественным образом через некоторое время.
Уборщица 24/11/25 Пнд 15:31:34 867593 334
Аноним 24/11/25 Пнд 21:40:37 867610 335
Интересный факт: с помощью калькулятора я посчитал, что линкор меньше чем 5800 принципиально невозможен - зеркальце не влазит-с. Полезная нагрузка начинается где-то от трёх ячеек в 6500.
Аноним 24/11/25 Пнд 23:54:35 867619 336
> спустя два месяца наконец понял правила, решил срочно вкатиться
> остальным игра уже наскучила
Аноним 25/11/25 Втр 00:08:57 867620 337
>>867619
Прошу прощения, штырит-с.
Секретарь !ZLZhU9mZXY 25/11/25 Втр 09:19:40 867636 338
Меня доедают на работе, пишу с гарнира.
Всё будет, но малость попозже.
Уборщице — благодарность приказом по Адмиралтейству. Не жалко даже с занесением в личное дело, но туда у простого секретаря нет допуска.
>>867610
>линкор не может быть малюсеньким
Шок, сенсация. Где-то была винрарная копипаста про "не лезет!", надо поискать
Аноним 25/11/25 Втр 10:38:13 867638 339
>>867636
Я так и понял, аналогично. Желаю поскорее одуплиться, шо.
>Уборщице — благодарность приказом по Адмиралтейству
Гав-гав!

>>867636
>Шок, сенсация
Малюсенький - понятен растяжимое, у тебя конкретных цифр не было, вот я и озаботился. Теперь можно честно вписать в правила, что линкоры - это от шести тысяч.
Уборщица 25/11/25 Втр 16:41:07 867649 340
>>867512
И тут я ещё раз пролистал правила и обнаружил, что ракетницы нельзя стоить на корабль несимметрично. Пу-пу-пу...
Уборщица 25/11/25 Втр 17:02:10 867650 341
image.png 1Кб, 371x203
371x203
image.png 1Кб, 346x290
346x290
если мастер скажет что это критично, то пусть будет вот так. Как веревочке ни вейся, все равно кирпич.
Уборщица 25/11/25 Втр 17:14:34 867651 342
image.png 20Кб, 608x730
608x730
А вот крейсер 4900 на будущее
Секретарь !ZLZhU9mZXY 25/11/25 Втр 23:02:19 867664 343
>>867649
Ну в целом все, что создает импульс (двигатели, рейлган) или меняет расположение центра масс (ракеты улетают во врага, топливо расходуется, десантный шаттл входит и выходит) следует размещать симметрично.

Рулбук дополнен по заявкам игроков.
Технологии и их эффекты скопированы в отдельную таблицу: https://docs.google.com/spreadsheets/d/1cMb0dSYa-3K3FAGy0fON2n9LtCIEG_5Cf6emn21xqjo/edit?usp=sharing
Что-то наверняка забыл, но сейчас я желаю прекратить любую осмысленную деятельность и лечь спать.
Иорик !gQ/OTwHqa. 25/11/25 Втр 23:26:28 867666 344
>>867649
Я думал гравипушки надо симметрично. Оно же логично - ракету сбросил, как говно в унитаз, и она сама уже поплыла куда ей надо, а гравипушка ебашит мгновенным сильнейшим импульсом, и может оторваться нахуй, если под ней корабль взболтанёт. По этой причине мне страшно смо реть как ты гравипухи на уши лепишь.
Аноним 26/11/25 Срд 09:11:36 867683 345
>>867664
Ееее, спасибо мастер. Хотя насчёт шаттла я не согласен, учитывая относительные размеры они не должны быть такой проблемой, ну да ладно. Предложил бы вместо приписки к каждому типу модулей в правила ставить звёздочки и сделать одну приписку "нужна симметрия" в конце.

Что касается симметрии...
>>867666
Досточтимый, ну вы смерти моей хотите. Если делать все симметричным, это будет заметно снижать огневую мощь. Эх, ладно, реализм так реализм.
Аноним 26/11/25 Срд 09:12:48 867684 346
А на уши я их леплю, чтобы хоть как-то отойти от "квадратиш, практик, гут" который неизменно получается и меня это бесит
Аноним 26/11/25 Срд 09:36:55 867686 347
Кстати, вопрос ещё - а ка будет учитываться, если крейсер с гравиганом и плазмой как вторичным калибром добьет все дестроеры и начнет окрасить по линкору? Типа, какой процент его БМ будет возвращаться обратно?
Секретарь !ZLZhU9mZXY 26/11/25 Срд 10:24:55 867687 348
CBeta.png 25Кб, 547x590
547x590
СС-6 Викториес.jpg 464Кб, 2366x2366
2366x2366
>>867683
Ничто (и никто, особенно я) не мешает скомпоновать 4-клеточный гравиган пирамидкой. Учитесь у более развитых цивилизаций!
>>867686
Никак. БМ — величина постоянная. Я не хочу сложных тактических боёв, не хочу, НЕ ХОЧУУУУ!!!1 Сбежались, посчитали разницу, бросили пару кубов, назначили пострадавших, разбежались. ВСЁ. Если выйдет хуйня — штош, посыплю голову пеплом, распишусь в собственной бездарности и пойду искать, где спиздить альтернативную боёвку. Но пока так.
Аноним 26/11/25 Срд 11:18:56 867691 349
>>867687
Ммм, я собственно полагал что "внутрь" оружие пихать нельзя, поскольку оно стрелять не сможет! Но очевидно в правилах таких ограничений нет, и я сам себе это придумал. Пупупу, окей.

И я не прошу о тактических боях, не волнуйся, просто вспомнил про это и задумался. Пример - эсминцы кончились, и крейсера с плазменным вооружением стреляют по линкорам, СТРАННО. Мб тогда считать, что корабли с менее чем 50% не-плазменного вооружения по линкорам не стреляют? Или прям совсем забить? Можно и совсем забить, я не настаиваю, у меня и без этого забот хватает
Аноним 26/11/25 Срд 11:53:02 867692 350
И ещё, Дормаму давай договоримся, что за компоновку с защитой экипажа ты будешь если что дописывать плюс в ЗАЩ, а за избыточное вооружение - в Р-Т, хорошо? Почему туда - потому что это ветки, где плюсов от технологий, как в грави/плазме быть не может, но при этом они все же боевые и отразят дополнительные боевые бонусы, а Р-Т ещё и даст бонус эсминцы, если там больше одной установки. Окей?
Секретарь !ZLZhU9mZXY 26/11/25 Срд 12:09:33 867693 351
>>867691
>"внутрь" оружие пихать нельзя, поскольку оно стрелять не сможет!
В правилах прописаны требования к размещению:
-гравигана: "всегда в носу (и иногда в корме)"
-плазмагана: "так, чтобы иметь максимально широкие сектора стрельбы"
-пусковой Р-торпед: "на продольной оси корабля (или симметрично относительно нее, если установок 2 и более)"

По поводу Р-торпед — там же по лору здоровенный рейлган, пусковые рельсы проложены вдоль корпуса где-нибудь под днищем. Квадратик на схеме — больше условность, символизирует массу и показывает центр тяжести этой хренотени.
Ну а плазма на бетанском крейсере смотрит назад. С сектором не очень вышло, но тактически обосновано тем, что гравиган направлен вперед и не может прикрыть жопу.

>>867692
Р-Т в смысле АТОМ?
Окей, отчего же не окей.
Уборщица 26/11/25 Срд 12:28:12 867694 352
>>867693
Ну что ж, спасибо. Тогда возможно стоило бы ОПЯТЬ добавить в правила, что гравиган и плазмаган должны находиться "на поверхности" корабля, а вот АТОМ (и ракеты, и торпеды, видимо?) может располагаться где угодно?

>Р-Т в смысле АТОМ?
Да, именно в АТОМ, не мог посмотреть название.
Уборщица 26/11/25 Срд 12:29:04 867695 353
>>867694
И еще, открыл бы ты мб в правилах разрешение "Предложить исправления", тогда бы я тебя меньше мучал. Интерфейс там у гугла нормальный. не запутаешься.
Уборщица 26/11/25 Срд 15:14:19 867697 354
>>867664
И сделай пожалуйста вот здесь Формат - перенос - перенос по словам, а то оно в ячейки не влазит
Секретарь !ZLZhU9mZXY 27/11/25 Чтв 19:22:01 867737 355
C01-C04.jpg 910Кб, 4728x2366
4728x2366
Storagenov74b.jpg 314Кб, 3249x2363
3249x2363
Квантовая теория гравитации продолжала зиять белыми пятнами, ученые со скуки щупали пределы известных технологий. Один сотрудник спроектировал очень маленький генератор и излучатель в виде попоны — для своей собаки, у которой в старости отнялись задние ноги (известный недуг золотистых ретриверов, все еще не побежденный из-за отсталости барраярской генной инженерии). Другой из чувства противоречия разработал ОЧЕНЬ БОЛЬШОЙ генератор. Как оказалось, размер имеет значение: на испытаниях образец значительно превысил проектную мощность и выдал столько, что имевшийся в распоряжении университета типовой флотский излучатель не смог все это излучить и сам себя раздавил. Шеф группы, поглядев на результат, задумчиво изрек какую-то русскую идиому и ушел писать заявку на грант.

В итоге, когда Адмиралтейство, шурша деньгами, поинтересовалось, как там дела на переднем крае науки, ему вынесли почти готовую ОКР на гравидеструктор невиданной доселе мощности. Габариты и вес тоже были доселе невиданными, примерно с небольшой эксплорер. Первую серийную партию не без труда разместили в ангарах флотского склада.
Поскольку вторую серийную партию складывать было бы уже некуда, проектный отдел Адмиралтейства немедленно засел за разработку корабля, на которого можно установить такую дурищу. Так родился легкий крейсер в 3000 тонн — не слишком изящный, но зато простой и технологичный, да еще и с характеристиками на уровне бетанских аналогов.

Я же правильно понял, что вы пока строите 1 корабль по новому проекту?
Обновил наличие на складах, с учетом потраченного на “Филина”.
Комментарии к правилам вроде открыл, пробуйте, кому охота.
Играем в игру в игре Секретарь !ZLZhU9mZXY 27/11/25 Чтв 19:24:47 867738 356
D01-04D05-08.jpg 945Кб, 4728x2366
4728x2366
D09-12С02-03.jpg 933Кб, 4725x2367
4725x2367
В конце ноября Адмиралтейство и Генеральный штаб провели совместную тактическую игру, чтобы оценить перспективы новых проектов и тактик и уточнить техзадания на следующее поколение кораблей. Вопрос был самый насущный: как и чем бороться с бетанскими линкорами. Соответственно, темой игры выбрали оборону локального пространства Сергияра от бетанско-эскобарского вторжения.

Сборную Адмиралтейства возглавлял лично лорд Иорик Форхалас, ему предстояла играть за “красных” (барраярцы обозначали свою сторону именно так — отголосок русской военной традиции). За “синих” выступала сборная Генштаба во главе с полковником Форлакиалом — начальником Оперативного отдела, к своим тридцати двум годам имевшим репутацию всезнайки и штабного гения. Главным посредником звали министра Форкаллонера, но тот отказался, сославшись на занятость. Он, однако, пообещал, что пришлет достойную замену — и прислал: с официальным предписанием в кармане на игру явился кэптен Нейл Форгаретт, флотский офицер в прошлом и аналитик ИСБ ныне. От регента присутствовал его личный секретарь лейтенант Куделка, что как бы намекало на явный интерес лорда Форкосигана к происходящему.

Лорд Форхалас хмуро поглядывал на немногочисленные красные фишки в его углу карты. Ввиду постоянной угрозы от Цетаганды и никакущего покамест экономического значения Сергияра не было ни возможности, ни желания защищать планету всей мощью флота. В дело были отправлены:
- два старых крейсера типа “Генерал Форкрафт” — реликты минувшей эпохи, пережившие Эскобарскую войну. Первые крейсера Барраярского флота, получившие на вооружение гравидеструкторы — и только потому сохраняющие какую-то боевую ценность;
- малый крейсер “Сыч”, нежеланное дитя. Раз уж его построили, хотелось понять, есть ли от него польза;
- легкий крейсер “Филин”, дебютный проект Адмиралтейства. Если покажет себя неплохо, может стать головным в серии;
- дивизионы дестроеров — по четыре корабля трех разных типов. Следовало протестировать их все и выбрать по критерию цена/полезность прототип для серийного строительства.

“Синяя” эскадра не имела фиксированного состава. Предполагалось отыграть несколько сценариев с разной численностью агрессоров: от 2 до 4 линкоров и от 2 до 8 крейсеров. Точные характеристики бетанских кораблей были неизвестны, но Посредник пообещал “правдоподобные предположения”; “красным” эти предположения к началу игры не показали. На самом деле, я просто не успел еще дорисовать бетанские корабли
Аноним 27/11/25 Чтв 20:41:37 867755 357
>>867737
Получается так, только пошто он такой странной формы? Я такого точно не рисовал. Ты в следующий раз перед началом хода переспрашивай, что ли, а то даже обидно как-то.
Такс, ладно. Ждём пока расчета сил вражеской стороны, я правильно понял?
Секретарь !ZLZhU9mZXY 27/11/25 Чтв 21:11:26 867762 358
>>867755
>Я такого точно не рисовал
Так, падажжи. А это? >>867650
Ну и вы, достопочтенные форы, тоже как-то помечайте: вот, дескать, именно такое строим. Если еще внешний контур дорисуете хотя б примерно пальцем на телефоне, будет вообще супер.
Дизайн можем передизайнить, не вопрос. Кубики переложить — дело нехитрое.
Уборщица 27/11/25 Чтв 22:43:55 867782 359
>>867762
Да не, там сложно что-то передизайнить по раскладке, но сохранился по сути только внешний контур корабля, пупупу. Я б передизайнил если б знал что ты так быстро пост выкатишь. Вижу, что ты учел мою просьбу про плюсы от вооружения в АТОМ, спасибо. А что нужно сделать, чтобы получить плюс к защите? Прикрыть экипаж со всех сторон и двигатели везде кроме сзади, я полагаю?
Аноним 28/11/25 Птн 00:20:29 867813 360
IMG202511280018[...].jpg 49Кб, 1080x988
1080x988
IMG202511280010[...].jpg 177Кб, 1080x2107
1080x2107
Навайбкодил расчет свободных клеточек в классе (кроме линкора), радостно. В части "Филина" прошу немножко лучше прикрыть экипаж, пикрил. Про обводить контуры понял, хотя не обещаю что будет норм
Аноним 28/11/25 Птн 00:31:02 867820 361
IMG202511280026[...].jpg 97Кб, 1080x933
1080x933
А вот крейсер "золотая луковичка" на будущее обсуждение, хы.

00000000000Z00000000000Z000SFF00000Z00GCEE00000Z0GGCRSP0000Z00GCEE00000Z000SFF00000Z00000000000Z00000000000Z00000000000Z00000000000
Аноним 28/11/25 Птн 00:58:27 867832 362
IMG202511280026[...].jpg 97Кб, 1080x933
1080x933
>>867820
Жопа с антивайпом... Вариант "маковка" короче
Аноним 28/11/25 Птн 02:26:57 867841 363
Кстати, простите, но я тут подушнил посчитал немножко цифры и получилось, что наш новый Филин - сплошной попил. Судите сами: четыре Канюка дают 40 Мощи при 56 клетках, три Филина - 36 мощи при 60. Но при этом на филинов ушло на 8 - 12 = 4 секции гравипушек больше! Гм, ладно, не совсем попил, но Канюк благодаря своему плюс одному за вооружение процентов на 10 эффективнее, чем должен быть на свою массу. Так что не такой уж и нежеланный. Так что или разрабатываем новый округлый крейсер с бонусом за защиту, или терпим.
Аноним 28/11/25 Птн 02:32:32 867842 364
{
"class": "C",
"mass": 3000,
"modules": {
"engine_cells": 4,
"fuel_cells": 4,
"systems_cells": 3,
"crew_cells": 3,
"plasma_guns": 1,
"gravity_guns": 4,
"r_torpedo_launchers": 1,
"r_missile_launchers": 0,
"ion_shield_generators": 0,
"plasma_mirrors": 0,
"dock_bays": 0
}
}
Аноним 28/11/25 Птн 02:33:01 867843 365
Ибани Абу, пошел нахрен со своим вайпом...
Секретарь !ZLZhU9mZXY 28/11/25 Птн 06:47:27 867846 366
>>867782
>А что нужно сделать, чтобы получить плюс к защите?
В первую очередь нужно не иметь штрафа за живучесть, то есть корабль должен нести достаточно ионных экранов для своей массы.
А так да, максимально убрать с "поверхности" ЭКИП, генераторы ЗАЩ и хотя бы часть КОМП, а что осталось торчать — прикрыть экранами: на схеме "Генерала" видишь фиолетовые чёрточки? Вот, это экраны и есть, генераторы их генерируют.

>>867841
>что наш новый Филин - сплошной попил
А уж какой попил ваши старые "Генералы"! Но, видишь ли, большой корабль сложнее укокошить одним попаданием. Сейчас в штабной игре как раз и проверим.
Дальше играем в игру в игре Секретарь !ZLZhU9mZXY 28/11/25 Птн 06:53:08 867847 367
— Пятое апреля 2875 года, — объявил Посредник. — Правительство Колонии Бета приняло политическое решение об ударе по территории Барраярской империи. Адмирал "Синих", сформулируйте вашу задачу и обоснуйте наряд сил.
Теренс Форлакиал шагнул вперёд. Большие глаза и вихор на лбу делали его похожим на удивлённого мальчишку.
— Очевидно, что война вызвана сиюминутными политическими соображениями, а не стратегическими интересами. По сути, она вообще не имеет позитивных целей. Оккупация и тем более аннексия Сергияра не решает никаких существенных проблем Беты, а только создаёт новые. Развитие же операций в направлении Комарры потребует огромного напряжения сил и чрезмерного риска. Поэтому смысл имеет лишь рейд с целью уничтожения барраярских кораблей и военной инфраструктуры, как в космосе, так и на поверхности.
Форлакиал передвинул несколько синих фишек.
— Не менее двух линкоров, чтобы создать решительное превосходство. И не менее двух крейсеров для разведки, охранения и решения частных задач. Это минимальные силы, которые вообще стоит посылать в систему Сергияра — и то при условии, что разведка гарантирует отсутствие здесь барраярских дестроеров.
Форгаретт взглянул на фишки и сделал пометку в планшете:
— Принято. Два линкора типа "Либерти" БМ=30 (х2) и два крейсера типа "Глориес" БМ=14 (х2) Это все силы?
Полковник кивнул:
— У барраярцев нет линкоров, поэтому я не вижу смысла тащить с собой дестроеры. Аналогично, нет нужды в кораблях для связи, если планируется лишь короткий рейд.
— Бетанская разведка допустила просчёт, — сообщил Посредник (на лице Форлакиала отразилась неподдельная досада; какой актёр пропадает, подумал секретарь Папакарлос). — Поскольку 500-тонные дестроеры спроектированы на базе эксплореров, разведка приняла их за курьерские корабли. Адмирал "Красных", вам доступны следующие силы: крейсера "Генерал Форкрафт", "Генерал Форхартунг", "Филин" и "Сыч" и четыре дестроера типа "Слабый".
Секретарь прикинул в уме боевые коэффициенты и понял, что барраярцев может спасти только чудо.
— Локальное время 07.10, выход кораблей "Синих" из П-В туннеля! Адмирал "Синих", доложите очерёдность скачка.
— Головной "Глориес", затем "Викториес", "Либерти", замыкает флагманский "Индепенденс".
— Минная опасность! — предупредил Посредник. — У "Красных" есть Р-ракеты на кораблях и было время на минную постановку. Вероятность подрыва головного корабля 20%, всех последующих — 10%.
А вот и чудо, подумал секретарь. В рядах "Синих" прокатилось глухое ворчание.
Ролл 4d100 на подрыв на минах, прошу
Секретарь !ZLZhU9mZXY 28/11/25 Птн 07:46:34 867848 368
>Ролл 4d100 на подрыв на минах, прошу
Забыл. Подрыв на 1-20 и 1-10 соответственно
Иорик !gQ/OTwHqa. 28/11/25 Птн 10:25:35 867858 369
>>867738
>1 пик
Нихуя себе, призрак Баррраяра.
>>867813
Ого, чотко. 3000т филина позволяют 6 клеток свободных иметь, а потом такая возможность только на 3450 появляется.
>>867820
Нраица
>>867846
>должен нести достаточно ионных экранов для своей массы.
А почему мы их не ставим? Я реально уже не понимаю. Только не говорите некуда
Аноним 28/11/25 Птн 10:33:44 867863 370
>>867848
хм, по-моему в правилах я это не видел. Определяется отдельно для каждого макета?
Кубики со стуком покатились по столу. Ядерные мины в воображаемом космосе хищно приглядывались к своим целям.
4d100: (14 + 10 + 76 + 60) = 160
Аноним 28/11/25 Птн 11:49:06 867878 371
Почитал правила. Задумался...

> Развитию вооруженных сил отдан максимальный приоритет, строительство флота щедро финансируется (насколько вообще позволяет состояние экономики), желание устроить маленькую победоносную войну постоянно витает в верхах... И вместе с тем: амбиции явно не соответствуют финансовым возможностям; численность населения ставит пределы экономическому росту и не позволит вести затяжную войну; неизвестно, сколько еще удастся поддерживать нынешний уровень мобилизации. Помните: ваши решения могут сделать Империю ведущей силой в Галактике, но могут и погубить ее непосильными военными расходами.
Аноним 28/11/25 Птн 12:12:24 867885 372
>>867858
>Ого, чотко. 3000т филина позволяют 6 клеток свободных иметь, а потом такая возможность только на 3450 появляется.
Атож! https://rollinghog.github.io/wr-pokon/vor-saga/ , выбрать класс корабля и нажать на надпись "проектная масса"

>Нраица
Польщен-с.

>>должен нести достаточно ионных экранов для своей массы.
>А почему мы их не ставим? Я реально уже не понимаю. Только не говорите некуда

Ну, во-первых некуда. Во-вторых уровень ЗАЩ применяется даже когда экранов нет, а с учётом минимума я мирился со штрафом (50% от 1 все ещё 1 из-за округления, так что глубоко плевать), а во-вторых я думал, что ещё одна впихнутая ядерка будет лучше для БМ, чем экраны. Ничего личного, мелкое манчкинство. А теперь мы имеем конкретный набор того, за что можно получить плюс к ЗАЩ и через неё к БМ, и это будет иметь смысл... Как только польза от генератора будет больше, чем от впихнутой на то же место ядерки лол. Надеюсь понятно объяснил.
Короче посмотрим. Я тоже не бог весть какой спец и могу сильно ошибаться в расчетах, потому и попросил штабную игру.
Секретарь !ZLZhU9mZXY 28/11/25 Птн 12:17:36 867887 373
Betagame1.jpg 913Кб, 4728x2366
4728x2366
>>867863
Брови Форгаретта полезли на лоб:
— Две сработки! Крейсера “синих” “Глориес” и “Викториес” подорвались на минах.
— Возражаю! — вскинулся Форлакиал. — Исходя из возможностей “красных”, там не сплошное поле, а единичные мины на огромном пространстве. Подрыв двух кораблей один за другим статистически невероятен!
Посредник посмотрел на него так, как умеют только в ИСБ. Учат их там такому взгляду, что ли?
— Нет никакой общепризнанной статистики подрывов на космических минах. Да, событие маловероятное… — несколько секунд он смотрел на карту, потом кивнул сам себе и продолжил: — Хорошо, не станем считать попадания отдельно для каждого крейсера. Исходим из того, что львиную часть урона принял головной, а следующий задело по касательной.
Ролл 2d20. Все прилетает по первому крейсеру. Если выпало больше 20, остаток достается второму.
Аноним 28/11/25 Птн 13:09:41 867895 374
минный крейсер спроектировать, что ли... Так непрактично ведь. А из рэйлганов мины сыпать нельзя, да?
- То, что шанс два процента, не значит что его нет... Впрочем как будет угодно. 2d20: (2 + 14) = 16
Уборщица 28/11/25 Птн 17:16:11 867925 375
Ктстаи да, изрядно напихал предложений в правила, посмотри при случае.
Секретарь !ZLZhU9mZXY 28/11/25 Птн 17:48:38 867931 376
>>867895
— У нас тут не космическая опера, — хмуро парировал Посредник. — Вам и так везет сверх меры. Итак, крейсер “Глориес” уничтожен, остальные корабли “синих” не получили повреждений.
Что ж, спорить было трудно: “красным” действительно на редкость повезло: преимущество врага в огневой мощи испарилось вместе потерянным крейсером. Впрочем, одного этого для победы было еще недостаточно.

Эскадра “синих”: БМ=74 (В=60, С=14, D=0)
Эскадра “красных”: БМ=77 (В=0, С=53, D=24)
Получается, что общее преимущество у “красных”, НО это не имеет значения, потому что проходит атака “синих” В против “красных” С (60>53). Кидем урон:
1d20: (5) = 5
Повреждения получает в первую очередь самый крупный корабль в классе. В вашем случае – один из крейсеров типа “Генерал”.
Аноним 28/11/25 Птн 18:15:10 867940 377
Кажется синим сегодня не везёт, не находите, господа?
Секретарь !ZLZhU9mZXY 28/11/25 Птн 18:36:39 867943 378
...Силы были практически равны, оттого неудивительно, что бой долго не приносил результата. Дестроеры "красных" были слишком малочисленны, чтобы выстроить концентрическую "звездную" атаку с разных направлений, поэтому "синие" линкоры раз за разом уклонялись от их наскоков. Крейсера же против линкоров могли выстоять только толпой, а соотношение 2 к 1 на толпу не тянуло. Тем не менее, "красные" до поры ухитрялись избегать серьезных повреждений, лишь "Генералу Форкрафту" записали умеренный урон от вражеского гравигана. Форгаретт увидел в этом шанс:
— "Либерти", "Индепенденс" — встать между "Форкрафтом" и остальными "красными"! "Викториес" — НА АБОРДАЖ!

Попытка абордажа возможна в конце каждого боевого раунда, если присутствует хотя бы один поврежденный корабль.
Атакующий: 1d20, успех 15+, модификатор — количество десантных ботов на участвующих в бою кораблях:
1d20: (17) = 17 +0
Защитник: 1d20, успех 15+, модификатор — уровень ЭКИП (т.е. +1)
Секретарь !ZLZhU9mZXY 28/11/25 Птн 18:38:21 867945 379
>>867940
Сейчас и проверим, хаха!
Кидайте защиту от абордажа.
Аноним 28/11/25 Птн 18:45:40 867946 380
>>867945
Ну нет, сейчас они сами в крови захлебнутся. За Императора и Барраяр!
1d20: (18) = 18
Аноним 28/11/25 Птн 18:49:01 867947 381
>>867946
Как говорил один штурмовик - "Я что, ещё живой? Удивительно"
Иорик !gQ/OTwHqa. 28/11/25 Птн 18:50:38 867948 382
image 17Кб, 500x281
500x281
Очуметь
Аноним 28/11/25 Птн 18:57:20 867949 383
>>867931
Погоди-ка, мастер. Превосходство линкоров превосходством, но разве остальные классы не должны тоже покидать кубы, как у тебя в правилах? Как минимум крейсера "красных" по несуществующим дестроерам, то есть (пропуская классы) по линкорам?
Секретарь !ZLZhU9mZXY 28/11/25 Птн 19:08:34 867951 384
Форлакиал с кислым видом наблюдал, как его абордажная партия тает в отсеках "Форкрафта". Через 15 минут игрового времени все было кончено. Впрочем, случись подобное в реальности — это едва ли продлилось бы дольше.
— Ваше решение, адмирал? — поторопил Посредник.
Полковник окинул взглядом стол. Пусть абордаж сорвался, пусть вторая попытка ему не светит, но линкоры его все еще в полном порядке, а на "красной" стороне еще много мишеней.
— Продолжаю атаку. "Индепенденс" и "Либерти" переносят огонь на "Форхартунг". 1d20: (17) = 17

Итак, абордаж отбит. Последствия:
Атакующие больше не могут предпринимать попыток абордажа в этом бою.
Атакованный ими корабль больше не может получать повреждений в этом бою: да, у "Генерала Форкрафта" завелась сюжетная броня.
Текущее сражение проходит по разряду "небольшая стычка" и длится 1 боевой раунд. Теперь стороны должны принять решение, будут ли они продолжать бой и подкрепить свое намерение роллом 1d20. Выше "синие" сделали свой выбор: они не собираются отступать. Ваше решение, адмирал "красных"?
Секретарь !ZLZhU9mZXY 28/11/25 Птн 19:24:53 867953 385
>>867949
Хороший вопрос. В моем представлении — нет, не должны.
Если следовать букве правил, то у нас превосходство красных С над синими D, ведь 53>0. Но положенный правилами урон синие D получить не могут, по причине своей неявки.
В моем понимании — урон в этом случае игнорируется.
В твоем понимании — урон следует "переписать" на другие корабли синих.
Ну, не знаю. Имбовенько выйдет, как по мне.

Что касается "пропуска классов" там другая ситуация. Представим, вы бы не продали "Канюка" на сторону, и он бы поучаствовал в сегодняшнем замесе. Тогда силы сторон были бы:
Эскадра “синих”: БМ=74 (В=60, С=14, D=0)
Эскадра “красных”: БМ=87 (В=0, С=63, D=24)
Все, атака B vs C больше не проходит, 63>60. Вот в ЭТОМ случае действует следующий пункт:
>Если автоуспеха нет, сравнивается тупо суммарная БМ эскадры. У кого выше - получает один успех, плюс по одному успеху за каждые 20 единиц разницы в БМ. Жертва определяется кубиком 1d4: при 1 — огребает В, при 2 — С и т.д. Если кораблей соответствующего класса в эскадре противника нет, жертвой становится следующий класс в алфавитном порядке.
Аноним 28/11/25 Птн 19:30:23 867955 386
>>867953
Не, я имею в виду именно первую часть примера "война", с авто-успехом. Там вроде как всё по всем стреляют, а тут красные даже поцарапать противника в ответ не могут, даже теоретически. Неприятно, знаете ли!
Аноним 28/11/25 Птн 19:57:21 867959 387
>>867951
Кроме того, я так понимаю, что в случае продолжения боя нас просто продолжат пиздить, а мы не можем даже огрызнуться, только на критпровал. Так, получается?
Секретарь !ZLZhU9mZXY 28/11/25 Птн 21:21:53 867965 388
>>867955
>Неприятно, знаете ли!
А то. Тяжко на флоте без линкоров. По возможности избегайте этого.
>а мы не можем даже огрызнуться
Ну смотри, я могу ввести дополнительное правило: тот, у кого превосходство в совокупной БМ эскадры, получает 1 автоуспех ВСЕГДА. Вот тот самый, с броском 1d4 на определение класса. То есть в начале боя прошла бы И атака синих В против красных С, И атака красных по превосходству БМ (77>74) со случайным выбором жертвы. По ощущениям — будет мясо. Но попробовать на втором матче игры — никто не запрещает. Погнали?

А сейчас добиваем первый матч, доигрываем дополнительное время. Кидай двадцарик.
Аноним 28/11/25 Птн 21:30:37 867967 389
Секретарь !ZLZhU9mZXY 28/11/25 Птн 22:13:35 867969 390
Поворотом "все вдруг" флот "красных" сделал попытку оторваться, но "синие", искусно маневрируя, продолжали висеть у него на хвосте. Крейсер "Генерал Форхартунг", оказавшийся замыкающим, попал под сосредоточенный огонь: 1d20: (6) = 6

17 на преследование против 16 на отступление: у "красных" не вышло разорвать контакт, поэтому играется дополнительный раунд: снова атака В против С.
Секретарь !ZLZhU9mZXY 28/11/25 Птн 22:29:41 867971 391
Но умница Фортуна не оставила барраярцев своей милостью, и "Форхартунг" вывернулся, отделавшись лишь небольшими повреждениями. Посредник подвел общий итог операции:
-потери "синих" — уничтожен современный легкий крейсер в 3000 тонн;
-потери "красных" — легко повреждены два больших крейсера.
Вторжение окончилось провалом: флот "красных" не был ни уничтожен, ни даже серьезно ослаблен, поэтому "синие" не получили свободы действий в системе Сергияра и с позором убрались восвояси.
Аноним 28/11/25 Птн 23:39:21 867973 392
М-да. Служим Императору и все такое, но победили мы в основном на морально-волевых. А бог и статистика на стороне больших батальонов, которых у нас сейчас и близко нет. Не говоря уж о линкорах. Сколько у нас сейчас фактически эсминцев? Как а этом бою? Или даже меньше? Конечно, технологии шагают вперёд и они будут не настолько пососными, но соотношение все равно удручает, если нас решат жевнуть линкорами - будет грустно.
Аноним 28/11/25 Птн 23:50:44 867975 393
IMG202511282349[...].jpg 94Кб, 1012x840
1012x840
Конечно, рост технологий даёт надежду, от них БМ эсминцев растет очень быстро, хотя бы те же КОМП. Ладно, поживем - увидим. Вот пока вариант тяжёлого крейсера на 4950, чуть более бодрого чем старичок Форкрафт. Хочу, кстати, на него плюсик за хорошую защиту! Все учтено, восемь единиц щита его как раз прикроют. Прошу любить и жаловать, Пингвин!
Аноним 28/11/25 Птн 23:51:10 867976 394
>>867975
И его данные.
{
"class": "C",
"mass": 4950,
"modules": {
"engine_cells": 7,
"fuel_cells": 7,
"systems_cells": 5,
"crew_cells": 4,
"plasma_guns": 2,
"gravity_guns": 4,
"r_torpedo_launchers": 2,
"r_missile_launchers": 0,
"ion_shield_generators": 2,
"plasma_mirrors": 0,
"dock_bays": 0
}
}
Аноним 29/11/25 Суб 00:11:23 867977 395
Сколько там у нас нынче кубов бюджета? Впрочем это не важно, все равно исследование может быть только одно. Сразу кину, думаю единственный живой фор возражать не будет.
1d8: (4) = 4
Аноним 29/11/25 Суб 00:27:55 867978 396
М, пропульсивные системы? Ну надо же. Не, в дестроерах на 900 тонн все ещё смысла нет, если можно строить почти такие же мощные на 500. Кстати, а сколько у нас сейчас дестроеров, всё-таки? Нельзя самые старые из них апгрейднуть за скромный прайс?
Аноним 29/11/25 Суб 00:35:00 867980 397
Ну а оставшиеся 14 кубов это бюджет. Тоже катну, если никто не против.

14d6: (5 + 2 + 3 + 2 + 2 + 5 + 1 + 6 + 3 + 4 + 3 + 5 + 6 + 1) = 48
14d100: (40 + 57 + 85 + 83 + 73 + 41 + 36 + 39 + 16 + 33 + 21 + 66 + 3 + 67) = 660
Аноним 29/11/25 Суб 00:47:41 867981 398
Нейросетка калькулятор написала, горит чето такое.

РесурсКол-во фишек
ГРАВ (гравидеструкторы)6
ДВИГ (двигатели)10
АТОМ (ядерное оружие)17
ЭКИП (экипаж)2
ЗАЩ (защита)6
КОМП (электроника)7
Аноним 29/11/25 Суб 00:53:52 867982 399
Ну, по-моему с ТАКИМ количеством ядернок сам бог велел выкатить серию-две слегка улучшенных БМ 6 500т дестроеров. Экипажей по устоявшейся традиции нет, во флот идти непрестижно стало, видимо, ну да ладно.
Аноним 29/11/25 Суб 01:17:33 867985 400
IMG202511290114[...].jpg 48Кб, 829x421
829x421
И два концепта БМ 12 3000т крейсеров на будущее , на случай, если у нас ионный щит окажется больше чем на один изучен, тоже с бонусом за защиту, вроде как.
Аноним 29/11/25 Суб 10:11:48 867987 401
>>867981
>Нейросетка калькулятор написала, горит чето такое.
Если бы она ещё написала боевой интерфейс чтобы корабли могли стукать друг друга, маневрировать пошагово, брать на абордаж, как в первом мастер оф Орионе.
Аноним 29/11/25 Суб 10:14:47 867988 402
51KX8AXSPNL.ACU[...].jpg 13Кб, 350x263
350x263
Аноним 29/11/25 Суб 14:53:21 867989 403
>>867987
>>867988
И вставить это в искры. Прикрутить поле для ручного ввода кубов и генератор принтскринов. Игрок кидает свой куб, мастер вставляет его в поле, программа автоматически рассчитывает все остальные кубы - урон, места попадания, выстрелы и движения других кораблей НПС, делает принтскрин и показывает результат хода. Так можно будет отыгрывать большие сражения с минимумом усилий со стороны людей.
Аноним 29/11/25 Суб 20:13:42 868002 404
>>867988
Ццц, это второй. Но второй был лучше.
Секретарь !ZLZhU9mZXY 29/11/25 Суб 21:04:57 868004 405
Воу-воу, полегше. Я еще прошлый ход не закрыл, а ты уже следующий доигрываешь.
На следующий день было воскресенье, в здании Адмиралтейства оставалась лишь дежурная смена. Зашедший на службу вскоре после полудня секретарь Папакарлос застал предивную картину.

Вымощенный темным камнем пол фойе был весь исчерчен и исписан, прямо на нем лежали раскрытые справочники и развернутые рулоны астрографических карт с углами, прижатыми флаконами какой-то бытовой химии. Уборщица, присев на корточки, что-то быстро дописывала зеленоватым мелком от тараканов.
— А, это вы. Осторожнее, прошу вас, не ходите по конспекту.
— У вас ошибка в уравнении Ланчестера, вот тут, — секретарь указал носком ботинка.— Должна быть линейная зависимость, а не квадратичная: дестроер может выстрелить один раз и по одной цели.
Уборщица встала рядом и посмотрела на формулу:
— Ну… да. Если однозарядная пусковая, но это частный случай.
— Так ведь других-то пока нет.
Женщина взглянула на него почти с ненавистью:
— Я же умру сейчас все это пересчитывать.
Секретарь не нашелся, что ответить, и бочком вдоль стены просочился в кабинет.

Утечка информации о штабной игре: 1-2 — манипуляция/дезинформация, 3-4 — ничего, 5-6 — реальная утечка.
Цетаганда 1d6: (1) = 1 +1
Бета 1d6: (4) = 4 +0
Хеджен 1d6: (2) = 2 -1
Н.Бразилия 1d6: (6) = 6 -1
Аноним 30/11/25 Вск 14:48:18 868039 406
>>868004
Уравнения Осипова я тут вообще-то не использовал, это просто грубая прикидка БМ. А вы, батенька, хамло
Уборщица 01/12/25 Пнд 12:53:16 868072 407
в общем кхм, я считаю не настолько частные случаи, не надо меня шеймить за неправильные прикидки (можно только обвинить в легком манчкинстве). Напиши потом отмашку как ход закончишь.
Аноним 01/12/25 Пнд 16:42:53 868076 408
Интересно
Аноним 01/12/25 Пнд 17:09:34 868078 409
Простите за грубость, но играть в аи игры я не собираюсь, как и читать.
Аноним 01/12/25 Пнд 17:29:24 868080 410
Блядь я слепошарый, перепутал тред с 1925.
Аноним 01/12/25 Пнд 17:53:55 868082 411
>>868080
ну все уже, проходи, присаживайся, доставай логарифмическую линейку. Плазмой в глаз или гравиганом раз? Какой БМ у американцев при Мидуэе был?
Секретарь !ZLZhU9mZXY 01/12/25 Пнд 19:06:05 868084 412
Tensions-nov74.jpg 179Кб, 3249x2363
3249x2363
>>868039
Ну не злись, пожалуйста. Не хотел тебя обидеть, честно. Ты для этой игры сделал, наверное, уже больше, чем я сам. Сказать, что мне повезло с игроком — вообще ничего не сказать. Я до сих пор в шоке с того, что мое подельице кому-то зашло настолько, что он написал к нему инструментарий. Не принимай мой дебильный стеб близко к сердцу и не думай, что я иронизирую над тобой, над твоей манерой игры, над твоими взглядами на игромеханику… ну, разве что самую малость над персонажем, потому что очень уж контраст яркий.

Хотя игра проходила в узком кругу посвященных, Имперская Безопасность с ее всегдашней паранойей исходила из того, что какая-то информация о ней все-таки просочится наружу. Следовало обратить это себе на пользу. Для вброса выбрали хедженцев: после продажи крейсера появился повод делать вид, что “мы же теперь партнеры”, и намекать на скорое начало прекрасной дружбы. Чиновник министерства, ранее участвовавший в переговорах по контракту, под рюмку чая скормил верванскому коллеге тщательно перемешанный салат из правды и лжи:
-что Генштаб и Адмиралтейство провели тактическую игру;
-что из-за секретности к ней не привлекли действующих командиров кораблей;
-зато вместо них были аналитики ИСБ и люди из ближнего круга регента;
-а все потому, что разведка узнала об одной серьезной уязвимости бетанских плазменных зеркал;
-исходя из этого была разработана новая тактика, опробованная в игре;
-моделирование закончилось убедительной победой барраярцев.

Ни один из миров Хедженского союза не славился умением хранить секреты, а уж на Верване цетагандийские шпионы чувствовали себя как в собственной гостиной. Неудивительно, что наживку слопали: уже через неделю безопасники с удовлетворением отметили, что агентура цетов начала выходить на ожидаемых людей с ожидаемыми вопросами. Но, видимо, не только она: немногочисленные сотрудники новобразильских диппредставительств в Ступице тоже зашевелились.

>>867049
>Посмотрим что у нас за периметром шевелится, вдруг война.
Отношения с другими планетами: изменения минимальны. Некоторое потепление с Хедженским союзом (продажа крейсера, контакт по линии разведки). Некоторое похолодание с Новой Бразилией: не исключено, что их разведка все-таки расколола дезу (но как?) и немного недовольна тем, что ее пытаются водить за нос. Впрочем, кого когда волновали чувства разведчиков?

В общем, ноябрь мы закончили, переходим к следующему ходу. Бросок на науку могу зачесть без проблем. Бросок на бюджет, увы, зачесть не могу: 15 кубов в прошлом ходу — это финансирование за 3 месяца (сентябрь-ноябрь). В декабре будет не 5 кубов, а побольше, но все-таки не 15.
Аноним 01/12/25 Пнд 23:34:36 868092 413
>>868084
ну ты это, в обратную сторону то тоже не перегибай, главный человек в игре все равно мастер. Неприятно, конечно, но мы тут все взрослые люди, погорел и опустился. Но про ошибку в формулах это неправда, я б все пересчитал!

А что касается бюджета - ну упс, озвучьте новый объем тогда
Аноним 01/12/25 Пнд 23:38:49 868093 414
>>868092
Кстати, ещё скромную уборщицу интересуют отношения между государствами независимо от нас. То что хеджин панически нейтрален ко всем это я помню, а остальные как?
Аноним 01/12/25 Пнд 23:41:11 868094 415
>>868093
Ну и карту не грех бы тоже а правила добавить, да
Иорик !gQ/OTwHqa. 01/12/25 Пнд 23:54:10 868095 416
Я, если что, ежедневно мониторю происходящее. Мне реально нечего добавить, просто слежу. Все одобряю, все устраивает.

Читатель с трипом, игрок без. Дожили.
Аноним 02/12/25 Втр 00:45:55 868096 417
>>868095
Так досточтимый, вы бы хоть сказали чего, вы ж человек с таким опытом! Вот у меня например есть всратый вариант корабля поддержки с ракетницами и доками. Я так понимаю в бою оно не годится, только для абордажа, но все равно.
Ещё надо примеряться, куда бы устроить маленькую победоносную, ну не на Бету же в самом деле лезть! Вон сколько звёзд неразведанных, должно там быть что-то интересное
Аноним 02/12/25 Втр 01:14:37 868097 418
Screenshot2025-[...].jpg 226Кб, 1080x2400
1080x2400
Вот, собственно. Крейсер поддержки и планетарного подавления на 3к тонн "Ворон" к вашим услугам.
Аноним 02/12/25 Втр 13:14:35 868101 419
>>864782
К вопросу о политической обстановке, вот жеж пост. Тоже не помешало бы в правилах, прямо скажем...
Аноним 02/12/25 Втр 13:22:04 868102 420
Аноним 02/12/25 Втр 13:40:51 868103 421
>>866962
Кстати, а как там поживают транши за нашего бывшего "Сыча"?
Аноним 02/12/25 Втр 17:22:26 868107 422
Секретарь !ZLZhU9mZXY 02/12/25 Втр 18:40:15 868108 423
>>868103
Это на новый год. Выплаты с января по март, 2 КБ/мес
>>868093
Цетаганда сидит ИТТ и активно поддерживает травлю ищет, кого бы завоевать. Напрямую на Барраяр залупиться пока не рискует, но будьте уверены: заполучив линкоры раньше вас, она резко осмелеет. С Бетой общих границ не имеет, прямое столкновение маловероятно. С Новой Бразилией — имеет, причем НБ может атаковать напрямую столичную систему цетов Эта Кита. Определенно, такая война между двумя отмороженными империями была бы подарком для всех, а для Барраяра в особенности. Цеты с необразами это тоже понимают, поэтому как-то договариваются.

Бета за все хорошее: за нерушимость границ, за мирное разрешение конфликтов (как минимум, тех, в которых сама не участвует). К территориальной экспансии не стремится, а вот к идеологической — очень даже: не упускает случая поучить всех демократии и правильному пониманию прав человека. Союзник (а по сути младший партнер) Беты Эскобар граничит и с Барраяром, и с Новой Бразилией, но НБ на эсков не нападала. В отличие от нас, да.

Новая Бразилия что-то мутит в своем углу галактики. Достоверной информации мало, но есть обоснованное мнение, что это как Цетаганда, только, сука, очень скрытная. Черный лебедь, который однажды вылетит из гнезда.
Аноним 02/12/25 Втр 19:12:02 868114 424
>>868108
О-тли-чно (не совсем но ладно). Что касается неизвестных частей космоса - есть смысл запустить туда экспедицию и поискать смешное?

Не умею играть в политику, но видимо придется. Мой текущий план - плотненько спровоцировать Бету/Эскобар (лучше Эскобар, конечно), раз уж у нас с ней и так плохие отношения, и захватить как минимум один их линкор, чтобы как следует покопаться в плазменном зеркале. Сделать это можно сближением с новой Бразилией или, в крайнем случае, провокацией. Мысли? Фор Йорик?

Кстати, меня ещё интересует актуальный состав нашего флота, а то ты его не указал.
Аноним 02/12/25 Втр 19:12:59 868115 425
Ну и с нетерпением ждём актуальные КБ, разумеется. Кстати, а можно провести дополнительные исследования, возможно неприлично дороже основных (типа за 2-3 КБ)?
Уборщица 02/12/25 Втр 20:25:11 868118 426
>>868114
Господин Йорик, это вас безусловно касается, обратите пожалуйста внимание! Я, в конце концов, не могу планировать ведущие к войне провокации без вашего согласия.
Уборщица 02/12/25 Втр 20:36:30 868119 427
>>868114
Итак, повторю старые и новые вопросы:
1) Актуальное КБ
2) Что касается неизвестных частей космоса - есть смысл запустить туда экспедицию и поискать смешное?
3) Наш актуальный флот, особенно дестроеры
4) можно ли провести в этот ход еще одни, дополнительные исследования, возможно неприлично дороже основных (типа за 2-3 КБ)?
Иорик !gQ/OTwHqa. 02/12/25 Втр 20:39:47 868120 428
>>868097
Красавец
>>868096
>>868118
Я дарю тебе это адмиралтейство. Воюй с кем хочешь. Я с удовольствием понаблюдаю. Надеюсь кораблей и экипажей хватит. Ты ток на всякий случай разведай че там у кого по флоту, а то вдруг силенок не хватит.
Аноним 02/12/25 Втр 20:46:07 868122 429
>>868119
5) есть ли у нас опции с шпионажем? можно ли, например, проводить операции под нейтральным флагом? пытаться выйти на ученых/чиновников беты, которых можно купить или убедить в необходимости предоставть технологию зеркал мировому сообществу?
6) можно ли например собрать фальшивый линкор (очень большой крейсер, 6500 допустим) и начать его хе-хе, испытания?
7) можно ли проводить совместные исследования со ступицей, раз уж у нас такие хорошие отношения?

И еще я спросил чатгпт и понял, что можно устроить всратую провокацию, чтобы Бета с криками о нарушении нейтралитета вторглась в еджин, и он позвал нас типа для защиты, хм.
Уборщица 02/12/25 Втр 20:46:42 868123 430
>>868120
...да чего ж это я, один игрок в игре останусь? Как так?
Иорик !gQ/OTwHqa. 02/12/25 Втр 20:51:22 868124 431
image 30Кб, 415x739
415x739
Секретарь !ZLZhU9mZXY 02/12/25 Втр 21:42:16 868129 432
Сорян, зашиваюсь на работах, ни на что другое не хватает уже.
>>868119
Если пока коротко:
1) 7 КБ в декабре. Плюс верстается бюджет следующего года, денег дадут больше, но выставят условия. Ожидайте.
2) То, что есть на карте — это как раз известные части космоса, туда не обязательно отправлять экспедиции, обычно можно просто купить билет и слетать (хоть и с пересадками и не всегда в комфорте). Исследовать именно неизвестную часть, отыскивая новые П-В туннели и миры, к которым они ведут — да, можно. Но это серьезная задача, на отдельный квест.
3) Надо сидеть и рисовать, а мне пока некогда. Дестроеры — сейчас в строю 4 по 500т с БМ=5 и 2 по 700т с БМ=5.
4) Мне бы не хотелось вводить это как штатный режим, но я подумаю над ивентом на доп. исследование.
Секретарь !ZLZhU9mZXY 02/12/25 Втр 21:58:01 868130 433
>>868122
5) Шпионаж — это по другому ведомству. ИСБ на чужую самодеятельность сморит нехорошо. Так что надо идти к СБшникам на разговор с боль-мень внятным планом: что предлагаете, какие ресурсы потребуются, что рассчитываете получить на выходе, в чем роль флота.
6) Можно. Но ты все хорошо посчитал? 6450т — это 43 клетки.
7) Применительно к ИРЛ это что-то вроде "можно ли проводить совместные исследования с Болгарией". Можно. Н едва ли так уж сильно тебя продвинет куда ы то ни было.

>>868120
Ну вот(
Мой косяк, как мастера: не продумал, как организовать сотрудничество игроков, чтобы каждому было чем заняться и каждый видел пользу от своих действий.
Аноним 02/12/25 Втр 23:53:57 868140 434
>>868129
>Сорян, зашиваюсь на работах, ни на что другое не хватает уже.
Понимаю+не осуждаю, это меня вштырило. К сожалению вести игру с телефона на работе гораздо сложнее, чем срать в треде чужой

>1) 7 КБ в декабре. Плюс верстается бюджет следующего года, денег дадут больше, но выставят условия. Ожидайте.
Царско! Ждём. Здесь же связанный вопрос - что думает штаб управленья войсками, что нового скажет особый отдел мы в конце концов меч империи,а не ее голова, нет ли у его императорского или каких-то высоких чинов конкретных идей кого и насколько сильно нам надо бить?
>2) То, что есть на карте — это как раз известные части космоса. Исследовать именно неизвестную часть, отыскивая новые П-В туннели и миры, к которым они ведут — да, можно. Но это серьезная задача, на отдельный квест.
О как. Дальняя разведка это тоже прикольно, ждём.
>3) Надо сидеть и рисовать, а мне пока некогда. Дестроеры — сейчас в строю 4 по 500т с БМ=5 и 2 по 700т с БМ=5.
Похуй на рисовать глубочайше, мне главное цифры - количество, БМ и перспективы модернизации, можешь в моем калькуляторе натыкать. И да, это бы внести в раздел правил "текущее состояние", вместе с доками и всем таким. Извини что пристаю, да, но обычно ж правда заводят лист, описывающий что есть у персонажей/игроков, даже в стратегических играх
>4) Мне бы не хотелось вводить это как штатный режим, но я подумаю над ивентом на доп. исследование.
Спасибо. А то нам бы линкоры как-то постукать, а корветы как были ниочемные, так и остались.

Сюда же кстати новый план - попробовать спровоцировать Бету, копия кучу корветов где-нибудь недалеко от границы. Как, хуйня не хуйня?
Аноним 03/12/25 Срд 00:29:15 868142 435
>>868130
>Ну вот(
>Мой косяк, как мастера: не продумал, как организовать сотрудничество игроков, чтобы каждому было чем заняться и каждый видел пользу от своих действий.
мне кажется это смесь моего приступа маниакального энтузиазма и того, что я ВООБЩЕ-ТО ОП игры, в которую Иорик играл, и оп проебывающийся.
Аноним 03/12/25 Срд 00:29:58 868143 436
А так можно было бы распределить зоны ответственности. Заодно и в конфликт интересов бы поиграли, хыхы.
Уборщица 03/12/25 Срд 00:30:22 868145 437
Эм?
Иорик !gQ/OTwHqa. 03/12/25 Срд 00:43:35 868146 438
image 48Кб, 1191x670
1191x670
Теперь это опских самобичеваний тред? Нет никаких проблем, расслабьтесь. Нельзя строить флот с негативными мыслями, а то пикрил получится.
>>868142
>Иорик играл
Да я вообще об этом и не думал ни разу, и не вспоминал. Нашел чего приплести. Если подумать, то там всего лишь один ход пока пропустили же

У меня постельный режим, полный чилл
Аноним 03/12/25 Срд 02:12:06 868171 439
>>868146
> Нельзя строить флот с негативными мыслями, а то пикрил получится.
Я в душе не знал, как выглядит Ишимура, но как увидел эту йобу - сразу понял что это она. Бррррр!

>Нашел чего приплести
Да я не то чтобы приплетал, но правда ж неприятно.
Аноним 03/12/25 Срд 02:20:20 868175 440
>>868130
>5) Шпионаж — это по другому ведомству. ИСБ на чужую самодеятельность сморит нехорошо. Так что надо идти к СБшникам на разговор с боль-мень внятным планом: что предлагаете, какие ресурсы потребуются, что рассчитываете получить на выходе, в чем роль флота.
Да я не собирался, просто 4Х-привычка. А так не грех бы узнать у ИСБ, можем ли мы хоть как-то рассчитывать на плазменные зеркала в обозримой перспективе, или под них даже не закладываться?
>6) Можно. Но ты все хорошо посчитал? 6450т — это 43 клетки.
хы-хы, ага
>7) Применительно к ИРЛ это что-то вроде "можно ли проводить совместные исследования с Болгарией". Можно. Н едва ли так уж сильно тебя продвинет куда ы то ни было.
Ну, как сказать.
По данным организации Менса, Болгария занимает 2-е место по результатам тестов на IQ среди населения и 2-е место по результатам экзаменов SAT[3][4]. В 2004 году Менса признала болгарку Даниелу Симидчиеву человеком с самым высоким уровнем IQ в мире — результат в 200 баллов. Хотя штош, аналогия понятна.
Уборщица 03/12/25 Срд 17:57:16 868202 441
А чё я, собственно, сижу. Ррразрешите катнуть кубцы!

7d6: (4 + 3 + 5 + 6 + 4 + 6 + 3) = 31
7d100: (4 + 6 + 69 + 54 + 20 + 56 + 74) = 283
Уборщица 03/12/25 Срд 17:58:24 868203 442
ГРАВ (гравидеструкторы)7
ДВИГ (двигатели)4
ЭКИП (экипаж)12
ЗАЩ (защита)5
КОМП (электроника)3


Экипаж 12. КАК ЖЕ ХОРОШО.
Иорик !gQ/OTwHqa. 03/12/25 Срд 18:39:52 868206 443
Раз мой навык связан с поиском талантливых кадров, то может получится подбирать/создавать такие команды, которые в бою будут давать повышенную сопротивляемость абордажам? Абордаж штука опасная
Уборщица 03/12/25 Срд 19:30:24 868210 444
>>868206
Я скорее наоборот думал над тем, чтобы делать специальные абордажные корабли и попробовать защемить один из линкоров. Ну, я говорил.
Уборщица 03/12/25 Срд 19:34:32 868211 445
>>868206
Хотя в целом идея интересная. Типа +1 к ЭКИП.
Иорик !gQ/OTwHqa. 03/12/25 Срд 20:01:17 868212 446
>>868210
Оу, можно и так. Есть идеи как это сделать? Дополнительные тренировки, спецоборудование, повышение морального духа и патриотизма? Может нам оп подкинет ивент на получение такого бонуса
>>868211
Там же отдельный куб на абордаж бросается, туда и будем наращивать бонус. Можно даже и в атаку и в защиту при абордаже развиваться.
Аноним 03/12/25 Срд 23:49:45 868231 447
>>868212
Ну да, я на то и надеюсь.

А на атаку в абордаже как ты помнишь ролляет только количество десантных доков, так что пупупу
Секретарь !ZLZhU9mZXY 04/12/25 Чтв 08:06:47 868240 448
Утречка, милорды. Кто там просил списки корабельного состава? Сижу, делаю. Вот примерно так оно будет выглядеть: https://docs.google.com/spreadsheets/d/1H7Tpf1CCt3CQTQYU3cJg9CA1wVBtuHebpFMkltpxAA8/edit?usp=sharing

>>868206
>>868211
Годится. Раз уж барраярцы прирожденные вояки, будет вам бонус к экипажам:
Во-первых, удвоенный шанс на изучение ветки ЭКИП: при броске на науку 1d8=7 и 1d8=8 (если позволяют смежные технологии).
Во-вторых, да, дадим Иорику возможность навесить ЭКИП +1 на отдельно взятый корабль. Как именно — пока не знаю, но скоро придумаю.
Вот, я даже в Jane's прописал, что в тактике и организации у Барраяра традиционное преимущество.
Декабрь 2874 Секретарь !ZLZhU9mZXY 04/12/25 Чтв 10:52:47 868242 449
Storagedec74.jpg 321Кб, 3249x2363
3249x2363
Tensions-Dec74.jpg 180Кб, 3249x2363
3249x2363
Tech-dec74.png 427Кб, 1457x906
1457x906
Итак, теперь официально декабрь 2074 года
Инфографика на начало месяца ↑
Зачтен куб на исследование: >>867977
И кубы госзакупок: >>868202

Корабли в постройке: нет
Список корабельного состава в процессе написания: >>868240
Выплаты по коммерческому кредиту — 4 КБ до марта 2875 года, график платежей определяйте сами.
________

Многие офицеры Генштаба считали лордов Адмиралтейства чисто политическими назначенцами и сомневались в их флотоводческих талантах. Но в ходе командно-штабной игры они столкнулись с энергичным и компетентным руководством "Красных" и поменяли свое мнение. Репутация Адмиралтейства +1.

Выгодный экспортный контракт на поставку крейсера Хедженскому союзу тоже прибавил вам очков:
-у промышленных кругов, которые уже раскатали губу на новые заказы;
-у немногочисленных "голубей" в барраярском истеблишменте.
"Ястребы" вас за это не ругают, так как продан буквально самый маленький и слабый крейсер, его не очень жалко. Репутация Адмиралтейства +1 еще раз, итого 4.
_______

Усовершенствованные двигатели ориентации наряду с доработкой систем управления повысили маневренность дестроеров и обеспечили 900-тонным кораблям приемлемую точность наведения на цель. Теперь резервы массы позволяют довооружить дестроер плазмаганом или второй Р-торпедой.
Уборщица 04/12/25 Чтв 15:25:06 868249 450
image.png 1Кб, 296x256
296x256
>>868240
Ну, минхерц, не обязательно было делать это так красиво, спасибо. Не забудьте потом характеристики дестроеров добавить, рисовать их сейчас не обязательно.

>>868242
Ооотличненько! Итак, повестка дня:
1) не забыть про кредит
2) СРОЧНО придумать куда девать лишние гравиганы, вероятно надо строить новые крейсера. Надо только определиться какие - "Филина" или мою свежесляпанную "Традицию" с щитом вместо торпеды >>867832
3) подумать, не хотим ли мы построить еще 1-2 "Сыча" на продажу и как к такому отнесутся в стране. Хедженцы вроде как говорили что купят в любом случае, надо уточнить, устроят ли их кораблики с прежним БМ=10 или будут ждать 11.
4) Разобраться, сколько у нас все-таки эсминцев и сколько нам надо, чтобы нас если то линкорами не закидали.
Господин Иорик, жду ваших комментариев по 2-3 пункту, пожалуйста.

ВОПРОСЫ МАСТЕРУ
1) за пикрил дашь бонус к защите за компоновку? Вроде все требования учтены, компы спереди прикроют экраны.
2) мы все-таки считаем, что на дестроеры можно ставить плазму и БМ против линкоров у них от этого не упадет, да?
3) ты помнится не ответил, можно ли апгредить уже имеющиеся корабли на новые системы и если да, то почем. я бы предположил что "заполнять" клеточки по сниженным вдвое ценам, например
4) нет ли у генштаба каких соображений или пожеланий, что нам строить и куда воевать, а то вдруг мы херню делаем и неправильные крейсера строим.
Аноним 04/12/25 Чтв 15:41:03 868251 451
>>868249
5) будут ли у нас осады/штурмы планет и если да, то по каким правилам и что там будет нужно
6) не рассмотрел ли ты мое предложение и статических (с уменьшенными движками) оборонительных платформах
Уборщица 04/12/25 Чтв 15:50:10 868252 452
>>868249
СРазу поясню причину, по которой я решил строить его вместо изначального варианта с торпедой - у нас очень мало ядерок, которые надо пустить на эсминцы
Секретарь !ZLZhU9mZXY 04/12/25 Чтв 16:06:50 868254 453
>>868249
>>868251
>ВОПРОСЫ МАСТЕРУ
1) Дам. Нашел, получается, как сэкономить атомные бомбуэ, не потеряв в БМ? Ну ты ОП-жук!
2) Можно, не упадет, да.
3) Нет. Нельзя. Вот такой я подлец. Каким построили корабль, таким и будет летать до списания.
И кстати, о списании: устаревший/ненужный/разонравившийся корабль можно сдать в утиль. При этом экипаж и двигатели возвращаются на склады, а все остальное уходит по цене металлолома: 1 КБ за каждые 5 клеток, с округлением в меньшую сторону (т.е. за один 500т дестроер не дадут ничего, а вот если разом списать два — то дадут 1 КБ). Позже добавлю этот абзац в правила.
4) Будет отдельный небольшой постец.
5) Не уверен. Механика для этого не заготовлена. Если до такого дойдет — порешаем нарративно или наколхозим на коленке.
6) Не очень понимаю, как оно будет проектироваться, строиться, работать. В моем понимании, боевая орбитальная станция вселенной ЛМБ размерами и массой примерно на порядок больше среднестатистического крейсера. Хрен построишь, хрен убьешь.
Аноним 04/12/25 Чтв 16:29:27 868255 454
>>868254
>ОП-жук
Да, вот такой я! только не говори, что ты в жуков поиграть успел!
>И кстати, о списании
Уже добавил через исправление. Кстати, прими пж предыдущие или скажи, чем они тебе не нравятся.
4-5 окэй
по-поводу орбитальных станций - я просто хотел что-нибудь, для чего нужно поменьше внутренних систем, но не судьба так не судьба
Секретарь !ZLZhU9mZXY 04/12/25 Чтв 19:24:18 868263 455
unnamed.jpg 77Кб, 345x512
345x512
Общие сведения о текущей военной доктрине

С самого начала регентства 2 года назад была принята оборонительная доктрина. Продавил ее лично Форкосиган. И его, в общем, можно понять: он обязан сдать наследнику престола страну в приличном состоянии, а не вот это все. Влияние жены-бетанки опять же, да и сам навоевался уже. Но, конечно, были и объективные факторы:

Во-первых, в Эскобарской войне космический флот Барраяра понес большие потери в кораблях и людях. Того, что осталось, действительно с трудом хватало на оборону империи.

Во-вторых, появление плазменных зеркал сильно понизило боевую ценность имевшихся кораблей и де-факто аннулировало всю кораблестроительную программу: какой смысл строить заведомо устаревшие проекты?

Однако от вас, уважаемые лорды, ожидают, что вы разберетесь с обеими проблемами, то есть построите современный флот в количестве и качестве достаточном, чтобы снова оспаривать господство в космосе. И чем ближе вы будете к цели, тем сильнее будет становиться влияние “ястребов” и тем громче будут звучать их требования кого-нибудь победить.

Дополнительное затруднение — слабых противников в нашем секторе галактики уже не осталось. Соседи — Цетаганда, Бета, Новая Бразилия способны выставить силы, как минимум не уступающие барраярским. Значит, нужно либо создавать флот, превосходящий их, либо как-то суметь перессорить ваших соседей друг с другом, либо, в самом деле, серьезно заняться поиском неизвестных П-В туннелей, которые, может быть, выведут к пригодным для жизни планетам (получилось же с Сергияром). В целом, это три наиболее очевидных направления, по которым вы можете двигаться дальше.
Уборщица 04/12/25 Чтв 21:07:21 868266 456
>>868263
Мда. Хоть я и уборщица, но я испытываю нестерпимое желание ебнуть пятизвездочного перед тем, как с этим разбираться.

1) какие флоты сейчас у соседей? Насколько точно мы это знаем, можем ли узнать точнее, насколько долго нам их догонять? Например отпиздить Цетаганду мы никак не сможем, да?

2)
> либо как-то суметь перессорить ваших соседей друг с другом
> Игра про войнушку
> Опять политика
Ладно ладно. Каковы возможности нашей разведки? Насколь реалистичны те дурацкие планы, которые я предлагал выше.
3) какие силы, средства и время потребуются для поиска п-в тоннелей? Насколько хорошие дивиденды это может нам принести?
Иорик !gQ/OTwHqa. 04/12/25 Чтв 22:01:20 868267 457
>>868249
>3) подумать, не хотим ли мы построить еще 1-2 "Сыча" на продажу и как к такому отнесутся в стране. Хедженцы вроде как говорили что купят в любом случае, надо уточнить, устроят ли их кораблики с прежним БМ=10 или будут ждать 11.
Ты вроде воевать собирался, так зачем продавать? А вообще можно конечно
>4) Разобраться, сколько у нас все-таки эсминцев и сколько нам надо, чтобы нас если то линкорами не закидали.
Против линкоров же надо стаю дестроеров. Надо запросить у разведки чертежи гермостворок шлюзов вражеских линкоров и сделать макеты для тренировки экипажей. Пусть учатся брать на абордаж линкоры. Норм?
Уборщица 04/12/25 Чтв 23:22:03 868269 458
>>868267
>Ты вроде воевать собирался, так зачем продавать? А вообще можно конечно
Таки война войной, а гешефт по расписанию! Кроме того вряд ли мы будем воевать в ближайшие пару месяцев, транши успеют дойти. Тогда ВОПРОС МАСТЕРУ: как Хеджин отнесётся к ещё одному "Канюку" через пару месяцев, с таким же БМ? Ну увы, нет технологий лучше сделать. Ннннада?

>Против линкоров же надо стаю дестроеров. Надо запросить у разведки чертежи гермостворок шлюзов вражеских линкоров и сделать макеты для тренировки экипажей. Пусть учатся брать на абордаж линкоры. Норм?
Ну, это уж у мастера спросить надо, можно ли такое.
Секретарь !ZLZhU9mZXY 05/12/25 Птн 12:42:27 868285 459
Тэкс. Еженощная порция ВОПРОСОВ МАСТЕРУ. Ну, погнали.
Раз:
>какие флоты сейчас у соседей?
Имаджинируйте лицо ГМ, когда он еще список барраярских кораблей не дописал до конца, а его уже спрашивают про все остальные флоты. Не, ну правильно спрашивают, базара ноль. Все допишу, вся инфа будет в Джейнс. Бету боль-мень сочинил на 2/3, по Хеджену есть наброски, за цетов и необразов даже не брался пока.
Два:
>Насколь реалистичны те дурацкие планы
Пролистал выше, нашел джва. Если что-то пропустил — ткни:
>чтобы Бета с криками о нарушении нейтралитета вторглась в Хеджин, и он позвал нас типа для защиты
Любой конфликт вокруг Ступицы = немедленное вмешательство в него Цетаганды с вероятностью 146%. Если цеты заподозрят, что Хеджен переходит на сторону Барраяра (ты ведь это имеешь в виду под "нарушением нейтралитета"?), их вторжение начнется раньше, чем бетанцы в своем Конгрессе назначат дату заседания.
>попробовать спровоцировать Бету, копия кучу корветов где-нибудь недалеко от границы
Да запросто. Если вы начнете демонстративно копить силы где-нибудь на орбите Сергияра и двигать тазом в сторону Эскаобара в ритме "Можем повторить", то эскалация практически неизбежна. И если Барраяр не даст заднюю, то в итоге повторится вводная штабной игры: превентивный рейд бетанской эскадры с целью уничтожить ваши корабли.
Три:
>какие силы, средства и время потребуются для поиска п-в тоннелей?
Отвечает Корделия Нейсмит-Форкосиган:
— У нас на Бете была дюжина кораблей, из которых четыре крейсера, постоянный приток разных пассионариев, квоты для иностранных ученых и целый Астроэкспедиционный корпус, который объединял всю эту ораву. Не то, чтобы всего этого было достаточно для регулярных открытий, но раз уж мой отец посвятил этому жизнь, то мне было трудно не пойти по его стопам. Единственное, что меня беспокоило — это барраярцы. В галактике нет никого более бесцеремонного, бесчувственного и безнравственного, чем ваши военные. И довольно скоро я в это окунулась.
Четыре:
>как Хеджин отнесётся к ещё одному "Канюку" через пару месяцев, с таким же БМ?
Аппетит приходит во время еды. Так что увы, воротят морду, ноют: "Ну мы же партнеры, ну добавьте единичку, что вам, жалко что ли?" и толсто намекают, что цетагандийцы предлагают построить крейсер на 10 БМ за 5, а не 6 КБ.
>>868267
>Надо запросить у разведки чертежи гермостворок шлюзов вражеских линкоров
Хм. В ИСБ говорят, что могут заняться вопросом, но результат будет лучше, если им дадут время на подготовку.
Бросок 1d20. Чем больше — тем более полная информация. +3 к броску, если будете роллить не на этом, а на следующем ходу.
Секретарь !ZLZhU9mZXY 05/12/25 Птн 22:02:03 868300 460
1542409.jpg 200Кб, 1200x800
1200x800
“...Вообразите, что вместо рекрутского набора в пехоту вы раскормили Голиафа ростом с гору, одели его в панцирь — ничто его не берет, и вдруг накануне сражения он обожрался и в день сражения у него понос, — что вы будете делать?.. России нужен флот, а флот не есть преувеличенное развитие одного класса судов, но гармоничное сочетание всех классов…” Тут секретарь Папакарлос сожалением вынужден был свернуть книгу на экране рабочего комма, чтобы принять звонок из канцелярии военного министра.

По итогу ноябрьской игры выяснилось, что против даже мелкой вылазки, если она поддержана линкорами, нужно выставлять реально крупные силы. Военное министерство напряглось и начало напрягать остальных. Финансирование Адмиралтейства в декабре было увеличено до 7 КБ за счет переброски средств, не освоенных другими ведомствами. Замаячил и пересмотр бюджета на 2875 год.

В начале декабря в особняке Форкосиганов прошло совещание в самом узком кругу: регент, военный министр, министр финансов, начальник Генштаба, глава ИСБ. С его итогами лорда Иорика ознакомил граф Форкаллонер:
1) Бюджет Адмиралтейства составит 6 КБ/мес в I квартале и 7 КБ/мес во II квартале, что с учетом выплат за экс-”Канюка” составит 45 КБ за первое полугодие.
2) Адмиралтейство получит экспортную лицензию на отдельные виды оборудования и вооружения и сможет продавать часть своих складских запасов (если, конечно, найдутся покупатели).
3) Взамен Адмиралтейство обязано разработать и представить на согласование кораблестроительную программу на первую половину 2875 года и в дальнейшем строго ее придерживаться.
4) Программа должна включать:
- крейсера суммарной БМ не менее 30;
- дестроеры суммарной БМ не менее 50;
Количество кораблей напрямую не регламентируется.
5) Проектному отделу Адмиралтейства поручается подготовить 2 варианта проекта линкора: под 2000т (8 клеток) зеркало бетанского образца и под 2250т (9 клеток) отечественный аналог, который обещают когда-нибудь выкатить наши родные ученые-моченые.

Как примерно должна выглядеть программа:
Январь — закладка X ед. крейсеров и Y ед. дестроеров
Февраль — нет
Март — закладка Z ед. дестроеров
Апрель — …ну и т.д.
Уборщица 05/12/25 Птн 23:29:20 868303 461
>>868285
ух, да ты сегодня в ударе, оп, спасибо.
>>какие флоты сейчас у соседей?
>Имаджинируйте лицо ГМ, когда он еще список барраярских кораблей не дописал до конца, а его уже спрашивают про все остальные флоты. Не, ну правильно спрашивают, базара ноль. Все допишу, вся инфа будет в Джейнс. Бету боль-мень сочинил на 2/3, по Хеджену есть наброски, за цетов и необразов даже не брался пока.
ну, увы. по сути меня интересует только, намколькш сильно нас будут бить.
>Два:
>>Насколь реалистичны те дурацкие планы
>Пролистал выше, нашел джва. Если что-то пропустил — ткни:
>>чтобы Бета с криками о нарушении нейтралитета вторглась в Хеджин, и он позвал нас типа для защиты
>Любой конфликт вокруг Ступицы = немедленное вмешательство в него Цетаганды с вероятностью 146%. Если цеты заподозрят, что Хеджен переходит на сторону Барраяра (ты ведь это имеешь в виду под "нарушением нейтралитета"?), их вторжение начнется раньше, чем бетанцы в своем Конгрессе назначат дату заседания.
логично, хуево, спасибо
>>попробовать спровоцировать Бету, копия кучу корветов где-нибудь недалеко от границы
>Да запросто. Если вы начнете демонстративно копить силы где-нибудь на орбите Сергияра и двигать тазом в сторону Эскаобара в ритме "Можем повторить", то эскалация практически неизбежна. И если Барраяр не даст заднюю, то в итоге повторится вводная штабной игры: превентивный рейд бетанской эскадры с целью уничтожить ваши корабли.
в смысле рейд прямо лицом на наши минные поля и абордажные команды? да это ж отлично, только перед женой регента слегка неудобно. остается только надеяться, что после нашей мелкой стычки с бетой в спину не вцепятся все остальные
>Три:
>>какие силы, средства и время потребуются для поиска п-в тоннелей?
>Отвечает Корделия Нейсмит-Форкосиган:
>— У нас на Бете была дюжина кораблей, из которых четыре крейсера, постоянный приток разных пассионариев, квоты для иностранных ученых и целый Астроэкспедиционный корпус, который объединял всю эту ораву. Не то, чтобы всего этого было достаточно для регулярных открытий, но раз уж мой отец посвятил этому жизнь, то мне было трудно не пойти по его стопам. Единственное, что меня беспокоило — это барраярцы. В галактике нет никого более бесцеремонного, бесчувственного и безнравственного, чем ваши военные. И довольно скоро я в это окунулась.
ой бля, ладно, окей
>Четыре:
>>как Хеджин отнесётся к ещё одному "Канюку" через пару месяцев, с таким же БМ?
>Аппетит приходит во время еды. Так что увы, воротят морду, ноют: "Ну мы же партнеры, ну добавьте единичку, что вам, жалко что ли?" и толсто намекают, что цетагандийцы предлагают построить крейсер на 10 БМ за 5, а не 6 КБ.
дык блин, откуда эту единицу БМ взять! ладно, подождем месяцок, вдруг хорошее исследование упадет. ты кстати обещал ивент на дополнительное исследование, ты ж про него не забыл, правда?
Уборщица 06/12/25 Суб 00:00:39 868305 462
>>868285
Что касается разведки - думаю уж месяц мы подождем
Уборщица 06/12/25 Суб 02:01:53 868313 463
>>868300
Увидев словосочетание "программа на год", уборщица тяжело вздохнула и снова достала мелок от тараканов. На составление ТАКОГО точно потребуется ещё несколько неоплачиваемых переработок
М-да. Значит 10 дестроеров сумм. 5000 т/50 клеток и 3 крейсера сумм. 9000 т / 60 клеток. При среднем производстве, с учётом обязательных исследований, 17.5 клеток/месяц, нужный тоннаж набрался бы за 6 с небольшим месяцев. Дополнительно ~80 клеток на складе... Ну короче за три месяца должны справиться, по-моему, хотя планирование на такие сроки меня и пугает. Но! Исследования на ровном месте повышают БМ, и их тоже стоит ждать и учитывать. Это я все просто прикидки записал, план завтра составлю. Но в целом весьма выполнимо, кажется, главное чтобы экономика по пизде раньше следующего года не пошла .. не пойдет же, а?
Уборщица 06/12/25 Суб 13:42:30 868315 464
Снова вопрос. При поражении кораблей, цели выбирает атакующий, они выбираются случайно или огребают в порядке уменьшения тоннажа (сначала самые толстые)?
Уборщица 07/12/25 Вск 00:55:41 868329 465
Ну-с

ПЛАН НА ПЕРВОЕ ПОЛУГОДИЕ
Принимается неприкосновенный запас по всем источникам поступления модулей 25% на возможные срывы поставок и изменения планов.
Бюджет в 1 квартале с учётом запаса и цены исследований 13 КБ/месяц
Во 2 квартале 16 КБ/месяц
Госкредит будет выплачен за счёт траншей за "Канюк", если транши не придут - за счёт амортизации
Второй "Канюк"на продажу, если будет - строить по остаточному принципу в пределах срока контракта

Корабли:
3 Ц по 20 клеток, мб ещё лидеры-ц повышенной прочности
10 Д по 5 клеток, мб ещё лидеры-д

План по месяцам:
Склад
== 56
12
1 Ц = 20
1 Д = 5
== 31
01
2 Д = 10
== 34
02
1 Ц = 20
2 Д = 10
== 17
03
2 Д = 10
== 20
04
3 Д = 15
== 21
05
1 Ц = 30
1 Д = 5
== 2
06
Перерыв, дополнительная амортизация
== 18

В случае роста дипломатической напряжённости с Бетой - форсировать производство эсминцев, в противном случае - крейсеров.
В случае появления плазменных зеркал - заменить первые два крейсера линкорами, крейсера достраивать во втором полугодии
Если выяснится,что в лидерах есть практическая ценность - заменить 1 Ц и 3 Д на лидер-модификации
План допустимо форсировать при угрозе переполнения складов
Аноним 07/12/25 Вск 22:27:09 868383 466
Дай.
Секретарь !ZLZhU9mZXY 08/12/25 Пнд 11:12:21 868414 467
>>868329
В положенный срок программа была представлена министру. Граф Форкаллонер не скрывал удовлетворения:
— Неплохо, неплохо. Если взять актуальные проекты 3000-тонного крейсера, то 3 корабля совокупно дают 39 баллов БМ, на 30% больше плановых показателей. По дестроерам выходит 60 против 50, на 20% больше. До тех пор, пока вы будете в точности следовать вашему плану, можете рассчитывать на всяческое мое содействие.
Граф еще раз просмотрел сетевой график:
— Я вижу, на постройку крейсера вы в среднем отводите 2 месяца. Вы сможете организовать работы так, чтобы один из больших доков постоянно оставался свободным? И кстати, напоминаю: комиссия ждет от вас проекты линкоров.

Ваша программа официально принята, выполнение будет контролироваться. По графику в декабре закладка 1 C и 1 D — слыш, строй. И до окончания хода нужно показать начальству проекты линкоров.
>>868315
Огребают в начале самые толстые. При последовательных атаках — огребает один и тот же корабль, до своего уничтожения.
ПРИМЕР:
В первом раунде штабной игры В синих нанесли урон С "Форкрафт" красных, как одному из 2 самых крупных крейсеров врага. Во втором раунде урон тоже должен был получить "Форкрафт", НО он перед тем сумел отбить абордаж и потому был исключен из списка целей. Поэтому во втором раунде урон принял того же размера крейсер "Форхартунг".
Уборщица 09/12/25 Втр 00:48:07 868455 468
>>868414
>Вы сможете организовать работы так, чтобы один из больших доков постоянно оставался свободным
Разумеется сможем! И даже запас ресурсов заложили для той неназванной штуковины, которая там будет строиться, хехе. В целом, на самом деле я думаю, что крейсера будут за эти два месяца доделываться, не вижу ту препятствий.
Уборщица 09/12/25 Втр 00:55:19 868456 469
Кстати да, спасибо за оперативность, ОП.

"чтоб вам пролапс гравиганом лечили" - меланхолично пробурчала себе под нос уборщица Адмиралейства, после чего грязно и оскорбительно выругалась. С учётом новой информации планы следовало резко пересмотреть, таки включив в план строительство утяжеленных "лидеров" классов, в частности, крейсер-лидеров. При этом делать их тоннаж больше старичков "Генералов" нельзя - иначе более современные и ценные корабли примут удар первыми, а кому это нафиг надо?
Поэтому были извлечены из нафталина чертежи "Генерала Форкрафта" и на их основе создано нечто похожее аналогичного тоннажа. Решительно выкинув из проекта все плазменное вооружение, девушка в передничке вместо них воткнула ещё один ангар. "потому что ангары бесплатные" - бурчала она себе под нос - "и на абордаж можно брать корабли любого класса". Получившееся в итоге непотребие было названо "Маршалом" и отправлено Совету адмиралов на утверждение. Если возражений не будет - следовало сразу же заложить его на одной из верфей.

пикрил 1 - компоновка, пикрил 2 - обводы. Крейсер-лидер "Маршал". Я пытался сделать его похожим на Форкрафта, а не на хуй, честно.
Уборщица 09/12/25 Втр 00:55:44 868457 470
IMG202512090007[...].jpg 64Кб, 1080x967
1080x967
IMG202512082248[...].jpg 121Кб, 1080x1052
1080x1052
Блять.
Уборщица 09/12/25 Втр 00:56:29 868458 471
>>868456
>>868457
{
"class": "C",
"mass": 5250,
"modules": {
"engine_cells": 7,
"fuel_cells": 7,
"systems_cells": 5,
"crew_cells": 5,
"plasma_guns": 0,
"gravity_guns": 4,
"r_torpedo_launchers": 0,
"r_missile_launchers": 1,
"ion_shield_generators": 2,
"plasma_mirrors": 0,
"dock_bays": 4
}
}

00000000000Z00000000000Z000000DSFF0Z00GFISDSSEEZ0GGFRCCEEE0Z00GFISDCCEEZ000000DCFF0Z00000000000Z00000000000Z00000000000Z00000000000
Уборщица 09/12/25 Втр 01:32:56 868459 472
ПЛАН НА ПЕРВОЕ ПОЛУГОДИЕ, вер. 2
Бюджет в 1 квартале с учётом запаса и цены исследований 13 КБ/месяц
Во 2 квартале 16 КБ/месяц

Корабли:
(Без скобочек указан объем лимитированных модулей, без учёта ТОПЛ, ЗЕРК и ДОК, в скобочках полный объем)
1 Лидер-Ц по 24 (35) клеток, БМ 15+1
2 Ц по 16 (20) клеток, БМ 12+1
3 Лидер-Д по 7 (9) клеток, БМ 7; проект ниже
7 Д по 4 (5) клеток, БМ 6
Дополнительно (за счёт не-амортизационных запасов склада):
1 Б по 16 (30) клеток, БМ 30; проект ниже

План по месяцам:
Склад
== 56
12
1 Л-Ц = 24
1 Д = 4
== 28
01 (+13)
2 Л-Д = 14
== 27
02
1 Ц = 16
2 Д = 8
== 16
03
3 Д = 12
== 17
04 (+16)
1 Л-Д = 7
2 Д = 8
== 18
05
1 Ц = 16
1 Д = 4
== 14
06
Перерыв, дополнительная амортизация
== 30

Итого БМ: Б? 30, Ц 42, Д 63
Уборщица 09/12/25 Втр 01:40:36 868460 473
IMG202512090137[...].jpg 127Кб, 974x1178
974x1178
IMG202512090139[...].jpg 51Кб, 723x620
723x620
Проекты линкора "Держава" БМ 30 и лидера-д "Дерзкий" БМ 7.
В случае линкора - для меньшего плазменного зеркала можно просто поставить 500т гравиган вместо текущего.
Уборщица 09/12/25 Втр 01:41:43 868461 474
>>868460
Лидер-Д, БМ 7


{
"class": "D",
"mass": 900,
"modules": {
"engine_cells": 2,
"fuel_cells": 2,
"systems_cells": 1,
"crew_cells": 2,
"plasma_guns": 1,
"gravity_guns": 0,
"r_torpedo_launchers": 1,
"r_missile_launchers": 0,
"ion_shield_generators": 0,
"plasma_mirrors": 0,
"dock_bays": 0
}
}

00000000000Z00000000000Z00000000000Z00000CFE000Z0000PSR0000Z00000CFE000Z00000000000Z00000000000Z00000000000Z00000000000Z00000000000

Линкор "Держава"
{
"class": "B",
"mass": 7500,
"modules": {
"engine_cells": 6,
"fuel_cells": 6,
"systems_cells": 4,
"crew_cells": 3,
"plasma_guns": 1,
"gravity_guns": 1,
"r_torpedo_launchers": 0,
"r_missile_launchers": 0,
"ion_shield_generators": 0,
"plasma_mirrors": 9,
"dock_bays": 0
}
}

00000000000Z00000MMFFF0Z0000MMSEEE0Z000GMSSCCCPZ0000MMSEEE0Z00000MMFFF0Z00000000000Z00000000000Z00000000000Z00000000000Z00000000000
Уборщица 09/12/25 Втр 01:44:13 868462 475
Screenshot2025-[...].jpg 255Кб, 1080x2400
1080x2400
А ещё уборщица нашла проект какого-то монструозного КРЕЙСЕРА "Гордость" на 8к тонн и с ужасом выкинула его в мусорку.
Уборщица 09/12/25 Втр 11:57:51 868478 476
Как же я обожаю кубики перекладывать, пиздец просто.
Аноним 09/12/25 Втр 11:58:52 868479 477
>>868457
фор Тоник, подтверди что первая всратая компоновка без плазмы, но с двумя ангарами тебя устраивает
Уборщица 09/12/25 Втр 12:00:18 868480 478
>>868479
Сука, т9... Иорик, прости
Иорик !gQ/OTwHqa. 09/12/25 Втр 18:26:07 868512 479
Буду краток: я уже переключился в редим наблюдения. Можешь даже не спрашивать, поддерживаю любое начинание
Аноним 09/12/25 Втр 18:51:42 868518 480
>>868512
Как так-то, эх. Ну ладно.
Иорик !gQ/OTwHqa. 09/12/25 Втр 19:48:53 868539 481
>>868518
Ну вот так вот, братик. Потерялся я уже во всех этих вычислениях. За пекой было бы поудобнее, но я им почти не пользуюсь. Ноутбук без шуток лежит в шкафу, достаю его пару раз в месяц, когда надо по работе. Так что дело не в игре, не в тебе, не думайте ничо такого я прошу.
Уборщица 09/12/25 Втр 19:54:05 868542 482
>>868539
Так ведь вычислений-то тех с гулькин нос. Взял я, сколько в среднем один кубик создает "клеточек" на склад, посчитал сколько клеточек на какой корабль нужно, даже без деления на типы, и дело с концом. Я подозреваю что расчеты нельзя было так упрощать и дело кончится срывом сроков и долбежкой в хвост и в гриву. А так получается, будто я из игры тебя выжил.
Иорик !gQ/OTwHqa. 09/12/25 Втр 20:06:03 868547 483
>>868542
И рисование кораблей, и планирование, и все остальное вообще неудобно. Не выжил, а вовремя подменил. Я бы не вывез. Но если тебе просто нравится постоянно себя хулить, то просто намекни, я тогда больше не стану возражать
Аноним 09/12/25 Втр 20:19:09 868553 484
>>868547
Ну, вштырило, что ж поделаешь. Меня на такой режим тоже надолго не хватит, но пока хватает. И нет, мне не нравится себяхулить, я просто виноватым себя чувствую.
Иорик !gQ/OTwHqa. 09/12/25 Втр 20:33:05 868557 485
image 5Кб, 225x225
225x225
>>868553
Тогда я еще раз тебе повторяю, что ты молодец! Я рад тому, что ты делаешь! Я благодарен тебе, сцука!
Аноним 09/12/25 Втр 21:09:42 868564 486
>>868557
Побереги жаб до среды. Тебе спасибо что в игре сидел пока я её не заметил и не пустил по вене
Аноним 09/12/25 Втр 23:04:09 868604 487
О, правки в правилах приняты. Ееее!
Секретарь !ZLZhU9mZXY 10/12/25 Срд 06:39:25 868619 488
>>868539
Лорд Иорик, в твои 56 тебе минимум год до пенсии! Положено выслужить "две двадцатки" (2х20 лет). Пойдешь на другую работу? Чем бы тебе самому было интересно заняться?

Хочешь, отправим тебя в турне по галактике? Объедешь наших потенциальных врагов и друзей, пообщаешься с барраярскими дипломатами, замотивируешь их воровать больше секретов на благо флота. Заодно добавим красок и подробностей международным отношениям, а у меня будет неиссякаемый источник ивентов на кубы напряженности.
Уборщица 10/12/25 Срд 12:03:33 868639 489
>>868619
Если ты не охренеешь двоих сразу писать - я всеми конечностями за. Можно ради этого предельно сократить основные посты, относящиеся к адмиралтейству Фор уехал в круиз и оставил адмиралтейство на уборщицу
Уборщица 10/12/25 Срд 16:10:58 868641 490
Продолжаю читать "осколки чести". Какой же этот ваш Форкасиган ПРАВИЛЬНЫЙ, пипец просто. Пленника у него под воду нельзя, офицеров интернировать нехорошо, людей убивать нехорошо, если они с беты - пипец просто. Неофициальное и нецитируемое, если что.
Секретарь !ZLZhU9mZXY 10/12/25 Срд 17:05:19 868642 491
>>868641

Так он официально военный преступник, но вину свою отрицает и ни в чем не признается. Потому и приходится быть ПРАВИЛЬНЫМ, чтобы все кругом такие: "Эйрел расстрелял заложников? Да ну, не верю, быть не может. Его точно подставили!"

В итоге, какие именно корабли начаты постройкой в декабре? Крейсер типа "Маршал" (этого звания в барраярской табели о рангах нет, кстати: https://lavka.lib.ru/bujold/barranks.htm ) и дестроер 500 тонн?
Уборщица 10/12/25 Срд 17:16:29 868643 492
>>868642
а, так это он не супер-соевый, а хитрый? Если хитрый, то вопросов нет. Не дочитал до этого места еще видимо

Так точно-с, с приоритетом крейсера по наполнению. Собственно, строим все по плану, если не указано иначе. И наверное нужно продать 2 клетки гравиганов, а то еще склад переполнится.
Декабрь 2874 продолжается Секретарь !ZLZhU9mZXY 10/12/25 Срд 18:41:27 868658 493
С-08 Ген-Адм.jpg 461Кб, 2366x2366
2366x2366
D-07 Бойкий.jpg 464Кб, 2366x2366
2366x2366
Storagedec74a.jpg 318Кб, 3249x2363
3249x2363
Усовершенствованный крейсер типа "Генерал" получил имя, призванное подчеркнуть одновременно и преемственность, и отличия. Звучало оно несколько абсурдно, то есть вполне по-барраярски. Вроде бы так назывался какой-то морской корабль времен Древней Земли, но это не точно.

Крейсер и дестроер готовы, складские запасы обновлены.
Продать гравиганы пока никак, экспортную лицензию вам подпишут только с нового года. Ну и желательно найти покупателя, флотский гравидеструктор не каждой хозяйке на кухне нужен. Криминальные бароны с Архипелаге Джексона купят 100%, но за это вас начальство не похвалит.
Если нет никаких реквестов ин-гейм, то уже можно роллить напряженность.
Аноним 10/12/25 Срд 19:01:38 868665 494
>>868658
По кораблям возражений нет, с продажами понятно, подумаем. Реквестов нет.

Напряженность! 4d20: (9 + 3 + 19 + 9) = 40
Аноним 10/12/25 Срд 19:02:39 868666 495
>>868665
> хедженский союз, отношения ухудшаются
Та за шо...
Уборщица 10/12/25 Срд 19:08:35 868669 496
>>864953
И ещёёёё - Хеджен вроде как обещал контракт на второго Сыча тоже за 6 КБ. Или они уже отказываются от своих слов и все такое?
Аноним 11/12/25 Чтв 09:01:11 868717 497
>тебе минимум год до пенсии!
Слишком твёрдая НФ, переделывай
>Пойдешь на другую работу?
В монастырь он пойдёт как и все остальные, лул
Аноним 11/12/25 Чтв 10:20:03 868719 498
>>868717
>В монастырь он пойдёт как и все остальные, лул
да это и так понятно
Иорик !gQ/OTwHqa. 11/12/25 Чтв 10:34:03 868721 499
>>868717
>>868719
Вот именно. А с этого усюсю >>868619 я так пригорел, что аж тред скрыл. Впрочем, у меня и там уже припекает. В общем вы понели
Секретарь !ZLZhU9mZXY 11/12/25 Чтв 12:14:53 868726 500
>>868721
Скатертью по жопе, родной, и без иронии спасибо за игру.
>так пригорел, что аж тред скрыл
Джейн Остин "Чувство и чувствительность" Тоже хорошая писательница, почти Лоис Буджолд 18 века. Надо запилить игру в сеттинге ее романов.
>>868669
Э, нет. С ними был твердый контракт на один корабль. Второй завис на уровне меморандума о намерениях. Сейчас Хеджен хочет БМ>10 за те же 6 КБ (либо скидку, т.е. БМ=10 за 5 КБ, прямо не требуют, но старательно намекают что не против).
Уборщица 11/12/25 Чтв 13:08:21 868732 501
>>868726
однако любите вы женские романы, господин секретарь
Не надо скатертью по жопе, требую почетную отставку в ридонли. Да и дипломатическая поездка была бы интересной, но... Ладно уж. С учётом дочитанных "осколков чести" я бы сказал, что ситуация очень барраярская.

Я тем временем задумался, как же мне протащить свою уборщицу в состав совета... И понял что наверное так и буду ходить без трипа.

Что касается канюка - штош подождем новых исследований тогда. За 5 его продавать как-то уже не очень выгодно, но в целом экспорт вооружений - это все ещё неплохая статья доходов, хехе. И ещё надо подумать, кому бы продать пару гравиганов. Новой Бразилии? Какой-то из планет-одиночек побогаче?
Секретарь !ZLZhU9mZXY 11/12/25 Чтв 16:58:54 868739 502
>>868732
Там будет Адмиралтейство парусной эпохи, а играть нужно за дочерей секретаря, которые втихаря помогают на работе старому больному папаше. Рост репутации повышает шансы удачного замужества.
Аноним 11/12/25 Чтв 19:32:47 868764 503
Уборщица 12/12/25 Птн 23:12:05 868895 504
Значит "Осколки чести" и "Барраяр" я прочитал. Приступил к "Ученику воина"...
Секретарь !ZLZhU9mZXY 13/12/25 Суб 11:59:45 868924 505
>>868665
Так, пора уже ход закруглять, а то чо.
У цетов и необразов выпало одинаковое значение, что бы это значило?

После довыборов в Конгресс Бета немного прикрутила огонек своей пропаганды, а их дипломаты вдруг в каждом частном разговоре начали рассказывать барраярским коллегам, что они за мир и добрососедские отношения. Напряженность -1

Представители Цетаганды и Новой Бразилии внезапно выступили с одинаковыми заявлениями, что "крейсерская сделка" является "тревожным сигналом", "посягательством на нейтралитет" и "торговлей суверенитетом". Бетанские спичрайтеры им текст писали, что ли? От пассажей а-ля "использует выгоду как оружие" даже бывалые инопланетные журналисты пришли в изумление и забросали Имперское Адмиралтейство вопросами: "Что вы там такое продали этим хедженцам, что всех кругом порвало?"
Хедженский союз вяло отпинывается в духе "просто бизнес", напряженность +1. Можете пообщаться с журналистами или оставить их вопросы без внимания.
Уборщица 14/12/25 Вск 00:05:22 868955 506
>>868924
Пора бы, пора бы.

А вот претензий по продаже крейсеров не понимаю. Чё им не нравится?

Отвечать за все опять пришлось комкающей в руках передничек уборщице. Если опустить лёгкое заикание и нервные поглядывания в сторону особистов...

Я честно говоря не очень понимаю суть претензий. Почему честная покупка корабля на хороших барраярских верфях - это плохо?
Секретарь !ZLZhU9mZXY 14/12/25 Вск 08:10:31 868961 507
>>868955
>Я честно говоря не очень понимаю суть претензий.
Если отфильтровать всю вонь и слить всю воду, то сухой остаток примерно такой: продавая корабли Хеджену, Барраяр стремится усилить свое влияние на соседа. Ну и некоторым державам это не нравится, вот и всё.
Ничего незаконного или неэтичного в самом факте продажи нет.

Будешь общаться с прессой или сунешь им пресс-релиз и отправишь восвояси?
Аноним 14/12/25 Вск 20:31:49 868978 508
>>868961
Ну... Можно пообщаться, конечно. Я бы сказал, что в продаже небольших, качественных крейсеров подчеркнуто нейтральному государству не вижу ничего плохого, это только добавляет вооруженной силы его нейтралитету. Хедженцам был продан один легкий крейсер и возможно будет продан ещё один, исключительно в целях пополнения бюджета Адмиралтейства. Не думал, что его досрочный выпуск с наших верфей вызовет такой международный резонанс.
Аноним 15/12/25 Пнд 15:18:39 869002 509
>>868978
А если не катит так и похрен, пусть пресс релиз кушают.
Уборщица 15/12/25 Пнд 15:19:36 869003 510
А ещё дочитал "Цетаганду". Ух черт, пожалуй лезть на них действительно не стоит.
Секретарь !ZLZhU9mZXY 15/12/25 Пнд 22:24:59 869024 511
>>868978
>>869002
Адмиралтейство не повелось на предложение поскандалить на ровном месте, и провокаторы сделали вид, что ничего такого и не хотели. "Канюкгейт" сдулся, так и не начавшись.
Интересно только, кто кого подписал на этот вброс — цеты необразов или наоборот?

Соглы, повод уж очень мелкий и смехотворный. Замяли ко всеобщему удовлетворению. Отношения с Цетагандой и Н. Бразилией не изменились.
Завтра нарисую инфографику, начнем следующий ход. Сегодня чот не тяну.

>>869003
Оу. Ну по-хорошему, примерно тут можно и остановиться. Разве что еще навернуть "Границы бесконечности" чисто как самую титулованную книгу цикла (Хьюго и Небьюла разом). Добротная космоопера продержится еще 3 романа и закончится на "Памяти", после чего цикл окончательно трансформируется в семейную мелодраму.
Аноним 16/12/25 Втр 01:55:07 869033 512
>>869003
А полы немыты, пока ты с книжками
Уборщица 16/12/25 Втр 12:45:27 869044 513
>>869024
О, спасибо, ОП. Действительно, чего они возбудились - непонятно. Ждём инфографику.

Про приходящий серии постепенный капут я уже на Вики прочитал, собственно меня интересовала в первую очередь Цетаганда, но я так понимаю что там больше про нее особо нет.
Аноним 16/12/25 Втр 12:45:42 869045 514
>>869033
Да пиздец вообще
Секретарь !ZLZhU9mZXY 16/12/25 Втр 18:51:50 869055 515
yolka.jpg 211Кб, 1024x1024
1024x1024
Tensions-jan75.jpg 180Кб, 3249x2363
3249x2363
Storagejan75.jpg 317Кб, 3249x2363
3249x2363
Tech-dec74.png 427Кб, 1457x906
1457x906
С Новым годом! Наступает январь 2875 года
Инфографика на начало месяца ↑

Корабли в постройке: нет
Корабли в плане: 2 D
Список корабельного состава в процессе написания: >>868240
Выплаты по коммерческому кредиту — 4 КБ до марта 2875 года, график платежей определяйте сами.
________

К Новому году в фойе поставили елку, украсили ее моделями перспективных кораблей. Почти все проекты были секретными, поэтому к елке приставили часового, а накануне визитов посторонних лиц дерево огораживали ширмой из маскировочной сети.

Канун Зимнепраздника отметили в тесном адмиралтейском кругу. Лорд Форхалас сказал речь: что под его началом в очередной раз подобралась отличная команда, потому что мастерство не пропьешь. Достали шампанское, выпили за здоровье Императора, потом, по флотской традиции, за тех, кто в космосе. Ветераны покорения Комарры рассказали пару баек: например, что на поверхности вне защитных куполов прекрасно пьется чистый спирт, потому что не жжет глотку из-за холода и низкого давления; потом запиваешь кислородным коктейлем — и благодать. Достали принесенную Папакарлосом метаксу, выпили за прекрасных дам, попутно наговорили комплиментов уборщице. Стали петь народные песни: "Балладу о Деве озера", "Белые скалы", "Катюшу", "Нон редорьян". Достали принесенную шифровальщиком кленовую медовуху, выпили за славу барраярского оружия и за то, чтоб сдохли все враги. По очереди танцевали с уборщицей. По очереди пили из ведра уборщицы. Потом уложили дежурную смену спать в кресла и разъехались по домам.

После (возможно даже, что и вследствие) праздника у лорда Форхаласа прихватило печень, и он взял отпуск по болезни.
Уборщица 16/12/25 Втр 19:16:34 869056 516
>>869055
Хе-хе, а в ведро-то спиртовое средство для пола было! Ну, с наступающим зимнепраздником. А прежде чем опять нажраться - надо определить, сколько у нас КБ и платят ли нам за Канюка?

В любом случае не могу сдержаться и сразу кидаю исследование 1d8: (2) = 2
Аноним 16/12/25 Втр 19:18:19 869057 517
>>869056
Гадость какая. Впрочем ладно, могло быть хуже.
Аноним 16/12/25 Втр 19:42:56 869058 518
17652336373471.jpg 75Кб, 723x620
723x620
>>868460

На всякий случай уточняю: по плану строятся два лидер-дестроера "Дерзкий", пикрил.
Изменений конструкции в связи с исследованиями - нет.
Секретарь !ZLZhU9mZXY 17/12/25 Срд 06:06:18 869078 519
>>869056
>надо определить, сколько у нас КБ и платят ли нам за Канюка?
Лол, забыть про главное очень в моем стиле.
На этот ход у вас 6 КБ из бюджета + 2 КБ за экс-"Канюка", итого 8.

Ивент на дополнительное исследование:
1d6: (2) = 2 технология
1d4: (4) = 4 сложность
Секретарь !ZLZhU9mZXY 17/12/25 Срд 06:43:29 869079 520
i021.png 18Кб, 483x425
483x425
Ну сорян
Подарком на Зимнепраздник от ученых стал новый тяжелый 200-тонный плазмаган на основе недавно открытого метода тороидального сжатия плазменного облака.

В процессе работ один из молодых сотрудников Института плазмы выдвинул смелую гипотезу, которая в случае подтверждения может серьезно продвинуть науку. Но для организации работ ему нужны средства и оборудование. Кое-какие комплектующие от флотских плазменных пушек вполне подойдут.

По желанию: сбросьте 1 фишку ПЛАЗ и киньте 1d6. При 5+ вы открыли следующую доступную технологию ветки "Физика плазмы"
Уборщица 17/12/25 Срд 10:38:36 869081 521
>>869078
И тебе доброе утро. Я на такой случай чек лист начала хода себе заводил, удобная вещь, рекомендую. 2 КБ за Канюка сразу отдаем за кредит .

>>869079
Ну, империи нужны молодые таланты! Сбрасываем одну фишку плазмы, кидаем 1d6: (4) = 4.
Уборщица 17/12/25 Срд 10:40:20 869082 522
Ню... Попытаться стоило.

Кину кубы бюджета тогда.

6 КБ
- 1 КБ на исследование
Итого 5 КБ

5d6: (2 + 6 + 1 + 2 + 4) = 15
5d100: (90 + 63 + 17 + 37 + 96) = 303
Уборщица 17/12/25 Срд 10:43:42 869083 523
Итого:
ДВИГ (двигатели)3
ЭКИП (экипаж)6
ПЛАЗ (плазмаганы)6
Уборщица 17/12/25 Срд 11:10:52 869086 524
>>869055
Кстати, проведем инвентаризацию.
Я вижу на складе что-то около 50 единиц хранения. С коэффициентом запаса - 37.5. и сейчас ещё 15, из них 14 будет израсходовано сразу. Крч на десять единиц больше плана. Не то чтобы это критично пока, но кажется я явно поскромничал.
А если мы пойдем с превышением плана - это будет хорошо или плохо?
Секретарь !ZLZhU9mZXY 17/12/25 Срд 11:51:04 869087 525
photo2025-12-17[...].jpg 43Кб, 408x640
408x640
Storagejan75а.jpg 317Кб, 3249x2363
3249x2363
D08-09.jpg 930Кб, 4728x2366
4728x2366
Состояние работ на "Мерзком" и "Отстойном" простите, "Дерзком" и "Достойном". Один дестроер готов, второй ожидает пусковую для Р-торпед.
Складские запасы обновлены

>>869086
>А если мы пойдем с превышением плана - это будет хорошо или плохо?
Это определенно будет лучше, чем копить комплектухи на складе, нарываясь на проверку. Правительство просто хочет, чтобы соблюдался план-график закладок, и не хочет моментов типа: "Ну кароч мы должны были в феврале строить 2 дестроера и крейсер, но дестроепры пока решили не начинать, зато крейсеров заложили сразу два, вооот". Сможете при этом что-то дать стране сверх плана — прекрасно.
Уборщица 17/12/25 Срд 12:51:40 869088 526
>>869087
Чего сразу Мерзком и Отстойном? Вроде вполне приличные кораблики. Дизайн неизменно кирпичный, да, но это другой вопрос.

> Это определенно будет лучше, чем копить комплектухи на складе, нарываясь на проверку.
Это пон. Значит если я заложу плановый крейсер пораньше - страшно не будет, так?

>Складские запасы обновлены
Это не пон... Аааа, ты сразу вычел затраты на строительство! Тогда извините, все точно. Калькулятор мой не сбоит? Не должен вроде.
Секретарь !ZLZhU9mZXY 17/12/25 Срд 14:56:52 869095 527
>>869088
>Чего сразу
Дык старый морской обычай — давать кораблям обидные прозвища. Крейсера Российского Императорского флота "Хаврошка", "Дашка" и "Палашка" тяжко вздыхают в согласьи.
>если я заложу плановый крейсер пораньше
Нууу... министр поворчит, что, мол, ну есть же утвержденный график, ну чего вам неймется-то, но хамства не затаит и звезду репутации не снимет.
>сразу вычел затраты на строительство
Верно.
Калькулятор вроде нормально работает.

И кстати! Про реквест лорда Иорика помним же? >>868267
ИСБ говорит — можем работать.
Методика такая: бросаются ДВА куба d20, больше=лучше. Первый — полнота сведений. Второй — скрытность. За предварительную подготовку вам доступно 5 свободных очков, которые ДО БРОСКА можно прибавить к кубам (к первому, или ко второму, или к обоим понемногу). В этот раз работаем на Бете, там контрразведка средней паршивости, поэтому сложность умеренная: полный успех с 10+ оба.
Уборщица 18/12/25 Чтв 14:17:19 869113 528
>>869095
>старый морской обычай
А. Ну, не знал.

Про график понял, окэээй. Ну посмотрим, мб не вылетим за план.

Что касается разведки - отлично! Я про это совсем забыл.

Полнота +3, скрытность+2. Кидаем.

2d20: (6 + 18) = 24 больше 10. Давайте, ребята, не подведите.
Уборщица 18/12/25 Чтв 14:18:17 869114 529
Лол блядь. Ну, все как обычно - кубы любят смелых, а несмелых не любят. Думал же +4 в полноту...
Секретарь !ZLZhU9mZXY 18/12/25 Чтв 17:49:55 869121 530
Horus480x480.jpg 16Кб, 360x361
360x361
>>869113
Агенты ImpSec сумели завербовать инженера технологического отдела верфи "Фрипорт Шипбилдинг" и добыть через него кое-какую рабочую документацию по линкорам проекта "Либерти". К сожалению, документы, хоть и очень подробные по отдельности, были слишком разрознены. Аналитики получили возможность изучить подробнейшую планировку провизионных кладовых, резервную систему огнетушения в жилых отсеках, топливную арматуру двигателей ориентации — все это было интересно барраярским кораблестроителям, но мало полезно с точки зрения тактики. Однако удивительным образом в груде этого добра оказалась монтажная схема одного из важных блоков плазменного зеркала. Профильные специалисты при виде ее пришли в легкое возбуждение.

Операция прошла на удивление гладко — настолько, что СБшники всерьез заподозрили подставу со стороны Бюро Расследований Беты: уж не подсунули ли им вместо информатора канал для слива дезы? На проверку уйдет пара месяцев; если в итоге окажется что информатор чист, то можно будет попытаться добыть через него более интересные сведения.

Противоречивый результат. Украдена подробная, но не особо полезная инфа при полном отсутствии помех. Это заставляет ИСБ осторожничать и дополнительно перепроверять источник.
Секретарь !ZLZhU9mZXY 18/12/25 Чтв 17:57:05 869122 531
Тащемта, если нет дополнительных реквестов, то можно кидать напряженность и двигать в февраль.
Уборщица 18/12/25 Чтв 18:35:32 869123 532
Хм. Ну будем м надеяться что это не подстава, мало ли чудес на свете бывает. Посмотрим.

А так реквестов нет.
Напряжённость 4d20: (3 + 10 + 12 + 7) = 32
Уборщица 18/12/25 Чтв 19:16:29 869124 533
>>869056
И на всякий случай - не забудь плазмаган изученный пометить, пожалуйста.
Уборщица 21/12/25 Вск 11:39:47 869237 534
требовательный грохот ведра
Аноним 21/12/25 Вск 12:19:33 869238 535
>>869237
Игроки терпели и вам велели.
Аноним 21/12/25 Вск 13:16:04 869239 536
>>869238
Фактами бьешь, Иорик, фактами
Секретарь !ZLZhU9mZXY 22/12/25 Пнд 11:13:15 869252 537
Tensions-feb75.jpg 180Кб, 3249x2363
3249x2363
Tech-jan75.png 489Кб, 1453x908
1453x908
Да тут я, тут. Вот инфографика, я не бездельник, честно
>>869123
Какая же травоядная политика, пздц просто. Надо поправить.

В пространстве Ступицы Хеджена таможенным контролем станции VG4 (П-В туннель к Архипелагу Джексона) задержана контрабанда — биологические материалы явно цетагандийского происхождения. Корабль — небольшой чартер с Вервана, зафрахтованный каким-то мутным типом для рейса на Эта Кита и обратно; по возвращении наниматель высадился на Верване с частью груза, а остальное велел везти на Джексон.

К расследованию немедленно подключилась цетагандийская контрразведка (ее никто не звал, но попробуй-ка откажи). Первым делом она тщательно засекретила всю информацию о биоматериалах, так что неизвестно даже, что вообще там было: вирусы, клеточные культуры или организмы. Во-вторых, она добилась права самостоятельно допросить экипаж корабля, и скажите спасибо, что хедженцам хотя бы позволили при этом присутствовать. Выяснилось, что получателем контрабанды на Архипелаге должен был стать Дом Бхарапутра (ожидаемо), а мутный тип имел новобразильский паспорт (неожиданно). Нанимателя ищут, но пока, вроде, безрезультатно.

Итого имеем:
а) резкий скачок напряженности в отношениях Цетаганды и Новой Бразилии;
б) бесцеремонное вмешательство цетов в работу таможни и полиции Хедженского союза;
в) цетагандийские дипломаты стараются заручиться нейтралитетом Барраяра на случай возможного конфликта. Напряженность -1
Февраль 2875 Секретарь !ZLZhU9mZXY 22/12/25 Пнд 12:42:32 869255 538
Storagefeb75.jpg 318Кб, 3249x2363
3249x2363
Tensions-feb75.jpg 180Кб, 3249x2363
3249x2363
Tech-jan75.png 489Кб, 1453x908
1453x908
D09.jpg 860Кб, 2368x2366
2368x2366
Ну и нечего тянуть, начнем февраль 2875 года
Инфографика на начало месяца ↑

Бюджет: доступно 6 КБ + 2 КБ за экс-"Канюка", итого 8
Корабли в постройке: 1 D ("Достойный" 900т — ждет пусковую Р-зарядов)
Корабли в плане: 1 С, 2 D
Список корабельного состава в процессе написания: >>868240
Выплаты по коммерческому кредиту — осталось 2 КБ до марта 2875 года.
________

Украденная доблестными СБшниками на Бете монтажная схема
элементов зеркала ВНЕЗАПНО оказалась правильной и рабочей. Собранный по ней блок делал все, что должен и выдержал положенные тесты. Барраярские конструкторы стали еще на шаг ближе к созданию первого имперского линкора. +1 фишка зеркала на складе, итого 7.
Уборщица 22/12/25 Пнд 20:27:45 869267 539
>>869252
Не дай мне б-же назвать тебя бездельником. В своей маниакальной фазе я могу задать слишком нездоровый темп, ты смотри там не охреней если что. Мы все здесь взрослые люди с работой, я все понимаю. Но очень рад апдейту!

Новость о веселых стартах Цетаганды в Ступице застал уборщицу, когда она проектировала очередной корабль на своем ведре для мытья пола. Ведро было хорошее, военной приемки, с элементами искусственного интеллекта и мощным квазиорганическим процессором, так что дело спорилось. И она бы, твою мать, с удовольствием занималась этим дальше! Но вероятные противники редко позволяют спокойно следовать годовым планам - а когда позволяют, это обычно оказывается ещё хуже.
-- И эти люди еще что-то говорили про "нарушение суверенитета" через продажу крейсеров! А сейчас ведут следствие на территории чужого государства, как у себя на домашней планете. Прекрасно, восхитительно! А лорд Иорик второй месяц болтается в дипломатическом турне. А мне пиши за него настоятельную просьбу пнуть цетов для Министерства иностранных дел. А выдача себя за фора, между прочим, карается виселицей. И зарплату мне уже могли бы поднять. Ладно поднять, хотя бы выплатить денежную часть довольствия. И премию выплатить. И вообще на море хочу, в санаторий...

В итоге дипломатам ушло на утверждение вежливое, но довольно резкое коммюнике Адмиралтейства, в котором:
- цеты, буквально недавно осуждавшие несчастную покупку двух легких крейсеров, слегка протаскивались за лицемерие
- цетам же предлагалось в частном порядке поделиться результатами международного расследования для соблюдения интересов Барраяра (к которому тоже может прилететь что-нибудь интересное), раз уж они его начали если ты не придумал, что они там такое поймали - извини
Отдельно проскакивал вопрос, не желает ли все-таки Ступица заказать второй кораблик и, может, даже и третий, ну вдруг.

зная как ты ведешь дипломатию -предвижу бабах от Цетаганды, но в самом деле, какого черта? Плюс уборщицу на делах оставили, сами виноваты.

Все думаю, как бы ввести мою уборщицу в число форов, но все что-то не понимаю. Учитывая патриархальность, в обоих смыслах, общества... Не назначать же её Люсей Форклин, на которую адмиралтейство оставили, в самом деле!

Справочные ссылки
https://vorkosigan.fandom.com/wiki/Cetagandan_Empire
https://vorkosigan.fandom.com/wiki/Category:Technology
Уборщица 22/12/25 Пнд 20:29:47 869269 540
>>869255
Ну и:
выплачиваем остаток кредита траншем за Канюка
катаем исследование 1d8: (5) = 5

катаем госзакупки
6d6: (3 + 3 + 6 + 6 + 1 + 1) = 20
6d100: (66 + 28 + 19 + 11 + 66 + 61) = 251
Уборщица 22/12/25 Пнд 20:31:24 869271 541
>>869269
Если верить калькулятору:

ДВИГ (двигатели)15
ЭКИП (экипаж)1
ЗАЩ (защита)4

Ну и плюс единичка в БзЖ. Ей!
Уборщица 22/12/25 Пнд 21:05:29 869278 542
IMG202511280026[...].jpg 97Кб, 1080x933
1080x933
>>869271
"И вот именно поэтому" - меланхолично заметила уборщица, проглядывая списки поставок, на три четверти состоящие из сплошных двигателей - "в плане заложены такие запасы".
Нет, двигатель - вещь полезная кораблю любого размера и на складе не залеживающаяся, с этим никто не спорит, но все же министерству промышленности стоило бы быть чуть более разнообразным.

Новость про плазменное зеркало была в некотором роде воодушевляющей, но тоже не слишком. В конце концов, даже один линкор они все ещё построить не могут! А ведь для подавления, допустим, флота вторжения цетов или Беты их нужно как минимум два. Эх. Но продвижение все равно радует.

Самокритично оглядев отдающую канцеляритом писанину в личном дневнике, уборщица тем не менее вздохнула и продолжила

На месяц запланирована закладка одного крейсера "традиция" (по форме напоминающего то ли маковку храма ортодоксов, то ли яйцо) и два типовых дестроера-пятисотки. Исследования БзЖ подоспели очень вовремя - благодаря им БМ эсминцев на ровном месте выросла на 15%. Красота! А торпедные пусковые промышленность поставит, никуда не денется. Чай, эсминцы не крейсера, верфей не две штуки на весь Барраяр - подождут месяцок.
Уборщица 22/12/25 Пнд 21:06:42 869279 543
Что касается крейсера - там должен быть щит вместо АТОМ, но возможно я его перепроектирую в связи с новой плазмой, минуту.
Уборщица 22/12/25 Пнд 21:23:14 869281 544
Не, кажется нет смысла в этом. Пусть будет "традиция".
Секретарь !ZLZhU9mZXY 22/12/25 Пнд 22:55:32 869285 545
>>869269
Из 8 КБ ты пускаешь 6 на госзакупки и 1 на науку, итого выплаты по кредиту 1 КБ. И еще 1 КБ остается выплатить в следующем месяце.
>>869267
>Все думаю, как бы ввести мою уборщицу в число форов
Выдай девку замуж, ну.
Или еще проще — заведи себе второго персонажа, а то играешь с дебаффом: у бедной уборщицы ни навыка, ни лобби. Даже имени нет. Существо без свойств.


Высший класс дипломатического бокса — отхлестать противника по щекам, пока у него связаны руки. Именно так и поступил Барраярский МИД с подачи Адмиралтейства. Цетам пришлось это проглотить: нейтралитет Барраяра был важнее сиюминутных обид (которых они, впрочем, тоже не забудут). +1 к броскам напряженности за Цетаганду в марте, апреле и мае.

Обсуждать с дипломатами суть дела о контрабанде цеты отказались, но немного пообщались на уровне спецслужб. Хотите, значит, поучаствовать в международном расследовании? О, это легко устроить: вот голографический робот подозреваемого, просто задержите этого типа, когда он попытается въехать на территорию Барраярской империи, и передайте нам. Только, пожалуйста, живым и в состоянии, позволяющем допросить его еще раз. Почему "когда", а не "если"? Потому что деваться ему больше некуда: до Джексона или Мю Кита подозреваемый не доберется, будьте уверены, так что для бегства остается одна Комарра. Ну как, договорились?
Уборщица 22/12/25 Пнд 23:47:20 869286 546
>>869285
>Из 8 КБ ты пускаешь 6 на госзакупки и 1 на науку, итого выплаты по кредиту 1 КБ. И еще 1 КБ остается выплатить в следующем месяце.
Упс, арифметика разъехалась. Да, все так.

Что касается замужа... Хм. Надо подумать.
Уборщица 22/12/25 Пнд 23:52:08 869287 547
>>869285
>Высший класс дипломатического бокса — отхлестать противника по щекам, пока у него связаны руки.
Это не бокс, а вполне праведное негодование, по причине нахрен было.

А предложение отловить подозреваемого поначалу было встречено дружным весельем - ещё бы, цеты сами сдали источник ценной информации в руки имперской разведки, под уколы суперпентонала (или, если у него чисто случайно на него аллергия, менее известных препаратов). Но потом немножко придумавшие аналитики спросили - а во что нам это встанет? собственно, вопрос - во что нам обойдётся поиска этого ханурика?
Уборщица 22/12/25 Пнд 23:53:07 869288 548
>>869285
>у бедной уборщицы ни навыка, ни лобби. Даже имени нет. Существо без свойств.
Забыл пошутить - это потому, что я скромная девушка из простой семьи (ц)
Секретарь !ZLZhU9mZXY 23/12/25 Втр 15:20:27 869297 549
44c1ddd9416882c[...].jpg 93Кб, 474x754
474x754
>>869287
Что поделать, выбор у цетов невелик: либо утечка чувствительной информации, либо нехилый шанс, что преступник сумеет скрыться. Очевидно, первое признано меньшим злом.

Как выглядят текущие предположения ИСБ. Ханурик сошел на Верване, потому что опасался попасться вместе с грузом (и был прав). Далее, пока не поднялась тревога, он мог:
-вернуться на Мю Кита (это проблемы цетов)
-залечь на Верване (это проблемы цетов и хедженцев)
-отправиться в Ступицу другим рейсом, чтобы оттуда вылететь
а) на Архипелаг Джексона (и если успел, то его уже не догнать... но, очевидно, цеты уверены, что он не успел)
б) на Аслунд (но это галактический тупик, на кой ляд он нужен)
в) на Пол (с дальнейшим прицелом сбежать на Комарру, где концентрация гем-контрразведчиков сильно ниже, чем в среднем по галактике)
Что в таком случае можно предпринять?
Можно усилить погранконтроль и просто ждать (кидаем кубы с убывающей каждый ход сложностью — кто первым выкинет успех, тот и заполучит Ханурика)
Или можно придумать какую-то провокацию, чтобы Ханурик прибежал к барраярцам поскорее (задача со звездочкой, да)
Аноним 23/12/25 Втр 16:21:44 869303 550
>>869297
Почему отловом всяких шпионов занимается конструкторское бюро, а не спецслужбы?
Секретарь !ZLZhU9mZXY 23/12/25 Втр 18:06:57 869307 551
>>869303
Каждый подданный Императора стремится внести свой скромный вклад! А вообще их не заставляет никто, все добровольно. Я больше скажу, на всякие дипломатические и около ивенты можно ВООБЩЕ не реагировать. НО! "Не обязан реагировать на события в мире" =/= "Не оказывает влияния на события в мире".
Секретарь !ZLZhU9mZXY 23/12/25 Втр 19:05:41 869313 552
D10-11.jpg 941Кб, 4727x2366
4727x2366
D08-09.jpg 930Кб, 4728x2366
4728x2366
С-09 Боярин.jpg 459Кб, 2366x2366
2366x2366
Storagefeb75а.jpg 317Кб, 3249x2363
3249x2363
Головному крейсеру типа "Традиция" долго выбирали название и в итоге нашли какое-то очень древнее русское слово, означавшее не то "фор", не то даже "граф". Сошлись во мнении, что это уж достаточно традиционно.

Несмотря на успехи ученых и конструкторов, 500-тонные дестроеры были слишком малы и тесно скомпонованы, чтобы применить на них новейшие достижения в области борьбы за живучесть. Штраф -50% за отсутствие ионных экранов, ага.

В постройке 3 дестроера, все ждут торпедных аппаратов (АТОМ).
Складские запасы обновлены.
Уборщица 23/12/25 Втр 19:18:43 869314 553
>>869313
Ха, "Боярин"? Просто отличное название, ОП, спасибо. А я все мучался, как бы его поименовать.

> Штраф -50% за отсутствие ионных экранов, ага
Да-да, уже думал об этом. Второй ход выпадает теха, которая не повышает БМ эсминцев, ну надо же!
Уборщица 23/12/25 Втр 19:45:00 869318 554
>>869307
Так ведь служим императору, епт!
> "Не обязан реагировать на события в мире" =/= "Не оказывает влияния на события в мире"
Вот потому и служим. А то знаю я её, эту необязательную реакцию. За любой политикой глаз да глаз нужен.

Что касается предложений по выкуриванию...

1. Фейковый вызов от Бхарапутры — сообщение, что на Комарре ждёт спасательный корабль.
2. Предложение амнистии от ИСБ — слух, что Барраяр даст убежище за информацию о Новой Бразилии.
3. Ложный контакт на Комарре — публичный поиск Ханурика «агентом» с Новой Бразилии.
4. Имитация полицейской операции цетов — создать панику на Поле, чтобы он бежал в «безопасную» Комарру.
5. Имитация другой чрезвычайной ситуации, напр. КРУПНОГО пиратского рейда или вспышки эпидемии

Прошу оценить каждое из перечисленных. И мог ли мистер Ханурик (я надеюсь это не его настоящее имя) прочитать коммьюнике нашего МИД.
Аноним 23/12/25 Втр 20:11:36 869324 555
>>869303
И вообще, хочешь - вкатывайся в эту самую спецслужбу, а то больно часто что-то вопросы, связанные с разведкой, стали возникать.
Секретарь !ZLZhU9mZXY 23/12/25 Втр 22:37:27 869337 556
>>869314
Наш информационный спонсор — Российский Императорский флот! Неиссякаемый источник названий любой степени пафосности, кринжовости и упоротости! Какие могут быть причины не дать военному кораблю имя "Светлана", "Баян", "Три рюмки", "Опыт" или "Федот Мученик"? Нет таких причин!

>>869318
Кэптен Форгаретт, уже знакомый Их Лордствам по штабной игре, склонился над списком. Тэкс, что тут у нас?
1. У вас нет канала связи с Хануриком. Как вы собираетесь передать ему эту или какую-либо другую информацию?
2. Учитывая п.1, любые слухи придется распускать максимально широко. То есть новобразильцы об этом узнают точно. И им это определенно не понравится.
3. Аналогично п.2 + вы уверены, что "агент" не проколется на какой-нибудь ерунде?
4. Тут, в общем, даже и имитировать ничего не надо — цеты его и так ищут (просто на Поле не так активно, как в Ступице или на Верване... но это пока). И тут мы плавно переходим к тому, что...
5. Вы пытаетесь его выманить или выкурить, но зачем? Ханурик и без вас наверняка понимает, что Комарра — это его шанс спастись. Не в том проблема, что он не хочет на Комарру. Проблема в том, как ему в процессе не спалиться. Очевидно же, что погранпереходы будут пасти особенно тщательно! Больше всего Ханурика сейчас должен интересовать способ свалить из Хеджена нелегально, в обход любых стандартных процедур.
Секретарь !ZLZhU9mZXY 24/12/25 Срд 07:11:53 869344 557
Пока ты тут сидишь и строишь "Сыч", Ерохин уже закладывает USS Trump!

"Я одобрил план для ВМС начать создание двух совершенно новых, очень больших, самых больших из когда-либо построенных нами линкоров", - заявил Трамп во время выступления в своем поместье в Мар-а-Лаго во Флориде.

Он отметил, что они будут оснащены "пушками и ракетами высочайшего уровня", гиперзвуковым оружием, рельсотронами и "самыми совершенными лазерами в мире", и "будут управляться искусственным интеллектом"

Не ту планету назвали Барраяром...
Аноним 24/12/25 Срд 13:22:31 869350 558
>>869344
Ну, видимо идея моталась в ноосфере, надеюсь не засрут. Видимо все же ЛИНКОРЪ - более
Уборщица 24/12/25 Срд 13:26:01 869351 559
>>869350
блять. Более грозная вещь, чем авианосец, даже при всей фактической мощи последнего. Плюс поддержка от линкора гораздо быстрее летит, хехе, там что-то в районе единиц минут от запроса до "БАБАХ", в отличие от двадцати минут авианосца.
Аноним 24/12/25 Срд 14:14:37 869352 560
>>869351
>Более грозная вещь, чем авианосец
Смешно пошутил. Даже очень.
Уборщица 24/12/25 Срд 14:35:18 869354 561
>>869337
>Наш информационный спонсор — Российский Императорский флот! Неиссякаемый источник названий любой степени пафосности, кринжовости и упоротости! Какие могут быть причины не дать военному кораблю имя "Светлана", "Баян", "Три рюмки", "Опыт" или "Федот Мученик"? Нет таких причин!
Восхитительно.

>Не в том проблема, что он не хочет на Комарру. Проблема в том, как ему в процессе не спалиться. Очевидно же, что погранпереходы будут пасти особенно тщательно! Больше всего Ханурика сейчас должен интересовать способ свалить из Хеджена нелегально, в обход любых стандартных процедур.
Пу-пу-пу. Пошто такие беды простой уборщице?
Окей, допустим мы зажимаем (на всякий случай) все официальные каналы, одновременно предлагаем приятную, но не супербольшую цену за (целую) голову Ханурика и доводим до контрабандистов через прикормленных местных, что если кто-то вдруг хочет его сдать - получит амнистию и эту же сумму, например. Похоже на правду или я чего-то не понимаю?
Аноним 24/12/25 Срд 15:02:21 869355 562
>>869352
Ты дальше первых пяти слов читал? Грозный (угрожающий, внушающий страх) != эффективный
Аноним 24/12/25 Срд 15:44:08 869358 563
>>869355
Ты сам-то дальше первых пяти слов читал? В том посте ни слова про эффективность
Секретарь !ZLZhU9mZXY 24/12/25 Срд 18:08:19 869360 564
В который раз охупоражаюсь, как легко спровоцировать линкоросрач в любом месте и в любое время. Приношу искренние извинения всем пострадавшим по моей вине.

>>869354
Да, вполне осуществимо. Хедженский союз — рыхлая конфедерация, единого правового поля там по сути нет, плюс соседство с Архипелагом... короче, контрабандисты там водятся, и выйти на них не очень сложно. Сдадут или нет? Если никто, включая самого Ханурика, не предложит цену выше, то сдадут без задней мысли.
Ролл 1d20, будет 2 порога сложности: 8+ и 13+
Уборщица 24/12/25 Срд 18:15:07 869361 565
>>869360
Ну давай попробуем. Криминальному элементу заплатите чеканной монетой...
1d20: (19) = 19
Уборщица 24/12/25 Срд 18:21:46 869362 566
Вот в жизни мне везёт раз в год, зато как кубики на побочный квест... Мкхм. Ладно, и то неплохо.
Уборщица 26/12/25 Птн 11:13:48 869419 567
Оп, ты там это. Скажи если новым годом придавило. Меня конечно будет ЛОМАТЬ, но я потерплю до первого января.
а то захожу по три раза каждый день тред проверять, пиздец. Как же я люблю отмазываться космооперой
Аноним 26/12/25 Птн 11:17:24 869420 568
1000005203.png 160Кб, 640x640
640x640
>>869419
> а то захожу по три раза каждый день тред проверять, пиздец. Как же я люблю отмазываться космооперой
Аноним 26/12/25 Птн 12:26:34 869421 569
>>869420
Ты хоть трип указывай. Впрочем я кажется догадываюсь...
Секретарь !ZLZhU9mZXY 26/12/25 Птн 16:06:49 869433 570
>>869419
Я пока погребен под ебической лавиной мелких, но срочных дел на работе. Постараюсь отпостить завтра и/или послезавтра.
Аноним 26/12/25 Птн 16:13:31 869435 571
>>869433
Ну ты ж секретарь, логично. Удачно разгрестись.
Аноним 26/12/25 Птн 16:31:53 869437 572
>>869421
А зачем? Это же его ничего не изменит
Аноним 26/12/25 Птн 17:45:27 869449 573
>>869419
>Как же я люблю
очень хочется подъебать, но ты же вместо того чтобы посмеяться начнешь выть
Аноним 26/12/25 Птн 18:08:14 869450 574
>>869449
Да давай уже, подъебывай
Аноним 26/12/25 Птн 18:13:11 869451 575
>>869450
не дурак, сам додумает
Аноним 26/12/25 Птн 19:50:42 869453 576
Codename: Hanooric Секретарь !ZLZhU9mZXY 28/12/25 Вск 00:40:53 869496 577
e82b.webp 32Кб, 1024x1024
1024x1024
К контрабандистам был послан майор Беднов, бывший политофицер и самый образцово тупой солдафон, который только нашелся среди оперов ИСБ. Договариваться он был неспособен в принципе, а мог лишь диктовать непреклонную волю Барраяра. Ни на какой Пол он не полетел, а обосновался на борту крейсера "Сфалерос" в пространстве Комарры и просто начал останавливать все частные корабли, прибывающие из Ступицы. Дальше с капитанами шел примерно такой разговор:
— Контрабанду возишь?
— Ни в коем случае, начальник!
— Под фаст-пентой готов подтвердить?
— Вы не имеете права, я инопланетный гражданин, требую консула!
— Тогда вали обратно, транзит закрыт, чрезвычайная ситуация.
— Но у меня сроки горят, я на деньги попаду!
— А, хорошо, что напомнил. [шелест купюр] На, забирай. Теперь сюда смотри. [щелчок голопроектора] Получишь в десять раз больше, если привезёшь мне этого парня. Без него лучше не прилетай, я тебя предупредил. Все, мотай назад в туннель.
Если же рейс был именно на Комарру, все повторялось с одним отличием: корабль возвращался пустым. Груз отправлялся на терминал таможни, а пассажиры — на фильтрацию. Какие претензии, алло? Ты до Комарры долетел? Свободен, дальше органы без тебя разберутся.

Частный бизнес реагирует быстрее государства. Лишь на четвертые сутки командировки Беднова МИД Пола вызвал барраярского посла и с холодным бешенством поинтересовался: какого чёрта вообще происходит? Вы там не обнаглели закрывать границу для мирных торговых судов? Посол искренне удивился, пообещал разобраться немедленно и наказать кого следует. В последовавшей короткой перебранке СБшники получили от дипломатов добрый совет не отправлять на дело идиотов, Беднов был отозван, нормальное сообщение восстановлено. К тому времени уже не только контрабандисты, но и вообще все судовладельцы миров Союза знали, кого ищет Барраяр.

Деятельный майор оставил после себя 52 тонны изъятых грузов и 38 пассажиров, запертых на орбитальной станции и сильно этим недовольных. Весь этот улов был тщательно просеян: среди грузов, например, нашли оружие и взрывчатку (предположительно, для комаррских террористов), разнообразные наркотики (суммарно насобиралось почти полтонны) и партию датакубов с порнографической визуальной новеллой "Осколки чести", порочащей официальные лица (и ладно бы только лица!) Империи. Но это, в общем, было каплей в море абсолютно мирного и легального барахла.

Примерно то же и с пассажирами: большинство не вызывало никаких подозрений и было отпущено после краткого опроса, еще с полдюжины проверили более серьёзно, но в итоге не обнаружили за ними криминала. Под конец в застенках режима осталось лишь трое, и вот с ними-то дошло до медикаментозного допроса.
1. Артур Меса, 22 года, эскобарец. Приметам Ханурика не соответствует. Планировал присоединиться к комаррскому подполью. Искренне полагает это своей личной инициативой, но из показаний явно следует, что его втёмную использует эскобарская разведка.
2. Паул Миар, 35 лет, гражданство Дельта Павонис. Приметам Ханурика не соответствует. Связной цетагандийских спецслужб. К сожалению, знает слишком мало, чтобы серьёзно поспособствовать вскрытию агентурной сети.
3. Терри Коско, 28 лет, эскобарка. Была бы весьма похожа на Ханурика, если бы не пол, и заинтересовала ИСБ как его возможная родственница. На допросах держалась уверенно, однако путалась в мелочах. Возможно, ее бы отпустили, если бы рядом в камере УЖЕ не сидел разоблаченный эскобарский агент Меса. Выдала гипертрофированную реакцию на фаст-пенту: безостановочный истерический хохот, сильно осложнивший получение информации.

Что мальчики как вам настоящий гермафродит ХАХАХАХАХА завидуйте молча пидарасы ХАХАХАХАХАХАХ конечно с Беты там всё высший сорт ХАХАХ переехало к парню а может к девушке а почему вам так важно это гомофобия АХАХАХАХАХАХ вообще просто три дня пьешь тестостерон и уже выглядишь как мужик побрутальнее тебя сладенький АХАХАХАХАХАХахахахахаахахахаха

Терри Коско, гермафродит, родилось на Бете в 2846. Переехало на Эскобар в 2865, получило гражданство в 2868. Образование — курсы работников секс-сервиса на Бете, степень бакалавра психологии на Эскобаре. В 2871 вступило в Кшатрийский Иностранный легион (Новая Бразилия), но фактически службу в нем не проходило. Оперативный сотрудник Сегурансы (объединенная спецслужба Новой Бразилии, близкий аналог ИСБ Барраяра). Ключевой актор финальной фазы операции “Спиритизм” (похищение биоматериалов, содержащих экспериментальный ген двусторонней телепатической связи).

Что на данный момент известно о “Спиритизме”
Сконструированная аут-леди Ио Невик модификация генома, потенциально делающая возможной двустороннюю телепатическую связь между модифицированными людьми. По цетагандийской практике, различные варианты гена были испытаны на нескольких ба (бесполых трансгенных слугах). Об эксперименте узнала Сегуранса (источник их информации нам пока неизвестен), выследила одного из ба и организовала его похищение. Терри Коско прибыло на Эту Кита IV на зафрахтованном верванском корабле, с задачей вывезти добычу на территорию, подконтрольную Новой Бразилии. В этот момент ба предприняло попытку к бегству, при которой его пришлось убить; тело жертвы было заморожено и в таком виде контрабандой вывезено на Верван.

Серией допросов установлено, что Т. Коско имело умысел тайно передать образцы биоматериала также Дому Бхарапутра — разумеется, за большое вознаграждение, и разумеется, без санкции своего начальства. На Верване Коско изъяло часть груза (отрубив левую руку трупа ниже локтя), поместило ее в носимый криоконтейнер и сошло с ним на планету, дав экипажу корабля поручение следовать на Архипелаг самостоятельно. Спрятав похищенный биоматериал, Коско вылетело на Пол и далее, изменив внешность с мужской на женскую, попыталось нелегально въехать на территорию Барраярской Империи.

Итак, на Верване спрятана мертвая рука, представляющая ценность буквально для всех. Передав ее одной и сторон, вы значительно улучшите отношения с ней (стороной, не рукой). Также, несомненно, телепатическая связь пригодилась бы и самим барраярцам, но здешний уровень биотехнологий не позволяет перенести нужный ген из соматических клеток в гаметы, особенно учитывая, что геном цетагандийского ба значительно отличается от генома среднего барраярца.
Кроме того, в ваших руках находится ренегат(ка) Терри Коско, которую желают заполучить для обстоятельной беседы как Цетаганда, так и Новая Бразилия.
Уборщица 28/12/25 Вск 16:29:07 869514 578
>>869496
Пост - отличный. Ситуация - пиздец.
Уборщица 29/12/25 Пнд 17:30:19 869575 579
>>869496
Уборщица грустно сидела и читала "Государя" старика Макиавелли, запивая его коньяком из адмиральского сейфа. А что делать, если нужно принимать такое диалектичное, блин, решение? Цетаганда ближе, Цетаганда больше - надо дружить против неё. Но с Цетагандой есть история отношений, а что будет с Новобразилией - непонятно. Опять же, расследование проводилось совместно с Цетагандой и благодаря помощи Цетаганды, кидать её - крайне неприлично! Не говоря уж о том, что нужно и самим откусить кусочек этого гена, критически нужно. И потом найти одноразовое оборудование и специалистов-техников, которые это все сделают, раз технологий родного Барраяра для этого недостаточно. Где же форы, когда они так нужны? Где графы и маркизы, где аристократы, которые варятся в этом с детства? Никого, только внизу в бункере сидит дежурная смена. Тихо и пусто. Зимнепраздник...
Поморщившись, девушка потерла желудок - давал знать о себе заработанный в училище гастрит. Училище она не окончила, а вот гастрит остался и как раз намекал на то, что пить вредно. Но что поделать!
Слегка покачиваясь, она встала из-за стола и пошла к правому дальнему концу книжной полки. Где-то тут должны быть еще "Искусство войны" и "36 стратагем"...

Если серьезно, я в полном ахуе и думаю, не знаю, управлюсь ли до нового года. Про то, что в политике я ничего не понимаю, я вроде уже говорил.
Аноним 29/12/25 Пнд 17:36:24 869576 580
>>869575
ВОт кстати интресный вопрос - а в каком состоянии сейчас отношения "всех со всеми", исключая Барраяр? Сможешь нарисовать граф-схему с примерной напряженностью?
Уборщица 29/12/25 Пнд 17:38:23 869577 581
>>869576
Впрочем это необязательно. Я понимаю, что заставлю тебя делать дофига лишней работы. Просто думаю что делать.
Секретарь !ZLZhU9mZXY 30/12/25 Втр 20:14:43 869645 582
Foreigh.jpg 42Кб, 613x132
613x132
>>869576
>в каком состоянии сейчас отношения "всех со всеми"
Поскольку я редкостная сволочь, то точного ответа в цифрах не дам, а только приближенный: уровень напряженности зеленый (1-4), желтый (5-8) или уже красный (9-12). Пикрил, собс-но.

Комментарий ИСБ:
1. Дать точные цифры сложно, т.к. применяемые методики оценки разработаны для Барраяра и плохо учитывают историю и контекст отношений между другими планетами.
2. "Красная зона" в отношениях Цетаганда-Н.Бразилия и "желтая" Цетаганда-Хеджен — результат текущего "кризиса мертвой руки".

Комментарий МИД:
Прекратите лезть ногами в нечищеных сапогах в межпланетные отношения!

Комментарий таможни:
Тут один капитан с Пола, которого мы прежде ловили на контрабанде, приволок нам какого-то мужика, и спрашивает: тот, не тот? Кто-нибудь может нам объяснить, о чем это он и куда девать мужика?

Комментарий мужика: ТАЗАЩООО?!?
Иорик 30/12/25 Втр 20:26:22 869647 583
>>869645
Ну тут сам бох велел проксивойну с цетой через бразилию. Поставлять бразильянам вооружение и ихтамнетов. Осталось слегка улучшить отношения бразилии с бетой и хедженом перед началом, чтобы те не вписались опрометчиво.
Уборщица 30/12/25 Втр 20:59:03 869648 584
>>869645
>, а только приближенный
Да я только на это и рассчитывал, другого не надо. а таблицу достаточно было сделать треугольной в целом

>Комментарий МИД:
>Прекратите лезть ногами в нечищеных сапогах в межпланетные отношения!
Сапоги - чищеные! Если у МИДа вдруг (ни разу раньше не помню) появились соображения, как рубить полученный гордиев узел, я с большим удовольствием их выслушаю! Потому что лапу надо передать, надо только понять кому.

>>869647
Вот, блин, что значит настоящий фор - мне проксивойна даже в голову не пришла, хотя казалось бы решение очевидное. Я вообще начинал думать о том, чтобы объявить аукцион за голову этого куска порнографии... Шпиона то есть.
Тогда получается - шпиона сдать, как обещано, Цетаганде, себе отщипнуть немножко генов и начать строительство экспортных кораблей для Новой Бразилии? Отдает политической шизофренией, ну да ладно .
Секретарь !ZLZhU9mZXY 01/01/26 Чтв 15:30:10 869688 585
>>869647
>>869648
С Новым годом, дорогие барраярцы! Счастливого Зимнепраздника! Каким-то чудом игра все еще жива спустя 4 месяца после рестарта, спасибо вам!

К регулярному постингу планирую вернуться с где-то с 3.01.

>а таблицу достаточно было сделать треугольной
Посрамление гуманитария в прямом эфире. Увы мне.
Уборщица 01/01/26 Чтв 20:03:56 869689 586
>>869688
И тебя с Новым годом, опче, спасибо за проделанный труд! А с постингом не торопись, как видишь я ничего не решил пока. Иорик может похмелится, ещё чего умное скажет
Уборщица 01/01/26 Чтв 20:58:20 869691 587
Хотя стоп, вот же план. У МИД есть возражения по этим пунктам?

>>869647
>Ну тут сам бох велел проксивойну с цетой через бразилию. Поставлять бразильянам вооружение и ихтамнетов. Осталось слегка улучшить отношения бразилии с бетой и хедженом перед началом, чтобы те не вписались опрометчиво.

>>869648
>Тогда получается - шпиона сдать, как обещано, Цетаганде, себе отщипнуть немножко генов и начать строительство экспортных кораблей для Новой Бразилии?
Секретарь !ZLZhU9mZXY 04/01/26 Вск 12:14:47 869721 588
Чо за херня с мейлачем творится?
>>869691
Идею с прокси-войной горячо поддержали ИСБ и Генштаб: воевать чужими руками — всегда хорошо, а уж против Цетаганды — что вообще может быть лучше?

Военный министр "пока не составил мнения" о вашем плане. Из разговора с его замом вы выяснили, что Форкаллонер реально не очень понимает, как это будет выглядеть и работать. Мы строим корабли для Новой Бразилии? Допустим, но сколько и каких именно? В какие сроки? Как, когда и в каком объёме они будут финансироваться, и кто вообще платит за банкет? А еще пострадает программа переоснащения барраярского флота, а еще есть риск утечки военно-технических секретов к необразам...

МИД, мягко говоря, осторожничает. У него два ключевых возражения. Первое: незначительная помощь не окажет влияния на ход и исход конфликта, а существенная помощь — будет замечена цетами и вызовет их ответ. Отсюда — второе: мы получаем риск войны в компании ситуативного союзника, но насколько мы убеждены в его верности? Не заключит ли он сепаратный мир в самый неподходящий для нас момент?

Позиция лорда-регента пока неизвестна. Официально его никто не информировал. Неофициально у него много где есть свои люди, так что он наверняка в курсе. Вероятно, регент будет скорее на стороне МИДа, нежели Генштаба. Чтобы продавить свой план, вам нужно либо разбить аргументы "голубей", либо объединить в свою поддержку "ястребов".

МИДу не нравится идея прокси-войны, потому что она слишком многого требует именно от МИДа. Но он выдвигает рациональные возражения, с которыми может согласиться регент. Заготовьте свои контраргументы, ну или рассчитывайте на то, что многочисленные "ястребы" перекричат немногих "голубей". Последний способ плох тем, что дебаты едва ли удастся сохранить в тайне от инопланетных разведок.
Секретарь !ZLZhU9mZXY 08/01/26 Чтв 10:57:13 869878 589
Уходя в восьмом часу утра, он увидел подаренную книгу, случайно раскрытую на том месте, где командир "Рюдзе" вбегает без предупреждения в ванную главнокомандующего и видит Ямамото сидящим на унитазе и читающим Сунь-цзы.

Ну что же вы, милорды?
Уборщица 08/01/26 Чтв 16:50:33 869898 590
>>869878
мрачно хлопает стакан коньяка
А я чего? У меня импотенция творческая и политическая. Хотелось бы услышать позицию МИДа относительно того, куда отдавать шпиона. Я пока думаю, что с громкими криками "смотрите какие мы хорошие законопослушные злодеи" цетам. Но может будут возражения.
Аноним 08/01/26 Чтв 22:24:58 870004 591
1000005203.png 160Кб, 640x640
640x640
>>869898
> импотенция творческая
Иорик !gQ/OTwHqa. 08/01/26 Чтв 22:58:58 870006 592
А меня вообще здесь нету. Был и испарился! Испарился блять, ахаха. Смешное слово, не правда ли? Ебало джеймса вумака представили? Ахаха. Нет меня короче.
Аноним 08/01/26 Чтв 23:08:33 870007 593
>>870004
не женитесь потому что, пацаны
Секретарь !ZLZhU9mZXY 09/01/26 Птн 10:01:13 870021 594
>>869898
Форгаретт сперва впал в ступор, потом ласково, как детям, объяснил, что никто не собирается не то, что спрашивать МИД, но и просто информировать его. Любые вопросы разведки и контрразведки решает ИСБ, точка. И раз уж Их Лордства спросили, то ИСБ полагала бы полезным выдать Коско цетагандийцам, для укрепления доверия (и для маскировки наших недружественных намерений, если мы все же готовим прокси-войну). Впрочем, усмехнулся Форгаретт, лично он бы передал шпиона по месту гражданства, то есть на Эскобар, и непременно мертвым. Так сказать, из любви к искусству: просто потому, что это нетривиальный ход, потенциально создающий интересные комбинации.

Кроме того, есть же ещё биоматериал. Цеты делиться им не хотят и не станут. Следовательно, если мы хотим его заполучить, то наш агент должен заранее скрытно проникнуть в тайник и взять образец тканей. После этого местонахождение груза можно будет сдать заинтересованной стороне.

Скрытно выкрасть образец — не самая простая задача: времени на серьёзную подготовку нет, активность контрразведки цетов на Верване сейчас крайне высокая. Ролл 1d20:
1-2: критический провал
3-6: провал с последствиями
7-11: провал без последствий
12-15: успех с нюансами
16-19: безоговорочный успех
20: критический успех
Альтернатива — не выдавать шпиона либо выдать мёртвым. Это позволит выиграть время и лучше подготовить операцию (+5 к броску).


>>870004
Бедную уборщицу каждый может обидеть
Аноним 09/01/26 Птн 10:33:16 870022 595
>>870021
Пусть уборщица обратит внимание на свою прошлую работу, большего не просим.
Аноним 09/01/26 Птн 11:48:42 870029 596
>>870022
База, пусть идет воскрешать жукач
мимо павук
Аноним 09/01/26 Птн 12:07:03 870033 597
1000005554.gif 1741Кб, 163x177
163x177
>>870029
Надобыло говорить предыдущую, суко
Аноним 09/01/26 Птн 16:38:26 870050 598
Аноним 10/01/26 Суб 02:45:28 870073 599
>>870029
Ты точно уверен что хочешь этого? А то я ж могу...
Аноним 10/01/26 Суб 05:15:08 870074 600
А что там за жуки были? Я их тогда проебал, даже не читал. Если будет перезапуск, да с такими бравыми гусарами, я вкочусь
Секретарь !ZLZhU9mZXY 10/01/26 Суб 10:48:51 870080 601
>>870073
Э, стоять! А кто в мое Адмиралтейство играть будет?
Жуки были охуенно атмосферные, но я боюсь твоих систем.
Аноним 10/01/26 Суб 11:16:48 870082 602
17502411748271.mp4 526Кб, 466x852, 00:00:06
466x852
Аноним 10/01/26 Суб 19:18:48 870109 603
>>870080
>Э, стоять! А кто в мое Адмиралтейство играть будет?
Я кораблики хотел конструировать, а ты тут политику разводишь, я в политику не можу вообще. Ладно, ща соберусь...
> Жуки были охуенно атмосферные, но я боюсь твоих систем.
рот мой наоборот, а ты там кем был?!
Кроме того, я стал старый и что-то сомневаюсь, что потяну такое. Даже чисто на уровне системы, не паст, пасты точно не потяну. От графомании, пля, излечился.
Аноним 10/01/26 Суб 22:19:00 870111 604
Секретарь !ZLZhU9mZXY 13/01/26 Втр 17:35:32 870247 605
>>870109
>а ты тут политику разводишь
Ну не стукай. Должна же в голактике происходить разнообразная хуйня, вот она и происходит. На какие-то события ты можешь повлиять (вот как сейчас), на какие-то не сможешь. Тут, блин, еще неизвестно, что хуже.
А на конструирование корабликов у меня уже, кстати, заготовлен отдельный ивент.
Уборщица 13/01/26 Втр 20:14:48 870257 606
>>870247
Я просто панически боюсь ответственности и плох в политике, знаешь ли. Пупупу. Можно потянуть время, сымитировав попытку самоубийства у Ханурика? Чтобы и с Цетагандой не ссориться, и геном летать было легче
Секретарь !ZLZhU9mZXY 14/01/26 Срд 10:48:13 870309 607
>>870257
Не уверен, что правильно понял тебя. Сказать цетам, что мы взяли подозреваемого, но он слегка не в форме, т.к. попытался повеситься/отравиться/застрелиться из плазмагана? Вообще, спецслужбы везде профессиональные параноики, так что первая их реакция будет: "Барраярцы явно нам врут и тянут время". Так что нам лучше сразу заготовить железные пруфы и быть готовым к тому, что даже они убедят не всех, кого нам бы хотелось убедить.
А, да. Еще можно отстрелить Коско полмозга из нейробластера и вернуть в таком виде. Пусть передовой цетагандийский биотех попробует восстановить данные с такого носителя.
Уборщица 14/01/26 Срд 14:06:09 870311 608
>>870309
Да, сказать что после допроса с пентой он решил хитро повеситься в камере. Предоставить слегка (Слегка, не до овоща!) нейроповрежденного испытуемого, чтобы он пару месяцев отходил. И, пока они его будут раздуплять, быстренько сбегать.
Потому что мне кажется, что на пробитый из нейробластера мозг цеты могут крепко обидеться вместе с бразильцами. Или нет? Да и вообще оружие это мерзопакостное.
Секретарь !ZLZhU9mZXY 14/01/26 Срд 21:22:31 870316 609
>>870311
Вполне логично. Сколько там процент самоубийств среди гендерно нескучных?
Штош, давайте посмотрим, что нам могут предложить наши врачи-вредители. ОП Ру.Диспатча придумал прикольную фичу с "роллом в яблочко", вот ей и воспользуемся. Итак, идеальное попадание 50, диапазон успеха от 35 до 65. Меньше — перестарались и превратили подозреваемого в тыкву. Больше — гад оказался слишком живучим.
Итак, у Терри Коско уцелеет 1d100: (91) = 91 процентов мосха.
Секретарь !ZLZhU9mZXY 14/01/26 Срд 21:25:36 870317 610
Мдауш. Убийцы в белых халатах разводят руками и говорят, что ничего хорошего из затеи не выйдет. Какой у нас план уровня Б?
Уборщица 16/01/26 Птн 02:32:52 870351 611
>>870317
яростные звуки мата
Не, идей у меня пока нет. Прошу подождать немношк, у меня тут в неназванном другом треде большая работа идет пока.
Аноним 16/01/26 Птн 08:18:23 870360 612
В чём проблема оттянуть часть ресурсов Цеты "выгодным" контрактом. Так мол и так, нам срочно нужны деньги, выдайте нам немного деньжат сейчас, а мы вам по скидочке новые кораблики, но чуть позже. Отношения один хер будут обостряется из-за прокси, а если нет, то достроить корабли и сказать что, се ля ви, производство доражает, надо ДОПЛАТИТЬ
мимо
Уборщица 16/01/26 Птн 13:22:30 870363 613
>>870360
А что, неплохой план. Не хочешь к нам в дипкорпус?
Аноним 16/01/26 Птн 13:59:10 870365 614
>>870363
Давайте не это самое. Совет дал, идите работать над другим проектом дальше
Аноним 18/01/26 Вск 22:17:34 870481 615
Секретарь !ZLZhU9mZXY 20/01/26 Втр 11:40:21 870635 616
Как у нашей дорогой уборщицы продвигается расчистка авгиевых конюшен? Когда ждем обратно на Барраяр?
Уборщица 20/01/26 Втр 15:07:32 870709 617
>>870635
Ох, меньше чем на еще пару недель я бы не надеялся.
Настройки X
Ответить в тред X
15000
Добавить файл/ctrl-v
Стикеры X
Избранное / Топ тредов