Главная Юзердоски Каталог Трекер NSFW Настройки

Радиотехника

Ответить в тред Ответить в тред
Check this out!
<<
Назад | Вниз | Каталог | Обновить | Автообновление | 315 93 162
Источников питания тред Аноним 29/12/18 Суб 09:24:10 351177 1
orig.jpg 37Кб, 640x390
640x390
1 ztxmD3f3gNtQG[...].jpeg 49Кб, 924x459
924x459
Источников питания тред не нашел@создал
Аноним 29/12/18 Суб 09:29:33 351178 2
Вопрос у меня классический, по поводу снабберов в двухтактных схемах. У меня пушпулл, питание 15В, напряжение на стоках ключей прыгает до 60В+ в конце импульса. Пробовал различные номиналы резистора и конденсатора в RCD снабберах, но снизить бросок напряжения ниже 55В так и не смог. В любом случае, если магнитное поле в сердечнике будет изменяться быстрее, чем оно нарастало, то во вторичке полюбому будет бросок напряжения. По этой причине размагничивающая обмотка не поможет, потому что за короткий деадтайм не успеет размагнитить сердечник. Можно конечно сделать в этой обмотке в 10 раз больше витков, чем в основной, но это приведет к броску напряжения.
Какой же адекватный выход придумать?
Аноним 29/12/18 Суб 11:50:26 351193 3
>>351178
а какой у тебя RCD-снаббер в push-pull???
Аноним 29/12/18 Суб 12:57:26 351209 4
Задам, пожалуй тут вопрос. Есть достаточно старый, но гигабитный длинковский свитч. Он состоит из двух плат: питание и логика, с портами. Так вот плата питания не выдает напряжение. Свистит, пердит, а толку ноль. Так как в электронике я не силен, то максимум что могу - проверить кондеры - вроде целые. На другом рабочем замерил - блок питания должен выдавать 12В. И тут у мнея созрел хитрый план. Есть универсальный БП для ноутов, где можно регулировать напряжение, там как раз минимум 12В. Заработает ли свитч, если я перепаю провода и запитаю его от внешнего БП? Еще вопрос: у свитча контакт 4 пиновый - 2 земля, а на двух 12В. На БП для ноута на выходе только 2 провода. Если я их запаралелю ничего страшного не случится?
Аноним 29/12/18 Суб 13:11:39 351214 5
imageproxy.php.gif 3Кб, 266x187
266x187
>>351193
Обычный, а что? Я и RC пробовал, результат не достигнут
Аноним 29/12/18 Суб 14:41:26 351216 6
>>351209
Точно взлетит. В свое время много раз так баловался и даже внешние свинцовые АКБ подключал с полной заменой БП.
Аноним 29/12/18 Суб 16:28:11 351226 7
>>351216
А то, что запаралелю выходы - ничего?
Аноним 29/12/18 Суб 18:34:55 351236 8
zalY72P1brQ.jpg 37Кб, 702x531
702x531
>>351226
Может взорваться унитаз в сортире.
А так - они и должны быть запараллелены, но и на одной паре (один плюс и один минус) тоже запустится. Главное не налажай с полярностью, а то точно пикрил будет.
Аноним 29/12/18 Суб 22:00:04 351247 9
pizdoss.jpg 51Кб, 1557x550
1557x550
ц.jpg 24Кб, 391x368
391x368
>>351178
бамп
Щас такие снабберы поставил, на стоках творится дичь
Аноним 30/12/18 Вск 00:06:52 351250 10
>>351247
Запаралель обратные диоды Шоттки к обеим катушкам первичной стороны.
Аноним 30/12/18 Вск 09:59:10 351266 11
>>351250
Диоды бахнут. Не забывай, что катушки генерируют эдс относительно середины.
Аноним 30/12/18 Вск 17:10:34 351285 12
>>351266
Ниче им не будет ! Все выбросы как раз и будут гасить.
Аноним 30/12/18 Вск 21:39:51 351302 13
picopsu-160-xt-[...].jpg 42Кб, 523x365
523x365
rBVaHFZsEVaAS8q[...].jpg 75Кб, 930x640
930x640
60w-external-po[...].jpg 21Кб, 1000x720
1000x720
Вопрос не совсем в /ra но в целом релейтед для треда.
Через некоторое время собираюсь немного модифицировать домашний нас. Еще диск закупить, корпус компактнее запилить и т.д. Хотет компактности и тишины. И вспомнил я, что существуют преобразователи питания PicoPsu, которые используют БП по типу ноутбучных. Не могу найти в интернетах авторитетного мнения - хуйня это, или норм. А еще некоторое время назад у китайцев начали появляться такие преобразователи не в виде штекер+плата, а отдельной платой с кабелем atx, что вызывает еще больше раздумий. Да и вечные рассказы о том, что диски при раскрутке потребляют киловатты энргии. С другой стороны, посмотрел я характеристики заводских насов - там везде для четерехдисковых применен блок питания на 100Вт. Такой у китайцев заказать без проблем можно.
Я, конечно еще в хардвач напишу, когда начну комплектующие подбирать, но мнение анона более подкованного в технической части мне так же интересно.
Аноним 31/12/18 Пнд 00:21:39 351314 14
>>351285
ты дурной что ли.
Аноним 31/12/18 Пнд 15:17:04 351342 15
15461100044221.jpg 26Кб, 391x368
391x368
>>351314
Что у тебя сгорит при таком включении?
Аноним 31/12/18 Пнд 15:47:12 351344 16
Аноним 31/12/18 Пнд 18:37:18 351352 17
>>351344
Какой же ты безпруфный, тьфу на тебя.
Аноним 31/12/18 Пнд 19:22:39 351356 18
>>351342
При таком включении обычно используется пара: медленный диод + защитный диод.
Аноним 01/01/19 Втр 12:59:09 351416 19
>>351356
Защитному диоду быстро пиздос придёт.
Аноним 08/04/19 Пнд 16:22:40 361878 20
1.png 394Кб, 1199x789
1199x789
2.png 556Кб, 1201x893
1201x893
3.png 355Кб, 1208x1037
1208x1037
Поскольку мод мой свежий тред https://2ch.hk/ra/res/361780.html решил убить, то я бампану этот мертвый, просто на всякий случай. Хотя, если учитывать, что первое мое сообщение >>351302 висит еще с 18го года, наверное стоит решать все самому.

Сейчас взять:
https://www.aliexpress.com/item/Original-MEAN-WELL-LRS-100-100W-12V-24V-36V-48V-Switching-Power-Supply-100W-24V-DC/32890725153.html

Или посоветуете альтернативу?
Аноним 08/04/19 Пнд 17:41:36 361879 21
>>361878 Первый блок оверпрайс, второй подделка. Блоки meanwell бери в terraelectronica.ru в украшке imrad.com.ua
Недавно вон взял пару ELG-150-24A по 1300р.
Про надежность picopsu ничего не скажу.
Я б взял SFX блок вроде SeaSonic SSP-300SFB и выбросил бы корпус при необходимости.
Аноним 08/04/19 Пнд 18:53:19 361884 22
6.png 163Кб, 1645x887
1645x887
>>361879
>в украшке imrad.com.ua
Наверное то, что надо. Ноутбучные кирпичики там тоже оверпрайснутые, а вот этот даже дешевле, чем в китае.
>Про надежность picopsu ничего не скажу.
>Я б взял SFX блок вроде SeaSonic SSP-300SFB и выбросил бы корпус при необходимости.
На двачах их все хейтят, именно потому хочу попробовать эту технологию Хотя, конечно, стоило бы начинать не с домашней файлопомойки. К тому же SFX вдвое толще этого минвела, с вентилятором и жгутом проводов.
Аноним 22/05/19 Срд 09:50:51 367712 23
Посоветуйте схемотехнических решений для импульсного бп для гальванопластики (регулируемый источник тока на 400-800ватт, ток 2-20А)

Или готовые решения.
Аноним 22/05/19 Срд 15:17:37 367739 24
Я тупой, ничего не понимающий в радиотехнике человек прошу у вас помощи. Мне надо сделать работу на тему "монтаж и регулировка бп на 12в". Подскажите пожалуйста какую-нибудь схему несложную, чтобы там был данный бп.
Аноним 22/05/19 Срд 15:53:55 367743 25
Аноним 22/05/19 Срд 21:22:44 367791 26
>>367712
Ты хочешь, чтобы он постоянный ток выдавал или с реверсом?
Аноним 22/05/19 Срд 22:14:09 367795 27
>>367739
>Подскажите пожалуйста какую-нибудь схему несложную, чтобы там был данный бп.
ЛАТР ебани. Вроде проще уже некуда. Регулировка будет перемещение бигунка до заданных 12В.
Аноним 22/05/19 Срд 22:16:39 367798 28
Аноним 22/05/19 Срд 23:18:19 367803 29
>>367795
За что ты так с ньюфаундленом-то?
>>367739 Ну выбери простейшую схему трансформаторного БП с стабилизацией опроного напряжения стабилитроном и источником стабильного напряжения на биполярном транзисторе, будет и просто и регулируемо, и не слишком просто как с регулируемым линейным стабилизатором и не слишком сложно ка с ИБП. Понял?
Аноним 23/05/19 Чтв 05:59:30 367824 30
>>351209
>свистит, пердит, а толку ноль
Проверь на замыкание выхода. У меня на хуавее такая ебала была. Самое странное что во всём был виноват каким-то непостижимым образом слипшийся к хуям шлейф под термоусадкой. Не ясно как он вообще изначально работал потому как выглядело это как заводской брак.
Аноним 23/05/19 Чтв 14:41:10 367859 31
>>367798
Ну тогда обычный синхронный buck конвертер с обратной связью по току.
Хотя я бы просто на алиэкспрессе заказал рублей за 500. Гугли там что-то типа CC CV buck converter.
Главное, чтобы там было 2 переменных резистора - один для регулировки тока (CC - constant current), другой для напряжения
Аноним 23/05/19 Чтв 14:47:40 367861 32
>>367859
> buck конвертер
То есть к нему еще 50Гц трансформатор на 400-800Ватт? Хотелось бы отказаться от этого железа
Аноним 23/05/19 Чтв 14:49:22 367862 33
>>367861
А у тебя нету что ли никакого блока питания на 12В? Да хоть от компа того же
Аноним 04/06/19 Втр 16:57:09 369170 34
Аноним 23/08/19 Птн 17:06:06 376145 35
Нужна помощь с buck dc-dc. Собрал таковой на tl494, асинхронный. В верхнем плече n канальный мосфет, управляется драйвером, выковырянным из старой материнской платы. Вроде работает, но есть проблема. Напряжение на выходе всегда не превышает примерно 5-6 вольт, притом на вход я подавал и 12 вольт и больше. Самое интересное, что такое происходит даже если на затворе транзистора сважность импульсов (точнее коэф. заполнения) 90-95%, т.е по логике, если на вход я подаю 12, то на выходе должно быть чуть меньше 12 при таком коэф. заполнения, но на выходе в этот момент почему то только 6 вольт. Как такое вообще возможно? Куда пропадают еще 6 вольт, где они теряются?
Аноним 23/08/19 Птн 17:08:55 376146 36
>>376145
Причем, в тепло эти недостающие 6 вольт точно не уходят, ибо преборазователь холодный
Аноним 27/08/19 Втр 17:03:53 376519 37
>>376145
Какое напряжение ты выставил обратной связью?
Аноним 11/09/19 Срд 01:54:35 377812 38
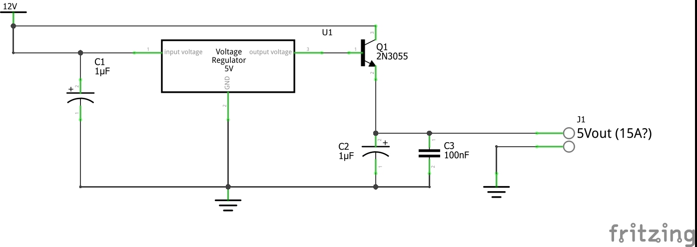
>>351177 (OP)
Диодный мост + сглаживающий конденсатор + стабилизатор напряжения.
Взлетит?
Аноним 13/09/19 Птн 21:07:02 378047 39
>>377812
Без трансформатора? Не очень.
Аноним 15/09/19 Вск 15:30:22 378148 40
Аноним 16/09/19 Пнд 13:46:30 378189 41
>>378148
Потому что нужен трансформатор для развязки от сети.
Аноним 17/09/19 Втр 00:14:07 378221 42
Аноним 17/09/19 Втр 07:33:50 378228 43
>>378221
По ебалу это даст!
Аноним 11/10/19 Птн 07:50:40 385239 44
Надо подать на нагрузку 2.5В и 3А.
Нужен блок питания с режимом CV + CC, чтобы поддерживать заданный ток и напряжение одновременно?
Есть такие БП? Желательно не но-нейм, чтобы более-менее качественно были сделаны.
Аноним 13/10/19 Вск 00:18:56 385501 45
>>385239
>поддерживать заданный ток и напряжение одновременно
Это невозможно, ведь I=U/R. Они друг от друга зависят. При определенном напряжении ток зависит от нагрузки.
CV бп - выдает постоянное напряжение, ток зависит от нагрузки. Может выдать только какой-то максимальный ток, после уйдет в защиту ( или перегреется если говно ).
СС - выдает постоянные ток в нагрузку. Достигается это изменением напряжения на выходе, если у нагрузки сопротивление растет(ток падает), бп увеличивает напряжение чтоб сохранить ток таким же, уменьшает напряжение если ток растет, короче сохраняет ток таким же. Как видишь невозможно их регулировать независимо от нагрузки. Такой бп имеет максимальное напряжение которое может выдать.

Обычно под cv/cc поодразумевается блок питания который выдает фиксированное напряжение, но не более чем фиксированный ток, при этом если нужно, то напряжение на выходе снижается чтоб ток не превышал максимального.
Еще есть источники которые могут выдавать фиксированную мощность в нагрузку.
Что у тебя за нагрузка, возможно тебе подойдет любой китайский cv-cc модуль.
Аноним 13/10/19 Вск 03:46:26 385517 46
a1013025-129-si[...].png 78Кб, 800x420
800x420
>>385239 Есть блоки для светодиодов и зарядки лития но там напряжения выше.
Если тебе светодиод подключить то купи готовый драйвер с али и не заморачивайся.
Если нужно что-то понадежнее то возьми 5в блок питания от meanwell можно даже два для резервирования, ld1084, tl431 и пару резисторов. Будет немного греться ну да и похуй.
Аноним 13/10/19 Вск 05:57:25 385519 47
>>385239
>Нужен блок питания с режимом CV + CC, чтобы поддерживать заданный ток и напряжение одновременно?

Одновременно нельзя, можно поддерживать либо одно, либо другое. Иначе - только на фиксированное для данной комбинации сопротивление.
Аноним 14/10/19 Пнд 12:00:23 385670 48
Если есть транзистор со встроенным диодом, имеет ли смысол подпаивать к нему внешний диод помощнее, чтобы снять часть нагрузки со встроенного диода и таким образом уменьшить нагрев транзистора или это не так работает?
Аноним 14/10/19 Пнд 19:29:19 385747 49
>>385670 Можно, но диод нужно подбирать с более низким vf причем на всех рабочих токах. Проще поставить фет пожирнее.
Аноним 14/10/19 Пнд 20:13:56 385749 50
>>385670
>Если есть транзистор со встроенным диодом, имеет ли смысол подпаивать к нему внешний диод помощнее, чтобы снять часть нагрузки со встроенного диода и таким образом уменьшить нагрев транзистора или это не так работает?
Диод мощнее, только насколько? Я заебался микрокап мутозить по этой теме, никак не могу рассчитать индуктивные выбросы и понять их природу, т.е. на околонаучном уровне я понимаю, что чем резче закрывать ключи, тем больше будут выбросы, но вот сопоставляя формулы и эпюры в микрокапе я понимаю, что копаю не в ту степь.
Вообще диод надо выбирать по току(но опять же надо знать какой через него будет течь), напряжению, и время его восстановления, надо брать как можно с меньшим временем, но опять же от задачи зависит.
Аноним 14/10/19 Пнд 22:27:43 385758 51
>>385749
А как ты замерил индуктивность и емкость дорожек и ног транзистора?
Аноним 14/10/19 Пнд 23:01:19 385761 52
>>385758
>А как ты замерил индуктивность и емкость дорожек и ног транзистора?
Я же говорю пока в симуляторе мозги ебу. Да и емкость дорожек и ног транзистора разве актуальна? Это ведь не вч, там до сотни кГц частота.
Аноним 15/10/19 Втр 01:43:16 385777 53
>>385747
Спасибо, анонче! Выбрал диод с требуемым током и наименьшим Vf из возможных. Мосфеты пожирнее имеют больший требуемый заряд на управляющей ноге, и я пока не настолько в это всё вкатился, чтобы быть уверенным в том что IR2155 в той обвязке с которой я копипащу его потянет :(
Аноним 23/10/19 Срд 16:02:44 386993 54
Анончики, помогите разобраться. При подключении вентилятора к БП ATX "на 7 вольт" (плюс на 12, минус на 5), ток пойдет из провода 12, пройдет вентилятор и уйдет в провод 5. Разве выходы БП ATX расчитаны на втекание тока в них?
Аноним 23/10/19 Срд 16:06:34 386995 55
>>369170

Зачем покупать неизвестно что под радиатором? У нормальных продавцов всегда написано, на какой микросхеме основан boost/buck.
Аноним 23/10/19 Срд 20:32:44 387042 56
Аноним 23/10/19 Срд 21:23:30 387045 57
Screenshot from[...].png 476Кб, 964x543
964x543
>>387042

Покупателю важно соответствие заявленных хакартеристик и реальных. Не нужно сравнивать именитых производителей и барыг на али. Производитель в даташите пишет скорее всего как оно есть. Барыга укажет ток 10А, а под радиатором прячется LM2596, о чем он в описании "забыл" рассказать.
Аноним 24/10/19 Чтв 17:12:24 387151 58
Посоветуйте блок питания 12в недорогой какой нибудь с алика, но что бы не срал по сети.
Аноним 26/10/19 Суб 12:41:28 387322 59
Аноним 27/10/19 Вск 22:29:11 387575 60
>>386993
Наркоман что ле, сука?
У них разные обмотки
Аноним 09/11/19 Суб 21:33:41 389441 61
сап двач как сделать блок питания
Аноним 10/11/19 Вск 19:40:00 389619 62
ничего не покупая
Аноним 24/11/19 Вск 11:47:59 391504 63
>>389619
>>389441
Воткни в чернозём\картошку медный и цинковый гвоздь
Аноним 24/11/19 Вск 16:08:01 391523 64
1 (2).jpg 1044Кб, 2000x1991
2000x1991
2 (3).jpg 640Кб, 1900x1647
1900x1647
3.jpg 668Кб, 1700x1209
1700x1209
4.jpg 1520Кб, 2500x2175
2500x2175
Аноним 23/03/20 Пнд 12:44:43 407292 65
Ребятушки, помогите с блоком питания. Суть в следующем: блок питания - ea11003f-240 (для кассовых или чековых аппаратов)
на выходе 24в 5а, что необходимо 30в без перемотки транса.
Изначально я думал что по сложности переделки будет не сложнее НАРОДНОГО блока питания для паяльников т12, с фидбеком на тл431. КАК ЖЕ Я ОШИБСЯ. Блок питания на выходе имеет микросхему tea1761t, она выступает в роли контроллера выпрямительных мосфетов (которые вместо диодов), а также имеет вывод который работает, ВРОДЕ КАК, как упомянутый выше тл431. Хуя делов, подумал я, и перепаял резисторы с расчетом на выходное напряжение ~31в. Включил в розетку И... ничего, вообще. На выходе 0 ну или прыгает 1в наводка какая-то + еще ко всему блок начал пищать ритмично, тоесть не может стартануть, и сбрасывает частоту. Ладно, подумал я, и перебрался на силовую часть. А силовая часть у нас дрюкается контроллером NCP1380B, который в свою очередь следует за PFC контроллером 0b6561pcp, но речь не о нём. Так вот, у контроллера НЦП есть два вывода, которые могут портить жизнь это вывод 7 (который кстати никуда не подключён, даже на землю), и вывод 1 (какая-то защита от перегруза, берущая информацию с AUX обмотки). Тоесть реально ли что из-за поднятия напряжения эта обмотка не дает стартануть контроллеру? Еще вопрос, если вторичка намотана впитык, можно ли поднимать напряжение увеличивая частоту?
Аноним 23/03/20 Пнд 14:36:23 407302 66
>>407292
>). Тоесть реально ли что из-за поднятия напряжения эта обмотка не дает стартануть контроллеру? Еще вопрос, если вторичка намотана впитык, можно ли поднимать напряжение увеличивая частоту?
Вероятно контроллер выключается по овервольтажу, это для того, чтоб при обрыве обратной связи ничего не бахнуло на вторичке. В обратноходах повышение выходного напряжения только увеличит отражённое напряжение на первичке и импульс тока на выходных кондёрах. Ничего страшного, если не борзеть.

Попробуй включить стабилитрон на 3.3-5.1в на аукс обмотку на первичной стороне
Аноним 23/03/20 Пнд 14:58:40 407304 67
Screenshot20200[...].png 252Кб, 720x1440
720x1440
>>407302
не въехал если честно куда мне его там лепить, вот схема этой лабуды из аппноута.
Аноним 23/03/20 Пнд 15:59:24 407313 68
>>407304
C ZCD можно уменьшить резистор в нижнем плече. Я думал, что это обычный прямоход с запиткой отдельной обмоткой, по которой есть овервольтадж защита
Аноним 23/03/20 Пнд 19:45:43 407333 69
>>407304
Зачем там на ОУ птдя гистерезиса нарисована?
>kek leakage
Двачевать надо меньше, надо меньше двачевать
Аноним 24/03/20 Втр 06:49:08 407373 70
>>407333
>Зачем
Компаратор жи есть!
Аноним 29/03/20 Вск 03:40:17 408042 71
image.png 64Кб, 416x310
416x310
Спрошу еще здесь. Анончик, помоги советом. Пытаюсь оживить БП Raidmax KY-600ATX. Изначально не стартовал, был пробит ключ. Заменил ключ, ничего не изменилось, прозвонил его его тоже пробило. Проверил всю обвязку пикрелейтед, все в порядке. Не могу понять куда копать.
Аноним 23/04/20 Чтв 14:58:19 412750 72
image.png 92Кб, 204x240
204x240
Мне нужен AC to AC адаптер для особого аппарата который работает на переменке . Я уже пересмотрел все варианты, но именно такой адаптер стоит не дешего для меня и редко где можно найти. В Москве нашел всего 2 магазина.
Теперь вопрос - могу ли я как на видео впаять напрямую в трансформатор в обход микросхем , чтоб получить на выходе не DC а нужный мне AC ?
Если да, будет ли выходной ампераж , вольтаж каким и прежде, но только с AC или изменятся характеристики?
Вот пример видео как парнишка из обычного адаптера делает адаптер на переменке
https://www.youtube.com/watch?v=AnowEUtkUws
Аноним 23/04/20 Чтв 15:53:06 412763 73
>>412750
купить отдельно трансформатор не?
Аноним 23/04/20 Чтв 15:55:32 412764 74
Аноним 23/04/20 Чтв 15:55:38 412765 75
>>408042
там есть RC цепь параллельно силовой обмотке, проверяй ее. Если норм, проверяй транс на межвитковые и что выдает 494
Аноним 23/04/20 Чтв 16:01:08 412767 76
>>412763
>>412764
Зачем мне это дорогое оборудование ?
У меня был адаптер который стоил 300 рублей и он сгорел. Сейчас таких не найти.
Мне нужно всего лишь простой адаптор дающий постоянный ток output : 9V 1300mA AC и вопрос был , могу ли я перепаять обычный любой блок питания с подходящими параметрами как на видео . Просто миновать схему и сразу в трансформатор
Аноним 23/04/20 Чтв 16:09:47 412769 77
15839122801770.png 150Кб, 780x433
780x433
>>412767
>постоянный ток
>АС
Хватайте наркомана!!!
Аноним 23/04/20 Чтв 16:12:01 412770 78
>>412767
>9V 1300mA AC
Что за устройство? Показывай шильдик сгоревшего блока питания.
Аноним 23/04/20 Чтв 17:47:46 412788 79
15854952227220.jpg 74Кб, 900x900
900x900
>>412769
Чё сразу наркомана. Может у него питальник антиграва полетел, 9v AC CC типичные выходные параметры
Аноним 23/04/20 Чтв 21:41:42 412819 80
>>412788
Но он говорит о источнике постоянного тока и в параметрах заявляет переменный. Не смущает?
Аноним 23/04/20 Чтв 22:38:44 412825 81
>>412819
А тебя антиграв не смущает?
Аноним 12/05/20 Втр 13:52:47 415987 82
анон,прости что бесоёблю,но ты часом не знаешь какой источник питания был у тестера ФЭП "Школьный",не могу инфу по нему найти?
Аноним 12/05/20 Втр 17:55:44 416024 83
HTB1nLUyXffsK1R[...].jpg 149Кб, 1000x1000
1000x1000
HTB1.YQyXcvK1Rj[...].jpg 163Кб, 1000x1000
1000x1000
Трансформач, подскажи, от чего может цыкать ИБП на OB2263? Все детали проверил, кроме трансформатора, ибо нечем. Раз в 2 секунды запускается и сразу уходит в защиту. Выходное напряжение он при этом стабилизирует, и резистором в ОС оно меняется в широких пределах, и даже под нагрузкой, как будто блок исправный.
Аноним 13/05/20 Срд 00:50:38 416136 84
>>416024 Подкинь 15-24в на питание шимки.
Аноним 13/05/20 Срд 13:58:35 416312 85
>>416136
проверял. там в районе 25-30 вольт
Аноним 13/05/20 Срд 14:43:42 416346 86
>>416024
Ток на стороне первички не превышен? У тебя 95% что защита по току на стороне первички срабатывает. Глянь цифровым осциллом что на выводе шима, куда приходит сигнал с шунта. Проверь шунт, не повышено ли сопротивление? А так, неиллюзорные шансы, что ты нарвался на межвитковое в первичке транса.
Аноним 13/05/20 Срд 15:04:41 416373 87
>>416312
Осцилом проверял?
Аноним 13/05/20 Срд 15:10:11 416375 88
>>416373
мультиметром
ослик есть но это дсо138
Аноним 13/05/20 Срд 15:35:16 416381 89
4199-Gu2C+L.AC.jpg 17Кб, 305x364
305x364
>>412769
>>412770
>>412819

НУ спутал я с бодуна. Звиняйте . Вот именно такой выход нужен
Аноним 22/01/21 Птн 12:27:37 447885 90
Радач, дай схему понижающего DC-DC с регулировкой тока и напряжения на вход 24 В, на выход 0-24 В до 5А.

Пробовал китайский Xl4016 - сгорел и больше желания собирать из китайщины нету.
Аноним 22/01/21 Птн 12:48:37 447888 91
01.jpg 240Кб, 752x1003
752x1003
02.jpg 190Кб, 752x1003
752x1003
03.jpg 216Кб, 752x1003
752x1003
>>412767
Эх, анон, где ж ты раньше был. Я таких блоков целый пакет недавно выбросил.
Аноним 28/01/21 Чтв 10:19:35 448584 92
2012072796.jpg 299Кб, 1000x872
1000x872
Аноним 28/01/21 Чтв 11:34:38 448592 93
Аноним 28/01/21 Чтв 19:21:13 448633 94
>>448592
Но там практически нет меди.
Аноним 28/01/21 Чтв 19:56:22 448637 95
itech.JPG 52Кб, 1193x457
1193x457
>>448584
Или лучше присмотреться к ITECH IT6720?
Аноним 28/01/21 Чтв 19:56:55 448638 96
>>448633
У меня на медь нюх.
Аноним 28/01/21 Чтв 20:02:08 448639 97
>>448637
И, вообще, поясните, ЧТО пихают в лабораторные блоки питания, что они стоят по 400-500к?
Аноним 28/01/21 Чтв 20:19:32 448640 98
>>448638
Чел там меди дажге на бутылочку бояры не хватит
Аноним 28/01/21 Чтв 21:23:39 448643 99
>>448639
Стоимость R&D, производства и прочее. Это ж не товар который миллионами продается, что позволяет цену приемлемой делать.
Аноним 30/01/21 Суб 12:47:49 448935 100
OWON-p4000-1.jpg 79Кб, 550x1001
550x1001
>>448584
>>448637
Пока тут дождешься советов, постареть можно. Купил вот такой. И ебись все конем.
Аноним 08/02/21 Пнд 10:57:56 450002 101
>>448935
Вчерашнего дня получил коробку с БП. Цепкими лапками жадно разорвал скотч и достал сокровище. Внутре ТОР - мое почтение. Шаг регулировки 0.001В. Поддержание постоянного тока/напряжения. Охуенская весч в общем.
Аноним 09/02/21 Втр 00:34:20 450093 102
Аноним 09/02/21 Втр 01:59:18 450110 103
>>448935
>для запитки Ардуин
Мог бы взять что-нибудь из изделий ruideng'а, а не этот оверпрайс. Ящитаю.
Аноним 09/02/21 Втр 07:15:13 450128 104
>>450093
>А цена?
Довольно пролетарская. 14к
Аноним 11/02/21 Чтв 23:45:39 450516 105
Аноны, схема повышающего или понижающего дс-дс, с дросселем, не синхронная, как посчитать потери через диод?
Падение на диоде допустим 0.6в вне зависимости от тока через него
Нужно входное напряжение поделить на выходное, это получится время(коэффициентом) через которое будет течь ток через диод?
Или нужно выходное напряжение поделить на входное?
Чтобы потом умножить полученный коэффициент на ток(опять непонятно на входной или выходной...) и на падение на диоде и получить потери?
Или вообще не так считается?
Аноним 15/02/21 Пнд 07:43:06 450950 106
>>450110
>Мог бы взят
Йобанные двощеры, сглазили мой Овончик!! Ехал СДЭКом хуй зна откуда. Получил. Проверил. Работает.
Вчера увез в родные ебеня. С мороза, распаковал и оставил на ночь греться. С утра включаю, а он не работает. Блядь.
Аноним 15/02/21 Пнд 08:20:09 450951 107
>>450950
Азазаза, страдай. Сейчас мы тебе ещё и ардуины сглазим. Подключайтесь к психической атаке, анончики.
Аноним 15/02/21 Пнд 14:36:45 450986 108
Можно как то из неисправных материнских плат и компьютерных БП собрать стабилизатор 3В 2А? Там есть вообще детали для этого?
3,3 крайне не желательно.
Аноним 15/02/21 Пнд 15:37:39 450992 109
>>450951
Хуй вам! Я потеребил анальные губы разъемы внутре и он заработал! Азазаза! Охуел с факта, что в БП стоимостью с годовую зарплату двачера, стоит китайская подъебка на stm32f103 - GD32F103
Аноним 15/02/21 Пнд 15:58:05 450995 110
>>450986
Линейный стабилизатор можно собрать из любого говна
Аноним 15/02/21 Пнд 20:53:47 451054 111
Аноним 15/02/21 Пнд 23:09:52 451063 112
>>450986
Компьютерный блок питания можно переделать. И это не сильно сложно, инструкций полно. Но мне даже страшно представить насколько неоптимальным будет такое решение.

Для этой цели лучше выбрать что-нибудь более подходящее. Например адаптер от телефона\роутера\... на крайняк выдрать плату блока питания из монитора или двд-плеера какого-нибудь.
Аноним 15/02/21 Пнд 23:49:20 451068 113
>>450986
Конечно, хоть на 10 А.
Берешь с питания процессора ШИМ-контроллер, дроссель из обвязки, конденсаторы и полевики, изучаешь даташит, рисуешь схему/делаешь плату или тупо выпиливаешь кусок материнки, подключаешь его к 12 В от компьютерного БП или подходящей по току зарядки, настраиваешь ОС, хуяк-пиздык, и стабилизатор готов.
Правда, любой компонент может быть неисправен, особенно конденсаторы и сам контроллер, поэтому готовься к приключениям.
Аноним 26/02/21 Птн 11:27:05 452911 114
Двач, у тебя есть пример схемы с SCM1703ASA?
В даташите (https://www.electronshik.ru/pdf/s/SCM1703A.pdf) приведено две схемы (Typical Application Circuit и Application Circuit) и на обоих нет ни значений элементов объвязки, ни формул их расчета.
Аноним 28/02/21 Вск 09:31:58 453358 115
>>408042
Для чего здесь нужен параллельно подключенный кондёр?
Аноним 01/03/21 Пнд 01:20:42 453522 116
>>453358
>Для чего здесь нужен параллельно подключенный кондёр?
Для форсированной разрядки перехода Э-Б,
Аноним 01/03/21 Пнд 06:27:01 453537 117
Чем можно дёшево нагрузить бп, чтобы не лепить гирлянду и не ослепнуть?

Нихромовые\фихралевые нагреватели?
Аноним 01/03/21 Пнд 10:01:12 453547 118
1614582067404.jpeg 54Кб, 1080x358
1080x358
Что анон скажет про пикрил? Не купил ли я хуйню, которая через две недели загорится в простое? Прямо как 852, которую я всё же не купил. Мне им только хуйню на ардуине и всякие штуки вроде вентиляторов питать, если что, ну иногда может аккум li-on заряжать.
Аноним 01/03/21 Пнд 10:24:00 453549 119
>>453547
>Что анон скажет про пикрил?
В этом треде "Источников питания", тебе не ответят. Тута больше про схимнотехнику пиздят.
Аноним 01/03/21 Пнд 10:40:37 453553 120
>>453547
Почему бы не купить нормальный бп в эльфе или у другого дистрибутора?

Это конечно же полное говно говна говна. Я не могу сказать что стоит оно при этом как-то особо дёшево.
Аноним 01/03/21 Пнд 11:37:16 453557 121
>>453553
>нормальный бп
Почему в шапке нет списка нормальных БП?
Аноним 01/03/21 Пнд 14:38:18 453589 122
>>453557
Нормальных дешево не бывает, если только не Б.У.
А так как тут все нищеброды - то вот и нормальных и нет.
Аноним 01/03/21 Пнд 15:23:46 453598 123
>>453589
Ну давай не дешевых. Какие модели искать БУ? Список давай, заебал
Аноним 01/03/21 Пнд 16:26:06 453605 124
>>453589
>А так как тут все нищеброды
Анон выше тут за 14к взял. Или это тоже нищебродский варик и меньше чем с 200к в лабораторный БП не соваться?
Аноним 01/03/21 Пнд 23:11:06 453680 125
>>453605
Смотря что считать нормальным. У меня дома korad ka3005d, на работе б5-71-1про, оба напряжение держат в пределах погрешности, ток стабилизируют, управляются адекватно, не греются и не горят.
Аноним 02/03/21 Втр 12:55:47 453740 126
>>453547
>Мне им только хуйню на ардуине и всякие штуки вроде вентиляторов питать
Бери и не еби голову.
Внутри, скорее всего, полумост на 494 + мк.
Аноним 02/03/21 Втр 12:58:12 453741 127
>>453680
>б5-71-1 про
Фото разобранного есть? Интересно, что там питерцы наваяли.
Аноним 02/03/21 Втр 13:02:05 453742 128
>>453741
Вангую цельнотянутые военные разработки.
я бы тоже посмотрел
Аноним 04/03/21 Чтв 14:11:42 454032 129
>>448592
Полезнее распаять на кондеры уж тогда.
Аноним 04/03/21 Чтв 14:31:20 454039 130
Аноним 05/03/21 Птн 21:02:49 454286 131
45.jpg 122Кб, 2039x940
2039x940
image.png 498Кб, 1278x1194
1278x1194
Вкачусь в вопросом сюда.
Есть БП от синта электроника Эм-04 (схему прилагаю). Проблема в том что он выдаёт по верхнему порогу большинства микрух и пульсирует ебать.
Так вот, можно ли переделать его под биполярные +14в/-14в c регулировкой, чтоб понизить до 10в скажем или стабильные +12в/-12в? Можно ли всё провернуть на родной плате?
Буду рад схемам и ссылкам.
Аноним 05/03/21 Птн 21:22:53 454289 132
image.png 389Кб, 1568x1056
1568x1056
>>454286
фикс. не ту плату кинул
05/03/21 Птн 21:38:44 454290 133
>>454286
В нуботред, животное!
стабилитроны на 12-вольтовые замени и всего делов
Аноним 05/03/21 Птн 21:57:10 454291 134
>>454290
>и всего делов
Рекап неизбежен
мимо другой
Аноним 05/03/21 Птн 22:53:20 454297 135
>>454290
Хех. Быстрофикс от аутиста при условии что остальные детали живые. А пульсация? Аудиоциркут у анона, же.

>>454291
Рекап это классика, но нужно минимум дублировать количество фильтрующих ёмкости. С5 и С6

>>454286
Загугли "bipolar synth psu" добавляя "7812/7912" или "LM317/337" там может и развод платы будет. Стабильный блок на нормальной элементной базе. Правда там для еврораков пилят, но не велика разница.

А местные ебланы ничего полезного не скажут.
Аноним 12/03/21 Птн 02:30:15 455390 136
Колись, антош, что для махараек долговечнее - ТГРы точены или интегральные драйверы дрочены?
Аноним 12/03/21 Птн 02:42:00 455391 137
>>455390
Только оптика с отдельным гальванически развязанным питанием и защитой от сквозного тока. Только хардкор!
Если серьёзно - то ТГР для двухтактных топологий огонь, особенно с какими-нибудь ТЛ494, которые могут ёбнуть сразу два импульса на оба плеча и сжечь ключи.
Аноним 12/03/21 Птн 03:07:50 455392 138
Step down шумит только на частоте переключения? Нужен ли мне фильтр на выходе для питания узкополосного усилителя?
Аноним 12/03/21 Птн 03:18:55 455393 139
>>455391
>Только оптика
Пасиб, нинад. Оптика хуево работает на >80 kHz. Шейпить годную импульсоту по фронтах для силовых - извращенничество. И вообще хуйня походу для развода сварщиков.
То шо в 2тактных ТГРота агонь - эт детям известно
>которые могут ёбнуть сразу два импульса
Ты лучче рассказывай фантастическую байку, как с выхлопа ТГРа снять одновременно два импульса в противоположных фазах после выпрямителей, хехе. Вот жеж где магия-то!
>>455392
Зависит от реализации, но обычно все импульсное дико срет гармониками. Фильтр да, желателен.
Аноним 12/03/21 Птн 03:42:31 455396 140
>>455393
> Оптика хуево работает на >80 kHz
Кто тебе такое сказал?
фашисты делали драйвера на 6n137 + стабилитроны для UVLO и пара транзисторов для буфера. Бюджетно, но занимает место. tpd 50ns typ, искажение длины импульса несколько нс. Но тут ещё вопрос, какой у тебя будет du/dt и di/dt
>>455393
>Ты лучче
Ты лучче включи мозг и перечитай написанное мной. Как раз ТГР огонь для херовых контроллеров, ибо тгр защищает от сквозняка, а оптика - зависит от драйвера.
Аноним 12/03/21 Птн 04:13:26 455397 141
>>455396
Так-то, в общем, соглашусь.
>Кто тебе такое сказал?
Если в закромах случайно не затеряется говно кетайского фырчайлд, то до 100 нс выдает почти стабильно с лихвой. И изоляция будет по даташиту.
>Ты лучче
Ты свой псто читал, да? Внимательно, да?
Аноним 12/03/21 Птн 04:13:32 455398 142
>>455393
Гармоники от частоты переключений? По даташиту у стаба 100кГц, это меня не должно затронуть.
Аноним 12/03/21 Птн 04:53:59 455400 143
>>455398
Не, тьфу ты, переходные процессы и звон. Лечится LC-фильтрами.
Аноним 12/03/21 Птн 06:16:16 455401 144
изображение.png 3066Кб, 1332x850
1332x850
>>455397
>Внимательно, да?
Я - да, а ты - нет. Перечитай ещё раз, на этот раз внимательно. Обращай внимание на пунктуацию. Т.е. - на запятые. Это очень важно.

Про баги ТЛ494, когда она даёт два синфазных сигнала - известно всем, ну, кроме экспертов, вроде тебя. ТГР позволяют с этим бороться. Поэтому ТГР для говно-контроллеров, вроде тл494, которые без УВЛО и-или супервизора по своему питанию - огонь.
Аноним 12/03/21 Птн 06:17:51 455402 145
>>455400
>и звон. Лечится LC-фильтрами.
ЭКсперд ты наш, "звон" и переходные процессы на диодах-ключах не лечатся ЛЦ-фильтрами, а лечатся РЦ-цепочками, где идёт диссипации энергии из паразитных индуктивностей в тепло.
Аноним 12/03/21 Птн 07:00:41 455405 146
>>455400
>>455402
Так что же ставить и на какую частоту среза? Если готовую рабочую схему подкинете, будет совсем круто.
Аноним 12/03/21 Птн 08:56:48 455406 147
>>455405
Давай для начала сюда схему или ещё что по твоему узкополосного усилителя и бак-конвертера с номиналами
Аноним 12/03/21 Птн 10:19:46 455414 148
>>455390
>ТГР
Конечно.
Да, лишнее моточное. Но оно того стоит.
Аноним 12/03/21 Птн 10:25:07 455415 149
image.png 65Кб, 831x528
831x528
>>455401
>ТЛ494
Кек. Шиз, успакойся. Тебе в нуфаг треде еще недавно обоссали, а ты решил сюда переползти и продолжать нести ахинею в массы.
Аноним 12/03/21 Птн 11:46:15 455419 150
>>455415
>Кек
О, да у нас тут наглядный пример эффекта даннинга-кругера.
Для стабильной работы ТЛ494-ки нужен внешний супервизор по питанию (потому что у неё внутри его нет, см отличие от тл594) и она таки может при некоторых условиях одновременно поднимать два парафазных (смыслу) выхода и палить ключи. Пример: http://analogtrx.com/SMF/index.php?topic=433.msg20113#msg20113

Если бы у тебя был реальный опыт работы, особенно с мощными высоковольтными БП (где пиздец приходит куда быстрее), или нормальный интеллект (не ниже среднего) то о такой проблеме с ней ты бы знал или мог догадаться. Но увы, ты просто долбоёб.
Аноним 12/03/21 Птн 22:06:48 455507 151
smps-rec.gif 2Кб, 414x246
414x246
И за синхронные выпрямители замолвим слово...
Аноним 12/03/21 Птн 23:28:44 455525 152
Шиз опять не принял таблетки и начал вещать про высшие материи. Умора.

Репортите эту клоунессу, пока весь тред не засрала. >>455419
>>455507


Аноним 12/03/21 Птн 23:38:07 455526 153
LM2596Shema.jpg 94Кб, 1000x454
1000x454
LCfilter.jpg 8Кб, 417x312
417x312
>>455406
Схемы усилителя нет. Да и не думаю, что она важна.

Схема цепи питания: импульсный блок на 20v [брендовая зарядка от ноута или минвел]; потом LM2596 по данной схеме пик.1 до 15.

Мои действия: ставлю фильтр пик.2 после ИБП с частотой среза равной максимальной частоте усилителя, [?? ставлю еще один после LM2596 ??]. В теории возможен еще один преобразователь на другое напряжение в параллель этому на 15. Тогда первый LC-фильтр у каждого свой? Чтобы они не насрали "назад".
Аноним 13/03/21 Суб 02:58:52 455528 154
>>455525
Шизик, зачем ты пытаешься в электронику?
Аноним 27/03/21 Суб 18:22:33 457762 155
IMG202103271808[...].jpg 264Кб, 2080x1560
2080x1560
IMG202103271809[...].jpg 314Кб, 2080x1560
2080x1560
IMG202103271810[...].jpg 310Кб, 2080x1560
2080x1560
Подниму утонувший. Достался мне такой приятный серверный блок питания, что захотелось сделать его своим настольным БП, чтоб не подключаться к комповскому по каждому чиху. Есть проблема: для связи с внешим миром он использует какой-то свой разъём, и если контакты питания я нашёл, то с контактами включения некоторые трудности. Тонких дорожек, которые идут от разъёма, больше одной и о назначении их я могу только догадываться.
Мог бы поочерёдно замыкать разные контакты на корпус, но всё же решил посоветоваться со здешними знатоками, глядишь что-нибудь новое узнаю не только о себе, надеюсь.
Аноним 27/03/21 Суб 18:23:40 457763 156
113062sh300watt[...].jpg 21Кб, 405x313
405x313
>>457762
Фотку БП в сборе забыл. Ну разве не красота?
Аноним 27/03/21 Суб 18:31:50 457764 157
>>457762
>Мог бы поочерёдно замыкать разные контакты на корпус
Нинада!!! Это скорее всего какой-нибудь SMBus для обмена телеметрией с материнкой. У меня Delta 700Вт, тоже имеет подобный разъем разъем. При подключении к гражданской материнке, стартует но спустя несколько секунд тушит все и останавливается.
Аноним 27/03/21 Суб 18:35:43 457766 158
Аноним 27/03/21 Суб 18:58:09 457769 159
>>457764
>для обмена телеметрией
Вот тоже подумал о таком. Какой-нибудь контроль температуры или что-нибудь в таком духе.

>>457766
Микрух тут минимум. Три LM324M, одна LM393N и H35AD. По крайней мере, из того, что видно среди радиаторов и трансов.
Аноним 27/03/21 Суб 19:03:29 457772 160
>>457769
>Три LM324M, одна LM393N и H35AD
А smbus куда?
Аноним 27/03/21 Суб 19:08:16 457773 161
>>457772
Не факт, что это smbus. Вот две тонкие дорожки слева на моём первом пике через стабилитроны (скорее всего) идут на какие-то ноги LM324M. Но отследить точно не могу, очень неудобно. Может, есть какие-то стандарты этих блоков питания, распиновки, явки, пароли? Я искал - найти не смог. Может, что-то делаю неправильно.
Аноним 27/03/21 Суб 19:29:09 457776 162
>>457762
Какая-то хуйня безродная.
>чтоб не подключаться к комповскому
А он тебе все напряжения нужные выдаст?
Из того, что вижу - 12 и 5 есть. Ну и дежурка скорее всего. И все.
Не могу понять, кстати, нахуя дополнительные сборки диодные стоят прямо на выходе... И для их компенсации трёх проводное подключение к нагрузке (опять же, вроде, вангую по фото).
Вон у тебя там слева на первом пике две тонких дорожки идут на выходной разъём. Там смотри.
Вообще, модель бп лучше напиши.
Аноним 27/03/21 Суб 19:33:12 457777 163
>>457776
>модель бп
SH-3202-P. Гугл только ссылки на барахолки выдаёт.
>А он тебе все напряжения нужные выдаст?
Самые ходовые как раз. Ну а вообще никто не запрещает повесить конвертеры.
Аноним 27/03/21 Суб 21:08:15 457783 164
>>457773
>идут на какие-то ноги LM324M
Тады хуй его знает, что это у тебя. В моем стоит STM7 с кучей обвязки и отдельный кабель с разъемом пиздует от него. Навряд ты найдешь что-то про серверные БП, проприетарщина еще та.
Аноним 27/03/21 Суб 21:23:12 457784 165
image.png 619Кб, 634x473
634x473
>>457777
>SH-3202-P
Ну с
>хуйня безродная.
не ошибся.
>Ну а вообще никто не запрещает повесить конвертеры.
Мда. Но пердолься как хочешь, не мне осуждать.
Напряжение относительно земли центральный полигон замерь на этих двух точках.
Возможно, тут и не будет принципа аля atx pw_on,pw_ok т.к. неизвестно от чего бп.
Аноним 27/03/21 Суб 22:50:23 457798 166
>>457784
Замерил напругу. Везде по нулям.
Аноним 27/03/21 Суб 23:27:02 457805 167
image.png 2000Кб, 1650x696
1650x696
Аноним 28/03/21 Вск 08:49:59 457834 168
>>457805
Там тоже мерил, тоже ничего.
Аноним 28/03/21 Вск 11:46:50 457838 169
>>457834
Тогда фотографирую плату полностью (шоб в кадр влезла) сверху и снизу.
Аноним 28/03/21 Вск 12:11:23 457839 170
DSC3146.jpg 1028Кб, 3840x2543
3840x2543
DSC3147.jpg 910Кб, 3840x2543
3840x2543
DSC3152.jpg 1105Кб, 3840x2543
3840x2543
DSC3148.jpg 1021Кб, 3840x2543
3840x2543
>>457838
Короч, нехуй её жалеть, разобрал полностью.
Аноним 28/03/21 Вск 12:24:17 457840 171
>>457839
Ну, дежурки тут нету. Шим питается от сети + самоподпитка от дрочеля ккм-а.
Аноним 28/03/21 Вск 12:25:19 457841 172
>>457840
Хочешь сказать, что БП должен стартовать сразу при подключении к сети? Неужели пациент мёртв?
Аноним 28/03/21 Вск 12:59:21 457846 173
DSC6786.jpg 460Кб, 3433x1377
3433x1377
>>457839
Какой-то он у тебя НЕОЧЕ серверный. Мой посолиднее напичкан
Аноним 28/03/21 Вск 13:03:43 457847 174
>>457846
Его хоть реально запустить, а у тебя спецмикрухи.
Аноним 28/03/21 Вск 13:24:59 457848 175
image.png 197Кб, 1082x890
1082x890
>>457841
То что хотел сказать, сказано кличко.jpg.
Здесь не много навангуешь по фото и не имея блок на руках.
Могу лишь дать направление.
Первое - видишь две оптопары с выходом в горячую часть? Одна - оос, а вот вторая - скорее всего аля fault protection. Учитывая, что комбо-шим fan4803 - скорее всего реализовано тупо через коммутацию ее питания (но управляется это все со вторичной стороны).
Второе - нет дежурки. Но как реализовано питание оу и прочего говна на вторичной стороне? Тут я больше склоняюсь, что питание реализовано через внешний источник. Т.е. оттуда, куда вставляется этот блок на этот оушнокомпораторный супервизор/оос и подается. Но это можно проверить, только начав вызванивать питания операционников (по фото видно дорогу, которая походу (не видно из за корпуса оу) идет от выходного разъема через диод на 4 ногу оу).
И уже от этого отталкиваться (ну т.е. не померив и не разобравшись как оно должно работать - не делать скоропостижных выводов и тупых действий).
Аноним 28/03/21 Вск 14:20:42 457853 176
>>457846
Сколько ж у него напряжений?

>>457848
Примерно понял, спасибо. Можно полную схему посмотреть?
Аноним 28/03/21 Вск 15:17:57 457861 177
pm-ip-p350q2-0.[...].png 154Кб, 1600x1300
1600x1300
image.png 421Кб, 1200x1029
1200x1029
>>457853
>Можно
Да. Но это был просто иллюстрирующий пример fault protection через коммутацию питания шима на горячей стороне, супервизором с холодной.
Аноним 28/03/21 Вск 15:19:25 457862 178
>>457861
Всё ж лучше, чем ничего. Повглядываюсь, вдруг озарение придёт.
Аноним 28/03/21 Вск 15:47:42 457867 179
>>457861
Есть смысл брать серверник, чтобы из него сделать мощный лабораторник? Или ебли много, а экономии мало?
Аноним 28/03/21 Вск 15:48:37 457868 180
>>457839
Хорошо сделан, ремонтопригодно?
Аноним 28/03/21 Вск 16:39:00 457878 181
IMG202103281637[...].jpg 134Кб, 1994x864
1994x864
>>457868
Вполне. Хотя наклейка на блоке питания и отсутствие схем говорит об обратном.
Аноним 28/03/21 Вск 19:48:54 457908 182
>>457853
>Сколько ж у него напряжений?
Как в комповом. Обычный АТХ разъем. И дополнительный SMBus
Аноним 30/03/21 Втр 05:57:23 458052 183
>>457868
>Хорошо сделан, ремонтопригодно?
Эти панельки - следы попытки ремонта какого-то "радиолюбителя"
Аноним 30/03/21 Втр 19:19:47 458113 184
>>458052
БП до меня не вскрывался. По крайней мере, радиолюбителями в кавычках. Винты были под наклейкой, которую нельзя незаметно переклеить.
Аноним 30/03/21 Втр 20:36:52 458120 185
>>458113
Ты отвечаешь на очевидный жир местной зелени. Зочем?
Аноним 30/03/21 Втр 20:37:47 458121 186
>>458120
Я не так много здесь сижу, чтобы различать зелень. Только про шизика немного осведомлён.
Аноним 31/03/21 Срд 03:17:06 458143 187
>>458113
>БП до меня не вскрывался
В промышленном оборудовании панельки это лишнее, во-первых это плохо на надёжность влияет, а во-вторых для уже налаженных конструкций они лишние - зачем тратить бабло на панельки и прочее?

Максимум для разных ПЗУ ставили, а у тебя ШИМ контроллер в панельке. Да и упрвляющая плата в панельке. Я разбирал много разных БП, в том числе серверных, телеком и прочего - панелек под ШИМ не видел.

>>458121
>Я не так много здесь сижу, чтобы различать зелень.
Тут на борде есть яркие примеры эффекта Даннинга-Кругера. У них плохая теор. подготовка, отсутствует должный опыт, посты - часто бесполезные высеры без аргументов.
Аноним 31/03/21 Срд 12:59:46 458171 188
>>458121
>Только про шизика немного осведомлён
Так это и есть, скорее всего, он, только в моменты принятия таблеток просветления.
Аноним 31/03/21 Срд 15:12:27 458185 189
Аноним 07/06/21 Пнд 22:22:31 464997 190
Бамп
07/06/21 Пнд 22:56:45 465007 191
>>464997
Уебок, хули ты бампаешь?
Аноним 07/06/21 Пнд 23:20:30 465011 192
>>465007
Ты ахуел чтоли, червь-пидор?
Трэд из пепла восстанавливаю!
Аноним 08/06/21 Втр 00:46:41 465015 193
>>465011
>Трэд из пепла восстанавливаю
Ты просто зря тратишь ресурс треда.
08/06/21 Втр 00:53:03 465016 194
Сажи годному треду
Аноним 08/06/21 Втр 17:51:33 465091 195
Хмм
Аноним 08/06/21 Втр 19:00:21 465099 196
>>351177 (OP)
Выброс на первичке обратнохода связан с полной индуктивностью дросселя или с индуктивностью рассеяния?
Аноним 12/06/21 Суб 00:18:18 465508 197
Анон, как из 2х поломанных бп от компа сделать один годный на 300 ватт, делись схемами
Аноним 12/06/21 Суб 12:43:31 465533 198
image.png 194Кб, 1240x795
1240x795
Аноним 12/06/21 Суб 13:20:40 465537 199
T
Аноним 22/06/21 Втр 22:51:16 466510 200
Транс для пуш-пулла Аноним 27/06/21 Вск 16:41:06 466908 201
Cап, /ra, нужна ваша помощь, коллеги. В общем такая ситуация, делаю повышайку для усилка с 12 до +-30 вольт, пуш-пулл на sg3525, 47 килогерц. Завалялось дохуя сердечников от совковых твс110 типа ПК30х16(в 3усцт в строчке стояли). Мощность 150 ватт с него нужно снять и все. В проге рассчитал транс, вроде все ок, но меня что-то волнует. Стоит ли на нем мотать транс? Какие подводные?
Аноним 27/06/21 Вск 16:58:56 466912 202
>>466908
>Мощность 150 ватт
А причем тут кор?
>Стоит ли на нем мотать транс?
Там 2500нмс, вроде. Зазор через прокладки. Их, естественно, уберешь.
>стоит
Хочешь мотай, хочешь не мотай.
>Какие подводные?
Отсутствуют.
Аноним 27/06/21 Вск 17:01:00 466913 203
>>466912
С одного строчног сердечника 3усцт можно 150 ватт снять?
Аноним 27/06/21 Вск 17:07:09 466914 204
>>466913
Я тебя еще раз спрашиваю,
>А причем тут кор?
а?
>С одного
с него хоть 5 киловатт снимай. Проблема только в том, что столько меди в окно не влезет и тупо упрешься в температуру обмотки.
Аноним 27/06/21 Вск 17:22:28 466916 205
Аноним 27/06/21 Вск 17:23:51 466917 206
Аноним 27/06/21 Вск 17:57:54 466918 207
>>466914
Ради интереса порылся, нашел 20х16. У него окно чуть больше 550 квадратов. Еще где-то целые тдкс-ы были, так что можно универсальную по посадочным пп "лепить".
Не придется покупать кольца, либо переводить эпкосовские etd49. И мотать попроще чем тороиды. Разве что оправку сделать.
Аноним 27/06/21 Вск 18:47:46 466921 208
>>466917
>мощность зависит от количества витков
Точно шиз
Аноним 27/06/21 Вск 19:33:59 466928 209
>>466918
А вариантов без перемотки не предвидится? Ну там типа трансформаторы от ATX блоков питания?
Аноним 27/06/21 Вск 20:17:24 466930 210
>>466921
>мощность зависит от количества витков
Шиз, так это ты написал.
>>466928
Так ты уже решил же на пк мотать?
>атх
Ну можно взять от полумостовых и «перевернуть» . Только ты на выходе получишь вольт 100-120 однополярного. Как вариант т.к. «первичка» мотается разделено - можно ее поделить и сделать двуполяр. Но опять же 60 вольт в плечо. Еще как вариант - «перевертыш-автротрансформатро» 5 типа первичка, 12в - «вторичка» , но нет развязки + плюс надо прикинуть насколько завысить частоту (опираться от того, бп, нигде стоял трансформатор), чтобы не привысить индукцию. И выше 15-20в в плечо не подучишь все равно.
Аноним 27/06/21 Вск 20:19:58 466931 211
Bump
Аноним 27/06/21 Вск 20:54:29 466932 212
>>466930
>Как вариант т.к. «первичка» мотается разделено - можно ее поделить и сделать двуполяр. Но опять же 60 вольт в плечо.

То есть я могу взять ДВА одинаковых трансформатора, правильно их соединить, и получить на выходе двуполярное 30в. Так?
Аноним 27/06/21 Вск 21:02:19 466933 213
>>466932
>траленг тупостью
Серьезно?
>я могу взять
Бери.
>соединить
Соединяй.
>получить
Получай.
>Так?
Кат?
Аноним 27/06/21 Вск 21:27:39 466935 214
>>466933
Шиз на тропе войны
Аноним 27/06/21 Вск 21:40:22 466938 215
image.png 52Кб, 948x580
948x580
>>466935
Ну то что ты воюешь со своими голосами в голове, я согласен.
Аноним 27/06/21 Вск 21:49:56 466939 216
457365894765963.JPG 30Кб, 801x743
801x743
>>466933
Эй-эй, охлади трахание. Картинку нарисовал как это приерно можно реализовать, всего надо косу на трансформаторах разделить. Взлетит?
Аноним 27/06/21 Вск 21:58:01 466942 217
>>466939
>Взлетит
С идеальными трансформаторами, конечно.
Аноним 27/06/21 Вск 22:09:04 466944 218
457365894765964.JPG 27Кб, 722x766
722x766
15705889273062.jpg 183Кб, 1072x761
1072x761
Пофиксил.
Аноним 27/06/21 Вск 22:16:51 466946 219
Аноним 04/12/21 Суб 21:22:07 482506 220
image.png 240Кб, 512x343
512x343
>>351177 (OP)
Решил запилить себе линейный блок питания с околонулевыми пульсациями для отслеживания всяких процессов в схемах на ослике с минимальным шумом самого источника питания.

Импульсный ЛБП уже есть (RD6006), но он довольно сильно шумит, до 150-200мВ в пике. Цифровые схемы-то работают, но осциллограммы полны говна, некрасиво.

Посмотрел я, значится, на цены приличных готовых лабораторников, потом на цены отдельно трансформаторов и загрустил.

Потом вдруг наткнулся на Авито на кучу объявлений бесперебойникоу за копейки и подумал - а нельзя ли проспособить блок питания оттуда для моих нужд?

Я погугли на эту тему, кто-то пишет, что всё заебись, а кто-то перематывает обмотки, иначе сильно греется.

У кого-нибудь был подобный опыт? С виду трансы довольно большие, тяжелые, думаю хотя бы ватт сто выжать из транса с бесперебойника на 500ВА.
На КПД поебать, даже вентилятор для его обдува могу поставить.
Аноним 04/12/21 Суб 21:41:00 482509 221
>>482506
> Я погугли на эту тему, кто-то пишет, что всё заебись, а кто-то перематывает обмотки, иначе сильно греется.
Греться они могут если сделаны в притык как трансформаторы в тех же микроволновках.

> У кого-нибудь был подобный опыт? С виду трансы довольно большие, тяжелые, думаю хотя бы ватт сто выжать из транса с бесперебойника на 500ВА.
> На КПД поебать, даже вентилятор для его обдува могу поставить.
Я делал себе простой линейный блок питания на LM317 с плавным и ступенчатым переключением выходного напряжения. Схема там довольно простая. Но так как трансформатор выдает одно и то же напряжение то при установке низких значений требуемого даже при малой нагрузке микра нехило греется.

Ты можешь пойти таким же путем, только либо перемотать вторички готового транса (хоть из того же бесперебойника), либо заказать где-то изготовление нужного чтобы получилось несколько обмоток с выходным напряжением с шагом в несколько вольт. И далее уже как вторички транса, так и резисторы установки выходного напряжения коммутируются одновременно одним галетным переключателем. Это резко повышает КПД ибо не нужно гасить много лишнего напряжения. LM317 допускает ток нагрузки до 1,5А, есть и более сильноточный вариант, только не помню уже как он называется.
Аноним 04/12/21 Суб 21:43:12 482511 222
Аноним 04/12/21 Суб 22:14:22 482512 223
>>482509
Там некоторые из них бывают с вторичными (вернее, это первичные) обмотками с центральным отводом, а то и с несколькими, так что, думаю, это реализовать не проблема.

Меня интересует сам режим работы трансформатора. Я просто в них ничего не понимаю, но знаю, что там ещё и само железо роль играет. Люди пишут, что эти трансы даже на холостом ходу имеют довольно большой ток и греются, мол, для постоянного включения не пригодны даже на низкой мощности. Хотя у кого-то всё норм.
Хуй знает, кому верить.
Аноним 04/12/21 Суб 22:15:14 482513 224
>>482509
А перематывать ничего не хотелось бы.
У некоторых из них вообще магнитопровод заварен, его тупо не разберёшь.
Аноним 04/12/21 Суб 22:23:45 482514 225
>>351177 (OP)
Посоны, недавно вот решил обмазаться разработкой своих модулей для умного дома, но терзает меня один момент.

Модули эти должны быть постоянно подключены к сети, и тут исключительно важна надёжность.
Есть ли какие-нибудь best practices для подобных источников питания? Ну кроме того, что покупать детали нужно в проверенных местах.

Мощность иточника требуется небольшая, на пару релюшек да STM-ку, думаю, 1-2 ватта, не больше. Но нужно сделать так, что в случае, отказа у меня не сгорела квартира к хуям. Быстродействующий предохранитель малого номинала это ведь не панацея.
Запаивать каждую махарайку в герметичный металлический корпус тоже не вариант, нужна относительная компактность.
Аноним 04/12/21 Суб 22:43:28 482517 226
>>482512
> Люди пишут, что эти трансы даже на холостом ходу имеют довольно большой ток и греются, мол, для постоянного включения не пригодны даже на низкой мощности. Хотя у кого-то всё норм.
> Хуй знает, кому верить.
Греются так как изготовлены с экономией металла. Годные трансформаторы такой мощности будут куда поболее по размеру и куда дороже в производстве. Ну и УПСы делают разные производители, у именитых должно быть все получше.

У меня есть вот транс ТС 180-2 (180Вт нагрузки максимум) от лампового телевизора. Так он по размеру больше чем в китайском УПСе с большей заявленной мощностью. И потребление на холостом ходу у него 5,6Вт всего.

>>482513
Сварной шов аккуратно пропиливается болгаркой и трансформатор можно разобрать. И далее уже магнитопровод только клеить, дома так аккуратно как на заводе даже с аргоном вряд-ли заваришь.

Аноним 04/12/21 Суб 23:02:34 482522 227
image.png 823Кб, 1080x1080
1080x1080
>>482514
Что можете сказать про готовые модули пикрелейтед?
Вроде довольно компактные и немного успокаивает наличие хоть какого-того корпуса - есть надежда, что если что-то внутри и ебанёт, то тихонько сгорит и затухнет без доступа воздуха.
Аноним 04/12/21 Суб 23:54:53 482531 228
>>482514
>best practices
У нас тут приличное общество и всяким обоссаным рунглише-дебилам не помогаем.
Так что, твоя ЛУЧШАЯ ПРАКТИКА - сосать дик.
Аноним 05/12/21 Вск 01:27:07 482536 229
>>482531
Недебил, знаешь лучший аналог в русском для этого термина?
Аноним 05/12/21 Вск 02:03:03 482537 230
>>482536
Проверенные решения
мимо
Аноним 05/12/21 Вск 04:21:54 482540 231
щ
Аноним 05/12/21 Вск 09:50:14 482546 232
>>482537
>решения
>прямая калька слова solutions которой от силы лет 10
>русское
"Правильный подход" всегда говорили, но у айтишников вечно проблемы с русским языком, слишком много читают английские термины.
Аноним 05/12/21 Вск 14:33:01 482570 233
>>482514
Если тебе их не продавать серийно, а поставить себе-друзьям-знакомым, то просто используй старые фирменные зарядки для сотовых - самсунг, эппл, нокия етц. Они прошли все испытания и сертификации - реальные, потому что в случае проблем производителя засудят - и были годами непрерывно включены в сеть, наверное, у сотен миллионов человек суммарно.
Аноним 05/12/21 Вск 15:22:02 482573 234
>>482514
Если нужна высокая надежность, то делай блоки питания на обычных 50Гц трансформаторах, защитив их от КЗ и превышения напряжения варисторами. И заодно бы хорошо поставить на обмотки таких трансов хотя-бы по одному термопредохранителю. Причем для защиты от КЗ же предохранители брать подлиннее - больший разрывной промежуток воздушный при срабатывании получается. Ну и трансформаторы, понятное дело, использовать не самые дешевые, чтоб они не грелись дико даже без нагрузки.

Любой импульсный источник питания будет иметь меньшую надежность из-за большей сложности и большего количества компонентов.

>>482570
Двачую, годный вариант.
Аноним 05/12/21 Вск 17:06:06 482584 235
>>482570
Интересная идея, спасибо.

>>482573
А вот есть ли все эти рекомендации в виде единого документа или книги, чтоб сразу со всеми нужными параметрами? Ну типа "изоляция трансформатора должна выдерживать не менее 5кВ, промежутки между дорожками должны быть не менее 4мм" и т.д.?
Аноним 05/12/21 Вск 19:03:32 482593 236
>>482584
Switching Power Supplies A to Z
Sanjaya Maniktala
но это в целом по импульсным блокам питания.
Аноним 05/12/21 Вск 21:50:32 482607 237
>>482593
Погляжу, спасибо.

А в целом по безопасности электроники что-нибудь есть?
Аноним 18/01/22 Втр 04:44:49 486860 238
изображение.png 1556Кб, 1000x1000
1000x1000
Сап, трансформач. Недавно начал собирать из модулей с али усилок для самодельного саундбара, решил во чтобы то ни стало взять тор 100-200Вт, так сказать с запасом, посмотрел на цены, думал уже заказывать лакированный провод и мотать сам, в итоге взял с авито, воткнул в 220 не прозвонив обмотки и получил замыкание и прогоревшую землю в щитке. Так вот вопрос в том, где достать нормальный транс, желательно новый и не за 10 миллионов? На авито одни барыги, на али либо плохо искал либо доставка 4к.
Аноним 18/01/22 Втр 15:58:43 486910 239
Аноним 18/01/22 Втр 19:29:06 486928 240
163786398011588[...].jpg 200Кб, 640x800
640x800
>>486860
>взял с авито, воткнул в 220 не прозвонив обмотки
Ебанутый экономщик... Земля тебе проводочком 0,25.

КАК можно ЭКОНОМИТЬ и в то же время пихать в розетку без нихуя? У тебя лампочки или маня-метра нет чтоле?

Охуенная экономия выщла. Здоровая сука.
Аноним 20/01/22 Чтв 06:15:27 487058 241
>>486860
Ты иго не той обмоткой челе ебнул?
Лулзачем.
Аноним 20/01/22 Чтв 07:32:13 487080 242
>>486860
>На авито одни барыги
А тебе не похуй? Всяко дешевле чем в чипидейле.
>на али
Надо покупать сердечник и мотать под собственные задачи.
Аноним 19/09/22 Пнд 11:07:49 505019 243
KentookeeFullNo[...].jpg 32Кб, 696x464
696x464
Здравствуй, энергоанон, я — нубяра полная — с вопросом к тебе: а как рассчитывать номиналы деталей?!
Цель: хочу собрать блок питания «Лабораторник комнатный».
Имею: трансформатор безымянный на Ш образном магнитопроводе. Из тех параметров, что смог снять: первичная обмотка 150 Ом; вторичная — 1 Ом; напряжение на вторичной без нагрузки — 12В. Может ещё что-то как-то можно померить дешёвым мультиметром? Очень примерные габариты Д/Ш/В — 35/25/4мм (корпус-оболочка обеих катушек без учёта магнитопровода) и 60/50/27мм (магнитопровод).
Я думал дальше по гайверу делать, а именно применить DC-DC преобразователи, но для начала ж нужно выпрямить выходной со вторички, так? И вот, собственно, что из такого трансформатора можно выжать, и какие детали с какими номиналами закупить для построение выпрямителя?
Аноним 19/09/22 Пнд 12:44:02 505029 244
>>505019
>Я думал дальше по гайверу делать, а именно применить DC-DC преобразователи
Лишнее. Хватит LM317 или подобного. Потому что проще и дешевле, не будет дополнительных пульсаций от импульсных преобразователей. То что будет греться, так ничего страшного, в крайнем случае к кулеру от компа можно прикрутить.
Аноним 20/09/22 Втр 21:20:18 505151 245
>>505019
>хочу собрать блок питания «Лабораторник комнатный»
DPS8005/DPS5005 но последний не сильно дешевле + atx бп на 494 можно и на другом говне, но это самое простое под переделку лишнее отпаять, транс перемотать можно тем же проводом
Аноним 21/09/22 Срд 05:08:36 505169 246
>>505151
Ну это какой-то жир! Мне такие мощностя не нужны… да и ценник уж оч-чень высокий для моих бюджетов

>>505029
А вот это даже любопытней; в стольких местах могу обосраться, что прям руки зачесались!

Только вот как же быть с выпрямлением, обвязкой и номиналами?!
Как всё это по-правильному рассчитать-то всё?? Обосраться, всё-таки, не самоцель, хочется сколько-нибудь работающий девайс.
Аноним 21/09/22 Срд 07:43:37 505175 247
>>505169
>Только вот как же быть с выпрямлением
Диодный мост и конденсатор.
Необходимую емкость можно посчитать из требуемого уровня пульсаций. Без конденсатора на выходе диодного моста будет циклоида с частотой 100 Гц. Амплитуда этой циклоиды будет равна амплитуде синусоиды на выходе трансформатора минус падение на диодах, то есть в твоем случае где-то около 14 В. Для пульсаций приближенно можно считать что конденсатор в начале заряжается до амплитудного значения, а потом в течении периода колебаний (10 мс) разряжается на резистивную нагрузку (посчитать из потребляемого тока). Как разряжается конденсатор (по экспоненте) на резистор сам попробую найти.
Аноним 21/09/22 Срд 08:55:58 505180 248
>>505175
>сам попробую найти.
Сам попробуй найти.
Опечатался.
Аноним 25/09/22 Вск 17:50:35 505346 249
>>505019
>а именно применить DC-DC
Мы вставили тебе блок в питания в блок питания, чтобы ты мог запитывать свои махарайки, пока запитываешь свои махарайки. Даю идею: соединяешь последовательно три БП - один ограничивает ток, второй - напряжение, а третий все это питает.
>гайвер
О, времена
Аноним 26/09/22 Пнд 21:43:12 505396 250
>>505175
1000 мкФ на 1 ампер выходного тока. Вот и весь расчёт конденсатора. И мост по типу KBU06, и будет тебе счастье.
Аноним 07/10/22 Птн 08:15:31 505959 251
>>505346
> >гайвер
> О, времена

Что не так, с чего такой триггер на гайвера?! Норм же популяризовал паяльно-электронскую тему?
Аноним 07/10/22 Птн 08:33:31 505960 252
>>505959
>Что не так, с чего такой триггер на гайвера?! Норм же популяризовал паяльно-электронскую тему?
1. Двачерская дедовщина - ебись, пидор, методом тыка, жри тараканов в институтской общаге, как я ебался. Ишь ты сука мануалы удобные ему.
2. Двачерская ненависть-зависть к успешным. Чувак стал звездой, да не пидорского тиктока, а юниорской инженерной среды. Кучу годноты напилил, да ещё и денег с этого имеет.
3. Специфическая СНГшная ненависть к популяризаторству скилла. Чем больше людей вокруг умеют в паяние-электронику - тем меньше мои шансы найти себе сытное местечко.

Короче, не обращай внимания, это звериное. Гайвера хейтят за то, что он не стал Даней Милохиным, а ведь мог бы.
Аноним 25/03/23 Суб 22:22:44 522519 253
Screenshot20230[...].jpg 340Кб, 2000x1200
2000x1200
Screenshot20230[...].jpg 412Кб, 2000x1200
2000x1200
Тема такая. Заказал себе плату, чтобы заряжать дрелевый литиевый аккумулятор с BMS платой на 12,6 вольт и 1300 мАч на даче от солнечной панели 18V. Но понял, что заказал не то. Вобщем, теперь нужно эту плату доработать, чтобы использовать как CC CV блок питания для зарядки. Есть варианты? Как на картинке будет работать?
Аноним 26/03/23 Вск 00:10:40 522527 254
>>505960
> 3. Специфическая СНГшная ненависть к популяризаторству скилла. Чем больше людей вокруг умеют в паяние-электронику - тем меньше мои шансы найти себе сытное местечко.
Так поди немногие кто смотрит Гайвера смогут позанимать места всяких ремонтников и радиоинженеров. Собрать колонку которая будет подключаться по блютузу к телефону это совсем не то же самое что продиагностировать неисправность на матплате ноута. Или я неправ?
Аноним 26/03/23 Вск 00:15:42 522528 255
>>505029
LM317 вариант годный ввиду того что можно взять галетник, напаять к нему многооборотных резисторов и подключить все это дело к этой самой LM. И далее получить хоть 10-ток фиксированных выходных напряжений. Последние при этом можно будет легко установить как раз теми резисторами.

Единственный минус решения на ЛМке это совсем дохлый КПД если требуется выходное напряжение в пару вольт при, например, 20В входного на нее. Такая проблема решается трансформатором с большим количеством отводов на вторичке которые переключаются все тем же галетником что и установки выходного напряжения микросхемы.
Аноним 26/03/23 Вск 14:12:42 522566 256
>>505960
гайвер петух, залогинься
Аноним 28/03/23 Втр 07:47:55 522742 257
>>522528
А можно взять импульсник,и поставить после него линейник с хорошим psrr. И кпд хороший, и пульсаций почти нет.
Только обратную связь нужно сделать на сдвоенном переменнике, и выход импульсника приподнять на вольт-другой.
Аноним 28/03/23 Втр 16:41:51 522753 258
изображение.png 101Кб, 1048x441
1048x441
>>505960
>>505959
Не совсем. Гайвер не делает образовательные видео. Они развлекательные. Это не плохо, но это надо понимать и различать. Его видео в общем случае не следует использовать как гайды. Это можно делать в двух случаях:
1) если ты нихуя не понимаешь и будешь делать только то же что и гайвер
2) если ты хорошо понимаешь какие подводные камни у того или иного решения от гайвера
На примере конкретного видео, я так понимаю речь про это https://www.youtube.com/watch?v=plJ0uUZJkVU
Справедливости ради, проблемы он упоминает, но не раскрывает сути. А именно:
1) Мощность. По даташиту конечно эта хуйня может выдать до 5А на всех напряжениях. Но если немного порыться в интернете, то быстро выяснится, что элементная база этого модуля с али хуево подходит для токов в 5А. Для каких нормально - зависит от охлаждения всего модуля, но 5 ампер в коробке его быстро поджарят, даже с отверстиями для "вентиляции"
2) Пульсации. Не дай бог ты додумаешься питать аналоговые схемы от этой хуйни. Источник проблем искать будешь очень долго. Пульсации в 100 мВ это очень хуевый лабник я тебе скажу. DC-DC вслед за импульсником тут особенно качественное решение потому что пульсации через DC-DC ходят как к себе домой, поэтому на выходе ты получишь пульсации уже от обоих БП!
3) Ограничение по току. Ну это просто топ кек. Итак, первое главное отличие этой штуки от лабораторника. Здесь нет режима CC. Только CV. По току здесь ограничение и очень хуевое. Собственно нижняя правая часть тупо сравнивает потребляемый ток с выставленным значением и вырбуает DC-DC если потребляемый превышает заданный. В результате с ограничением по току у тебя на выходе будет не постоянное напряжение, а меандр, причем его частота будет зависеть от номиналов и допусков компонентов модуля, а также тока и мощности нагрузки.
Резюмирую сказанное: да, этот лабораторный блок питания работает и подойдет для того для чего его делал гайвер, а именно для цифры, светодиодов, моторчиков и прочей ардуинщины. Но вот для РЧ усилителей, аналоговых схем, гальванического покрытия - это очень плохое решение
Аноним 28/03/23 Втр 23:18:22 522801 259
>>522742
Да, годный вариант.
Аноним 27/04/23 Чтв 17:06:41 525422 260
зображення.png 84Кб, 335x196
335x196
Подскажите простой способ питать прикуриватель для мини инфракрасной паяльной станции.
Вариант с диммером подойдет ?
И еще смогу ли я таким северный мост отреболить ?
Аноним 28/04/23 Птн 15:59:02 525491 261
>>525422
>простой способ
Потребление до 10 А, на полную мощность подойдёт любой БП от компьютера, их как говна, 250-300 Вт часто бесплатно отдают. Для регулировки либо гуглишь переделку ATX БП лабораторник, либо ищешь транс 12 В 150 Вт - ОСМ 0,16 какой-нибудь - и ему в первичку, таки да, диммер.
>смогу ли я таким северный мост отреболить ?
Сможешь, но нужен нижний подогрев из галогенного прожектора.
Аноним 03/05/23 Срд 10:08:40 525907 262
>>525422
>северный мост отреболить
Никак вы, блять, не научитесь. Уёбывай вкудахт картинки с отвалом постить, еблан.
Аноним 04/10/23 Срд 22:04:14 537588 263
16633987831543.jpg 1647Кб, 1920x1920
1920x1920
>>351177 (OP)
Доброго времени суток.

Посоветуйте нюфагу схему, которая будет держать 1...5 А при напряжениях в 2.7...12 В в любых комбинациях. Будет использоваться для экспериментов в гальванике.

спасибо! ~^_^~
Аноним 05/10/23 Чтв 22:24:33 537686 264
Аноним 27/10/23 Птн 17:20:47 539564 265
Часть схемы.png 5Кб, 367x224
367x224
Есть лабораторный блок питания АКИП-1133 на 750Вт. На нем при включении появляется ошибка Error 76. В описании расшифровка этой ошибки такая - D2D module fault. По этой ошибке вышел на микросхему isl6741. У этой микросхемы есть пин UV. В описании сказано, что если на этом входе меньше 1 вольта, сработает защита, на выходе FAULT появится 5 вольт, а на выходах ничего не будет. По плате я примерно перерисовал часть схемы, которая касается пина UV. На него должно приходить напряжение через резистор. У меня напряжение 12В до резистора, а после 0В. При этом при отключенном питании короткого замыкания UV-GND нет. В режиме прозвонки показывает примерно 780. Возможно ли такое, что при подаче питания на микросхему внутри нее пин UV садится на GND? Может кто сталкивался с такими микросхемами. Подскажите как проверить.
Аноним 27/10/23 Птн 17:36:44 539567 266
>>539564
Забыл добавить, резистор 10k между 12v и UV не в обрыве, выпаянный показывает 10k
Аноним 04/11/23 Суб 21:50:47 540457 267
dso0101001337.png 17Кб, 800x480
800x480
Есть ИБП кал. Как отфильтровать эту пилу?
Аноним 05/11/23 Вск 02:48:59 540486 268
Аноним 05/11/23 Вск 16:34:22 540527 269
>>540457
>ибк кал
>пила 40млВ
>480кГц
>ибп Кал
Ёбнутый, ты, похоже, кал то не видал.
А это у тебя норма.
Аноним 05/11/23 Вск 17:54:51 540538 270
>>540527
480 Гц же, ну ёбана. Откуда такая частота в импульснике вообще?
и 80 мВ с дополнительной банкой 10000 мкФ, без 200-300 мВ.
Аноним 05/11/23 Вск 17:56:39 540539 271
>>540538
>и 80 мВ
А не, действительно 40.
80 с помешами прибора, ок.
Аноним 06/11/23 Пнд 22:26:04 540679 272
image.png 256Кб, 800x800
800x800
Помогите найти подобную приблудку, только повышайку с 5V в dual 12V.
Аноним 07/11/23 Втр 01:14:41 540698 273
image.png 1083Кб, 1200x900
1200x900
>>482506
>для отслеживания всяких процессов в схемах на ослике с минимальным шумом самого источника питания.
для конкретно этой цели имеет смысл использовать химический ИП. пульсаций ноль, можно перезаряжать по нужде.
Аноним 07/11/23 Втр 17:40:32 540787 274
>>540679
Эти китайцы не делают подобное..
Аноним 07/11/23 Втр 18:14:26 540792 275
Аноним 07/11/23 Втр 18:15:31 540793 276
Аноним 07/11/23 Втр 19:43:01 540808 277
Аноним 22/11/23 Срд 05:30:36 542388 278
Screenshot20231[...].png 348Кб, 719x829
719x829
Сап. Нужен преобразовать с 2.6в до 12в 1а. Желательно дешевый и из Китая. Нашел пока только пикрил но не купил еще. Но он не сильно дешев и нет точных характеристик. Типа какой ток может выдать при 2.6в. И мне не нужна регулировка тока. Без нее было бы дешевле. Может еще что подскажете.
Аноним 15/05/24 Срд 16:45:13 556119 279
Здравствуйте люди, подскажите мне новичку, желающему собирать блоки питания для своих нужд своими руками. Дешевле ли собирать ИБП самому, покупая детали на алике например, нежели покупать готовый ИБП?
Аноним 16/05/24 Чтв 15:40:05 556172 280
>>556119
Дешевле покупать готовое, потому что при покупке запчастей ты платишь розничные цены за детали + за доставку отдельных компонентов.
Покупка говно-блоков с АЛИ дешевле.
Но есть нюанс. Покупка готового это не так интересно и не так прокичавет твои навыки, твой мозг и вообше некошерно!
Поэтому если сильно надо - покупай готовое. Если есть интерес - пытайся делать. Копоши-переделывай БП от ноутов, от компов.
Подсказка: найди рядом металлоприёмку, туда регулярно относят разное барахло, включая компы, ноуты и т.п., там можно брать разные блоки питания и разную электронику задаром (условно) конечно).
Аноним 16/05/24 Чтв 19:52:39 556190 281
1649265716171.png 2100Кб, 1344x1680
1344x1680
>>351177 (OP)
Анон, привет!

Я ебанулся и хочу собрать маленький усилитель для настольных колонок 2*15 Вт.

С импульсным блоком питания, чтобы поместилось в небольшой корпус без килограммового транса.

Посоветуй, пожалуйста, схему импульсного бп, бегающего на высокой частоте.
Аноним 20/05/24 Пнд 11:47:30 556345 282
>>556190
> Звук
> Импульсный БП

Ну с хай-эндом попрощайся. Но ты все равно не услышишь разницы, анон

Вообще иерархия такая:
- нужнен крутой(причем скорее в плане понтов чем в реальности) звук - лампа
- для менее привередливых - усилитель лина, питание я бы брал все же трансформаторное, если уж импульсник - очень тщательно сглаживатьТ96М
- несли совсем похуй на звук - компутерный БП + TDA
Аноним 21/05/24 Втр 15:46:51 556481 283
1577835519668.png 814Кб, 700x1244
700x1244
>>556345
> Но ты все равно не услышишь разницы, анон
Я это очень хорошо осознаю. У меня в универе соседняя группа занималась "воздействиями звука на психоэмоциональное состояние особи" и я в этом всем участвовал как техник по обработке сигналов.

> я бы брал все же трансформаторное
Ну, это лежащий на поверхности вариант и я уже собирал усилитель на ЛМ1875 с трансформатором. Думаю вот попробовать экзотику.

Экзотику в том смысле, что опыт и здравый смысл подсказывает, что, несмотря на гармоники в спектре шума импульсника, их можно сгладить до отсутствия значимого влияния в слышимом спектре. Но, типа, не комильфо.

Вот и решил спросить, может кто-то уже итт прошел набивание шишек с построением такого питания для усилителя.
Аноним 24/05/24 Птн 21:49:26 556737 284
>>556172
Ясно, про металлоприёмки мне совет понравился, спасибо.
Аноним 25/05/24 Суб 10:12:25 556746 285
>>556737
Я на местной покупал ИБП на 5 кВт в 19" стойку (без аккумов, ес-но), но остальное всё на месте, за 1000р. Там солидное количество всего, от IGBT до диодов и кондёров.
Аноним 25/05/24 Суб 16:57:12 556754 286
>>556481
У меня усилитель питается от импульсника с озона на 24 вольта и 20 ампер. Никаких посторонних шумов, полёт нормальный.
Аноним 27/05/24 Пнд 11:18:15 556828 287
Прочитал тред по диагонали. Почему никто не хочет делать БП по референсам от производителя микросхем?
Аноним 31/05/24 Птн 22:20:45 557031 288
>>556828
Посоветуй микруху под стандартный транс, который можно будет купить?
>>556190
Аноним 02/06/24 Вск 13:08:01 557073 289
>>557031
А вот такой ещё вопрос.
Ферриты для прямохода/пуш-пулла отличаются от ферритов для обратнохода по свойствам?
Аноним 03/06/24 Пнд 20:54:15 557158 290
>>557073
Только наличием зазора
Аноним 07/06/24 Птн 14:12:49 557402 291
17137318967880.jpg 280Кб, 680x746
680x746
>>557158
На торах обратноходы не мотают?
Аноним 08/06/24 Суб 21:55:14 557537 292
>>351177 (OP)
Итак. Для утех с ОУ, потребовался двухполярный БП. Нашел схемку несложную, но(!), ебучий трансформатор 2х18В, стоит под 5к. На Авите нашел сумрачный болгарский БП, Тес-21 за пол цены транса. Решаются сразу 2 проблемы, транс и нормальный корпус. Но решил сначала спросить у ананасов, может кто уже проходил поиски и есть чего получше?
Аноним 08/06/24 Суб 22:51:10 557542 293
tesla-bs525.jpeg 170Кб, 1600x1200
1600x1200
>>557537
Отбой. Зарылся в самую гущу авиты и попался божественный Tesla BS525, чуть дороже половины транса в ЧиД. Я не удержался..
Аноним 09/06/24 Вск 00:43:58 557552 294
>>557542
Tesla это база. Всегда пригодится.
А для утех с ОУ мог готовый преобразователь на ±15 В купить, например.
Аноним 09/06/24 Вск 08:47:14 557567 295
>>557552
>преобразователь на ±15 В купить
Если не рассматривать китайские dc-dc преобразователи с руАли и месячными сроками ожидания, то ценник на двухполярный преобразователь приближается к 2/3 ценника Теслы. Плюсом, питать ОУ хотелось бы не только ±15, а и более низкими двухполярными напругами.
Аноним 09/06/24 Вск 23:55:09 557630 296
>>557567
Ну, с Теслой тебе реально повезло.
Я вот сейчас в своей загнивающей смотрю, и таких тут нет. Есть Statron'ы и Elektro Automatik всякие, за БП, подобный твоему, нужно от €150 отстегнуть.
Вот и думаю, не лучше ли Китаем обмазаться или из говна и палок собрать самому.
Аноним 10/06/24 Пнд 08:34:41 557648 297
>>557630
>не лучше ли Китаем обмазаться
У меня есть китайский Owon P4305, на огромном тороиде, но он и стоил около 200$. Импульсник можно наверное намного дешевле купить. В нашей б-гозабытой, наверное торгуют по принципу - продать чуть дороже чем выручить за медяху с транса, поэтому наверное дохуя объяв со всякими ТЕС-21/23 по 2500р
Аноним 10/06/24 Пнд 10:22:06 557659 298
>>557648
А китайские импульсные норм?
Аноним 10/06/24 Пнд 11:16:08 557663 299
>>557659
На работе стоит какой-то, для нетребовательных поделок - нормально. Тыкал в него осциллографом, шумы до 50мВ, то есть ОУ с входными сигналами на микровольты к нему лучше не подключать.
Аноним 11/06/24 Втр 12:08:33 557748 300
>>557663
Понял.
В принципе, линейные стабилизаторы для питания аналога спасут отцов русской демократии.
Аноним 11/06/24 Втр 18:36:43 557785 301
>>557781
Зарепортил скотину
Аноним 12/06/24 Срд 22:53:52 557846 302
photo2024-04-07[...].jpg 125Кб, 960x1280
960x1280
Привет, анончики.

Кто-то юзал подобное китайское изделие на пикрилейтед?
Хочу прикупить ячеек, да собрать блок для инвертора, но появились сомнения, а вдруг там в них песочек от дядюшки Ляо? Или всётке там йоба, и сможет реально потянуть высокий ток разрядки?
Аноним 17/06/24 Пнд 10:53:51 558206 303
PXL202406170724[...].jpg 114Кб, 1127x601
1127x601
>>351177 (OP)
Лампота. Ща отмою, сдую пыль изнутре, заменю электролиты, покрашу крышку и поставлю на свой радиостолик.
Аноним 17/06/24 Пнд 11:43:42 558213 304
1536481212.akir[...].jpg 263Кб, 800x800
800x800
Аноним 18/06/24 Втр 23:57:14 558384 305
Аноним 28/05/25 Срд 15:04:00 578054 306
17483418299190.gif 402Кб, 360x290
360x290
>>557846
Хочу собрать портативную электростанцию на банках с литий титанатом, на озоне можно по ~1300р за банку 30ач взять. Продаётся также обвязка для DIY сборки секций, походу тема довольно популярная. Неужели тут нет тех кто собирал такое?
Аноним 11/06/25 Срд 12:29:58 578610 307
>>578054 Готовую купи. Так хоть можно проверить примерную емкость и вернуть говняк. А все батареи россыпью на озоне и али нынче не просто подделки а просто брак. И хуй ты кому что докажешь.
Ну и по цене выгода копеечная и продать потом самоделку не реально.
Аноним 13/06/25 Птн 11:08:58 578660 308
>>351177 (OP)
Что за оверинжениринг в ОП-посте? Я ненавижу это дерьмо.
Зачем человеку два выключателя?

Если же второй выключатель это отцепка нагрузки от БП, то он должен находится явно не с того края БП. Кулибины, лять.
Аноним 15/06/25 Вск 16:16:58 578746 309
image.png 2023Кб, 1280x960
1280x960
Подскажите, братухи, где взять драйвер для люстры. Производитель говорит, что такую хуйню уже не производит, а китайцы на алике с таким током ничего не продают
Аноним 15/06/25 Вск 21:44:33 578754 310
>>578746
Чини старый, если не даун.
Если даун, то покупай новую люстру.
Аноним 16/06/25 Пнд 20:26:57 578810 311
>>578754
стал бы спрашивать, если бы был не даун
Аноним 17/06/25 Втр 06:29:14 578820 312
433446545645745.jpg 11Кб, 512x512
512x512
>>578746
>где взять драйвер для люстры
А сколько он выдаёт то Вольт на выходе?

Вот варианты:
1) ремонтировать самому или отдать в ремонт, если нет навыков (много за ремонт не должны запросить, примерно 2 тыс.);
2) купить новую люстру;
3) искать аналогичный драйвер; возможно, даже больший по току, и переделать его под меньший ток (но, опять же, нужны навыки).
Аноним 30/08/25 Суб 10:25:03 581813 313
175653833928842[...].jpg 57Кб, 1395x495
1395x495
175653849859569[...].png 43Кб, 595x842
595x842
175653855802182[...].png 97Кб, 595x842
595x842
Костылей и подпорок вопрос. Имеется пикрил от которого планируется питать 24/7 старый смарт с android ip webcam, во время тестового пуска мерял температуру транзистора (у меня кт872а стоит) при нагрузке 70+ градусов с типичным запахом утюга. Есть ли смысл ставить еще один такой в параллель для "равномерного" распределения нагрузки по току?
Аноним 03/01/26 Суб 08:11:48 586984 314
>>581813
>Есть ли смысл ставить еще один такой в параллель для "равномерного" распределения нагрузки по току?
Почему бы не посадить транзистор на радиатор?
Аноним 16/02/26 Пнд 08:24:10 588575 315
image.png 509Кб, 1142x639
1142x639
image.png 756Кб, 1303x637
1303x637
>>578746
да братишка с таким подходом тебе придется многое узнать
советую поменять там конденсаторы на по больше емкости по выходу и входу. добавить дросель и занизить ток резистором RS они там обычно на плате подписаны - подольше прослужат диоды
Настройки X
Ответить в тред X
15000
Добавить файл/ctrl-v
Стикеры X
Избранное / Топ тредов