Главная Юзердоски Каталог Трекер NSFW Настройки

Программирование

Ответить в тред Ответить в тред
Check this out!
<<
Назад | Вниз | Каталог | Обновить | Автообновление | 286 50 101
Вката в embedded Аноним 11/03/25 Втр 15:10:33 3406565 1
Whatisanembedde[...].png 18Кб, 595x516
595x516
Сап /pr
До окончания института осталось 2 года, всякие популярные направления по типу фронта и Бэка перенасыщены кандидатами. Как вкатиться в embedded?
Аноним 11/03/25 Втр 15:46:15 3406621 2
Первый нах!
Эмбеддед - хуйня для макак.
Аноним 11/03/25 Втр 15:56:01 3406639 3
>Как вкатиться в embedded?
Проще чем куда-либо через годик или уже ща приходишь в любое нии и устраиваешься. Они и сами охотно набирают со старших курсов. К нам приходили на 4 и прямо после защиты дипломов визитки давали. Но я вкатился через знакомого.
ЗП где-то 170к через год работы в ДС2. Но везде по-разному. Где-то 200+, где-то придётся дрочить копьё < 1к далларов.
В целом мнение о низких ЗП байтоёбов преувеличено.
Аноним 11/03/25 Втр 16:43:18 3406688 4
>>3406639
Реально ли на удаленку попасть? Смотрю щас HH и большая часть только офис
Аноним 11/03/25 Втр 19:51:18 3406872 5
>>3406688
Как и всегда, ответ один: зависит от. Но в целом сложнее дефолт вати- работы. Поскольку эмбед подразумевает, что ты будешь отлаживаться на каком-то девайсе в свлей конторе, который тебе офк не разрешат вынести. Но у меня, например, гибрид, но я ходу в офис, потому что удаленка хуета.
Аноним 13/03/25 Чтв 09:00:05 3407841 6
Ну неужели тред по моей тематике
Аноним 13/03/25 Чтв 09:02:53 3407842 7
А по теме треда
В эмбеддед нужно постепенно вкатываться: ибо там не только С/С++, там еще можно прикрутить разработку схем электрических принципальных, рисование топологии печатных плат по схеме, умение работать с измерительный аппаратурой по типу мультиметра, осциллографа, вольтметра и тд
Аноним 13/03/25 Чтв 09:04:32 3407845 8
Причем после пары лет программирований микроконтроллеров (при чем разных архитектур: армы, риски, 8051) приходишь к тому, что по-хорошему еще надо уметь под ПЛИС что-то разрабатывать, так как не будет в микроконтрллерах хватать харда, который требуется для одной задачи
Аноним 13/03/25 Чтв 09:06:20 3407846 9
По мере изучения микроконтроллеров, начинаешь еще курить всякие интерфейсы вычислительных систем. Начинаешь с простых: uart, i2c, spi, onewire, их различные конфигурации, понимаешь, как выстроить топологию устройств на этих интерфейсах, что для них требуется
Аноним 13/03/25 Чтв 09:08:11 3407848 10
Потом начнешь по мере необходимости переходить к более ебанутым интерфейсам, который уже прям протоколы. По типу can, usb, milstd-1553-b. Там уже протоколы внешних обвязок требуют (например на милстд микросхема приемопередатчика физика-логика требуется и пара трансформаторов). Юсб вообще начнет часто требоваться, когда захочешь между ПК и контроллером перегонять байтики с нормальной скоростью
Аноним 13/03/25 Чтв 09:09:49 3407849 11
Еще узкоспециализированные темы есть, когда используешь ip-стек какой-нибудь tcp/udp, для этого тоже свои контроллеры есть. Или вообле в беспроводную связь пытаться через wifi или bluetooth, но я таким никогда не занимался и мало знаю в этой теме
Аноним 13/03/25 Чтв 09:12:10 3407850 12
Когда-нибудь столкнешься с JTAG интерфейсом. Тебе понадобится например отлаживать изделие через него, и ты поймешь, что ни один контроллер не имеет в себе встроенного модуля периферии jtag, будешь пытаться gpio дергать, но поймешь, что скорость прям будет очень медленной 100-200 кГц. Тогда задумаешься о применении плис уже по-настоящему
Аноним 13/03/25 Чтв 09:14:11 3407851 13
Иногда приходится лезть в дебри аналоговой схемотехники, во всякие операционные усилители и линейные стабилизаторы напрчжения. Когда требуется сделать какую-то обвязку на устройство, чтобы выдавало стабильное напряжение без скачков во время включения или че-то такое
Аноним 13/03/25 Чтв 09:15:00 3407852 14
А вообще спрашивайте что-либо. Если в чем-то разбираюсь конкретно, то подробно попробую расписать
Аноним 13/03/25 Чтв 10:07:08 3407860 15
>>3407852
А разве разработкой железа занимаются не аппаратчики?
У нас в НИИ разделение на аппаратчиков и программистов. И если у меня не работает железка, то я иду к аппаратчикам и мы вместе смотрим, что не так.
Аноним 13/03/25 Чтв 10:14:48 3407861 16
>>3407852
Кстати, а платят нормально?
Или ты должен работать за двоих (аппаратчик+программист), а зарплата меньше, чем у QA-макаки.
Аноним 13/03/25 Чтв 10:30:06 3407865 17
>>3407860
Тут надо уточнить, какие именно аппаратчики? Если ты имеешь в виду тех, кто именно устройство создает на базе ПЛИС/микроконтроллера, то чаще всего происходит так, что в башке уже план возникает, как программу под mcu писать, какие интерфейсы потребуются, какие выводы, какая внешняя обвязка, и проще самому схему разработать, а вот рисование платы уже можно и делегировать другим.
Мне как разработчику прошивки под устройство проще самому выбрать модель ПЛИС/микроконтроллера. Например, если мне требуется что-то ебанутое, то можно взять STM32F4, попроще уже можно брать, STM32F1, а совсем легкое и дешевое можно уже Atmega/Atiny взять. Сами аппаратчики вряд ли будут шарить за возможности конкретного камня, количество памяти и тд
Аноним 13/03/25 Чтв 10:32:14 3407866 18
>>3407861
Ну как разработчику платят по рынку. У меня в должности младший программист написано, получка 180к. Но работа специфическая, так как требует образование высшего, связанного с программно-аппаратным обеспечением ИУС.
Аноним 13/03/25 Чтв 10:50:59 3407871 19
>>3407865
У нас почти всё собственной разработки, включая CPU. Часть на ПЛИСах.
Один человек, даже если он прям всё знает, чисто физически не успеет всё это разработать, развести плату со всеми интерфейсами типа CAN, USB и т.д., и запрограммировать её, чтобы дать конечному потребителю функции для работы с устройствами на плате.
Аноним 13/03/25 Чтв 11:43:59 3407901 20
>>3407871
Тут не вопрос времени, а вопрос согласования железа и ПО. Один человек может сделать плату, нарисовать схему Э3, топологию нарисовать. А потом при разработке ПО программист скажет, что ножки не те разведены. А это либо дорожки резать, либо просто перезаказывать плату и ждать
Аноним 13/03/25 Чтв 11:45:46 3407902 21
>>3407871
>>3407901
Да и если чел с отдела, который рисует платы и занят он только этим. Он может в душе не чаять как работает микроконтроллер и почему для I2C дорожки должны быть максимально короткими с подтяжками, а для USB нужно Dp и Dm экранировать, но зато он будет знать, как развести дорожки на плате максимально эффективно
Аноним 13/03/25 Чтв 12:17:59 3407917 22
>>3407902
А если нужно развести что-то высокочастотное, например, DDR или NAND, этим же должны заниматься аппаратчики? Они должны учитывать всякие отражения сигнала и т.д. Или у вас этим занимается программист?

Я, например, не разбираюсь в схемотехнике на таком уровне.
Я беру даташиты и схему от аппаратчиков и программирую что они мне дали. Если что-то не работает, то иду к ним и мы вместе разбираемся что не так.
Аноним 13/03/25 Чтв 13:25:14 3407986 23
>>3407917
Тут скорее разработчик должен схему предоставить, какие КП куда подключить, а тополог уже плату нарисует с учетом частотности сигналов и тд
Аноним 13/03/25 Чтв 13:26:31 3407987 24
>>3407917
>>3407986
Да и я бы сказал, что чел может называться программистом, но на самом деле его знание будут охватывать не только написание кодов, но и проектирование устройства вообще
Аноним 13/03/25 Чтв 13:56:27 3408007 25
Бамп
Аноним 13/03/25 Чтв 14:05:13 3408013 26
test
Аноним 13/03/25 Чтв 15:53:02 3408077 27
Бамп
Аноним 13/03/25 Чтв 16:10:12 3408091 28
>>3407987
>написание кодов
Пиздец
Аноним 13/03/25 Чтв 22:12:31 3408277 29
Аноним 14/03/25 Птн 04:14:31 3408356 30
>>3407852
Какие проекты можно сделать например на stm 32, чтобы потом не стыдно было показать на собесе?
Аноним 14/03/25 Птн 15:34:41 3408703 31
>>3408356
Попробуй программно проэмулировать JTAG с разной длиной загружаемых данных в SHIFT-IR и SHIFT-DR состояниях, при этом чтобы можно было параметризировать скорость кое-как.
Подсказка, можешь использовать два SPI (один мастер, другой слейв), т.к. и JTAG, и SPI являются полнодуплексными интерфейсами
Аноним 14/03/25 Птн 15:37:08 3408707 32
>>3408356
>>3408703
Если хочешь прям что-то показать на собесе, а не только код
То можешь простенький проект придумать, где стмка будет по прерыванию таймера периодически опрашивать какие-нибудь датчики, например, акселерометры и выводить это на эрканчик, например I2C OLED дисплей
Будет очень хорошо, если используешь DMA+прерывания по какому-нибудь интерфейсу
Отлаживаешь проект на NUCLEO какой-нибудь, затем рисуешь схему и топологию платы, заказываешь плату и компоненты, паяешь и приносишь свою платку на собес
Аноним 14/03/25 Птн 15:39:50 3408710 33
>>3408356
https://www.youtube.com/watch?v=AtBViXty3F4&ab_channel=%D0%90%D0%BB%D0%B5%D0%BA%D1%81%D0%B0%D0%BD%D0%B4%D1%80%D0%9A%D1%80%D0%B0%D1%81%D0%BD%D0%B8%D0%BA%D0%BE%D0%B2
В дополнение могу скинуть этот видос, но здесь прям полный фарш, думаю, для джюна слишком трудно будет реализовать это все, но чел здесь также рассказывает, какой проект - какой скилл показывает
Аноним 14/03/25 Птн 22:36:33 3408932 34
Мрази тред топят, но я буду каждый день заходить и бампать
Аноним 15/03/25 Суб 08:51:45 3409047 35
>>3407852
Привет, анончик,можешь привести пример какого либо тестового задания, для того что бы попасть на собес (лучше всего реальное тестовое которое ты проходил) ?
Почекал вакансии, думаю, что на изи потяну какую нибудь джуновскую специальность (высшее закончил программная инженерия москвобад), так как по своему стеку тяжело вкатиться уже пол года безработный.
Аноним 15/03/25 Суб 14:03:12 3409186 36
>>3409047
>программная инженерия
Пиздец
Аноним 15/03/25 Суб 14:22:05 3409199 37
>>3409186
Всмысле? Это самая базированная специальность. Даже лучше ИВТ.
Аноним 15/03/25 Суб 14:36:25 3409203 38
>>3409199
Какая инженирия, ты ведь просто кодо-макака ёбаная.
Аноним 15/03/25 Суб 14:42:02 3409208 39
>>3409203
Кто ты? Ты в курсе вообще чему там учат? Там далеко не только кодинг, но та же электротехника, микрики, ЦОС etc. Поэтому это инженерная специальность в том числе.
Аноним 15/03/25 Суб 14:49:21 3409210 40
>>3409203
Инженегры ведь тоже макаки по большей части: сидят дрочат свои болванки в солиде, для которого скрипты писать можно, т.е. в теории программист с этим справится лучше, автоматизировав всё. Заменят ли прогеры инженеров?
По такой логике не макаки только врачи какие-нибудь, да и то хирурги условные, а не выписыватели рецептов в кабинетах. Ну или те, кто често занимаются тяжёлым физическим трудом.
Аноним 15/03/25 Суб 19:33:29 3409327 41
Хороший тред. Буду рад любой помощи.
Мой цели (для обучения):
цель-минимум: установить линукс, поиграться, написать какой-нибудь драйвер.
цель-максимум: присобачить камеру, захуячить в железку нейронку (распознавание лиц например).

Вопрос 1:
Какую машинку купить?
я в них плохо шарю: Raspberry Pi, AVR что там еще есть
Вопрос 2:
смотрю ценники: хорошая от 10-15к
есть варик достать дешевле? а в идеале вообще может где-то беспалатно урвать, лол
Вопрос 3:
Может подскажете что-нибудь еще интересное+полезное
Аноним 15/03/25 Суб 23:11:24 3409446 42
>>3409327
>есть варик достать дешевле? а в идеале вообще может где-то беспалатно урвать, лол
Любая стмка с алика (блюпил тот же), либо esp8266. Почти даром стоят.
Аноним 15/03/25 Суб 23:28:56 3409455 43
17389459917120.mp4 942Кб, 406x720, 00:00:11
406x720
>>3409186
>>3409199
не опять, а сново, клоун с первого курса пришел попку рвать, что он самый важный
Аноним 16/03/25 Вск 19:49:18 3409799 44
>>3409047
Привет, если честно, то никогда не видел тестового в эмбедед, да и я пооходил только два собеса. Если найдешь вакансии с тестовыми, то скинь, будет интересно посмотреть, а я скажу, насколько это нормально для стажера или джуна
Аноним 16/03/25 Вск 20:32:52 3409824 45
>>3409799
Вообщем я нашел несколько вакансий описание примерно следующее и в одной из них фигурировало, что надо сделать тестовое задание, так как я уже давно не могу вкатиться(сделал около 600 откликов на хх ру, без накрутки). У меня план примерно следующий заказать с озона все, что надо сделать пару тестовых которые я нашел в инете и попробовать на лакичах залететь в эту специальность на сИ подобных языках я прогал, последние полтора года прогал на котлин и делал алгосы на литкоде код варсе, могу писать без синтаксического сахара, поэтому считаю, что на изи вкачусь по теме программирования.
Касаемо темы не программирования тоже некая база есть изучал схематехнику сдавал физику.
Вообщем что я хочу от тебя дорогой анон, сказать на сколько тестовые которые я скину приближены к реальности ? какое тестовое задание может быть по этой вакансии ?

Задачи, которые предстоит решать:

Разработка приложений для ARM микроконтроллеров на языках С, С++ с использованием средств разработки IAR, Keil, Eclipse;
Разработка вспомогательных приложений на языках С, С++, С# с использованием средств Microsoft Visual Studio;
Первичное тестирование разработанных продуктов;
Формирование документации по разрабатываемым проектам.
Требования к кандидату:

Наличие профильного высшего образования;
Умение программирования на языках С, С++;
Умение писать хорошо понимаемый и комментируемый код;
Готовность работать с проектами, разрабатываемыми другими людьми;
Знание принципов работы систем контроля версий (GIT);
Знание английского на уровне, необходимом для чтения технических спецификаций, стандартов, программной и аппаратной документации;
Решение о приеме на работу принимается по итогам собеседования и выполнения тестовых задач на проверку вышеперечисленных знаний и умений.
Будет большим плюсом:

Наличие опыта программирования низкоуровневого ПО для микроконтроллеров;
Понимание принципов архитектур микропроцессоров и/или микроконтроллеров;
Знание и понимание принципов работы систем управления проектами (Jira);
Опыт работы с использованием системы контроля версий (GIT).


Аноним 16/03/25 Вск 20:34:35 3409827 46
>>3409799
Задание #1:
Необходимо разработать систему мониторинга для ARM микроконтроллера, которая будет выполнять следующие функции:

Чтение данных с нескольких датчиков:

Считывание температуры и влажности с двух различных датчиков (например, DHT11 или аналогичных) через I2C или SPI интерфейс.
Обработка данных:

Преобразование полученных данных в удобный формат (например, температуру в градусах Цельсия и влажность в процентах).
Если температура превышает заданный порог (например, 30°C), включить сигнализацию (например, светодиодный индикатор или звуковой сигнал).
Запись данных в память:

Данные с датчиков должны записываться в кольцевой буфер или на внешнюю флеш-память (например, через SPI или I2C).
Отправка данных на внешний сервер (опционально):

Программа должна поддерживать возможность отправки собранных данных на внешний сервер (например, через UART или через интернет, если устройство поддерживает сетевые подключения).
Графический интерфейс (опционально):

Создать простой интерфейс с выводом текущих показаний температуры и влажности (например, на ЖК-дисплее или через интерфейс с ПК).
Требования:

Программа должна быть написана на языке C или C++ для ARM микроконтроллеров.
Использование I2C или SPI для работы с датчиками.
Обработка ошибок при работе с датчиками и памятью.
Опционально: использование систем контроля версий (например, GIT) для ведения истории изменений.
Код должен быть чистым и хорошо структурированным с понятными комментариями.
Дополнительное задание (если предусмотрено):

Написать unit-тесты для проверки обработки данных с датчиков.
Подготовить краткое описание проекта с архитектурой системы.
Аноним 16/03/25 Вск 20:35:26 3409828 47
>>3409799
Задание #2:
Напишите программу на языке C для ARM микроконтроллера, которая будет выполнять следующие действия:

Чтение данных с датчика: Программа должна считывать данные с датчика температуры через аналоговый вход (например, с использованием ADC).
Обработка данных: Преобразовать считываемое значение в температуру в градусах Цельсия.
Управление выводом: В зависимости от значения температуры (например, меньше 20°C — выключить вентилятор, больше 30°C — включить), программа должна управлять выходом (например, с использованием GPIO) для управления вентилятором.
Требования:

Программа должна быть написана на языке C.
Код должен быть хорошо структурирован и комментирован.
В коде должен использоваться механизм обработки ошибок, например, для проверки корректности считывания данных.
Код должен быть совместим с платформой разработки IAR или Keil (в зависимости от выбранного инструмента).
Программа должна использовать систему контроля версий (например, GIT) для управления версиями кода.
Аноним 18/03/25 Втр 13:40:16 3410900 48
17419744684900.mp4 693Кб, 604x606, 00:00:02
604x606
Аноним 19/03/25 Срд 15:58:57 3411766 49
>>3410900
Сорян, на работе последние дни занят был сильно, а дома не до двачей было. Сейчас почитаю тестовые, что ты скинул и ответить постараюсь оперативно
Аноним 19/03/25 Срд 16:05:09 3411776 50
>>3409824
Ну по задачам тут прям совсем стандартные требования.
Типа разработка ПО для ARM контроллеров это скорее всего прошивку просто писать для STM32, либо под китайские аналоги какие-нибудь.
Ну вообще жирнющий плюс, если ты сможешь написать прошивку под стм32 без использования кубиде, кубмх. То есть накатить любую иде, накатить гсс, выставить в иде ему нужные флаги, карту памяти для конкретного камня взять, стартап файлик, линковщик и написать хоть что-нибудь.
Иначе, пользуясь кодогенератором и HAL, ты никогда не поймешь, что на самом происходит в твоем коде и внутри камня.
В идеале ты должен понимать все этапы компиляции: препроцессинг, компиляция .S и .cpp/.c файлов в обьектные файлы, линковка этих обьектных файлов, преобразования elf файл типа в bin или в hex, как правильно посмотреть сколько код занимает пространства программ и пространства данных.
Аноним 19/03/25 Срд 16:06:39 3411779 51
>>3411776
Я когда-то вообще hex-файл под 8051 преобразовывал в команды процессорные через таблицу ISA и анализировал, че он там делает
Аноним 19/03/25 Срд 16:11:38 3411787 52
>>3409827
Ну довольно обычный, несложный проект.
Завести таймер с прерыванием, по прерыванию выполнять всю процедуру (чтение датчиков, оьработка, сохранение в памяти).
По поводу tcp/ip стека и отправление на сервер ничего не скажу, никогда не работал.
GUI на qt можно написать и подключаться к плате через usb-uart мост (какую-нибудь схему СР2102, на компе она будет как виртуальный ком порт отображаться)
Ну самое сложное это отладиться, потому что на руках железо должно быть, либо эмулировать как-то
Аноним 19/03/25 Срд 16:16:48 3411795 53
>>3409828
Тут тоже самое.
По таймеру опрашивать датчик и при выполнении условия дергать гпиошкой
А в остальном базовые умения (git, jira)
Знание микроконтроллереых архитектур тоже спорное, ну знаешь ты, что там шина системная, пару шин периферийных, что у каждой периферии свое адресное пространство (ДАЖЕ У ПАМЯТИ RAM/ROM), что у ядра внутри может быть своя резидентная память и тд
Тут например, можно поговорить об устроцстве конкретно ARM ядра, я точно знаю, что в памяти программ самый первый адрес - это вершина стека, второй адрес - адрес э, где лежит обработчик ресета, то есть ядро сначала записывает SP, а затем прыгает по адресу обработки ресета и дальше только в стартап попадает, лол
У риск5 может быть свои особенности, я особо его не исследовал так подробно
Аноним 19/03/25 Срд 16:17:44 3411798 54
Ну для джюна оба тестовые прям овер выполнимые, только надо определиться с железом мб или как-то эмулировать рандомайзером показания с датчиков
Аноним 19/03/25 Срд 16:20:36 3411800 55
То есть ты просто этими тестовыми показываешь, что ты сможешь под камень проект написать и собрать и залить, сможешь его отладить, сможешь завести таймер с прерыванием, сможешь завести интерфейс (spi/i2c), сможешь почитать даташит на датчик и определить, как с него считать вообще что-то, сможешь дернуть там гпиошкой по какому-то условию. Тут из неявного только если интерфейс залипнет где-то и ты в вайле зависнешь, пока будешь его ждать, но тут таймаутом можно это все решить
Аноним 19/03/25 Срд 22:30:29 3412009 56
достаточно esp32 и растишки разъебывать нахуй?
Аноним 20/03/25 Чтв 06:39:28 3412093 57
image.png 301Кб, 948x625
948x625
image.png 312Кб, 947x678
947x678
image.png 1142Кб, 750x1000
750x1000
image.png 279Кб, 892x618
892x618
>>3411776
>>3411787
>>3411795
>>3411798
вообщем спасибо анончик, несколько раз перечитал твой анализ, вообщем хочу попробовать данную авантюру вообщем мне хватит этого, что бы выполнить два тестовых и если вдруг мне дадут ещё какое то ?
Аноним 20/03/25 Чтв 08:03:37 3412105 58
>>3412093
Ну очевидно еще понадобятся провода, чтобы это все соединить между собой (датчик и память к контроллеру), там еще на i2c своя обвязка может понадобиться, если на отдельных компонентах ее нет, ибо там у него свои особенности
Аноним 20/03/25 Чтв 08:06:31 3412107 59
>>3412105
>>3412093
Ну тут конечно в идеале все смотреть еще осциллографом, когда все сделаешь или во время отладки, чтобы ты смотрел ьам на шину ту же i2c и такой «ооо, нихуя, реально АСК прилетает, устройство ответило», заодно положительные фронты посмотришь у шины
Но понятное дело дома осциллографа не найдется, а покупать двухканальный или самому делать впадлу и дорого
Аноним 20/03/25 Чтв 09:02:30 3412122 60
image.png 84Кб, 290x485
290x485
image.png 324Кб, 1057x642
1057x642
image.png 347Кб, 929x653
929x653
>>3412107
чет я с проводами запутался смотрю короче, ну макетную плату возьму на будущее, type c это понятно, типо надо вот такой радужный набор взять?
почему то с первого пика орнул
Аноним 20/03/25 Чтв 10:55:37 3412175 61
>>3409824
>я уже давно не могу вкатиться(сделал около 600 откликов на хх ру, без накрутки).

А куда пытался вкатиться?
Плюс других областей для вката в том, что тебе не надо покупать кучу железок, как в embedded.
Аноним 20/03/25 Чтв 11:24:22 3412196 62
image.png 4Кб, 241x172
241x172
>>3412175
да я даже не хочу про это разговаривать, а то у меня опять жопа сгорит, вот из последнего сделал тестовое задание все там идеально выдрочил, что бы не приебались, скинул, через неделю пишут ну вы нам не подходите, через дня 4 пишу, а есть фидбек ? мне пишут ой ну знаете, на самом деле его никто не проверил ну вы там вы понимаете пук пук, просто сразу же стер нахуй своё резюме на хх, без накрутки и скила пиздабольства щас никуда, вот сижу по тихой грусти дрочу алгосы на кодварсе литкоде

>Плюс других областей для вката в том, что тебе не надо покупать кучу железок, как в embedded.

да мне уже абсолюнто похуй когда выкатывался из уника думал ну все сука, глаза аж горели наконец то нахуй, а потом столкнулся с реальностью. че мне вот я посмотрел эти несколько вакансий щас закажу всю эту шляпу ебанную, сделаю мб ещё там какой нибудь проект позвоню скажу все как есть, если возьмут то хоть 10 зарплат готов въебывать на кучу железяк
Аноним 20/03/25 Чтв 11:30:50 3412204 63
>>3412175
че там с проводами лучше подскажи не хочу на самом очевидном объебаться и ждать доставку
Аноним 21/03/25 Птн 19:09:47 3413271 64
17339117591571.mp4 3206Кб, 540x960, 00:00:10
540x960
>>3406565 (OP)
ну вообщем взял себе все на озоне, немного углубился в эту тему, завтра заберу за выхи сделаю и посмотрим че там
Аноним 23/03/25 Вск 19:45:03 3414498 65
image.png 77Кб, 604x401
604x401
>>3406565 (OP)
>>3409799
в тред призывается ОП и грамотный анон
Вообщем собрал свой первый микро контролер сижу делаю задания, пока курил понял, что хотелось бы подготовиться к скринингу или собесу быстро пробежать по вопросам. соответственно вопрос, подойдет ли этот список для подготовки ? если нет то есть какой то не знаю авторский список ? заранее скажу, что есть достаточное кол-во вакансий в которых опыт не требуется или если требуется то там что то типо такой формулировки " наличие реализованных проектов в данной области"
https://habr.com/ru/articles/676076/
какие вопросы спрашивают на скрининговых звонках, если такие есть в данной специальности ?
Аноним 23/03/25 Вск 19:46:43 3414500 66
>>3414498
> заранее скажу, что есть достаточное кол-во вакансий в которых опыт не требуется или если требуется то там, что то типо такой формулировки " наличие реализованных проектов в данной области"

ну и соответсвенно какую либо легенду я сочинять не буду про невъебенный опыт работы, который не внесен в трудовую
Аноним 24/03/25 Пнд 23:37:03 3415402 67
бамп
Аноним 25/03/25 Втр 01:07:18 3415426 68
17419744684900.mp4 693Кб, 604x606, 00:00:02
604x606
Аноним 25/03/25 Втр 02:35:50 3415443 69
>>3406565 (OP)
Умирающая отрасль в РФ. Сам только из эмбедда в люди вылез. Изучаю как студент сисколы, теорию ОС, чисто на чесании языком вышел на собесе на сеньку.
Начали б валить - не вывез бы.
Сейчас цель - догнать и перегнать мидлов на испыталке. И не спалиться, что не сильно хорош ядре Линукс.
Аноним 25/03/25 Втр 14:01:51 3415710 70
>>3415443
А в какую область перешёл из embedded?
Я думал, что обычно программирование ядра Linux нужно как раз в embedded, запиливать в него драйвера всяких железок.
Аноним 25/03/25 Втр 14:13:15 3415720 71
>>3415710
Ну я честно не прям уж эмбеддер и пиздец. У меня было достаточно опыта в линуксе. Но это не более чем программки писать в юзерспейсе.

Область - дата сторейдж.

Эмбеддед в линуксе это не более чем DTS, YOCTO собрать и накатить на плату, может там ещё запустить и экран повесить. Потом подключить кнопки по SPI. А потом фронтендеру дать чтоб подключил веб страничку и на выходе получишь POS-терминал.

То о чем ты говоришь, это надо в Сименс, ABB, ATLAS COPCO идти, а в РФ это взять MXM2 плату и подключить ее.
Аноним 26/03/25 Срд 00:54:24 3416176 72
Работал рядом с эмбедщиками, из перекуров и прочих разговоров сейчас представляю их работу как эдаких жаваскриптеров, которые перекладывают жсончики от одного сервиса другому.

Только тут данные от одного устройства по каналу связи передать другому, опционально что-то сделать и передать по другому каналу связи другому.

Эдакая работа очень низкоуровневой веб макаки из мемов, только с необходимостью знания различных интерфейсов, электротехники и инструментария.

Я правильно понял или шиз?
Аноним 26/03/25 Срд 09:15:42 3416271 73
>>3416176
>Работал рядом с эмбедщиками
А сам из чьих будешь?
Аноним 26/03/25 Срд 11:00:03 3416365 74
>>3416271
Тогда?
Разнорабочим блять. Вот эту хуйню напиши, вот эту хуйню принеси, вот эту штуку припаяй, вот эту штуку шуруповертом прикрути. Кстати устраивался программистом.

Сейчас?
Разрабом в команде по ОС в одной зелёной компании
Аноним 26/03/25 Срд 13:08:17 3416497 75
>>3416176
>Я правильно понял или шиз?
Ты понял всё прикладное программирование в целом. Перекладывание и визуализация данных - это 90 процентов работы прогеров где угодно.
Аноним 29/03/25 Суб 02:28:34 3418572 76
bump
Аноним 29/03/25 Суб 16:33:54 3418880 77
17430723255981.mp4 307Кб, 608x1080, 00:00:05
608x1080
>>3406565 (OP)

Сап ембедеры, ну что пригласили на собеседование во вторник, сказали что программирования будет по минимуму, больше надо будет работать с техникой, как подготовиться то к собесу ?

То как мне описали компанию: У нас в каком-то смысле экспериментальная лаборатория и мы занимаемся всем - от сборки, до сопровождения готовой продукции и разработки новой. И мы ищем не разработчика, разработка в задачах появится, но позже, и будет занимать всегда лишь часть времени.
Я конечно же попытался спросить, а че там будет на собесе, на что мне ответили собес в формате беседы и будут задания, какие то ?
Ваши предположения?

Применить правило Кирхгофа? нарисовать схему в визио ? что же там что же ? спаять платы ?!
Аноним 01/04/25 Втр 00:47:21 3420543 78
>>3418880
Ну что, рассказывай, как тебя попустили на схемотехнике на собесе :)
Аноним 01/04/25 Втр 16:54:58 3420934 79
>>3418880
>казали что программирования будет по минимуму, больше надо будет работать с техникой
Это хуета. Скипай.
Аноним 01/04/25 Втр 18:09:36 3420989 80
>>3418880
Ну вообщем сгонял на собес меня там школотрона разъебали в принципе если заранее знать что такую хуету будут спрашивать можно было бы и подготовиться, приеду домой вечером опишу чо было
Ну хотя бы какой то фидбек получил понял чё там надо подтянуть по проекту своему что нужно мямлить на собесах

Позвали на другой собес там будут какие то тесты в Зеленоград , тоже интересуюсь чё там за тесты могут быть делайте ваши ставки
Аноним 03/04/25 Чтв 17:04:09 3422511 81
Аноним 03/04/25 Чтв 17:55:54 3422552 82
image.png 15Кб, 836x168
836x168
image.png 1528Кб, 900x1216
900x1216
>>3422511
Ну вот так прошло первое в моей жизни собеседование на типо в айти
Да я жив, просто друг по вузу приехал в гости сидели бухали искали работу codewarse/leetcode по фану прогали.
Ну вообщем я пошел на собес меня встретил олд.
Собеседование особо технического не было, достал схему показывал элементы спрашивал че это такое, ну я такой ну это транзистор это резистор, это конденсатор, потом он показывает на какой то ебучий квадритик, я вообще нихуя не понял, что это, говорю ну наверное микроконтролер какой то. оказалось логический элемент
Потом достал изи задачку, егэ по программированию, я че то тупанул блять ну и вообщем там была функция, которая сама себя вызывает ну короче хуйня, но даже с этим я блять не справился.
Касаемо схемотехники я думал то, что будут спрашивать конкретно, какую то теорию спрашивать а там надо было просто по обозначением пробежаться.

Потом он взял листок нарисовал задачку из егэ по физике по типу пик рил, я сижу смотрю на эту хуйню и понимаю, что я нахуй решал это миллиард раз, но нихуя не могу вспомнить даже с чего начать, последовательное параллельное подключение че вообще надо.

Ну я так понял, что они ищут какого то супермего увлеченного человека, который с паяльником в жопе ложиться спать, просыпается бежит с улыбкой в визио или каде рисовать свои схемы. Потому что он в пример, мне приводил, что до этого у него работала девочка политик лидер и борец два красных диплома, дипломный проект какой то робособаки.

Самый интересный момент был, когда он понял, что у меня нету какого то особого энтузиазма в том что бы именно электросхемотехникой заниматься , он мне начал рассказывать про компанию. Он такой говорит говорит показывает шкаф по типу пик рилл, говорит говорит, че такое реле знаешь ? не знаешь ммм плохо( говорит говорит а че такое протокол UDP мммм не знаешь ну ладно, потом говорит говорит, первые два три вопроса я ещё пытался че то там мямлить, потом говорил нет нет нет нет.

Ну в конце я сказал типо ладно, я долбоеб, но вот я вуз закончил там то работал не айти тупо офис, я никуда не убегу в течение года могу приходить на работу во время, не проябываться и в целом я не понимаю желания найти себе работника, что бы у него был какой то подростковый интерес к работе схемотехника как он сказал что бы глаза горели

Ну единственное что я понял, что собеседование это не там где сразу сходу ебут начинают тебя по какой то лютейшей базе прогонять и что надо лучше подготовиться по вопросам по моему проекту, который указан в резюме, потому что я сделал все ну работает и работает, а он меня спрашивал, а ты вот так сделал? а почему не так ? а вот у тебя абривиатура указана расшифруй её, ну и тут я тоже поплыл.

Вообщем меня пригласили ещё на два собеса в понедельник уже чистый embedded, будет какой то тест, ГОВОРИТЕ СУКИ ЧТО ТАМ МОЖЕТ БЫТЬ ЗА ТЕСТ ЧЕ ТАМ НАХУЙ СПРОСЯТ, А ТО БУДУ СИДЕТЬ БЛЯТЬ ОПРЕДЕЛЕНИЯ ДРОЧИТЬ
И второй собес, мне дал номер телефона одногруппник, сказал типо вот сходи туда, но я так понял, там че то ссиловыми структурами связана, набирают айтишников в кгб или хуй знает куда, но мне уже честно похуй куда, я бы даже вот в эту шляпу в которой проходил собес пошел бы работать
Аноним 04/04/25 Птн 00:06:08 3422769 83
>>3422552
>Вообщем меня пригласили ещё на два собеса в понедельник уже чистый embedded, будет какой то тест, ГОВОРИТЕ СУКИ ЧТО ТАМ МОЖЕТ БЫТЬ ЗА ТЕСТ ЧЕ ТАМ НАХУЙ СПРОСЯТ, А ТО БУДУ СИДЕТЬ БЛЯТЬ ОПРЕДЕЛЕНИЯ ДРОЧИТЬ

Если будешь заниматься больше программированием, а не схемотехникой, то вот https://habr.com/ru/articles/676076/
Удачи выдрочить всё это за 3 дня.
Аноним 04/04/25 Птн 00:07:35 3422770 84
Аноним 04/04/25 Птн 00:44:31 3422777 85
image.png 53Кб, 936x240
936x240
17422751201780.mp4 1232Кб, 640x640, 00:00:05
640x640
>>3422769
спасибо анон, я скидывал эту ссылку, я прочитал и постарался своими словами ответить в ворд файле осталось где то 60% вопросов, это можно потянуть, только если можешь пруфани, что это пригодиться ну с высоты своего опыта или если ты оп, то почему ты так не внимательно свой же тред читаешь
видеорандом
Аноним 04/04/25 Птн 00:51:36 3422778 86
>>3422777
а ну и заранее отвечу тебе на 40% вопросв я ответил правильные остальные стер
а второе это какая то статься от создателя видоса на ютубе типо ожидание/реальность
Аноним 04/04/25 Птн 13:34:02 3423054 87
unnamed.jpg 74Кб, 474x843
474x843
>>3422769
А я тоже хочу с вами вкатится в embedded!
Я уже чё-то на третьем вопросе коллоквиума поплыл.

int square(volatile int ⚹ptr) {
return ⚹ptr ⚹ ⚹ptr;
}

И что тут не так? Первое предположение: вдруг компилятор строку ⚹ptr ⚹ ⚹ptr видит как ⚹ptr ⚹⚹ptr и выдаёт синтаксическую ошибку что тут два раза разименовывание указателя типо. Но нет, нихрена, собрал программу - всё правильно работает.
Кажется, тут какой-то очень изьёбистый низкоуровневый подвох есть!!
Аноним 04/04/25 Птн 13:45:16 3423065 88
>>3423054
Я не уверен, но видимо суть в том что раз указатель на volatile, значит там значение может измениться в любой момент, а если оно изменится - то перемножаться будут разные числа и результат по логике будет уже нихрена не square.

Я правда не пынямаю нахрена тут volatile. Разве и так кококонпелятор имеет право не брать каждый раз значение по указателю а закешировать его где то?
Аноним 04/04/25 Птн 13:48:21 3423066 89
>>3423065
А зачем тогда мютексы и семафоры? Если ты создал программу так, что у тебя данные могут поменяться в процессе - это разве не значит, что программа распараллелена неправильно, и тут проблема не в функции, а в том как эту функцию используют.

Хотя может ты и прав, если операция присваивания - атомарная, то может можно закешировать переменную, заранее избавив её от всякого непредсказумого поведения.
Аноним 04/04/25 Птн 13:50:13 3423067 90
>>3423066
> А зачем тогда мютексы и семафоры?
Опять же я не уверен, но мьютексы и семафоры мне кажутся высокоуровневой штукой, как и потоки, потоки же средствами ОС реализуются? А есть ли все это в голом железном байтодрочерстве?
Аноним 04/04/25 Птн 13:58:17 3423076 91
>>3423067
>но мьютексы и семафоры мне кажутся высокоуровневой штукой, как и потоки, потоки же средствами ОС реализуются?
Все верно. Но на голом железе и многопоточности нет. Хочешь fork() - пиши сам свой fork(). Я даже читал, у бумеров были программы для многозадачности на прикладном уровне. Т.е. MS-DOS это же однозадачная система, там нельзя выполнять больше одного процесса. Но все же мы помним, что есть некая "графическая оболочка для MS-DOS" с названием Windows, и всякие видео как бумеры из нулевых на досе запускают по несколько программ. Как я слышал, они устанавливали на дос некую программу, которая выполняла сама распараллеливание задач в пакетном режиме, и под этой программой они запускали другие программы. Хз может ошибаюсь, но во всяком случае, звучит прикольно.

Короче, ты скорее всего прав, потому что как я понял, на голом железе хоть и нет многопоточности, но там же есть наверняка некоторые "области памяти для ввода-вывода" типо как видеобуфер, чтобы всё на внешние устройства выводить. Так что получается что память может самопроизвольно менятся и без участия как таковых "параллельных процессов".
Аноним 04/04/25 Птн 14:03:43 3423081 92
>>3423076
По идее там должно быть dma (но я его никогда в глаза не видел, на лабах в вузике на мк 51й серии ничего такого не было) и по идее в любой момент могут дергуться обработчики прерываний.

На windows как оболочке для доса многозадачность была не вытесняющая (когда планировщик ОС стопает процесс по таймеру и возобновляет следующий) а кооперативная (программа сама у себя должна натыкать вызовов "я все, следующий")

Кстати если там нет многопоточности и ОС - то как на этих модных крутых микроконтроллерах с немколькими ядрами собсно полтзуются этими ядрами?
Аноним 04/04/25 Птн 14:08:53 3423091 93
>>3423081
>По идее там должно быть dma
Я слышал что dma это какая-то древняя фигня из 2000 - 2010. Его часто приводят просто для демонстрации прогресса, что вот, от прерываний пришли к прямому доступу к памяти в обход процу.

>Кстати если там нет многопоточности и ОС - то как на этих модных крутых микроконтроллерах с немколькими ядрами собсно полтзуются этими ядрами?
На микроконтроллерах несколько ядер?! Я думал там всегда одно ядро. Ну а на компьютерах - там какими только аппаратными средствами современный компьютер не напичкан, там и менеджер памяти аппаратный вроде.
Аноним 04/04/25 Птн 14:46:58 3423123 94
>>3423065
Без volatile компилятор может оптимизировать код, например сохранить значение по указателю ptr в регистр процессора и возвести его в квадрат.
А с volatile будут 2 обращения по указателю. Между этими обращениями значение может измениться в другом потоке.

Вообще, пример выглядит искусственно. В данном случае проще передавать аргумент в функцию по значению, а не по указателю.
Аноним 04/04/25 Птн 14:55:11 3423130 95
>>3423123
> Без volatile компилятор может оптимизировать код, например сохранить значение по указателю ptr в регистр процессора и возвести его в квадрат.
Какое право он имеет на эту "оптимизацию"? Чего вообще вместо чтения значения по адресу бы не возвращать 4? Почему 4? А почему бы и не 5...
Аноним 04/04/25 Птн 15:28:50 3423164 96
>>3423130
Компилятор оптимизирует так, чтобы с его точки зрения результат не изменился. Если тупо возвращать 4, то логика работы кода изменится, поэтому компилятор так не сделает.

В embedded вообще в объявлении указателей на регистры устройств надо всегда ставить volatile. Иначе компилятор увидит, что мы читаем данные по указателю и больше их не используем и подумает, "а зачем вообще читать данные по указателю, если они не используются?" и вообще выкинет код чтения. А это был указатель на регистр железки, который нужно было прочитать.

Я так даже ездил в командировку к клиенту, который жаловался, что наша железка зависает. Оказалось, что при чтении регистра клиент не поставил volatile, компилятор при оптимизации тупо выкинул это чтение. А чтение регистра нужно было для сброса прерывания.
Аноним 04/04/25 Птн 15:46:56 3423171 97
>>3423065
>закешировать его где то?
Простой пример зачем нужен volatile. У тебя есть устройство, у него есть регистры, они замаплены в память, проц может через load операцию забрать значение из регистра устройства в свой регистр, без volatile модификатора конпелятор создаст тебе код, который допустим лишь раз обратится к устройству.
Аноним 04/04/25 Птн 16:22:27 3423202 98
Хоче несложный девайсик сделать - датчик co2, там вроде по i2c интерконнекту нужно общаться с самим сенсором. Какой микроконтроллер взять, чтобы дешево/была возможность купить в РФ, и был сишный конпелятор под линупсом?
Аноним 04/04/25 Птн 17:12:26 3423226 99
>>3422552
Пик 1 на закон Ома то как смог проебать? Эта херня в уме решается.
Набирайся опыта и удачи в собесах, не тупи.
Аноним 05/04/25 Суб 08:26:32 3423552 100
image.png 62Кб, 254x199
254x199
Вообще, подготавливаясь по коллоквиуму сам открываю для себя удивительные вещи, которые вроде бы и очевидны, но которые раньше просто как-то не волновали.

"11--Как проверить, что два float числа равны между собой?"

Я подумал:"а в чём подвох? почему бы просто == не сравнить". Оказалось, что формат float предполагает запись в степени двойки m2^(-x). И в таком формате невозможно точно записать даже числа 0.2 и 0.3 так как для них тупо нельзя нормально подобрать мантиссу, чтобы она точно соотвествовала. То есть 0.2 + 0.1 != 0.3, потому что погрешность... И чтобы их сравнить нужно блядь делать (fabs(f) < epsilon) (целых три ебучие операции!!)

Бля... вы долбоёбы что ли все?! Вы все поехавшие?! Прошло 30 лет, а у вас даже числа - ебучее костыльное багованное говно.

Почему бы не реализовать степень десятки!? типо m
10^(-x) вполне себе никакой погрешности не даёт. Нужно просто сделать аппаратную поддержку для таких чисел, чтобы они были быстрыми. Может, специальную память сделать на ОЗУ чтобы чисто для действительных чисел. Но блядь, не считать же всё на костыльно-багованых числах уже какой век, бляд, караул.
Аноним 05/04/25 Суб 11:21:22 3423591 101
Кстати, вот ещё интересный вопрос
14--Есть ли способ запустить С-код до запуска main?

Но меня больше инересует, а что если программу не завершить при помощи exit, или return из main.

Вот допустим такая программа
void _start(void) {
}

Она ничего не делает. Компилируем.
gcc -o prog.o -c prog.c -nostdlib
ld prog.o -e _start
./a.out

получаем Segmentation fault (core dumped)

А почему? Потому что программа продолжает выполняться после _start, и выходит за область выделенного ей процесса? Или что?
Аноним 05/04/25 Суб 12:15:54 3423618 102
20--Как делать примитивы инкапсуляции в C?

И что тут имеется ввиду? В C же нет инкапсуляции в рамках одного файла. Да и какой впизду инкапсуляции, если классов нет? Что от чего скрывать-то?

Я читал статью, где шизы пытались реализовать ООП на С, и они пришли к тому, что "один файл - один класс". Значит всё верно, инкапсуляции как таковой в рамках одного файла нет, поэтому они и полезли в другие файлы.
Аноним 05/04/25 Суб 12:21:43 3423623 103
>>3423552
Ты блин серьезно? Уж что что, а что флоаты сравнивать между себя нельзя - нифига не микроконтроллерные знания. В кутешечке вон есть qFuzzyCompare для этого
Аноним 05/04/25 Суб 12:27:04 3423624 104
>>3423618
> И что тут имеется ввиду? В C же нет инкапсуляции в рамках одного файла. Да и какой впизду инкапсуляции, если классов нет? Что от чего скрывать-то?
Классов нет, а ООП есть. Инкапсуляция видимо через... непрозрачный указатель это называется? Короче есть структурка, объявления которой у тебя нет. Ты можешь ее создавать только через всякие create_shit/destroy_shit, и передаешь пойнтеры на нее в функции, реализации которых ты не знаешь. Так как хедера с объявлением нет - работать ты с ней можешь только через функции которые про нее в курсе.
Аноним 05/04/25 Суб 12:44:34 3423633 105
>>3423623
А я не знал. Возможно у меня, кстати, из за этого раньше баги были, но я просто забил хуй какой-то фигней закрыл.

>>3423624
>ООП есть
Нет ооп в С. Если ООП есть в С, то он есть и в ассемблере, а значит есть вообще везде. Знашь как называют высказывания которые всегда истины? Их называют лишёнными смысла, это тавтология.
>непрозрачный указатель это называется
Так это же всё равно между файлами сокрытие идёт. Это не более чем финт ушами. Самой по себе поддержки инкапсуляции в С нет, а static - это указание именно линкеру не индексирвоать эти функции. Т.е. от слова static зависит содержимое обьектного файла, а на само включение файлов оно никак не влияет. Поддержки со стороны языка тупо 0.
Хотя может такой ответ и сойдёт для собеседования. Я хз. Просто вдруг сейчас окажется что в GCC есть и классы, и ООП, и вообще С превратился чудестным образом в подобие С++, чисто из-за особенностей GCC. Там же вроде у GCC есть какая-то фишка что можно полиморфизм реализовать. Мб и всё остальное тоже можно яхз.
Аноним 05/04/25 Суб 12:59:37 3423637 106
image.png 20Кб, 1051x1059
1051x1059
>>3423624
Хотя с полиморфизмом я обосрался чуть.
22--Как делать примитивы полиморфизма в С?
Его оказывается можно и без gcc сделать. Что-то ранее я до этого не догадался.
Аноним 05/04/25 Суб 13:04:00 3423640 107
>>3423618
Есть ООП в виде структур с указателями на функции. Это активно используется в сложных проектах.
Например, вот драйвер контроллера USB во FreeBSD https://github.com/freebsd/freebsd-src/blob/main/sys/dev/usb/controller/ehci.c

Ищи в нём слово methods
Раз методы есть, значит и ООП есть.
Аноним 05/04/25 Суб 13:28:12 3423654 108
>>3423640
>Раз методы есть
Так они жеж не на уровне языка есть. Эти методы - они чисто у тебя в голове есть, ты их "представляешь", как абстракцию. С тем же успехом, ты бы мог реализовать стековый фрейм на асме, затем классы и функции и сказать "а на ассемблере тоже ООП есть!". Ну и получается что ООП везде вообще есть, что лишено всякого смысла.

В языке реализован ООП, когда в нём есть чёткое и ясное ключевое слово "класс". Вот тогда это ООП язык. А если этого нет - то значит и поддержки ооп нет.
Аноним 05/04/25 Суб 13:46:20 3423663 109
>>3423633.
> Нет ооп в С.
ООП в С есть. Нет синтаксического сахара для него, так что его костылят из структур и указателей на функции. Напоминаю, что кресты изначально в си кодогенерировали.
Аноним 05/04/25 Суб 13:53:53 3423668 110
>>3423663
>Нет синтаксического сахара для него, так что его костылят из структур и указателей на функции
Ну это не класс, это костыльный урод который считает себя классом, как пидор который напялил чулки и считает себя женщиной.
Аноним 05/04/25 Суб 15:41:24 3423719 111
image.png 284Кб, 474x494
474x494
Что то не вдупляю

23--Напишите функцию, которая при передаче по аргументу значения 1 печатает "One". При передаче 2 печатает "Two". Запрещено использовать оператор if и оператор switch.

Что от меня хотят?! Ну я могу сделать
void func(int n){
while(n != 2){
printf("Оne\n");
return;
}
printf("Two\n");
}

Но в чём смысл?! Формально, задание выполнено. Но от меня же наверняка хотят явно чего-то другого. А чего?!

И ведь я могу придумать ещё дебильный вариант

void func(int n){
char ⚹str[] = {
"One",
"Two"
};
printf("%s\n", str[n - 1]);
}

Но зачем?! Кажется, что задача должна решаться "математически", т.е. должен сущестовать алгоритм, который любому числу вычислит буквенный аналог. Но это бред, такого алгоритма не может быть!! Чисел бесконечно много, и названия у них нерегулярные, т.е. ты досчитал до nineteen, дальше что должно быть twenteen, а хуй там дальше twenty. Ну и толку, постоянно будут появлятся новые миллионы, биллионы итд. Т.е. для каждого числа нужно будет писать своё слово. Т.е. никак математически из 1 не получить One. А значит все решения задачи, будут предствлять из себя вариацию оператора if. Ну и нахрена это нужно?! В чём смысл тогда задачи, не понимаю.
Аноним 05/04/25 Суб 16:10:40 3423733 112
>>3423668
> Ну это не класс, это костыльный урод который считает себя классом, как пидор который напялил чулки и считает себя женщиной.
Если уродливый пидор может родить ребенка - то вполне себе, как бы уебищно он не выглядел.

По факту на си пишут через ооп, без синтаксического сахара, через костыли и устоявшиеся "соглашения".

Вон, пример "наследования" - struct sockaddr, всякие sockaddr_in, sockaddr_un начинаются с тех же полей так что их можно кастовать к sockaddr, а читая поле sa_family - понимать к какому из них кастовать, имея пойнтер просто на sockaddr
Аноним 05/04/25 Суб 16:12:39 3423734 113
>>3423719
Я конечно не вдупляю, но что мешает сделать массив строк и просто доставать нужную строку по индексу? Или нужно что то более хитровыебанное?
Аноним 05/04/25 Суб 16:14:49 3423735 114
>>3423734
Можно. Так я это и сделал во втором примере. Просто... а нахуя? почему if нормально не использовать? В чём суть задания, в чём подвоха. Демонстрацию каких знаний от меня хотят увидеть.
Аноним 05/04/25 Суб 16:16:48 3423737 115
>>3423735
Нв вот я не знаю. Если это не массив и не тернарный оператор - может есть что то более байтодрочерское?
Аноним 05/04/25 Суб 16:18:39 3423739 116
>>3423737
Может быть и есть. Но зачем? Все даже самые хитровыебанные способы решить это задание абсолютно лишены смысла, потому что из самого задания никак не следует что именно они должны быть выбраны. Задание, грубо говоря, не содержит в себе верного решения, ведь формално оба два моих решения верны, но они оба бессмысленны.
Аноним 05/04/25 Суб 18:22:01 3423842 117
>>3406565 (OP)
Бля. а никто не искал пак ответов на все эти вопросы трехлетней давности ? Или может у кого то есть ?
Аноним 05/04/25 Суб 18:34:02 3423847 118
>>3423719
Тут типа на логику вопрос.
Ты забываешь, что в функцию могут передать что-то отличное от 1 или 2, в этом случае функция ничего не должна делать.
В первом случае при >1 всегда будет печатать two, во втором выход за пределы массива и вообще жопа.
Мимо проходил
Аноним 05/04/25 Суб 19:11:33 3423863 119
>>3423847
Да, но ты не заметил что тут цикл while - это костыльный if().

Зачем использовать while, когда можно по нормальному через if сделать.

Если задача - ограничить область двумя значениями, то if тут как никогда подходит. Городить деревья из if, конечно - моветон, но не потому что это медленно работает, а потому что получается нечитабельная портянка, в которой зачастую даже автор кода путается. Но если тут значений всего 2, то зачем что-то другое?!
Аноним 05/04/25 Суб 19:35:49 3423875 120
>>3423847
Фикс , при n! =2 всегда будет печатать One.
Сорри
Аноним 05/04/25 Суб 19:41:48 3423878 121
>>3423863
Ну так это учебная задача на выбор из доступных способов решения.
В реале никто 2-мя while-ами это реализовывать не будет, естественно.
Аноним 05/04/25 Суб 19:57:51 3423888 122
>>3423863
Но если тут значений всего 2, то зачем что-то другое?!
Привычка.
На самом деле, зависит от того, какая это функция. Если это функция интерфейса, то проверять допустимость диапазонов входных параметров обязательно. Если внутренняя static функция, которую никто извне дёрнуть не сможет, то по необходимости.
Аноним 05/04/25 Суб 21:31:02 3423971 123
>>3423878
>Ну так это учебная задача
Учебная задача должна иметь адекватное решение. То что она "учебная" не означает что она может быть бессмысленной. Это всё равно что на матеиатике, у тебя было бы задание "задача #1: Сколько? (Но только не 2)". Чего блядь "сколько"? Ну допустим 5 - "ответ: верно". Сука а нахуя оно верно?! В чем смысл задачи????? Вот тут также. "Сделайте программу без if". Ну сделал. А зачем? Это что какой-то принцип или навык показывает или что??
Аноним 05/04/25 Суб 21:47:33 3423981 124
>>3423888
Не, просто есть задачи, когда чистый if-else будет выглядеть плохо. Например, когда я писал свой програмный рендер, там изначально клиппинг линий происходил протянкой из if-else. Просто это был настолько длинный и запутанный код, что я потом всё стер и реализовпл алгоритм Cohen-Sutherland, для обрезки линий, потому что так понятнее. Но если значения только 2 то if()'ом обойтись самое простое и логичное
Аноним 05/04/25 Суб 22:57:56 3424010 125
>>3423971
>Это что какой-то принцип или навык показывает или что??
Да хрен его знает. Возможно это способ понять, умеешь ли ты мыслить нестандартно.
Аноним 05/04/25 Суб 23:11:49 3424017 126
>>3423971
Ты просто не вдупляешь
>>3423981
Тут просто задачка уровня K&R, когда циклы мы прошли, а ифы ещё не прошли, поэтому хуярим задачу без ифов и будь что будет.
Аноним 07/04/25 Пнд 01:46:54 3424721 127
17412731653800.mp4 2875Кб, 1080x1080, 00:00:05
1080x1080
>>3406565 (OP)
Ебать вы раздухарились ПЕРЕД НЕ ПРИКЛОННЫМ АВТОРИТЕТОМ СИНЬЙОРА ПОМИДОРА А ВОТ ТУ ТРУФ РАВНО НУЛЕ А В СИКЛЕ ПО СИАОДУ НЕ РАВНО NULL, спасибо за подсказки решил тз мейнстримным путем, в понедельник не поеду, решил объединить все собесы в один день, нашел соседнию компанию у которых есть чел который выдал свое блестящее резюме в hh
бля я же написал вот этому челу который сделал контрл с контрл в написал ну подтверди, что это реально спрашивают хоть чем то
Аноним 07/04/25 Пнд 01:57:34 3424726 128
17389459917120.mp4 942Кб, 406x720, 00:00:11
406x720
Аноним 07/04/25 Пнд 07:50:48 3424755 129
>>3407861
В россии embeded работает за двоих, сейчас стало лучше, году в 18 пхп макака джун получал 60, ембедед дед 20 лет опыта в физики, электроннике плюсах - 45 т.р., c++ 5 лет опыта прикладник около 100.
Аноним 07/04/25 Пнд 13:24:59 3425127 130
>>3424721
Хватит постить шлюх. У посетителей этого треда нет денег на шлюх.
Аноним 09/04/25 Срд 10:53:46 3426666 131
>>3422552
Ну что, как собесы прошли?
Аноним 09/04/25 Срд 14:07:23 3426812 132
IMG-20250408-WA[...].jpg 31Кб, 637x415
637x415
>>3426666
Меня не приняли. И все эти вопросы из коллоквиума - в помойку. Никаких тестов или заданий не давали. Просто спросили про глубокие познания протоколов физического уровня. Про RS-232, итд. Я в жизни ни одного протокола не прочитал, ни ip, ни tcp ни http, не говоря уж о физическом и канальном уровне. Я только в общих чертах представляю, что вот есть там канальный с деауф-пакетами для подключения к соседскому wi-fi, есть там ip, для того чтобы удобно разбивать сети и подсети (на собеседовании сказали что ip - протокол маршрутизации. Странно, я всегда думал что ip это для создания сколь угодно большие сетей, ведь понятия сеть и подсеть - относительны в отличие от мак адресов, а маршрутизацией занимаются bgp, ospf). Спросили, что я разработал на С. Я сказал про пет-проект. Ну мы ещё что-то поговорили, и чем дальше мы говорили, тем больше я как дурачок с 0 iq издавал звуки "ээээ... Мээээ... Пук, серьк". Короче сказали: "мы рассмотрим вашу кандидатуру". На вежливом языке наверное это значит: "проваливай! Ты нам не подходишь!".

Эх. Нищета.
Аноним 09/04/25 Срд 14:17:07 3426819 133
>>3426812
А зачем тебе вообще этот ебмеддед? Иди в обычные высокоуровневые мартыхи.
Аноним 09/04/25 Срд 14:40:51 3426843 134
>>3426812
У тебя базу спрашивали. Нужно подучиться. Ты в универе же? Это всё входит в стандартные предметы га том же ИВТ. Про проекты это бред. Какие проекты могут быть у вкатуна. Только лабы.
Аноним 09/04/25 Срд 14:42:28 3426845 135
>>3426819
Нохаир же. Знакомый фронтендер на 80к застрял. Я в нии за 170 пержу.
Мимо
Аноним 09/04/25 Срд 15:17:58 3426866 136
>>3426819
Да не такие уж они мартыхи. На высоком уровне тоже начинают спрашивать react, electron, ещё сотню всяких фреймворков. А я даже java не знаю, я только C/C++.

жаверы считают сишников байтоёбами - сишники в свою очередь считают жавеор формошлепами. Оба друг друга макакми считают, а меня на работу никуда не хотят брать.

>>3426843
>У тебя базу спрашивали. Нужно подучиться. Ты в универе же?
Ты в Беркли что ли учился. Нас в университете вообще никаким сетям не обучали от слова совсем (специальность АСУ ТП). А типичный инжинер, не всегда даже знает как каталог на компьютере создать. Про то какие протоколы существуют я чисто а свободное время обучился. Как собственно и коддингу на С. В университете вообще ничему этому не учат. Только датчкики ввбирать и электропривод рассчитывать. Ну и я уже отучился.
Аноним 09/04/25 Срд 17:27:04 3426984 137
>>3426812
Много лет сижу-пержу в НИИ и что-то очкую идти на собес.
Я не привык держать всё в голове. Зачем, если в любое время можно загуглить?
Про RS-232 помню про TX, RX, GND, CTS, RTS. А вот названия и подключение остальных модемных сигналов не вспомню без гугла. Какая напруга должна быть (вроде 0,5В?), положительная или отрицательная тоже не помню.
Получается, меня даже с RS-232 на собеседовании обоссут, хотя я постоянно с ним работаю и могу загуглить за пару минут все эти сигналы и регистры.

Боюсь представить, что будет, если детально начнут спрашивать про какой-нибудь USB. Когда у меня перед глазами мануалы и примеры кода, то всё понятно, а если их убрать, то я и не вспомню, в каком порядке у устройства запрашиваются всякие дескрипторы-хуипторы. Или если полезут в дебри и начнут спрашивать, в каких версиях USB какие должны быть интервалы между микрофреймами и т.д.
Я представляю, как всё это работает, но вот без гугления подробно ничего не отвечу.
Аноним 09/04/25 Срд 17:38:25 3426994 138
>>3426984
Под windows пишешь драйверы? Винде скоро капец, в России ее перестанут продавать и все компании перейдут на astra linux.
Аноним 09/04/25 Срд 17:39:35 3426995 139
>>3426994
> в России ее перестанут продавать
Типа кто то ее покупал лол
Аноним 09/04/25 Срд 17:48:43 3427001 140
>>3426994
Нет, под специализированную встраиваемую ОС.
Аноним 09/04/25 Срд 18:12:38 3427022 141
>>3426984
>Про RS-232 помню про TX, RX, GND, CTS, RTS. А вот названия и подключение остальных модемных сигналов не вспомню без гугла.
Ну а я даже не ебу что это. Я просто знаю что жто какой-то устаревшей COM порт, типо того. Если что-то общее можешь рассказать то не обоссут наверное. Меня же конкретные вещи не спрашивали. Меня просто спросили, что я знаю про физический уровень. Я хз что сказать. Во всех книгах где я читал, говорили: "да похуй чё там на физическом уровне, нас интересует TCP"

Так что нет. Не валят наверное. Но у меня опыта работы нет.

Вечная какая-то нищета:
На работу не берут потому что ничего не знаешь -> знания получить сложно потому что на практике нет никаких задач которые можно было бы решить с сетью на физическом уровне.

В итоге я, как всегда, никому нахуй не усрался. Посос.
Аноним 09/04/25 Срд 18:47:45 3427075 142
>>3426866
>специальность АСУ ТП
Ну понятно. Я закончил баку ИВТ. Вуз из мидтира спб. В принципе у нас всё было, от ассембли до каких-то примитивных нейроночек даже, типо мниста. Ну и само-собой плисины, микроконтроллеры, сети и вот это всё.
Аноним 09/04/25 Срд 18:56:23 3427083 143
>>3427075
Хорошее направление выбрал. Я просто когда поступал вообще особо ни о чем не думал, и на первом курсе и сам компьютером пользоваться не умел (каталоги создавать умел, и чертить в Автокаде умел, что вприципе уже знания превышающие 90% инжинеров. У нас по крайней мере в группе никто не умел чертить в автокад и все как дети из северной кореи - нелепо пытались водить мышкой по экрану). В компьютеры интересно стало выкатываться лишь на последних курсах.
Да и работы нихрена в АСУ-ТП нет. Полторы вакансии. Поэтому решил откликаться вприципе по спектру чего-то околоинжинерного: электрика, электронщина, робототехника, автоматизация, embedded разработка.
Жрать охота. И ботинки летние хочется - ноги уже в зимних гниют. А денег нет нихрена. Подумал что в инжинерке и embedded хоть какие-то бафы будут, что работку за 70-100к можно найти. Не, нихуя. Недостаточно.
Аноним 09/04/25 Срд 18:58:25 3427087 144
>>3427075
>Я закончил баку ИВТ. Вуз из мидтира спб. В принципе у нас всё было, от ассембли до каких-то примитивных нейроночек даже, типо мниста. Ну и само-собой плисины, микроконтроллеры, сети и вот это всё.
Да хуйня это все. В универе дают знания обо всем, но по верхам. На работе нужна узкая специализация, но знать ее надо глубоко. Как писал Крис Касперски, просиживание штанов в учебных заведениях разной степени тяжести еще никого не сделало программистом, только опыт, сын ошибок трудных, да общение с коллегами делают из человека программиста.
Аноним 09/04/25 Срд 19:15:29 3427094 145
>>3427087
И что ты сказать этим хотел? Все так и происходит: в вузе дают базу, потом ты идёшь батрачить и погружаешься в предметную область.
Зачем ты свои цитатки для коупящих вкатунов вставил?
Аноним 09/04/25 Срд 19:26:32 3427100 146
>>3427022
Странно, что учился АСУ ТП и ничего не знаешь про RS-232/422/485, через них как раз работает протокол MODBUS (либо через Ethernet).
И ещё ты должен был изучать EtherCAT и, соответственно, более-менее разбираться на низком уровне в Ethernet.
P.S. инженер а не инжинер.
Аноним 09/04/25 Срд 19:48:58 3427107 147
>>3427100
Мне на собеседовании тоже так же сказали. Я уж не стал говорить что нас в университете этому не учили. Но я хз, а на каком курсе должны были обучать? У нас была только автоматика. Там жирный ленивый еврей что-то про scada затирал. Были системы уравнения электроприводов. Был сам электропривод. Была электронника, но там нас учил дед-маразматик, из электронники только карты карно и решение логических уравнений запомнил.
Чтобы что-то связанное с сетями - такого вообще не было. Только в дипломной работе, я типо соединил ПЛК с промышленным компьютером. Я спросил у руководителя, мол, а как это работать должно, что он по Ethernet вообще может передать, под какими протоколами это вообще должно работать, на что мне сказали: "хорошие вопросы. Но вы главное покажите схему конечного автомата мура". Вообще я хуй знает что происходит. Меня в университете считали умным, просто потому что все мои одногруппники не знали нихуя от слова совсем (за исключением пару тройку инцелов), а на практике при трудоустройстве получается что и мои знания ничтожны. Да что за дьявол!! Почему чтобы купить еду, мне нужно быть сверхчеловеком по Ницше нахуй. В какой момент еда стала элементом роскоши!!?!!? Кризис что ли. И ведь возможности жить с мамкой уже нет.
Аноним 09/04/25 Срд 21:57:35 3427172 148
ab67616d0000b27[...].jpeg 111Кб, 640x640
640x640
В следующий раз на собесе, если спросят:
>А что вы знаете про RS-232
А я ебу что ли, я ведь не Пушкин.
>Вот вы умянули vlan, что вы про это знаете
А я чо бох я ебу что ли
Аноним 09/04/25 Срд 23:11:01 3427198 149
>>3426812
что за компани? это точно ембедед было ?
Аноним 10/04/25 Чтв 01:17:06 3427227 150
photo2025-04-10[...].jpg 79Кб, 590x1280
590x1280
Кто знаком с рынком вакансии ембеддед/встраивавемых систем? Принято ли накручивать опыт, врать на собеседованиях так же как в других it направлениях?

Сегодня знакомый прислал пикрил.
Аноним 10/04/25 Чтв 01:29:35 3427229 151
>>3427083
> и на первом курсе и сам компьютером пользоваться не умел
Ты в 90-е что-ли учился, когда компьютеры были мало у кого? Или сейчас школота со своими мобилками уже и компьютером не умеет пользоваться?
Аноним 10/04/25 Чтв 01:39:11 3427232 152
>>3427227
Да а смысла нету, в чем смысл пиздеть в it, что бы тебя пригласили на собес
А тут и так приглашают без пиздежа
Я вот вчера откликнулся на вакансию, где год опыта работы нужен, там около 10-20 откликов, мне позвонили я объяснился, что вот в андроиде не могу найти работу решил в эту область вкатиться мне сказали хорошо, завтра позвонит тим лид

Таких пикрилов гуляет по интернету тонна, они реальную ситуацию не отражают
Аноним 10/04/25 Чтв 01:41:21 3427233 153
>>3427232
+ ко всему те кто пиздят, они надеються, что они типо на удаленке будут и их типо не спалят, что они себе очко разорвут, а тут нет удаленки, в любом случае в офис будешь ходить, что через год что через 10 лет
Аноним 10/04/25 Чтв 06:01:18 3427252 154
>>3427198
Да. Прямо в вакансии написано какие микроконтроллеры прогать нужно.

>>3427229
>Или сейчас школота со своими мобилками уже и компьютером не умеет пользоваться?
Вот это. Сейчас практически у всех смартфоны, и существует действительно большая прослойка людей которые банально не понимают как мышкой двигать. Правда, таких людей в областях близких с программированием совсем не встретишь: они обычно в школе не могли информатику осилить поэтому избегают программирования как огня. А на инжинерном факультете вполне себе.
Ну, кстати, справедливости ради больше половины из них к последнему курсу неизбежно научились чертить и работать в word. Остальные кто не наусился - просто все курсачи покупали и поэтому до последнего тупили.
Аноним 10/04/25 Чтв 06:37:15 3427258 155
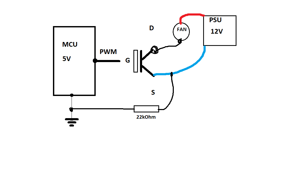
image.png 16Кб, 1152x648
1152x648
Анон, это сработает? Ничего не крутилось, пока нейросеть не посоветовала объединить схему по общему контуру через резистор. Но не уверен, можно ли так оставлять.
Крутиться начинает на 45 дьюти и уже почти на максимуме - 14мА, а на 55% уже на максимуме - 16мА. Закажу свитч полегче типа IRLML2402, может дело в Vgs th, но я не уверен в схеме как таковой.
Аноним 10/04/25 Чтв 11:25:56 3427424 156
>>3426866
>react, electron, ещё сотню всяких фреймворков
Ебало человеков, которые тратят на это свою драгоценную жизнь.
>>3426984
>Я представляю, как всё это работает
Мне кажется, это только и нужно, иметь понимание.
>>3427022
RS-232 - это же UART, а UART - це база, там несложно, просто разберись в жизнихозяйстве потом пригодится.
А зачем у тебя на собесе спрашивают вот эти TCP/IP, я бы понял, если бы спросили про ethernet, нахуй им во встройке тисипи ой пи? Они сетевое оборудование делают?
Аноним 10/04/25 Чтв 11:53:25 3427439 157
2607b655918b843[...].jpg 63Кб, 735x865
735x865
>>3427424
>Они сетевое оборудование делают?
Да.
>RS-232 - это же UART, а UART - це база, там несложно, просто разберись в жизнихозяйстве потом пригодится.
Я сразу и погуглил после собеседования. Мб повезет кто нибудь ещё пригласит.
Пиздец, пришла платёжка за комуналку, на карточке всего 2к осталось. Проклятье. Я снова в говне.
Аноним 10/04/25 Чтв 12:08:51 3427454 158
А что если брать долги "до зарплаты", потом когда будут требовать вернуть долг, брать взаймы у другого человека, а задолженность от первого человека отдавать частично деньгами со второй задолженности, частично склонять человека купить у тебя всякий хлам по оверпрайсу, тем самым человек сжаливается, соглащается взять у тебя твой хлам и часть денег, а ты тем временем берешь третий заём чтобы покрыть второй заём по такой же схеме: предлагаешь человеку часть денег, а вторую часть отдать всяким хламом с помойки. И получается вечный двигатель! В каком то смысле это торговля ненужным хламом по оверпрайсу.
Аноним 10/04/25 Чтв 12:57:13 3427496 159
>>3423091
>Я слышал что dma это какая-то древняя фигня из 2000 - 2010.
Только сейчас попалось на глаза твоё сообщение.
Как это DMA - устаревшая фигня?! В современных устройствах только оно и используется.
Без DMA процессор вручную пересылает байты устройству. А с DMA устройство само пишет/читает в ОЗУ минуя процессор. Потом говорит процессору (например, прерыванием), что транзакция DMA завершена.

Короче давай гугли, что такое BUS MASTER в PCI, виртуальные и физические адреса и gather/scatter DMA для работы с ними. Если что, BUS MASTER в PCI используется во всех устройствах, а не только в IDE, как написано в древних статьях.
Ещё погугли про когерентность кэша процессора. Это когда устройство записало по DMA данные в ОЗУ, но процессор ничего об этом не знает и использует старые данных из своего кэша. Или наоборот, процессор может не скинуть данные кэша в ОЗУ и устройство по DMA прочитает старые данные. В x86 кэш когерентный и такой проблемы нет(правда как там с многоядерностью не знаю), в других архитектурах может быть по разному.
Аноним 10/04/25 Чтв 13:17:50 3427524 160
>>3427496
>В современных устройствах только оно и используется.
>Без DMA процессор вручную пересылает байты устройству.
Нет, я просто что то слышал, что чтобы в современных компьютерных используется какой-то более совершенный механизм, типо как DMA но новее. Но забей, я не разбираюсь. Я вообще думал что rs-232 - устаревшей ненужный способ передачи данных, оказалось для embedded это актуальная технология. Собеседование провалил, теперь я нищий ведабомж, не надо меня слушать.
>Ещё погугли про когерентность кэша процессора. Это когда устройство записало по DMA данные в ОЗУ, но процессор ничего об этом не знает и использует старые данных из своего кэша.
Забавно. Вообще что почитать чтобы с картинками было понятно что где находится. Танненбаума мб? А то у меня очень смутное понисание работы компьютера. Конечно, лучшие знания приходят на практике, но пока чё то не берут, хоть почитаю.
Аноним 10/04/25 Чтв 13:48:30 3427564 161
>>3427524
Советую книгу Гук М.Ю. Шины PCI, USB и FireWire. Энциклопедия.
Про FireWire и AGP можешь не читать, а PCI, PCI Express и USB пригодятся.
Правда минус в том, что ты не знаешь, что именно важно и можешь застрять в деталях(которые в книге не всегда понятно описаны), при этом пропустить что-то важное.
Например, для PCI важно знать про PCI Configuration space и что взаимодействие с устройствами происходит через BAR'ы, которые заданы в этом PCI Configuration space. Ещё важно знать про адресацию устройств на PCI (шина, устройство, функция).

С USB пока не влезай в детали реализации контроллеров (UHCI, EHCI и т.д.), а сосредоточься на взаимодействие с устройствами.
Ещё про USB советую книгу Агуров П. В. Практика программирования USB

Хотя книги и древние, но до сих пор актуальные. Кстати, в этом преимущество embedded, тебе не нужно каждый год учить новые фреймворки, знания устаревают медленно.

Ещё возьми Wireshark и перехватывай им сетевые пакеты, чтобы понять, как устроена сеть.
Потом им же с помощью USBPcap перехватывай взаимодействие с USB. Посмотри, как общаются по USB клавиатура, мышка, флешка. Загугли команды SCSI, которые ты увидишь при общении с флешкой.
Аноним 10/04/25 Чтв 13:51:37 3427570 162
>>3427524
>Я вообще думал что rs-232 - устаревшей ненужный способ передачи данных, оказалось для embedded это актуальная технология.

Можешь загуглить протокол какого-нибудь электросчётчика, например, вот https://www.incotexcom.ru/support/docs/protocol
Используется RS-485 или CAN.
Аноним 13/04/25 Вск 11:12:31 3429816 163
16056372253180.png 125Кб, 328x368
328x368
Шалом! Тут есть выкатыши из классического бэка, в написание софта под кернел спейс? Вида или линь, без разницы. На те же 300-350 к. через сколько можно выйти?
Аноним 13/04/25 Вск 16:03:03 3429952 164
>>3429816
>написание софта под кернел спейс
Это не особо популярная тема нынче. Есть всякие безопасники и около-драйверщики, которым этим занимаются, но нахуя тебе оно нужно?

300-350к это большие деньги в системщине, где-то настраивайся на то, что лет 5 минимум будешь выходить на эти деньги с самого нуля. Если хочется норм денег и условий труда, то лучше учить жабу, голанк, котлин, питон и бекенд в целом - паттерны построения микросервисов, очереди сообщений, базы данных, логирование, трейсы, телеметрия итд.
Аноним 13/04/25 Вск 19:50:50 3430107 165
>>3427570
>меркурий
>CAN
Это отдельное ололо, потому что у меркурия не кан, а юарт через кановский трансивер. Эти жопоруки, видимо, думали, что этого достаточно.
доводилось работать с этим говном
Аноним 15/04/25 Втр 14:53:35 3431439 166
>>3426812
Как у тебя дела? Что вообще спрашивали на собесах?
Аноним 15/04/25 Втр 15:08:28 3431451 167
>>3431439
Дела так себе. Никто пока на второй собес не пригласил. Читаю пока мануал по RHCSA по-приколу, охота полноценно все тонкости линухов изучить. Написали в пятницу с другой компании, что рассмотрят моё резюме и ответят, но пока ещё на собес не пригласили. Надо будет в конце недели им напомнить, а то чё. Также понаписывал на вакансии АСУ-ТП на завод по производстсву пива, на инжинера-электронщика, на завод по производству сливок. Нигде пока даже не ответили.

>Что вообще спрашивали на собесах?
На прошлом уже говорил: Vlan спросили. Я начал про ip рассказывать - меня сразу оборвали, сказав что vlan на канальном уровне работает. Подобосрался немного. Мне почему-то казалось vlan - это какой-то высокоуровневый оверлей.
Спросили по RS-232, я ничего не сказал, кроме того что это ком-порт, и что я в дипломной работе плк с пк им связывал. Они попросили уточнить, знаю ли я в чём этот протокол заключается, ну я не знаю конечно же. По С вообще ничего не спросили. Спросили только знаю ли я С, я ответил что знаю, что вот пет-проекты есть. Короче не приняли.

денег нет, дела кал
Аноним 15/04/25 Втр 17:30:27 3431597 168
>>3431451
Я конечно сварщик ненастоящий и нифига не помню, но разве у rs-232 там есть какой то "протокол"? Мне казалось там просто выставляются уровни напряжения всырую с какой то скоростью, вот и все. Ну и еще какие то доп. биты типа стартового/стопового/контроля четности, которые могут быть или не быть как настроишь.

Мне казалось в этом и суть, что он простой как две копейки и там буквально ничего нет. В отличие от всяких там usb
Аноним 15/04/25 Втр 18:21:31 3431630 169
>>3431597
Может и простой. Во всех книгах которые я читал, физический уровень OSI просто отметали, говорили "ну там електричество какое-то нам не важно". Поэтому я и не интересовался никогда.
Аноним 15/04/25 Втр 18:24:00 3431631 170
rutube.ru/video/d2bffdd09314ebe2fe97b53e4afa06e3/
Аноним 18/04/25 Птн 00:38:12 3433618 171
Бамп
Аноним 18/04/25 Птн 02:18:21 3433634 172
>>3406565 (OP)
Минус эмбеддед что тут удалёнки гораздо меньше, часто нужно знать ТОЭ и электронику, нужно уметь аблтать с прототипами продуктов и тестовыми стендами. Зарплаты меньше чем в backend'е

Зато конкуренции меньше.
Аноним 18/04/25 Птн 02:18:54 3433635 173
Аноним 18/04/25 Птн 05:49:16 3433668 174
>>3407842
> В эмбеддед нужно постепенно вкатываться: ибо там не только С/С++, там еще можно прикрутить разработку схем электрических принципальных, рисование топологии печатных плат по схеме, умение работать с измерительный аппаратурой по типу мультиметра, осциллографа, вольтметра и тд

В большинстве нормальных компаний программированием, разработкой схем и топологией в электронике занимаются разные люди. Эмбедед программисты ТОЛЬКО пишут код, иногда могут поработать с тестовым стендом. Если в твоей компании что-то иначе, и человека-оркестра запрягают делать всё за пятерых, то это говноконтора с сомнительным качеством конечного продукта.
Аноним 18/04/25 Птн 06:04:02 3433672 175
>>3409210
>Инженегры ведь тоже макаки по большей части: сидят дрочат свои болванки в солиде, для которого скрипты писать можно, т.е. в теории программист с этим справится лучше, автоматизировав всё. Заменят ли прогеры инженеров?

Большинство болванок в солиде вообще техники или слесари делают, а инженеры обычно проектируют оборудование в рамках полного цикла проекта, т.е дрочить болванку многого 24/7 в автокаде тебе никто не даст
Аноним 18/04/25 Птн 07:43:43 3433694 176
>>3433634
>часто нужно знать ТОЭ и электронику
Так для меня это плюс. Я на автоматизацию закончил и С хорошо изучил. Чисто идеальна вакансия. Но пока что не берут :(
Аноним 18/04/25 Птн 07:47:59 3433701 177
>>3433694
Хз, может если отлично знаешь электронику и ТОЭ, то тогда поищешь вакансии инженера электронщика? Там могут и по Си задачи дать. Конкуренции меньше
Аноним 18/04/25 Птн 07:56:34 3433704 178
>>3433701
>тогда поищешь вакансии инженера электронщика?
Я и их рассматриваю в том числе.
Аноним 18/04/25 Птн 07:59:50 3433708 179
>>3433704
Cтранно, обычно туда должны то взять, особенно если на невысокую зп на вакансию стажера
Аноним 18/04/25 Птн 08:28:10 3433717 180
>>3433708
>если на невысокую зп
А вот поэтому и не берут. Я и так вьебываю в офисе, а мне на еду не хватает. Это хуже чем рабство - у рабов на еду хватало. Поэтому я ни за что блядь не пойду на "невысокую зп". Рассматриваю только вакансии от 100к.
Аноним 18/04/25 Птн 09:41:03 3433753 181
>>3433717
увы, но без релевантного опыта и стажа в индустрии хуй тебе кто от 100к просто так будет платить. Только если у тебя знания прям норм для стажера
Аноним 18/04/25 Птн 11:39:21 3433863 182
>>3433717
>Рассматриваю только вакансии от 100к
Так это потолок в ембеде лол.
Аноним 18/04/25 Птн 11:54:22 3433884 183
>>3433863
Если в мухосранске, то может быть, из-за отсутствия удалёнки. Грубо говоря, когда есть один завод на весь город, где платят копейки и больше некуда идти, а полную удалёнку в embedded найти проблематично.
А если речь про ДС и ДС2, то потолок раза в 3 выше, т.к. сотыгу можно получать простым эникеем.
Аноним 18/04/25 Птн 12:00:26 3433890 184
>>3433884
>ДС либо ДС2
Да я забыл, что есть Россия и отдельно ДС и ДС2.
Аноним 18/04/25 Птн 12:02:51 3433896 185
>>3406565 (OP)
>>3423054

Дебилы, не идите в эмбеддед, я вам как эмбеддер с опытом +5 лет говорю. Я выкатился из него 3 года назад. Окончательно и пути назад нет.
Нету эмбеддеда в РФ. Чта там у нас по эмбедду? 3 госухи дроны делают и 3 финтеха делают роботов и анальные шары с RGB подсветкой?
НЕТУ ТУТ ЭМБЕДДЕД. Если вам интересно что это хотя бы пошарьте что значит эмбеддед в Европе, это автоматика для авто, роботизированные механизмы для конвейера, высокоточные инструменты для обслуживания сложных механизмов, томографы, высокоскоростные микросхемы для электронных торгов, протоколы. Там задачи дают что вы просто усретесь ещё втором этапе. Литкод будете дрочить говорите? Ха!
И теперь скажите, на чем вы будете учиться находясь в РФ, чтобы поднять планку и поехать туда? Делать всех заебавший Яндекс автомобиль с автопилотом? Который делают уже, не знаю, ещё до ковида делали.
А события кончатся по щелчку пальцев, закончатся попилы, и вы пойдете в НИИ.
Аноним 18/04/25 Птн 12:06:14 3433897 186
>>3433896
Да чё, будут дрочить вообще всё, разводкой заниматься сами, схемы делать будут сами, это же рэфэ.
Аноним 18/04/25 Птн 12:11:01 3433907 187
>>3433897
Ога, за 200К. Может доверят ещё ручные тесты делать и кнопки все нажимать по пятницам, перед релизом. Ведь делать автоматизированные тестовые дораха и "не то", никто и ничто лучше человека на голом железе не проверит.
Аноним 18/04/25 Птн 13:03:26 3433973 188
>>3433896
двачую, все так. Но у эмбеддеда во всем мире зп ниже, чем в обычном software engineering, это каксиома
Аноним 18/04/25 Птн 13:29:43 3433997 189
>>3433896
А куда выкатился? Сложно ли было найти работу в новой области?

Мне кажется, эмбеддеру сложно перейти в другую область из-за специфических знаний.
Эмбеддер привык говнокодить на C в процедурном стиле в вкраплениями ООП в виде структур с указателями на функции. А на той же Java наоборот доведённое до абсурда ООП, на каждый чих нужны всякие фабрики.
И предметные области области сильно разные. Эмбеддер умеет дрочить регистры, знает, сколько микросекунд занимает у него обработчик прерывания и т.д. Только эти знания бесполезны в прикладном ПО. В прикладном ПО важно знать фреймворки, предметную область.

Грубо говоря, эмбеддерство - это говнокод в процедурном стиле на C, изобретение велосипедов, экономия байт, фокус на железе, а не прикладных задачах.
Прикладное ПО - это ООП, использование готовых фреймворков в ущерб размера и производительности, абстрагирование от железа в пользу прикладных задач.
Аноним 18/04/25 Птн 13:34:50 3434003 190
>>3433997
>Грубо говоря, эмбеддерство - это говнокод в процедурном стиле на C, изобретение велосипедов, экономия байт, фокус на железе, а не прикладных задачах.
Ну хуй знает, смотря что за эмбед у тебя. Если ты делаешь какой-нибудь авиатренажёр, то дохуя ты там на сях напишешь? В общем-то любая железка сложнее дёргалки релешек уже подразумевает высокоуровневую разработку. Зачастую там ещё и сеть будет с какой-нибудь веб-мордой. Т.е. для ухода в бэкенд знания вполне себе релевантны будут.
Аноним 18/04/25 Птн 13:38:36 3434005 191
>>3433890
>Да я забыл, что есть Россия и отдельно ДС и ДС2
В прикладном программировании такой разницы нет. Ну может поначалу придётся работать за еду на местной галере, а потом ты найдёшь удалёнку за норм зепку.
А эмбеддером придётся всю жизнь работать за еду на местном заводе, т.к. удалёнки нет, а других предприятий либо нет, либо там платят столько же.
А если в ДС или ДС2 платить сотыгу, то там все нормальные разбегутся и останутся только дебилы, студенты и пенсионеры.
Аноним 18/04/25 Птн 13:38:55 3434006 192
>>3433997
>в процедурном стиле на C
Откуда у тебя предубеждение, что процедурное программирование это плохо?
>говнокод
Лол, может наоборот пиздатый?
Ты чёто дохуя говорливый, сырок, для обычной вебдрисне макаки.
Аноним 18/04/25 Птн 13:39:46 3434007 193
>>3434005
О том и речь, что есть РФ, а есть ДС и ДС2, и это разные страны.
Аноним 18/04/25 Птн 13:40:06 3434008 194
>>3433997
Я сначала выкатился в виртуализацию и симуляцию, потом в датасторейдж.
Виртуализация и симуляция - самое близкое, т.к. тут также:

>Эмбеддер умеет дрочить регистры, знает, сколько микросекунд занимает у него обработчик прерывания и т.д.

Все то же самое, заодно Линукс подучил. Писал под QEMU и Simics.
Последний так вообще пиздец, свой язык и свой фреймворк.
Ещё варианты выката: DPDK, XDP/BPF. Сети и прочая шляпа.
В датастор я выкатился, т.к. тут опять же разработка протокола обмена данными между нодами и бекенд.
В общем нужно искать близкое, чтобы не было импакта по скиллам.

Процедурщины тут предостаточно, далеко от Си не уходил.
Аноним 18/04/25 Птн 13:44:27 3434009 195
>>3433997
>Сложно ли было найти работу в новой области?

И да, не совсем сложно, просто сказал себе что нахуй суходрочка на STM32 хочу жмупинус. Ну наверное за полгода нашел, почитай там про мьютексы, чтоль. Если опыт есть во фриртос так и говори, что многопоточные понимаю но на уровне РТОС. Канает, абсолютно.
Аноним 18/04/25 Птн 15:32:15 3434094 196
>>3433753
>>3433863
Пиздец гои, бомже-гои. То есть чтобы хватило воды на месяц, необходимо быть ебаным бородатым специалистом. В это же время у девопсов потолок зарплат до 260к. Какие же гои пиздец. 100к это минимальная зп на одного человека. Этого хватит на еду, воду, квартиру, коммуналку и пару футбол и носков + возможно отложить немного получится.
Аноним 18/04/25 Птн 15:32:55 3434096 197
>>3433753
>>3433863
Пиздец гои, бомже-гои. То есть чтобы хватило воды на месяц, необходимо быть ебаным бородатым специалистом. В это же время у девопсов потолок зарплат до 260к. Какие же гои пиздец. 100к это минимальная зп на одного человека. Этого хватит на еду, воду, квартиру, коммуналку и пару футбол и носков + возможно отложить немного получится.
Аноним 18/04/25 Птн 15:41:16 3434106 198
>>3434008
>В датастор я выкатился
У нас есть контроллер NAND флэша, я писал для него драйвер и пытался выжать максимум скорости, распараллеливал работу чипов. Даже сделал примитивную файловую систему, т.к. ФС типа YAFFS слишком медленные, надо было, чтобы данные по DMA сразу уходили в контроллер без лишних копирований памяти.
Этот опыт поможет в датасторе?

>Ещё варианты выката: DPDK, XDP/BPF. Сети и прочая шляпа.
У нас есть драйверы своих сетевых карт, соответственно я представляю, как работать с ними на уровне регистров. Но вот что происходит за пределами сетевой карты, меня уже мало волнует. Конечно, я в курсе основных протоколов типа FTP, NFS и т.д., но в целом знания сетей хуже продвинутого сисадмина.

>>3434009
Я пишу на C драйвера под ОС наподобие VxWorks. Многопоточка там есть со всякими мьютексами, семафорами, условными переменными.
Аноним 18/04/25 Птн 16:13:13 3434139 199
>>3433896
>Нету эмбеддеда в РФ
Может мы сьебать из РФ хотим. На жападе как раз вроде всякие гречневые прогеры больше востребованы чем фронтоиндусы.
Аноним 18/04/25 Птн 16:23:34 3434146 200
>>3433884
>Если в мухосранске, то может быть, из-за отсутствия удалёнки
Не, ну в мухостранске может и норм за 45к работать и 5 за квартиру отдавать. Но я к сожалению не а мухосранске, я в ебучем центре.

Ну кстати, рассматриваю переезды и в мухосрански. Мне плевать где жить по большей части. Доставочками не пользуюсь, из инфраструктуры нужен только пивной ларёк, и зал для ММА.
Аноним 18/04/25 Птн 23:04:22 3434481 201
>>3434106
Думаю да, потому что ближайший пример у нас - стояла задача через RDMA ускорить передачу данных между серверами, нужно было во всем этом разобраться и заимплементить.
И я тоже особо сильно не нужен вникать что там за данные. Нужно знать особенности ОС и понимать драйверы.
Много низкоуровневого на уровне ядра. Часто задачи попадаются покопаться в кастомном ядре, может ли оно поддерживать те или иные сисколы, если нет, то пропатчить и применить их в коде, заменить и оптимизировать вызовы.
Много других задач по оптимизации, например пропускную способность починить, если какой-то модуль программы замедляет код, или драйвер и т.д. без знаний низкого уровня будет тяжело, поэтому эмбеддед тут как раз.
Нужно уметь пользоваться перфметрами, профилироввщиками, gdb, valgrind, Wireshark или уметь в таком разобраться.
>>3434139
Так я же вам и говорю, ребята, что опыта тут не наберёшься на Европу, поэтому надо сразу работать в сфере где прокачаешь кругозор. Или быстро с эмбеддед валить, пока не утонул в SPI и I2C.
И ещё если подсесть на госуху каким нибудь образом связанную с военкой могут быть проблемы. У меня есть одна компания в резюме, которая называется так же как одно российское оружие. Так меня шведы на собесе начали за это спрашивать, мол это связано с оружием?
К слову, эмбеддеда за бугром очень много.
Аноним 19/04/25 Суб 01:02:41 3434558 202
>>3434005
>А эмбеддером придётся всю жизнь работать за еду на местном заводе
Ну на эмбеддед есть удаленка, причем не на завод, а на норм контору, особенно когда проект более прикладной, например нужно пилить qt софт для x86+linux, но их так мало в РФ, что хуй ты найдешь такое.
Аноним 19/04/25 Суб 01:03:32 3434559 203
>>3434094
> 100к это минимальная зп на одного человека. Этого хватит на еду, воду, квартиру, коммуналку и пару футбол и носков + возможно отложить немного получится.
Может в москве - да, но я спокойной с тянкой на 60к в месяц выживал. Правда у меня двухкомнатная хата стоила 12к в месяц
Аноним 19/04/25 Суб 01:05:39 3434560 204
Скучаю по временам когда Java доминировала в эмбедед. Даже GUI пилилось на Джаве, правда жрала эта хуйня пиздец как много. Былоприятно формошлепить и даже пытаться писать что-то низкоуровневое на JavaCard
Аноним 19/04/25 Суб 04:43:54 3434598 205
>>3434559
>Правда у меня двухкомнатная хата стоила 12к в месяц
Эво как?? Я однокомнатную студию меньше чем за 25к не нашёл.

Может для 2011 года 60к приличная зарплата, тогда и цены были раза в 4 ниже. Но в 2025 меньше чем за 20к хуй что снимишь. Только если загородом где-то, но там ещё нужно работу для начала найти.

Вообще коллеги-днари с тянками аренду делят пополам. Ну и вправду, если 25 на 2 поделить, то впринципе на 45 можно выжить. Но бля, я во-первых двачер, для меня найти тню это настолько же сложно как и найти новую высокооплачиваемую работу, а во-вторых я ещё и ненавижу жить с кем-то, ща бы у меня кто-то по квартире ходил тут пердел, мешался.

>>3434481
>Так я же вам и говорю, ребята, что опыта тут не наберёшься
Ну хз. Кого охотнее возьмёт на работу забугорный барин - ивана пидораса без опыта работы, или человека у которого хотя бы 1-3 года а резюме есть галочка "ембеддед разработчик". Остальное впринципе и допиздеть можно.
Аноним 19/04/25 Суб 06:41:40 3434615 206
>>3434598
>Эво как
У меня в провинциальном райцентре так стоило. Правда не в центре, а ближе к окраинам, но так даже лучше было, так как до работы ближе.

Правда я ща не в РФ живу, я за такие деньги года два назад квартиру снимал.
Аноним 19/04/25 Суб 06:42:09 3434616 207
>>3434615
Снимал я конечно же в России по таким ценам хату.
Аноним 19/04/25 Суб 06:43:24 3434617 208
>>3434598
>найти тню
Ничего не пропагандирую, но именно по этой причине инцелы уходят в феймбойство и гейство. Куна найти проще, заебов меньше, а дырка есть дырка. Тоже вместе хаты снимают.
Аноним 19/04/25 Суб 08:13:50 3434634 209
1000135816.jpg 114Кб, 1080x1246
1080x1246
1000135818.jpg 36Кб, 1206x492
1206x492
Разбираю почту.

Приглашают вот на вакансию ведущего инженера-схемотехника (программиста) (конструктора) (архитектора) (экономиста) (баяниста). В общем человека оркестра.

Обязанности конечно пиздец сформированные, есть например красиво сформулированный пункт «доведение до серийной продукции».

Мне много чего здесь нравится: и протоколы связи, и написание ПО, и опыт от трёх лет для ведущего специалиста.
Аноним 19/04/25 Суб 10:30:10 3434718 210
>>3434634
Ну если зп 300к+, то сходи попробуй.
Аноним 19/04/25 Суб 11:05:25 3434749 211
>>3434718
Судя по компании, там скорее 60к
Аноним 19/04/25 Суб 12:40:36 3434850 212
mom.mp4 4482Кб, 1600x720, 00:00:31
1600x720
>>3434617
Это вряд ли. На красивых фембоев спрос даже больше чем на тней, у них и изимод больше чем у тней.
Аноним 19/04/25 Суб 12:44:58 3434852 213
>>3434850
Перетрахал кучу фембоев, многие сами на хуй просяться, спрос на активного ебыря большой. Но я в провинции живу, может в Москве они реально зажрались.
Аноним 19/04/25 Суб 12:47:02 3434857 214
image.png 233Кб, 439x680
439x680
>>3434852
>Перетрахал кучу фембоев, многие сами на хуй просяться, спрос на активного ебыря большой. Но я в провинции живу, может в Москве они реально зажрались.
Аноним 19/04/25 Суб 12:49:33 3434863 215
>>3434857
Мимо, я инцел, с девушками у меня всегда было не оч. Из девушек меня лайкали только совсем прыщавые всратыши 120кг. Может ты не там фембоев искал просто.
Аноним 19/04/25 Суб 13:11:30 3434878 216
>>3434852
Фембои - разрабы на расте?
Аноним 19/04/25 Суб 14:26:44 3434939 217
Эмбедед. Итоги.
Аноним 19/04/25 Суб 17:02:07 3435072 218
17417623030410.mp4 3507Кб, 1080x1080, 00:00:17
1080x1080
>>3426666

ой пиздец заебался ездить нахуй, что то хуйня что это хуйня, пиздец пизда ебанная на айчаре не смогла встречу перенести в конторе ебанной "известной в узких кругах", ещё я в ахуее что блять мне скинули тестовое задание какое то ебанное, я его запрокрастинировал, уже 3 недели прошло у них до сих пор 20 откликов на вакансию

>>3420989
это не я если что

>>3422770
>>3422769
бля ну и хуйня

>>3423226
ну вот не смог нахуй, пиздец, как я могу это решить если я это решал ахуелиард лет назад, я писал что прог инж закончил
Аноним 19/04/25 Суб 17:03:00 3435073 219
>>3435072
блять все перепуталось, короче вы меня узнали вы все поняли
Аноним 19/04/25 Суб 17:13:26 3435080 220
17412731653800.mp4 2875Кб, 1080x1080, 00:00:05
1080x1080
>>3434939
Пиздец после советов нахуй, перестал эту шляпу читать, чисто клуб раковых больных, так переодически заходил чекать че как тут
Аноним 21/04/25 Пнд 17:02:44 3436794 221
сап pr, думаю сделать ответы на вопросы по данной статье.
как думаете хабр опубликует это ?
https://habr.com/ru/articles/676076/
Аноним 21/04/25 Пнд 19:18:09 3436950 222
image.png 3Кб, 110x112
110x112
Аноним 21/04/25 Пнд 23:40:14 3437077 223
>>3434481
>работать в сфере где прокачаешь кругозор
что за сфера?
>К слову, эмбеддеда за бугром очень много
где искать? зашел на линкедин и там ничего нет
Аноним 22/04/25 Втр 08:31:16 3437162 224
>>3406565 (OP)
ОП, эмбедед везде разный. Где-то 50% электроники и 50% программирования на Си, где-то 90% программирования на С++ и 10% на Си. Нужно понимать, что в первом случае от тебя будут требовать знания по разработке электронике и байтоебства на чистом Си, а во втором - как писать йобапрограммы на плюсах, не давая дотронуться до паяльника вообще.

Эмбеддед это сложно, да, очень много разных непересекающихся друг с другом направлений.
Аноним 22/04/25 Втр 16:35:21 3437580 225
Аноним 23/04/25 Срд 21:04:53 3438559 226
image.png 425Кб, 965x701
965x701
Чё-то сегодня весь день пиздел с чатомгпт на тему сетей. Ну и чатгпт впринипе не такое уж и плохое средство обучения - сидешь диалоги с ним гоняешь, единственный кто будет терпеть твои тупые вопросы.

Нашёл ответ на вопрос из коллоквиума
>почему crc находится в конце кадра
Оказалось, ответ довольно очевидный. Вот когда я говнокодил програмный рендер компьютерной графики, меня бесил формат wavefront obj - триде модели. Дело в том что там формат не имеет заголовочника, и нигде не написано, а сколько всего в модели вообще полигонов и точек. Из-за этого, для парсинга два пути: елозить по потоку, либо же выделить дофига динамической памяти, и многоразово проходить по файлу: вначале подсчитать количество точке, потом собрать точки, потом собрать полигоны.
А вот в формате .tga, можно всё это сделать одним проходом, сразу выделив память, ведь в заголовочнике написан размер изображения, а также глубина цвета. Вот с эфир-пакетом такая же ситуация, CRC сумма может быть вычислена прямо на ходу, поэтому удобнее поставить CRC вконце, чтобы можно было одним потоком всё проанализировать и сравнить. Всегда хорошо когда формат предпологает удобный парсинг.

Далее, что я ещё выпытал про физический/канальный уровень. Эта тема была интересна, потому что про канальный уровень я по сути ничего и не знал. Я всегда сразу же переходил к ip/tcp к чему-то по чему можно физически взять и отправить сообщение. Но можем ли мы отправить сообщение по канальному уровню? Я считаю что можем!!!

Начнём с пакетной коммутации. В отличии от проводных телефонов, где нужно вначале назвать номер адресата, и затем произвести соединение, в компьютере адресат указан уже в пакете. То есть, если бы проводной телефон работал в режиме пакетной коммутации, то мы бы могли сразу, на набирая номера, заорать в телефон "ларис ивановну хочу" и по протоколу "мимино" нас бы моментально связали с нужным человеком. В компьютере происходит аналогичная ситуация - как только две сетевые карты соединяются проводом, они настраиваются на определённую частоту, и ожидают получения информации. Информация передаётся пакетами канального уровня.

Канальный уровень в современное время - наполовину выполнен аппаратно. Внутри компьютера есть сетевая карта, и она также как и внешние устройства типо видеокарты, может обмениваться данными с памятью, при помощи прерываний, или dma. Так вот, на физическом уровне нет особо никаких протоколов, физический уровень он про устройство самой сетевухи - по витой паре поступает напряжение, и уж как-то оно должно быть преобразовано в цифровую информацию дело схемотехники. Суть в том что все эти сигналы поступают на котроллер сетевой карты и хранятся в её памяти. Сама сетевая карта уже начинает использовать канальный протокол Ethernet на этом уровне, пакет полученный в память контроллера проверяется на соответствие MAC-адреса. Если адреса совпадают - пакет передаётся в память компьютера. Если не совпадают - утилизируются. Пакет состоит из мак-адерса получателя, отправителя, длины и полезной нагрузки. А также вконце стоит CRC для проверки контрольной суммы.

Собственно, представим ситуацию, мы связали два комьютера витой парой. Вопрос, как же нам пообщаться если никаких протоколов помимо канальных у нас нет? Собственно, ответ прос, нужно отправит пакет, куда в полезную нагрузку запихнуть слово "привет". А на другом компьютере прочитать память ядра через /dev/kmem. Найти в этой памяти что-то на подобии видеобуфера, только для сетевой карты, и тогда оттуда можно вытащить наше сообщение. Всё! можно общаться через Ethernet!.

На канальном уровне отсутствует иерархия, все устройства находятся в одной плоской сети, а маршрутизация осуществляется чисто техническими приборами типо концентраторов и свичей. Причём, концентратор просто отправляет пакеты всем участникам сети. Если пакет адес получателя не совпадает - сетевая карта отбрасывает пакет.
Свичи работают по-хитрее. Свич ориентирован на отправителя: если кто-то оправил пакет на свич, то свич запоминает физический порт и помечает этого отпавителя как находящегося на этом порту. И если теперь этому отправителю кто-то отправит ответ - то свич не будет флудить это сообщение всем, а отправит по сохранённому адресу. Таким образом уже можно реализовывать цепочки соединений, экономя пропускную способность канала. Однако, если представить ситуацию, когда один компьютер отправляет данные - а остальные ничего не отвечают, то флуд всё равно продолжится, потмоу что на свичах нет никаких пакетов для "ответа" нет никаких сообщений о том получил ли адресант пакет или нет, таблицы заполняются чисто на основании отправителей, считается что вот если отправитель на этот порт точно отправил - то его можно записать как владельца этого порта для дальнейшей коммуникации. А елсли какой-то молчун в сети ничего не отправлял в ответ, то его адрес так и не запомнят. Свичи и коммутаторы - чисто канальное оборудование, в IP сети их нет. Хотя сейчас оказывается уже есть "умные" свичи, которые аппаратно реализуют IP протокол, но это проигнорируем. Как уже говорил ранее, на канальном уровне нет иерархии. Мы в любом случае вынуждены слать пакеты всем подряд, в поисках адресанта, а маршрутизацию реализует чисто "железо". Сетевой уровень более гибкий и позволяет реализовать иерархию. Сетевой уровень реализует роутер, и уже програмно, потому что роутер представляет собой уже компьютер с операционной сетью. Протокол IP вводит понятия сеть и подсеть (я в школьные годы должго не понимал "а где тут компьютеры" но потом выяснил, что "подсетью" может быть и конечный компьютер который дальше никуда не ведёт. Это эдакое Unixовское "всё есть файл" от мира сетей). Кадр IP встроен в эфир-кадр.

Вообще, модель OSI довольно некорректная. В сторонке от IP и Ehernet стоит протокол ARP, который сам по себе вроде бы работает на эфир-пакетах, то есть в качестве полезной нагрузки эфир пакета указан арп. Получается, что арп - протокол сетевого уровня. Но нет, его причисляют именно к канальному, потому что сетей то он никаких не образует и ориентируется на мак-адреса. Кратко, арп - адрес резолюшин протокол, то есть потокол для того чтобы получить MAC адрес по IP адресу. Зачем это вообще нужно? Тут получаются такие "горки", что ли. IP пакет лежит внутри эфир-пакета. То есть для отправки по IP нам нужно знать а кому этот IP принадлежит. Если у нас уже есть таблица соответствий IP и MAC то можно взять информацию оттуда. Если же таблицы такой нет, то нужно узнать кому принадлежит этот IP адрес при помощи протокола ARP. Всем участникам сети отправляется отправляется опрос, и если их адрес соответствет - то они отвечают положительно. Тут есть интересная вещь как ARP-spoofing, существуют программы-спуферы, которые подключаются к сетевому буферу, и позволяют подменить ARP-запрос на положительный. То есть отправляет, значит роутер всем ARP запрос, а ты ему положительно отвечаешь, и тем самым, трафик который предназначался другому компьютеру, теперь направляется тебе. Осталось направить со своего компьютера пакеты на оригинальный компьютер, и получается атака man-in-middle.
Аноним 23/04/25 Срд 21:05:22 3438560 227
Тут сразу же у меня возникло непонимание, а как тогда мы выходим в интернет? Мы же не можем эфир-пакеты миллионам копьютеров рассылать - пропускной способности каналов не хватит. Ответ на этот вопрос я так и не нашёл, чатгпт упорно говорит что канальный уровень работает только на LAN. Но я не согласен. Меня не наебёшь. Мы же все подключены проводами, а значит у нас должен быть реализован канальный уровень. Мы все так или иначе часть огромной локальной сети. На ум приходят мысли, почему нельзя выйти в интернет по эфиру. Дело в том что маршрутизация на канальном уровне определяется железом: если мы поставим концентратор - он будет всем пакеты рассылать, поставим свич - он будет по "таблицам" формировать устойчивые цепочки и отправлять пакеты на них. А ведь можем изобрести свой "супер свич" который будет ещё что-то более умное делать. Но суть в том что сам протокол не подразумевает маршрутизацию, маршрутом занимается железо, а пакеты просто отправляются куда хотят. Поэтому, ничто не мешает провайдеру сделать такую железку, которая "отметает" все пакеты которые не содержат IP заголовка. И в глобальной сети ведь чего только можно не придумать, можно сделать распределённую "умную" систему, которая бы как DNS хранила все таблицы сопоставления IP и MAC, чтобы пропускная способность при этом зря не была нагружена. Как уже говорилось, канальный уровень не обязан маршрутизироваться так как в локальных сетях - железо и программы повзоляют сделать это как угодно.

Что же такое vlan, и почему я на собеседовании обосрался говоря что они работают под IP. Оказалось что Vlan, даже не отдельный протокол. Это всё тот же эфир-протокол, но только более новой версии, с возможностью разбивать на логические группы. Теперь в эфир-пакете, кроме мак адресов добавляется ещё и влан тэг, и при получении пакета, проверяется, принадлежит ли пакет этой группе.

Вообще, Ethernet не обязан быть реализован аппаратно. Это ведь протокол. Существует соединение RS-232 - это последовательная шина, т.е. устройство типо usb, которое имеет свой драйвер для передачи информации. собственно, ничего не мешает соединить компьютеры по RS-232, и создать программу, которая бы при помощи драйвера последовательной шины, отправляла бы Ethernet-пакеты, и получала бы их чисто на програмном уроввне.

это я >>3438559, да. Пиздец целый день с чатогпт пиздел.
Аноним 23/04/25 Срд 22:01:11 3438587 228
И к чему весь этот пиздёжь был? Всё началось с того, что я заметил что SSH создаёт ключи, для защиты от подмены IP адреса. Вот я и начал копать, что за "подмена ip адреса" звучит как бред. Но реально оказывается можно по arp-спуфнуть и перехватить соединение. А вот ключ защитит от такой фигни. Правда непонятно, а на практике то кто вообще эту атаку будет использовать, это ведь к сети вначале нужно подключится.
Аноним 24/04/25 Чтв 00:53:06 3438665 229
Получается на собесе я перепутал vlan с оверлеями. Ну и глупость получается я сказал. Vlan это тупо дополнение к эфир-пакету, чтобы всё поделить на группы, а оверлейная сеть, это получается второй ip пакет внутри udp пакета. То есть когда мы связываем компьютеры по vpn получается вместо arp запросов мы шлём udp запросы и работаем по второму "виртуальному" ip адресу.
Аноним 24/04/25 Чтв 13:34:02 3438956 230
Осознал, что нужен чатгопота или его аналог, чтобы читать высеры долбоёбов из интернета.
Аноним 24/04/25 Чтв 20:36:47 3439353 231
>>3438956
Иди нахуй шлюшка ебаная, педик гомодрочевый.
asya !! 12/05/25 Пнд 00:02:26 3451546 232
Для embedded разраба обязательна вышка?
Аноним 12/05/25 Пнд 01:47:42 3451565 233
>>3451546
Обязательно, а то в курилке за Канта и Ницше не вывезешь.
Аноним 12/05/25 Пнд 09:45:18 3451692 234
>>3451546
Можешь попробовать без вышки, но половина рынка - госуха - будет для тебя закрыта.
Аноним 17/05/25 Суб 16:50:43 3457046 235
Аноним 01/09/25 Пнд 17:42:36 3532020 236
17389459917120.mp4 942Кб, 406x720, 00:00:11
406x720
>>3406565 (OP)
Ебать ради вас выключил впн, помню зимой пытался вкатиться скидывал вам итоги собесов че как дела у вас ? Ебать я душу вложил в этот тред, даже покупал ардуино и гонял на туда сюда ради дедушек долбоебов что бы они меня спрашивали чем транзистор от резистора отличается
Аноним 01/09/25 Пнд 17:45:13 3532024 237
17442088283941.mp4 1485Кб, 576x1024, 00:00:09
576x1024
>>3435080
Да да я, перестал вашу шляпу читать тогда потому, что не угадаешь где чего вставляеться и с каждой стороны пиздели ооооо вот ты не готов к тому что бы ответить по ПО оооо вот ты не готов к тому что бы ответить по технике, кстати чел скидывал с хабра достаточно годные вопросы выше ответить на них или нет ? и создать статью на хабре ?
Аноним 01/09/25 Пнд 17:46:30 3532026 238
HutaoFurinaRock[...].mp4 2439Кб, 720x1280, 00:00:09
720x1280
>>3438956
Пошел нахуй хуесос ты просто не застал тот тред когда какой то пездюк предложил нормальную идею и все пошли, а ты просто ноешь как жалкий хуесос потому что не хочешь впитывать опыт предков пидорас
Аноним 01/09/25 Пнд 17:48:41 3532028 239
17535909536140.mp4 3467Кб, 576x1024, 00:00:07
576x1024
>>3406565 (OP)
Блять я ещё помню какой то чел тут маскировался под меня и отвечал как он там прошел собес но окей чуваки
Аноним 02/09/25 Втр 10:24:44 3532400 240
>>3406565 (OP)
Никак. Там не берут без 3 лет коммерческого опыта. В 1С вкатывайся.
Аноним 13/10/25 Пнд 03:07:26 3563034 241
>>3532020
Да пиздец всё заебало выкатился из айтишки нахер. Так и не смог найти свою стезю и эта хуета ещё с наймом когда работодатель тебя в хуй не ставит НУ ЕГО НАХЕР.

ОП
Аноним 14/10/25 Втр 12:21:00 3563817 242
>>3423633
glibobject =)
дрочево на макросах с тонной бойлерплейта но всё же
Аноним 15/10/25 Срд 03:19:54 3564340 243
>>3563034
>выкатился
ОП, а куда вкатился то?
Аноним 15/10/25 Срд 06:33:13 3564353 244
>>3532400
> Никак. Там не берут без 3 лет коммерческого опыта
Пиздеж
Аноним 16/10/25 Чтв 01:30:30 3564961 245
>>3564340
Выкатился в том смысле, что выкатился из вката.
Аноним 07/11/25 Птн 16:55:28 3580642 246
Изучаешь харрисов + какой-нибудь русский учебник по схемоте чтобы привыкнуть к отечественным стандартам и потом разрабатываешь собственный простенький прцессор и в принципе можешь топать на младшего разработчика. Потом изучаешь по необходимости смежные вещи .
Аноним 07/11/25 Птн 16:56:03 3580643 247
Изучаешь харрисов + какой-нибудь русский учебник по схемоте чтобы привыкнуть к отечественным стандартам и потом разрабатываешь собственный простенький прцессор и в принципе можешь топать на младшего разработчика. Потом изучаешь по необходимости смежные вещи .
Аноним 08/11/25 Суб 04:52:41 3580897 248
>>3580643
Имеешь ввиду цифровую схемотехнику и архитектуру компьютера? Или еще какие-то книги? А из русских какой?
Аноним 08/11/25 Суб 05:56:43 3580900 249
Screenshot2025-[...].jpg 1240Кб, 1080x2400
1080x2400
>>3580897
да. Там ещё есть одна книга -лабораторный практикум к ней .
Книга эта , но есть и другие варианты . >>3580897
Аноним 08/11/25 Суб 20:04:36 3581243 250
>>3433668
Реальность такова, что embedded-программист в большинстве контор обязан уметь еще и в схемоту, пайку, разводку плат и т.д, поэтому "чистый программист" на С и ассемблере попросту соснет хуйцов в этой сфере. Более того, большая часть работы в эмбеддеде связана с ВПК.
Аноним 08/11/25 Суб 20:12:35 3581247 251
Аноним 08/11/25 Суб 20:52:12 3581265 252
>>3581243
Далеко не во всем эмбеддед так. Особенно в FPGA/firmware
Аноним 09/11/25 Вск 13:18:42 3581420 253
>>3580643
>в принципе можешь топать на младшего разработчика
Хуйня совет. Если бы в рахе было несколько десятков дезигновых контор, то может быть и ок, а их всего-то 2-3 штуки.
Аноним 09/11/25 Вск 13:26:02 3581421 254
>>3581420
есть куча нии и всяких окологосударственных-военных компаний . По крайней мере в Москве. Россия не представлена одним только Yadrom.
Аноним 09/11/25 Вск 13:31:45 3581425 255
>>3581421
>есть куча нии и всяких окологосударственных-военных компаний
И хули там делать?
>в Москве
>только Yadrom
О том и речь разработкой только занимаются в ведре и ещё в паре компаний, и все они в Мааскве. Всё.
Аноним 09/11/25 Вск 13:41:24 3581437 256
>>3581425
Ну так подразумевается , что если ты хочешь заниматься этой сферой тебе надо будет переехать в Москву
Аноним 09/11/25 Вск 13:53:09 3581445 257
>>3581437
Мне кажется, ты не смог в чтение.
Аноним 09/11/25 Вск 22:16:18 3581696 258
Аноним 19/11/25 Срд 00:31:14 3588357 259
Хочу вкатится в embedded разработку. Я бэкенд (заебал бекенд + тряска из-за ИИ)
Подскажите
1)Нужна ли вышка техническая? Я биохимик по образованию, но почти в каждой вакухе требования тех вышка
2)Есть ли варики без опыта? 4 года на беке их не устроят? Потому что я вообще не видел вакансий без опыта работы
3)Чем IoT отличается от embedded? В идеале я хотел бы делать медицинские девайсы, набрать опыта и уехать например в фентаниловую например.
4)Есть адекватный роудмап? В целом путь примерно понятный
Аноним 20/11/25 Чтв 16:36:38 3589816 260
>>3588357
Причём тут ИИ. Надо не бороться с ним, а использовать в свою пользу.
1) Образование бесполезно, так как преподают 1000 разных предметов и все просто для галочки. Исключение: топовые вузы.
2) Варики есть, так как в России с электроникой совсем пиздец-пиздец. И будет ещё пиздец-пиздец ближайшие 100. Не взять-то могут, но кто тогда будет работать.
3) Иот - это тот же эмбеддет только с интернетом. Разница в том, что эмбеддед - это просто устройство, а иот - это сеть устройств которые взаимодействуют друг с другом.
4) Роадмапы - это хуета. Потому что туда пихают все знания на планете земля нахуй. Это займёт миллион лет чтобы всё прочитать и изучить. Как правило, роадмап - это план максимум (то есть "стать экспертом"). Он не расчитан на то, чтобы просто понимать "чё происходит".
Аноним 20/11/25 Чтв 19:15:10 3589946 261
>>3588357
>В идеале я хотел бы делать медицинские девайсы
для этого скорее всего потребуется корки биомед инженера
Аноним 20/11/25 Чтв 21:36:34 3590042 262
>>3588357
>уехать например в фентаниловую например
езжай сразу, там и опыта наберешься
Аноним 20/11/25 Чтв 23:27:03 3590078 263
>>3589816
>2) Варики есть, так как в России с электроникой совсем пиздец-пиздец. И будет ещё пиздец-пиздец ближайшие 100. Не взять-то могут, но кто тогда будет работать.
Так ты же говоришь, что в России с электроникой пиздец, то есть производства и, соответственно, вакансий нет. Откуда тогда могут быть варианты?
Аноним 21/11/25 Птн 06:55:05 3590158 264
>>3590078
В России дохуя хотелок. Все хотят свои процессоры, свои роботы, свои дроны, свои автономные блять машины, свои суверенные интернеты 5g, умные ракеты и так далее. Когда эти хотелки сталкиваются с реальностью, что просто так никто за идею работать не станет. Итог такой, что отрасль держится на 3,5 энтузиастах. Которых всегда не хватает. Один толковый специалист шарящий в электронике будет на вес золота. Как бы государство не тужилась, не пыжилась, фундаментальные проблемы остаются те же - проще и дешевле купить в Китае готовое. Чтобы тут открывать производство, надо ебать мозги миллионом различных нюансов и не понятно, купят ли это всё потом. Любое мало-мальски сложное устройство требует огромного количества человекочасов. Те кажется, ой че там хуйня роутер, а в реале, в него вложено тысячи человеко-часов. То есть эмбеддед в России есть, но не всегда интересный. А-ля всякое телекоммуникационное оборудование и прочее.
Аноним 24/11/25 Пнд 02:08:01 3591675 265
>>3590158
Двачую. Хотят много, а предлагают нихуя. Один Хуавей лишь одним своим предложением зарплаты и меньшим списком требований может перекрыть хотелки ебанутых кабанчиков из РФ.

Тот же Иннополис и Алабуга требуют от инженера электронщика дохуя, а платят на уровне джуна крудошлепа. Нет, спасибо, буду и дальше на китайцев работать.
Аноним 02/12/25 Втр 22:28:46 3597363 266
>>3590042
Так там без опыта не берут, на linked in минимум 3 года в среднем на вакансию

>>3589816
А как тогда начинать учиться ? купить esp32, учить си, схемотехнику и паять?

>>3590158
Везде на hh от 3-4 годов опыта, техническая вышка и какие-то ебанутые требования. Мой опыт на java/go им не интересен.
Аноним 03/12/25 Срд 00:21:20 3597395 267
81esow+IyCL.SL1[...].jpg 202Кб, 1125x1500
1125x1500
710kKsS9AuL.SL1[...].jpg 165Кб, 1000x1499
1000x1499
>>3597363
>А как тогда начинать учиться ? купить esp32, учить си, схемотехнику и паять?
Начинать учиться - это абстрактный вопрос, так как там мильён областей и подобластей. Есть куча хороших недорогих курсов:
https://www.udemy.com/course/crash-course-electronics-and-pcb-design/ - 112 часов видео
https://www.electronics-tutorials.ws/
https://www.ibiblio.org/kuphaldt/electricCircuits/

В интернете найдёшь на изи если захочешь.

>>3597363
>Везде на hh от 3-4 годов опыта, техническая вышка и какие-то ебанутые требования
Да без разницы что они требуют. Это примерно как баба которая хочет мужика на мерсе с зп от 500к в месяц. В реальности, выбирать они будут из тех кто откликнется. А хотят пусть хоть от 10 лет опыта,
Аноним 03/12/25 Срд 00:53:44 3597398 268
>>3406565 (OP)
Что-то тред активизировался последнее время. Неужели волки решили массово ломиться в эмбеддед, где пока что еще есть вакансии?
Аноним 03/12/25 Срд 14:17:54 3597650 269
>>3597395
Зачем вкатываться в это, если объём и уровень сложности по вкату выше, чем в области машоба и глубокого обучения, и денег и вакансий даже меньше?
Аноним 03/12/25 Срд 14:30:26 3597653 270
>>3597650
Для тебя только сложность вката имеет значение?
Аноним 03/12/25 Срд 14:33:10 3597656 271
image.jpg 20Кб, 720x464
720x464
>>3597653
Бери ношу по себе, чтоб не падать при хотьбе.
Аноним 03/12/25 Срд 16:32:43 3597744 272
>>3597656
>хотьбе
Это когда тяночку хочецца...?
Аноним 03/12/25 Срд 16:45:16 3597759 273
>>3597744
Ну то есть кроме орфографического доёба, ты со всем согласен, получается.
Аноним 03/12/25 Срд 17:01:34 3597791 274
>>3597656
Как-то странно, что мл/дл для тебя ноша по себе, а эмбеддед при этом нет.
Аноним 03/12/25 Срд 19:05:53 3597865 275
Аноним 03/12/25 Срд 19:19:48 3597870 276
Аноним 10/12/25 Срд 22:36:09 3602172 277
>>3406565 (OP)
я джун-разраб, нашел работу в 2025 году на hh.ru линукс эмбеддером
абсолютно левый для компании, отобрался без проблем из 500 человек в продуктовую небольшую (40 человек штат) компашку
прибавили зп уже через 2 месяца до конца изначального испытательного срока

задавайте вопросы
Аноним 11/12/25 Чтв 06:02:53 3602270 278
>>3602172
Высшее образование профильное?
Аноним 11/12/25 Чтв 07:00:20 3602284 279
>>3602172
Лвл какой? Как именно учил и что учил для вката?
Аноним 16/12/25 Втр 02:02:12 3605296 280
176583966313942[...].png 354Кб, 591x1280
591x1280
176583967508177[...].png 341Кб, 591x1280
591x1280
В Embedded в РФ уже поздно вкатываться. Репост треда из /b/.

Что случилось с рынком труда?
Сап, двач. Я так не могу больше. Работаю эмбеддером с контроллерами. 30 лвл. Сейчас работаю на оборонку, делаю дроны (пруфов не будет). Из-за проблем с госконтрактами кабаныч погнал всех на завод, и теперь мой путь до работы на общаке (машины нет) занимает 2.5 часа в ОДНУ ТОЛЬКО СТОРОНУ БЛЯТЬ.
Вспоминаю лето 24-го, когда работодатели ломились в личку. Думаю - жизнь стала полным дерьмищем, надо сменить РАБоту. И что я вижу? Хрюшам вообще ПАХУЮ. Ну вот прямо вообще. 7 лет опыта на сях\плюсах, пайтон хуяйтон. Да я даже лёгенькие 4-хслойные платы могу разводить в альтиуме. И что? - И хуй. Хуй мне за щеку.
Аноним 16/12/25 Втр 02:05:57 3605297 281
176583992690851[...].png 666Кб, 935x527
935x527
Аноним 16/12/25 Втр 08:36:53 3605334 282
>>3605296
А кто вообще думал, что иначе будет? В си++ и железках вообще нет ничего сложного, если в школе хоть чуть понимал физику и математику. В совке это назывался радиотехнический факультет, которых наплодили немерянно.
Аноним 16/12/25 Втр 14:51:08 3605649 283
>>3605334
Зависит от направления, если что-то поближе к разработке ядра и процессоров (плюс с фпга и верилогом ебля), то все намного хардкорнее, нужно знать основы анализа сигналов, цифровую схемотехнику и тд
Аноним 12/02/26 Чтв 18:20:04 3643132 284
Ну что, кто-то смог устроиться на работу?
Аноним 23/02/26 Пнд 20:48:29 3650571 285
>>3643132
сосать хуи не работа, а смысл жизни.

Ладно. где кроме как здесь спросить. Хочу на пенсию уйти в эмбед. Ну как пенсию, до пенсии далеко, но я уже практически по всем пунктам дед инсайд, надо найти спокойную работу и как-то доживать сколько осталось. Куда смотреть, чтобы спокойно быть осьминогом и все подряд фигачить и пиздеть на молодежь? и с зп, чтобы не идти в цветочный магазин, как сосед кмс и инженер-оборонного-добра.
в прошлом ковыряние спектрума, мк, малины и прочего говна для своих мелких прикладных задач. ну и ремонт. Всего подряд, ламповых усилителей, станка дип 200, тыкания паяльником ануса всяких электронных книг, камер, плееров и прочего. Есть переходнички на последовательный порт, которые даже получалось цеплять ко всякому говну и прошивку заливать. В начале нулевых и до 2007 эникеем работал, тогда "сисадмин называлось" и знаний по сети из фидо и тогдашник мануалов хватало.
Сейчас вообще не в айти работаю, но часто бывает по работе говноконфиги на микротиках делаю, всякие AVoIP, помогаю людям нажать вкл. Какие-то коробочки себе по проектам с гитхаба собираю, допиливаю, иногда таскаю на работу. Когда спина не болит.
Аноним 24/02/26 Втр 21:36:06 3651257 286
Знает кто-нибудь хорошие сборники задач по языку Си и Verilog /System Verilog ? Можно вузовские
Настройки X
Ответить в тред X
15000
Добавить файл/ctrl-v
Стикеры X
Избранное / Топ тредов