Главная Юзердоски Каталог Трекер NSFW Настройки

Музыка

Ответить в тред Ответить в тред
Check this out!
<<
Назад | Вниз | Каталог | Обновить | Автообновление | 511 104 124
Винил №26 /vinyl/ Аноним 22/03/25 Суб 20:31:04 1980910 1
i.jpg 88Кб, 400x400
400x400
ii.jpg 140Кб, 400x400
400x400
iii.jpg 148Кб, 400x400
400x400
iiii.jpg 89Кб, 400x400
400x400
Пик релейтед.

Архив тредов:

#1 http://arhivach.hk/thread/190656/
#2 https://2ch.hk/mu/arch/2017-03-29/res/1329348.html
#3 http://arhivach.hk/thread/296787/
#4 http://arhivach.hk/thread/303093/
#5 http://arhivach.hk/thread/333313/
#6 http://arhivach.hk/thread/362612/
#7 http://arhivach.hk/thread/390502/
#8 http://arhivach.hk/thread/426432/
#9 http://arhivach.hk/thread/444220/
#10 http://arhivach.hk/thread/459733/
#11 http://arhivach.hk/thread/478536/
#12 http://arhivach.hk/thread/491488/
#13 http://arhivach.hk/thread/516160/
#14 http://arhivach.hk/thread/540121/
#15 http://arhivach.hk/thread/581450/
#16 https://arhivach.hk/thread/608729/
#17 https://arhivach.hk/thread/625476/
#18 http://arhivach.hk/thread/678261/
#19 http://arhivach.hk/thread/703374/
#20 https://arhivach.hk/thread/754046/
#21 https://2ch.hk/mu/arch/2023-06-15/res/1889684.html
#22 https://2ch.hk/mu/arch/2024-01-29/res/1903774.html
#23 https://arhivach.hk/thread/982506/
#24 https://arhivach.hk/thread/1124738/
#25 https://arhivach.hk/thread/1149786/
Аноним 23/03/25 Вск 23:28:31 1981000 2
IMG2576.png 375Кб, 1024x576
1024x576
так что же все таки стоит за модой на винил?...... не надо вскрывать ету тему.........
Аноним 24/03/25 Пнд 10:33:24 1981015 3
>>1981000
Пластинки крутятся прикольно
Аноним 24/03/25 Пнд 17:55:34 1981046 4
Мода на винил! О как! А тут есть такие, которые решили вляпаться в это по своей воле, так сказать без передачи традиции от предков, пойти на поводу у хипстоты, стать ретроградом нетакусей? Как пришли к этому? Я вот получается потомственный виниловод, если мой батя и дед винил не слушали, я бы этой хуйнёй не занимался.
Аноним 24/03/25 Пнд 19:55:01 1981068 5
>>1981046
>Как пришли к этому?

Мне подарили проигрыватель.

Я давно рассматривал варианты для вката, но жаба душила.

Кроме покойного дядьки никто винилом не интересовался.
Наверное была бы возможность вкатиться раньше, если бы он 30 лет назад не решил тупо выкинуть два полных пакета пластинок и проигрыватель в помойку.
Аноним 24/03/25 Пнд 20:09:57 1981069 6
>>1981068
>он 30 лет назад не решил тупо выкинуть два полных пакета пластинок и проигрыватель в помойку
хуя он либо богач был, либо кто? Кто тогда выкидывал винил? Мой батя в очередях стоял и выменивал заграничные пласты на горбушке, они вскладчину покупали лишь бы послушать заграничный пласт, из кожи вон лезли, что бы раздобыть хотя бы мелодию или пиратскую, самопалы запретные слушали на костях и тд, а тут выкинул. Даже у меня рука не поднимается всякую хуйню выкинуть, которая почти ниче не стоит, да и мне не интересна, тк батя эти пластинки с кровью и потом вырывал, убивал за них лел
Аноним 24/03/25 Пнд 21:48:22 1981074 7
>>1981069
>либо кто?

Шахтер.

Довольно импульсивным был. Помню у него был ещё видеопроигрыватель BBK (VHS + DVD). В тот момент ни у кого из родственников подобного не было.
Иии, он его потом тоже выкинул. Ни себе, ни людям.
Аноним 24/03/25 Пнд 23:28:43 1981080 8
>>1981074
Ну может он перешёл на новый формат, современный, кассеты, сд, мп3 и тд? Есть же люди, у которых одно из моды вышло, сразу в утиль, что то новое вошло - вот его котируем. У моего была именно страсть, зависимость от коллекционирования винила и не только, именно коллекция его любимых групп, да что бы была вся оригинальная забугорная, все альбомы мелодии заменял на европейские официальные, потом старался купить уже родной страны исполнителя или группы, желательно прижизненное издание/переиздание, был период когда за первопрессами гонялся, по европам и сша ездил в нулевые, там искал, покупал, привозил, но слишком дорогое и тяжелое удовольствие, а с интернетом он особо не дружил, в основном вырубал через связи на барахолках и на горбушке, в последствии первопрессы всякие редкие он распродал, когда деньги были нужны ну и часть обменял на десятки переизданий. Но при этом всём он дублировал коллекцию на кассетах самозаписанных, а потом уже и на бесконечных сд дисках мп3 пиратских где вся дискография группы на одном диске, что бы лишний раз пластинку не дрочить и не портить, тк музыку он слушал практически 24на7. А поставить пластиночку для него это был своего рода ритуал, обязательно надо было купить хороший коньячок, сигарку, поставить пласт, понюхать обложечку, сесть в кресло и наслаждаться ну и оставить кучу следов от жирных пальцев и коньяка на пластинке лел
Аноним 25/03/25 Втр 09:14:30 1981094 9
>>1981074
Когда в широком доступе появились аудиокассеты, даже нищие семьи, типа моей, быстро отказались от винила. Первый мафон у нас появился году в 1996 наверное, и то - совковый Карпаты с антресолей родни какой-то, с пачкой мк-60 с пугачихой и Ротару.
Хотя до этого условню Машину времени, Воскресенье, Галича, Высоцкого и вот это вот все, регулярно крутили.
В итоге 104 Вегу с сопливыми пьезоиглами я доломал, слушая магнитофон через вход проигрывателя, типа на больших колонках громко (15-ас, кек).
Пластинки были помещены в шкаф, в который никто не лазил. Так там и пролежали до второго винилового пришествия в целости и сохранности.
Аноним 25/03/25 Втр 09:45:48 1981097 10
>>1981046
Ну частично я подхожу под запрос. Обычный проигрыватель с пластинками в семье были всегда, и я сам их в детстве умел ставить и слушать. Ну и потом там, сям - всегда при случае брал пластинки, если было где. У бабки с чердака достал, или её знакомая отдала кучу.
А вот патефонных пластинок ни у кого не было, а я ими всё равно обмазался. И патефон у меня был одно время. Теперь даже жалею, что продал. Годная тема.
Вообще я люблю старьё, так что стопудово обмазывался бы пластинками, даже если бы их у меня никогда не было.
Аноним 25/03/25 Втр 09:54:30 1981098 11
>>1981097
На патефон надо источник игл иметь.
Там же расход бешеный.
А тупыми пластинки пилить - такое.
Аноним 25/03/25 Втр 11:04:19 1981102 12
>>1981098
Я форумы покурил, норот использует иглы от кактусов, терновника, боярышника - вот это всё.
Аноним 26/03/25 Срд 13:53:44 1981187 13
>>1981102
на крупных барахолках куча патефонных игл в заводских упаковках не тронутых, цены не особо дорогие, да и патефоны всегда в наличии.
Аноним 27/03/25 Чтв 14:46:39 1981310 14
>>1981046
Я такой. В этом месяце вкатился, по своей воле.
Дед мой пластинки выкинул еще лет 15 назад, если не больше, проигрыватель в семье последний сломался еще раньше.
Я просто понял, что мне не хватает физического ощущения любимой музыки. Ну типа, хочется подержать в руках что-то. А еще больше времени этой самой музыке уделять, так как последние лет 8 музыка была только на фоне уже. Ну и расчехлил кошелек. Суммарно за последний месяц я потратил на это дело больше сотни уже. Пиздец, куда я залез, помогите. Мама, роди меня обратно
Аноним 27/03/25 Чтв 15:16:51 1981311 15
>>1981069
Да дохуя народу выкидывало винил. Считался пережитком прошлого. Кто не понимал и не задумывался о будущей ценности, те и оставляли на помойке. Дохера историй про то, как кто-то относительно недавно на помойке целую коллекцию нашел.
Аноним 27/03/25 Чтв 15:23:49 1981314 16
fe5f7b89-8660-4[...].jpg 95Кб, 640x640
640x640
Bone Music Forb[...].jpg 49Кб, 736x726
736x726
Check out these[...].jpg 33Кб, 500x500
500x500
>>1981000
некоторые пластинки прикольные по форме, примерно как на фотках снизу
Аноним 28/03/25 Птн 06:55:08 1981386 17
WhatsApp Image [...].jpeg 50Кб, 718x718
718x718
Взял вот такую годноту
Аноним 28/03/25 Птн 11:27:45 1981397 18
>>1981386
этот ремикс на tape loop был у меня в детстве на кассете, и с тех пор я его не слышал, словил приятное ощущение, как будто вместо офиса сейчас пойду на речку с псиной гулять а псины и нет уже 25 лет как
https://www.youtube.com/watch?v=dsriL-MDlCI
Аноним 28/03/25 Птн 12:03:19 1981403 19
>>1981397
Самый большой сюрприз тут это 7 трек. Будто не Морчибу слушаешь, а Фэтбой Слима.
Аноним 28/03/25 Птн 14:16:53 1981415 20
>>1981403
а еще непонятно, что их сдерживает от выпуска собственно того самого альбома
или может это прогрев такой, сначала бисайды с наивным бигбитом перепродать еще раз, а к 30летней годовщине сподобятся напечатать лимитированные цветные блинчики
Аноним 30/03/25 Вск 09:28:44 1981543 21
Имеется проигрыватель saba psp-350, как думаете за сколько можно его продать?
Аноним 30/03/25 Вск 12:32:02 1981552 22
LeisureUK.jpg 48Кб, 300x300
300x300
>>1981046
Просто хотелось и все. Знал что звук там мало чем отличается от mp3 по крайней мере для такой глухомани как я, просто нравилось как это все выглядит, легонькая ритуальность и просто что-то собираешь.
Вот сейчас слушаю пик, за оконом ебучая метель и слякоть, а дома уютная атмосфера британского лета.
Аноним 30/03/25 Вск 12:54:10 1981555 23
>>1981543
>saba psp-350
зависит от состояния, тыщ 15-20 мб, ну и от города зависит, если мухосрань, то дешевле, тк спрос ниже будет
Аноним 01/04/25 Втр 21:11:05 1981758 24
У кого-нибудь был опыт заказа винила из-за рубежа?
Насколько понимаю сейчас единственный вариант - через посредников. Или остались ещё магазины, которые доставляют в РФ?
Аноним 02/04/25 Срд 10:03:57 1981790 25
>>1981758
Я вот сейчас из штатов жду пластинку. Через посредника, естественно.
Мне повезло, я у этого чела на авито брал пластинку, поэтому он сейчас мне везет оттуда без предоплаты. Если все будет ок, буду его рекомендовать.
Аноним 02/04/25 Срд 17:45:36 1981807 26
IMG2511.gif 3170Кб, 300x300
300x300
А если пластинку оцифровать в лослес то эта запись в винампе будет так же точно инрать как исходная реальная пласмаска на реальном вертаке?
Аноним 03/04/25 Чтв 22:59:06 1981866 27
>>1981790
Можешь скинуть его профиль?
Аноним 04/04/25 Птн 09:10:32 1981939 28
>>1981866
Да без проблем
https://www. avito. ru/user/a41967a47168dc7bdbf78f98b8a70d13/profile/all?src=order_page&sellerId=a41967a47168dc7bdbf78f98b8a70d13

Пробелы на всякий случай поставил.
Аноним 04/04/25 Птн 19:15:07 1981982 29
>>1981939
О, тоже от него пластинку из-за границы жду, сейчас на днях придет
Аноним 04/04/25 Птн 23:44:39 1981994 30
photo2025-04-04[...].jpg 194Кб, 1280x1280
1280x1280
жемчужина в коллекцию
Аноним 05/04/25 Суб 13:22:34 1982019 31
По винтажу можете подсказать?
Что бы выбрали, по одной цене:
DENON 47f или Denon DP-50m или Victor QL-Y3F
Аноним 06/04/25 Вск 14:22:26 1982111 32
>>1982019
Похуй.
Бери, что нравится внешне.
Сломается - секс будет одинаковый.
Аноним 08/04/25 Втр 09:49:46 1982180 33
1744094984125.jpg 4284Кб, 4640x3472
4640x3472
А я по ностальгии.
Сама группа особо никогда не нравилась, но сейчас слушаешь, и ловишь вайб тех времен. 99 год, лагерь, оффспринг, земфира, сплин, русское МТВ со всей мякотью, эхэх.

На удивление, годный пресс, кстати. Хоть и обложка в апскейле.
Аноним 08/04/25 Втр 14:57:04 1982191 34
>>1982180
покажи тумбочку свою
Аноним 08/04/25 Втр 17:58:29 1982207 35
1744124307279.jpg 33Кб, 1020x516
1020x516
1744124307283.jpg 49Кб, 1183x784
1183x784
>>1982191
Такая параша, с диван.ру.
Знал бы, что такой кал приедет, не брал бы. Еще и некомплект, потом месяц ждал два куска ДСП к ней.

Кароч, не советую.
Аноним 09/04/25 Срд 21:52:22 1982273 36
бесконечное лет[...].jpg 12Кб, 320x320
320x320
что делать с старыми пластинками мелодия ? не ценитель музыки из совка...
просто мусор ?
на рынке как я знаю они не ценятся, слушать я из не собираюсь..
использую в качестве декора ) вроде на стене выглядят классно.
Аноним 09/04/25 Срд 23:27:03 1982277 37
>>1982273
по 100-200р продавай, либо отдай шизам любителям мелодии из треда
Аноним 09/04/25 Срд 23:29:15 1982278 38
>>1982273
Некоторые ценятся, некоторые не оче. Если не шибко царапаные и в конвертах, можно на Авито продать. Если особо возиться неохота, то сразу кучей.
Аноним 09/04/25 Срд 23:30:25 1982279 39
>>1982277
Эээ блэт туох дьиигин дээ! Чо шиз то сразу?!
Аноним 09/04/25 Срд 23:44:18 1982280 40
Товарищи аноны, у кого-нибудь есть надежная схема по вывозу пластинок из-за рубежа? Со всех сторон обложили санкциями, и надежные посредники больше не принимают заказы.
Аноним 10/04/25 Чтв 11:23:21 1982296 41
>>1982273
Аватаркодебил не палится. Тебя в маняме забанили, ты сюда ходишь как на работу?
Аноним 10/04/25 Чтв 12:37:48 1982300 42
>>1982280
На лохито можешь поискать типов, которые этим занимаются.
Выше в треде есть ссылка на такого.
Аноним 10/04/25 Чтв 16:46:49 1982313 43
>>1981046
>Как пришли к этому?
Я недавно занялся, так получилось что интересующая меня группа выпускалась в основном онли на виниле ограниченным тиражом в 90-х и в кол-ве 4-х семидюймовых пластинок и одной 40 минутной кассеты, которую сейчас вообще не найти
Естественно группа забугорная, пластинки я заказывал с дискогс в рф через сторонние компании, конечно с переплатой и ебейше долгой доставкой, но все же пришло збс и без наебов
Особенный кайф когда ты заглядываешь в упаковку, а там помимо самого винила еще всякие штуки из жизни артистов, фотки полароид, письма, и тд мне там попадался даже парковочный чек за 94 год
У меня на данный момент есть два альбома и я дорожу ими, это круто, когда ты можешь физически прикоснуться к музыкальному носителю
Аноним 12/04/25 Суб 07:07:07 1982418 44
>>1981790
И сколько примерно ожидать, если через него? 30-40 дней как на Мешке?
Аноним 12/04/25 Суб 10:59:44 1982423 45
>>1982418
Говорил мне 4-6 недель. Едет из Америки.
То, что у него на авито лежало в наличии, до меня доехало дней за пять.
Аноним 14/04/25 Пнд 01:51:41 1982563 46
Реквестирую бюджетные фонокорректоры для винтажного техникса
До 10к, как я понимаю, ампапа - хороший вариант?
А если до 5к?
Аноним 14/04/25 Пнд 10:59:38 1982586 47
image 132Кб, 960x1280
960x1280
image 155Кб, 960x1280
960x1280
image 143Кб, 960x1280
960x1280
image 117Кб, 960x1280
960x1280
Выбирал на что можно подрочить
Аноним 14/04/25 Пнд 13:39:04 1982591 48
>>1982563
>до 5 к

Зачем? Совсем говно же.
Оно все номинально рабочее, под стартовые сетапы с иглой ат3600.
Аноним 14/04/25 Пнд 14:13:53 1982592 49
>>1982591
А что брать тогда? Ампапу за 8,5к? Или есть еще альтернативы?
Аноним 14/04/25 Пнд 16:01:03 1982602 50
>>1982592
Ну из категории 10 к - папу естественно.
Хотя если у тебя есть в усилителе на борту фоник, я бы не заморачивался и слушал бы его.
Аноним 15/04/25 Втр 21:58:47 1982854 51
Заказывал ли кто-то с озона пластинки с Китая?
Вот как пример
https://ozon.ru/t/7oAEnJ1
Аноним 16/04/25 Срд 05:34:08 1982872 52
Аноним 16/04/25 Срд 09:23:56 1982873 53
>>1982854
Не советую. Это паль. Ничего общего даже с EU переизданиями на подпольных польских лейблах не имеет.

Режут все подряд, как Ташкент в былые врмена. Только если ташкент резали бывшие куты с мелодии с CD, и иногда что-то получалось, то китайцы - с интернета на автомате, получается хуйня.
Аноним 16/04/25 Срд 18:48:29 1982909 54
>>1982872
>>1982873
Ну и кому из вас верить?
Вообще еще поискал и видел единственные претензии к покупкам на озоне, - это то, что продавец может не очень хорошо упаковать и из-за этого проблемы, а вот чтобы были поддельные издания таких отзывов не видел в чатах и тд
Аноним 16/04/25 Срд 19:14:01 1982912 55
>>1982909
на озоне и так одна паль, даже если включить галку "показывать только оригинальные товары", но вроде для винила такой галке в фильтрах нет. А если ты напрямую из китая заказываешь и озон как посредник, ну зайди на али к китайцам, посмотри че там про эти пластинки пишут, только может ты их и не найдёшь даже там, потому что китайцу всё равно на теги и прочее. Может ли китаец подделывать пластинки? Абсолютно, они подделывают всё, другое дело что это за винил который ты хочешь, что за издание, можно же проверить издание на дискогсе на подлинность, по звучанию будет понятно и тд. Грубо говоря если у китайцев есть цех по штамповке винила, то они просто все подряд альбомы музыкальные (даже не популярные) загружают в продажу, беря фотку из инета, а потом когда ты у них это заказал они в лёгкую могут замутить матрицу из сжатой мп3хи из инета, штампануть тебе винильчик, скопировать обложки и вкладыши и всё. только когда ты её получишь ты сможешь проверить на подлинность по номерам матрицы, качеству печати, и тд, вот пока пишу это, не поленился встал пошёл взял современный пласт, и да там ручная роспись в номерах и кодах матрицы присутствует. Не думаю что китаец сможет подделать это, а если и сможет - это будет стоить дорого и нецелесообразно, себестоимость такой пластинки будет высокая тк надо будет оттиском дохуя делать, под каждую всевозможную пластинку.

Короче если издание не шибко дорогое - купи проверь, заодно и нам отчёт сделаешь, че там по матрицам че по качеству звука, мб это просто параллельный импорт, а не китайская подделка, заказанная большой партией и до китая она дойдёт в норм сохране, тк будет в оптовой покупке, а вот как до тебя она дойдёт, это вопрос большой, всё зависит от добросовестности китайца и случаю везению в дороге.

А что, на авитах у перекупов нет такой пластинки? я вот посмотрел сейчас какой там выбор на озоне, там в основном для нормисов трендовых выбор. Просто если на озоне у китайца есть, значит популярна, значит и наши привезли или привезут или уже на руках имеют и цену будет ну выше на 1.5-2к, зато ты сможешь фотки попросить подробные, попросить упаковать получше, а если из одного города так вообще сам забрать проверить.
Я вот не фанат новых пластинок, потому что мои любимые исполнители помёрли уже давно, а то что современное мне нравится - оно очень редкое и неизвестное, либо нет в наличии нигде, либо цены огого тк ограниченные тиражи. Но не для себя покупал современные издания недавно, не прям свежак, а уже такой в пределах 3-5 лет, так вот пока там пластинка по миру тряслась от перекупа к перекупу, запечатанная, она вся об бумажный конверт потёрлась, и вообще там на внутренних конвертах прям заломы от пальцев видно, я к тому, что качество современных переизданий и изданий это пиздец, пакетики не кладут, всё в грубой бумаге, торцы рвутся, пластинка царапается трясётся в конверте, так ещё и нелегал на заводе популярного крупного лейбла пластинку засовывает не аккуратно, еще небось и руки от курочки кфс и арбуза не вытирал.
Аноним 16/04/25 Срд 21:15:19 1982925 56
>>1982912
Думайте проще. Китайцам вообще насрать на любую музыку кроме китайской. Они ее не понимают и не слушают.
Соответственно - винил из Китая очень спорно может быть винилом из крупной партии параллельного импорта. Это тупо не китайская тема.
А вот заработать миска риска на кусок пластика с музыкальная шкатулка - вообще заебись с точки зрения китайской бизнеса. Так-то вложений по минимуму - винил - копейки, полиграфия - копейки, станок китайский - копейки, материал - вообще бесплатно. Логистика - самое главное и дорогое.

Так что на али и китаеозоне скорее всего просто китайские клоны, нарезанные в лучшем случае со стриминговых исходников.
Не так давно попадался в инсте видос, где чувак ставил Адель с Китая. Может не лучший вариант для оценки, конечно, но там совсем мрак какой-то был. Как будто в консервную банку орали.
Аноним 17/04/25 Чтв 01:29:29 1982950 57
>>1982925
ну да, если они торгуют пластами по такой же цене и с минимальной наценкой, то это мутное дело. Посмотрел у них альбомчики на охоне с бесплатной доставкой из китая по 4500-5к, а на лохито такие же по 5-6к, то есть в чем профит для китайцев то? тупо массовостью и минимальной наценкой за логистику? сомнительно.
Аноним 17/04/25 Чтв 04:54:13 1982955 58
Аноним 17/04/25 Чтв 10:21:48 1982960 59
>>1982955
Нет(в итоге взял ампапу за 7200)
Аноним 17/04/25 Чтв 14:53:25 1982973 60
>>1982960
>>1982955
расскажите подробнее про фонокорректоры, как я понимаю они делают сигнал более чище и убирают изъяны винила и всякий шум треск фоновый, так? Сильная ли разница между внешним фоником и уже встроенными? У меня усилители все со встроенными уже были и есть, внешние это куда и зачем, для усилков без встроенных фонокорректоров или можно, например, на усилок со встроенным фоником поставить внешний и че будет? нихуя не будет Это для любителей чистого звука и секты аудиофилов?
Аноним 17/04/25 Чтв 15:00:25 1982975 61
>>1982973
и сразу же еще вопрос: Что лучше и более выгоднее (для низкой и средней ценовой категории) - купить усилок уже со встроенным фонокором, возможно даже бу с лохито в хорошем качестве, либо покупать по отдельности новые китайские залупы эти ноунейм, зато что бы светились с лампами были и тд.
Аноним 17/04/25 Чтв 16:05:22 1982976 62
>>1982973
> расскажите подробнее про фонокорректоры, как я понимаю они делают сигнал более чище и убирают изъяны винила и всякий шум треск фоновый, так?
Нет. Они просто выравнивают сигнал до нормальной амплитуды и предусиливают его. На виниле из-за его особенностей, как носителя, звук записан со смещением ачх.


>Сильная ли разница между внешним фоником и уже встроенными?
Смотря какое что где.

>У меня усилители все со встроенными уже были и есть, внешние это куда и зачем, для усилков без встроенных фонокорректоров или можно, например, на усилок со встроенным фоником поставить внешний и че будет? нихуя не будет Это для любителей чистого звука и секты аудиофилов?
Во встроенный пихаешь во вход Phono и не ебешь мозги. Внешний пихаешь в линию и не ебешь мозги.
Звук с фонокорректора отличается в зависимости от схемотехники устройства и компонентов. Где-то есть завалы по частотам, где-то наоборот разгон, характер звучания может различаться. На вкус и цвет.
У дешевых номинальное выравнивание, есть огрехи по качеству звука, соотношениям сигнал-шум и прочим параметрам, которые обычному человеку вообще допизды.
Но так как подавляющее большинство местных слушает винил на головках ат3600 и вм95 - как по мне - вообще похую, на каком фонокорректоре это все слушать.
Аноним 18/04/25 Птн 14:12:31 1983042 63
>>1982973
Я покупал только из-за того, что у меня нет цапа отдельного и на проигрывателе тоже соответственно ничего нет
Насколько я понимаю, цапы совмещенные с фонокорректорами не очень распространены и не бюджетны, но могу ошибаться
Аноним 18/04/25 Птн 14:14:07 1983043 64
Какие причины вообще пользоваться услугами перекупов с лохито и тех, кто заказывает, если можно напрямую в РФ с Англии заказывать(тот же roughtrade) или через чаты люди со всех стран возят(по идее дешевле)
Аноним 18/04/25 Птн 14:25:06 1983044 65
>>1983042
Причем здесь цап?

Есть фонокорректоры (много) на чипе - там да, тракт условно: АЦП - цифровая коррекция - ЦАП.

В остальных случаях все условно аналогово.

Или ты имеешь ввиду эти зумерские свистульки винил по юсб в компутер и блютус? Ну так это хуета. При таких исходных вообще похуй на качество фонокорректора, на выходе-то говно уже пережатое кодеком будет.
Аноним 18/04/25 Птн 14:40:10 1983047 66
>>1983043
Не у всех есть возможность оплатить за бугром.

А через чаты - так это те же перекупы. В итоге цена +/- та же выходит за услуги привоза, что купить на лохито прямо сейчас.
Аноним 18/04/25 Птн 15:21:03 1983050 67
>>1983044
>АЦП - цифровая коррекция - ЦАП
Авчом смысол?
Аноним 18/04/25 Птн 17:10:08 1983056 68
>>1983050
У тебя сигнал с иглы - аналоговый, фонокорректором конвертируется в цифровой, выравнивается в цифровом виде микросхемой по заданному алгоритму, конвертируется обратно в выравненном виде в аналоговый и идет на выход с фонокорректора.

потом он попадает в современный усилитель, где опять конвертируется в цифровой, усиливается в цифре, конвертируется в аналоговый и идет на выход к колонкам
Аноним 18/04/25 Птн 19:09:40 1983070 69
>>1982976
>которые обычному человеку вообще допизды
понял, спасибо за ответы.
>большинство местных слушает винил на головках ат3600 и вм95
Я так понимаю эти головки - низшего ценового сегмента? по 2-4к так? Есть ли смысл рассматривать варианты чуть подороже и будут ли они как то сильно отличаться от стандартных ат3600 и тд? Я не аудиофил и вообще не гонюсь за качеством звука, и даже не знаю, смогу ли я разницу услышать между дешевым и средним вариантом.
Аноним 18/04/25 Птн 19:56:04 1983073 70
>>1983070
Для среднего уха - vm95e бери, зеленая которая.
Лучшее, что есть в диапазоне до 10 к. Играет чётко и хорошо. Ну единственный минус - бегает недолго, по-моему 300 часов заявлено.

Дальше по цене уже начинается фантазия на тему широкой сцены, раскрывшихся верхов и прочей хуйни.
Аноним 18/04/25 Птн 22:16:36 1983079 71
>>1983073
>vm95e
что то на озонах есть за 4-5к, как то слишком дешево, не? Паль китайская?
Аноним 18/04/25 Птн 23:02:48 1983083 72
>>1983079
Хз. Раньше за пятак стилу только от нее продавался.
Наверное паль. Ну и если без коробки, то точно паль. Я беру на пульт.ру.
Аноним 18/04/25 Птн 23:48:50 1983090 73
>>1983056
Ну а смысол-то в чём всех этих преобразований? Как-то это не труЪ всё уже...
Нахуя это всё, когда можно запилить честный аналоговый тракт? Или уж без лишнего пердолева слушать музыку с компа.
Аноним 19/04/25 Суб 05:46:43 1983101 74
0412.23.aprevku[...].jpg 169Кб, 600x333
600x333
>>1982976
>подавляющее большинство местных слушает винил на головках ат3600 и вм95
нет, это не так

post scriptum
>car-30
>30
да, я нищебродина
Аноним 19/04/25 Суб 07:32:28 1983105 75
>>1983101
К тебе вопросов нет вообще никогда. Ты главное с покупкой определись.
Аноним 19/04/25 Суб 07:32:57 1983106 76
Аноним 20/04/25 Вск 12:05:42 1983193 77
IMG202504201203[...].jpg 2428Кб, 3840x2160
3840x2160
Опять набрал хуйни на халяву...
Аноним 20/04/25 Вск 12:09:52 1983194 78
>>1983193
Ну ты молодца! ололо дианон по газете
Аноним 20/04/25 Вск 14:45:17 1983202 79
image.png 674Кб, 1302x502
1302x502
Аноним 20/04/25 Вск 17:20:48 1983210 80
>>1983193
Фартануло у баков стопочку зацепить?
Аноним 20/04/25 Вск 17:51:05 1983213 81
>>1983210
Почти. На авите выставили, причём я был второй в очереди на это "сокровище".
Аноним 20/04/25 Вск 20:37:17 1983219 82
at3600l.jpg 391Кб, 1973x927
1973x927
Плохо чтоль? Хорошо!
Аноним 21/04/25 Пнд 11:23:38 1983244 83
Аноны, можете посоветовать хороший стеллаж или тумбу под проигрыватель с местом для хранения пластинок?
Сейчас у меня это все дело стоит на тумбе под тв, а сами пластинки в шкафу книжном. Скоро буду переезжать, и там хочу отдельное место под это дело выделить. Посмотрел всякие маркетплейсы, там много вариантов, выглядят стилево, но меня напрягает, что пластинки никак не закрыты, а у меня собака. Прецедентов не было, но мало ли погрызет.
Нужна тумба со стеклянными дверями или чтобы место под пластинки было над вертаком. Ну и чтобы это выглядело не как бабкин шкаф.
Аноним 21/04/25 Пнд 13:26:12 1983249 84
image.png 547Кб, 657x515
657x515
image.png 485Кб, 1206x587
1206x587
image.png 570Кб, 1226x627
1226x627
image.png 648Кб, 618x454
618x454
>>1983244
Точно такой запрос был и у меня, я даже спрашивал тут тоже. Облазил кучу сайтов, кучу кала с маркетплейсов, но ничего по моим критериям не нашёл - либо дикий оверпрайс, либо говно без задач, которое сжирает и место, и без дверок, и не красивое, слишком низкое и тд. Основные критерии были такие: тумба в совковом МИДСЕНЧУРИ МОДЕРН стиле, обязательно на деревянных ножках, что бы высота ножек была более 15см (что бы я смог вплотную к стене поставить, и розетка внешняя над плинтусом не мешалась), с местом под хранение пластов, с полочкой под усилитель, не сильно широкая (тк микро-хата и колонки напольные должны влезать по бокам), в итоге ничего более-менее годного не нашёл, и осознал что старая советская тумба для аудиоаппаратуры, еще моего бати - тупо топ! Высокая, с полочками, с отсеком для пластинок, с разделителями и стеклянной дверцей, на колесиках скрытых под юбку днища, может потом на ножки поставлю её, а может нахуй эти ножки, и так всё на ножках кругом. Даже рисовал всякие чертежи тумб, хотел мебельные щиты под распил в леруахе заказать и самому смастерить, но потом подумал, лучше я деньгу эту потрачу на пластинки какие-нибудь, а тумбу старую потом мб отреставрирую или освежу Нет
Но это мои критерии ебанутые, ты можешь поискать на авитах старые тумбы советские, например "тумба харгита" чекни, я бы её взял, верхнюю крутилку для тв отпилил бы, внутрь пласты влезают, выглядит ВАЙБОВО как щас говорят, но она мне по высоте ножек не подходила.
А на маркетплейсах мне зашло только вот такие поделия китайцев из пластмассы с наклейкой дерева (пик 2,3)
Если есть деньги и их не жалко, 25-35к, есть куча предложений на авитах если искать ТУМБА ДЛЯ ВИНИЛА, но там дикий оверпрайс и безумные умения от частных столярок, либо пафосные реставрации советских тумб.
Свою тумбу лень фоткать, она СНОВА завалена вещами и хламом, но нечто похожее вот на пике 4. только колёсики не видно, они спрятаны у меня за деревянной "юбкой"
Аноним 21/04/25 Пнд 13:29:53 1983250 85
>>1983244
а по поводу стекла - это да, у меня хата угловая на две стороны, пылища всегда туда сюда летает, пару дней и уже везде слой пыли, а если у тебя живность в доме, так это ещё и шерсть, да и собака может их пачкать или задевать/трогать. Короче дверки это обязательно, если ты хочешь сохранить свои пласты в целости и сохранности. Конечно каждый пласт должен быть в своем конвертике прозрачном, но всё равно, учитывая собак/кошек, лучше дверки.
Аноним 21/04/25 Пнд 14:15:00 1983253 86
>>1982973
Ну вот смотри, на виниле звук записан со сжатием да, даа, мой юный друг, пожатый звук там, просто аналоговыми методами времен царя гороха, а ты думал.

Фонокорректор нужен чтобы как бы декодировать его, прямо как с МП3.
Аноним 21/04/25 Пнд 14:23:02 1983254 87
>>1983253
Сжатие и смещение АЧХ - это разные вселенные.

При сжатии ты получаешь и слушаешь обрубок, порезанный в зависимости от алгоритма этого самого сжатия.

При смещении АЧХ ты получаешь полноценный звук, просто требующий возврата АЧХ на место. Для этого и нужен фонокорректор.
Аноним 21/04/25 Пнд 14:23:30 1983255 88
>>1983249
Посмотрел лохито. Ну это тоже пиздец. 99% объявлений говно с маркетплейсов. Нашел одну подходящую по функционалу, но не по стилю тумбу. Возможно что возьму ее даже. Либо реально идти заказывать то, что лично мне надо. Не знаю, как люди покупают эту херню на маркетплейсах, там откровенное дерьмо одно и тоже, только под разными углами.
Аноним 21/04/25 Пнд 15:37:23 1983257 89
>>1983254
Дададад, кокой ты вумный, это тебе скуфидоны в интернете напели? SNR уменьшается при ослаблении сигнала, это и есть потери. А моно на низких частотах это полный абзац.
Аноним 21/04/25 Пнд 16:02:05 1983259 90
>>1983257
>snr
>моно на низких частотах

Иди флака наверни со стерео в 20 герц, музыкальный ты наш.
Кайфанешь хоть по-человечески, не то что мы тут со своим винилом.
Аноним 21/04/25 Пнд 16:03:02 1983260 91
>>1983255
Ты поищи просто тумбы, комоды без ящиков, стойки.
Не ограничивай себя конкретно тумбами под винил.
Аноним 21/04/25 Пнд 16:11:56 1983262 92
IMG2548.jpeg 42Кб, 686x386
686x386
>>1983259
>пук
Найс подрыв. Утешай себя ))
Аноним 21/04/25 Пнд 16:23:10 1983264 93
>>1983259
>Кайфанешь хоть по-человечески, не то что мы тут со своим винилом.
ох знали бы эти аудиофилы и дрочеры на чистоту звука как я слушаю музыку обычно, буквально телефон в кармане ношу или просто наушники от компа на максимум врубаю что бы на всю комнату было слышно и делами занимаюсь. Пердёж перегруженный и сжатый без низов без верхов без неба и даже аллаха, мне главное мелодия, звуковой сигнал уже в голове преобразуется и выравнивается лел. Ну и слушаю такую грязноту, они бы сознание потеряли бы эт этого кала!
Аноним 21/04/25 Пнд 16:24:33 1983265 94
>>1983260
Так и делаю. Один хер сплошное уродство.
Аноним 21/04/25 Пнд 16:25:45 1983266 95
>>1983264
Аудиофилы просто ебанаты. В определенный момент ты качество сколько не улучшай, разницы не почувствуешь.
А винил так вообще больше про эстетику.
Аноним 21/04/25 Пнд 16:26:45 1983267 96
Аноним 21/04/25 Пнд 16:30:30 1983268 97
>>1983266
>В определенный момент ты качество сколько не улучшай, разницы не почувствуешь.
Согласен, но тут как с мониторами, если пересесть с 60гц на 144 - это ощутимо и охуенно, но вот между 144 и 240 я уже слабо разницу вижу и тд.
Но тут еще смысл в том, что какой смысл от этих 144гц в мыльном говне без фпс? Так же и в музыке, я слушаю некоторые группы, которые играют и записывают такую грязь пережатую, и делают это осознанно, и мне нравится именно такой кал, что если его включить на качественном оборудовании со всеми свистоперделками - мы не получим нихуя. Конечно, это всё вкусовщина, но, я считаю так же, винил больше про эстетику, про коллекционирование, возможность обладать физической копией и тд.
Аноним 21/04/25 Пнд 18:48:20 1983274 98
>>1983267
Кто тебя тралит, мань? Все по фактам
Аноним 21/04/25 Пнд 20:16:41 1983282 99
>>1983274
По каким фактам, шиз?
Нет никакого сжатия, есть мастеринг с учетом особенностей носителя.
Аноним 21/04/25 Пнд 20:57:52 1983285 100
>>1983250
А у меня тупа стеллаж на 8 ячеек, открытый, за 3к. Набок положил, и вертухан сверху.
Кошка есть, но особого интереса не проявляет. Иногда просто подходит и нюхает.
Раньше думал обоссыт, тем более, что пластинки я где ни попадя беру. Мало ли чем пахнут...
мелодиеёб
Аноним 21/04/25 Пнд 22:21:15 1983286 101
>>1983285
Ну по идее к такому стеллажу можно и ножки на маркетплейсах заказать и будет ДИЗАЙНЕРСКАЯ ТУМБА ДЛЯ ВИНИЛА МИДСЕНЧУРИ МОДЕРН за 35к с лохито! Но я думал у тебя там вся комната в стеллажах от пола до потолка, учитывая что ты целый город свой без мелодий оставил.
Аноним 21/04/25 Пнд 22:21:35 1983287 102
А здесь можно обсуждать магнитную ленту? Я не нашёл магнитофоно-треда, а /т давно закрыт
Аноним 21/04/25 Пнд 22:38:27 1983289 103
>>1983286
Не, ножки нельзя. Он же из ДСП сделан, сложится нахой. Я так-то даже по углам войлочные квадратики наклеил, потом гляжу - середина прогнулась до пола. Мелочь, а неприятно. Убрал всё и наклеил ещё, почаще.
Ну а всю хату заставлять стеллажами мне ещё рано. У меня только джве ячейки плотно забиты 12-дюймовками. И ещё джве ячейки с миньонами и патефонными.
Ну и собиратель я (коллекционером, пожалуй, не назовусь) не такой уж ярый, чтобы прямо уж весь свой мухосранск "обезмелодить", бгг.
Аноним 21/04/25 Пнд 23:11:28 1983292 104
>>1983289
значит надо нижнюю дспшку усилить еще одной дспшкой или доской и уже на неё ножки
Аноним 22/04/25 Втр 00:00:08 1983293 105
>>1983292
Да в пизду эти ножки! Всё равно ж видно, что это не олдскул-винтаж, а современный ширпотреб.
Аноним 22/04/25 Втр 08:41:29 1983296 106
>>1983285
Я тоже на такой думал. Кошке правда поебать(ну моей точно), а вот пес у меня, когда дома один остается, может и херню исполнить. Лучше закрыть на всякий случай.
Аноним 22/04/25 Втр 16:40:22 1983310 107
IMG2533.jpeg 163Кб, 753x737
753x737
>>1983250
>хата угловая
>собака
ах ты сученок бесстыжий мало того что говна в дом понатащил так еще и соседям спать не даешь..............еще и двор засираешь своим бобсом поди
Аноним 22/04/25 Втр 16:45:34 1983311 108
>>1983282
Ты дебил что ли конченый? Твой носитель не позволяет вместить полноценный звук, поэтому его приходится БУКВАЛЬНО ужимать (по амплитуде снизу диапазона). Чтобы звук на компьютерный диск любой записать, никакого мастеринга не требуется - пишешь как есть, и все. Визги про НЕТ И НЕНУЖНО ЛОССЛЕССБЛЯДЬ НЕ ЧЕЛОВЕК оставь себе, глупое ретроградствующее животное.
Аноним 22/04/25 Втр 16:59:47 1983312 109
>>1983311
Прикол в том, что записать звук на компьютерный диск в буквальном смысле невозможно.
Для этого требуется два преобразования.
Аноним 22/04/25 Втр 17:50:25 1983318 110
>>1983312
Кокой философский скуфидон! А куда можно звук записать? На вониле твоем тоже не звук, а механические дорожки в материале. И тоже два преобразования нужно как минимум.
Аноним 22/04/25 Втр 18:33:35 1983322 111
>>1983318
>>1983312
записал звук вам за щеку, воспроизводите
Аноним 22/04/25 Втр 19:33:15 1983324 112
>>1983322
Записать звук за щеку невозможно.
Аноним 22/04/25 Втр 20:36:18 1983330 113
>>1983324
Путём преобразования
Аноним 23/04/25 Срд 01:39:28 1983350 114
>>1983310
Маняме-дебил снова выходит на связь! Собаки у меня нет, в глаза не долбись, хотя ты уже все мозги разжижил своими мультиками для умственно отсталых.
Аноним 23/04/25 Срд 17:23:11 1983399 115
Дорогие аноны, если кто заказывает пластики на Винилпарке, пожалуйста, подскажите промокод на апрель
Аноним 23/04/25 Срд 21:42:37 1983409 116
>>1983399
Зашел на винилпарк. Раньше не знал про такое место.
Это что за хуйня? Они ебанулись с ценами?
Аноним 24/04/25 Чтв 06:18:38 1983426 117
>>1983409
Бегло глянул. Вроде такие же цены как на Авито и Озон.
Вот какой-нибудь пульт.ру реально охуел с наценками на винил
Аноним 24/04/25 Чтв 09:22:57 1983429 118
1745475777495.jpg 173Кб, 1080x1094
1080x1094
1745475777508.jpg 744Кб, 1080x1899
1080x1899
>>1983426
Да не. Дороха.
Ну для примера, не так давно я на авито купил Biffy Clyro - Opposites.
Сравни цену.
И это еще без учета доставки у винилпарка.
Аноним 24/04/25 Чтв 09:30:31 1983430 119
>>1983429
На авито год винила тот же?
Аноним 24/04/25 Чтв 09:45:57 1983433 120
>>1983430
Да, один в один. Даже стикеры такие же.
Хз, может последнюю продавали. Но как-то так.
Аноним 24/04/25 Чтв 12:48:52 1983442 121
>>1983409
>>1983426
Тоже первый раз слышу про винилпарк, сначала хотел сказать что у них там наценка, тк надо платить аренду за помещение магаза, но оказывается они чисто онлайн магазин. Чекнул, нет ни одного альбома, который я бы хотел купить. Редкое не возят видимо.
А цены на винил на рынках видели? На той же горбушке любой пласт минимум 5к за бу, конечно там есть и всякие редкие издания, первопрессы и тд, которые стоят по 20+к. А на барахолках, крупные крытые точки - так же, что не возьми в руки узнать цену - 5к, ой а это 7к редкое, первопресс! всмысле переиздание? какой еще такой дискогс? состояние минтовое! Где царапины? ну ок бери за 5к, ой всё уходи отсюда! При том что винил там в сырости и жаре, условия хранения скажем так НЕ ОЧЕНЬ. Я всегда на лохито беру, дрочу продавца просто показать получше, сфоткать дорожки, хоть мне и доступны куча офлайн и онлайн магазов, там всегда лютая наценка.
Аноним 24/04/25 Чтв 15:51:00 1983446 122
>>1983442
Честно говоря, не понимаю дрочи на первопрессы.
Ну первопресс и что?
Один хуй - на студии катинг-инженер сидел, ваял нарезку. Тут так покрутил, тут так. Вышло в таком виде - о, ебать, натуральный звук.

Фанера поехала в Японию, там свой катинг-инженер сидит, тут так покрутил, тут верхов навалил, тут наоборот прибрал маленько, чтобы бонус-трек влез. О, ебать, японское издание, самый правильный звук.

Фанера поехала в Голландию. Инженер объебался петрушкой, на автомат нажал и пошел срать. Натуральный голландский звук. Хорошее издание. С вас 150$.
Аноним 24/04/25 Чтв 18:35:15 1983458 123
>>1983446
>Честно говоря, не понимаю дрочи на первопрессы.
не думаю что дроч на звук, я вообще ирл не встречал людей которые дрочили на звук винила и были ебанутыми аудиофилами с сетапами по несколько лямов. Тут больше дроч на коллекционную ценность, историю и собирательство редких экземпляров. Был один дед, торгаш винилом, знакомый бати, так он вообще собирал только один альбом, револьвер битлов, только разные издания и страны, гонялся за какими то там балканскими неофицальными релизами, потому что все остальные версии уже были, буквально 70+ пластов одного и того же альбома, такой вот фетиш был у него.
Аноним 24/04/25 Чтв 19:20:47 1983462 124
>>1983458
Пиздец, как его в дурку никто не сдал.
Аноним 24/04/25 Чтв 19:46:57 1983464 125
>>1983446
>Ну первопресс и что?
Матрица новая, не изношенная, не засратая, самое точное соответствие обрыгиналу - вот это всё.
Лично мне тоже до пизды.
Аноним 24/04/25 Чтв 20:08:52 1983465 126
>>1983464
Так матриц на один тираж может быть дохуя. Она же не одна.
Аноним 24/04/25 Чтв 23:05:34 1983473 127
>>1983465
Забей, там своя поехавшая логика.
Чисто коллекционная тема для челов с излишком денег на кармане.
Аноним 25/04/25 Птн 09:12:34 1983487 128
>>1983473
Заебись такому коллекционеру дать базу для размышления, что его первопресс из тиража в 50 000 копий, примерно 49 989-ый.
Ну просто так, для ебантяев, радеющих за износ матриц.
Аноним 25/04/25 Птн 11:14:09 1983492 129
>>1983487
>что его первопресс из тиража в 50 000 копий
так это и хорошо, чем меньше тираж - тем больше ценность, вы тут про звук, а они больше про коллекцию. И таким всё равно про износ матриц, про звук, и прочий аудиофильский бред. Этот чел который револьвер собирал - он их даже не слушал, просто на полках и стенах держал в отдельном помещении как выставку блять, ну он да, богатый был, какой то УВАЖАЕМЫЙ человек из 90тых, потом имел какие то связи в продюсировании и околоШОУБИЗНЕСЕ, постоянно мотался по заграницам, аудиотехнику, колонки привозил, так же был свой магаз винила, заряженный кабанчик.
Аноним 25/04/25 Птн 13:18:27 1983498 130
>>1983492
Ну это тупо фетиш.

Хотя. Весь винил наверное - это больше про фетиш. Обладание материальной копией, ритуал установки.
Аноним 25/04/25 Птн 14:17:58 1983499 131
>>1983492
Ну я вот как раз слышал мнение про первопрессы, как про лучший звук. Сопсна, поэтому такая тряска вокруг них и есть.
Аноним 25/04/25 Птн 14:40:57 1983501 132
>>1983499
Да это все пиздеж про лучший звук.
Матрица с пленки режется.
Тогда уж вопросы к мастер-ленте - насколько на ней был хороший звук, к резчику на лейбле - насколько его действия были согласованы с артистом и звукорежиссером альбома при нарезке матрицы.
Много вводных. Бывает, что переиздание играет лучше, чем условный первый тираж, потому что первый тираж выпустили на коммерческом лейбле по обязательному контракту, а переиздание - на лейбле и со звукарями, которых выбрал сам артист.
Аноним 25/04/25 Птн 14:44:26 1983503 133
>>1983501
Так конечно, это все дурость.

А вообще слушать надо то, что по кайфу.
Аноним 25/04/25 Птн 14:49:44 1983504 134
>>1983503
Базару ноль.
Пойду Дуочку Липочку крутану :3, как же кайфово сводят современный попс.
Аноним 28/04/25 Пнд 19:28:03 1983677 135
1200869.jpg 1068Кб, 4608x3456
4608x3456
NVHD7060PXSMPAN[...].jpg 300Кб, 1240x1751
1240x1751
На xер вам упал этот винил, болезные? Хочется аналоговых записей - прикупите лучше Hi-Fi стереовидак. Сможете писать на простую трехчасовую VHSку аж до восьми-девяти часов музыки, хоть всю дискографию исполнителя. И кассеты можно для этого юзать какие угодно, хоть брендовые, хоть ноунеймовые, лишь бы не пережеванные. И места займет немного, и трат больших не потребуется, и пылинки с пластов сдувать не надо будет. Захочется шипящего звука - качнете оцифровку с LP и запишите ее на VHS в первозданном виде, стереомаг спокойно пишет до 20 кГц, а то и больше, это фактически доступный и компактный заменитель бобинника.

https://stereo.ru/p/b85uk-kak-ya-ispolzoval-vhs-videomagnitofon-dlya-zvukozapisi-ili-proigryvat-nado

Базарю, обмажетесь так, что сами потом благодарить будете.
Аноним 28/04/25 Пнд 21:01:47 1983685 136
>>1983677
Неинтересно и не лампово. Тупа коробка, и всё внутре неё происходит. Помацать не за что, как работает - не видно. Сломается - будет много ебли.
Аноним 28/04/25 Пнд 21:19:39 1983686 137
>>1983677
Здесь про пластинки.
Нахуй ты сюда видак принес, больной? Тредом ошибся? Ну так иди.
Аноним 29/04/25 Втр 00:21:09 1983701 138
>>1983677
Двачую этого >>1983685
Нахера мне видик и кассеты? не красивые страшные вхс кассеты, самому записывать еще да, пиратские копии снимать как бати и деды, от руки названия на скотче писать, буковки выводить в готическом шрифте, может на бездушном принтере еще печатать самому обложки, а не рисовать их? Анимешник ебанутый, я тебя узнал даже без твоих аватарок, никак ты не уймёшься?! Я хочу красивый винил, который может быть разных цветов, может быть разных лейблов, годов издания, на котором сука красивые бороздки, красивые обложки, официальный, а не паль епта, который надо заправлять на вертак ритуалом, забытой технологией древних епта иглой в пластмассу, как это делали еще деды, что ж вы, блять, никак не поймёте, что мы тут любим винил именно поэтому, что он много места занимает, есть своя зона винила, место для прослушивания, а вертак так вообще - алтарная главная часть этого ритуала, да что бы на огромной полке каждый альбом отдельным юнитом, ведь мы слушаем альбомы как цельное концептуальное произведение, а не CD залупы 10альбомов в 1. кГц какие то блять, ебанутый? НАМ ПОХУЮ НА ЭТО, МЫ ТРАТИМ ДЕНЬГИ И ВЗАМЕН ПОЛУЧАЕМ УДОВОЛЬСТВИЕ ОТ КАРТОНОК И ПЛАСТМАССОК, КОЛЛЕКЦИОНИРОВАНИЯ, АЛЛО ЕПТА! Видик, кассеты вхс, по 9 часов музыки на одну кассету, БЛЯ ЕБАНУТЫЙ НУ НЕЛЬЗЯ ТАК ТОЛСТО ТО!
Аноним 29/04/25 Втр 00:56:23 1983702 139
>>1983701
Настолько похую, что аж высрал 100500 символов и упомянул протыкателя-анимешника, мда.
Аноним 29/04/25 Втр 00:57:03 1983703 140
>>1983685
>как работает - не видно
Можно снять крышку и поставить вместо нее стекло.
Аноним 29/04/25 Втр 01:00:41 1983704 141
>>1983702
Настолько похую на кГц, на траты, на место, на пыль на пластах, но никак не на мнение вхс-аутиста, поэтому и высрал! Понимать надо!
Аноним 29/04/25 Втр 02:21:57 1983712 142
>>1983704
Так в том-то и дело, что я НЕ вхс-аутист! Я даже с вашей анимешкой в предыдущем треде срался из-за его тупизма, я просто пытаюсь донести простую мысль, что если вы хотите аналоговых носителей, так выберите хотя бы наиболее качественный, компактный и доступный! Нет, хотим жрать говно, хотим жрать то, что дают лейблы, хотим ИГОЛОЧКИ, сука накроманы блять.
Аноним 29/04/25 Втр 06:14:55 1983717 143
Аноним 29/04/25 Втр 09:13:34 1983718 144
>>1983712
Ну так и иди отсюда нахуй.
Аноним 29/04/25 Втр 09:17:48 1983719 145
КОНЦЕПЦИЯ ТРЕДА ДЛЯ ЗАЛЕТНЫХ ДЕБИЛОВ И СОВЕТУНОВ ЗВУКА

1. ВИНИЛ - НЕ ЭТАЛОН ЗВУКА
2. ВИНИЛ - НЕ ПРО КАЧЕСТВО ЗВУКА
3. ВИНИЛ - ПРЕДМЕТ КОЛЛЕКЦИОНИРОВАНИЯ И ЛИЧНЫХ ПРЕДПОЧТЕНИЙ
4. ВИНИЛ - РИТУАЛ И КРАСИВЫЙ ОБЫЧАЙ
5. ПРОИГРЫВАТЕЛИ ВИНИЛА - НЕ ПРЕДМЕТ ТЕХНИЧЕСКОГО СОВЕРШЕНСТВА
6. СОБИРАЮ ВИНИЛ, ПОТОМУ ЧТО ХОЧУ И МОГУ
7. ПРЕСС КАЧАТ БЕГИТ ТУРНИК АНЖУМАНЯ

Аноним 29/04/25 Втр 12:26:41 1983729 146
>>1983704
>Нет, хотим жрать говно, хотим жрать то, что дают лейблы, хотим ИГОЛОЧКИ, сука накроманы блять.
Браток, ну так в этом и суть винила то. Мы не можем променять винил на кассеты, они другие просто, нам не нравятся, они могут быть лучше, удобнее, но не нравится же и всё.
Да и взять обычные кассеты, некоторые их собирают, но обычно у них и винил и cd есть, я бы тоже кассеты некоторые прикупил, тк некоторые редкие неизвестные группы не могут позволить себе винил выпустить, а вот записать кассетку, обклеить её наклейками и мелким тиражом пустить - это да. Но у меня в сердечке ниче не ёкает, когда я открываю коробочку, достаю кассету, вставляю её в кассетник, закрываю крышку, нажимаю кнопку. А когда винил крутится под крышечкой, с подсветочкой иглы, иголочка движется, лейбак вертится и создаёт всякие узорчики, ты видишь где физически на пласте иголочка, когда он закончится, что бы ПЕРЕВЕРНУТЬ - вот тогда сердечко ёкает, приятно становится внутри и на душе.
Аноним 29/04/25 Втр 12:43:10 1983731 147
>>1983677
Был очень давно хайфайный панас, записывал альбомы с пластинок на вхс и слушал кассеты, а пласты стояли на полочке в шкафу. Согласен, что по звуку оч похоже на хороший бобинник. Но в плане визуального, тактильного удовольствия, ритуалистики - не то пальто. И вертак, и катушечник намного больше доставляют. Смотреть, как пластинки/бобины крутятся и стрелочки подсвеченные прыгают - это особый кайф.
Аноним 29/04/25 Втр 14:25:08 1983733 148
Тащемта, можно альтернативно упарываться - смастерить резак и делить видеоленту пополам. А потом на обычном бобиннике крутить.
Аноним 29/04/25 Втр 18:29:28 1983744 149
Аноним 02/05/25 Птн 06:44:44 1983893 150
>>1981939
Наконец-то мне приехала от этого товарища пластинка со штатов. Ждал примерно 5 недель. Все целое, не доебаться. В первый раз брал у него с авито то, что есть в наличии, второй раз через телеграм заказывал со штатов. Так как до этого уже брал с авито, оплатил пластинку только когда она была уже в рф, в других случаях он просит оплатить заранее.
Единственное, что мне не понравилось, маловато пупырки по моему мнению. Буквально в один слой упаковал, но приехало все целое.
Аноним 03/05/25 Суб 15:08:01 1983942 151
1746274074226.jpeg 4795Кб, 2736x3648
2736x3648
Яндекс Маркет даёт 1 раз в день настоящие(!) скидки 30% на разные интересующие товары. И пару дней назад он предложил мне попсовый Пинк Флойд за 3к от стереозоны, ну и я не отказался. И знаете, я никогда не слушал ни один трек Пинк Флойда, но мне понравилось. Даже думаю, может ещё какой-нибудь альбом взять.
Аноним 03/05/25 Суб 15:35:45 1983944 152
>>1983942
Крайне рекомендую The Wall.
Темную сторону луны, кстати, тоже взял на яндексе за 3 с небольшим от онлайн трейда, вкусная цена.
Аноним 04/05/25 Вск 01:30:12 1983973 153
Аноним 04/05/25 Вск 10:24:41 1983982 154
>>1983944
Мне кажется, зе волл - довольной скудный альбом для человека, желающего постигнуть ПФ. Ну либо фильм смотреть сразу, а потом переслушивать.
Аноним 04/05/25 Вск 13:26:35 1983990 155
>>1983942
рекламные яндекс боты уже сюда проникли?

У меня любимые альбомы у пф - первый и второй, без Барретта, пинкфлойд уже не то, унылое размазывание соплей Вотерса. А пф - гилмора, так вообще за пф не считается.
Из эпохи Вотерса мне больше всего нравится, в порядке убывания - Wish You Were Here, Animals, The Dark Side of the Moon и Ummagumma
Ну а база - это первые два альбома. Первый это вообще топ для меня. Хотя я и сольники Барретта обожаю, только всё никак руки не дойдут купить их на виниле.
Аноним 04/05/25 Вск 13:38:18 1983991 156
>>1983990
> рекламные яндекс боты уже сюда проникли?
Ага, просто хотел похвастаться одновременно новыми полочками и новыми пластинками. Ну и спасибо за инфу об альбомах, можно почекать и поискать на виниле, заинтересовался музыкой пф.
Аноним 04/05/25 Вск 14:52:54 1983992 157
>>1983942
Очевидный Wish You Were Here очевиден.
Аноним 04/05/25 Вск 15:02:50 1983994 158
photo2025-05-04[...].jpg 101Кб, 1280x720
1280x720
Ну, тоже похвастаюсь своими обновочками, хули.
Аноним 04/05/25 Вск 15:04:48 1983995 159
>>1983991
Кстати у пф отдельный сайт есть с базой всех их изданий и матриц, удобно можно проверять по годам и странам пласты
Аноним 04/05/25 Вск 18:13:34 1984001 160
>>1983995
Да хули там проверять, этот несчастный треугольник раз в полгода переиздают с очередной наклейкой "very rare such correct remaster limited edition".
Тут даже виолатор ДМ в сторонке курит.
Аноним 05/05/25 Пнд 06:19:20 1984022 161
>>1983982
Я начал знакомство именно с него. Чисто на рандоме. Был очень впечатлен, и пока что он у меня любимый среди всего ПФ.
Тут кому как.
Аноним 05/05/25 Пнд 09:05:17 1984029 162
>>1984022
Да я не про альбом, а про количество изданий. Это уже анекдот. По-моему одна из самых переиздаваемых пластинок, что аж сайт понадобился, проверять номер матрицы. Хотя по факту играет все плюс-минус одинаково. Правильность звучания определяется звукачом, который релизнул очередной ремастер.

К альбому вопросов нет.
Аноним 09/05/25 Птн 14:12:36 1984236 163
Кто-нибудь заказывал у посредников баеров частников? Вот щас нашёл чела из грузии, выкупит пластинки откуда угодно, сам берет 1к если заказ ниже 50 баксов, и 15% от стоимости товара, если более 50 баксов, доставка сдеком из грузии до рф 1300, два пласта - 1500. У кого-нибудь есть проверенные люди тут? Может дешевле или выгоднее условия у них, или можете посоветовать кого? У этого вроде отзывов дохера, каждый день и тг канал с поступлениями.
Аноним 09/05/25 Птн 14:59:28 1984239 164
image.png 26Кб, 691x296
691x296
Аноним 09/05/25 Птн 16:43:40 1984246 165
>>1984239
услуги склада, ух какой важный.

Только обрадовался что нашёл лазейку вполне дешевую через грузию и соевичков тамашних, пошёл проверять пластинки которые давно хотел, но их не купить нихуя, а там как раз переиздание вышло моего любимого альбомчика одной непопулярной британской группы, ТАК ОНИ БЛЯТЬ В ГРУЗИЮ НЕ ОТПРАВЛЯЮТ БЛЯТЬ, думаю ок, бандерольки всякие и лайтмф отправляют винил только через дубаи и китаи, на сайте магаза есть возможность выбрать эти страны, Выбираешь их А ХУЙ ТАМ ОШИБКА ЭТИ СТРАНЫ НЕ ДОСТУПНЫ. Ой пиздец, анально окуклились.
Аноним 09/05/25 Птн 20:17:56 1984255 166
>>1984236
https://t.me/vinylforall
можешь тут еще из закрепа написать людям, там много отзывов в самом чате о них, есть и из европки и из сшп
Аноним 09/05/25 Птн 22:29:16 1984266 167
>>1984255
Спасибо! Ценная инфа!
Аноним 10/05/25 Суб 00:11:55 1984270 168
image.png 621Кб, 1704x815
1704x815
image.png 297Кб, 1775x653
1775x653
image.png 212Кб, 1715x609
1715x609
Есть ли реальная разница между щетками для очистки?
Как я понял, самый топ вельветовая, но платить за дорогую плюс жидкость как-то не хочется
Аноним 10/05/25 Суб 06:32:37 1984280 169
>>1984270
>analog renaissance

По данной конторе в целом сомнительные отзывы, я бы не стал у них что-то приобретать. По сути тот же дешевый китай, только в красивой упаковке
Аноним 10/05/25 Суб 09:23:46 1984287 170
>>1984270
>платить за дорогую плюс жидкость как-то не хочется
А ты и не плати. Бери лаурилсульфат натрия, разводи грамм на литр - и хоть залейся.
Аноним 10/05/25 Суб 09:58:16 1984289 171
>>1984270
Разница между щетками для очистки одна - жесткость щетки.

Все охуительные истории про то, как щетка одним движением руки снимает статику с пластинки, как минимум, противоречат законам физики.

>>1984280
Да в целом нормальные пацаны. По модели бизнеса - да, отечественный бренд с оем-китаем.
Но у них качество неплохое и возвраты без проблем. Химию у нас делают.
Аноним 10/05/25 Суб 12:07:43 1984294 172
>>1984270
За такую цену - хуета, эта щётка будет тебе только ворсинками срать. Качественные щёточки и губки вельветовые стоят дороже.
Аноним 10/05/25 Суб 19:18:14 1984314 173
IMG202505101817[...].jpg 91Кб, 829x1280
829x1280
про нас?
да, про нас
Аноним 10/05/25 Суб 21:26:40 1984320 174
Есть ли какой-нибудь гайд по покупке пластинок на мешке? Меня вот интересует классика, поэтому хочу заказать на мешке. Какие нюансы стоит учитывать? Состояние минимум NM рассматривать? Покупать только если в описании продавец пишет, что были вымыты?(у меня нет мойки). Или что-то еще смотреть?
Аноним 10/05/25 Суб 22:18:52 1984326 175
>>1984320
>на мешке?
Это на любителя большого, а так читаешь шизо-высер описание в лоте, пишешь продавану, ну и договариваешься.
>интересует классика, поэтому хочу заказать на мешке.
В чем связь? Мешок это клоака перекупов и барыг шизов плюшкиных. Классика классика или всмысле классика какого то жанра? В других местах нет? Влокальных сторах часто под классику отдельный стенд, на барахолках часто бывает.
>Какие нюансы стоит учитывать? Состояние минимум NM рассматривать?
Нюансы чего? Покупки конкретно на мешке или вообще винете вцелом? По поводу NM - это всё субъективная оценка барыги, ты сам понимаешь что такое NM? Вот барыга будет божиться клясться , что пласт NM Бля буду только я распечатал что бы чисто проверить отвечаю так бы M поставил, а ты посмотришь а там EX или VG+++, и че? Ну и к тому же если пласт старый и бу, он впринципе NM быть не может. Да и вообще часто запечатанные новые пластинки все в царапинах от конверта и че ты будешь делать? Проси фотки подробные с подсветкой дорожек, там будет видно есть ли глубокие царапины влияющие на звук или нет.
>Покупать только если в описании продавец пишет, что были вымыты?
Ну вымыты лучше, если у тебя нет мойки. Но тут опять же всё от продавца зависит, как и чем он моет. И вообще надо ли их мыть, если ты берешь старьё из кожаного века, конечно лучше помыть их, тк мойка требуется только старым пластам в хуевом состоянии, но таких NM практически нет. Я сам мою что бы придать товарный вид, когда продаю, фери и кисточка, или вон чел лаурилсульфат натрия пираит, что бы всякие жирные пальцы, сопли и пыль убрать. А если он моет просто тряпкой и мылом, у тебя потом на игле это мыло соберётся, зато он внешний вид прокачает с VG до EX. Вроде в треде был уже гайд как покупать и на что обращать внимание, мб в прошлом.
Аноним 10/05/25 Суб 22:30:07 1984327 176
>>1984326
Именно классика-классика
Вот как два примера:
Первый лот пишет NM, хотя по виду конверт точно не NM
https://meshok.net/item/273281634_Werner_Haas_Chopin_14_Waltzes_LP_1971_NM_NM_SALE
И второй, с ультразвуковой чисткой(о которой и спрашивал)
https://meshok.net/item/272566003_Tschaikowsky_Chopin_Nikita_Magaloff_Klavierkonzert_Nr_1_LP_Germany_1964_EX_NM

На щелчки и тд мне все равно, по сути. Я не ожидаю, что 50 лет пластинка хранилась в правильном месте, я только за иглу боюсь
Аноним 11/05/25 Вск 09:26:40 1984347 177
IMG5275.jpg 3740Кб, 3024x4032
3024x4032
>>1984314
Йес. Я даже бухать перестал из-за этого.
За полтора года насобирал.
Аноним 11/05/25 Вск 13:22:21 1984357 178
>>1984327
Ну посмотрел, проанализировал выбранные тобой лоты, думал там что то огого, а на деле за такую цену бери не глядя, это копейки всё. Конечно есть вопросы к продавцам, но по описанию они шизами с огромными стенами текста, условий отправки и тд - не выглядят. Найди издания на дискогсе, сравни с тем что они пишут, сравни фотки и тд, вот например по японскому пласту - на дискогсе пишет год издания 1975, а продаван указал 1971, пиздит. А нахуя пиздит? Скорее потому что сам нихера не знает и там дед, который дискогсом и пользоваться не умеет. Оно там вообще одно редкое, будешь иметь и знать, что у тебя достаточно редкий пласт, но всем на это похуй будет По Чайковскому, который якобы вымыт, а сам на фотке весь в пылище будто им блять шкаф протирали, это издание стоит без года, тк это стерео переиздание издания 64года, и каталожный номер SMS, а не М уже другой, мб год тоже 64, а может уже 65 или 66, но это всё мелочи, смело заказывай не ссы, цена норм, можешь подушить их вопросами о состоянии и попросить фото, спросить есть ли видимые царапины глубокие и тд.

>я только за иглу боюсь
Ну тогда надо помыть их, а то игла там всю вековую грязь поднимет. Да и че ты боишься, у тебя там что кузьма за 600к? Вон у нас любитель мелодии с помоек не боится за иглу, наждком её чистит и отбеливателем.
Аноним 11/05/25 Вск 14:01:48 1984359 179
17469595931691.png 2057Кб, 1024x1024
1024x1024
Аноним 11/05/25 Вск 15:35:26 1984361 180
Аноним 11/05/25 Вск 15:36:52 1984362 181
>>1984361
даже подумал сначала, чё за хуйня а где кемикол брозерз, а потом не, всё в порядке, вот же они
Аноним 11/05/25 Вск 15:43:37 1984363 182
>>1984361
1994, ровесник мьюзик фор джилтед генерейшен буквально.
Аноним 11/05/25 Вск 22:10:27 1984372 183
Аноним 12/05/25 Пнд 07:14:47 1984384 184
>>1980910 (OP)
Здравия желаю всем любителям винила! Поясните ньюфагу. Хочу начинать обмазываться коллекционированием пластинок. Раз в месяц покупать пластинку с годнотой, которую прослушал за всю свою жизнь, послушать за кружкой пива и поставить на полку для интерьера. Есть ли смысл, заморачиваться с проигрывателями типа Аудио-Техника или Сони и.т.д. чтобы докупать усилитель, фонокорректор и.т.д., либо же все-таки можно купить проигрыватель всё в одном (типа «чемоданов») и не переживать, что этот проигрыватель запиздошит пластинку с первого раза? Повторюсь. 24/7 гонять пластинки не планирую.
Аноним 12/05/25 Пнд 07:25:41 1984385 185
>>1984384
Дополню. Насчёт звука, чтобы собственно слушать. Буду либо через колонки свои через тюльпаны, либо через наушники.
Аноним 12/05/25 Пнд 09:14:07 1984386 186
>>1984384
Чемодан не брать! Говно/10
Даже дешёвый совковый вертак будет пижже, только его может ремонтировать надо будет.
Аноним 12/05/25 Пнд 10:51:59 1984388 187
image.png 990Кб, 1122x890
1122x890
>>1984384
обжигаю пригодность
Аноним 12/05/25 Пнд 12:18:48 1984391 188
>>1984384
Возьми нормальный проигрыватель хотя бы AT LP60, чемодан однозначно нет. Подключи активные колонки дороже 5к хотя бы, и уже будет хотя бы что-то.

>Раз в месяц покупать пластинку
Посмотри в кошелек и подумай еще раз. Все думали, что будут покупать раз в месяц, а потом ты встречаешь лимитированное издание и тебе "вот срочно надо, а потом на пару месяцев перестану покупать".
Если ты прям можешь себя контролировать и не замечал за собой импульсивных покупок, то дай бог тебе здоровья, ты справишься и не обнищаешь сильно. Если замечал, то знай, это как наркотик. Ко многим постоянно где-то что-то да едет, и не по одной штуке, не из одного места. Если готов к такому, то дерзай, иначе лучше не лезь, оно тебя сожрет.
Аноним 12/05/25 Пнд 12:41:44 1984392 189
>>1984391
>>1984386
Благодарю за советы, товарищи. Не. По лимиткам, пресс-релизам альбомов и т.д. фетиша нет. Хочу копить альбомы Раммштайн, SOAD, Продиджи например. ШОБ КРАСИВЫЕ КАРТИНОЧКИ БЫЛИ. Больше вот по аппаратуре озадачен, чтобы и не въебаться с дешевкой и чтоб не совсем уже дорохо-бохато. На Авито если б/у смотреть в моём городе беда тут с этим. Проще уже с Озона того же например заказывать.
Аноним 12/05/25 Пнд 12:47:56 1984393 190
>>1984384
>Хочу начинать обмазываться коллекционированием пластинок

Что по твоему является коллекционированием? Какую коллекцию ты хочешь собрать? Есть ли у тебя конкретные критерии к коллекции или ты просто хочешь физические копии любимых альбомов, что бы они грели тебе душу лишь своим воплощением у тебя на полке, либо же тебе нужны первопрессы/прижизненные издания/новые/старые/с историей/дефолт репрессы без души?

>Раз в месяц покупать пластинку с годнотой, которую прослушал за всю свою жизнь, послушать за кружкой пива и поставить на полку для интерьера

Здравый подход, но это в теории, на практике обычно всё иначе. Но опять же всё зависит от твоих желаний и, как уже написали выше, импульсивности, способностью и желанием прыгнуть в это с головой. Как говорил классик - "я видел море крови, я купался в этом дерьме ежжи". Но если ты переживаешь за свой достаток и мысль "потяну ли я это" по деньгам теребит твою душу - могу порекомендовать "мягкий вход", купи дешевый проигрыватель от 20к минимум, если старые советские найти мб дешевле будет, но о чумаданах забудь, там нет звука, лишь пластинки портить будешь. и покупай дешевые пластинки по типу мелодии, советкий альбомов, бу альбомов, потом уже если будет возможность финансовая будешь копить и апгрейдить как сами пластинки, так и аппаратуру. По поводу усилителя и фонокора - усилок обязателен, купи какой нибудь бу уже со встроенным фонокором, тебе его за глаза хватит, так как ты особо за звуком гнаться не хочешь учти, аудиофильство - самая тяжёлая и финансовая затратная болезнь тут, не вскрывай эту тему по поводу колонок - так же можешь обмазаться какими нибудь совесткими, либо раскошелиться на современные, но опять же можешь прикупить наушники какие нибудь тыщ за 10-15, выйдет дешевле.

Ну а вообще, некоторые коллекционеры собирают винил ВООБЩЕ без наличия проигрывателя, просто ставят их на полку, не слушая и не открывая. Так что решать тебе, но однозначный ответ - забудь про чемоданчики, это может быть выглядеть по хипстерски красиво, удобно, дешего, но уж лучше раскошелиться и купить вертак тыщ за 20-30, потом продашь его хотя бы, если что.
Аноним 12/05/25 Пнд 12:51:29 1984394 191
>>1984392
>На Авито если б/у смотреть в моём городе беда тут с этим.
да у авиты доставка куда угодно, там че угодно отправят мне кажется. Я фарфор супер редкий 22 предмета в хуй пердюйск отправлял в 3 огромных коробках, наверное неделю запаковывал, всё доехало. Поищи в своем городе барахолки, там часто аппаратура и даже не совесткая, мб есть какие то локал сторы или ремотные ретро аппаратуры, короче если хочешь дешего, всегда можно что то придумать и не дать системе себя наебать на дАллары. А на озоне там что? Портал в китай?
Аноним 12/05/25 Пнд 12:53:52 1984395 192
>>1984392
>Хочу копить альбомы Раммштайн, SOAD, Продиджи например.
Завидую я таким запросам, мне кажется это есть в любом магазе в любом городе лел. А у меня день начинается по проверке авито, вдруг кто то выставил то что мне надо, и не по 15к, а хотя бы за 8к, в любом состоянии. Но обычно появляется раз в пол года.
Аноним 12/05/25 Пнд 13:09:13 1984397 193
>>1984392
Проблема в том, что некоторые альбомы переиздаются редко и малыми тиражами. Тут-то и начинается вся загвоздка. Начинаешь думать, а что взять, как взять быстрее, чтобы не пропало/не подорожало до пиздецовой цены, а что может и подождать.
Аноним 12/05/25 Пнд 13:27:24 1984399 194
Screenshot1.png 80Кб, 392x689
392x689
>>1984394
>>1984391
Есть портал с Китая. В принципе месяц подождать почему бы и нет.
Аноним 12/05/25 Пнд 13:30:15 1984400 195
>>1984393
Просто хочу коллекцию своих любимых альбомов и просто исполнителей. Не могу сказать, что у меня кризис среднего возраста, захотелось что-то новое для себя открыть.
Аноним 12/05/25 Пнд 13:34:24 1984401 196
>>1984391
Спасибо за наводку, анон и чтоб побольше пластинок по скидке тебе попадалось. Скорее всего на этом проигрывателе и остановлюсь.
Аноним 12/05/25 Пнд 13:55:32 1984402 197
>>1984391
>нормальный
>at60lp

Пиздец. Пусть уж тогда чемодан покупает, хотя бы 20 к сэкономит.

Не советуйте вы этот кал пластмассовый. Там от АТ одно название и ценник.
Аноним 12/05/25 Пнд 14:20:07 1984403 198
>>1984402
Там хотя бы игла уже стоит нормальная, которой он пластинки не убьет.

> 20 к сэкономит
Даже сказать тут нечего. Иди цены посмотри на маркетплейсах.

Вертак самое то чисто попробовать зайдет или не зайдет.

Советовать купить вместо нормального лоупрайс вертака чемодан может только конченный уебок. Не порти жизнь человеку и сэкономь ему деньги и нервы.
Аноним 12/05/25 Пнд 14:42:12 1984405 199
>>1984397
>некоторые альбомы переиздаются редко и малыми тиражами.
Ну перечисленное им я думаю всегда есть в наличии, не в магазинах, так на авитах.
Аноним 12/05/25 Пнд 14:46:43 1984406 200
>>1984405
Всегда найдется в хотелках то, чего достать не так просто.
Аноним 12/05/25 Пнд 16:29:19 1984420 201
>>1984403
Ты бы был почеловечнее, хотя бы советовал бы какой-нибудь Project Primary E или премьеру какую-нибудь из МДФ. А не этот пластмассовый самотык. Туда хоть Кузьму поставь - оно лучше играть не станет.
Аноним 12/05/25 Пнд 16:56:32 1984422 202
>>1984420
>Project Primary E
он с крышкой?

А давайте ка вы тут топ вертаков запилите, мне вот тоже интересно посмотреть что кал, а что топ за свой прайс. Сам то я сижу на пионере плх-500, менять не планирую, всё устраивает.
Аноним 12/05/25 Пнд 17:04:27 1984424 203
>>1984420
А чем от той же АТ отличается? Интереса ради. Я на само звучание музыки не дрочу. Мне главное чтобы не портило пластинки. Ну и желательно чтобы автоматически тонарм ставился и убирался.
Аноним 12/05/25 Пнд 17:09:46 1984425 204
>>1984420
Они и стоят уже дороже. Человеку надо попробовать и не убить пластинки. Войдет с минимальным бюджетом, потом такому же вкатуну продаст.

Чо ты доебался до того, что оно пластиковое? За 15-20к все примерно одинаковое будет с одним и тем же звукоснимателем.
Аноним 12/05/25 Пнд 17:23:20 1984429 205
>>1984424
>Ну и желательно чтобы автоматически тонарм ставился и убирался.
хуясе, это как и нахуя?
Аноним 12/05/25 Пнд 17:26:15 1984430 206
>>1984429
Чтобы рука не дрогнула в случае чего, когда иглу ставишь. Есть такое. Сам охуел.
Аноним 12/05/25 Пнд 17:30:51 1984431 207
>>1984430
так самому ставить иглу это неотъемлемая часть ритуала. Да и там иглы все с мягкой посадкой и опусканием сейчас. А когда вертах сам иглу ставит и убирает ещё, вы че ебнулись? Кассету и бабину АНАЛОГУВУЮ вон включить на кнопку нажмите.
Аноним 12/05/25 Пнд 17:56:58 1984433 208
>>1984431
плавный бесшумный механизм это во-первых красиво.
во-вторых он пускает сигнал через мгновение после опускания иглы, и таким образом ты не слышишь звук столкновения иглы с пластом, это гига хайфай фича
а когда ты сам ставишь и поднимаешь, то слышно как игла плюхается на пласт, БУМ, это ммаксимум крестьянская хуйня, да еще когда ты кривыми руками шкрябнешь это же полный пиздец
Аноним 12/05/25 Пнд 18:14:22 1984434 209
>>1984433
>а когда ты сам ставишь и поднимаешь, то слышно как игла плюхается на пласт, БУМ, это ммаксимум крестьянская хуйня, да еще когда ты кривыми руками шкрябнешь это же полный пиздец
Не понимаю о чем ты, еще делают тонармы чисто ручные? Плавное спускание и поднимание везде есть же, но даже с ним там всё равно вручную ты убираешь тонарм.
А тут >>1984424
>Ну и желательно чтобы автоматически тонарм ставился и убирался.
То есть прям автоматом ТОНАРМ епта
Аноним 12/05/25 Пнд 18:31:25 1984436 210
Ебать вы тут устроили.

Автостарт сейчас поискать надо. Я его встречал только на винтажных японцах, у Сони есть такая хуета. На самом деле - так себе система. Так и не смог на ней взвесить иглу из-за этого ебнутого механизма автоспуска.

Автостоп сейчас тоже упростили до обычной остановки диска без подъёма тонарма. То есть игла тормозится на сбеге и остается там в опущенном состоянии.
Полный автостоп с возвратом тонарма остался как ни странно на пластиковых пьезо-дрочильнях типа чемодан, и на винтажке.

В большинстве своем на профессиональных и любительских новых аппаратах управление ручное.


Шо касаемо топа до 30 к и в частности ат60лп.
Сейчас много нового интересного китая, типа стартовых моделей легко, премьера и еще всякого, с установленными головками ат-вм95е.
И вот их бы я и рассматривал к покупке, поскольку половина стоимости аппарата - это та самая башка.
Ат60лп - очень условный вариант, с гораздо более хуевой головой ат3600 и исполнением из пластика, со всеми детонациями, хрустом и пылью в подарок. Здесь тупо плата за бренд и быстрый выкат нахуй из темы.
Если есть желание задержаться - премьера дельта, ленко л-91, проджект праймери е б/у на лохито, винтажка - за те же бабки. Но хотя бы будет похоже на что-то околовинильное
Аноним 12/05/25 Пнд 18:44:59 1984438 211
Нахуй вам проигрыватели, если вы слушаете какой-то полнейший кал (судя по треду)?
Аноним 12/05/25 Пнд 18:50:09 1984441 212
>>1984438
проигрыватели проигрывают, а что бы слушать, нужен усилок, колонки, наушники, ну ты чего.
>вы слушаете какой-то полнейший кал
Лул
Аноним 12/05/25 Пнд 20:36:55 1984448 213
>>1984424
>Ну и желательно чтобы автоматически тонарм ставился и убирался.
Аккорд-001, бгг.
Аноним 21/05/25 Срд 13:01:51 1984865 214
Посоветуйте хорошие наушники, кто-нибудь пользуется наушниками тут? Думаю взять какие-нибудь Sony MDR-7506, что можете про них сказать? Может у них есть аналог подешевле, либо что то более по качеству лучшее, желательно до 15к.
Аноним 22/05/25 Чтв 10:28:55 1984913 215
Аноним 22/05/25 Чтв 11:34:32 1984918 216
>>1984913
Нормальную вещь егором не назовут
Аноним 22/05/25 Чтв 22:03:16 1984957 217
Аноним 24/05/25 Суб 03:05:31 1985006 218
>>1984865
Черные накладные фларксы из фикспрайса
Аноним 24/05/25 Суб 20:00:41 1985030 219
>>1983893
Поздравляю!
Что заказывал, если не секрет?

>маловато пупырки по моему мнению
Раз заказывал с Китая на Озоне. Пупырок и картона не пожалели
Аноним 24/05/25 Суб 21:21:08 1985032 220
>>1985030
И как тебе Китай?
Ташкент, поди, лучше играет?
Аноним 25/05/25 Вск 12:00:35 1985052 221
Вскрыл для себя тему доставки пластинок из-за рубежа. И СТАЛ НИЩИМ НАХУЙ Несколько дней душил барыг и выбирал самый дешевый и быстрый вариант.
Спасибо этому анону >>1984255 что открыл для меня виниловые чатики в телеге, я пошёл глубже и вышел на тех кто возит в частном порядке и кто только начинает вкат в этот БИЗНЕС, они были готовы привезти мне сильно дешевле, почти по себестоимости вообще, лишь бы отзыв оставил, но я зассал ноунеймам без отзывов слать большую сумму, тк заказывал большой бандл и решил не рисковать. Так же писал пару челам с авито, что могу сказать по этой теме - всё возится, в основном через Грузию, Армению, Казахстан и тд. Разные перекупы и "баеры" специализируются на конкретных регионах, кто то только из сша возит, кто то только из европки, кто то из конкретно бриташки. С последней кстати проще, есть куча британских винилмаркетов и магазов лейблов, которые до сих пор отправляют на прямую в РФ на ваш адресс, но для оплаты нужна зарубежная карта, разумеется. Люди пишут что всё доходит.
Че по цене - она примерно у всех одинаковая. Строится из самой цены пластинки по курсу хуевому + доставки до баера + доставки до вас + баеру за работу. Обычно они берут 15-20% от суммы пластинки с доставкой, но не меньше 1.5-2к.
Я покупал бандл за 105 евро + доставка 28-38 евро (в зависимости от зоны доставки) + доставка до Мск, ну и челу за работу, вышло 17к, ждать 4-5 недель.
Был вариант у нойнеймов заказать на 2-3к дешевле, тк они за работу не брали, объясняя это тем, что они "набирают клиентскую базу и отзывы", ну и они для себя этот бандл брали тоже.
Остальные же, кому я написал, были в других городах рф и от них до меня еще надо было оплачивать почту, либо считали по какому то волшебному курсу, либо же очень долго через окольные пути, некоторые вообще зарядили мне цену 20-24к, еще и ждать 6 недель, потому что у них отправка ПАРТИЙ только 5 дней в месяц с 15 по 20 число, кек, а один так вообще самослился, тк испугался лейбла и группы, мол это ЗАПРЕЩЕНКА!

Какой вывод, в среднем наценка выходит 25-30% от цены пластинки с доставкой. Обычно идёт 4-5 недель.
Так же есть всякие группы в вк и чатики в тг, где люди кооперируются и заказывают с определенных сайтов вместе, что бы дешевле по доставке вышло. Такие дела.
т
Аноним 25/05/25 Вск 13:03:21 1985055 222
>>1985052
>есть всякие группы в вк и чатики в тг, где люди кооперируются и заказывают с определенных сайтов вместе

Такое мне надо
Аноним 25/05/25 Вск 13:26:10 1985057 223
>>1985055
Ищи в чате кто делает совместный заказ, либо сам врывайся и агитируй. Плюс многие баеры анонсят совместную закупку с различных сайтов, либо в чатах общих, либо в своих тг каналах, они оттуда популярные релизы для нормисов заказывают и барыжат уже на месте с наценкой.
Ссылка на достаточно оживлённый чат в тг есть выше, там же в закрепе и ники проверенных челов и сайты.
Есть группки поменьше и достаточно мёртвые, но там уже больше на тематику и жанр деление, например allmetalmaniacs в тг так же.
Ну и посмотрел че там нормисы заказывают себе, ебааа, если бы бесплатно отдавали, я бы не взял. Просто пиздец, о вкусах, конечно, не спорят, но. Хотя ладно, взял бы бесплатно и продал и накупил ноунейм хуйни лул
Аноним 25/05/25 Вск 15:24:32 1985064 224
>>1985057
>Ну и посмотрел че там нормисы заказывают себе, ебааа, если бы бесплатно отдавали, я бы не взял. Просто пиздец, о вкусах, конечно, не спорят, но. Хотя ладно, взял бы бесплатно и продал и накупил ноунейм хуйни лул

Я сам охуел от этого, я не ожидал mu-core коннечно, но такое ощущение, что они все там покупают и дрочат на линкин парк, мерлина менсона и тд
Аноним 26/05/25 Пнд 11:24:13 1985096 225
>>1985032
А что не так с Китаем?

Издания европейские/американские, отправляют с китайского склада.

Цены местами приятнее, чем на Авито.

Заказывал пока одну пластинку у https://www.ozon.ru/seller/oriental-selection-2288546/
Аноним 26/05/25 Пнд 12:04:45 1985097 226
>>1985096
> А что не так с Китаем?
Не поверишь, вероятность получить китайскую пластинку от дяди хуйцзы.
Аноним 26/05/25 Пнд 13:43:49 1985101 227
>>1985096
Кстати, в этих чатиках виниловых куча случаев, когда покупали винил из китая через озон, и цена вкусная, дешевле рынка даже, а приезжал CD. И это реально частый случай. И там даже гайд как отказаться, потому что возвратов на товары из китая нет, если вскрыл их.
Аноним 26/05/25 Пнд 14:21:36 1985102 228
>>1985096
В Китае велик шанс нарваться на паль, да да, на палёный винил. Там себестоимость любого пласта 300-500р уже с печатью любого принта, некоторые популярные барыги у нас там печатают крупные партии русского рока для говнарей и имеют профит огромный.
Но, конечно, и есть проверенные продавцы, которые возят винил в обход санкций, то что ты скинул ссылку, это вроде проверенный норм магаз, но, ознакомившись с их ассортиментом, для себя я там ничего не нашёл, ширпотреб попс для масс, хотя именно такое люди и заказывают, судя по всем чатам и отчётам баеров, все те же альбомы линкин парка, попса, и классека рока, которая, имхо у всех уже должна быть давным давно и блять ЕБУЧИЕ САУНДТРЕКИ, реально? Они так популярны? Кто эти люди которые САУНДТРЕКИ СУКА СОБИРАЮТ? это пиздец Есть в этом магазе пара альбомов и исполнителей, которые мне нравятся, либо я уже продавал/покупал их, но по цене они от авито или покупки через посредника совершенно не отличаются. Разница в 500р. А тут ещё учитывать надо, что у озона есть своя комиссия, и что на маркетплейсах товар всегда дороже намного, тк ебейшие комиссии и логистика уже вшиты в цену, а тут блять винил по цене дешевле чем он в офф магазе лейбла что ли? Ебанулись? Даже если китаец там огромную партию заказывает, экономя на доставке, то че он себе прибыль за перепродажу накручивает какую? 500р? Типо массовостью взять хочет? Чушь и альтруизм, китайцы так делать не будут. Так что чем дешевле цена, тем выше шанс наёба.
Так что для меня тема китая совершенно не интересна - высокий шанс наёба, фоток самих пластинок нет, в каком состоянии придёт - не понятно, ассортимент не мой - попса для широких масс, либо новые бездушные тысячные переиздания классики, тк лейблу надо стричь гоев на даллары, новые релизы там не появляются, если это не супер популярные группы и имена. Так что хуета.
Аноним 26/05/25 Пнд 14:35:58 1985103 229
>>1985102
Двачая.
У китайцев вообще своеобразное представление о музыке.
А урвать лишний юань с простого ивана город двач - это пожалуйста друг.

Впрочем, можно и у барыги хуету купить. Вернуть не вернешь, будешь ссать поносом в комментах на авито максимум. А ему похуй.

Я единственный раз когда винил удачно возвращал - это на пульт.ру. Просто привез и отдал, дефект обнаружен типа. Они забрали без проблем.
Аноним 26/05/25 Пнд 15:15:58 1985104 230
>>1985103
>дефект обнаружен типа
А какой дефект? В новой пластинке? Я сам когда новые пластинки запечатанные продавал, говорил мол дефект не дефект мне поебать, я тут не причём, это не моя ответственность.
>будешь ссать поносом в комментах на авито максимум
Да и пусть ссыт, если бы я кому то новый запечатанный продал, а там дефект, пусть хоть насрёт в отзывах, винил не вскрывался, откуда мне знать дефект не дефект и я буду прав, и если я у кого то вижу такой отзыв, я его даже не воспринимаю. То есть я пластинку специально не открывал, тк люди охотнее новый запечатанный берут, а если она с дефектом, то куда мне её потом девать? Лейбл хуесос значит, сами ебитесь как хотите. Да и многие барыги и крупные магазы отказываются принимать назад винил, если он был продан запечатанный и я считаю это правильно. Хотя шансы на дефекты в новых винилах очень малы, но, учитывая сегодняшнее хуевое качество новых переизданий, видимо, шансы есть. Но тут опять же вопрос нахера покупать новое тысячное переиздание, когда можно купить бу в норм состоянии, издание с более исторической ценностью + еще и самому посмотреть, либо продавца попросить сделать тыщу фоток пластинки, что бы исключить дефекты. Но нет, они хотят плёночку рвать, НОВЫЙ ВИНИЛЬЧИК, которые может быть ушатан посильнее, чем бу с лохито.
Аноним 26/05/25 Пнд 17:26:41 1985110 231
>>1985104
>
> А какой дефект? В новой пластинке?
Натурально была ссадина с первого на второй трек на первой стороне.
Может на производстве штамповщик задел при съёме-обрезе, хз. Сам пласт был запаянный, так что брак заводской.

Залупаться не стали, вернули бабки без вопросов.
Жаль, что еще раз заказать не получилось, следующий завоз был на 1500 дороже, забил.
да и похуй, мне звук не особо понравился все равно на ней
Аноним 26/05/25 Пнд 21:03:25 1985124 232
>>1985102
Да нет никакого такого паленого винила на озоне, по крайней мере если ты сам не ищешь его, но такое и в РФ есть, где печатают и бутлеги и всякие greatest hits
Вообще пишешь без какого-либо опыта и просто фантазии. Много винилов продаются на запада и в магазинах одежды и тд, вполне вероятно киатйцы набирают по бросовым ценам(сам можешь посмотреть за сколько в США, к примеру, продают попсу, которую печатали в огромных масштабах типа Адель) и продают за копейки нам. Каких-то огромных партий у них нет, у всех продавцов до 5
определенных пластинок
Сам заказывал там достаточно редкую пластинку, с гейтфолдом, постером, всеми стикерами на обложках, номерации, сплаттером пластинкой и тд.
Поэтому пали там нет, есть вероятность, что придет плохо упакованная или CD или вскрытая. Но для этого есть отзывы и покупка у проверенных продавцов. Все
Аноним 26/05/25 Пнд 22:57:49 1985128 233
>>1985124
>Да нет никакого такого паленого винила на озоне, по крайней мере если ты сам не ищешь его
Лел, озон это вообще рассадник палёнки всех мастей, там даже аж прикрутили галочку "оригинальный товар", настолько пали стало много. Особенно совершенно нету пали у ноунейм китайских магазов, которые создаются и удаляются по 3 раза в день, без отзывов, зато уже с тысячей товаров без описания и фотками из инета.

>Вообще пишешь без какого-либо опыта и просто фантазии.
Пишу что слышал от других людей, сам я с китайской хуйнёй связываться не собираюсь.

>Много винилов продаются на запада и в магазинах одежды и тд, вполне вероятно киатйцы набирают по бросовым ценам
Ну если только такие скидочные посты, тогда может быть и да. Но опять же, из массы ширпотреба у китайского продавана с озона по ссылке выше, альбомы, с которыми я имел дело, либо имею - стоят примерно столько же как и у перекупа с авито.

>Каких-то огромных партий у них нет, у всех продавцов до 5
Откуда ты знаешь что их до 5? Ты реально думаешь что продаван китаец указывает точное количество? А не обновляет эти 5 шт по шаблону каждый раз когда распродаёт, лел. Да и закупка может быть как раз огромной партией, а потом дележ на де юро несколько мелких магазов, а по факту это всё одна контора.

>Сам заказывал там достаточно редкую пластинку, с гейтфолдом, постером, всеми стикерами на обложках, номерации, сплаттером пластинкой и тд.
Лел, супер редкая пластинка нашлась лишь у китайца, огого, что же там за пластинка такая, саундтрек шрека? Мои вот редкие пластинки которые я мониторю лишь на ибеях и дискогсах за супер овер дикий прайс по аукционам выставляются, раз в пол года всплывают. А тут у китайца редкое огого, линкин парк небось!

>Поэтому пали там нет, есть вероятность, что придет плохо упакованная или CD или вскрытая.
Да мы уже поняли, + чашка риса тебе обеспечена, шанс пали там очень высок, еще и можешь получить сд или китайских дилдак. Всё.
Аноним 27/05/25 Втр 01:23:59 1985132 234
>>1985128
Ты просто шиз дрочащий на первопрессы, выдумавший себе какую-то беспрувную хуету про паленые пластинки на озоне, где сначала у тебя там паль, а потом цены как у барыг с лохи и, определись
Ну или можешь доставить хоть один отзыв о паленом виниле оттуда
Обратное можешь увидеть зайдя в любой чат по поиску озон, увидишь, что людям приезжает
Аноним 27/05/25 Втр 03:04:46 1985134 235
>>1985132
>Ты просто шиз дрочащий на первопрессы
Хорошо, пусть будет так.

>беспрувную хуету про паленые пластинки на озоне, где сначала у тебя там паль, а потом цены как у барыг с лохи и, определись

Да не трясись ты, попадай по кнопкам. Если тебе норм покупать паль, твоё дело, некоторые вон с помойки мелодию таскают и счастливы. И я вполне определился, даже приведя тебе конкретные примеры, что в конкретном магазе, который фигурирует выше, пласты, которые меня заинтересовали, либо я имел с ними дело - стоят так же, как и везде, паль ли это - думаю нет, хотя вопросы о цене возникают, тк комиссия озона должна присутствовать и они там должны стоить выше, чем где либо еще. Есть ли паль у этого конкретно продавца, я такого не говорил, тк продавец в списке "проверенных", заказывай у него на здоровье, жаль ассортимент у него хуета ебучая, но тебе подходит, хули.

>хоть один отзыв о паленом виниле оттуда
Отзыв на палёный винил на озоне ОТ КОГО? От пупунь, которые покупают эту хуйню НА ОЗОНЕ? Реально они способны блять понять где палёный винил а где нет? Ты видел эти отзывы? У них там чемоданчики блять, и отзывы в стиле ОО КРУТОЙ КРАСИВЫЙ ВИНИЛ ИГРАЕТ МУЗИКУ АТМОСФЕРНО КРУТА КИТАЕЦ УПАКОВАЛ ХОРОШО НАДЁЖНА. А в профиле куча отзывов на бесполезный ширпотреб для быдла, да, таким отзывам я доверяю, очень качественный отзыв от эксперта хуйкина, и они точно не накрученные и и вообще отзывам можно верить.

>Обратное можешь увидеть зайдя в любой чат по поиску озон, увидишь, что людям приезжает
Ну вбил в поиске по чатам "Китай", почитал много интересных историй про cd вместо винила, про хуевый звук, про паленые репринты массовых изданий, почитал про то как китайцы предлагали каким то барыгам любой пласт по 300р печатать на заказ. Ну а так да, людям приезжает. Только что они там заказывают? Саундтреки к фильмам и дарк сайд оф зе мун?
Ты можешь покупать на озоне что угодно, я рад за тебя, что твои потребности покрывает ширпотребный китаец, какая тебе разница то, паль или не паль, купил - удовольствие получил, на полку поставил, еще и играет - ну каеф. Только вот думать что тебе кто то пластинку продаст без наценки озона, без наценки доставки и логистики, по цене сильно ниже чем везде и с ней будет всё в порядке, это будет не паль, не уцененка, не списанная некондиция или не брак - максимально глупо. Списки проверенных китайских барыг есть в каждом чатике, там нарваться на паль, в которую ты не веришь, крайне мало - пользуйся и кайфуй.

>увидишь, что людям приезжает
Так мы тут об этом и говорим, пиздец какой, что людям приезжает, я в ахуе, бесплатно бы давали - не взял!
Аноним 27/05/25 Втр 06:28:31 1985137 236
>>1985134
>А в профиле куча отзывов на бесполезный ширпотреб для быдла

Да мы поняли уже все что ты - шизик-нетакуся, можешь идти обратно в свою пещеру.
Аноним 27/05/25 Втр 07:19:38 1985138 237
>>1985124
Кстати, странно, что перестали пропиливать или дырявить обложки у неликвида, как раньше.
Перекупы бы знатно соснули.
Аноним 27/05/25 Втр 08:06:34 1985139 238
>>1985134
>некоторые вон с помойки мелодию таскают и счастливы
А хули нет, Мелодия-то стопудово оригинальная.
Аноним 27/05/25 Втр 09:37:45 1985145 239
>>1985139
Не спорь с экспертом по Мелодии.
Мелодия = плохо.
Первопресс хуй знает кем и когда впервые отпрессованный, какой ревизии, какого лейбла, какого инженера, какого звукооператора = харашо пифакту.
Аноним 27/05/25 Втр 15:00:53 1985159 240
>>1985139
>А хули нет, Мелодия-то стопудово оригинальная.
Да так и есть, уж лучше мелодию таскать, чем паль у китайца заказывать и покупать саундтреки

>>1985137
>шизик-нетакуся, можешь идти обратно в свою пещеру.
так это вы в мою пещеру пришли, нормисы ебучие идите в чатики в тг и вк, хвастаться дарк сайдом и линкин парком, лул
Аноним 27/05/25 Втр 17:36:56 1985166 241
>>1985159
А если у меня есть японское издание ABC - The Lexicon of Love, лимитка A flock of seagull и первопресс Боба Марли Survival, мне можно посидеть в этом тредике?
Аноним 27/05/25 Втр 18:21:26 1985168 242
>>1985166
В этом тредике могут сидеть все, кто любит винил, суть вопроса не в том, можно ли тебе сидеть тут, а в том, что на дваче в тематике меня называют шизом-нитакусей, якобы дрочащим на первопрессы, потому что я против палёной хуйни из китая, а так же не понимаю нахуя покупать ширпотреб и попсу для быдла и нормисов. Отправляют "обратно в свою пещеру", при том что как бы борды и тематика на бордах всегда исторически была пристанищем всякого рода шизов-нитакусь и дартаньянов, пока нормис-быдлоу ошивалось в вк, в чатиках тележки и тд. Я стараюсь не спорить о вкусах, тк это бесполезно, не называю конкретные группы и жанры, думаю в любом жанре есть вещи интересные как с музыкальной точки зрения, так и с коллекционной. Имхо, общение тут и должно проходить в нейтральном ключе, где что покупать, советы по аппаратуре, по уходу, помощь новичкам по вкату, дележка опытом и тд. Но побродив и посмотрев что заказывают люди, что они покупают, чем хвастаются, посмотря отчеты баеров что им там на отправку приходит - у меня ужас и непонимание, а нахуя это покупать то? Люди реально покупают винил с саундтреком из аркейна сука лолчто, саундтреки это вообще отдельная тема для дискуссии , в 2025 году покупают невемайд, дарк сайд, металику, и линкин парк? то есть такую базу абсолютную для новичков, неужели они все вкатываются в тему винила? А если не вкатываются то нахуя? Что бы оценить очередное безликое переиздание штампованное что бы срубить бабла? Объясните мне, как вы видите, почему ЭТО до сих пор нужно людям? Или когда уже нечего купить, люди такие ооо куплю ка я этот популярный альбом нейм, на который мне всегда похуй было и я не фанат группы, но он такой популярный, иметь надо.
Аноним 27/05/25 Втр 18:59:06 1985174 243
>Или когда уже нечего купить, люди такие ооо куплю ка я этот популярный альбом нейм, на который мне всегда похуй было и я не фанат группы, но он такой популярный, иметь надо.

Скорее это. И я этого тоже не понимаю

В коллекции саундтрек из первых Стражей Галактики, только не бей
Аноним 27/05/25 Втр 19:06:36 1985176 244
>>1985168
Что не так с саундтреками?

Я не прочь заиметь пласт из Doom 2016 или Fallout, например.

Допустим, я не понимаю зачем мне переплачивать за цветной винил. За коллекционнку, где помимо цветастого винила будет ещё какая-то доп мукулатора + красивый конверт - это я ещё могу понять и прогреться.
Аноним 27/05/25 Втр 19:11:08 1985177 245
>>1985168
Тебя назвали шизом толкьо из-за твоей уверенности в пали с озона, когда ты так ни один пруф не предоставил

Насчет вкусов, у меня просто ощущение, что сейчас покупать все попало могут только айтишники(без обид к шизодвачерам айтишникам, это другая категория) и они либо покупают то, что слушали в детстве/юности(лп, мм), либо просто все, что видят, отсюда и аркейны и тд
Но многие и только сейчас вкатываются, ат лп60 стоит 13 на том же озоне и просто могут собрать "классику" в лице пинк флойда из-за стереотипов и обложки
имеется саундтрек любимого фильма не мог не купить
Аноним 27/05/25 Втр 20:19:58 1985181 246
>>1985174
>саундтрек из первых Стражей Галактики
Я сам фильм не помню супергеройская залупа, но то что музыка там ниче так, помню. Ну а почему бы в таком случае не собрать оригинальные альбомы исполнителей, на которых есть эти конкретные песни из фильма? Вот, например, я люблю фильм трейнспотинг, оттуда почерпнул для себя пару групп, в которые в итоге погрузился и купил пласты, и для меня как то честнее, и коллекционно значимее купить оригинальный альбом группы, чья песня мне понравилась в фильме/игре, чем покупать прям саундтрек к фильму, где по статистике больше 3 песен понравившихся уже редкость. Купил бы я пласт оста трейнспотинга? ну если бы мне ничего другого не надо было брать, были бы свободные деньги и мне бы предложили, может просто так бы и купил, но он мне абсолютно не нужен.

>>1985176
>Что не так с саундтреками?
Да я не понимаю для кого они делаются, ладно, есть люди которые угорают и фанатеют от кинематографа точно так же как и от музыки и от винила и тд, и у них коллекция в основном одних саундтреков, то есть одни одной коллекцией закрывают сразу несколько своих коллекционных хотелок. Но статистически таких людей среди винилодрочеров должно быть мало, но судя по том что люди заказывают - там каждый 3-4 пласт это саундтреки буквально. Саундтреки шрека, мстителей, сериалов блять, саундтрек из рдр2, сука я вот даже не могу вспомнить че там за музыка то, всякие эмбиент любители шумов и мелодий это намного более редкие кадры, но почему явление такое массовое то, саундтреки популярны у нормисов.
И хорошо, я понимаю, когда там любимая игра, или любимый фильм, который как то повлиял на твои музыкальные вкусы и вообще на тебя как на личность, то согласен, можно в свою коллекцию добавить, тк коллекция отражает твою личность и вкусы. Но вот я захожу в тг каналы че кто заказал и кому барыга отправил что - саундтрек аркейн, охуеть, саундтрек ТЕРМИНАТОРА, охуеть не встать, тудудуду заглавную тему гонять слушать? Ну ок ок, фильм детства может быть, имеет место быть, хотя я не понимаю всё равно. Саундтрек мортал комбат из игры, а что там что то кроме заглавной темы что то есть? ну ок, имеет место быть, игра дества лул. Саундтрек по серила ЧЕРНОБЫЛЬ от хбо, блять, что это нахуй и зачем? Идём дальше - саунд к фильму ДОВОД TENET ебать, нолан гений сука! Смотрим дальше! Саундтреки к ОТРЯДУ САМОУБИЙЦ, ооо вставлены песни, которых даже не было в фильме, пишет счастливый обладатель, далее ценная инфа от знатоков, что есть OST, а есть SCORE, не путать!
Саундтреки к ведьмачку, к ласт оф ас, снова аркейны и прям очень спросом пользуются, анчертед 4, блять САУНДТРЕК К ХЕЛДАЙВЕРС 2, пиздец. И цена иногда доходит до пиздеца, по 10+к за супер дупер делюкс на разных цветных винилах. И это явление прям повальное, массовое, буквально каждая 6-7 пластинка в разных чатиков для нормисов - это саундтреки, и не к культовым вещам, а к вещам которые вот вот вышли и абсолютно не несут в себе ничего кроме как наёба гоев на даллары. А между саундтреками в основном одни и те же альбомы, снова и снова, снова и снова.

>>1985177
>Тебя назвали шизом толкьо из-за твоей уверенности в пали с озона, когда ты так ни один пруф не предоставил
Ну слушай, лучше быть уверенным что паль точно где то есть, чем реально верить что пали нет и это всё выдумки тревожных шизов верящих в паль. Пруфы о том что есть паль я какие могу предоставить, сам я там ничего не покупал и не собираюсь, читал лишь отзывы людей, которым приходили сд вместо винила, рассказы людей которые хотели договориться о поставках через китай в свои винилмаркеты, но им китайцы предложили вообще напечатать че захочешь и тд. Могу я верить в слова других людей? нет. Но и не верить в то, что пали там нет, я так же не могу. А про конкретный магаз с которого и началось обсуждение, я сказал что он котируется в чатиках винилодрочеров, является проверенным, да и цены там на некоторые пласты такие же как и везде, значит всё норм должно быть, но то что паль есть где то в мутных магазах китайских, вероятность 99.999
Аноним 27/05/25 Втр 20:21:50 1985183 247
>>1985177
Ну я покупаю то, что слушал в юности. И?
Я тебе больше скажу - я вертухай-то взял ровно для этой цели. Собрать на виниле то, что слушал в юности.
Что не так я делаю?

Или трувинильщик - это только тот, кто имеет первопресс записи звуков смыва японского унитаза 1959 года под флейту онанирующего Джона Леннона?
Аноним 27/05/25 Втр 20:26:35 1985184 248
>>1985174
>саундтрек из первых Стражей Галактики
Я сам фильм не помню супергеройская залупа, но то что музыка там ниче так, помню. Ну а почему бы в таком случае не собрать оригинальные альбомы исполнителей, на которых есть эти конкретные песни из фильма? Вот, например, я люблю фильм трейнспотинг, оттуда почерпнул для себя пару групп, в которые в итоге погрузился и купил пласты, и для меня как то честнее, и коллекционно значимее купить оригинальный альбом группы, чья песня мне понравилась в фильме/игре, чем покупать прям саундтрек к фильму, где по статистике больше 3 песен понравившихся уже редкость. Купил бы я пласт оста трейнспотинга? ну если бы мне ничего другого не надо было брать, были бы свободные деньги и мне бы предложили, может просто так бы и купил, но он мне абсолютно не нужен.

>>1985176
>Что не так с саундтреками?
Да я не понимаю для кого они делаются, ладно, есть люди которые угорают и фанатеют от кинематографа точно так же как и от музыки и от винила и тд, и у них коллекция в основном одних саундтреков, то есть одни одной коллекцией закрывают сразу несколько своих коллекционных хотелок. Но статистически таких людей среди винилодрочеров должно быть мало, но судя по том что люди заказывают - там каждый 3-4 пласт это саундтреки буквально. Саундтреки шрека, мстителей, сериалов блять, саундтрек из рдр2, сука я вот даже не могу вспомнить че там за музыка то, всякие эмбиент любители шумов и мелодий это намного более редкие кадры, но почему явление такое массовое то, саундтреки популярны у нормисов.
И хорошо, я понимаю, когда там любимая игра, или любимый фильм, который как то повлиял на твои музыкальные вкусы и вообще на тебя как на личность, то согласен, можно в свою коллекцию добавить, тк коллекция отражает твою личность и вкусы. Но вот я захожу в тг каналы че кто заказал и кому барыга отправил что - саундтрек аркейн, охуеть, саундтрек ТЕРМИНАТОРА, охуеть не встать, тудудуду заглавную тему гонять слушать? Ну ок ок, фильм детства может быть, имеет место быть, хотя я не понимаю всё равно. Саундтрек мортал комбат из игры, а что там что то кроме заглавной темы что то есть? ну ок, имеет место быть, игра дества лул. Саундтрек по серила ЧЕРНОБЫЛЬ от хбо, блять, что это нахуй и зачем? Идём дальше - саунд к фильму ДОВОД TENET ебать, нолан гений сука! Смотрим дальше! Саундтреки к ОТРЯДУ САМОУБИЙЦ, ооо вставлены песни, которых даже не было в фильме, пишет счастливый обладатель, далее ценная инфа от знатоков, что есть OST, а есть SCORE, не путать!
Саундтреки к ведьмачку, к ласт оф ас, снова аркейны и прям очень спросом пользуются, анчертед 4, блять САУНДТРЕК К ХЕЛДАЙВЕРС 2, пиздец. И цена иногда доходит до пиздеца, по 10+к за супер дупер делюкс на разных цветных винилах. И это явление прям повальное, массовое, буквально каждая 6-7 пластинка в разных чатиков для нормисов - это саундтреки, и не к культовым вещам, а к вещам которые вот вот вышли и абсолютно не несут в себе ничего кроме как наёба гоев на даллары. А между саундтреками в основном одни и те же альбомы, снова и снова, снова и снова.


>Допустим, я не понимаю зачем мне переплачивать за цветной винил
Ну тут кстати всё просто, не ясно че тут не понятного, цветной винил обычно выпускается меньшими партиями, нежели обычный черный или стандартный цвет конкретного издания. Чем меньше тираж - тем выше коллекционная ценность, тем выше цена при перепродаже в последствии. То есть ты переплачиваешь за цветной винил, тк это считается лимитка, уникалка, но при продаже таковой пластинки ты так же можешь поднять цену, тк это лимитка которую уже не достать. Так же очень много людей коллекционирует только цветной винил, такой вот фетиш у них. Даже вот история из чатика винилодрочеров в тг - чел продал винил, а при получении покупатель отказался, он спросил, мол что не так, что не понравилось, вы вскрыли осмотрели, но не забрали, вроде всё норм с пластом же. А покупатель и говорит, А Я ДУМАЛ ОНА ЦВЕТНАЯ, Я ТОЛЬКО ЦВЕТНЫЙ СОБИРАЮ, А ОНА ОБЫЧНАЯ ЧЕРНАЯ, МНЕ ТАКОЕ НЕ НАДО. Ну и продаван такой ок, похуй, а потом через какое то время он понял, что блять это издание как раз ЦВЕТНОЕ БЛЯТЬ, а не черное, ну и потом разбирательство, просмотр камер в пвз, и да, покупатель реально вытащил цветной и заменил на обычный черный. Лел

>>1985177
>Тебя назвали шизом толкьо из-за твоей уверенности в пали с озона, когда ты так ни один пруф не предоставил
Ну слушай, лучше быть уверенным что паль точно где то есть, чем реально верить что пали нет и это всё выдумки тревожных шизов верящих в паль. Пруфы о том что есть паль я какие могу предоставить, сам я там ничего не покупал и не собираюсь, читал лишь отзывы людей, которым приходили сд вместо винила, рассказы людей которые хотели договориться о поставках через китай в свои винилмаркеты, но им китайцы предложили вообще напечатать че захочешь и тд. Могу я верить в слова других людей? нет. Но и не верить в то, что пали там нет, я так же не могу. А про конкретный магаз с которого и началось обсуждение, я сказал что он котируется в чатиках винилодрочеров, является проверенным, да и цены там на некоторые пласты такие же как и везде, значит всё норм должно быть, но то что паль есть где то в мутных магазах китайских, вероятность 99.999

Пиздец я насрал стену текста, извиняюсь.
Аноним 27/05/25 Втр 20:48:32 1985187 249
>>1985181
>не собрать оригинальные альбомы исполнителей, на которых есть эти конкретные песни из фильма?

А нахуя они мне?
Я беру на пластинках только те альбомы, где минимум 70% треков мне зашло.
И пласт с саундом Стражей со своей задачей отлично справляется для меня.
По отдельности я слушал оттуда только Боуи. На остальных мне всё равно.
Аноним 27/05/25 Втр 20:48:42 1985188 250
>>1985183
>Ну я покупаю то, что слушал в юности. И?
А всё что слушал после юности, уже собрал или что? Я вот в юности такой кал слушал, что мне аж стыдно признаваться лп и лб и у меня абсолютно нет никакого желания покупать эти пластинки, я даже часть сд выкинул, просто потому что уже не интересно и не нужно, часть продал за копейки. Хотя вспомнил, в юности расмус любил еще, вот я бы их дед леттерс прикупил, но я добавлю это в список к покупкам на последнее место по приоритетам.

>Или трувинильщик
Нет, это уже трувинильщик эстет и ценитель, а обычный трувинильщик - это голодный хищник, который всегда находится в поиске своих личных алмазов, которые хуй достать, потому что он любит винил так же как и музыку, открывая для себя всё более и более невиданные дали, и закапывая себя глубже в яму коллекционирования редкой хуйни. И сука ему постоянно мешает что то или кто то. Возможно, тут большое влияние оказывает вкус человека, его темперамент, его страсть и желание. Вот например мой батя, который и привил мне любовь к винилу, что бы собрать свою коллекцию он рвал жопу и тратил кучу бабок, тк тогда оригинальные прессы было достать очень сложно, но он находил, покупал за лютый оверпрайс, по связям, искал литературу, переписывал редкие журналы, вырезки, переводил западные газеты и журналы, которые кое как ввозили в совок, то есть буквально это были какие то тайные запретные знания. А большинство его друзей такой "хуйнёй" не занималась, в массе своей большинство довольствовалось мелодиями и нашими релизами, что, ты потратил кучу бабок на оригинальный пресс ввезенный в анусе барыги? Нахера, а я купил сборник мелодии вокальный инстрементальный ансамбль жуки, где и песни не так стоят, и перевод кривой, и вообще паль. И сейчас тоже самое, купить винил - проще простого, масс маркет, общество потребления, хотите коллекционировать винил? Добавьте в корзину что хочешь, и тебе на дом привезут, о, ты посмотрел новый мультик аниме, понравилось? Купи винил саундтрек, круто, настоящий коллекционер, а там вышла переиздание залупы хуйни, которая тебе не нравится, но это база, это должен знать каждый, альбом в том 100 лучшых албомов всех времен и народов - поэтому купи. Ой ты хочешь купить редкое издание, а давят санкции, ну купи через барыг что угодно вообще блять в мире, и будь счастлив, джон из кентуки пришлёт тебе тот самый заветный первопресс 3тьего издания, с коллекционной карточкой внутри и плакатом, обоссаный его собаками, а ты всего лишь нажми пару кнопок и заплати бабла. Шикарное время скажате вы, но что то нихуя не для меня. У меня точно такая же ситуация как и у бати, мои любимые группы, либо стоят как самолёт, а пластинок блять ну может 50к по миру и они уже начали рассыпаться на атомы от старости, либо это группы, которых в магазинах нет, и они продают только через свои мелкие лейблы, и еще успеть надо, тк в течении пару недель после дропа их разбирают и снова ждать год два переиздания, охуенно, я даже иногда жалею что я не получу удовольствия от какого нибудь саундтрека к мстителям или к аркейну, или от чего то более ДОСТУПНОГО. И это я не хвастаюсь своими вкусами нитакуси, это скорее проклятье какое то.
Аноним 27/05/25 Втр 20:59:02 1985189 251
>>1985187
>А нахуя они мне?
Ну как нахуя, в коллекцию. Вот нравится тебе одна песня, значит что то ещё на альбоме должно понравиться. Ну а если нет, то мб сборник какой.

>Я беру на пластинках только те альбомы, где минимум 70% треков мне зашло.
Нихуя себе, 70%, перечисли что за альбомы то хоть, какие нибудь популярные назови несколько, для меня что бы альбом считался любимым мне надо что бы хотя бы 3 песни из 9 мне нравились, а самые мои любимые альбомы ну там максимум 5 песен из 9-10, то есть ну хотя бы половина и уже успех. Если бы я винил покупал с таким критерием в 70%, то у меня на полке бы стояло ну альбомов 10 мб.

>На остальных мне всё равно.
То есть тебе вот нравится песня, и на исполнителя тебе похуй, то есть ты не стремишься ознакомится с другим творчеством исполнителя? Мне вот если нравится какая то песня, то я обязан послушать альбом, далее дискографию, далее ознакомится с сольниками участников, если таковые имеются, возможно прочекать какие то смежные или бывшие/будущие группы участников, и по другому я просто не могу. Бывает ли что я реально кроме одной песни ничего у исполнителей не нахожу? Да, но такое не часто.
Аноним 27/05/25 Втр 21:12:46 1985191 252
>>1985189
>если нет, то мб сборник какой

Да, сборник-саундтрек из фильма Стражи Галактики, верно мыслишь.


>перечисли
Да даже банально: Rammstein - Reise, reise или Sepultura - Beneath the Remains


>Если бы я винил покупал с таким критерием в 70%, то у меня на полке бы стояло ну альбомов 10 мб.

И чем ты отличаешься от тех нормисов из чатиков, которые скупают себе всё подряд?


>не стремишься ознакомится с другим творчеством исполнителя?

В случае с артистами из саундтрека марвелопараши - нет, не стремлюсь. А так да, в целом знакомлюсь с дискографией, если зашло несколько треков.
Аноним 27/05/25 Втр 21:25:35 1985192 253
>>1985191
>И чем ты отличаешься от тех нормисов из чатиков, которые скупают себе всё подряд?
Тем, что я не скупаю всё подряд и мои вкусы весьма привередливы и странны. Я про то, что 70% для меня это слишком большая цифра, то есть это считай идеальный альбом, который нравится от начала и до конца, ну для меня такое редкость и роскошь, я даже не могу вспомнить ни один, я наверное и не слушал такого. Для меня эталон - это когда хотя бы половина треков нравилась, а если они еще и друг за другом это вообще бинго!

Кстати чекнул че там в саундтреке к стражам галактики, там же ранавейс девачки писечки с песней черри бомб, как то слушал их дискографию, но увы, зашло всего лишь 2-3 трека.
Аноним 27/05/25 Втр 21:43:23 1985195 254
>>1985188
Дружище, что ж ты так доебался до этих саундтреков.
Ну вкусовщина же. Кому-то и Франц зиммер - алмаз.

Смысл собирать то, что не будешь слушать?
Сам же говоришь.
Получается - дело в цене и редкости?
Аноним 27/05/25 Втр 22:05:47 1985197 255
>>1985195
>Ну вкусовщина же
Да я понимаю. Но я не ожидал что любителей саундтреков такой большой процент, среди тех, кто коллекционирует винил, я думал это редкие кадры и гики фрики задроты, а это внезапно популярно среди обывателей.

>Смысл собирать то, что не будешь слушать?
Ну кто то же собирает пластинки и не открывает их даже, смотря какой фетиш у конкретного КАЛлекционера.

>Получается - дело в цене и редкости?
ну мне как коллекционеру и любителю музыки намного приятнее иметь редкий пласт, у которого ограниченный тираж, а ещё и это моя любимая группа. У меня было пару раз так, что я покупал первый попавшийся пласт, потом понимал что это ноунейм переиздание а я хочу прижизненное издание, ведь я так люблю эту группу, этот альбом, нужно что то эдакое найти, потом такой ой нет, хочу определенного лейбла, тк это первый их лейбл на котором оригинал вышел, старые при этом версии альбома продал, и всё равно даже щас мысли иногда проникают в голову, а не открыть ли дискогс и не закопаться во всевозможные издания, и редкие необычные мониторить че по чем, не продаёт ли кто по более менее адекватной цене. Но я держусь.

А до саундтреков я доебался, потому что хотел услышать что думает по этому поводу местный анон, для меня вот такого нет, что я сижу сижу скучаю и такой ОЙ А НЕ ПОСЛУШАТЬ ЛИ КА САУНДТРЕК К КАКОМУ ТО ФИЛЬМУ, если я и захочу послушать музыку, которая звучала в фильме, а послушаю альбом группы. Я не могу даже воспринять саундтреки как сборник песен и вообще сборники терпеть не могу и не котирую их, возможно из-за того, что я вообще привык альбомы слушать как цельные произведения, а не трек лист в перемешку, никогда даже этой функцией не пользовался. Я согласен, есть фильмы и игры с охуенными песнями, группами, я сам очень много групп открыл из фильмов и сериалов, но фильм был как проводник, как билетик, который выкидываешь после входа, а дальше уже сам копаешься, что за группа, какая у неё дискография, какие альбомы, история группы, биография и тд.
Аноним 28/05/25 Срд 00:35:00 1985202 256
>>1985197
не ну есть жи эпичные саундтреки, типа лифта на эшафот или трейнспоттинга
или блейд раннера
или блю вельвета

да не, ты не прав, тут список можно продолжать бесконечно
Аноним 28/05/25 Срд 10:09:50 1985213 257
>>1985197
Саундтреки к фильмам могут быть просто набором неплохих песен своего времени. "Flashdance", например.
Нередко артист и песни становились хитами только из-за того, что попали в фильм.

Если компиляция нормально отмастерена, выравнена по уровню, собрана ровно - хули нет?
Это ж набор синглов на одной пластинке, считай.
Аноним 28/05/25 Срд 12:59:51 1985216 258
>>1985202
Согласен, есть, но это еденицы, а на этих единичных фильмах - единицы песен, которые мне понравятся . Но видимо популярность саундтреков это отражение вкусов людей. Я то просто сам фильмы новые особо не смотрю, а если и смотрю, на музыку там внимания не обращаю, даже если мне понравилась какая то песня из фильма, я, как уже говорил, просто посмотрю что за исполнитель и ознакомлюсь с альбомом и дискографией, и если там будет хотя бы несколько норм песен, добавлю альбом в списочек хотелок.

>>1985213
>Саундтреки к фильмам могут быть просто набором неплохих песен своего времени.
Я это как бы с одной стороны понимаю, объективно, мол есть фильмы, эпохальные, которые оказывают влияние на культуру и, возможно, целое поколение, да. Но с другой стороны для меня это дико, тк я сам такое не понимаю. У меня не было примеров что мол бля вот этот фильм крутой и модный, и музыка там крутая и популярная и модная, поэтому я буду слушать это и аж куплю пластинку с саундтреком фильма. Это получается массам навязывают определенный саундтрек, продюсер или кто там выбирает хайповые и подходящии для фильма композиции, решили за тебя, а ты и рад. Я вообще считаю если в хуевый супергеройский фильм засунули мою любимую песню, они опорочили её блять, измазав в говне лел.
Короче я упираюсь в свое непонимания и неприятие поведения других людей, снова.

>Это ж набор синглов на одной пластинке, считай.
Ну вот смотри, отличный вариант, набор синглов, класс, но для меня это как сд 10 альбомов в одном, компиляция пиратская. Абсолютно не имеет никакой коллекционной ценности. Вот пример, мне нравится саундтрек к трейнспотингу, там очень сильно нарвится песня атомик кавер на блонди в исполнении слипер, и если я буду иметь ост трейндпотинга на полке, я не БУДУ УДОВЛЕТВОРЁН, тк я хочу оригинальный винил, желательно альбом или сингл, тк компиляции и сборники у меня не в приоритете по моим кАллекционным стандартам. А этот кавер у них только на сайде б на двух синглах выходил. И он у меня есть в списке хотелок, просто руки никак не доходят закинуть его в большой заказ с дискогса. При этом у меня есть альбомы блонди с оригиналом этой песни, но это не то, мне же больше нравится версия слипера. А у людей таких критериев ебанутый нет, везет им, что они могут иметь какой то сборник, официальный, не официальный, ост к фильму, и мол ну там есть эта песня, значит всё ок.

Короче закрываем тему, люди оказываются слушают саундтреки к фильмам как сборники пиздец вот же ебанутые, а я то максимум пользуюсь саундтреками лишь как к списку композиций, что бы узнать название песни и исполнителя из фильма.
Аноним 28/05/25 Срд 13:25:05 1985217 259
>>1985216
По-моему 99 процентов саундтреков к фильмам - это официальные компиляции, за исключением уж каких-то совсем всратых бутлегов и тех же китайцев.

Тащемта сегодня любой лейбак может выпустить вполне себе официальный сборник, если договорится с правообладателем конкретной композиции о включении ее в этот сборник.Вопрос рентабельности и последующих продаж. У киношников, как правило, права на все уже куплены - выпускай, если продается.

Ну и опять же - кому-то может нравиться одна песня у исполнителя, и человеку проще купить ее на сборнике, чем покупать, скажем, альбом, который ему будет не особо интересен.

Но твою логику понял, тебе важно хотеть/иметь оригу от исполнителя. Тоже обоснованный подход с коллекционной точки зрения.
Аноним 28/05/25 Срд 13:36:15 1985218 260
>>1985216
> Короче я упираюсь в свое непонимания и неприятие поведения других людей, снова.
Просто коллекция, чел. Красивый конверт, хороший фильм, чё ещё надо то? Я не аудиофил, я коллекционерофил, потому вполне вижу как покупаю пластинку из-за того фильм понравился. Пока так не делал, но могу представить.
Аноним 28/05/25 Срд 16:18:18 1985223 261
>>1985216 по типологии саундтреки грубо на две группы можно поделить - компиляции и целиком написанные под фильм произведения, всякие охуенные эннио морриконе, пьеро умилиани, рота нино, что их теперь, не слушать - конечно слушать.
но тебе скорее не нравится компиляция, но ведь тут тоже не все так ужасно - хорошо скомпилированный саунтдтрек это отдельное музыкальное высказывание, по воздействию гораздо сильнее чем просто альбом (см саундтрек к злоебучему брату2, козырев не устает за него каяться, а мы не устаем расхлебывать итоги)
нахуй нужен целый альбом смысловых галлюцинаций бля, вообще не всрался, а вот вместе с ириной салтыковой, ебучим наутилусом помпилусом и карканьем виктора сухорукова получается ядерный замес (я это все ненавижу, просто как пример)
видео плюс звук штырит сильнее чем просто звук, потому-то и снимаются видеоклипы
Аноним 02/06/25 Пнд 01:17:27 1985526 262
>>1980910 (OP)
А тут есть аудиофилы
Ктонибудь сравнивал китайские релизы с европой?
Разница есть в звучании?
Что за матрицы используют китайцы?
Это не с компакдиска рипы?

Просто у меня скоро днюха и хочу прикупить пластинку, смотрю на китай так как из европы сейчас заказ недоступен для меня..

https://www.ozon.ru/product/nightwish-wishmaster-2lp-plastinka-vinilovaya-sovremennaya-1897480603/

Отговорите меня от покупки или скажите что она не отличается от других изданий.
Аноним 02/06/25 Пнд 13:55:13 1985550 263
>>1985526
не открывайте ссылку посоны, там вишмастер! Пишу с микроволновки!
Аноним 02/06/25 Пнд 15:05:42 1985557 264
>>1985526
>так как из европы сейчас заказ недоступен для меня..
Почему?

Ну по ссылке у тебя издание 24 года, на дискогсе чел пишет что по звуку всё норм, лучше чем предыдущие, в релизе 22 года китайском от этого же лейбла в версии Red w/ White Swirl один пишет что звук ужасен, другой пишет что у него экземпляр с хорошим звуком. Видимо как повезет. У китайцев контроль качества пониже так то будет. По матрицам хуй знает, номеров в других изданиях китайских не указано, только в этом указаны матрицы.
Тут как бы просто у китайцев как у посредников брать большинство ссыт, тк высок шанс наёба и пали, а про китайские издания и лейблы - эт хуй знает вообще. Купи, заодно проверишь, цена всё равно не высокая. Даже если ты найдёшь старое европейское издание, то тебе примерно столько же и будет стоить его привезти, если не брать в расчет дефолт версии без разворотов на черном виниле и тд. Я особо не смотрел, сам посмотришь.
Аноним 02/06/25 Пнд 15:24:56 1985558 265
>>1985526
>Отговорите
>или скажите
нахуй иди толстяк
Аноним 02/06/25 Пнд 16:40:10 1985561 266
>>1985526
>
> Это не с компакдиска рипы?

С компакт-диска рип - было бы заебись.
У китайцев, дай Бог, с ютуба из видео нарезано.
Им вообще похую на звук, главное, чтобы красиво выглядело.
Аноним 02/06/25 Пнд 17:31:20 1985567 267
>>1985526
погляди отзывы на другие пластинки от этого продавца. а вообще высокий шанс привоза тебе кирпича вместо пластиники поэтому буть очень аккуратен, особенно с китайцами которые продают любую хуйню помимо пластинок
Аноним 02/06/25 Пнд 18:16:16 1985570 268
image.png 1315Кб, 589x1280
589x1280
image.png 1263Кб, 589x1280
589x1280
image.png 1309Кб, 589x1280
589x1280
image.png 959Кб, 589x1280
589x1280
был в шанхае на отдыхе, думал думал что взять, в итоге зажал денег, теперь жалею
курс 1 к 12,5
Аноним 02/06/25 Пнд 18:20:33 1985571 269
image.png 222Кб, 640x447
640x447
image.png 1310Кб, 1600x1600
1600x1600
>>1985570
заказал с тао минема
и в лавчонке чисто случайно шел аврилку переиздание к 20годам, + неизданное
Аноним 02/06/25 Пнд 18:24:00 1985572 270
>>1985570
> теперь жалею
да скоро ваши магазы прочухают и будет как в начале нулевых ларьки с пиратским винилом
помню питерский ларек, при каком-то интилехентском букинистическом и там у них лежали каталоги, выбираешь заказываешь и они за неделю записывают старательную болванку лол, даже на диск делали печать с названием и цветные обложки печатали на струйниках, я у них нинджатьюн несколько раз заказывал, но они были такие мудаки заносчивые что перестал к ним ходить
Аноним 02/06/25 Пнд 18:24:38 1985573 271
image.png 1080Кб, 589x1280
589x1280
image.png 1215Кб, 589x1280
589x1280
image.png 1119Кб, 1280x589
1280x589
>>1985526
я был в шанхае вот неделю назад, по информации с пластинок
минем с тао
аврил из лавки деда киайца

не слушал своё, поставил на полку, но в магазине где фоткал могваев играли пластинки не сказать что плохо
Аноним 02/06/25 Пнд 18:26:43 1985574 272
image.png 1161Кб, 589x1280
589x1280
>>1985572
не могу точно сказать но могваи так точно привозные, вот сетка магазинов по шанхаю, вроде бы даже сайт есть или только в вичате хз
Аноним 02/06/25 Пнд 18:36:03 1985575 273
>>1985573
Привет, как меня зовут? (Извините) Как меня зовут?
Меня зовут, Маленький Худышка, Маленький Толстячок
(Можете ли вы, пожалуйста, обратить внимание?)
Привет, как меня зовут? Как меня зовут?
Меня зовут, Маленький Худышка, Маленький Толстячок
Аноним 02/06/25 Пнд 18:37:48 1985576 274
Аноним 02/06/25 Пнд 21:59:42 1985587 275
>>1985573
так судя по заднику твоему аврил не китайское издание, а версия EU релиз 27 янв. 2023 г.
еминема лень смотреть, но судя по китайским иероглифам Китайские же да? это уже китайский релиз.
Вопрос че у китайцев по матрицам и по качеству своих релизов китайских уже, по сравнению с другими странами.
Аноним 02/06/25 Пнд 22:12:47 1985590 276
>>1985572
ну а че на авито до сих пор живёт бизнес по записи на аудиокасеты нужного винила, по 600р за кассету, и покупают же, отзывы свежие появляются всегда. Но всем все возится, и думаю магазы пойдут на такое, когда прям совсем гайки по ввозу винила закрутят, а я не думаю.
Аноним 02/06/25 Пнд 22:37:50 1985592 277
Аноним 02/06/25 Пнд 23:03:11 1985594 278
>>1985587
Неужели SMINEMa нельзя купить у нас, чехословацкую или польскую еу-поделку какую-нито, за 3500 на лохито, вместо того чтобы экономить 500 рублей на китайском релизе?

Это уже как китайские машины - вроде выглядит как настоящее, стоит дешевле, а все равно какой-тохуй подвох.
Аноним 02/06/25 Пнд 23:06:18 1985595 279
>>1985592
>Unofficial Release
ясно.
Найтивиш-вишмастер выше и то официальный релиз китайского лейбла
Аноним 05/06/25 Чтв 13:38:43 1985700 280
Какой то стиляга аудиофил поясняет за аудиофилию в новом видосе Пушного и сказал интересную тему, якобы по статистике, сейчас винила выпускается столько же, а то и больше, сколько и в 1988 году, когда винил был основным носителем. И более того, примерно 60% тех кто сейчас покупает винил, никогда не слушает его, и даже не имеет вертака и аппаратуры.
Аноним 05/06/25 Чтв 15:39:58 1985705 281
17468810033451.png 1779Кб, 1024x1024
1024x1024
Аноним 05/06/25 Чтв 15:45:29 1985706 282
>>1985705
Да это типикал авито-помоечники, которые продают все, что по их мнению можно продать.
На какую-нибудь турбазу заброшенную залезли и лутают прямо оттуда.
Аноним 05/06/25 Чтв 17:08:45 1985708 283
>>1985706
>которые продают все, что по их мнению можно продать.
такое на мешке популярно, где буквально фоткают всю квартиру начиная от вещей заканчивая мусором из помойки. А на авито есть еще такие фотографии, которые будто бы сделаны шизом, который забежал в чужую хату, нафоткал криво косо рандомных предметов и выставляет без описания. Тут же скорее всего продаются пластинки для декораций, не для прослушивания, а для декора, поделок, может еще чего то. Уверен они у неё висели на стене либо просто от бабки достались и потом висели рядом с плакатиками на стене, сука прям на этом скотче лел. Ну а по состоянию я видел и похуже мелодии. Часто всякие бары, рестораны, магазинчики покупают для АНТУРАЖА кал такой, да и знал пару пупунь, которые стены увешивали мелодией рандомной, что бы показать какая у них тонкая душевная организация и какие они эстетки и любительница музычки. Но цена пиздец конечно, что то эта пупунечка пыжанула.
Аноним 05/06/25 Чтв 17:39:49 1985709 284
image.png 111Кб, 225x225
225x225
image.png 2184Кб, 1279x853
1279x853
интересный факт, в узбекистане пластинки популярны для изготовления т.н. рапиды , инструмента, которым лепешки закидывают в тандыр, подходящий размер.
и на тамошних барахолках пластинки разбирают пекари лепёшечники. сколько годноты они там спалили
Аноним 05/06/25 Чтв 20:56:38 1985713 285
Аноним 05/06/25 Чтв 21:15:10 1985714 286
>>1985708
Так и для декора более-менее чистые пластинки нужны, ИМХО. Какой дурак обосранную-ободранную повесит?

Хотя хули, шлялся недавно по местным барахолкам - в одной побитую патефонную за полтинник продавали. И кому оно может быть надо?
Аноним 05/06/25 Чтв 21:28:31 1985716 287
>>1985709
Че-то веет пиздежом.
По-моему одного раза достаточно сунуть пластинку в тандыр на несколько секунд, чтобы она поплыла. Какая уж там хуйня для лепешек, не понятно.

У нас в школе в 90-ых годах из пластинок кашпо для цветов учителя делали. Грели на газу и на перевернутый горшок складывали. Нихуя не было в магазинах, приходилось Рахманинова на поделки пускать.
Аноним 05/06/25 Чтв 21:56:27 1985717 288
>>1985716
>Какая уж там хуйня для лепешек, не понятно.
Тряпошная круглая подушка, туго набитая. На неё укладываешь лепёшку - и хлоп рукой об стенку тандыра! Лепёшка прилипла. Повторяешь процесс. В основании такой подушки или круглая дощечка тонкая, или фанерка, или старая пластинка. Её не видно, она под несколькими слоями ткани.
Аноним 05/06/25 Чтв 22:11:05 1985719 289
>>1985714
>Какой дурак обосранную-ободранную повесит
Ну так ВИНТАЖ ДРЕВНОСТЬ! Да вешают всё подряд, на любую хуйню покупатель найдётся. Но тут она с ценой просто не угадала, уверен она просто из головы цену взяла, у людей вообще сложно с поиском информации, не думаю что она поискала такие же пластинки на авито, узнала их цену, состояние, она вообще не в курсе как они работают. Ну а так выставила она бы их по 50-100р, их бы купили такие же пупуни, которым лишь бы на стену кусок говна повесить.
Аноним 07/06/25 Суб 16:54:25 1985792 290
photo2025-06-07[...].jpg 93Кб, 1280x1280
1280x1280
урвал на блошке запечатанный за 18
https://www.youtube.com/watch?v=GxpueUHVwNw
кажется моя коллекция окончательно укатилась в девяностый эмбиент, даже ничего другого покупать не хочется
Аноним 09/06/25 Пнд 21:22:28 1985863 291
Народ есть тушки гзм 003 и гзм 103, где найти на наих вставку не китай?
Китай покупал пару раз, звучат отстойно.

Мне нужна такая голова раюочая потому что есть винтажная вертушка под 8 милливольт, а все картриджы кроме этой на 4 милливольта

Какие варианты?
Где купить недорого и нормальную вставку от шуре например?
Аноним 09/06/25 Пнд 23:33:05 1985865 292
>>1985863
На лохито или молотке.
Из простого - больше нигде, так-то.

Но вообще, хуйней занимаешься.
Что значит вертушка под 8 мВ? У тебя все равно фонокорректор должен вытягивать недостаток, выход напряжения с головки роли не играет.

AT-XP3 на 5,5 мВ, если что, пишите правда играет как земля.
Аноним 10/06/25 Втр 14:16:03 1985886 293
Screenshot 2025[...].jpg 296Кб, 2326x1020
2326x1020
Хуле пластинки такие дорогие? Даже новые, пиздец прям какой-то. Даже сраная, обоссаная лана дел рей стоит 30 евро за альбом, я ебал.
Аноним 10/06/25 Втр 14:42:44 1985888 294
>>1985886
30 евриков это дорого? Как по мне обычная цена.
У нас будет стоить 5к, как и все пластинки всегда. Даже вон залез щас не поленился на лохито, там новые эти альбомы 4-5к.
Аноним 10/06/25 Втр 19:27:50 1985893 295
>>1985886
30 евро - не дорого, это просто рубль в пизде
Аноним 11/06/25 Срд 01:38:16 1985908 296
>>1985888
>>1985893
Значит у вас хобби само по себе дорогое.
Аноним 11/06/25 Срд 09:28:44 1985918 297
>>1985886
Себестоимость самого изделия с учетом стоимости матрицы и предоелизного мастеринга (пластинка + обычный ламинированный конверт + внутренний конверт) - 7-10 евро, в зависимостей от объёма тиража.

Остальное - роялти правообладателя, наценка производителя, логистика, наценка продавца.
В целом цена нормальная для сегодняшнего дня.
Несмотря на растущую популярность, винил все же остается достаточно нишевой продукцией, даже если судить по количеству производителей.
Аноним 11/06/25 Срд 13:17:26 1985922 298
>>1985908
>Значит у вас хобби само по себе дорогое.
Лел, ну как бы да, ещё какое. Это вам не фантики собирать от конфет, тут пластинки дорогие + особо редкие экземпляры, издания, стоят по 10-15к, а всякие первопрессы могут хоть по ляму стоить, особенно у шизов с авито, которые даже не могут предоставить пруфы что у них первопресс лул,
так ещё и цены на аппаратуру видел? Вертак, усилок, акустика, фонокорректор, иглы блять, иглы сука видел по чем? Если бы все пластинки стоили по 30 баксов, вот бы зажили, а то небось ток ширпотреб по типу ланы деларей так стоит.
Аноним 11/06/25 Срд 13:21:41 1985923 299
>>1985922
>цены на аппаратуру видел
а если ты АУЙДИОФИЛ, то тебе проводочки с золотыми контактами нужны за мульён, колонки по 2 мульёна каждая, и тд.
Аноним 11/06/25 Срд 13:26:58 1985924 300
>>1985923
Так у него Кузьма, ему любые пойдут.
Аноним 11/06/25 Срд 13:47:10 1985925 301
>>1985886
А ты совковым музоном обмажься, будет дёшево.
Аноним 11/06/25 Срд 14:22:37 1985928 302
>>1985922
>Если бы все пластинки стоили по 30 баксов, вот бы зажили
Новые так и стоят
Пиндосы жалуются максимально даже на такие цены, вот бы им у нас позакупаться и с нашим уровнем зп
Аноним 11/06/25 Срд 14:40:01 1985930 303
>>1985928
>Пиндосы жалуются максимально даже на такие цены
Да кто жалуется из них то? 30 баксов это бургер + кола.
Аноним 11/06/25 Срд 15:18:58 1985931 304
>>1985930
На реддите в любом посте про новые релизы
Даже на $45 долларов за издание с жидкостью внутри и тд - начинают жаловаться
Аноним 11/06/25 Срд 17:40:47 1985938 305
>>1985931
>На реддите
Ясно. Видимо реддиторские левачки все деньги тратят на таблетки по смене пола, не хватает 30 баксов что бы купить пластинку, она чисто физически стоить дешевле и не может, если это не уценка, либо не ликвид хуйня залупы никому не нужной.
Аноним 13/06/25 Птн 01:05:41 1986023 306
Ну да ладно, черт с ним. Посоветуйте тогда проигрыватель. Совсем кал покупать не хочу, но самый топ наверное слишком дорогой будет. Нужен какой-нибудь мид-ренж. До 500 евро.
Аноним 13/06/25 Птн 13:45:25 1986041 307
>>1986023
TEAC TN-3B может?
Сложно в евро сказать, непонятно какие у вас там цены
Аноним 14/06/25 Суб 19:35:05 1986097 308
1749918904015.jpeg 896Кб, 1736x2320
1736x2320
Урвал голду за косарь.
Немецкая, из первых тиражей.

У кого какие новинки в коллекцию?
Аноним 15/06/25 Вск 09:40:46 1986110 309
>>1986097
Человек культуры, уважаю.
Отличный альбом по отличной цене.
Мне едут несколько пираток с мешка.
Ташкентский двойник Мадонны Immaculate (1600), Yardbirds - Let It Rock на Russian Disc и Yes - Drama на ноунейме (тоже по 800 за пластинку).
Аноним 15/06/25 Вск 13:10:34 1986124 310
>>1986110
У Русского диска, кстати, большинство релизов - крайне годные по звуку.
Аноним 15/06/25 Вск 19:47:16 1986142 311
Всем привет, хочу купить первый проигрыватель винила. Смотрю на самый попсовый Проджект дебют карбон эво супер турбо мега макс 512 гигабайт про, фонокорректор от них же и колонки Wharfedale Diamond 12.1 Walnut. Нигде не проебался? Иду в правильном направлении? Нужно ли из техники что то докупить?

Короче дайте советов неопытному.
Аноним 15/06/25 Вск 21:49:21 1986149 312
>>1986124
Согласен. Почти всё, что я у них слушал, звучит хорошо. Йесовский Time And A Word вроде похуже других. Но это не точно, надо переслушать.
Аноним 16/06/25 Пнд 12:48:13 1986167 313
>>1986142
Ну судя по твоему выбору, бабки у тебя есть.
Так что не потеряешься.

Дебют смущает только несъёмным шеллом, заточенным под ортофоновские головки. Как-то вроде бы и хуй с ним, но будто бы тебя имеют сразу же на старте за твои же бабки.
Аноним 16/06/25 Пнд 13:01:10 1986168 314
>>1986149
Неплохие издания у фирмы "Ладъ" еще.
С обложками беда, конечно. Но звук очень приличный.
Дайр Стрейтс брал, оче хорошо. За свои деньги - топ.

Что касаемо Ташкента - как повезет. Шаде был, играет хорошо. Шокинг Блю - ваще адовый сборник с разным уровнем громкости треков.
Аноним 16/06/25 Пнд 17:16:20 1986181 315
1000038237.jpg 2517Кб, 3007x4052
3007x4052
Что слушает анон сегодня?

Я вот от этого не могу, каждый день почти на репите вечером...
Аноним 16/06/25 Пнд 20:41:17 1986187 316
1750095676939.jpeg 273Кб, 1157x1546
1157x1546
>>1986181
Тоже крутил несколько дней, теперь сижу, басовые партии подбираю.
Аноним 16/06/25 Пнд 22:21:21 1986193 317
>>1986168
Зато какой треклист у Шокин Блю! Начинал слушать их с этой пластинки.
Ну а с качеством - уж как смогли, спасибо и на том. На антроповском A White Shade Of Pale вообще громкость резко поднимается в конце первого куплета Conquistador. А на их же Let It Bleed чиркающий сидишный перескок в Monkey Man. А ещё был Violator с диким фоновым шипением на полпластинки (не помню, на какой из сторон)...
Аноним 16/06/25 Пнд 23:19:07 1986198 318
Имеется голова AT-VM95E, как думаете, будет ли заметный прирост в звуке при замене на VM95SH или VM95ML или даже на какой-нибудь ортафон синий?
Сейчас послушал пару пластинок и как-то прямо особого звука не ощутил, может, голова не тянет
Аноним 17/06/25 Втр 06:56:42 1986208 319
>>1986198
С микролайна (ML) точно лучше будет, меньше искажений в центре, больше детализации высоких, слушал на ютубе сравнения, разница прям разительная, сам хочу теперь себе такую же

В целом в сообществах говорят что для тяжеляка и бодрой музыки ML, а для более спокойных размеренных композиций SH, но лучше самому сравнения послушать и понять что нужно именно тебе, обзоров полно
Аноним 17/06/25 Втр 08:56:17 1986214 320
1750139777569.jpg 176Кб, 1280x909
1280x909
>>1986198
Фонокорректор и усилитель какие у тебя?
А то может и не в голове дело.
Аноним 17/06/25 Втр 08:58:02 1986215 321
>>1986193
К содержанию вопросов особо нет, соглашус.
Ну разве что странно, что в Golden Hits не включили Gonna sing me a song.
Аноним 18/06/25 Срд 00:38:09 1986268 322
В какой тред писать с вопросами о cd? Вопрос таков: как извлекать смысл из всего, что написано на диске, где об этом почитать, а то покупаю сдшки и ваще хз за че отдаю деньги фирма ifpi че-то тосе?
Аноним 18/06/25 Срд 03:53:41 1986270 323
>>1986215
Согласен, песня охуительная. Её бы туда вместо Hot Sand, которая лично мне не очень нравится.
Аноним 18/06/25 Срд 11:01:59 1986283 324
>>1985865
вертушка под голову на 8мв
такие делали американцы
но меня жаба душит покупать за 20к бу голову shure хочу просто найти вставку на свою гзм 003
Аноним 18/06/25 Срд 13:43:27 1986285 325
>>1986268
>как извлекать смысл из всего, что написано на диске,
>фирма ifpi че-то тосе?
так это ж аналог матриц и всяких кодов с винила, по этим кодам ты можешь выяснить что за диск, оригинал не оригинал, какое издание и тд. Юзай дискогс.
Аноним 18/06/25 Срд 15:24:50 1986290 326
>>1986285
Неоригинальные хуже играют?
Аноним 18/06/25 Срд 21:49:15 1986308 327
>>1986290
Ну а сам ты как думаешь?
Аноним 18/06/25 Срд 21:55:28 1986310 328
>>1986308
Ну одно дело компакт-диск записан на ДВД-РВ+-сидироме в кудахтере, другое дело - на профессиональном резаке? Там и высокие, и сибиллянты.
Аноним 19/06/25 Чтв 11:42:44 1986328 329
>>1986310
Материалы, способы записи, оборудование, лучше звук, лучше качество. Конечно есть некоторые официальные релизы, которые и отмастерены хуево, и качество страдает, и некоторые неофициальные бутлеги не уступают им в качестве, а то и даже лучше. Но это единицы. Паль она и в африке паль, её делают что бы срубить бабла и нагреть лоха.
Аноним 19/06/25 Чтв 11:51:47 1986329 330
>>1986328
Ну с записью винила все понятно - непосредственно в нарезе звук крутит катинг-инженер, чтобы на виниле играло нормально. Поэтому звук может меняться в зависимости от релиза, все эти охоты за первопрессами и тд и тп.

В чем разница между пиратским и оригинальным СД, если и там, и там на болванку записана одна и та же комбинация нулей и единиц? Те самые пресловутые 44100.
Пираты будут записывать правильный ремастер от васяна с рутрекера? Или обратный рип мп3 в сд?
Аноним 19/06/25 Чтв 12:13:06 1986331 331
>>1986329
>Пираты будут записывать правильный ремастер от васяна с рутрекера? Или обратный рип мп3 в сд?
да будут, че нет, если у них нет доступа к исходным файлам и записям на студии. + для качественной записи нужно оборудование, которое не из дешевых. Нужно тратится на качественную типографию, и это становится не рентабельно нихуя. А смысл в том что бы взять кал, упаковать его и продать. Есть же всякие пиратские сборники и дискографии, где 10 альбомов в одном, там звук ужат и хуевый, что бы побольше инфы влезло на носитель. Стоит копейки, но и выпуск копейки. Есть подделки получше, которые уже стоят как офишл релизы, что бы наебать дурачков на даллары.
За некоторыми неофициальными релизами гоняются коллекционеры, которые собирают все релизы альбома одного.
Я хуй знает что там про качество, меня качество всегда беспокоило в последнюю очередь, но раз ты говоришь что разницы между оригой и палью у СД нет, то у меня резонный вопрос - А НАХУЯ ВООБЩЕ ПОКУПАТЬ СД в 2025 году блять епта, всё есть в инете, на стримингах, в качестве получше чем на сд этом, значит покупать что бы заниматься коллекционным собирательством коробочек. Так собирать приятнее оригинал, чем паль васян ремастеред, не?
Аноним 19/06/25 Чтв 13:26:46 1986333 332
>>1986331
> >Пираты будут записывать правильный ремастер от васяна с рутрекера? Или обратный рип мп3 в сд?
> да будут, че нет, если у них нет доступа к исходным файлам и записям на студии. + для качественной записи нужно оборудование, которое не из дешевых
Для тиражирования СД достаточно обладать одним оригинальным СД и делать с него копии.
Для этого не требуется специальное оборудование, достаточно обычной копировальни в подвале.


>Нужно тратится на качественную типографию,
Здесь соглашусь, типографика в этом процессе - самый дорогостоящий этап. Если делать премиум-копию, а не просто хуярить клоны на мелованной бумаге.

>и это становится не рентабельно нихуя.
Вообще, рентабельно все, за что ты платишь не полностью. Важен объём.

>А смысл в том что бы взять кал, упаковать его и продать
Нет, смысл не в этом. Сейчас китайцы делают клоны дисков и продают на озоне простому русскому Ивану город Тверь как оригинал. Иногда там даже попадаются неплохие поделки, скопированные с оригинальных дисков.

>Есть же всякие пиратские сборники и дискографии, где 10 альбомов в одном, там звук ужат и хуевый, что бы побольше инфы влезло на носитель.
Есть, но такое уже почти не продаётся. Сейчас для таксистов и водителей газелей музон продают на флешках.

>Есть подделки получше, которые уже стоят как офишл релизы, что бы наебать дурачков на даллары.
Такого много, да.

> За некоторыми неофициальными релизами гоняются коллекционеры, которые собирают все релизы альбома одного.
Бывает, да. Но сбор бутлегов - это экзотика скорее.

> Я хуй знает что там про качество, меня качество всегда беспокоило в последнюю очередь, но раз ты говоришь что разницы между оригой и палью у СД нет, то у меня резонный вопрос - А НАХУЯ ВООБЩЕ ПОКУПАТЬ СД в 2025 году блять епта, всё есть в инете, на стримингах, в качестве получше чем на сд этом, значит покупать что бы заниматься коллекционным собирательством коробочек. Так собирать приятнее оригинал, чем паль васян ремастеред, не?
На стримингах сд-качество - это дораха. Кобуз какой-нибудь денег стоит.
Желание обладать копией альбомчика тоже никуда не делось. Плюс, осознание того, что вот оно официальное оригинальное, такое, каким его видел исполнитель на самом деле продюсер, исполнителю похуй.
Вот тут-то и всплывает твоя главная задача - определить - что перед тобой, ориджинал или ляодзяньская паль.
Аноним 19/06/25 Чтв 15:41:42 1986337 333
>>1986333
>Вот тут-то и всплывает твоя главная задача - определить - что перед тобой, ориджинал или ляодзяньская паль.
ну в этом как раз помогут инструменты и способы выявления пали, те же матрицы, кода на сд дисках и тд. Я в свое время так кучу сд дисков палёных просто выкинул, потому лень было продавать по 100 рублей на лохито, а места занимали пиздец как много. Сидел и чекал матрицы по дискогсам.
Аноним 19/06/25 Чтв 17:27:35 1986343 334
>>1985030
Сори, выпал с двачей на время
Брал Seether - Isolate & Medicate. По звуку мне не сильно зашло, но так как группу люблю, остался доволен.
После этого продавец еще успел мне доставить их же альбом Disclaimer II, также со штатов. Там звук мне гораздо больше понравился.
Сейчас еще два пласта жду от него. Чел не разочаровал вообще.
Аноним 19/06/25 Чтв 17:33:19 1986344 335
>>1985104
> Я сам когда новые пластинки запечатанные продавал, говорил мол дефект не дефект мне поебать, я тут не причём, это не моя ответственность.
Пиздец ты бизнесмем, конечно.
Мне тоже как-то бракованая пластинка попалась, продавец согласился обменять на другую запечатаную. Обычный барыга с авито, если встречу его объяву с интересующими меня пластами, без в приоритете его буду рассматривать. А к тебе много народу после брака возвращается?
Аноним 19/06/25 Чтв 17:40:18 1986345 336
>>1985128
На озоне есть китайские бутлеги типа greatest hits, вот там хуйня какая-то и правда, и стоит копейки. В районе 2к сейчас.

Если пластинку пиратят, то ты пиратскую парашу и не на озоне можешь взять, а у продавца на лохито. На озоне порой у проверенных продавцов, в том числе китайцев, можно взять тоже самое, что и у наших на авито, но заметно дешевле, просто подождать придется больше.

Хуй знает, чо ты за дичь тут затираешь. Кто блять будет такое огромное разнообразие пластинок паленых делать, это же ебнешься. Там и попса, и саундтреки, и чо только нет на самом деле.
Аноним 19/06/25 Чтв 19:20:12 1986360 337
>>1986344
>А к тебе много народу после брака возвращается
Ниразу никто не обращался еще, но я новых запечатанных продал не так уж и много, может 20-30 штук. А те что сейчас таскаю - они новые идут не запечатанные. Но если бы кто то обратился - послал бы нахуй. Возвраты делать может позволить себе только какой то крупный магаз с прямой поставкой и связью от магаза, что бы потом вернуть бабки за брак у лейбла студи или как?

>>1986345
>Если пластинку пиратят, то ты пиратскую парашу и не на озоне можешь взять, а у продавца на лохито
Ага, только вот на лохито тебе и матрицу покажут и все коды баркоды, а китаец тебе скажет СКАЖИ СПАСИБО ЧТО ДОШЛА ИВАН, и фотки не настоящие покажет. Я перед тем как продать или купить на лохите пласт, как бы ОПРЕДЕЛЯЮ его по каталогам и по дискогсам, если продавец хуйкин и просто фоткает обложку, трясу его заставляя выворачивать матрицы, лейблы. И сам всегда заставляю дурачков посмотреть фото мои, ой подождите вот вам еще дополнительных 20 фото в разных ракурсах и с подсветкой дорожек, вот еще ссылка на релиз на дискогсе, а двоим любителям ЧИСТОГО ЗВУКА без песочка оцифровывал пластинки вообще. Он искал редкое издание всего 500 копий, без треска и щелчков, думая что у него плохой экземпляр, в итоге выяснили с ним что ЭТО ВЕСЬ ТИРАЖ ТАКОЙ нахуй, зато 500 копий стоит 10к за пердёж.

Аноним 19/06/25 Чтв 20:20:09 1986368 338
>>1986345
Ну так-то китайцам похуй что делать.
На что спрос есть, то и делают.
Матрицы из говняка, дмм, тиражи небольшие. Исходники с интернета.
Аноним 21/06/25 Суб 11:33:04 1986477 339
гайз, не знаю, туда ли залетел. Если нет, направьте, пожалуйста, в нужный раздел.
Есть 20-25к, планирую взять виниловый проигрыватель. Сейчас владею чемоданом от ION и понимаю, что из-за громоздкости и уебанской коммутации не доставал его уже года 2, хотя пластинки периодически подкупаю...

Итак, выбираю между: радиотехникой LP002D, AT-LP60XBT, Premiera ECO BT и, мб, TN-180BT-A3.
Эту модель Аудиотехники на озоне можно урвать за 16к. Остальные - дороже. Так ли сильно сказывается эта переплата в 10к за радиотехнику?

Нужен блютуз, потому что поначалу буду подключать к беспроводной колонке, а потом уже копить на что-нибудь вменяемое пассивно-активное. Б/У не рассматриваю. Балансные кабели и обмаз аудиофильским калом для прослушивания ЮлЯсЕньКе.mp3 - тоже мимо.

Обнял.
Аноним 21/06/25 Суб 12:10:23 1986480 340
>>1986477
>Есть 20-25к
>на озоне можно урвать за 16к
>буду подключать к беспроводной колонке, а потом уже копить на что-нибудь вменяемое
>Б/У не рассматриваю
Ну тут сразу мимо, подкопи лучше для начала на вертак, слушая пока с телефона, всяко лучше чем тратить 20к на хуйню, либо рассмотри БУ. БУ он не рассматривает, наверное еще и пластинки новые покупаешь, линкин парк и саундтрек аркейна заказал уже?
Аноним 21/06/25 Суб 12:27:13 1986481 341
Аноны, где купить винил недорого в Москве
Аноним 21/06/25 Суб 12:39:11 1986484 342
Аноним 21/06/25 Суб 12:50:56 1986486 343
>>1986480
>линкин парк и саундтрек аркейна заказал уже
Тоже вынужден сидеть в том чате из-за того, что барыжу пластинками, но это невозможно
Аноним 21/06/25 Суб 12:51:31 1986487 344
>>1986481
смотря какой и как. Если ты имеешь ввиду офлайн магазины и барахолки - не советую. В офлайн магазах либо наценка ебейшая, тк им надо платить за аренду, зп, еще и выгоду иметь, либо выбор маленький и только поп мейнстрим для масс.
Барахолки - так же не советую, там наценка почти такая же как и в локал офлайн сторах, + условия хранения так себе.
Если тебе интересен сам процесс копания в куче мейнстрим пластов разного сорта - это одно, но если у тебя цель купить не дорого - опять же смотря что тебе нужно, может тебе нужна убитая VG мелодия за 50 рублей, или же "первопресс бля буду единственное издание в РФ отвечаю я 30 лет в этом бизнисе лично сам исполнитель мне подарил пласт, вот смотри фото."
Недавно открыл для себя дистро всяких мелких групп по жанрам в тг и вк, там иногда всплывают такие алмазы, за которые на лохито просят в 10 раз дороже.
Аноним 21/06/25 Суб 13:02:49 1986488 345
>>1986486
УРА! ШРЕК ДВА!
А чем барыжишь, сам возишь или перекуп?
Аноним 21/06/25 Суб 13:16:37 1986489 346
>>1986488
Просто покупаю в европейских/американских магазинах и продаю на авито*пытаюсь, по крайней мере)
Но это скорее чтобы отбить доставку и тд, так как в этих же заказах и то, что себе беру
Но в этих чатах жестко только друзей-барыг продвигают конечно
Аноним 21/06/25 Суб 13:33:26 1986497 347
>>1986489
ну да, там целый список у них, у нескольких даже покупал себе. А ты через какую то страну возишь или только платишь зарубежной картой в сторах которые в рф еще отправляют? На заказ возишь? Че не рекламируешь свои УСЛУГИ тут? Многие соевые релоканты в грузиях, армениях и казахстанах возят почти что угодно, отправляя сдеком в рф, на хлеб зарабатывают.
Аноним 21/06/25 Суб 13:44:47 1986498 348
>>1986497
В СШП через посредников, а тут просто напрямую в РФ, да
Просто не так давно начал этим заниматься, чтобы заминок не было
Сейчас как раз с сша едет очередная посылка, если там все ок будет, то отпишусь здесь и оставлю тг, в любом случае с заказами без предоплат сначала

Ну и вообще с предзаказами может быть заеб, так как в любом случае надо будет тащить много пластинок, а если мне не нужно это будет прямо сейчас, то надо будет покупать, то, что не особо и нужно. Ну либо я не умею продавать и стоит просто большие цены ставить, как делают другие. Не говоря уже о дроче на состояние конверта, так как мне большинство пластинок приходят с чуть погнутыми угами и пробитыми самими пластинками конвертами на одной из сторонкак будто покемонов собирают
Аноним 21/06/25 Суб 13:49:58 1986499 349
>>1986480
по музлу вообще мимо.
По винилам - легче после твоего сообщения не стало.
Хуй с ним.

Интересно мнение других анонов.
Аноним 21/06/25 Суб 14:09:48 1986505 350
image.png 413Кб, 1280x1185
1280x1185
>>1986499
Они плюс минус одинаковые, думаю
Насчет радиотехники 002 не знаю
Опять же из упомянутого выше чата
Аноним 21/06/25 Суб 14:11:18 1986506 351
image.png 114Кб, 1031x427
1031x427
Кстати раз барыг упомянули
Вот это очень привлекательно, и намного дешевле, чем продают
Продавец вроде большой, но отзывов на картриджи почти нет, поэтому страшно, но на ML вроде есть пара отзывов
Аноним 21/06/25 Суб 14:27:49 1986508 352
>>1986498
>В СШП через посредников
Ну вот посредники дорого выходят, был бы у тебя свой адрес или человек где нибудь в ближнем зарубежье, прибыль была бы выше.

>Ну и вообще с предзаказами может быть заеб, так как в любом случае надо будет тащить много пластинок
Ну можно уйти в нишевые категории и тянуть предзаказы и переиздания ноунейм андеграунд групп, где тиражи по 500-1к штук, они обычно у перекупов сразу х10 в цене, но там прям надо УСПЕВАТЬ НЕ СПАТЬ ф5 жать, разбирают в лучшем случае за сутки, а так пару часов и всё. А если пытаться накупить предзаказов популярной херни, пытаясь угадать что нужно потребительским массам, тут можно и несколько лет распродавать очередной новый альбом, какого-нибудь, Accept, потому что скуфы которые такое любят уже умерли от старости.

> Не говоря уже о дроче на состояние конверта, так как мне большинство пластинок приходят с чуть погнутыми угами и пробитыми самими пластинками конвертами на одной из сторон
Ну состояние конверта действительно важно, покупатель хочет что бы прям идеально новая, будто бы он сам её из магаза взял прям в амурике. Я думал наоборот, чем больше пластов - тем легче сохранить сохран, тк они тяжёлые, сбитые в большую коробку, это косяк конкретного магазина или продавца значит, надо просить их упаковывать в двойную коробку и твердый картон. А что по пошлине и лимиту в 200 евро? Ты просил лейблы декларацию таможенную занижать лул? ОФИГЕННОЕ ИЗДАНИЕ СИМС 25 ЗВУК ОГОООНЬ БЕЗ ТРЕСКА
Аноним 21/06/25 Суб 14:27:49 1986509 353
>>1986505
Так себе это и представлял.
АТ вроде тоже китайской сборки, но я не дрочу на флаги.
Работает и приносит удовольствие без свистопердений - и заебись.
Аноним 21/06/25 Суб 14:38:41 1986512 354
>>1986508
>Ну вот посредники дорого выходят, был бы у тебя свой адрес или человек где нибудь в ближнем зарубежье, прибыль была бы выше.
Есть такое конечно, но все-таки там порядок цен не такой, о котором барыги говорят, что нужно вести 20кг чтоб окупить доставку. Плюс в сша все-таки чаще скидки даже на что-то популярное

>Ну можно уйти в нишевые категории и тянуть предзаказы и переиздания ноунейм андеграунд групп, где тиражи по 500-1к штук, они обычно у перекупов сразу х10 в цене, но там прям надо УСПЕВАТЬ НЕ СПАТЬ
вот периодически на реддите вижу релизы подобные, да даже не совсем андерграуда, а даже лимитки кого-то популярного, но из-за посредов и одной пластинки в заказе откладываю такое, да и чаще натыкаюсь уже на солдаут. а так конечно и чарли хсх с порошком(но там неудобно и дорого вести, так как эти бринцы не отправляют в рф), лана с голой грудью и тд

>это косяк конкретного магазина или продавца значит, надо просить их упаковывать в двойную коробку и твердый картон
Вот с разными магазинами сталкивался, во всех заказах больше пяти пластинок и все равно приходили помятые, хоть и упакованные в коробки и на вид все было ок. Занижать пока не просил, так как возил небольшим количеством, с сша по идее можно занижать самому, но вдруг таможенник проверит
Аноним 21/06/25 Суб 17:02:11 1986528 355
photo2025-06-21[...].jpg 189Кб, 1280x1280
1280x1280
photo2025-06-21[...].jpg 115Кб, 1280x1280
1280x1280
Аноним 21/06/25 Суб 20:10:10 1986570 356
>>1986477
Аудиотехнику не бери 60-ую. Хуета хуета, премьера даже лучше.
Аноним 21/06/25 Суб 20:12:26 1986571 357
>>1986481
Какой?
Если нужен тупо мусор, то есть магазин на курской TestHifi.
Там всякая японская хуйня по 200 рублей. Ноунейм, попадаются всякие оркестры, сборники, японские певцы.

Если что-то более-менее известное, то авито. Аналогов нет. Молоток не рекомендую, там ебанутые.
Аноним 21/06/25 Суб 20:57:43 1986589 358
>>1986570
Почему? Что с ней не так? Имел печальный опыт?
Аноним 21/06/25 Суб 21:35:55 1986594 359
>>1986589
Это просто пластиковое говно с ценником за бренд.
Аноним 21/06/25 Суб 22:43:19 1986602 360
>>1986594
МДФ-говно с подобным ценником уделывает это пластиковое говно?
Аноним 21/06/25 Суб 23:56:22 1986611 361
>>1986594
есть варик взять на ebay почти новый sanyo p5 за цену тех, что перечислил.
Сильно пизже?
Аноним 22/06/25 Вск 00:15:52 1986613 362
>>1986487
Есть ли смысл в вб/озон
Аноним 22/06/25 Вск 01:27:06 1986621 363
>>1986613
Ну если то, что тебя интересует, есть на вб/озоне, то сочувствую может и имеет смысл, но зачастую это импорт из китая, либо китайские издания, выше про это писали уже, всегда есть шанс купить у хитрого китайца паль, сд вместо винила, очень распространено кстати, ну либо получить поврежденную пластинку, потому что сухроб на сортировочной ногой пнул. Из китая можно найти дешевле, сильно дешевле, что странно, ибо маркетплейсы по типу озона, вб, яндекс маркета - там всегда цены выше на все товары, тк комиссия этих маркетов большая. И грубо говоря условный барыга перекуп, у которого свой магаз и свой канал поставки винила - никогда не будет там ниче продавать, потому что конские комиссии, постоянный гемор с товаром, ебля со складом, очереди, потеря товара и тд.
Тут выше кто то писал что пиндосы ноют что 30 баксов для них за пластинку дорого, так вот 30 баксов это считай бесплатно. Новая пластинка в хорошем состоянии у нас не может стоить дешевле 3 тысяч, если это ни 7дюймовка сингл. Вот от этого и думай.
Аноним 22/06/25 Вск 06:24:34 1986627 364
20250622082111.jpg 1125Кб, 2268x2545
2268x2545
Я в пиздючестве мог только о таком мечтать
ТАМ ЕСТЬ ПЕСНЯ ИЗ ДОГМЫ!!!
Аноним 22/06/25 Вск 07:59:37 1986629 365
>>1986602
Да, у МДФ по демпферу получше ситуация.
Ну и плюс - за аналогичную механику и картридж ты платишь на 10-15 тысяч.
Аноним 22/06/25 Вск 08:09:36 1986630 366
>>1986611
За винтаж и 90-ые ничего не скажу, мне кажется, это лотерея всегда.
Сам с Веги начинал некопанной.

Самое главное - картридж. У новых бюджеток - это не 20-30% цены устройства. Сейчас хотя бы часть производителей стали AT-VM95e зеленую накатывать из коробки, это плюс.
А сама АТ на LP60 синюю ставит, лол. Ссыт на покупателя сразу же.
Аноним 22/06/25 Вск 11:35:03 1986644 367
>>1986630
Еще наткнулся на вертак fiio tt13.
Знаю, что эти гуки с аудио нормально работают.
Что скажешь? Для интри-лвл лучше пластикового АТ?
Аноним 22/06/25 Вск 11:58:10 1986645 368
>>1986630
Либо корректнее сравнивать АТ-60 с Denon 29-F.
Аноним 22/06/25 Вск 17:12:32 1986662 369
>>1986644
Посмотри обзоры на фио.
Там какая-то смешной самокат с подсветкой диска снизу, опять же больше прикол, чем вкат.

Мне кажется, ленки, премьеры, радиотехники, кароч весь бюджет, сделанный из дверок от тумбочек, сейчас - лучший старт.
Пластиковые бы не рассматривал.
Аноним 22/06/25 Вск 17:38:59 1986665 370
>>1986662
спасибо. Без токсичности, всё по делу.
Не ожидал тут такого.

И все же думаю между АТ60/70, Фио, и, мб, сони 310, но это всё дороже АТ60 на 4-8к. Бабки небольшие, но, чую, сильной разницы в энтри-левеле нет, да и легче на них (добавив чутка) взять активную акустику.
Денон 29-ф какой-то совсем калечный.
Радиотехника вроде норм, но все они с нюансами...

В б/у лезть не хочу, потому что тотальный нуб, и риск наебаться очень велик.
Аноним 23/06/25 Пнд 11:11:11 1986697 371
>>1986665
Lenco L91 посмотри. За свои деньги интересный вариант.
Аноним 23/06/25 Пнд 12:39:01 1986706 372
>>1986697
Cпасибо за наводку. Чекну обязательно.
Бегло просмотрел, вроде норм - без лишней мороки.
АТ60 - хоть и пластиковая поделка, но накосячить кривыми руками там буквально невозможно, в отличие от Радиотехники Старт, которую нужно с нуля собирать, а для нуба это та еще задачка.

Я вот думаю, не будет ли оверкиллом для меня покупать винил, который нужно самому собирать, а потом апгрейдить, ведь я в этом мало понимаю, и вряд ли воспользуюсь в дальнейшем. А если со временем не устроит ЛП60, буду смотреть в сторону более дорогих вещей и рыть, как и что можно улучшить. хз
Аноним 23/06/25 Пнд 16:02:32 1986713 373
>>1986706
Вряд ли ты вообще уйдешь по апгрейду дальше, чем разок купишь головку подороже и может быть поменяешь усилитель.

Так что не заморачивайся особо, возьми средняк по деньгам и получай удовольствие. Если не родился с золотой пробкой в жопе и не претендуешь на первопрессы и прогреватели проводов на мраморных подставках, то современный винил - это так, поритуалить, завлечь тян, батю, ну и в этом итт треде попиздеть. Ничего волшебного ты не услышишь а порой некоторые вещи тебя даже будут расстраивать, а ты за это еще по 4-5 к платить будешь
Аноним 25/06/25 Срд 18:06:39 1986811 374
>>1981046
Я. Тут в парках в моем городе регулярно устраивают ярмарки старого винила и кассет, так что решил приобщиться год назад.
Аноним 25/06/25 Срд 18:09:07 1986812 375
>>1983677
Так это хуйня уровня СД дисков, без души короче.
Аноним 27/06/25 Птн 15:46:54 1986893 376
>>1986812
>уровня СД дисков
Без души то без души, только у хорошего красивого не палёного CD дикий ажиотаж всегда, у меня мало CD, но по сравнению со статистикой просмотров и лайков на лохито - они пиздец как пользуются спросом. Всегда в 10 раз больше просмотров и добавляют в избранное стабильно 20+ человек, когда винил висит по пол года и не может догнать показатели сд диска, который провисел неделю и его купили нахуй. Допустим половина лайков - от таких же барыг и владельцев диска, я сам так слежу за конкурентами или проверяю среднюю цену на рыночке, но у сд популярность огого.
Аноним 30/06/25 Пнд 13:41:50 1987147 377
как хуево что весь этот виниловый ренессанс шпарит на ностальгии, как и вся остальная музыка, где я/мы свернули не туда и слушаем без конца девяностые, всё, на что падает глаз это дорогие переиздания переизданий, я заказал четыре пластинки, три из них это переиздания и репрессы, пиздец
а на блошке на этой неделе я купил LB-Pop Artificielle, это классный ведь утонченный айдиэм, но одновременно это альбом каверов хитов 70-80х, тоже ностальгический калл
https://www.youtube.com/watch?v=wnEAmDlwIlA
Аноним 30/06/25 Пнд 14:06:21 1987152 378
>>1987147
>шпарит на ностальгии, как и вся остальная музыка, где я/мы свернули не туда и слушаем без конца девяностые
Ну вот я наоборот практически не слушаю то что слушал в молодости , у меня это даже какое то отвращение вызывает, это знаешь, как одну и ту же игру проходить во второй десятый раз, или фильм пересматривать, мол блять, зачем я это делаю, я это всё помню и видел уже, трачу время впустую, когда мог бы что то новое узнать и открыть для себя. Есть конечно вещи, группы, альбомы, которые вызывают уважение, которые повлияли на музыкальный вкус, на личность и тд, но они лишь стоят памятником в памяти и сознании, переслушивать мне их совершенно не охота и лень, может быть раз в пару лет. Поэтому я наоборот сейчас активно ищу и покупаю новые релизы современных групп, которые мне нравятся, и это зачастую сложнее, тк в наличии нигде нет и винил мелкими партиями раз в пару лет выпускают они, да и достасть можно лишь только из-за бугра. А то что я слушал в молодости, или альбомы с которыми связаны какие то воспоминания - у меня в вишлисте стоят на последних местах, не в приоритете к покупке, тк они почти всегда доступны в любом магазе хотя опять же почти половина того что я слушал - практически нет в наличии в рф, ни на лохито, ни на барыгитто


>https://www.youtube.com/watch?v=wnEAmDlwIlA
какой ужас, боже мой, этот робо войс просто отвращение вызывает как и электронщина, вот они любители спейс деливеренс. Кстати вот любители звуков такой специфики, вопрос к вам, мне кажется что если нравится такая электронщина инструментальная, то значит должна присутствовать лёгкая или не очень степень аудиофилии, гонитесь ли вы за чистотой и качеством звука? Не проще слушать цифровую музыку на цифровых носителях лел?
Аноним 30/06/25 Пнд 15:13:26 1987156 379
image.png 343Кб, 800x534
800x534
>>1987152
> мне кажется что если нравится
>то значит должна присутствовать
не, это твой личный стереотип во-первых
во-вторых вокодер настолько же аналоговый инструмент как и ссаные гиторки, лучше не начинать эту шарманку опять, уже сто раз было.
Аноним 30/06/25 Пнд 15:54:43 1987157 380
>>1987156
Ну а в чем стереотип? Вот я такую музыку даже за музыку не считаю, ну вообще не стоит на неё, я люблю грязное месиво лоуфайное и блекуху, где качество настолько хуевое, что погоня за качественным звуком и отсутствием треска, шипения, сразу отпадает. А вот если бы я любил такую электронщину, то, имхо, я бы уже гнался за качеством и чистотой звука. Тебе вот нормально слушать такое когда, например, трещит пластинка? У меня бы глаз дёргался и жопа горела. Сам жанр, как и какие нибудь эмбиенты - имхо раскрывается лучше только при супер качестве звука.
Аноним 30/06/25 Пнд 16:28:15 1987159 381
>>1987157
тут просто настолько много разных фломастеров, что непонятно в чем претензия, тот самый треск и шипение присутствует часто как важный буквально жанроопределяющий во всяких глитчах и даб технах, вон даже последний трек на той пластинке выплывает из щелчков и шума.
https://www.youtube.com/watch?v=0RHCuEzsI4o
и треск треску рознь, запиленное в хлам царапанное говно или гудение плохого пресса будет неприятно даже любителю блекухи, а обычный тихий элегантный хруст он всегда уютный и собственно с записью никак не пересекается, ну как ты в зале с классикой сидишь и дирижер готовится и слышно шелест одежды, дыхание и перелистывание нотных тетрадей, а потом хуяк и симфония
Аноним 30/06/25 Пнд 16:31:18 1987161 382
Аноним 01/07/25 Втр 23:47:50 1987263 383
>>1981000
коллекционировать круто
Аноним 03/07/25 Чтв 11:28:39 1987309 384
image.png 997Кб, 600x592
600x592
только что подстрелил на дискогсе жирнейший лот всего за сорокет, 11 лет в вонтлисте, надеюсь доедет целым
Аноним 03/07/25 Чтв 12:49:06 1987313 385
>>1987309
Поздравляю! Как я понял дело было не в цене, а втом что просто не было предложений все эти годы? У меня похожая ситуация с Kaleidoscope – Tangerine Dream, там у переизданий ужасный звук, а на все оригинальные альбомы до 87 года изданий - ценник пиздец, от 600 до нескольких тысяч баксов.

Пролистал твой альбомчик, чиловая такая музыка из порно или из лифтов
Аноним 03/07/25 Чтв 13:41:37 1987315 386
>>1987313 спасибо. я думаю чел не разобрался и поставил цену по медиане дискогса, алсо альбом исходно был выпущен без обложки, а он наверное оценил что обложка проебана.
это культовая чиллаутная компиляция, один из краеугольных камней стиля, если бы он поставил за 150, тоже бы с руками оторвали но не я
сиди гениально сведён, его слушать лучше, там треки слегка отредактированы и украшены споукен ворд сэмплами сосмыслом, на виниле этих сэмплов к сожалению нет
Аноним 03/07/25 Чтв 16:41:45 1987319 387
photo2025-07-02[...].jpg 256Кб, 960x1280
960x1280
photo2025-07-02[...].jpg 284Кб, 960x1280
960x1280
Как вам такое, виниломаны?
Аноним 03/07/25 Чтв 16:59:39 1987320 388
image.png 54Кб, 511x199
511x199
>>1987319
я думаю там есть чем поживиться, не только мелодия по стандарту.
хватай что можешь унести
Аноним 03/07/25 Чтв 21:39:07 1987337 389
>>1987320
да это виниломан.ру переезжал на новый адрес в другой район на днях, балласт сбросил в мусор
Аноним 04/07/25 Птн 11:11:11 1987359 390
Аноним 05/07/25 Суб 14:08:33 1987420 391
>>1987320
Да тут не уносить надо, а грузотакси вызывать.
Аноним 10/07/25 Чтв 12:19:16 1987673 392
Важный вопрос. Собираю винил с марта месяца. И все это время скатываюсь в бездну нищеты. Как тормозите себя, аноны?
Аноним 10/07/25 Чтв 12:26:14 1987674 393
>>1987673
как скатишься так и остановишься, а пока надо продолжать, пластинки сами себя не купят
Аноним 13/07/25 Вск 16:33:35 1987861 394
Отписывался тут выше насчет доставки винила с СШП/Европы
В общем, если кому надо, могу привести нужные пластинки
Без предоплаты, просто можете писать какая пластинка нужна, я назову примерную цену и потом оплатите, когда уже приедет(можно даже через авито, как хотите). По срокам - срочно нет, только если готовы месяц подождать где-то(может и быстрее), потому что по опыту многие магазины не торопятся или оказывается, что у них пластинки нет и они дозаказывают и только потом она едет
Если кому что нужно пишите в тг @viviggtt
По ценам, это не мой основной заработок, а больше просто из-за того, что нечего делать, поэтому по самой низкой постараюсь
Аноним 14/07/25 Пнд 01:11:41 1987890 395
>>1987861
Записал. Буду иметь ввиду, пока денег нет всё равно.
Аноним 14/07/25 Пнд 22:24:16 1987916 396
аноны где купить проигрыватель скок должен стоить
Аноним 14/07/25 Пнд 22:27:49 1987917 397
>>1987916
по проигрывателям база

https://www.reddit.com/r/vinyl/comments/5bh435/list_of_turntables_to_avoid_and_the_reasons_why/?st=j2q5dd8i&sh=35cb22cf

Изначальный список был создан около года назад, и за это время увесисто прирос. Автор даже добавил основные критерии пополнения заявок. Так что список стал своеобразным "народным" листом, собранным по крупицам со всего мира. Этот список содержит, как отдельные модели известных производителей, так и целые бренды. Автор приводит очень подробный перечень причин, по которым включал те или иные вертушки в этот свод запретов.

Итак, покупки каких проигрывателей винила по разным причинам рекомендуют избегать:

• Crosley (except for the C10 model, which is merely a rebranded Pro-Ject Essential turntable. The C100 and C200 are okay to use despite being from Hanpin (BJ-25 and DJ-45/DJ-3560 respectively)
• Jensen
• ION
• 1byone (US and UK brand)
• Pyle / Pyle-Home
• Stanton (T and STR8 series turntables ONLY! ST-series turntables can be safely purchased!)
• Audio Technica (AT-LP60, AT-LP2D, and its variants only) (Uses the Hanpin FU-700 model)
• Sony (ONLY from the lower-end models, including the PS-LSX100/150/200/250/300) (Uses Hanpin FU-700/R200 models)
• TEAC (the lower-end models only such as the TN-100, MC-D800 variants and LPR550USBB variants) (Uses Hanpin FU-700/R200 models and Skywin)
• Pioneer (PL-990, PL-J2500, and its variants only) (Uses the Hanpin R200 model)
• Denon (DP-200USB, DP29F, DP26-F and its variants) (Uses the Hanpin FU-700 model)
• Akai (The Retro / A60011N (the portable version) and the BT100 models!)
• Marantz (ONLY THE TT5005 AND ITS VARIANTS!) (Uses Hanpin FU-700/R200 models)
• Sansui (ONLY THE SLP-5000BT AND ITS VARIANTS!)
• Numark (PT-01 and its variants)
• ZasLuke (uses Hanpin and Skywin OEM models!)
• Victrola (Urban Outfitters also released their own EP-33 but did not mention it's from Victrola from their website, as evident
• Philips (OTT2000 and its variants) (Uses the Hanpin FU-700 model)
• Lenco (L-3867, L-83, L-84, L-85, TT-83 models and variants only)
• Vestax (only the Handy Trax Portable Turntable and its variant models)
• Sylvania
• Memorex
• Philco
• Studebaker
• GPO
• Tokky
• Starlogic
• Groov-E
• Vitkatronics
• HOVAMP

Сохранены оригинальные комментарии автора.

Этот список относится к глобальному рынку, когда вертушки присутствуют в продаже в двух и более странах. Также, пост содержит и целый ряд региональных и специализированных списков, с которыми вы можете ознакомиться на оригинальной странице портала Reddit, приведенной выше.
Аноним 14/07/25 Пнд 22:35:37 1987918 398
>>1987917
поделись личным опытом
Аноним 14/07/25 Пнд 23:19:22 1987919 399
Аноним 15/07/25 Втр 00:23:02 1987923 400
>>1987919
>бюджет озвучь
20к где больше наверное не накоплю
Аноним 15/07/25 Втр 00:27:05 1987924 401
>>1987923
Premiera Eco one
Радиотехника которая под бюджет
Я б из этих выбирал
Ну можно еще AT LP60 конечно, но я б его дороже 15 не брал бы точно
Аноним 15/07/25 Втр 01:40:01 1987926 402
>>1986505
>>1987923
ну до 20к найти можно что то, но это будет прям супер начальный уровень. Plx-500 на озонах у китайцев можно за 25-28к взять, но опять же ждать месяц + хуй знает как доставят, целый не целый брак не брак. Можешь авито помониторить. Но ты должен знать, что plx-500 это тот же самый AT-LP120-USB потому что это БУКВАЛЬНО одно и тоже только ОЕМ под разными шильдаками - китайская вертушка Hanpin DJ-3560, это бюджетный клон техникс, который считается весьма посредственным, но для начального базового уровня пойдёт (только дефолтную иглу менять всё равно надо будет потом), всё что дешевле этих моделей - хуета. Вот уже база Hanpin DJ-5500 - это агрегат получше (ну и стоит в два раза дороже), за основу взят легендарный техникс 1200

https://docs.google.com/spreadsheets/u/0/d/1mEos4YniA5fJAe5kaDZSCeQvaWtOYgwXRF445_ity7s/htmlview?pli=1#gid=0
Вот тебе список какой проигрыватель на базе чего сделан.

Сейчас чекнул цены на plx-500 и AT-LP120-USB - охуел. Ладно когда пионеры не возили из-за санкций, он до 60к вырос, но с открытием крупных поставок из китая через озоны, там цена упала до 25-30к, так лп120 это буквально копия клон на одной и той же базе ханпин, а она везде под 40-50к. На авитах висят за 30к лп120. Еще раз в год м.видео летом дропает через яндекс маркет лп120 за 25к. И это уже второй год происходит в первых числах Июля, разбирают за пару часов лол. Короче им реальная цена 25к, от этого и отталкивайся. У АТ лп 120 картридж вроде в комплекте зеленый AT-VM95E, ходят слухи что он получше базовой иглы пионера, тк у пионера на плх-500 вообще ноунейм какой то свой собственный.

>>1987924
>Premiera Eco one
phaze audio diana еще вроде за 20к есть, но я не знаю ничего про него.
Аноним 15/07/25 Втр 13:57:16 1987937 403
Кстати что по головам у вас? Какие иглы у кого?
Аноним 15/07/25 Втр 22:24:21 1987961 404
image.png 73Кб, 1048x519
1048x519
пиздос, уродливый мир в котором мы живём
залез в историю заказов на дискогсе и вот заказ сделанный за пару месяцев до того как мы всей планетой уебались в какуюто дичь, апрель 2014
доставка 11 евро из австрии в дс2, пластинки по пятнахе
Аноним 16/07/25 Срд 03:19:58 1987967 405
>>1987961
пок пок пок раньши было лучшииии
ТЕРПИ
Аноним 16/07/25 Срд 08:02:14 1987974 406
>>1987937
AT-VM95e.
Кстати, на них сейчас хорошая цена везде. Около 6 к. всего.

Есть еще в запасе AT-XP3, но это специфическая херь. Не рекомендовал бы.
Аноним 16/07/25 Срд 12:01:03 1987983 407
>>1987974
>AT-XP3
это диджейский какой то?

>AT-VM95e
Что то он вообще почти у всех. Разница между at3600 и AT-VM95e будет слышна вообще? Вроде как зеленый то на ступеньку выше.
А что скажешь про ортофон 2м ред и нагаока мп110? Не слушал? Вроде это тот же уровень что и зеленый 95е, но последние стоят раза в 2 дороже. По звуку всякие нарезки с семплы слушал думал че брать, вроде слышу разницу звука, например у 2м ред верха больше детализированы будто, а басов меньше, а у нагаоки впринципе всё тоже самое что и с зеленым, но абсолютно не понимаю какой нравится, а какой не нравится, что так норм, что так. Потом пошёл слушать уже всякие 2м блю, и ат540, сравнивая с зеленым и 2м ред, вроде опять же разница в звуке незначительная есть, но это никакое то ВАУ, про которое все говорят и слышат всякие ушастые аудиофилы. А всякие тесты зеленых и аналогов по ценовому сегменту с всякими там 2м блек я не нашёл. А я хотел самолично услышать этот ВАУ эффект, про который все говорят, а чета нихуя не слышу.
Аноним 16/07/25 Срд 14:13:48 1987998 408
>>1987983
Другой анон, но насчет слышна - неизвестно, бумеры вот в других чатах говорят, что нет и что 3600 на самом деле топ
Но 95е покупают из-за возможностей апгрейдов на 95мл, 95ш
Ортофон 2м ред вроде как почти аналогичен по звуку с 95е и просто дороже, а нагаоку нужно сравнивать с 95мл, думаю, про нее часто пишут, что "теплый" звук и тд
Сам сижу на 95е и тоже читаю про сумасшедшие апгрейды даже с переходом на 95мл, но не знаю прогрев ли это или действительно настолько слышна разница
Но с другой стороны, стилус 96мл сейчас 12к на али, по сути цена пары пластинок и можно было бы вложиться, но все равно не покидает ощущение, что где-то наебывают
Аноним 16/07/25 Срд 14:36:46 1988003 409
>>1987998
Я даже себе слепые тесты всякие устраивал по семплам, и по всяким ютуб роликам со сравнениями. И вроде как бы слышу иногда как иглы переключают разные там, некоторые вообще идентично для меня звучат, но эта разница мне абсолютно индифферентна, наоборот как то все крутые и выебистые картриджы и дорогущие иголки звучали для меня как то "сухо и глухо", зато в комментах все там просто под копирку "ООО НУ ТУТ БЕЗ ШАНСОВ КАРТРИДЖНЕЙМ 1 УНИЧТОЖИЛ КАРТРИДЖНЕЙМ 2".

А по поводу заточки, слышал что мол МЛ заточка она глубже в канавку входит и поэтому может более точно воспроизводить всё, в том числе и грязь поднимать и всякие деффекты, щелчки и песок усиливать, и что к ней уже фоно корректор нужен получше и пласты идеальные.
Аноним 16/07/25 Срд 15:22:09 1988006 410
>>1988003
Вроде даже не обязательно МЛ, а даже с более тонкой иглой ММ типа 96sh или vm540ml и так далее глубже входят и в этом разница
Аноним 16/07/25 Срд 15:41:37 1988007 411
>>1988006
>не обязательно МЛ
ну по сравнению с конусом и элипсом - мл будет более острая и сложная по заточке даже с похожими размерами иглы.
Аноним 16/07/25 Срд 15:45:50 1988008 412
>>1987983
> >AT-XP3
> это диджейский какой то?
Да, в реверс и скрэтч на ней можно. но зачем?

> >AT-VM95e
> Что то он вообще почти у всех. Разница между at3600 и AT-VM95e будет слышна вообще?
Будет конечно. 95е классом выше.
3600 - это прям совсем сток, их уже не выпускают оригинальных, все, что в продаже - это реплики разной степени паршивости.
Ну и на какие-то чемоданы ставят из коробки, может складские запасы, хз.
Аноним 16/07/25 Срд 15:58:49 1988009 413
>>1988008
>их уже не выпускают оригинальных, все, что в продаже - это реплики разной степени паршивости
Свободно на амазоне продаются и не от каких-то левых продавцов, а от самого амазона
Аноним 16/07/25 Срд 16:51:26 1988013 414
>>1988009
Это не оригинал. Либо старьё.
Новых нет, посмотри, их даже в каталоге АТ нет.
Аноним 16/07/25 Срд 18:11:14 1988021 415
Аноним 16/07/25 Срд 20:23:00 1988030 416
>>1988021
Так это стилус же.
Не картридж.
Аноним 20/07/25 Вск 16:54:39 1988238 417
взял с озона за 3100 Mutter
на 2 дисках

посмотрим что приедет
Аноним 20/07/25 Вск 21:15:12 1988267 418
Аноним 21/07/25 Пнд 00:07:11 1988280 419
>>1988267
Не исключаю, но брал в Китае Аврил лавин, выше по треду, оказалась версию из эу
Аноним 21/07/25 Пнд 14:13:11 1988304 420
Давно не смотрел цены на свежий винил.
Решил прошерстить. Возник вопрос - когда стало так дораха все?
За условную Американу Оффспринга, напечатанную в курвостане, просят 6500. На лохито - 5000. Это чи?

Буквально месяц назад брал новоделы за 3-3500.
Аноним 21/07/25 Пнд 16:49:16 1988314 421
>>1988304
Значит брал что-то очень распространенное/дешевое или просто повезло
Может, эти пластинки были на скидках где-то и их удачно привести смогли
Аноним 21/07/25 Пнд 17:36:20 1988319 422
image.png 4Кб, 350x153
350x153
Аноним 21/07/25 Пнд 18:47:15 1988327 423
где окромя озона можно приобрести винил ?
мешок ?
лохито ?
Аноним 21/07/25 Пнд 23:24:12 1988341 424
>>1988327
Охуеть вопрос, в интернете что пишут?
Авито
Мешок (специфичная хуйня)
озон (из китая у проверенных китайцев, но там только популярная для быдла, что то редкое и уникальное там не найти)
всякие мелкие дистро в вк и тг по тематикам
либо с лейблов/дискогс заказывать
А так же офлайн магазы
а так же вот >>1987861 анончик из треда возит


>>1988304
>когда стало так дораха все
Да нихуя не дорого. Чуть подросло из-за логистики, так как теперь винил это санкционочка и везти только через снг можно, напрямую только некоторые мелкие британские шопы шлют.
>Буквально месяц назад брал новоделы за 3-3500.
Ну новоделы так и стоят.
Аноним 21/07/25 Пнд 23:33:41 1988343 425
>>1988341
А не пробовал кто сдер форвард с их складом в Белостоке?

Посмотрел по сайту, возят с аллегро и ценео, доставка выходит за 1кг около полтора рубля
Аноним 21/07/25 Пнд 23:55:47 1988345 426
>>1988343
Не, не пробовал. Попробуй или посчитай че по чем винил везти будет. Имхо дешевле заказать через баеров частников. Да винил они возят? Его нельзя из ес в рф напрямую отправлять, санкционный товар, только через аулы
Аноним 22/07/25 Втр 09:37:32 1988350 427
>>1988345
>Санкционный товар
- ебанись, дожил..
Аноним 23/07/25 Срд 14:50:12 1988453 428
РЕБЯТ А СРЕДИ ВАС ЕСТЬ МЕТОЛИСТЫ И БЛЕК МЕТОЛИСТЫ?
Может продаете винил с метолом и/или блек митолом? С пентухами там, крестами перевернутыми?

Товарищ интересуется... На предмет хранения и распространения нехорошего контента.
Аноним 23/07/25 Срд 15:18:06 1988455 429
>>1988453
не, у нас только со свастонами и рунами
Аноним 23/07/25 Срд 17:43:47 1988469 430
>>1980910 (OP)
Подарили виниловый проигрыватель, погуглил цена около 5-6к понял, что аппарат любительский. Собственно купил две пластинки для пробы. Новая дафт панк и советская с классикой.
Классика пашет без проблемы, при прослушивании новой пластинки возникают проблемы, а именно проглатывания и пропуск слов или моментов дорожки, от чего слушать невозможно, почитал в интернете узнал, что можно в таком случае утяжелить иглу. Это я и сделал положив несколько монеток и проблема исчезла, слушать стало норм. Так вот вопрос, пластинки дафт панка теперь слушать только с монетками или со временем проблема исчезнет? Прогнал уже 3-4 раза, но без монет всеровно глотает дорожки.
Аноним 23/07/25 Срд 17:49:40 1988471 431
>>1988469
Со временем ты просто раздрочишь дорожки на своем дафт панке и она вообще неслушабельна станет.
Даже если ты рублем прижимаешь, это лишние 3,5 грамма на иглу. Учитывая уже имеющийся вес на тонарме, ни к чему хорошему это не приведёт.
Аноним 23/07/25 Срд 18:09:11 1988472 432
>>1988471
И как быть, смотреть на неё, как она на полке лежит или с другим проигрываетелем будет норм и без монет?
Аноним 23/07/25 Срд 21:06:33 1988482 433
>>1988469
пизда твоему драфт панку, не порть винил. Храни просто на полке, если нет нормальной иглы и вертушки, а нормальная от 20к МИНИМУМ начинается.

>>1988472
Всё верно, ставь на полку и пока смотри, включая спотифай. С другим проигрывателем будет норм без монет, если ты уже не убил её своим поделием за 5к, у тебя небось и игла пластиковая, пьезо залупа как на чемоданах. Что за проигрыватель такой за 5-6к? Если даже прижим нельзя регулировать, то как вообще слушать на нем что то? Это не проигрыватель, а детская антуражная вайбовая игрушка, для фоток в соцсети и показа своего богатого утонченного внутреннего мира.
Аноним 23/07/25 Срд 21:39:13 1988484 434
>>1988482
Понял, буду пока смотреть на дафт панк на полке, а на этом чемодане за 5к буду крутить советскую мелодию, она вроде норм крутится. Когда скоплю коллекцию, задумаюсь о покупке нормальной крутилки. Спасибо!
Аноним 24/07/25 Чтв 16:39:50 1988533 435
>>1988484
яндекс маркет или озон аудитехника или радиотехника в сплит
Аноним 24/07/25 Чтв 16:59:46 1988540 436
>>1988533
Не рекомендую сплит. По факту - подвязываешься с МФО, со всеми вытекающими мишками. Оно надо?
Аноним 25/07/25 Птн 09:04:07 1988581 437
>>1988540
хз, пользуюсь как только ввели на 006 или 0012, платежки не проебывал ни разу, зависимость есть
Аноним 26/07/25 Суб 10:28:39 1988655 438
Приходилось кому-нибудь в этом ИТТ треде убирать плесень с пятаков и конвертов?
В интернетах пишут, формалином надо. Так ведь вонять потом будет, не?
Аноним 26/07/25 Суб 11:10:43 1988656 439
>>1988655
Я антисептиком протирал, а потом горячим утюгом через тряпку конверт утюжил.
Не сказать, что запах пропал, но вонять стало поменьше точно.
Насчет пятаков не скажу, но если не особо редкий пласт - аккуратно помыть под краном, не раздрачивая, - не криминал.
Аноним 28/07/25 Пнд 14:06:36 1988793 440
7564601030.webp 48Кб, 750x1000
750x1000
2025-07-28 14.0[...].jpg 170Кб, 960x1280
960x1280
2025-07-28 14.0[...].jpg 251Кб, 960x1280
960x1280
Купил пластинку Black Sabbath на развале, первый раз в жизни) Случайно и как-то спонтанно, типа очень люблю эту группу и Оззи. Но слушать не на чем, заказал Alive Audio Glam
Уже не дождусь, когда придет этот чемодан музыкальный
Аноним 28/07/25 Пнд 15:11:26 1988797 441
>>1988793
Кстати, очень кайфовый звук у этого бутлега на удивление.
Получше, чем у забугорных переизданий некоторых.

Но на таком чемодане ваще пахую.
Аноним 28/07/25 Пнд 15:41:52 1988802 442
>>1988797
Нуууу, я вообще до того не имел никаких проигрывателей
Так что мне хотя бы вкатиться и почувствовать
Да и денег сейчас нет
В общем, если прям зайдет - куплю еще пару пластинок, а там может что-то интересное типа audio technika рассмотрю, когда будет бабло
Аноним 28/07/25 Пнд 17:42:42 1988810 443
>>1988793
Приехала моя шушлайка
Звук - ну очень ретро, еще и пластинка кривая, надо ее выравнивать
Но мне ебейши заходит этот вайб слушать альбом/бутлег целиком, раньше у меня был плеер, где я слушал альбомы целиком. Вот ты будто бы присоединяешься к тем, кто слушает его в момента выхода, а тут еще и винил. Короче, будто бы слушаешь эту пластинку со всеми людьми, которые слушали ее в момент выхода. Жаль не альбом, а бутлег, так было бы еще пизже.
Пока что положил пластинку под пресс, выравниваться
Ну и я не аудиофил, мне просто именно сам процесс доставляет удовольствие)
Аноним 28/07/25 Пнд 19:15:47 1988816 444
>>1988810
не вздумай нормальные пласты класть под эту хуету чемодановую, лишь мелодии всякие и бутлеги. Лучше подкопил хотя бы 25к и купил бы что то более вменяемое, с нормальной иглой, настройками и норм приводом. Проще уж просто покупать пластинки и не открывая ставить на полку, слушая на спотифае, и копя на норм вертушку + колонки + усилок, чем покупать чумадан, потом пытаться продать его, копить деньги, думать а че лучше взять и тд. Можно сразу пропустить первые пункты.
Аноним 28/07/25 Пнд 20:04:30 1988817 445
>>1988816
бери просто с аудиотехнику или радиотехнику в сплит или рассрочку и мозги не еби
Аноним 28/07/25 Пнд 20:07:00 1988818 446
>>1988810
Даже завидую, несмотря на то, что изначальный пост с чемоданом за толстоту принял
Сейчас имею первый нормальный вертак и ничего не чувствую к нему, ну да, больше нравится как звучит, чем с пека, но больше ничего
Аноним 28/07/25 Пнд 20:13:44 1988819 447
document5460709[...].mp4 6841Кб, 720x1280, 00:00:17
720x1280
слушаем с котом
Аноним 28/07/25 Пнд 20:42:06 1988822 448
image.png 7Кб, 400x125
400x125
Есть ли возможность где-то еще найти релизы not on label, если на дискогс такая плашка? Тяжело гуглится, как по названию, так и по картинкам.
Аноним 28/07/25 Пнд 20:46:36 1988823 449
>>1988822
Такое обычно на бутлегах
Они бывают как и на обычных сайтах магазинов иногда, так и просто появляются где-либо
Искать на ебее/авито(вроде есть там один человек у которого много бутлегов)
Аноним 28/07/25 Пнд 21:38:06 1988825 450
>>1988823
Про ебей я то и забыл, но он не помог, к сожалению.
Аноним 28/07/25 Пнд 21:50:01 1988826 451
>>1988822
такое не только на бутлегах, но и на всякой запрещёнке. Как уже сказали - ибеи, авито, мешки, всякие мелкие лейблы и забугорные магазы, может быть тематические группы и дистро при мелких лейблах. Че за пласт то? Иногда в комментах там пишут, кто продаёт, можешь снизу в отзывах оставить свою почту и написать мол куплю хуе мое.
Аноним 28/07/25 Пнд 22:47:59 1988828 452
image.png 69Кб, 886x210
886x210
image.png 61Кб, 891x221
891x221
>>1988826
LANASUMMER001 либо PICT 180
Вторая даже репринталась в 2022
Аноним 28/07/25 Пнд 23:40:02 1988834 453
image.png 406Кб, 946x855
946x855
image.png 784Кб, 1535x938
1535x938
image.png 604Кб, 1848x865
1848x865
image.png 248Кб, 1785x854
1785x854
>>1988828
Бутлеги, да
По сути просто можешь писать в гугл lana del rey unofficial vinyl buy и искать по сайтам
Сам видел на паре сайтов похожие, но только вот вспомнил пару
И подобные на авито есть(понимаю, что не те)
По большому счету надо искать сайты, где не против продать бутлеги, и надеяться на переиздание или на то, что найдешь нужные
Ну или в гугле и маркетплейцсы попадутся
Аноним 29/07/25 Втр 00:24:29 1988836 454
>>1988828
Боже, какой пиздец...
Ну не, браток, это как иголку в стогу сена искать, какой то определённый бутлег, среди кучи других бутлегов, а нахуя они нужны и зачем их выпускали то? Официальных релизов не достаточно что ли было или че? ААА бля увидел, это какие то ремиксы, ебаный рот, помянем. Учитывая количество добавленных в коллекции у юзеров, там лимит был по 100 копий, тебе проще на заказ за 10-15к сделать свой бутлег похожий на этот, у нас есть такие конторы, которые "сувенирный" винил делают какой хочешь.
НУ или спамь тем у кого в коллекции есть, спамь почту в отзывах и проси продать за мульён. С поехавшими посадили, блять!
Аноним 29/07/25 Втр 00:42:23 1988839 455
>>1988810
Пластинка на момент выхода была ебейшая, да и сейчас отлично заходит.
Вертушка говно, но все с чего-то начинали (я с монофонической Ригонды, например).
дед 49 лвл
Аноним 29/07/25 Втр 10:01:10 1988858 456
>>1988822
>>1988823
> Такое обычно на бутлегах
> Они бывают как и на обычных сайтах магазинов иногда, так и просто появляются где-либо
> Искать на ебее/авито(вроде есть там один человек у которого много бутлегов)
Почему один?
Весь ташкент под такой плашкой. На авито до сих пор всплывают какие-то нераспакованные сундуки с ташкентом, в основном без обложек, которые сгнили еще на заводе.
Можно прикупить, есть сносные варианты погонять занидороха, особо не переживая за сохран.
Аноним 29/07/25 Втр 10:06:53 1988859 457
>>1988828
Какой-то дискжокей Сергей миксанул Лену с хауспердежом на фрути лупс, напечатал лимитед эдишн 0/500 на подвальном польском лейбле на донаты
@
Оаоаоа. Дайте еще, редкая вещь, на дискогсе нету!


Есть ли смысл собирать такое? Как по мне - только квартиру захламлять. Дети вырастут, все к контейнеру вынесут.
Может быть какой-нибудь кибердвачер-2045 из винилтреда того времени зацепит по пути домой. Потом анонам расскажет, что нашел на свалке пластинки с какой-то хтонической хуетой, наверное редкие.
Аноним 29/07/25 Втр 12:32:13 1988870 458
Glees1.jpg 91Кб, 400x578
400x578
У меня есть бутлег песен из 1 сезона сериала Хор (Glee)
Аноним 29/07/25 Втр 12:37:38 1988873 459
>>1988859
>на донаты
Если донатали, значит кому-то нужно. Лишь бы обосрать.
Аноним 29/07/25 Втр 13:07:48 1988895 460
>>1988873
Кто-то и вебкамщицам донатит.
Общество потребления.
Аноним 29/07/25 Втр 13:23:04 1988908 461
>>1988895
мамин гоммунист в треде про винил? сюр нахуй!
Аноним 29/07/25 Втр 13:28:08 1988913 462
1753784888476.jpg 219Кб, 604x604
604x604
>>1988908
Как будто что-то плохое.
Аноним 29/07/25 Втр 14:11:36 1988926 463
>>1988870
соболезнуем

>>1988895
>Общество потребления.
Вот тут ты прав. Первопрессы с исторической коллекционной ценностью им не нужны, им подавай разноцветный пластик, да красивые цветастые картинки, да что бы ещё через озоны!
Аноним 29/07/25 Втр 14:42:48 1988931 464
>>1988926
Ну с точки зрения технологии - любая лимитка - это первопресс по-сути. Перво- и последнепресс.

Вопрос - что собственно напечатано. Музыкальный базис или моча очередного пуделя с саундклауда.

Если быть полностью честным, конечно, я не совсем тактичен в своих размышлениях. Каждому - своя музыка, спору нет. Как и владение винилом - кто послушать, кто на полку кинуть
Аноним 29/07/25 Втр 15:34:36 1988934 465
>>1988931
>любая лимитка - это первопресс по-сути
Современный контроль качества у новоделов оставляет желать лучшего. Хуяк хуяк и на полки, греть гоев на даллары. Сейчас лимитки - способ заработать прежде всего, это уже просто мерч, а не качественный продукт и носитель музыки. Че говорить, если даже сами популярные пупунечки свой новый лимитированный мохнатый винил слушают на чемоданах, чисто мерчуха на полку кинуть.

Ну и кстати не любая, матрица одна, а они на одной и той же наебенили 5 видов цветов.
Аноним 29/07/25 Втр 17:09:39 1988941 466
>>1988934

> Современный контроль качества у новоделов оставляет желать лучшего. Хуяк хуяк и на полки, греть гоев на даллары.
Как раз в эпоху массового винила с качеством было хуже. Тиражи были огромными, производства завалены заказами, на какие-то незначительные огрехи просто забивали.

Сейчас-то как раз получше с контролем, особенно в малых тиражах, когда каждая единица посчитана в проект.

>Сейчас лимитки - способ заработать прежде всего, это уже просто мерч, а не качественный продукт и носитель музыки.
Тут согласен. Любой Лимитед эдишн - это ахтунг для хочунов.

> Ну и кстати не любая, матрица одна, а они на одной и той же наебенили 5 видов цветов.
Ну опять же - для хочунов, 5 цветов - собери их все!


Сейчас в целом с матрицами проще стало в технологическом плане. Вроде через ДММ малые тираж режут, без лакера. Производство упрощается. Цифровой мастеринг опять же.
Качество лучше стало точно.
Аноним 29/07/25 Втр 17:21:10 1988943 467
>>1988941
>Как раз в эпоху массового винила с качеством было хуже. Тиражи были огромными, производства завалены заказами, на какие-то незначительные огрехи просто забивали.
>
>Сейчас-то как раз получше с контролем, особенно в малых тиражах, когда каждая единица посчитана в проект.
ну даже не знаю что и сказать, мои первопрессы, которым 50 лет, в задроченном состоянии звучат лучше, чем новоделы, которые идут уже все пошарпанные конвертом, со следами жирных пальцев, с заломами, с деффектами массы, с бугорками и ложбинками, криво наклеенными лейблами.

Да и сейчас больше половина потребителей винила - пупуни с чемоданами, которые покупают его только лишь что бы поставить на полку, запостив фоточку в соцсети, удовлетворив своё социоблядсто, и что бы удовлетворить своё потреблядство. Это уже не музыкальный носитель, а просто мерч автора, качество звука и конечного продукта там не важно.
А в "эпоху массового винила", как ты это назвал, винил был прежде всего музыкальным носителем, основным и доступным, и зачастую его делали качественно и следили за тех процессами, производство было налажено и этому уделялось больше времени и контроля, а сейчас сидит негр в подвале ворнер бразерс, грязными руками после бургера закидывает ширпотреб попсовый для масс, заламывая внутренние конверты, задевая винил об край стола, попутно чихая своим ебучим спидом на пласт, роняя волос с залупы. И похуй сколько там его купят, тк сейчас - успех это не количество выпущенных альбомов, а циферки в стримингах и соцсетях, популярность епта! Не нравится качество на современных пластах, ой ну извините, слушайте спотифай, спасибо что поддержали артиста и купили его мерч.
Аноним 30/07/25 Срд 00:30:04 1988981 468
photo2025-07-29[...].jpg 84Кб, 1280x1280
1280x1280
а у меня вот такая обновка классная
примечательно что ремастерил инженер Сергей Лугинин из Москвы,
и получилось просто охуенно, действительно.
и это интересный опыт, ведь я этот альбом слушал наверное раз четыреста, и теперь вдруг слышу его как в первый раз
https://www.youtube.com/watch?v=bhxs0wch9Lc
Аноним 30/07/25 Срд 10:41:49 1989006 469
>>1988981
Ознакомился, хотя в электронной музыке не особо плаваю.
Годно. Абсолютно ненапрягающие композиции.
Аноним 30/07/25 Срд 12:32:20 1989017 470
image.png 927Кб, 600x607
600x607
>>1989006 их вечно в чилаут записывают, но у них есть и танцпольные разрушители среди треков
я считаю их лучшим альбомом a touch of cloth 2001 года, такой особенный электронный джаз-фанк. до этой пластинки никак не дотянусь, она постоянно дорогая. в 2015 кажется я проебал вспышку когда они продавали на бкэмпе несколько десятков копий залежавшихся в гараже
https://www.youtube.com/watch?v=p1afLpV58DE
Аноним 01/08/25 Птн 18:23:12 1989171 471
image.png 785Кб, 1559x619
1559x619
image.png 22Кб, 291x311
291x311
Аноним 01/08/25 Птн 23:42:32 1989188 472
Screenshot2025-[...].jpg 610Кб, 1080x2340
1080x2340
Как же дорого((
Аноним 01/08/25 Птн 23:58:46 1989189 473
image.png 16Кб, 548x113
548x113
Аноним 02/08/25 Суб 00:48:23 1989191 474
image.png 10408Кб, 2560x2217
2560x2217
>>1989188
Так купи репресс недавний, на черном тоже красиво
Аноним 02/08/25 Суб 11:52:47 1989203 475
Блять походу придётся идти барыжить на мешок. На лохито никому первоперссы 55+ летние в идеале не нужны за мульёны, а на мешке аудитория целевая - деды коллекционеры, когда на авитах зумерочки потребители, как на озонах. Сук пздц.
Аноним 02/08/25 Суб 11:53:08 1989204 476
Блять походу придётся идти барыжить на мешок. На лохито никому первоперссы 55+ летние в идеале не нужны за миллиарды, а на мешке аудитория целевая - деды коллекционеры, когда на авитах зумерочки потребители, как на озонах. Сук пздц.
Аноним 02/08/25 Суб 11:54:04 1989205 477
Аноним 02/08/25 Суб 15:01:04 1989224 478
>>1989191
почем ? кот интересуется
Аноним 03/08/25 Вск 12:25:37 1989293 479
>>1989224
5500 плюс доставка до тебя, если не про предзаказу, если готов ждать около месяца или даже больше, то цена чуть ниже
Аноним 03/08/25 Вск 17:34:48 1989299 480
>>1988793
Чому ньюфаги так любят чемоданами обмазываться?
Ну зайди на Авито, найди там какое-нибудь говно совковое 2 или даже 1 класса за 1,5к, отнеси его радиомастеру - и получишь за цену ёбаного чемодана сносный вертак. Уж Мелодию-то покрутить сойдёт.
Можно и в качестве усилителя его потом юзать. А это что? Ни в пизду, ни в Красную армию.

Сам недавно взял Аккорд-стерео за 700 рублей. Чисто в усилок переделать.
Ещё и одну колонку дали на 4ГД-35 и немножко пластинок отсыпали. Плохо чтоль? Хорошо!
Аноним 03/08/25 Вск 18:24:05 1989303 481
>>1989299
ты сам буквально и ответил на свой вопрос.
>Ну зайди
>найди там
>отнеси его радиомастеру
>найди радиомастера

Ты че охуел, сложна слишком епта, хочу что бы разноцветные пластмасски вертелись кружились просто. Чемодан купил одну кнопку нажал тебе прям домой привезли, ниче настраивать не надо, плаг энд плей епта, а то нужен же усилок, нужны же колонки, активные пассивные, как пидорасы, че куда как, сложно слишком, это че гуглить надо или у кого то спрашивать, у меня в кармане все знания мира, но я буду лишь тиктоки смотреть и чатики листать.

Да и если анончик хикка социофоб? Какие радиомастера, какие авиты? Там общацца с нормисами нада - для таких всё надо учиться делать самому епта
Аноним 03/08/25 Вск 19:16:22 1989309 482
>>1989303
>колонки, активные пассивные, как пидорасы
Проиграл.

>че куда как, сложно слишком, это че гуглить надо или у кого то спрашивать
Ну дык хули, колонки и усилки это блядь верхушка айсберга. А там, внизу - етить колотить - прижимная сила, форма иглы, вертикальный угол, горизонтальная погрешность, скатывающая сила, слежение, азимут, хуязимут...
Полез в винил, так думай чё-то, анализируй. Иначе пиздец.

>хикка социофоб
Да это мемасы блядь всё. Тут каждый первый хикка, а по факту - хуй!
Аноним 03/08/25 Вск 20:07:57 1989312 483
photo2025-08-03[...].jpg 161Кб, 1279x1279
1279x1279
сегодня на блошке взял different corner дж майкла, никогда не обращал внимания на этот сингл, он както мимо альбомов отдельно вышел, а песня просто нереально красивая и инструментал на другой стороне, супер пластинка
https://www.youtube.com/watch?v=d55XzP4q6cI
https://www.youtube.com/watch?v=VfPSNKb0Ahc
Аноним 03/08/25 Вск 20:24:42 1989313 484
photo2025-08-03[...].jpg 204Кб, 1280x1280
1280x1280
>>1989312
а вторая покупка это Pino D'Angio - Ma Quale Idea, это я знал что ее надо хватать, дико крутое италодиско, а заплатил я 1 евро за обе
https://www.youtube.com/watch?v=HmINwHCfrbU
Аноним 03/08/25 Вск 21:53:15 1989318 485
>>1989313
У челика даже Грэмми есть, неплохо
Аноним 03/08/25 Вск 23:10:14 1989324 486
>>1989299
Да даже не совок, есть комплекты из простенькой вертушки с 3600L и активных колонок с Bluetooth или без. Ленко такие видел, наверняка кто-то ещё выпускает
Аноним 04/08/25 Пнд 09:01:11 1989331 487
>>1989299
Сложна.

Современные дети время по стрелкам определять не умеют, а ты хочешь чтобы они куда-то дальше ПВЗ поехали за чем-то советским или старым японским, что в их глаза аналогично тому, как ты смотришь на предметы средневековья в музее.

Ну и цена.
Обычно же как. Дарят какому-нибудь зумерку его стилёвые кореша вскладчину пластинку Арктик Монкис или Радиохед или Адель #5 на др. Типа на вот, хз, че с ней делать, но в интернете у всех такие.
Зумерок на стиле бежит за плеером для этой пластинки. Берет, ставит, че-то играет там, фоткает в тик-ток, потом понимает, что слишком много дрочни с этим всем, да и звук не очень, все скопом летит на авито.

Я когда нахожу какие-то игранные современные пластинки на авито, сразу лезу в профиль продавца. В половине случаев там же продаётся и чемодан. Это признак того, что брать пластинку такую не стоит.
Аноним 04/08/25 Пнд 10:21:10 1989332 488
Вон, бляха муха, на местном авито Аккорд-001 с колонками 10МАС за 3к за джва часа улетел. А чумодан скоко стоит? 5к минимум.
Аноним 04/08/25 Пнд 10:55:21 1989333 489
>>1989332
Ну туда еще головку надо навесить, не факт, что она встанет в штатные дырки от гзм.
Если какую-нибудь китайскую паль ат3600, то это плюс косарь-полтора. Играет она как земля.
На аккорде же тонарм без нормальных весов? Это значит еще поебаться с весом головы, в идеале - на весы класть.
Пасик наверное тоже под замену сразу. Электролиты - как повезет, может поиграют, может постреляют.

В общем зумеру безрукому или девчонке - вообще не вариант. Выглядит страшно, подойти с нуля тоже страшно.
Аноним 04/08/25 Пнд 11:40:05 1989337 490
image.png 626Кб, 1277x468
1277x468
image.png 18Кб, 145x73
145x73
мне кажется аккорд хуже китайского чемодана, вообще хуже всего, самый плохой проигрыватель созданный человечеством.
по крайней мере у меня был в детстве акорд пикрелейтед, даже мне ребенку было понятно что это говно, и звук говно у него, и качество сборки, и дизайн, и кнопки эти аутистские с подписями,
>трансл. магн. проигр.
а тонарм к него просто вонючая палка, как на нее что-то другое вешать вообще не представляю
Аноним 04/08/25 Пнд 11:53:22 1989338 491
>>1989337
Такие в школах ставили, наряду с проигрывателем "Школьный".

Они реально для аутистов. Но для прослушивания учебных материалов наверное годились.
Аноним 04/08/25 Пнд 12:31:38 1989339 492
>>1989333
Ну дык говорю же - если у самого руки из тухеса, мастеру отдать, пускай он и ебётся. И пассик, кстати, полбеды. Там и ролик разлагается в ноль. Но его от ЭПУ 2 класса ставят.
Зато если уж починить... Тёплый ламповый германиевый винтажЪ! И выгледит приятно. И даже полуавтоматические режимы есть.
Головки, кстати, современные подходят. И грузик на тонарме есть.

>>1989337
Да куда уж хуже-то чемодана? Один пластик, опилки и дохлый моторчик.
А тут хоть и дёшево, но надёжно - ЭПУ из металла, мотор здоровый, корпус из шпонированной фанеры, усилок более-менее, динамики нормальные. Иголка одна и та же может быть.
Ну это если про Аккорд-стерео или 201С
А 001 это вообще мегадевайс!
Аноним 04/08/25 Пнд 12:48:04 1989341 493
>>1989339
Да кому нужно ебаться с этим нафталином, вникать, искать мастера.
По деньгам выйдет в итоге цена Премьеры Эко БТ, новой, легкой, играющей не хуже.

Вега 109 весит 12 килограмм. С колонками - все 20.
Ты как себе представляешь современную зумершу, которая покупает на лохито этот хлам а потом везет его к мастеру. А потом забирает его у мастера? И ее еще не наебывают при этом?

Весь винтаж - это удел скупердяев и страждущих. Ну и шизов, которым нечем заняться.

Для зумеров винил - чисто имиджевая история. Не более.
Аноним 04/08/25 Пнд 12:57:56 1989343 494
кринж.JPG 77Кб, 1423x748
1423x748
Ребята, а вы крутой модный бокс для винила заказали уже? А то в зумерском чатике засмеют, да и вообще ты сначала погугли что это за брэнд и какое качество, а потом уже смейся, тварь нищая!
Аноним 04/08/25 Пнд 13:21:44 1989345 495
>>1989343
Такие боксы за пятерочкой, где баки, бесплатно раздают.
Аноним 04/08/25 Пнд 13:23:54 1989346 496
>>1989343
>>1989345
Для тру-винильщиков православный Икеа Каллакс никуда не делся на 16 ячеек.
Аноним 04/08/25 Пнд 13:31:36 1989347 497
>>1989346
>>1989345
Это топ! Это стиль! А вы лохи нищие, а уважаемые люди покупают только первоклассный продукт для гоев
Аноним 04/08/25 Пнд 13:36:41 1989348 498
>>1989341
Ну и ладно. Я шиз-скупердяй, мне норм.
А как покупать - да просто. Такси вызвал, в багажник запихал и повёз. Потом в норку перетаскал и хорошо. Я тоже так делал как-то, когда купил Вегу-101 с колонками, и с кучей пластинок. Там уж килограмм 30 набралось наверное. Потом поочерёдно вытащил, мамка у подъезда покараулила, пока в хату занесу и всё.

>>1989343
У меня этих боксов в гараже как говна за баней.
Аноним 04/08/25 Пнд 13:38:44 1989349 499
>>1989348
пора продавать МОДНИКАМ, лепи наклейку ВИНИЛОВЫЙ бокс и сразу +200% к цене, это быдло всё схавает.
Аноним 04/08/25 Пнд 13:48:40 1989352 500
1754304520213.jpg 546Кб, 1080x1506
1080x1506
>>1989347
>>1989349
Палю годноту быдлу. Уже две такие использую.
В каждую штук 15-20 влезает в зависимости от конверта.
Аноним 04/08/25 Пнд 14:12:13 1989353 501
>>1989352
ФУ, Я СВОЮ ЛИМИТКУ СЛИП ТОКЕНА ТУДА НЕ ПОСТАВЛЮ, МНЕ НУЖЕН АУДИОФИЛЬСКИЙ БОКС ДЛЯ ВИНИЛА ПО ПРЕДЗАКАЗУ
Аноним 04/08/25 Пнд 14:45:06 1989357 502
>>1989352
а сфоткай с пластинками
мне кажется ты убиваешь конверты так
Аноним 04/08/25 Пнд 15:53:28 1989361 503
>>1989357
Все норм, ничего не убивается.
Ты наверное подумал про продавки внизу в местах соприкасания с прутьями?
Такого нет + у меня все в пакетах. Штука реально годная.
Лучше ублюдского ящика точно.
Аноним 04/08/25 Пнд 19:50:51 1989370 504
>>1989361
Всё-таки сфоткай. Я другой анон и думаю на предмет натолкать туда патефонных пластинок. По крайней мере те, что поинтереснее. А то стопкой неудобно хранить и неудобно доставать.
Алсо, залезет ли эта штуковина в пресловутый икеевский стеллаж?
Аноним 04/08/25 Пнд 21:21:02 1989372 505
1754331659225.jpg 6725Кб, 4640x3472
4640x3472
1754331659429.jpg 4457Кб, 4640x3472
4640x3472
Аноним 04/08/25 Пнд 22:09:24 1989374 506
>>1989372
Уважуха за нью ордер. Ещё и винтаж, судя по состоянию конверта?
Аноним 04/08/25 Пнд 22:46:10 1989377 507
>>1989374
Не, конверт сам делал.
Это пиратка, которую поляки заказали на мелодии в начале 90-ых.

Партию напечатали, а конверты нет. В итоге так она и разошлась по рукам просто в белых конвертах. Я на а3 на принтере обложку напечатал и приклеил.
Аноним 05/08/25 Втр 00:14:12 1989384 508
Аноним 05/08/25 Втр 15:37:59 1989401 509
>>1989377
Вери курва найс, надо тоже прикупить польско-советский substance
Аноним 05/08/25 Втр 15:41:46 1989404 510
>>1989377
Кстати, с этими польскими заказами на мелодии история такая, что пласты они печатали у нас, а конверты у себя. Поэтому 99,9% этих печаток у нас ходит по рукам без конвертов. У меня есть из этого набора концертники Аббы и Мэйден, сборник Secret Service, сборник роллингов Latest Greatest. И амиговские битлы с Тони Шериданом, там та же история.
Аноним 15/08/25 Птн 02:40:41 1989897 511
Аноны, добрый день.
Посоветуйте плз хороший проигрыватель от аудиотехники до 800 евро где то.
Настройки X
Ответить в тред X
15000
Добавить файл/ctrl-v
Стикеры X
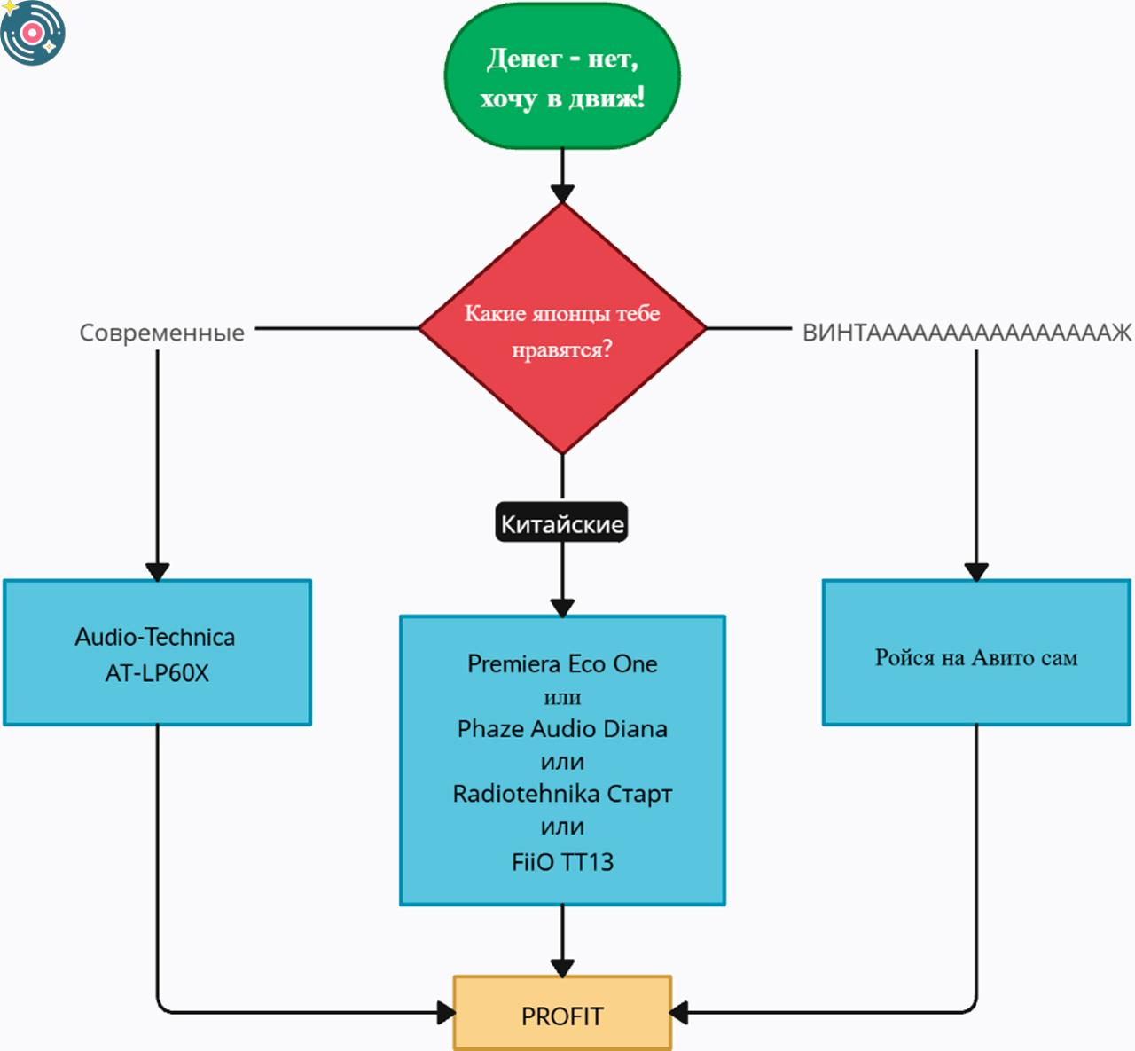
Избранное / Топ тредов