Главная Юзердоски Каталог Трекер NSFW Настройки

Бесконечное Лето

Ответить в тред Ответить в тред
Check this out!
<<
Назад | Вниз | Каталог | Обновить | Автообновление | 503 99 161
7ДЛ-ТРЕД №348 /7dl/ Пионер 04/12/24 Срд 10:39:21 1241121 1
image 254Кб, 1920x1080
1920x1080
image 338Кб, 1920x1080
1920x1080
Тред самого крупного мода для Бесконечного Лета.
С 2019-го есть две версии: в мастерской Стима от энтузиастов (Lost Alpha) и авторская от 7дл-куна.
Новичку начинать со стимовской Лост Альфы, именно её обсуждают в треде.

Прошлый тред: >>1238513 (OP)
Прошлый на Архиваче: https://arhivach.xyz/thread/1101712
Архив сохраненных тредов: https://rentry.co/7dl-archive
Контент по сабжу: https://drive.google.com/open?id=1G26uE6E-NGa0mJCgdFvuEeTMuGVPIycn
Глоссарий: https://pastebin.com/zTLBmAav
или https://docs.google.com/document/d/1H48C22FP_uErzJYOYeSX4Lk99YqgV-IoutM5gdsS5GI

Скачать Lost Alpha:
Стим: https://steamcommunity.com/sharedfiles/filedetails/?id=441054187
Нон-Стим, Android и музыка: https://vk.com/page-128046483_52664123

Группа Лост Альфы (амбалы): https://vk.com/bl_7dl
Телеграм: https://t.me/sevendaysofbeer
Записи стримов: https://www.youtube.com/@7dlLA/streams
Прохождение: https://vk.com/page-128046483_52527656
Краткий FAQ: https://vk.com/page-128046483_52530581
Треклист: https://vk.com/audios-128046483
Причина раскола с 7дл-куном: https://vk.com/@bl_7dl-poslednyaya-kaplya
Мироустройство и лор (спойлеры): https://rentry.co/7dl-lore
Вики: https://everlasting-summer.fandom.com/ru/wiki/7_Дней_Лета:_Lost_Alpha

Группа 7дл-куна (Sanati/Пивопис): https://vk.com/sanati_tales
Скачать его проекты: https://vk.com/topic-176683187_44902661
Фикбук: https://ficbook.net/authors/262837
Неолурк: https://neolurk.org/wiki/7_дней_лета

Авторы не страдают графоманией, они ею наслаждаются.
В моде присутствует зyмepская мораль.
Не рекомендуется к прочтению родившимся до 1999 года.
Пионер 04/12/24 Срд 12:07:21 1241127 2
Перепощиваю из прошлого


Я сейчас перечитывал старые треды и понял одну вещь.
До этого я не задумывался над временем роковой встречи Кати с учителем английского, мой мозг почему-то автоматически относил это к 90-м. Но сейчас я понял, что 14 лет Кате было в 2013-2014 годах. То есть пока учитель английского запирал за Катей дверь, я обсуждал Летонько на бордах. Учитывая увлечения учителя английского пионерками школьницами, он вполне мог сидеть на бордах и интересоваться БЛ. И мог потом сидеть в этом треде. И может до сих пор сидеть ИТТ. Как вам такое?
Пионер 04/12/24 Срд 14:01:20 1241134 3
>>1241127
Я учитель английского. Спрашивайте свои ответы.
Пионер 04/12/24 Срд 14:22:28 1241137 4
Пионер 04/12/24 Срд 14:57:34 1241142 5
petit-prince-et[...].jpg 109Кб, 1140x832
1140x832
>>1241137
Je ne parle pas français, je suis professeur d'anglais.
Tu ne parles pas français, tu es professeur d'anglais.
Il ne parle pas français, car il est professeur d'anglais.
Пионер 04/12/24 Срд 15:49:37 1241146 6
>>1241134
Саманту ты написал?
Пионер 04/12/24 Срд 17:25:25 1241156 7
Пощупать оригинальный 7 дл есть возможность? Не лост альфа.
Пионер 04/12/24 Срд 17:35:55 1241158 8
>>1241156
Есть. В ВК паблике пивописа. Ссылка в оп почте.
Пионер 04/12/24 Срд 20:50:22 1241166 9
>2.2G
>2.2 ГИГАБАЙТА БЛЕАТЬ
>пикчи в группе рисованы электронными ублюдками
Стоит качать или ..?
Пионер 04/12/24 Срд 21:01:29 1241168 10
>>1241166
Так это не мод даже, а игра целиком.
Пионер 04/12/24 Срд 21:22:22 1241171 11
>>1241168
Оригинал тоже со всем ренпаем на один сидюк влезает
Пионер 04/12/24 Срд 21:23:25 1241172 12
>>1241166
Не еби себе мозги, если хочешь заценить шизоруты абрикоса - качай 7дл Complete Edition в стиме. У его самостоятельного билда ценность сейчас даже не нулевая - отрицательная.
Пионер 04/12/24 Срд 21:29:53 1241173 13
>>1241172
Вот если б там были шизоруты апельсина или шизоруты авокадо - я бы поставил себе в линукс стим этот, зарегался бы там с фоткой сетчатки ануса на фоне книжки раба с супом, и скачал
Пионер 04/12/24 Срд 21:44:12 1241175 14
Screenshot From[...].png 1679Кб, 1920x1080
1920x1080
кто такие ЧИБИ
Пионер 04/12/24 Срд 21:52:55 1241176 15
>>1241171
Так там же расширенный мир пива с 300 часов текста, 300 треками, более 100 нейроцг. Короче, это тебе не какое-то там летанько, это целая вселенная, её пивопис у себя в голове уместить не может, а ты про cd-диск...
Пионер 04/12/24 Срд 22:07:04 1241177 16
Screenshot From[...].png 11Кб, 663x143
663x143
>>1241176
Да уж, гигатонны инновационной графики и почти гиг музла... Если ориджинал рисовали всем унылчаном и двачем конечных лет так шесть, то это-то всё счастье кто наделал?
Пионер 04/12/24 Срд 22:09:54 1241178 17
>>1241177
Ну, по-моему у амбалов за прошедший год нарисовано цгшек уже штук 10(?) Ычан то за спасибо рисовал тогда, а сейчас на донаты покупают.
Ну а у Пивия нейронка генерит.
Пионер 04/12/24 Срд 22:34:20 1241180 18
decompiling 7dl.png 238Кб, 1705x975
1705x975
Пионер 04/12/24 Срд 23:27:06 1241192 19
17211580761470.png 1002Кб, 1184x666
1184x666
Пионер 04/12/24 Срд 23:39:36 1241196 20
>>1241180
Это защита от двачеров олдфаги не помнят, октябрёноки не знают
Пионер 04/12/24 Срд 23:58:54 1241197 21
Screenshot From[...].png 1866Кб, 1920x1080
1920x1080
А чего оно не ждёт, пока я прочитаю и само продолжает? Это отключается?
Пионер 05/12/24 Чтв 00:12:09 1241199 22
>>1241197
Братка, мы за пивописову версию вообще не сечём, что он там на говнокодил. Можешь в настройках поискать опции авточтения или чего-то подобного.
Пионер 05/12/24 Чтв 13:57:39 1241218 23
Screenshot20241[...].png 381Кб, 720x999
720x999
Пионер 05/12/24 Чтв 16:01:48 1241222 24
А почему этот мод называют ПИВО? В нём действительно раскрыта тема употребления сего продукта брожения?
Пионер 05/12/24 Чтв 16:28:33 1241223 25
>>1241222
В моде есть только НИШТЯК!
Пионер 05/12/24 Чтв 19:08:57 1241227 26
>>1241222
Потому что пытаться разобраться в хуйне, которую высирает пивопис напару с чатгпт на трезвую голову опасно для здоровья, психического как минимум
Пионер 05/12/24 Чтв 20:04:11 1241230 27
>>1241223
в сымсле ВЕЩЕСТВА штоле
Пионер 05/12/24 Чтв 20:33:50 1241231 28
>>1241222
В шапке нету что ли?
Пионер 05/12/24 Чтв 21:04:17 1241233 29
Новый маскот пи[...].jpg 1195Кб, 1656x2160
1656x2160
Пионер 05/12/24 Чтв 21:15:35 1241234 30
>>1241233
Изучай лор пивописа
Пионер 05/12/24 Чтв 21:29:48 1241236 31
>>1241234
>Secure Connection Failed
>An error occurred during a connection to rentry.co
>PR_CONNECT_RESET_ERROR
у меня с этим такая же ошибка, как и с ыычаном
Пионер 05/12/24 Чтв 22:03:04 1241238 32
>>1241230
В одной из Мику концовок да.
Но вообще НИШТЯК! это про сигареты.
Пионер 05/12/24 Чтв 23:54:51 1241245 33
Пиво потому что, анон как-то спизднул что рут алисы только под пиво заходит.
Ништяк потому что, в коньверсии пивописа можно покурить в любой момент и вылезет сообщение НИШТЯК. Кто-то сделал ништяк во время драматичной сцены сортире с Ленощкой.
Вот такая вот шиза, анонята.
Пионер 05/12/24 Чтв 23:58:19 1241248 34
>>1241236
Не понимаю о чем ты,но я с тобой согласен
Пионер 06/12/24 Птн 00:01:38 1241251 35
>>1241248
я о том, что мой провайдер интернетов — мудак, подменяет сертификаты
с vpn'кой всё работает, если что
Пионер 06/12/24 Птн 13:13:29 1241272 36
Ребята, есть какой-то файл или ещё чего с полным описанием сюжета? Читал 7-дл год назад где-то на все концовки, но хотел бы освежить сюжет в памяти ибо финальную главу прочитать хочется
Пионер 06/12/24 Птн 13:20:37 1241273 37
Пионер 06/12/24 Птн 14:08:19 1241277 38
Пионер 06/12/24 Птн 14:37:22 1241278 39
Что такое финальный рут? Зачем его пишут?
Пионер 06/12/24 Птн 14:47:38 1241279 40
>>1241278
Чтобы финализировать, очевидно. Чтобы умаслить куколдов и влажные фантазии Катьки.
Пионер 06/12/24 Птн 15:15:51 1241281 41
>>1241279
Что за Катя? Я только пивописа и амбалов знаю, про что этот рут вообще?
Пионер 06/12/24 Птн 15:21:39 1241282 42
>>1241281
Сценаристка Амбальского Пива. Про куколдство Мажора.
Пионер 06/12/24 Птн 15:43:24 1241283 43
>>1241278
>Что такое финальный рут?
Рут Мажора
>Зачем его пишут?
октябрёнокская мораль и сюжетная важность скорее всего будут ближе к концу. Пока это рут про раскрытие Мажора как персонажа и его взаимоотношения с разными тян. С Ольгой там у него куколдострадания, с Микой лёгкий флирт, со Славей и Леной взаимный хейт, и.т.д.
Пионер 06/12/24 Птн 15:48:36 1241284 44
>>1241283
Мажор значит заменил вырезанного Септима, ну ладно.
Пионер 06/12/24 Птн 15:51:07 1241285 45
>>1241284
За исключением того, что Септимка это говно на лопате, а Мажор это присутствующий персонаж во всех рутах пива с 1 по 7ой дни.
Пионер 06/12/24 Птн 16:00:21 1241288 46
>>1241285
Вот только телом Мажора управляют Семены из будущего, но в дневниках Ольги есть момент что Мажор приезжая в лагерь каждый раз терял память, получается Герк, Дрищ и Локи это отдельные личности, или у Мажора кукуха поехала?
Пионер 06/12/24 Птн 17:36:24 1241290 47
>>1241288
> Мажор приезжая в лагерь каждый раз терял память
Потому что каждый раз у него в голове был новый подселенец.
До событий пива подселенцами были не ГЛД, а другие ПСРы.
Пионер 06/12/24 Птн 17:44:25 1241292 48
>>1241288
>но в дневниках Ольги есть
Откуда ей знать что происходит? Это с её точки зрения теряет память и она верит, что это один и тот же гость.
>получается Герк, Дрищ и Локи это отдельные личности
А ты думал это отец, сын и дух святой?
Пионер 06/12/24 Птн 18:02:27 1241293 49
>>1241292
> А ты думал это отец, сын и дух святой?
Слушай, ну если учесть остальной лор Абрикосова...
Пионер 06/12/24 Птн 23:04:06 1241310 50
>>1241290
Без "Столичной" в этой хуйне не разобраться...
Пионер 07/12/24 Суб 13:49:39 1241341 51
Мёртвый тред мёртвого мода мёртвой игры на мёртвой доске
Пионер 07/12/24 Суб 14:38:42 1241350 52
>>1241341
Игра живее 90% игр в мире, сасай.
Пионер 07/12/24 Суб 14:51:34 1241354 53
>>1241341
Учитывая, что мод закончен, и Катюха зачем-то пишет бессмысленный "бонус", то этот тред даже слишком жив.
Пионер 07/12/24 Суб 15:22:56 1241357 54
>>1241354
>бессмысленный
Без куколд-рута пиво неполноценно...
Пионер 07/12/24 Суб 16:02:05 1241360 55
>>1241357
Шутки шутками, а пока выходит какое-то говно унылое, а не куколдорут. Даже Ссаныча не было ещё.
Пионер 07/12/24 Суб 16:25:55 1241364 56
>>1241360
Да ладно, последний день, где Сливя с Леной Мажора попустили - огонь. Там только Микушизный день сосёт видно что через силу написан, остальное на уровне выше среднего.
Пионер 07/12/24 Суб 17:31:11 1241372 57
>>1241364
>где Сливя с Леной Мажора попустили - огонь.
Не было никакого попуска, только Хорхедрама
Пионер 07/12/24 Суб 18:38:56 1241373 58
>>1241360>>1241364
блин, а сколько нужно выпить пива, чтобы понимать про что вы пишете?
Пионер 08/12/24 Вск 05:48:02 1241396 59
>>1241373
Рут мажора открывается после прохождения ветки ответов всех трёх абрикосовых сущностей в руте одиночки, которые открывается после сбора сердца, куски которого получаются почти в каждом руте при определённой концовке, то есть ты должен осушить бутылкочку до дна.
Пионер 08/12/24 Вск 23:49:21 1241433 60
Зачем существует возможность во втором дне вступить в кружок кибернетики если это никак не влияет ни на что? Даже Семён не шибко горит желанием заходить кибернетикам если он даже там записан, зачем вообще этот выбор сделали?
Пионер 08/12/24 Вск 23:55:34 1241434 61
>>1241433
Это влияет на события в руте Одиночки.
Пионер 08/12/24 Вск 23:57:45 1241435 62
>>1241433
Рут одиночки + вариант отпиздеться перед ОД.
Пионер 09/12/24 Пнд 00:05:30 1241436 63
>>1241434
>>1241435
И на что он влияет? В руте одиночки Семён будет строить робота с кибернетиками?
Пионер 09/12/24 Пнд 00:39:40 1241438 64
>>1241436
Эвенты типа рыбалки в 6 день, с костром вечером и вручением грамоты,.и.т.д.
Пионер 09/12/24 Пнд 01:06:34 1241439 65
>>1241436
В руте одиночки куча вариантов времяпровождения, в том числе тусование с этими двумя додиками.
Пионер 09/12/24 Пнд 02:35:54 1241440 66
>>1241438
>>1241439
Вот это ахуено, под пивас надо будет почитать
Пионер 09/12/24 Пнд 11:51:11 1241446 67
Пионер 09/12/24 Пнд 13:33:17 1241454 68
image.jpg 228Кб, 1280x720
1280x720
image1.jpg 184Кб, 1280x720
1280x720
image2.jpg 246Кб, 1280x720
1280x720
image3.jpg 265Кб, 1280x720
1280x720
Пивопис опубликовал первые скриншоты своей новой визуальной новеллы.
Смогут ли амбалы противостоять ему со своими семиста мегабайтами? Или нейрокумерская мораль победит?
Пионер 09/12/24 Пнд 13:35:21 1241455 69
>>1241454
> Матеуш Сергеевич
> Сян
> Мэт
Пионер 09/12/24 Пнд 13:37:00 1241456 70
>>1241455
Фантазм такой. Ты первый раз в пиве что ли?
Пионер 09/12/24 Пнд 13:37:44 1241457 71
>>1241454
В смысле — новой? Это какая-то ещё одна, другая, новелла?
Пионер 09/12/24 Пнд 13:40:40 1241458 72
>>1241457
Это совершенно новый проект от пивописа(не юскай). Уникален тем, что весь контент создан пивописом. Текст его, арты и музыку нагенерил сам нейрухой. На этот раз впервые он - Единственный Автор.
Пионер 09/12/24 Пнд 13:48:11 1241460 73
>>1241454
Оба проекта обосруться, но Абрикос, конечно, сильнее.
Пионер 09/12/24 Пнд 13:54:39 1241461 74
>>1241454
А все девки с гетерохромными глазами это такая фича?
Пионер 09/12/24 Пнд 13:56:53 1241462 75
>>1241454
Амблобратья, вы проиграли. Вам никогда не сравниться с пивописом. Кумерская мораль сильнее октябрёнокской.
Пионер 09/12/24 Пнд 13:58:52 1241463 76
>>1241458
Надеюсь, текст тоже нагенерил нейронкой.
Пионер 09/12/24 Пнд 14:00:01 1241464 77
>>1241461
Пивопис пытается выехать на Виолафагах.
Пионер 09/12/24 Пнд 14:00:24 1241465 78
>>1241462
>Кумерская мораль сильнее октябрёнокской
Увы, но факт.
Пионер 09/12/24 Пнд 14:01:42 1241466 79
neiropivo.jpg 245Кб, 1280x720
1280x720
neiropivo2.jpg 305Кб, 1280x720
1280x720
>>1241461
Это сёстры. Другие героини из проекта у него без гетерохромии. Но с цветами волос фантазии ему, конечно, не хватает.Блондиночка на Катеньку похожа.
Пионер 09/12/24 Пнд 14:07:45 1241467 80
>>1241466
>Но с цветами волос фантазии ему, конечно, не хватает
А че, ИРЛ бывают какие-то другие кроме оттенков блондинок, брюнеток и каштановых?
Пионер 09/12/24 Пнд 14:13:43 1241468 81
>>1241467
Ты забыл про феомеланиновых (красных, рыжих, кремовых)
Пионер 09/12/24 Пнд 14:14:09 1241469 82
>>1241467
Это уже 3 оттенка. Ещё есть рыжие и русые(причём русый неоднороден и тёмно-русый цвет волос будет очень сильно отличаться от светло-русого)
И это только ИРЛ. А у пивописа аниме-мирок с где у мужика длинные фиолетовые волосы. Может конечно это фантазм такой, где тян рождаются либо с синими волосами, либо блондами или там какие-то ещё твисты и всё оправдано.
Пионер 09/12/24 Пнд 21:54:37 1241537 83
Пионер 10/12/24 Втр 00:25:43 1241562 84
Пионер 10/12/24 Втр 11:32:00 1241575 85
>>1241537
Ты больной на голову.
Пионер 10/12/24 Втр 12:02:42 1241576 86
>>1241446
Читать творение пивописов без пива никак
Пионер 10/12/24 Втр 19:56:50 1241610 87
>>1241454
>Элли
Кугеева?

гомерический хохот
Пионер 11/12/24 Срд 03:18:25 1241637 88
Только что прошел истинную концовку Алисы, это что получается, восьмилетняя Алиса получает ударом по голове и попадает в Совенок в теле уже 18 летней Алисы, а ее воспоминания "стираются"?
Пионер 11/12/24 Срд 04:21:15 1241638 89
>>1241637
>восьмилетняя Алиса получает
ГУБКУ БОБА
Пионер 11/12/24 Срд 08:26:12 1241640 90
>>1241637
Нет.
1)РФ - Алиса(10 лет) - погибает 3 марта 2000
Нулевое - Алиса(7 лет) - вышла на Дорогу в Совёнке, приобрела синдром ПСР в июне 1979

2) Алиса(10 лет) подселяется в голову Алисы(7 лет) в июнь 1979, в Совёнок. Из-за того, что она старше, она полностью замещает Алису(7 лет), приобретая её воспоминания в добавок к своим.

3)Июнь 1979-март 1980, Алиса(личность - 10 лет, тело - 7 лет) живёт в Калининском ЦСР. Виола газлайтит ребёнка, "адаптируя" под местную реальность. Под конец Алиса начинает верить, что ей семь и она родилась в Нулевом. В марте 1980 её усыновляют местные, вскоре после того как ей исполняется "восемь".

4)Июль 1989, Нулевое, Совёнок - Алисе 17(настоящий хронологический возраст - 20), в диджей руте подавленные воспоминания о её первых десяти годах жизни начинают всплывать, из-за того, что она контактирует с плеером, который видела в своём родном мире и слушает музыку, которую слушала в родном мире.
Пионер 11/12/24 Срд 09:17:55 1241641 91
Напомните, а амбалы объяснили откуда у псров появляется телефоны, плееры и душное зимнее пальто у Симена? Или прост забили хуй как условность?
Пионер 11/12/24 Срд 09:36:24 1241642 92
>>1241641
Они когда-то заикались, что может быть объяснят это, но сомневаюсь что в куколд-руте это будет уместно, так что скорее всего хуй забили.
Пионер 11/12/24 Срд 10:02:59 1241643 93
>>1241641
>>1241642
Ставлю очко Кусаки, что в итоге объяснят это тем, что у всех ПСР один набор предметов и Гэбня просто скопировала их, ведь местная версия СССР более технически продвинута и может повторить эти технологии причем, пикчи, которые делал Семен в своей реальности, скорее всего просто его глюки и на самом деле он "чистый", а то, что связи нет - лагерь в ебенях. Даже сегодня ИРЛ не везде связь есть в европейкой части РФ.
Пионер 11/12/24 Срд 10:51:15 1241644 94
>>1241640
>Алисе 17(настоящий хронологический возраст - 20)
Так значит Алису уже МОЖНО?
Пионер 11/12/24 Срд 10:53:16 1241645 95
>>1241643
Не гебня, емнип говорилось, что совок не может повторить даже плееры поэтому оставляет их псрам. Или забирает их после возвращения на автобусе назад.
Пионер 11/12/24 Срд 11:02:22 1241646 96
>>1241645
>забирает их после возвращения на автобусе назад.
А это реально? У Семёна же в концовках вещи переносятся обратно вместе с ним(причём даже в новых амбальских рутах так)
Пионер 11/12/24 Срд 11:02:43 1241647 97
Пионер 11/12/24 Срд 11:08:55 1241649 98
>>1241641
Это просто механизм переноса. "Душа" летит вместе с вещами. У Катюхи теперь совки и их японские союзники копируют технологии у поналетевших из параллельных миров.
Пионер 11/12/24 Срд 11:21:28 1241650 99
Пиваны, кому из Семенов Катюха бы дала? "Никому" не рассматривается.
Пионер 11/12/24 Срд 11:33:17 1241652 100
>>1241650
Никто из семенов бы не стал ебать нищую провинциальную старуху с хуйнёй в носу 5/10 и кучей проблем в башке.
Пионер 11/12/24 Срд 11:38:49 1241653 101
>>1241650
Локи - нет, т.к. он учитель и с детьми работает, однозначный редфлаг
Мажор - однозначно нет, т.к он пионерку изнасиловал
Дрищ - из жалости может быть. Но Катенька писала, что влечения к безработным наркоманам у неё больше нет, так что Дрищ свой шанс упустил.
Геркин - работающий мужчина, кошек любит, может отпиздить учителя ангельского
Выбор очевиден
Пионер 11/12/24 Срд 11:40:36 1241654 102
>>1241650
Всем, одновременно. У такой, как Катя, есть гэнгбэнг фантазии наверняка
Пионер 11/12/24 Срд 12:04:00 1241655 103
>>1241643
Поздравляю, теперь твоё очко принадлежит кусаке.
Читай первый день нового рута там нихуя не объясняют про это будет.
Пионер 11/12/24 Срд 12:45:07 1241656 104
>>1241655
>Поздравляю, теперь твоё очко принадлежит кусаке.
Кусака, это не так работает.

>>1241652
Дима, спок.
Пионер 11/12/24 Срд 12:47:05 1241657 105
>>1241643
>Гэбня просто скопировала их
Данные у всех тоже одинаковые, надо понимать?
Пионер 11/12/24 Срд 13:03:31 1241658 106
>>1241657
>причем, пикчи, которые делал Семен в своей реальности, скорее всего просто его глюки и на самом деле он "чистый"
Пионер 11/12/24 Срд 13:10:58 1241660 107
>>1241658
А музыка из его плеера как в нулевой перенеслась?
Пионер 11/12/24 Срд 13:27:51 1241664 108
>>1241660
Она звучит "его" музыкой только для него. В реале там что-то другое.
Пионер 11/12/24 Срд 13:46:15 1241666 109
>>1241664
Не помню никаких намёков на подобную шизу у Семёна, так что нет никаких оснований полагать, что это так. К тому же, в ДЖруте Алиса сначала слушает, потом узнаёт и играет музыку из плеера Семёна, так что она точно слышит то же самое. Буквально парой постов выше анон об этом писал
>она контактирует с плеером, который видела в своём родном мире и слушает музыку, которую слушала в родном мире
Пионер 11/12/24 Срд 14:00:03 1241667 110
>>1241660>>1241664>>1241666
А я вот выпил пива литр и понял что всё это бессмысленные поиски логичности, попытки объяснить необъяснимое, тлен и суета... Сходить что ли ещё за бутылкой?
Пионер 11/12/24 Срд 14:01:31 1241668 111
>>1241650
Неоднократно говорила, что Геркин её любимый персонаж.
Пионер 11/12/24 Срд 14:04:49 1241669 112
>>1241666
>Не помню никаких намёков на подобную шизу у Семёна
Гуделка\промытие мозгов в гэбне.
Пионер 11/12/24 Срд 14:05:36 1241670 113
>>1241666
>К тому же, в ДЖруте Алиса сначала слушает, потом узнаёт и играет музыку из плеера Семёна, так что она точно слышит то же самое. Буквально парой постов выше анон об этом писал
Алиса сама стертая ПСР. Поэтому и слышит то же самое.
Пионер 11/12/24 Срд 14:06:44 1241671 114
>>1241668
Дождалась с Афгана чечни донбаса внаукраины, получается?
Пионер 11/12/24 Срд 14:10:20 1241672 115
>>1241670
Попробуй почитать мод, а не выдумывать что-то поверх.
Пионер 11/12/24 Срд 14:15:30 1241674 116
>>1241672
Я не буду читать куколдорут - я не куколд.
Пионер 11/12/24 Срд 14:20:39 1241676 117
Screenshot From[...].png 93Кб, 1920x1080
1920x1080
Пионер 11/12/24 Срд 15:29:33 1241683 118
>>1241643
Не надо моё очко ставить.
Пионер 11/12/24 Срд 15:35:49 1241684 119
>>1241683
Уже недержание или что?
Пионер 11/12/24 Срд 15:51:14 1241687 120
>>1241653
>Локи - нет, т.к. он учитель и с детьми работает, однозначный редфлаг
Наоборот, она увидит в нём своего учителя и наконец сделает то, от чего оп глупости отказалась, закроет гештальт.
Пионер 11/12/24 Срд 16:33:39 1241691 121
>>1241668
>>1241653
Когда мод на Пиво с рутом Кати за Герка?
Пионер 11/12/24 Срд 16:34:14 1241692 122
>>1241687
Я думаю у нее там гештальт уже не закрывается.
Пионер 11/12/24 Срд 16:47:14 1241693 123
>>1241692
А я думаю она девственница.
Пионер 11/12/24 Срд 17:07:18 1241694 124
>>1241691
Задонать пивопису - он тебе нейронкой его сгенерирует
Пионер 12/12/24 Чтв 09:53:50 1241750 125
image 1126Кб, 2272x1704
2272x1704
Сомневаюсь, что житель_ница Брянської Народної Республіки после всех событий симпатизирует отбитым табуреткой по голове будущим охранникам пятерочки.

Локи бабник, попользует и бросит.

А вот дрищ наш мальчик. Он не безработный. И не наркоман.
Пионер 12/12/24 Чтв 10:07:11 1241751 126
1733987171214.jpg 113Кб, 805x523
805x523
Напоминаю
Пионер 12/12/24 Чтв 10:33:29 1241753 127
>>1241751
Муцураева надо было слушать.
Пионер 12/12/24 Чтв 10:57:18 1241754 128
Кто такой Саныч на самом деле? Когда давно играл в руте Слави, Саныч и Виола подозрительно вели себя, словно знают кто такой Семен и откуда он, кто что скажет?
Пионер 12/12/24 Чтв 11:19:09 1241755 129
Пионер 12/12/24 Чтв 11:19:53 1241756 130
>>1241754
Но вообще - все взрослые работники лагеря знают, что в голове у местного Семёна сидит кто-то другой.
Пионер 12/12/24 Чтв 11:31:01 1241759 131
Пионер 12/12/24 Чтв 11:31:24 1241761 132
>>1241755
Получается Саныч на КГБ работает но зачем? Есть какой-то эксперимент?
Пионер 12/12/24 Чтв 11:40:38 1241762 133
>>1241761
Не, саныч литералли КГБ. Зачем? Буквально рут Славя-Кл про это + за Мажором смотреть. Мб ПСРом окажется шахид какой-нибудь или учитель английского.
Пионер 12/12/24 Чтв 11:45:02 1241763 134
>>1241761
Под землёй сидит опасная абоба. За абобой надо следить - это делает гэбуха.
Абобе нужен гаввах - гаввах генерируют пионеры.
Построили лагерь с пионерами для гавваха и гэбухой для слежения за всеми сразу.
Пионер 12/12/24 Чтв 11:56:29 1241765 135
>>1241763
>Построили лагерь с пионерами
Лагерь отстроил сам октябрёнок, а не гэбуха.
Пионер 12/12/24 Чтв 12:03:42 1241766 136
>>1241765
Возможно. Как бы то ни было, абобе нужен корм и она старается его получить. Не было бы лагеря, она бы сместилась в другое место.
Пионер 12/12/24 Чтв 12:10:30 1241768 137
>>1241763>>1241766
абоба это типа как октябрёнокки читают название adobe® ?
Пионер 12/12/24 Чтв 12:47:56 1241770 138
4x.webp 582Кб, 276x128
276x128
Пионер 12/12/24 Чтв 12:51:20 1241771 139
4x.gif 1292Кб, 276x128
276x128
Пионер 12/12/24 Чтв 14:22:18 1241774 140
>>1241762
>или учитель английского.
ПСР только в одном руте не ебёт пионерок, не подходит
Пионер 12/12/24 Чтв 19:38:03 1241782 141
>>1241763
А бункер под старым лагерем как-то используется в сюжете? На моей памяти Семен только по шахте со Славей ходили
Пионер 12/12/24 Чтв 19:43:50 1241784 142
>>1241782
В Славя-классике и ветке ответов Геркина в Одиночке.
Пионер 12/12/24 Чтв 22:45:00 1241790 143
>>1241782
>по шахте со Славей ходили
Славе потом не было тяжко ходить?
Пионер 12/12/24 Чтв 23:21:16 1241799 144
>>1241790
Не помню, вроде было плохо
Пионер 13/12/24 Птн 08:43:06 1241827 145
>>1241790
Эх, вот бы ходить по шахте Катеньки да со Славей за ручку...
Пионер 13/12/24 Птн 11:29:23 1241830 146
Я тут подумал. Получается, Саныч или Ольга знает, что в Мажора каждое лето и зиму залетает ПСР и ебёт пионерок. Им вообще норм?
Пионер 13/12/24 Птн 11:32:56 1241831 147
>>1241830
ПСРы ебали пионерок всего 2 раза - в 1988 и герк/локи/дрищ в игре.
Другие либо романсили Ольгу(но без ебли), либо никого.
Пионер 13/12/24 Птн 11:35:24 1241832 148
>>1241831
Мажор, мне казалось, что таки трахнул Ольгу же, нет? И вообще как Семёну в руте Ольги прилетали воспоминания от другого ПСРа.
Пионер 13/12/24 Птн 12:24:38 1241833 149
>>1241832
>Мажор, мне казалось, что таки трахнул Ольгу же
После лагеря.
Пионер 13/12/24 Птн 13:23:29 1241834 150
>>1241833
А какая разница, если она была уверена, что это ПСР? По любас Саныч и Виола про это узнал.
Пионер 13/12/24 Птн 13:41:04 1241835 151
>>1241834
Не, не рассказала. Ее бы набутылили. Максимум Виоле по секрету.
Пионер 13/12/24 Птн 13:42:19 1241836 152
Кать, пилю мод на Пиво с тобой. Какого цвета у тебя соски? Любимый фасон и цвет нижнего белья?
Пионер 13/12/24 Птн 13:48:11 1241837 153
>>1241834
Саныч знал. По крайней мере во время действия мода.
Пионер 13/12/24 Птн 14:29:51 1241840 154
>>1241835
>Ее бы набутылили.
В совке в этом вообще не было состава преступления. Её бы максимум за аморалку уволили.
Пионер 13/12/24 Птн 17:15:45 1241852 155
>>1241840
В СССР возраст сексуального согласия вообще был 14 лет что ли, но мужиков сажали. Бабу не посадили бы скорее всего даже за 14. А там 17-18.
Пионер 13/12/24 Птн 18:15:41 1241855 156
>>1241852
Не был, было "наступление половой зрелости".
НОВЫЙ КОНТЕНТ ОТ АМБАЛОВ! ВИОЛОРУТ? ЧЕЧНЯРУТ? ИЛИ... Пионер 14/12/24 Суб 16:24:39 1241982 157
Привет! Подписчики с бусти уже знают, что жуткий спойлер готов на 99%, а это значит, что он уже вот-вот грядёт! В связи с этим считаем необходимым провести стрим. Будет ли на нём показан сам жуткий спойлер или какие-то подробности о нём? Это жуткий спойлер, поэтому всем необходимо лично его посетить и узнать. Кроме этого, обсудим всякие прочие темы, которые будут интересны нам и нашим зрителям.

Ждём всех в это воскресенье в 16:00 (время московское) на нашем ютуб-канале: https://www.youtube.com/watch?v=pPSBxYIJo0c
Пионер 15/12/24 Вск 04:12:38 1242029 158
6070391301.jpg 87Кб, 750x1000
750x1000
>>1241982
я успел? брать пиво, водку или вместе?
Пионер 15/12/24 Вск 15:27:37 1242062 159
8977b5cb31bdb4f[...].jpg 36Кб, 640x327
640x327
началось уже?
Пионер 15/12/24 Вск 15:59:55 1242065 160
IMG202412151355[...].jpg 2297Кб, 3264x2448
3264x2448
IMG202412151355[...].jpg 2381Кб, 3264x2448
3264x2448
Жду
Пионер 15/12/24 Вск 16:02:26 1242067 161
>>1242062
>>1242065
Трансляцию уже подрубили, но там таймер 4 минуты
Пионер 15/12/24 Вск 16:03:28 1242068 162
>>1242067
что-то из Ennio Morricone играет
Пионер 15/12/24 Вск 16:10:24 1242069 163
Пионер 15/12/24 Вск 16:11:42 1242070 164
42 зрителя
Пионер 15/12/24 Вск 16:27:56 1242073 165
они там сами говорят "пиво"
Пионер 15/12/24 Вск 17:47:19 1242082 166
1734273961635.jpg 164Кб, 905x1080
905x1080
Пионер 15/12/24 Вск 17:51:44 1242083 167
>>1242082
многозначительная картинка
Пионер 15/12/24 Вск 18:11:48 1242091 168
А вот эти вот, как их... "амбалы," во, они вообще знают про двачик?
Пионер 15/12/24 Вск 18:27:29 1242093 169
>>1242091
>шутили на стриме про чечня рут и кумерскую мораль
А ты как думаешь? Конечно знают. Сценаристка так вообще выросла с двачем(она на бордах лет с 11 или 12 сидит).
Пионер 15/12/24 Вск 18:42:49 1242096 170
небось.png 252Кб, 386x480
386x480
>>1242093
>Сценаристка так вообще выросла с двачем(она на бордах лет с 11 или 12 сидит)
Пионер 15/12/24 Вск 18:46:03 1242098 171
>>1242082
На изображении показана цифра 7 с изображением кошкодевочки, выглядывающей из-за цифры.
Пионер 15/12/24 Вск 20:21:19 1242107 172
1734283203764.png 5Кб, 399x72
399x72
В чём не прав этот пивожор?
Пионер 15/12/24 Вск 20:56:59 1242109 173
>>1242107
Только девушка может понять нежную душу двачера.
Пионер 15/12/24 Вск 21:00:03 1242110 174
>>1242109
Давно Герк стал двачером?
Пионер 15/12/24 Вск 21:36:02 1242115 175
>>1242110
Учитывая что большую часть мода они ведут себя одинаково за исключением изменения текста - да. Локи и Герк нахуй там не нужны, если они ведут себя как Дрищ.
Пионер 15/12/24 Вск 23:10:26 1242123 176
>>1242107
Его же еще пивопис писал, не?
Пионер 16/12/24 Пнд 08:50:11 1242136 177
>>1241982
Новогодний ивент в Амбало Пиве. Что-то вроде "Морозного поцелуя". Можете скринить.
Пионер 16/12/24 Пнд 08:51:29 1242137 178
>>1242082
Блядь, неужто они рут от Блохастого запилят, но не Виолорут? Пиздец...
Пионер 16/12/24 Пнд 08:52:48 1242138 179
>>1242082
8 девушек, если считать Виолу. Без нее 7... Женю не считаем.
Пионер 16/12/24 Пнд 09:09:58 1242140 180
Пионер 16/12/24 Пнд 12:45:35 1242154 181
>>1242140
Неужели робот? Так вот почему она Элеку нравится
Пионер 16/12/24 Пнд 13:12:27 1242161 182
>>1242140
Ещё какая девочка. ИРЛ такие самые душевные, когда ты завязываешь с ними общение. Просто благодаря тупоголовым школьникам из мастерской стима наклепано говномодов, где её выставляют злой "потому что она злая".
Пионер 16/12/24 Пнд 13:16:35 1242167 183
>>1242161
> её выставляют злой "потому что она злая".
Таких людей вокруг нас миллионы.
Пионер 16/12/24 Пнд 13:23:43 1242172 184
>>1242161
Заебаная стерва не может быть самой душевной. Это буквально та самая мегера из бухгалтерии.
Пионер 16/12/24 Пнд 13:46:25 1242174 185
>>1242172
И кто ж её успел заебать-то?
Пионер 16/12/24 Пнд 13:53:28 1242175 186
>>1242174
Да она заебанная приехала. Поэтому и в библиотеке чиллит.
Пионер 16/12/24 Пнд 15:22:07 1242195 187
Пионер 16/12/24 Пнд 16:12:04 1242196 188
>>1242161
>ИРЛ такие
Такие это какие? Что в пиве что в оригинале Женька тупо огрызается и шлёт нахуй, ну и спит. Еще раньше были моменты в руте Мику где она жестко отшивала гомотроника.
Пионер 16/12/24 Пнд 21:40:41 1242265 189
>>1241127
что за хуйня с учителем английского?
Пионер 16/12/24 Пнд 21:49:17 1242271 190
>>1242265
Сценарист 7ДЛ (Дмитрий Абрикосов) был в детстве совращён учителем английского (он же Кусака, сценарист Саманты). Последнего в 2022 посадили.
Пионер 16/12/24 Пнд 22:39:13 1242281 191
1734377890337.jpg 285Кб, 966x1080
966x1080
Пионер 16/12/24 Пнд 22:53:00 1242285 192
>>1242265
Учител английского это персонаж из новой амбальской новеллы "700 мегабайт".
Будет главным антагонистом в руте Полины.
Пионер 17/12/24 Втр 09:40:16 1242342 193
>>1242281
Кумерская мораль пролезла.
Пионер 17/12/24 Втр 10:15:21 1242344 194
>>1242342
>>1242281
Где тут кумерская мораль? У неё пуговицы до почти самого верха застёгнуты, даже сисек не видно, хотя на всех цг видно. Вообще всратый рисунок. У прошлого (с Юлей) проблемы с тенями, у этого что-то не так с пропорциями и Алиса галстук проебала.
Пионер 17/12/24 Втр 10:48:10 1242345 195
>>1242344
>галстук проебала
Ты чем в глаза долбишься? Хальштук улетает вместе с э гуитар
Пионер 17/12/24 Втр 11:20:23 1242348 196
>>1242345
Это ты в глаза долбишься, посмотри на рисунок ещё раз.
Пионер 17/12/24 Втр 11:28:04 1242349 197
>>1242345
Это ремень от гитары. Галстук не выглядит так.
Пионер 17/12/24 Втр 11:28:33 1242350 198
>>1242281
>>1242344
Ну и да, какого хуя у неё зелёные заколки?
Пионер 17/12/24 Втр 11:39:53 1242351 199
Пионер 17/12/24 Втр 11:41:18 1242352 200
>>1242351
Какого хуя у неё зелёные резинки, а не жёлтые заколки?
Пионер 17/12/24 Втр 11:41:26 1242353 201
>>1242344
Т.е. так должна, по-твоему, выглядить пионерка? С открытым животом? Кать, ты лучше скажи какого цвета твои соски и фасон и цвет нижнего белья. Для спрайта нужно.
Пионер 17/12/24 Втр 11:41:49 1242354 202
>>1242352
Вопросы не ко мне, анон.
Пионер 17/12/24 Втр 11:46:12 1242355 203
>>1242353
>Т.е. так должна, по-твоему, выглядить пионерка?
Обычная пионерка не должна, а Алиса должна.
>С открытым животом?
И сиськами.
>какого цвета твои соски
Светло-розовые.
>фасон
Как у Мику.
>цвет
Белые в чёрную полосочку.
Пионер 17/12/24 Втр 11:56:45 1242358 204
Катя это та самая сценаристка пива, которая камwхорила на дваче в молодости?
Пионер 17/12/24 Втр 12:01:21 1242359 205
Пионер 17/12/24 Втр 12:18:59 1242360 206
>>1242359
~ Поверить и написать что я в ахуе или не поверить и потребовать сап /ес/ с датой?.. ~
Пионер 17/12/24 Втр 12:21:05 1242362 207
Пионер 17/12/24 Втр 13:09:03 1242373 208
885409300876210[...].png 39Кб, 960x618
960x618
artworks-000062[...].jpg 41Кб, 500x500
500x500
Пионер 17/12/24 Втр 13:31:19 1242377 209
>>1242355
>И сиськами.
Уже не Катя. Катя против кумерской морали.
Пионер 17/12/24 Втр 13:34:44 1242378 210
Пионер 17/12/24 Втр 13:45:50 1242380 211
Пионер 17/12/24 Втр 13:45:55 1242381 212
coomer-2-150x150.png 24Кб, 150x150
150x150
>>1242378
>Coomer is an internet meme based on an illustration of a scraggly male character who is mocked as an excessive masturbator.

cum = semen ejaculated by a man at an orgasm
Пионер 17/12/24 Втр 14:39:05 1242385 213
koomerskaya mor[...].jpg 1250Кб, 1274x5033
1274x5033
Новая кумерская мораль от пивописа - Семён и его девочки.
По словам пивия картинки станут частью интерфейса конверсии, игрок увидит их если нажмёт ПКМ во время прохождения. Если игрок находится на руте одной из девочек, то ему покажут кумерскую мораль с его героиней, а если на коммоне/Одиночке/д3 - то игрок увидит кумерскую картинку с Семёном.
Пионер 17/12/24 Втр 14:40:00 1242386 214
>>1242385
Зачем, а главное, нахуя?
Пионер 17/12/24 Втр 14:41:37 1242388 215
>>1242386
Ему донат на 5к кинули, решил кошелоха порадовать.
Пионер 17/12/24 Втр 14:47:40 1242390 216
>>1242388
>донат на 5к кинули
баксов штоле
Пионер 17/12/24 Втр 14:55:26 1242391 217
Пионер 17/12/24 Втр 16:14:12 1242398 218
>>1242271
О нет, кто же теперь будет генерить нейрокартинки святой...
Пионер 17/12/24 Втр 18:07:07 1242416 219
1734447964335.jpg 297Кб, 937x1080
937x1080
Пионер 17/12/24 Втр 18:10:05 1242417 220
>>1242416
В чём прикол цифр? Это типа номера дней?
Пионер 17/12/24 Втр 20:04:19 1242424 221
>>1242417
Вероятно обратный отсчёт
Пионер 17/12/24 Втр 22:08:24 1242431 222
>>1242424
Да ладно? Типа...
Вск 15/12/24 >>1242082 7
Пнд 16/12/24 >>1242281 6
Втр 17/12/24 >>1242416 5
...
...
Ээээээ....
Это реально похоже на счётчик дней в сторону уменьшения... Очень похоже
Пионер 17/12/24 Втр 22:11:11 1242432 223
>>1242431
О чём и речь. Паттерн на что-то намекает.
Пионер 17/12/24 Втр 22:18:18 1242435 224
Четвёртой будет Славя
мимо амбал
Пионер 17/12/24 Втр 22:19:59 1242437 225
>>1242431
Амбалы упустили уникальную возможность нарисовать Ульянку с цифрой 8.
Пионер 17/12/24 Втр 22:36:35 1242439 226
>>1242437
Нарисуют её с цифрой 1 или 2, наверное
Пионер 18/12/24 Срд 00:06:19 1242474 227
>>1242437
дней
семь

семь
дней
лета

семь
siete
sieben
seven
sept
Пионер 18/12/24 Срд 00:30:47 1242478 228
what-is-the-per[...].jpg 52Кб, 1024x585
1024x585
Beer-1024x574.png 693Кб, 1024x574
1024x574
Everything-You-[...].webp 191Кб, 1920x1080
1920x1080
Untitleddesign5[...].webp 71Кб, 1000x1000
1000x1000
>>1242474
пи
во

ПИВО

alus
alaus
beer
beoir
bere
bier
bière
birra
bjór
cerveja
cervesa
cervexa
cerveza
cwrw
garagardoa
öl
øl
õlut
pivo
piwo
sör
μπύρα
бира
піва
пиво
Пионер 18/12/24 Срд 00:53:45 1242479 229
>>1242478
Уговорил, разливай
Пионер 18/12/24 Срд 08:54:13 1242495 230
>>1242416
Выглядит как рендер, а не рисунок.
Пионер 18/12/24 Срд 10:18:55 1242497 231
Пионер 18/12/24 Срд 10:23:06 1242498 232
Пионер 18/12/24 Срд 12:59:22 1242504 233
>>1242381
получается что "кумер" это синоним для "дрочер"?
Пионер 18/12/24 Срд 14:21:49 1242511 234
>>1242504
Примерно так. Но если дрочеры все мы, то кумер это, скорее, человек с порнозависимостью.
Пионер 18/12/24 Срд 16:24:52 1242514 235
>>1242511
>человек с порнозависимостью
Такому человеку хочется, чтобы везде добавляли сисик писик и хентай.

>все мы
Пионер 18/12/24 Срд 18:05:05 1242527 236
1734534230711.jpg 204Кб, 849x1080
849x1080
Кумерская мораль победила
Пионер 18/12/24 Срд 18:54:20 1242531 237
Пионер 18/12/24 Срд 18:57:34 1242533 238
>>1242527
пионерки после Алисы постятся по размеру груди
У Лены самые большие сиськи - пятый размер
У Оли четвёрочка
Следующая будет Сливя с третьим размером.
Потом Микуся с двоечкой
И коронным будет набухающая единичка самой фертильной девочки пива - Уленьки.
Пионер 18/12/24 Срд 19:06:00 1242535 239
Пионер 19/12/24 Чтв 01:17:58 1242605 240
>>1242527
>Кумерская мораль победила
Неа, не победила. Левую руку бы пониже, к междуножию поближе
Пионер 19/12/24 Чтв 11:46:05 1242615 241
Пионер 19/12/24 Чтв 11:46:37 1242616 242
Пионер 19/12/24 Чтв 12:01:03 1242617 243
третьей будет ульяна
мимо амбал
Пионер 19/12/24 Чтв 12:19:26 1242621 244
Пионер 19/12/24 Чтв 18:13:00 1242634 245
1734621100984.jpg 198Кб, 928x1080
928x1080
Доска
Пионер 19/12/24 Чтв 18:15:24 1242635 246
>>1242634
Это какая-то логарифмическая Ульяна?
Пионер 19/12/24 Чтв 20:56:47 1242652 247
why.png 38Кб, 739x174
739x174
Пионер 19/12/24 Чтв 21:26:08 1242665 248
>>1242652
Аквамариновая леди
Пионер 20/12/24 Птн 08:41:11 1242698 249
>>1242652
Худшая девочка лета\мода\галактики.
Пионер 20/12/24 Птн 11:17:26 1242700 250
>>1242652
На рисунке с единицей будет ПИВО
Пионер 20/12/24 Птн 12:49:37 1242715 251
А в пиве есть такое
• Лена херачит по ебалу Алису
• Лена вскрывается
???
Пионер 20/12/24 Птн 13:19:40 1242718 252
>>1242652
Славя, Мику и Семён
Пионер 20/12/24 Птн 13:24:49 1242719 253
>>1242718
А яблоко? Как же без яблока?...
Пионер 20/12/24 Птн 13:25:22 1242720 254
>>1242718
И Виола. Не забываем про Виолу.
Пионер 20/12/24 Птн 13:25:49 1242721 255
Пионер 20/12/24 Птн 13:29:18 1242722 256
>>1242721
Но это не простое яблоко. Внутри него — человеческая душа, попавшая туда после стирания овсянкой.
Пионер 20/12/24 Птн 13:32:15 1242723 257
>>1242715
1. Нет
2. В основных событиях нет, но в предыстории её есть такой момент
Пионер 20/12/24 Птн 13:42:10 1242724 258
>>1242723
Так, подождите... И Алиса пьёт водку тоже нет?
Пионер 20/12/24 Птн 13:44:22 1242725 259
>>1242722
И че? Я его энивей съел.
Пионер 20/12/24 Птн 13:44:49 1242726 260
>>1242724
Это от рута и концовки зависит.
Пионер 20/12/24 Птн 13:47:50 1242727 261
>>1242724
Спойлер.
Алиса не совсем Алиса.
Пионер 20/12/24 Птн 13:52:40 1242728 262
>>1242727
>Алиса не совсем Алиса
Неужто она... яблоко
Пионер 20/12/24 Птн 16:47:42 1242742 263
ну и где цифра 2
Пионер 20/12/24 Птн 17:35:28 1242755 264
Пионер 20/12/24 Птн 18:17:53 1242759 265
1734707853214.jpg 174Кб, 875x1080
875x1080
Славянушка! :3
Пионер 20/12/24 Птн 18:20:02 1242760 266
Пионер 20/12/24 Птн 18:25:14 1242761 267
>>1242760
Что будет значит число 1 у Мику? Число девственных дырочек.
Пионер 20/12/24 Птн 18:34:48 1242762 268
Пионер 20/12/24 Птн 18:38:06 1242763 269
1734709065312.png 201Кб, 546x423
546x423
Пионер 20/12/24 Птн 18:46:39 1242765 270
Пионер 20/12/24 Птн 19:35:47 1242769 271
>>1242728
Она - водка, которая исекайнулась в Алису после того, как бутылку с ней разбил алкаш
Пионер 21/12/24 Суб 16:05:29 1242831 272
Пионер 21/12/24 Суб 16:13:50 1242832 273
ну, кто первый, делаем ставки
Пионер 21/12/24 Суб 16:34:07 1242836 274
>>1242832
Виола. А Мика нинужна.
Пионер 21/12/24 Суб 16:39:58 1242837 275
17344522262003ed.jpg 865Кб, 1200x828
1200x828
Пионер 21/12/24 Суб 18:19:46 1242846 276
1734794382609.jpg 196Кб, 851x1080
851x1080
Всратка
Пионер 21/12/24 Суб 19:15:14 1242852 277
>>1242846
Ну всё? Завтра бухаем?
АМБАЛЬСКИЙ СТРИМ ЧЕРЕЗ 14 ЧАСОВ Пионер 21/12/24 Суб 22:00:22 1242863 278
Чувствуете тепло? Это значит, что прогрев успешно завершён, и можно переходить к главному.
Завтра. В 12.00 по Москве. Жуткий спойлер будет явлен всему миру.
Хотите быть первыми, кто увидит его? Тогда приходите на стрим, вы не пожалеете. Даже Тэй не устояла и завтра присоединится к амбалам, чтобы вместе с ними пережить этот грандиозный момент.

https://youtube.com/live/B-eq3BoJN64
А также на твиче.
Пионер 22/12/24 Вск 00:09:31 1242872 279
Пионер 22/12/24 Вск 00:10:19 1242873 280
Пионер 22/12/24 Вск 02:50:31 1242884 281
>>1242873
каждые семь дней... новый виток, новый поток... бесконечный стрим...
Пионер 22/12/24 Вск 12:16:59 1242905 282
>>1241121 (OP)
Анончане, огромный спойлер - это опенинг к 7дл.
Пионер 22/12/24 Вск 12:33:21 1242907 283
Screenshot20241[...].png 285Кб, 720x1600
720x1600
Пионер 22/12/24 Вск 12:35:32 1242908 284
Пионер 22/12/24 Вск 12:43:12 1242910 285
1734860584424.png 413Кб, 853x480
853x480
Какой же Геркин красавчик
Пионер 22/12/24 Вск 12:44:02 1242911 286
1734860635059.png 423Кб, 853x480
853x480
Что с носом?
Пионер 22/12/24 Вск 12:45:09 1242912 287
1734860702265.png 509Кб, 853x480
853x480
Славичка! :333
Пионер 22/12/24 Вск 12:46:25 1242914 288
1734860779086.png 219Кб, 853x480
853x480
Блин, анимировать открывающийся рот у Мику под мужской голос было ошибкой. Мммм, подмышки.
Пионер 22/12/24 Вск 13:20:31 1242920 289
Screenshot20241[...].png 100Кб, 1600x720
1600x720
>Brewery Games
так это поэтому этот мод "пивом" называют штоле
Пионер 22/12/24 Вск 13:32:19 1242925 290
Пионер 22/12/24 Вск 13:54:16 1242928 291
локи герк дрищ.jpg 239Кб, 1340x2255
1340x2255
Срачи про лучшего мальчика пива теперь дополнены визуалом.
Пионер 22/12/24 Вск 14:01:25 1242929 292
Пионер 22/12/24 Вск 14:39:15 1242930 293
Пионер 22/12/24 Вск 14:46:00 1242931 294
image.png 1087Кб, 951x574
951x574
Носам здесь не место.
Пионер 22/12/24 Вск 15:31:20 1242935 295
Пионер 22/12/24 Вск 15:59:06 1242939 296
>>1242908
Ебать нихуя, чувки мультик запилили, охуенно пиздато
Пионер 22/12/24 Вск 16:05:25 1242940 297
Амбалы, спасибо.
Правда.
С вами жизнь стала чуточку интереснее.
Пионер 22/12/24 Вск 16:06:59 1242941 298
>>1242935
Пиву давно нужен был нормальный опенинг. Когда у мода был бюджет 3 копейки + зп жены пивописа то десятисекундная склейка из кадров БЛета и старого спрайта Ольги из сорк-слива была норм, но сейчас кошелохи дохуя бабла вливают, пора было сделать уже что-то приличное.
Пионер 22/12/24 Вск 16:16:09 1242942 299
1734873362807.png 136Кб, 398x397
398x397
Какой же дрищ бомж, пиздец просто.
Пионер 22/12/24 Вск 16:18:04 1242943 300
Герк должен броситься на грабителя и в этот момент словить питерское небо, а в опенинге он просто стоит. Хуйня, переделывайте.
Пионер 22/12/24 Вск 16:59:22 1242945 301
Пионер 22/12/24 Вск 17:12:40 1242948 302
>>1242945
Тредов, наверное, 5 назад анон об этом написал и амбалы на стриме сказали, что двач уже угадал, что будет за споилер
Пионер 22/12/24 Вск 17:42:19 1242954 303
>>1242920
Просто подхватили.

>>1242935
>>1242941
Двачую. Для Катавы мода Letters to Venus опенигг тоже делали, хоть он и говно. Щас новый делают.

>>1242942
Вполне канонический образ Семена. Не широкий костями, худой ибо жрет мало и хуйню, мышц не откуда.

>>1242943
Да хуйня, больно резкий. Щас бы бабки кабанчика сдыхать. Просто не твой день и сдохнуть нищебродом за бутылку водки гораздо реалестичнее.
Пионер 22/12/24 Вск 17:57:43 1242958 304
Пиздец, запустил мод, на опенинге пиздец с фпс, к середине вообще завис. Так и должно?
>>1242954
>Да хуйня, больно резкий. Щас бы бабки кабанчика сдыхать. Просто не твой день и сдохнуть нищебродом за бутылку водки гораздо реалестичнее.
Так Геркин именно что сдох за бабки кабанчика. Ты его пролог читал?
Пионер 22/12/24 Вск 18:03:18 1242959 305
>>1242958
Примерно да. Охуенную анимацию делать пиздей долго, так что пара кадров в секунду.

Я читал и как раз считаю это хуйней. Герк столько хуйни увидел что скорее представляю сцену "ну и ладно" как в фильме где стреляли в чела с продуктами. Сдохнуть за деньги кабанчика слишком по пидорашьи.
Пионер 22/12/24 Вск 18:26:54 1242963 306
>>1242958
>пиздец с фпс, к середине вообще завис. Так и должно?
На моей кофеварке нормально идёт, только на момент где Локи ебало бьют немного проседает.
Пионер 22/12/24 Вск 19:08:43 1242973 307
>>1242959
>Я читал и как раз считаю это хуйней. Герк столько хуйни увидел что скорее представляю сцену "ну и ладно" как в фильме где стреляли в чела с продуктами. Сдохнуть за деньги кабанчика слишком по пидорашьи.
Ты не понимаешь Высшую Справедливость.
Пионер 22/12/24 Вск 19:51:35 1242980 308
>>1242959
> Герк столько хуйни увидел
Весь смысл персонажа в том, что он терпила, которому можно ссать в морду, а он будет стойко превозмогать и стремиться к справедливости даже в такой ситуации.
Пионер 22/12/24 Вск 22:36:44 1243002 309
>>1242980
Лезть на пистолет это долбоебизм, тем более он служил и воевал (вроде). Это не про справедливость и защиту других.
Пионер 22/12/24 Вск 22:46:50 1243007 310
>>1243002
Идти на встречу с амбалами - долбоебизм.
Десять лет жить в депрессии - долбоебизм.
Читать мод с октябрёнокской моралью - долбоебизм.
Пионер 22/12/24 Вск 22:51:10 1243008 311
>>1243007
Тащемта депра это норма, это не пионерка которую хуй вытащит и все обеспечит. Поэтому я считаю остальные кроме Дрища нахуй и не нужны. Помню была запись еще Ритана на Ютубе как он охуевал с Герка. Учитывая что они ведут себя в основном как Дрищ, это хуета идея.
Пионер 22/12/24 Вск 23:05:51 1243011 312
>>1243002
> Лезть на пистолет это долбоебизм
Прямо как несколько лет въебать на поиски хуесоса на машине, который его мать сбил. Прямо как условку получать за побои. Герк тупой нахуй. Он охранником работает, врубаешься?
> тем более он служил
По голове табуреткой получать ума много не надо
> воевал (вроде)
Нет
Пионер 22/12/24 Вск 23:07:53 1243012 313
>>1242980
Да прост дебил не выросший из "мОрАлИ" которая у детей есть, но не у взрослых, ибо воспитывал его еблан. Куколд это Локи, буквально. Сыч самый норм кстати, ну шиза, у кого её нет.
Пионер 22/12/24 Вск 23:08:12 1243013 314
>>1243008
> запись еще Ритана
Очень важно его мнение, конечно же. Великий сценарист.
Пионер 22/12/24 Вск 23:26:43 1243016 315
>>1242958
>>1243002
Геркин хотел обезвредить грабителя не из-за кабанчиковых денег, а из-за того, что агрессивный быдлан с оружием мог убить ту же Зину с магазина. Всё в духе Герка, да, тупая попытка защитить ближнего.
вот бы Зина-рут, где она вместе с ним исекаится в пивосовёнок...
Пионер 23/12/24 Пнд 03:14:08 1243034 316
image 564Кб, 1080x1350
1080x1350
>>1242928
И ради двухминутного безносого интро шел недельный прогрев?
Не говоря уже о том, что выбор персонажа ни на что сюжетно не влияет, кроме искусственного лока на получение определенных рутов.
Только лишний раз напомнили, что не хочется ассоциировать себя с каблуком, что сдох из-за бабы, и с терпилой, получавшим от тувинцев табуреткой, а потом свинцом по голове. С дрищу-сэму вопросов не имею. Только суицидник ходит зимой в пидере в осенней куртке без шарфа и нараспашку.
Пионер 23/12/24 Пнд 04:49:33 1243035 317
>>1243034
> Только лишний раз напомнили, что не хочется ассоциировать себя с каблуком, что сдох из-за бабы, и с терпилой, получавшим от тувинцев табуреткой, а потом свинцом по голове.
Куколд дрищ вообще заруинил себе жизнь и сидит десять лет в четырёх стенах из-за тяночки.
Пионер 23/12/24 Пнд 06:02:32 1243037 318
>>1243035
> Куколд дрищ вообще заруинил себе жизнь
Он же не знал, что бибика совершит наезд
Пионер 23/12/24 Пнд 06:18:21 1243038 319
>>1243037
Так а нахуй ему депрессировать от этого?
Пионер 23/12/24 Пнд 09:12:48 1243042 320
>>1243038
Потому что это уже эмоции, слабая психика и прочее. Депра есть и она реальна. Нормисы после ссоры с женой вообще выпиливаются.
Пионер 23/12/24 Пнд 09:23:55 1243043 321
>>1242935
Соглы, лучше бы Виолорут запилили.
Пионер 23/12/24 Пнд 09:30:00 1243044 322
Пионер 23/12/24 Пнд 09:50:15 1243045 323
>>1243044
Если ты не видишь что персы с диаметрально другой жизнью и поступками ведут себя как Дрыщ, то ты слепой. Так не должно быть, в этих персов невозможно верить.
Пионер 23/12/24 Пнд 12:20:37 1243048 324
cant-believe-it[...].jpg 161Кб, 600x414
600x414
>>1242954
у катавы шоуджо есть моды?
Пионер 23/12/24 Пнд 12:28:09 1243049 325
>>1243048
Да, 7 дней зимы, бургеры-кола-реп и славяна
Пионер 23/12/24 Пнд 12:37:16 1243050 326
>>1243049
Вспомнил, это там где Славяна начала лысеть и достала путёвку на лечение в школу-интернат-госпиталь на Японию...
Пионер 23/12/24 Пнд 15:19:07 1243062 327
>>1243048
>>1243049
А ведь у пивия на форуме в конце 2015 или начале 2016 был подробный отзыв на катаву, где он местами целые руты фундаментально критиковал. Был шанс даже, что дропнет пиво и начнёт 7ДК с Лилли-классиками и Миша-ФЗ...
Пионер 23/12/24 Пнд 17:05:09 1243075 328
Из амбалопаблека(амбалы уже потёрли)
>Всем привет.
У меня странная просьба.
Кто нибудь может прочитать мне 7дл от начала до конца с Ульяной, на хорошую концовку с выводом на экран стрима прохождения + разговор в войсе?
Заплачу 1500₽ (с ценой можем договориться)
От читателя требуется хорошая дикция и выговаривание всех букв, знание всего лора игры или основ и самое главное- адекватность.
(Одиночество и не к такому приведёт, ребята...)
>Лили Шевцова
Ваш шанс найти себе ламповую тяночьку, пиваны...
ну или трапика
https://vk.com/id764598757
Пионер 23/12/24 Пнд 17:17:31 1243077 329
us1pibody2+smile.png 351Кб, 900x1080
900x1080
>>1243075
>1500₽
Это же за день сценария, да?
Пионер 23/12/24 Пнд 17:19:31 1243078 330
>>1243075
> уже потёрли)
Вот так начинаются расколы.
Пионер 23/12/24 Пнд 17:57:15 1243080 331
>>1243075
Ехидный пивопис пытается дешево намутить озвучку.
Пионер 23/12/24 Пнд 18:30:00 1243082 332
Screenshot From[...].png 640Кб, 1151x911
1151x911
>>1243075
Как насчёт нвйти готовое на YouTube?
Пионер 23/12/24 Пнд 18:34:16 1243084 333
>>1243082
Тяночке или не тяночке живое общение нужно, очевидно
Пионер 23/12/24 Пнд 21:15:15 1243091 334
>>1243048
Есть, и полностью законченный Letters ro Venus (русская девушка там). Не ангст, но драмы там кстати много, любит это русский человек.
Пионер 23/12/24 Пнд 22:39:13 1243098 335
Если честно, без ангста читать моды абсолютно неинтересно. Ну серьёзно, не торкает ни капли. Тем и нравится пиво, наряду с няшным слайсиком есть и сюжеты на погрустить и словить драму.
Пионер 23/12/24 Пнд 22:49:35 1243099 336
Пионер 23/12/24 Пнд 23:57:29 1243105 337
image 352Кб, 1920x1035
1920x1035
Пионер 24/12/24 Втр 00:18:59 1243106 338
>>1243091
Первая половина БКРР с окрошкой на квасе,
вторая – драма с телеканала россия1 с нелегкой судьбой судьбинушкой.
Пионер 24/12/24 Втр 01:23:27 1243108 339
16897656577710.mp4 517Кб, 800x600, 00:00:03
800x600
>>1243106
>драма с телеканала россия1 с нелегкой судьбой
Пионер 24/12/24 Втр 09:04:55 1243115 340
>>1243011
>Нет
Да, он воевал в горах и словил птср, ты как пролог читал?
Пионер 24/12/24 Втр 10:03:03 1243116 341
>>1243115
Прочитай пролог ещё раз. Это вырезано.
Пионер 24/12/24 Втр 10:54:37 1243119 342
>>1243115
Он словил только хуево прописанный характер от солевухи.
Пионер 24/12/24 Втр 13:16:56 1243129 343
>>1243116
>Это вырезано.
В смысле бля...
Пионер 24/12/24 Втр 13:20:51 1243130 344
>>1243129
Хоть какой-то смысл теперь в его предыстории есть.
Пионер 24/12/24 Втр 13:30:56 1243133 345
Да даже без чечни в бэкстори Геркин больше всех объективно пострадал.

Сами посудите:
Геркин - минус мать, затем милиция не поймала преступника, потом армия, где он получал табуреткой по голове, потом условка, потом наёб от кабанчика и вторая условка. И чсх у него меньше всего суицидальных мыслей, вон даже кошку с улицы взял себе, чтобы хоть о ком-то заботиться.

Дрищ - минус подруга детства, в итоге съел себя собственным чувством вины.

Локи - куколд, готовый всё стерпеть ради писечки, с годами жизнь ничему не научила.

Мажор - такой же куколд как Локи, только помладше, к тому же насильник и токсичный чёрт, который от бессильной злобы срывается на хороших девочек, вроде Леночки и Сливи.

Пионер 24/12/24 Втр 13:44:09 1243134 346
>>1243133
Все равно не понятно зачем вырезать и без того интересную предысторию Герка
Пионер 24/12/24 Втр 13:49:49 1243135 347
Пионер 24/12/24 Втр 13:50:40 1243136 348
>>1243133
>к тому же насильник
Когда Мажор кого-то насиловал? Вроде только Локи пугал Леночку на пляже.
Пионер 24/12/24 Втр 13:50:56 1243137 349
>>1243134
Потому что:
а) последствия такой предыстории(в виде птср) никак не проявлялись в ста часах димкиного пива, а значит не нужны
б) военный конфликт такого уровня в духе первой чеченской просто нихуя не вписывается в выстраиваемый таймлайн(это второстепенно на самом деле, т.к если бы это было супер важно для персонажа, то можно было бы сделать допущение, что история ГЛД-мира отличается и там была некая неизвестная гойда в Чечне в под конец нулевых. Но даже пивий у которого герк рэмбо этого не сделал и пытается коупить пятидневной войной в Грузии, что делает Герка у него ещё комичнее)
Пионер 24/12/24 Втр 13:54:00 1243138 350
>>1243136
Мажор обманул Ольгу в 1988 году, притворяясь попаданцем в которого она влюбилась и лишил её девственности. Формально не изнасилование, но если бы Ольга знала, что её Мажор трахнуть пытается, то никогда бы ему не дала. Т.е. первый секс в жизни Оленьки был фактически не по согласию.
Пионер 24/12/24 Втр 13:56:25 1243139 351
>>1243133
>Геркин больше всех объективно пострадал
От себя? У него буквально все проблемы в жизни потому что он долбоёб.
>>1243134
>зачем
Затем что солевая не вывезет написать нормального персонажа-ветерана.
Пионер 24/12/24 Втр 13:58:06 1243140 352
>>1243137
>последствия такой предыстории(в виде птср) никак не проявлялись
Тоже не понимал почему у Герка не проявляются птср, но если так подумать то и Дрищ, Локи и Герк не нужны, ведь они все одинаково ведут себя в лагере и отличаются лишь пару реплик в некоторых моментах.

>военный конфликт такого уровня в духе первой чеченской просто нихуя не вписывается в выстраиваемый таймлайн
Он мог воевать во второй чеченской которая окончательно закончилась в 2009.
Пионер 24/12/24 Втр 13:58:51 1243141 353
>>1243139
А кто тогда Локи и Дрища писал?
Пионер 24/12/24 Втр 13:59:15 1243142 354
>>1243139
> написать нормального персонажа-ветерана
Это вообще очень просто.
Достаточно сделать обычного человека, только не боящегося крови и боящегося петард.
Это ВСЕ отличия ветерана от нормиса.
Пионер 24/12/24 Втр 14:01:25 1243143 355
>>1243139
>От себя?
Да, как и другие ГГ пива, как и почти все главные героини пива тоже. Пиво в целом про неидеальных людей с недостатками и внутренними конфликтами и на этом держится. Про драму завязанную исключительно на внешних обстоятельствах можешь у пивия в д3 почитать.
Пионер 24/12/24 Втр 14:09:58 1243144 356
>>1243140
>но если так подумать то и Дрищ, Локи и Герк не нужны, ведь они все одинаково ведут себя в лагере и отличаются лишь пару реплик в некоторых моментах.
Это был бы валидный аргумент, если бы пивий не написал Славю-7дл, в которой у Геркина, как и у других ГГ с 4 по 7ой день у каждого своя уникальная ветка. Там уже можно было разгуляться и у Локи с Дрищом там ветки действительно тематические(про музыку и про Ленодраму соответственно), в то время как у Геркина нет ни одного проявления его военного прошлого. И раз даже в таком руте, который целиком Герковский его нет, то и смысла за это держаться тоже нет.
Пионер 24/12/24 Втр 14:10:17 1243145 357
>>1243141
> А кто тогда Локи писал?
Локи, только без многоходовочек, таланта и толстый.
Пионер 24/12/24 Втр 14:14:50 1243147 358
>>1243144
Вместо того чтобы написать в руте его военное прошлое, они решили просто вырезать его к хуям, браво!
Пионер 24/12/24 Втр 14:15:43 1243148 359
>>1243140
>второй чеченской которая окончательно закончилась в 2009.
Чтобы срочник попал на вторую чеченскую в 2008-2009 это
ещё больший уровень допущения, да и это уже самый конец был, а не пик. Легче реально вымышленную войну вписать.
Пионер 24/12/24 Втр 14:18:51 1243150 360
>>1243147
Да, так и работает. Если в тексте есть ненужная деталь, которая никак не раскрывается и какую можно безболезненно удалить - она выбрасывается. Точно так же было сделано с легендарным импринтингом пивоСливи, тоже пивожоры местами выли, что злые обнали убрали у Слави уникальность. Правда нахуй это импринтинг нужен пояснить так и не смогли...
Пионер 24/12/24 Втр 14:23:23 1243152 361
Пионер 24/12/24 Втр 14:28:32 1243153 362
>>1243148
Геркин в Черноруссии воевал
Пионер 24/12/24 Втр 14:30:58 1243154 363
>>1243150
>импринтингом
Даже не знаю что это, я начал играть с 0.46 версии, даже случайно на нуар рут вышел, интересно он остался?
Пионер 24/12/24 Втр 15:00:30 1243155 364
>>1243141
Их и нечего писать, один оригинальный Симен, второй - куколд-дебил.
>>1243142
Ну вот о чём я и говорю. Человек который пороха не нюхал не ебёт что в голове у инвалида.
Пионер 24/12/24 Втр 15:02:11 1243157 365
>>1243147
Ну да, а вместо писания того что дрищ был например травим в школе, или имел какие-то проблемы с нормисами, просто написали что он имеет шизу в голове да бывшую. А локи прост балакавший на гитаре куколд без характера и предыстории. Хуле ты хотел?
Пионер 24/12/24 Втр 16:00:18 1243158 366
Ну что, аноны, настало время для тряски пивосферы?
Застоялась она, в болото превратилась. Не хватает движа.
Пионер 24/12/24 Втр 16:15:01 1243160 367
>>1243158
Что, ты слить что-то хочешь?
Пионер 24/12/24 Втр 17:11:26 1243163 368
>>1243155
Я воевал говно заткнись
Пионер 24/12/24 Втр 17:23:00 1243165 369
image 556Кб, 1912x2404
1912x2404
>>1243163
>Я воевал
Я вас туда не посылал.
Пионер 24/12/24 Втр 18:22:35 1243170 370
>>1243163
C бомжами за мармышку?
Пионер 24/12/24 Втр 18:26:11 1243171 371
>>1243163
Ну пруфай убд с супом, мань.
Пионер 24/12/24 Втр 22:29:04 1243193 372
Пионер 24/12/24 Втр 22:48:41 1243196 373
>>1243138
>если бы Ольга знала, что её Мажор трахнуть пытается, то никогда бы ему не дала
Будем честными, Мажору бы никакая тян не дала кроме горячих кубинок, которых он заебался ебать.
Пионер 25/12/24 Срд 05:18:13 1243217 374
>>1243193
жамбо брат наша славянская жамба
Пионер 26/12/24 Чтв 19:43:17 1243363 375
April Rain - So[...].mp4 20448Кб, 686x514, 00:03:35
686x514
П'ять днів до можливості ісекайнуться в світ 7 днів пива на мосту в Підері.
Я насилу згадую, з чого все починалося...
Пионер 26/12/24 Чтв 20:09:14 1243364 376
Пионер 27/12/24 Птн 10:22:33 1243415 377
>>1243163
Ветеран крымотредов, ты?
Пионер 28/12/24 Суб 01:33:33 1243479 378
0-0402946442145[...].jpg 211Кб, 1920x1080
1920x1080
>>1243163
И что? У меня прадед воевал, дед воевал, отец воевал, он кстате вытеран Афгана, есть медали и нет одной ноги.
Хочешь можешь ко мне приехать в подъезде выпьем с тобой виноградного немного, только я тебя в квартиру не пущу, стесняюсь своего отца вытерана, он с дури может напиться и рассказывать как талибов из пулемёта расстреливал. Краснознаменск Красногравдейцкая улица 15, дом 3, первый подъезд.
ПРЕДНОВОГОДНИЙ АМБАЛЬСКИЙ СТРИМ ЗАВТРА Пионер 29/12/24 Вск 21:45:08 1243673 379
Приветствуем всех! Как многие из вас успели заметить, 2024 год неуклонно стремится к своему завершению, а это значит, что пора нам подводить его итоги.
Поговорим о том, что мы сделали за последний год по нашим проектам (если кто забыл, это мод 7дл:ла и новелла 700мб), что планировали и что из этого получилось реализовать, а что переходит в планы уже на следующий год. Также будем отвечать на ваши вопросы, куда ж без этого.
Стрим пройдёт, по новой традиции, как на ютубе, так и на твиче.
Ждём вас в понедельник, то бишь завтра, в 16.00 по Москве.
https://youtube.com/watch?v=VXy4rRu-0-M
https://twitch.tv/7dl_lost_alpha
Пионер 29/12/24 Вск 21:55:57 1243674 380
screenshot0002.png 1196Кб, 1184x666
1184x666
Пионер 29/12/24 Вск 22:28:20 1243678 381
>>1243674
Теперь попить пива могут и девочки, без интериоризованного гендерного перехода
Пионер 29/12/24 Вск 22:33:44 1243680 382
screenshot0003.png 905Кб, 1253x704
1253x704
screenshot0004.png 592Кб, 1253x704
1253x704
screenshot0005.png 795Кб, 1253x704
1253x704
>>1243678
>попить пива могут и девочки
А они точно захотят такое пиво пить?
Начало посвящено тому, что главную героиню пытается выебать её родной отец, а у неё с этого намокает пизда.
Кумерская инцестная мораль тут потолок пробивает, пивий после сороковника совсем без тормозов стал...
Пионер 29/12/24 Вск 22:45:43 1243682 383
>>1243680
>героиню пытается выебать её родной отец, а у неё с этого намокает
блять, у меня встал
Пионер 29/12/24 Вск 22:53:12 1243683 384
image 175Кб, 720x808
720x808
>>1243680
>героиню пытается выебать её родной отец
УВАГА: сколько сейчас лет дочери пивописа?
Пионер 29/12/24 Вск 22:56:29 1243684 385
>>1243683
Лет 15 должно быть. Когда его деанонили его дочь во второй класс пошла, а это был 2017. 8+7 = 15.
Пионер 29/12/24 Вск 22:58:40 1243685 386
image 153Кб, 1024x885
1024x885
Пионер 29/12/24 Вск 23:03:31 1243686 387
screenshot0006.png 1008Кб, 1253x704
1253x704
>квантовый ассистент
это буквально просто блять смартфон
Бля, пивопис реально добавляет слово "квантовый" к любой хуйне, чтобы звучало научнее
Пионер 29/12/24 Вск 23:29:45 1243690 388
>>1243684
У кого-нибудь остался его адрес с деанона? Сообщите товарищу майору. а то за Дашу страшно.
Пионер 29/12/24 Вск 23:37:38 1243693 389
screenshot0009.png 537Кб, 1253x704
1253x704
пивной лор ин натшелл
Пионер 30/12/24 Пнд 00:02:11 1243694 390
>>1243690
Что такого страшного в присовывании члена? Большинство 15-летних женщин уже имели сексуальный опыт. Не с тобой, конечно. И не со мной :( :(
Пионер 30/12/24 Пнд 00:15:39 1243695 391
screenshot0008.png 1030Кб, 1253x704
1253x704
screenshot0010.png 1177Кб, 1253x704
1253x704
Ладно, сюжетно это неплохая пивная зарисовка, даже октябрёнокская мораль есть. В пивной лор она конечно нихуя не вписывается, но посыл душевный.
Спойлеры по сюжету:
ГГ Сальма - ПСР_ка возраст 22lvl, которая сдохла в своём мире и попала в Нулевое 2к10, 31 декабря.
Прийдя домой к отцу она в ужасе от того, он попытался её выебать и она с этого потекла. Отец понял, что это не его дочь, т.к ебаться она отказалась и таким образом выяснил, что перед ним ПСР. Сальме проводят инструктаж, далее идёт несколько поучительных эпизодов, во время которых она понимает, что в родном мире плохо относилась к своему отцу, понимает что её присутствие убивает Сальму-хост_ку твёрдо обещает себе не сдохнуть второй раз, но фейлит. Попав в новый мирок она идёт к другому кванку отца домой, но в этом фантазме Сальма-хост_ка ещё сильнее разругалась с батей и Сальма-ПСРка мирится с ним и даёт себе обещание вернуться к своему родному отцу, а если у неё не будет получаться, то будет хотя бы пытаться наладить общение своих кванков с их батями. Конец

Если бы не первая кумерско-инцестная сцена, с намёками на то, что кванк отца из Нулевого после смерти жены жена тут Лен_очка кстати начал трахать свою дочь, а она и не против, то была бы вполне ламповый новогодний рассказ про то, что нужно беречь своих близких и относиться к ним с добротой и заботой, с вкраплениями пивной фантастики в виде ПСРщины.
Пионер 30/12/24 Пнд 00:44:12 1243696 392
16650577076010.webm 1051Кб, 660x744, 00:00:05
660x744
>>1243695
>Отец понял, что это не его дочь, т.к ебаться она отказалась
Взвизгнул.
Мы хотели кумерской морали, а получили инцестскую.
Пионер 30/12/24 Пнд 01:17:00 1243698 393
>>1243690
Разве дочь пивописа зовут не катей?
Пионер 30/12/24 Пнд 01:34:13 1243700 394
>>1243696
Это на новый год нам всем подарок, чтобы мы не скучали. И его дочь тоже.
Пионер 30/12/24 Пнд 09:49:48 1243708 395
>>1243696
Хорошая игра была на пикриле.
Пионер 30/12/24 Пнд 17:03:50 1243725 396
Screenshot20241[...].png 534Кб, 720x736
720x736
так, и чё за стрим такой без анонса на дваче?
Пионер 30/12/24 Пнд 17:07:51 1243726 397
Пионер 30/12/24 Пнд 18:07:05 1243731 398
15424922665220.mp4 13895Кб, 600x600, 00:00:42
600x600
>>1243364
Чому? Хіба це не сталося 31 Грудня?
Пионер 30/12/24 Пнд 18:18:11 1243733 399
>>1243731
Исекай в пидер 28 декабря происходит по сценарию у амаблов. У пивия 29 декабря. 31 там никогда не было.
Пионер 30/12/24 Пнд 18:20:41 1243734 400
16883953228480.webm 6718Кб, 1920x1088, 00:00:15
1920x1088
image 1126Кб, 2272x1704
2272x1704
>>1243733
>28 декабря
>29 декабря
Знову ми все проебали.
Пионер 30/12/24 Пнд 20:36:59 1243738 401
bobr-069d749d44[...].jpg 170Кб, 2000x1333
2000x1333
>>1243734
i wszystko pojebali, i nic mi nie powiedzieli, więc ja też pojebałem
Пионер 30/12/24 Пнд 20:37:21 1243739 402
bobr-069d749d44[...].jpg 170Кб, 2000x1333
2000x1333
>>1243734
i wszystko pojebali, i nic mi nie powiedzieli, więc ja też pojebałem
Пионер 30/12/24 Пнд 22:17:07 1243743 403
Итоги стрима:
Демка с додевяточными ученицами средней школы в январе 2025.
Релиз полного куколд-рута и завершение пива весной 2025.
Амбалам кто-то единоразово задонатил 123к рублей.
Ещё один кошелох задонатил эксклюзивно на 3 секретные цгшки за кадром.
Пионер 30/12/24 Пнд 23:06:08 1243746 404
>>1243743
>додевяточными ученицами средней школы
Это как "дотроечные ученицы начальной школы", но на шесть лет старше?
Пионер 30/12/24 Пнд 23:11:50 1243747 405
>>1243746
додевяточные это те, кто родились до 1999.
Новая амбальская новелла про среднюю школу весной 2004, и там все главные героини родились в 1989 году, то есть они додевяточницы

Дотроечным по такой логике уже 90+, все в земле лежат
Пионер 31/12/24 Втр 00:42:19 1243758 406
>>1243747
А чем эти додевяточные пионерки столь отличны? Типа тем, что не вкусили интернетов, двачей и гаджетов?
Плохая концовка ОД Пионер 31/12/24 Втр 01:13:16 1243760 407
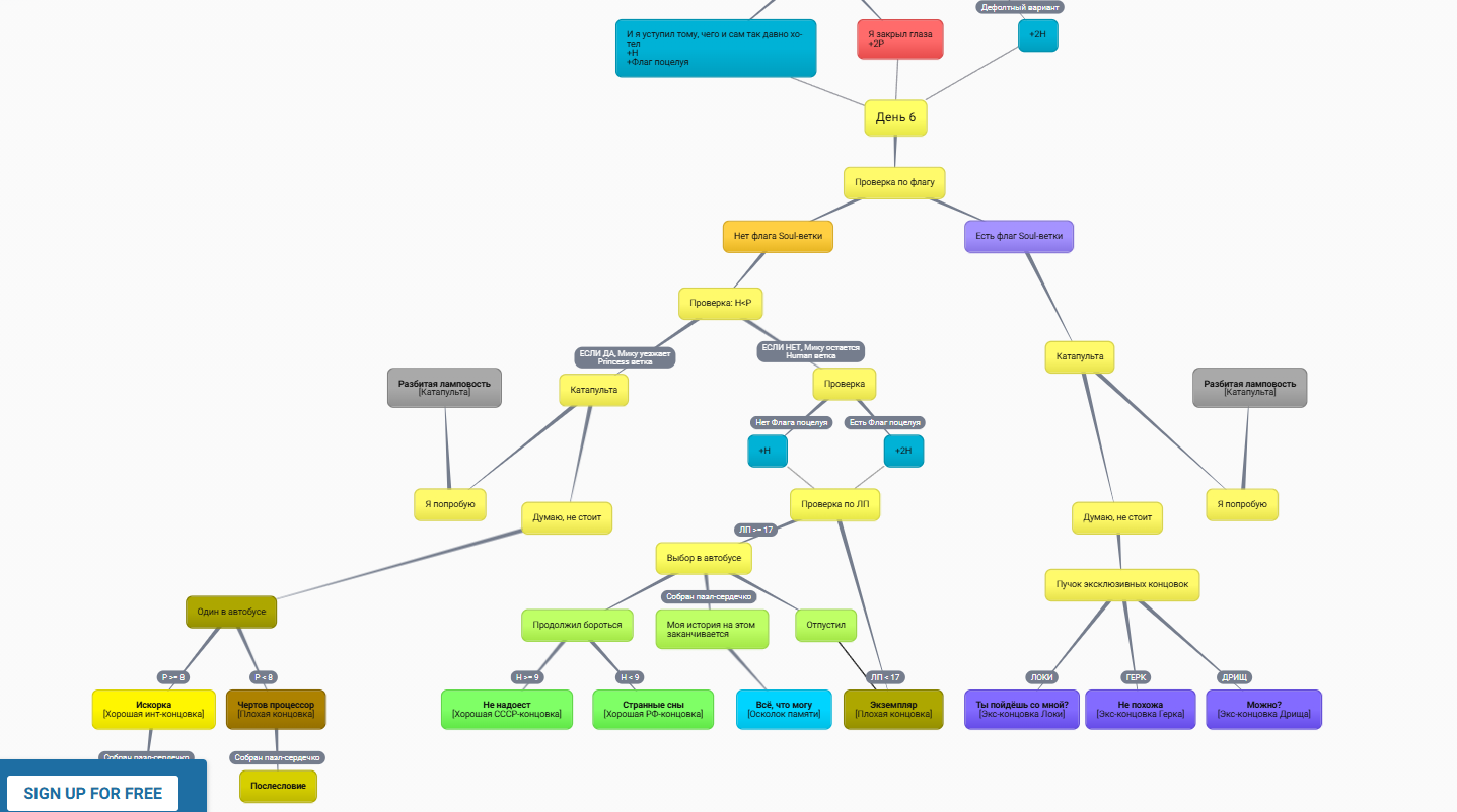
Сап сосач, прохожу 7дл ла на рут Ольги. Первое прохождение было за Герка и закончилось его эксклюзивной концовкой. Теперь не могу никак выйти на плохую, всё остальные уже есть. Постоянно при первом чтении дневника кидает + лп, и даже при выходе на рут через ФЗ Лены, лп в итоге переваливает за 12 и неизбежно выходит нейтрал или хорошая . Смотрел гайды, читал прохождения - результат один. Есть какой-то способ жб выйти на неё? Поделись мыслями, анон
Пионер 31/12/24 Втр 01:33:43 1243762 408
>>1243743
>Релиз полного куколд-рута
Блядь, а что они там до сих пор не релизнули?
> 3 секретные цгшки за кадром
Это как?
Пионер 31/12/24 Втр 01:45:05 1243764 409
>>1243762
>а что они там до сих пор не релизнули?
6ой день про Леночку, 7ой про Олечку и как минимум 2 концовки, в который Мажор сотрётся в октябрёноке от бытия куколдом.
Пионер 31/12/24 Втр 01:46:25 1243765 410
>>1243762
>Это как?
Ну как, взял и занёс им денег на три арта, чего тут непонятного.
Пионер 31/12/24 Втр 01:47:10 1243766 411
>>1243760
Ответил тебе в твоём отдельном треде
Пионер 31/12/24 Втр 03:41:18 1243776 412
>>1241649
> У Катюхи теперь совки и их японские союзники копируют технологии у поналетевших из параллельных миров.
Так это же пивописов лор.
Пионер 31/12/24 Втр 10:06:32 1243779 413
>>1243776
Я о том, что это теперь устойчивая часть вселенной и вещи ПСРов обязательно переносятся вместе с ними.
Пионер 31/12/24 Втр 11:19:38 1243780 414
>>1243760
а в чём кайф от "плохих" концовок? неужто вожатыйша там вскрывается?
Пионер 31/12/24 Втр 14:23:44 1243791 415
>>1243780
> а в чём кайф от "плохих" концовок?
Что ты делаешь итт? Весь мод про страдания.
Пионер 31/12/24 Втр 14:32:55 1243792 416
>>1243791
И страдает в первую очередь читатель.
Пионер 01/01/25 Срд 00:13:21 1243858 417
С Новым Годом, пиваны!
Пусть у всех нас в жизни будет кумерской морали побольше и неудачи не били табуреткой по голове.
Пионер 01/01/25 Срд 03:17:36 1243874 418
Всем привет!
Друг посоветовал ТруЪ версию Мику DJ, версия какая то старая, я скачал 0.25а, правильно? Или какую надо??
Пионер 01/01/25 Срд 13:04:32 1243883 419
image.png 11Кб, 589x146
589x146
image.png 12Кб, 620x148
620x148
image.png 1311Кб, 1150x672
1150x672
image.png 1685Кб, 1211x672
1211x672
Так, блэт. Погодите. Провожу расследование.
Скачал таки 0.23b - первая версия где Мику ДЖ рут лежит в папке DONE. Однако, в папке scenario_alt_0.23а файл "alt_route_mi_dj" весит 354 кб, а в папке scenario_alt_0.23b уже 352 кб (причем если распаковывать то вес становится 1260 и 1254 соответственно). Вопрос: куда пропали килобайты??? Что-то все таки вырезали в 0.23b версии. В последующих 0.23c и d вес не меняется...
Ну это еще пол беды. Захожу в игру, выбираю дрища, вроде ничего необычного, дефолтное интро - утонул в реке, проснулся возле ворот, Мику стучит в окно. Разве что первый диалог со Славей немного отличается от уже "финальных" весрий типа 0.37+.

Потом черт дернул меня выйти в меню и начать ещё раз, но я заспавнился уже в медпункте с совершенно другим интро, где девочек представляют таикими надписями как на 4 скрине.
Вопрос: че это за хуйня? Куда я попал?
Пионер 01/01/25 Срд 13:15:42 1243884 420
Пионер 01/01/25 Срд 13:32:33 1243889 421
>>1243883
Ты хуйню пивописову скачал.
Пионер 02/01/25 Чтв 04:42:59 1244052 422
Как думаете насколько быстро амбалы вернутся к бесконечному продолжению 7дл ради донатов кошелохов после провала своей новой новеллы? Хоть кому то эта их новелла здесь нужна? Кстати никогда не думал что у разных гг пива разная внешка. Всегда когда читал воспринимал гг с внешкой семена из оригинала
Пионер 02/01/25 Чтв 05:13:04 1244053 423
>>1244052
>ради донатов кошелохов
Братка, амбалы, в отличие от пивия, амбалы на донаты не живут, все как бы РАБотают на РАБоте. Поэтому смысла тащить пивас на горбу, придумывая ещё 150 рутов для него нет.
Даже если представить, что их новелла очень сильно не взлетит, её все разом обосрут и обоссут, а кошелохи перестанут донатить, то самый печальный исход будет просто сворачивание какой-либо активной деятельности, а не возврат к пиву. После куколд-рута активная разработка пива всё - твёрдо и чётко. Разве что фиксы пивных старых текстов будут выпускать раз в полгода-год, но это уже не создание новых сюжетов.
Пионер 02/01/25 Чтв 10:30:24 1244063 424
>>1244053
>амбалы, в отличие от пивия, амбалы на донаты не живут, все как бы РАБотают на РАБоте
ты реально пишешь этот так, как будто что-то хорошее ?
Пионер 02/01/25 Чтв 12:18:05 1244078 425
По сути из всей обнальской пиздобратии на донаты живёт только рисовака. Она же брала по 20к за рисунок, лол.
Пионер 02/01/25 Чтв 12:45:13 1244080 426
>>1244063
Я это пишу как что-то отрезвляющее пивожора.
Пионер 02/01/25 Чтв 13:12:29 1244084 427
>>1244078
>20к за рисунок
Они и косаря ведь не стоят...
Пионер 02/01/25 Чтв 13:13:07 1244086 428
>>1244052
>Хоть кому то эта их новелла здесь нужна?
Ты забываешь главное.
Зачем Катюшка пошла в пиво? Чтобы заработать на разработку 700 мегабайт.
Эта идея с ней 11 класса, когда Катя была ещё за ручку не державшейся писюхой на маминых финансах. Прошло уже 8 лет, она выросла в опытную взрослую женщину, которая и ангста в жизни хапнула, и в зоне КТО пожила, и профессионально выросла. А эта идея до сих пор с ней, прошла через все годы. И ты думаешь она так легко от неё откажется?
Пионер 02/01/25 Чтв 13:16:47 1244087 429
>>1244084
Скажи это пивопису, который барыжит нейронками. Можно было бы оправдать это отбиванием затрат на видяху, если бы на неё тоже не задонатили кошелохи.
Пионер 02/01/25 Чтв 13:20:05 1244088 430
Интересно конечно что будет делать помешанный на брянской солевухе этот >>1244086 шизик когда пиво закончится и тред потонет.
Пионер 02/01/25 Чтв 13:40:01 1244091 431
>>1244084
Ну про косарь ты пиздишь. Сам за 10 баксов рисуй.
Пионер 02/01/25 Чтв 13:50:44 1244095 432
Помогите. Я ща ёбнусь...

I'm sorry, but an uncaught exception occurred.

While running game code:
File "game/scenario_alt/Scenario/Done/alt_route_common.rpy", line 23599, in script
ScriptError: could not find label 'alt_day3_makeup'.

-- Full Traceback ------------------------------------------------------------

Full traceback:
File "C:\Program Files (x86)\Steam\steamapps\common\Everlasting Summer\renpy\bootstrap.py", line 265, in bootstrap
renpy.main.main()
File "C:\Program Files (x86)\Steam\steamapps\common\Everlasting Summer\renpy\main.py", line 327, in main
run(restart)
File "C:\Program Files (x86)\Steam\steamapps\common\Everlasting Summer\renpy\main.py", line 78, in run
renpy.execution.run_context(True)
File "C:\Program Files (x86)\Steam\steamapps\common\Everlasting Summer\renpy\execution.py", line 509, in run_context
context.run()
File "C:\Program Files (x86)\Steam\steamapps\common\Everlasting Summer\renpy\execution.py", line 288, in run
node.execute()
File "C:\Program Files (x86)\Steam\steamapps\common\Everlasting Summer\renpy\ast.py", line 1376, in execute
rv = renpy.game.script.lookup(target)
File "C:\Program Files (x86)\Steam\steamapps\common\Everlasting Summer\renpy\script.py", line 547, in lookup
raise ScriptError("could not find label '%s'." % str(label))
ScriptError: could not find label 'alt_day3_makeup'.

Windows-post2008Server-6.2.9200
Ren'Py 6.16.3.502
Everlasting Summer 1.0
Пионер 02/01/25 Чтв 14:05:49 1244096 433
>>1244095
А, всё, разобрался. Сука, ну всё же на месте, текст есть, просто проебали лейбл, спасибо нахуй.
Пионер 03/01/25 Птн 11:50:21 1244187 434
eec96ee3727f5dd[...].jpg 71Кб, 1024x696
1024x696
>>1244088
>когда пиво закончится
никогда, оно бесконечное
Пионер 03/01/25 Птн 18:11:35 1244239 435
Screenshot20250[...].png 170Кб, 720x960
720x960
А вообще существуют люди, которые всё пиво все руты прошли?
Пионер 03/01/25 Птн 18:15:24 1244240 436
>>1244239
Ты уточни что ты имеешь в виду под всем пивом? Все руты лостальфы? Да полно таких. Все руты лост альфы + пивописа(+его же вбоквелы)+невошедшие старые наработки? Вот тут уже сомневаюсь.
Пионер 03/01/25 Птн 18:26:35 1244241 437
>>1244239
Ну у меня в лост альфе только несколько концовок не открыто. Та где Славя старухой стала и ещё какие-то. Можешь считать, что я все руты прошёл.
Пионер 03/01/25 Птн 20:14:00 1244254 438
>>1244239
Я раза 3 все пиворуты перечитывал. Щас вот начал в 4 раз читать где то полгода назад но забуксовал. Нету настроения. Не читал только стендалон версию от пивописа или как он там ее называет и октябрёноко руты от амбалов кроме лены фз до остальных пока просто руки не дошли
Пионер 04/01/25 Суб 22:21:37 1244337 439
photo2023-11-27[...].jpg 235Кб, 1280x960
1280x960
>>1244254
>Я раза 3 все пиворуты перечитывал

это серлфхарм, вызывайте санитаров
Пионер 05/01/25 Вск 19:59:52 1244398 440
image.png 142Кб, 1437x802
1437x802
Так, блэт. Что-то мне подсказывает тут повырезали концовки, их было больше, но названия не помню.
Пионер 05/01/25 Вск 20:09:52 1244399 441
>>1244398
Да, Клуб27 стал послесловием для "Процессора"(текст не поменялся). Спасибо тебе выкинули на помойку, но весь её сюжетный контент был перемещён в новую "Искорку". Итого формально минус 2 концовки.
Пионер 05/01/25 Вск 21:24:32 1244408 442
>>1244399
Вот суки амбалы. Это мне теперь все руты проходить что ли? Да ну нахуй... Раньше только биттер трутх был такой, его тоже походу вырезали.
Пионер 05/01/25 Вск 22:37:42 1244424 443
Пионер 05/01/25 Вск 22:42:47 1244425 444
image.png 12Кб, 639x193
639x193
image.png 1900Кб, 1379x844
1379x844
Нашёл. Они аж 4 концовки вырезали... Вопрос - нахуя?
Ответ наверняка что-то типа "не вписываются в лор/их не связать с общим сюжетом". Так а нахуя это делать вообще? Половина концовок пива - это просто симулякры, манямирки Семёна или че то такое, они и не должны к чему то вести, как я понимаю.
Короче, хуйней намаялись.

Аллсо, на 2 скрине раньше была ЮВАО кошка и вроде даже упоминал Семён что у неё хвостик и ушки. Теперь же упоминания об этом нет, но и спрайта нет. Че это было вообще за сцена я так и не понял - ни раньше, ни в амбалопиве.
Пионер 05/01/25 Вск 22:43:09 1244426 445
>>1243780
Уплетаю весь имеющийся контент, если в кратце . Интересно, что там слепили. Плюсом ко всему, в планах на 100% всё открыть. Да только как с любым хорошим сериалом книгой и тд, всё заканчивается. И как хорошо, что мод и качественный из всех мною виденных самый - однозначнои богат контентом одновременно.
Пионер 05/01/25 Вск 23:01:21 1244436 446
>>1244425
>они и не должны к чему то вести, как я понимаю
Откровенной несвязной хуйнёй они тоже быть не должны.
"Спасибо тебе" в своей ранней версии представляла из себя просто вырванный из контекста сплагиаченный аниме-клип без связи с лором и рутом. "Искорка" была просто куцой хуйнёй на 10 строк. Концовки были объединены в одну, привязаны к лору и появилась косвенная связь с рутом Мику, а также причины почему там вообще происходит то, что происходит с нормальной завязкой и развязкой.
Старая версия "Можно?" за каким-то хуем имела стену текста про влияние на судьбы героинь, хотя кроме Мику герой ни с кем не общался так близко, чтобы это могло хоть как-то значительно на них повлиять.
Сцена с кошкодевкой была удалена, т.к у Юли как ёба сущности с Дороги, которая следит за горилионом пивных мирков нет мотивации заниматься такой хуетой как пиздинг мешка картошки.
Пионер 05/01/25 Вск 23:11:03 1244440 447
>>1244408
>биттер трутх
Был вырезан по причине того что Септим это творчески импотентный кал
Пионер 05/01/25 Вск 23:28:50 1244450 448
image.png 3053Кб, 1486x846
1486x846
image.png 2423Кб, 1545x863
1545x863
Ух, что-то аж кольнуло от флешбека. Был относительно недавно в похожей ситуации. Только, к сожалению, были мы не в лагере, разлучали нас не тысячи километров и возможно другой мир, а около часа езды, да и не на год а на неделю... Ну и на месте Мику был я, так же пытался к голосу разума обращаться, уговаривать не расстраиваться из-за разлуки, а на месте ноющего Семёна была, собственно, она и ныла. Итог немного предсказуем...


Ну и в догонку, эта сцена с курящим домиком прям вообще одна из моих любимых. Очень реалистичная, а главное жизненная. Прям вспоминаю наивные школьные времена: фанател по светлой непорочной отличнице-комсомолке-спорцменке-артистке еот, думал какая она идеальная, восхищался, ну как это обычно бывает, когда ты школьник лошок полу омеган. А потом во время поездки с классом попал в похожую ситуацию в комнате, где почти все девочки собрались, которые мне нравились - почти все курили, матерились , пили, ну не прям жестко, как на солевой объебосной вписке, а как думеры петровичи заводчане, так, знаете спокойно, естественно, как будто каждый день так делают. Ну и в карты играли, естественно. Тогда испытал некую смесь удивления и разочарования. Оказывается, девочки тоже люди, ещё и какают наверное!

Ну и от Мику тут опять флешбекнуло бывшей... Тоже вела себя более-менее прилично, но попадая на подобные "мероприятия" очень легко поддавалась атмосфере и делала то, чего в обычной жизни никогда бы не сделала. А тут ну атмосфера, понимать надо, хочется выглядеть круто, казаться взрослой!! Я конечно понимаю если бы это пиздючка была, но ей уже прилично так за 20 было на тот момент, а поведение как у подростка... Ну и она совсем не охуевшая певичка мирового класса была, чтобы вести себя так, а обычная офисная девушка.
Пионер 05/01/25 Вск 23:38:04 1244459 449
image.png 2301Кб, 1370x795
1370x795
Блядь, идите нахуй, амбалы ебаные. Месседж я понял по последним нотам. Это конечно пиздец как смещно, я проржался, но всё таки я сюда за ностальгией пришёл, за датфилом, а не за вашими разборками. Ну и выглядит это как Zalgo текст из какой нибудь дойки дойки, всю атмосферу испортили. Лучше бы просто перевели фразу и なんというピピスト、変質者、めちゃくちゃだ написали.
Пионер 06/01/25 Пнд 00:00:04 1244467 450
>>1244436
>Откровенной несвязной хуйнёй они тоже быть не должны.
Ну не знаю, не знаю. Я пиво в первый раз хлебнул в 2019, чертыхался конечно по началу со всего, как-то привык со временем. Потом в 2020 прошёл все что было и сформировал свою картину пива:
Я разделял его на 3 части - первая это интро, всего 3 версии.
Вторая часть - самая большая - это непосредственно события в Совёнке, интро там мало на что влияло, на некоторые фразы в 1-3 дне разве что. Ну это в Мику рутах и Слава КЛ так, в остальных таки прохождение отличалось довольно сильно.
Ну и 3 часть это концовки, каждые вообще как будто отдельные истории. Большая часть концовок , за исключением, эксклюзивных для каждой роли, одинаковые, универсальные для всех ролей. Поэтому за кого играть по большому счету пихуй. Типа события в концовках не привязаны к ролям, дрищам, геркам, а происходят с какимто челом которй всех 3 совмещает или че то такое.
Короче, эти 3 части в целом для меня мало связаны между собой, так что я вообще перестал обращать внимание на то что "Откровенной несвязной хуйнёй они тоже быть не должны".
>Старая версия "Можно?" за каким-то хуем имела стену текста про влияние на судьбы героинь, хотя кроме Мику герой ни с кем не общался так близко, чтобы это могло хоть как-то значительно на них повлиять.
Я в целом в лоре пива до конца не разобрался, но там вроде и так было про то, что ирл Семён/септим/мажор/хуйпоймикто со всеми девочками (точнее ИРЛ их версиями) так или иначе взаимодействовал.
>Сцена с кошкодевкой была удалена, т.к у Юли как ёба сущности с Дороги, которая следит за горилионом пивных мирков нет мотивации заниматься такой хуетой как пиздинг мешка картошки.
Ну это вообще ахуй высосаный из одного места. Хоть картошку воровать, хоть телефон, хоть грибы солить сахаром, че она не может по фану это делать, как Шеогорат или Илюха жопеч? Так даже веселее и интереснее.

При желании и должной фантазии можно как-то писю к носу прикинуть и связать эти вещи, чем больше недосказанности - тем даже лучше. Но анбалы же ОКР СПГСники, им надо всё "по полочкам разложить", допилить... Но дописывать за кем-то код, как мы знаем, занятие довольно геморное. А допиливать историю на почти миллион слов, это вообще ужас, тут только можно удачи пожелать.
Пионер 06/01/25 Пнд 01:46:32 1244486 451
image.png 3248Кб, 1529x870
1529x870
Что-то в треде 5 лет назад охуеть, 5 лет уже прошло, ебануться... говорили про связь какой-то концовки Мику с Shelter'ом. В оригинале я так и не понял где связь, но тут отсылка прослеживается куда более явно.

>>1244440
Жаль, я так и не дошёл до этой концовки. Есть где исходники почитать хотя бы в текстовом виде? Тащемта мне похуй че там за септимка, я и до этого не особо шарил, просто хотелось весь контент хоть немного связанный с Мику занюхнуть..

Ещё я так понял, сейчас нет варианта уехать с Мику в 6 дне. Почему? Это же буквально лучшее завершение рута, которое открывается только после кучи условий, этакий катарсис.
Пионер 06/01/25 Пнд 01:50:07 1244487 452
Скачай абрикосокал и наворачивай его хуету сколько влезет.
Пионер 06/01/25 Пнд 01:58:44 1244488 453
>>1244486
>Есть где исходники почитать хотя бы в текстовом виде?
Так в самом амбалопиве и есть. Раздел "Лес памяти", там всю септимохуйню образца 2016-2018 навернуть можно разом.
>Почему?
Оно вело как раз к концовке копирке шелтера. Но вообще такой финт ушами сейчас в духе повзолить съебать ПСРу на день раньше имел бы за собой огромную тонну вопросов к персоналу лагеря, т.к Семён тут не из воздуха соткан.
Пионер 06/01/25 Пнд 02:05:46 1244489 454
>>1244488
>Раздел "Лес памяти"
Бля, "Старая дорога" точнее. В папке Old_Road поищи, там все скрипты лежат
Пионер 06/01/25 Пнд 02:17:13 1244491 455
>>1244467
>так или иначе взаимодействовал
У Димки была тема с Септимом, который скатывает жизненные линии всех тян в говно и они трагически гибнут.
В это концовке же затиралось то, что вот Семён побывал в лагере и сразу у всех всё стало охуенно, он стал для них катализатором и причиной изменений их жизни к лучшему, вот так вот...
Эта телега была просто какой-то высосанной из пальца хуйней, которую в принципе без изменений текста можно после любого рута вставлять, везде она будет выглядеть одинаково неуместно. Сейчас там Дрищ шизеет и цепляется за последнюю соломинку, которая намекает ему на лагерную Мику, что выглядит уже более подходящим для его персонального финала.
>Ну это вообще ахуй высосаный из одного места. Хоть картошку воровать, хоть телефон, хоть грибы солить сахаром, че она не может по фану это делать, как Шеогорат или Илюха жопеч? Так даже веселее и интереснее.
Если Юля такой прансктер-хуянкстер, то где эта черта во всех остальных рутах пива? Даже не во всех, а хотя бы в половине пива? Да хоть бы одной трети? Нигде такого нет, а тут вылезла просто потому что.
Пионер 06/01/25 Пнд 04:44:20 1244503 456
>>1244487
Ты с дотатреда сбежал, что даже ответить на пост не можешь? К кому ты обращаешься? Я один здесь нахуй
Пионер 06/01/25 Пнд 04:50:48 1244504 457
image.png 1879Кб, 1920x1080
1920x1080
image.png 4Кб, 134x146
134x146
А это че за хуйня? Раньше Сем вспоминал про свою первую японку Риоко во время танцев на 3 (вроде) день, сейчас это врырезали что ли из всех Мику рутов. Вопрос Жака Фреско: в каком руте она тогда появляется?
Пионер 06/01/25 Пнд 04:51:42 1244505 458
>>1244504
В гранд-финале пива.
Пионер 06/01/25 Пнд 06:39:58 1244512 459
Почему амбальные бездари вырезали тонну контента и концовок? Ответ довольно простой. Представьте себе человека который пытается подражать чему то самобытному творчеству, он имитирует что то отдалённо похожее но вот дотянуться до уровня оригинала ну как бы он не тужился у него не выходит. И всем это видно, новая октябрёнокская мораль никому не нужна. Как закономерность у такого недовтворца пародиста начинается истерика, злость и обида на автора оригинального произведения и начинается удаления неприятного. Как итог читатель остался без части текста в угоду эга недописателя
Пионер 06/01/25 Пнд 09:04:31 1244521 460
>>1244512
> И всем это видно, новая октябрёнокская мораль никому не нужна.
Исключительно ради неё люди до сих пор сидят итт. Глоток свежего воздуха в мире ублюдских лопат и свинцового нытья.
Пионер 06/01/25 Пнд 10:49:45 1244525 461
>>1244512
> Почему амбальные бездари вырезали тонну контента и концовок?
Потому что этот контент и эти концовки были невписывающимся говном. Ты ещё спроси почему септима вырезали.
Пионер 06/01/25 Пнд 12:24:33 1244529 462
173615477447621[...].jpg 126Кб, 1184x666
1184x666
Здорова пивожоры!

Помню весной 2021 года сёл читать 7 дней лета. Наверное месяца 3 читал суммарно. Вышел на 21 концовку от амбалов и ещë потом пяток от лост Альфы прочитал. И почти всë - это либо проходняк, либо кал. Мне понравились только три концовки из всего этого: Ведьма с дороги, Твоя подделка и С новым счастьем. Как-то малова-то...

Мне обещали мрак и депрессивность, а я получил вообще что-то невнятное по большей части. Обещанной депресивности не было, кроме одной концовки Мику.

В связи с этим у меня назрело два вопроса:
1. А в чëм прикол пива? Почему оно так популярно? Я прочитал туеву тучу модов и так и не понял этого культа. Или чисто из-за объëма?
2. А какие ещë есть хорошие концовки/руты? Может я не то смотрел?
Пионер 06/01/25 Пнд 12:38:40 1244530 463
>>1244512
Жирно, перетроливай.
Пионер 06/01/25 Пнд 13:47:16 1244534 464
>>1244529
>А в чëм прикол пива? Почему оно так популярно?
Знаменитый пивной Питерский агнст.

Представь, ты стоишь один в пальто декабрьской ночью на мосту в Питере, коих там дохуя, мимо идут редкие прохожие, возможно парочки радуются жизни, а у тебя последние лет 5 всё хуево и ты до сих пор страдаешь по той самой девочке из молодости.. Стоишь такой в старом пальто, куришь беломорканал, запивая баночкой Невского (опционально ещё эта ночь новогодняя), в ушах какой-то грустный саунд, типа April Rain - 7dl и тут начинаются новогодние салюты. Такой-то вайб, как сейчас модно говорить!
Короче, это не объяснить словами, ты либо прочувствуешь (поймаешь вайб), либо нет и тогда будешь говниться и как амбал искать ответы или даже пытаться помогать допиливать. А пиво нужно именно, что чувствовать. ну это моё имхо, каждый в пиве находит что-то своё. Ну и желательно конечно абрикосове пиво бахнуть, потому что онбальское биздуши как говорится.

>А какие ещë есть хорошие концовки/руты? Может я не то смотрел?
Я вообще пришел в пиво за Мику-рутами и не прогадал. Из другихз понравился разве что Славя КЛ, ну скорее опять же потому что Славя для меня топ 2 после Мику в блетосфере.

>Мне обещали мрак и депрессивность, а я получил вообще что-то невнятное по большей части. Обещанной депресивности не было, кроме одной концовки Мику.
Ну да, как я писал уже выше, интро, основная часть и концовки, как будто 3 разные самостоятельные почти не связанные истории. Ну и вообще когда начинается хуйня с ответами (октябрёноки, ПСРы и прочая хуйня), то начинается какой-то кал. Мне в этом плане очень зашёл Мику 7дл потому что там вообще без ответов практически, просто житейская драма двух одиноких людей, очень душевно и в меру драматично.
>С новым счастьем.
Почему она? Это же по сути бэд версия "Моей Мику", тут хотя бы финал счастливый...
Пионер 06/01/25 Пнд 14:01:46 1244535 465
октябрёнок жопич пидарок
Пионер 06/01/25 Пнд 14:42:50 1244536 466
>>1244534
> Ну и желательно конечно абрикосове пиво бахнуть, потому что онбальское биздуши как говорится.
Да, желательно читать такую же историю, но с рандомными богами в рандомных местах. Душа она в этом самом, в рандомной шизохуйне.

Но за ангст двочую.
Пионер 06/01/25 Пнд 14:43:16 1244537 467
image.png 1834Кб, 1553x870
1553x870
Прикольная. Кто автор?
Пионер 06/01/25 Пнд 14:47:33 1244539 468
image.png 2714Кб, 1920x1080
1920x1080
>>1241121 (OP)

Почему Мику тут такая ехидная, а Лена такая аутичная? Откуда? Рут? Контекст? Был ли секс после этой сцены?
Пионер 06/01/25 Пнд 14:56:40 1244541 469
>>1244512
А может потому что автор посмотркл новый фильм/почитал книгу и все что там увидел стал вписывать в свой мод особо не церемонясь с корректировкой? Из-за этого основной конфликт.
Пионер 06/01/25 Пнд 15:19:10 1244545 470
>>1244541
Проблемы амбалов. Они знали, во что вписывались. Не знали - см. пункт 1.
Пионер 06/01/25 Пнд 15:32:26 1244547 471
>>1244545
Не знали, все это было постепенно. В итоге он уебал и теперь получает копейки.
Пионер 06/01/25 Пнд 16:14:45 1244551 472
>>1244539
>Почему Мику тут такая ехидная, а Лена такая аутичная?
Они бухие.
>Откуда?
7дл.
>Рут?
Лена-115-ФЗ.
>Контекст?
Они играли в карты на раздевание и Алиса подлила им водку в напиток.
>Был ли секс после этой сцены?
Нет, будет сцена рвоты Леночки.
Пионер 06/01/25 Пнд 17:23:08 1244560 473
>>1244529
>А в чëм прикол пива?
Пиво это надрывная мелодрама про любовь в шизосеттинге. Если сериалы по каналу Россия не заходят, то ты не поймёшь...
Пионер 06/01/25 Пнд 17:24:21 1244561 474
>>1244525
Ну вот концовки и текст они вырезали. Но вот систему кармы решили оставить которая теперь практически ничего и не делает хотя раньше на карму было подвязано больше концовок и вроде бы даже какие то ивенты
Пионер 06/01/25 Пнд 17:24:48 1244562 475
>>1244537
Текста? Наш слоняра Евген.
Пионер 06/01/25 Пнд 17:27:31 1244563 476
>>1244561
Карма это ЛП мажора. Если кармы много, то он решает что ты норм чел и можешь оставаться в Нулевом ебать пионерку.
>хотя раньше на карму было подвязано больше концовок
Ну не пизди, а? Столько же сколько и сейчас. У себя пивий вообще карму убрал и порезал выборы.
Пионер 06/01/25 Пнд 22:20:40 1244597 477
>>1244504
Напомните плиз чьей она в итоге пассией стала, я чёт запамятовал. В сычевой концовке? У герка емнип там всёкакулюдей с женщинкой его же возраста, у локи хуйня в баре, я правильно помню?
Пионер 06/01/25 Пнд 22:47:41 1244600 478
>>1244597
Дрища, после того как Лена откинулась. Герк женился на одногруппнице. Локи в баре подцепил хохлуху блондинку какую-то.
Пионер 07/01/25 Втр 01:29:01 1244609 479
>>1244600
>Лена откинулась
а в пиве-то она из-за чего? тоже книгу не похвалил?
Пионер 07/01/25 Втр 01:32:07 1244610 480
>>1244609
Так от спидорака лейкоз или лейкемия не помню уже
Пионер 07/01/25 Втр 01:59:45 1244611 481
>>1244562
Ну хоть не Катюха солевая. Я про арт спрашивал. Текст ну на любителя.
>>1244609
Машина сбила. Насколько я вообще понял, за рулём был семён/тайберсептим и машину он угнал.
Пионер 07/01/25 Втр 02:04:48 1244613 482
>>1244611
>Я про арт спрашивал
Тэй.
>за рулём был семён/тайберсептим
такой хуйни не было даже при пивописе.
Пионер 07/01/25 Втр 02:13:31 1244614 483
Я так понял, Оккамовскую сущность по имени Намики вырезали из пива окончательно? Какой положняк теперь по руту Мику ДЖ? /
Завеса это октябрёнок?
Пионер 07/01/25 Втр 02:24:18 1244615 484
>>1244614
>Я так понял, Оккамовскую сущность по имени Намики вырезали из пива окончательно?
Намика разжалована до рфного кванка в гуде Мику-дж. Ещё в бэде Слави-7дл упоминается. Так что не совсем окончательно, но на 99%
>Какой положняк теперь по руту Мику ДЖ?
Мику из Совёнка не меняет имена.
Септим заменён на кванка Семёна и Юля больше не прикидывается Виолой, в остальном концовка неизменна, исправлять её практически не пришлось на удивление.
>Завеса это
Да, это так. Название октябрёнок не используется, потому в концовке что мир не Нулевой и терминология там своя.
Пионер 07/01/25 Втр 04:09:03 1244618 485
>>1244613
Я помню что такое было по крайней мере раньше ну то что Лену машина сбивала. Там еще на встречу с ней шел вроде дрищ в одной из концовок и ее сбили прямо перед его глазами. А в концовке какого то другого героя вроде бы герка была как раз концовка в которой он куда то спешил на машине и вот как раз он и сбил Лену
Пионер 07/01/25 Втр 04:12:37 1244619 486
>>1244615
>Септим заменён на кванка
Все смеялись над пивописовым септимом но почему то не смеются над кванком от амбалов. У аудитории двойные стандарты
Пионер 07/01/25 Втр 09:31:37 1244626 487
>>1244614
>Намики
Я вообще забыл когда и где она использовалась, напомните плиз.
Пионер 07/01/25 Втр 11:52:15 1244630 488
>>1244619
Может потому что кванки Семёна в концовках это укоренившаяся часть лора пива с 2015 года, которая при этом не пытается нахлобучить на пиво истории о расах древних пятимерных шизов, общающихся на метаязыке с 3-4 уровнями смысла? а септим это литералли про вот это всё
И кванкам из эпилога не посвящён отдельный рут, где они приходят в Совёнок и начинают всех ЕБАТЬ.
Пионер 09/01/25 Чтв 10:35:48 1244811 489
Еще один год без Виоларута... За что мне это все?...
Пионер 09/01/25 Чтв 11:34:29 1244818 490
>>1244811
Даже Бобёр уже нашёл себе Виолу ирл. Пора угомониться и отпустить прошлое...
Пионер 09/01/25 Чтв 11:39:28 1244820 491
>>1244818
Таких как Виола ИРЛ не бывает...
Пионер 09/01/25 Чтв 14:35:28 1244836 492
Прошёл Lost Alpha на все руты, концовки, послесловия. Мод неплохой, но так и не понял, почему его так распиарили, из модов-небожителей та же Саманта гораздо круче и душевней. Руты по большей части варьируются от неплохих до ниже среднего и сверх гениальными не являются.
Пионер 09/01/25 Чтв 15:43:14 1244839 493
>>1244836
> так и не понял
Ты и не поймёшь...
Пионер 09/01/25 Чтв 15:49:38 1244842 494
>>1244836
Так пиво это не про гениальность, это про чувства, про любовь, про октябрёнокскую мораль...
Пионер 09/01/25 Чтв 16:16:41 1244844 495
>>1244842
Ну раз не про гениальность, то, может, и не стоило его пиарить как второе пришествие Иисуса? Да, популярность мода сложилась из того, что он, насколько я понимаю, один из первых, ещё с 2014 года, плюс есть какой-никакой лор, плюс народу нравятся концовки, плюс много рутов, часть из которых неплохие, плюс много выборов. Но мне вот этого оказалось мало, я рассчитывал, что качество рутов будет получше. Про чувства, про любовь есть и менее известные моды.
Пионер 09/01/25 Чтв 22:13:07 1244877 496
>>1244844
Покажи нам, маленький, кто над тобой пиаром издевался?Покажи нам этих нехороших людей, мы их прогоним! Они тебя больше не тронут!

Похоже этот шиз сам себя накрутил и сам расстроился.
Пионер 10/01/25 Птн 10:18:21 1244930 497
>>1244539
Выглядит как то, что приведет к тройничку.
Пионер 10/01/25 Птн 10:54:27 1244932 498
>>1244626
В руте худшей девочки лета\мода\галактики.
Пионер 10/01/25 Птн 10:55:26 1244933 499
>>1244630
>И кванкам из эпилога не посвящён отдельный рут, где они приходят в Совёнок и начинают всех ЕБАТЬ.
Нет, но они возвращаются назад во времени и начинают всех ебать.
Пионер 10/01/25 Птн 10:56:16 1244934 500
Пионер # OP 10/01/25 Птн 12:35:41 1244949 501
Пионер 05/03/25 Срд 16:36:45 1248374 502
>>1241761
Чувак, там лагерь находится в эпицентре взрыва какой-то супербомбы, которая расстояния раздвигает.

Поэтому там до ближайшего города больше сотни километров.
Пионер 07/03/25 Птн 20:12:50 1248450 503
>>1248374
Ты бы челу еще через год ответил
Настройки X
Ответить в тред X
15000
Добавить файл/ctrl-v
Стикеры X
Избранное / Топ тредов