Главная Юзердоски Каталог Трекер NSFW Настройки

Бесконечное Лето

Ответить в тред Ответить в тред
Check this out!
<<
Назад | Вниз | Каталог | Обновить | Автообновление | 105 29 33
Сап, пи0нэры. Был у меня в шараге на 3 курсе огрызок Пионер 22/07/21 Чтв 20:30:19 1096460 1
изображение.png 1674Кб, 1920x1080
1920x1080
изображение.png 1351Кб, 900x506
900x506
изображение.png 443Кб, 1920x1080
1920x1080
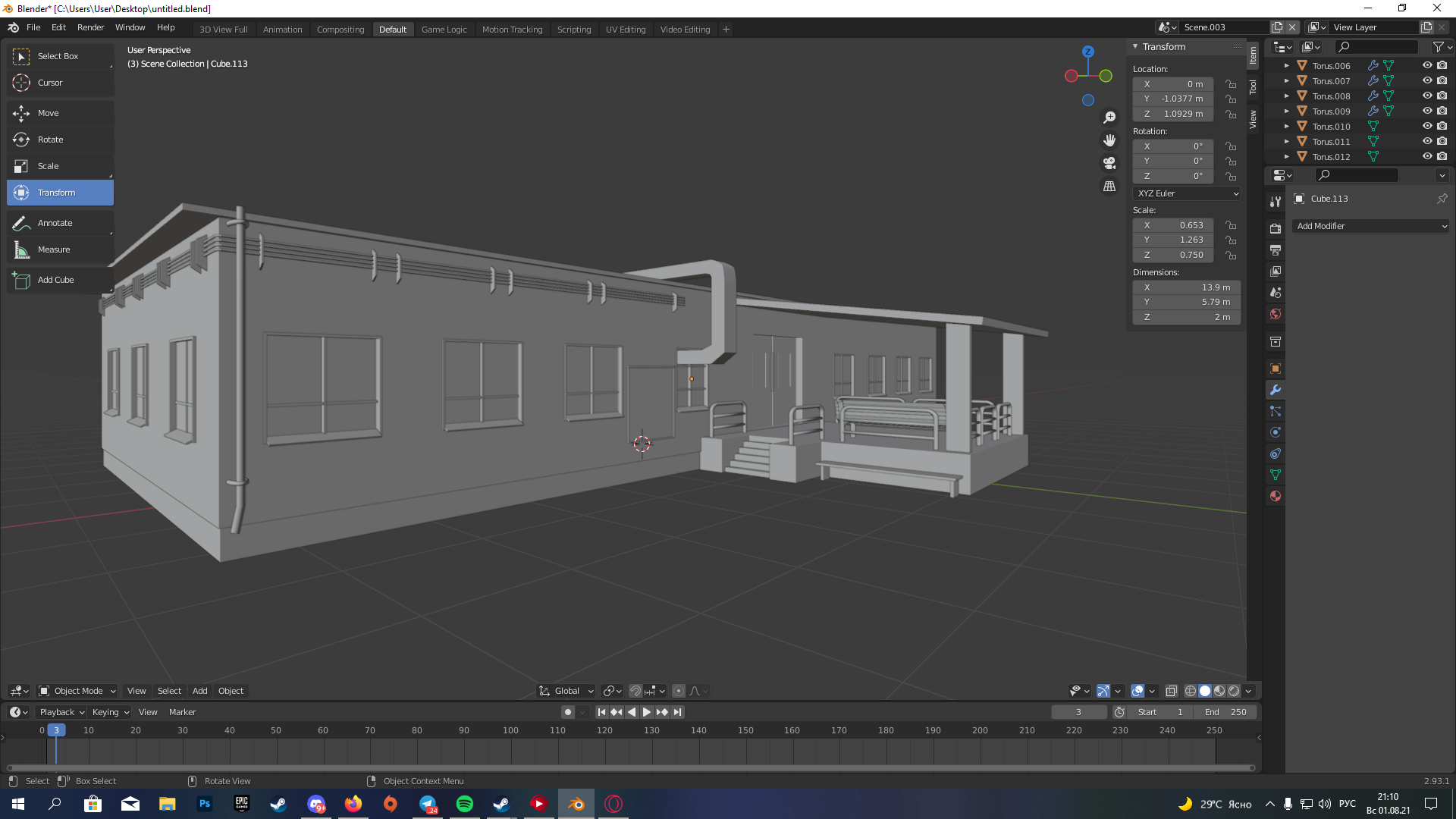
Сап, пи0нэры. Был у меня в шараге на 3 курсе огрызок предмета в виде 3д моделирования, где вместо моделирования мы на блендере 2.72 в bge писали недоигру. 3д завлёк слегка и первой идеей стало сделать 3д модель лагеря. Без персонажей, гуляющих там (просто потому что я не смогу красиво, а примеры говёные уже есть - ошибок не хочется повторять). Но возник вопрос: от бг в самой игре карта отличается, ну или я балбес. Подскажите пожалуйста. Первая попытка в домик пикрелейтед.
Пионер 22/07/21 Чтв 23:15:45 1096483 2
image.jpeg 66Кб, 811x456
811x456
На сколько я знаю уже смоделировали где только можно и в обоссанном кубокрафте карта есть, а ты с нуля хочешь все сделать?

тоже однажды думал замоделить весь лагерь, а потом представил сколько это по времени будет. В пизду
Пионер 23/07/21 Птн 00:18:05 1096494 3
изображение.png 335Кб, 1920x1080
1920x1080
>>1096483
Да, хочу замоделить весь. Деревья, домики, улицы с убогой плиткой. Кроме внутренних деталей. Чобы можно было запустить и пройтись. Начал делать столовку. Работы на всё ЛЕТО. Видимо оно будет бесконечным...
Пионер 23/07/21 Птн 00:32:23 1096497 4
Деиализируй дверь. Ты же видишь её рельеф и окна, да?

Волны у крыши по чаще надо, это опять же видно.

Ну и раскрась что-ли, бля... А то чего тут серая херня какая-то.

Короче по формам - заебись. Деиализируй сиди.
Стены у этого домика посмотри - на бг видны границы досок. А у тебя сплошная стена. Ну и все в таком духе.

Детализируй блятттб.
Пионер 23/07/21 Птн 01:19:20 1096502 5
Пионер 23/07/21 Птн 04:58:18 1096521 6
Главное - сделать карту и всё лол зацикленной.
Пионер 23/07/21 Птн 11:03:20 1096597 7
>>1096494
Удачи тебе анончик, не бросай, это охуенно
Пионер 23/07/21 Птн 14:37:08 1096715 8
>>1096600
Напомни, сагоблядок, как делались оригинальные бг для бл? Не в 3ds max'е часом, или же в блендере, ой нi чуе баба
Пионер 23/07/21 Птн 15:31:17 1096761 9
>>1096745
>Мам я обкекался, мам, мам скажи им что я прав, где полотенца???
Пионер 23/07/21 Птн 17:01:28 1096862 10
>>1096775
>Мам, ну я же ведь прав, мам, мам он не правы, я прав. что? какое говно стекает? Это чоколат, вам кажется, ну рибят скажите ему, что я не обосрался
Пионер 23/07/21 Птн 19:01:59 1096937 11
>>1096497
Сначала я делаю просто по размеру, чтобы прикинуть как будет выглядеть. Затем детализация и текстурирование. Как сказал анон >>1096521 попробую зациклить потом.
Пионер 27/07/21 Втр 12:11:06 1097705 12
Как протекает работа?
Пионер 27/07/21 Втр 15:04:29 1097725 13
>>1096497
Ты хочешь триллион поликов на карту? Рельеф двери и вот это всё нормал-маппингом делается.
Пионер 01/08/21 Вск 21:11:26 1098848 14
image.png 447Кб, 1920x1080
1920x1080
>>1097705
Ну, медленно пока что. Подработка была, закончил. Сейчас займусь во всю. Сгонял к преподу с вышки в своей шараге, сказал сделать одну сцену и перенести в unreal, ибо всю карту скорее всего моя 1050 на 2 гига не потянет, да посмотреть как будет (займусь столовкой), сказал, когда ресурсы моего компа закончатся готов выделить мне аудиторию. А ещё у меня в лисе и эдже вместо капчи error, потому пока скачал оперу гх.
Пионер 01/08/21 Вск 21:11:51 1098849 15
>>1097725
Спасибо, сейчас почитаю на эту тему.
Пионер 01/08/21 Вск 21:18:34 1098851 16
>>1097725
Ну, я почитал про нормали, короче говоря займусь ими, когда буду делать кафель, землю и тд. А в дверях у меня парочка полигонов, да и лишние я удаляю.
Пионер 02/08/21 Пнд 09:19:37 1098912 17
xRZUHOZsg1g.jpg 223Кб, 1343x607
1343x607
qbmjqmpA.jpg 610Кб, 1919x797
1919x797
Пионер 02/08/21 Пнд 20:15:37 1098969 18
image.png 85Кб, 440x226
440x226
>>1098912
Тут уж хуй знает, самому биться об стену, или слушать сэнсэя, который вместо катаны использует резиновый хуй из /fg/.
Пионер 02/08/21 Пнд 20:45:03 1098974 19
KzxSkSoFGFM.jpg 61Кб, 510x549
510x549
>>1098969
Та прост на своей памяти могу насчитать 4 полноценных команды и пару тройку одиночек. В итоге всё забрасывается даже не на пол пути.
Пионер 02/08/21 Пнд 22:05:19 1098997 20
изображение.png 1057Кб, 1920x1080
1920x1080
>>1098974
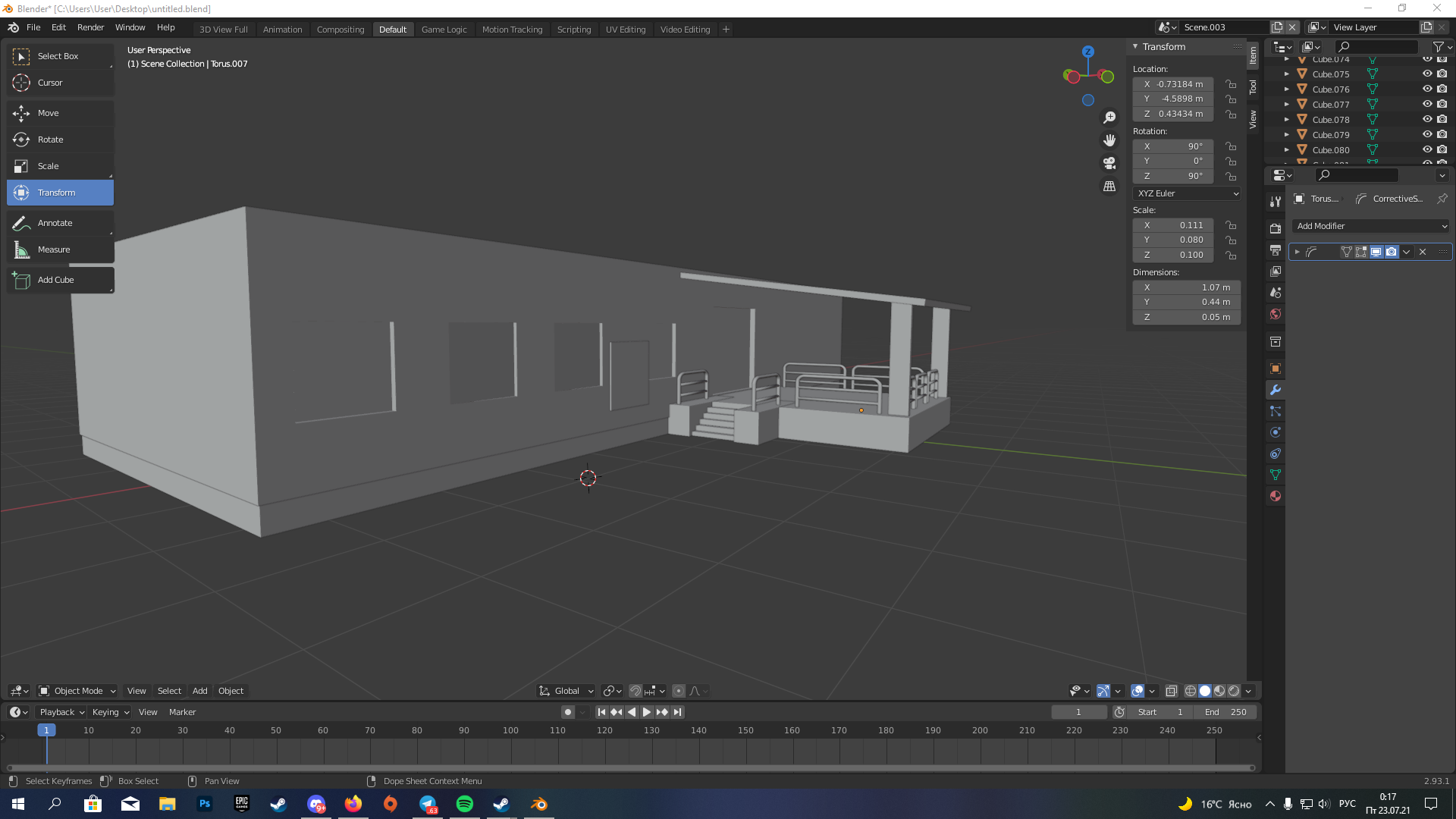
Ну если говорить о забрасывании, то я как минимум не заброшу, пока не сделаю бг улицы с видом на столовку, пока меня не будет достаточно удовлетворять сцена. Пока забил на дальнейшее создание модели здания столовки. Попробую для примера накинуть текстуры, поставить деревья, обустроить и тд. Ибо пока что я в ахуе с 12гб плагина на ТРАВКУ в уе, да и вообще понять как работает сий движок ибо никогда не работал с оными. Пока нижняя часть здания куда то отлетает. Поэтому лучше заняться движком, да понять что к чему, чтобы без ошибок импортировать, потому что одной клавишей я сделал так, чтобы здание не разлеталось на куски при запуске мира. Так что к звёздам! (индусам на ютабе)
Пионер 03/08/21 Втр 01:47:40 1099016 21
>>1098997
Очень хочу помочь, я даже вижу как оно бы охуенно получилось (про вид), но я нихера не шарю в моделировании, и сейчас мне не 15, чтобы сидеть за компом 24/7, дроча блэндер.

Удачи в задумке!
Пионер 03/08/21 Втр 08:35:41 1099025 22
>>1099016
>и сейчас мне не 15, чтобы сидеть за компом 24/7, дроча блэндер.
Кокой взрослый деловой дядя.
Пионер 03/08/21 Втр 12:05:44 1099049 23
>>1098912
Двачую этого мудреца, толпой можно сделать намного больше чем в одно рыло. Да и оно веселее будет.
Пионер 03/08/21 Втр 15:35:24 1099068 24
>>1099049
Возможно, но как я уже говорил, хочется контролировать все процессы, изучить всё самостоятельно и выделить моменты, которые мне наиболее интересны, дабы если и работать в команде, то заниматься тем, что больше всего нравится. Да и в соляного я точно избегу конфликтов (если конечно не словлю диссоциативку и не посрусь сам с собой, лол)
Пионер 03/08/21 Втр 15:46:34 1099072 25
>>1099068
Ну хотя бы делись с ними, тебе же не жалко? Может применят что то, облегчишь им работу и ускоришь эти бесконечные проекты.
Пионер 03/08/21 Втр 15:50:20 1099073 26
>>1099072
С кем с ними? Я лично не знаком ни с одной командой, что делает 3д. Пока что моего прогресса недостаточно, чтобы поделиться с какой - либо командой (пока только недоделанная модель здания столовки). Да и что то останавливает меня знакомиться с рандом анонами. Возможно, если мой прогресс создания сцены в unreal увенчается успехом, может и напишу кому.
Пионер 03/08/21 Втр 16:08:51 1099079 27
>>1099073
Ну я и не говорю прям сейчас. Просто жалко будет если материал просто пропадёт или останется только у тебя. А найти их не сложно, не обязательно знакомиться даже, можешь просто скинуть и всё, или даже просто выкладывай где-нибудь тут.
Пионер 03/08/21 Втр 16:12:27 1099081 28
>>1099079
Ну, когда что то дельное получится кину на диск, напишу, кому интересно будет, дам схоронить себе.
Пионер 03/08/21 Втр 18:00:06 1099111 29
>>1099081
Сейчас посмотрел что там делается, а оказывается оба проекта по бл 3д объединились и теперь работают вместе. У одних красивая демка, у других кривая игра.
Кстати в отчёте от 1 мая написали как раз что планируют начать моделирование столовой и домиков.
https://vk.com/everlasting_summer_3d
Пионер 03/08/21 Втр 18:27:04 1099116 30
>>1099111
Без негатива, но ты походу в глаза долбишься, уже сверху кинули столовку этой команды. Кста хз откуда, потому что в группе этого нет.
Пионер 04/08/21 Срд 00:12:23 1099128 31
изображение.png 151Кб, 326x291
326x291
>>1099111
Блин, дружище. Я глянул и мне что то поплохело.
04/08/21 Срд 01:16:40 1099133 32
>>1099128
И с чего же тебе поплохело, мамкин творец?
Пионер 04/08/21 Срд 01:24:06 1099134 33
>>1099133
Дело вкуса. Не понравилось и всё.
Пионер 04/08/21 Срд 08:39:28 1099147 34
>>1099128
Чутка подправить пропорции, текстуры и норм будет
Пионер 04/08/21 Срд 14:59:28 1099163 35
16280251468600.png 105Кб, 326x291
326x291
Пионер 04/08/21 Срд 15:15:25 1099166 36
>>1099116
Забыл когда писал. Столовая и прочее старые наверное, у них точно должны быть все готовые здания, есть же та игра уже, они переделывают их просто, а что то заного делают.

>>1099128
С Лены я и сам разочаровался, но вот Славя красивая получилась, и даже Алиса которая мне не нравится, вышла милой.
Модели зданий у них вроде нормальные.
Пионер 04/08/21 Срд 15:39:32 1099170 37
>>1099166
Модели зданий да, но вот странное решение сделать лица в реализм. Почему бы не сделать минималистичное аниме? Первый пример, что идёт в голову - code vein. И выглядит красиво, и вписывается в сеттинг.
Пионер 04/08/21 Срд 16:06:06 1099171 38
>>1099170
Согласен, но они так решили. И повлиять на это можно только если самим сделать все модели и принести, да и то врятли они откажутся от своей работы.
Пионер 04/08/21 Срд 16:07:57 1099172 39
>>1099171
Теперь захотелось попробовать в модели персонажей. Но пока что занят тем, что закидываю бесшовные текстурки с бляндека на столовку и начинаю разбирать ue.
Пионер 04/08/21 Срд 16:28:54 1099173 40
>>1099172
Без обид, но я думаю у тебя не получится лучше. Это тебе не просто здания делать с понятными формами. Но может и выйдет что то.
Пионер 04/08/21 Срд 16:44:17 1099174 41
>>1099173
Да я и сам это прекрасно понимаю. Учитывая, сколько у меня времени уходит на здание из простых форм, то в скульптинге у меня получится только очень жидко обосраться.
Пионер 04/08/21 Срд 16:47:23 1099175 42
>>1099174
Просто сделай их спрайтами из новеллы.
Пионер 04/08/21 Срд 16:48:47 1099176 43
>>1099175
Как вариант можно наложить изображение и по нему выдавливать. Но до моделей персонажей далековато. Хотя с моим желанием успеть везде и всегда попробую посадить одного персонажа в сцену.
Пионер 04/08/21 Срд 16:54:14 1099177 44
>>1099176
Нужно просто чтобы пнгшка вертелась вокруг оси по направлению к нашему персонажу.
Пионер 04/08/21 Срд 16:57:23 1099178 45
>>1099177
Так не очень то и интересно. Хотя с двигающимися пнгшками мне захотелось БЛ на движке дума.
Пионер 04/08/21 Срд 16:59:23 1099179 46
>>1099178
Лучше чем вон то говно с литтералли ЧЛЕНОЙ ГОЛОВАЧ. А для эверластинг дума у меня есть идея - Алиса с растягивающейся левой рукой.
Пионер 04/08/21 Срд 17:03:09 1099180 47
0CWP1ED4pV0.jpg 149Кб, 631x534
631x534
cj0FjRU-WWQ.jpg 14Кб, 300x238
300x238
333.jpg 106Кб, 1280x720
1280x720
>>1099171
Если сделать один скелет обоим моделькам персонажа, то спокойно всё можно будет вывести в настройки. Другое дело что сколько художников, столько и стилей, а такого что бы "Сделать хорошо для всех" не то что за бесплатно, а за "ну более менее цена" найти думаю вовсе не возможно, тем более что это некоммерческое занятие. В любом случае никто не мешает заказать на стороне персонажа и договориться добавить такую вариацию, а пока думаю у ребят "что есть то есть" потому персонажи такие, в любом случае это лучше чем ПИК-3
Пионер 04/08/21 Срд 17:57:14 1099185 48
>>1099180
Может в будующем будут у нас моды на бл 3д.
Пионер 04/08/21 Срд 18:07:19 1099186 49
>>1099177
Как в Данганронпе что ли?
Пионер 04/08/21 Срд 18:10:37 1099187 50
>>1099185
Это супер сложнее, чем просто час потратить на то как моды на РенПи делаются и сделать свой Треш Мод который попытается взойти на вершину мастерской. Пивописы же или Кусаки достаточно редкие явления.
Пионер 04/08/21 Срд 18:30:10 1099188 51
>>1099180
> Другое дело что сколько художников, столько и стилей, а такого что бы "Сделать хорошо для всех"
Проще научиться в блендер и перепилить модельку под себя..
Или запилить редактор Леночек прямо в игру)))000
Пионер 04/08/21 Срд 18:38:43 1099189 52
image 381Кб, 646x451
646x451
image 161Кб, 410x377
410x377
>>1099163
>>1099128
Отставить панику, это рендер с хуёвым освещением, так то моделька годная, если посмотреть с разных ракурсов в видосе.
Алиса кстати там норм ваще.
Только у всех сиськи маловаты.
Пионер 04/08/21 Срд 19:07:24 1099195 53
videoplayback.webm 7016Кб, 640x360, 00:00:28
640x360
Пионер 04/08/21 Срд 19:31:34 1099197 54
>>1099187
Я про моды графики, моделек и тд.

>>1099189
Да и зачем эти гипертрофированные сиськи, так лучше.
Пионер 04/08/21 Срд 19:38:00 1099198 55
>>1099189
>эта одежда
Они её скульптингом делали что ли? Неужели сложно сделать болванку и закинуть в maya, например, что бы произошла эмуляция одежды и складки нормально легли?
Пионер 04/08/21 Срд 19:39:11 1099200 56
Теперь это бл 3д тред?
Пионер 04/08/21 Срд 19:41:31 1099201 57
>>1099198
Если тебе так легко, возьми и сделай или хотябы предложи/покажи им как это сделать. Там сидят полтора любителя делают что могут. То что они не бросают уже круто. Хоть что то как говорится.
Пионер 04/08/21 Срд 19:43:20 1099202 58
>>1099201
Ща попробую... Правда у меня под рукой модели Алисоньки нет, так что возьму болванку.
Пионер 04/08/21 Срд 20:30:23 1099205 59
>>1099198
Как в Майе, так и в Марвелоусе все равно правки потом скульптингом нужны нужны, не получится тебе сделать без самопересечений, или наоборот без отступов весомых, тем более если сетки сильно разные по полигонажу будут.

>>1099200
Был тут один БЛ3Д-тред но утонул, могу поднять, туда пойдём.
Пионер 04/08/21 Срд 21:28:36 1099219 60
>>1099202
Так ты с бл3д пообщайся, может они расскажут что идея гавно, или же вместе реализуете твою идею, ну или хотя бы модельку дадут.
Пионер # OP 04/08/21 Срд 22:05:29 1099225 61
Тут такой прикол))))))))) Сцена начала хавать 5гб озу. Ладно, начало подгружать долго, но в целом приемлемо. Всё сохранил, ушел по делам. Возвращаюсь - вылет. Проект не открывается))))))))))))))))))))))))))))))
Пионер # OP 04/08/21 Срд 22:07:29 1099228 62
>>1099225
Открыл старую версию файла без ебучей плитки. ЖИВЁМ ЖИВЁМ.
Пионер 04/08/21 Срд 22:16:26 1099230 63
>>1099111
>>1099166
Извините, но тут неверная информация была от меня. Перепутал какие проекты объеденились.
Я подумал что объединились Fox in box и Summer's Builders, но на самом деле объеденились Fox in box и Camp Brotherhood.
А Summer's Builders, у которых уже есть кривая, но всё таки играбельная игра, продолжают свой проект.
Пионер 05/08/21 Чтв 11:00:19 1099283 64
>>1099225
Вот по этому то нормал-маппинг. Лимит на полигоны в локации никто не отменял.
Пионер 05/08/21 Чтв 14:03:05 1099300 65
>>1099197
>Да и зачем эти гипертрофированные сиськи, так лучше.
Педофил не палится
Пионер 08/08/21 Вск 09:11:56 1099711 66
>>1099189
Сиськи разные нужны , сиськи разные важны !
Пионер 09/08/21 Пнд 00:27:23 1099888 67
>>1096460 (OP)
Откуда карта на первом пике? Она достаточно интересна...
Пионер 09/08/21 Пнд 09:46:59 1099902 68
Пионер 09/08/21 Пнд 22:33:28 1099989 69
>>1099902
Она мне кажется extended edition.
Пионер 18/08/21 Срд 00:19:56 1101051 70
Оп сдох на неделю, выгорел. Щас с новыми силами, заебавшийся играть, сажусь обратно за работу.
Пионер 18/08/21 Срд 17:36:11 1101082 71
Пионер 18/08/21 Срд 23:45:21 1101103 72
image.png 2144Кб, 1920x1080
1920x1080
>>1101082
Ну, unreal сложнее, чем казалось. Ебусь с тем, что криво импортируется всё подряд из блендера (большую часть здания перенес), думаю об освещении, а точнее ебусь с ним. Дело в поиске моделек деревьев, текстурах, траве и тд, а пока вот для примера накинул. Пока что меня главным интересует свет, а именно сделать его теплым и добавить лучи как на оригинальном бг. Всё идет намного медленнее, чем я думал.
Пионер 18/08/21 Срд 23:46:57 1101104 73
>>1101103
Тяжело мне как то сконцентрироваться на одном занятии, то я секунду назад смотрел как сделать свет (так и не сделал) и вот уже ищу модельки травы, деревьев (плитку (тропинку) сделаю сам в ближайшем будущем, это не шибко сложная работа).
Пионер 18/08/21 Срд 23:51:01 1101105 74
>>1101103
Ну дела.
Удачи, сил, здоровья
Пионер 19/08/21 Чтв 01:42:49 1101113 75
>>1101104
не хочу тебя обижать, но может быть у тебя СДВГ?
У самого тоже такие проблемы, и недавно поставили такой диагноз. А всю жизнь жил, думал, что нормальный, что у всех также ...
Пионер 19/08/21 Чтв 03:47:08 1101119 76
>>1101113
Может быть, может быть. В детстве ставили диагноз, как мать говорит, вот и, видимо, осталось. Ноль концентрации или сижу, как овощ ни ем, ни пью пока не закончу. Большинство занятий, чем ни занимался (хотя норм выходило) бросил: просто выгорал и всё. Наверное без этого треда, я бы забил на это дело через пару дней. А пока чё то, да делаю.
Пионер 19/08/21 Чтв 09:22:54 1101128 77
>>1101119
> Большинство занятий, чем ни занимался (хотя норм выходило) бросил
Задайся целью довести это дело до конца - обломай тенденцию.
А то будешь как семён.
Пионер 21/08/21 Суб 20:34:17 1101384 78
>>1101103
Свет запекай, блять! Всё рилтайм рендер будет хуже, даже если ты будешь плавить компы игроков этим проектом.

Тот, кто требовал от тебя нормал-маппинг
Пионер 21/08/21 Суб 23:01:01 1101391 79
>>1101384
Да я не ебу, как это делать! Подскажи гайды!

ОП - хуй
Пионер 21/08/21 Суб 23:04:30 1101393 80
>>1101384
Я посмотрел что это. Там не свет, а моя 1050 2gb запечется.
Пионер 21/08/21 Суб 23:41:15 1101401 81
>>1101393
Короче пока отмена этим вашим запеканиям. В шараге препод сказал, когда я к нему приходил с идеями, что даст пеку в сентябре, когда мой комп задыхаться начнет, а пока лучше займусь самой сценой и её заполнением, ибо я так нихуя не сделаю ожидая по часу запекание света, если моя карточка вообще это вытянет.
Пионер 22/08/21 Вск 02:35:28 1101405 82
Чекнул запекание в блендере и cpu запекание. Пока щас доделаю вообще локу, а то кроме дома нихуя. А потом попробую запечь это дело в блендере. Не понравится - рискну в ue.
Пионер 22/08/21 Вск 11:50:57 1101410 83
>>1101393
Ты сцену в какой проге делаешь? Можешь скинуть, я тебе запеку.
Пионер 22/08/21 Вск 17:32:01 1101423 84
>>1101410
Не, я думаю сам в этом разобраться, щас главное сцена. Примут сцену - дадут запечь. А так смысл запекать если сцены нет.
Пионер 22/08/21 Вск 19:13:38 1101429 85
image.png 2044Кб, 1920x1080
1920x1080
Ладно, я опять взялся за свет вместо сцены. Вот чо вышло. Сделал пару источников освещения, добавил плоскость, наделал в ней дырок. Потом сделаю эти дырки точно по виду дерева, чтобы были тени листьев, а пока есть то, что есть. Сегодня обязан сделать растительность и плитку раскидать, чтобы видно было, что старая.
Пионер 22/08/21 Вск 22:18:18 1101444 86
>>1101429
Очень красиво. А внутрь зайти можно будет?
Пионер 22/08/21 Вск 23:25:48 1101461 87
tbqOkW9tcg.jpg 478Кб, 1920x1080
1920x1080
>>1101444
Пока нет, чтобы сделать внутреннюю часть, наверное, деталей будет больше, чем снаружи. Хочу сделать красивую сцену пока что, а не локацию, то есть чтобы красиво выглядело с 1 ракурса. В данный момент делаю неровности с плиткой, для пущего реализма.
Пионер 23/08/21 Пнд 01:04:00 1101466 88
image.png 2682Кб, 1920x1080
1920x1080
Добавил травки, плитки и вот уже мой проект с 18мб до 180 долетел (заранее объединил всё, чтобы меньше лагало и сделал сохранения до плиткик/травы/объединения). При печке комп начал ахуевать, но я закончу и посмотрю - что выйдет. А пока вместо пары минут запкание судя по всему будет длиться около часа, если не больше.
Пионер 23/08/21 Пнд 01:37:32 1101469 89
image.png 2603Кб, 1920x1080
1920x1080
Запеклос. Сильной разницы не заметил,а потому продолжу работать над сценой.
Пионер 23/08/21 Пнд 02:53:13 1101472 90
Нашёл для себя speedtrees. Самое то, чтобы сделать хвойные деревья идеально как на бг.
Пионер 24/08/21 Втр 18:24:40 1101603 91
Пионер 24/08/21 Втр 19:09:56 1101608 92
>>1101469
Сильной разницы ты и не заметишь, но запечка рендерится со скоростью текстуры. В гейм-реди сцене это важно.
Пионер 26/08/21 Чтв 03:46:19 1101744 93
Айда в UE ебашить. Жопу порвём, но сделать можно и очень даже красиво
Пионер 26/08/21 Чтв 12:30:20 1101766 94
26/08/21 Чтв 15:43:39 1101797 95
>>1101766
Ну желательно руками
Пионер 27/08/21 Птн 04:25:29 1101924 96
>>1101744
У меня в блендере комп задыхается, какой там UE. (e5 2620v3, 1050 2gb, 16gb ddr4)
Пионер 23/06/23 Птн 15:14:44 1194279 97
image.png 1689Кб, 1920x1080
1920x1080
Нахуй отдельный тред, буду постить сюда.
Я не ОП, но тоже делаю 3дшку. Домек.
Пионер 23/06/23 Птн 21:31:15 1194354 98
>>1194279
Красавчик. Куда-то выкладывать будешь?
Пионер 24/06/23 Суб 00:18:39 1194378 99
>>1194354
А хер знает. Могу прям сюда выложить, если нужно. Может соберу сценку в Юнити когда-нибудь...
Пионер 25/06/23 Вск 00:03:54 1194481 100
>>1194279
Ебани пожалуйста со всех сторон скрины, хочу сделать модель, но уже "своими руками" инсталляцию, буду очень тебе благодарен, анонче.
Пионер 27/06/23 Втр 23:15:48 1195469 101
image.png 453Кб, 1920x1080
1920x1080
image.png 426Кб, 1920x1080
1920x1080
image.png 395Кб, 1920x1080
1920x1080
image.png 470Кб, 1920x1080
1920x1080
>>1194481
Качество вьюпорта устроит? Если нет - ткни, сделаю рендеры.
Пионер 02/07/23 Вск 21:04:25 1197082 102
>>1195469
Нет, сойдет, попробую сделать масштабную модель из подручных средств, думаю это легко сделать, а главное красиво!

Спасибо, анонче.
Пионер 13/09/25 Суб 21:07:14 1257543 103
Ну и где все эти наркоманы? Уже четыре года прошло.
Пионер 13/09/25 Суб 21:30:36 1257546 104
Пионер 13/09/25 Суб 21:31:43 1257547 105
Настройки X
Ответить в тред X
15000
Добавить файл/ctrl-v
Стикеры X
Избранное / Топ тредов