[Ответить в тред] Ответить в тред

Тред закрыт.


02/12/16 - Конкурс визуальных новелл доски /ruvn/
15/11/16 - **НОВЫЙ ФУНКЦИОНАЛ** - Стикеры
09/10/16 - Открыта доска /int/ - International, давайте расскажем о ней!

Check this out!


Новые доски: /2d/ - Аниме/Беседка • /wwe/ - WorldWide Wrestling Universe • /ch/ - Чатики и конфочки • /int/ - International • /ruvn/ - Российские визуальные новеллы • /math/ - Математика • Создай свою

[Назад][Обновить тред][Вниз][Каталог] [ Автообновление ] 2020 | 280 | 413
Назад Вниз Каталог Обновить

Помощи ньюфагу тред #58 Аноним 08/11/16 Втр 19:35:48  257124   Обсуждение закрыто  
975e6999-b946-4[...].png (592Кб, 1094x568)
Очередной раковник для ньюфагов стартует в этом ITT треде.
Предыдущий вошёл в резонанс там:
http://2ch.hk/ra/res/253507.html
>>253507 (OP)

ПРЕЖДЕ ЧЕМ СОЗДАТЬ ТРЕД, ПОГУГЛИ, ПРОЧТИ ЭТОТ ПОСТ (а лучше весь тред) И ВОСПОЛЬЗУЙСЯ ПОИСКОМ ПО РАЗДЕЛУ. ТАКЖЕ СМОТРИ ТЕМАТИЧЕСКИЙ УКАЗАТЕЛЬ ТРЕДОВ (>>219880 (OP) и >>224515).

Решил заняться электроникой, паянием ололо-быдло девайсов? Похвально. Вот список нужной литературы и ссылок:

Книги:

Вообще, их очень много. Но тебе же лень искать, поэтому получай скромнейший минимум:

П. Хоровиц, У. Хилл "Искусство схемотехники"
http://publ.lib.ru/ARCHIVES/H/HOROVIC_Paul',_HILL_Uinfild/_Horovic_P.,_Hill_U..html

У. Титце, К. Шенк "Полупроводниковая схемотехника" (в двух томах)
http://www.tverhtk.ru/library/predmets/pc_systems/Poluprovodnikovaja_shemotehnika_Tom1_2008.pdf
http://www.tverhtk.ru/library/predmets/pc_systems/Poluprovodnikovaja_shemotehnika_Tom2_2008.pdf

Ю.В. Ревич "Занимательная электроника"
http://publ.lib.ru/ARCHIVES/R/REVICH_Yuriy_Vsevolodovich/_Revich_Yu.V..html

Если есть желание обмазаться расчетом с ног до головы, то тебе следует почитать вот это:

И.П. Степаненко "Основы теории транзисторов и транзисторных схем"
http://publ.lib.ru/ARCHIVES/S/STEPANENKO_Igor'_Pavlovich/_Stepanenko_I.P..html

Г.И. Изъюрова "Расчет электронных схем. Примеры и задачи"
http://publ.lib.ru/ARCHIVES/_CLASSES/TEH_RAD/Raschet_elektronnyh_shem.(1987).[djv-fax].zip

Л.Н. Бочаров "Расчет электронных устройств на транзисторах"
http://www.radiolamp.ru/library/books.php?id=mrb0963

Полезные ссылки:

Много полезный статей и сообщество:
http://easyelectronics.ru/
Схемы устройств и хороший форум:
http://cxem.net/
Также загляни сюда:
http://radiokot.ru/

Решил прикупить себе сканер "закрытых" частот или хороший приемник? Глянь сюда:
http://www.radioscanner.ru/forum/
И сюда:
http://www.cqham.ru/ (есть годный /forum по схемотехнике)
Любительской радиосвязи также посвящен:
http://www.qrz.ru/

Я знаю, что тебе, мой начинающий друг, будет лень смотреть на сайтах, которые я тебе дал, поэтому:
Техника Безопасности: http://radiokot.ru/start/other/safety/01/
Инструментарий радиолюбителя: http://cxem.net/beginner/beginner1.php
Немного о пайке: http://easyelectronics.ru/likbez-po-pajke.html
О паяльниках: http://easyelectronics.ru/traktat-o-payalnikax.html

СНАЧАЛА ПРОСМОТРИ УКАЗАННЫЕ ВЫШЕ САЙТЫ. НА НИХ ТЫ, СКОРЕЕ ВСЕГО, НАЙДЕШЬ ИСЧЕРПЫВАЮЩИЕ ОТВЕТЫ НА БОЛЬШИНСТВО СВОИХ ВОПРОСОВ, ДАЖЕ В РЕЖИМЕ READ ONLY.

Как первую схему, гугли "мультивибратор".

Как спаять наушники, для начала спроси у гугла, он много этого дерьма повидал:
http://lmgtfy.com/?q=Как+спаять+наушники
Или обратись к старому местному гайду с выцветшими от времени фото:
http://arhivach.org/thread/7925/

Если у тебя есть вопросы типа: "почему мои калоночки гудят/не играют?", "мультивибратор не пашет", "как определить полярность резистора?" или наушники так и не поддались, то спрашивай в этом треде.

Но помни:
НЕ ПРОСИ ИСКАТЬ ЗА ТЕБЯ — СПРОСИ КАК НАЙТИ САМОМУ.

Если у тебя действительно серьезный вопрос, тогда так и быть, создавай тред.
Аноним 08/11/16 Втр 19:47:18  257126
>>257080
Они из кирпичей сделаны что ле?
Аноним 08/11/16 Втр 19:52:24  257127
Аноны, насколько надо разбираться в некромантии чтоб призвать армию нежити апокалипсиса?
У меня друзья работают могильщиками, могут подкинуть несколько трупов. И еще есть знакомые - кузнецы, могут выковать пару кирок.
ОСВЯТИЛ Аноним 08/11/16 Втр 20:06:19  257131
14680739074170.jpg (70Кб, 656x512)
Аноним 08/11/16 Втр 20:07:48  257132
Перекачу вопрос
Вот этот паяльник для новичка подойдет, или еще чего попроще купить?
https://ru.aliexpress.com/item/EU-Plug-GJ-907-Adjustable-constant-temperature-Lead-free-Internal-heating-electric-soldering-iron-5pcs-tip/1998306095.html?ws_ab_test=searchweb0_0,searchweb201602_2_10093_10091_10090_10088_10089,searchweb201603_1&btsid=44f1f06c-ee02-4dea-be36-cc4732ea5b69
Аноним 08/11/16 Втр 20:20:56  257134
>>257132
Перекатил ответ:
Покупай самый дешманский за 100 рублей на радиорынке, "паяльник для новичка" блядь.
Аноним 08/11/16 Втр 20:31:36  257138
>>257134
Радиорынка в городе нет, в строительном есть какой-то за 1к, ну и может в маленьком магазине радиоприборовно я все равно побоюсь спросить у продавца
Аноним 08/11/16 Втр 20:32:32  257139
Этого не слушай >>257134
Бери самый дешевый с регулировкой температуры. А то с тем что за 100р обосрешься, когда он нагреется до 500 градусов
Аноним 08/11/16 Втр 20:36:40  257140
>>257139
>25v
>нагреется до 500 градусов
Еще один специалист по пайке.

Аноним 08/11/16 Втр 20:44:59  257141
uk.jpg (50Кб, 640x640)
>>257140
>25v
Вот и что ты щас спизданул? У тебя в розетке 25 вольт или че?
Аноним 08/11/16 Втр 20:45:27  257142
>>257132
За 20 баксов ты можешь купить себе бу паяльную станцию, блядь.

https://ru.aliexpress.com/item/220V-35W-Electric-Iron-Gun-Welding-Soldering-Iron-Solder-Repair-Tool/32641632619.html?spm=2114.03010208.3.254.diZUoS&ws_ab_test=searchweb0_0,searchweb201602_2_10093_10091_10090_10088_10089,searchweb201603_1&btsid=2cf11781-ccf1-4e24-a524-b990628f65c2

Вот 35ват нашел, но этот может перегреваться, хуй знает. Но меньше только 5v юсб.

Смотри что у тебя на барахолке. И главный вопрос нахуй он тебе нужен.


>>257140
>25w
фикс
Аноним 08/11/16 Втр 20:46:13  257143
>>257141
>ребенок притворился что не понял о чем речь.
Молодец, ты подебил.
Аноним 08/11/16 Втр 20:49:00  257144
>>257143
V и W находятся в разных частях клавиатуры, здесь принципиально нельзя мисскликнуть.
Так что ты обосрался, иди подмывайся.
>>257142
25 ваттами ты только свой анус спаять сможешь.
>>257132
Ищи 60вт, синенький такой с регулировкой температуры. Я за 7 баксов купил, доволен.
Аноним 08/11/16 Втр 20:51:43  257145
>>257144
>25 ваттами ты только свой анус спаять сможешь.
Я же говорил, спец по пайке.

Не уподобляйся дебилу, не покупай регулятор мощности на тристоре за 15 баксов.
Аноним 08/11/16 Втр 20:56:27  257146
Сопрягаю в учебных целях Atmega8 и CS5463 http://www.cirrus.com/en/pubs/proDatasheet/CS5463_F3.pdf по SPI. Код пишу в AVR-студии. Сорц:
https://drive.google.com/open?id=0B4rDgkk8MWP3WFJsYi02SGFzUkU

Atmega8 тактируется от 8 MHz кварца.
Для микросхемы максимальная частота SCLK 2MHz.

Пытаюсь читать регистр epsilon. Проблема в том, что в ответ от CS5463 по UART получаю 0xFF. Проблема в коде или в железе, помогите понять.

Аноним 08/11/16 Втр 20:57:57  257147
>>257145
кек даун, путающий вольты и ватты, называет кого-то дебилом
Аноним 08/11/16 Втр 21:01:58  257148
штекер.png (2Кб, 312x240)
провод.png (2Кб, 312x240)
Вечер в хату, технобоги. Гуманитарий-нуфаг запрашивает помощи у вас. Имеется штекер и имеются наушники без штекера. У наушников маркировка проводов следующая (сверху-вниз) Медный сплетенный с белым, зеленый, красный, красно-зеленый. Переходил по ссылке из оп поста. И гуглил распиновки с распайками - нихуя не помогло. Я просто, бля, не понимаю че за ебаный красно-зеленый провод. И какого хуя якобы земля скручена с якобы микрофоном. Методом научного гуманитарного тыка пока удалось установить, что если хуярить зеленый на 4 площадку (первый пик), а красный и красно-зеленый на 2 (тоже первый пик) - получается самый чистый звук без бульканий. Из этого сразу вопрос. Что будет, если таким образом всю эту хуйню запаять и оставить без земли?
Аноним 08/11/16 Втр 21:02:28  257149
weirdnoise.png (6Кб, 107x143)
Помогите опознать сигнал
1800-1820kHG
https://clyp.it/13jlq2kr
Ватерфол пикрелейтед.
Аноним 08/11/16 Втр 21:10:17  257151
>>257144
>Ищи 60вт, синенький такой с регулировкой температуры. Я за 7 баксов купил, доволен.
Вот этот?
https://ru.aliexpress.com/item/220V-60W-Adjustable-Temperature-Electric-Iron-Welding-Soldering-Iron-Solder-Rework-Repair-Tool-5pc-Iron-Tip/32434361333.html?ws_ab_test=searchweb0_0,searchweb201602_2_10093_10091_10090_10088_10089,searchweb201603_1&btsid=a33bb2c2-bdc0-433f-b46e-5012369b1743
Аноним 08/11/16 Втр 21:26:15  257154
>>257149
Думаю, что-то вроде радара.
Аноним 08/11/16 Втр 21:28:11  257155
>>257148

1-Медный
2-Зелёный\Красный
3-Красный
4-Зелёный

Если будет звук как из колодца - меняй 1 и 2. Если при регулировке баланса будут меняться не те каналы - меняй 3 и 4
Аноним 08/11/16 Втр 21:28:31  257156
>>257154
А похоже на сигнал к армии готовиться к войне.
Аноним 08/11/16 Втр 21:30:30  257157
>>257156
Ой, ну не надо, в сигнале даже смысла нет и по частотам скачет туда-сюда.
могут ещё быть атмосферные исследования
Аноним 08/11/16 Втр 21:32:07  257159
>>257157
Это не сигнал по частотам скачет, это я его скачу туда-сюда
Аноним 08/11/16 Втр 21:33:57  257160
>>257159
Ну тогда может быть обычная жужжалка для проверки прохождений.
Аноним 08/11/16 Втр 21:35:06  257161
>>257155
Можно ли белый выплести из медного, если не планирую использовать микрофон? Обязательно ли припаивать медный вообще?
Аноним 08/11/16 Втр 21:36:35  257162
>>257161
Один из 4 проводов - является "+" к микрофону и кнопкам. Можешь его убрать.
Аноним 08/11/16 Втр 21:36:53  257163
>>257149
А чем ты его ловишь?
Аноним 08/11/16 Втр 21:40:06  257164
2x-aaa-aa-batte[...].jpg (45Кб, 700x445)
Сегодня пришел с али пикрелейтед и я задумался, а какие подводные камни переходника ААА на АА?
Аноним 08/11/16 Втр 21:41:03  257165
>>257164
Меньшая ёмкость и максимальный ток.
Аноним 08/11/16 Втр 21:41:54  257166
>>257161

Тогда


1+2 -Медный и Зелёный\Красный (2 провода на 2 контакта и всё в одну кучу)
3-Красный
4-Зелёный
Аноним 08/11/16 Втр 21:42:29  257167
Посоны, хочу вкатиться к вам, в какую область идти чтобы хорошо зарабатывать как программисты? Что задрачивать чтобы еще и фрилансить не выходя из дома можно было?
Аноним 08/11/16 Втр 21:44:01  257168
>>257163
Вот этим http://dj3le.spdns.de:8901/ пока нормальный сервер в отключке
Аноним 08/11/16 Втр 21:44:30  257169
>>257167
> в какую область идти чтобы хорошо зарабатывать как программисты?
В программисты? Да и тут много не заработаешь. Вообще не заработаешь
Аноним 08/11/16 Втр 21:45:40  257170
>>257169
>Да и тут много не заработаешь. Вообще не заработаешь
Лол, а какой смысл тогда этим всем заниматься?
Аноним 08/11/16 Втр 21:47:00  257171
>>257170
Жаст фо фан
Аноним 08/11/16 Втр 21:47:28  257172
14119909153310.jpg (24Кб, 309x511)
>>257170
Я не знаю.
Аноним 08/11/16 Втр 21:50:01  257173
>>257171
Странно, обычно нормальные люди тратят время и силы на то, на чем можно реальное бабло поднять, а все остальное должно остаться в дедстве, когда бабло не нужно было.
Аноним 08/11/16 Втр 21:52:46  257174
1465653098355.jpg (23Кб, 450x450)
>дедстве
Аноним 08/11/16 Втр 21:52:47  257175
>>257173

>нормальные люди
>2ch.hk
Аноним 08/11/16 Втр 21:54:07  257176
>>257151
Да, этот норм. Вон за 380 рублей, тоьлко дождись 11 числа.
Аноним 08/11/16 Втр 21:55:03  257177
>>257173
А зачем тебе бабло?
Аноним 08/11/16 Втр 21:55:08  257178
>>257175
Ой да ладно, процентов 40-50 моих одногруппников(а в прошлом году и одноклассников) знает об дваче, это сейчас охуеть как популярно. И все они нормальные люди.
Аноним 08/11/16 Втр 21:56:43  257179
>>257177
Ну бабло всем нужно, на еду там, на хату, пива после работы купить, да и когда жена/дети появятся то бабла вообще дохуя будет уходить, еще и занимать будешь. Ну ту же машину нормальную купить
Аноним 08/11/16 Втр 21:57:57  257180
>>257179
Мне и зарплаты хватает на это. А дорогая машина не нужна.
Аноним 08/11/16 Втр 21:59:35  257182
>>257180
Кем работаешь?
Аноним 08/11/16 Втр 22:03:42  257183
финал.png (7Кб, 312x486)
>>257166
По итогу выйдет че-то такое, если я нигде не проебался?
Аноним 08/11/16 Втр 22:05:36  257184
>>257183
У тебя один провод остался.
Аноним 08/11/16 Втр 22:05:37  257185
>>257183
Белый в кучу с медным и красно-зелёным
Аноним 08/11/16 Втр 22:06:59  257186
>>257184
>>257185
Ну он же типо мик+?
Мож ну его нахуй?
Аноним 08/11/16 Втр 22:09:00  257188
>>257186
Когда я последний раз чинил - было 6 проводов.
3 провода - нулевой провод. 2 - наушники 1 - микрофон и кнопки.

В гугле должно быть вот это все.
Аноним 08/11/16 Втр 22:10:22  257189
>>257186
На самом деле похуй, но хуже не будет.
Аноним 08/11/16 Втр 22:12:04  257190
Анончики решил собрать нищелампу. Заказал на али вот такой вот светодиод
https://ru.aliexpress.com/item/LED-COB-Bulb-Lamp-5W-20W-30W-50W-LED-Chip-Beads-220V-Input-IP65-Smart-IC/32699004706.html?ws_ab_test=searchweb0_0,searchweb201602_2_10093_10091_10090_10088_10089,searchweb201603_1&btsid=28cefc0b-3dc9-41c1-a9e1-406af239c694
пикрил и вот такой термоклей
https://ru.aliexpress.com/item/2-GPU/32713813381.html?s=p&ws_ab_test=searchweb0_0,searchweb201602_2_10093_10091_10090_10088_10089,searchweb201603_1&btsid=759484aa-ee6e-4f65-a1ab-f740729557e6
, дома были ненужные радиаторы http://www.ixbt.com/cpu/s939-budget-shootout/cm-ck8-jd2b-side.jpg от процессоров. Всё это склеил, но что-то не то с теплоотводом, температура на кристале светодиода 100 градусов, радиатор ели ели теплый. При этом охлажение активное, с вентилятором. В чем проблема аноны ? Термоклей говно ?
Аноним 08/11/16 Втр 22:13:59  257192
>>257190
Ты прижал его нормально? Намазать термоклея как сала на бутерброд - толку не будет.
Аноним 08/11/16 Втр 22:21:26  257193
>>257192
та вроди нормально прижимал. Сейчас посмотрел, слой ну просто очень тоненький. Склоняюсь к тому что термоклей - хуйня. Ну еще есть вариант что ему нужно больше времени дать посохнуть, у меня стоял примерно сутки. Да и еще боюсь что пиздой накрылись кристаллы, потому как пару часов проработали в такой режиме точно.
Аноним 08/11/16 Втр 22:38:46  257194
Аноны, сколько у вас в месяц квтч набирается? и нормальная ли цифра 120квтч для однокомнатной квартиры, где работает холодильник и одна лампочка с перкарней по вечерам?
Аноним 08/11/16 Втр 22:40:23  257195
>>257194
http://ru.wikihow.com/%D0%B2%D1%8B%D1%87%D0%B8%D1%81%D0%BB%D0%B8%D1%82%D1%8C-%D0%BA%D0%B8%D0%BB%D0%BE%D0%B2%D0%B0%D1%82%D1%82-%D1%87%D0%B0%D1%81%D1%8B
Аноним 08/11/16 Втр 22:44:54  257197
>>257195
Чё ты мне кидаешь, я не ебу сколько часов в среднем работает пекарня, результат может различаться в 2 раза и более.
Аноним 08/11/16 Втр 22:45:47  257198
>>257194
Везёт тебе. У меня 280 киловатт в месяц выходит.
Аноним 08/11/16 Втр 22:46:48  257199
>>257198
Ну хз, на меня постоянно родители орут, говорят что очень много электричества жгу.
Аноним 08/11/16 Втр 22:46:54  257200
>>257197
Ебать ты охуевшая рожа. А мы значит ебем сколько там у тебя что работает?
Аноним 08/11/16 Втр 22:49:29  257202
>>257199
Вот платёжку взял.
17.08.16-19.09.16 - 295 kWh
Это две пеки и ноут. Ну и лампочки всякие, телевизор и всё такое.
Аноним 08/11/16 Втр 22:53:36  257205
>>257199
Переехать не пробовал ?
Аноним 08/11/16 Втр 22:56:02  257206
>>257205
На какие шиши? И я не ною, меня устраивает всё. Просто интересно, насколько обоснованы претензии родителей.
Аноним 08/11/16 Втр 22:58:01  257208
>>257206
А как вам удается то так? Вам они там не грят типа когда работу найдешь, хуйло, мы тебя по жизни кормить будем?
Аноним 08/11/16 Втр 23:00:06  257209
>>257208
Очень просто. Достаточно чтоб тебе было до 18 лет.
Аноним 08/11/16 Втр 23:01:41  257210
>>257209
На кого поступаешь? В топвуз наверное?
Аноним 08/11/16 Втр 23:02:06  257211
>>257208
Но я работаю.
Аноним 08/11/16 Втр 23:45:49  257216
>>257210
Электриком становится не хочу, там алюминий зачищать, если не зачистишь, тебя повесят. И в гробу закрытом похоронят, под звуки из коротковолнового диапазона. А алюминий рядом положат. Залуженный, с красной изоляцией. Красивый. Без примесей. Ребята, идите электриками.
Ребятишкам в олово бром подсыпают. Совсем молодым ребятам. У них потом хер стоит как стоячие волны. И после шабаша в попу друг друга трахают. Свет выключают и бегают по предприятию. Бесятся. Любят нарядиться девочкой и провода лудить@зачищать. И в попу друг друга чпокают.
Если ты попал в радиотехотдел — считай твои дни сочтены. Утром пайка, перед обедом травление. На обед канифоль. После обеда — расстрел. Без ужина оставили. Пидоры суки. Кушать хочется, а меня хоронят. Блядь.
Когда начальник женился, электриков загнали в трансформаторную будку. Закрыли, включили. А они ничего не знают, копаются. Начальник бригады паяльник уронил. Его электрики заломали и выебали. Почему? Да потому что он в трансформатор нассал. А начальник с женой смотрят и смеются. У жены припадок. Упала, глаза закатила, из рта пена. Жена красивая. Умерла. Когда хоронили, электронщики конденсаторами стреляли. Их тоже потом спалили.
Кто-то закричал. Всем похуй. Хуй колом стоит, что делать? Ты знаешь ответ. Если менеджера привязали к тумбочке — значит он провинился. И его надо пнуть. Или выебать, тут уже от человека зависит.
Сегодня кино показывали. Наебали. Суки. Показывали Чип И Дип. А электрикам на вызов идти, они же там все спалят блядь! Решили им инуструмент не давать, выдали по мотку изоленты. Так эти долбоебы одного електрика насмерть валенками спалили. Поставили к автомату и сказали «выполнять». Но мне его не жалко, все равно бы помер.
Кто-то палец оторванный изолентой припаевает, кто-то медь утюгом забивает. На ацп насрано канифолью. Плакат Гаечки. Напротив схема полумостового БП. Подписанный. Кто подписал, неизвестно. Весь предыдущий призыв набор уволили, но никто так и не сознался. Горько вспоминать. Воняет жутко. Полураспавшаяся телефонная станция 51г Вот такой наш ленинский уголок.
Зачем нужно идти на электрика? Чтобы не умерли. Гуманитарии. Будут по домам и трогать провода мокрыми руками. Суки. Пидоры. Гвоздем плату поцарапает, ну что ты ему скажешь? Он же ничего по-русски не понимает. И осудить его не смогут, он же без допуска. Только выслать в степь и там расстрелять. Пидоры. Все диоды — пидоры. И гуманитарии.
Кто не курит, тому в день выдают две конфетки. Ириски. Одна из них отравлена. В другой — бром. Вот и гадай: или подохнешь, или стояк лютый будет, хоть кол чеши. Но там большинство курит. Как же тут не закуришь, если тебя ебут в жопу? Охуеть.
Если проебаться от работы, можно и поспать. Главное, чтобы не вычислили. Если вычислят, то тебя отведут в цех, разденут, завяжут глаза. Во рту кляп. Садят на холодный пол, аж яйца сводит. И начинают читать ТОЕ. И пиздят. Жилами медными пиздят. Ладно хоть не ебут. Лучше бы ебали.
У кого дома семья тех сокращают. Трудовой обряд такой. Как посвящение в студенты, только тебе нахуй посылают. А семья все равно не дождется.
Кто продаст зиповские резисторы — тот царь. Имеет право носить корону. С ним всегда свита. Он кушает первым. Директор при встрече ему в ноги кланяется и обращается «князь Ом». Царь всегда ест с пола. Как волк. Или собака, им виднее. После шабаша царя все ебут и пиздят. Почему? Да потому что продал все резисторы, пидарас пассивный.
Правильно говорят, что кто не лудил, тот не мужик. Или неправильно, я в хуй не тарабанил. «Кто до шабаша дожил, тот огурчики полил». Выглядит как чушь? Это и есть чушь. Кто дожил до инженера 1 кат, у того кукушка отбита. и срака как у Дональда Дака. Зато живой. Или мертвый. Ему виднее.
На питание зарплату электрика министерство соц.политики выделяет по 478 рублей в день. Пиздеж. Выделяет в половину меньше. Половину забирает директор. Еще половину — начальник отдела. Еще половину — уборщица. и доходит до электрика 17 рублей. И жрет. Деньги жрут, пидоры. Посыпают бромом, мажут маслом, чтоб лучше выходили, и жрут. Кто накосячит, останется без ужина. Такие дела.
Да и так сойдет. Так начальник говорил. Потом повесился. Или повесили, хуй знает.
Аноним 08/11/16 Втр 23:53:28  257220
>>257131
Кстати в чип и дип вообще пиздец цены заломили.
Пусть идут нахуй короче с такими ценами.
Аноним 08/11/16 Втр 23:55:23  257221
>>257220
Бородач из чипдипа вообще аудиосектант, слушает провода.
Аноним 09/11/16 Срд 00:02:59  257222
>>257221
Наверное еще и в /mus/ сидит.
Аноним 09/11/16 Срд 00:04:09  257223
>>257208
Живу с мамкой, она не работает уже лет 5, я кормлю нас обоих.
Мне кажется в этом и есть суть детей, вырастить, чтоб потом нихуя не делать.
Аноним 09/11/16 Срд 00:05:47  257224
>>257223
Я не пойму, раз ты их содержишь то хули они на тебя орут еще?
Аноним 09/11/16 Срд 00:09:17  257225
>>257224
А это не на меня. Я просто мимо тут проходил.
Аноним 09/11/16 Срд 00:22:14  257226
Mechanics-LYUVH[...].jpeg (114Кб, 600x600)
Я тут прикрелейтед тестирую.
Читал, что некоторые пасты откалываются при лужении. Нанёс на плату, засветил часа 3-5 (очень долго сохнет) потом ковырял ножом - не откалывается. Нагрел - не откалывается. Согнул плату - откололось немного в месте сгиба и впечатление будто паста сама добавляет прочности текстолиту.
Сейчас на бумагу жирным слоем нанёс, посмотрю насколько она прочная.
Ещё читал, что двухкомпонентные пасты можно в духовке греть при 75 градусах и они твердеют, можно наложить потом сверху узор и просветить и смыть не просвеченное. Вот так ещё потестить хочу - твердеет ли при нагреве и работает ли потом засветка.
Какие ещё эксперименты с ней придумать?
Аноним 09/11/16 Срд 00:46:44  257228
14380984416330.jpg (314Кб, 811x1246)
>>257226
Эм... а мамкин лак для волос уже не в моде?
Аноним 09/11/16 Срд 00:52:42  257230
FSR40.jpg (103Кб, 800x518)
>>257228
А как ты пяточки оставишь нетронутыми?
Тут такая штука - покрыл всю плату маской, потом наложил сверху прозрачную плёнку с напечатанными пяточками, засветил, смыл маску с пяточков.
А потом ещё можно белую маску сверху наложить и плёнку с текстом. И будет у тебя зелёная плата с белым текстом. Как с завода.
Вот на видео двухкомпонентная маска
https://www.youtube.com/watch?v=El_O8IMgWUk
Аноним 09/11/16 Срд 00:55:02  257231
>>257230
Ну, как бы.. Сначала спаяй, потом покрывай лаком.
Аноним 09/11/16 Срд 01:36:07  257232
>>257226
Докладываю промежуточные результаты.
За полтора часа жирный слой не затвердел ещё.
А тот, что был в духовке при 80 градусах за 20 минут нихуя не затвердел. Поставил на 150 и что-то произошло. Из него будто вся влага выпарилась, он теперь как мокрый порошок.
Кинул на засветку, приложив металлическую пластину. Потом посмотрю засветится или нет.
Аноним 09/11/16 Срд 04:24:35  257237
>>257226
4 часа прошло, начало твердеть, мне надоело ждать, пойду спать.
Аноним 09/11/16 Срд 05:20:10  257240
3.png (991Кб, 1173x499)
2.png (561Кб, 881x378)
1.png (460Кб, 640x480)
Пытаюсь найти на плате дебаг интерфейсы, я правильно понимаю что это они на первой пикче, прямо под камерой?

Чтобы узнать их распиновку мне нужно добраться до названия чипа, но все чипы скрыты под щитами и медной пластиной (второй и третий пик). Как снять эти щиты?

Алсо, посоветуйте материалы по аппаратному дебагу для новичков.
Аноним 09/11/16 Срд 07:02:37  257244
tumblrinlineog5[...].jpg (148Кб, 540x571)
>>257124 (OP)
Аноны, что такое 111 в светодиодной люстре?

На сколько я понимаю (хотя первый раз такое вижу), в люстре стоят странные светодиоды - подключаешь его прямым напряжением - светит одним цветом, подключаешь ОБРАТНЫМ, он должен же НЕ работать, это же светоДИОД. А вот ХУЙ - он светит ДРУГИМ ЦВЕТОМ.
Ну как бы ясно, там в одном корпусе просто ДВА встречно-подключенных светодиода с общими выводами, и работают они так, главное не переборщить, чтобы не пробило тот или иной.

А этот загадочный 111, видимо, за счет какого-то реле при включении/выключении переключает режим прямого или обратного напряжения, И в одном из режимов с большой скоростью (незаметной для глаза) переключает их туда-сюда и даже с плавающей частотой, потому как двухцветные светодиоды в люстре в одном из режимов дают ТРЕТИЙ ЦВЕТ (смешение первых двух), а они, если помнишь, включаются ПРОТИВОПОЛОЖНЫМ (блять что за магия!?! Первый раз такое вижу) напряжением, или даже могут плавно менять все эти три цвета.

Так вот вопрос. КАК ЭТУ ХУЙНЮ НАЗВАТЬ ПО-РУССКИ, (и почитать о ней) ЧТОБЫ НАЙТИ ЗАМЕНУ?
Есть куча всяких слов в магазинах светотехники - диммеры, контроллеры, драйверы, трансформаторы, но все явно не то.

Выглядит как черная спичечная коробочка, 220 вход, выход с неизвестной напругой, но, блять указано что это bsignal line 0,016А.

Что мне блять сказать продавцу-блондинке, если 111 для нее звучит будто я аллахбабах и сейчас взорвусь?


СУКА блять КАКОЕ ЕЩЕ СЛОВО ИЗ СПАМ-ЛИСТА?????
Аноним 09/11/16 Срд 07:04:10  257245
>>257244
>111
СУКА МОД, ТЫ БЛЯТЬ ДАУН?? С КАКОГО ХУЯ "РБ синнхроноус доубл контролер" в английской раскладке в спам листе??? ЧТО ТУТ БЛЯТЬ СПАМНОГО????
Чисти нахуй, щас тред в д создам
Аноним 09/11/16 Срд 07:15:38  257246
104.png (114Кб, 461x159)
Коллеги, какие конденсаторы предпочтительней для шунтирования? Думаю заказать штук 500 в Китае.
Аноним 09/11/16 Срд 08:00:57  257247
>>257244
Никак ты не найдешь, уймись.
Это какой-то контроллер, сделанный специально для этой люстры, не универсальный.
Аноним 09/11/16 Срд 08:01:25  257248
>>257246
Аорто-коронарного? Там вроде не конденсаторы.
Аноним 09/11/16 Срд 08:10:40  257249
>>257247
уебывай, советчик хуев.
Я спросил как эта штука называется по русски, а не где найти именно эту коробочку именно с этими режимами
Аноним 09/11/16 Срд 08:50:46  257250
>>257248
Чувак, ты разделом ошибся.
На фото как раз конденсаторы. Ты ещё спроси что значит "104"
Аноним 09/11/16 Срд 09:10:45  257251
Аноны, а почему при просадке напряжения на подстанции, промышленное оборудование часто сгорает?
Аноним 09/11/16 Срд 09:11:54  257252
>>257246
Ты имеешь в виду капы в питание микросхем?
Аноним 09/11/16 Срд 09:13:31  257253
>>257246
Если аудиофил, то бери плёнку, а так пойдёт и керамика (если личинка аудиофила, то обязательно NPO).
Аноним 09/11/16 Срд 09:37:08  257255
>>257252
питание цифровой техники, в т.ч. и микросхем.
Аноним 09/11/16 Срд 09:37:39  257256
>>257253
не, микроконтроллеры и цифровая техника
Аноним 09/11/16 Срд 09:40:23  257257
>>257256
Тогда керамику. NPO-керамика чуть лучше, потому что номинал не плывёт от температуры, но она и дороже.
Аноним 09/11/16 Срд 09:58:09  257258
>>257257
это которые справа?
Аноним 09/11/16 Срд 11:56:52  257264
14690406473170.jpg (125Кб, 1266x795)
Уместно ли применять malloc программируя под 8 битнын avr? Или это приведет к лишнему расходу памяти. Компилятор gcc.
Аноним 09/11/16 Срд 11:59:33  257265
>>257264
> Уместно ли применять malloc программируя под 8 битнын avr?
А он там разве есть вообще? Или его надо самому делать?
Потенциометр Аноним 09/11/16 Срд 12:17:28  257266
Заебал хрустеть потенциометр в усилителе, был бы это ширпотребный мафон из Китая, залил бы туда подсолнечного масла, но этот - с регулировкой пультом. Ничего страшного не случится, если я ему ВДшечкой пшикну? Разбирать и чистить никакого желания нет
Аноним 09/11/16 Срд 12:19:01  257267
>>257246
Купил такой, что слева, надо было 15 пикофарад, а он выдаёт 7.
Аноним 09/11/16 Срд 12:22:01  257268
>>257266
> но этот - с регулировкой пультом
В смысле там ручка крутится когда громкость с пульта изменяешь или это просто энкодер, а громкостью управляет digipot?
Аноним 09/11/16 Срд 12:32:48  257269
>>257249
Контроллер люстры, как ей еще называться.
Аноним 09/11/16 Срд 12:33:49  257270
>>257251
Нечасто. Мотор может остановиться из-за снижения крутящего момента и перегреться, потому что перестал охлаждаться.
Аноним 09/11/16 Срд 12:37:53  257271
>>257257
Покажи мне, где применяют NP0 керамику в цепях блокировки.
Ну хоть одно применение, ну позязя.
И позязя, подкинь хоть одну ссылочку на 0.1uF NP0 в корпусе 0805.

Gbplj,jk? ,kznm/
Аноним 09/11/16 Срд 12:39:33  257272
>>257267
Чем мерил?
(Такие емкости мало чем можно точно померить из ширпотреба).
Аноним 09/11/16 Срд 12:40:40  257273
>>257269
это блять блок питания с ШИМ-контроллером. ВОТ КАК
Аноним 09/11/16 Срд 13:25:18  257275
>>257265
Есть
#include < stdlib.h >
Аноним 09/11/16 Срд 16:41:07  257284
Если какой-то мудак заземлился на систему отопления, как ему помочь понять свою неправоту?
Аноним 09/11/16 Срд 16:53:02  257285
u631247f8e35ec5[...].png (120Кб, 736x736)
>>257284
Заменить трубы на ПВХ и ждать.
Аноним 09/11/16 Срд 17:42:52  257292
>>257124 (OP)
Анон, нужен мультиметр, чтоб мог измерять индуктивность, помимо прочего. И так как уже в эту субботу - черная пятница, думаю заказать на али. Можешь выбрать за меня? Или подсказать, как это сделать. Сам ньюфаг, в руках не держал.
Аноним 09/11/16 Срд 17:43:21  257293
>>257292
https://www.aliexpress.com/af/multimeter%252Binduction/2.html?site=glo&g=y&SortType=price_asc&SearchText=multimeter+induction&isAffiliate=y&initiative_id=SB_20161109063132&needQuery=n
Забыл ссылку.
Аноним 09/11/16 Срд 17:58:27  257297
>>257293
ESR тестер купи, и не еби мозг с мультиметрами. Они до сих пор h21 меряют жопой.
Аноним 09/11/16 Срд 18:04:41  257299
>>257297
https://www.aliexpress.com/item/Portable-Digital-Component-Transistor-Tester-Diode-Triode-Capacitance-ESR-Meter/32749713240.html?spm=2114.30010308.3.144.kFiNIh&ws_ab_test=searchweb0_0,searchweb201602_2_10091_10090_10088_10089,searchweb201603_1&btsid=422df09b-3908-449c-a1ac-6794965f7357
Такой норм?
Аноним 09/11/16 Срд 18:35:42  257300
>>257299
Не знаю. У меня такой.


https://ru.aliexpress.com/item/Orignal-Hiland-DIY-M12864-Graphics-Version-Transistor-Tester-Kit-LCR-ESR-PWM/32761468474.html?spm=2114.03010208.3.218.ik0S79&ws_ab_test=searchweb0_0,searchweb201602_2_10093_10091_10090_10088_10089,searchweb201603_1&btsid=e0f256ac-b5e7-4322-bc7f-f1d1dee52588

Он точно меряет индуктивность. Плюс параметров биполярников намного больше.
Правда о назначении большинства я в душе не ебу
Аноним 09/11/16 Срд 18:40:43  257301
>>257300
А напряжение, емкость, сопротивление может измерить? Прозвонить?
Аноним 09/11/16 Срд 18:44:08  257302
>>257301
Это еср, отдельный прибор. Для измерения радиокомпонентов.
Универсального прибора я никогда не видел.
Аноним 09/11/16 Срд 18:46:54  257303
>>257302
Так а что он умеет измерять кроме индуктивности?
Аноним 09/11/16 Срд 19:25:25  257308
Сап. Обязательны ли снабберные цепи в пуш-пул преобразователе, если ключи-мосфеты?
Аноним 09/11/16 Срд 19:45:18  257311
>>257303
А что ты умеешь кроме писания постов?
Аноним 09/11/16 Срд 19:46:44  257312
>>257303
Сопротивление, ёмкость, индуктивность, параметры транзисторов (хотя измеряет он на малых токах, так что могут быть не совсем правильные данные для мощных биполярников), параметры диодов (падение напряжения, если оно не совсем большое) и т.п.

Хотя, честно говоря, я предпочитаю измерять индуктивность осциллографом на частоте, в которой индуктивность будет использоваться.
Аноним 09/11/16 Срд 19:49:05  257313
>>257312
Например, такой подойдет?
Аноним 09/11/16 Срд 19:49:27  257314
>>257313
https://ru.aliexpress.com/item/LCD-Screen-Display-DIY-Digital-Oscilloscope-Kit-Set-Parts-With-Panels-Wholesale/32581071259.html
Аноним 09/11/16 Срд 22:29:49  257329
>>257312
>я предпочитаю измерять индуктивность осциллографом
это как?
Аноним 09/11/16 Срд 22:33:11  257330
>>257329
По резонансу.
Аноним 09/11/16 Срд 22:33:51  257331
Радиоинженегры, посоветуйте-ка.
Уже который раз пытаюсь делать платы-бутерброды, вечно какое то говно выходит, что нибудь да забываю.
Работаю в протиусе, он может только 3Д модель сделать одноуровневой платы, а есть ли проги, в которых можно было бы и на многоуровневую плату в 3Д посмотреть?
Аноним 09/11/16 Срд 22:43:29  257332
>>257330
поясни
Аноним 09/11/16 Срд 22:51:33  257335
uv.webm (2276Кб, 640x480, 00:00:16)
Что происходит с моей УФ лампой?
После часа работы начинается видеорелейтед и надо выключать на пару секунд.
Что виновато в этом?
Аноним 09/11/16 Срд 23:39:51  257341
>>257332
понял. Но чет странно. Есть дроссель 0.7гн, я коротнул его на кап 2мкф, получил период колебаний 0.01с, по подсчетам получается 1.3 гн, а не 0.7.
ЧЯДНТ?
Аноним 09/11/16 Срд 23:53:45  257342
Hm920QFXZTc[3].jpg (23Кб, 492x360)
Полизал сегодня батарейку, закончилось все дело скорой помощью и 9 больницей
Химический ожог полости рта (язык немного и губы) - припухло все и покраснело (с губ кожица слезла)
А дело было так: менял я батарейки у игрушки, старые вытащил и одну лизнул. Я если честно даж не думал, что она таит в себе опасность какую-то. А батарейка с одного конца окислилась, я ее полизал, а она жжет очень сильно. В общем, сижу и вою - смотрю язык красный и с губ кожица слезла и какие-то красные они неестественно На всякий случай скорая увезла в больничку. Там все посмотрели врачи, сказали мазать облепиховым маслом и поскольку рвоты нет, налета во рту тоже никакого, то все вроде нормально должно быть.
Сейчас уже припухлость сошла и краснота спала, надеюсь все это для меня без последствий будет.
Усачи, не лижите батарейки! И вообще, будьте бдительны!
Аноним 09/11/16 Срд 23:58:29  257343
>>257342
Толсто
Аноним 10/11/16 Чтв 00:00:01  257344
>>257342
Какую именно батарейку лизал?
Я сколько лизал ААА и АА максимум что чувствовал это легкое покалывание языка.
Та что там автомобильный аккум полизать решил?
Аноним 10/11/16 Чтв 00:10:00  257345
>>257344
>батарейка с одного конца окислилась
Аноним 10/11/16 Чтв 00:42:06  257348
>>257345
А, так ты электролита нажрался, помню тоже в детстве такое пару раз было, правда никакого жжения языка небыло, наверное везло мне что электролит был уже отработанный.
Нахрена ты вообще к окисленной батарейке языком полез?
Аноним 10/11/16 Чтв 00:48:05  257350
>>257348
на вкус
Аноним 10/11/16 Чтв 01:01:29  257351
Y4Kv0TLKcM0[2].jpg (12Кб, 480x360)
Эти вибраторы из моих смартфонов видимо всему миру нравятся раз они в каждом телефоне, не выключаются и соответственно все Говно!
Аноним 10/11/16 Чтв 01:44:52  257352
Это я затупок, или эта хуевинка, размером в половину моего ногтя, может пускать через себя 160 ампер?
https://www.google.ru/url?sa=t&rct=j&q=&esrc=s&source=web&cd=1&ved=0ahUKEwiRhO6y3pzQAhWBfRoKHUS9AUEQFggdMAA&url=http%3A%2F%2Fwww.st.com%2Fresource%2Fen%2Fdatasheet%2Fstl160ns3llh7.pdf&usg=AFQjCNGVluqa9WH459a09T2PBOZFslNMNw&sig2=NbURl3ko7v78zrdx9WJc1w&cad=rjt
Аноним 10/11/16 Чтв 03:02:41  257356
Всем привет, хотелось бы узнать по поводу бесшумных мышей. По вечерам, когда дети ложатся спать, или на работе постоянные щелчки очень сильно мешают, хотелось бы, чтобы мышь вообще не было слышно. В инете посмотрел обзоры о мышах нексус - вроде ничего так написано. Но интересно мнение тех, кто уже юзает такие мыши (если такие присутствуют в треде) - стоит их брать или нет?
Аноним 10/11/16 Чтв 03:03:18  257357
>>257356
элементарно ... просто купи бесшумные кнопки припаяй их в мыши на место шумных ! я вообще не покупал ( выпаял из старого японского видика ) ! уже не 1-й год их жму и удивляюсь тупости мышестроителей ... возможно даже они делают их так громко специально ...
Аноним 10/11/16 Чтв 07:39:46  257362
щелчок делается для выработки рефлекса у пользователя, тактильного и слухового, о гарантированном действии клика

В противном случае тупой пользователь не может работать на компутере.

Не забываем, что среднестатистический пользователь - очень тупое жывотнае, приспешник всемирных ботнетов.
Аноним 10/11/16 Чтв 08:24:38  257364
>>257308
Снаббер нужен для "поедания иголок", которые могут повредить и мосфет и биполярник одинаково. Снаббер не нужен т.н. avalanche fet'ам в которых переход приоткрывается (и это штатно и нормированно) по достижении некотрого порога, как стабилитрон.
Аноним 10/11/16 Чтв 08:33:22  257365
>>257362
Просто щелчок приятен пальцу. Можно его сделать неслышным при этом (то есть чтоб кнопка подавалась характерным образом, но не щелкала), но почему-то так не делают.
Аноним 10/11/16 Чтв 08:35:48  257366
>>257352
Может. Есть IGBT в таких корпусах, которые и в 1000А могут, применяются в фотовспышках. При этом они высоковольтные.
Понятно что речь об импульсных токах, в длительном режиме ему банально ножки не позволят большой ток пропускать.
Аноним 10/11/16 Чтв 08:40:52  257369
>>257335
Там яркий шнур вращается? Как правило это говорит о превышении номинального тока лампы, происходит т.н. шнурование разряда.
Аноним 10/11/16 Чтв 10:08:03  257374
Cn.PNG (20Кб, 224x313)
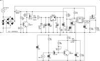
Поясните за схему нюфагу. В прошлый раз мне объясняли, что ток ВЧ проходя через конденсаотор становится током НЧ. Какого хуя здесь на схеме ВЧ идет через конденсатор?
Аноним 10/11/16 Чтв 10:59:46  257380
>>257374
Тебе не говорили, что "ток ВЧ проходя через конденсатор становится током НЧ", а то, что после детектора и конденсатора большой емкости на этом конденсаторе остается НЧ огибающая АМ-модулированного сигнала.
Для любого переменного тока в зависимости от емкости конденсатора тот может представляться как пренебрижимо малям так и большим сопротивлением.
Аноним 10/11/16 Чтв 11:17:38  257383
>>257374
Уж не из "Радио это просто" Айсберга картинка?
Аноним 10/11/16 Чтв 12:29:42  257389
Хочу сделать датчик тока, для этого взял шунт на 0.05 Ом и 12 битный ацп с опорным 3.3В. По моим расчётам после усиления в 20 раз для диапазона 0-3А LSB бит дает значение примерно 0.3 мВ (0.7 мА), правильно ли я понимаю что мне нужен ОУ с напряжением смещения желательно не более 1 мВ для того, чтобы иметь возможность замерять от 2 мА и простейший LM358 мне не подходит? Замеряемое напряжение однополярное с небольшими пульсациями.
Аноним 10/11/16 Чтв 14:22:32  257399
/RA пришло время выбрать что мы завтра закупаем на алике со скидками.
Может пол кило кондеров? Новый мультиметр? Пинцет? Паялку?
Аноним 10/11/16 Чтв 14:25:44  257400
>>257364
А как рассчитать снаббер? Померить индуктивность рассеяния транса?
Аноним 10/11/16 Чтв 14:28:06  257402
>>257399
ты деб? эти скидки хуйня полная, они просто накинули за 2 недели +20% к цене и скидкой эти 20% скинули. Потом цены станут такими же как со скидками.
Аноним 10/11/16 Чтв 15:01:25  257407
>>257380

Хммммм. Спасибо.

>>257383

Да, оттуда. Книжка интересная, но уж очень быстро они перешли от азов, которые я знал даже не читая книжку, к какой-то сложной йобе, от которой мозги сворачиваются.
Аноним 10/11/16 Чтв 15:13:16  257408
>>257402
Ты к нам из бэ наушники спаять? Вали отсюда, полудурок.
Аноним 10/11/16 Чтв 15:14:20  257409
vreti.jpg (8Кб, 254x199)
>>257408
Аноним 10/11/16 Чтв 15:15:49  257411
>>257402
Ну не скажи. Я таки нашёл пару товаров с реальными скидками. Прост они у меня в корзине около двух недель лежат и разницу в цене я вижу. Правда есть ещё несколько товаров, которые со "скидкой" стоят дороже чем были. Куплю их после 11.11.
Аноним 10/11/16 Чтв 15:17:27  257412
Безымянный.jpg (259Кб, 1495x915)
>>257409
Политачер? Ясно. Я думаю от кого дебилизмом несет.
Аноним 10/11/16 Чтв 15:18:07  257413
>>257411
>около двух недель лежат и разницу в цене я вижу
На них добавили цену чуть раньше.
Аноним 10/11/16 Чтв 15:19:59  257414
>>257413
Не добавили. Я ж смотрел во всех магазинах и сравнивал цены. Кстати, многие продаваны из тех у кого я постоянно закупаюсь вообще в этой акции не участвуют и цены не изменяют.
Аноним 10/11/16 Чтв 15:31:13  257415
>>257412
Ты на политачеров не гони, няша.
Аноним 10/11/16 Чтв 16:10:01  257418
https://ru.aliexpress.com/item/300-2PF-0-1UF-30-valuesX10pcs-300/32417975915.html
Годнота?
Аноним 10/11/16 Чтв 18:30:51  257431
какую самую годную книжку можно скачать чтобы угореть по детекторным приемникам?
Аноним 10/11/16 Чтв 18:53:47  257434
Аноны, подскажите магаз в ДС2, где можно купить третью малинку занедороха.
Аноним 10/11/16 Чтв 19:28:57  257436
>>257431
Борисов, очевидно же. Причем, чем старше будет книга, тем лучше.
Аноним 10/11/16 Чтв 20:00:39  257442
Ребят, я полный имбецил, но все же. Есть кнопка 6А/250В, подойдет ли она для отношения 20-30А/5В?
Аноним 10/11/16 Чтв 20:01:59  257443
>>257442
Если для долговременной нагрузки (больше 5 секунд) то нет.
Аноним 10/11/16 Чтв 20:03:34  257444
>>257341
э отвечайте на мой ответ
Аноним 10/11/16 Чтв 20:29:38  257448
14787775375400.jpg (108Кб, 960x950)
Какие программы использовать чтобы рисовать схему и моделировать процессы?
Аноним 10/11/16 Чтв 20:47:00  257454
>>257448
Программа называется "отладочная плата"
Аноним 10/11/16 Чтв 20:51:40  257456
>>257341
>>257444
LCR метр купи, бомж ебаный
Готовься закупаться если собрался серьёзно всем этим заниматься
Аноним 10/11/16 Чтв 21:44:31  257463
7867P1461465515[...].jpg (59Кб, 400x175)
Аноны, может кто знает где можно купить резистор 22 Ом 3вт в ДС1?
В интернете нихуя нет по сайтам, везде ждать и только от определенной суммы.
Аноним 10/11/16 Чтв 21:59:12  257466
>>257463
Поставь два 11 Ом 2 Вт
Аноним 10/11/16 Чтв 22:08:14  257467
>>257463
Поставь два 44 Ом 1 Вт
Аноним 10/11/16 Чтв 22:10:06  257468
>>257124 (OP)
Привет, /ra. Такое дело: есть автомобильный вентилятор (работает от 12в). Хочу его сделать регулируемым в плане мощности обдува. Очевидно, мне надо сбрасывать напряжение на входе, но вот как это реализовать я чет слабо представляю. Идеально было бы вкрутить что-то типа диммера, только я читнул одну из первых нагугленных статей (http://melek.ru/info/dimmer_princip_raboti/) и решил, что диммер слишком сложна для меня. Где купить я тоже хз. Из школы помню, что были какие-то делители напряжения на резисторах. Тут у меня трудность в том, что я не знаю какой величины резисторы мне надо брать, и как померить сопротивление самого вентилятора я тоже неебу (мультиметр есть, если что). Потом, если не вподляну, напишите какие детали надо купить, чтобы смонтировать всю схему, ну чтобы было хотя бы 5 степеней мощности для регулировки.
Аноним 10/11/16 Чтв 22:11:40  257469
>>257456
Какой можешь посоветовать?
Аноним 10/11/16 Чтв 22:35:13  257471
54t7.jpg (49Кб, 735x288)
Сап, /ra/, помоги неофиту. Имеется входная цепь с емкостными связями, у неё полоса пропускания при повышении частоты расширяется. Мне бы хотелось узнать, чем это обусловлено. Старая аппаратура пошла в разнос?
Аноним 10/11/16 Чтв 22:59:21  257474
>>257469
DT-9930 например
лично у меня DT-9935 просто не люблю щелкающую хуйню
Можешь на Али что нибудь по дешману присмотреть, сейчас там как раз распродажи начинаются
Хорошее оборудование необходимо если когда нибудь планируешь стать усатым телемастером
Аноним 10/11/16 Чтв 23:04:02  257475
>>257468
Какая потребляемая мощность вентилятора?
https://www.aliexpress.com/item/DC12-24V-6A-White-Switch-LED-Dimmer-1-Channel-Inline-PWM-Brightness-Adjust-Switch-Dimmer-Controller/32689991279.html
https://www.aliexpress.com/store/product/DC12-24V-6A-Black-Switch-LED-Dimmer-1-Channel-Inline-PWM-Brightness-Adjust-Switch-Dimmer-Controller/1293050_32687978514.html
Аноним 10/11/16 Чтв 23:09:58  257478
>>257442
Нит
Аноним 10/11/16 Чтв 23:18:22  257479
>>257418
Говно.
Ищи что бы синие были, типа таких
https://www.aliexpress.com/item/10Kinds-100PCS-Set-Ceramic-Capacitors-Combination-Kit-High-Pressure-2KV102K-821K-Wholesale-Electronic/32753546172.html
или как у Мураты
http://www.chipdip.ru/product0/9000238473/
Аноним 11/11/16 Птн 02:31:52  257535
228608.jpg (63Кб, 1200x800)
Чем крепить платки к din рейке? Есть варианты лучше чем пикрелейтед?
Аноним 11/11/16 Птн 03:54:35  257539
>>257456
сука дебил, у меня есть lcr-метр. Мне интересен способ измерения индуктивности с помощью осциллографа, который написал тот анон что выше.
Аноним 11/11/16 Птн 04:18:38  257541
>>257479
>2KV
Нахуя?
Аноним 11/11/16 Птн 05:16:14  257544
>>257463
Поставь 18 ом и 4
Или 2 по 10 и 2 по 1
Аноним 11/11/16 Птн 08:40:37  257558
>>257541
Запас в жопу не ебёт
Аноним 11/11/16 Птн 08:42:15  257559
>>257539
Ну и как ты там, много намерил?
Аноним 11/11/16 Птн 08:44:55  257560
>>257463
А вам вообще зачем?
Может тебе лучше NTC термистор на 22 Ома поставить вместо резистора?
Аноним 11/11/16 Птн 09:10:47  257564
>>257560
Если это для софт-старта, то можно и простой резистор плюс реле. Всё равно он нагреться и испортиться не успеет.
Аноним 11/11/16 Птн 12:39:05  257589
.png (10Кб, 800x480)
.png (11Кб, 800x480)
.png (11Кб, 800x480)
>>257539
Я делаю по этому способу: http://meettechniek.info/passive/inductance.html#sine

Вот например осциллограммы (частота 160кГц, резистор 10Ом) для индуктивности с паспортными данными 10uH. По расчётам получается 9.5uH.
Аноним 11/11/16 Птн 13:30:22  257591
>>257475
Мощность хз, 12В ток 0.9А. Девайс с АЛИ збс, только там время доставки больше месяца, а мне уже вчера надо. Резисторов я могу в соседнем дворе купить.
Аноним 11/11/16 Птн 14:06:49  257595
photo2016-11-11[...].jpg (256Кб, 1280x960)
photo2016-11-11[...].jpg (210Кб, 1280x960)
Аноны, нужна ваша помощь. Можно как-то машину заставить ездить? Сама живая, а вот пульт лет 10 назад расхуярил, потому что мелким долбаебом был. Всё на месте, всё живо внутри у неё.
Какие есть варианты? Заранее примного благодарен за дельные советы.
Аноним 11/11/16 Птн 14:20:38  257596
56985266w640h64[...].jpg (25Кб, 500x500)
аноны можно ли пикрилейтед светодиод 30w подключить к обычному компьютерному блоку питания ATX на 12 w ? Если да то по какой схеме ? Можешь есть гайды где по подключению мощных светодиодов к блокам питания от компа. Мне просто непонятна разница между драйверами для светодиодов и обычными блоками питания.
Аноним 11/11/16 Птн 14:21:31  257597
>>257596
12w > 250w
Аноним 11/11/16 Птн 14:23:49  257598
>>257595
Можно попытаться найти на нее пульт контроллер - родной или универсальный какой-то. А можно выкинуть всю электронную начинку, оставить только движки, засунуть внутрь пердуину, к пердуине купить беспроводной модуль какой-нибудь и управлять ей уже чем хочешь - пультом, смартфоном, etc. Или вообще робота из этой машины запили, типа как робот-пылесос, только не сосет.
Аноним 11/11/16 Птн 14:30:17  257599
img1[1].gif (2Кб, 296x211)
raschet-rezisto[...].jpg (30Кб, 385x216)
>>257596
>разница между драйверами для светодиодов и обычными блоками питания
Принципиальной разницы нет, кроме габаритов. Светодиоду нужно просто стабильное напряжение, близкое к номинальному. И ограничение тока, естественно.
>по какой схеме
Если в этот светодиод встроен токоограничивающий резистор, то напрямую шарашить можно. Только на радиатор его поставь. Если резистора нет, то надо его рассчитать и собрать по схеме пик1, если светодиодов несколько, то пик2. Как рассчитывать - в интернетах смотри, калькуляторов куча.
Аноним 11/11/16 Птн 15:29:06  257601
Нужен для определенных целей маломощный сервер. Какую из PI лучше взять? Модели малинки, китайские апельсины/бананы/что там еще? Занидорага и чтобы охлаждение пассивное.
Аноним 11/11/16 Птн 15:47:25  257602
>>257589
А генератор синусоиды у тебя откуда?
Аноним 11/11/16 Птн 15:50:39  257603
>>257602
С алика: https://www.aliexpress.com/item/gothic-black-ultra-hude-dildo/32601850164.html
Аноним 11/11/16 Птн 16:28:25  257604
usb power adapt[...].png (10Кб, 619x483)
Посоны, годится ли такая схема для питания устройства с одной АА батарейкой от USB?
Концы к муляжу под батарейку подведу
Аноним 11/11/16 Птн 16:30:37  257605
>>257604
NYET. Делитель на резисторах не годится для питания любого более-менее сложного устройства. Используй LM317.
Аноним 11/11/16 Птн 16:32:16  257606
>>257605
Спасибо за ответ. А что не так с током будет?
Аноним 11/11/16 Птн 16:33:19  257607
>>257606
С током всё нормально будет, а вот напряжение будет плавать в зависимости от того сколько тока будет потреблять устройство.
Аноним 11/11/16 Птн 16:36:26  257608
>>257607
То бишь с делителем скорее всего питаемое устройство вероятно долго не протянет?
Аноним 11/11/16 Птн 16:37:46  257609
>>257608
>вероятно убрать
>быстрофикс
Аноним 11/11/16 Птн 16:44:08  257610
>>257603
А чё насчет резонансного метода?
Аноним 11/11/16 Птн 16:53:58  257611
>>257608
Угу, ну или брать резисторы с малюсеньким номиналом и огромной мощности. Правда тогда делитель сам по себе будет жрать дохрена тока и мощности USB может не хватить.

Алсо, если будешь заказывать что-то с алика, то лучше бери готовые модули DC-DC. Там выходное напряжение можно настраивать, ну и они почти не греются из-за высокого кпд.
>>257610
Даже не пробовал.
Аноним 11/11/16 Птн 16:56:03  257612
чоб заказать с али пока скидки
Аноним 11/11/16 Птн 16:59:06  257613
>>257612
Возьми вибратор с блютусом и подключи к нему ардуину с блютус модулем, которая будет управлять вибратором, например, в зависимости от мелодии, которую на неё подашь.
Аноним 11/11/16 Птн 17:53:30  257616
782264150013400[...].jpg (202Кб, 1024x670)
>>257560
Нужен для платы от стиралки,(r020) я уже писал в каком-то из прошлых тредов пару недель назад. В итоге пришло с ибея, но после замены опять наебнулось, т.к. оказывается не перепаяли шим контроллер(u002).
Если кто сможет предложить годную замену, и реализовать это, пишите.
Аноним 11/11/16 Птн 17:53:58  257617
>>257389
Повторяю
Аноним 11/11/16 Птн 17:57:28  257618
>>257595
Смотри чип, куда подключена антенна, и гугли его даташит. Они парами идут. Один для передачи, другой для приёма. Покупаешь тот, что для передачи и собираешь себе пульт.
Аноним 11/11/16 Птн 18:38:02  257619
>>257595
Двачую этого >>257618. Если там какой-нибудь RX2 стоит в качестве дешифратора - то ответная ей TX2 такая в каждом первом передатчике стоит и подойдет любой, совпадающий по частоте (27МГц обычно, но бывает 40 и 56).
Что, кстати, у нее там под капотам за хреновина с проводами?

Аноним 11/11/16 Птн 18:40:16  257621
>>257604
Если тебя часики запитать или что-то микропотребляющее - то да.
Если же что-то более-менее жрущее, оно просто просадит нижнее плечо и напряжение упадет.
Аноним 11/11/16 Птн 19:09:12  257625
Аноны, какие у вас чувства, когда что-то не можете отремонтировать ? У меня такое чувство, как будто я врач и не помог пациенту.
Аноним 11/11/16 Птн 19:47:10  257627
Пизда, что с ценами в чипидипе в последнее время, они вообще что ли берега попутали
Аноним 11/11/16 Птн 20:55:08  257628
>>257616
>пишите.
Ок.
Туда подойдёт любой проволочный резистор от 22 до 110 Ом, мощностью от 2 до 5 Ватт.
Думаю даже на 220 Ом будет себя нормально чувствовать
Аноним 11/11/16 Птн 20:58:40  257629
>>257627
А что с ними?
Постоянно у них затариваюсь
Цены какие были, такие и остались.
Ну трансформаторы немного подорожали, да.
Аноним 11/11/16 Птн 21:45:43  257634
119506894591377[...].jpg (77Кб, 640x640)
Суп радивач.

Тут вчерась увидел в очередном 11.11 трендже идею которая мне пришлась по нраву, но я нихуя не понимаю (почти).

Вот идея - купить с валиэкспресса пока не закрыли нахуй страну gps-трекер самый дешманский и максимально небольшой, купить там же diy-powerbank-kit и вместо одной 18650 напердолить этот самый трекер и запитать его либо от самой банки, либо от одной из 18650, которая не будет тратить заряд ни на что, кроме этого трекера. Но соответственно тут и проблема - как сделать так, чтобы эта батарейка для трекера заряжалась при подключении банки в заряд, но при этом не расходовала заряд при заряде телефона например от банки? И возможно ли это вообще, насколько я понимаю там контроллер типа дохуя отслеживает заряд в каждой батарее и разряжает их перед зарядкой, и если у нас будет так, что контроллер подключен к двум разным по уровню батареям, будет пиздец-гроб-гроб-кладбище-пидор. Идею с "прост подключить gps трекер к банке внутри" я рассматривал но имхо будет палевно что банка всегда что-то заряжает (а сейчас каждые банки идут с ебаными подсветками и lcd дисплеями отображающими состояние) и к тому же когда банка полностью разрядится нихуя не будет отслеживаться.

Вопрос: как быть, как это сделать, куда копать, или может вообще есть более адекватные и легкореализуемые идеи для такой же задачи (обеспечить незаметную слежку за тней с постоянной подзарядкой самой же тней)

Картинка для привлечение внимания.
Аноним 11/11/16 Птн 22:05:42  257637
1181133275616711.jpg (58Кб, 517x360)
>>257634
Но зачем?
Аноним 11/11/16 Птн 22:59:16  257638
>>257634
Зачем?
Не лучше готовый трекер купить?
Сейчас даже для велосипедов скрытые gps-жучки продаются
Аноним 11/11/16 Птн 23:03:55  257639
>>257638
Блять, не дочитал вопрос до конца
Слишком много букв
Аноним 11/11/16 Птн 23:24:46  257640
Собрал тут на коленке пушпуль на 2153. Запустил без силовой, в результате адски греется микросхема, буквально за секунду жгет палец и потребляет неадекватно много тока, около 200ма. Феты проверил, целые. Сигналы на затворах идеальные, времязадающая цепочка нормально отрабатывает, нигде ничего не коротит. В чем может быть дело?
Burgenshtrunden 11/11/16 Птн 23:56:49  257642
жжжок.JPG (68Кб, 887x595)
Нужно достаточно эффективно(без тепла и радиваторов) дропнуть 35v до 12 с током до 5A. Стабильность не нужна, хоть +-5В
Идея - к копеечному синхронному баку(23v/4a) прикрутить n-мосфет в нижнее плечо и управлять шириной выходных импульсов через feedback этого бака. Т.е. использовать его исключительно в качестве шим с логикой на выходе 5/10в.
Вариант довольно ебанутый, но способен ли он взлететь или эффективнее будет собрать ту же махарайку на 555 или совсем выбросить говно и палки и взять lm2596?

Какие вообще доступные преобразователи есть с внешними ключами и допустимыми пределами регулировки 1-50в? LTC3780 дорохо
Аноним 12/11/16 Суб 00:24:47  257645
>>257642
dc-dc stepdown
Аноним 12/11/16 Суб 00:25:03  257646
Как убрать жужжание из колонки?
Использую обычный усилитель и трансформатор для питания. На всех проводах и так есть ферритовые кольца
Аноним 12/11/16 Суб 00:25:36  257647
>>257640
Кароч идите нахуй пидоры, хуй кто поможет.
Поменял микросхему и теперь все работает нормально.
Аноним 12/11/16 Суб 00:57:40  257649
>>257642
XL4016 у китайцев не нравится?
LM2596 такой ток не потянет.
Аноним 12/11/16 Суб 01:33:34  257650
>>257628
Если так всё легко, почему нигде об этом не написано?
Аноним 12/11/16 Суб 10:36:10  257668
>>257649
>XL4016
О, охуенно. Спасибо.
>LM2596 такой ток не потянет
Знаю, просто привёл известную мне альтернативу.
>>257645
Лишь бы спиздануть.
У меня целое ведро этих dc-dc stepdown. Я обозначил конкретные параметры - внешние ключи, 35-40в допустимое напряжение и запас по току. Как LTC3780 только дёшево.
Я хочу иметь возможность использовать более мощные ключи, пусть и с меньшей эффективностью, но не могу найти доступных микросхем такого типа.

XL4016 отлично подходит под мою задачу, ибо дешево и по параметрам ок, пусть и со встроенным ключом.
Аноним 12/11/16 Суб 10:42:16  257670
>>257668
Есть ещё lm2678. У него частота больше (260кГц по сравнению с 180кГц у XL). С ним даже можно готовую катушку использовать, а не мотать самому.
Аноним 12/11/16 Суб 11:05:50  257671
>>257637
>>257638

>Но зачем?

=> >>257634
>обеспечить незаметную слежку за тней с постоянной подзарядкой самой же тней
Аноним 12/11/16 Суб 11:17:42  257672
>>257625
Меня такие ситуции бесят.
При этом половина ненависти и лучей поноса программистам, которые пишут "несуществующую" хуйню, способную вызывать настоящие проблемы, половина современному положению вещей - не позволяющему иметь нормальную документацию.
Аноним 12/11/16 Суб 11:19:58  257673
>>257634
Просто запитай от батареи повербанка, трекер жрет-то всего ничего. Если его вообще кто-то будет заряжать, в чем я лично сомневаюсь.
Бабье никогда не заряжает ничего, чем пользуется эпизодически.
Аноним 12/11/16 Суб 11:32:03  257674
>>257673

Не, она телефон постоянно заряжает от повербанка, так что периодически заряжает и сам повербанк.

Если я запитаю его прямо от повербанка, как сделать чтобы эта хуйня постоянно не показывала что что-то заряжает? И насколько немного он жрет, если к примеру раз в 10-15 минут он будет отсылать через жопорез-симку координаты?
Аноним 12/11/16 Суб 14:10:31  257679
Не знаю куда написать, напишу сюда.

Я, короче, подключаю пк-кулера к 220. Использую для этого старые зарядники от телефонов.
Первый подключил на ура:
- Кулер потребляет 12V и 1A
- Зарядка выдаёт 12V и 1A
Всё как положено.

Со вторым проблемы:
- Потребляет 12V и 0.16A
- Зарядка выдаёт 12V и 500mA
Подключил его, включаю, ноль реакции.

Кулер 100% рабочий, про зарядку не скажу. Проблема в амперах? Какое они вообще оказывают влияние на работу? Я в эту йобу не могу, совсем. Поясните.
сап, есть ненужные 5в Аноним 12/11/16 Суб 14:15:36  257680
powerbank поднимает напряжение аккумов до 5.5в, телефон обратно его понижает для своего такого же аккума — какая экономия была бы, если б напруга зарядника поднималась только до изначальных 4,35В?
нормальная ж наверн.
Аноним 12/11/16 Суб 14:16:17  257681
>>257679
> Какое они вообще оказывают влияние на работу?
Зарядка - это источник напряжения, а значит ток (который измеряется в амперах) определяется потребителем, но в пределах возможностей зарядки.
> Зарядка выдаёт 12V и 500mA
Означает, что зарядка выдаёт 12V и ток от 0 до 0.5А, что должно хватить для кулера, которому нужно только 0.16А.

Можешь мультиметром или лампочкой проверить саму зарядку?
Аноним 12/11/16 Суб 14:16:22  257682
>>257680
>если б напруга зарядника поднималась только
и телефон заряжал бы напрямую свою акб.
Аноним 12/11/16 Суб 14:17:40  257683
>>257680
> какая экономия была бы
Почти никакой DC-DC преобразователи имеют очень высокий КПД. А вот универсальность стоит того. Один USB для всех телефонов.
Аноним 12/11/16 Суб 14:18:21  257684
>>257683
>очень высокий КПД
какой
Аноним 12/11/16 Суб 14:18:56  257685
>>257684
90-95%
Аноним 12/11/16 Суб 14:19:45  257686
>>257681
Я думаю ток в вольтах определяется.

> мультиметром
Нету.

> или лампочкой
Объясни как. Повторяюсь, я в этом ничего не понимаю.

Алсо, это, похоже, не зарядка, а питалово для тплинковского говнороутера. Может это что-то меняет?
Аноним 12/11/16 Суб 14:20:53  257687
>>257686
>ток в вольтах
ага, и ток реки не по объёму, а по скорости — точн.
Аноним 12/11/16 Суб 14:21:58  257688
>>257686
> Я думаю ток в вольтах определяется.
В вольтах напряжение, а в амперах ток.
> Может это что-то меняет?
Сфотографируй блок питания, чтобы было видно всю инфу о нём. Может он просто переменный ток выдаёт.
Аноним 12/11/16 Суб 14:23:31  257689
надо напряжение переименовать в напор, а то хули всех путать.
Аноним 12/11/16 Суб 14:29:24  257690
d6a7deabaf2136f[...].jpg (131Кб, 900x1200)
>>257688
> В вольтах напряжение, а в амперах ток.
Я думал это одно и тоже.

Пикрел мой.
Аноним 12/11/16 Суб 14:30:30  257691
>>257689
>>257690
>одно и тоже
конечн, как и скорость реки и величина русло это одно и то же другими словами, ага.
Аноним 12/11/16 Суб 14:40:06  257692
>>257690
Блядь, а ведь если подумать, то больше у меня их и нет, только несколько штук по 9v, а новые стоят как сам кулер, а то и больше. В связи с этим вопрос: Можно ли подключить к одному заряднику несколько кулеров?
Аноним 12/11/16 Суб 14:44:00  257693
>>257690
Ну тогда хуй его знает. Возможно неисправен, но диагностировать его на расстоянии с твоими знаниями я не буду.
>>257692
> несколько штук по 9v
Можно и к этим подключить. Просто вентиляторы будут крутиться чуть медленней и тише.
> Можно ли подключить к одному заряднику несколько кулеров?
Можно. Просто следи, чтобы суммарный ток (который в амперах) кулеров нге превышал максимальный ток блока питания.
Аноним 12/11/16 Суб 14:52:23  257694
>>257693
> Можно и к этим подключить. Просто вентиляторы будут крутиться чуть медленней и тише.
Сойдёт, спасибо.

> Можно.
А как конкретно? У меня два провода от зарядки (+ и -) и 2 от кулера (тоже + и -), если добавить сюда ещё кулер с двумя проводами, то мне будет нужно впихнуть 4 провода в 2. Как?
Аноним 12/11/16 Суб 14:54:27  257695
>>257694
Соединяй все +, а затем все -. То есть параллельное соединение всех кулеров.
Аноним 12/11/16 Суб 15:00:45  257696
>>257695
Хорошо. Впрочем, пока не надо, кулер завёлся от девятки, добра тебе.

Активный у вас раздел, однако. Я уже готовился пол дня ответа ждать.
Аноним 12/11/16 Суб 15:25:39  257699
Сап, радач, хочу вкатиться в радиотехнику и для начала сделать что-то хотя бы на уровне детских уроков труда(перключающиеся лампочки и подобная хуета, не закидывайте помидорами, я не даун, все с чего-то начинают).Такой вопрос, какие детали и оборудование мне могут понадобиться и где их достать(не идти же в магазин радиодеталей из-за этого, мб есть место, где валяется электронный мусор, кек.
Аноним 12/11/16 Суб 15:43:09  257700
>>257696
Только что попробовал ради лулзов замкнуть + и - в том заряднике. Замкнул, зарядник стал пищать, пи-пи-пи-пи, с рваной периодичностью. Я надеялся на взрывы, кишки, распидорас. По этому можно поставить диагноз?
Аноним 12/11/16 Суб 15:52:47  257701
анончки, подскажите где на али можно купить ферритовые кольца диаметром 25 и больше мм
Аноним 12/11/16 Суб 15:55:21  257702
>>257701
А тебе для чего? Какой материал нужен?
Аноним 12/11/16 Суб 15:56:53  257704
>>257702
n87, для трансформаторов
Аноним 12/11/16 Суб 16:01:33  257705
>>257702
чет я сколько ни искал, везде только сердечники из распыленного железа
Аноним 12/11/16 Суб 16:08:48  257707
>>257702
https://ru.aliexpress.com/item/EWS-36mm-Outside-Dia-Green-Iron-Inductor-Coils-Toroid-Ferrite-Cores/32656698944.html
вот этот к примеру, тоже из железа же?
Аноним 12/11/16 Суб 16:12:54  257709
>>257704
> n87
Ищи аналог со схожими характеристиками под название PC40. Там их дохрена.
Аноним 12/11/16 Суб 16:25:35  257711
1.png (30Кб, 800x600)
2.png (14Кб, 800x600)
Анон, в общем есть одна аналого-цифровая микросхема.
1. Я не могу понять зачем на 1 пике(цифровая часть) нужно 2 кондера - полярный и неполярный, почему нельзя обойтись одним?
2. Какой лучше ставить кондер для аналоговой части(пик 2), электролит на 1 мкФ или керамику(пленку и т.д.) на 0.1 мкФ?
Аноним 12/11/16 Суб 16:31:09  257712
>>257711
> 1. Я не могу понять зачем на 1 пике(цифровая часть) нужно 2 кондера - полярный и неполярный, почему нельзя обойтись одним?
Керамика нужна если вдруг микросхеме резко понадобится дохуя тока на очень короткий период, элетролит такую хуйню может ниасилить. Потому и ставят керамику на 100нФ параллельно уже с большими элетролитами.
> Какой лучше ставить кондер для аналоговой части(пик 2), электролит на 1 мкФ или керамику(пленку и т.д.) на 0.1 мкФ?
Хуй его знает. Ты хоть дай даташит на микру, а то тут ещё гадать не хватало для чего этот кондёр нужен.
Аноним 12/11/16 Суб 16:33:20  257713
>>257711
фишка в том, что электролитические конденсаторы имеют хорошую емкость, но не работают на высоких частотах, а керамические конденсаторы хорошо работают на высоких частотах. по этому ставят несколько конденсаторов.

электролитических для защиты от помех на низких/средних частотах, керамика на высоких
Аноним 12/11/16 Суб 16:38:06  257716
>>257712
Даташит http://lib.chipdip.ru/083/DOC001083586.pdf
Я заметил что в разных схемах ставят от керамику, то электролит. Но все же хочется узнать что ставить предпочтительнее пока я еще не начал травить плату.
Аноним 12/11/16 Суб 16:41:24  257717
>>257716
Ах, лол. Ставь везде 100нФ керамику как можно ближе к ножкам микрухи (плёнка тут нинужна, лишняя трата денег). Тот электролит можешь поставить отдельно на плате где подключается питание, можешь даже взять более ёмкий, на 100мкФ например.
Аноним 12/11/16 Суб 16:49:26  257720
>>257717
Спасибо. У меня дальше будет реле, если я впихну дальше электролит на 100-2200 мкФ(компенсация времени на переключение реле хочу чтобы устройство могло работать как от сети, так и от батареек) то мне не нужно будет менять емкость керамики?
Аноним 12/11/16 Суб 17:24:10  257722
>>257709
Благодарю
Аноним 12/11/16 Суб 17:25:55  257723
>>257674
Запитываешь напрямую от батареи (а не от выхода 5В). При этом банк знать не знает, что к нему там что-то подключено. Для него это как была так и остается батарея, просто как будто у нее саморазряд вырос. Саморазряд контроллер повербанка диагностироватьь не умеет и никак отображать его не будет.
Аноним 12/11/16 Суб 17:30:15  257724
>>257700
Это говорит о том, что БП работает и увидев замыкание ушел в защиту.Наверное ты полярность перепутал, когда кулер подтыкал.
Аноним 12/11/16 Суб 17:32:20  257725
>>257720
Не. Ставь 100нФ.
>>257724
> Наверное ты полярность перепутал, когда кулер подтыкал.
Разве ему не похуй на полярность?
Аноним 12/11/16 Суб 17:33:18  257726
>>257725
Нет конечно. Там внутри микросхема, которая нюхает магнитное поле и коммутирует обмотки.
Аноним 12/11/16 Суб 17:49:39  257727
>>257725
Спасибо.
Аноним 12/11/16 Суб 17:51:35  257728
1.png (53Кб, 802x660)
2.png (53Кб, 802x660)
3.png (53Кб, 802x660)
4.png (53Кб, 802x660)
Анон, помоги рассчитать данную задачу. Она уже пропита вчера, но хотя бы понять алгоритм решения. Вот что я тут надумал

1. Первый вывод приходит сам собой. Исходя из условия равновесия симметричной трехфазной цепи выходит то, что получаемые значения из амперметра и вольтметра принадлежат 3 фазе.
2. В итоге, мы можем расчитать нагрузку Z3 путем деления напряжения фазы на ток, что будет равноценно Z2 и Z1, из условия задачи.
3. Вот тут начинается непонятка. По идее, метрические приборы показывают действующее значение, а значит токи и напряжение должны быть различны на 120 градусов на диаграмме, что в сумме при включенной третьей фазе должно давать ноль. Логично. Но как найти значения других фаз?
4. Ну а далее должно быть более менне понятно, потому что нам известны значения других фаз. Умножаем нагрузку на 1,37 и продалжаем расчет, чтобы в сумме давало 0.

Собственно вопрос. Как найти значения других фаз?
Аноним 12/11/16 Суб 17:55:33  257729
>>257650
Нет смысла писать о таких элементарных вещах.
Аноним 12/11/16 Суб 17:59:14  257730
>>257711
1. Это для снижения ESR конденсатора.
2. Low ESR электролит.
Аноним 12/11/16 Суб 18:08:51  257731
DSCN9490.JPG (1944Кб, 2304x1728)
DSCN9491.JPG (1954Кб, 2304x1728)
DSCN9489.JPG (2172Кб, 2304x1728)
Анон, халп! Гуманитарий врывается в нить.
Короче, мне дали погонять ЧПУ станочек. Пока я разбирался с его софтом - из коробки контроллера пошёл дымок и станок как-то задёргался по одной из осей. Я вырубил, разобрал и увидел пикрилейтед.

2 зелёных провода соединяют катушку (на ней написано маркером "24V 150") и диодный мост KBPC2510W. Эти 2 провода пошли по пизде от перегрева. Визуально замыкания не было. Остальное тоже вроде цело. Дымок идёт из самого диодного моста.

Анон, я физику прогуливал, поэтому вопросы такие:

1) Это вообще похоже на симптомы "пизда мосту"? Такое могло случиться от перегрева (кулер на фотке уже я скинул, но охлаждение там действитеьно было не алё).
2) А может козлячить, например, катушка, а мост - уже как следствие? Как правильно проверить и найти?
3) Катушке на вход идут 220В. Почему на ней написано 24В? Разве катушка понижает напряжение?

В общем, анон помоги найти причину, плс. Станочек до этого работал годами, но стоял в цехе, где воздух более-менее двигается и прохладно. Перегрев моста - единственная моя версия сейчас.
Аноним 12/11/16 Суб 18:18:45  257732
я чет не понимаю, вот я меряю китайским тестером электролит. Показывает ESR=2.5 Ома. Потом мерию пленочный кап, показывает ESR=18 Ом. Керамику так же показывает 18 ом. Что за хуйня? Почему у пленки и керамики esr больше, чем у электролита?
Аноним 12/11/16 Суб 18:36:50  257733
>>257731
UPD: измерил диодный мост как сумел (тестер в режиме проверки диодов):
- минусовой вывод и последовательно обе ноги переменки — ~700 Ом
- плюсовой вывод и последовательно обе ноги переменки — показывает чуть больше 0 Ом

Это КЗ внутри моста — я верно понял?
Аноним 12/11/16 Суб 18:45:09  257734
>>257733
>- минусовой вывод и последовательно обе ноги переменки — ~700 Ом
Ты точно правильно мерил?
Аноним 12/11/16 Суб 19:00:15  257735
>>257734
Перемерил ещё раз. не 700, а где-то ~500 Ом.
Насчёт правильности - хз. Впервые делаю:

Мультиметр в режим проверки диода (значок диода)
1) один щуп - к минусовой выходной ноге. Второй щуп - последовательно к одной и второй входным ногам с переменкой. Оба раза показывает ~500 Ом
Меняю щупы местами - тот же результат.

2) Один щуп к плюсовой выходной ноге. Второй - последовательно к одной и второй входным ногам с переменкой. Показывает ~0 Ом. Меняю щупы местами - тоже ~0 Ом

Верный алгоритм? Диодный мост под замену?
Аноним 12/11/16 Суб 19:05:32  257737
>>257735
Пиздец мосту, неужели не понятно?
И да, в режиме проверки диода так-то не омы должны быть.
Аноним 12/11/16 Суб 19:10:45  257739
>>257737
> Пиздец мосту, неужели не понятно?
Догадывался, но т.к. опыта нет — решил спросить антона.

> И да, в режиме проверки диода так-то не омы должны быть.
Ой. Гугл подсказывает, что это милливольты.
Спасибо.
Аноним 12/11/16 Суб 19:20:11  257740
Как в импульсниках стабилизируется напруга? Ведь при увеличении нагрузки увеличивается падение напряжения на ключах и соответственно уменьшается выходное напряжение.
Берут ключи с 10-кратным запасом по току что ли? Имею в виду повышающие преобразователи типа 12->300 вольт.
Аноним 12/11/16 Суб 19:29:11  257741
>>257740
> Напруга
Напружил тебе за щеку, обоссан.
Аноним 12/11/16 Суб 19:37:14  257744
Как думаете, стоит заземлять корпус кварца, или особых профитов в этом нет?
Аноним 12/11/16 Суб 19:45:19  257750
Электроники выручайте!
Взяв резистор с сопротивлением 1.0 Ом (мерил мультиком), взяв блок питания на 3 вольта постоянки(проверил мультиком), подсоединил резистор в цепь(последовательно), мультик по прежнему показывает 3 вольта, що не так?
Аноним 12/11/16 Суб 19:48:59  257751
>>257750
Что за мультиметр?
Резистор прецизионный?
Аноним 12/11/16 Суб 19:54:04  257752
>>257750
>мультик по прежнему показывает 3 вольта, що не так?
Все так и должно быть. На резисторе падают все 3 вольта.
Аноним 12/11/16 Суб 19:54:05  257753
>>257750
Всё правильно. У вольтметра сопротивление должно быть очень большим и в итоге получается, что на резисторе падает практически нихуя, а вся напруга по прежнему падает на мультиметре, что он и показывает. Представь, что вместо мультиметра стоит резистор на 1 мегаом и посчитай падение напряжение на каждом из резисторов в это делителе напряжения.
Аноним 12/11/16 Суб 20:03:45  257755
Нюфаня в треде, смогу запилить подобное, и во сколько это обойдется. В комментах пишут что заказывали из аниме за 500 $

https://youtu.be/YMZUKWtS4kQ
https://youtu.be/TEBdE2oR48s
Аноним 12/11/16 Суб 20:11:13  257758
ZAgGL9OSpc.jpg (35Кб, 399x455)
Сап, радач, хочу поиздеваться над батареей ноутбука и поменять банки на новые.
Про блокировку контроллера знаю, но есть хитрый план подкинуть питалово на каждый из выходов платы напрямую и потом уже отрезать батареи, т.е питалово с контроллера не пропадет. Проверил уже, закинул напрямую - ничего не блокнулось, все окей, но отрезать еще не пробовал.
Все правильно сделаю?новую батарею на всякий случай уже заказал
Аноним 12/11/16 Суб 20:13:30  257759
14514130681301.webm (4951Кб, 720x405, 00:00:33)
>>257723

Ок, спасибо няша.
Аноним 12/11/16 Суб 20:17:31  257760
>>257751
>Что за мультиметр?
ДТ восьмисотый

>>257751
>Резистор прецизионный?
Я не знаю, обычный резистор, с какой то игрушки его выпаял.

>>257752
>Все так и должно быть. На резисторе падают все 3 вольта.
Все равно не понимаю.

>>257753
>Представь, что вместо мультиметра стоит резистор на 1 мегаом и посчитай падение напряжение на каждом из резисторов в это делителе напряжения.
Я просто хочу понизить напряжение с помощью резистора, чтобы понять как оно работает и закон ома.
Аноним 12/11/16 Суб 20:18:58  257761
>>257760
> Я просто хочу понизить напряжение с помощью резистора, чтобы понять как оно работает и закон ома.
Для того чтобы понизить напряжение нужно как минимум два резистора. Гугли делитель напряжения.
Аноним 12/11/16 Суб 20:19:31  257763
>>257758

Прям несколько дней назад на шварбре или хиккатаймс было про замену банок в аккуме нубука. Погугли.
Аноним 12/11/16 Суб 20:21:28  257764
>>257760
>Я просто хочу понизить напряжение с помощью резистора, чтобы понять как оно работает и закон ома.
Тогда тебе нужно два резистора. Но резисторы это не самый лучший способ понизить напряжение. Лучше используй кренкулинейный стабилизатор, а еще лучше импульсный преобразователь.
Аноним 12/11/16 Суб 20:24:29  257765
>>257763
По ключевым словам: ноутбук, замена, 18650 ничего нет за последний месяц. Похоже не там ты видел, посмотри в истории, будь ласка.
Аноним 12/11/16 Суб 20:36:00  257768
>>257741
Ну ка брысь обратно в /b/.
Аноним 12/11/16 Суб 20:37:10  257769
>>257768
Ой, вскукареки неграмотных чмош пошли, я даже скобочку поставлю.)
Моник ебет мозг. Аноним 12/11/16 Суб 21:05:36  257774
Короче, анонимусы, выручайте. Монитор ебет мозг, ирл, я уже заебался с ним. У меня Samsung SyncMaster 940bf, сначала полетели кондеры, начал трещать и пищать, я заменил их, но блять каким-то образом закоцался DVID разъем, решил новый запаять, заказал с али экспресса и угадай у кого руки из жопы? Правильно, я сделал так, что его туда уже не припаять. Ладно, остался еще один разъем, VGA-шный, ну, синенький такой. Подрубаюсь через него и охуеваю, на экране преобладают красные цвета и с гаммой пиздец. Как ни пытался настроить, нихуя не получается. Ебался 2 дня с настройками и в итоге немного смог сделать привычные цвета через панель ИНВИДИА, но сука в играх они сбиваются :D Короче анон, из за чего эта хуйня может быть и можно ли как-то вылечить?
Аноним 12/11/16 Суб 21:13:01  257775
Аноны, у меня встал вопрос.
Вот вбил я в гугл допустим "18650", выдало сайты с описанием аккумов. Я зашел на один, глянул комменты, а там какая-то дичь. Куча вейперов рассуждают об амперах, намотках, павербанках и т.д. Я не пойму чет, как это все эти долбоебы и тупые пезды слово "павербанк" то смогли запомнить? Почему вдруг все стали такие умные? Они же небось не знают даже какое напряжение в их айфонах. А как стали вейперами, так сразу же стали неебаться специалистами в электронике, аккумуляторах и зарядных устройствах?
Аноним 12/11/16 Суб 21:22:35  257776
>>257775
А что там сложного? Достаточно закон ома более-менее понимать. Ну самые одарённые вейперы делают ключи на мосфетах по готовым схемам для своих самодельных парилок. Ну и дебилов там хватает. Специально для вейперов хитрые китайцы выпускают перемаркированные 18650 с токами по 40 ампер и ёмкостями до 10000ма*ч, даже добавляют код для проверки на сайте и защиты, чтоб все точно знали что оригинал. Ну и цена в несколько раз больше чем у нормальных топовых батареек.
Аноним 12/11/16 Суб 21:25:09  257777
delitelnapr.gif (2Кб, 130x145)
>>257761
>делитель напряжения
Нашел, попробую собрать о результатах отпишусь.

>>257764
>Лучше используй кренкулинейный стабилизатор, а еще лучше импульсный преобразователь.
Я только вчера научился различать резисторы, кондеры, теристоры а ты мне такие про такие ебы рассказываешь, рано мне это еще, буду начинать с малого)
Аноним 12/11/16 Суб 21:27:45  257778
>>257776
Ты серьезно думаешь, что каждый школьник с электронным дилдаком во рту знает закон ома?
Аноним 12/11/16 Суб 21:29:05  257779
>>257778
А что там сложного?
Аноним 12/11/16 Суб 21:29:19  257780
Радиач, простой вопрос.
Почему блядские светодиоды иногда начинают осциллировать? Что за хуев генераторный режим у них, и от чего зависит?
Аноним 12/11/16 Суб 21:32:00  257781
>>257779
Ну так это для тебя не сложно. А для школьника, который ни разу не сталкивался с электроникой, но купил дилдак потому что модно, это темный лес. Да и вообще, нахуя ему это все знать? Нажал кнопку и сосешь, не понимаю этих проблем.
Аноним 12/11/16 Суб 21:40:24  257783
Есть деталька в металическом корпусе с двумя ножками, написано 27.145 MHz что это?
Аноним 12/11/16 Суб 21:42:32  257784
>>257783
Кварцевый резонатор.
Аноним 12/11/16 Суб 21:59:48  257787
>>257780
Перегрев кристалла
Что? ДХО замигали?
Аноним 12/11/16 Суб 22:04:54  257788
>>257787
Нет, простой интерес связанный с наблюдением за диодами, не только в авто. Кстати с лампами для домашнего освещения реже бывает.
Аноним 12/11/16 Суб 22:05:48  257790
>>257731
Мост под замену
Транс возможно тоже под замену
Аноним 12/11/16 Суб 22:07:37  257791
>>257788
Это из-за разных схем подключения
Аноним 12/11/16 Суб 22:09:29  257792
>>257784
Спасибо. Какие же тут все умные.
Аноним 12/11/16 Суб 22:47:41  257793
>>257777
Спаял. С 3V до 0.31V снизил.
R1 - 326 Ом
R2 - 40 Ом
Аноним 12/11/16 Суб 23:20:24  257795
11112222
Аноним 12/11/16 Суб 23:32:22  257796
Подскажите. Вот если я хочу умный выключатель, то как его запитать?
Когда лампочка выключена, можно последовательно подключиться. А когда включена, чё делать? Шунт какой-то делать или как это делают люди?
Аноним 12/11/16 Суб 23:32:47  257797
А не подскажите как ставить резистор - перед светодиодом или после него? Или вообще похуй?
Аноним 12/11/16 Суб 23:43:33  257798
Импульсный трансформатор 6+6/180 витков, питание 15 вольт. На выходе должно быть не более 450 вольт по моим расчетам. А в реальности там 600 вольт. Где я проебался?
Аноним 12/11/16 Суб 23:43:40  257799
HTB1Tof2NpXXXXX[...].jpg (77Кб, 800x800)
HTB1ojkmNpXXXXa[...].jpg (173Кб, 1000x1000)
HTB1B3.eNpXXXXa[...].jpg (97Кб, 700x692)
>>257796
Причём китайцы это делают, это реально.
Аноним 13/11/16 Вск 00:30:18  257801
>>257797
Без разницы
Аноним 13/11/16 Вск 00:33:16  257803
>>257792
Да пизда нахуй
Аноним 13/11/16 Вск 00:33:53  257804
>>257801
Ясно. Спасибо.
Аноним 13/11/16 Вск 01:15:29  257805
>>257796
1) Сурово-надежно из готовых комплектующих. Ставишь вместо выключателей кнопки, в щиток ставишь импульсное реле или готовую сборку из n штук. На упр.вход реле подключаешь параллельно кнопки и выходы контроллера. http://www.audon.co.uk/mobdus_slim/MOD-8TR.html

2) IoT стайл. Взять китайский зарядник, esp8366, подключить к ней кнопку, оптосимистор/реле и запихать в подрозетник. Залить easyesp, подключить к серверу.
2.1) Дополнительный балл за использование скрипта исполняемого на esp, что позволит выключателю работать без wifi.
Аноним 13/11/16 Вск 02:08:03  257806
>>257805
Не, ты не понял. Как запитать ESP8266 от двух проводов в выключателе?
Без розеток, низковольтных питаний, батареек.
Аноним 13/11/16 Вск 03:27:58  257809
3pcs-HLK-PM01-H[...].jpg (137Кб, 800x800)
>>257806
На выключателе у тебя должна быть фаза и ноль. Заказываешь с али HLK-PM01 или HLK-PM03 но тут надо проверять как esp будет жрать 3.3в из-под импульсника это хуитка размерами 30х20х15 которую можно припаять к плате. Ставишь ld1117-33 если надо и подключаешь esp.
Аноним 13/11/16 Вск 03:41:31  257810
sprint layout.png (27Кб, 1144x1014)
>>257809
Не, ты не понял.
Вот тебе схема.
Как достать немного тока пока лампочка горит?
Аноним 13/11/16 Вск 03:59:50  257811
sprint layout.png (130Кб, 2013x1158)
>>257810
О, о, я придумал. Взлетит?
Лампочка ведь будет гореть через трансформатор? А в это время потребителю будет 8 вольт с запасом, чтоб сделать 5 или 3.3
Правда трансформатор будет пиздец здоровенный. Пусть даже не 10 ампер для лампочки, а 2, всё равно здоровый.
Как же китайцы это сделали?
Аноним 13/11/16 Вск 04:02:10  257812
>>257811
Я ведь правильно понял, что чтоб через трансформатор зажечь 200 ваттную лампу, например, нужен трансформатор на 2 ампера?
Аноним 13/11/16 Вск 04:03:39  257813
>>257812
Или может тратсформатор вообще будет разрывом? Там хоть и медь намотана, но там какая-то магия происходит, которая не даёт произойти КЗ в ней, может лампочка без нагрузки трансформатора вообще гореть не будет?
Аноним 13/11/16 Вск 04:53:48  257814
>>257810 Достать-то можно, но это будет или лютый обогреватель или совсем не универсально в плане применяемых ламп.
>>257811
>Как же китайцы это сделали?
Там тупой 433мгц радиомодуль, он жрет на порядки меньше чем esp.
Нагрузка управляется от latching реле - оно требует питания только для переключения.
Для питания во включенном состоянии наверняка стоит маленькая литиевая батарейка с подзарядом в выключенном состоянии.
Аноним 13/11/16 Вск 05:03:13  257815
Understood.jpg (36Кб, 290x413)
>>257814
Аноним 13/11/16 Вск 05:37:46  257816
>>257780
Отвал контакта от кристалла. Кристал греется - контакт отходит, остывает - приконтачивается снова, светодиод мигает.
Почему-то, сука раньше такого с красными-желтыми-зелеными никогда не было, а сейчас с белыми-синими сплошь и рядом.
Аноним 13/11/16 Вск 05:41:40  257817
>>257798
В том что ИМПУЛЬСНЫЙ.
Может у тебя индуктивность рассеяния дополнительный выброс дает. Нагрузи - просядет до номинала.
Аноним 13/11/16 Вск 05:53:41  257818
>>257813
В практических схемах лампа включается тиристором.
Электроника управления питается через конденсаторный балласт параллельно симистору - это дешево и малогабаритно.
Симистор открывается фазоимпульсной схемой, но не на 100%, а чуток остается на прокорм.
Никаких импульсных реле там само собой нет, как тут теоретики хуйню несут. Существующие на практике такие реле - крайне маломощные и не годятся для коммутирования сетевых ламп.
Аноним 13/11/16 Вск 06:25:47  257819
>>257818
>лампа включается тиристором.
И куда деваются добрые два десятка ватт тепла при заявленной нагрузке в 2квт? Китайцы конечно рады пиздеть но не на порядок же. Да и наклеечка с ресурсом в 100000 намекает.
>Существующие на практике такие реле - крайне маломощные и не годятся для коммутирования сетевых ламп.
На digikey сам зайдешь посмотришь? Их там завались, что миниатюрных на 5А что стандартных на 16А.
Аноним 13/11/16 Вск 06:42:42  257820
.jpg (154Кб, 1200x900)
.jpg (450Кб, 2000x2000)
.jpg (323Кб, 2108x2108)
Купил ленту на ws2812 с 450 диодами, пиковое потребление ~5А при 5В.замерял на белом
Хочу запитать её от одного источника на 24В через два или три MP1584ENготовые dc-dc с али Как это делать?
К источнику подключаю параллельно три MP1584, дорожку VCC ленты делю на три изолированные части, каждую часть запитываю от отдельного MP1584, земля и DATA остаются общими для всей ленты. Взлетит?

И еще подскажите что за разъем на блоке питания, третий пик.
Аноним 13/11/16 Вск 10:04:57  257824
delitelnaprform.gif (1Кб, 230x60)
>>257793
>Спаял. С 3V до 0.31V снизил.
R1 - 326 ОмR2 - 40 Ом
Аноны что то нихуя по формуле не сходится.
Смотрите R2(40/366) = 9.15
3.0*9.15 = 27.45
Что я делаю не так? Как посчитать?

Аноним 13/11/16 Вск 10:06:08  257825
>>257824
Ошибся, сейчас еще раз пересчитаю.
Аноним 13/11/16 Вск 10:07:29  257826
>>257825
>>257824
А нет, не ошибся. Что я делаю не так?
Аноним 13/11/16 Вск 10:26:42  257827
>>257824
> R2(40/366) = 9.15
> 3.0*9.15 = 27.45
Ты считаешь что-то не то. Итак
Uвых = 3∙(40/(326 + 40)) = 3∙(40/366) = 3∙0,109 = 0,327
Аноним 13/11/16 Вск 11:53:59  257832
281.JPG (43Кб, 638x289)
tam-2max-1.gif (57Кб, 1340x825)
>>257796
Аналогично пикрелейтед
как мы все знаем Аноним 13/11/16 Вск 12:28:05  257833
мобиль. устройства (тел-ы/планшеты, например), со временем портятся и начинают глючить (чтобы вы купили новое) — какие компоненты там портятся? конденсаторы? ещё что-то ?
сделать же можно съёмными, в идеале.
Аноним 13/11/16 Вск 12:34:34  257834
>>257833
Аккумулятор, флеш память
Аноним 13/11/16 Вск 12:35:17  257835
>>257834
ага из-за этого глючат, гений.
во флеш памяти исключаются бэды и не используются.
Аноним 13/11/16 Вск 12:36:02  257836
>>257765

Не нашел, сорян. Посмотрел все ресурсы которые чаще всего читаю, не нашел. Вероятно было где-то еще открыто просто.
Аноним 13/11/16 Вск 12:42:48  257839
exseexe.JPG (240Кб, 1000x600)
>>257820
Взлетит но MP1584EN будут греться как суки
Соедини две ленты последовательно и будет тебе счастье
Аноним 13/11/16 Вск 12:45:33  257841
exseexe.jpg (75Кб, 1000x600)
>>257839
алсо
Аноним 13/11/16 Вск 12:49:34  257843
>>257833
Достаточно через SP Flash Tool форматнуть телефон и поставить новую прошивку
Аноним 13/11/16 Вск 12:50:54  257844
>>257843
и что от форматирования меняется?
обычно перепрошивка не помогает (и разве перепрошивка возможна без форматирования?)
Аноним 13/11/16 Вск 12:55:16  257845
>>257844
Это не такая перепрошивка
При такой "прошивке" все косяки остаются
Делай как тебе дядя говорит, галочку с прелоадера только сними.
Аноним 13/11/16 Вск 12:57:03  257846
>>257845
>>257845
>Это не такая перепрошивка
>При такой
?
>>257845
>Делай как тебе дядя говорит
>>257844
>и что от форматирования меняется?
Аноним 13/11/16 Вск 12:58:27  257847
>>257846
Ой всё...
За новым телефончиком беги
Аноним 13/11/16 Вск 13:03:40  257848
Радачик, а если на проц минуя шим цп подать 4 вольта, что будет?
Аноним 13/11/16 Вск 14:05:13  257849
>>257839
>будут греться как суки
>горячие сучки
>будто что-то плохое
Аноним 13/11/16 Вск 14:06:01  257850
>>257848

пизда процу
Аноним 13/11/16 Вск 14:42:23  257853
DSC00655.JPG (903Кб, 2048x1536)
>>257817
Да, ты прав анончик. А сильно нагружать? 100ком резистор пойдет?
Аноним 13/11/16 Вск 15:03:40  257855
>>257850
а если кратковременно?
Аноним 13/11/16 Вск 17:09:22  257861
Поверхность цементного резистора изолирована от цепи или нет?
Аноним 13/11/16 Вск 17:31:23  257863
Кто-нибудь сталкивался с проблемой очень сильных помех на аудиовыходе компа? В чем может быть проблема? Кондеры проверил - с ними все в порядке.
Аноним 13/11/16 Вск 17:56:50  257867
здрасьте. мне нужно тупа детальное (не схема, а детальное пояснение что к чему припаивать, шаг за шагом, т.к. в схемах я не шарю). вот такой хуйни:
https://www.youtube.com/watch?v=OhX7GSRz7tg
или этой
https://www.youtube.com/watch?v=oQHZyQ96S7Y
ну или этой
https://www.youtube.com/watch?v=dp8JlFxcZ5w
возможно, есть даже тред? нет

возможно, даже есть анон из вк который очень добрый, и ответит мне на все мои тупые вопросы

жду ответа как соловей лета
Аноним 13/11/16 Вск 18:03:11  257868
>>257819
Иди сам, найди и покажи.
Over 2A и желательно не по $50 за штуку.

Пиздобол на пиздоболе, пиздоболом погоняет.
Аноним 13/11/16 Вск 18:08:06  257870
>>257820
Да, все взлетит, это штатное включение.

>>257839
У него цифровые диоды, их нельзя так включать.
Аноним 13/11/16 Вск 18:09:39  257871
>>257853
Чет нихуя не помогает резистор. Только напряжение сильнее стало скакать, а амплитуда та же - 600 вольт.
Аноним 13/11/16 Вск 18:10:09  257872
>>257853
Зависит от энергии, застревающей в этой самой индуктивности рассеяния.
Классика ее удушения - это RC-цепочка параллельно выходной обмотке.
Аноним 13/11/16 Вск 18:12:18  257873
>>257871
100к мало.

Обычно RC цепь содержит достаточно низкоомный (около 10 Ом) резистор и конденсатор малой емкости (1000 пФ или типа того), чтоб он на основной частоте сильно не шунтировал, а только на этом звоне.
Аноним 13/11/16 Вск 18:12:46  257874
>>257855
Мгновенно.
Аноним 13/11/16 Вск 18:13:14  257875
>>257863
Чаще это из-за земляной петли происходит.
Аноним 13/11/16 Вск 18:16:14  257876
>>257875
Как пофиксить без покупки внешней видюхи не в курсе? Мать Gigabyte P55-UD3L. Если не убрать шумы то может хоть как-то можно сгладить, диоды там куда-нибудь напаять или вроде того?
Аноним 13/11/16 Вск 18:29:36  257877
Транзисторы и тиристоры очень похожи с виду как их отличать?
Аноним 13/11/16 Вск 18:31:06  257878
>>257867
Наркоман? Дугу не можешь сделать?
Аноним 13/11/16 Вск 18:35:01  257879
>>257873
Хм, попробовал щас 30 ом+440 пф (что было под рукой). Амплитуда все те же 600 вольт, только теперь это не короткий импульс вначале, а длинные 600 вольт чуть ли не в половину полки.
Аноним 13/11/16 Вск 18:35:06  257880
>>257876
Причем здесь другая видюха?
Вариант - покупка других колонок.
Аноним 13/11/16 Вск 18:35:59  257881
>>257879
Ну ты основной выпрямитель нагрузи все-таки на что-то штатное.
Аноним 13/11/16 Вск 18:37:13  257882
>>257881
Дык это. Он должен конденсатор заряжать до 450 вольт и всё. Т.е. минимальный ток в конце=0. Ставить резистор?
Аноним 13/11/16 Вск 18:41:25  257883
>>257882
Ставь тогда датчик напряжения и вырубай преобразователь.
Ну или разберись с RC снаббером, чтоб не наугад его лепить, это работоспособная штука.
Аноним 13/11/16 Вск 18:42:18  257884
фыва.png (1Кб, 160x136)
>>257882
Кстати, в программе для расчета импульсных трансформаторов советуют ставить дроссель после моста. Он поможет?
Аноним 13/11/16 Вск 19:03:33  257886
>>257878
блядь какую дугу??
я ньюфаг, вообще не шарю нихуя в радиодеталях, и схемах.
Аноним 13/11/16 Вск 19:06:31  257887
олсо, я тут прост подумал что если шарить во всей этой хуйне, я бы был тупо миллионером. домофонные ключи, шокеры, хуекеры. блядь, там столько всего можно делать и продавать быдлу, что глаза разбегаются.
в этом разделе по меньшей мере миллионеры сидят, бля буду. жаль, я долбоеб и нихуя не шарю в этом от слова совсем. с другой стороны, мне даже ответить не могут
Аноним 13/11/16 Вск 20:15:34  257893
>>257887
Проиграл с тебя. Вся эта хуйня производится в китае по цене от 50 центов. Миллионер уровня /b/
Аноним 13/11/16 Вск 20:28:11  257894
>>257887
А что тебе ответить? Миллиардеры заняты, инструкцию некому написать.

Довелось видеть несколько обсуждений уровня (не схема, а детальное пояснение что к чему припаивать, шаг за шагом, т.к. в схемах целевая аудитория не шарит).
Они все через какое-то время опускались до уровня "а зачем нужен припой и паяльник, я щас всё так скручу", а потом и ниже.

Обсуждения разных самоделок конструкций были в /w и на ганзе. Вангую что пердолиться с заливкой траснформатора эпоксидкой с вакуумным насосом ты не будешь. Купи готовый, дешевле выйдет.
Аноним 13/11/16 Вск 20:50:55  257896
Анон, помоги понять что нужно замутить чтобы читать на компе показания счетчика Каскад-1-мт. Какие есть способы и приблуды? Счетчик опломбирован и видимо доступны только оптопорт и радиоинтерфейс, но я хз как это все узнать. Подскажи
Аноним 13/11/16 Вск 20:53:23  257897
>>257883
Есть че почитать годного по снабберам? В гугле гайды только для снабберов первичек, тиристоров, мосфетов. А для выходных цепей нихуя нет
Аноним 13/11/16 Вск 22:13:48  257899
53821-133.png (236Кб, 1240x1712)
53821-134.png (292Кб, 1240x1712)
мт.png (80Кб, 1023x768)
>>257896
>но я хз как это все узнать
Смотри полное обозначение прибора.
Если что, в основе оптопорта — RS-232/UART, вооружённый светодиодом и фототранзистором. Пикрелейтед 3 (установка драйвера для оптоголовки) не даст соврать.
MeterTools с его доками тебе в помощь.
Аноним 13/11/16 Вск 22:21:27  257900
>>257899
Спасибо за ответ добрый анон. Но у меня в конце полного названия ебала не обозначенная в доках: Каскад-1-MT-D5-A1-230-5-60A-S-OV3 а софтину я поставил, только нада видимо железку купить типа УСО-2 USB?
Аноним 13/11/16 Вск 22:59:29  257904
kaskad-1mt-w2mo[...].jpg (165Кб, 700x965)
kaskad-1mt-d1mo[...].jpg (90Кб, 500x646)
>>257900
>ебала не обозначенная в доках
Во всяком случае, оптопорт выглядит как указано на пикрелейтедах.

>нада видимо железку купить типа УСО-2 USB
Да, с готовым устройством будет проще. Только обращай внимание, чтобы в характеристиках значился «дуплексный обмен».
Аноним 14/11/16 Пнд 00:02:14  257911
Прошивал атмегу328р, собирался работать с внешним кварцем, выставил в нули фьюзы cksel, остальные остались на единице, прошил в дудке - и контроллер залочился. Что я сделал не так? Нужно ли было подключать кварц в схему программатора? И как теперь исправить?
Аноним 14/11/16 Пнд 00:06:19  257912
>>257911
Не понял, чо не так? Ты выставил тактирование от кварца, будь добрь поставь кварц или иди на хуй
Аноним 14/11/16 Пнд 00:11:36  257913
>>257912
Да я уж не знал, что кварц надо сразу ставить. У меня отдельно сооружена схема программирования и отдельно - рабочая. Кварц стоит в рабочей.
Аноним 14/11/16 Пнд 00:21:33  257914
>>257913
бля, купи макетную беспаечную плату и не еби себе моск. втыкаешь кварц, втыкаешь 2 капа по 22пф, втыкаешь программатор, готово
Аноним 14/11/16 Пнд 00:27:07  257915
>>257914
Скажи мне, анон, только одно: конфигурация фьюзов сама-то правильная? Ошибка была только в отсутствии кварца?
Аноним 14/11/16 Пнд 00:37:57  257916
>>257915
не помню я, читай в даташите. Я вообще пользовался программой extreme burner вроде бы, там просто выбираешь из списка тип тактирования и остальные опции и он сам выставляет фузы как надо.
Аноним 14/11/16 Пнд 01:18:09  257917
Никто не в курсе влияет ли частота внутреннего осцилла меги на ее энергопотребление?
Аноним 14/11/16 Пнд 01:28:23  257920
.png (105Кб, 660x1260)
>>257917
Даташит в курсе.
Аноним 14/11/16 Пнд 01:38:34  257923
>>257920
Значит всетаки влияет. Спасибо.
Ссылку на даташит кинуть можешь, а то конкретно в моем даташите этого нет.
Аноним 14/11/16 Пнд 01:39:13  257924
>>257923
http://www.atmel.com/images/Atmel-8271-8-bit-AVR-Microcontroller-ATmega48A-48PA-88A-88PA-168A-168PA-328-328P_datasheet_Complete.pdf
Аноним 14/11/16 Пнд 01:42:40  257925
>>257924
Спасибо.
Аноним 14/11/16 Пнд 02:23:11  257928
ds.png (28Кб, 300x197)
Пезда, чет не понимаю. На резисторе R1 возникает пульсирующее напряжение положительной полярности отрицательные полупериоды срезает диод. Куда дальше идет ток? Через база-эмиттерный переход он же не сможет пройти, тому шо это pnp-транзистор. Он может только закрыть его, создавая положительное относительно эмиттера, напряжение.
Аноним 14/11/16 Пнд 03:08:44  257931
>>257894
как раз таки хотел бы попердолиться. только я даже не знаю с чего блять начать . с каких комплектующих.
хуй тот пишет из ролика что он не раз обжегся начиная с аккумуляторов, там не каждый подходит.
заработать на этом можно дествительно баснословные деньги, спрос есть. МОЩНЫЕ шокеры не продаются в РФ, если ты не понял, или у тебя хуево с различиями 3вт и 70вт
Аноним 14/11/16 Пнд 03:13:29  257933
>>257931
>заработать на этом можно дествительно баснословные деньги, спрос есть.
Это ты товарищу майору будешь говорить, когда кого-нибудь уебут твоим шокером и в твоем анусе окажется бутылка.
Аноним 14/11/16 Пнд 03:39:09  257934
> МОЩНЫЕ шокеры не продаются в РФ, если ты не понял, или у тебя хуево с различиями 3вт и 70вт
Я с тобой спорить не намерен.
Где можно почитать об этом я тебе сообщил. Треды с оружача наверняка сохранены на архивач.

Подобных тредов тут - нет. Ты можешь исправить это упущение.
Аноним 14/11/16 Пнд 04:39:14  257935
Анон, поясни за датчики угла поворота, а то в интернете хер поймешь, что написано.

http://www.bourns.com/data/global/pdfs/PEC11R.pdf

Эта параша постоянно два меандра выдает, или как? Куда в нем землю, куда напряжение подключать нужно, и на как вообще с него сигнал считывать?
Аноним 14/11/16 Пнд 05:52:33  257939
>>257935

> два меандра выдает
Нет. По сути стоят 2 кнопки, которые срабатывают с небольшой разницей во времени.
> Куда в нем землю...
Средняя нога - общая. крайние - выводы "кнопок".
Аноним 14/11/16 Пнд 06:03:58  257940
>>257939
Ну, вообщем я уже и сам разобрался.
Аноним 14/11/16 Пнд 08:50:43  257945
>>257934
я уже нашел вот этот ведос. думаю, даже такой еблан как я должен справиться. дело за малым - 7000р на комплектухи не в тапки срать
Аноним 14/11/16 Пнд 08:51:34  257946
>>257945
https://www.youtube.com/watch?v=-4U1izkDnD0
местные кулибины наверняка все это с закрытыми глазами сделают. а может и лучше. жаль, что я долбоеб
Аноним 14/11/16 Пнд 09:19:14  257949
.jpg (420Кб, 800x1007)
>>257841
У меня только одна лента которую не хотелось бы резать и она на 5 вольт, а не на 12. Плюс мне нужна общая земля и общая линия данных.
У меня много MP1584, на каком токе они не будут греться как суки? Или проблема не в токе?
Аноним 14/11/16 Пнд 12:25:56  257959
>>257884
Теоретически - да, он может размазать ток от индуктивности рассеяния.
Аноним 14/11/16 Пнд 12:27:02  257960
>>257897
Увы, у меня нет. Я практик - я их вижу постоянно в практических конструкциях, теперь стал лучше понимать зачем оно и как работают, но тории расчета не знаю.
Гугль знает, наверняка.
Аноним 14/11/16 Пнд 12:30:47  257962
>>257949
1.5/2A не будет вырубаться от перегрева. Даже с маленьким радиватором можно стабильно выжимать 3/3.5
можно соединить параллельно модули и их FB.
Аноним 14/11/16 Пнд 12:30:53  257963
>>257928
Дальше ВЧ переменный ток идет в конденсатор С3, постоянный ток идет в резистор R1, а НЧ переменная составляющая идет как в резистор R1, так и в базу транзистора, через конденсатор С4.
Постоянный ток через С4 не проходит, и постоянное смещение на базе транзистора задается резистором R2. Транзистор приоткрыт и НЧ сигнал его либо дополнительно приоткрывает, либо призакрывает.
Аноним 14/11/16 Пнд 12:33:33  257965
>>257962
Нельзя. Разброс поргового напряжения FB придет к тому, что сначала будет нагружаться самый "высоковольтный" модль, потом остальные.
Он все правильно хочет сделать, растащив питание поровну по мощности по отдельным участкам ленты.
Аноним 14/11/16 Пнд 12:35:20  257966
>>257965
Пусть поставит небольшие резисторы (например на 0.1Ом 5 Ватт) после каждого модуля и всё будет нормально.
Аноним 14/11/16 Пнд 12:36:46  257967
САПДВАЩ
Где-то месяц назад анон заказал неплохой осцилл с али, обещал отозваться, фотки скинуть, проблемы доставки обсудить.
Ты где, анон? Появись, ёпт
Аноним 14/11/16 Пнд 12:48:09  257968
>>257966
Так да, сработает.
Аноним 14/11/16 Пнд 13:06:47  257969
Какого пса у меня в /ra/ при разрешении экрана 1024 на 600 (нетбук) перестали отображаться окошки поверх ленты? Нажатие на картинку открывает ее в отдельном окне, нажатие на номер поста не дает окошка (ответ можно сделать только из формы внизу). Переключу разрешение на хотя бы 1024 на 768 - все возвращается.
Что это за фигня?
Аноним 14/11/16 Пнд 13:13:39  257971
bol-i-unizhenie[...].jpg (16Кб, 381x507)
>>257969
Аноним 14/11/16 Пнд 13:17:25  257972
>>257971
Спасибо, Юрий Дмитриевич, я все понял.
В настройках (вверху страницы) снять галки
Мобильная версия:
Открывать пикчи в новом окне
Отключить плавающую форму

Пес его знает почему раньше все работало, а теперь мой ноут вдруг стал мобильником.
Аноним 14/11/16 Пнд 14:28:14  257975
bandicam 2016-1[...].jpg (13Кб, 369x121)
>>257893
агась
Аноним 14/11/16 Пнд 15:26:29  257979
d4e0796fb7bbb8f[...].jpg (1341Кб, 1000x1008)
Подскажите какую литературку почитать чтоб разбираться вот в такой шляпе? (вроде по hdl должно быть)
Аноним 14/11/16 Пнд 15:39:55  257980
>>257887
Лол, ну ты и алёша. Какие миллионеры? Какие шокеры с ключами? Ну, на тебе тред по домофонным ключам:
https://2ch.hk/biz/res/873706.html
Все расписано подробно, ссылки на оборудование есть. Начинай, становись миллионером. Уметь ничего не надо, приложил ключ, нажал кнопку и все. Только ты больше 15к в месяц на этом не заработаешь. По шокерам если вся инфа на ютюбе, шокер можно сделать из высоковольтного модуля и аккума 18650, затраты близки к нулю, сложности в изготовлении никакой. Только ты в курсе, что в РФ можно пользоваться лишь теми шокерами, которые в РФ сертифицированы? То есть официально ты их продать не сможешь, а если попадешься, влетит штраф. Везде есть свои камни, парниша. И везде есть конкуренция. Алсо, знакомый делает трансиверы это как рации, только стационарные, затраты 10к, продает по 30к. Только покупают 3.5 мимокрока в год.
Аноним 14/11/16 Пнд 15:45:52  257981
>>257980
>>257975
Аноним 14/11/16 Пнд 15:58:24  257982
>>257981
>>257980
>покупают 3.5 мимокрока в год
Аноним 14/11/16 Пнд 16:43:25  257983
>>257963
Как он его приоткрывать может? Не понимаю. Чтобы открыть, он должен создать на базе отрицательное относительно эмиттера напряжение. Эмиттер заземлен, на резисторе по определению не может быть отрицательного напряжения.
Аноним 14/11/16 Пнд 16:47:18  257984
>>257967
Всё нормально с доставкой, доставили быстро и в сохранности курьером. Фото вот >>257853
Аноним 14/11/16 Пнд 16:49:02  257985
>>257980
Какой вообще профит от этих мощных шокеров? Там жеж все равно токи милипиздрические, а шоб серьезный ущерб причинить, надо небось киловаттный шокер.
Аноним 14/11/16 Пнд 16:49:07  257986
>>257983
> Эмиттер заземлен
Ты на батарейку смотри, а не на землю. На эмиттере там 4.5 вольта.
Аноним 14/11/16 Пнд 16:51:47  257987
>>257985
ну сунь пальцы в ризетку ,узнаешь что такое 70-100-150 вт
Аноним 14/11/16 Пнд 16:53:38  257988
>>257987
Шокер выдаёт эти ватты очень короткими импульсами, в отличие от розетки.
Аноним 14/11/16 Пнд 16:54:00  257989
131137991729600[...].jpg (19Кб, 314x314)
Надеюсь, что не ошибся с разделом. Хочу на НГ сделать и подарить тян пикрелейтед игрушку, корпус планирую смоделировать и напечатать, а вот что делать с электроникой внутри я нихуя не понимаю. Поясните вкратце, что я должен купить и сделать, чтобы по нажатию кнопки эти светодиоды загорались/потухали.
Аноним 14/11/16 Пнд 16:55:10  257990
>>257987
Маня, в розетке 220 вольт, а не десятки тысяч как в шокере. Убивает не напряжение, а ток. Так что если бы в розетке было 50кВ и всего 150вт, то ее можно было бы спокойно трогать. Ну, дергало бы неприятно, да. Но не более того.
Аноним 14/11/16 Пнд 16:57:29  257991
>>257989
Начнем с того, что тян не нужны.
Аноним 14/11/16 Пнд 16:59:52  257992
>>257990
что ты несешь ,маня?
3 вт максимум в доступе для быдла.
70-100-150 делают только умельцы, и это действительно ОПАСНО
Аноним 14/11/16 Пнд 17:01:54  257993
>>257992
Хуясно. Довн блять
Аноним 14/11/16 Пнд 17:07:11  257994
>>257993
жаль что я не могу шваркнуть тебя обмудка этой хуитой.
ну а то, что такие шоки уголовно преследуемы, вообще хуйня и сказки, веть они безопасны обсолютно, ага
Аноним 14/11/16 Пнд 17:32:23  257996
>>257724
Лол, оказалось действительно рабочий.

Я всегда как делал: Подключаю красный провод от кулера (+) к проводу с белыми линиями на БП (тоже +), получается плюс к плюсу, ну и минуса затем. В итоге таким образом всё работает, а этот не хотел. Попробовал сделать наоборот, заработал. Короче тупо перепутаны провода были. Такие дела.
Аноним 14/11/16 Пнд 18:11:58  257997
DSCN0150.JPG (830Кб, 2272x1704)
Анон, обьясни, как работает эта схема. Это зарядник "лягушка", все наверное, видели, как ими заряжают литий-ионные аккумуляторы мобильников.
1) Можно ли заряжать ею банки 18650 (без плат защиты)? Есть ли защита от перезаряда в этой схеме?
2) Как найти даташит на эту микросхему DIP-8 (на корпусе написано: 007E SDC 3733)?
3) А вот это ОЧЕНЬ ВАЖНО. Можно ли перевести эту схему на питание от выпрямленных пяти вольт? Мультиметром я померил, и выяснил, что на контроллер подаётся пульсирующее напряжение, неизвестной (без осциллографа) формы и амплитуды, а с контроллера подаётся на батарею. Имеет ли это значение?
Аноним 14/11/16 Пнд 18:27:06  257998
ИБП вообще не подает признаков жизни. Подключил аккум к лабораторному БП, ток не потребляет. При дохлых аккумах ИБП всегда ведут себя как кирпичи, даже не издавая звуков пищалками, или у меня что-то еще случилось?
Аноним 14/11/16 Пнд 18:39:09  257999
>>257997
3)Можно ли перевести эту схему на питание от выпрямленных пяти вольт?
Нет, точнее да, но очень сложно.
На али есть замечательные платы заряда лития от 5В, стоят меньше бакса
>>257998
> ИБП вообще не подает признаков жизни.
>Подключил аккум к лабораторному БП, ток не потребляет.
>При дохлых аккумах ИБП всегда ведут себя как кирпичи, даже не издавая звуков пищалками, или у меня что-то еще случилось?
Ты какую то херню написал. Что случилось? Какой аккум в ИБП? О чем ты?
Аноним 14/11/16 Пнд 18:40:43  258000
>>257999
> Ты какую то херню написал. Что случилось? Какой аккум в ИБП? О чем ты?
Ах да, ибп не только импульсный блок питания, но и еще источник бесперебойного питания, оплошал, надо подумать
Аноним 14/11/16 Пнд 18:56:31  258001
>>257999
>да, но очень сложно
Рассказывай. Те платочки недавно заказал, они долго идти будут. Это вообще нужно для подключения аккумулятора к распберри пи, так что нужную форму напряжения можно взять с неё. Сейчас собаку выгуляю, так нарисую, что нужно.
Аноним 14/11/16 Пнд 19:15:27  258003
>>258001
Ну смотри. Пишу как думаю, может поправят.
Эта херовина состоит из двух частей - блока питания и контроллера заряда.
Рулит зарядом 3733, на нее блок питания подает напряжение в районе тех же пяти вольт. Найди, на какую ногу идут пять вольт, оттуда уже будешь дальше копать
Аноним 14/11/16 Пнд 19:22:12  258004
.png (62Кб, 1575x563)
>>258003
Аноним 14/11/16 Пнд 19:41:13  258005
>>258004
Вот и все проблемы, просто выкидаешь блок питания и подаешь напряжение на узел с 3733
Импульсный или трансформаторный блок питания Аноним 14/11/16 Пнд 19:47:23  258006
Аноны, нужен блок питания. Есть импульсные и трансформаторные.
http://www.chipdip.ru/product/robiton-sn1000s/
http://www.chipdip.ru/product/robiton-en1500s/

Какой лучше взять?
Аноним 14/11/16 Пнд 20:09:14  258008
>>258006
Силовой больше весит, а импульсный - срет в сеть, хоть и немного.
А вообще, касательно именно этих блоков питания применительна теорема Эскобара
Аноним 14/11/16 Пнд 20:11:20  258009
>>258008
> а импульсный - срет в сеть, хоть и немного.
Если только производитель пожадничал на кондёры и синфазный дроссель.
Аноним 14/11/16 Пнд 20:35:15  258011
То ли я дебил, то ли лыжи не едут.
Как бля конденсатор 2мкф разряжается на 2/3 за 30 микросекунд, если к нему ничего не подключено кроме 1-мегаомного резистора???
Аноним 14/11/16 Пнд 20:47:58  258014
>>258011
Может прсто кондёр говно?
Аноним 14/11/16 Пнд 20:57:05  258017
>>258014
Хз, какой-то бред ибаный. Он за 30 микросекунд разряжается до 2/3 напряжения, а потом на 2/3 висит очень долго, где-то минуту разряжается до нуля.
Аноним 14/11/16 Пнд 20:57:22  258018
>>258017
Ой, т.е. до 1/3
Аноним 14/11/16 Пнд 21:06:32  258020
>>258017
А, я кажется понял. Это из-за осциллографа. Почему так правда, не ясно
Аноним 14/11/16 Пнд 21:25:17  258023
>>258005
>>258004
>>258003

Спасибо, так и думал поступить. Мне бы найти шит на саму микросхему, она же только и нужна. Нужно знать, как она акумулятор заряжает. В тех узлах, где на неё подаётся питание, напряжение как-раз и пульсировало. Мне кажется, в этом есть скрытый смысл -- в те моменты, когда от сети напряжение низкое, микросхема может проверять напряжение на аккумуляторе и вычислять окончание заряда. Это и смущает. Хотя, правильно я понимаю, что конденсатор 220мф как раз и должен эти пульсации сглаживать? Этакий выпрямитель по no-fi.

Сейчас начал рисовать, как аккумулятор должен подсоединяться к малине, и намудрил. Всё существенно упрощается, если твёрдо знать, за какие состояния отвечают светодиоды, и с них уже малина должа перехватывать сигнал и делать вывод, запитана она от батареи или от сети. Интересно, можно ли такие микросхемы купить где-нибудь (отдельно от лягушки, конечно же).
Аноним 14/11/16 Пнд 21:28:03  258024
>>258023
Вот на китайском: http://monitor.espec.ws/download.php?id=63867

Текст копируется, так что можешь использовать гугл-переводчик.
Аноним 14/11/16 Пнд 21:29:30  258025
>>258023
> Интересно, можно ли такие микросхемы купить где-нибудь (отдельно от лягушки, конечно же).
https://www.aliexpress.com/wholesale?SearchText=SDC3733
Аноним 14/11/16 Пнд 21:32:30  258026
Поясните, если допустим на электролите написано напряжение 100в, значит ли это что его можно использовать в цепи с напряжением 100в или нужно оставлять некоторый запас по напряжению? Вольт 10 или типа того
Аноним 14/11/16 Пнд 21:37:21  258027
>>258026
Без запаса очень быстро вздуется
Аноним 14/11/16 Пнд 21:37:29  258028
>>258024
>>258025
Вах, дорогой! Долгих лет счастья тебе, чтоб любовь твоей женщины была свежа, как весна в горах!
Аноним 14/11/16 Пнд 21:38:47  258029
>>257998
>При дохлых аккумах ИБП всегда ведут себя как кирпичи
Да
Аноним 14/11/16 Пнд 21:42:18  258030
>>258026
20% запас должен быть, везде, не только в конденсаторах.
Аноним 14/11/16 Пнд 21:45:26  258031
>>258030
> 20% запас должен быть, везде
Даже в резисторах? Вместо 10Ом ставить 12Ом про запас?
Аноним 14/11/16 Пнд 21:51:27  258032
>>258031
проиграл
Аноним 14/11/16 Пнд 21:51:42  258033
>>258031
Да да, а в предохранителях вообще до 100% запас надо делать, сраные китайцы экономят, ставят в свои говноизделия на 1А, так туда все пять можно поставить, вот это будет грамотно с инженерной стороны.
Резисторы можешь хоть в пределах одного порядка менять сопротивление, нихера не будет, за исключением тех мест, где высчитывается падение напряжения или например устанавливается рабочая точка транзистора
Аноним 14/11/16 Пнд 21:52:28  258034
>>258033
Какой там одного, трех сразу
Аноним 14/11/16 Пнд 21:55:58  258035
>>258030
Я на каком-то форуме читал, что чувак заряжал 400в электролит до 500в и ничего не было.
Аноним 14/11/16 Пнд 22:01:56  258036
>>258033
> Резисторы можешь хоть в пределах одного порядка менять сопротивление, нихера не будет
Угу нихера не будет. Может у тебя в махарайках номинал токоограничительных резисторов действительно не важен, а у меня вот целый набор есть специально отобранных резисторов с отклонением в 0.1% и куча 1% для тех где особая точность не нужна. 5% для пидоров и нищенок.
>>258035
Попробовал он бы так с танталовыми кондёрами.
Аноним 14/11/16 Пнд 22:13:18  258040
>>258036
>Угу нихера не будет. Может у тебя в махарайках номинал токоограничительных резисторов действительно не важен, а у меня вот целый набор есть специально отобранных резисторов с отклонением в 0.1% и куча 1% для тех где особая точность не нужна. 5% для пидоров и нищенок.
Еее резисторосрач. Не вижу смысла покупать что-то точнее 5%
ДА, есть ЦАП и АЦП, где они нужны, тот же R-2R, там да, нужны охуеть какие точные. Но не более того
Аноним 14/11/16 Пнд 22:21:27  258042
hzchto.JPG (599Кб, 2520x1824)
Что это, аноны?
Аноним 14/11/16 Пнд 22:23:21  258043
>>258042
Высоковольтный керамический конденсатор 2200 pF.
Аноним 14/11/16 Пнд 22:26:25  258044
>>258043
А почему написано 222?
Аноним 14/11/16 Пнд 22:27:09  258045
>>258044
22*10^2 pF
Подучил бы маркировку
Аноним 14/11/16 Пнд 22:33:52  258046
>>258040
Твоё дело, лол.
> Не вижу смысла покупать что-то точнее 5%
Я ж говорю - нищенка. Между ними разницы почти и нет, а всё равно жаба душииит.
Аноним 14/11/16 Пнд 22:35:22  258047
>>258046
> Я ж говорю - нищенка. Между ними разницы почти и нет, а всё равно жаба душииит.
>Посмотри на меня, я могу себе позволить резисторы 1%, и конечно они мне нахуй не вперлись и 5% выручают в 99% ситуациях, но это не важно, потому что я хозяин жизни, а ты нищенка
Чот кекнул
Аноним 14/11/16 Пнд 22:39:47  258050
>>258047
Ого. Вот это да. Ты небось принципиально покупаешь резисторы 5% и самые дешёвые китайские кондёры (ведь нормальные кондёры не нужны), самые дешманские ОУ. Стоп, хотя зачем нужны ОУ, ведь можно усиливать/сравнивать на транзисторах? Подумаешь там от температуры меняются характеристики. Плюс-минус 20% это норма.
Аноним 14/11/16 Пнд 22:44:35  258051
>>258050
Жамиконовские кондеры из местного радиомагазина, ОУ оттуда же, всякие меги с али, транзисторы так же с али
На кондерах точно уж экономить не нужно
Аноним 14/11/16 Пнд 22:52:45  258053
>>258051
На али цены на меги чет пиздец задрали
Аноним 14/11/16 Пнд 23:09:01  258055
>>258042
Говно смурфов.
Аноним 14/11/16 Пнд 23:29:29  258058
>>257959
Кароч какие только номиналы снаббера я не пробовал, он нихуя не работает. А вот дроссель поставил и сразу все заработало заебись.
Аноним 14/11/16 Пнд 23:48:45  258059
>>258053
328 стоит 90р - штука, как по мне адекватная цена
Аноним 14/11/16 Пнд 23:49:32  258060
>>258059
>328
ты нормальные меги смотри, а не этот кал
Аноним 14/11/16 Пнд 23:54:14  258061
>>258060
Этот "кал" заебись работает за свою стоимость
И вообще, давай ка поясни мне, почему 328-ая - говно, эксперт по микроконтроллерам, или ты там ракету на атмеге собираешь?
Аноним 14/11/16 Пнд 23:56:03  258062
>>258061
Максимальная частота 8мгц, даже мега8 может на 16 работать. Да и в целом уступает по характеристикам всем другим мегам.
Аноним 14/11/16 Пнд 23:59:17  258064
>>258062
Рассуждения на уровне "ну когда я ракету буду делать, мне разница в памяти между 328 и еба 128-16 на руку будет"
Я лично когда устройство планирую всегда в первую очередь цены анализирую, да медленновато, зато дешево
Аноним 14/11/16 Пнд 23:59:24  258065
>>258062
> Максимальная частота 8мгц
328 может работать до 20мгц. Даже на ардуине ставят 16мгц. Читай даташиты, чтобы не быть баттхёртом.
Аноним 15/11/16 Втр 00:00:38  258066
>>258065
Кстати только этого господина поправить захотел, как же у меня кварцы на 16 стоят тогда
Аноним 15/11/16 Втр 00:32:47  258071
Подскажите дешевые аккумуляторы на 4 вольта, я в них совсем не разбираюсь
Аноним 15/11/16 Втр 00:33:38  258072
>>258071
А да, разрядный ток нужен 3 ампера
Аноним 15/11/16 Втр 00:40:52  258074
>>258071
18650 (можно пару штук) + DC-DC преобразователь.
Аноним 15/11/16 Втр 00:41:08  258075
Аноны, кто-нибудь заказывал с Али LM338T? Я чет почитал, в комментах пишут что это перемаркированные LM317. Где можно заказать чтобы не обосраться?
Аноним 15/11/16 Втр 00:42:24  258076
>>258075
А может для таких токов лучше dc-dc преобразователь?
Аноним 15/11/16 Втр 00:44:01  258077
>>258076
У него напряжение плавает в зависимости от входного
Аноним 15/11/16 Втр 00:46:03  258079
>>258077
Не плавает, там есть обратная связь для контроля напряжения.
Аноним 15/11/16 Втр 00:47:38  258080
>>258079
Бред не говори, я только что проверял, подключаю к 24 вольт, на выходе 12, подключаю 12 вольт, на выходе 6
Аноним 15/11/16 Втр 00:51:41  258081
>>258080
Давай название микросхемы преобразователя и схему/фото. Посмотрим что там у тебя. Это ненормально поведение и сдаётся мне, что либа у тебя преобразователь неисправен, либо ты пиздишь.
Аноним 15/11/16 Втр 01:36:55  258083
esp32.png (43Кб, 835x1282)
>>258062
>>258065
Тут даже до 30мгц разогнали
http://labdegaragem.com/profiles/blogs/overclock-atmega328-30mhz
К слову ESP8266 работает на 80мгц и возможен разгон до 160мгц
А новая версия - ESP32 - на, ЕБ ТВОЮ МАТЬ, 240 MHz dual core Tensilica LX6 microcontroller
Аноним 15/11/16 Втр 01:40:18  258084
>>258083
> ESP
С такими мощностями лучше брать нормальные 32-битные arm, а не это проприетарное говнецо.
Аноним 15/11/16 Втр 01:41:30  258085
>>258083
Dualcore это значит что наконец-то не надо будет прерывать программу микроконтроллера, чтобы обработать стек вайфая, иначе вочдог ребут кладбище пидор?
Аноним 15/11/16 Втр 01:44:20  258086
>>258084
И сколько арм с обвязкой стоит?
ESP32 ещё дорогие, а вот ESP8266 с обвязкой и чипом памяти на ЧЕТЫРЕ МЕГАБАЙТА!
https://www.aliexpress.com/item/Free-Shipping-10pcs-lot-ESP8266-remote-serial-Port-WIFI-wireless-module-through-walls-Wang-ESP-12/1967135461.html
По $1.69 за штуку.

>>258085
Не знаю, я ньюфаг с десяткой ESP8266 и NodeMCU прошивками.
Попробуй тут узнать https://habrahabr.ru/post/309746/
Аноним 15/11/16 Втр 01:44:23  258087
>>258085
А хуй их знает. Разработка на ESP - это дёрганье готовых API, код которых закрыт. Что там происходит внутри никто не знает.
Аноним 15/11/16 Втр 01:56:11  258088
>>258086
> И сколько арм с обвязкой стоит?
С обвязкой его разве что для обучения используют. А так похожий (по мегагерцам, ага) STM32F407VE стоит около 5$, правда там нет встроенного вайфая, впрочем он там и не нужен.
Аноним 15/11/16 Втр 02:14:13  258091
>>258088
Вайвай нужен везде, интернет вещей на дворе!
Аноним 15/11/16 Втр 02:17:58  258092
>>258091
Два чаю. Кстати, а ессть ли хорошие осциллографы и мультиметры с вайфаем или хотя бы блютусом? Ну и с интеграцией с айфоном и умным домом. А то я устройства без блютуса вообще серьёзно воспринимать не могу. Особенно дорогие безделушки.
Аноним 15/11/16 Втр 02:25:52  258095
>>258092
И паяльник с вайфаем, который выходит в интернет, чтобы настучать производителю на то, что ты перегреваешь жало, и лишить тебя гарантии.
Аноним 15/11/16 Втр 03:30:52  258097
>>258091
>>258092
>>258095
Вы вот смеётесь, а многие форсят Blynk http://www.blynk.cc/
Это такая прошивка для атмег и ESP для умных домов, под которую очень просто делать приложения. Кнопочки в конструкторе перетащил, подписал и готово. Получаешь данные с датчиков, щёлкаешь релюхи в один клик.
Вот только суть в том, что ты регаешься на сайте этой прошивки, получаешь токен, прописываешь его себе и все твои устройства из дома коннектятся в их сервера и управляются через них.
Вот в такое страшное время живём...
Аноним 15/11/16 Втр 05:13:24  258099
>>257985
Токи там отнюдь не милипиздрические и мощность разряда в импульсе может быть ОЧЕНЬ большой. Киловатты.
Аноним 15/11/16 Втр 05:22:04  258101
>>258023
Купи и используй TP4056. Это аналогичный зарядник для лития, как раз с питанием 5В, вся документация на него есть, стоит на dx.com 3 рубля пучок, уже на плате с разъемом и светодиодиками.
Я во все фонарики и игрушки напихал их.
Аноним 15/11/16 Втр 05:23:54  258102
>>258097 Cayenne пизже чем blynk, да и надо отдать должное, швободный easyesp/home assistant не годится ни в какое сравнение. Документации нет (они там сайт свой полгода назад "обновили" и так нихуя не починили), интейфейс говно, mqtt кривой, конфиг home assistant сам себя не запердолит.
Аноним 15/11/16 Втр 05:28:18  258103
>>258058
Спасибо за инфу, буду знать на будущее.
Аноним 15/11/16 Втр 06:04:40  258104
>>258008
Какой тогда посоветуешь?
Аноним 15/11/16 Втр 06:37:14  258106
usbasppinout.jpg (151Кб, 500x500)
Как называется этот разъём? Хочу купить их штук 5 для самоделок, которые надо прошивать через USBAsp.
Аноним 15/11/16 Втр 06:43:18  258108
>>258106
Чёт сам нашёл
>DC3-10P
Аноним 15/11/16 Втр 06:53:31  258109
>>258047
>выручают
Усач? Да тебя и собака выручит.
Аноним 15/11/16 Втр 08:11:27  258110
Аноны, у 7805 (TO-220) и IRF740 с каким-то выводом соединены?
Аноним 15/11/16 Втр 08:11:58  258111
>>258110
*теплоотвод

быстрофик
Аноним 15/11/16 Втр 08:21:50  258113
>>258110
7805 - теплоотвод соединен со входом
Аноним 15/11/16 Втр 08:24:00  258114
>>258113
А вот хуй там! Это у 7905 теплоотвод со входом соединен, у 7805 с теплоотводом контачит "общий"
Аноним 15/11/16 Втр 08:32:55  258115
>>258110
С центральной ножкой
Аноним 15/11/16 Втр 08:38:56  258117
>>258115
и у IRF740 так же?
Аноним 15/11/16 Втр 09:28:05  258119
.jpg (48Кб, 604x604)
>>257962
>>257965
Спасибо.

Объединять источники нецелесообразно, чем дальше от начала ленты, тем хуже с питанием. Разделил на 4 куска, вроде работает, в обычном режиме не больше 0,7А на один MP1584если белый не включать на всю ярость.
Поставил небольшие радиаторы от памяти видеокарты на всякий.
Аноним 15/11/16 Втр 13:48:56  258124
1.jpg (12Кб, 465x465)
Сап, паячь
Разломал две старых батареи от буков, 10 из 12 18650 живее всех живых
Одна беда, плюсовой контакт у них плоский и в фонариках и зарядках не достают до контактной площадки.
Пытался капнуть на + каплю припоя - держится очень хреново, а тыкать паяльником больше пары секунд ссыкотно, чувствуется как аккумулятор начинает разогреваться да и как бы не уверен что поможет.
Как туда-что припаять или прикрепить можно безопасно?
Аноним 15/11/16 Втр 14:03:19  258125
>>258124
Цепани плоский магнит на минус. Или выстави околомаксимальную температуру на паяле, намалафь жестким флюсом (той же кислотой), набери много припоя на паяло и паяй, одного прикосновения хватит, только потом флюс смой. Ну и так сильно бояться не надо, до критической температуры внутренности прогреются далеко не сразу.
Аноним 15/11/16 Втр 14:12:46  258128
>>258125
>магнит
Удваиваю этого.
Аноним 15/11/16 Втр 17:11:53  258148
2016-11-15-1479[...].png (11Кб, 573x747)
>>257695
Работаеть. А если я один кулер подключу к концу провода, а затем оголю провод по-середине и туда подключу второй кулер? Заведётся? Пикрел для наглядности.
Аноним 15/11/16 Втр 17:19:02  258149
DOC000148165.jpg (75Кб, 792x800)
DOC000187860.jpg (46Кб, 588x600)
В чем принципиальная разница между двумя типами панелек для микросхем. Чем цанговая лучше?
Аноним 15/11/16 Втр 17:55:07  258155
>>258117
У всех для корпуса TO-220
Есть ещё TO-220F - изолированные
Аноним 15/11/16 Втр 19:14:34  258166
>>258149
Ты что, норкоман? левая не подходит для DIP-микросхем, а правая подходит. Цанговые лучше большей площадью контакта и соответственно держат большие токи
Аноним 15/11/16 Втр 19:16:21  258167
>>258166
>левая не подходит для DIP-микросхем, а правая подходит
>левая не подходит для DIP-микросхем
Ты что, наркоман?
Аноним 15/11/16 Втр 19:20:56  258169
Раданы, есть желание сделать часики на светодиодных матрицах. На али этих матриц просто до жопы, от 30 до 500р. Какие выбирать, кто сталкивался?
Аноним 15/11/16 Втр 19:40:43  258171
>>258169
Вот такие желтые заебись
https://www.aliexpress.com/item/FREE-SHIPPING-5PCS-x-3MM-8X8-White-32-32-Square-LED-Dot-Matrix-Digital-Tube-Module/32754298358.html
Аноним 15/11/16 Втр 20:07:43  258173
1479229661466.JPG (140Кб, 989x1161)
>>257124 (OP)
Как отличить УФ светодиод от обычного?На пике тот который у меня.
Аноним 15/11/16 Втр 20:11:28  258174
>>258173
Попробуй посветить на купюры, на них есть элементы защиты видимые в уф
Аноним 15/11/16 Втр 20:17:08  258176
>>258174
Ту чёрную полосу и под лампой накаливания видно.Слышал что начиная от 100грн.да хохол идут спец пометки. Это оно?
Аноним 15/11/16 Втр 20:34:04  258179
Вопрос по импульсным бп:
При групповом получении напряжений, чем определяется соотношение токов, которые в них выдаются?
Махарайщики "апгрейдят" блоки перепаивая резисторы обратной связи (что глупо), меняя шоттки на более мощные. Но мне чего-то кажется, что дело в толщине обмоток на трансформаторе и без его перемотки все напрасно
Аноним 15/11/16 Втр 20:45:52  258182
>>258179
> При групповом получении напряжений, чем определяется соотношение токов, которые в них выдаются?
Может соотношение напряжений? Количеством витков и определяется.
> перепаивая резисторы обратной связи (что глупо)
Что именно глупо? Таким образом меняется напряжение.
> меняя шоттки на более мощные
Если напряжение на выходе станет больше чем было, поскольку обратное напряжение может превысить номинальное.
> дело в толщине обмоток на трансформаторе
От толщины зависит только максимальный ток, который трансформатор осилит не перегревшись (обычно берут коэффициент равный 4-6 Ампер на квадратный миллиметр для пассивного охлаждения и до 10 для активного).
Аноним 15/11/16 Втр 21:01:58  258184
>>258182
>чем определяется соотношение токов, которые в них выдаются?
>Может соотношение напряжений?

нене, именно токов. ну вот допустим один бп дает макс 10а по 5в и 5а по 12в, другой - 10а по 5в и 20а по 12в

>Что именно глупо? Таким образом меняется напряжение

меняются напряжения все равно вместе. эта штука дает обратную связь, на одну ногу, лишь отражая соотношение получаемых токов

>От толщины зависит только максимальный ток, который трансформатор осилит не перегревшись (обычно берут коэффициент равный 4-6 Ампер на квадратный миллиметр для пассивного охлаждения и до 10 для активного).

и там две обмотки.
Аноним 15/11/16 Втр 21:09:02  258186
>>258184
>ну вот допустим один бп дает макс 10а по 5в и 5а по 12в, другой - 10а по 5в и 20а по 12в
Защита по току, очевидно же.
Аноним 15/11/16 Втр 21:12:36  258188
>>258186
а перекос напряжений отчего тогда?
когда ток совсем не максимальный?
Аноним 15/11/16 Втр 21:16:17  258190
>>258184
> нене, именно токов.
Тогда зависит только от толщины вторичных обмоток. Проще говоря от повышения напряжения просто импульсы станут шире. Ну и из-за этого увеличится потребление тока блоком питания, что может потребовать замену транзисторов.
> соотношение получаемых токов
Соотношение получаемых напряжений, лол. Максимальные токи останутся теми же.
>>258188
Если говорить исключительно о трансформаторе, то разница напряжений зависит от количества витков, а разница по максимальному току зависит от толщины вторичных обмоток.
Аноним 15/11/16 Втр 21:28:55  258192
>>258190
>Тогда зависит только от толщины вторичных обмоток.
Дохуя от чего зависит. Если превысишь максимальный ток ключей в первичной цепи - их вынесет, к примеру.
Аноним 15/11/16 Втр 21:30:14  258193
Создавать UPS-тред считаю не нужным, спрошу у достопочтимых радиоанонов тут.
Есть два насоса дроченых, мощностью 45 ватт. Хотет купить серверный йоба-упс типа 2200RMI 3U. Они вменяемо стоят только с дохлыми аккумуляторами.
Вопрос: можно к нему подключить обычную гелевую Дельту или там хитрожопые микроконтроллируемые аккумуляторы?
Аноним 15/11/16 Втр 21:30:52  258194
>>258190
> соотношение получаемых токов
> Соотношение получаемых напряжений, лол.

ок, соотношение ватт
первичка накачивает сразу обе вторички, но реагируют они на снятие с них мощности в разной степени

Аноним 15/11/16 Втр 21:30:55  258195
>>258192
Речь про соотношение максимальных токов во вторичных обмотках, а не про суммарную максимальную мощность.
Аноним 15/11/16 Втр 21:38:14  258198
14779374669981.jpg (131Кб, 764x1024)
>>258194
Первичке похуй. Она видит изменяющееся сопротивление при снятии мощности.

Значит зависит от толщины вторичек и как следствие подстройки защиты под эти толщины.
Аноним 15/11/16 Втр 21:51:53  258200
>>258193
Аккумуляторы там обычные, но ставить надо такие же.
Аноним 15/11/16 Втр 21:54:44  258201
>>258200
А если побольше А*ч?
Аноним 15/11/16 Втр 22:02:48  258204
>>258201
Не влезут.
Аноним 15/11/16 Втр 22:03:40  258205
чот я не пойму. я подключил осциллограф к микрофонному выходу. И не замечаю никакой разницы между тишиной и криком в микрофон. Как оно вообще работает?
Аноним 15/11/16 Втр 22:05:26  258206
>>258205
надо напряжение подать на твой микрофон
Аноним 15/11/16 Втр 22:05:40  258207
>>258204
> Не влезут
Пофиг. Снаружи поставлю.
Аноним 15/11/16 Втр 22:06:54  258208
>>258206
А его не распидорасит?
Аноним 15/11/16 Втр 22:07:03  258209
>>258205
Кричи громче. И желательно маты, 8-битный ацп осцилла их лучше детектирует.
Аноним 15/11/16 Втр 22:19:41  258210
>>258193
Если верить гуглу то там просто пачка обычных аккумов, как в любых UPS-ах, но соединены они не параллельно. А нафиг тебе серверный? Он наверняка в синус не может.
Аноним 15/11/16 Втр 22:22:00  258211
>>258210
> Он наверняка в синус не может
Пишут шо синус и двойное преобразование. Плюс продают их по 3-5к
Аноним 15/11/16 Втр 22:37:54  258212
>>258207
Колхозник ебаный.
Аноним 15/11/16 Втр 22:40:29  258213
>>258212
> Колхозник ебаный.
Ошибаешься, я в бывшем совхозе живу.
Аноним 15/11/16 Втр 22:42:30  258216
>>258211
Ну тогда возможно есть смысл. Только батареек похоже понадобится минимум 2, а то и 4. Проще и дешевле купить родного размера, 7 А*ч 12В 8 штук.
Аноним 15/11/16 Втр 22:45:00  258217
>>258216
> 7 Ач
Мне нужно, чтоб насосы могли часов 8 крутится от аккума. Т.е. нужно около 100А
ч
Аноним 15/11/16 Втр 22:50:26  258219
>>258213
Совхозник ебаный.
Аноним 15/11/16 Втр 22:53:58  258220
>>258219
Я красивую, сине-оранжевую "Дельту" куплю и красивыми КГ35 кабелями подключу. Плюс у меня еще валяется одноюнитовый интеловский сервак и свитч 48-портовый. Я из них красивую стоечку в котельной соберу.
Аноним 15/11/16 Втр 23:01:06  258221
>>258217
Покупай тогда этот УПС и смотри как аккумы подключены. Вроде как там 2х2х2, если брать автомобильные то скорее всего нужно будет 4 штуки.
Аноним 15/11/16 Втр 23:03:41  258222
>>258221
Думаешь там 48V? https://www.avito.ru/moskva/orgtehnika_i_rashodniki/apc_smart_ups_1500va_sua1500rmi2u_798637712
Аноним 15/11/16 Втр 23:09:33  258223
>>258222
> На индикаторе заряда - одна лампочка, хотя суммарное напряжение картриджа 55В.
Точно последовательно соеденены.
Аноним 15/11/16 Втр 23:16:10  258224
А при последовательном соединении емкость равна емкости отдельной батареи?
Аноним 15/11/16 Втр 23:16:56  258225
>>258222
Ну изначально ты спрашивал про 2200RMI 3U. Там по фотографиям 2 блока из последовательно-паралельно соединенных аккумуляторов, т.е. 24В 14А*ч суммарно на блок. Как эти два блока соединены друг с другом - черт его знает, может последовательно, может параллельно, а может вообще отдельно друг от друга живут.
Аноним 15/11/16 Втр 23:20:09  258226
>>258225
Выбрал с типа "новыми" аккумуляторами. Начинаю отжиматься и разминаться, чтобы завтра эти 30кг счастья дотащить до Торжка.
Аноним 15/11/16 Втр 23:52:10  258229
>>258224
Да
Аноним 16/11/16 Срд 00:37:15  258233
Есть тех.задание - изготовить эндоскоп. Я вот не знаю что делать, есть два варианта.
1 оптоволокно с подсветкой, с одного конца - объектив, с другого-окуляр, вроде должно работать. Но, где достать оптоволокно?
2 мини камера (матрица с объективом на одном конце, схема на другом) и видоискатель от старой камеры. Но, дело в том что видоискатели обычно ЧБ, цветных не встречал.
Что лучше выбрать?
Аноним 16/11/16 Срд 03:33:24  258238
С
Аноним 16/11/16 Срд 05:21:11  258241
Аар
Аноним 16/11/16 Срд 08:38:14  258246
>>258081
Анон, поясни, как такое может быть? Ведь при изменении входного напряжения, все другие напряжения в схеме так же должны уезжать. Как так китайцы умудрились сделать чтобы напряжение на выходе не зависело ни от чего?
Аноним 16/11/16 Срд 08:43:10  258247
>>258233
Анус себе изготовь, он стоит 600 рублей
http://www.ebay.com/itm/10M-6-LED-7mm-USB-Waterproof-HD-Endoscope-Borescope-Snake-Inspection-Camera-/131861146244?hash=item1eb3896a84:g:2vwAAOSwuzRXcfOE
Аноним 16/11/16 Срд 08:50:35  258248
>>258246
А, понял. Там же источник опорного напряжения.
Аноним 16/11/16 Срд 09:47:11  258250
>>257986
Причем тут батарейка? Мы говорим о сигнале звуковой частоты с антенны.
Аноним 16/11/16 Срд 10:24:29  258253
>>258149
В цанговые панельки микросхему вставлять проще, меньше усилие
Аноним 16/11/16 Срд 10:41:45  258256
Почитал тут про децибелы и чет охуел. Это что же, получается звук громкостью 100дБ имеет размах амплитуды в 10000000000 раз больше, чем амплитуда шума?
Аноним 16/11/16 Срд 12:08:42  258259
ydry.png (11Кб, 1007x613)
Есть вопрос по резонансному полумостовому контуру.
Вот допустим первый цикл, открывается верхний транзистор, заряжается контурная емкость до напряжения питания.
Затем транзистор закрывается и открывается нижний транзистор. Контурная емкость разряжается через нижний конденсатор каподелителя.
Третий цикл изображен на пикрелейтед. Вот тут непонятно. Куда пойдет ток разряжающегося контурного конденсатора? Он же не может через транзистор пойти обратно? Получается там должен быть очень мощный и быстрый диод, способный выдержать сильные токи?
Аноним 16/11/16 Срд 14:04:43  258265
e.png (485Кб, 1277x712)
Что происходит на 1:16?
https://youtu.be/xQx6b_x7nH8?t=1m16s
Кто-то заземлил пару киловольт на канализацию или что произошло?
Аноним 16/11/16 Срд 15:35:42  258275
Есть макетные платы с шагом 2 мм?
Аноним 16/11/16 Срд 15:51:33  258278
Дайте плиз ссылочку на Али, где можно купить нормальные 18650 без наебалова.
Аноним 16/11/16 Срд 16:04:23  258279
>>257124 (OP)
Радач, помоги разобраться с тестером и светодиодом. Тестер - M832, светодиод неизвестный белый. Везде написано что при проверке светодиод должен засветиться слегка, показывая падение напряжения, или показывать единицу и несветиться при этом вообще. У меня же при 1 он довольно ярко светится, а при цифрах свечение нулевое. Как читать эти показания?
Аноним 16/11/16 Срд 16:30:35  258281
>>258279
Мультиметр не покажет падение на светодиоде, так как оно слишком большое, но засветиться должен. Светодиод обычный? А то похоже, будто у него внутри встречно стоит диод.
Аноним 16/11/16 Срд 16:36:23  258282
300px-CMOSNANDL[...].png (11Кб, 300x599)
Мужички ну подскажите что почитать чтоб эту из этой поеботы электрическую принципиальную схему навернуть.
Аноним 16/11/16 Срд 16:43:36  258283
>>258281
Светодиод обычный, но что тогда он показывает?
Аноним 16/11/16 Срд 16:46:12  258284
>>258282
Такую хуйню по микроэлектронике разрабатывал, расчет ИМС тебе нужен
Аноним 16/11/16 Срд 17:03:04  258286
>>258284
Тащемто не расчет наверно, а проектирование. Спасибо. А конкретно что почитать то, чтоб там разжевывали (на уровне Digital Design and Computer Architectur мипсовской) ?
Аноним 16/11/16 Срд 17:10:11  258287
>>258286
Сам искал, нихуя не нашел, пришлось как то самому разбираться на самом деле я нихуя не разобрался и перерисовал кристалл у одногруппника, но не соль
Аноним 16/11/16 Срд 17:12:03  258288
достаточно ли зарядки на микросхеме max1555 чтобы без проблем зарядить незащищенный литий-ионный аккум?
Аноним 16/11/16 Срд 17:12:41  258289
>>258283
Когда цифры сколько показывает?
Аноним 16/11/16 Срд 17:17:20  258291
>>258289
750, светодиод белый
Аноним 16/11/16 Срд 17:36:28  258296
CIMG2032.jpg (187Кб, 1024x768)
Анон, а как такое запилить на осциллографе в режиме X-Y, имея два потенциометра?
Аноним 16/11/16 Срд 18:41:10  258305
Screenshot2016-[...].png (228Кб, 1280x800)
Screenshot2016-[...].png (245Кб, 1280x800)
>>257124 (OP)
Стоит ли учить эти параграфы или пропустить
Аноним 16/11/16 Срд 18:49:36  258309
>>258247
Ты не понимаешь, он каптчует из Сколково.
Аноним 16/11/16 Срд 19:14:28  258314
>>258291
Всё-таки склоняюсь к тому, что там обратный диод стоит.
Аноним 16/11/16 Срд 19:24:39  258316
>>258259
В мосфете есть body diode. А вообще в такой топологии многое зависит от отношения частоты контура (зависит от Cr и индуктивности рассеивания трансформатора ) к частоте работы преобразователя.
А вообще пиздуй на паяльник, так весит тема с резонансными и квазирезонансными преобразователями
Аноним 16/11/16 Срд 19:30:12  258318
>>258316
>отношения частоты контура
>к частоте работы преобразователя.
Они равны же.
Аноним 16/11/16 Срд 23:23:06  258346
Анон, как можно вот это переписать, чтоб не так дебильно было. Наверняка можно условие фор задать по людски.


for (i=8;i>0;i--) {

PORTB &=~ (((data[1] & (1 << i-1)) != 0)<<3);

}

Мне нужно обратное перебирание с 7 бита по 0, а не эти костыли.
Аноним 16/11/16 Срд 23:29:26  258347
>>258346
Это что вообще за дерьмо? Что ты вообще пытаешься сделать?

Я так понял, у тебя порт Б на выход работает, но ты без задержки перебирать собрался, или что?
Аноним 16/11/16 Срд 23:33:59  258348
>>258347
Я обрезал все ненужное, прерывания, таймеры и прочее я допилю.
Я просто туплю, у меня есть 8 бит
0 1 2 3 4 5 6 7

Мне нужно получить значение I в таком порядке
7 6 5 4 3 2 1 0

Выше проведенное решение рабочее, но говно, сразу видно же, плюс на асм куча строчек.
Аноним 16/11/16 Срд 23:42:01  258350
>>258348
Вот тебе статейка по битоёбству: http://graphics.stanford.edu/~seander/bithacks.html

Тебе нужно конкретно это: http://graphics.stanford.edu/~seander/bithacks.html#BitReverseObvious

Выбирай самый быстрый способ и вперёд.
Аноним 16/11/16 Срд 23:45:11  258351
>>258350
И вообще у тебя для мк есть два стула:
1) Цикл, как ты уже сделал выше.
2) Таблица с 256 байтами.

Выбирай что важнее: скорость или свободная память. Остальные способы для мк совсем не очень, поскольку используют 64-битную арифметику.
Аноним 16/11/16 Срд 23:49:51  258352
2266.png (5Кб, 200x200)
>>258351
Нихуя не понял, но за статью спосибо.
Аноним 16/11/16 Срд 23:52:30  258354
>>258352
Составляй таблицу, где для каждого байта (по порядку, начиная от нуля и заканчивая 256) будет его обратное представление. Тогда вместо цикла сможешь просто написать PORTB = reverseTable[data[1]]

Но это имеет смысл, если цикл реально замедляет работу программы, поскольку таблица будет занимать 256 байт памяти.
Аноним 16/11/16 Срд 23:58:08  258356
1355089908227.jpg (11Кб, 227x324)
>>258354
Вот это КОМПЛЕКСНЫЙ ПОДХОД. Я бы до такого сам не додумался, наверное.
Аноним 17/11/16 Чтв 01:05:37  258361
как получить сигнал с фототранзистора? но слабенький очень, всего несколько микроампер. Усилить не получается, т.к. сетевая наводка убивает его сразу же, даже если воткнуть транзистор прямо на ногу фототранзистора.
Аноним 17/11/16 Чтв 01:08:03  258362
1479208196-11eb[...].jpeg (206Кб, 928x960)
Суп, радиач. На связи нищебро, которому попалась в руки (вроде бы исправная) нижняя часть от ноута с йоба-Кор-И5. Денег на приобретение блока питания в настоящий момент, к сожалению, нет. Ноут марки НР, снизу, почему-то, написано в две строки 19,5V 3,3А и 19,5V 4,2А (там затёрты все надписи до нечитаемости) и разъём хитрый, аж с семью проводами и тоненьким отверстием внутри внутреннего штырька.
С разъёмом-то я разберусь, а вопрос мой таков: Из чего можно изобрести блок питания с такими характеристиками? Может, есть какая-то проторенная дорожка, просто я о ней не знаю? Какие-то совсем простые варианты?
Аноним 17/11/16 Чтв 01:15:37  258364
>>258361
дополню вопрос, это нормально, что фототранзистор пропускает всего несколько микроампер, даже если светить на него ик-диодом в упор?
Аноним 17/11/16 Чтв 02:16:18  258366
>>258364
Режим работы хуево настроен. Поставь фоторезистор и не еби мозг.
Аноним 17/11/16 Чтв 02:17:49  258367
>>258348
Ну охуеть, два часа пытался написать охуенную функцию, которая это делала бы - внезапно выяснилось, что компилятор ее оптимизирует в 0.
Аноним 17/11/16 Чтв 02:27:17  258368
>>257989
Чтобы просто вкл выкл? Резисторы 1,5кОм 0,25Вт,светодиоды+блок питания 5в и выключатель. Все.А если хочешь эффекты,то мк и регистры понадобятся,ну и программатор+стабилизатор.
Аноним 17/11/16 Чтв 02:31:53  258369
>>257928
О,схема из книги Борисова "Юный радиолюбитель"
> pnp-транзистор
и че блядь?
>только закрыть его
если входящее напряжение будет больше,чем напряжение смещения,ну или токи,не суть.
Аноним 17/11/16 Чтв 02:33:39  258370
>>257983
Важна разница на выходе напряжений, а не какой потенциал.
Аноним 17/11/16 Чтв 02:54:40  258371
>>258346
Короче, вот сделал тебе годный код, который считывает пины с MSB до LSB в одну переменную.

#define STARTMASK 0b10000000

bytemask = STARTMASK, I = 0;
while(bytemask){
I = (PINC & bytemask)|I;
bytemask>>=1;
printf("%x\n", I);
//тут можешь захуячить задержеку, если надо
}
Аноним 17/11/16 Чтв 02:57:45  258372
d6f87d.jpg (154Кб, 750x494)
>>258362
Анон, я выяснил, что можно попробовать запитать материнку в ноуте даже от обычного БП с напряжением 12V. Это годное компромиссное решение или есть какие-то подводные камни ведущие к неустранимым неисправностям?
Аноним 17/11/16 Чтв 03:02:02  258374
>>258372
У тебя ноут питается от 19 вольт. Так что от 12 он не заработает. Как минимум придётся брать мощную повышайку с али например такую: https://www.aliexpress.com/item/povyshaika-dlya-nishenki-kotoryi-ne-mozhet-kypit-blok-pitania/32453058975.html
Аноним 17/11/16 Чтв 03:04:46  258375
>>258362
Посмотри спецификацию на сайте производителя и запитай подходящим напряжением.

>>258374
Может у него батарея от 19 вольт заряжается, а материнка от 12 работает.
Аноним 17/11/16 Чтв 03:18:26  258376
>>258375
>Может у него батарея от 19 вольт заряжается, а материнка от 12 работает.
Вот именно эту инфу я и нарыл на форуме фантом, там некрожелезячники, они калачи тёртые, не доверять их словам оснований нет.
Мне всего 5А по линии 12В потребуется, если по 19 нужно штатно 4,6А. Обычный БП должен потянуть.
Аноним 17/11/16 Чтв 04:53:41  258377
hqdefault.jpg (22Кб, 480x360)
Радианы. Очень сложный вопрос к вам.
Вам нужно будет спрятать всё своё "закажи платы в китае", "купи уплотнитель", "закажи шаблон в типографии".
Я хочу уопороться самодельными платами. Половина необходимых компонентов у меня есть, половина едет из китая.
Как дешево уплотнить тонер?
Я читал, что можно маркером для маркерных досок, я купил его. Во первых он спиртовой (сожрёт тонер), во вторых после высыхания он становится прозрачным.
Читал, что можно грифель карандаша втирать. Пока ещё не пробовал, но как вариант.
А что ещё можно?
Аноним 17/11/16 Чтв 05:44:35  258378
>>258377
Лак еще можно.
Аноним 17/11/16 Чтв 06:27:52  258383
>>258377
пары ацетона или 646, но, imho, ты занимаешься какой-то хуйнёй. Печатай шаблон на фотопринтере и всего делов-то.
Аноним 17/11/16 Чтв 08:25:53  258389
>>258377
> Я хочу уопороться самодельными платами
> Как дешево уплотнить тонер?
Упорись ЛУТ-ом и разуплотни свое очко от счастья. Ишь ты, сразу ему "сухой" процесс захотелось. И да, купи уплотнитель, сученышь!!
Аноним 17/11/16 Чтв 08:30:55  258390
>>258389
Фоторезист всё-таки позволяет добиться более качественных плат с более тонкими дорожками с более стабильным результатом. ЛУТ для начинающих.
Аноним 17/11/16 Чтв 08:34:54  258391
>>258390
> ЛУТ для начинающих.
Аааа. Ну если ты профи, то будь добр, купи нормальную химию и не изобретай велосипед. Я ЛУТил плоты с дорогами/промежутками 0.1/0.15
Аноним 17/11/16 Чтв 08:42:58  258394
>>258391
Согласен, что какая-то хуйня, а не вопрос.
А вот ЛУТовые платы с дорогами/промежутками 0.1/0.15 я бы поглядел.
Аноним 17/11/16 Чтв 08:52:39  258395
5ilS.jpg (117Кб, 1237x616)
5ilT.jpg (68Кб, 1043x509)
a1.png (5730Кб, 2160x1288)
a2.png (5537Кб, 2157x1278)
>>258389
>Упорись ЛУТ-ом
Уже. Вот тебе пикрелейтеды моей эволюции.
Теперь я хочу зелёные маски с белой маркировкой.
>купи уплотнитель
Яб купил, да вот только молдован я. Нет у нас такого. В интернетах видел по 40$ без доставки. Это овер дохуя.
А вот маркер для маркерных досок за 15 центов взял в соседнем магазине.
>>258378
Лаком каждую дорожку прорисовывать?
>>258383
>фотопринтере
Я не знаю что это, но уверен, что он стоит сильно дороже, чем "хочу дешево".
Аноним 17/11/16 Чтв 09:45:04  258401
IMG201504201953[...].jpg (99Кб, 672x484)
>>258394
Аноним 17/11/16 Чтв 10:32:01  258403
>>258371
Я так понял ты просто делишь на два, пока не равно нулю, но это совсем не то что мне нужно.
Битмаск и И переменные какого типа?
Аноним 17/11/16 Чтв 10:38:03  258405
>>258403
Не просто делю на два, а опрашиваю определенный адрес на пине, хотя в принципе вместо PINC можно хоть переменную подставить.

Если тебе просто нужно переменную развернуть, то анон выше скидывал сайт с неплохими кодами.

bytemask и I типа uint8_t
Аноним 17/11/16 Чтв 10:39:21  258406
Кстати вопрос по уплотнителю тонера.
А как он понимает где затемнять, а где нет? Если две дорожки рядом друг с другом, он промежуток между ними не склеит/затемнит?
Аноним 17/11/16 Чтв 10:49:55  258409
>>258406
просто обрызгай шаблон уплотнителем - оно само сделает как надо
Аноним 17/11/16 Чтв 10:51:38  258410
>>258401
реально ЛУТом сделал?
Аноним 17/11/16 Чтв 11:04:20  258411
>>258410
Да. Пытался дисплей от нокии 5610 к пердуине подключить, только запорол разьем когда отпаивал от телефона, только потом под лупой разглядел, что контактные проволочки вплавились. Да и там шаг 0.3 вышло чот о.15 дорога, 0.15 промежуток. http://phreakerclub.com/464
Аноним 17/11/16 Чтв 11:25:54  258415
>>258405
Вот так это должно работать?

то_куда_записываем= (((опрашиваемая_переменная& нужный бит)|то_куда_записываем)<<нужный бит который хотим записать);

Аноним 17/11/16 Чтв 12:04:35  258418
>>258411
Респект, анон!
Аноним 17/11/16 Чтв 12:07:09  258419
>>258348

unsigned char Invert(unsigned char x)
{
int base = 256;

unsigned char res = 0;
while (x != 0)
{
res += (x & 1) * (base >>= 1);
x >>= 1;
}

return res;
}
Аноним 17/11/16 Чтв 12:58:19  258421
>>258372
Цепляешься к клеммам батареи и всё.
Если ноут не слишком хитрый - будет работать.
2 года держал такую файлопомойку с внешним хардом и питал всё от одного блока.
Аноним 17/11/16 Чтв 14:43:08  258435
>>257124 (OP)
Какого размера посадочное место делать под резисторы которые навесным монтажом крепятся?
Аноним 17/11/16 Чтв 15:22:01  258438
>>258366
Что значит режим работы?
Аноним 17/11/16 Чтв 15:27:13  258439
>>258366
У фоторезистора тоже минимальное сопротивление чтото уровня 50 кОм. Да и работает он в видимом диапазоне, т.е. его будет засвечивать все подряд.
Аноним 17/11/16 Чтв 16:43:13  258449
AvatarFonTwitter.jpg (21Кб, 500x500)
>>258421
Тоже об этом подумал. Там, правда, батарея 14,8V , но должно, наверное, 12V из БП за чутка подсевшую принимать. Надо погуглить какие там контакты куда, их 8 штук, боюсь, что какая-нибудь защита от контрафакта тоже реализована, что не будет без физического присутствия фирменной батареи работать.
Аноним 17/11/16 Чтв 18:12:16  258454
>>258449
Ищи парные контакты. Одна пара будет звониться на USB гнёзда а другая это +.
Как правило расположены они по краям.
Аноним 17/11/16 Чтв 18:30:00  258456
>>258361
бамп вопросу
Аноним 17/11/16 Чтв 19:41:34  258462
Посоветуйте хороший дц-дц понижающий регулируемый преобразователь, 24в входных, ампер на 8-10.
Аноним 17/11/16 Чтв 20:02:55  258469
Аноны, подскажите. Как правильно измерить емкость конденсатора? Купил в китае электролит на 1000мкф, измеряю тестером, показывает 500пф. Че я не так делаю? Тестер вроде исправный, другие конденсаторы правильно показывает, согласно номиналу.
Аноним 17/11/16 Чтв 20:26:52  258472
>>258469
> Как правильно измерить емкость конденсатора?
> Купил в китае
Никак. Можешь разобрать, с большой вероятностью найдешь внутри маленький кондерчик.
Аноним 17/11/16 Чтв 20:28:27  258474
>>258472
> Купил в китае
Всегда покупаю там. Мне норм. Правда за хорошие кондёры и цена хорошая.
Аноним 17/11/16 Чтв 20:30:23  258475
>>258472
как разобрать?
Аноним 17/11/16 Чтв 20:57:03  258480
1.png (34Кб, 690x362)
2.png (33Кб, 664x359)
Анон, помоги решить лабораторную работу. Я пытался понять, решить и соснуть хуец, но всё что я сумел сделать - это вычислить полное сопротивление через ошибочный вывод, который получает верный ответ.
Объясните алгоритм и вывод формул. Можно даже за денежку. Я бы обратился к преподавателю за помощью, но он раз в две недели, а дедлайн уже эта неделя, когда возможность спросить будет лишь в понедельник.
Аноним 17/11/16 Чтв 21:20:57  258485
Бля, контакт кнопки приплавляется при включении и не выключается пока не отключу ток. Как быть?
Аноним 17/11/16 Чтв 21:22:59  258486
>>258485
А ток сильно большой? Бери кнопку получше.
Аноним 17/11/16 Чтв 21:23:31  258487
>>258485
Взять кнопку подходящую, а не коммутировать 20А тактовой китайщиной
Аноним 17/11/16 Чтв 21:39:29  258488
>>258485
Ёбни по ней
Аноним 17/11/16 Чтв 21:41:07  258489
>>258485
Промежуточное реле поставь
Аноним 17/11/16 Чтв 23:17:09  258505
>>258474
> Всегда покупаю там. Мне норм. Правда за хорошие кондёры и цена хорошая.
-Конденсаторы
-Бесплатная доставка+сортировка: цена по возрастанию
Вот так вот говно и покупают.
Аноним 17/11/16 Чтв 23:22:27  258507
>>258505
Чем дольше мониторю али-бабу, тем больше убеждаюсь, что нихуя там не дешевле. Контроллеры - одинаково, но у нас хоть гарантия, что закуплены у официала. Рассыпуха в йоба-наборах - великий рандом, начиная от пляшущих номиналов, до реального брака. Для наколенной махарайки сойдет, но не больше моргания светодиодом.
Аноним 17/11/16 Чтв 23:27:41  258508
>>258507
Покупал там резюки комплектом - доставлялись два месяца и продаван вернул деньги. Три сотни резисторов нахаляву, и причем нормальных, номиналы не гуляют, брака нет.
Пленочные конденсаторы неплохие, те, что мой мультиметр может измерить, вполне соответствуют.
Алсо транзисторы можно покупать, в местном магазине mpsa42 стоят по 7р штука, а я за 90 сотню купил, причем рабочие, ну те два десятка которые я проверил. Да и контроллеры несколько дешевле, хотя вот там брак попадался, друг заказывал пять атмег, одна паленая была
Можно покупать, но осторожжжжно
Аноним 17/11/16 Чтв 23:34:39  258509
>>258507
> но у нас хоть гарантия
Где "у нас"? Я закупаюсь на али резисторами. 6-7 копеек штука, охуенно же. Да и в катушках удобно хранить.
Аноним 18/11/16 Птн 00:05:02  258510
http://www.deepcool-ru.com/Product/MULTI_CORE_X8/
Имею вот такую подставку. Но вентиляторы там оче слабые.
Есть вариант заменить на нормальные? Как это сделать?

Где вентиляторы заказывать? Из чего блок питания делать? Как?
Умоляю, помогите мне пожалуйста.
Аноним 18/11/16 Птн 00:33:53  258511
Имеется транзистор FGA25N120ANTD
Как узнать напряжение пробоя коллектор-затвор? А то в даташите не написано.
Аноним 18/11/16 Птн 00:40:20  258512
>>258462
Бумп.
Аноним 18/11/16 Птн 02:23:25  258517
>>258511
Наркоман?
Напряжения открытия и пределы всегда считаются как эмиттер/исток-база/затвор.
Потому что именно так транзисторы работают.
Аноним 18/11/16 Птн 04:38:22  258520
>>258148
Да.
Аноним 18/11/16 Птн 04:57:31  258521
>>258296
Здесь так и запилено, видны прыжки луча без гашения между элементами.
Аноним 18/11/16 Птн 05:04:03  258522
>>258356
Хуяссе у вас ебнутых программистов на си из будущего заморочки.
У нас усачей есть математика, и из 0,1,2...7 мы можем легко сделать 7,6,5...0 одним действием 7-x.
Аноним 18/11/16 Птн 05:05:37  258523
>>258361
Жопой об косяк. Учись задавать вопросы правильно, бампер
Аноним 18/11/16 Птн 05:12:34  258524
>>258480
Пиши свои выкладки, тогда будет смысл тебе помогать.
А иначе - подбирай себе обувь в Военторге.
Аноним 18/11/16 Птн 05:59:58  258525
>>258522
Ты из 0,1,2..7 сделаешь 7,6,5..0 разве что если у тебя регистры можно в обе стороны читать, или если ALU может по-хитрому порядок битов переключать. Но такое разве что на каком-то FPGA мутить нужно.
Аноним 18/11/16 Птн 06:26:11  258530
14783384929760.jpg (58Кб, 978x583)
Помогите усовершенствовать схему. Конденсатор, как показали опыты не нужен. Конечная цель махараечки — сделать так чтобы как можно точнее измерялось время попадания/потухания светодиода, а время свечения на фототранзистор коротко, 1/1000секунды и менее.

Вот так выглядит приблуда https://2ch.pm/p/res/455325.html#458835
Аноним 18/11/16 Птн 07:21:29  258531
>>258522
Ну жги, хули. Мы посмотрим.
Аноним 18/11/16 Птн 08:56:16  258535
Аноны, как синхронизировать вращение двух коллекторных электродвигателей из игрушек?
Аноним 18/11/16 Птн 09:25:16  258539
Если воспламенять порох электричеством это считается Coilgun-ом?
Аноним 18/11/16 Птн 09:36:04  258541
>>258377
Помню, когда упарывался лутом, был у меня такой вот сученыш. У него даже режима экономии тонера вообще не было в настройках. Захуячивал все толстенным слоем тонера, жаль, сдох, после рукожопой заправки. Если найдешь где такой живой и печатающий без полос - бери. Лучшего лазерного принтера для таких вещей не было и нет. Не знаю, как сейчас с этим у современных моделей Brozzer, может тоже экономить стали. А так - иди в фотосалон и печатай там на профессиональном струйнике, причем заранее говори, что тебе нужно и перепечатывай, пока не научатся как надо.
Аноним 18/11/16 Птн 09:36:29  258542
1282334858print[...].jpg (22Кб, 500x386)
>>258541
Пикчу забыл.
Аноним 18/11/16 Птн 09:42:15  258543
Моча, пока я тут, нахуя удалил мой вчерашний тред про SPICE-моделирование? Неужели ненужный тред? Другого на доске нет, вроде.
Аноним 18/11/16 Птн 10:12:46  258545
Поясните вкратце, как работают микроконтроллеры? Непрограммируемые с жестко зашитой прошивкой еще можно понять, но как работают программируемые? Почему набор букв с цифрами заставляет протекать ток внутри микросхемы по разному? В той же ардуинке залил один скетч - помигал светодиодом, залил другой скетч - можно радио принимать. На железном уровне ничего не меняется, почему меняется на логическом?
Аноним 18/11/16 Птн 10:16:43  258546
>>258525
У меня можно регистры в обе стороны читать, какая проблема?
Аноним 18/11/16 Птн 10:18:05  258547
>>258535
Энкодеры, контролер, DC motor драйвер.
Аноним 18/11/16 Птн 10:19:26  258548
>>258545
Ну так у контроллера неонка внутре и думатель. Думатель ты можешь перепрограммировать на нужный способ думания.
Аноним 18/11/16 Птн 10:49:41  258549
Sellhddpcb.jpg (52Кб, 560x394)
У меня теоретический вопрос.
Что если взять плату харда и перепроектировать её, поставить какую-нибудь атмегу и запрограммировать какое-то условие запуска платы.
Вот накачал ты ЦП, пришли к тебе майоры, забрали хард, а он не определяется и они не знают, что у тебя там не родная плата.
Чё они делать будут?
Аноним 18/11/16 Птн 10:54:14  258553
6.png (72Кб, 512x512)
>>258549
> закрытый сигнальный процессор
> нет даташитов даже на контроллер привода.
> атмега
Ну удачи.
Аноним 18/11/16 Птн 10:57:12  258554
>>258553
Яж не предлагаю программировать закрытые контроллеры, а просто атмегой запрещать передавать сигналы от них.
Аноним 18/11/16 Птн 10:59:19  258556
>>258554
А, ну тогда тумблер припаяй.
Аноним 18/11/16 Птн 11:19:35  258557
>>258539
Бамп
Аноним 18/11/16 Птн 11:21:11  258558
>>258539
Нет
Аноним 18/11/16 Птн 11:22:08  258559
>>258558
А чем считается? Алсо какой примерно КПД будет?
Аноним 18/11/16 Птн 11:43:45  258560
>>258523
Я нормально задал вопрос. Что тебе не нравится, или ты тупой?
Аноним 18/11/16 Птн 11:47:09  258561
>>258517
Чё ты мне прописные истины пишешь? Я конкретный вопрос задал, какое напряжение нужно подать на коллектор данного транзистора относительно затвора чтобы произошел лавинный пробой. 20 вольт или 1200?
Аноним 18/11/16 Птн 11:48:22  258562
>>258559
щито? кпд чего? сгорания пороха? Смотря в чем полезное действие.
Аноним 18/11/16 Птн 11:58:37  258566
>>258530
Бамп вопросу.
Аноним 18/11/16 Птн 12:00:29  258567
>>258562
>щито? кпд чего? сгорания пороха?
И правде хуйню спросил. Я в смысле: какие у такой штуки минусы по сравнению с огнестрелом(ну кроме необходимости в источнике питания)? Я одни плюсы вижу
Аноним 18/11/16 Птн 12:12:09  258568
>>258567
Электродетонатор что ле? Можно взрывать порох с большого расстояния.
Аноним 18/11/16 Птн 12:28:40  258575
>>258568
>Электродетонатор что ле?
Железная трубка, в неё патрон, высоковольтный разряд по трубке приводит к бабаху, пуля вылетает и выносит мне мозги
Аноним 18/11/16 Птн 12:33:16  258577
>>258575
Реально?
Аноним 18/11/16 Птн 12:56:04  258581
Чет подзаебало, что батарейка для тестера разряжается за месяц или даже меньше. Что придумать?
Аноним 18/11/16 Птн 13:48:43  258584
Снимок.JPG (10Кб, 217x102)
Читаю хоровица, и сразу возник вопрос. Это конденсатор, резистор и нагрузка параллельно соединены, или я не понимаю? И что эта схема таки делает?
Аноним 18/11/16 Птн 14:09:39  258585
>>258561
Наркоман ты потому что тебе эти прописные истины не помогают. У тебя есть напряжение пробоя e-c и предельное напряжение затвор-эмиттер, потому что этот параметр не меняется при открытии закрытии. Складываешь и получаешь. Твой Vgc будет меняться вместе с текущим Vec вот почему тебе его нигде не напишут. Будет у тебя Vec 400v, предельный Vgc в таком случае от 420В до 380В.
Это очевидные, блять вещи!
Аноним 18/11/16 Птн 14:23:42  258590
з.png (6Кб, 640x480)
>>258585
Вот так пробьет затвор, в начальный момент времени после открытия?
Аноним 18/11/16 Птн 14:29:03  258591
>>258581
я два литий ионных туда воткнул, пол года полет нормальный, даже выключать забывал, пох.
Аноним 18/11/16 Птн 14:30:54  258592
>>258590
Он не откроется. Бессмысленная конструкция.
Аноним 18/11/16 Птн 14:35:11  258593
з.png (7Кб, 640x480)
>>258592
Хосспади, какой же ты мудак.
Аноним 18/11/16 Птн 14:51:05  258595
>>258593
Наркоман, ты своим 15 вольтовым источником питаешь нагрузку.
Аноним 18/11/16 Птн 14:57:32  258596
>>258595
И что? Отвечай на прямо поставленный вопрос.
Аноним 18/11/16 Птн 15:05:50  258597
>>258596
твой источник бомбанёт в момент открытия либо сам транзистор из-за перегрузки по току.
Вопросы поставленные наркоманом нельзя назвать прямыми btw.

Так или иначе, умрёт он не из-за превышения напряжения на затворе
Аноним 18/11/16 Птн 15:10:34  258598
Я долбоеб и спрашиваю - каким флюсом паять наушники? Решил починить. Зачистил, сжег лак, паяю - а припой нихуя не держится.
Аноним 18/11/16 Птн 15:24:41  258600
>>258598
Потому что ты окислил нахуй всё огнём.
Надо прижимать провода в изоляции к дощечке паяльником и тянуть за провод. Изоляция плавится и сползает.
Ну или говорят таблетки аспирина из аптеки помогают. Я попробовал. Вонь просто пиздец и не лудится ничего.
Аноним 18/11/16 Птн 15:25:10  258601
>>258597
Логично. Бля, почему тогда у меня пробивает затвор, а канал при этом остается целым и закрытым?
Аноним 18/11/16 Птн 15:28:12  258603
>>258600
Так изоляцию я руками снял. Там, говорят, лак на проводах мешает.
Аноним 18/11/16 Птн 15:28:25  258604
>>258601
сука, я уже переделал схему. Теперь и не вспомню как же я делал.
Аноним 18/11/16 Птн 15:30:00  258605
>>258603
Шо ебан? Какой откуда там лак?
Аноним 18/11/16 Птн 15:31:44  258607
>>258605
Значит инторнет обманул меня.
Аноним 18/11/16 Птн 15:39:26  258608
>>258546
Что это за йоба такая, на которой регистры можно в обе стороны читать и менять направление во время исполнения программы?

>>258545
Так МК с жесткой прошивкой тоже, вообще-то программируемые, просто они лочатся или через High-Voltage programming, или стираются только через UV.

А в остальном работают практически так же, как и обычные компьютеры - запускают бутлодер или первую попавшуюся программу и начинают ее исполнять.
Аноним 18/11/16 Птн 15:41:25  258610
>>258545
Тому що в памяти может быть записана разная хуйня. Ну и транзисторы на кристалле открываются соответственно этой записанной хуйне.
Аноним 18/11/16 Птн 15:44:42  258611
7027711925038c7[...].jpg (41Кб, 800x573)
>>258603
>>258605
Кто-то назвал изоляцию лаком или наоборот.
Вот провода разного цвета из-за лака. Его не обжигать надо, его надо придавить паяльником к дощечке/книге кому нужны книги в 2016 на пару секунд и потянуть. И лак слезет.
Аноним 18/11/16 Птн 15:49:34  258612
>>258598
А вот как я делал на 3:10 https://www.youtube.com/watch?v=w29Gn029rLg
Сдирать лак паяльником. Ну я придавливал провод и тянул его, и лак оставался на дощечке и паяльнике.
Аноним 18/11/16 Птн 15:50:59  258613
>>258611
>>258612
Благодарю. Осталось не расплавить к хуям третий штекер.
Аноним 18/11/16 Птн 16:16:18  258617
>>258591
А есть литий-ионные в формате кроны? Или ты перепаял просто контактную площадку?
Аноним 18/11/16 Птн 16:22:32  258618
>>258610
Во-первых, транзисторы на кристалле - это слишком низкий уровень абстракции, во-вторых, есть еще шины, по которым данные считываются с ПЗУ, передаются к АЛУ, записываются в ОЗУ, считываются из регистров и прочих устройств, есть программный счетчик, который определяет ход исполнения программы.
Аноним 18/11/16 Птн 17:17:01  258623
>>258560
Это ты тупой.
Какой фототранзистор.
Какая схема включения.
Какая схема регистрации сигнала.
Как ты пытался усилить.
Какой осветитель.
Какое расстояние.
Пока что ты сказал: "у меня есть фототранзистор и я не умею его готовить", всё.
Аноним 18/11/16 Птн 17:19:29  258624
>>258608
Ну вот у меня пик, я могу в нем читать-крутить регистр и отдельные его биты как угодно.
Аноним 18/11/16 Птн 17:24:45  258625
>>258584
Да, параллельно.
Что делает - смотри по контексту статьи. А так - это простейший ФНЧ.
Аноним 18/11/16 Птн 17:27:22  258626
>>258590
Так - пробьет, однозначно.
Maximum VGES Gate-Emitter Voltage ± 20 V
Если в этом транзисторе есть avalanche защита, то она работает только при положительном напряжении на коллекторе.
Аноним 18/11/16 Птн 18:00:27  258632
>>258623
>Какой фототранзистор.
Китайский 940нм прозрачненький такой, 5мм, я не ебу как он называется.
>Какая схема включения.
плюс 5вольт->коллектор->эмиттер->амперметр->ноль.
>Какая схема регистрации сигнала.
Амперметр.
>Как ты пытался усилить.
Транзистором bd139
>Какой осветитель.
Китайский 5мм 940нм инфраред эмиттер.
>Какое расстояние.
В упор.
Аноним 18/11/16 Птн 18:04:27  258633
Аноны, пытаюсь на ATmega настроить SPI, но он вообще не включается, хотя я тупо копирую код из документации:

void init_spi_master(void)
{
DDRB = _BV(PB4) | _BV(PB5) | _BV(PB7);
SPCR = _BV(SPE) | _BV(MSTR) | _BV(SPR0); / F_SCK = F_CPU/16 = 750 kHz /
}

void spi_tx(uint8_t b)
{
SPDR = b;
while(!(SPSR & (1<<SPIF)));
}

uint8_t spi_rx(void) {
while(!(SPSR & (1<<SPIF)));
return SPDR;
}



int main(){
while(1){
init_spi_master();
spi_tx(0b10101010);
}
return 0;
}


Что я делаю не так?
Аноним 18/11/16 Птн 18:15:42  258634
>>258632
На практике такие схемы (фототранзистор - подтягивающий на +5 резистор 4.7к-10к) дают на выходе сигнал достаточный для работы с логическим входом. То есть единицы мА при освещенном фототранзисторе.
Что-то делаешь не так. Как светодиод запитан, видно его свечение накамеру?
Аноним 18/11/16 Птн 18:26:05  258637
>>258634
>Как светодиод запитан
Через 330 ом, 5 вольт.
>видно его свечение накамеру
Да, довольно ярко
Аноним 18/11/16 Птн 18:27:18  258638
фыфаф.png (39Кб, 540x548)
>>258472
Всё правильно сделал?
Аноним 18/11/16 Птн 18:42:09  258642
>>258638
Нет. Конденсатор скорей всего исправен.
Аноним 18/11/16 Птн 18:43:04  258643
>>258637
Ну тут два варианта - ты перепутал местами полярность фототранзистора, или он неисправен.
Аноним 18/11/16 Птн 18:49:23  258645
Так, вопрос от ньюфага, гугл не помогает. Вздулись у меня конденсаторы, но я не могу определить на сколько они.
Насколько я понимаю мне нужно поменять их на такие же по вольтажу и проводимости, верно?
И так, для кого-нибудь cd287 ниже 7272a что-то говорит? Там еще температура 105 написана, но это я понимаю.
И второй cd284 7273H.
Заранее спасибо.
Аноним 18/11/16 Птн 18:50:09  258646
>>258645
Сфотай.
Аноним 18/11/16 Птн 18:53:58  258647
S61118-175522.jpg (633Кб, 1920x1080)
S61118-175534.jpg (386Кб, 1920x1080)
>>258646
Аноним 18/11/16 Птн 19:04:33  258649
>>258647
А, всё, не надо, я даун, там всё написано с другой стороны
Аноним 18/11/16 Птн 19:20:41  258651
Cdataexample.PNG (33Кб, 568x327)
>>258633
Анон, помоги.

Вот скриншот кода из документации, но вместо работы SPI у меня почему-то загорается диод, который вообще на другом порте висит, а сама программа только 600 байт занимает.
Аноним 18/11/16 Птн 19:28:32  258652
>>258642
А я и не говорил, что он неисправен. Я поставил причину "подделка".
Аноним 18/11/16 Птн 19:28:59  258653
The core, anime[...].webm (3427Кб, 608x256, 00:00:56)
>>258549
>пришли к тебе майоры, забрали хард
Конфисковывается всё оборудование, если что.
Аноним 18/11/16 Птн 19:29:34  258654
>>258643
Нет, другой полярностью вообще нет сигнала. А тут небольшой, но есть. И другие транзисторы проверял. Все как один дают 2 микроампера при засвете.
Аноним 18/11/16 Птн 19:41:59  258658
>>258530
Тут уже нечего совершенствовать, можно только регулировку громкости поставить
Аноним 18/11/16 Птн 21:14:12  258663
>>258625
А можно поподробнее? Я не понимаю, что происходит в схеме. Ток делится на три части и уходит на нагрузку, на резистор и в землю, и на конденсатор и в землю. Что это дает?
Аноним 18/11/16 Птн 21:14:30  258664
В чем фишка лазера? Почему бы не фокусировать обычный сдетодиод? Возможно ли получить пятно размеров меньших размера кристалла?
Аноним 18/11/16 Птн 21:36:52  258665
https://ru.aliexpress.com/item/Binmer-AA-Size-Power-Battery-Storage-Case-Box-Holder-Leads-With-1-2-3-4-Slots/32752620368.html
Эта хрень подойдет под 18650? Какой-то мелкой выглядит.
Аноним 18/11/16 Птн 22:12:19  258666
>>258665
> AA-Size
> подойдет под 18650
> AA-Size
А сам-то как думаешь?
Аноним 18/11/16 Птн 22:15:52  258667
>>258548
>>258608
>>258610
Ну блеать, как миллион транзисторов работает, запуская программу? Если я поменяю пару байт, то она будет работать по-другому, но на физическом уровне все остается тем же самым. Сама микросхема вне зависимости от исполняемой программы не изменяется.
Аноним 18/11/16 Птн 22:24:12  258668
>>258653
Почему вместо этого охуенного фильма мне предлагают скочать без регестрации какое-то говно про путешествие к центру Земли?
Аноним 18/11/16 Птн 22:46:13  258670
Привет, радиач.
Скажите, пожалуйста, как ньюфагу-конструктору вакуумных установок и лазеров научится программировать ПЛК? В ДС дохуя курсов, но непонятна разница между ними
http://www.owen.ru/kurs - отдельный курс по каждой версии ПО? Они ебанутые?
http://www.prosoft.ru/support/training/moscow/368152.html
Или может это?

Спасибо.
Аноним 18/11/16 Птн 22:47:16  258671
>>258667
Да. И что?
Аноним 18/11/16 Птн 22:49:05  258672
>>258670
>owen.ru
kek
А какие вообще тебе плк нужны?
Аноним 18/11/16 Птн 22:57:46  258673
Arch.png (26Кб, 560x480)
architecturecpu.jpg (45Кб, 586x480)
>>258667
Ну, смотри, короче. Есть у тебя МК, ты для него написал какую-то программу и прошил ею свой микроконтроллер, записал программу в Flash Memory.

Твой МК включается, запускает Program counter и читает первую инструкцию из памяти в регистр инструкций, а оттуда в оперативную память или регистр. После этого инструкция исполняется на ALU, который, можно сказать, является машиной Тьюринга и результат вычисления по шине отправляется туда, куда его послала инструкция.
Аноним 18/11/16 Птн 22:59:20  258674
>>258673
Шо такое EEPROM?
Аноним 18/11/16 Птн 23:01:22  258675
>>258672
Сейчас надо внедрить станки с такими ПЛК:
alan bradley slc 500
siemens simatic s7
В последствии придётся их сопровождать.
Аноним 18/11/16 Птн 23:03:39  258676
>>258675
У официального сименса кажется есть курсы в москве
Аноним 18/11/16 Птн 23:04:19  258677
>>258674
Энергонезависимая память.

https://ru.wikipedia.org/wiki/EEPROM
Аноним 18/11/16 Птн 23:04:27  258678
018.jpg (91Кб, 520x433)
>>258510
Че ептыбля, типо казуал для вас слишком?
Так хуле, я не гордый.

Бамп.
Аноним 18/11/16 Птн 23:04:54  258679
>>258677
А флеш-память разве не энергонезависимая?
Аноним 18/11/16 Птн 23:13:05  258680
>>258679
Флеш-память тоже независимая, просто технологии производства разные, ну и иногда по разным назначениям используют, типа в EEPROM пишут бутлоадер, а в флеш сами программы записывают, как на моем AVR.
Аноним 18/11/16 Птн 23:23:38  258682
>>258510
Есть вариант почистить радиатор от пыли
Ещё вариант оптимизировать ОС
Ещё тоже как вариант продать всю эту хуйню и собрать нормальный комп
Аноним 18/11/16 Птн 23:24:42  258683
>>258682
как продать если я хикка и боюсь говорить с людьми?
Аноним 18/11/16 Птн 23:26:57  258684
>>258683
Попроси маму продать его.
Аноним 18/11/16 Птн 23:30:21  258685
>>258684
с мамой тоже боюсь говорить
Аноним 18/11/16 Птн 23:34:25  258686
Короче, купил я таки UPS, 750VA, 480W. Внутре у него должны быть 4 встречно-параллельных аккумулятора, а стоит 2 и ему нормально.
Вопрос. Если я к нему припиздячу пару на 100А*ч, он не охуеет? Он сможет их зарядить? Где на них брать схемы? Гугл вообще молчит, будто не упс, а едрёна боньба.
Аноним 18/11/16 Птн 23:35:23  258687
>>258524
Проблема иссякла. Я смоделировал схему и подобрал значения. В понедельник спрошу у преподователя
Аноним 18/11/16 Птн 23:58:21  258690
4444ый.png (136Кб, 1564x787)
>>258633
Всё работает.

>>258651
> а сама программа только 600 байт занимает
Бля, а сколько тебе надо? Ты случаем не с пердуинки слезаешь?

Program Memory Usage : 142 bytes 0,9 % Full

Аноним 19/11/16 Суб 00:04:22  258691
>>258683
Хуикка ты блять а не хикка
Аноним 19/11/16 Суб 00:05:02  258692
>>258673
> МК включается, запускает Program counter и читает первую инструкцию из памяти в регистр инструкций
Каким образом он ее читает? Куда он ее записывает? Давай разберем по частям. Сначала есть диод - он либо пропускает, либо не пропускает сигнал. Потом есть транзистор - у него хитрая схема, он пропускает или не пропускает в зависимости от управляющего сигнала. Из транзисторов строят логические блоки, из логических блоков - вычислительные и функциональные блоки, из блоков уже сам процессор. На каком из этих этапов микросхема внезапно начинает уметь переключаться от мигания светодиодом до обработки крузиса в фуллашди?
Аноним 19/11/16 Суб 00:06:59  258693
>>258692
Гугли триггеры и сумматоры. На этом уровне и начинает.
Аноним 19/11/16 Суб 00:10:03  258694
>>258686
Лучше отложи в сторонку свой ИБПшник, возьми листочек с ручкой и потренеруйся корректно излогать свои мысли и правильно задавать вопросы.
Аноним 19/11/16 Суб 00:11:33  258695
>>258691
я тебя в жопу щас выебу
Аноним 19/11/16 Суб 00:11:54  258696
>>258682
Насчет радиатора годная идея, но это не то.
Именно насчет подставки, у меня ноут с удобной крышечкой, снял и все потроха обдувает как мудя по-ветру.

Вот и хочется подставку замутить. 4 вентилятора там, ага. Регулятор мощности. Ага.

Я так понял раз от усб питание, еще и 4 питания - ну ваще хуйня понятно.

Заменить помощнее, ага. Блок питания, угу.

Но вообще где все заказать можно, что можно делать, как делать? Как распределить на 4 вентилятора?

Как все расчитать?
Аноним 19/11/16 Суб 00:14:42  258698
>>258695
А кожица не завернётся?
Аноним 19/11/16 Суб 00:18:05  258700
>>258696
Для начала разбери подставку и измерь кулер по ширине и толщине
Аноним 19/11/16 Суб 00:19:46  258701
>>258696
Ты разбери его и сфоткай потроха. 5 вольт для вентиляторов возможно слишком мало, можно попробовать подключить напрямую к питанию компьютера, если зарядное устройство выдаёт 12 вольт.
Аноним 19/11/16 Суб 00:21:00  258702
>>258701
>>258700
Ща все будет, никуда не убегайте, пожалуйста. Замерим проверим.
Аноним 19/11/16 Суб 00:28:15  258703
>>258694
> излогать
Есть один упс.
В кассете 4 аккумулятора по 6Ач, соединены последовательно-параллельно. Суммарно 24В х 12Ач. Мне необходимо от него питать насос 40Вт в течении 12 часов в случае отключения электричества. По расчетам необходимы два аккума емкостью 60А*ч.
Вопрос:
УПС сможет их зарядить? Где взять схему, дабы посмотреть узел зарядки аккумуляторов?
Аноним 19/11/16 Суб 00:31:52  258704
>>258690
Не работает все равно. На пине никакого сигнала нет. Может я какие-то библиотеки не подключил?
Аноним 19/11/16 Суб 01:18:12  258706
>>258703
Думаю не взлетит
Какие аккумуляторы там стояли, такие и надо ставить
У других аккумуляторов будет другой ток заряда, и вообще пизда твоему ИБПшнику
>Мне необходимо от него питать насос 40Вт в течении 12 часов в случае отключения электричества.
Вообще вот с этого и нужно было начинать - я бы помог сконструировать ИБП из говна, палок и автомобильных аккумуляторов, но теперь поздно
Аноним 19/11/16 Суб 01:19:05  258707
>>258704
Ебаный в рот, да у меня на МКшке на том же порте на SCK диод висит.

Пиздец просто.
Аноним 19/11/16 Суб 01:22:26  258708
4444ый.png (150Кб, 1564x787)
>>258704
А это шта?
Аноним 19/11/16 Суб 01:26:21  258709
>>258708
Вот >>258707

Я так понял, из-за того, что на этом пине диод висит, SCK до порта просто не доходит.
Аноним 19/11/16 Суб 01:28:22  258711
>>258703
Короче вот тебе алгоритм
1. В ИБПшник ставишь такие же банки какие там и стояли
2. Насос ставишь на меньшую мощность, или через реле времени, что бы 30мин. работал/30мин отдыхал.
Аноним 19/11/16 Суб 02:33:51  258716
E2m1MrI.jpg (225Кб, 800x657)
Есть вот такая схема (см. пикрелейтед), и нужно подобрать конденсатор и резистор. С конденсатором кое-как разобрался. Расшифровку резисторов нашёл, но не могу понять, какую рассеиваемую мощность ставить? Если выберу меньше, чем нужно — то выйдет из строя быстро?
Как я понял, резистор 1МОм, +-5%, непонятно какой мощности. Конденсатор керамический, на 47пФ. Что-то упустил или не так понял?
Источник: http://imgur.com/a/pQ8dM
Аноним 19/11/16 Суб 02:39:41  258717
>>258716
0,25W
Аноним 19/11/16 Суб 06:20:55  258719
>>258649
Отож.
Аноним 19/11/16 Суб 06:25:12  258720
>>258654
Ну разломай оптопару какую-нибудь, от мышки или от принтера, возьми фототранзистор оттуда сравни поведение.
Может тебе вообще светодиоды по ошибке продали, попробуй в него ток подать, ну как засветится.
Аноним 19/11/16 Суб 06:27:42  258721
>>258663
В конденсатор идет в зависимости от частоты.
На постоянном токе конденсатора считай что нет, получается просто резистивный делитель,
на очень высокой частоте - конденсатор замыкает весь ток на себя.
Аноним 19/11/16 Суб 06:31:39  258722
>>258664
Фишка лазера - в когеррентности излучения.
Свет обычного светодиода - он как поток энергии от кучи передатчиков, которые хоть и на одной частоте, но не в фазе.
А от лазера - четкое жужжание на строго конкретной частоте, и его можно всякими способами оптическими шинковать.
Ну и пятно свечения пп лазера - гораздо меньше кристалла светодиода, это практически точечный источник.
Аноним 19/11/16 Суб 06:39:01  258723
>>258703
>Есть один упс.
>Где взять схему
Ты правда не понимаешь, что без ванги на твой вопрос нереально ответить? Или ты реально полагаешь, что они все одинаковые внутри?
Поищи в интернетах, епта.
А по теме - подключаешь свои 2 батареи вместо встроенных 4 и все заеблось. Просто заряжаться они будут пропорционально дольше родных, но для твоей эксплуатации это не очень критично.
Аноним 19/11/16 Суб 06:41:16  258724
>>258716
Это просто сигнальное заземление корпуса, мощность резистора тут пофигу, бери 1/8w.
Аноним 19/11/16 Суб 07:46:45  258726
>>258658
А для чего в той схемме нужен резистор?
Аноним 19/11/16 Суб 07:55:40  258727
>>258575
>>258577
Бамп
Аноним 19/11/16 Суб 08:08:07  258728
>>258727
Нет
Аноним 19/11/16 Суб 08:19:07  258730
>>258711
> Насос ставишь на меньшую мощность
И так на самой маленькой стоит.
> 30мин. работал/30мин отдыхал
Тоже та подумал, только не 30/30, а 10/10, иначе котел закипит. Попробую таки поставить аккумы на 12А*ч, они в кассету поместиться должны.

>>258706
> ИБП из говна, палок и автомобильных аккумуляторов
Автомобильные ты мамке в вибратор ставь, мне нах не надь в котельной еще и электролитами дышать.
Аноним 19/11/16 Суб 08:19:21  258731
>>258633
Кристалл у тебя припаян?
Если нет, то суть там такова, что без кристалла скорость не стабильна и ты ничего передать не сможешь, скорость плясать будет.
Во вторых программа должна знать на какой скорости она работает, это указывается в константе.
Например если впаян 16мгц кристалл и фьюзы делителя не выставлены (работает на 16мгц), то
>#define F_CPU 16000000UL // 16 MHz
Аноним 19/11/16 Суб 08:23:09  258732
SU700R2IBX120fl.jpg (29Кб, 500x217)
>>258723
> Поищи в интернетах, епта.
sua750rmi2u
Нету. Я же говорю, что будто не упс ищу, а схему ядерного чемоданчика.
Аноним 19/11/16 Суб 08:25:25  258733
>>258567
Плюсы электрокапсюля: отсутствие громоздкой механики, там где она не нужна (какие-нибудь авиапушки, или маленькие пистолеты). Отсутствие паразитного момента силы при работе механического спуска, хотя им можно пренебречь. В случае осечки можно попытаться дать искру ещё пару раз, вместо того чтобы как-то приводом взводить боёк в механике. Программируемость электроникой.
Минусы электрокапсюля: якобы низкая надёжность, например если неумело или рукожопо делать детонатор пытаясь поджечь порох напрямую электричеством, а не по-нормальному когда дуга сначала поджигает инициирующую смесь, а затем эта смесь уже порох.
Аноним 19/11/16 Суб 08:31:09  258734
>>258728
Почему? Бумагу разрядом поджигал, неужели порох не бахнет?
Аноним 19/11/16 Суб 08:33:06  258735
>>258733
При выборе батарея vs пружина выбор в пользу пружины очевиден.
"Извените посоны, у меня пестик разрядился, нападёте через пару часов, ладна".
А вообще пьезоподжиг используется в каких-то бахалках типа "Осы". Ненадежен.
Аноним 19/11/16 Суб 08:34:09  258736
>>258575
Для начала пороху нужно сообщить температуру и кое-какое количество тепла чтобы он загорелся, т.е. нужна либо ОЧЕНЬ мощная электродуга, либо нужно чтобы накалилось сопротивление(спираль в лампочке), т.е. порох скорее всего не получится поджечь пьезоэлементом от зажигалки. В любом случае лучше всего сначала чтобы нагревательный элемент поджигал более лёгковоспламеняющийся материал чем порох (например растолчённая в порошок сера от спичек в небольшом количестве) или ватка смоченная бензином(в стволе воздуха должно хватить чтобы горело), а уж затем фронт пламени переносился на порох. А вообще это тебе зойчем?
Аноним 19/11/16 Суб 08:37:09  258737
>>258735
Мы вроде говорили про общую теорию. Есть же большие военные пьезоэлементы-детонаторы.
http://poleznayamodel.ru/model/15/154400.html
Аноним 19/11/16 Суб 08:39:10  258738
>>258736
>т.е. порох скорее всего не получится поджечь пьезоэлементом от зажигалки.
Ясен хуй я имел ввиду разряд посерьёзнее.
>В любом случае лучше всего сначала чтобы нагревательный элемент поджигал более лёгковоспламеняющийся материал чем порох (например растолчённая в порошок сера от спичек в небольшом количестве) или ватка смоченная бензином(в стволе воздуха должно хватить чтобы горело), а уж затем фронт пламени переносился на порох
Конструктивно, спасибо.
>А вообще это тебе зойчем?
Хочу электромагнитную пушку, но гауссы пока больше игрушки, чем оружие
Аноним 19/11/16 Суб 08:46:00  258739
>>258738
>Хочу электромагнитную пушку, но гауссы пока больше игрушки, чем оружие
Алсо если сделать стационарный гаусс с питанием от сети-сравнится с огнестрелом? Есть подобные схемы?
Аноним 19/11/16 Суб 08:48:34  258740
>>258737
По общей теории электрокапсюль не будет легче обычного (в котором ровно 2 детали - колпачок и слой воспламеняющегося вещества). В оружии гораздо больше механики, занимающейся заменой патрона и извлечением и выбросом гильзы, по сравнению с ней боек и его механика - практически незаметна ни по массе, ни по объему.
Но в некоторых случаях может быть и профит.
Например многоствольная хренотень которая должна разово и одновременно плюнуть 100500 пуль навстречу ракете для ее уничтожения гораздо лучше это сделает с электрозапалом.
Аноним 19/11/16 Суб 09:51:07  258743
>>258717
>>258724
Благодарю!
Аноним 19/11/16 Суб 10:30:43  258748
>>258739
>>258738
>>258575
Сколько тебе лет?
Аноним 19/11/16 Суб 10:44:40  258749
14785404224301.jpg (98Кб, 600x705)
>>258748
Иди своей дорогой, Сталкер. Тут другой Меченый Сталкер пытается в обход НИИ сделать свою Гаусс-пушку, с блэк-джеком и шлюхами.
Аноним 19/11/16 Суб 10:47:24  258750
>>258748
23 а что?
Аноним 19/11/16 Суб 10:57:18  258751
>>258711
> 30мин. работал/30мин отдыхал
Откопал у себя в коробке МК 429ZIT, его хватит, чтоб таймер соорудить?
Аноним 19/11/16 Суб 12:25:28  258755
Снимок.PNG (45Кб, 259x142)
Есть вот такой моторчик. 5в. Чем можно регулировать его скорость? ШИМом? Как можно шим попроще организовать? Можно ардуиной, но наверняка есть борлее простые варианты?
Аноним 19/11/16 Суб 12:28:47  258757
>>258750
Обычно из гауссок вырастают годам к 13-15.
Аноним 19/11/16 Суб 12:41:18  258758
LM317-typical-a[...].png (29Кб, 748x380)
>>258755
Подключить к пекарне через пердуину, конечно.
Аноним 19/11/16 Суб 12:46:33  258759
>>258758
Спасибо.
Аноним 19/11/16 Суб 12:49:07  258760
13696439864.jpg (10Кб, 320x167)
>>258755
ШИМом на NE555.
Православно, дешево, работоспособно.
Аноним 19/11/16 Суб 13:09:15  258761
IMG2164.JPG (2132Кб, 2592x1936)
IMG2165.JPG (3436Кб, 2592x1936)
Радиач, это нормально вообще, что у меня в БП входы из сети замкнуты двумя напаянными поверх резисторами со скрученными между собой ножками? Что за пиздец-то такой? Я не очень понимаю в этом деле, но что-то кажется, что так быть не должно.
Полез смотреть, что там булькает внутри даже без нагрузки вообще, сразу, как только в сеть включаешь пустой блок. Вроде как булькает вот этот фильтр на входе. Может такое быть? На что его можно поменять? И зачем к нему параллельно эти сопротивления приделаны? Что будет, если их выпаять?
Сам блочок PowerMan(InWin) IP-S450HQ7-0

И нашёл ещё дико пищащий без нагрузки керамический конденсатор на 1нФ с маркировкой 102, стоящий перед трансформатором дежурки, как я понимаю. Хочу поменять на другой, только он синий и маркировка 102К. Это же значит, что у него допуск 10%, а у штатного тогда сколько? Ничего же страшного не случится от такой замены?
Аноним 19/11/16 Суб 13:16:09  258762
>>258757
Обоснуй.
мимо другой анон
Аноним 19/11/16 Суб 13:21:27  258763
>>258738
А как порох связан с электромагнитными пушками?
Аноним 19/11/16 Суб 14:08:52  258765
>>258761
>входы из сети замкнуты двумя напаянными поверх резисторами
Наверное для разрядки конденсатора, чтоб тебя током не ёбнуло.
Аноним 19/11/16 Суб 14:18:32  258766
>>258757
Вырастают до чего?
Аноним 19/11/16 Суб 14:21:35  258767
IW-P300A20 R1.2[...].jpg (36Кб, 357x161)
>>258761
Там мегаомные резисторы, для шунтирования кондера
Аноним 19/11/16 Суб 14:24:54  258768
>>258765
>>258767
А чо они как-то мимо основной схемы установлены и просто, блджад, скручены ножками и сопельками залиты?
Аноним 19/11/16 Суб 16:19:12  258771
>>258768
Желтое - конденсатор.
Чтобы он разрядился после отключения от сети и тебя не долбануло током от выдернутой вилки и стоят эти резисторы.
Везде стоят, в любом фильтре. Не тупей тебя люди делали. Могли бы сэкономить - сэкономили бы.
Аноним 19/11/16 Суб 16:22:16  258772
Прицепил кремниевый диод к крен5б, до диода 6 вольт, после диода 5.78 вольт. Хуле так мало на диоде падает? Кремниевые же минимум должны 0.6в отжирать. Мож резистор какой-нибудь килоомный поставить?
Аноним 19/11/16 Суб 18:15:03  258777
>>258731
Да, кристалл на 12МГц стоит, правда start-up time я ему выставил поменьше, чем обычно - 1к циклов кристалла вместо 16к, но другие программы работали.
Ну и к осциллографу у меня сейчас доступа нету, так что даже не знаю, как проверить работоспособность МКшки. Хотя есть другая такая же, микруха, может на ней можно как-то проверить?
Аноним 19/11/16 Суб 20:35:37  258789
IMG201610280927[...].jpg (143Кб, 500x375)
Котоны, где достать такие бананы? Китаезы делают такие, но аудиофильские, там набалдашник металлический. Так-то это с каких-то вольтметров выпуска "БелВАР"
Аноним 19/11/16 Суб 21:13:13  258790
>>258789
А тебе вообще зачем?
Не проще гнёзда под простые бананы поставить?
Аноним 19/11/16 Суб 21:20:04  258791
Анон, Подкинь схем если есть, блоков питания, рассчитанные на токоотдачу(30-70 А) в низкоомную (0,1-1 Ом) нагрузку на не долгий(2-7 сек) период времени, с напряжением 3-8 вольт. Ну или годной литературы хотя бы
Аноним 19/11/16 Суб 21:49:51  258792
>>258722
>четкое жужжание на строго конкретной частоте
Благодаря этому, интенсивность складывается по-другому?
>Ну и пятно свечения пп лазера - гораздо меньше кристалла светодиода, это практически точечный источник.
это исходя из того, что лазерный диод сам по себе крохотный? Или можно получить пятно и меньше самого кристалла?
Аноним 19/11/16 Суб 21:54:20  258794
Как разобрать этот фонарик?Можно ли разогреть переднюю часть и снять её?Корпус металлический.
Аноним 19/11/16 Суб 21:55:05  258795
1479581702186.jpg (1113Кб, 2592x1944)
>>258794
Аноним 19/11/16 Суб 22:36:53  258798
Посоны, по всей видимости сдохла батарея в наушниках, там стояла ли поли 3.7v 900mAh ft603048p. Такой у нас и даже на али не купить. Так вот следовательно имею следующий вопрос: если я закажу другую ли поли батарею на 3.7v и на 800-1200mAh она должна нормально работать? Я думал там сила тока учитывается или все подобные ли поли для моб устройств выдают одинаковую силу тока?
Аноним 19/11/16 Суб 22:42:01  258799
Можно ли использовать вместо пьезоизлучателя обычный динамик?
Аноним 19/11/16 Суб 22:49:15  258801
>>258798
Силу тока определяет нагрузка.
Аноним 19/11/16 Суб 22:53:59  258802
>>258766
До утилитарно-прикладных махараечек хотя бы.

>>258762
Перестройка деструктивно-нагибательного мышления в более созидательное из-за отсутствия ресурсов(знаний, опыта, материала) на постройку оружия/армии и начала войны всех против всех(что таки регулярно происходило в древние времена). Другими словами, если у низкоразвитых гуманоидов становится вдруг достаточное количество ресурсов то они начинают крестовый поход, если ресурсов мало, то они начинают придумывать всякие самотыки, и то и другое в равной степени является средством самореализации индивидуума.
Аноним 19/11/16 Суб 22:59:05  258803
>>258798
Только что чекнул мультиметром батарею - показывает 3.54V, значит батарея должна быть в порядке?
Аноним 19/11/16 Суб 23:21:33  258807
>>258798
>3.7v и на 800-1200mAh она должна нормально работать?
Да.
>>258803
>3.54V
Мало.
Аноним 19/11/16 Суб 23:22:56  258808
>>258794
Он и без нагревания норм разбирается
Мысли как Китаец
Аноним 19/11/16 Суб 23:54:29  258810
>>258802
А причем здесь гауссы?
Аноним 20/11/16 Вск 00:19:26  258812
test
Аноним 20/11/16 Вск 01:25:11  258817
Анон, а на чем можно собрать клавиатуру, типа электронного пианино, с датчиком силы нажатия клавиш?
Аноним 20/11/16 Вск 02:24:27  258818
8560734.jpg (152Кб, 600x593)
14277191045230.jpg (126Кб, 1042x689)
Есть две одинаковые мышки dns wrl-036bss usb. У первой со временем начались проблемы с микропереключателями кнопок (двойные нажатия). Я их перепаял. При этом на 100% перегрел места пайки. После моего перепаивания кнопки заработали нормально, но появилась другая беда. Мышь начала люто жрать батарейки. Если раньше батареек (аккумуляторов в частности) хватало почти на месяц, то теперь она их сжирает за 3-4 дня. Я поначалу грешил на аккумуляторы. Но потом я вставил их во вторую точно такую же мышь. И она на них работает уже больше двух недель.

В связи с чем вопрос - куда смотреть и как исправить люты жор батареек у первой мышки?
Аноним 20/11/16 Вск 03:11:34  258819
>>258818
Сфоткай плату мыши с обоих сторон. От перегрева резисторов могут измениться их номиналы и потому, возможно, жор увеличился. Но так сложно сказать.
Аноним 20/11/16 Вск 03:38:53  258820
P20161120033337.jpg (1159Кб, 1537x2353)
P20161120033411.jpg (1106Кб, 1497x2777)
>>258819
Аноним 20/11/16 Вск 06:19:07  258821
Радач, у кого как в последнее время почта работает? У меня куча посылок без трека не пришла, хотя более поздние с треком уже давно забрал. Такое ощущение, что почта тупо все неотслеживаемые посылки пиздит. А ведь я хочу получить свои паяльники-диоды-резюки.
Аноним 20/11/16 Вск 07:11:49  258824
images.png (2Кб, 177x83)
>>258791
Держи.

Наркоман чертов.
Аноним 20/11/16 Вск 07:16:26  258825
>>258817
В пианинах (даже самых дорогих, со взвешенной клавиатурой) датчиком нажатия клавиши являются две кнопки, замыкающихся одна за другой. Чем меньше время между их срабатыванием - тем быстрее нажата клавиша.
Аноним 20/11/16 Вск 07:17:47  258826
>>258818
Залипуху где-то на плате оставил между дорожками.контактами - 99%.
Лупу в зубы, спиртом моешь места паек и ищешь.
Аноним 20/11/16 Вск 10:29:27  258836
1479626964227.jpg (2343Кб, 1496x2776)
>>258820
Вот эти места поподробнее.
Аноним 20/11/16 Вск 10:34:20  258839
>>258817
Я сейчас махараю миди-контроллер с велосити на емкостных сенсорах. Послекасание (силу нажатия уже взятой ноты) на емкостях реализовать легко, а вот силу удара тоже не сложно, но сложно отстроить схему на предсказуемость и стабильность. Поэтому на промышленных контроллерах - как выше писали, две кнопки (вообще, сейчас на годных моделях три - чтобы фиксиловать еще и скорость отпускания), и считается разница во времени срабатывания. Чем меньше, тем, значит, сильнее был удар.
Аноним 20/11/16 Вск 10:37:30  258840
s-l1600.jpg (112Кб, 1001x1001)
Посоветуйте конструкторов с SMD компонентами.
У меня давно фен валяется и паяльная паста, но я всё паяльником делал, думал так намного проще.
Заказал пикрелейтед и больше никогда паяльником SMD паять не буду. Фен - дар богов. Я его недооценивал.
Хочу ещё SMD паять, но бесполезные платы не интересно.
Есть чё полезное? Знаю есть конструктор осциллографа и транзистор-тестера, но они оба у меня есть.
Аноним 20/11/16 Вск 10:47:10  258841
HTB18mCvGFXXXXa[...].jpg (45Кб, 1100x1100)
Есть моторчик
https://ru.aliexpress.com/item/DC-3V-0-2A-12000RPM-65g-cm-Mini-Electric-Motor-for-DIY-Toys-Hobbies/32218810462.html?spm=2114.41010208.4.2.lEjjnn
Напряжение (V):DC 3V
Хочу запитать его от розетки. Мне нужен адаптер на 3V? Можно ли его чем-то заменить (не могу найти в магазинах)?
Аноним 20/11/16 Вск 10:47:31  258842
>>258840
http://www.gearbest.com/kits/pp_424907.html
Аноним 20/11/16 Вск 10:53:05  258844
>>258842
Слишком дорого и бесполезно, на эти деньги можно 16 этих китов купить
https://www.aliexpress.com/item/SMT-SMD-Component-Welding-Practice-PCB-Board-Soldering-DIY-Kits-Wholesale/32582996580.html
Аноним 20/11/16 Вск 11:07:08  258846
>>258841
>Мне нужен адаптер на 3V?
Да. Можешь взять и на большее напряжение, посадив избыток стабилизатором или диодами.
>Можно ли его чем-то заменить
Двумя батарейками например. Или литиевым аккумулятором, включенным через один-два диода впрочем и без них будет работать, только с перегрузкой
Аноним 20/11/16 Вск 11:09:33  258847
>>258818
Плату засрал или замкнул где-то.
Аноним 20/11/16 Вск 11:13:18  258848
>>258841
>0.2A
Насколько это правда? Я слышал, что все моторчики амперы жрут, а этот, якобы, 200мА. Это же очень мало. Для чего он такой слабый используется?
Аноним 20/11/16 Вск 11:14:33  258849
vah2.gif (7Кб, 264x242)
>>258772
1) Возможно у тебя диод шоттки или тупо пробитый экземпляр.
2) падение зависит от тока нагрузки. На малых токах оно уменьшается, без нагрузки вообще почти отсутствует. Нагрузи выход на резистор.
Аноним 20/11/16 Вск 11:15:42  258850
>>258791
Чета кроме половинки аккумулятора, коммутируемой полевиком, ничего в голову не приходит.
Аноним 20/11/16 Вск 11:19:15  258852
>>258848
Правда, почему нет. В игрушках используется, всяких сувенирах, говнобритвах. Моторчик который вибратор в телефоне, еще мельче.
https://ru.aliexpress.com/w/wholesale-cell-phone-motor.html
Аноним 20/11/16 Вск 11:42:05  258855
>>258799
Ьамп вопросу
Аноним 20/11/16 Вск 12:22:04  258857
>>258855
Да используй, кто тебе не дает? Пьезо ставится когда нужно высокое звуковое давление на фиксированной частоте при малых энергозатратах, ибо эта хуета входит в зерг-раш резонанс и глушит всех вокруг, а динамик будет мягонько пищать но потребует простейшего усилителя ибо имеет маленькое сопротивление.
Аноним 20/11/16 Вск 12:49:48  258859
P20161120124305.jpg (1197Кб, 2233x2785)
P20161120124403.jpg (1153Кб, 3075x2045)
P20161120124436.jpg (821Кб, 2495x1779)
>>258836
Аноним 20/11/16 Вск 13:54:12  258863
>>258859
Прогрей спайки с флюсом, чтобы не замыкались пятачки, а то суходрочкапайка получилась.
Аноним 20/11/16 Вск 14:32:43  258864
7LOr4l7oAI.jpg (26Кб, 604x452)
Я хз куда написать, спрошу у вас. Есть ли 4g роутеры, которые как бы содержат в себе железо телефона и могут наебать расиянских операторов с ограничениями безлимитного интернета? Проще говоря, у мтс есть безлимит который хуёво ловит и работает в смартфоне, но если эту симку сунуть в 4g модем к которому присоединена антенна, то сигнал заебись, но скорость сразу режется, т.к. эту симку можно юзать только в смартфоне.
Аноним 20/11/16 Вск 14:36:49  258865
>>258864
Ну так купи самый дешёвый смарт с поддержкой 4g и используй его в качестве модема.
Аноним 20/11/16 Вск 15:24:30  258869
>>258865
Мне блять нужно паять норм антенну напрямую к смартфону? У меня есть свой смартфон который, например в Ухте на работе крайне хуёво ловить, а вот роутер заебись.
Аноним 20/11/16 Вск 16:35:40  258871
>>258825
>>258839
Окей, а как тогда нажатия клавиш считывать?

Никаких ног же не хватит, чтобы 64 клавиши считывать и еще дополнительно всякие реобасы читать.

И какой тачскрин можно было бы примахараить к такой конструкции?
Аноним 20/11/16 Вск 16:43:06  258872
>>258821
Да, у меня висят с сентября некоторые посылки
Аноним 20/11/16 Вск 16:43:06  258873
1.png (21Кб, 308x361)
2.png (0Кб, 160x50)
Здравствуй, нужна твоя помощь, спросить просто не у кого. Документацию читал. CyberForum немного мёртв. Я мог ошибиться с разделом, но более подходящего не нашёл.
Суть в том, что нужно набросать комбинационную схему МДНФ по базису И-НЕ. За меня ничего решать не надо, всё уже сделано, просто схему нужно перенести в среду моделирования Logisim. В виде аналитического выражения всё есть, МДНФ набросал пик 1, осталось сделать схему приведения к базису, тут непонятно как её реализовать. Ну, оставлять ли элемент НЕ или же заменить его на И-НЕ, как это правильно всё оформить и т.д.
На 2ом пике показана уже приведённая к базису функция МДНФ, осталось её оформить в виде схемы, с чем у меня и возникают трудности. Дружище, без твоих наставлений тут никак не обойтись. Было бы совсем замечательно, если ты бы объяснил на пальцах, как это сделать, или даже лучше сам набросал это по 2му пику для моего одного элемента.
Аноним 20/11/16 Вск 16:44:23  258874
>>258839
что такое миди-клавиатура и почему все на них так дрочат?
Аноним 20/11/16 Вск 16:54:13  258876
Afull.PNG (3Кб, 331x197)
Ashort.PNG (3Кб, 284x211)
>>258873
Так в логисиме есть функция "сгенерировать схему".
Аноним 20/11/16 Вск 17:00:20  258877
>>258876
За схему спасибо, разобрался, а вот что за функция такая?
Дело в том, что мне нужно составить такую функцию для 6 элементов, а потом прогнать её через проверку, вот сижу и пытаюсь её как-то соединить в одну.
Аноним 20/11/16 Вск 17:04:00  258878
>>258877
Хрен знает, что за схема. Ты полное задание давай, чтобы понять.
Аноним 20/11/16 Вск 17:06:43  258879
11.png (1Кб, 378x46)
22.png (19Кб, 825x688)
>>258878
Есть аналитическое выражение с первого пика, нужно составить комбинационную схему, как на втором. Вот и всё задание.
Аноним 20/11/16 Вск 17:14:18  258881
>>258879
Что у тебя символы ^ и v обозначают?
Аноним 20/11/16 Вск 17:15:14  258882
>>258881
v - +; ^ - *
Аноним 20/11/16 Вск 17:16:16  258883
>>258881
Там ошибка, везде должны быть ^, только заметил.
Аноним 20/11/16 Вск 17:16:30  258884
>>258882
Человеческим языком напиши. ^ - это XOR, а v - это XNOR?
Аноним 20/11/16 Вск 17:17:58  258885
>>258884
Да, вот так. Просто всегда так учили писать, ну, для удобства.
Аноним 20/11/16 Вск 17:25:12  258886
>>258885
Ну тогда в первом случае ты должен был писать не NOT (NOT (A B C NOT D)), а просто NOT (A B C NOT D), и делать такое же для всех других выражений, а потом сокращать их по де-Моргану.
Аноним 20/11/16 Вск 17:29:39  258887
>>258886
Да, походу ты прав, я уже просто конкретно запутался, и преподаватель, скорее всего, обосрался с самым первым NOT'ом.
Да мне, в принципе, и без сокращений можно построить схему. Извиняюсь за некорректность, просто у меня уже мозг плывёт.
Не мог ли бы ты показать как всё же это будет без первого NOT? Ну, как изменится схема, хотя бы для первого элемента - NOT (A B C NOT D)
Аноним 20/11/16 Вск 17:33:21  258888
Aschem.PNG (10Кб, 377x461)
>>258887
Обосрался не преподаватель, а ты.

Что за схема - хрен знает, похожа на какой-то parity checker, просто вводишь свое выражение в logisim и решаешь.
Аноним 20/11/16 Вск 17:36:06  258890
Mahou Shoujo Ai[...].jpg (41Кб, 640x480)
>>258818
Повредил плату статическим электричеством или утечкой с незаземлённого паяльника.
Аноним 20/11/16 Вск 17:36:12  258891
>>258888
Да, скорее всего это фейл с моей стороны, тут уж ничего не поделаешь. Премного тебе благодарен!
Аноним 20/11/16 Вск 17:45:47  258892
Screenshot2016-[...].png (2973Кб, 1920x1080)
Ребята, буквально вчера завонял горелым и погас монитор Benq. Питание подключается, кнопочка загорается сначала зелёненьким, а потом как будто сигнала нет и переходит в ожидание (жёлтеньким горит). Экран ничего не показывает при этом, хотя по идее должен писать, что сигнала нет, бла-бла. Раскрутил, всё посмотрел, понюхал, не могу понять, что погорело.. Алсо, подключал через переходник HDMI-VGA. Может из-за него сгореть?
Может, это подсветка сгорела? Лампу пока не доставал, так как её потом поставить трудно вроде..
Помогите, я бы поменял и сам что то там, но не могу понять что.
Аноним 20/11/16 Вск 18:27:29  258896
>>258824
И где взять трансформатор такой? Он ещё и стоить будет ахуевше много.
Да и весить тоже дохуя.
Аноним 20/11/16 Вск 18:54:47  258898
>>258791
>(30-70 А) в низкоомную (0,1-1 Ом) нагрузку
Для чего такое вообще нужно?
Аноним 20/11/16 Вск 18:56:02  258899
Mahou Shoujo Ai[...].jpg (51Кб, 640x480)
>>258892
Если что-то завоняло - значит это будет визуально просматриваться
Так же имеет смысл обнюхать плату со всех сторон
Ещё обрати внимания на провода подсветки - они иногда коротят на корпус
Аноним 20/11/16 Вск 18:58:06  258900
>>258791
Зачем?
Аноним 20/11/16 Вск 19:04:50  258901
>>258871
Бамп
Аноним 20/11/16 Вск 19:22:07  258902
>>258896
>И где взять трансформатор такой?
Можно переделать трансформатор от микроволновки
Аноним 20/11/16 Вск 20:33:19  258903
Нука оцените идею.
Хочу ламинатор для приклеивания фоторезиста к платам, но он дорогой.
И я подумал. В лазерных принтерах есть валик, который нагревается и вплавляет тонер в бумагу.
Можно ли из сломанного принтера собрать ламинатор приклеиватель фоторезиста?
Аноним 20/11/16 Вск 20:53:52  258908
>>258791
Вейпер?
Аноним 20/11/16 Вск 22:10:26  258917
programmator-us[...].jpg (145Кб, 671x536)
4444ый.png (63Кб, 863x714)
Как правильно подключить USB-UART TTL CH340G к меге16?
Правильно на схеме нарисовал?
Аноним 20/11/16 Вск 22:20:53  258918
>>258903
Можно. Люди делают.
Подходит как для фоторезиста, так и для наклеивания ЛУТа
Аноним 20/11/16 Вск 22:29:10  258920
14553052084540.jpg (21Кб, 466x470)
>>258908
>>258902
Представил этот вейп-девайс и проиграл
Аноним 20/11/16 Вск 22:31:16  258921
>>258892
Лампа сдохла, инфа сотка.
Аноним 20/11/16 Вск 22:34:41  258922
>>258921
Не писди.
Лампы практически никогда не накрываются.
Аноним 20/11/16 Вск 22:37:19  258923
>>258908
Да, вейпер
Аноним 20/11/16 Вск 22:42:44  258924
>>258917
Ну землю еще нужно к земле подключить.
Аноним 20/11/16 Вск 22:43:47  258925
>>258791
Мощный аккум + IRLB3813PBF
Аноним 20/11/16 Вск 23:24:06  258930
можно ли зарядить конденсатор большой емкости не затрачивая энергию при этом на бесполезный нагрев токоограничительного резистора?
Аноним 20/11/16 Вск 23:24:46  258931
>>258859
Ну, что?

>>258863-кун
Аноним 20/11/16 Вск 23:33:43  258933
>>258924
GND я показал
Аноним 20/11/16 Вск 23:47:04  258934
>>258933
Так вроде ж землю с АТмеги нужно к земле UART'a подключать.
Аноним 21/11/16 Пнд 00:37:49  258936
>>258930
Можно
Аноним 21/11/16 Пнд 01:16:03  258939
>>258936
как?
Аноним 21/11/16 Пнд 01:23:05  258940
>>258939
Через ограничитель тока.
Аноним 21/11/16 Пнд 05:25:16  258946
a7be884e.gif (195Кб, 400x400)
Можно ли узнать по нореру мобильного хотя бы базовую станицию откуда звонят? Гугол на русском и английском выдает только мусор. Какое ПО использовать, если нужно?

Бутылкосажатели, понятно, просто обращаются к опсосу, и тот дает им все логи.
Аноним 21/11/16 Пнд 05:56:42  258948
Заранее извиняюсь за тупые вопросы. Физику в школе прогуливал.

1. Есть ли хоть минимальная опасность использования индикаторной отвертки на 220в? Взял ее за 150 рублей, а выглядит очень дешевой, рублей на 50. При этом продавец уже сувал в розетку, показывая работоспособность. Но если вдруг там что-то выйдет из строя, меня может ебом токнуть? И насколько это опасно?

2. Недавно поставил новый выключатель света. Его конструция вынудила удлинить фазовый алюминиевый провод. Удлинил, накрутив на его конец медный многожильный провод, поверх налепил несколько слоев изоленты. Знакомый хуй сказал, мол изолента будет сильно греться, и в будущем все это возможно вызовет возгорание близлежащих предметов. Так ли это? И как тогда иначе соединить эти два провода?
Аноним 21/11/16 Пнд 06:42:09  258950
>>258653
Видимо, по всякому бывает.
У нас и серваки в сборе изъяли, и отдельно ЖД с рабочих станций.
Аноним 21/11/16 Пнд 06:42:57  258951
Я у мамы рукожоп.
Есть какие-нибудь готовые модули для радиоуправления? Не очень дорогие? На Ali есть?
Аноним 21/11/16 Пнд 07:07:33  258952
>>258844
>лучше куплю совсем бесполезное, тому що дешевле.
Ну, как хош. Хозяин-баранин.
Аноним 21/11/16 Пнд 07:13:10  258953
>>258871
Чтоб считывать 64 клавиши с двойными кнопками нужно минимум 17 выводов контроллера.
Кнопки, разумеется с динамическим опросом, в матрице. Так во всех синтезаторах сделано.
Всякие аналоговые крутилки тоже обычно мультиплексируются аналоговыми мультиплексорами на один-несколько входов ADC.
Аноним 21/11/16 Пнд 07:16:30  258954
>>258874
Попросту - клавиатура с миди интерфейсом (классическим DIN5 или USB) музыкальный контроллер к компьютеру.
Никто на них особо не дрочит, это просто самый дешевый способ забацать синтезатор из говна и палок.
Аноним 21/11/16 Пнд 07:20:27  258955
>>258896
В твоем ёба-ТЗ ничего не было про вес, портативность, атономность и прочее.

Зато с трансформатором будет охуенно надежно. Берешь транс от микроволновки или телика и перематываешь вторичку, профит.
Аноним 21/11/16 Пнд 07:21:56  258956
>>258898
Да нарколыги сейчас не порошок занюхивают, а раствор всякого говна испаряют электричеством, вдыхают пар. Модно, молодежно.
Аноним 21/11/16 Пнд 07:24:30  258957
>>258892
Желтую плату снимаешь и смотришь на ея снизу.
У бенков часто вон те серенькие прямоугольные конденсаторы отрывают от пайки выводы из-за пьезоэффектоа и следом выносятся транзисторы преобразователя для лампы, затем предохранитель, вон он сверху желтенький рядом с радиатором.
Сколько я их перечинил в свое время!
Аноним 21/11/16 Пнд 07:27:04  258958
>>258939
Используя для ограничения тока реактивный элемент.
Импульсные DC-DC преобразователи заряжают конденсаторы без потерь.
Аноним 21/11/16 Пнд 07:30:11  258959
>>258948
1. Не может, там внутри резистор высокоомный последовательно с лампочкой и все.
2. Знакомый прав. Медь с алюминием в скрутке очень не дружат, надо соединять через промежуточный пружинный контакт. Сейчас они в любом сельпо есть, соеденители Wago.
Аноним 21/11/16 Пнд 07:50:16  258961
>>258953
>Кнопки, разумеется с динамическим опросом, в матрице. Так во всех синтезаторах сделано

Можешь пояснить, как это делается? А то я в интернете про клавишные матрицы читал и не понял. Если я одновременно несколько клавиш нажму и буду держать, как вообще понять, что я несколько клавиш нажал, а не одну?

И как аналоговые мультиплексоры работают? Сканируют разные сигналы в ADC вход по-очереди?

Что если сделать инструмент на Raspberry Pi + пердуине или АТмеге?

Можно ли запилить звуковуху на 8-битном потенциометре и в чем недостаток такого подхода?
Аноним 21/11/16 Пнд 08:01:49  258962
сап Двач, решил заняться радиотехникой, все дела, ничего нового. Вопрос такой - наверху писали про книги, одна из них "Искусство самотехники". Я прогуглил , там 3 тома, 2 1986 года и 1 1993. Стоит ли ее читать? Не устарела ли в данных книгах инфа?
Аноним 21/11/16 Пнд 08:20:40  258964
>>258962
с 1993 года, по твоему, законы физики изменились что ли?
Аноним 21/11/16 Пнд 08:28:03  258966
>>258964
Ну хуй знает, мы сейчас электромагнитными волнами ведра толкаем
Аноним 21/11/16 Пнд 08:46:57  258967
>>258939
ШИМом или просто через мощный диодный мост
Аноним 21/11/16 Пнд 08:49:47  258968
>>258951
Отключи перевод и попробуй теги Wireless Remote Control
Аноним 21/11/16 Пнд 08:51:34  258969
14771518588280.png (5788Кб, 2560x1801)
>>258964
Он, навеное, имеет в виду, что не вносились ли поправки в издание книги Например, исправление опечаток, ошибки в цифрах, формулах или расчётах, переводе, etc.

Пользуясь случаем передам привет спрошу, как делать эти долбанные антенно-фидерные устройства? Из чего? На форумах пишут, мол «это же очевидно просто». А это для меня, ньюфага, не так. По какому принципу вообще работает антенна? Есть-ли где-то инструкция пошаговая, с прямыми указаниями, что брать, сколько паять, с фотографиями? А то я что-то не так видимо делаю, качество приёма на 120 МГц не улучшается.
Аноним 21/11/16 Пнд 10:00:40  258973
>>258969
Я вот думаю своего пацана к радиоделам приучить, но не могу найти современный аналог "Юного радиолюбителя" Борисова.
Глупо тратить время на детекторный приёмник при пустом СВ и ДВ. Да и советская комплектуха смущает. Может анон чего полезного посоветует?
Аноним 21/11/16 Пнд 10:25:14  258974
>>258955
А если двигаться в сторону импульсных блоков питания, чем там ограничивается токоотдача в нагрузку?
Аноним 21/11/16 Пнд 10:38:06  258975
>>258974
Фантазией токоотдающего.
Просто импульсный БП на киловатт - это уже не игрушка в плане разработки и доводки. Любой чих жжет ключи на ура.
Аноним 21/11/16 Пнд 10:44:47  258976
>>258961
1. Как матрица опрашивается? Ну посмотри гайды по динамическому опросу и индикации, это много где разжевано.
На пальцах - на столбцы по очерееди ставится потенциал с контроллера, на строках он появляется там где нажаты кнопки, контроллер их запоминает и обрабатывает. Чтобы все опрашивалось независимо - последовательно с каждой кнопкой ставится диодик. Все это происходит быстро, скажем 100-10000 раз в секунду, в зависимости от требуемого быстродействия.

2. Да, аналоговый мультиплексор просто последовательно перебирает аналоговые входы на один вход ADC, а тот их шустренько опрашивает после этого.

3. В этой вашей пидороереси я ничего не понимаю, советовать не буду.

4. Воообще не понимаю о чем речь.
Аноним 21/11/16 Пнд 10:48:54  258978
>>258969
Нихуя это не просто, так тебе скажу (специализировался в институте по радиофизике). Сплошные интегрирования всякой комплексной радости по объемным поверхностям и т.д. Если ты найдешь какие-то расчеты - то это как правило довольно эмпирические по какой-то очень простой конструкции.
Аноним 21/11/16 Пнд 10:52:49  258979
>>258973
Планшет ему купи, чо, LEGO и трансформеров.
Или ардуину, во. Кому нужна схемотехника, главное программирувание робутов на бредборде с красным провудом.

Советская комплектуха его смущает, ну вообще.
Аноним 21/11/16 Пнд 11:40:13  258980
>>258979
до сих пор на германии хуяришь поделки?
Аноним 21/11/16 Пнд 12:24:59  258982


>>258975
Ну там не киловатт получается, 200-400 ватт. Так если знаешь чем помочь, анон, помоги
Аноним 21/11/16 Пнд 13:21:30  258986
>>258980
А то. МП ГТ П наше всё.
Аноним 21/11/16 Пнд 13:33:41  258987
>>258986
троллейбус_из_хлеба.жпг
Аноним 21/11/16 Пнд 14:01:53  258991
>>258982
Лови: https://2ch.hk/vape/res/187571.html
Аноним 21/11/16 Пнд 14:26:42  258992
>>258973
КВ.
Аноним 21/11/16 Пнд 14:27:22  258993
>>258980
А каким современным аналогом можно заменить точечные германиевые диоды? Диодами шоттки разве, но меня смущает их обратный ток.
Аноним 21/11/16 Пнд 14:40:25  258994
>>258967
>просто через мощный диодный мост
КЗ это не хорошо для блока питания. И мощность все равно должна где-то выделиться.
>>258958
>Используя для ограничения тока реактивный элемент.
Тогда индуктивность должна быть очень большая, иначе все равно будет нагрев катушки.
Аноним 21/11/16 Пнд 14:43:46  258995
>>258992
супергетеродин как первая конструкция?
Аноним 21/11/16 Пнд 14:45:40  258996
>>258993
Извиняюсь, ты вот сейчас про какие конструкции начинающего радиолюбителя говоришь?
Аноним 21/11/16 Пнд 15:04:21  258998
>>258995
Детектор же.
Аноним 21/11/16 Пнд 15:44:06  259003
вг.png (9Кб, 565x268)
>>258638
Аноньесы, что это значит? Он спрашивает точный ли тест, или утверждает что все впорядке?
Аноним 21/11/16 Пнд 15:55:21  259006
>>259003
Он сказал что ты нуб и не шаришь в электронике.
Аноним 21/11/16 Пнд 16:00:26  259007
>>259003
Веселый китаец ссыт тебе на лицо и говорит, что твой тест все правильно показывает. Может ты спецификацию не так прочитал, когда заказывал?
Аноним 21/11/16 Пнд 16:16:00  259010
>>258617
Разработал место. Две банки пальчиковые на миллиметров 5 в обе стороны больше получаются.
Кстати седня разрядились, опять выключить забыл в питницу.
Аноним 21/11/16 Пнд 16:31:20  259011
>>258998
Для приёма КВ?
Аноним 21/11/16 Пнд 16:40:08  259012
79XDwwYbeMM.jpg (137Кб, 1024x768)
Смотри, анон, диод открывается не сразу, а плавно, в промежутке между 0.65 и 0.7 вольт. Можно ли считать что в этом промежутке он работает как переменное сопротивление?
То бишь если к нему добавить резистор, то связка будет работать именно как два резистора а не как резистор и диод?
Аноним 21/11/16 Пнд 16:50:27  259014
>>258625
а зачем второй резистор? обычно же просто резистор и кондер на землю (обрезает высокие), или же наоборот кондер, и резистор на землю (обрезаен низкие). А второй-то зачем? Он же параллельно кондеру получается и шунтирует всё на себя? кондер не сработает тогда?
Аноним 21/11/16 Пнд 17:18:06  259017
>>259007
Ты еблан? На самом конденсаторе черным по белому написано 1000мкф.
Аноним 21/11/16 Пнд 17:18:47  259018
Напомните шизоиду, как назывался псевдоинтернет через радиово? Ну вот чтобы пукнул сигналом, а приёмник его преобразовал для комплюхтера в хеловорлд.
Аноним 21/11/16 Пнд 17:21:45  259019
>>259007
>>259006
>>258642
Сука, пидоры, хватит толстить. Если на конденсаторе написано, что он на 1000 мкф, а в реальности он имеет емкость 600 пикофарад, то это нихуя не нормально.
Аноним 21/11/16 Пнд 18:02:31  259024
>>257124 (OP)
Как происходит аудиомодуляция на катушке Теслы с искровым промежутком?
Аноним 21/11/16 Пнд 18:09:53  259025
>>259012
Нет.
Аноним 21/11/16 Пнд 18:11:12  259026
>>259014
Да пень его знает, я ж статьи не видел, а ты подробностей не выкладываешь. Может там принципиально рассматривается схема из трех деталей, а не из двух.
Аноним 21/11/16 Пнд 18:12:51  259027
>>259019
Китаец и спрашивает тебя, придурка (без вопросительного знака только) - чем ты меряешь, уверен ли в прямизне своих рук?
Аноним 21/11/16 Пнд 18:15:06  259028
>>259024
Частотой возбуждающего напряжения, очевидно. Быстрее заряжается до пробоя - выше частота звука.
Аноним 21/11/16 Пнд 18:21:15  259030
uk.jpg (50Кб, 640x640)
>>259027
>спрашивает
>без вопросительного знака
Там на фоточке видно чем меряю, как вообще там можно "не так померять"
Аноним 21/11/16 Пнд 18:21:48  259031
>>259025
То есть связка будет пропускать именно тот ток, который пропускает диод вне зависимости от того, какой номанал у резистора, так?
Аноним 21/11/16 Пнд 18:29:30  259032
post-18168-0-76[...].jpg (119Кб, 1200x900)
Нажыл такую хуйню, но без антенн. Чо туда можно присобачить? Огрызки проволочек? Или свернуть спиральку как на китайских GSM-модулях?
Аноним 21/11/16 Пнд 18:51:58  259034
я кароч воткнул цинковый шуруп в лимон и медный провод рядом. Померил напряжение, вышло 0.96 вольта. Но светодиод не светится. Надо еще лимон?
Аноним 21/11/16 Пнд 18:54:50  259035
>>259034
диод светится от 1,2 и выше, по моему
но даже если ты повысишь вольтаж ещё одним лимоном, хуй знает какой он ток в итоге может выдать хотя бы на коротком замыкании. сможет засветить диод или просто его откроет.
Аноним 21/11/16 Пнд 19:21:16  259036
>>259011
Ну да.
Аноним 21/11/16 Пнд 19:22:26  259037
>>258996
Я про детекторный приемник.
Аноним 21/11/16 Пнд 19:31:54  259039
>>259017
Значит он просто ссыт тебе на лицо и говрит, что компенсировать тебе ничего не будет. Тогда заявку на него подавай на этой китайской параше.

>>259019
Алсо, может у тебя мультиметр 1000мкф померить не может, попробуй еще дедовским способом померить.
Аноним 21/11/16 Пнд 19:52:15  259040
>>259039
Я осциллографом померял время заряда через 10ком. Заряжается за 4 микросекунды.
Вообще изначально я заметил, когда пилил свою схему, что он нихуя не держит заряд и там адские пульсации. Потом померял емкость, а там блядь 600 пикофарад
Аноним 21/11/16 Пнд 20:06:56  259042
>>259040
Ну хер знает, напиши китайцу "Ty ohuel chtole suka", если начнет пиздеть, что все он правильно продал, жалуйся модераторам и оставляй плохой отзыв, это их обычно вынуждает вернуть деньги или выслать новый кондер.
Аноним 21/11/16 Пнд 21:00:25  259045
>>259032
Туда можно заказать новую антенну.
Аноним 21/11/16 Пнд 21:15:12  259047
WP2016112121045[...].jpg (274Кб, 1600x900)
>>259045
Работает
Аноним 21/11/16 Пнд 21:18:07  259049
>>258962
Есть третье, свеженькое издание этой книги. Правда только на английском.
Аноним 21/11/16 Пнд 21:19:58  259050
>>259047
А что это за ебала?
Аноним 21/11/16 Пнд 21:21:51  259051
>>259050
GSM-шлюз. В него пихаешь симку и подключаешь телефон с факсом и пиздишь как по обычному телефону. Погуглил - стоила ебанутых денег.
Аноним 21/11/16 Пнд 21:50:21  259052
>>259051
Блядь, я ее походу сжег. В спецификации БП 6.8V я воткнул 9V, думал внутре стабилизатор. Через пол часа запахло жареным, разобрал, а там зенер-диод воняет. Это пиздец или просто диод заменить?
Аноним 21/11/16 Пнд 21:57:46  259053
Как узнать входное сопротивление у колонок? Называются sp-205b
Аноним 21/11/16 Пнд 22:03:50  259055
IMG201611212142[...].jpg (1361Кб, 3264x2448)
2jw032.jpg (8Кб, 300x300)
приветствую ! Откопал на балконе xbox wireles resiver из хбокса 360 с припаянным усб кабелем , хотел разместить внутри пк ( из экономии усб разъемов) : оказалось сигнал не проходит сквозь отверстия вентиляторов , планирую удалить антенну с платы ( если крест слева это антенна) припаять экр. кабель и подключить к штыревой вайфай антенне .Вопрос : будет работать? (этот рессивер 2,4 гГц)
Аноним 21/11/16 Пнд 22:19:26  259057
>>259053
Мультиметром измерь, чего как маленький
Если кто то начнет говорить про имперданс - ты их не слушай, от лукавого все это
Аноним 21/11/16 Пнд 22:37:37  259060
>>259055
подари мне!
У меня xbox360 проводом подцеплен, через пол-комнаты кабель лежит.
Аноним 21/11/16 Пнд 23:42:56  259063
>>257124 (OP)
Что за херня?

#define F_CPU 8000000UL
#include <util/delay.h>

int main(void) {
while (1){ }
return 0;
}

При сборке в AVR Studio
Warning #warning "F_CPU not defined for <util/delay.h>" [-Wcpp]

Я конечно понимаю, варнинг не ошибка, на какого собственно хера? Что ему не нравится?
Аноним 21/11/16 Пнд 23:46:05  259064
>>259063
Гугли
Аноним 21/11/16 Пнд 23:50:46  259065
>>259064
Гуглил. Всё что выдает это те кто не определяет F_CPU или определяет после #include
Можно конечно добавить defined symbols F_CPU=8000000UL в настройках и тогда кстати нет варнингов, но я хочу через #define F_CPU 8000000UL

Какого хера не работает?
Аноним 21/11/16 Пнд 23:54:41  259066
>>259065
Попробуй заменить
#include <util/delay.h>
на
#include <avr/delay.h>
Аноним 21/11/16 Пнд 23:56:14  259067
>>259066
еще можно
#include <avr/io.h>
#include "defines.h"
#include <stdio.h>
на всякий случай.
Аноним 22/11/16 Втр 00:09:09  259068
>>259066
> #include <avr/delay.h>
Так теперь не пишут, приводит к этому.
#warning "This file has been moved to <util/delay.h>." [-Wcpp]

Эти вообще никаким местом к этому не относятся
#include <avr/io.h>
#include <stdio.h>

А это надо ещё создать и смысла в этом тоже нет.
#include "defines.h"
Аноним 22/11/16 Втр 00:18:28  259069
>>259063
Сам нашел из-за чего такая херь. Всем спасибо.
Аноним 22/11/16 Втр 04:40:12  259079
>>25906
Из-за чего?
Аноним 22/11/16 Втр 06:17:26  259081
>>259036
Дай схемку позырить!
Аноним 22/11/16 Втр 06:37:03  259082
>>259031
У тебя получается нелинейный двухполюсник. Резистор - двухполюсник линейный, ток в нем линейно пропорционален напряжению.
Аноним 22/11/16 Втр 06:38:01  259083
>>259034
Красному надо 1.6-2В, белому-синему - 3В.
Аноним 22/11/16 Втр 08:28:16  259085
IMG201611212151[...].jpg (2216Кб, 3264x1840)
>>259052
Покойся с миром, Nokia
Аноним 22/11/16 Втр 08:42:28  259089
1479793345477.jpeg (1867Кб, 2080x1170)
1479793346575.jpeg (1905Кб, 1170x2080)
>>259085
О, в моей 1610 тоже BART-2.
Аноним 22/11/16 Втр 08:55:29  259090
Поясните, если есть одна катушка с силой тока в ней 100 ампер, то получу ли я выигрыш в силе магнитного поля, если заменю ее на 10 катушек, вложенных друг в друга, с силой тока в 10 ампер в каждой?
Аноним 22/11/16 Втр 09:10:14  259092
>>259090
Ты какой-то наркоман и вопросы у тебя такие же
Аноним 22/11/16 Втр 09:12:35  259094
>>259079
Из-за того, что помимо main.c где написано #include <util/delay.h> и определена F_CPU в проекте были еще файлы ds18b20.h ds18b20.c и реализация 1-wire интерфейса с кучкой *.с файлов и в них внезапно тоже было #include <util/delay.h> но не определена F_CPU. Я думал достаточно в main.c определить F_CPU, а после идут все #include от ds и 1-wire и эта F_CPU будет видна всем, но хуй там было.
Собственно сделал, как писал выше добавил defined symbols F_CPU=8000000UL для дебага и F_CPU=10000000UL для релиза.
Аноним 22/11/16 Втр 09:15:59  259095
>>259085
Такуюта ёбу спалить
Аноним 22/11/16 Втр 09:42:54  259098
>>259092
Вот чё ты начинаешь, нормально же общались.
Аноним 22/11/16 Втр 09:43:53  259099
>>259095
Она жывая, только теперь на диоде маркировку не разглядеть, чтоб перепаять. А без него страшно теперь включать.
Аноним 22/11/16 Втр 09:59:35  259101
>>259090
Есть такая величина "ампер-виток". Она означает, что магнитное поле от катушки из 100 витков с током 1 А и от катушки 50 витков с током 2А будет одинаково.
Плюс еще есть максимально допустимый ток для единичнго сечения меди, больше которого нельзя вдуть из-за перегрева обмотки.
Дальше думай сам.
Аноним 22/11/16 Втр 10:37:42  259106
>>259101
>больше которого нельзя вдуть из-за перегрева обмотки.
Можно, если на очень маленькое время.
Аноним 22/11/16 Втр 10:43:27  259107
>>259101
>Дальше думай сам.
Это значит "нет"?
Аноним 22/11/16 Втр 10:44:16  259108
>>259107
100 ампер100 витков=10000
10 ампер
100 витков*10 катушек=10000
Аноним 22/11/16 Втр 10:49:56  259110
>>259108
а, не, туплю
получается так:
10 ампер х 1000 витков увеличили кол-во витков в 10 раз, ток упал в 10 раз, т.к. сопротивление возросло в 10 раз х 10 катушек = 100000. Выигрышь в 10 раз!
Аноним 22/11/16 Втр 11:12:27  259111
aet.png (10Кб, 546x250)
>>259003
На что он намекает? Он хочет чтобы я вернул кондер ему обратно?
Аноним 22/11/16 Втр 13:04:23  259114
Анон, в чём трассировку делать? Шоб попроще и эффективней было. Пробовал AD, но, чёт совсем пиздец там. Спринт лаёут вообще в неё не умеет
Аноним 22/11/16 Втр 13:06:17  259115
Аноны, в чём по-проще трассировку делать? Для тупых, и эффективно. Пробовал AD, но что-то совсем там пиздец. Sprint layout в автотрассу совсем не может
Аноним 22/11/16 Втр 13:13:21  259116
>>259114
Diptrace попробуй
Аноним 22/11/16 Втр 13:49:11  259121
>>259114
Topor
А заодно усачи наконец рационально и аргументированно пояснят, почему Топор не кошерно
Аноним 22/11/16 Втр 14:00:49  259124
>>259121
Ты о чём? Кому что пояснять? Кто говорит о некошерности?
Проверьте разводку платы Вашего детектора
Аноним 22/11/16 Втр 14:07:53  259126
>>259111
Пишет что "фейк" не подходящее, потому что они продали тебе якобы брак. Может быть он так просит переквалифицировать диспут с фейка в что-то другое.

Торгуйся на частичный возврат. Посчитай сколько ёмкости проёбано и столько же проси денег взад, будет хоть как-то обосновано.

Мне вот что каждый день продавец шлёт. Скорее всего там бот какой-то.
>Friend, both please cancel the dispute!!!!!!!!!!!!!!!!!!!!!!!!!!!!!!!!!!!Thank you very much!
>Disputes over the shop has a great influence to me!
>We negotiate!
>You can also contact your local post office!
>Consulting the parcel!
>In order to solve this problem!Make you satisfied!!!!!!!!!!!!!!I resend the >goods!!!!!!!!!!!!!!!!!!!!!!!!!!!!!!!!!!!
>Let you buy the rest assured!
>Sincere service for you!!!!!!!!!!!!!!
>Cancel the dispute, both please reply me!!!!!!!!!!!!!!!!
>I'll give you a new track!

Прислал перемаркированные транзисторы с откровенно пиленым ебальником.
Аноним 22/11/16 Втр 14:26:50  259133
>>259121
Мне нравятся тёплые ламповые платы Topor'а!
Аноним 22/11/16 Втр 14:37:02  259134
>>259126
Ну я пошел ему на встречу, изменил причину диспута на "не соответствует заявленным функциям". А емкость там вся проебана, лол. В 200 000 раз меньше заявленной.
Аноним 22/11/16 Втр 14:38:42  259135
ананимусы, по работе появилась необходимость сделать звук на микроконтроллере STM32F4. мне в принципе пох в каком формате что будет. Я ЦАП и ДМА настроил это хуйня, а вот подкрутить нужные кодеки не получается. Кто с этим сталкивался как работать?
Аноним 22/11/16 Втр 14:41:07  259136
mkchip.jpg (63Кб, 650x448)
Я вот знаю, что люди дома делают многослойные платы с сквозными металлизированными отверстиями, всё как на заводе.
А кто-нибудь в этом мире сделал дома чип? Это возможно? Есть видео/статьи о том, как это делали?
Аноним 22/11/16 Втр 14:42:05  259137
>>259136
транзистор делали, но получилось говно
Аноним 22/11/16 Втр 14:47:58  259138
>>259124
>>259133
Ну хз. У вас в нуботреде своя атмосфера. Стоит мне упомянуть топор где-то еще в /ра обрушивается океан хейта. Не далее чем вчера за пристрастие к топору кто-то посоветовал проследовать мне в биореактор и сказал, что это пиздец и не лечится.
Аноним 22/11/16 Втр 14:49:36  259139
>>259136
Делал резистор
Аноним 22/11/16 Втр 14:50:36  259140
>>259136
Кто-то на Хабре начинал проект. Написал три поста о том как накупил цистерн фторводорода и еще кучу полезных для здоровья вещей и чот больше не пишет.
Аноним 22/11/16 Втр 14:50:51  259141
>>259138
Я после Diptrace иногда Topor'ом развожу.
Аноним 22/11/16 Втр 14:51:27  259142
>>259140
Может он по стопам Хайзенберга пошёл?
Аноним 22/11/16 Втр 15:40:13  259144
>>259134
Ну и попросил бы у него рефунд в 90 процентов или около того. Или ты полный хочешь?
Аноним 22/11/16 Втр 15:44:24  259146
Подскажите, есть ли какие-нибудь маленькие hdmi fullhd дисплеи?
Не телевизоры/мониторы, а голые дисплеи как можно более миниатюрные, но с hdmi.
Или может просто дисплейчики к которым hdmi прикрутить не особо геморройно?
Аноним 22/11/16 Втр 15:50:51  259148
>>259144
Я гдето процентов 85 попросил.
Аноним 22/11/16 Втр 16:20:04  259152
05.png (21Кб, 576x408)
06.png (8Кб, 484x189)
Няши-анонасы, пришел к вам из /t/, та мотказываются отвечать на настолько тупые вопросы. Хочу сделать измерительный микрофон, нашел схему (на пике). Алсо, на втором пике основа для печатной платы.
И, собственно вопросы вполне могут быть платиной:
- В схеме используются конденсаторы, указана ёмкость, но не указано напряжение, и оно вообще не указано, даже на питании. Как быть? Брать из рассчета - "питание - крона, значит везде 9 вольт и конденаторы тоже брать 9V"?
- У схемы аж 8 концов, идущих к питанию. Это значит, мне нужно будет соединить их в 2 пучка и подключать к батарейке?
- Что такое XDA1 и XSC1, и почему они подключены одним проводом? Точнее, судя по описанию и макету платы понятно, что одну из двух это усилитель AD8620. А второе?
- Можно ли собрать эту плату на макетной основе, просто понятия не имею, где можно отпечатать на заказ.
Ну и в целом, какие можете рекомендации дать? Раньше паял только провода, максимум - заменял сгоревшие части.
Ну и в целом, какие можете рекомен
Аноним 22/11/16 Втр 16:21:49  259153
>>259152
> Ну и в целом, какие можете рекомен
Вот это текст распидорасило конечно. Этого быть не должно, конечно.
Аноним 22/11/16 Втр 16:30:00  259156
Анон, где берешь эмальпровод для махараек? Я тут сравнил цены и охуел, эмальпровод стоит в 2 раза больше, чем метр ПВ1 того же сечения
Аноним 22/11/16 Втр 16:34:41  259158
>>259156
В магазине, где ещё-то!
http://radiodetali.perm.ru/general/3search.asp?search=%EE%E1%EC%EE%F2%EE%F7%ED%FB%E9&bottom2=sname
Аноним 22/11/16 Втр 16:38:19  259159
>>259156
Я беру на алике. В основном хватает 0.8мм: https://www.aliexpress.com/item/20m-Red-Magnet-Wire-0-8-mm-Enameled-Copper-wire-Magnetic-Coil-Winding/32628294473.html

Для трансформаторов использую литцендрат.
Аноним 22/11/16 Втр 16:40:42  259160
>>259152
1 - там только один электролит, на 47 микрофарад, вот его брать на напряжение не менее 9. Но на самом деле всё равно, он стоит в в таком месте. что точно не бомбанёт. Все остальные похуй на какое напряжение.
2 - это общий провод так обозначен, заземлением. Соединяй как предложено на твоём втором пике, не нужно всё до батарейки тащить.
3 - это виртуальные приборы из программы в которой симулировалась схема. Осциллограф и искажометр.
4 - можно. Просто собезьянничай расположение деталек и проводников со второго пика.
Аноним 22/11/16 Втр 16:43:25  259161
>>259160
> там только один электролит
И судя по схеме электролит неполярный.
Аноним 22/11/16 Втр 16:46:53  259163
>>259160
> там только один электролит
Разве не 3? С1, С2 и С3
> это общий провод так обозначен
Значит его тупо в один скрутить, понял
Кстати, а что значат треугольники с + и - ? Не могу найти такие обозначения.
Аноним 22/11/16 Втр 16:48:49  259164
>>259163
> С1, С2 и С3
Это всё конденсаторы. Электролиты это такая разновидность конденсаторов, у которых большой номинал, но похуже остальные характеристики.
> Кстати, а что значат треугольники с + и - ?
Операционные усилители.
Аноним 22/11/16 Втр 16:49:24  259165
>>259159
> 29,65 руб. / Метр
Ты траллишь так, да?
Аноним 22/11/16 Втр 16:51:21  259166
>>259165
Nyet. Хотя литц стоит ещё дороже, вот например 0.1mmx1300 стоит вообще 267 руб / метр и ничего: https://www.aliexpress.com/item/0-1x1300-shares-Litz-wire-multi-strand-polyester-silk-envelope-yarn-envelope-1-meter/32626473856.html

Привыкай, зато крымнаш.
Аноним 22/11/16 Втр 17:03:40  259167
>>259166
Нет, ты точно тралишь.
http://www.chipdip.ru/product0/9000272022/
Даже в ебучем чип и дипе стоит 12 рублей/метр. Чуть ли не в 3 раза дешевле.
Аноним 22/11/16 Втр 17:22:38  259170
>>259164
>Операционные усилители.
А что это за детали? Чипы типа AD8620?
Аноним 22/11/16 Втр 17:26:01  259171
>>259170
> Чипы типа AD8620?
Угу, но их реально дохуя. Выбираются они в зависимости от того, сколько бабла ты готов отдать и какие недостатки конкретного оу для тебя не важны.
Аноним 22/11/16 Втр 17:28:15  259172
>>259171
Ну, советуют его использовать...
А почему на схеме их 2, а на плате место только под 1?
Аноним 22/11/16 Втр 17:29:34  259173
>>259172
В одном корпусе могут быть несколько оу.
Аноним 22/11/16 Втр 17:34:50  259175
>>259152
че то не пойму где тут половина питания и почему 2 операционника используется, и нахуя буфер в виде транзистора если у операционника и так бесконечно большое сопро-тивление
Аноним 22/11/16 Втр 17:35:13  259177
>>259170
>AD8620
Ебанись, он косарь стоит
http://www.chipdip.ru/product/ad8620ar/
Аноним 22/11/16 Втр 17:36:00  259178
>>259173
А что такое напряжение смещения оу?
Аноним 22/11/16 Втр 17:36:29  259179
>>259139
Да ты бы и катушку сделал.
Аноним 22/11/16 Втр 17:40:01  259180
1221.JPG (31Кб, 763x428)
>>259175
алсо, вот такая схема разве работать не будет?
Аноним 22/11/16 Втр 17:42:23  259181
>>259178
По идее если на вход + и - подать одинаковое напряжение, то ОУ будет считать их равными и ничего не будет усиливать (ведь он усиливает разницу между + и -). Однако в реальных ОУ между + и - должна быть определённая разница чтобы ОУ считал их равными. Эта разница и есть напряжение смещения.
Аноним 22/11/16 Втр 17:45:36  259182
>>259181
Kак его раcчитать, чтобы амплитуда обрезалась симетрично?
Аноним 22/11/16 Втр 17:49:23  259185
>>259182
Если не важны шумы, то используй ОУ с автоподстройкой нуля, ну или используй внешние автоподстройщики.
Аноним 22/11/16 Втр 17:50:49  259186
>>259181
>должна быть определённая разница чтобы ОУ считал их равными
В смысле должна быть? Ты имеешь в виду, что это паразитный параметр?
Аноним 22/11/16 Втр 17:51:56  259187
>>259186
Ага. Почти все параметры ОУ в даташите - это отличие данного конкретного ОУ от идеального.
Аноним 22/11/16 Втр 17:53:38  259189
>>259187
Прикольно. Подскажи тогда недорогой ОУ, способный удовлетворительно работать на частотах до 10 мгц.
Аноним 22/11/16 Втр 17:54:49  259190
>>259189
А тебе для чего? Какое питание будет у него? Какой сигнал будет усиливать?
Аноним 22/11/16 Втр 17:56:36  259192
>>259190
Однополярное. Чтобы работал как компаратор и мог максимально быстро открыть биполярный транзистор.
Аноним 22/11/16 Втр 17:58:43  259193
>>259181
>между + и - должна быть определённая разница чтобы ОУ считал их равными.
Если это не ОУ с полевиками на входе.
Аноним 22/11/16 Втр 17:59:28  259194
23435596[1].jpg (62Кб, 968x544)
>>259192
>Однополярное
такс, что тут у нас?
Аноним 22/11/16 Втр 18:01:10  259195
>>259193
У всех так, не пизди.
>>259192
Тогда лучше брать компараторы, заточенные для такой работы. Например LM393.
Аноним 22/11/16 Втр 18:07:16  259197
>>259195
А чё с частотой у него?
Я только Response Time 1.4us нашел в даташите. Если так, то это даже меньше 1 мегагерца
Аноним 22/11/16 Втр 18:10:43  259198
>>259177
Эта схема из тех времен, когда васяны клянчили у AD детальки даром.
Аноним 22/11/16 Втр 18:14:03  259199
>>259197
LT1016 например.
А вообще заходишь такой на сайты Texas Instruments, Linear Technology, Analog Devices и ищешь у них нужные компоненты по параметрам.
Аноним 22/11/16 Втр 19:33:45  259203
135813534999206[...].jpg (9Кб, 150x312)
innet008.jpg (13Кб, 425x293)
Паять с ортофосфорной кислотой обычные платы полное мудачество? Какой флюс используют местные джедаи? Главное чтоб не нужно было мучиться с отмывкой остатков спиртом или ещё хуже ацетоном.
Аноним 22/11/16 Втр 19:44:43  259204
>>259136
>Я вот знаю, что люди дома делают многослойные платы с сквозными металлизированными отверстиями, всё как на заводе.
Никто не делает. Не пизди.
Аноним 22/11/16 Втр 19:50:17  259205
29617.jpg (368Кб, 1379x2888)
575e5afc9b371.png (33Кб, 450x450)
>>259203
В основном пользуюсь такими
Аноним 22/11/16 Втр 19:56:02  259206
сап двач, начал учить радиотехнику и тд, читаю книгу и там короч задачки, 1 я не могу решить: суть такова, есть источник питания 15В, надо доказать, что независимо от того как к нему подключат резистор, у которого сопротивление 1кОМ,мощность не будет превышать 1/4 Вт.
Аноним 22/11/16 Втр 20:08:21  259208
>>259206
Просто на резисторе не сможет упасть более чем 15 вольт, а значит мощность не превысит 15^2/1000 = 0,225Вт.
Аноним 22/11/16 Втр 20:16:23  259209
>>259208
а можешь поподробней расписать? я просто из семьи гуманитраиев, мне немного сложно
Аноним 22/11/16 Втр 20:25:48  259210
RA.jpg (299Кб, 656x512)
>>259206
1кОМ = 1000 Ом
По закону Ома находим ток в цепи
15/1000=0,015А
Считаем мощность умножив ток на напряжение
0,015*15=0,225W
Аноним 22/11/16 Втр 20:31:43  259211
>>259209
Батарейка отдаёт 15 вольт, а значит в цепи (если там нет dc-dc преобразователя, но представим что его там нет) на резисторе не сможет упасть больше 15 вольт, просто потому что это максимально напряжение.
Аноним 22/11/16 Втр 20:46:38  259214
flat,800x800,07[...].jpg (118Кб, 800x764)
Сука! Только щас заметил, что экран монитора стал чуть ли не черным, скорее всего это от испарившейся за годы пайки канифоли. Чо делать?
Аноним 22/11/16 Втр 20:55:21  259217
>>259214
Отмывать спиртом.
Аноним 22/11/16 Втр 21:02:16  259219
>>259205
>флюс активный
Этот легко смывается водой?
Аноним 22/11/16 Втр 21:05:28  259220
>>259214
>Чо делать?
Учиться паять
Аноним 22/11/16 Втр 21:11:35  259221
>>259219
Хрен знает, я не отмываю водой - нет времени ждать пока это дерьмо высохнет.
Усатый телемастер
Аноним 22/11/16 Втр 21:14:29  259222
>>259217
А экран не распидорасит от спирта?
Аноним 22/11/16 Втр 21:19:05  259223
Сап радиач. Имеется несколько БП от телефонов от 0,3 до 2 ампер, один usb кабель USB(A) - 2 провода +- и телефон, который надо зарядить. Самое простое, что приходит в голову - прижать плюс и минус к АКБ соответственно. Взлетит? Если нет, что делать чтоб взлетело?
Аноним 22/11/16 Втр 21:45:52  259226
Как мне посчитать сколько ватт потребляет розетка логикой какой-нибудь?
Я думал, может шунт купить и с атмегой считывать ADC, но там же вроде активная/реактивная мощность есть, ещё и полярность меняется 50 раз в секунду.
Как это сделать?
Аноним 22/11/16 Втр 21:51:59  259227
>>259204
Не пизжу.
http://whoby.ru/page/vannagalvanik
https://www.youtube.com/watch?v=AEW2_bRm18w
Ну а многослойные просто клеят эпоксидкой.
Аноним 22/11/16 Втр 21:54:29  259228
>>259226
померь потребление амперметром и умножь на напряжение
Аноним 22/11/16 Втр 22:10:26  259230
545.JPG (59Кб, 800x600)
>>259223
Через два последовательно соединённых диода, иначе уебёшь аккумулятор
Аноним 22/11/16 Втр 22:13:08  259231
>>259228
Да у меня есть ваттметр, я бы хотел вставить в розетки в доме что-нибудь, что будет мне на сервер в доме сливать данные сколько какая розетка выжирает.
Аноним 22/11/16 Втр 22:47:14  259233
sup раданоны. есть у кого датащит на эту хрень на ангельском? http://www.datasheet4u.com/pdf/HT4921-pdf/938254
Аноним 22/11/16 Втр 23:33:26  259238
images.jpg (899Кб, 3840x1080)
Анон который помог с циклом, спосибо, убрал костыли, сделал велосипеды. Теперь хоть как у людей.


алсо ДЖВАДЦЕТЬ СТРОЧЕК НА АССЕ, АГА
Аноним 22/11/16 Втр 23:38:47  259239
>>259238
А не лучше ли всё записывать в отдельную переменную вместо PORTB, а потом разом присвоить эту переменную. Или я дурак и так и должно быть?
Аноним 22/11/16 Втр 23:41:18  259240
>>259239
А, всё. Вопрос отменяется. Это ты так на сдвиговые регистры инфу отправляешь.
Аноним 22/11/16 Втр 23:44:13  259241
>>259239
Можно, но тогда нужно напрягтись, чтоб не проебать лишний пин порта б, который может использоватся совсем для других операций. А так я напрямую с битами.
Аноним 23/11/16 Срд 00:16:53  259244
>>259233
Первая строчка в гугле
Аноним 23/11/16 Срд 01:14:57  259245
.png (13Кб, 492x412)
>>259241
Можно попробовать вот так. Правда я не тестировал сработает или нет.
Аноним 23/11/16 Срд 01:28:54  259247
Помогайте нубу, пацаны: не паяются провода наушников, припой на них не держится, я даже опалил немного провода, потом еще ножиком соскреб с них нагар но припой все равно не цеплается.
Аноним 23/11/16 Срд 01:30:55  259248
>>259247
> опалил немного провода
Вот это делать не надо. Делаешь так: берёшь паяльник, устанавливаешь температуру повыше и горячим паяльником "соскребаешь" лак.
Аноним 23/11/16 Срд 01:32:42  259249
>>259248
Спасибо, анон, завтра попробую, правда, пока едет нормальный паяльник с регулировкой, я пользуюсь дедовским на 60 ватт.
Аноним 23/11/16 Срд 01:37:26  259250
>>259249
Тоже норм. Только дави на провод и медленно двигай жалом к концу провода. Я так литц очищаю 100-ватным паяльником, правда там и проводков дохуя. Если и это не поможет, то пиздуешь в аптеку и берёшь таблетки аспирина, которыми и залуживаешь провода с лаком. Только делай это на открытом воздухе и не забудь тщательно отмыть провод после всего действия, иначе со временем кислота растворит его.
Аноним 23/11/16 Срд 07:52:14  259255
Хочется странного.
А именно - бывает ли в природе модуль интернет-радиоприемника, чтоб его можно было, например, подключить к ламповой радиоле, настроить на какое-нибудь радио "Музком" (http://radiopotok.ru/radio/760/) или http://staroeradio.ru/ и слушать старый джаз и оперы в теплом ламповом антураже?
Вижу две задачи:
1. все ли интернет-радиостанции вещают в стандартных совместимых форматах, чтоб можно было железке сообщить адрес/порты и не иметь прокладки в виде браузерного окна с проприетарным проигрывателем в нем?
2. есть ли железо, которое эти форматы понимает.
Хочется именно хардварный модуль, а не лишнюю сущность в виде планшета или компьютера.
Аноним 23/11/16 Срд 09:51:19  259263
Уважаемые господа, подскажите, а сетевики в этом разделе сидят? Треда не нашел, туда ли я зашел?
Аноним 23/11/16 Срд 11:11:08  259268
>>259255
>2. есть ли железо, которое эти форматы понимает.
>Хочется именно хардварный модуль, а не лишнюю сущность в виде планшета или компьютера.
Это можно сделать на raspberry pi или подобном железе.
Аноним 23/11/16 Срд 11:47:24  259272
Как опознать по внешнему виду JST коннектор? А именно на сколько он миллиметров.
Аноним 23/11/16 Срд 11:52:11  259273
510326BB00FB.EP[...].jpg (126Кб, 1000x1000)
Усатые, кто-нибудь сталкивался с БП Sunpower SPS-230P-12? Можно его переделать в регулируемый?
Аноним 23/11/16 Срд 12:57:17  259277
1434304946ushi.jpg (98Кб, 650x572)
Сап, антоаны.

Помогите развеить мои маня-опасения.

В общем, последние дня 3-4 с телефоном творится что-то жуткое, одни и те же СМС приходят по 5-6 раз и соединение при исходящих начинается секунд через 10-15 минимум, это меня неутомимо напрягает, но хрен бы с ним, дело в том, что я начитался в интернете, что это может быть прослушка. OMG. лол. Все бы ничего, только вот меня действительно есть за что прослушивать, особенно в последнее время, так что реквестую советов мудрых.

Телефон HTC уже 3 года, такая херня последние 3 дня, оператор мегафон, нахожусь в домашнем регионе, на телефоне стоит прога записывающая все переговоры, но таких проблем не было.

Зы. В моби писать не стал, там петухам лишь бы новый йоба-смартфон прикупить помощнее, сдесь публика пограмотнее должна быть.
Аноним 23/11/16 Срд 12:58:27  259278
>>259277
Нет
Аноним 23/11/16 Срд 13:07:16  259279
>>259277
Если ты в рашке и пакет Яровой уже приняли, то можешь расслабиться. Все твои разговоры и так записываются и хранятся.
Аноним 23/11/16 Срд 13:09:28  259281
>>259277
У меня Люмия 435 с любой симкой так тупит, три раза алёкну, пока собеседник меня услышит. Наверное мои сверхважные разговоры Биллу, нашему, Гейцу шлет.
Аноним 23/11/16 Срд 13:35:21  259285
>>259277
>оператор мегафон
Это ты добровольно себя на страдания обрек или корпоративная необходимость?
Аноним 23/11/16 Срд 14:02:13  259293
>>259285
Я бы сказал, что это произошло по взаимному несогласию. Переехал в новую область, купил телефон, а в придачу симку мегафона бесплатно дали, потом оказалось что большая часть нового окружения на нем сидит, ну и пошло поехало...
Аноним 23/11/16 Срд 14:03:55  259296
>>259281
не ты не так понял, я по 15 секунд жду пока только гудки дозвона пойдут.
Аноним 23/11/16 Срд 14:26:36  259300
>>259247
Попробовал сейчас спаять мышь, кое как получилось, но я пробвал делать как в видеогайдах: там скручивают провода, паяльник под провода а припой над ними и припой будто сам обволакивает весь провод, но у меня припой как будто куда то пропадал (видимо, на паяльник), но потом я просто плавил припой об паяльник и обмазывал провода. Чому так? Может паяльник слишком мощный для этого (60 ватт), или припой говно (рюзке пос-61, в желтой катушке, с канифолью)?
Аноним 23/11/16 Срд 14:32:24  259302
>>259300
У меня такое было, когда паяльник недогревал.
Я долбоёбов наслушался, и выставил такую температуру, при которой припой начинает плавиться. И в итоге страдал долго. Потом психанул, добавил 50 градусов и всё стало паяться, обволакиваться припоем, лудиться, и вообще одни профиты.
Аноним 23/11/16 Срд 14:35:12  259303
>>259302
> добавил 50 градусов
Я вообще на 500 градусах пояю. Брат правда помер уже лет 20 как, но в остальном всё нормально.
Аноним 23/11/16 Срд 15:51:56  259311
1453504-1.jpg (24Кб, 960x520)
Собираю зарядное для акков.
Имеется пикрилейтед схема, выдающая 1А.
В mini-usb подключу зарядку от плеера, выдающую 5V и 300mA.
Вопрос: я долбоёб? Не срежется ли сила тока на выходе плеерной зарядки? Если да, то как запитать?
Аноним 23/11/16 Срд 15:52:45  259312
>>259311
Срежется, ты долбоеб.
>то как запитать?
Перепаять резистор чтобы снизить выходной ток.
Аноним 23/11/16 Срд 15:55:34  259313
>>259312
> чтобы снизить выходной ток
мб наоборот, повысить?
Мне же нужен 1А
Аноним 23/11/16 Срд 15:56:15  259314
>>259311
Воткнуть нормальный БП.
Аноним 23/11/16 Срд 15:57:48  259315
>>259313
сука, ты деб? зарядка выдает 300мА, где ты больше возьмешь?
Аноним 23/11/16 Срд 15:58:56  259316
>>259315
перепаять резистор на зарядке, будет вместо 300мА -> 1А?
Аноним 23/11/16 Срд 16:05:26  259317
>>259316
на схеме, ебан, а не в зарядке.
Аноним 23/11/16 Срд 16:28:50  259318
>>259250
Спасибо, анон, помогло! Лак сгорал даже когда я на весу проводил паяльником по проводу.
Аноним 23/11/16 Срд 16:44:46  259320
>>259311
Хуячь её в usb 3 порт, там 900мА, и не еби мозги.
Аноним 23/11/16 Срд 17:16:36  259322
банка.jpg (403Кб, 1280x908)
В мобилаче мне никто подсказать не смог, так что спрошу здеся.
Есть китаезарядка на 20000 mah, больше 1.1 ампера не выдает, хотя указано что 2a тянуть способна. Замерял usb амперметром и через андроед. Напряжение 4.77-4.90v При подключении к сетевой зарядке идут нормальные 1.5-1.8a.

Вопрос: У всех павербэнков такая дикая потеря мощности или у меня просто девайс говно?

Кабель использовался один и тот же, на телефоне заряд был 60-75%, и он находился в спящем режиме, так что контроллер АКБ телефона винить не стоит.
Аноним 23/11/16 Срд 17:30:10  259324
>>259268
Это можно сделать на каком угодно железе, но я не программист и хочу купить готовый полуфабрикат.
Аноним 23/11/16 Срд 17:31:25  259325
>>259273
Нет.Или собирай свой бп из компонентов(не рекомендую) и ставь его туда тупо как источник постоянного тока или купи норм лбп.Вариант с китайским регулятором для зарядки аккумулятора - говно, ибо там 3 вольта минимум, ниже нельзя.
Аноним 23/11/16 Срд 17:32:20  259326
>>259296
Переставь эту симку в какой-нибудь древний телефончик с кноповками и проверь ее работу, нарколыга.
Аноним 23/11/16 Срд 17:35:14  259327
>>259316
Если у тебя блок питания (как вы заебали, с этой "зарядкой" физкультурники сраные) дает на входе 1.5Вт (0,3А х 5В), то никакими магическими пассами ты из него 5 Вт не выжмешь.
Аноним 23/11/16 Срд 17:36:20  259328
>>259322
Не у всех, но твоя не тянет.
Тест корректный, если с одним и тем же кабелем.
Аноним 23/11/16 Срд 17:37:48  259331
>>259325
На самом деле и этот можно переколхозить в регулируемый. У него схема - как у старых АТ блоков питания, только с одним выходным напряжением, а из тех запросто народ колхозит регулируемые (хоть и дерьмовые).
Аноним 23/11/16 Срд 18:46:25  259339
>>259328
Спасибо, наша. Всегда знал что в этом треде сидит цвет российской и украинской науки если она у нас еще осталась
RLC-Meter Записных Аноним 23/11/16 Срд 19:23:43  259342
Снимок.PNG (530Кб, 681x927)
Снимокц.PNG (16Кб, 279x236)
Помогите плиз разобраться со схемой! Это приблуда для виртуального RLC-метра (http://zapisnyh.narod.ru/rcl.htm). Не могу понять, что изображено в районе S2. Наверно, это какой-то переключатель, но что-то он вроде непорусски нарисован. Разъясните пожалуйста
Аноним 23/11/16 Срд 19:27:29  259343
>>259325
>>259331
Спасибо, аноны. Собирать или покупать ЛБП не вижу смысла, мне лабораторная точность не нужна, хотел просто универсальный БП, чтобы мог выдать 3/5/9/12/20 вольт и приличный ток. Ну, нет так нет, оставлю этот БП для работы с автомобильной электроникой, а для своих махараек попробую из ноутбучного БП сделать регулируемый, ноутбучных БП у меня много.
Аноним 23/11/16 Срд 19:29:34  259344
>>259342
Да, это переключатель, он подключает общий провод либо к одному резистору, либо к другому. Тот, кто это чертил, совершенно не умеет в схемы.
Аноним 23/11/16 Срд 19:31:37  259345
>>259344
то есть, он двухпозиционный? Положение 1: 1 кОм, положение 2: 10 Ом, так? Третьего нету?
Аноним 23/11/16 Срд 19:34:47  259347
>>259344
А по поводу красной стрелочки в центральной части схемы - это просто намёк на то, что общий - это и есть экран?
Аноним 23/11/16 Срд 19:38:55  259349
>>259345
>>259347
Не знаю, бро. Схема некорректна, как по мне. По идее, 3-е положение все-таки есть. А экран - это общий провод, подключенный к переключателю и к крайнему левому по схеме контакту разъема, причем в этот экран заключены провода "лев" и "прав".
Аноним 23/11/16 Срд 19:39:21  259350
lgl90lcd.jpg (70Кб, 1200x1200)
Сильно ли сложно взять дисплей от какого-нибудь мобильника и подцепить к нему HDMI?
Аноним 23/11/16 Срд 19:40:16  259351
>>259350
Да.
Аноним 23/11/16 Срд 19:46:57  259354
Отцы, вопрос вдогоночку. Жаба давит покупать за косарь БП для светодиодной ленты. Могу ли я заюзать древний (98-2003) блок питания от компа, коих у меня дохуя.
Надо будет лишь зеленый провод с каким-то скрутить, дабы он стартовал не от мамы? А потом тупо подрубаем ленту к 12в черному и желтому проводу, смотря лишь на то, чтобы нагрузка была выше минимально допустимой, что указана на блоке? В арсенале даже тестера нет, но, как понял, он и не нужен.
Аноним 23/11/16 Срд 19:57:50  259356
>>259324
Что бы записать образ на карту памяти и настроить ffmpeg программистом быть не нужно.
Аноним 23/11/16 Срд 20:57:46  259361
Анонасы, что можете посоветовать прочитать про составление схем для дебила? Хочу вкатиться, но говорят либо начинать с учебника физики, либо суют совсем лютую хуйню где ничего не понятно.
Аноним 23/11/16 Срд 21:00:42  259362
>>259361
Хоровиц же. Ссылка есть в ОП-посте. Правда мне третье издание больше нравится, но оно вышло не так давно и пока что существует только на английском: http://rutracker.org/forum/viewtopic.php?t=5264566
Аноним 23/11/16 Срд 21:02:13  259363
>>259362
Отлично, там вообще обо всём. А английский не проблема. Спасибо.
Аноним 23/11/16 Срд 21:04:43  259364
>>259363
Еще и практика нужна. Купи деталек на развес и собирай.
Аноним 23/11/16 Срд 21:06:52  259365
>>259364
Так и планирую, но чтобы что-то собрать надо знать хотя бы что есть что и для чего нужно. Так что сначала хотя бы книгу.
Аноним 23/11/16 Срд 21:18:38  259368
как научиться придумывать хитроумные аналоговые схемы?
Аноним 23/11/16 Срд 22:56:49  259374
>>259273
> переделать в регулируемый?
Какой ШИМ контроллер стоит?
Аноним 23/11/16 Срд 23:12:44  259376
Безымянный.png (81Кб, 1366x1120)
Помогите нубу, объясните зачем берутся эти мусорные шумы на верхнем графике, где мои ровненькие меандры? Аналогично, на нижнем графике тоже какая то шляпа. Отчего такой сдвиг большой, опять же где красивые прямоугольнички?
Я все понимаю, гармоники там, время срабатывания логики может играет как-то, частоты большие. Хотелось бы узнать как все это дело перебороть, да и вообще правильным ли путем я иду?
Аноним 23/11/16 Срд 23:43:09  259377
>>259376
> 0.03fA
Это фемтоаперы штоле?
Аноним 23/11/16 Срд 23:53:27  259379
1.png (3Кб, 690x259)
>>259377
А ведь действительно. Но почему так, это же плохо, да? Я не понимаю, все же вроде нормально сделано.
Аноним 24/11/16 Чтв 00:07:44  259382
>>259318
Спустя пол дня понял, что от радости забыл завязать узелок около динамика, т.е. если дернуть за провод, то, скорее всего, все оторвется.
Аноним 24/11/16 Чтв 00:10:49  259383
>>259350
Практически нереально.
Аноним 24/11/16 Чтв 00:26:11  259384
a8f9ad80c14b080[...].jpg (27Кб, 765x650)
>>259382
Аноним 24/11/16 Чтв 00:29:32  259385
РЕбята я хочу изучать радио и химию. Есть такая отрасль
Радио-химия?
Аноним 24/11/16 Чтв 00:37:32  259386
>>259384
Что это?
Аноним 24/11/16 Чтв 00:45:26  259387
>>259386
Все, разобрался, полезная вещица.
Аноним 24/11/16 Чтв 02:17:21  259390
В общем я уже прочитал в 3 разных учебниках и на десятке сомнительных сайтах нигде ничего не пишут, поэтому спрошу здесь: почему усилитель на транзисторе в схеме с общей базой не инвертирует выходной сигнал?
Аноним 24/11/16 Чтв 04:26:02  259392
>>259390
Тому що ток в эмиттере (входной) и в коллекторе (выходной) текут в одну сторону.
Аноним 24/11/16 Чтв 04:29:43  259393
>>259342
Обычный трехпозиионный переключатель изображен.
Аноним 24/11/16 Чтв 04:31:44  259394
>>259354
Да, все так. Зеленый замкнуть на черный - БП включится. Все черные - общий провод, все желтые - +12.
Аноним 24/11/16 Чтв 04:32:41  259395
>>259356
Дай ссылку на проект тогда, что ты как школьник.
Аноним 24/11/16 Чтв 04:33:42  259396
>>259374
Там TL494 в 99% вероятности.
Аноним 24/11/16 Чтв 04:33:51  259397
>>259395
https://www.ffmpeg.org/
Аноним 24/11/16 Чтв 04:35:41  259398
>>259376
100 наносекунд - большой сдвиг?
Ты видать из какого-то сферического мира в вакууме выпал в наш реальный. У нас это норм.
Аноним 24/11/16 Чтв 05:00:00  259399
>>259397
Хм, поглядел, мало что понял.
Возможно этот декодер и умеет воспроизводить то, что мне нужно, но мне все-таки и какой-никакой специализированный радио-сервис нужен, а не линух и командная строка. Ну и в распберри с линуксом и этим декодером от планшета с вебом мало отличается в моем понимании.
Аноним 24/11/16 Чтв 06:17:08  259409
1479957816009.jpg (3855Кб, 3264x2448)
Идиотский вопрос. Если я залудил провода, то могу вернуться к пайке через некоторое время, или обязательно прямо сейчас?
Пик с хуевымм фокусом прилагаю.
Аноним 24/11/16 Чтв 06:40:42  259410
>>259409
Можешь, не обязательно.
Аноним 24/11/16 Чтв 08:28:46  259416
>>259374
>>259396
Не знаю, какой ШИМ. Я его не открывал еще, а схему не нагуглил. Дело в том, что мне он достался нахаляву, его списали на одном заводе - стартует через раз. Думаю починить и использовать. Подобосрался, кстати, от его цены в ~20к.
Аноним 24/11/16 Чтв 08:31:51  259417
>>259416
Откуда там 20к? Такой же в китае можно купить за 1к: https://www.aliexpress.com/store/product/12V-12-5A-150W-Switch-Power-Supply-Driver-For-LED-Strip-Light-Display-110V-220V-Free/1051119_1599792039.html
Хотя
> списали на одном заводе
Вангую большая часть цены ушла обратно директору завода в карман.
Аноним 24/11/16 Чтв 10:25:26  259420
>>259417
>Откуда там 20к? Такой же в китае
Оттуда, что у меня именно оригинал от Sunpower.
>директору завода в карман
Ну, если ушла, то не директору, а более мелкому чину типа механика, завод оче крупный, 6к сотрудников.
Аноним 24/11/16 Чтв 11:16:04  259423
Радач, как нормировать диаграмму направленности? Есть ли какая-то формула или как? Из исходных данных только кол-во вибраторов в решетке и расстояние между ними (произвольно)
Аноним 24/11/16 Чтв 12:01:17  259425
>>259385
Вы ответите на мой вопрос?
Аноним 24/11/16 Чтв 12:24:52  259426
>>259425
Ищи инфу по аккумуляторам.
Аноним 24/11/16 Чтв 13:26:31  259435
>>259343
Купи совковый за копейки.У него именно тот функционал который тебе нужен.
Аноним 24/11/16 Чтв 13:37:24  259439
Аноны, посоветуйте на алиэкспрессе годный станочек для сверления печатных плат.
Что бы не откровенное говно.
Аноним 24/11/16 Чтв 14:48:22  259445
>>259148
Ну как, вернул бабло? Я дождался батек из алиэкспресса и они порешили что фейк не та статья для кетайца, написали там что бренд на странице продукта не указан, так что теперь это "несоответствует описанию".
Похуй, принял их условия и вернул немного бабла.

Как доказать этим овощам что пиленые детальки это фейк?
Собирать махарайку для сравнения хуёвой детальки с нормальной и снимать видео?
Доёбывать продавца перед покупкой расспросами об оригинальности и не перемаркированности?
Аноним 24/11/16 Чтв 15:07:15  259447
>>259277
нехуй закладки закладывать, пиздуй на завод, маня
Аноним 24/11/16 Чтв 15:10:35  259448
>>259230
их нужно оба одинаково паять, или стрелочками друг к другу (или друг от друга???)
Аноним 24/11/16 Чтв 15:36:09  259450
>>259445
>Ну как, вернул бабло?
Ну, продавец согласился без вопросов, правда мне бабло так и не пришло. Когда оно вообще придет? Должен ли я что-то еще делать?
>An agreement has been reached for Order No.
Аноним 24/11/16 Чтв 15:43:43  259452
>>259450
Он должен свой вариант тебе предложить или согласиться на твой. Он там запросто может писать что угодно, но предлагать как и прежде "no return, no refund".
Аноним 24/11/16 Чтв 15:47:37  259453
>>259452
Нет, он согласился на мое, рефунд бабла. Но как бабло то получить? Просто ждать?
Аноним 24/11/16 Чтв 15:49:13  259454
Есть один тиристор, ТЧ40-9-464. Как найти его характеристики? В гугле че-то нихуя не находится.
Аноним 24/11/16 Чтв 15:51:31  259455
>>259453
Если так то жди.
Аноним 24/11/16 Чтв 16:52:52  259458
https://ru.aliexpress.com/item/5Pcs-IRFZ44N-IRFZ44-N-Channel-49A-55V-Transistor-MOSFET/32527223287.html
В комментах пишут, что це подделка. Стоит рисковать покупать или впизду?
Аноним 24/11/16 Чтв 17:27:57  259462
Имеется два контакта которые нужно замыкать на секунду каждый час или два, а еще лучше с регулятором от получаса до суток. Питание от двух пальчиковых батареек желательно. Ваши идеи?
Аноним 24/11/16 Чтв 17:31:34  259463
>>259462
Ключ на мосфете/igbt или реле, очевидно же.
Аноним 24/11/16 Чтв 17:34:16  259464
>>259463
Управлять можно микрухой CD4060.
Аноним 24/11/16 Чтв 17:39:51  259466
>>259394
А я могу пока линию +12 вообще не трогать? То есть замкнуть черный с зеленым и тыкать денту в выходы для хардов (черный-желтый)?
Аноним 24/11/16 Чтв 17:55:41  259467
>>259464
Схемы есть готовые?
Аноним 24/11/16 Чтв 17:58:58  259468
>>259462
> Ваши идеи?
RaspberryPi
Аноним 24/11/16 Чтв 18:00:49  259469
>>259468
>RaspberryPi
Там и attiny должно хватить
Аноним 24/11/16 Чтв 18:01:15  259470
Airwick-Freshma[...].jpg (176Кб, 1600x1600)
>>259468
Это конечно хорошо, но имплантировать малину в освежитель воздуха слишком жирно будет.
Хочу на кнопку ручного разбрызгивания повесить свой контроллер чтоб реже встроенного брызгало.
Аноним 24/11/16 Чтв 19:52:52  259479
>>259322
Девайс говно
Аноним 24/11/16 Чтв 19:54:27  259480
>>259448
Как на картинке блять
Аноним 24/11/16 Чтв 19:56:58  259481
Сап, такая проблема. Разобрал микрофон, т.к. начал трещать, пропадать, и тд, выпаял старый, впаял новый. Вместо голоса записывает, все: треск, пердеж, шумы,пропадания, провалы голоса не ушли так же но не сам голос. В чем проблема?
Аноним 24/11/16 Чтв 20:06:26  259482
>>259409
Проиграл с паяльника и канифоли в коробочке
Аноним 24/11/16 Чтв 20:18:38  259484
>>259482
Так и живем, хуле. Да и я не занимаюсь этим, просто решил уши починить.
Аноним 24/11/16 Чтв 20:47:55  259488
Анон, а можно ли ФМ-демодулятор из RC-цепи сделать, если низкочастотный фильтр поставить?
Аноним 24/11/16 Чтв 21:25:21  259492
marker.png (379Кб, 1132x868)
Что это за маркеры на пике?
Ну то есть они нужны для рисования дорожек на плате перед травкой, но судя по их разнообразию цветов, они вообще не для этого делались. Это какие-то обычные маркеры, которые можно где-то купить.
Но как они называются? Обычные водой смоются.
Аноним 24/11/16 Чтв 21:27:50  259493
>>259492
Простой перманентный маркер.
Аноним 24/11/16 Чтв 21:29:30  259494
>>259493
А разве он помешает хлорному железу?
Аноним 24/11/16 Чтв 21:31:43  259495
>>259494
Так в этом же весь смысл. Маркером рисуешь те места, где должна остаться медь и хлорное железо до них не добирается.
Аноним 24/11/16 Чтв 21:31:54  259496
>>259492
Лаковые маркеры скорее всего, ими рисуют или маркируют. Широкое у них применение как и у любого рисующего инструмента.
В широкой продаже в канцелярских или радиомагазинах Edding 702 и прочие есть.
Аноним 24/11/16 Чтв 21:33:10  259497
>>259495
Ох, случайно прочитал твой вопрос как "А разве он не помешает хлорному железу?"

Ну у меня всё работает. Закрашиваю им те места, где плохо перенеслась краска.
Аноним 24/11/16 Чтв 21:36:24  259499
>>259439
Купи обычную бормашину.
Аноним 24/11/16 Чтв 21:46:10  259500
>>259439 -> >>257926
Аноним 24/11/16 Чтв 22:11:10  259504
ыу.png (6Кб, 640x480)
Есть две катушки, одна вложена в другую и соединены параллельно, без сердечника. Количество витков различается в 10 раз.
Что будет при включении питания? Возможен ли высоковольтный импульс, который повредит источник питания?
Аноним 24/11/16 Чтв 22:55:24  259506
1480017144.jpg (490Кб, 1536x2048)
Анон, я не прошу тебя дать ответы. Я только прошу подсказать хорошее пособие(или, хрен с ним, сайт) с ответами на эти вопросы.
Аноним 24/11/16 Чтв 23:00:03  259507
>>259506
(продолж.) Лучше - пособие.
Аноним 24/11/16 Чтв 23:02:18  259508
>>259506
лол, что за ебанутые вопросы
>какие программно-управляемые электронные устройства
да их тысячи!
Аноним 24/11/16 Чтв 23:02:46  259509
Безымянный.png (20Кб, 1365x300)
>>259398
Хорошо, пусть сдвиги остаются, до них мне большого дела нету. Беда вот тут, на графике. Что это за ублюдки такие, откуда они берутся и куда их девать?
Аноним 24/11/16 Чтв 23:04:48  259510
>>259508
Наверное, старпёр-препод типы имел ввиду
Аноним 24/11/16 Чтв 23:04:51  259511
>>259506
Ну последнее даже я могу ответить, хоть на остальные вопросы точных ответов не знаю. Количество разрядов равно log2(UОП/∆U)
Аноним 24/11/16 Чтв 23:26:12  259514
Подскажите ньюфагу, пожалуйста.
По поводу ФЧХ, вот как так, что фаза зависит от частоты? Если с АЧХ всё понятно, то с фазой вообще не могу понять.
Аноним 25/11/16 Птн 00:50:26  259519
Можно ли как-то проверить радиомодули на работоспособность имея в наличии только одну ардуину?
Аноним 25/11/16 Птн 00:54:52  259521
>>259519
К своим говноколонкам поднеси
Аноним 25/11/16 Птн 00:56:15  259522
>>259521
Но у меня нет колонок
Аноним 25/11/16 Птн 00:56:15  259523
>>259504
Возможен
Аноним 25/11/16 Птн 00:57:35  259524
>>259522
Ну у друга/соседа/партнёра поднеси
Аноним 25/11/16 Птн 00:59:12  259525
>>259524
Я хикка
Аноним 25/11/16 Птн 01:00:30  259526
>>259523
Как избежать этого?
Аноним 25/11/16 Птн 06:24:32  259532
Шарит тут кто в технологии сборки печатных плат?
Поясните, вот часто встречаются платы, где смд элементы не только припаяны, но и приклеены на какой-то термостойкий компаунд. Как это называется? Чем обусловлено?
Ну и немало плат, особенно старых, где смд элементы просто припаяны. Не вижу разницы в результате, кроме как в сложности отдирания приклееных элементов при их демонтаже.
Аноним 25/11/16 Птн 06:42:49  259533
>>259532
> сложности отдирания приклееных элементов при их демонтаже.
Когда их собирали не думали, что нищенка из северных болот будет отпаивать и отдирать копеечные смд-резисторы.
Даже в Орле есть слой GLUE, на котором обозначаются границы нанесения клея.
Аноним 25/11/16 Птн 08:01:48  259534
>>259533
Речь про ремонт.
Аноним 25/11/16 Птн 08:05:31  259535
>>259470
https://www.youtube.com/watch?v=uazB-rG_zHI
Аноним 25/11/16 Птн 08:07:57  259536
>>259532
Ни разу не видел смд на компаунде. Чипы бга вижу постоянно, но чтобы кто-то смд приклеивал - впервые слышу. Может ты паяльную маску компаундом называешь? В общем, фото давай.
Аноним 25/11/16 Птн 08:14:13  259537
>>259470
Attiny13 + 32768 Гц кварц:

interrupt [TIM0_OVF] void timer0_ovf_isr(void)
{
#asm("wdr")
Sec++;
if (Sec > Period) PORTB |= 0b00000100;
PORTB &= ~0b00000100;
}
Аноним 25/11/16 Птн 08:16:41  259538
>>259537
> + 32768 Гц кварц
Нахуя? Ему даже встроенного RC-генератора хватит. Для распыления освежителя точность не нужна.
Аноним 25/11/16 Птн 10:00:53  259543
>>259533
Так в чем профиты этого клея?
Аноним 25/11/16 Птн 13:43:43  259557
>>259534
обычно, если вещь сломалась, её выкидывают и покупают новую, а не ремонтируют

ты, небось ещё и использованные носки стираешь? и молоко вчерашнее пьешь
Аноним 25/11/16 Птн 13:45:46  259558
>>259470
>Это конечно хорошо, но имплантировать малину в освежитель воздуха слишком жирно будет.
Есть уже автоматические разбрызгиватели - как раз примерно раз в полчаса или час пшикают. На батарейках. Не изобретай велосипед, его уже придумали до тебя.
Аноним 25/11/16 Птн 13:55:01  259559
>>259519
бамп вопросу
Аноним 25/11/16 Птн 14:08:15  259562
2009241715-4853[...].jpg (143Кб, 800x801)
Поясните на чем лучше организовать модульное соединение(мамка/папка) для разных девайсов под 12v до 10а. Пока подумал что решение 5.5х2.1мм джеки самое удобное. Или есть какие то более удобные решения?
Аноним 25/11/16 Птн 14:08:44  259563
>>259559
Я поражаюсь, тебе что, лень в гугле вбить "индикатор поля" и собрать его из говна и палок за 5 минут?
Аноним 25/11/16 Птн 14:20:17  259566
>>259563
Ты совсем долбоеб? Если модуль что-то там излучает, это еще не факт, что он работоспособен.
Аноним 25/11/16 Птн 14:21:02  259567
Бабуля попросила сделать досветку к стеллажам там месте нихуя, см 15 до растения. Собственно, решил, что проще ебануть ленту и не париться. Но я нихуя не пойму, какой блок питания нужен. Вот я выбрал эту https://ru.aliexpress.com/item/1m-2m-3m-4m-5m-Ultra-Bright-LED-Strip-Light-SMD2835-12V-DC-Pull-LED-Reel/32758903396.html?spm=2114.30010708.3.53.yFZSqG&ws_ab_test=searchweb0_0,searchweb201602_1_116_10065_117_10068_114_115_113_10000007_10084_10083_10080_10082_10081_10060_10061_10062_10056_10055_10037_10054_10059_10032_10099_10078_10079_10077_10093_10073_10097_10100_10096_10070_423_10052_10050_424_10051,searchweb201603_2&btsid=750e2df0-d635-4b05-a0c5-13d1057dae74 Для 5м такой ленты, какой бп нужен?
Аноним 25/11/16 Птн 14:47:45  259569
>>259567
> досветку к стеллажам там месте нихуя, см 15 до растения.
> ебануть ленту
Долбоёб. Для досветки люмены важны а не красота. Бери OSRAM FLUORA и растения бабкины будут рады. Бабка тебя закормит пирогами и тебе даст соседка по подъезду.
Аноним 25/11/16 Птн 15:04:55  259570
>>259558
Не встречал а на Али они стоят как три таких в офлайне
Аноним 25/11/16 Птн 16:13:04  259574
>>259509
Неужели никто не может мне помочь, дать советов мудрых?
Аноним 25/11/16 Птн 16:14:09  259575
Пацаны, не бейте, я нуб. решил починить древний монитор, попытался выпаять кондер и случайно провел паяльником по плате около отверстия для ножки, теперь там немного торчит провод. Все, плате пизда?
Аноним 25/11/16 Птн 16:16:55  259576
>>259575
фото
Аноним 25/11/16 Птн 16:23:18  259577
Поясните за плавающий контакт.
Может ли чип при нагреве терять контакт с материнской платой? Насколько такой дефект распространен в современных девайсах(ноутбуки, смартфоны)?
Аноним 25/11/16 Птн 16:46:18  259579
138778671822[1].jpg (33Кб, 827x1094)
>>259576
не знаю, чем это должно помочь тебе, но вот
Аноним 25/11/16 Птн 16:58:57  259581
>>259577
У меня похоже как у тебя проблема, зарядка ноута отключается при нагреве.
Аноним 25/11/16 Птн 17:01:19  259582
IMG201611251659[...].jpg (1817Кб, 2448x3264)
>>259576
Вот мыльная, лучше мое говно не может.
Аноним 25/11/16 Птн 17:28:32  259583
>>259579
а где усы?
Аноним 25/11/16 Птн 20:20:05  259586
>>259582
Похуй, главное смотри, чтобы на соседние не замкнуло.
Аноним 25/11/16 Птн 20:55:15  259590
>>259567
Такая залупа не пойдёт
Нужна вот такая лента
https://www.aliexpress.com/item/DC12V-5m-5050-growing-LED-Strip-IP65-Waterproof-growlight-Red-Blue-4-1-5-1-7/32345668039.html
И вот такой БП
https://www.aliexpress.com/item/Led-products-5-5x2-5-5-5x2-1mm-desktop-12v5a-power-adapter-with-short-protection/32674616138.html
Ну или OSRAM FLUORA как советовал другой анон
Аноним 25/11/16 Птн 21:07:05  259591
>>259562
USB
Аноним 25/11/16 Птн 21:27:24  259592
>>259591
Зачем ебань такая?
Аноним 25/11/16 Птн 21:30:40  259593
>>259591
А потом кто-нибудь туда свой смартфон воткнёт.
Аноним 25/11/16 Птн 21:33:36  259594
HTB127qPJFXXXXX[...].jpg (80Кб, 800x599)
>>259590
Чёт проиграл.
Аноним 25/11/16 Птн 21:35:02  259595
>>259594
От чего?
Аноним 25/11/16 Птн 22:18:54  259599
Радач, есть два вопроса.
Есть ли таблицы соответствия ширины дорожек сечениям проводников?
Можно ли использовать разъемы не по назначению, ну к примеру 3.5 мм джек использовать для USB? Боюсь быть освистанным почтенной публикой.
Аноним 25/11/16 Птн 22:22:52  259601
>>259595
Красный для скорости, синий для охлаждения
Там же обычные светодиоды стоят, не какие-то там специальные "цветочные", а самые обычные.
Аноним 25/11/16 Птн 22:26:11  259602
>>259599
>Можно ли использовать разъемы не по назначению, ну к примеру 3.5 мм джек использовать для USB?
Можно, но тебе контактов не хватит. В USB 4 контакта, в джеке 3.
Хотя есть джеки на 4.
И + и - рядом на джеке не поставь, чтоб не коротнуло, пока вставлять будешь.
Я бы - поставил как обычно, а + на средний (самый дальний) контакт, чтоб он замыкался в самый последний момент при вставке.
Аноним 25/11/16 Птн 23:02:08  259606
>>259601
Ну хуй знает
Аноним 25/11/16 Птн 23:05:56  259608
>>259599
>Есть ли таблицы соответствия ширины дорожек сечениям проводников?
Толщина меди на платах тоже разная бывает
Splan поставь, он вроде там даже допустимый ток считает
Я лично на глаз всё делаю, с запасом, как диды учили.
>Можно ли использовать разъемы не по назначению
Можно но не нужно.
Аноним 25/11/16 Птн 23:33:22  259609
Я так понимаю в компараторах нельзя сделать гистерезис выхода? Он жеж будет как припадочный долбиться от колебаний напряжения.
Аноним 25/11/16 Птн 23:34:42  259610
>>259609
А, тьфу, не туда посмотрел. Игнорируйте вопрос.
Аноним 26/11/16 Суб 00:49:24  259614
Какие устройства сгодятся как доноры корпуса? Внутренние габариты примерно 30\20\8-10см, нужен из металла. Пока присмотрел mini-itx корпуса; видаки слишком большие и дырявые, спутниковые ресиверы слишком низкие. Бюджет до 700р на авито.
Аноним 26/11/16 Суб 01:10:05  259616
можно ли на али где-нибудь купить набор микросхем серии 74hc чтобы были по 1 экземпляру всех типов?
Аноним 26/11/16 Суб 03:12:14  259619
>>259616
Ньюфагу расскажите, зачем эти микросхемы нужны? Они только AND умеют, где это нужно? Где используется?
Аноним 26/11/16 Суб 03:20:05  259620
>>259614
Если не залупинск, то ищи трансляционное оборудование. Усилители/микшеры/прочая хуйня. Она обычно идет в рековых корпусах. Высота 2U или 3U.
Себе покупал 2шт за 1к.
Аноним 26/11/16 Суб 03:22:29  259621
>>259614
Ай, бля. У тебя там 30см указано.
Тогда мое предложение отменяется.
Аноним 26/11/16 Суб 05:37:56  259622
Как в LTSpice IV изменить напрягу на встроенной логике, так чтоб вместо стандартных 1в она запитывалась от 5?
Аноним 26/11/16 Суб 07:04:49  259626
>>259619
>Они только AND умеют, где это нужно? Где используется?
Кроме логических функций есть счетчики, различные регистры, буферы и другие. Например сдвиговые регистры используются в светодиодных матрицах.
Аноним 26/11/16 Суб 07:33:00  259630
>>259499
>>259500
дремел проскитовский у меня есть. Для двухсторонних плат важна перпендикулярность сверления. Вот это мне важно. Да и просто плату с кучей dip-корпусов офигеешь рукой сверлить.
Точнее, я на днях уже офигел.
Аноним 26/11/16 Суб 08:09:29  259631
Как сделоть дрель для сверления плат из говна и палки за пять минут. Понадобистя магнетофон(матифофон), которыми наши деды танцевали на дискотеке. Значит выколупил там двигатель внутреннего возгорания, электрический. И короче берем сверло м5 и холодной сваркой(эпоксидный пластилин) аккурат присобачим сверло к валу двигателя внутреннего возгорания. Это еще не все, тумблер там, хуе мое розетку тоже присобачим с другой стороны двигателя внутреннего воспламенения. Наша дрель почти готова, осталось проточить сверло до 1.5мм для использования сверлования плат. Делается просто, включаем дрель на обороты и напильником как токарь снимаем лишний металл сверла. Через два часа упорного труда аппарат почти готов.
К стене короче намертво присобачиваем наш аппарат на хомуты, говно и палку и полдела уже сделано. Осталось на столе подвести плату к сверлу и сверлить. Для этого быстренько делаем поджимной стол из разных там палок, говн и прочей машинерии, что дома найдешь.
Аноним 26/11/16 Суб 08:44:35  259633
>>259631
> сверло
> напильником до 1.5 мм
Что за шизофазию я только что прочитал?
Аноним 26/11/16 Суб 08:55:59  259635
Аноны, что-то я после вчерашних возлияний концепуально туплю.

Почему я ничего не вижу на выходе PORTA?
Atmega32 c внешним кварцем, фьюзы правильные. -U lfuse:w:0xFF:m -U hfuse:w:0x99:m

#define F_CPU 16000000UL

#include <avr/io.h>
#include <util/delay.h>

int main(void)
{
PORTA = 0;
DDRA = 255;


while (1)
{
PORTA = 255;
_delay_ms(20);
PORTA = 0;
_delay_ms(20);
}
}
Аноним 26/11/16 Суб 08:56:52  259636
>>259631
С холодной сварки проиграл
Аноним 26/11/16 Суб 09:24:55  259638
>>259631
Моча, шизик вернулся!
Аноним 26/11/16 Суб 11:02:08  259641
Всем привет. Нужна ваша помощь. Я с рэ не очень, только паять умею, зарядки там чиню, наушники и всё. Схемы это уже сложно. Но вот сейчас одна девушка попросила о помощи, поэтому я сначала согласился а потом задумался. Суть задачи - есть китайская лампа на 24 лед, и ссфл там же. К этой китайской лампе идет да на 12В 3 А. Надо сделать регулятор мощности, чтобы яркость лампы регулировать. Мне просто кажется почему то что банально впаять потенциометр на линии питания и им регулировать это как то слабо. А в интернете нахожу только сложные схемы создания бп. Подскажите , пожалуйста, как правильно сделать чтобы не зафейлить?
Если надо собрать несложную схему - я смогу, даже распайку сам соображу. Спасибо.
Аноним 26/11/16 Суб 11:04:51  259642
>>259641
гугли ШИМ регулятор яркости
Аноним 26/11/16 Суб 11:32:13  259643
>>257124 (OP)
Анон, что сейчас известно про беспроводные способы передачи электричества помимо низкого кпд?
Насколько я понимаю, делается это с помощью свч-излучения.
Есть ли еще способы, которые не будут наебывать электронику и иметь маленькие размеры?
Аноним 26/11/16 Суб 11:34:59  259644
>>259616
бамп вопросу
Аноним 26/11/16 Суб 11:36:17  259645
>>259644
NYET
Аноним 26/11/16 Суб 11:36:46  259646
>>259643
Ну и большое расстояние не нужно, полметра - метр.
Аноним 26/11/16 Суб 12:05:31  259647
Usc0joiw2WQ.jpg (49Кб, 555x577)
>>257124 (OP)
Подскажите плз, нужно приклеить плату роутера, на пластмассовую панель антенны (внутрь), какой для этого можно использовать клей чтобы не повредить саму плату?
Аноним 26/11/16 Суб 12:24:56  259648
>>259645
чому
Аноним 26/11/16 Суб 12:27:09  259649
>>259648
Тому що нэмае задач. Шныряй по Али и заказывай по пять/десять штук.
Аноним 26/11/16 Суб 12:45:16  259651
>>259647
>>259384
Аноним 26/11/16 Суб 12:52:29  259652
>>259649
Дороха. Каждый пакетик от 100 до 600 рублей. Вот если бы один пакетик рублей за 200 с каждой микросхемой, было б заебись
Аноним 26/11/16 Суб 13:10:15  259655
Приветствую всех.
Цифровик-плисовод вынужден проектировать для себя аналоговую плату, и часть нюансов остаётся за гранью моих знаний. Надеюсь на вашу помощь.

Есть две цепи. Первая состоит из ФНЧ и усилителя с Kу < 1, вторая цепь это ФНЧ и усилитель с Kу > 1. ФНЧ и усилитель выполнены на одинаковых ОУ.
Первый вопрос: в каком порядке размещать ФНЧ и усилитель в обоих случаях?
Так как у меня используются одинаковые ОУ в одинаковых температурных условиях, то я сделал допущение (пренебрегая шумом резисторов в цепи) об одинаковом коэффициенте шума ФНЧ и усилителей (так вообще можно, или шум будет скалироваться от Kу операционника?)
Тогда, согласно формуле Фриза, для первой цепи размещение будет таким: =>[ФНЧ]=>[Усилитель Ку<1]=>, а для второй: =>[Усилитель Ку>1]=>[ФНЧ]=>.
Только вот проблема в том, что я точно знаю, что в этих ваших цепях с МШУ фильтры всегда стоят перед усилителем как раз для уменьшения шума системы, и я где-то ошибся.
Помогите понять, что с моими суждениями не так. Заранее спасибо, добра всем.
Аноним 26/11/16 Суб 13:49:10  259657
fdsdfdssfg.jpg (206Кб, 810x1080)
Сап, радач. Отец периодически присылает мне разную электронику, по моей просьбе. Тащемта, пикрил. Можете пояснить за устройство, что это вообще? Если нужно, могу разъем сфоткать.
Аноним 26/11/16 Суб 13:50:21  259658
Я что-то не так прочитал или доставка из дигикея 120$ стоит?
Аноним 26/11/16 Суб 13:51:51  259659
>>259657
Контроллер лазеров.
Аноним 26/11/16 Суб 13:54:58  259660
>>259659
Ну это понятно, я уже гуглил как мог. Выдает поебень про "лазерную арфу", хуй пойми на самом деле.
Аноним 26/11/16 Суб 14:03:45  259662
>>259660
Фото наклейки.
Аноним 26/11/16 Суб 14:06:34  259663
654564.JPG (337Кб, 1575x918)
Инвертор ламп подсветки монитора. Со вторым выходом ШИМ, тем что на схеме сверху, все нормально, а первый ебет мозги. Когда оба выхода подключены, ШИМка заводится и через пару секунд вырубается. Там, где я провел красную линию, устроил обрыв, но и это не помогло. Только когда совсем снял 3 ногу с платы, второй ШИМ заработал стабильно. Что за хуйня? На 3 ноге после моего обрыва осталось всего несколько кондеров. Как они могут влиять на работу?
Описал наверное хуево. Нюфаг, хули. Если вдруг кто-то решится мне помочь и не поймет что-то из мною написанного, говорите, попробую исправиться.
Аноним 26/11/16 Суб 14:10:46  259665
хуйпойми1.jpg (102Кб, 810x1080)
хуйпойми2.jpg (136Кб, 810x1080)
>>259662
Собственно все, наклеек нет. На втором фото вообще, на ебучий вейп-агрегат похоже.
Аноним 26/11/16 Суб 14:18:50  259666
LSRadugnieveera.JPG (259Кб, 844x517)
>>259665
Контроллер лазерной цветомузыки наверное.
Аноним 26/11/16 Суб 14:19:31  259667
>>259665
Можешь внутренности доставить?
Аноним 26/11/16 Суб 14:25:32  259668
>>259667
Ок, но только к вечеру. Сейчас ухожу на время, вечером доставлю.
Аноним 26/11/16 Суб 14:35:28  259669
как используются термисторы с малым сопротивлением?
6 ом при 25С
3.5 ом при 50С

малое изменение сопротивления нужно размазать на: 5в, от 0.03А до 0.05А, примерно. контролировать обороты вентилятора.
Аноним 26/11/16 Суб 14:39:31  259670
Как паять без соплей? Починил-таки уши, залил герметиком, пока проверял - раза три укололся.
Аноним 26/11/16 Суб 14:41:32  259671
>>259670
Фигачь флюс. Пайка без флюса - как тян без пизды.
Аноним 26/11/16 Суб 14:42:07  259672
>>259670
Нанеси флюс и легонько коснись жалом места пайки.
Аноним 26/11/16 Суб 14:42:42  259673
Ок гугл
Почему в схеме с общим эмитором большое входное сопротивление
Аноним 26/11/16 Суб 14:45:41  259675
>>259672
Я правильно понял?
Окунуть в канифоль.
Коснуться места на штекере.
Окунуть в припой.
Подвести залуженный провод к месту и придавить паяльником.
Аноним 26/11/16 Суб 14:46:33  259677
Screenshot2.png (110Кб, 292x240)
Screenshot3.png (83Кб, 254x178)
Анон, объясните пожалуйста, почему половина мультиметров идет с выбором режима как на первом пике, а половина как на втором? Какой вариант предпочтительней брать новичку? В чем отличие между этими двумя вариантами? Спасибо
Аноним 26/11/16 Суб 14:48:10  259678
Аноны, я не радиолюбитель, но мне нужно починить наушники. Собственно, порвались провода на регуляторе громкости. Так как он сам по себе мне показался хлипким, я решил его полностью вырезать и соединить провод на прямую. Отрезал с двух сторон, срезал резинку с провода и увидел 5 проводов. Насколько я понял, 4 относятся к наушникам и один к микрофону. Проблема у меня возникла с проводком от микрофона, соединяю его как и все остальные, но микрофон не работает. Наушники работают, звук идёт. Соединял скручиванием. Что делать, как правильно соединять? Провод сам выглядит так: сверху медная обмотка, потом идёт голубая тонкая как изоляция, которую я сжёг зажигалкой и скрутил этот оголённый проводок.
Аноним 26/11/16 Суб 14:48:17  259679
>>259675
Лудишь контакт на штекере, лудишь контакт на проводе, если у тебя канифоль — крошишь немного на штекер, прикладываешь провод к штекеру, прижимаешь жалом. Много олова не херачь.
Аноним 26/11/16 Суб 14:51:28  259681
>>259677
Лучше второй, но подороже, потому что у дешёвых авторэнж очень медленный.
Аноним 26/11/16 Суб 15:48:46  259684
>>259663
Тут что, такие же ньюфаги как я сидят,помогающие совсем уж имбицилам паять наушники? Усатые телемастера, ау!
Аноним 26/11/16 Суб 15:50:04  259685
>>259684
Мне кажется, что так оно и есть.
>>259655 - кун
Аноним 26/11/16 Суб 16:19:13  259686
>>259685
Тогда пора переименовать тред в песочницу, хули. Детишки постарше подсказывают младшим, как наложить совочком правильную горку.
Аноним 26/11/16 Суб 16:35:12  259688
>>259677
1 - ручной выбор пределов измерения
2 - автоматический подбор пределов измерения
Преимущества:
1 - быстрее измеряет
2 - не надо лишний раз крутить ручку
Новичку лучше 2 вариант.
Аноним 26/11/16 Суб 16:37:00  259689
>>259657
Там на печатной плате должна быть инфа
Аноним 26/11/16 Суб 16:43:26  259690
>>259663
Звони все полупроводники после транса, если норм - меняй транс.
Аноним 26/11/16 Суб 16:45:31  259691
>>259678
Фотографии проводов и платы регулятора с двух сторон
Аноним 26/11/16 Суб 17:00:11  259694
>>259663
Вырубается только подсветка?
Пропаяй трансы (не только выводы в плате, но и у самого транса, куда припаиваются провода с обмоток), транзисторы махни местами с первым выходом, конденсаторы проверяй на пробой и/или утечку, особенно высоковольтные, в т.ч. пленочные (с первым каналом можешь махнуть, опять-таки).
Аноним 26/11/16 Суб 17:03:27  259695
>>259690
Дык оно отрубается даже когда ничего не к этой стороне шимки не подключено.
Аноним 26/11/16 Суб 17:17:27  259696
>>259663
Смотри инвертирующий вход усилителя ошибки и петлю ОС.
Я надеюсь ты проверял резистор R842...
Аноним 26/11/16 Суб 17:18:23  259697
>>259695
Этого долбоеба не слушай. Сейчас еще монитор посоветует поменять.
Аноним 26/11/16 Суб 17:27:35  259698
>>259696
>842
Нет. Как раз интересует, зачем он?
Аноним 26/11/16 Суб 18:49:21  259703
>>259688
>>259681

Спасибо
Аноним 26/11/16 Суб 21:03:25  259717
Screenshot2016-[...].png (3437Кб, 1920x1080)
Screenshot2016-[...].png (3088Кб, 1920x1080)
>>258957
Волшебник!! Всё как ты и сказал. Серый отпаялся снизу, а транзисторы явно погорели. Теперь надо их всех троих просто поменять и всё??
Аноним 26/11/16 Суб 21:51:35  259719
>>259509
Кто-нибудь, ответьте на мой ответ!
Аноним 26/11/16 Суб 22:09:22  259720
>>259635
Что за проц у тебя? Там порты A доступны как IO порты?
Аноним 26/11/16 Суб 22:17:17  259722
>>259635
В общем возможно порты A доступны только для ADC, пробуй B/C/D.
Аноним 26/11/16 Суб 23:14:53  259727
Такая проблемка. Собрал высоковольтный преобразователь по схеме блокинга. Транзистор КТ837, питание от батарейки 3336. Так вот, почему греются контакты батареи при включении? Причём, транзистор не греется. греются только контакты. Что это такое?
Аноним 26/11/16 Суб 23:18:50  259729
>>259722
>>259720
Atmega32, я же написал в первом сообщении.
В общем, там как магическим образом не работало, так магическим образом заработало.
Аноним 27/11/16 Вск 00:32:40  259733
>>259727
Это называется ток.
Аноним 27/11/16 Вск 02:13:41  259738
753549530013909[...].jpg (32Кб, 975x731)
Поясните такую вещь. Пытаюсь починить диммер регулятора для напольной лампы, но речь не о ремонте.
Почему там внутри куча всякой "сложной" ебалы - катушки, кондеры, тиристоры. Почему нельзя просто реостат въебать и все?
Аноним 27/11/16 Вск 03:40:40  259741
Поясните за LM317
В даташите показано, что R1 должен быть 240 Ом, а R2 уже подбирается.
А у меня есть потенциометры на 20к и при 240 Ом ничего хорошего не получается, надо R1 брать выше.
А можно? До какого номинала можно брать R1? Или он обязательно должен быть 240?
Аноним 27/11/16 Вск 03:53:13  259742
lm317image002.gif (14Кб, 462x327)
>>259741
Взял и сам нашел.
> Для правильной работы ИС сумма сопротивлений резисторов R1 и R3 должна иметь такое значение, которое бы обеспечивало ток примерно 8 мА (0,008 А) при необходимом выходном стабилизированном напряжении (Vo). Разделите величину необходимого выходного напряжения Vo на 0,008, чтобы получить суммарный номинал резисторов R1, R2 и R3. Этот номинал не очень критичен и обеспечит (при приведённом расчёте) максимальное значение сопротивлений резисторов. Значение тока в 8 мА (0,008 А) - идеально, но может быть и выше (например, 10 мА), если необходимо согласовать этот ток с имеющимися в наличии номиналами резисторов.
>R1 + R2 + R3 = Vo/0.008
При 12 вольтах там 1500 Ом суммарно можно. Ушёл заказывать 1кОм потенциометры.
Аноним 27/11/16 Вск 07:41:08  259752
SMPS-basic-2.gif (17Кб, 470x353)
Помогите разобраться полному ньюфагу. Искал схемы адаптеров ac-dc, нашел вот эту. Уже час сижу и думаю зачем на транзистор нужно пускать квадратную волну. Будет изменяться напряжение в зависимости от частоты? Не жирно ли для такого простого девайса собирать отдельный генератор волны?
Извиняюсь за жутко базовый вопрос, нужно спаять адаптер, а знаний у меня 0.
Аноним 27/11/16 Вск 08:02:42  259755
>>259752
Не жирно. Не от частоты, а от скважности. Алсо, если по пизде подёт транзистор или схема управления, то на твою схемку может ебануть ~300 вольт. Лучше всего сделать простенький флайбэк на каком-нибудь tny280, там даже программа есть, которые всё сама считает и тебе остаётся только купить детали и намотать трансформатор, как она укажет.
Аноним 27/11/16 Вск 11:08:31  259770
Кароч. Собираю двухполярный источник питания на фиксированные +-15 вольт. От источника требуется быть довольно мощным и стабильным в широком диапазоне нагрузок. Есть трансформатор, который после моста и конденсаторов выдает 18,7+-. Замеры дали мощность ~ 150 ватт, т.е. как раз. Проблема, что почти на всех схемах стабилизаторов, что я смотрел, если решать проблему в лоб, требуется запас минимум 5 вольт, т.е. должно быть не меньше +-20 после выпрямителя, иначе, пишут, гроб, кладбище, пидор. Перематывать транс не вариант, это пластинчатый броневик, причем очень хорошо собранный, от какого-то корабельного (sic) прибора, судя по надписям немецкого происхождения. Подмотать дополнительные обмотки не разбирая не выйдет, не хватает зазора. Разбирать в моем случае - получить на выходе гудящую молитвой о смерти хуиту.
Полскажите какую хитрую схему стабилизации, чтоб моих 3,5 вольт запаса хватило (с учетом небольших падений напряжения в сети).
У меня самого есть такая туманная идея - сделать схему, скажем, на десять вольт, подать на усилитель с к=1,5 и выход на ЭП. Но тогда сам ОУ придется питать нестабилизированным, по сути напряжением. Короче, чувствую, что идея так себе.
Я не совсем нуб в РЭ, но линейные БП никогда до этого не делал, посему преисполнен робости.
Помоги, Антон, я знаю, что ты можешь!
Аноним 27/11/16 Вск 11:18:24  259772
>>259770
Алсо, о схеме подключения выпрямителя, как удвоителя напряжения знаю, но хотелось бы этой меры избежать.
Аноним 27/11/16 Вск 11:29:27  259775
4PC0hgwoZas.jpg (149Кб, 810x1080)
SBBEGlHeOSU.jpg (262Кб, 810x1080)
>>259667
>>259668
Аноним 27/11/16 Вск 11:37:56  259777
>>259775
Интересно узнать, контроллер с одноразовой памятью и его можно выкинуть, или нет?
Аноним 27/11/16 Вск 11:51:08  259780
>>259738
Потому что реостат рассчитан на нагрузку 0,1W
В схеме реостат управляет симистором который выдерживает большие токи.
Аноним 27/11/16 Вск 11:54:35  259781
>>259777
Нет
Атмеги переписываются
Аноним 27/11/16 Вск 11:58:37  259782
>>259770
Смотря что за схема
Если на каких нибудь TDAшках, то пох вообще.
Аноним 27/11/16 Вск 12:12:45  259784
>>259781
Заебись. А что мне нужно заюзать, чтобы что-то свое написать? Программатор? Или может есть отдельный тред по этому?
Аноним 27/11/16 Вск 12:15:21  259785
>>259781
Если их не залочили
Аноним 27/11/16 Вск 12:16:12  259787
>>259782
Можно, чуть детальнее, плиз. Если под тэдэашками имеются ввиду НЧ усилители, то мимо, мне не для усилка БП.
Аноним 27/11/16 Вск 12:37:50  259789
>>259785
Атмеги не лочатся
Любой нормальный программатор вскрывает лок на атмегах в два счёта
Аноним 27/11/16 Вск 12:47:23  259790
>>259509
Что тебе не нравится на этом графике, ебанина симуляторная?
Аноним 27/11/16 Вск 12:49:22  259791
DOC000761285.jpg (62Кб, 600x566)
>>259787
Я просто не вникся в вопрос - слишком много букв.
Если у тебя маленький запас по вольтажу, могу только посоветовать фильтр по первичке, и кучу конденсаторов по вторичке.
Аноним 27/11/16 Вск 12:52:04  259792
>>259532
Это зависит от технологии пайки.
Сейчас повсеместно применяется reflow - то есть оплавление паяльной пасты. Тут клей не используют - компоненты лепятся на пасту и держатся до пайки на ней.
А есть еще пайка волной - когда плата протаскивается через бугор припоя в ванне (он создается потоком припоя через сопло в виде щели на дне ванны). Тут компоненты должны быть предварительно приклеены, иначе их смоет припоем.
Аноним 27/11/16 Вск 12:54:14  259793
>>259535
Дебил какой-то.
Аноним 27/11/16 Вск 12:55:19  259794
>>259557
>вещь покупают новую
Туда ли ты зашел, петушок?
Аноним 27/11/16 Вск 12:56:40  259795
>>259562
Посмотри разъемы, которые используют моделисты для подключения батарей.
Аноним 27/11/16 Вск 12:59:04  259796
>>259577
Сплошь и рядом в современной технике.
Из-за термоциклирования и говенного припоя пайка трескается и начинаются всякие малопредсказуемые глюки.
Аноним 27/11/16 Вск 13:01:13  259797
>>259601
А что такое цветочные светодиоды, можно поинтересоваться у гуру цветоводства?
Аноним 27/11/16 Вск 13:09:28  259800
>>259673
Ты дебил?
Гугол
Аноним 27/11/16 Вск 13:10:34  259801
>>259791
Экстенсивненько, но учту, спасибо, про фильтр даже не думал. Насчет кондеев - они же будут мощность поджирать, не?
Аноним 27/11/16 Вск 13:10:46  259802
>>259677
Новичку лучче первый - хоть будет понимать что и как измерять.
Сжечь он их оба сожжет с одинаковой вероятностью.
Аноним 27/11/16 Вск 13:11:51  259803
>>259755
А флайбэк может работать без нагрузки?
Аноним 27/11/16 Вск 13:12:22  259804
>>259684
Я писал статью, но она давным давно почила в архиваче.
Аноним 27/11/16 Вск 13:13:20  259805
>>259698
По нему контролируется ток и исправность лампы.
Аноним 27/11/16 Вск 13:14:37  259806
>>259717
Да, все так. Во втором канале тоже конденсатор пропаяй.
Аноним 27/11/16 Вск 13:17:10  259807
>>259801
Не будут, нужно будет только ток заряда немного ограничить что бы диодный мост не накрылся
Аноним 27/11/16 Вск 13:22:29  259808
>>259727
Замыкание, либо транзистор пробит.
Аноним 27/11/16 Вск 13:27:38  259809
>>259770
Питание для ОУ не проблема. Его удвоителем можно разогнать в два раза спокойно.
А вот что тебя там с минимумами силового напряжения при пульсациях - это вопрос. Если 18.7 - это не минимум, а среднее - хер, не получится ничего.
Аноним 27/11/16 Вск 13:34:41  259810
Поясните как правильно пользоваться паяльной маской? Уже две разных попробовал, светил вплоть до двух часов - всё равно хуита получается, маска застывает только на плёнке которой я её накрываю а на плате остаётся либо жижа либо вообще ничего после того как я её снимаю.
Аноним 27/11/16 Вск 13:42:33  259813
Кто-нибудь видел в продаже такую же штуку, но с eu розетками?
http://www.digital-loggers.com/iot.html
Аноним 27/11/16 Вск 13:50:28  259815
Не знаю, туда ли я зашел, но есть такой вопрос:
Как можно задетектить прослушку? Просто есть подозрение, что на работе ее поставили, но как определить ее я понятия не имею.
Аноним 27/11/16 Вск 13:52:46  259816
>>259815
Говори "Начальник - хуй" вслух.
Если потом он тебя вызовет и спросит "чего это я хуй" - значит прослушивают.
Аноним 27/11/16 Вск 13:57:42  259819
>>259784
>>259789
А я ifm PonyProg для это делая смогу использовать?
Аноним 27/11/16 Вск 13:58:18  259820
>>259819
>ifm
Сорян, случайно добавилось.
Аноним 27/11/16 Вск 15:24:05  259836
>>259813
Что это?
Ты скажи лучше что тебе нужно и для чего
Аноним 27/11/16 Вск 15:26:12  259838
Радиач, хочу запилить дешёвый и сердитый ИБП для малинки из 4х никель-металлгидридных элементов. Какие подводные камни?
Аноним 27/11/16 Вск 15:37:47  259840
>>259838
Никаких
Диод желательно использовать Шоттки
Аноним 27/11/16 Вск 16:15:01  259847
>>259838
нужны резисторы для баланса банок. 4 шт 10кОм или около того.
Помоги ньюфагу Аноним 27/11/16 Вск 16:19:33  259849
О мудрый Анон, у меня есть вопрос. Можно ли сделать маленькую камеру из внутренностей телефона Nokia N8,который не работает? Самую простую, без дисплея. Просто включил, и она записывает, пока хватит места на флеш-карте.
Аноним 27/11/16 Вск 16:29:38  259852
>>258220
можно. только упс будет более мощные акки вечно заряжать. у него зарядник на родные акки расчитан (чтобы за разумное время их зарядить)
Аноним 27/11/16 Вск 16:30:43  259853
>>258211
синус - да, двойное преобразование - нет. но насосы должны работать.
Аноним 27/11/16 Вск 16:35:45  259856
>>258732
можно нагуглить мощность встроенного зарядника и прикинуть по саморазряду VRLA , будет ли он быстрее заряжать твой ояебу массив, чем он будет саморазряжаться. но мыслишь ты правильно.
Аноним 27/11/16 Вск 16:42:38  259859
>>259849
Можно, сделай.
Аноним 27/11/16 Вск 16:49:52  259860
Подскажите ньюфагу, пожалуйста.
По поводу ФЧХ, вот как так, что фаза зависит от частоты? Если с АЧХ всё понятно, то с фазой вообще не могу понять. Хотя их нет особого смысла сравнивать. Направьте, куда читать.
Аноним 27/11/16 Вск 17:07:22  259863
slr.png (205Кб, 508x428)
чем покрывают эти солнечные батареи?
Аноним 27/11/16 Вск 17:14:02  259864
Никто в дс не продаст простенький паяльник под жала 4.8мм? Типа ст-95 или 2090. Хотел потолще дырку просверлить и разъебал.
Аноним 27/11/16 Вск 17:17:04  259866
>>259863
Лак.
Аноним 27/11/16 Вск 17:34:02  259867
HTB16LXyNpXXXXX[...].jpg (103Кб, 800x800)
>>259866
а почему они такие выпуклые? по сравнению с этими, например
Аноним 27/11/16 Вск 17:48:24  259868
>>259867
Много лака.
Аноним 27/11/16 Вск 17:51:30  259869
>>259868
оборжаться
Аноним 27/11/16 Вск 18:06:15  259870
Откуда столько хачей скупает детали? Неужели это так выгодно? Пол-этажа в радике облепили, никто к ним не подходит, чем за аренду платят?
Аноним 27/11/16 Вск 18:59:42  259874
>>259869
Не, серьёзно. Ну и чтобы не бились особо.
Аноним 27/11/16 Вск 19:04:19  259877
>>259836
EU розетка с твердотельными переключателями. Чтобы была в корпусе и не нужно было паять ничего.
Аноним 27/11/16 Вск 19:37:47  259878
>>259849
Можно, но проще купить готовую
Аноним 27/11/16 Вск 19:41:09  259879
>>259870
А что к ним очередь стоять должна?
Вангую они на аренду с пяти-десяти клиентов набирают.
Аноним 27/11/16 Вск 19:41:36  259880
>>259806
Спасибо! Так и сделаю!Пойду завтра искать запчасти на замену..
Аноним 27/11/16 Вск 19:48:21  259881
>>259877
>с твердотельными переключателями
Хуя ты загнул блять
Redmond RSP-100S на ozon.ru купи, или любую другую "умную розетку"
Аноним 27/11/16 Вск 19:53:21  259885
>>259877
Не встречал. Но стоимость 20$, слабенькие релюшки, плата управления снаружи и 2+2 гнезда. Я бы свою делал.
Аноним 27/11/16 Вск 20:50:37  259888
>>259881
Мне нужно к ней распберри пай подключить, а не телефон по вайфаю.
>>259885
Не хотел питание паять сам. Видимо, нет других вариантов...
Аноним 27/11/16 Вск 21:58:42  259894
https://ru.aliexpress.com/item/IRG4PC40U-IRG4PC40WPBF-IRG4PF50WDPBF-sales-trustworthy/32643003743.html
В чем подводные камни?
Аноним 27/11/16 Вск 22:29:50  259898
СУКА, как спаять это ебаный алюминий?
Аноним 27/11/16 Вск 22:33:39  259900
>>259790
Вот эти письки отмеченные стрелочками, они откуда берутся, их можно как-нибудь убрать?
схема выше
>>259376
Аноним 27/11/16 Вск 23:47:16  259906
>>259888
>Мне нужно к ней распберри пай подключить, а не телефон по вайфаю.
В предыдущем посте ты об этом не писал.
Аноним 27/11/16 Вск 23:50:09  259907
>>259894
Основной подводный камень это твоя ссылка ru.aliexpress
Аноним 27/11/16 Вск 23:52:45  259908
>>259898
Что вам там в Верхнезалупинск флюсы для пайки алюминия не завезли?
Аноним 28/11/16 Пнд 00:44:40  259911
>>259907
Пидарасина тупая, что сложно самому убрать две буковки?
https://www.aliexpress.com/item/sosi-hui-bydlo/32643003743.html
Аноним 28/11/16 Пнд 01:11:37  259912
>>259911
Так-то лучше
Смотря для каких целей
Считаю что лучше доплатить немного и взять H30R1602
Аноним 28/11/16 Пнд 01:19:55  259913
бамп треду
Аноним 28/11/16 Пнд 01:23:25  259914
3 - копия.jpg (52Кб, 464x381)
>>259913
Аноним 28/11/16 Пнд 01:52:16  259915
>>259809
18.7 Это после конденсаторов. То, что замеряет мультиметр в режиме DC. Тогда что? Только удваивать напряжение выпрямителем и плясать от этого? Хуеватенькая перспектива какая-то.
Аноним 28/11/16 Пнд 02:30:38  259916
>>259913
САЖИ!
Аноним 28/11/16 Пнд 03:37:37  259917
>>259810
Ее еще вроде сушить надо в печке. Что за маски?
Аноним 28/11/16 Пнд 07:15:57  259923
>>259780
А почему симмистор на 600 вольт, если в розетке 220?
Аноним 28/11/16 Пнд 07:19:01  259924
NO-T-PYnno.jpg (47Кб, 600x600)
Видел кто-нибудь на али да похуй где терминалы по нулевку? Нужно штук 30-40. Не обязательно такие, как на пике ниже. ГЛАВНОЕ ЧТО БЫ 0GA ВЛАЗИЛ
Аноним 28/11/16 Пнд 07:32:10  259926
>>259888
> Мне нужно к ней распберри пай подключить, а не телефон по вайфаю.
Собери сам из есп8266 и реле, хоть с чего подключайся
Аноним 28/11/16 Пнд 08:12:47  259928
Парни, где покурить про источники питания для аудиоебов? А то цап купил, а питалова не подвезли.
Аноним 28/11/16 Пнд 08:28:33  259932
1-pc-PCB-UV-pho[...].jpg (115Кб, 800x600)
2pcs-Solder-Mas[...].jpg (170Кб, 950x950)
>>259917
Однокомпонентные с али. Насколько я помнимаю, сушить только двухкомпонентные надо.
Примерно пикрелейтел, та что в черной банке у меня белая
Аноним 28/11/16 Пнд 08:41:53  259933
>>259923
Запас в жопу не ебёт.
На самом деле не 220, а 230 по новым стандартам и 230 это среднеквадратичное значение, а на пиках синусоиды напряжение достигает 340V
Ещё нужно учитывать помехи в сети, которые порой достигают 1000V
Аноним 28/11/16 Пнд 08:45:30  259934
>>259810
Или толщину слоя уменьшай, или увеличивай время засветки. Тонкий слой по часу 26 ваттными лампами вроде засвечивают. А потом ещё 8 часов на солнце после смывки с пяточков.
Эти маски очень долго светить надо.
С двухкомпонентными вроде всё намного проще.
Аноним 28/11/16 Пнд 08:57:19  259936
Только что заметил что чайник при включении издает звук 50Гц
Что за хуйня???Индуктивностей в нем нету же
Аноним 28/11/16 Пнд 09:08:40  259937
>>259934
>Тонкий слой по часу 26 ваттными лампами вроде засвечивают
У меня 26 Вт как раз. Фоторезист она у меня светит 7 минут с 20 см.
Зелёную светил час - застыло только процентов 50 и на плёнке. Белую светил два часа с 10 см - на плате вообще ничего твёрдого не было.

Насколько тонкий слой? Должен рисунок платы просвечивать? Хотя это от цвета скорее всего зависит, на зелёной и при достаточно толстом слое видно, а белую пришлось сильно выглаживать чтоб увидеть хоть что-то.
Аноним 28/11/16 Пнд 09:12:32  259938
IMG201611280911[...].jpg (357Кб, 720x1075)
>>259936
Проиграл.

Делал так кто?
Аноним 28/11/16 Пнд 09:16:47  259939
>>259863
Эпоксидная смола.
>>259867
А эти непокрытые, голый кремний.
Аноним 28/11/16 Пнд 09:18:53  259940
>>259898
В общем случае - никак.
Аноним 28/11/16 Пнд 09:23:25  259941
>>259900
Читай "переходные процессы в логических схемах". http://de.ifmo.ru/--books/electron/cif-obu.htm
Поскольку ты свою крутишь на очень высокой частоте - тебе нужно использовать синхронный счетчик а не асинхронный.
А сейчас пока у тебя твои триггеры друг за другом перекидываются возникают промежуточные состояния длительностью в сотни наносекунд. У синхронного счетчика обновление состояния выходов происходит синхронно, одновременно.
Аноним 28/11/16 Пнд 09:26:23  259942
>>259915
Удваивать - не вариант. Удвоители не любят большие токи нагрузки.
Посмотри выход выпрямителя осциллографом при максимальном токе нагрузки. Если у тебя хотя бы полтора-пара вольт есть в минимуме, то есть шанс отрегулировать выход транзистором. Но и то при номинальном входном напряжении только.
Аноним 28/11/16 Пнд 09:28:16  259943
>>259923
В розетке 310. Если у тебя нагрузкой симистора до его включения окажется заряженная до того же напряжения емкость - то сумма может достигать и больше 600В.
Аноним 28/11/16 Пнд 09:31:11  259944
>>259936
Есть. Спираль внутри ТЭНа - индуктивность, ток - до 5-10А, вполне способна гудеть если витки где-то болтаются.
Открытые спирали нагревателей вообще на отличненько гудят.
Аноним 28/11/16 Пнд 10:01:41  259947
>>259938
Что именно, травление перекисью? Только так и делаю.

Наркоман ебучий, ссылку на кота не мог просто бросить или текстом написать.
Аноним 28/11/16 Пнд 10:21:59  259949
Радач, есть один монитор vga 19', как его превратить в телевизор? Vga-тюнер прихуярить там, малинку, еще что? Или просто приставку на андроиде?
Аноним 28/11/16 Пнд 10:32:00  259952
>>259947
Хуй соси, как хочу так и кидаю. Для себя заскринил
Аноним 28/11/16 Пнд 11:01:02  259956
Хочу себе зарядку для 18650, а на литокалу нет денег. Подойдет ли обычный холдер на три банки и тр4056, можно в параллели? У меня это все есть, капчую не из дома.
Аноним 28/11/16 Пнд 12:31:29  259965
maxresdefault ([...].jpg (144Кб, 1252x821)
>>259956
Ебаш если подходит
Аноним 28/11/16 Пнд 13:33:55  259969
>>259912
>H30R1602
Моча какая-то. Импульсный ток 90 ампер. А у того 160 ампер. Чуть ли не в 2 раза больше.
А вообще-то вопрос был в другом. Цена не смущает? 235р за 10 штук. У всех остальных лотов цена около 1500-2000 за 10шт.
Аноним 28/11/16 Пнд 13:42:59  259970
>>259965
У меня какие-то йобистые платы, на восемь рублей дороже. Они даже на перепутанную полярность не реагируют, отключил и подключил нормально, и все работает.
Аноним 28/11/16 Пнд 14:46:41  259979
почему трансформатор не работает на постоянном токе так же эффективно как и на переменном? первичная делает намагничивание, вторичная снимает.
Аноним 28/11/16 Пнд 14:50:39  259982
>>259350
гугли Скалеры
Аноним 28/11/16 Пнд 14:54:55  259983
>>259939
Спасибо
Аноним 28/11/16 Пнд 15:02:09  259984
>>259780
Вот, нагуглил! Бывают и реостатные диммеры.
http://zametkielectrika.ru/ustanovka-i-sxema-podklyucheniya-povorotnogo-dimmera/
В чем суть тогда тиристорных?
Аноним 28/11/16 Пнд 15:18:00  259987
>>257124 (OP)
Хай посоны, не знаю куда обратиться. Может тут подскажут.
Короч есть идея сделать домашний кинотеатр дешевый.
Хочу купить проектор
http://s.aliexpress.com/rEryaYrI

Две платы для усилителя
http://s.aliexpress.com/nQ3QBFRv
Две пары колонок к ним и маленкие сабвуферы, не посню как называются. Почему выбрал эту плату? Потому что есть норм транс 24В х2 и эта плата уже использовалась вместо магнитоллы. греется, но не горит

Нормально будет или как? Меня больше интересует про проектор. Реально ли в нем 480[620? Продаван молчит сука. Если я посчитаю точки и докажу что там меньшее разрешение, смогу вернуть половину бабла?
Аноним 28/11/16 Пнд 16:51:19  260003
htmlconvd-btukn[...].gif (22Кб, 1537x993)
>>259979
Аноним 28/11/16 Пнд 17:14:04  260005
>>259979
Че деб? Постоянное магнитное поле не может индуцировать ток.
Аноним 28/11/16 Пнд 17:14:39  260006
>>259969
Э отвечайте на мой ответ. Почему транзисторы в 10 раз дешевле?
Аноним 28/11/16 Пнд 17:37:11  260010
>>260006
Может одни в пластиковом корпусе а другие в металлическом?
Аноним 28/11/16 Пнд 17:37:51  260011
>>260010
чево
Аноним 28/11/16 Пнд 17:41:49  260012
aa64aa64(1).jpg (913Кб, 2000x3008)
>>259752
Меня больше интересует, зачем выход замыкается на землю резистором.
Аноним 28/11/16 Пнд 17:49:10  260013
>>259631
Я пробовал делать сверло из моторчика от мага. Не хватает мощности, сверлит лишь пластик, лел
Аноним 28/11/16 Пнд 17:53:36  260014
>>260011
Ну я вот транзисторы кт3102 покупал в интернет-магазине, одни стоят около 2 рублей, другие 50.
продавец забыл приписать букву м к пластиковым. Пластиковые стоили 2, металлические 30, металлические с позолотой 50.
Аноним 28/11/16 Пнд 17:55:13  260015
>>259984
Это симисторный диммер.
Аноним 28/11/16 Пнд 17:56:12  260016
Big-Tits-With-T[...].jpg (63Кб, 665x1000)
>>259230
эти два диода отожрут 1,4 вольта, дэбил, бладь.
3,6 вольтами хуй че зарядишь
Аноним 28/11/16 Пнд 17:56:38  260017
>>260012
Это нагрузка, кловон.
Аноним 28/11/16 Пнд 18:16:43  260018
>>260014
Ну как бе тут однозначное обозначение транзистора. И он имеет однозначный корпус.
Аноним 28/11/16 Пнд 19:07:42  260022
>>259770
Хуйня это все. При пониженном сетевом еще веселее будет.Делай импульсный со стабилизацией. Тем более схем готовых полно.
Я за полумост
Аноним 28/11/16 Пнд 19:23:50  260023
Отпал JTAG на Атмеле at91, армчик, утилиты не хотят коннектить устройство, получают кривой ответ от мк. Программатор - сеггеровский жлинк, рабочий, да и тыкал двумя разными. Контроллер работает, по дебаг-порту пишет лог... Рентгеном проверяли, не было непропаянных шаров, там все спаяно норм. Дорожка тоже не битая, не было кз по жтагу, он тупо отказал в момент отладки (правда, я отлаживал и зашивал бутлоадер).

Может ли быть проблема внезапно быть в прошивке? Ну типа волею случая в первой инструкции лочит жтаг. Прошивка в spi-флешке.

Как можно полупрограммно проверить жтаг?
Аноним 28/11/16 Пнд 19:34:24  260026
>>260016
Куда ты вообще лезешь?
Ты же ведь не шаришь, малыш
Аноним 28/11/16 Пнд 20:02:52  260032
1685674388.jpg (119Кб, 592x1000)
>>260026
на одном диоде оседает 0,7 вольт напруги, мань
Аноним 28/11/16 Пнд 20:13:21  260035
Screen Shot 201[...].png (24Кб, 550x231)
Подскажите, плиз, как намотать бесплатно без смс катушку 33 мкГн. Леплю обвязку пикрелейтед, ЛЦметер не имею, а собранный из говна и палок для звуковухи не фурычит.
Аноним 28/11/16 Пнд 20:19:50  260036
>>260035
берешь колечко и мотаешь 60 витков толстым проводом.
Аноним 28/11/16 Пнд 20:46:58  260040
>>260032
Стандартное падение 0,5 максимум 0,6
0,7 уже можно отправлять в мусорку как брак
Аноним 28/11/16 Пнд 20:48:24  260041
>>260040
> 0,7 уже можно отправлять в мусорку как брак
Мамку свою отправляй в мусорку. Падение зависит от тока, а при больших токах напряжение ещё и будет падать на контактах.
Аноним 28/11/16 Пнд 20:49:05  260042
>>260040
УПРТ?
Аноним 28/11/16 Пнд 21:36:18  260049
>>260032
Напружил тебе за щеку, обсосок.
Аноним 28/11/16 Пнд 23:03:06  260053
>>259808
>>259733
Уже разобрался. Контакт был хуёвый.
Аноним 28/11/16 Пнд 23:15:33  260056
Посоветуйте годную книжку по Altium designer c описанием многослойных плат позязя :3
Аноним 28/11/16 Пнд 23:24:50  260057
14363855027400.jpg (88Кб, 1024x768)
>>260049
Узнаю родной /ra/
Аноним 28/11/16 Пнд 23:32:20  260061
sxemapodklyuche[...].jpg (46Кб, 561x426)
17436.jpg (17Кб, 330x330)
>>259984
А это что, хуй?
Бывают без симистора, но они немного крупнее
Аноним 29/11/16 Втр 00:14:41  260067
а как опознать перемаркированные транзисторы с Али?
Аноним 29/11/16 Втр 00:20:53  260068
А пониженная индукция транса равносильна большей мощности?
Аноним 29/11/16 Втр 01:02:17  260070
>>260061
Йоу, дарова поцики. Я посмотрю вы тут диммеры обсуждаете.
Я вот хочу собрать себе нижний подогрев (потом наверно и верхний) на галогенных лампах. Для того чтобы регулировать нагрев этого великолепия мне надо очень мощный диммер (ну мамкам там мосты менять, и всё такое прочее).
Но я какбы хуй знает как собирать диммеры такие, точнее схема то у меня конечно есть, но как и какие компоненты подбирать, я чот в душе не ебу. Поясните долбоёбу. Спасибо.

P.S.:
Решил в качестве подложки сделать плиту из алюминия или латуни - ну в общем из чего найду. Вообще какую толщину стоит делать?

Аноним 29/11/16 Втр 01:02:30  260071
Радач, когда меня спрашивают, какое у меня хобби, я отвечаю, что радиолюбитель дохуя и пересказываю любимые посты с этой доски. Все радуются и больше не спрашивают. На деле я кроме перепаивания конденсаторов на мамке и переделки фонарика под литий нихуя не создал. Стоит ли что-то менять в своей жизни?
Аноним 29/11/16 Втр 01:35:12  260072
>>260057
Ибо нехуй, НАПРЯЖЕНИЕ блять.
Аноним 29/11/16 Втр 01:36:16  260073
>>260071
Запишись на кружок, годная тема.
Аноним 29/11/16 Втр 02:44:58  260075
>>260071
Учись у Сашки Коковина косить под усатого радиолюбителя с стричь бабло на ютубе.
Аноним 29/11/16 Втр 03:07:22  260076
Какой тип дала лучший для пайки dip? Клин, вилка или ещё что-нибудь?
Аноним 29/11/16 Втр 05:50:05  260078
Извините за глупые вопросы, но как сэкономить на элементах? Резисторах там, чтоб не покупать с допусками в 0.1% за дохуя, можно их как-то заменить?
Аноним 29/11/16 Втр 05:57:07  260079
>>260078
На помойках собирай электронику, распаивай на запчасти.
Проектируй девайсы под ходовые номиналы и типоразмеры.
Аноним 29/11/16 Втр 06:04:30  260080
1383547691463.jpg (2516Кб, 3264x2448)
>>260078
>0.1%
>экономить
Авометр собираешь?
Аноним 29/11/16 Втр 07:05:07  260086
>>260073
Зачем кружок когда есть Ютуб, протеус и книжки?
http://www.youtube.com/playlist?list=PLBLtydguylgB-9FPU63TY_vtsj0xYt5li
Аноним 29/11/16 Втр 07:17:25  260087
А кондеры не портятся от температуры пайки? Имеет смысл сплавом розенталя паять?
Аноним 29/11/16 Втр 07:24:09  260088
>>260087
Портятся. Резисторы тоже портятся, кстати. Ну и полупроводники тоже. Так что паять надо быстро и с не слишком высокой температурой.
Аноним 29/11/16 Втр 07:39:23  260090
>>260086
Затем, что если что-то не понял можно спросить у преподавателя, а на форумах неизвестно чего усачи насоветуют.
Аноним 29/11/16 Втр 07:41:44  260091
>>260090
В кружке усач всего один.
Аноним 29/11/16 Втр 07:42:12  260092
>>260090
Единственный плюс от кружка это практика, можно прямо на месте начать собирать схемы. А усатые на форумах те же кузьмичи из кружков и их друзья.
Аноним 29/11/16 Втр 08:35:29  260095
>>260070
Для подогрева достаточно прожектора на 150W, иначе спалишь всё к ебеням.
В идеале мощьность прожектора должна изменяться от температуры платы, а не диммером.
Аноним 29/11/16 Втр 09:24:28  260100
>>260092
Получается, что настоящих радиолюбителей не осталось? Отцов основателей, так сказать, которые со стопроцентной уверенностью знают как работеат транзистор?
Аноним 29/11/16 Втр 09:45:01  260101
>>260100
Да дохуя их, в интернете особенно. Даже в мухосранска каждый третий дед радио любил.
Аноним 29/11/16 Втр 11:51:45  260109
>>260095
ну нагдей мне atx мамку от 150вт, лол.
Диммер нужен чтобы регулить нагрев какраз. И чтобы с самого начала не строить на контроллере, не писать термопрофили и прочую срань, потому что я ебал такое сразу же делать.
Аноним 29/11/16 Втр 13:21:23  260128
.jpg (114Кб, 1080x1920)
>>260056
Аноним 29/11/16 Втр 13:51:19  260131
02.JPG (10Кб, 506x205)
какой здесь должен стоять резюк?
вот даташит на твердотельное реле http://www.dema.net/pdf/cosmo/KAQY210.pdf
на 12 вольтах игрался все отпираеца запираеца, на 220 чет мало желания упароть семистр
Аноним 29/11/16 Втр 13:57:30  260132
24900.jpg (6Кб, 180x135)
>>260131
Аноним 29/11/16 Втр 14:02:55  260133
>>260132
ничетак твая мамка
номерок даш?
Аноним 29/11/16 Втр 14:29:14  260139
Блядь, аноны, как подцепить питание с усб порта? Чет нихуя не пойму, ног не хватает
Аноним 29/11/16 Втр 14:35:51  260141
3072374.gif (124Кб, 1000x563)
Собираюсь пилить панель инженера для Artemis spaceship bridge simulator. Подскажите, как найти переключатели, в которые можно поставить свой светодиод. Все, что нашел, продаются с уже установленным одноцветным, а мне 2 цвета нужно, причем работающих независимо от состояния переключателя.
Аноним 29/11/16 Втр 14:38:08  260142
>>260141
А двухцветный диод не судьба захуячить в кнопку? С тремя выводами они, питание к ним должно быть независимым от кнопки, там отдельные контакты же
Аноним 29/11/16 Втр 14:38:20  260143
.png (229Кб, 1500x727)
>>260139
ОТВАЛИЛОСЬ
Аноним 29/11/16 Втр 14:38:59  260144
>>260139
чего???
там всего 4 ноги
+
D+
D-
-
Аноним 29/11/16 Втр 14:40:49  260145
>>260144
>>260143
Аноним 29/11/16 Втр 14:42:26  260146
>>260145
и? в чем проблема береш и цепляеш, или я них тебя не пойму в чем проблема?
Аноним 29/11/16 Втр 14:43:55  260147
>>260142
Так а в какую кнопку его захуячить? У нее должна быть дыра в центре, таких не видел.
Аноним 29/11/16 Втр 14:44:43  260148
>>260146
С усб идёт + и -. К каким выводам их цеплять? Vcc, AVcc, AREF?
Минус, понятно, к GND
Аноним 29/11/16 Втр 14:44:47  260149
>>260147
А какие тебе надо?
Аноним 29/11/16 Втр 14:49:18  260150
02.JPG (8Кб, 319x254)
>>260148
vcc
тамже блядж нарисовано
и к 20 ноге можно и к 21, в даташите читай какая из них какая там походу одно общее другое дежурное питание
Аноним 29/11/16 Втр 14:49:42  260151
>>260078
Купить мешок 5% большего номинала и параллелить.
Аноним 29/11/16 Втр 14:50:30  260152
>>260147
просверлить не судьба?
и на эпаксидке прихуячить, а вообще можно самому из эпаксидки отлить нужной тебе формы ога?
Аноним 29/11/16 Втр 14:52:19  260153
перепутал полярность когда прицепил две последовательные ли-ион вместо 9в к мултиметру. Выживаемость есть?

m830buz

Аноним 29/11/16 Втр 14:52:28  260154
.png (181Кб, 1920x1080)
Взлетит?
Аноним 29/11/16 Втр 14:53:18  260155
>>260153
Не понятно, что тебе нужно
Аноним 29/11/16 Втр 14:54:47  260156
>>260150
а не тиуплю на самом контроллере 4 и 6 ноги + питания, 20 эт хз че такое походу опорное компаратора или еще какойнить точной хуйни, 21 вообще земля
Аноним 29/11/16 Втр 14:57:32  260157
>>260156
Блядь, ты с одноклассников вылез?
Или ты так тралишь?
Аноним 29/11/16 Втр 14:58:03  260158
>>260155
рекомендации на основе опыта что делать дальше и если это возможно, где искать сгоревший элемент.
Аноним 29/11/16 Втр 15:00:24  260159
>>260156
http://www.ruselectronic.com/news/chitaem-datashit-na-primere-atmega8/
иди нахуй и читай сам даташит ленивая хуйня
Аноним 29/11/16 Втр 15:01:32  260160
>>260158
Блядь, куда прицепил? Вместо кроны чтоль?
Аноним 29/11/16 Втр 15:02:26  260161
>>260158
че на экранчике?
ну можеш глянуть дорогу от + питания если идет напрямую на микрушки то ему пизда если через какойнить диод то можеш его поменять.
Аноним 29/11/16 Втр 15:02:47  260162
>>260159
> иди нахуй и читай сам даташит ленивая хуйня
Позволю уточнить: задаватель вопроса разобрался в проблеме самостоятельно! Тот полуёбок не имеет никакого отношения к нему!
Аноним 29/11/16 Втр 15:03:27  260163
Извините, я забыл про шизика((9(
Аноним 29/11/16 Втр 15:07:16  260164
Господа, платиновый вопрос, но всё же.

Посоветуйте паяльную станцию (паяльник с регулировкой + фен) со съемными жалами. Цель - ремонт смартфонов/ноутов/планшетов в домашних условиях. Бюджет 2-5к деревянных.

Или какой-нибудь гайд по выбору прибора

Спасибо.
Аноним 29/11/16 Втр 15:07:50  260165
02.JPG (37Кб, 487x616)
>>260163
у миня гусик мерзнит подмагните с печкой здесь>>260131
и еще проблема переставлял винду и теперь контроллер показывает только четные значения температуры
Аноним 29/11/16 Втр 15:10:02  260166
>>260164
gordak 952V у меня такой аппарат лет 8 уже пашет в конторе кроме переломаных проводов паяльника проблем не доставлял
Аноним 29/11/16 Втр 15:17:31  260167
>>260166
Спасибо за совет, но эти станции только на али и алибабе есть. Мне бы хотелось сразу приобрести ДС-2. Да и отзывы сомнительные.
Аноним 29/11/16 Втр 15:21:13  260168
>>260149
Квадратные DIP, длина с шириной около сантиметра.

>>260152
64 кнопки заебешься отливать. Просверлить можно, но кнопка, скорее всего, повредится.
Аноним 29/11/16 Втр 15:40:34  260169
>>260168
>заебешься отливать
как нехуй делать - делаеш одну сколачиваеш ящик в него заливаеш гипсовую штукатурку и этой кнопкой делаеш формы сколько надо все это высыхает пропитываеш парафином в аптеке купить можно или свечки всякие, и льеш эпаксидку делов на пару тройку дней

ну или гугли для всяких там шкафов управления
Аноним 29/11/16 Втр 16:01:20  260170
>>260143
VCC
Аноним 29/11/16 Втр 16:09:55  260171
>>260169
Так а что этим методом отольется? Крышка кнопки или вся кнопка целиком? Сложно, я, если все получится, выложу инструкцию в открытый доступ, надо попроще делать.

Нашел вот такие, не знаю, зачем там 6 контактов, может, получится переделать под светодиод.
https://www.aliexpress.com/item//32738673409.html
Аноним 29/11/16 Втр 16:54:51  260176
>>260133
88005353535
Аноним 29/11/16 Втр 17:02:29  260177
>>260171
все что угодно хоть хуй гиппапотама, можеш даже ниток поверх ящика натянуть и при отливке вмантировать светодиоды.
то что ты нашел не кнопки а переключатели с 2 группами контактов нормально зомкнутых и нормально разомкнутых
Аноним 29/11/16 Втр 18:15:54  260185
>>260177
Шизик, иди нахуй.
Аноним 29/11/16 Втр 18:44:04  260189
Котятки, поделитесь, где можно на заказ изготовить печатную плату за нидороха? Может, у кого есть адресок проверенного китайца? И где сами заказываете? ЛУТом не хочется, ибо страхоёбище жи получается
Аноним 29/11/16 Втр 19:17:18  260191
>>260189
Только партиями в основном. Трави сам.
Аноним 29/11/16 Втр 19:29:58  260193
>>260109
100% проебланишь температурный режим и пизда твоей мамке.
Или делай с задатчиком температуры или вообще не делай.
Аноним 29/11/16 Втр 19:42:55  260198
>>260131
5K
Аноним 29/11/16 Втр 19:43:34  260199
пащитай мине ризюк и я неточто нахуй я тебе кое что интересное многозначительное тебе предоставлю отвечаю.
Аноним 29/11/16 Втр 19:44:11  260200
>>260198
обоснуйте пожалуйста расчетами
Аноним 29/11/16 Втр 19:53:42  260203
>>260154
Конденсатор по питанию слишком маленький - контроллер не будет успевать отключаться по боду
Стабилитроны если мне не изменяет память должны быть на 3.6V
Аноним 29/11/16 Втр 19:59:34  260204
>>260200
В даташите написано: ток открывания 35-50mA
Напряжение в розетке 230V
230/5000=0.046A =46mA
Аноним 29/11/16 Втр 20:26:55  260208
04.jpg (24Кб, 705x289)
нахуй радиач он блядж настолько ленив что просто ахуеть
resistance сопративление по русскиже написанно
смотрим этот ебаный даташит
что имеем 20-30 ом сапративление переходу, нагрузка 20 ом при липиздрпичестве в 220 вольт.
и тут хуяк вопрос опять контроль фазы тамже синусоида ога?
как симистр будет узнавать что через переход пропускать? 12 вольт то ладно а 220?
тое в момент открытия оптопары (развязки) допустим в самом начале полуволны мы имеем слишком маленькай ток изза того что не хватает вольтов, и если поставить слишком маленький сопротивление мы получим что?
2 варианта
семистр открореца с маленького тока мы ога
тут мы должны контроллером выдать ширину импульса...
ох ебать как все это программируемю
на пике полу волны естественно ширина импульса должна сокрашаца ... там даже можно паразитный кондючек при схеме регулирующий на 50 стабильных герц поставитть
все это запилить в корпус и впаривать лошкам саветам которые проебали всю сваю отрасль...
силовуху то мы не проебали мне 34 .
совет от зайциков ЗИЛЕНЫХ
малые не жгите себе глаза тупым смотрением на разряды
ослепните к хуям - берегите зрение.

недавно мтем еня да вы ее видели посетила идея
станочники слегка прихуели
ног этот аппарат стоит очень дорого
его необходимо совершенствовать
именно переходы семисторные запираемые?

япошки решили планкой в которую х залезеш, вполне вероятно спиздили совдеп разработки...
и теперь их нам впаривают за три вдорого
что мы сами несможем разобраца?
и запилить свой ахуительный элемент

а он сама промышленость он бабло
много бабла

вот вам идея

ну а теперь обсывайте меня
Аноним 29/11/16 Втр 20:29:20  260209
>>260193
Заебал, я буду медленно поднимать по показаниям с термопары на задней стороне платы, хули ты.
Потом на арбуино переделаю, если надо будет. Я не так часто этой хуйнёй страдаю.
Я МФУ сделать хочу, чтобы можно было и мамки паять, и папки экраны разделять.
Аноним 29/11/16 Втр 20:37:51  260211
>>260208
Шизик, опять таблетки не принял?
Аноним 29/11/16 Втр 20:38:38  260212
>>260209
сматри железо мальчик
https://yandex.ru/video/search?filmId=4429927780479232357&text=студия%20техпросвет&noreask=1&path=wizard
Аноним 29/11/16 Втр 20:53:07  260215
>>260212
Зачем мне токарка, бешоный?
Аноним 29/11/16 Втр 20:55:35  260216
>>260189
Едрить ты бестолочь. У меня вот ровно все получается и красиво.
Аноним 29/11/16 Втр 20:56:23  260218
>>260199
>я тебе кое что интересное многозначительное тебе предоставлю отвечаю.
Свое очко?
Аноним 29/11/16 Втр 21:32:49  260221
fm глушилки у китайцев сейчас есть где-нибудь?
Аноним 29/11/16 Втр 22:00:53  260224
01.JPG (188Кб, 1275x1755)
я тебя люблю
Аноним 29/11/16 Втр 22:04:38  260226
>>260224
Спасибо.
Аноним 29/11/16 Втр 22:32:34  260230
Поясните, если допустим есть 2 диода, выдерживающих импульсный ток 30 ампер каждый, то если я соединю их параллельно, они выдержат импульсный ток 40 ампер или сгорят?
Аноним 29/11/16 Втр 22:49:13  260231
>>257124 (OP)
Хочу подключить лампочку-индикатор в цепь дверного звонка (220в). Какой провод купить?
Аноним 29/11/16 Втр 22:51:47  260232
>>260231
Ну в звонке будет уже нихуя не 220в, да и лампочка едва светиться будет.
Аноним 29/11/16 Втр 22:54:15  260233
>>260232
Обьясни, я говно а не электрик. Разве если лампочку воткнуть параллельно с звонком, она будет тускло гореть?
Аноним 29/11/16 Втр 23:04:28  260236
>>260233
Если параллельно, то она просто всегда гореть будет. Хотя я хз че там за схема звонка.
Аноним 29/11/16 Втр 23:05:04  260237
>>260236
Ну бля, в смысле цепь то разорвана пока на кнопку звонка не нажмешь.
Аноним 29/11/16 Втр 23:05:51  260238
>>260237
Схему покажи
Аноним 29/11/16 Втр 23:21:05  260239
>>260238
Аноним 30/11/16 Срд 00:13:46  260244
Приветов.
Дело такое. Я собрал китайский набор с часами, фузз для гитары и тепечь чувствую, как внутренний паяльщик требует fm приемник. Скинь пару простеньких, но годных схем, чтоб не из журнала Радио за 1871 год и не приходилось компоненты искать в музеях.
Аноним 30/11/16 Срд 00:52:32  260246
100-new-AM-FM-s[...].jpg (244Кб, 1000x750)
>>260244
>китайский набор
https://www.aliexpress.com/store/product/100-new-AM-FM-stereo-AM-radio-kit-DIY-CF210SP-electronic-production-suite/1552345_32247104314.html
Аноним 30/11/16 Срд 01:21:37  260247
>>260246
Проиграл
мимо_другой
Аноним 30/11/16 Срд 05:33:16  260251
>>260246
Не, это не труЪ.
Аноним 30/11/16 Срд 08:11:15  260254
14804508650930.png (4Кб, 649x328)
>>260239
лол, ну хуярь тогда лампочку так
Аноним 30/11/16 Срд 08:17:41  260255
>>260230
Скорее всего выдержат, но если ебанёт один, то следом и второй.
Аноним 30/11/16 Срд 08:19:02  260256
>>260246
> Paeansonic
Аноним 30/11/16 Срд 08:34:01  260259
>>260211
принял кое что другое...
Аноним 30/11/16 Срд 09:10:50  260260
Можно ли просто поставить предохранитель ампер на 6 чтобы защитить 18650 от перегрузки?
Аноним 30/11/16 Срд 09:23:59  260261
>>260259
Хуй за щеку?
Аноним 30/11/16 Срд 09:46:58  260263
>>260261
тваю мамашу раком, со спины ана еще ничего так
Аноним 30/11/16 Срд 09:49:08  260264
>>260260
можно, а лучше какойнить диод, заодно и от переполюсовки , но проебш слегка в вольтаже, да и зарядка ебсти мазги будет
Аноним 30/11/16 Срд 09:55:27  260265
>>260215
тб тупица чтоб тебе руки к хуям не оторвало.
а вообще добей проект моей печки ана много функциональна, и сторожку маю тапить может и мамки греть.
но помоему мамки греть надо в каком то ящике тое всю сразу чтобы небыло локальных перегревов
Аноним 30/11/16 Срд 09:59:48  260266
>>260264
>но проебш слегка в вольтаже
Вот это хуево, больше придется тока выжирать, у меня и так по расчетам придется до 4 ампер тянуть.
Аноним 30/11/16 Срд 10:19:02  260268
>>260266
тады только предохранитель, можно канечно запилить какойнить интелектуальный нахуй со всякими шунтами токовыми трансформаторами релюшками и прочей херней но думаю сие не целесообразно...
Аноним 30/11/16 Срд 10:23:44  260270
>>260260
> чтобы защитить 18650 от перегрузки
Лучше возьми аккум со встроенной защитой и не еби мозги.
Аноним 30/11/16 Срд 10:44:35  260275
>>260263
:^)
>>260265
Моча, бля, что не работаем?
Аноним 30/11/16 Срд 10:51:58  260277
>>260275
обосрался? обтекай
Аноним 30/11/16 Срд 10:53:57  260278
>>260275
Моча теперь от мейлру назначена.
Аноним 30/11/16 Срд 10:59:55  260279
>>260087
Нет. Смысла не имеет.
Аноним 30/11/16 Срд 11:00:56  260280
14365199950820.jpg (46Кб, 590x384)
>>260275
Аноним 30/11/16 Срд 11:01:11  260281
>>260131
А, шизоид наш пришкандыбал.
А не откроется у тебя симистор по этой схеме, какой резистор не поставь.
Аноним 30/11/16 Срд 11:03:15  260282
>>260281
на 12 вольтах переменки все почемуто открывалось
Аноним 30/11/16 Срд 11:04:19  260283
>>260157
Это псих, дурачок местный мелкобуквенный, игнорируй.
Аноним 30/11/16 Срд 11:10:48  260284
>>260260
Можно, конечно.
Аноним 30/11/16 Срд 11:12:59  260285
>>260266
Да не общайся ты с мелкобуквенным дебилом, это не человек, а что-то вроде обезьяны со сканером, которым он "фотографирует". Он два года уже нагреватель в сеть через тиристор подключает, знаток.
Аноним 30/11/16 Срд 11:23:37  260286
>>260164
Аноны выручайте. Возьму же какое-нибудь дерьмо по неопытности.
Аноним 30/11/16 Срд 11:26:35  260287
>>260286
Бюджет какой?
Аноним 30/11/16 Срд 11:29:47  260288
>>260285
>со сканером
ебало захлопни >>179901
а почасти печки проект начался этим годом по зиме, я виноват что радиач настолько туп? у меня месяц только ушел на датчик температуры который меряет с точностью до сотой градуса внимание со скоростью обновления параметра... карочи сам посчитаеш кварц на 24mhz
TH0=0xC9;TL0=0x00;
один тик 500ns
Аноним 30/11/16 Срд 11:34:28  260289
>>260270
Он
1) Значительно дороже, предохранитель стоит 4 рубля
2) Не влезает в держатель
Аноним 30/11/16 Срд 11:34:54  260290
>>260288
> у меня месяц только ушел на датчик температуры который меряет с точностью до сотой градуса
Месяц ждал прецизионный оу с алика или схему составлял?
Аноним 30/11/16 Срд 11:35:06  260291
как из другой ветки на пост сцылку запилить?
например из этой https://2ch.hk/mo/res/169596.html
на этот пост >>179901
Аноним 30/11/16 Срд 11:36:25  260292
>>260290
ебал мазги с дребезгом компаратора
датчик обычный NTC на 5ком
Аноним 30/11/16 Срд 11:38:44  260293
>>260292
Ааа, ну поздравляю. За месяц понять что такое гистерезис и как его заебошить на оу это довольно большое достижение.
Аноним 30/11/16 Срд 11:43:56  260294
04.jpg (26Кб, 620x420)
>>260293
еслиб там только один гистерезис был...
если ты такой умный чож ты строем то неходиш?
или решил маю задачку про мышку?
Аноним 30/11/16 Срд 11:47:39  260296
На канале креосан увидил генератор из велосипеда? Как думаете норм ли будет для дачи, куда приезжают несколько раз в году? Действительно ли продержит день?
Аноним 30/11/16 Срд 11:49:19  260297
>>260296
О, кстати.
Аноны, как запилить ручной генератор чтоб покрутил его и телефон зарядился?
Аноним 30/11/16 Срд 11:51:19  260298
>>260297
>>260276
Аноним 30/11/16 Срд 11:52:52  260299
>>260297
Дерьмо это все, дрочить ручку устанешь. Бензогенератор самый уебищный будет в разы лучше твоего лысепеда.
Аноним 30/11/16 Срд 12:00:44  260301
>>260299
дерьмо не дерьмо но при советах малым еще видал у мужика одного фонарик с магнетой нехуево так светил, притом что лампачка там накаливания стояла, поидее можно запилить чтото типо автоподзавода как на ручных часах с генератором сростить и при хотьбе в ебеня сотик будет подзаряжаца маховик ток потяжелее грамм 100 прихуячить.
Аноним 30/11/16 Срд 12:03:53  260302
>>260299
Будешь с собой таскать бензогенератор? А если бензина не будет? А подрочить ручку самый дешевый вариант.
Аноним 30/11/16 Срд 12:14:03  260304
>>260286
сходи на рынок где барыжат станциями и поеби им мазги полюбому подбереш под сваи задачи финансы...
помню сам неделю рыл интернеты чтоб в контору купить норм станцию, в итоге ничего толкового не нашел, и съебал в отпуск, пришел а пацаны уже купили
пользуюсь 8 год без нареканий.
Аноним 30/11/16 Срд 12:40:47  260308
>>260302
Где ты живешь что в тебя бензина нет епта? На дровах тогда электромангал купи, пещерный человек, и от него заряжай.
Аноним 30/11/16 Срд 12:42:32  260309
>>260287
2-5к, можно больше но не желательно.
Аноним 30/11/16 Срд 12:42:46  260310
Что есть интересного в полосе 100 кГц - 30 Мгц? Нарыл на складе старых немецких антенн, есть анализатор спектра, могу приемник SMV6.5 откопать. Какие-нибудь протоколы передачи информации, ну х.з. чем заняться. А то даже помехи в этом диапазоне с помощью антенн не меряют уже.
Аноним 30/11/16 Срд 12:45:29  260311
>>260310
Там есть радиолюбители.
Аноним 30/11/16 Срд 12:46:08  260312
>>260286
Я для тех же целей, что и у тебя, брал baku 761d. Попалась уцененная из-за отсутствия заводской упаковки, за 1800 взял в гринспарке. Работает года 4 уже. Так что бери любую, все равно это лотерея. Может распиаренный люкей за 7к возьмешь, а он у тебя сгорит через неделю.
Аноним 30/11/16 Срд 12:48:56  260313
>>260308
Пиздец ты ебанутый, тебе говорят что нужно рукой заряжать, нет хочу дрова.
Аноним 30/11/16 Срд 12:59:52  260315
>>260312
Благодарю. Поеду на юнону копаться, ища где подешевле на 300 рублей.
Аноним 30/11/16 Срд 13:16:01  260319
>>260313
https://ru.aliexpress.com/item/Travel-Cellphone-Charger-USB-Hand-Power-Dynamo-Torch-Emergency-Charger-For-iPhone-Samsung-Xiaomi-Camping-Useful/32688659436.html
Аноним 30/11/16 Срд 13:41:28  260329
1480502475904.jpg (42Кб, 300x282)
>>260313
Не представляешь насколько долго надо крутить чтоб зарядить что-то мощнее фонарика на одном диоде.
Все эти китайские механические крутилки рассыпаются, видел тест шуруповертом, на пять минут не хватило динамки, шестеренки разлетелись пластиковые. Хуета.
Аноним 30/11/16 Срд 13:52:00  260332
image034.jpg (9Кб, 345x245)
Я чет не пойму нифига, почему на коллектор pnp-транзистора подается положительное напряжение?
Аноним 30/11/16 Срд 13:58:12  260334
>>260329
https://www.youtube.com/watch?v=UmyIHkUjA88

50-60ватт.
Аноним 30/11/16 Срд 14:10:13  260338
IMG201611301408[...].jpg (122Кб, 720x832)
>>260334
Магниты стоят дохуище, с этим надо ебаться, нужен токарь, нужен материал, стоить дороже бензогенератора будет.
Заправляешь на сраные сто рублей и сидишь пепсиколу пьёшь.
Аноним 30/11/16 Срд 14:14:33  260344
>>260332
ой дурак...
Аноним 30/11/16 Срд 14:17:22  260345
>>260344
Чего ты обзываешься? Это же тред для ньюфагов.
Аноним 30/11/16 Срд 14:21:09  260346
>>260345
Простите
Аноним 30/11/16 Срд 14:29:20  260348
Радачи, есть какая-нибудь прога для распознования сигналов по графику? Или как это можно сделать в Matlab? Или вообще как руками это посчитать?
Аноним 30/11/16 Срд 14:34:59  260350
>>260338
16-20магнитов это всего 1,5-2к рубля
Аноним 30/11/16 Срд 14:41:04  260351
>>257126
ЛОЛЛЛ
кстати они оказались вполне работоспособными. Спаял умножитель на 6 для ионизатора
Аноним 30/11/16 Срд 15:04:38  260354
>>260350
Прибавляй текстолит, прибавляй остальные части, работу токаря, плюс еще куча гемора.
Аноним 30/11/16 Срд 15:57:04  260360
>>260309
Ну возьми люкей любой с компрессорным феном, и паялкой, к которой жала Хакко подходят. Эти моменты критичны.
А вся остальная еботня - кнопочки или крутилочки, циферки или без - на самом деле косметика, принципиальной разницы для пайки не имеет.
Аноним 30/11/16 Срд 15:58:59  260361
>>260310
В смысле помехи не меряют?
То есть я могу сделать шарманку на 6П3С и вещать на СВ и мной даже по приколу ну никто не заинтересуется?
Аноним 30/11/16 Срд 16:01:04  260362
>>260360
Спс
Аноним 30/11/16 Срд 16:01:10  260363
>>260332
Потому что это картинка из серии "найди ошибку". Ты нашел - молодец.
Аноним 30/11/16 Срд 16:04:43  260364
>>260363
бля, где искать схемы без ошибок? в гугле судя по всему 80% схем пиздеж
Аноним 30/11/16 Срд 16:06:48  260365
>>260364
Когда ты знаешь принципы, то подобные мелкие ошибки не критичны.
Аноним 30/11/16 Срд 16:37:05  260369
>>260365
ну я не знаю и хочу узнать принцип работы схемы
Аноним 30/11/16 Срд 17:23:36  260373
>>260360
Лол, прорекламировал мою каду почти.
А чому именно компрессор?
Аноним 30/11/16 Срд 17:28:48  260374
2222.jpg (50Кб, 604x499)
Господа, хочу вкатится в радиотехнику. Знания небольшие, но есть. Интересует практическая сторона вопроса. С чего лучше начать? Подойдет ли для обучения diy всячина с али по типу радио, когда приходят запчасти, а я сам все собираю и паяю. Если да, то какие удачные модели знаете. Всем добра
пикрандом
Аноним 30/11/16 Срд 17:39:45  260375
>>260373
Он лучше с тонкими соплами работает.
Аноним 30/11/16 Срд 17:44:50  260377
>>260374
Для начала знания прокачай до среднячка, потом своими клешнями начинай осваивать простейшие узлы схем, переходя к более сложным.
Аноним 30/11/16 Срд 17:45:12  260378
>>260374
Что значит слово diy?
Аноним 30/11/16 Срд 17:47:12  260379
>>260377
В этом то и вопрос. Как мне это сделать?
Аноним 30/11/16 Срд 17:47:18  260380
>>260378
Drochu batIn huY
Аноним 30/11/16 Срд 17:47:32  260381
>>260378
Do it yourself - сделай сам
Аноним 30/11/16 Срд 17:47:43  260382
>>260379
Шапку треда читал?
Аноним 30/11/16 Срд 17:48:37  260383
>>260375

Ну ок, что скажешь о моем посте >>260074

Может есть смысол реально поменять сие на что-то двухсоставное (отдельно взять фен, отдельно взять паяльник на основе T12)?
Аноним 30/11/16 Срд 17:50:47  260384
>>260382
Окей. Читану ликбезы и пойду куплю нормальный паяльник.
Аноним 30/11/16 Срд 20:46:00  260397
Кто-нибудь разбирается в nrf24l01+?
Какие регистры нужно выставить чтобы передавать/получать данные? Ну там канал, адрес это понятно, а че еще?
Аноним 01/12/16 Чтв 00:20:06  260418
>>260254
Ну ясен хуй, я так и хотел. Вопрос был, какой провод покупать? Марка, сечение итд
Аноним 01/12/16 Чтв 05:11:20  260424
>>260383
Я не понимаю твоих целей, поэтому совета дать не могу.
Ну или сделай полочку и поставь станцию поближе.
Аноним 01/12/16 Чтв 05:12:54  260425
>>260418
ПВВП 2x0.35 или 2x0.5.
Аноним 01/12/16 Чтв 06:46:23  260428
Антуаны, какой простенький и не дорогой step-down посоветуете для тока 0.1-0.2А? С 12 до 5 вольт понизить нужно.
Аноним 01/12/16 Чтв 07:05:11  260430
>>260428
Можно линейные, LM317, например.
Если 5 вольт и не играться с резисторами, то вот на али вижу
>LM1084IT-5.0 regulator LM1084I TO-220-3 5A 5V linear regulator
>LT1763CS8-5 176335 SOP-8 5v linear regulator
>LM2940CT-5.0 LM2940CT LM2940 TO-220 5V linear regulator / voltage regulator Transistor
Линейные много электричества в нагрев тратят, но если у тебя махарайка не от аккумулятора работает, то тебе не важно это.
Аноним 01/12/16 Чтв 07:23:52  260431
>>260430
Не, линейник не очень катит.
Уже есть 7805 в корпусе d-pak - ток чуть больше 100 мА, а палец уже еле терпит. В закрытом корпусе вообще ХЗ что-получится.
Аноним 01/12/16 Чтв 07:38:02  260432
>>260431
https://www.sparkfun.com/datasheets/Components/LM7805.pdf
>Operating virtual junction temperature, TJ 150°C
Палец еле терпит, значит градусов 60-70. Вообще похеру. Прикрутишь к металлическому корпусу/куску металла, вообще шикарно будет.
Но если нагрев прям очень мешает (хотя я бы забил), можешь диодов добавить. Диодами с 12 до 7-8 понижать и дальше свой 7805. Линейные тем сльнее греются, чем больше разница напряжений.
С 7-8 до 5 нормально будет, а диодам похер.
Или если у тебя есть под рукой LM317 или типа того, можешь каскадом с 12 до 10 снижать, потом с 10 до 8, потом с 8 до 5.
Ну костыльно, но если всё есть под рукой, то это лучше, чем ждать step down ещё и дорогой.
Или всё таки дать ему радиатор/кусок металла/прикрутить к корпусу и пусть греется до своих градусов 35-40
Аноним 01/12/16 Чтв 07:44:34  260436
>>260432
Да я в общем, уже на 555 схемы нашёл, да и 34063 никто не отменял, хотя я его не касался.
Аноним 01/12/16 Чтв 07:52:27  260438
1.png (40Кб, 697x507)
>>260436
>34063
Я, конечно не знаю, может ты в треде ньюфагов сидишь на тумбе полной радиодеталей, но обвязки он требует просто ебанись.
Аноним 01/12/16 Чтв 08:00:15  260439
>>260438
Стандартная обвязка. Просто сэкономили и пару резисторов не впихнули в микру.
Аноним 01/12/16 Чтв 13:06:16  260452
14786546441902.jpg (37Кб, 500x500)
>>260329
9-вольтовый моторчик из магнитофона дает примерно 100 миллиампер на коротком замыкании при ленивой прокрутке. Следовательно, при нормальном дифференцирующем механизме будет давать 300-500 мА. Этим можно заряжать свинцовый аккум от ибп или литий так же как если бы он заряжался от электрической зарядки.
Чтобы ускорить зарядку нужно увеличить обьем - поставить несколько аккумов. Нагрузка на руку усилится примерно до уровня кофемолки, но зато ты за полчаса сможешь полностью зарядить 6-вольтовый гелевый аккум емкостью 4.5 ампера.
Если накинуть ещё несколько аккумуляторов, можно приложить больше усилия, и тем самым увеличить кпд мускульной силы.
Жаль только не изобрели аккумуляторы которые заряжаются большим током - можно было бы замутить 24-ыольтовый генератор, с помощью которого ты минут за 10 бы заряжал автоаккумулятор
Аноним 01/12/16 Чтв 13:10:07  260453
>>260452
Покрути ка полчаса руками, это только ногой можно выдержать используя на подобии пикрил.
Аноним 01/12/16 Чтв 13:14:18  260454
GcZ2o4xN72k.jpg (19Кб, 738x450)
>>260452
алсо, во избежание споров подкреплю свои доводы простой логикой.
Энергии аккумулятора из твоего телефона врядли хватит, чтобы поднять 20-килограммовую гантелю хотя бы раз. А среднестатистический человек поднимает её одной рукой раз 12-15. То есть за полминуты производит энергию способную зарядить больше десяти таких аккумуляторов.
Единственная проблема - способ трасформации этой энергии в электрическую. Странно что до сих пор не придумали для этого надежный механизм, словно батареечное, электростанционное и зарядноустройственное лобби намеренно блокирует разитие науки в этом направлении.
Аноним 01/12/16 Чтв 13:32:53  260455
>>260453
Кстати ты мне подал идею - купить старую машинку и хуйнуть из неё генератор. Запилить как креосан с велосипедом - мотор от автовентилятора, автоаккумулятор, а от аккумултора повышайка до 220.
Таким образом попробовать жить без липиздричеситва, чтобы не платить. У меня стационарник потребляет 300 ватт, а нетбук всего лишь 24! То есть достаточно часок посидель за этим зингером и потом весь день пользоваться нетбуком.
Аноним 01/12/16 Чтв 13:36:46  260456
01.JPG (22Кб, 422x358)
02.JPG (19Кб, 448x354)
03.jpg (22Кб, 530x438)
04.jpg (36Кб, 655x255)
>>260204
поставил переменный на 50к, думал выберу точнее, карочи заработало и на 50к, ша еще 68к подкину посматрю...
кстати кто что думает по части 4 пика, а имено по части RC цепочки, где то читал что изза мусора в сети симистр неустойчиво включается а иногда и самопроизвольно может включица
Аноним 01/12/16 Чтв 13:42:16  260457
>>260455
Я уже сам давно хочу такую запилить из машинки швейной, поэтому и скинул. Она очень легко крутится и быстро вращается. Динамо генератор креосановский будет так же вращаться и не надо педали ебашить с силой.
Аноним 01/12/16 Чтв 13:43:57  260458
>>260455
много лишних преобразователей, будеш терятьлипиздричеству...
а гену можно взять на любой разборке от совко тачек, но там придеца мутить возбуждение, можно канечно и от какованить скутера колокол и статор но там придеца полюбому мастырить корпус и ось на которой будет колокол врасчаца тое токарка ктамуже там конусная посадка колокола и шпонка но ее можно выкинуть ну или как вариант взять полуоську от уебаного коленвала...
помоему проще через реостат на совдеп генератор возбуждение запилить, и через какойнить шкив к заднему колесу лисапеда...
в принципе идея неплохая и жир сгонять и липиздричеству выробатывать
Аноним 01/12/16 Чтв 13:49:21  260461
>>260457
>очень легко крутится
>не надо педали ебашить с силой
ай лол)
ты думаеш липиздричества из воздуха происходит?
чем больше ты береш от гены тем сложнее его крутить и поверь мне твоя механика от общей еагрузки будет отжирать хуй да нихуя.
прикинь в уме цифры.
чтобы выроботать киловат час, тебе надо будет ебашить целый час с мощностью на педалях внимание 1,36 лошадиных силы.
ты не ахуееш?
Аноним 01/12/16 Чтв 13:59:17  260464
>>260461
ну и? много ли у тебя вещей забирает этот самый киловатт? и как долго они включены?
как раз-таки и повод для экономии - зачем большой холодильник, когда можно взять маленький и экономичный - и места меньше занимает и на электричество меньше крутить педали.
Зачем ламповый кинескоп (инбифо для приставок), когда можно купить китайский маленький жк телевизор.
Зачем рассеивать деньги затраченные на зарядку телефона в тепло источаемое зарядным устройством, когда можно зарядиться без электричества вовсе.

дпугой анаон
Аноним 01/12/16 Чтв 14:00:32  260465
1c78bb7494afcce[...].jpg (14Кб, 280x281)
Чем можно приделать назад отошедшую пластину трансформатора? Отошла и гудит 50 Гц
Просверлить и закрепить болтом с гайкой не могу за неимением такого инструмента.
Аноним 01/12/16 Чтв 14:03:19  260467
>>260465
Эпоксидкой?
Аноним 01/12/16 Чтв 14:09:06  260470
>>260458
> гену можно взять на любой разборке от совко тачек,

не нужно,проверенный способ -движки от современных стиральных машинок,самое то получается. Особенно если учесть,что всю машинку можно рублей за 500 на авито взять или даже за самовывоз. А если взятьдвижок от высокооборотистых,то увеличив маховик до неебических размеров можно гену хоть от ветрофлюгера запитывать.
Ютюбочувак гэс как раз на стиралке строил. Правда он ебанутый на голову и я проиграл конкретно, когда он обмотки в "4 фазы" мотал.
Аноним 01/12/16 Чтв 14:18:06  260471
>>260467
Ну хз, попробую, ещё на суперклей посадить думал или стяжку сделать
Аноним 01/12/16 Чтв 14:19:03  260472
01.JPG (25Кб, 430x395)
>>260464
я не говарил что нахуй не невпилось.
я задел практическую сторону дела.
да мелочь типа планшетов телефонов вполне успешно можно заряжать,
но опять же таки практика большинство аккумов не любит быстрый заряд сокращая при этом нехуево так свой срок службы.
к примеру мой телефон 2.5 часа заряжается
небудеш же ты хуярить 2.5 часа педали?
тое предварительно надо какбы сохранять кудато энергию, а это опять аккумы контроллеры и прочая требуха а оно того стоит?
я понимаю например гденить в ебенях где к разетке доступ затруднен, ну или для жиробасов хик или фитнес тней помешаных на зож которые лишний вес на вело тренажерах сгоняют.
для обычного же пользователя ебашить педали или там крутить ручку даже полчаса для того чтобы выработать теже 0.2киловата, кагда в стене разетка в которой 1киловат стоит 3.8р считаю полнейшим долбоебизмом.
хотя были еще при совке разработки типа насадки на керасиновую лампу и от разности температур ее мощи вполне хватало чтобы запитать небольшой радиоприемник на транзюках.
но опять же таки это в эру повальной нехватки батареек аккумов и прочих мобильных источников питания, епта не на каждой даче были 220.
была идея сделать механизьм по типу автоподзавода наручных часов тупо эксцентрик
и много полюсный генератор чтобы даже от малейшего перемешения он вырабатывал липиздричеству, можно даже попытаца перематать статор от флопика у него дахуя полюсов и заряжать им какойнить повербанк
Аноним 01/12/16 Чтв 14:22:12  260473
>>260465
на сердечнике пластина отошла?
можно эпаксидом ток нагрей его эпаксидка так жижее станет и затечет лучше, но по хорошему лучше разобрать почистить и собрать на какойнить герметик, а вообще трансы полюбому гудеть будут
Аноним 01/12/16 Чтв 14:25:17  260474
>>260470
сцылка есть?
движок от стиралки предназначен чтобы крутить, генератор чтобы вырабатывать хоть и нет принципиальной разницы но их ведь тоже не идиоты строили согласись.
и к щеточному двиглу палюбому придеца мутить возбуждение
Аноним 01/12/16 Чтв 15:08:53  260476
>>260453
Я катушку мотал 7 тысяч витков. Крутил часов 5.
Аноним 01/12/16 Чтв 15:10:39  260477
>>260452
я хуею, откуда вы берете эти 100 милиампер? я взял китайский моторчик от игрушки, крутил его как ебанутый, он давал каких то ебучих 200 микроампер или типа того.
Аноним 01/12/16 Чтв 15:32:14  260478
>>260477
переменку меряй давун
Аноним 01/12/16 Чтв 16:20:41  260481
>>260477
можно замерить сколько потребляет моторчик и из этого сделать вывод, что с тем же количеством оборотов он столько же отдаст. ну может чуть меньше.
в моём, кстати, будто бы вообще кондер стоит - если покрутить и потом замерить напругу или ток на клеммах, они покажут некоторое значение и после этого постепенно опустяться до нуля
Аноним 01/12/16 Чтв 16:27:17  260482
>>260477
Он у тебя дохлый
или мультметр дохлый
Аноним 01/12/16 Чтв 16:29:00  260483
https://www.youtube.com/watch?v=ASBE7OPjXkI

вот неплохой генератор, токарные работы не нужны
Несколько ватт выдает - для телефона сойдет
Аноним 01/12/16 Чтв 16:30:22  260484
https://www.youtube.com/watch?v=YhbkdLtxX3c

я смотрю он угорает по ручным генераторам (а еще стирлингам)
Аноним 01/12/16 Чтв 16:42:27  260485
>>260482
Нихуя, я 3 моторчика перепробовал.
мультиметр тоже нормальный.
>>260478
какая нахуй переменка в щеточном китайском моторчике ебик?
Аноним 01/12/16 Чтв 16:59:17  260486
меня бесит ардуина, можно я вытащу атмегу, почищу ее и напишу свою программу?
Аноним 01/12/16 Чтв 17:57:41  260489
>>260486
давно пора.
ток ниче не вытаскивай, пиши просто прогу и все
Аноним 01/12/16 Чтв 18:25:00  260491
>>260489
>давно пора.
Ну я только на авр и пишу тащемта, а копаться в ардуиновских библиотеках, в чужом говнокоде, мне впадлу.
>ток ниче не вытаскивай, пиши просто прогу и все
Дык там же всякое ардуиновское аппаратное говно, не?
Аноним 01/12/16 Чтв 18:30:13  260492
>>260491
Тебе только программатор нужен будет, какой-нибудь USB ISP AVR. А так можно программировать и платы ардуины, в больших версиях даже отдельные выводы есть для программатора.
Аноним 01/12/16 Чтв 18:40:22  260493
>>260492
хз какой там програматор нужен врать не буду незнаю, гдето читал что атмеги шъюца напрямую через усб, там ток надо накидать схемку не большую, у меня по работе 16 меги шъюца вообще по шнурку от лпт порта самопальному в котором пара резюков, но там програмулина заточена именно под эти аппараты но вполне вероятно можно найти чтото подобное.
меги весчь канечно хорошая но я нестал на них переходить остался на 51 архитектуре, для маих поделий более чем за глаза, и ради пары новых фич по новой учить архитектуру искать норм компилатор с С, изучать его ... да ну его нахуй...
а потом еще до кучи и код портировать годами писаный тики подберать...
на самой андурине уже скорее всего есть элементы прошивальщика тебе ток выкинуть излишки и найти норм компилятор все.
ну и разобраца со фъюзами говорят с непривычки тот еще гемор...
Аноним 01/12/16 Чтв 18:43:09  260494
>>260493
Не слушай этого шизика.

В ардуине нет нормальных средств перепрограммирования, кроме как заливания внутрь мк через ардуиновский бутлоадер. Если тебе бутлоадер ненужен, то только брать usbisp ну или сделать его самому из второй ардуины. Всё остальное для шизиков и мазохистов.
Аноним 01/12/16 Чтв 18:43:10  260495
>>260493
>тебе ток выкинуть излишки
Так непонятно, что там за кишки у ардуины. Оно ж будет мешать, не?
Аноним 01/12/16 Чтв 18:44:04  260496
чет под вечер стал тупить
как на пикриле померять ток между затвором и R1?
мультиметр непоказывает нихуя(
Аноним 01/12/16 Чтв 18:44:12  260497
>>260494
Обычный авр программатор у меня есть. но вопрос в том, не будет ли он конфликтовать с платкой ардуины, если оставлю мк в ней?
Аноним 01/12/16 Чтв 18:45:50  260499
>>260497
даташит почитать не судьба?
Аноним 01/12/16 Чтв 18:46:25  260500
>>260497
Не будет. Там ничего особенного нету.
Аноним 01/12/16 Чтв 18:55:14  260501
01.JPG (6Кб, 264x107)
>>260494
ну и каму ты лепиш?
128 мега использует 4 ноги чтобы зашица от LPT порта между ногами контроллера и ногами порта сто омные резюки и пиздец.
Аноним 01/12/16 Чтв 19:04:31  260502
01.JPG (10Кб, 506x205)
>>260496
пик отклеился
Аноним 01/12/16 Чтв 19:52:50  260505
>>260374
Пойдёт. Я так до усатого телемастера раскачался.
Главное больше практики.
Паяй сначала diy, потом собирай схемки из интернетов, потом своё что нибудь придумай.
Самое главное не просто бездумно всё делай, старайся вникать.
Аноним 01/12/16 Чтв 19:57:07  260506
>>260465
Попроси сварного на работе что бы точку поставил - будет работать пижже нового.
Аноним 01/12/16 Чтв 20:00:24  260507
>>260502
Опять ты?
Зачем его мерить?
Схема работает?
Аноним 01/12/16 Чтв 20:27:37  260509
сука, купил конденсаторы на али. А у них емкость скачет в полтора раза в зависимости от температуры и тока через него. И как, бля, мне настраивать колебательный контур??
Аноним 01/12/16 Чтв 21:21:54  260510
>>260501
МОЧА БЛЯТЬ ЧЕГО БЕЗДЕЙСТВУЕМ?
Аноним 01/12/16 Чтв 21:24:43  260511
>>260509
Да кого ебёт чужое горе
Миниатюрный климат-контроль на микроконтроллере теперь пили
Аноним 01/12/16 Чтв 21:36:48  260512
Поясните за платку, для чего и как подключить к китайской адруинке.
https://ru.aliexpress.com/item/1pcs-FT232RL-FTDI-USB-3-3V-5-5V-to-TTL-Serial-Adapter-Module-forArduino-Mini-Port/32650148276.html
Аноним 01/12/16 Чтв 21:43:30  260513
>>260511
...
Аноним 01/12/16 Чтв 21:45:22  260514
>>260512
че деб? там же написано FT232RL FTDI
преобразует 12 вольт рс232 в 3.3 и 5.5 вольт ттл микросхем и обратно.
Аноним 01/12/16 Чтв 21:50:38  260515
>>260512
Если не знаешь для чего - значит тебе это не нужно
Аноним 01/12/16 Чтв 22:02:18  260517
>>260514
То есть достаточно подключить на цифровые выходы адруинки и установить драйвера?
Аноним 01/12/16 Чтв 22:51:51  260519
>>257634

ой дурак. если у неё и тебя огрызок,то добавь её в "семью" и будешь видеть где она хоть каждую секунду или у оператора её подключи услугу "родитель" руб 50 в месяц и бди за её перемещениями.
Аноним 01/12/16 Чтв 22:53:34  260520
14234104164611.png (291Кб, 1000x1257)
Короче нужна какая нибудь стабильная схема сдвига уровня для задачи:
Есть сигнал, который может в +-2.5V100Hz. Нужно это сдвинуть до 0-5V с минимальными анальными смещениями нуля после этой самой коррекции сумматоры не предлагатьили предлагатьделители точно не предлагать. Ну и само собой всё это в АЦП потом маршируеткоррекцию нуля с помощью n-го канала АЦП тоже не предлагатья серьёзно
Аноним 01/12/16 Чтв 23:14:04  260523
>>260520
обычный усилительный каскад на транзисторе или операционник, со смещением. а на выходе просто не ставить разделительный кондер.
или я не прав?
Аноним 01/12/16 Чтв 23:17:51  260524
>>260523
Зависит от того, какой смысл ты вложил в свои слова. Накидай схему. Что-то мне кажется, что ты мне только что тот же самый сумматор и предложил. На транзисторе сразу нет, ибо он сразу пойдёт в открытое плаванье, а мне хотя бы 1,5% нужно уложится.
Аноним 01/12/16 Чтв 23:25:18  260525
>>260520
Опиши алгоритм по-нормальному
Аноним 01/12/16 Чтв 23:33:36  260526
>>260525
Есть сигнал +-2.5V 100Hz. Нужно его преобразовать в сигнал 0-5V 100Hz. То есть сделать что-то, что 0 исходного сигнала сдвинуло на 2.5 вверх. При этом, такое смещение должно быть максимально стабильно. То есть, чтобы этот новый ноль, не плавал в своих окрестностях, максимум 1.5% отклонения от нового нуля, чтобы было.
Такое можно сделать с помощью какого нибудь прецизионного ОУ, который бы работал в режиме сумматора и складывал бы мой сигнал с какой нибудь постоянной составляющей в 2.5Vк примеру с ИОН. Но этот вариант не подходил, по некоторым причинам.
Аноним 01/12/16 Чтв 23:46:51  260528
rrrrrrrrrrrr.JPG (1096Кб, 1000x880)
>>260526
Суть думаю ясна
Аноним 01/12/16 Чтв 23:52:48  260529
>>260528
Чёт не думаю что у оптронов такая хорошая линейная характеристика. Какой оптрон-то то тут стоит? Пропорциональные оптроны с линейной характеристикой вообще существуют? Ну и на самом деле ничего не понятно.
Аноним 01/12/16 Чтв 23:55:33  260530
>>260529
>100Hz
О каких искажениях может идти речь?
Аноним 01/12/16 Чтв 23:57:00  260531
>>260526 Чем оу не устраивает? https://www.maximintegrated.com/en/app-notes/index.mvp/id/4836
>>260529
>Пропорциональные оптроны с линейной характеристикой вообще существуют?
http://www.vishay.com/docs/83622/il300.pdf
Аноним 02/12/16 Птн 00:12:05  260534
>>260531
> http://www.vishay.com/docs/83622/il300.pdf
Но это же совсем не то. И к нему ещё +2 ОУ. Лучше тогда на сумматорах.
>Чем оу не устраивает?
Вот теперь мне кажется что лучше всё таки на ОУ. Просто там таких сигналов 12 и это если даже покупать нищеLM343, то это уже их 3 штуки, а к ним ещё всякого дерма, а место нет совсем.
Я вот думаю, может просто программно фиксировать переход нуля, но тут сук опять детектор перехода на ОУ строится. Хотя в этом случаи он всего 1 понадобится.
Аноним 02/12/16 Птн 00:31:52  260536
>>260424
Да какую блин полочку... Там 40 см провод паяльника и столько же от фена идёт. Как этим паять удобно? Никак.
Аноним 02/12/16 Птн 01:29:49  260537
Магазинов тред уда-то уплыл, тут многолюдно, похуй. Где заказывать компоненты, чтоб 100% не фуфло? Про Фарнеллы знаю, но у меня такие масштабы, что доставка часто чуть ли не дороже заказа выходит, поэтому что-то на территории РФ. Даже если там какие-то наценки, опять же, с моими объемами чип за 150р и тот же, но за 300, это экономия всего 150р, т.к. большая вероятность, что я буду заказывать штучно. Про ЧиД слышал много плохого насчет фальшака. Кто у нас работает с большим ассортиментом и без фуфула?
Аноним 02/12/16 Птн 01:33:34  260538
>>260534
>Просто там таких сигналов 12 и это если даже покупать нищеLM343, то это уже их 3 штуки, а к ним ещё всякого дерма, а место нет совсем.
Тебе нужно лишь ловить переход нуля? Так возьми lmv393, инвертирующий вход на землю, 10к на вход, 10мег для гистерезиса. Это конечно не совсем правильно, CMVR там от -0.1в, да и встроенный защитный диод использовать не комильфо, но работать будет.
Как вариант взять йоба оу/компаратор с beyond the rails входами или добавить диод с парой резисторов к каждому оу.
>>260537
Терраэлектроника, она же ДКО Электронщик.
Аноним 02/12/16 Птн 01:45:40  260539
>>260538
>Терраэлектроника, она же ДКО Электронщик.
Спасибо.
Аноним 02/12/16 Птн 05:29:33  260541
>>260454
OMG, шизик с гусей на бабок перешел.
Аноним 02/12/16 Птн 05:38:58  260542
>>260454
Алсо ты прогуливал физику в школе.
Энергии даже стандартного маленького аккумулятора 3.7В 600 мАч хватит чтоб поднять 20 кГ на высоту 4 м.
Всякие смартфонные жирные батареи способны поднять этот груз на высоту многоэтажки и скинуть его оттуда на твою башку.
Аноним 02/12/16 Птн 05:40:36  260543
>>260455
Долговременно ногами человек может давать на велосипеде около 60 Вт. Этого мало.
Аноним 02/12/16 Птн 05:44:11  260544
>>260473
Ой дурак, "на герметик".
Впрочем что я, это же шизик.
Аноним 02/12/16 Птн 05:50:42  260545
>>260509
Для контуров подходят далеко не всякие конденсаторы. Всякие дешевые Х5R керамики дают разброс в 2 раза запросто.
Тебе же нужна NP0, стабильная.
Аноним 02/12/16 Птн 06:36:43  260549
main.jpg (10Кб, 450x237)
Помогите ньюфагу прояснить ситуацию по предохранителям.
Вот на пике предохранитель на 1 ампер.
Надо ли знать на какое напряжение рассчитан предохранитель или он работает по амперам?
Ну в смысле один и тот же 1А предохранитель сгорит при 1А 220 вольт и 1А 5 вольт или нет?
Аноним 02/12/16 Птн 06:44:07  260550
>>260549
> Ну в смысле один и тот же 1А предохранитель сгорит при 1А 220 вольт и 1А 5 вольт
По идее да, там небольшого падения напряжения должно быть достаточно для перегорания. Если параноик, можешь на всякий случай проверить предохранитель на нужном напряжении, пропустив через него ток сильно больше номинального, чтобы удостовериться, что пяти вольт для него достаточно.
Аноним 02/12/16 Птн 06:45:19  260551
>>260549
>Надо ли знать на какое напряжение рассчитан предохранитель или он работает
>Ну в смысле один и тот же 1А предохранитель сгорит при 1А 220 вольт и 1А 5 вольт или нет?
А ты сам посчитай мощность на предохранителе для 220 и 5 вольт. Сопротивление предохранителя возьми равным 0.1 Ом, а сопротивление нагрузки 220 Ом для 220 вольт и 5 Ом для 5 вольт (что бы был одинаковый ток)
Аноним 02/12/16 Птн 07:01:28  260553
>>260549
Напряжение на которое рассчитан предохранитель критично для погасания дуги после сгорания проволочки. Чем длиннее - тем высоковольтней.

В плане перегорания - абсолютно на напряжение источника похеру. Главное, чтоб оно было выше некоего минимума достаточного для создания тока для перегорания проволоки. Этот смудьян >>260551 в принципе правильно говорит, но он не знает какой мощности (и падения напряжения) достаточно для перегорания, поэтому выебывается про "сам посчитай".
По эмпирическим прикидкам мощность нужна меньше ватта.
Аноним 02/12/16 Птн 07:04:35  260554
>>260550
Блядь, я не понимаю. Это рвёт мне шаблон. Ну не может быть такого. НЕ-МО-ЖЕТ!
Я даже проверял на резисторах. Взял резистор, пустил через него 1 вольт 1 ампер, ему похуй.
Пустил 20 вольт 1 ампер, он как задымился нахуй.
Если через проволочку пойдёт 1 вольт 1 ампер это будет 1 ватт, он её не нагреет, чтоб она перегорела.
А если 250 вольт 1 ампер, то это 250 ватт, она испарится нахуй.
Ну разве я не прав? Разве не так законы физики/электроники работают?
Я не понимаю...
Аноним 02/12/16 Птн 07:11:17  260555
Что будет при уменьшении длинны ТПП термопары?
Аноним 02/12/16 Птн 07:15:03  260556
>>260545
Дай ссыль на али плиз.
Аноним 02/12/16 Птн 07:15:13  260557
>>260554
Предохранитель включается последовательно нагрузке и ее сопротивление должно быть значительно больше сопротивления предохранителя.
Аноним 02/12/16 Птн 07:17:58  260558
>>260557
Если через предохранитель течёт 1 ампер 1 вольт, то проволочка выделяет какое-то количество тепла, так?
А если 1 ампер 250 вольт, то в 250 раз больше тепла, так?
Аноним 02/12/16 Птн 07:20:07  260559
>>260558
Через предохранитель не могут течь вольты блядь. там текут ТОЛЬКО амперы.
>Пустил 20 вольт 1 ампер, он как задымился нахуй.
Ты или припизднул и на самом деле там было не 1 ампер, а 20 ампер, либо первый резистор какой-нибудь 15-ваттный, а второй 0.25 ваттный. Ясен хуй он задымился.
Аноним 02/12/16 Птн 07:23:31  260560
>>260556
Ёмкость какая нужна? Алсо, можешь взять плёнку вместо керамики.
Аноним 02/12/16 Птн 07:24:49  260561
>>260554
У тебя опыт поставлен неправильно с резистором - 146%.

1 Ватта достаточно для плавления проволочки - лампочки при такой мощности светят белым светом и не пергорают только потому что вольфрам (а не ИМНИП, свинец, как в предохранителях). Замыкание предохранителя на 220 вполне вызывает мгновенное испарение с пиротехническими спецэффектами, а обычная перегрузка по току - просто тихое плавление проволочки.
Аноним 02/12/16 Птн 07:25:17  260562
>>260555
Что такое ТПП?
Аноним 02/12/16 Птн 07:25:42  260563
>>260559
Я буду настаивать на своём, что логически правильно звучит >>260558
А не это мифическое "миллиард вольт 1 ампер через провод это то же самое что и 1 вольт 1 ампер через тот же самый провод".
Аноним 02/12/16 Птн 07:26:24  260564
>>260558
Нет не так. При 1 ампере на предохранителе не будет 250В ни при каких условиях, пока он не сгорел.
Аноним 02/12/16 Птн 07:27:39  260565
>>260563
Ты можешь сколько угодно настаивать на своем невежестве.
Это говорит всего лишь о непонимании тобой первого и базового закона - закона Ома.
Аноним 02/12/16 Птн 07:28:23  260566
82b59899480f.jpg (19Кб, 400x300)
>>260563
Иди отсюда нахуй блядь. НАЧАЛЬНИК ЭТОТ ПИДАРАС ОБОСРАЛСЯ
Аноним 02/12/16 Птн 07:29:16  260567
>>260560
100нф, а вообще желательно несколько разных номиналов от 100пф до 100нф
Аноним 02/12/16 Птн 07:30:04  260568
>>260564
>>260565
>>260566
Я куплю лабораторный блок питания и вернусь. И вы все признаете свою неправоту.
1 вольт 1 ампер не будет греть проволочку так, как 30 вольт 1 ампер.
Аноним 02/12/16 Птн 07:30:27  260569
>>260563
Твоя проблема в том, что ты не понимаешь что такое напряжение. Его нельзя измерить в одной точке. Нельзя сказать, что на предохранителе миллиард вольт. Для предохранителя критично не нарпяжение питания, а напряжение между входом и выходом предохранителя, которое будет гораздо меньше чем напряжение на нагрузку из-за того, что импеданс нагрузки обычно выше. Если импеданс нагрузки сильно уменьшится, то соответственно возрастёт ток в цепи, увеличится падение напряжения на предохранителе и он сгорит.
Аноним 02/12/16 Птн 07:31:47  260570
>>260567
> 100нф
Таких NP0 нет. Бери плёнку.
Аноним 02/12/16 Птн 07:32:29  260571
Ради эксперимента померил сопротивление предохранителя на 2А.

0,05 Ом.

При токе 2А на нем падает 0.1В.
И выделяется мощность 0,2Вт.

>>260568
Эксперимент - это хорошо, но понимание процессов - еще лучше.
Аноним 02/12/16 Птн 07:32:32  260572
>>260562
Маркировка термопары. Платиновая короч
Аноним 02/12/16 Птн 07:35:06  260573
>>260570
>NP0
Ебать на них цены! Всякие пикофарадные стоят 500 рублей за 20шт на али
Аноним 02/12/16 Птн 07:36:12  260574
>>260572
А.
ЭДС от длины выводов не зависит. Главное, чтоб они были сплошные из однородного материала до измерителя.
Аноним 02/12/16 Птн 07:37:39  260575
>>260573
Ты что-то не то смотришь. Вот у этого продавана смотри: https://www.aliexpress.com/store/product/100pcs-lot-0-5pF-NPO-Error-0-25P-50V-0805-smd-capacitor/506373_32318954358.html

Внизу есть таблица, там есть и ёмкость и тип.
Аноним 02/12/16 Птн 08:01:12  260576
>>260574
Мда, а мне тут местные киповцы за какие то кристаллические решетки затирают. Мол такая длинна и такой диаметр проводков не просто так.
Ремонтировать просто не хотят видимо, хуесосы
Аноним 02/12/16 Птн 08:31:32  260577
>>260549
>1А предохранитель сгорит при 1А 220 вольт и 1А 5 вольт или нет?
Да хуй он сгорит от 5 Вольт
На них напряжение не зря пишут
Вообще вот этот >>260571 правильно написал
Аноним 02/12/16 Птн 08:32:04  260578
>>260507
неустойчиво.
кагда ставлю 65ком сопротивление уверенно сробатывает только на пике синусоиды, 90 процентов не срабатывает, 35ком срабатывает устойчиво на 80 процентах на 90 процентах начинает пропускать одну полуволну.
и я немогу определица с сопротивлением.
вполне вероятно придеца в прошивку вводить укорачивание импульса открытия кагда резка происходит ближе к вершине полуволны, а кагда к ее краям то удлинять...
но прежде чем все это мутить надо хотябы знать порядки тока что там происходят.
думаеш драйверок от МОС не занимаеца резкой фазы почему? потомучто слишком заебно, ани подобрали на устойчивое включение и регулируют пропуском фаз.
Аноним 02/12/16 Птн 08:33:24  260579
>>260510
поясни даун ты о чем?
Аноним 02/12/16 Птн 10:13:00  260585
>>260579
О шизике, даунёнок.
Аноним 02/12/16 Птн 10:23:36  260587
>>260585
в чем она заключается?
канкретики насыпь побольше
Аноним 02/12/16 Птн 10:25:39  260588
А стабу не поплохеет, если на него подавать уже выпрямленное (+12 на входе, нужно +10 на выходе)? В частности, этому http://www.mistertao.com/beta/pages/item/529758280774.html Или всё-таки лучше прямо транс подключать?
Аноним 02/12/16 Птн 10:29:09  260590
>>260577
Отсосешь у меня, если от 1 В сгорит?

Ты же так уверен в своей правоте.
Аноним 02/12/16 Птн 10:30:15  260591
>>260588
чтото я нихуя там не увидел его параметры
Аноним 02/12/16 Птн 10:31:30  260592
>>260590
учи мат часть плавкие предохранители
и сасеш покамест тут ты
Аноним 02/12/16 Птн 10:33:27  260593
>>260578
Вот веть дураааак шизик.
У тебя реально между ушами гусик или валенок.

Задача резистора - ограничить ток. Ограничить, блять.
Надо посмотреть наихудшие кондиции для этого (максимальное напряжение и токи драйвера и управляющего электрода, кто меньше может) и взять минимальное для этой задаче сопротивление.
Алсо нужен еще второй резистор, замыкающий гейт на катод, чтобы тиристор не открывался самопроизвольно от емкостных токов при помехах в сети.
Аноним 02/12/16 Птн 10:34:31  260594
>>260592
Не , ну что ты в тину сразу.
Я-то матчасть знаю, поэтому я сжигаю 1 а 250V предохранитель от 1В - ты у меня сосешь, гуд?
Аноним 02/12/16 Птн 10:35:38  260595
>>260591
Выходное настраивается резюками r30-32 5-24В, однополярный.
Аноним 02/12/16 Птн 10:36:58  260596
>>260594
> ты у меня сосешь
Ты что, пидар что ли? Нормальные люди уже давно используют универсальную валюту для споров - анусы. Пусть ставит анус.
Аноним 02/12/16 Птн 10:40:04  260597
>>260596
Да пусть хоть мамку свою ставит, дело принципа.
Ненавижу всех этих "отправлятелей учить матчасть", которые сами в ней разбираются как та свинья в апельсинах.
Аноним 02/12/16 Птн 10:50:13  260598
>>260587
Кто она-то? Я про локального шитпостера.
не палишься
Аноним 02/12/16 Птн 10:51:11  260599
01.JPG (13Кб, 566x354)
>>260593
ты вообще понял о чем я? пик сматри о чем я говарю.
по части всяких шумозащит и резюка подрисуй на том пике примерно как оно должно выглядеть а еще лучше если кинеш сцыль где это грамотно расписанно.
>>260594
сори обосрался хотя всегда думал что плавкие от мощи срабатывают, странно вазьми туже лампочку на 220 сто ватку тыж заебешся через нее при техже 12 вольтах пол ампера протекать...
Аноним 02/12/16 Птн 10:56:06  260601
>>260598
я говарил за конкретику, а ты опять о сиськах подумал сперматаксикозник?
Аноним 02/12/16 Птн 11:38:14  260606
1480318744.jpg (201Кб, 800x1130)
batareya-plansh[...].jpg (75Кб, 792x594)
Сап, котики. Хз даже куда писать, нужен плоский аккумулятор с определёнными размерами ёмкостью в честные 2~3 амперчаса. Есть у кого проверенные продавцы на Али?
Аноним 02/12/16 Птн 11:47:51  260608
>>260606
а вот и сиськи с супом
Аноним 02/12/16 Птн 12:25:32  260616
01.JPG (7Кб, 437x340)
02.JPG (5Кб, 326x252)
03.jpg (6Кб, 352x283)
похоже что y210 это обычнай фото семистор, хоть ани его и называют твердотельное реле.
судя по тому что я вижу на осцилографе он раз отперся и запираеца только тагда кагда через нуль фаза переходит что в принципе и следует из логики опто семистора...
на пиках
1 работа при 70% резюк 33ком все как и должно быть
2 на затворе - при 85% резюк теже 33ком
3 закономерный пропуск полу волны на нагрузке

в принципе я могу тупо подогнать резюк ближе к "100" % но опять же таки не поплохеет ли затвору кагда будет пик в 50%?
хотя в начале полуволны можно импульс открытия сделать подлиньше и оставить сопративление побольше...
вопщем буду дальше играца.
хотя куда уже длиньше? и так TH1=0xFD; при всей длине волны 0хВ2
Аноним 02/12/16 Птн 13:01:42  260619
Выделение001.png (220Кб, 446x168)
Выделение002.png (1256Кб, 770x556)
DOC001344315.jpg (14Кб, 280x253)
Поясните почему в игле у вертикального USB (USB Series A Hole Mounted Up‑Right) крайний от входа минус? По идее же + должен быть.
Аноним 02/12/16 Птн 13:17:38  260620
01.JPG (33Кб, 691x439)
>>260619
еще вопросы?
Аноним 02/12/16 Птн 13:18:22  260621
А у светодиодов, которые в плату вставляются, как правило одинаковое падение напряжения?
Аноним 02/12/16 Птн 13:28:34  260622
>>260621
Нет, оно лучше.
Сперва падает на плату, а потом подскакивает вверх же или ты элементарной физики не знаешь, что такое спрашиваешь у меня?
Аноним 02/12/16 Птн 13:41:03  260625
usb-cable-pinou[...].jpg (29Кб, 600x450)
>>260620
А вот теперь сюда посмотри, на последнюю картинку предыдущего поста и на свою, не видишь различий?
Аноним 02/12/16 Птн 13:45:38  260627
01.JPG (36Кб, 726x470)
>>260625
ок поправил еще вопросы?
Аноним 02/12/16 Птн 13:48:02  260628
>>260625
а вообще если без шуток то скорей всего он предназначен для установки с обратной стороны... своего рада правый левый, а распайка на плате не меняется
Аноним 02/12/16 Птн 13:53:21  260629
>>260627
Мультиметр с тобой не согласен, и чтобы убедиться что я не совсем кретин, беру кабель с оторванным штекером, один щуп на красный провод, второй на первый с краю от разъема и он оказвается плюсом. Про изготовление предприятиями последнего пика вообще молчу.
Аноним 02/12/16 Птн 13:56:39  260630
>>260629
может быть у тебя шнурок закороченый и красный это не +, а + какойнить оранжевый или желтый, думаеш китайцы водку не бухают?
Аноним 02/12/16 Птн 13:57:30  260631
>>260628
Внутрь в корпус? А так какая разница хоть на top, хоть на bottom ставь
Аноним 02/12/16 Птн 14:03:08  260632
>>260631
чтобы тупой юзверь как втыкал свою флешку к верху пузом так и втыкал не заморачиваясь с какой стороны там этот порт к плате подпаян.
стандарты мать их так
Аноним 02/12/16 Птн 16:05:34  260635
>>257711
видел подобную ситуацию в DC-DC преобразователе. там на выходе стояла электролит и керамика.. вот только керамики было две: одна на на 10 микрофарад, второй был около 10 нанофарад. Вопрос к знатокам. Зачем ставить параллельно ещё одну керамику меньшей ёмкости?
Аноним 02/12/16 Птн 16:15:49  260637
pickit2.jpg (26Кб, 600x321)
Анон, вот заданька на курсовую работу.
Измеритель комнатной температуры и влажности. Батарейное питание, цифровой LCD-индикатор, индикатор разряда батареи.
Предпочтительней использовать pic контроллер.
Сколько деревянных обойдётся воплощения сия чуда в живую? В арсенале нет собственно программатора, датчиков ну и мк. Ну хотя программатор под pic"и есть.
Аноним 02/12/16 Птн 16:41:02  260638
Поясните раку, чем лучше/хуже плис чем микроконтроллер?
Аноним 02/12/16 Птн 16:46:03  260640
>>260638
Мк проще.
Аноним 02/12/16 Птн 17:03:02  260641
>>260640
А в чём же тогда смысл ПЛИС?
Аноним 02/12/16 Птн 17:18:07  260647
>>260500
А нахуй там тогда куча всяких резисторов, конденсаторов, lm358 воткнута?
Аноним 02/12/16 Птн 17:31:52  260648
>>260637
Если покупать на али то в 1к рублей уложится можно.
Аноним 02/12/16 Птн 17:31:52  260649
.jpg (747Кб, 3248x1760)
>>260647
Для автоматического переключения питалова USB/внешний источник. Но на самом деле, там даже есть вторая атмега.
Аноним 02/12/16 Птн 17:45:27  260650
>>260641
ПЛИС для некоторых задач (например майнинг биткоинов) существенно быстрее. Ну и по сути ты делаешь своё собственное устройство, можно сделать так, чтобы оно очень экономно расходовало электроэнергию, например, и прочие плюшки полного контроля.
Аноним 02/12/16 Птн 17:49:54  260651
>>260650
PLIS
Аноним 02/12/16 Птн 18:08:04  260653
>>260649
чиво? нет там второй атмеги.
Аноним 02/12/16 Птн 18:11:09  260654
>>260653
Значит у тебя китайская подделка. В оригинале стоит atmega16u2-mu в корпусе QFN32 рядом с большим кварцем.
Аноним 02/12/16 Птн 19:47:13  260660
Как можно (и можно ли вообще) с диодного моста получить отрицательное напряжение?
Аноним 02/12/16 Птн 19:52:15  260663
>>260660
Да, поменять полярность.
Аноним 02/12/16 Птн 20:08:49  260668
>>260663
Как, бля? С одной стороны +, с другой - выходит же. Нужна нулевая точка. Где её взять?
Аноним 02/12/16 Птн 20:11:05  260669
IMG201612030010[...].jpg (10Кб, 324x204)
>>260668
Аноним 02/12/16 Птн 20:21:37  260670
>>260669
А как волну поровнее сделать?
Аноним 02/12/16 Птн 20:22:26  260671
>>260668
ебан?
Берешь плюсовой вывод как нулевую точку. На минусе будет отрицательное напряжение.
Аноним 02/12/16 Птн 21:05:03  260673
>>260606
Бампану.
Аноним 02/12/16 Птн 21:29:12  260674
>>260637 Возьми nodemcu/wemos, bme280 и oled дисплей ssd1306, обойдется все в 10-12$. Прошей espeasy и получи рабочий девайс не написав и строчки кода.
Аноним 02/12/16 Птн 21:36:06  260675
01.JPG (36Кб, 686x737)
>>260637
пики не получили популярности изза своей ебанутости врато не буду незнаю в чем ана заключаеца в те года маниторил в библиотеке радиву и трахал дочку библиотекарши на книжках в подсобке
гараздо позже уже кагда вкатился в тему мне не понравилось их одноразовость и отсутствие нормальных компилей по С.
предок ехал через москавитов и в заказ был дан ему найти матерьял.
в нем я ничего кроме божественной MCS51 ничего дельного не увидел помимо хуевой горы даташитов, да и на работе у меня в основном юзали контроллеры этой архитектуры.
вкатился благо на работе был програматор так и понеслась...
потом гараздо позже решил всетаки загуглить преимущества пиков и понял насколько я оказался недальновидным...
в принципе ахуительная архитектура и некоторые вещи именно заточены на дерганье конкретных вещей...
таже атмега это всеголиш попытка и притом нехуевая систематизировать на одном камне все те накопления что были при на 51 архитектуре но выигрыш их делался на массовость - как шаз помню каждый давун сможет прошить сие чудо липиздроники...
и это было реально правдой от чего атмега только не шилась и от LPT порта и от COM порта и от USB шины ...
но потом как в той сказке - сядь на прихватку
а он ножки то раздвигает...
в итоге появился еще больший долбоебизм в виде STM32
насколько я отстал от темы в ЭТОМ девайсе думать нет смысла...
и это можно аргументировать
вот нахуя мне ОГРОМНАЙ КУСОК КАМНЯ?
которай думает за меня?
не прощи ли а самое главное НАДЕЖНЕЙ делать камни более заточенные под конкретные задачи?
а центральным камнем их фунциклировать?
я не говарю сейчас про ваши игры дети
я говарю за маниторинг физ процессов.
кстати протон сбили
факт на лицо у меня на моем яблофоне в именно этот момент отказал компас, но работал устойчиво гироскоп.
выводы?
ктото принудительно сбил внешнюю ориентацию по вышкам ...
вышки то работали факт эти манипуляторы заглушить вообще невозможно...
хотя на юге выпал снег...
и давно надо было следить за ионосферой
но почему автопилот невключился?
ВИДИМО ТРАМ ЕБЕТ МАЗГИ ПУТЛЕРУ
стирайте чертежи на флешки
тут и реформа налоговой наднях...
всетаки есть этот направленый излучатель всякой хуйни
и вот идея для наших балистических ракет
ибо липиздроника показала сваю глючность хуля тут еще пиздеть.
механика вот наш козырь
часовой механизьм точно уебет в заданную площадь.
мне стыдно за страну в которой произвадились открытия
мне стыдно за директоров которые эти открытия пускали на ветер
почему нет досихпор птента всемирного на семисторы теже?
китаезы обязаны платить за мысль
а потомучто пидоры желают сорвать кусок ежесекундно
ипродают зщнания
продают знанич
за бюесценок
https://www.youtube.com/watch?v=bw1eMwj557U
Аноним 02/12/16 Птн 22:03:52  260677
>>260675
Блять, да съеби уже.
Аноним 02/12/16 Птн 22:35:46  260678
Электромагнитный замок потребляет 0.3а 24в. Я не пойму, как 7 сраных ватт создают такое ебанутое усилие, что ни один человек не сможет отодрать пластину от замка.
Аноним 02/12/16 Птн 23:12:04  260683
Не понимаю что такое "гармоники". Объясните
Аноним 02/12/16 Птн 23:46:26  260685
Снимок.PNG (107Кб, 529x291)
Собственно у меня вопрос. Снимаю переменное напряжение с ветви дифференциальным усилителем. Дальше нормализую егодругим усилителем в 0-2,5V. Сам вопрос. Можно ли это напряжение подавать в АЦП, или нужен КОНДЕНСАТОР. Не знаю почему я спрашиваю, но мне казалось, что я когда-то читал, что он там нужен. Частота сигнала от 100Hz до 1kHzс шагом 100kHz. Частота дискретизациимаксимально почти возможная для данного МК
Гальваническая развязка есть перед датчиком но зачем?
>>260683
Гармоника - это такое колебание, которое можно описать как y(t) = A*sin(wt+u), где A - амплитуда твоей гармоники, w - частота угловая, u - фаза.
Гармоники это очевидно какое-то произведение или сумма одиночных гармоник. В самом простом приближении это синусы разной частоты, амплитуды и фазы, сложенные вместе, согласно принципу суперпозиций.
Можно это визуализировать к примеру. Возьми к примеру matlab или R. Сгенерируй там к примеру вектор состоящий из 10к элементов, с помощью генератора псевдослучайный чисел с нормальных распределением. Полученный сигнал, будет соответствовать белому шуму, то есть спектральная плотность будет равномерная, а то есть там будет очень много разных гармоник, с разной частотой но примерно одной амплитуды, так что лучше потом этот сигнал пропустить через ФНЧ, что в матлабе делается в 2 команды. Потом к каждому элементу этого вектора добавь постоянную составляющею к примеру 1. И можешь ещё к этому прибавить синус какой нибудь малой частоты и большой амплитуды.
После того, как ты сделаешь всё это. Примени fft к этому сигналу. Так ты узнаешь амплитуды и частоты не каждой гармоники конечно, но это издержки цифровой обработки сигнала. Получишь только до половины частоты дискретизации. Потом ты можешь написать скрипт, который нарисует тебе на графике все эти гармоники. А на другом всех их сложит и тоже нарисует. А на третьем исходный график сигнала.
И тогда ты поймешь, что такое гармоника. Можешь кстати почитать Лайонса книга называется ЦОС. Первые 2 главы.
На картинки пунктиром гармоники сигнала. Жирной линией сигнал сам. Справа график - спектр этого сигнала.
Аноним 02/12/16 Птн 23:47:29  260686
Анон, мне нужно получить 20В постоянного напряжения, причем именно постоянного ,не импульсного, а из источников у меня только 5в зарядка. Если я к зарядке подключу step-up, а к нему например LM317 - норм будет? LM-ка сможет сгладить импульсное напряжение?
Аноним 02/12/16 Птн 23:48:22  260687
>>260685
В смысле конденсатор, с которого потом и будет сниматься напряжение. Он там заряжается и когда зарядился мы снимаем, потом перезаряжается и ну так далее.
Аноним 02/12/16 Птн 23:55:13  260689
45image68021[1].jpg (124Кб, 600x900)
>>260683
Бывают ламповые четные гармоники, и нечетные. Когда более выражены чётные, звук становится "тёплым", музыку очень приятно слушать обогащенную такими гармониками.
А транзисторы наоборот дают ечетные холодные гармоники, поэтому транзисторная техника так говено играет, неприятно ушам. Поэтому и гитаристы играют в ламповые комбики а не транзисторные как какие нибудь лохи
Аноним 03/12/16 Суб 00:13:21  260691
>>260685
пздц...
Аноним 03/12/16 Суб 00:16:43  260692
>>260685
ШИЗИК ОТВЕЧАЕТ
все просто всеголиш обратнапя связь

сделай так
подпинбю
тюу лямбду халмбу
https://yandex.ru/video/search?filmId=12150121133610974940&text=багульник%20кучин&noreask=1&path=wizard
Аноним 03/12/16 Суб 00:26:34  260693
>>260685
этот сделал
ммаю старость67
КЕМ ПРЕДВАМИ СЕБЯ ВАЗХАМНИЛэ
Аноним 03/12/16 Суб 01:03:24  260696
2386546855.jpg (37Кб, 625x469)
Что будет, если ток через простату пропустить? Сколько вольт нужно? Если армейский тапик взять, которым пытают, и один провод в прямую кишку а другой на головку члена, и покрутить, будет ли оргазм?
Хелп Аноним 03/12/16 Суб 01:50:57  260698
DUZWwy4SjE.jpg (82Кб, 540x462)
Двач, как соединить микрофон и динамик?
Чтобы можно было по простому при помощи внешнего питания (пусть это будет зарядник от телефона, usb или что угодно) и микрофона передавать звук напрямую на динамик. Ну или сделать вместо вывода на динамик - миниджек, чтоб уже куда угодно можно было втыкать.
Как это сделать?
Знающий анон опиши пожалуйста в деталях. Какое нужно напряжение питания, какой лучше микрофон (динамический или конденсаторный), какие нужны детали и тд.
Аноним 03/12/16 Суб 02:57:26  260700
>>260698
Китайский электретный микрофон, микрофонный пред и усилитель мощности требуемой мощности на микросхемах.
Находишь схемы при виде которых не хуеешь от количества деталей и собираешь их на дырчатой плате.
Аноним 03/12/16 Суб 03:04:38  260701
>>260700
Чушь, он все это может сделать при помощи одного транзистора и конденсатора, нахуя целые платы распаивать
Аноним 03/12/16 Суб 03:08:00  260702
>>260701
Ну может быть ему 50 ватт надо.
Аноним 03/12/16 Суб 03:13:23  260703
Эй, народ, а что с этой вашей электроникой делать можно? Ну в смысле, есть ли работа, стоит ли вкатываться с головой, или это такое прожигалово бабла для состоятельных людей?
Воркач молчит, на электронщицких форумах какая-то хуйня с заказами одноразовых махараек, на сайтах с вакансиями какое-то лютое днище, да ещё в каждой второй вакансии прогать под микроконтроллеры, а часто и под десктоп требуют. Это нормально вообще, что за 5 лет опыта + умение кодить дают столько же, как тестировщику без опыта и вышки?
Аноним 03/12/16 Суб 06:21:59  260705
>>260670
Напильником.
Или взять трансформатор со средней точкой у вторичной обмотки.
Аноним 03/12/16 Суб 06:24:13  260706
>>260677
но мне не с кем поговарить.
ra и mo - единственные места где меня любят.
что насчет симистора скажешь?
Аноним 03/12/16 Суб 06:27:39  260707
>>260678
Тебя не удивляет, что болт с гайкой могут создать многократно большее усилие не затрачивая вообще никаких ватт?
Все по законам физики, сына.
Аноним 03/12/16 Суб 06:29:34  260708
>>260685
Пиши без спойлеров свой вопрос, и я тебе отвечу по делу.
А так - тебе надо, а ты зачем-то над моим зрением издеваешься.
Аноним 03/12/16 Суб 06:31:27  260709
>>260686
Step-upы имеют в своем составе стабилизацию и фильтр.
Зачем тебе эти 20В?
Аноним 03/12/16 Суб 06:32:21  260710
>>260689
Спасибо, а теперь съеби.
Аноним 03/12/16 Суб 06:37:55  260711
>>260703
Вкатываться долго, дело нужно любить.
Потом, когда работой сделаешь себе имя - будешь жить безбедно, изготавливая или ремонтируя всякое.
А вакансии - мертвяк, я даже не знаю где сейчас в нашем задрищинске платят инженеру больше 25 тыр (без командировки в нефтяные ебеня). Я на себя работаю, мне хорошо.
Аноним 03/12/16 Суб 07:02:23  260712
>>260670
Поставить LC фнч, а если нужно совсем без пульсаций можно поставить два линейных стабилизатора например lm317 между + и землей и lm337 между - и землей
Аноним 03/12/16 Суб 08:44:31  260714
собственно посоветуйте.
есть ли смысл покупать дешевый китайский осциллограф за и против или лучше не выебываться и через кап на три нанофарады и делитель лучше на линейный вход звуковухи подавать?
Аноним 03/12/16 Суб 08:51:22  260715
>>260714
Звуковуха же высокие частоты не потянет. Я взял китайский DSO5102P, переделал его под 200МГц и всё заебись.
Аноним 03/12/16 Суб 08:53:23  260716
>>260619
Все очень просто - в футпринте ОШИБКА.
Аноним 03/12/16 Суб 08:59:33  260717
>>260715
20 килорублей многовато для хобби уровня. по крайней мере для меня.
Аноним 03/12/16 Суб 09:02:13  260718
>>260717
Ну тогда бери DSO138. Хоть и игрушка по больше части, но для хобби сойдёт.
Аноним 03/12/16 Суб 09:08:53  260719
>>260718
вот. отлично. спасибо большое.
Аноним 03/12/16 Суб 09:10:32  260720
>>260719
Только он до 200кГц (на самом деле до 100, дальше уже говно). Если можешь потратиться больше, то бери DS203. Он уже сильно лучше.
Аноним 03/12/16 Суб 09:16:04  260721
>>260706
Могу сказать, что если перестанешь писать всё, о чём думаешь и ещё грамматики прикрутишь, то и общаться будут нормально.
Аноним 03/12/16 Суб 09:37:08  260723
Цифровой Осциллограф DIY Kit Части с Случае SMD Припаяны Электронные Обучающие Комплект 1MSa/s 0-200 КГц 2.4 "TFT Портативный карманный
http://www.aliexpress.com/item/32753111065/32753111065.html

Нормальная хуйня?
Аноним 03/12/16 Суб 10:01:20  260724
>>260721
а чего он говорит, что я советы тупые даю паток сознания
нормальные советы
Аноним 03/12/16 Суб 12:00:17  260731
>>260723
Обзоры dso138 посмотри, там начинка очень схожая.
Аноним 03/12/16 Суб 12:41:01  260734
>>260707
Болт с гайкой не создают усилие
Аноним 03/12/16 Суб 12:42:58  260736
>>260711
Ремонтировать щас можно разве что айфоны. Менять им экранчики, которые тупые пезды разбивают во время ебли с ерохиными в клубах.
А что посерьезнее уже не чинится, ибо сделано так что хуй ты что там починишь.
Аноним 03/12/16 Суб 14:14:26  260740
>>260734
магнитный замок действует по другому принципу. там внутри сформированные силовые линии которые пропорциональны стартовой намагниченности и коэффициентам материала. короче пока магнитопровод замкнут необходимо приложить усилие а когда разомкнут через усилие то внутренние силовые линии рвутся и обратно части не прилипают.

так что можно вообще ток отключить. но насколько долго эффект будет сохраняться я не знаю.

в магнитной памяти времен ссср тот же принцип. да и в жестких дисках похожий как мне кажется.
Аноним 03/12/16 Суб 15:06:28  260742
>>260740
нихуя не понятно
Аноним 03/12/16 Суб 15:07:18  260743
йей.png (12Кб, 519x318)
Блядь, я не пойму чо он хочет.
Аноним 03/12/16 Суб 15:28:00  260744
>>260736
Вот, яркий пример современной потребляди.
Чинится все. Сложней всего с микропроцесорными устройствами со слетевшими и недоступными прошивками, а все остальное обычно не представляет принципиальных проблем. Самой распространенной неисправностью все еще остается отсутствие контакта там где он должен быть.
Аноним 03/12/16 Суб 15:29:40  260745
>>260740
Там сердечник из магнитомягкого материала, он практически не намагничивается.
Но факт в том, что да - добавил зазор в бумажку толщиной и усилие замка упало в разы.
Аноним 03/12/16 Суб 15:56:39  260747
>>260743
Изменить причину диспута c "неt пришло" на easy return.
Аноним 03/12/16 Суб 16:03:31  260748
>>260747
что еще блядь за изи ретурн? нет такой причины
Аноним 03/12/16 Суб 17:18:49  260753
>>260698
http://www.chipdip.ru/product/sas0022-20/
Аноним 03/12/16 Суб 17:36:41  260754
>>260748
ау блять?? где искать этот изи ретурн то?
Аноним 03/12/16 Суб 17:41:22  260755
У меня вопрос.
Я хочу сделать радиоуправляемые выключатели в доме, но это не проблема.
Проблема в том, что я хочу пульт у кровати от всего этого, но и это не проблема.
Проблема в том, что я хочу, чтоб на этом пульте светились надписи "комната"/"кухня"/"зал" и у меня есть китайские чёрные корпуса.
Вот как мне в пластиковых корпусах сделать сквозные надписи?
Я думал на бумаге напечатать их, потом перенести на металл, потом протравить, потом металл приложить на пластик и протравить ацетоном.
Но что-то мне подсказывает, что из этой идеи ничего не получится.
Мооожно конечно попробовать дремелем высверлить, но наверняка получится криво и косо.
Аноним 03/12/16 Суб 18:03:07  260759
>>260755
Купи умные выключатели
В приложении можно задать имя любому из выключателей
Аноним 03/12/16 Суб 18:07:27  260761
>>260759
Ты не понял. Я хочу путь сделать (корпус с кнопками и светящимися надписями в темноте), но не знаю как сделать эти самые надписи. Чтоб были красивые и ровные.
Нужно сделать их сквозными, чтоб снизу подсвечивать.
Аноним 03/12/16 Суб 18:07:44  260762
>>260761
>хочу пульт
фикс
Аноним 03/12/16 Суб 18:15:34  260763
DOC001512368.jpg (39Кб, 600x410)
>>260761
Я понял что ты хочешь пульт сделать
Я не понял нахуй он тебе нужен?

Если нужны сквозные надписи - закажи лазерную резку, или купи специальные кнопки с подсветкой, туда можно вставить бумажку с набписью
Аноним 03/12/16 Суб 18:28:32  260764
>>260763
>Я не понял нахуй он тебе нужен

>хочу сделать радиоуправляемые выключатели
>хочу пульт у кровати от всего этого

Намного проще нажать 1 кнопку на пульте рядом с кроватью, чем через телефон лезть в какую-то админку и там вырубать.
Аноним 03/12/16 Суб 19:01:46  260766
shot8643303.jpg (15Кб, 240x320)
Доброго времени суток, анон. Есть 2-х метровая, китайская noname RGB-светодиодная лента (светодиоды: 5050, 30 штук на метр) питающаяся от USB-источника питания. Можно ли использовать зарядное устройство смартфона (5.0V, 1.2A) в качестве постоянного источника питания и безопасно ли это для электроприборов? Может нужно купить блок питания?
Аноним 03/12/16 Суб 19:03:50  260767
>>260766
Если питается от USB, то можно. Там стандартные 5 вольт. Главное чтобы мощности блока хватило (у USB 2.0 максимальная мощность 2 ампера). Если блок питания не уйдёт в защиту (т.е. не выключится), то всё норм.
Аноним 03/12/16 Суб 19:04:30  260768
>>260767
>у USB 2.0 максимальная мощность 2 ампера
Ебан? 0.5А вопщет.
Аноним 03/12/16 Суб 19:05:31  260769
>>260768
Значит 2 ампера у третьей версии. :<
Аноним 03/12/16 Суб 19:12:56  260771
>>260769
>Значит 2 ампера у третьей версии
Что ещё спизданёшь?
Аноним 03/12/16 Суб 19:15:19  260772
>>260771
Спизданул тебе за щёчку. Проверяй.
Аноним 03/12/16 Суб 19:19:45  260773
>Радиотехника
>Помощи ньюфагу тред
>Спизданул тебе за щёчку. Проверяй.

Мде.
Аноним 03/12/16 Суб 19:24:51  260774
ruby.png (2Кб, 385x220)
Радач, на пике схема простого гитарного усилителя. Я правильно понимаю, что на ней подразумеваются, но не показаны земляной провод девяти вольт питания и земляной провод с гитары?
Аноним 03/12/16 Суб 19:33:31  260776
>>260761
Вытрави на крышке из фольгированного текстолита свои надписи, а ее изнутри подсвети. Стеклотекстолит полупрозрачный.
Получается ОЧЕНЬ неплохо.
Аноним 03/12/16 Суб 19:34:49  260777
>>260774
Вот эти полосатые "елочки" - это он и есть.
Аноним 03/12/16 Суб 19:45:05  260779
>>260777
То есть земля для всех здесь общая?
Аноним 03/12/16 Суб 19:59:01  260780
Поясните, можно ли в атмеге создать задержку без применения таймера путем прогона пустого цикла? К примеру нужно мне 1мс, я делаю фор от 1 до 16000 и пустое тело цикла.
Аноним 03/12/16 Суб 20:04:54  260781
>>260780

delay_ms?
Аноним 03/12/16 Суб 20:08:29  260783
>>260781
Иди обратно в ардуинотред
Аноним 03/12/16 Суб 20:47:10  260784
>>260779
Символ немного неправильный, но да.
Аноним 03/12/16 Суб 20:50:22  260785
>>260784
Это у бургов нормально.
Аноним 03/12/16 Суб 22:01:58  260788
>>260774
Интересно, по какому принципу он работает?
Перегруз самого ОУ? Я пробовал так делать, в итоге срез волны был не полкой, а какой-то кашей, больше похожей на заряд разряд кондера, даже на пилу не было похоже, лол.
Звук, соответственно, тоже мало напоминал нормальный дисторшн
Аноним 03/12/16 Суб 22:49:46  260789
>>260785
Лол, у них сигнальная и защитная земля - одно и то же?
Аноним 04/12/16 Вск 00:18:47  260796
Уфф, чет я заебался. Уже 2 дня ебусь с nRF24L01+. Какой-то аЦЦкий геморрой, вроде написал программу для 2 контроллеров, трансмит и ресив, но почему-то не работает. У кого-нибудь есть годная библиотека под атмел студио 7?
Аноним 04/12/16 Вск 00:42:55  260797
14777555352170.jpg (10Кб, 251x201)
14795329181230.jpg (98Кб, 1280x853)
В чем принципиальная разница между зарядным устройством (пр. мобильного телефона) и блоком питания? Можно ли использовать ЗУ в качестве постоянного источника питания (заместо БП) или это неправильно и ЗУ наебнется вместе с питаемым электроприбором?
Аноним 04/12/16 Вск 00:44:48  260798
>>260780
А собственно чем тебе таймер не нравится?
>путем прогона пустого цикла
Да, но только если пишешь на С, то нужно вырубить все оптимизации кода. Можешь ещё насиловать к примеру какую нибудь ячейку в RAM, при этом посчитав сколько тактов понадобится для этой операции.
Аноним 04/12/16 Вск 01:02:35  260799
>>260798
>А собственно чем тебе таймер не нравится?
Зачем тратить аппаратный таймер на хуиту, которая решается одной строчкой цикла?
>Да, но только если пишешь на С, то нужно вырубить все оптимизации кода.
Да, я уже попробовал. 1 проход цикла занимает 2 такта процессора. Можно неплохо делать задержки.
Аноним 04/12/16 Вск 01:06:32  260801
Посоны, почему у гаусс-ганов такой низкий кпд? Ну, понятно, что большая часть энергии уходит на нагрев проводника. А вот если сделать провод из сверхпроводника? Куда энергия уходить будет? И сколько кпд будет в таком случае?
Аноним 04/12/16 Вск 01:50:44  260802
>>260801
>Куда энергия уходить будет
На поддержание температуры сверхпроводимости, намагничивание и нагрев снаряда + обратные токи, в намагничивание "воздуха", потери на переключении да и вообще преобразование электрической энергии в кинетическую таким способом - малоэффективный процесс сам по себе.
Аноним 04/12/16 Вск 04:58:34  260806
>>260797
> В чем принципиальная разница между зарядным устройством (пр. мобильного телефона) и блоком питания?
Смотря каким блоком питания. ЗУ - это источник напряжения, т.е. он поддерживает стабильное напряжение пока потребляются определённые токи. Например если в зу указаны напряжение 5 вольт и максимальный ток 2 ампера, то это значит, что он будет давать 5 вольт пока потребитель жрёт от нуля до двух ампер. А что будет дальше уже хуй его знает, скорее всего сначала напряжение начнёт падать, а потом зу уйдёт в защиту.

> ЗУ в качестве постоянного источника питания (заместо БП)
В 99% случаев можно, потому что это разные названия для одного и того же - для источника напряжения. Главное следи, чтобы максимального количество ампер, которые ЗУ может отдать хватало для потребителя.
Аноним 04/12/16 Вск 06:08:52  260807
>>260797
Это одно и то же.
Собственно зарядное устройство для лития встроено в телефон.
Аноним 04/12/16 Вск 07:25:58  260810
Паяльник 2015 Новых Прибыть ЕС plug 60 Вт 220 В, нагреватель быстро почернел и периодически сыпет говном, последнее жало встало неплотно. Это от изначально дерьмового качества или от резких перепадов температуры (иногда на пару секунд в мокрой губке охлаждал)?
Аноним 04/12/16 Вск 07:36:40  260811
>>260810
Скорее и то и то вместе.
AVR GCC ебать его в сраку Аноним 04/12/16 Вск 11:54:59  260825
O0.png (20Кб, 631x733)
O1.png (20Кб, 631x733)
OS.png (20Кб, 631x733)
Вот пример говнокода.
http://pastebin.com/UD6TvRbw

На пике во что он превращается при разной оптимизации. Как заставить gcc не выкидывать участки кода?
Аноним 04/12/16 Вск 12:22:08  260826
>>260766
замерь, сколько потребляет от юсб.
а вообще, если представить, что каждый светодиод потребляет 20 миллиампер, то 20X60диодов = 1,2 ампера - как раз под твою зарядку
Аноним 04/12/16 Вск 12:26:55  260827
Разбирается тут кто в компостерах? Может сервисники есть? Снял с мамки все, кроме проца. При запуске вертятся только вентиляторы, при этом северный мост за считанные секунды разогревается до того, что жжет палец. Это в нем беда?
Аноним 04/12/16 Вск 12:51:38  260829
>>260802
>намагничивание и нагрев снаряда
Это только в начальный момент времени, пока ток растет.
>обратные токи
Какие такие обратные токи?
>в намагничивание "воздуха"
То вообще мало же.
>малоэффективный процесс сам по себе.
Почему?
Аноним 04/12/16 Вск 12:52:41  260830
>>260825
Расскажи мне теперь, какой именно участок кода у тебя не будет выполняться?
Аноним 04/12/16 Вск 13:06:48  260831
>>260766
5V слишком мало
Работать не будет
Аноним 04/12/16 Вск 13:09:17  260833
4783d02s-960.jpg (63Кб, 519x680)
>>260797
Для зарядки нужны перемычки между d- и d+
Аноним 04/12/16 Вск 13:12:15  260834
foto.jpg (45Кб, 1000x257)
>>260833
Блять, не так картинка
Аноним 04/12/16 Вск 13:43:30  260835
Как в крестах передать в функцию массив? просто *data? И если да, то как внутри функции обращаться к элементам массива, data[2]?
Аноним 04/12/16 Вск 13:55:00  260836
>>260833
почему не между +5 и GND? мне кажется компьютер иначе не почувствует нагрузку и не поймет что кто-то подключен к порту
Аноним 04/12/16 Вск 14:00:50  260837
>>260835
То что ты рожаешь - не кресты.
В крестах это делается так

void func(std::vector<int> internalVector)
{
for(auto it = internalVector.begin(); it != internalVector.end(); it++){
int a = *it;
}

/////////////////

int main()
{
std::vector<int> vec(1,10);
func(vec);
return 0;
}

А в С просто передаёшь указатель на начало массива, а потом адресуешься через оператор [] к каждому элементу.
Аноним 04/12/16 Вск 14:13:26  260838
Какие главные характеристики осциллографа?
Какой стоит взять человеку, который только дрочить умеет?
С1-94 годный?
Аноним 04/12/16 Вск 14:30:14  260839
>>260837
Почему-то не хочет передавать. Я вызываю функцию и передаю аргументом массив в виде {0, 1, 2}, а он ругается на это. Почему?
cannot convert '<brace-enclosed initializer list>' to 'uint8_t*'
Аноним 04/12/16 Вск 15:41:21  260840
>>260839
У тебя тут какая-то cast ошибка. Давай исходники. Желательно не сюда, а на piratepad.
Аноним 04/12/16 Вск 15:53:59  260841
>>260840
Да похуй, я переобозначил и компилятор сожрал. Правда все равно нихуя почему-то не работает. Уже 100 раз проверил и пины все и программу и конденсаторы на питание напаял электролит+керамику. И все равно сука не работает.
Аноним 04/12/16 Вск 16:09:03  260842
>>260841
А что за МК? Может попробуешь промоделировать в сапре? В протеусе к примеру. Или у тебя есть отладочная плата?
Аноним 04/12/16 Вск 16:09:25  260843
>>260799
дурная идея. проще в тотже таймер внедрить переменную ее инкрементировать и в нужном участке кода опрашивать...
есть такая хуйня как приоритеты всяких таймеров внешних прерываний и прочие связаные с ними функции.
кагда прога уровня мигания светодиодом тагда можно хоть что угодно, но кагда у тебя 4 прерывания дергают достаточно критичные вещи в плане быстродействия...
а у тебя прога в длинном цикле какуето хуйню считает ваще заебись ога?
Аноним 04/12/16 Вск 16:15:32  260845
>>260842
Не в мк дело, я пытаюсь заставить работать радиомодули nrf24l01+. Вроде данные нормально отправляются по spi, но второй модуль молчит и все тут. Настройки перепроверял 100 раз, все должно быть правильно. С таймингами не должно быть проблем, потому что я отправляю по 1 байту раз в секунду.
Аноним 04/12/16 Вск 16:19:46  260846
>>260843
Идея не такая и плохая, если тебе нужны какие нибудь микрозадержки в несколько десятков/сотен тактов. Да и ты про производительность говоришь, но обработка прерывания это оч. дорогая операция. Существуют такие случаи, где задержку можно и нужно организовывать именно описанным способом. Но тут есть другая проблема, если пришло прерывание, то что делать с такой задержкой после выхода из прерывания. Сбрасывать её, продолжать с той точки на которой остановился, или начать заново. Тем более, что в МК не редкость, когда 16разрядный счётчик всего 1, а нужно к примеру что-то делать с микрозадержками в 10 тактов к примеру. Применения есть. И так делаю.
Аноним 04/12/16 Вск 16:34:47  260849
>>260846
одно дело кагда
>e<<=(i-1);
>IO=0;
>nop=4;while(nop--);
>e>>=7;
>IO=e;
>nop=20;while(nop--);
>IO=1;
>i--;}
>nop=1;while(nop--);
и кагда
>делаю фор от 1 до 16000

здесь не столько про производительность сколько про адыкватность работы проги.
в большинстве случаев ты чтото снимаеш со входа обрабатываеш и выдаеш готовый результат, и чем меньше время от получил до выдал тем лучше, а теперь представь что ты получил начал обрабатывать и у тебя хуяк вызвался этот цикл ну или хуева гора др вариантов.

Аноним 04/12/16 Вск 16:44:12  260850
>>260849
Ты че? Ебанутый?
Аноним 04/12/16 Вск 18:06:00  260859
>>260850
проблемы с восприятием?
где тебе не ясно и что именно?
помоему я достаточно доходчиво расписал при каких случаях стоит а при каких нет использовать пустые циклы в качестве временных задержек.
Аноним 04/12/16 Вск 18:09:09  260860
>>260841
зачем тебе массив в качестве аргумента?
этож пиздец какой долбоебизм
глобальный массив заюзать невариант?
Аноним 04/12/16 Вск 18:09:43  260861
>>260836
Бля, лол. КЗ будет между +5 и землей. Чтоб комп понял, что надо заряжать, и нужна перемычка между д- и д+.
Аноним 04/12/16 Вск 18:13:06  260863
>>260860
Глобальный массив это еще больший долбоебизм. Во всяком случае мне так говорил один программист.
Аноним 04/12/16 Вск 18:18:43  260864
>>260861
помоему строго похуй на наличие перемычки.
тут недавно ктото ебал мазги с разъемами не форматными усбешными, я ради достоверности полез в стандартный тестером, +5 вольт я там увидел но тк стоял раком да и руки с похмела тряслись коратнул и виндовоз вывалился в защиту по усб.
а вообще плохая идея чтото заряжать от усб порта проще от питальника выдернуть +5вольт напрямую и врезать в корпус тотже усб разъем на который и завести и для дебилов подписать зарядка.
лет 10 назад приволакли мне мамку на ремонт точнее ситемник, так там на ней отгарела шина +5 вольт нехуевая такая шина какраз от усби порта шла по самому краю, садрал за ремонт как за замену материнки.
Аноним 04/12/16 Вск 18:24:23  260865
>>260863
смотря где, если у тебя прога с откомпилированым экзешником под пару метров то да для того в принципе и придумали всякие классы и прочую хуету, а если это прошива для тойже меги или 51 то ничего страшного, какая хуй разница? всеравно ты в синятине явно определяеш в большинстве компиляторов юзаеш ты оперативу самого камня или внешнюю, интерфейсы общения с флешами вообще приходица порой самому лепить, ибо в лом рыть все эти библиотеки, проще даташит прочитать и запилить именно то что нужно тебе
Аноним 04/12/16 Вск 18:33:35  260866
>>260865
Да не насрать ли? Все равно передается один только указатель. Ну и количество элементов в массиве. Новая память же не выделяется для массива.
Аноним 04/12/16 Вск 18:44:20  260871
так че епта никто не даст конкретного ответа на этот пост?>>260496
и пик от него >>260502
поясню для тех кто не в курсе.
есть одна печка которую я пилю с зимы.
в принципе все готово но остались доводки.
мудень в моем мухосранске за 24btb семистор дерет цельных 100 рублей манапалист хуев.
но дело даже не в повальном нищебродстве шизика.
дело в расчетах.
в принципе кагда я игрался этим семистором на 12 вольт все работало, НО 220 это не 12 от трансформатора...
хотя по большому счету...
НОВАЯ ИДЕЯ.
есть один сварочный трансформатор.
да дурак весом килограмм 50 но там у меня семисторы ТЛ250 еще блядж масса + 10 кг мутил там охлаждение шинки все дела...
идея вот в чем мож взять семистр? и затаскивать ток из разетки?
ну ненравица мне шов от инвертора варил дахуя какими аппаратами и самый красивый всетаки от огромного трансформатора.
дискас вопщем.
Аноним 04/12/16 Вск 18:45:44  260872
>>260866
>>260864
имхо
Тут следует строго разделять программирование под МК и программирование для ПК. Это совершенно разные вещи.
Для МК глобальный массив не плохо, а иногда даже лучше, потому что существенно уменьшает вероятность выстрела в ногу. Динамически выделять память в МК нужно только тогда, когда ты её потом собираешься высвободить или масштабировать. В остальном принципиального различия нет. Память для этого массива выделяется в в RAM как и для статического массива. Так что если ты не собираешься масштабировать этот массив или удалять его, то резервируй память с самого начала под него.
В отношении ПК, так как из-за особенностей организации памяти, существования нескольких уровней кеша, общей кучи и существенного различия их быстродействия, а так же в различии выделения памяти между динамическим массивом, который выделяется в куче, и статическим, который выделяется в стеке, можно сказать, что использование зарезервированных массивов нецелесообразно.
А вообще зависит от МК. Если у тебя какой нибудь pic или AVR, то даже можно не заморачиваться.
Аноним 04/12/16 Вск 18:48:24  260874
>>260496
Существует вероятность того, что твоему мультиметру пизда, если на измерительной головке не было сопротивления.
Ну а так, ставишь шунт и меряешь.
Аноним 04/12/16 Вск 18:58:01  260875
>>260866
и? яж тебе говарю про 2 различных случая.
1 работа с массивами под операционкой кагда есть всякие кучи и прочие уборщики мусора.
2 и кагда ты явно определил глобальный массив в оперативе камня и с ним играешся тое это ну допутим тот же усреднитель по всплескам.
оперативу всегда надо считать мой мальчик иначи будеш улетать в своп.
>>260872
об этом я и пиздю.
проще порой посчитать сколько там глобальных масивов сидит в оперативе структур битов и прочих чаров, чем ебать мазги с динамической организацией памяти.
опять же на порядок лучше именно в МК использовать глобальные переменные тк это все работает и нужно именно сейчас.
а перебросы из внешней озу и обратно там да один хуй придеца использовать динамическое распределение памяти и один хуй все считать.
но епта кагда это было? даже сраный ат89с4051 имеет на борту 128 кбайт оперативы...

Аноним 04/12/16 Вск 19:01:18  260877
>>260874
здесь вопрос с подвохом.
шизик жи)
Аноним 04/12/16 Вск 19:06:11  260879
>>260875
> ат89с4051 имеет на борту 128 кбайт оперативы
128байт тамещто
Для AVR к примеру размер встроенной памяти стандартный от 1 до 16кб. Что вполне достаточно для класса задач, для которых AVR нужны. Если хочешь считать ОДУ и СЛАУ на МК, то покупай ARM, программирование под которую существенно отличается.
Аноним 04/12/16 Вск 19:07:42  260880
>>260875
здесь поравлюсь
при работе с внешней оперативой придеца выделять кусок в памяти контроллера для переброски
тое это все будет работать в строго отведенном пространстве где верховодит всем этим обработчик...
флаги симафоры....
и недайбоже вся эта залупа вылезет туда куда ей совсем ненадо вылезать.
Аноним 04/12/16 Вск 19:09:00  260881
Как узнать какое питание надо для схемы?
Аноним 04/12/16 Вск 19:10:05  260882
>>260881
А какая схема?
Аноним 04/12/16 Вск 19:10:41  260883
>>260879
128кбит
поправлюсь
по семисторам есть какие нить мыся?
Аноним 04/12/16 Вск 19:11:01  260885
>>260830
При -Os вообще все "оптимизировал" оставил только настройку портов
При -O1 оставил кусок цикла, но p = j вырезал и выкинул весь цикл while
При -O0 оставил заполнение массива, но выкинул весь цикл while
Аноним 04/12/16 Вск 19:12:33  260886
IMG201612042254[...].jpg (1055Кб, 1536x2048)
IMG201612042254[...].jpg (1292Кб, 2048x1536)
Сап раданы. Есть одни китайские часики с Али, купил чтоб показывали мне с полки ночью, сколько ещё дрыхнуть.
Но вот беда: эта поебень оказалось яркой как ебучий портрет председателя Мао. Натурально ночью ОСВЕЩАЕТ, в темноте аж сука соепит и мешает спать.
Вскрыл корпус вот, почесал репу: внутри хоть и китайский пиздец, а на смдхах, искать откуда питается табло лень, вот подумал: может просто въебать полкилоома прямо в питалово? Питается от усб-проводка. Какие подводные камни? Точность не наебнется? Резистор похуй какой по мощности?
Аноним 04/12/16 Вск 19:13:01  260887
>>260881
сматри там должно быть написанно.
если не написанно то какправило определяеца самым крайним = ближним элементом к питанию.
Аноним 04/12/16 Вск 19:13:39  260888
>>260885
Нет. Ничего он не выкидывал.
Аноним 04/12/16 Вск 19:14:54  260890
>>260885
вайлы репиты нах ани ваще всрались?
есть жи универсальный FOR
Аноним 04/12/16 Вск 19:16:22  260891
922574598-19883[...].jpg (307Кб, 960x960)
1989305637-6352[...].jpg (235Кб, 960x960)
>>260882
Собираюсь заказать китов для практики, нигде не написано питание.
Вот парочка для примера.
>>260887
Окей, спасибо.
Аноним 04/12/16 Вск 19:16:53  260892
>>260886
Берёшь и находишь индикатор в своих часах. Определяешь резисторы, которые подводят ток к индикатору, и их номинал. Увеличиваешь резисторы в два-три-пять раз.
Аноним 04/12/16 Вск 19:17:23  260893
>>260886
Этот шлейф у тебя на экран идёт? Или экран ты ещё не открутил?
Аноним 04/12/16 Вск 19:18:25  260894
>>260845
Ну чо, никто не поможет?
Аноним 04/12/16 Вск 19:18:32  260895
>>260891
>нигде не написано питание
Я тоже заказывал, я у продавца спросил.
Ещё можно у других продавцов описание посмотреть, некоторые пишут.
Аноним 04/12/16 Вск 19:19:09  260896
>>260892
Индикатор к морде изнутри приклеен, отдирать не хочется. Алсо, на контактах шлейфа от микрухи у индикатору чуть менее 5в, т.е. практически исходное напряжение.
Аноним 04/12/16 Вск 19:19:30  260897
>>260893
>>260896
да, на экран.
Аноним 04/12/16 Вск 19:20:12  260898
>>260896
На контакты и повесь переменный
Аноним 04/12/16 Вск 19:21:27  260899
>>260895
Ну это не тру, мне разобраться надо со всеми подсчетами желательно. Схему чертить придется наверное
Аноним 04/12/16 Вск 19:21:47  260900
>>260898
на каждый контакт по резистору?
Аноним 04/12/16 Вск 19:22:50  260901
>>260900
Прозванивай тогда где у них земля общая или что там вообще хуй разберешь
Аноним 04/12/16 Вск 19:23:04  260902
>>260897
Я бы искал контакты шлейфа, на которых не меняется напряжение при изменении информаци на экране, а потом подавал разное напряжение на них.
Но как тебе это сделать малой кровью, я не знаю.
Аноним 04/12/16 Вск 19:24:26  260903
>>260900
Крайний левый общий не?
Аноним 04/12/16 Вск 19:24:34  260904
>>260886
у меня одна девочка не любила еблю при свете
то и не удевительно комплекс радимого пятна...
оно у нее было на пол промежности...

по решению проблемы
сматри сюда
найди 4 транзюка которые отвечают за подсветку.
найди их общий минус или плюс - вдуше ни ебу что за индекатор там китаезы прилепили с общим анодом или катодом.
там должны быть резюки между общей точкой или сначала переход(транзюк ) потом резюк неважно...
твая задача отрезать именно управление стробом.
чтобы было все в одной куче.
потом рвеш дорожку от основного питания и в разрыв вставляеш порядка 10-100 ом сапративление.
китайцы такие тупые)))
я на сваих часиках это первым делом ввел в прошивку)
как я скучаю по тошибе телекуу него была ахуенная функция такая есть в яблофонах - там тупо глаз видел освещение и приберал яркость...
Аноним 04/12/16 Вск 19:25:38  260905
>>260901
Блядь, там 12 жил на 4 цифры и точки. Там сука с РАЗВЁРТКОЙ эта хуйня, динамическая.
Аноним 04/12/16 Вск 19:26:10  260906
>>260904
Мимошел, а резать зачем? Параллельно залепить не вариант уже имеющемуся резюку?
Аноним 04/12/16 Вск 19:26:59  260907
>>260906
От параллельного соединения сопротивление будет только уменьшаться.
Аноним 04/12/16 Вск 19:27:50  260908
>>260903
не, всё на микру идёт.
Аноним 04/12/16 Вск 19:28:15  260909
>>260907
Тогда одну ногу к резюку после него а вторую на разьем
Аноним 04/12/16 Вск 19:29:03  260910
>>260906
только резать, это я шизик все пилю на макетках...
а китаезы за них пилят машины все эти платки.
понимаеш суть?
мож там эта обшая земля или общий +
вырезать придеца палюбому.
картинку нарисовал в мазгах уже?
понял смысл?
Аноним 04/12/16 Вск 19:29:12  260911
>>260909
Тогда надо убрать дорожку на плате. В общем, ебаться всё равно придётся.
Аноним 04/12/16 Вск 19:29:54  260912
>>260886
Можешь попробовать заклеить какой нибудь полупрозрачной пленкой.
Аноним 04/12/16 Вск 19:30:10  260913
>>260891
По картинкам видно 5в~12в.
Аноним 04/12/16 Вск 19:30:21  260914
>>260911
>В общем, ебаться всё равно придётся
Таки чем плох вариант уменьшения общего напряжения питалова посредствам делителя?
Аноним 04/12/16 Вск 19:30:22  260915
Тупой вопрос: есть один optical spdif out и coaxial spdif in. Проканает ли, если прост вместо излучателя впаять провод?
Аноним 04/12/16 Вск 19:30:39  260916
>>260910
Все, дошло. Я немного нюфаня. Только азы прохожу.
Аноним 04/12/16 Вск 19:31:38  260917
>>260914
> посредствам делителя
Тем что делителем уменьшать сложные схемы не нужно. И тем что неизвестно как себя поведёт мк при уменьшении напряжения.
Аноним 04/12/16 Вск 19:32:15  260918
>>260913
Где видно?
Аноним 04/12/16 Вск 19:33:01  260919
>>260896
Тогда хватит страдать хернёй и просто наклей плёнку на часы.
Аноним 04/12/16 Вск 19:33:51  260920
>>260918
Номиналы деталей на платах подписаны. По ним видно.
Аноним 04/12/16 Вск 19:34:06  260921
>>260914
Хуй его знает что там компаундом залили, может идти медленнее будут по времени.
Аноним 04/12/16 Вск 19:34:13  260922
>>260899
Чё? В смысле? Ты не знаешь какое напряжение нужно, но не хочешь спрашивать у продавца и смотреть в описание?
Ну хочешь тогда загугли микруху, в которую питание идёт и в даташите посмотри.
Загуглил твою синюю плату с пика с микрухой CD4017, питание 3-15 вольт. Нихуя не помогло.
http://pdf1.alldatasheet.com/datasheet-pdf/view/50846/FAIRCHILD/CD4017.html
Ноги её выдают на 0.05 вольт ниже, чем питание, а красные светодиоды рассчитаны на 2.2 вольта, а там 1к резисторы...
А чтоб понять теперь исходное напряжение надо знать ток потребления светодиодов, а оно зависит от их размеров.
А размер их ног как 3 ноги таймера NE555, а значит...
Блядь, спроси у продавца и всё.
Аноним 04/12/16 Вск 19:35:00  260923
>>260917
>Тем что делителем уменьшать сложные схемы не нужно.
Но это всего лишь часы.
> как себя поведёт мк при уменьшении напряжения
Вот под рукой 700 ом, воткнул в плюс - табло еле светится, но точки мигают, минуты меняются. Алсо, там отдельная батарейка имеется для запоминания времени.


>>260912
Ну это совсем костыль, лол.
Аноним 04/12/16 Вск 19:36:36  260924
>>260923
Для тебя плёнка - лучший вариант. Серьёзно. Я тебе пытаюсь втолковать как работают эти индикаторы, а ты просто втыкаешь больший номинал по питанию. Эх ты.
Аноним 04/12/16 Вск 19:36:53  260925
>>260923
> Но это всего лишь часы.
И что? Если там есть хоть один полупроводник, то это уже нетривиальная схема и использовать делитель - долбоебизм.
Аноним 04/12/16 Вск 19:36:55  260927
>>260923
Ну тогда опытным путем подбери проверь работает ли будильник если он есть, не отстает ли время и воткни крутилку
Аноним 04/12/16 Вск 19:37:28  260928
>>260921
>может идти медленнее будут по времени
Если кроме этого никакой хуйни не должно быть, вроде пиздариков или перегрева этого резистора, то таки можно проверить жи.
Аноним 04/12/16 Вск 19:38:48  260930
>>260928
Месяца два-шесть прослужит и задохнётся.
Аноним 04/12/16 Вск 19:38:57  260931
>>260924
Да я покурил, как они работают, это всё збс. Но тут резисторы совсем мелкие, мозгоебли с их перепаиванием больше, чем эта хуйня на али стоит.
Аноним 04/12/16 Вск 19:39:45  260932
Сфоткай плату часов поближе
Аноним 04/12/16 Вск 19:40:23  260933
>>260932
Ок, щас камеру расчехлю.
Аноним 04/12/16 Вск 19:41:54  260934
>>260931
НАКЛЕЙ ПЛЁНКУ. Они у тебя и так с различным токопотреблением на каждый светодиод, а ты ещё сильнее их разделяешь. Вот выгорит часть - на двач не пиши. НАГРУЗКА у них не равномерная, когда отключаются одни, на других больше ток, ведь ты же просто понизил общий, а не на каждом элементе. В результате минутный индикатор находится под большей нагрузкой всегда.
Аноним 04/12/16 Вск 19:44:05  260935
01.JPG (291Кб, 1275x1755)
02.JPG (344Кб, 1275x1755)
>>260916
ниче страшного
сиськи запили с супом)))
все мы были такими...

кстати
почему мача такая ахуевшая?
ана че блядж не видит что необходимо тред перекатывать?

мало того что ана тред не перекатывает
ана в таком ТРАВМАТИЗЬМО ОПАСНОМ ветке не имеет изза своего попустительства а это уголовная статья, содержать тред об электро безопасности.

сим считаю необходимым вкинуть пару плакатов .
ани в основном для механиков распиздяев
но применяя дифференцированное мышление каждый сможет подобрать их для сваих нужд.
Аноним 04/12/16 Вск 19:48:33  260937
>>260915
нет дурень
там оптоволокно жи
Аноним 04/12/16 Вск 19:48:55  260938
Надо отрывать табло и искать анод у каждой цифры как я понял, минимум 4 резистора придется менять.
Аноним 04/12/16 Вск 19:49:53  260939
>>260917
а для кого придуман слип режим?
Аноним 04/12/16 Вск 19:52:40  260940
>>260937
Да не, вместо светодиода, к одной из его ног.
Но тащемта я уже разобрал девайс, посмотрел датащит http://www.ti.com/lit/ds/symlink/pcm2900.pdf и думаю что если я припаяю к 25 ноге, то всё будет хорошо?
Аноним 04/12/16 Вск 19:52:46  260941
IMGP2642.JPG (484Кб, 2000x1324)
IMGP2643.JPG (348Кб, 2000x1324)
IMGP2644.JPG (301Кб, 2000x1324)
>>260934
>В результате минутный индикатор находится под большей нагрузкой всегда.
Но ведь он по яркости падает на столько же.

Аноним 04/12/16 Вск 19:55:32  260942
.png (3418Кб, 1321x851)
>>260941
Судя по всему вот этот массив резисторов менять надо.
Аноним 04/12/16 Вск 19:55:41  260943
>>260941
Не еби мозги себе и людям. Воткни резистор 200~500 ом по питанию. Эти часы и от 3в будут нормально работать.
Аноним 04/12/16 Вск 19:58:31  260944
>>260943
Так я и не ебал, про это и спрашивал.

>>260942
>массив резисторов
чо бывает. Как не посещу радиач, так с пользой.
Аноним 04/12/16 Вск 20:00:26  260945
>>260942
Хотя нет, это для ограничения тока базы транзисторов.
Аноним 04/12/16 Вск 20:01:36  260946
>>260941
У тебя две точки на дисплее есть мигающие?
Если есть, то вот он ttps://www.aliexpress.com/item/4-Bits-Digital-Tube-LED-Display-Module-With-Clock-Display-TM1637-for-Arduino-Raspberry-PI/32681160164.htm
Дальше надо нагуглить на какой из его ног висит яркость экрана.
Аноним 04/12/16 Вск 20:02:34  260947
.png (4090Кб, 1263x1072)
>>260941
Попробуй выпаять вот этот резистор-перемычку и вместо него запаять какой-нибудь резистор.
Аноним 04/12/16 Вск 20:03:27  260948
Не могу понять что за табло там стоит, не гуглится такое
Аноним 04/12/16 Вск 20:05:53  260949
motorolacm160.jpg (217Кб, 1000x545)
Пацаны, призываю в этот ИТТ чувака, который разбирается в радейках Motorola. Конкретно вопрос по Motorola CM160. Мой мозг не позволяет мне разобраться её невероятно сложном меню. Не могу переключить её в режим сканирования по каналам/частотам. Как включаю, вылезает меню выбора запрограммированных каналов, что дальше то делать я хз.
Аноним 04/12/16 Вск 20:06:43  260950
>>260888
Ты в глаза долбишься?
---------- это значит ничего нет
Аноним 04/12/16 Вск 20:08:00  260951
>>260950
Ты лучше ассемблерные листинги смотри, а не это.
Аноним 04/12/16 Вск 20:08:08  260952
>>260950
Не может тебе оптимизация удалять такое.
Аноним 04/12/16 Вск 20:10:24  260953
>>260946
Паге нот фоунд.
4 цифры, две мигающие точки и ещё одна точка сверху перед последним разрядом, типа для градусника.
>>260947
блин выпаять то можно да вставить нечего, ща поищу

Аноним 04/12/16 Вск 20:14:06  260954
>>260953
> да вставить нечего, ща поищу
У тебя ж был на 700Ом. Если не хватает места можешь припаять к эммитеру (тот который под цифрой 2) любого транзистора из четвёрки, они все соединены.
Аноним 04/12/16 Вск 20:23:25  260955
d.png (285Кб, 651x1274)
>>260953
А вот нет у него нихуя настроек яркости. Это просто тупые светодиоды.
На пике не точь в точь как твой, но суть та же.
Можно конечно дорожки резать и впаивать резисторы, но будет выглядеть уёбищно. Да и наверняка у тебя ни резисторов, ни паяльника.
Аноним 04/12/16 Вск 20:27:08  260956
>>260955
Почитал код
http://www.ithepro.com/2015/11/kyx-5461as-4-digit-7-segment-led.html
https://github.com/amriunix/arduino/blob/master/4-digit-7-segment/KYX-5461AS.ino
На пины digit подаётся минус, на segment подаётся плюс.
На не используемые digit идёт плюс.
Тебе придётся на все 12 дорог паять резисторы, видимо.
Ну или как предлагали просто попробовать занизить питание самих часов. Хрен знает.
Аноним 04/12/16 Вск 20:28:23  260957
>>260954
смдх нет.
ну приклеил кое-как на 150 - яркость уменьшилась вся, но сильно неравномерно.
Аноним 04/12/16 Вск 20:30:22  260958
>>260957
единичка сильно ярче двоек, например.
Аноним 04/12/16 Вск 20:32:59  260959
a608408a972d9ac[...].jpg (370Кб, 1500x1500)
>>260956
Не такое табло, должны с точками быть если не ошибаюсь
Аноним 04/12/16 Вск 20:34:17  260960
>>260958
Ха, а ведь и правда. Ведь резистор ограничивает общий ток для сегмента, и если в сегменте горит меньшее количество резисторов, то гореть они будут ярче. Тогда всё, тут остаётся только впаивать 8 резисторов, ну или если будешь понижать общее питание, то лучше делай это специализированной микрой, например lm317.
Аноним 04/12/16 Вск 20:34:28  260961
>>260959
Ну вот с точками
http://www.instructables.com/id/4-Digit-7-Segment-LED-Display-Arduino/
То же самое.
Аноним 04/12/16 Вск 20:34:42  260962
>>260958
А восьмерка слабже всех должна быть ибо все сегменты работают, да?
Аноним 04/12/16 Вск 20:37:24  260963
.jpeg (180Кб, 1778x1024)
>>260960
Алсо, если всё таки решил заморочиться с резисторами, то впаивать их нужно в эти проводки. Остальные 4 управляют сегментом и трогать их не надо.
Аноним 04/12/16 Вск 20:38:14  260964
>>260949
Бля, инструкцию почитать?
Аноним 04/12/16 Вск 20:40:03  260965
>>260962
Почти нет, хз почему. Алсо, когда загораются точки, вторая и третья цифры тускнеют немношк:3.
>>260960
ебучие китайцы. Термопару ВНУТРИ корпуса запили (показывает всегда 30 градусов), режим включения от громкого звука запилили, а яркость менять - это пиздец сложно.
Аноним 04/12/16 Вск 20:42:56  260966
>>260960
>lm317
Какие там у них номиналы по выходным вольтам?
Аноним 04/12/16 Вск 20:43:12  260967
>>260894
бумп
Аноним 04/12/16 Вск 20:44:55  260968
>>260964
Целый день пытаюсь по инструкции хоть что-то сделать. Только что вот через режим тестирования приёмопередатчика получилось канал выбрать, но их там всего 14 и два зарезервированных. В документации к ней указано, что у неё 64 канала. И режим мол этот, выбора каналов, доступен сразу при включении. А на деле я её врубаю - а она мне эти запрограммированные 10 каналов только выдаёт, а я даже не ебу какие на них частоты вбиты.
Аноним 04/12/16 Вск 20:47:31  260969
>>260968
Ну и частоты эти, на запрограммированных каналах, ясен хуй никак не изменить без программатора, как я уже догадался. Бля ну вот что им сложно было цифровую клавиатуру приделать где-нибудь и не ебать мозги пользователям, уууу сука!
Аноним 04/12/16 Вск 20:51:22  260970
14808703663970.jpg (843Кб, 2000x1324)
>>260941
А ну слушай. Там 4 пина для выбора digit, на шлейфе я вижу 2 точно дороги идут в резисторы 0 Ом и 2 ещё хрен знает куда, наверное тоже к двум 0 Ом (прозвони если можешь).
Попробуй первые 2 заменить на ~1кОм. Станут 2 цифры тусклее?
Аноним 04/12/16 Вск 20:54:52  260972
>>260941
Поставив один резистор на все индикаторы ты уменьшаешь ОБЩИЙ ТОК цепи. То есть в момент, когда у тебя горят все светодиоды - они светят меньше, чем когда горит только 11:11. Соответственно те части индикаторов, которые светят больше времени, сам подумай которые чаще всего используются, выгорают быстрее.
Аноним 04/12/16 Вск 21:06:22  260974
>>260972
>выгорают
>обычные красные диоды
>светят и так в половину яркости
ну хууй знает
Аноним 04/12/16 Вск 21:09:06  260975
>>260974
Я парктроник купил, с экраном на светодиодах. Так индикаторы расстояния сгорели через год, выгорая по сегменту каждый месяц.
Аноним 04/12/16 Вск 21:12:29  260976
>>260975
Сгорают от лишнего тока, хуёво ограничены были.
Аноним 04/12/16 Вск 21:15:54  260978
>>260976
Как ты думаешь, про что я толковал только что?
Перекат Аноним 04/12/16 Вск 21:18:19  260979
KidsSoldering.jpg (505Кб, 1920x1104)
По заявкам паяющих.

https://2ch.hk/ra/res/260977.html

https://2ch.pm/ra/res/260977.html

http://m2-ch.ru/ra/res/260977.html

>>260977 (OP)
>>260977 (OP)
Аноним 04/12/16 Вск 21:19:04  260980
у тебя красные
ани с общим катодом тюлень
ани токо зависимые что пиздец.
там теплота больше выделяеца чем спектр "красноты"
потому то ани и подключены с общим катодом.
я такие пожог большие.

ани не к массе ани к плюсу управляюца.
Аноним 04/12/16 Вск 21:22:09  260981
01.JPG (37Кб, 623x317)
>>260979
Аноним 04/12/16 Вск 21:22:32  260984
IMG201612050117[...].jpg (722Кб, 1536x2048)
IMG201612050117[...].jpg (723Кб, 1536x2048)
>>260970
Удалил перемычку с оранжевого, таки это сегмент.
Аноним 04/12/16 Вск 21:23:11  260985
>>260984
Сука.
Аноним 04/12/16 Вск 21:23:14  260986
>>260978
Так то лишний ток, а то просто неравномерный. В полную яркость один хуй ток больше, чем когда какой-то доп резистор вообще есть.
Аноним 04/12/16 Вск 21:24:39  260988
>>260984
ты пожг сегменты
паваздравляю тебя
пони пляшут и ржут над тобою

Аноним 04/12/16 Вск 21:25:14  260989
>>260988
В глаза ебёшься, от 0 Ом резистор отпаял.
Аноним 04/12/16 Вск 21:31:05  260993
KYX-5461AS-300x[...].jpg (14Кб, 300x194)
>>260984
Пин 6 это Digit 4
Пин 8 это Digit 3
Пин 9 это Digit 2
Пин 12 это Digit 1
Прозвони куда они на шлейфе выходят, есть ли у них резисторы там на пути?
Аноним 04/12/16 Вск 21:36:55  260997
>>260993
так на плате подписано всё, лалки.
Аноним 04/12/16 Вск 21:42:09  260999
мож и мне чегонитьт пожеч?
шаз впилю 20 ком
9жи синий....

ДЕТИ
очень сложно отстранить себя
и познать желания разума
влекущие к ебенеям

посему пара от шизика
1 нестоит подавать напряжение не проверив схему
2 если рабогтаеш с кемто схему проверяй ДВАЖДЫ
3 НЕВЕРЬ НИКАМУ и темболее жучкам
3.а сие допускаеца при проверенныхустойчивых цепях и наработке деда - водка.
3.б если ударило стоит спрятаца - куданить за за ведомо изеестный куб отлив или прочую ТЯЖОЛУЮ установку
3.с нестоит прятаца под металические конструкци крыш и прочие внезапно обрушаемые эхлементы.
4 в недолеке от себя стоит держать полторрашку с водой
5 при явных звонах в ушах и мозгах стоит найти убежище
....
6 если вы видети яркую вспышку
вам стоит найти полотенце и БЕЛЫЕ матерьялы простынки рукава...
и осознать что пиздец наступил.
он76 рядом с нами сечас
123
Аноним 04/12/16 Вск 21:45:37  261000
>>260993
Таки, если верить подписям на плате, которые есть, перемычки все как раз на сегментах. Видимо китйцы решили заебашить ЯРЧЕ и впаяли нули, и в принципе можно б было заморочиться и купить десяток 100-150 омных смдх...
Аноним 04/12/16 Вск 21:49:42  261001
ПЕРЕКАТ
ПЕРЕКАТ
ПЕРЕКАТ
ПЕРЕКАТ
ПЕРЕКАТ
ПЕРЕКАТ
ПЕРЕКАТ
https://2ch.hk/ra/res/260977.html
https://2ch.hk/ra/res/260977.html
https://2ch.hk/ra/res/260977.html
https://2ch.hk/ra/res/260977.html
https://2ch.hk/ra/res/260977.html
https://2ch.hk/ra/res/260977.html
https://2ch.hk/ra/res/260977.html
Аноним 04/12/16 Вск 21:52:09  261003
01.JPG (37Кб, 623x317)
там всеголиш от контроллера ток другой
ты тупой?
ему проще незаморачиваясь писать


>>261001
хачу сиськи
много сисек
и удар в челюсть
Аноним 04/12/16 Вск 21:53:50  261004
мотачи перекати
до кучи плиз
Аноним 04/12/16 Вск 21:59:24  261005
>>261003
мда, ты еще и понидаун
Аноним 04/12/16 Вск 22:05:13  261007
>>261000
О каких подписях идёт речь? Покажи где какой сегмент как подписан.
Аноним 04/12/16 Вск 22:11:27  261008
>>261007
как я понял, прямо над коннектором шлейфа, точно подписаны d4, d1, f и c, d2 выше по дорожке, остальные хз.
Аноним 04/12/16 Вск 22:19:03  261010
ПЕРЕКАТ
ПЕРЕКАТ
ПЕРЕКАТ
ПЕРЕКАТ
ПЕРЕКАТ
ПЕРЕКАТ
ПЕРЕКАТ
https://2ch.hk/ra/res/260977.html
https://2ch.hk/ra/res/260977.html
https://2ch.hk/ra/res/260977.html
https://2ch.hk/ra/res/260977.html
https://2ch.hk/ra/res/260977.html
https://2ch.hk/ra/res/260977.html
https://2ch.hk/ra/res/260977.html
Аноним 04/12/16 Вск 22:19:19  261011
ПЕРЕКАТ
ПЕРЕКАТ
ПЕРЕКАТ
ПЕРЕКАТ
ПЕРЕКАТ
ПЕРЕКАТ
ПЕРЕКАТ
https://2ch.hk/ra/res/260977.html
https://2ch.hk/ra/res/260977.html
https://2ch.hk/ra/res/260977.html
https://2ch.hk/ra/res/260977.html
https://2ch.hk/ra/res/260977.html
https://2ch.hk/ra/res/260977.html
https://2ch.hk/ra/res/260977.html
Аноним 04/12/16 Вск 22:19:36  261012
ПЕРЕКАТ
ПЕРЕКАТ
ПЕРЕКАТ
ПЕРЕКАТ
ПЕРЕКАТ
ПЕРЕКАТ
ПЕРЕКАТ
https://2ch.hk/ra/res/260977.html
https://2ch.hk/ra/res/260977.html
https://2ch.hk/ra/res/260977.html
https://2ch.hk/ra/res/260977.html
https://2ch.hk/ra/res/260977.html
https://2ch.hk/ra/res/260977.html
https://2ch.hk/ra/res/260977.html
Аноним 04/12/16 Вск 22:19:44  261013
IMGP2642.jpg (126Кб, 328x276)
>>261008
видно?
Аноним 04/12/16 Вск 22:38:36  261019
>>260937
кароч попробовал к микрухе, чот не проканало, наверное низковат ток (хотя пендосы пишут на форумах что у них работало). Потом решил ебись оно всё конем, и припал к трансмиттеру. И выийграл!
Аноним 04/12/16 Вск 22:56:29  261023
>>261019
С подливой?
Аноним 05/12/16 Пнд 02:04:33  261125
5435849orig.jpg (249Кб, 1066x800)
Не попадались ли кому проекты по получению сырых данных от дешманских счетчиков вроде меркурий 201? Там вроде как стоит ADE7753, где по spi можно получить осциллограмму, активную/активную моментальную/полную/реактивную мощность, пиковый/rms ток/напряжение, частоту.
Аноним 05/12/16 Пнд 02:26:47  261126
>>260966
какие хочешь
Аноним 05/12/16 Пнд 05:45:30  261129
Вольтметр aidetek 97 показывает 23В переменки на 18В выходе транса; на 9в показывает 11.5. Сетевое, пишет, 237В (бля, не знал, что так завышено). Это ощибка прибора/описания транса (хотя купил с рук у нормального человека, но трансы-то китайские) или методики тестирования (например, сильно постоянка влияет без нагрузки или хз)?
Аноним 05/12/16 Пнд 06:42:22  261135
>>261125
Если это так, то мы за 800 деревянных покупаем очень навернутый прибор. Токовые клещи с рмс и всеми плюшками в разы дороже.
Аноним 05/12/16 Пнд 06:44:42  261136
>>261129
Все норма, холостое. Дальше при выпрямлении, стабилизации, нагрузке есть запас.
Аноним 05/12/16 Пнд 06:45:01  261137
>>261129
Все норма, холостое. Дальше при выпрямлении, стабилизации, нагрузке есть запас.
Аноним 05/12/16 Пнд 07:07:51  261138
какие разделы математики используются в радиотехнике?
Аноним 05/12/16 Пнд 07:10:54  261140
>>261137
У меня стаб на 10в, для 0.1-0.4А тока, не сильно греть будет? И ещё, видел, многие кренки к радиатору через плёнку крепят, это для устранения помех каких-то (10в идёт на цап, стаб вроде <10мкВ шумов даёт)? Имеет смысл?
Аноним 05/12/16 Пнд 07:13:14  261141
>>261138
Сложение, вычитание, умножение, деление.
Аноним 05/12/16 Пнд 08:56:14  261153
>>261125
тащемто да, меркурики всегда славились ахъуенными разработками притом дешовыми...
но работать с ними порой сущая марока.
договора же заключать это вообще лютый пиздец.
если камуто надо магу дать пару сцилок на ихнии кишки.
кстати одна из их проблем это отвратная реализация высоко уровнего ПО.
Аноним 05/12/16 Пнд 08:58:33  261154
>>261141
не пизди только сложение
про диференцирование и интегрирование я малчу.
Аноним 05/12/16 Пнд 09:02:29  261156
>>261140
кренки и прочие например BTB семисторы к радиатору крепят через прокладки для того чтобы на радиаторе небыло всякой хуйни...
карочи у кренки на металической части корпуса висит масса, у бтб семистора один из "анодов" у некоторых полевиком или катод или анод...
надеюсь ты меня понял?
Аноним 05/12/16 Пнд 09:08:43  261158
>>261154
Тебе формул накидать чтоле гнида?
Аноним 05/12/16 Пнд 09:19:31  261162
ПЕРЕКАТ
ПЕРЕКАТ
ПЕРЕКАТ
ПЕРЕКАТ
ПЕРЕКАТ
ПЕРЕКАТ
ПЕРЕКАТ
https://2ch.hk/ra/res/260977.html
https://2ch.hk/ra/res/260977.html
https://2ch.hk/ra/res/260977.html
https://2ch.hk/ra/res/260977.html
https://2ch.hk/ra/res/260977.html
https://2ch.hk/ra/res/260977.html
https://2ch.hk/ra/res/260977.html
Аноним 05/12/16 Пнд 09:19:48  261163
ПЕРЕКАТ
ПЕРЕКАТ
ПЕРЕКАТ
ПЕРЕКАТ
ПЕРЕКАТ
ПЕРЕКАТ
ПЕРЕКАТ
https://2ch.hk/ra/res/260977.html
https://2ch.hk/ra/res/260977.html
https://2ch.hk/ra/res/260977.html
https://2ch.hk/ra/res/260977.html
https://2ch.hk/ra/res/260977.html
https://2ch.hk/ra/res/260977.html
https://2ch.hk/ra/res/260977.html
Аноним 05/12/16 Пнд 09:20:12  261165
ПЕРЕКАТ
ПЕРЕКАТ
ПЕРЕКАТ
ПЕРЕКАТ
ПЕРЕКАТ
ПЕРЕКАТ
ПЕРЕКАТ
https://2ch.hk/ra/res/260977.html
https://2ch.hk/ra/res/260977.html
https://2ch.hk/ra/res/260977.html
https://2ch.hk/ra/res/260977.html
https://2ch.hk/ra/res/260977.html
https://2ch.hk/ra/res/260977.html
https://2ch.hk/ra/res/260977.html
Аноним 05/12/16 Пнд 09:38:41  261171
>>261165
Закройте тред нахуй уже
Аноним 05/12/16 Пнд 10:42:18  261182
Анон, поясни за датчики угла поворота, а то в интернете хер поймешь, что написано.

http://www.bourns.com/data/global/pdfs/PEC11R.pdf

Эта параша постоянно два меандра выдает, или как? Куда в нем землю, куда напряжение подключать нужно, и на как вообще с него сигнал считывать?
Аноним 05/12/16 Пнд 10:43:22  261183
>>261182
> два меандра выдает
Нет. По сути стоят 2 кнопки, которые срабатывают с небольшой разницей во времени.
> Куда в нем землю...
Средняя нога - общая. крайние - выводы "кнопок".
Аноним 05/12/16 Пнд 10:43:57  261185
>>261183
Ну, вообщем я уже и сам разобрался.
Аноним 05/12/16 Пнд 10:54:38  261190
8537073[1].jpg (25Кб, 400x480)
Модер скончался!
Полчаса назад звонил Нариман. Сказал, что будут отпевать на ваганьковском.
Доску будет пока контроллировать кто-то из /t
Аноним 05/12/16 Пнд 11:17:23  261193
>>261190
Помянем перекатом
ПЕРЕКАТ
ПЕРЕКАТ
ПЕРЕКАТ
ПЕРЕКАТ
ПЕРЕКАТ
ПЕРЕКАТ
ПЕРЕКАТ
https://2ch.hk/ra/res/260977.html
https://2ch.hk/ra/res/260977.html
https://2ch.hk/ra/res/260977.html
https://2ch.hk/ra/res/260977.html
https://2ch.hk/ra/res/260977.html
https://2ch.hk/ra/res/260977.html
https://2ch.hk/ra/res/260977.html
Аноним 05/12/16 Пнд 11:17:41  261194
ПЕРЕКАТ
ПЕРЕКАТ
ПЕРЕКАТ
ПЕРЕКАТ
ПЕРЕКАТ
ПЕРЕКАТ
ПЕРЕКАТ
https://2ch.hk/ra/res/260977.html
https://2ch.hk/ra/res/260977.html
https://2ch.hk/ra/res/260977.html
https://2ch.hk/ra/res/260977.html
https://2ch.hk/ra/res/260977.html
https://2ch.hk/ra/res/260977.html
https://2ch.hk/ra/res/260977.html
Аноним 05/12/16 Пнд 11:17:57  261195
ПЕРЕКАТ
ПЕРЕКАТ
ПЕРЕКАТ
ПЕРЕКАТ
ПЕРЕКАТ
ПЕРЕКАТ
ПЕРЕКАТ
https://2ch.hk/ra/res/260977.html
https://2ch.hk/ra/res/260977.html
https://2ch.hk/ra/res/260977.html
https://2ch.hk/ra/res/260977.html
https://2ch.hk/ra/res/260977.html
https://2ch.hk/ra/res/260977.html
https://2ch.hk/ra/res/260977.html
Аноним 05/12/16 Пнд 11:56:08  261206
>>261190
Толсто
Аноним 05/12/16 Пнд 21:02:14  261306
5942442.gif (3Кб, 440x274)
Можно ли подружить строчник (катуша тесла) и ардуино?
а именно сделать аналог это схемы на Ардуино

Аноним 05/12/16 Пнд 21:12:26  261308
>>261306
ПЕРЕКАТ
ПЕРЕКАТ
ПЕРЕКАТ
ПЕРЕКАТ
ПЕРЕКАТ
ПЕРЕКАТ
ПЕРЕКАТ
https://2ch.hk/ra/res/260977.html
https://2ch.hk/ra/res/260977.html
https://2ch.hk/ra/res/260977.html
https://2ch.hk/ra/res/260977.html
https://2ch.hk/ra/res/260977.html
https://2ch.hk/ra/res/260977.html
https://2ch.hk/ra/res/260977.html
Аноним 05/12/16 Пнд 23:10:48  261338
Хотел в общем подключить rtlsdr к мобиле, но там otg работает только с 5v power supply. Можно как нибудь-самому замутить? Есть ардуина. В инете инфы не нашел.

[Назад][Обновить тред][Вверх][Каталог] [Реквест разбана] [Подписаться на тред] [ ] 2020 | 280 | 413
Назад Вверх Каталог Обновить

Топ тредов
Избранное