Браузерные игры

Ответить в тред Ответить в тред
Check this out!
/zet/ Захвати Европу Тред #66: Единый Обсуждач Аноним # OP 27/10/21 Срд 23:47:42 12932701
image.png 291Кб, 1877x1427
1877x1427
image.png 635Кб, 3964x1280
3964x1280
image.png 402Кб, 2000x1300
2000x1300
image.png 486Кб, 2838x1352
2838x1352
Добро пожаловать!
66-ой, твой, официальный и легитимный ЗЕТ.
ГМам: создавая тред в /б/ или /брг/ обязательно оставляйте тег /zet/ в ОП-посте.
Прошлый, с новыми картами: >>1289851 (OP)
Он же на архиваче: http://arhivach.ng/thread/736936/

Официальная конференция треда:https://pastebin.com/efZcAPJh

Путеводитель для ньюфагов:
https://drive.google.com/file/d/1FjnCcrHe-Ae64Qun4swMhsGmU1KbR01E/view?usp=sharing

ОБЩИЕ ПРАВИЛА ТРЕДА:
1. Этот тред предназначен для обсуждения игры. Злоупотребление оффтопом, щитпостингом, скатывание треда в чатик, а также провокации, раздувание срачей и форсы будут пресекаться удалением постов. Для обсуждения внеигровых тем предназначена официальная конференция.
2. Дискриминация игроков по признакам: олдфаг/ньюфаг, аватарка/аноним, ролевик/подпивас, etc в треде не приветствуется. Аватарки, трипфаги и неймфаги не запрещены.
3. Игровое конфоблядство (заключение тайных союзов в конфах и личках) запрещено и карается баном вплоть до пернаментного.
4. Агрессивная реклама других игр будет удаляться.

ОБЩИЕ ПРАВИЛА ИГР:
1. Рисовать запрещенное в /b/ запрещено, в отличие от /brg/. В противном случае тред объявляется нелегитимным.
2. За одновременное создание нескольких государств в игре вас сотрут с карты и запретят ваши страны на неопределённый срок. Срывание игры ведущему через семенство карается баном.
3. После смерти не создавайтесь рядом со своим убийцей с целью "отомстить".

Архивы:
- Единый архив ЗЕТ: https://drive.google.com/drive/folders/1fLK8z_ODYYSGDi5_xVyJsK3ldDYhZTfM?usp=sharing
- Архив тредов: https://drive.google.com/file/d/1L6qRFh6A-WgKIefH-EHHTO4xkaD1kTZn/view?usp=sharing
- Зарубежный архив: https://drive.google.com/drive/folders/1Zm8mmQ0LeciJ0XkEtv5qq02WtN6Kx-4p

Пополнение архивов приветствуется. Кидайте карты в тред ответом к ОП-посту, чтобы Архив-кун мог их увидеть.
27/10/21 Срд 23:48:24 12932732
Вхрюкнулся
Аноним !4SsHcQr6MA 27/10/21 Срд 23:48:30 12932743
прив
Кот !5F718fsrp6 27/10/21 Срд 23:49:09 12932754
Ало.mp4 593Кб, 136x240, 00:00:12
136x240
Кубарем закатился
Аноним 27/10/21 Срд 23:49:24 12932765
original.jpg 375Кб, 899x1280
899x1280
В чём пикрелейтед не лучшая бурятка?

Простая девушка из провинции которая переехала в столицу, чтобы добиться успеха, громко пела после школы и игнорировала слова брата о том, что ему стыдно за неё, потому что она орёт на всю улицу.

Самая целеустремлённая из группы, постоянно появляется на каких-то шоу и получила лидерство в группе, когда её сделали лидером вместо другой бурятки за заслуги и активную деятельность.

+ красивая и относит себя к самым красивым девушкам в Корее, поставив на 3 место.
Аноним 27/10/21 Срд 23:49:45 12932776
ТЕНЕВОЙ (2).png 192Кб, 545x937
545x937
ЭТОТ ТРЕД ПРОКЛЯТ ГОСПОДИНОМ
27/10/21 Срд 23:50:03 12932787
image 124Кб, 786x526
786x526
Аноним 27/10/21 Срд 23:50:13 12932798
16349112952223.webm 6011Кб, 1024x576, 00:00:23
1024x576
Вкатился
Аноним 27/10/21 Срд 23:50:45 12932809
VTa9URiPGME.jpg 227Кб, 736x722
736x722
Зашел
Аноним 27/10/21 Срд 23:51:23 129328110
&Изображение8.jpg 46Кб, 720x406
720x406
>>1293279
Блин, вы чего так гуля запугали? Бедолажка кокой, дрожит весь же
Аноним !4SsHcQr6MA 27/10/21 Срд 23:52:23 129328211
Стаканов, расскажи о себе
Аноним 27/10/21 Срд 23:53:47 129328412
Очередной день [...].jpg 562Кб, 1920x1080
1920x1080
Аноним 27/10/21 Срд 23:53:52 129328513
16353666642560.png 972Кб, 825x855
825x855
Всем привет я мочух мудяте я потёр Ремячку
Аноним 27/10/21 Срд 23:54:37 129328614
1502847963385.jpg 70Кб, 426x426
426x426
Аноним 27/10/21 Срд 23:54:37 129328715
>>1293276
>игнорировала слова брата
Эгоцентричная
>получила лидерство
Ходит по головам и подсиживает
>относит себя
Чсв шлюха
Теперь понятно, на кого ты ровняешься, мудило.
Аноним 27/10/21 Срд 23:57:12 129329216
Захожу в тред.mp4 1405Кб, 270x480, 00:00:09
270x480
Аноним 27/10/21 Срд 23:57:13 129329317
1590354320900.png 190Кб, 350x313
350x313
>>1293288
стаканов !!m4Ug.92Qvg 27/10/21 Срд 23:58:20 129329518
теперь можете начинать нормальную часть треда
Аноним 27/10/21 Срд 23:59:03 129329619
V0dkDJEqlU8.jpg 155Кб, 800x450
800x450
ВАХАЗЕЕЕЕЕЕЕЕЕЕЕЕЕЕЕЕЕЕЕЕЕЕЕЕЕЕЕЕЕЕЕЕЕЕЕЕЕТ!!!!!!!
Аноним 27/10/21 Срд 23:59:12 129329720
1582322269955.jpg 99Кб, 453x431
453x431
Аноним 27/10/21 Срд 23:59:31 129329821
1587608599097.jpg 41Кб, 490x490
490x490
>>1293295
> теперь можете начинать нормальную часть треда
Аноним 27/10/21 Срд 23:59:49 129329922
1532046309315.png 306Кб, 443x458
443x458
> нормальная часть треда
Аноним 28/10/21 Чтв 00:00:12 129330023
mocha-cheloveka.png 340Кб, 700x756
700x756
>>1293295
Ты аватарку забыл надеть.
Аноним 28/10/21 Чтв 00:00:12 129330124
Стикер 255Кб, 500x500
500x500
>>1293295
>нормальную часть треда
стаканов !!m4Ug.92Qvg 28/10/21 Чтв 00:00:42 129330225
>>1293297
не плачь, еще одна осталась ночь у нас с тобой...
Аноним 28/10/21 Чтв 00:00:53 129330326
стаканов !!m4Ug.92Qvg 28/10/21 Чтв 00:01:29 129330427
>>1293300
зачем мне надевать твою аватарку, говно?
Аноним 28/10/21 Чтв 00:01:35 129330528
Аноним 28/10/21 Чтв 00:02:02 129330629
Аноним 28/10/21 Чтв 00:02:20 129330730
image.png 10084Кб, 2592x1944
2592x1944
>>1293303
Извиняюсь, тогда вот
Аноним 28/10/21 Чтв 00:02:23 129330831
Аноним 28/10/21 Чтв 00:02:58 129330932
>>1293304
Не знаю зачем ты забыл надеть свою аватарку.
>говно
Приятно познакомиться, а я аноним.
стаканов !!m4Ug.92Qvg 28/10/21 Чтв 00:03:32 129331033
>>1293306
тебе не обязательно представляться, хуисос
Аноним 28/10/21 Чтв 00:03:51 129331134
Аноним хуже пидораса.
Аноним 28/10/21 Чтв 00:04:13 129331235
Сделайте боевую со стакановым мочи
>хря?
Аноним 28/10/21 Чтв 00:04:34 129331336
>>1293307
>>1293308
>>1293306
Ребят, ну хватит, стесняется человек своей аватарки, говорит что не его, ну всё, прекращайте, он же щас на весь тред опять порвётся и будет перефорсить
Аноним 28/10/21 Чтв 00:04:34 129331437
>>1293309
пациент ебанулся, все, финита ля комедиа
Аноним 28/10/21 Чтв 00:05:02 129331538
стаканов !!m4Ug.92Qvg 28/10/21 Чтв 00:05:29 129331639
16348507258980.jpg 93Кб, 1080x1080
1080x1080
Аноним 28/10/21 Чтв 00:06:13 129331740
>>1293315
Ну это стаканов
>>1293316
Да, если ты пердишь при людях, то ты чмо. Хуй знает зачем ты так делаешь
Аноним 28/10/21 Чтв 00:06:44 129331841
стакан.png 475Кб, 740x756
740x756
стаканов !!m4Ug.92Qvg 28/10/21 Чтв 00:07:31 129331942
>>1293317
>нет ты
хули ты такой простой, мог бы поинтереснее гореть.
Аноним 28/10/21 Чтв 00:08:20 129332043
Аноним 28/10/21 Чтв 00:08:40 129332144
>>1293318
Давай еще со стаканом, стаканов же
Аноним 28/10/21 Чтв 00:08:58 129332245
>>1293319
Парень, ты так будешь своим друзьям из 7г говорить, когда у них на тебя слюни летят, а ты их ловишь ртом, в обществе адекватных людей, лучше помалкивай
Аноним 28/10/21 Чтв 00:09:11 129332346
Привет зет, вы не против если новичкесса посидит с вами
Аноним 28/10/21 Чтв 00:09:38 129332447
стаканов !!m4Ug.92Qvg 28/10/21 Чтв 00:10:16 129332548
>>1293320
мало
>>1293322
гомик, я твоим парнем не являюсь, не мечтай
Аноним 28/10/21 Чтв 00:10:51 129332649
image.png 666Кб, 740x756
740x756
>>1293325
>гомик, я твоим парнем не являюсь, не мечтай
Аноним 28/10/21 Чтв 00:11:32 129332750
>>1293325
Ты хоть немного отдаёшь себе отчёт когда читаешь текст? Или твоя шизофрения и ЧСВ не позволяют смотреть на правду и ищут то, чего нет?
стаканов !!m4Ug.92Qvg 28/10/21 Чтв 00:11:58 129332851
>>1293323
давай!
положняк такой:
элита зэта - стаканов, днр
стремящиеся - таня
очередняры - остальные
газонюхи, водолазы, филателисты - анонимы
стаканов !!m4Ug.92Qvg 28/10/21 Чтв 00:14:08 129332952
Аноним 28/10/21 Чтв 00:14:38 129333053
image.png 666Кб, 740x756
740x756
Аноним 28/10/21 Чтв 00:15:05 129333154
Да ты же просто стакан мочи, имитация жизни. Разве может стакан мочи написать симфонию, сделать шедевр?
Аноним 28/10/21 Чтв 00:15:08 129333255
Аноним 28/10/21 Чтв 00:15:14 129333356
>>1293328
А здесь вы можете видеть зет больного шизофренией человека.
>>1293329
Я без понятия о том, как ты себя чувствуешь. Если ты интересуешься моим состоянием, то мне печально осознавать, что ты настолько поехавший
Аноним 28/10/21 Чтв 00:15:59 129333457
я веду досье на всех вас...
Аноним 28/10/21 Чтв 00:16:24 129333558
Аноним 28/10/21 Чтв 00:16:42 129333659
>>1293334
Как ты ведешь досье на анонима?
Аноним 28/10/21 Чтв 00:16:44 129333760
Мне кажется стакан это просто проект по дискредитации Тани >>1293328
Аноним 28/10/21 Чтв 00:17:06 129333861
16050217106010.jpg 72Кб, 468x1049
468x1049
Аноним 28/10/21 Чтв 00:17:08 129333962
15946070204290.jpg 140Кб, 952x1280
952x1280
>>1293334
>я веду досье на всех вас...
Аноним 28/10/21 Чтв 00:17:35 129334063
Аноним 28/10/21 Чтв 00:17:37 129334164
Положняк треда:
1. Классика - душа треда.
2. Аватарки - рак треда.
3. Конфобляди - черви треда.
4. Paint единственный редактор.
5. Бурят пидорас.
6. Зетер хуже варзонера.
7. Я сосу хуи.
Аноним 28/10/21 Чтв 00:17:41 129334265
15969861082510.jpg 458Кб, 1280x1089
1280x1089
>>1293339
>>я веду досье на всех вас...
Аноним 28/10/21 Чтв 00:18:12 129334366
16247214415340.png 472Кб, 983x710
983x710
>>1293342
>>>я веду досье на всех вас...
Аноним 28/10/21 Чтв 00:19:00 129334467
Мда.jpg 19Кб, 300x300
300x300
>>1293341
Согласен со всем, кроме 6 пункта. Нельзя быть хуже того, чего нет
стаканов !!m4Ug.92Qvg 28/10/21 Чтв 00:19:04 129334568
>>1293332
почему ты хочешь меня в это втянуть?
>>1293333
>А здесь вы можете видеть зет больного шизофренией человека.
не обязательно писать все реплики, которые люди говорят, проходя мимо твоего вольера, хуисос

>Я без понятия о том, как ты себя чувствуешь.
конечно, ты же не можешь узнать об этом из своего зоопарка.
>Если ты интересуешься моим состоянием, то мне печально осознавать, что ты настолько поехавший
а почему выглядит так, как будто тебе в анус провели вечный огонь и ты горишь уже третий, если не четвертый тред?
Аноним 28/10/21 Чтв 00:19:29 129334669
стаканов !!m4Ug.92Qvg 28/10/21 Чтв 00:20:14 129334770
>>1293341
первый пункт говно, а последний люто двачую,
>Аноним
Аноним 28/10/21 Чтв 00:20:32 129334871
>>1293336
По стилю речи, уникальным словам, грамотности и стилю письма (точки, запятые, количество смайликов, скобочек и т.д.)
>>1293335
Я не бурят.
Аноним 28/10/21 Чтв 00:20:52 129334972
Аноним 28/10/21 Чтв 00:21:05 129335073
>>1293348
Теперь ты дружище Какос.
стаканов !!m4Ug.92Qvg 28/10/21 Чтв 00:21:39 129335174
>>1293349
нет, ты стакан мочи и гринпук тебе не поможет
Аноним 28/10/21 Чтв 00:21:51 129335275
3BLKc0XV31U.jpg 26Кб, 800x450
800x450
>>1293341
Что нужно знать об этих тредах?
Аноним 28/10/21 Чтв 00:22:11 129335376
Dane5.webm 6579Кб, 854x480, 00:00:26
854x480
освятил
Аноним 28/10/21 Чтв 00:22:25 129335477
>>1293347
И зачем ты сосёшь хуи?
Аноним 28/10/21 Чтв 00:22:45 129335578
Аноним 28/10/21 Чтв 00:22:52 129335679
>>1293345
>не обязательно писать все реплики, которые люди говорят, проходя мимо твоего вольера, хуисос
>конечно, ты же не можешь узнать об этом из своего зоопарка.
Обиженный семиклассник пытается выехать на оскорблении человека, о котором он знает только то, что собеседник умнее.
>а почему выглядит так, как будто тебе в анус провели вечный огонь и ты горишь уже третий, если не четвертый тред?
Потому что ты так решил. Твоя шизофрения и реальность это разные вещи, рекомендую закончить сидеть до поздна и попросить маму сводить тебя к психологу.
>>1293348
Ты его вторая личность?
Аноним 28/10/21 Чтв 00:23:49 129335780
>>1293356
Нет, на бурята у меня тоже есть досье.
Аноним 28/10/21 Чтв 00:24:16 129335881
>>1293357
Мы можем его увидеть?
Аноним 28/10/21 Чтв 00:24:24 129335982
>>1293357
Сколько Конанов сидит в треде?
Аноним 28/10/21 Чтв 00:25:06 129336083
image.png 967Кб, 640x850
640x850
Аноним 28/10/21 Чтв 00:26:09 129336184
>>1293359
На постоянной основе - 1
Аноним 28/10/21 Чтв 00:26:29 129336285
>>1293360
Хорошая попытка, но нет, стаканов моложе
стаканов !!m4Ug.92Qvg 28/10/21 Чтв 00:28:10 129336386
>>1293354
тебе какое дело -1
не сосу, я же не
>Аноним
-2
>>1293356
>пытается оскорбить меня семиклассником и шизофреником
>всерьез ставит мне это в укор
все, ты доигрался. я сейчас позвонил своему другу-рабочему зоопарка, сказал зайти в вольер с макаками и изнасиловать ту, что срет на дваче. он еще и ноутбук у тебя отберет, чтобы свою боль в этом треде не выражал. доигрался.
Аноним 28/10/21 Чтв 00:30:31 129336487
стаканов.jpg 250Кб, 640x850
640x850
Аноним 28/10/21 Чтв 00:30:35 129336588
>>1293363
Собственно о чём и речь, шизофреник всерьёз уверен что он угрожает мне. Мальчик, ляг и поспи, если ты сильно нарушишь режим, то это ещё больше скажется на твоём ментальном психологическом если ты не понял состоянии.
Аноним 28/10/21 Чтв 00:31:00 129336689
Аноним 28/10/21 Чтв 00:33:13 129336790
image.png 1971Кб, 1200x706
1200x706
>>1293341
>3. Конфобляди - черви треда.
Futa barbarian нахуй, запоминай - Конфа есть Вечный Город, новый Рим! Ты, stultus, грязный червь, sordita barbarus блядь, можешь завалить ебало и пойти мыть ноги в своей fluvius parvus, а мы будем наблюдать за тобой с другого берега Рубикона, intellexit?
стаканов !!m4Ug.92Qvg 28/10/21 Чтв 00:33:48 129336891
>>1293364
а это тебя в джунглях такому научили, или уже в зоопарке?
>>1293365
мага еще ищет твой вольер, или уже пристегивает тебя к бревну, чтоб не рыпался? мы то знаем, что ты гей-макака и рыпаться не будешь, но он то на дваче не сидит.
Аноним 28/10/21 Чтв 00:36:45 129336992
dbf17d7ec240fee[...].gif 2805Кб, 268x340
268x340
Аноним 28/10/21 Чтв 00:37:21 129337093
>>1293368
А вот и проекции шизофреника. Скорее всего в памяти отложились выходки отчима, когда тот пристёгивал юношу к бревну изнасиловал. После этого, как уже видно из этого поста >>1293363
>тебе какое дело -1
парень стал гомосексуалистом, но не хочет признавать этого, ведь таким образом он окончательно проиграет психологически своему отчиму, что совершил над ним действия сексуального характера.
Аноним 28/10/21 Чтв 00:46:56 129337694
Ну чо стакан, поздно уже, стопку мочи хряпнешь и на боковую?
Аноним 28/10/21 Чтв 00:48:09 129337795
15439629450040.png 136Кб, 423x484
423x484
>>1293375
>агрессивен
Тут только один выход...
Аноним 28/10/21 Чтв 00:48:59 129337996
Галапередол.png 494Кб, 968x968
968x968
Аноним 28/10/21 Чтв 00:49:26 129338097
битва робингудов, оч интересно
стаканов !!m4Ug.92Qvg 28/10/21 Чтв 00:49:32 129338198
Аноним 28/10/21 Чтв 00:51:43 129338299
Аноним 28/10/21 Чтв 00:52:27 1293383100
image.png 256Кб, 1597x901
1597x901
>>1293378
Чтож, если ты не хочешь принимать то, что твоя шизофрения и реальный мир это разные вещи, а так же отказываешься принимать препараты, то я могу пожелать тебе лишь скорейшей встречи с сотрудниками псих диспансера.
>>1293381
стаканов !!m4Ug.92Qvg 28/10/21 Чтв 00:54:02 1293384101
>>1293383
значит два шиза сидят тут и гадят за десятерых. ужас.
Аноним 28/10/21 Чтв 00:55:45 1293385102
Кто хочет заняться обновленным списком неймфагов?
Аноним 28/10/21 Чтв 00:55:55 1293386103
Аноним 28/10/21 Чтв 00:56:34 1293389104
Аноним 28/10/21 Чтв 00:58:13 1293390105
samurai.PNG 83Кб, 1033x268
1033x268
>>1293334
Давно ведешь? Заметил, что стиль постов самурая за это время не поменялся?
Аноним 28/10/21 Чтв 00:59:20 1293391106
>>1293385
А что там составлять? Бери да делай, проблемы могут возникнуть только с теми кто тут раз в тысячелетие отсвечивает.
Аноним 28/10/21 Чтв 01:00:48 1293393107
>>1293391
Мне лень, ищу кто мне составит.
Аноним 28/10/21 Чтв 01:02:23 1293394108
>>1293392
Ладно, не буду более пытаться переубедить шизофреника, у меня нет дара красноречия. Хочешь жить в своих фантазиях и побеждать противников фактами из своей больной головы, удачи. Но учти что отношение людей к тебе будет только как к потешному идиоту. Надеюсь твоё ментальное здоровье придёт в порядок когда-нибудь.
стаканов !!m4Ug.92Qvg 28/10/21 Чтв 01:03:34 1293395109
у меня одного мой пост пропал?
Аноним 28/10/21 Чтв 01:04:49 1293396110
>>1293395
Да, у меня все на месте.
Аноним 28/10/21 Чтв 01:05:12 1293397111
>>1293395
Модер чистит, сохраняй спокойствие и не двигайся, чтобы не упасть анусом на швабру.
стаканов !!m4Ug.92Qvg 28/10/21 Чтв 01:06:36 1293398112
>>1293396
>>1293397
хорошо, продолжу плакать тогда от ваших злых слов
Аноним 28/10/21 Чтв 01:08:22 1293399113
Вы ебаные щитпост дегенераты и я вас ненавижу
Аноним 28/10/21 Чтв 01:10:44 1293400114
>>1293399
>какжеяненавижуэтотсвинарник.jpg
Аноним 28/10/21 Чтв 01:31:25 1293401115
Вы ебаные щитпост дегенераты и я вас люблю
28/10/21 Чтв 01:36:12 1293402116
>>1293401
Легенда, спасибо за детство!
Аноним 28/10/21 Чтв 02:27:54 1293403117
39e9a3affbe548a[...].png 822Кб, 858x1000
858x1000
Аноним 28/10/21 Чтв 02:29:16 1293404118
>>1293403
Было уже. Паста на гг мэри сью не подходит, мерисьюха неуязвима, а пастище получал баны от мочухов
Аноним 28/10/21 Чтв 02:30:10 1293405119
>>1293404
>Было уже
Устарело
>а пастище получал баны от мочухов
и не сдох. Мэри сью? Мэри сью!
Аноним 28/10/21 Чтв 02:31:16 1293406120
>>1293405
Сдох, его в треде давно не видно оппозицию задавили, всех кто был за анонимный тред убили или превратили в союзников действующей власти
Аноним 28/10/21 Чтв 02:31:24 1293407121
>>1293404
Трап зато заебись подходит, нормальному человеку не придёт в голову аватарить сисястой паучихой.
Аноним 28/10/21 Чтв 02:31:35 1293408122
Мда.jpg 19Кб, 300x300
300x300
>>1293403
>Паста и школьник 13 лет один и тот же человек.
Аноним 28/10/21 Чтв 02:32:10 1293409123
>>1293406
>Сдох, его в треде давно не видно
Это ты так думаешь
Аноним 28/10/21 Чтв 02:32:49 1293410124
>гг мери сью
>гг собирает себе гарем
Бурят = паста?
Аноним 28/10/21 Чтв 02:35:34 1293411125
>>1293407
>зетер
>нормальный человек
Мы тут все шизики.
Аноним 28/10/21 Чтв 02:39:01 1293412126
>>1293411
Паста то нормальный
Аноним 28/10/21 Чтв 02:43:29 1293413127
>>1293411
Шизик тут только один и имя ему - стакан мочи.
Аноним 28/10/21 Чтв 02:52:51 1293414128
image.png 406Кб, 858x1001
858x1001
Аноним 28/10/21 Чтв 03:07:21 1293415129
>>1293414
>срачи вайфу
Анон, мученик, прости нас - мы все проебали. Анонимный зет, несбыточная мечта...
Слава всем героям, павшим за Анонимность. Анонимное ополчение вас не забудет.
Аноним 28/10/21 Чтв 03:11:53 1293416130
>>1293414
> Верный друг детства
Компас, мученик, прости нас - мы все проебали. ЗМО, несбыточная мечта...
Слава всем героям, павшим за гексы. /Брг/ вас не забудет.
Аноним 28/10/21 Чтв 03:20:48 1293417131
>>1293415
>Анонимное ополчение вас не забудет.
Оно сдохло обосравшись и обоссавшись, туда этому говну и дорога.

>>1293414
Почему сталкер - трап?
Компас такой же зетер как я физик-ядерщик. У него отдельный тред был, свои игры, даже классику не провел, какой он верный друг зета тогда а а а а??
Про смертельные раны нихуя не видно
Срачи - однозначно да
Фестиваль - да
Пляжный эпизод - хз, было давно и неправда, неактуально вкупе
Тупой эпизод - сейм
Непрактичное оружие - свинья была лучше

Вот короче совмещайте и будет збс

нах я все это накалякал....
Аноним 28/10/21 Чтв 03:25:18 1293418132
За какую страну поиграть в кайзерейхе/редаксе?
Аноним 28/10/21 Чтв 03:49:05 1293420133
>>1293417
Классика в сталкере, я так понимаю.
Компас вроде с зетом всё же в тёплых отношениях был

Аноним 28/10/21 Чтв 07:28:18 1293426134
всем сапр
Аноним 28/10/21 Чтв 08:31:26 1293427135
image.png 457Кб, 1000x1300
1000x1300
Аноним 28/10/21 Чтв 09:49:39 1293429136
>>1293409
Я уверен, паста покинул тред после его превращения в аватаркопомойку. Зачем ему оставаться тут? Паста человек легко выдавливающийся, когда у него в варзоне угнали перекат, не дав перекатить с личным маскотом, он ушел в ковбоев
Аноним 28/10/21 Чтв 10:13:54 1293430137
Аноним 28/10/21 Чтв 10:14:55 1293431138
1635405289736.png 297Кб, 585x919
585x919
1635405289742.png 781Кб, 750x992
750x992
Освятил кста
Аноним 28/10/21 Чтв 12:16:30 1293437139
Напомните, почему вы не хотите себе богоподобную буряточку?
Они красивы: буряточка готова ухаживать за собой, тратя часы на 6-ти ступенчатый уход за кожей, а также сделает ради тебя пластику, чтобы нравиться тебе во всем, до мельчайших деталей.
Они талантливы и умны: система образования в Кореи одна из лучших, а это значит, что буряточка умнее среднестатистического анона. Девочки не боятся развивать свои вокальные и танцевальные навыки, потому часто становятся айдолами и актриссами дорам, даря миру потрясающую музыку и сериалы, о которых будут вспоминать и через годы.
Господи, пошли мне буряточку...
Аноним 28/10/21 Чтв 12:19:11 1293438140
Аноним 28/10/21 Чтв 12:19:36 1293439141
Аноним 28/10/21 Чтв 12:31:44 1293440142
>>1293437
Бурят иди нахуй
мимо Господь
28/10/21 Чтв 12:42:48 1293441143
>>1293437
Ты в лицо мне это скажи, интернет герой
Аноним 28/10/21 Чтв 12:44:29 1293442144
1604469862679.jpg 185Кб, 537x604
537x604
Аноним 28/10/21 Чтв 12:57:54 1293443145
зетик, поговори со мной
Аноним !IzOne.5PzA 28/10/21 Чтв 13:02:21 1293444146
osS2ImdJNWs.jpg 74Кб, 403x604
403x604
>>1293443
Слушаю, рассказывай...
28/10/21 Чтв 13:23:19 1293446147
Господа захватеры, в период с 30 октября по 7 ноября (на covid-каникулы) в /b/ объявлена свободная неделя, выходить в этот период можно не только по выходным. Приятных игр.
Аноним 28/10/21 Чтв 13:38:17 1293447148
28/10/21 Чтв 13:48:41 1293448149
Аноним !IzOne.5PzA 28/10/21 Чтв 13:53:59 1293449150
16353349738450.jpg 203Кб, 859x943
859x943
Аноним 28/10/21 Чтв 14:21:31 1293451151
Аноним 28/10/21 Чтв 14:23:11 1293452152
>>1293451
Раз с 28, ТО СОЗДАВАЙТЕ КЛАССИКУ ПРЯМО СЕЙЧАС
Аноним 28/10/21 Чтв 14:32:07 1293453153
>>1293446
Вангую что проебете всю вольницу, как всегда.
>>1293452
Создавай
Аноним 28/10/21 Чтв 14:46:46 1293454154
>>1293453
У меня есть дела поважнее.
Аноним 28/10/21 Чтв 14:54:11 1293455155
>>1293454
Продавай этот алюминий нахуй
Аноним 28/10/21 Чтв 15:19:08 1293457156
Я готов захостить классику если танюх понюхает мой писос а бурят вылижет жопу
Аноним 28/10/21 Чтв 15:27:08 1293459157
>>1293457
Ты нахуй не сдался даже если доплатишь за игру с тобой
28/10/21 Чтв 15:39:03 1293463158
>>1293457
Нахуй иди со своими калсиками
Аноним 28/10/21 Чтв 15:41:43 1293464159
>>1293463
Опять вайпать будешь?
Я раб !hqjRoToQZY 28/10/21 Чтв 15:43:01 1293465160
Дайте же мне П О Ш А Г А Ч
Аноним 28/10/21 Чтв 15:56:21 1293468161
MyVideo-Voice2v[...].mp4 1315Кб, 1000x322, 00:00:36
1000x322
&Изображение12.jpg 58Кб, 720x406
720x406
Нууу как-то так.
Аноним 28/10/21 Чтв 15:59:52 1293469162
28/10/21 Чтв 16:02:29 1293471163
Аноним 28/10/21 Чтв 16:05:55 1293472164
>>1293471
Зачем это делать?
Мужики просто хотят поиграть...
Аноним 28/10/21 Чтв 16:11:26 1293473165
Стикер 319Кб, 512x403
512x403
28/10/21 Чтв 16:28:54 1293474166
>>1293472
Да не вайпал я калсику, с чего ты взял вообще?
Аноним 28/10/21 Чтв 16:32:44 1293476167
>>1293475
Да высрал в рот гулю большой СРИР
Аноним 28/10/21 Чтв 16:59:51 1293479168
1635429587951.png 16Кб, 238x341
238x341
$"@^@&#%^@
- ЧТО ТЫ СКАЗАЛ?
- ХУЙНЯ!
- ДА КАК ВЫ СМЕЕТЕ ВЕСТИ СЕБЯ ТАК В ШКОЛЕ! А ВЫ, ДЕВУШКА, ПЕРЕСТАНЬТЕ КЛАЦАТЬ В ТЕЛЕФОНЕ?
- ДА КТО ТЫ ТАКОЙ?
- КАК КТО? Я УЧИТЕЛЬ, Я ПРЕПОДАВАТЕЛЬ!
- ДА ИЫ БЛЯ ПИДОР И МОЗГОЕБАТЕЛЬ!
....
- А НУ ПОЗАКРЫВАЛИ ВСЕ РТЫ, СОСУНКИ. КТО ВЫДВИНИТСЯ С МЕСТА ТОМУ ДВИНУ МОЗГИ. ТЫ, СКОТИНА, КОГО НАЗВАЛ ТАМ ПИДОРАСОМ??
- ОЙ УЧИТЕЛЬ ИЗВИНИТЕ ПИДОРАС ЭТ Я-
- СОГЛАСЕН! А, К СТАТИ, КТО-ТО ТАМ КУДА-ТО ТАМ МЕНЯ ПОСЛАЛ, НА СУКА ПУЛЮ, ОТПРАВЛЯЙСЯ В АД НЕФОРМАЛ!
... - ВСЕ НАХУЙ С КАБИНЕТА, УРОК ЗАКОНЧЕН ДЕТИ.
РССИР !ohXyOmSaTk 28/10/21 Чтв 17:00:48 1293480169
Аноним 28/10/21 Чтв 17:10:12 1293485170
Заводите калсику
Аноним 28/10/21 Чтв 17:11:28 1293486171
Аноним 28/10/21 Чтв 17:14:43 1293487172
16349106690722.webm 561Кб, 990x720, 00:00:04
990x720
стаканов !!m4Ug.92Qvg 28/10/21 Чтв 17:33:37 1293488173
>>1293479
было время...


бля. именно сейчас, скроля б и по я понял что двач окончательно сгнил. не с кем говорить, нет интересных тредов. в по еще есть пару тредов на весь раздел, но это капля в море. как жить то дальше?!
28/10/21 Чтв 17:37:00 1293489174
Аноним 28/10/21 Чтв 17:38:29 1293490175
16345772264860.jpg 17Кб, 300x239
300x239
стаканов !!m4Ug.92Qvg 28/10/21 Чтв 17:39:33 1293491176
>>1293489
я от анонима других интересов и не ожидал
28/10/21 Чтв 17:41:53 1293492177
>>1293491
Ты до конца тред дочитай то
стаканов !!m4Ug.92Qvg 28/10/21 Чтв 17:42:49 1293493178
28/10/21 Чтв 17:43:24 1293494179
стаканов !!m4Ug.92Qvg 28/10/21 Чтв 17:46:24 1293496180
Я раб !hqjRoToQZY 28/10/21 Чтв 17:47:36 1293497181
>>1293489
Бля, не уж то годнота, спасибо
Аноним 28/10/21 Чтв 17:49:43 1293502182
28/10/21 Чтв 17:51:05 1293503183
>>1293502
Нихуя тебя от годного треда порвало
Аноним 28/10/21 Чтв 17:54:46 1293509184
Блять, лучше уж дурачёк который рофлит, чем два пидора которые вертят жопами, ведь общество их не примет. Почему вам постоянно нужно скатывать тред в личный чятик? Пиздуйте в конфу и там рассуждайте о своей хуйне
Аноним 28/10/21 Чтв 17:55:34 1293512185
>>1293503
Пидорахе доставляет удовольствие грязь
Ничего нового...
Аноним 28/10/21 Чтв 17:59:29 1293518186
>>1293489
Захвати жопу-ОПа тред? Какие же калсикоебы дегенераты пиздец просто
Мекстек !!uKzqGQmISg 28/10/21 Чтв 18:01:07 1293522187
image.png 5390Кб, 2287x1771
2287x1771
Аноним 28/10/21 Чтв 18:03:52 1293527188
Аноним 28/10/21 Чтв 18:05:41 1293531189
стаканов !!m4Ug.92Qvg 28/10/21 Чтв 18:14:02 1293550190
16348507258980.jpg 93Кб, 1080x1080
1080x1080
16351105256231.mp4 641Кб, 480x640, 00:00:04
480x640
Аноним !IzOne.5PzA 28/10/21 Чтв 18:34:17 1293587191
Йеночка - лучша[...].jpg 67Кб, 720x900
720x900
Я вернулся!
Аноним 28/10/21 Чтв 19:05:27 1293622192
Почему аватарки стали такими дебилами? Посмотрите на самурая, нормальная калатарка, никогда никого не травил. Бурят душка, самая безобидная аватарочка треда, во времена срачей с анонами никогда не терял спокойствия
Аноним 28/10/21 Чтв 19:08:06 1293624193
>>1293622
Самусрай, трипкод надень.
Аноним !IzOne.5PzA 28/10/21 Чтв 19:10:04 1293627194
ZHDaiBMyV9Q.jpg 336Кб, 1080x1077
1080x1077
Я новая аватарка!
Аноним !hqjRoToQZY 28/10/21 Чтв 19:11:06 1293630195
16353687306100.jpg 93Кб, 1080x1080
1080x1080
Я новая аватарка!
Аноним 28/10/21 Чтв 19:11:31 1293631196
>>1293622
Новые зетеры с высоким тестостероном заняли место старых соевых зетеров.
28/10/21 Чтв 19:12:29 1293634197
image 49Кб, 720x900
720x900
Я новая аватарка!
Аноним !hqjRoToQZY 28/10/21 Чтв 19:14:48 1293638198
Аноним !IzOne.5PzA 28/10/21 Чтв 19:17:18 1293645199
Дед продай ружь[...].webm 4754Кб, 1200x720, 00:00:19
1200x720
Аноним 28/10/21 Чтв 19:19:13 1293650200
Аноним 28/10/21 Чтв 19:20:15 1293654201
>>1293636
>Нихуя полезного ни одна блядь не сделала
А почему они должны что-то делать? Достаточно того что благодаря ним тут как никогда высокий постинг, хоть и благодаря щитпосту. Ну и эпичные игры, после которых трещат сраки и тред улегает в бамплимит за пару часов
стаканов !!m4Ug.92Qvg 28/10/21 Чтв 19:21:25 1293655202
>>1293648
у нас с тобой одинаковые аватарки.........
Аноним 28/10/21 Чтв 19:22:57 1293658203
>>1293650
Да одного человека.
28/10/21 Чтв 19:23:59 1293661204
>>1293656
>Лучше стабильный и адекватный постинг
Не лучше, а теперь иди нахуй, полезный
Аноним 28/10/21 Чтв 19:25:48 1293663205
>>1293661
Потому что ты пёрнуло, ебанутое животное? Иди нахуй в политач и ищи таких же умственно отсталых, ни в одной игре я тебя больше рисовать не буду, так поступит и любой адекватный человек. Пиздуй нахуй
Аноним 28/10/21 Чтв 19:29:30 1293670206
червь.png 687Кб, 2224x1558
2224x1558
>>1293663
Двачую, после пика преступно рисовать днр-пидораса впринципе
стаканов !!m4Ug.92Qvg 28/10/21 Чтв 19:30:09 1293671207
>>1293662
ну ладно, я не против, нас с тобой все равно не спутают, бери любую, я тоже возьму любую
Аноним 28/10/21 Чтв 19:30:24 1293672208
Стаканов отныне запрещен в треде
Аноним 28/10/21 Чтв 19:30:48 1293673209
Я раб !hqjRoToQZY 28/10/21 Чтв 19:31:36 1293675210
16352599650520.png 1076Кб, 1080x1080
1080x1080
Писец, а че пост потерли то? Это же моя аватарка...Ну модерация, ну пжлст
стаканов !!m4Ug.92Qvg 28/10/21 Чтв 19:31:41 1293677211
>>1293672
кто сказал? ссылочку на цензор.нет, быстро
28/10/21 Чтв 19:33:53 1293684212
>>1293663
Блин, я больше так нибуду, чес слово, ты главное рисуй меня( я исправлюсь!(
28/10/21 Чтв 19:34:26 1293685213
Аноним 28/10/21 Чтв 19:35:27 1293686214
image.png 117Кб, 1074x373
1074x373
image.png 226Кб, 397x425
397x425
>>1293685
Да не все нормально
Аноним 28/10/21 Чтв 19:35:46 1293687215
>>1293684
Я сказал пошёл нахуй. Ты думаешь я просто так откажусь от своих слов? Если ты ведёшь себя как долбоёб, то я буду относиться к тебе как к долбоёбу, пока ты не пересмотришь свои взгляды, а теперь, иди
28/10/21 Чтв 19:37:08 1293691216
image 71Кб, 694x207
694x207
>>1293686
Выходит зелёная галочка чуть правее это наебалово?
стаканов !!m4Ug.92Qvg 28/10/21 Чтв 19:37:32 1293693217
>>1293686
рисовака должен это контролировать или кто?
>>1293687
боря, ты не прав. можно не любить, но рисовака должен быть беспристрастным, это правило зета
Аноним 28/10/21 Чтв 19:38:35 1293697218
>>1293693
Ещё выпердышь меня жизни не учил, пошёл нахуй
Аноним 28/10/21 Чтв 19:38:49 1293699219
>Дискриминация игроков по признакам: олдфаг/ньюфаг, аватарка/аноним, ролевик/подпивас, etc в треде не приветствуется.
Долбоебов на дваче щемят, охуеть просто.
Аноним 28/10/21 Чтв 19:38:58 1293700220
>>1293691
Ты даун? Ты действительно думаешь что твой червь перестал быть червем из-за того что в некоторых местах у него толщина 2т, а не 1?
28/10/21 Чтв 19:39:09 1293701221
>>1293687
>Ты думаешь я просто так откажусь от своих слов?
Да мне похуй на твои слова, долбоебина, ты всего лишь очередная омежка которую я переиграю создавшись под видом не ДНР, и тебе не помогут даже твои злобные визги и яростные всхрюки)
Аноним 28/10/21 Чтв 19:39:36 1293703222
>>1293699
Чел лол, на это правило всем насрать.
стаканов !!m4Ug.92Qvg 28/10/21 Чтв 19:40:06 1293705223
28/10/21 Чтв 19:40:16 1293706224
>>1293700
Ну в правилах написано что да, плюс ОП был не против
Аноним 28/10/21 Чтв 19:40:55 1293707225
>>1293701
Вот онно лицо истинного чма, стелится и подлизывается, а как получает в пятак верещит и отказывается от своих принципов. Червь пидор
Аноним 28/10/21 Чтв 19:41:27 1293708226
Аноним 28/10/21 Чтв 19:42:09 1293711227
1635439324928.jpg 56Кб, 540x1000
540x1000
Синдзи, как дела в школе?~
Аноним 28/10/21 Чтв 19:42:21 1293712228
Хочу стать таким же успешным, как паста. С чего начать?
Аноним 28/10/21 Чтв 19:42:47 1293714229
Аноним 28/10/21 Чтв 19:43:14 1293716230
>>1293706
>>1293693
Оп в каждой второй игре долбаеб, это не значит что нужно позволять хуйне вроде тебя и сракана творить всякие непотребства.
28/10/21 Чтв 19:44:28 1293720231
>>1293707
>стелится и подлизывается
Где?
>отказывается от своих принципов
Каких принципов? Что ты высрал?
>Червь пидор
Но по итогу ты соснешь и будешь рисовать меня
28/10/21 Чтв 19:45:09 1293722232
>>1293716
Ну так создай свою игру, долбоебина, или ты только хрюкать можешь?
>inb4: яяяяяя????
Аноним !IzOne.5PzA 28/10/21 Чтв 19:47:11 1293726233
200 Захватов.jpg 637Кб, 1145x508
1145x508
500 Захватов.jpg 583Кб, 1144x504
1144x504
Презентую новые купюры.

>Таню, Норланда и Серба можно на одну купюру в 1488
Что за Таня, как гуглить?
>Конан, кудаж без него
Со Шварценеггером который?
Аноним 28/10/21 Чтв 19:49:33 1293728234
Аноним 28/10/21 Чтв 19:50:32 1293730235
16352004346360.jpg 1232Кб, 2560x1600
2560x1600
>>1293726
КОНАН - ГОСПОДИН ТРЕДА, А ДЛЯ ТЕБЯ ПРОСТО - ВЛАДЫКА
Аноним 28/10/21 Чтв 19:51:54 1293731236
>>1293730
>господин треда
Господин твоего очка...
Аноним 28/10/21 Чтв 19:52:25 1293732237
16335259420770.png 163Кб, 406x508
406x508
28/10/21 Чтв 19:52:49 1293734238
>>1293707
Ну и зачем ты убежал обоссавшись и обосравшись? Я ведь хотел ещё поржать
Аноним 28/10/21 Чтв 19:53:09 1293735239
>>1293732
ФРОСТМОРН ЖАЖДЕТ КРОВИ
Аноним !IzOne.5PzA 28/10/21 Чтв 19:53:20 1293736240
Норланд/Серб это тоже из какого-то аниме?
Аноним 28/10/21 Чтв 19:55:42 1293739241
>>1293720
>Где
В пизде твоей мёртвой мамаши >>1293701 то что ты нихуя не можешь запомнить кроме пораши, меня не удивляет, ну и конечно же щас начнётся
>Я ТРОЛЕЛ, ВЫ НИПАНИМАЕТЕ

>Каких принципов?
Про твою порашную сущность, то что ты долбоёб лишь бы поиграть готов менять личину, хотя фантазии хватит на копроину и прочее порашное говно
>Но по итогу..
По итогу ты ёбанный кал, который спалится на 2-3 посту и будет верещать и вайпать тред, ведь его незаслуженно потёрли
Аноним 28/10/21 Чтв 19:56:08 1293740242
>>1293736
Да забей, это говно сдохло и всем на них похуй, кроме пары дебичей.
Аноним 28/10/21 Чтв 19:58:26 1293743243
>>1293701
> создавшись под видом не ДНР
Например...
28/10/21 Чтв 20:03:47 1293749244
>>1293739
>1293701 (You)
Так я ведь там тебя хуесошу весь пост, что за хуйню ты несёшь?
>то что ты долбоёб лишь бы поиграть готов менять личину
Личина у тебя в тарелке, еблан, с чего ты взял что мне вообще придется что-то менять? Мне достаточно просто не создаваться под ДНР и твой стекломойный мозг уже не сможет меня задетектить
>который спалится на 2-3 посту и будет верещать и вайпать тред, ведь его незаслуженно потёрли
Надеюсь ты будешь рисовакой некст игры, хочу с тебя ещё немного поржать
28/10/21 Чтв 20:04:11 1293751245
Аноним 28/10/21 Чтв 20:06:52 1293759246
16354403511810.jpg 155Кб, 741x981
741x981
Аноним 28/10/21 Чтв 20:12:17 1293769247
>>1293759
Всё так, вопросы? Надо было сохранять анонимность, избавились бы от рака
Аноним 28/10/21 Чтв 20:27:13 1293780248
>>1293769
Будто нельзя какать в тред будучи анонимом
Аноним !IzOne.5PzA 28/10/21 Чтв 20:29:18 1293781249
5 Захватов.jpg 622Кб, 1143x505
1143x505
10 Захватов.jpg 227Кб, 1141x508
1141x508
50 Захватов.jpg 679Кб, 1141x507
1141x507
100 Захватов.jpg 610Кб, 1149x505
1149x505
Ну шо, вроде наконец-то все готово!

Кто не успел - тот опознал.
Кто такие Сербы - хуй знает, пусть будут srpski dobrovoljci.
Аноним !IzOne.5PzA 28/10/21 Чтв 20:29:50 1293782250
200 Захватов.jpg 636Кб, 1145x508
1145x508
500 Захватов.jpg 583Кб, 1144x504
1144x504
1000 Захватов.jpg 341Кб, 1000x440
1000x440
2000 Захватов.jpg 347Кб, 1000x440
1000x440
Аноним !IzOne.5PzA 28/10/21 Чтв 20:30:31 1293783251
5000 Захватов.jpg 336Кб, 1000x438
1000x438
Ну и главный БОСС этой борды/доски/треда, непобедимый и непревзойденный.....
стаканов !!m4Ug.92Qvg 28/10/21 Чтв 20:35:05 1293788252
остановите свингер пати
Аноним 28/10/21 Чтв 20:35:51 1293790253
пасты нету на купюрах, такими фантиками только жопу подтирать
Аноним 28/10/21 Чтв 20:35:53 1293791254
>>1293780
Постоянно сру в тред полностью согласен
Аноним 28/10/21 Чтв 20:36:37 1293792255
Аноним 28/10/21 Чтв 20:36:48 1293793256
>>1293790
Какой именно пасты?
Аноним 28/10/21 Чтв 20:36:55 1293794257
>>1293788
Какие книги у него читал?
Аноним 28/10/21 Чтв 20:39:46 1293795258
>>1293793
У пасты не было аватарки.
стаканов !!m4Ug.92Qvg 28/10/21 Чтв 20:41:14 1293796259
>>1293794
землю (спиздил из читай города)
планирую библиотекаря и мы вышли покурить, но денег нет......
Аноним 28/10/21 Чтв 20:42:16 1293798260
>>1293781
Сербы это придурок который скролирует? Алсо Танюха забыл.
Аноним !IzOne.5PzA 28/10/21 Чтв 20:45:27 1293803261
82d70fb380077e2[...].jpg 31Кб, 564x564
564x564
>>1293798
>Алсо Танюха забыл
Бляяяя, я же сохранил пик.. На рабочем уже такой срач, пока разбирался в этих анимешных аватарках
Щас куда-нибудь добавлю.... На 1000-ю, думаю - там ещё места хватает
Аноним 28/10/21 Чтв 20:47:49 1293808262
РССИР !ohXyOmSaTk 28/10/21 Чтв 20:48:36 1293809263
satanus.png 41Кб, 413x512
413x512
>>1293803
Меня на 5-копеешную монетку добавь.
Аноним 28/10/21 Чтв 20:51:13 1293817264
image.png 276Кб, 1072x606
1072x606
>>1293808
ДА КТО ТАКОЙ ЭТОТ ВАШ "ПАСТА" БЛЯТЬ?!
Аноним 28/10/21 Чтв 20:51:18 1293818265
Аноним 28/10/21 Чтв 20:54:18 1293821266
>>1293817
Поднимись на вершину Джомолунгмы, там найдешь монаха, который сорок лет медетировал, и постигал мудрость. Он тебе и расскажет.
Аноним !IzOne.5PzA 28/10/21 Чтв 20:58:28 1293825267
5 Захватов.jpg 280Кб, 1143x505
1143x505
1000 Захватов.jpg 135Кб, 1000x440
1000x440
Быстрофиксы номинала 5 и 1000
Аноним !IzOne.5PzA 28/10/21 Чтв 20:59:22 1293826268
5 Захватов.jpg 280Кб, 1143x505
1143x505
Бля, на 5-ке проебался.
Аноним 28/10/21 Чтв 21:00:47 1293828269
>>1293825
>гуль рядом с танюхом
Иронично.
Аноним !IzOne.5PzA 28/10/21 Чтв 21:07:25 1293832270
CUTIEYENAPARTY([...].jpg 696Кб, 2680x2378
2680x2378
Аноним 28/10/21 Чтв 21:09:01 1293834271
>>1293832
Больших врагов друг другу в треде нет.
Аноним !IzOne.5PzA 28/10/21 Чтв 21:11:53 1293837272
1000 Захватов.jpg 135Кб, 1000x440
1000x440
>>1293834
Ну тогда очередной быстрофикс, что ли...
Аноним 28/10/21 Чтв 21:14:39 1293839273
Аноним 28/10/21 Чтв 21:17:23 1293840274
>>1293834
Почему они поссорились?
Аноним 28/10/21 Чтв 21:18:59 1293841275
155807849211945[...].jpg 46Кб, 1024x576
1024x576
Охуеть.
Аноним !IzOne.5PzA 28/10/21 Чтв 21:19:11 1293842276
ПАЛКУ ДАВАЙ, ЕБ[...].webm 3158Кб, 1200x674, 00:00:23
1200x674
>>1293839
Опять что-то не так?
Да как ей ебнуть то?!
Аноним 28/10/21 Чтв 21:20:07 1293844277
>>1293842
Все нормально, прост предыдущий вариант ради рофла можно было и оставить.
Аноним !IzOne.5PzA 28/10/21 Чтв 21:21:46 1293845278
072818df012fc4b[...].jpg 27Кб, 564x317
564x317
>>1293844
Тогда, надеюсь, что мочух выпилит мой быстрофикс
Аноним 28/10/21 Чтв 21:30:54 1293851279
d0a2d0b0d0bdd18[...].jpg 359Кб, 833x1200
833x1200
>>1293840
Да ничего серьезного на самом деле... Я один раз стёр его с карты, а в остальном из-за его боевых картинок итт и прочего семёнства. Возможно есть еще какие-то причины о которых я не знаю...
Аноним !IzOne.5PzA 28/10/21 Чтв 21:46:31 1293852280
1556823bd7dd710[...].jpg 49Кб, 564x564
564x564
Кто бурята тронет - завалю.
Аноним !IzOne.5PzA 28/10/21 Чтв 21:48:41 1293853281
Бистро меняй бл[...].webm 13418Кб, 1280x720, 00:00:33
1280x720
Аноним 28/10/21 Чтв 21:48:51 1293854282
Аноним 28/10/21 Чтв 21:54:51 1293855283
Аноним !IzOne.5PzA 28/10/21 Чтв 21:55:12 1293856284
8b855069867f17f[...].jpg 42Кб, 564x564
564x564
Аноним 28/10/21 Чтв 21:55:30 1293857285
>>1293855
Скатил тред в текущее состояние
Аноним 28/10/21 Чтв 21:55:59 1293858286
>>1293856
Блять, ну так не интересно
Аноним 28/10/21 Чтв 21:57:27 1293859287
Bruh moment.mp4 368Кб, 480x480, 00:00:03
480x480
Аноним 28/10/21 Чтв 22:01:43 1293860288
>>1293857
При буряте тред стал только лучше!
Аноним 28/10/21 Чтв 22:03:41 1293861289
>>1293860
Сам себе то веришь?
Аноним 28/10/21 Чтв 22:05:14 1293862290
>>1293861
Назови почему он стал хуже
Аноним 28/10/21 Чтв 22:06:10 1293863291
>>1293862
Обилие щитпоста и чятика, для которых есть калфа
Аноним 28/10/21 Чтв 22:08:07 1293864292
>>1293863
Что ты предлагаешь делать с щитпостерами-антиконфоблядями то?
Аноним 28/10/21 Чтв 22:08:41 1293865293
>>1293864
Любой щитпост нахуй
Аноним 28/10/21 Чтв 22:09:26 1293866294
Аноним 28/10/21 Чтв 22:09:52 1293867295
Аноним 28/10/21 Чтв 22:10:41 1293868296
>>1293865
Надо было в мочеры идти тебе
Аноним 28/10/21 Чтв 22:11:30 1293869297
>>1293868
Его бы с такими взглядами не взяли
Аноним 28/10/21 Чтв 22:11:39 1293870298
>>1293868
У меня нет времени следить за тредом
Аноним 28/10/21 Чтв 22:11:55 1293871299
Аноним 28/10/21 Чтв 22:15:41 1293872300
>>1293871
Паста сам не против чатика в варзоне был
Аноним 28/10/21 Чтв 22:16:50 1293874301
>>1293872
Паста пидор получается...
Аноним 28/10/21 Чтв 22:17:23 1293875302
>>1293874
Что плохого в чатике в варзоне?
Аноним 28/10/21 Чтв 22:17:52 1293876303
>>1293872
>>1293874
Модератор иных взглядов быть и не может. Конечно он пидор. Мочерня вся из пидорасов состоит.
Аноним 28/10/21 Чтв 22:17:55 1293877304
>>1293875
Вахтеру неприятно от него
Аноним 28/10/21 Чтв 22:18:48 1293878305
>>1293875
А ви мне скажите таки чтьо хорошего?
Аноним 28/10/21 Чтв 22:19:49 1293879306
>>1293878
В общении нет ничего плохого
Аноним 28/10/21 Чтв 22:19:58 1293880307
>>1293878
Чатик интереснее чем не чатик
Аноним 28/10/21 Чтв 22:21:02 1293881308
>>1293875
Да там образовывалась специфическая атмосфера лизоблюдства и "смишнявок". В итоге люди, хотевшие тупо поиграть партию и подипломатить натыкались на какой то покак пасты и его друзей в чатике.
Аноним 28/10/21 Чтв 22:22:21 1293882309
Стикер 127Кб, 414x368
414x368
28/10/21 Чтв 22:22:41 1293883310
>>1293881
Ахуенная атмосфера была, что не так?
Аноним 28/10/21 Чтв 22:23:04 1293884311
>>1293881
Такое происходит везде, где играет мало людей. Хочешь хорошо поиграть катку ищи рандомов, собирающиеся регулярно на игры всегда скатываются в чатик, людям свойственно сближаться.
28/10/21 Чтв 22:23:54 1293885312
>>1293882
Да иди ты нахуй, пидор
Аноним 28/10/21 Чтв 22:23:55 1293886313
>>1293882
Общение в рамках тематики зет = мертвый тред
Аноним 28/10/21 Чтв 22:24:15 1293887314
>>1293883
Душная, токсичная хуйня. Я играть хотел, а не просматривать 500 сообщений в чате про кулак на пузе бибы.
28/10/21 Чтв 22:24:57 1293888315
>>1293887
>Душна
Чет в голос, значение слова знаешь?
Аноним 28/10/21 Чтв 22:25:27 1293889316
>>1293887
>про кулак на пузе бибы.
Не, ну было смешно по началу, а потом паста просто перестал чувствовать лимиты.
Аноним 28/10/21 Чтв 22:25:48 1293890317
>>1293887
Нахуй ты тогда приебался к чатику варзонеров, играл бы отдельно от них.
Аноним 28/10/21 Чтв 22:26:05 1293891318
Аноним 28/10/21 Чтв 22:26:32 1293892319
>>1293887
Вот так эта хуйня и происходит. Тебе не интересно общение с теми людьми, ты пришел играть, а они не против попиздеть. Не осуждаю, но такие как ты обычно остаются в проигрыше, выдавливаясь из коллектива
Аноним 28/10/21 Чтв 22:26:36 1293893320
>>1293890
Русскоязычных нема
28/10/21 Чтв 22:27:24 1293894321
>>1293893
А нахуя тебе русскоязычные?
Аноним 28/10/21 Чтв 22:28:31 1293895322
>>1293894
Обсудить кулак бибы, но не в плане общения и смехуечков, а в плане стратегических маневров и игры.
Аноним !IzOne.5PzA 28/10/21 Чтв 22:28:51 1293896323
Бурят флЭксит.webm 19924Кб, 1280x720, 00:01:53
1280x720
>>1293854
Что такого в буряте? Он же с вами не играет, игры не рисует - не вмешивается. Он своего рода мем, как Абу.
За время просмотра вебмки Бурят пнет вас в лицо дважды
Аноним 28/10/21 Чтв 22:29:21 1293897324
>>1293894
Дипломатить, договариваться. Ножи впсину втыкать. Первые треды в такой атмосфере и проходили, было безумно весело играть с ребятами. Потом паста закрутил гайки и все скатилось в переброску мемами в чатике.
28/10/21 Чтв 22:29:34 1293898325
Аноним 28/10/21 Чтв 22:29:42 1293899326
>>1293895
Ну так не всем интересно обсуждать то, что интересно тебе. Нашел бы себе таких же киберкотлет и играл с ними, обсуждая стратегии
Аноним 28/10/21 Чтв 22:30:51 1293900327
>>1293897
Как он закрутил гайки?
Аноним 28/10/21 Чтв 22:30:56 1293901328
>>1293896
Это говно всем и заправляет судя по всему.
Аноним 28/10/21 Чтв 22:31:08 1293902329
>>1293899
Еще раз, русских нема было. Где найти то я был должен? Варзона была, походу, единственным пристанищем русскоязычного коммьюнити варзохи.
Аноним 28/10/21 Чтв 22:32:47 1293903330
>>1293900
Выдавливал няшек варзохи...
Аноним 28/10/21 Чтв 22:33:16 1293904331
>>1293900
В дискорде снимал роли положенцев пользуясь положением админа.
Аноним 28/10/21 Чтв 22:33:30 1293905332
Аноним 28/10/21 Чтв 22:33:42 1293906333
>>1293902
Были киберспортивные котлеты, глат обсуждал игру и не только чатился. Ах да, я же забыл, он мерзкая аватарка и его выдавили
Аноним 28/10/21 Чтв 22:34:32 1293907334
Проснулись-потянулись! Доброе утро, зет!
28/10/21 Чтв 22:34:48 1293908335
>>1293906
>выдавили
И перед этим ещё и задиванонили... Светлая память
Аноним 28/10/21 Чтв 22:34:55 1293909336
>>1293901
Уже год как. Считай с момента снятия запрета на аватарки и ввода единых обсуждачей.
Аноним 28/10/21 Чтв 22:34:57 1293910337
>>1293905
Глатика как минимум
Аноним 28/10/21 Чтв 22:35:26 1293911338
>>1293908
>задиванонили
Так он же сам.
28/10/21 Чтв 22:36:10 1293912339
Аноним 28/10/21 Чтв 22:36:45 1293913340
>>1293911
>>1293912
Задиванонился он сам, но травить его начали активно именно с подачи пасты и его подсосов
Аноним 28/10/21 Чтв 22:37:26 1293914341
Романтизировали образ пасты. А по сути своей он - пидорас и хуесос.
Аноним 28/10/21 Чтв 22:38:02 1293915342
Кто больший пидорас и хуесос, паста или бурят?
28/10/21 Чтв 22:38:26 1293916343
Аноним 28/10/21 Чтв 22:38:32 1293917344
Аноним 28/10/21 Чтв 22:38:46 1293918345
>>1293915
>Кто больший пидорас и хуесос, паста или бурят?
Седжони...
Пруф ми вронг
Аноним 28/10/21 Чтв 22:40:51 1293919346
image.png 220Кб, 690x361
690x361
...
Аноним 28/10/21 Чтв 22:41:31 1293920347
1635450083844.jpg 390Кб, 1536x2048
1536x2048
>>1293837
Убери Лейн к чёрту оттуда, будь другом.
Аноним 28/10/21 Чтв 22:41:51 1293921348
>>1293919
Никакого анонимного ополчения уже не существует.
Аноним 28/10/21 Чтв 22:42:16 1293922349
>>1293919
Мы живем в обществе...
Аноним 28/10/21 Чтв 22:43:42 1293923350
>>1293920
>пчела супротив мёда
Аноним 28/10/21 Чтв 22:44:14 1293924351
НИХУЯ НЕ ПОНИМА[...].mp4 174Кб, 320x240, 00:00:06
320x240
>>1293920
>Убери Лейн
Кто это? какой по счету слева или справа?
Аноним 28/10/21 Чтв 22:45:19 1293925352
>>1293924
Это тролль, не ведись. Претензия только в том что не впихнул меня на отдельную банкноту, как самурая.

Мимо оригинал
Аноним 28/10/21 Чтв 22:45:23 1293926353
Опер точка ру зачем взломали?
Аноним !IzOne.5PzA 28/10/21 Чтв 22:45:35 1293927354
Напомните, почему вы не хотите себе богоподобную буряточку?
Они красивы: буряточка готова ухаживать за собой, тратя часы на 6-ти ступенчатый уход за кожей, а также сделает ради тебя пластику, чтобы нравиться тебе во всем, до мельчайших деталей.
Они талантливы и умны: система образования в Кореи одна из лучших, а это значит, что буряточка умнее среднестатистического анона. Девочки не боятся развивать свои вокальные и танцевальные навыки, потому часто становятся айдолами и актриссами дорам, даря миру потрясающую музыку и сериалы, о которых будут вспоминать и через годы.
Господи, пошли мне буряточку...
Аноним !IzOne.5PzA 28/10/21 Чтв 22:46:37 1293928355
>>1293925
>не впихнул меня на отдельную банкноту, как самурая
Решил просто, что окружность будет смотреться как закатное солнце/японский флаг
Мб стоило ещё красных тонов поддать
Аноним 28/10/21 Чтв 22:46:47 1293929356
Аноним 28/10/21 Чтв 22:47:20 1293930357
>>1293928
Впихни, будь добр. На банкноту 2500. Жалко что ли...
Аноним 28/10/21 Чтв 22:47:24 1293931358
1635450440884.jpg 17Кб, 563x400
563x400
>>1293928
Дружище.
Убери. Лейн. Оттуда. К чёрту.
Как друга прошу.
Аноним !IzOne.5PzA 28/10/21 Чтв 22:47:29 1293932359
Буряточка.webm 29467Кб, 1920x1080, 00:01:32
1920x1080
Аноним 28/10/21 Чтв 22:47:51 1293933360
Нахуя бурят встревает в обсуждение пасты? Неужели ему не прожить ни часа без вниманиеблядства? Причем оно так не уместно тут.
Аноним 28/10/21 Чтв 22:48:28 1293934361
>>1293933
Это второй бурят вроде второй
Аноним 28/10/21 Чтв 22:48:39 1293935362
>>1293915
Этот прав >>1293917
Паста:
>превращал тред в личный чатик
>давил аватарок
>закручивал гайки
Бурят:
>превращал тред в личный чатик
>давил анонов
>закручивал аватарки
У пасты не получилось его тред пидорнули до конца проделать все желаемое. Они оба заслуживают виселицы
Аноним 28/10/21 Чтв 22:49:44 1293936363
>>1293933
>Неужели ему не прожить ни часа без вниманиеблядства
Обычно выдерживает полчаса.
Аноним 28/10/21 Чтв 22:50:25 1293937364
>>1293931
Спок, семен, тебе не сломить мой вниманиеблядский пыл!
Аноним 28/10/21 Чтв 22:50:28 1293938365
1635450623645.jpg 101Кб, 687x1280
687x1280
>>1293932
Проблевался через три секунды.
Интересно, что в моём лейнопаке делает Рей... Впрочем, я и не против.
Аноним 28/10/21 Чтв 22:50:47 1293939366
>>1293933
>не уместно
Пацаны, паста вернулся. Пастище, зачем ты убил варзону?
Аноним 28/10/21 Чтв 22:50:58 1293940367
1635450653908.jpg 76Кб, 1490x1080
1490x1080
Аноним 28/10/21 Чтв 22:51:06 1293941368
>>1293935
База, фундамент, платина, истина, постулат.
Аноним 28/10/21 Чтв 22:51:26 1293942369
Аноним 28/10/21 Чтв 22:52:28 1293943370
1635450743887.jpg 35Кб, 540x540
540x540
>>1293942
Карсанд, ты? Когда змт?
Аноним 28/10/21 Чтв 22:52:31 1293944371
>>1293935
>>1293941
А вы что делали в это время? Собирали досье? Злобно хрюкали? без пасты тред бы сдох ещё на втором перекате
Аноним 28/10/21 Чтв 22:52:31 1293945372
>>1293931
Ты же ушел из треда, сними аватарку скотина
Аноним 28/10/21 Чтв 22:52:54 1293946373
Паста сейчас в ковбойском треде, единственный игрок у бонби. Хотите ему сказать что-то за всю его тиранию - отыщите его там.
Аноним 28/10/21 Чтв 22:53:18 1293947374
>>1293944
>дох ещё на втором перекате
Ньюкек, спок. На пасте нихуя не держалось в начале жизни треда.
Аноним 28/10/21 Чтв 22:53:21 1293948375
>>1293946
Хочу автограф у пасты, он даст?
Аноним !IzOne.5PzA 28/10/21 Чтв 22:53:50 1293949376
8fc60640b286bbb[...].jpg 42Кб, 564x564
564x564
>>1293934
>Это второй бурят
Так точно

>>1293925
>Это тролль, не ведись
Так троллит или нет?

Вроде список накатали большой, все думал, как бы раскидать, чтобы все в итоге влезли. А теперь убирать? То, что у вас там гули-гули не дружат с Татьяной - я понял. А про этого персонажа поддайте инфы, он-то с кем не дружит?
Прост я могу конечно подправить, но лишь бы лор доски не наебнулся при этом.
Аноним 28/10/21 Чтв 22:54:01 1293950377
>>1293943
Когда твоя мать на моем хуе свистнет
Аноним 28/10/21 Чтв 22:54:24 1293951378
>>1293949
>он-то с кем не дружит?
Он стыдится своего аватаркоблядства
Аноним 28/10/21 Чтв 22:55:30 1293952379
>>1293949
>Так троллит или нет?
Да не троллю я, пак с авами на другом устройстве просто. Добавь меня на отдельную банкноту, по братски. Пикчу возьми у семена, который щас меня тут с банкноты убрать хочет, пидорас хуев.
Аноним 28/10/21 Чтв 22:55:31 1293953380
1635450921289.jpg 152Кб, 564x678
564x678
1635450921344.png 852Кб, 880x880
880x880
>>1293945
Какой именно смысл ты заключаешь в словах "уйти из треда"?
>>1293949
Соснище, ты обронил. Просто убери Лейн и не выёбывайся.
Аноним !IzOne.5PzA 28/10/21 Чтв 22:55:32 1293954381
8adcba887be25dc[...].jpg 74Кб, 564x846
564x846
>>1293951
Мне тоже стыдно... Честно
Аноним 28/10/21 Чтв 22:55:45 1293955382
>>1293947
>На пасте нихуя не держалось в начале жизни треда.
Ну ладно, сдох бы на третьем, однохуйственно
Аноним 28/10/21 Чтв 22:56:10 1293956383
>>1293953
>Соснище
Это не соснин
Аноним 28/10/21 Чтв 22:56:38 1293957384
>>1293955
На четвертом, пятом, восьмом, девятом, иди нахуй короче.
Аноним 28/10/21 Чтв 22:56:42 1293958385
Аноним 28/10/21 Чтв 22:57:09 1293959386
>>1293957
Сам иди нахуй, вы только хрюкать итт можете
Аноним 28/10/21 Чтв 22:57:36 1293960387
>>1293958
Не знаю, трипкод другой
Аноним 28/10/21 Чтв 22:57:40 1293961388
Аноним !LAIN//9ylg 28/10/21 Чтв 22:57:53 1293962389
test
Аноним 28/10/21 Чтв 22:58:01 1293963390
Аноним !LAIN//9ylg 28/10/21 Чтв 22:58:47 1293964391
1635451123037.jpg 146Кб, 850x1154
850x1154
>>1293962
Надо же, думал, давно проебал его.
>>1293960
Походу, память окончательно начала подводить.
Аноним 28/10/21 Чтв 23:00:22 1293965392
FBll2iuVEAI6lwI.jpg 310Кб, 960x1280
960x1280
Аноним 28/10/21 Чтв 23:03:01 1293966393
1635451376874.gif 518Кб, 336x252
336x252
16351954342652.png 326Кб, 564x423
564x423
>>1293964
> Надо же, думал, давно проебал его.
> Походу, память окончательно начала подводить.
Что этот Семён несёт?
Аноним 28/10/21 Чтв 23:04:14 1293968394
419202.jpg 276Кб, 1080x1440
1080x1440
Аноним 28/10/21 Чтв 23:04:17 1293969395
1635451453332.jpg 24Кб, 564x400
564x400
Аноним !IzOne.5PzA 28/10/21 Чтв 23:05:18 1293970396
1000 Захватов.jpg 134Кб, 1000x440
1000x440
Чую пока легитимная версия банкнот появится придется по 10 раз все переделать...
Аноним 28/10/21 Чтв 23:05:54 1293971397
1635451549802.gif 577Кб, 190x141
190x141
Аноним !LAIN//9ylg 28/10/21 Чтв 23:06:22 1293972398
1635451577504.jpg 214Кб, 850x1348
850x1348
Аноним !LLLLLLLLL. 28/10/21 Чтв 23:07:03 1293973399
Хрю
Аноним 28/10/21 Чтв 23:07:22 1293974400
E7Jk4arVkAEUUnG.png 1828Кб, 810x1024
810x1024
>>1293972
В архив добавишь банкноты?
Как никак, он за тебя твою работу сделал...
Аноним 28/10/21 Чтв 23:07:25 1293975401
1635451641925.jpg 217Кб, 827x715
827x715
Аноним !IzOne.5PzA 28/10/21 Чтв 23:08:15 1293976402
CUTIEYENAPARTY([...].jpg 581Кб, 3364x2209
3364x2209
Аноним 28/10/21 Чтв 23:09:10 1293977403
1635451746989.jpg 195Кб, 400x400
400x400
Синдзи... бака...
Аноним 28/10/21 Чтв 23:09:44 1293978404
gallery-share-1[...].jpg 21Кб, 400x397
400x397
Аноним !LAIN//9ylg 28/10/21 Чтв 23:11:40 1293979405
>>1293974
У архивариуса спрашивайте.
>Как никак, он за тебя твою работу сделал...
И эти инсинуации оставьте при себе.
Аноним 28/10/21 Чтв 23:12:37 1293980406
Аноним 28/10/21 Чтв 23:13:31 1293981407
EuABfL7VcAYKf27.jpg 279Кб, 1080x1080
1080x1080
>>1293979
Простите, не хотел Вас обидеть...........
Аноним 28/10/21 Чтв 23:14:39 1293982408
Аноним !LAIN//9ylg 28/10/21 Чтв 23:15:23 1293983409
>>1293982
А в чём он не прав-то? Ммм?
Аноним !IzOne.5PzA 28/10/21 Чтв 23:15:32 1293984410
image.png 444Кб, 481x474
481x474
>>1293980
Так уже 4 версии этой банкноты в треде висят
Аноним 28/10/21 Чтв 23:16:34 1293985411
>>1293983
Так ты пидорас а не уебок.
Аноним 28/10/21 Чтв 23:17:09 1293986412
>>1293984
Да он охуел, добавь его и вынеси в отдельную банкноту, охуевшего черта. Я тогда буряток начну постить, отвечаю.
Конанианцы !wp8bfiGZo. 28/10/21 Чтв 23:19:59 1293987413
16351980753920.png 843Кб, 607x1080
607x1080
>>1293914
Чернь любит превозносить своих палачей и тиранов... Один лишь свет в этом беспробудном царстве тьмы и имя ему - ГОСПОДИН.
Аноним 28/10/21 Чтв 23:20:35 1293988414
А худшим по меня все забыли? Или вы специально игнорите, уебки?
Аноним 28/10/21 Чтв 23:21:32 1293989415
>>1293988
Научись писать, хуесосина, а потом вниманиеблядствуй.
Аноним 28/10/21 Чтв 23:21:49 1293990416
67e0c93aed2f155[...].jpg 244Кб, 1280x1280
1280x1280
>>1293988
То, что аноним хуже пидора, уже давно общеизвестный факт
Аноним 28/10/21 Чтв 23:22:51 1293991417
>>1293927
Южная Корея-гнилая Корея.
Аноним 28/10/21 Чтв 23:22:56 1293992418
Говно, спок
Аноним 28/10/21 Чтв 23:23:08 1293993419
аватарку порвало
Аноним 28/10/21 Чтв 23:23:45 1293994420
>>1293991
Прямо как этот гнилой тред.
Аноним 28/10/21 Чтв 23:23:51 1293995421
1635452625977.png 361Кб, 741x700
741x700
Аноним 28/10/21 Чтв 23:26:06 1293996422
>>1293935
>У пасты не получилось его тред пидорнули до конца проделать все желаемое
В лучшем случае личным чатиком тут стала половина треда. Ущерб не критический.
Аноним !IzOne.5PzA 28/10/21 Чтв 23:28:26 1293997423
c4faddfa49c1c50[...].jpg 45Кб, 563x644
563x644
>>1293986
>добавь его и вынеси в отдельную банкноту
На какую? Свободных уже нет. Если только не пилить на 5000-ю, что в 2013-м в новом дизайне выпустили с родным домом КимИрсена. Вместо пафосного хряка на 5000-ой? Ты потом как двачерам смотреть в глаза будешь, если главхохласвинью обидишь?

Я же не зря написал, что кто не успел, тот опоздал. Вчера, помнится, когда я реквестировал списки, то мне лишь Самурай решил написать - по его списку и сделал, вообще нихера не понимая, кто есть кто. Это же не коллаж, чтобы по 20 аватарок запихивать вместе...

>>1293986
>Я тогда буряток начну постить
Мне даже страшно, учитывая, откуда я пришел... Не стоит этого делать. Аватарь только если тебе это нравится. А то все скатится в стерильный душный тред, где слово про БОХИНЮ не так скажешь и все - пизда, бан с лулзами.
Я вообще за то, чтобы тред был типичным двачерским - с "пошел нахуй" и боевыми картинками - так правильней.
Аноним 28/10/21 Чтв 23:33:03 1293998424
Предлагаю уважаемой модерации ввести в зет баны за токсичность. Не поздоровался с игроками будучи рисовакой или забыл пожелать приятной игры - бан на день.
РССИР !ohXyOmSaTk 28/10/21 Чтв 23:33:44 1293999425
>>1293997
Начинай чеканить монеты.
Аноним !IzOne.5PzA 28/10/21 Чтв 23:35:27 1294000426
Работник года.mp4 1274Кб, 518x360, 00:00:17
518x360
>>1293999
>Начинай чеканить монеты
Аноним 28/10/21 Чтв 23:41:50 1294002427
Аноним 28/10/21 Чтв 23:43:53 1294003428
да мне похуй!
Аноним !LAIN//9ylg 28/10/21 Чтв 23:59:56 1294006429
1635454792409.jpg 58Кб, 604x598
604x598
Парни, а погнали в варзон.
Посидим, покатаем наши любимые карты, в бреде залетух пошугаем на вольнице, пошизим, как умеем, проведём турнир на миниземле, рп уровня б, диплоигры проведём с ударами в псину.
Уже полтора года прошло...
Аноним 29/10/21 Птн 00:08:59 1294007430
>>1294006
А может нахуй газанешь, гной?
Аноним !LAIN//9ylg 29/10/21 Птн 00:10:28 1294008431
РССИР !ohXyOmSaTk 29/10/21 Птн 00:14:57 1294009432
>>1294006
Вернусь в варзону только когда:
Там появится система рандом-дайсов
Не будет такой лютый РИСК с незнанием в какую провинцию пойдет враг на следующем ходу
Будет хоть какая-нибудь дипломатия, а не только ФФА/ТДМ
Аноним 29/10/21 Птн 00:15:20 1294010433
Аноним 29/10/21 Птн 00:15:28 1294011434
zet.png 19Кб, 1280x1180
1280x1180
Иерархия в зет для самых маленьких.
Аноним 29/10/21 Птн 00:16:23 1294012435
1635455779020.jpg 255Кб, 1844x1240
1844x1240
>>1294011
> Иерархия в зет для самых маленьких.
Аноним !LAIN//9ylg 29/10/21 Птн 00:16:50 1294013436
>>1294011
>пукнул разок несмешным - стал в ранге выше рисовак, что регулярно проводят игры в б и брг
Шиз...
Аноним 29/10/21 Птн 00:18:31 1294014437
>>1294008
Сори я не мефедроновая шлюха аки члейн
Аноним 29/10/21 Птн 00:19:18 1294015438
>>1294006
Варзона мертва брат, смирись. Ушла эпоха. Уже не вернуть тех воспоминаний, что были.
Аноним !LAIN//9ylg 29/10/21 Птн 00:21:39 1294019439
>>1294015
Увы, но, похоже, только воспоминаниями о тех славных деньках и остаётся жить. Жаль, что прошлого не вернуть, но варзон всё равно всегда будет в моём сердце.
Аноним 29/10/21 Птн 00:24:46 1294020440
>>1294019
Будь в варзоне поменьше шизы с борцунством против аватарок, все могло бы сложиться по другому.
Аноним 29/10/21 Птн 00:51:47 1294022441
&Изображение23.jpg 58Кб, 720x406
720x406
>>1293840
Я его стёрла за ролинг с двух устройств, в итоге он бомбанул, что эхо взрыва слышно до текущего тредю.
Аноним 29/10/21 Птн 00:56:31 1294023442
16346380567420.png 711Кб, 700x490
700x490
>>1294022
>я (пидорас-чулочник) его стёр_ла за то, что он слишком хорошо играл против меня
Аноним 29/10/21 Птн 00:57:14 1294024443
>>1294022
Лол, а если за меня несколько анонов роллит, то меня тоже потрут? А как с Конанами? А что если Семен специально пытается сделать так, чтоб меня потерли. Не разумно это, Танюхидзе.
Аноним 29/10/21 Птн 00:57:52 1294025444
Аноним 29/10/21 Птн 00:58:10 1294026445
&Изображение5.jpg 46Кб, 723x406
723x406
>>1294024
О, ты новенький? Смотри, тут всё просто. Если ты обидешь меня или моё сестрёнку, то я просто сотру тебя. Вопросы?
Аноним 29/10/21 Птн 00:59:09 1294027446
>>1294026
Всмысле? Будешь всех анонимов тереть?
Аноним 29/10/21 Птн 00:59:52 1294028447
&Изображение25.jpg 55Кб, 720x406
720x406
>>1294027
Другие анонимы падут ниц.
Аноним 29/10/21 Птн 00:59:54 1294029448
29/10/21 Птн 01:00:10 1294030449
>>1294009
>Не будет такой лютый РИСК с незнанием в какую провинцию пойдет
Так это же наоборот прикольно и открывает новое пространство для маневров и засад
Аноним 29/10/21 Птн 01:01:51 1294031450
Аноним 29/10/21 Птн 01:02:06 1294032451
>>1294024
>>1294025
Там между постами всегда был интервал в пару секунд.
Аноним 29/10/21 Птн 01:04:15 1294033452
>>1294032
>Лол, а если за меня несколько анонов роллит, то меня тоже потрут? А как с Конанами? А что если Семен специально пытается сделать так, чтоб меня потерли. Не разумно это, Танюхидзе.
29/10/21 Птн 01:04:26 1294034453
Аноним 29/10/21 Птн 01:04:41 1294035454
15863758255800.jpg 183Кб, 1466x1077
1466x1077
>>1294024
>>1294025
>>1294027
Лан, на самом деле Данию я потёрла потому что он сразу вкатился двумя постами с разницей в 2 секунды и отличием рола в регистре буков. В целом моё стерение его было весьма необдуманное, я тогда не спала очень долго, но разве это объяснить гулю? Он рвётся без остановки, да и вообще, пусть извинится за своё существование.
Аноним 29/10/21 Птн 01:05:22 1294036455
>>1294033
Ты даун? Когда роллит несколько человек это всегда понятно.
29/10/21 Птн 01:11:02 1294037456
>>1294036
Схуяли тебе понятно?
Аноним 29/10/21 Птн 01:12:56 1294038457
ww2 edit- Erwin[...].mp4 4120Кб, 1280x720, 00:00:19
1280x720
Смотрите какой романтичный эдит..
Аноним 29/10/21 Птн 01:14:23 1294039458
29/10/21 Птн 01:18:49 1294040459
Аноним 29/10/21 Птн 01:23:06 1294042460
>>1294040
Зачем ты в каждом посте упоминаешь своего протыка?
29/10/21 Птн 01:24:43 1294043461
Аноним 29/10/21 Птн 01:26:28 1294044462
Стикер 319Кб, 512x403
512x403
29/10/21 Птн 01:28:14 1294045463
image 268Кб, 500x542
500x542
Аноним 29/10/21 Птн 01:28:42 1294046464
>>1294011
Стрелки и имена добавь.
Аноним 29/10/21 Птн 01:32:48 1294047465
1635460364141.png 9Кб, 652x149
652x149
Ебало?
Аноним 29/10/21 Птн 01:35:06 1294048466
>>1294006
>диплоигры
007 и британия, помню-помню.
29/10/21 Птн 01:39:05 1294049467
image 261Кб, 496x542
496x542
Аноним 29/10/21 Птн 01:45:45 1294051468
1635461139622.png 9Кб, 661x204
661x204
Ебало?
29/10/21 Птн 01:50:04 1294052469
>>1294051
Пидорас хватит скрывать мою боевую
Аноним 29/10/21 Птн 01:53:49 1294053470
>>1294052
Че, ниприятна? Пичот?
Аноним 29/10/21 Птн 01:55:18 1294054471
16342772702480.png 613Кб, 743x495
743x495
Аноним 29/10/21 Птн 01:58:19 1294055472
unser rommel.mp4 33286Кб, 852x480, 00:03:22
852x480
Аноним 29/10/21 Птн 02:00:21 1294056473
1635462010153.png 83Кб, 642x352
642x352
Ебало?
Аноним 29/10/21 Птн 02:02:40 1294057474
16320283949980.mp4 9508Кб, 512x640, 00:00:08
512x640
Аноним 29/10/21 Птн 02:03:55 1294058475
1635462228159.png 40Кб, 656x277
656x277
Ебало?
Аноним 29/10/21 Птн 02:07:05 1294059476
Ебало мартышки которой не похуй на боевые представили?
стаканов !!m4Ug.92Qvg 29/10/21 Птн 02:07:24 1294060477
как дела сладкие
Аноним 29/10/21 Птн 02:08:38 1294061478
стакан.png 475Кб, 740x756
740x756
Аноним 29/10/21 Птн 02:09:50 1294062479
16354574545860.webm 2942Кб, 500x500, 00:00:24
500x500
Аноним 29/10/21 Птн 02:10:29 1294063480
1635462624032.png 33Кб, 668x241
668x241
Ебало?
стаканов !!m4Ug.92Qvg 29/10/21 Птн 02:11:29 1294064481
Аноним 29/10/21 Птн 02:25:41 1294065482
>>1294064
Стакан обоссанов спок
Аноним 29/10/21 Птн 02:30:17 1294066483
image.png 74Кб, 200x200
200x200
настоящий стаканов !wuBqNPCqs2 29/10/21 Птн 02:53:30 1294067484
да, анальная боль часто посещает меня
стаканов !!m4Ug.92Qvg 29/10/21 Птн 02:56:19 1294068485
image.png 74Кб, 200x200
200x200
Аноним 29/10/21 Птн 02:56:55 1294069486
1635465410987.png 11Кб, 643x181
643x181
Ебало?
Аноним 29/10/21 Птн 03:39:23 1294070487
image.png 466Кб, 798x798
798x798
поссал вам на ебальники
Я раб !hqjRoToQZY 29/10/21 Птн 05:37:35 1294079488
16354557317910.png 33Кб, 1280x1180
1280x1180
Почти бинго
Я раб !hqjRoToQZY 29/10/21 Птн 05:40:10 1294080489
>>1294078
31 ого открывать шампанское или тебе опять продлили?
Аноним 29/10/21 Птн 05:50:32 1294082490
>>1293932
блядь блеванул нахуй
почему все тупые пезды ломятся в диджеи?
Аноним 29/10/21 Птн 06:00:22 1294083491
>>1294081
Говно иди нахуй отсюда
Зарепортил на всякий случай
Аноним 29/10/21 Птн 06:34:52 1294085492
Аноним 29/10/21 Птн 07:41:55 1294087493
>>1294082
Чтобы крутить сисями и подороже продать писю
29/10/21 Птн 10:01:16 1294092494
Аноним 29/10/21 Птн 10:05:56 1294093495
Стикер 129Кб, 325x335
325x335
ЗАПУСКАЙТЕ КАЛСИКУ
Аноним 29/10/21 Птн 10:18:03 1294095496
image.png 193Кб, 325x335
325x335
Я СОСУ ХУИ
Аноним 29/10/21 Птн 10:42:19 1294099497
1635493335279.jpg 15Кб, 193x256
193x256
* думают только о хуях
Аноним 29/10/21 Птн 10:48:46 1294101498
Соси хуй
Аноним 29/10/21 Птн 10:56:51 1294103499
Поридж
Аноним 29/10/21 Птн 11:27:09 1294104500
16345899560260.mp4 14685Кб, 1280x720, 00:00:16
1280x720
Аноним 29/10/21 Птн 11:41:18 1294106501
Кот !5F718fsrp6 29/10/21 Птн 12:29:01 1294110502
Просыпаемся, 8 [...].mp4 3340Кб, 640x360, 00:00:29
640x360
Проснулись - потянулись, Зет!
Аноним 29/10/21 Птн 12:39:53 1294114503
>>1294112
Привет, наша новая аватарочка!
Аноним 29/10/21 Птн 12:43:30 1294115504
1161772safescre[...].gif 958Кб, 720x720
720x720
Аноним 29/10/21 Птн 12:59:15 1294117505
druid.jpg 55Кб, 400x436
400x436
image.png 228Кб, 738x461
738x461
image.png 10Кб, 1368x116
1368x116
Твою-то мать...
Аноним 29/10/21 Птн 13:00:53 1294118506
>>1294117
что сказать то хотел
Аноним 29/10/21 Птн 13:05:10 1294119507
image.png 234Кб, 480x360
480x360
Аноним 29/10/21 Птн 13:12:12 1294122508
Семья, состоящая из отца, матери, сына, дочки и собаки приходит в агентство талантов. Отец говорит агенту по поиску талантов: "У нас действительно потрясающее выступление. Вы должны представлять нас".

Агент отвечает: "Извините, я не представляю семейных артистов. Они слишком милые".

Мать говорит: "Сэр, если вы только увидите наше выступление, мы знаем, что вы захотите представлять нас".

Агент говорит: "Хорошо. Хорошо. Я посмотрю".

Отец достает арбуз и засовывает его во влагалище дочери. Дочь кричит от боли из-за огромного плода. Затем сын снимает рубашку, обнажая розовый лифчик, и начинает водить пальцем по заднице. Мать снимает с себя всю одежду и начинает водить пальцами по себе, пока отец кормит ее таблетками от шизофрении. Отец хватает дочь и засовывает ее лицо прямо в задницу матери, которая в этот момент взорвалась поносом по всему лицу и заполнила весь рот. Дочь повернулась к сыну и обрызгала его поносом. Затем отец залез во влагалище девочки и вытащил оттуда вонючий, покрытый спермой арбуз, и начал трахать его, в то время как мать начала извергать свой взрывной понос в его сторону. Затем сын начинает тереть свой член и кончает на дочь. И потом отец перестает трахать арбуз и кончает на нее. Они продолжают кончать на нее, пока мать наполняет пластиковый детский бассейн своим дерьмом и мочой. Они все прыгают в человеческие экскременты и начинают трахать друг друга. Теперь бассейн заполнен спермой, дерьмом и мочой. Они выпрыгивают из бассейна, покрытые спермой, дерьмом и мочой, и говорят "тада!".

Агент просто сидит молча. Наконец, он говорит: "И как называется номер?"

И отец отвечает: "Аватарки!"
Конанианцы !wp8bfiGZo. 29/10/21 Птн 13:12:52 1294123509
[21-10-03][Вск][...].png 259Кб, 1877x1427
1877x1427
>>1294118
Он ОБОМЛЕЛ от вида САМОЙ ВЕЛИЧЕСТВЕННОЙ ИГРЫ в истории зета.
Аноним 29/10/21 Птн 13:20:50 1294125510
druid.jpg 55Кб, 400x436
400x436
image.png 29Кб, 829x280
829x280
Ну что же, самое простое сделано.
Аноним 29/10/21 Птн 13:23:59 1294126511
[21-07-25][Вск].png 220Кб, 1877x1427
1877x1427
>>1294123
ты картинку перепутал
Аноним 29/10/21 Птн 13:25:26 1294127512
>>1294126
Даун на дании, спок
Аноним 29/10/21 Птн 13:26:47 1294129513
[21-06-20][Вск][...].png 445Кб, 3000x1700
3000x1700
а вот эта тоже была неплохая игра
Аноним 29/10/21 Птн 13:27:23 1294130514
1369909457952.jpg 170Кб, 544x800
544x800
>а вот эта тоже была неплохая игра
Аноним 29/10/21 Птн 13:27:45 1294131515
1635503264196.jpg 55Кб, 400x436
400x436
Аноним 29/10/21 Птн 13:29:24 1294132516
druid.jpg 55Кб, 400x436
400x436
image.png 7Кб, 219x489
219x489
В чём он не прав?
Аноним 29/10/21 Птн 13:32:16 1294133517
>>1294131
>>1294132
60 тред надо пометить как начало форса Конана и начало щитшторма.
Аноним 29/10/21 Птн 13:34:04 1294134518
>>1294133
Пиши, что хочешь. Потом в основу перенесу.
Аноним 29/10/21 Птн 13:37:43 1294136519
image.png 672Кб, 2224x1558
2224x1558
>>1293270 (OP)
почему в архиве нет этой легендарной игры?

перекатывал 61 тред хихи
Аноним 29/10/21 Птн 13:41:07 1294137520
>>1294136
И чем она легендарная?
Аноним 29/10/21 Птн 13:41:56 1294138521
druid.jpg 55Кб, 400x436
400x436
>>1294136
>легендарной
Рядовой риск, ещё и не самый удачный.
>почему в архиве нет этой легендарной игры?
Ещё не дошёл, пока #59 на предмет карт пролистываю.
>перекатывал 61 тред хихи
Если ещё будешь перекатывать, залей, сука, сначала тред на архивач.
Аноним 29/10/21 Птн 13:42:40 1294139522
>>1294137
Не обращай внимания, даун на дании срёт своим говном >>1294126
>>1294129
Или же игры в которых нихуя не происходило и он закрашивал нейтральные территории.
Аноним 29/10/21 Птн 13:43:39 1294140523
>>1294134
Не вижу смысла писать ничего кроме этого, разве что банкноты в этом треде бурят сделал.
Аноним 29/10/21 Птн 13:44:53 1294142524
>>1294137
вырастить такого гегемона в центре европы очень сложно потому что дауны в ней спавнятся по кд
Аноним 29/10/21 Птн 13:46:45 1294143525
>>1294139
каким "говном", гидроцефал? это не покрас карты, а обычный финал
Аноним 29/10/21 Птн 13:47:45 1294144526
>>1294142
>вырастить
Пчелнах, орирую. Эстония распиливается двумя другими игроками на раз, да и даже те территории, что у неё есть, она получила в основном от двух съебавших под конец партии игроков, твоей заслуги в размерах шпротопокака ровно ноль.
Аноним 29/10/21 Птн 13:48:36 1294145527
>>1294143
Говно это любая игра в которой присутствует даун на дании аки гулечмо.
Аноним 29/10/21 Птн 13:50:17 1294146528
>>1294144
опхуй тогда посчитал конечные бонусы, зайди да посмотри что у меня их было вдвое больше всех остальных, очевидно я бы поглотил францию, потом испанию и так далее накопив дохуя бонусов
Аноним 29/10/21 Птн 13:51:27 1294147529
>>1294146
>и даже те территории, что у неё есть, она получила в основном от двух съебавших под конец партии игроков
>твоей заслуги в размерах шпротопокака ровно ноль
Аноним 29/10/21 Птн 13:51:45 1294148530
>>1294142
Какого гегемона, чмонь? Тыж два государства создал и объединил их, или вообще с конфоблядком играл)))
Аноним 29/10/21 Птн 13:52:58 1294149531
>>1294147
ну так и склонить на свою сторону съебывающих тоже нужно
Аноним 29/10/21 Птн 13:55:30 1294150532
>>1294149
Только никого склонять не нужно, если играешь со своим протыклассником, который даже не стесняется посреди игры называть тебя гулем)))
Аноним 29/10/21 Птн 13:56:17 1294151533
>>1294150
ну эту шиза в комментариях не нуждается
Рахнера !!av1UzNjMTM 29/10/21 Птн 13:59:35 1294152534
1635505173890.jpg 60Кб, 753x1062
753x1062
>>1294117
Добро пожаловать. Снова.
Где пропадал?
Аноним 29/10/21 Птн 14:02:31 1294155535
druid.jpg 55Кб, 400x436
400x436
>>1294152
В месте, которое не хотел бы покидать никогда. В небытие.
Увы, голос реальности оказался громче обволакивающей тишины мрака, и вот я снова тут, с вами.
Рахнера !!av1UzNjMTM 29/10/21 Птн 14:18:15 1294165536
1635506293947.png 273Кб, 800x450
800x450
1635506293949.png 123Кб, 1524x696
1524x696
>>1294155
> небытие
Ах, как же хочется...

Тред, к слову, за то время пока тебя не было, основательно так подзасрали. Да и вообще новостей много. Ньюфажки наплыли. Как минимум двое подтвержденных школьников 13, блять, лет, седьмой класс регулярно набегают в классику, а щитпоста в треде уже чуть более, чем дохуя. А ещё Компаса даванули.

Алсо, допиленная Русь таки увидела свет
Аноним 29/10/21 Птн 14:20:07 1294167537
>>1294165
Твоя карта говно и не смей ее больше форсить
Рахнера !!av1UzNjMTM 29/10/21 Птн 14:20:54 1294168538
Аноним 29/10/21 Птн 14:24:08 1294170539
druid.jpg 55Кб, 400x436
400x436
>>1294165
Приятно видеть доведённый до приемлемого вида проект, свои-то я только и забрасываю... Сама в архив новую версию зальёшь? Алсо, будешь проводить игру, можешь написать сначала мне, буду рад помочь с с подсветкой роллов или даже чем-то большим...
>>1294169
> autohide: #exph(/\/stickers\/oALo6hCL\//)
Лицо?
РССИР !ohXyOmSaTk 29/10/21 Птн 14:41:15 1294177540
>>1294035
И этот человек затирал мне про мораль и нравственность.
Во первых: и что с того, что 2 разных устройства, если человека хватает ловкости разгадывать по 2 капчи за 5-10 секунд, то значит пусть делает.
Во вторых: это вполне могли быть два разных человека, вкатившихся по договоренности за одну страну, это не запрещено, так что в этом споре ты явно не права.
Аноним 29/10/21 Птн 14:42:36 1294178541
image.png 84Кб, 217x217
217x217
>И этот человек затирал мне про мораль и нравственность.
>Во первых: и что с того, что 2 разных устройства, если человека хватает ловкости разгадывать по 2 капчи за 5-10 секунд, то значит пусть делает.
>Во вторых: это вполне могли быть два разных человека, вкатившихся по договоренности за одну страну, это не запрещено, так что в этом споре ты явно не права.
Аноним 29/10/21 Птн 14:45:19 1294179542
Стикер 276Кб, 512x422
512x422
Аноним 29/10/21 Птн 14:46:27 1294180543
РССИР !ohXyOmSaTk 29/10/21 Птн 14:46:46 1294181544
>>1294178
>>1294179
Боевая картинка, война перефорсов, история двойного семена.
Аноним 29/10/21 Птн 14:47:21 1294182545
image.png 84Кб, 217x217
217x217
>Боевая картинка, война перефорсов, история двойного семена.
Аноним 29/10/21 Птн 14:50:47 1294183546
Стикер 276Кб, 512x422
512x422
>>1294180
Уже сосу, давай лучше в попу
Аноним 29/10/21 Птн 14:52:08 1294184547
1635508324679.png 22Кб, 640x442
640x442
Аноним 29/10/21 Птн 14:53:32 1294185548
>>1294184
Трщ куклоёб, мы всё поняли, но вы же сами щитпостите такими постами...
Аноним 29/10/21 Птн 14:54:06 1294186549
Стикер 145Кб, 500x372
500x372
>>1294184
Да иди ты нахуй долбоеб нахуй он в тред срет своим важным мнением?
Аноним 29/10/21 Птн 14:54:10 1294187550
Аноним 29/10/21 Птн 14:55:02 1294188551
>>1294185
В благих целях, прошу заметить.
Аноним 29/10/21 Птн 14:56:18 1294189552
1635508576067.png 8Кб, 662x156
662x156
Ебало? Не читал, разумеется.
стаканов !!m4Ug.92Qvg 29/10/21 Птн 14:56:21 1294190553
мне приснился брежнев, какая-то деревня в новгородской области в 1971 году, и брежнев сказал что мелкокрестьянских элементов у нас нет
Аноним 29/10/21 Птн 14:57:46 1294191554
>>1294184
Есть инструкция по пользованию скриптом?
Аноним 29/10/21 Птн 15:01:47 1294192555
1635508902586.png 39Кб, 658x509
658x509
Аноним 29/10/21 Птн 15:01:57 1294193556
>>1294187
Моча у тебя вместо серой жидкости
>>1294188
Ну не после каждого стикера же!
Аноним 29/10/21 Птн 15:02:58 1294194557
>>1294193
После каждого, пока эти бляди срать не перестанут.
Аноним 29/10/21 Птн 15:03:18 1294195558
image.png 181Кб, 520x368
520x368
Скрывается?
Аноним 29/10/21 Птн 15:03:49 1294196559
Аноним 29/10/21 Птн 15:04:58 1294197560
Аноним 29/10/21 Птн 15:05:46 1294198561
image.png 177Кб, 510x368
510x368
Пробую тебе за щеку
Аноним 29/10/21 Птн 15:07:00 1294199562
>>1294198
Давай ещё парочку тестов.
Аноним 29/10/21 Птн 15:07:40 1294200563
Стикер 255Кб, 500x500
500x500
>анонсируешь игру в посте со стикером
>куклодебилы не приходят
Аноним 29/10/21 Птн 15:08:11 1294201564
Можешь попробовать просто отключить картинки и наслаждаться зетом без карт
Аноним 29/10/21 Птн 15:08:46 1294202565
>>1294200
>анонсировать игру стикером, а не картой
Кринж. И да, скрывает не все стикеры, а только стикерпаки с боевыми.
Аноним 29/10/21 Птн 15:08:47 1294203566
Стикер 191Кб, 512x512
512x512
Аноним 29/10/21 Птн 15:09:56 1294204567
Стикер 127Кб, 320x320
320x320
>>1294202
>Кринж. И да, скрывает не все стикеры, а только стикерпаки с боевыми.
Анонсирую под боевой, спасибо
Аноним 29/10/21 Птн 15:10:46 1294205568
1635509443472.png 10Кб, 648x90
648x90
>>1294204
Что? Вынь хуй изо рта и повтори ещё раз.
Аноним 29/10/21 Птн 15:11:31 1294206569
Ебало скрывуна представил
Аноним 29/10/21 Птн 15:11:39 1294207570
videoplayback -[...].mp4 1005Кб, 640x360, 00:00:10
640x360
>>1294177
>это не запрещено
Это метагей ящитаю. Хотя в свете появившейся конфы на это уже плевать.
Я бахнула перевитина
Аноним 29/10/21 Птн 15:11:46 1294208571
15890361578480.jpg 16Кб, 442x446
442x446
Аноним 29/10/21 Птн 15:12:48 1294210572
Стикер 255Кб, 512x512
512x512
Обосрался
Аноним 29/10/21 Птн 15:13:10 1294211573
image.png 52Кб, 283x909
283x909
>>1294205
Так куда именно эту хуету сувать?
Аноним 29/10/21 Птн 15:13:47 1294212574
>>1294207
Калфа танеебов это другое?
Аноним 29/10/21 Птн 15:14:20 1294213575
TANYA DEGURECHA[...].mp4 11073Кб, 1280x720, 00:00:30
1280x720
Аноним 29/10/21 Птн 15:14:23 1294214576
Стикер 247Кб, 500x350
500x350
Аноним 29/10/21 Птн 15:14:37 1294215577
>>1294211
Саму куклу накатил для начала?
Аноним 29/10/21 Птн 15:15:07 1294216578
>>1294213
Ну чатик в телеге, ваще поебать
Аноним 29/10/21 Птн 15:15:57 1294218579
image 268Кб, 500x542
500x542
Аноним 29/10/21 Птн 15:16:28 1294219580
&Изображение1.jpg 35Кб, 723x406
723x406
>>1294216
Ты идиот? Её нет. Чатик в телеге это тоже конфа. Конфа от слова конференция и происходит от скайпа, и все что является чатом в месенджерах на 3 и больше человек это конфа, и её нет.
Аноним 29/10/21 Птн 15:16:33 1294220581
серьте смешно
Аноним 29/10/21 Птн 15:17:04 1294221582
15925520519650.png 1110Кб, 1080x1012
1080x1012
>>1294219
>происходит от скайпа,
Аноним 29/10/21 Птн 15:17:17 1294222583
UmQddQKQjFE.jpg 63Кб, 735x489
735x489
Аноним 29/10/21 Птн 15:17:20 1294223584
>>1294219
Ну значит в скайпе, не еби мне мозги, пидорас метагейный
Аноним 29/10/21 Птн 15:17:43 1294224585
image.png 38Кб, 233x217
233x217
НЕЕЕЕТ ВЫ НЕ МОЖЕТЕ ИСПОЛЬЗОВАТЬ CTRL V
Аноним 29/10/21 Птн 15:18:21 1294225586
>>1294219
Да захлопнись нахуй уже, тебя никто не звал
Аноним 29/10/21 Птн 15:20:08 1294226587
Стикер 319Кб, 512x512
512x512
Аноним 29/10/21 Птн 15:20:43 1294227588
&Изображение3.jpg 34Кб, 723x406
723x406
>>1294225
Я своим присутствием заставила дрожать твои ручонки? Прости, но это твои проблемы.
Аноним 29/10/21 Птн 15:21:37 1294228589
>>1294011
кто угодно>говно>моча>танеебы
Аноним 29/10/21 Птн 15:21:50 1294229590
2021-08-2922-34[...].jpg 81Кб, 553x456
553x456
Я своим присутствием заставила дрожать твои ручонки? Прости, но это твои проблемы.
Аноним 29/10/21 Птн 15:22:19 1294231591
>>1294227
Извини, но ничего кроме твоего ануса тут не дрожит, ведь ему предстоит встретиться с моей колбаской
Аноним 29/10/21 Птн 15:26:51 1294234592
>>1294215
Так, накатил Dollchan Extension Tools
samurai !!9PySM01.xw 29/10/21 Птн 15:28:15 1294235593
bOHjT9t0txU.jpg 151Кб, 553x552
553x552
Screenshot20211[...].jpg 268Кб, 720x1520
720x1520
за что давят танюху? всё ещё за тот инцидент с удалением игрока?
>>1293390
ты кто? зачем следишь за мной, ниндзя?
>>1293624
чини детектище
Аноним 29/10/21 Птн 15:28:58 1294236594
1635510519499.png 39Кб, 658x509
658x509
Аноним 29/10/21 Птн 15:29:52 1294237595
image 159Кб, 661x551
661x551
Аноним 29/10/21 Птн 15:30:17 1294238596
>>1294235
Просто говно нужно выдавливать из треда так или иначе
Аноним 29/10/21 Птн 15:30:55 1294239597
>за что давят танюху
не переносимость тупых людей
Аноним 29/10/21 Птн 15:32:04 1294240598
>>1294236
>>1294234
Семен сам с собой пиздит пытаясь насадить людей на куклу
Аноним 29/10/21 Птн 15:32:22 1294241599
&Изображение5.jpg 46Кб, 723x406
723x406
>>1294235
>за что давят танюху?
Всмысле давят? Это агрессия от страха, скоро будет стокгольмский синдром, у одного он уже был замечен.
Аноним 29/10/21 Птн 15:32:49 1294242600
1635510766458.png 5Кб, 494x147
494x147
Аноним 29/10/21 Птн 15:33:50 1294243601
>>1294242
Я уже представил твое ебало
Аноним 29/10/21 Птн 15:34:08 1294244602
>>1294242
Дружище, мы тоже умеем пользоваться пэинтом
Аноним 29/10/21 Птн 15:34:37 1294245603
>>1294241
Ебало чулочника, фантазирующего о том, что все боятся немощного говна, представили?
Аноним 29/10/21 Птн 15:34:38 1294246604
image 159Кб, 661x551
661x551
Аноним 29/10/21 Птн 15:35:01 1294247605
>>1294243
>>1294244
>врёти
А таблетки вам всё же не помешают.
Аноним 29/10/21 Птн 15:35:38 1294248606
Стикер 127Кб, 512x512
512x512
Надавил танюхе галлон спуджа за щеку. Вопросы?
Аноним 29/10/21 Птн 15:35:46 1294249607
>>1294238
Почему бурят еще не выдавлен?
Аноним 29/10/21 Птн 15:35:47 1294250608
Стикер 191Кб, 512x512
512x512
Аноним 29/10/21 Птн 15:35:57 1294251609
>>1294247
Я буду кидать боевые с измененным хэшем, а ты будешь терпеть. Оправдания?
Аноним 29/10/21 Птн 15:36:05 1294252610
image.png 48Кб, 184x300
184x300
Аноним 29/10/21 Птн 15:36:21 1294253611
Стикер 191Кб, 512x512
512x512
Аноним 29/10/21 Птн 15:36:52 1294254612
Аноним 29/10/21 Птн 15:37:08 1294255613
Стикер 127Кб, 512x512
512x512
Аноним 29/10/21 Птн 15:37:22 1294256614
Стикер 127Кб, 512x512
512x512
Аноним 29/10/21 Птн 15:37:25 1294257615
Аноним 29/10/21 Птн 15:38:03 1294258616
1.png 327Кб, 512x461
512x461
Красный партизан, ты?
samurai !!9PySM01.xw 29/10/21 Птн 15:38:59 1294259617
dptb3DaSizI.jpg 356Кб, 1309x1600
1309x1600
>>1294241
ну кстати давно заметил, что агрессия чмононимов к новым аватаркам словно испытание, так что скорее всего ты права, вскоре пополченцы примут тебя как очередной фактор своего неизбежного поражения
Аноним 29/10/21 Птн 15:39:57 1294260618
>>1294249
Бурят относительно выдавлен в конфу, и танедаун все равно хуже копробурята
Аноним 29/10/21 Птн 15:40:09 1294261619
>о агрессия чмононимов к новым аватаркам словно испытание,
только к ебанатам отсвечивающим же
Аноним 29/10/21 Птн 15:40:12 1294262620
Аноним 29/10/21 Птн 15:40:31 1294263621
Танюха проебала свою репутацию ещё на вкате, теперь её попа открыта для чления всего треда
Аноним 29/10/21 Птн 15:41:02 1294264622
Стикер 127Кб, 512x512
512x512
Аноним 29/10/21 Птн 15:41:10 1294265623
Стикер 63Кб, 512x512
512x512
Аноним 29/10/21 Птн 15:41:46 1294266624
Стикер 319Кб, 512x403
512x403
Аноним 29/10/21 Птн 15:41:50 1294267625
>>1294259
Ебать дебил, думал ты адекватнее
Аноним 29/10/21 Птн 15:41:53 1294268626
Дегенераты, вы реально собрались выдавливать вниманиеблядей вниманием?
Аноним 29/10/21 Птн 15:42:36 1294269627
>>1294268
Да, мы собрались выдавить чмононимов из треда, как ты узнал?
Аноним 29/10/21 Птн 15:42:54 1294270628
>>1294268
Зачем их выдавливать
Аноним 29/10/21 Птн 15:43:16 1294271629
>>1294269
>написал анонимно
Долбоеб?
Аноним 29/10/21 Птн 15:43:22 1294272630
16039732791880.jpg 104Кб, 874x749
874x749
samurai !!9PySM01.xw 29/10/21 Птн 15:44:00 1294273631
urjwIsCg80o.jpg 183Кб, 1375x775
1375x775
>>1294261
назови кого не давили
>>1294267
и в чём я не прав?
Аноним 29/10/21 Птн 15:44:09 1294274632
А я?
samurai !!9PySM01.xw 29/10/21 Птн 15:45:02 1294275633
Аноним 29/10/21 Птн 15:45:03 1294276634
16245086651780.jpg 134Кб, 874x749
874x749
29/10/21 Птн 15:45:33 1294277635
>>1294270
Чтобы охладить пылающую дупу
Аноним 29/10/21 Птн 15:45:42 1294278636
16322193822090.png 139Кб, 244x244
244x244
Аноним 29/10/21 Птн 15:46:01 1294279637
16323963133310.png 520Кб, 603x604
603x604
Аноним 29/10/21 Птн 15:46:29 1294280638
>>1294271
Скотонимная чмонька спок
Кот !5F718fsrp6 29/10/21 Птн 15:46:40 1294282639
16344985351162.jpg 45Кб, 604x604
604x604
Аноним 29/10/21 Птн 15:47:37 1294283640
>>1294273
Сырно
Конан дебила пока он был один
Аноним 29/10/21 Птн 15:48:12 1294284641
Аноним 29/10/21 Птн 15:48:39 1294285642
>>1294264
Куклоеб, как раз недавно вспоминал про тебя.
Аноним 29/10/21 Птн 15:48:55 1294286643
16348487474690.png 554Кб, 518x477
518x477
Аноним 29/10/21 Птн 15:49:01 1294287644
>>1294273
Танедауна давят потому что он заебал всех своим надменным поведением вкупе с его регулярными пососами в играх, а это параграфы взаимоисключающие
пидорас !rsp9AxD9CY 29/10/21 Птн 15:49:22 1294288645
Стикер 191Кб, 512x512
512x512
Аноним 29/10/21 Птн 15:49:36 1294289646
>>1294287
>пососами в играх
Причем тут срир?
Аноним 29/10/21 Птн 15:49:43 1294290647
>>1294287
Назови мне НЕ чсвшных аватарок, на ум приходит только самурай
Аноним 29/10/21 Птн 15:50:13 1294291648
>>1294290
>самурай
Но он ведь ахуенно чсвшный
Аноним 29/10/21 Птн 15:50:19 1294292649
15978506817720.jpg 569Кб, 1944x2592
1944x2592
Аноним 29/10/21 Птн 15:50:54 1294293650
16318159429530.png 505Кб, 571x502
571x502
Аноним 29/10/21 Птн 15:50:54 1294294651
>>1294291
Составь рейтинг аватарок по чсвшности, самурай одна из немногих аватарок без чсв
Аноним 29/10/21 Птн 15:51:07 1294295652
>>1294290
Глаза разуй, чсв танедауна в разы выше чем у любой другой аватарки
Аноним 29/10/21 Птн 15:51:37 1294296653
15906798435590.png 401Кб, 447x438
447x438
>>1294294
>самурай одна из немногих аватарок без чсв
Аноним 29/10/21 Птн 15:51:46 1294297654
1369909457952.jpg 170Кб, 544x800
544x800
>>1294295
>Глаза разуй, чсв танедауна в разы выше чем у любой другой аватарки
Аноним 29/10/21 Птн 15:52:32 1294298655
>>1294295
Не думаю так, таня не чсв
Аноним 29/10/21 Птн 15:52:36 1294299656
>Ой пук пук эта аватарочка чсв!
>Пук пук а эта нет уиии
>Пук пук нет он чсв
Сука ебучие селёдки как вы заебали
Аноним 29/10/21 Птн 15:52:46 1294300657
>>1294294
подсос самусрая
кто?
Аноним 29/10/21 Птн 15:53:23 1294301658
Стикер 191Кб, 325x345
325x345
>>1294299
>>Ой пук пук эта аватарочка чсв!
>>Пук пук а эта нет уиии
>>Пук пук нет он чсв
>Сука ебучие селёдки как вы заебали
Аноним 29/10/21 Птн 15:54:02 1294302659
>>1294301
Иди нахуй скуф ебаный, и не забудь по дороге обсудить чсв всех аватарочек
Аноним 29/10/21 Птн 15:54:02 1294303660
&Изображение25.jpg 55Кб, 720x406
720x406
Но я не Чэ Сэ Вэ, я просто отношусь к людям, стоящим ниже человека, как и подобает к ним относится.
Аноним 29/10/21 Птн 15:54:04 1294304661
Сталкер аватарка без чсв. Докажите мне обратное.
Аноним 29/10/21 Птн 15:54:23 1294305662
>>1294298
Копротаня, иди нахуй, как с аватаркой высрешься так и начну попускать
Аноним 29/10/21 Птн 15:54:30 1294306663
15880792631270.png 318Кб, 680x478
680x478
Аноним 29/10/21 Птн 15:54:40 1294307664
>>1294304
Ебать тебя приложило
Аноним 29/10/21 Птн 15:54:46 1294308665
Стикер 585Кб, 250x250
250x250
>>1294302
>Иди нахуй скуф ебаный, и не забудь по дороге обсудить чсв всех аватарочек
Аноним 29/10/21 Птн 15:54:58 1294309666
399916Hph3So9eK[...].jpg 905Кб, 2544x4000
2544x4000
Аноним 29/10/21 Птн 15:55:29 1294311667
1380850933d0a4d[...].jpg 244Кб, 521x749
521x749
>>1294305
>Копротаня, иди нахуй, как с аватаркой высрешься так и начну попускать
samurai !!9PySM01.xw 29/10/21 Птн 15:56:36 1294312668
9v2WzCyyo2c.jpg 468Кб, 1295x1600
1295x1600
>>1294283
>Сырно
ты бы ещё пекло вспомнил или иголовцев, хуй знает, она особо и не постила дохуя
>Конан
с первых постов стали в фаг посылать, насколько помню
>>1294287
по твоему мнению если ты в играх сосёшь то под шконкой должен сидеть, а если побеждаешь постоянно, то тебя весь тред в короли должен вывести и лизать жопу? не вижу связи с травлей и в надменном поведении, мы на двачах, ептыть. ссылаю это всё на личные игровые обиды, переносимые в обсуждач, более её винить имхо не в чем, кроме как за идеологическую позицию, но это другое
Аноним 29/10/21 Птн 15:57:09 1294313669
&Изображение10.jpg 56Кб, 720x406
720x406
>>1294305
Если тебе везде мерещиться Таня, то похоже ты её очень боишься, тебе следует сходить к психиатору.
Сырники !W5gVdFwf2A 29/10/21 Птн 15:57:48 1294314670
16337189532740.jpg 94Кб, 900x900
900x900
Всегда тут, между прочим
Аноним 29/10/21 Птн 15:58:06 1294315671
Аноним 29/10/21 Птн 15:58:13 1294316672
>>1294312
Пекло достаточно часто вроде играл, неужели он тут не активничал?
Сырники !W5gVdFwf2A 29/10/21 Птн 15:58:43 1294317673
16353423555750.jpg 100Кб, 420x420
420x420
samurai !!9PySM01.xw 29/10/21 Птн 15:58:58 1294318674
Screenshot20211[...].jpg 52Кб, 720x363
720x363
Аноним 29/10/21 Птн 15:59:42 1294319675
>>1294316
он в брг не был
а после его появления в брг пропал навсегда через пару месяцев
>>1294317
в чемоданчик кабанчиком
samurai !!9PySM01.xw 29/10/21 Птн 16:02:07 1294320676
d2YdZ1-mzuk.jpg 663Кб, 1148x1280
1148x1280
>>1294314
>!hgSetOsOPw
без этого трипака не поверю
>>1294316
я про давность, просто у меня не настолько ебучая память, чтобы помнить давили сырну или нет тышу тредов назад
Аноним 29/10/21 Птн 16:02:57 1294321677
>>1294312
Ты только прикидываешься идиотом? Он так и так достоин быть обоссан, пососы в играх этому только способствуют ведь они делают его посты не только надоедливыми, но и нелепыми
А вот твоя защита чулочника уже выглядит как реализация своей обиды на анонов за критику своих карт
Аноним 29/10/21 Птн 16:02:58 1294322678
>>1294319
Ёкаи по чюмоданам не ползают
Аноним 29/10/21 Птн 16:04:20 1294323679
>>1294294
УльтраЧСВ: Танееб, СРИР, Гуледаун
ЧСВ: Члейн, Стакан, Копробурят
Не надменные мудаки: Сталкер, Lzone, Самурай, Сырно, Конан, Красноармеец, Рахнерочка
Сырники !W5gVdFwf2A 29/10/21 Птн 16:04:52 1294324680
16335821050210.jpg 93Кб, 900x710
900x710
Есть еще одна Сырно..?
Аноним 29/10/21 Птн 16:05:14 1294325681
>>1294323
Я тебя выслушал, а теперь глотай хуй
Аноним 29/10/21 Птн 16:05:58 1294326682
847ec2818f2d187[...].jpg 113Кб, 659x659
659x659
>>1294324
Была тут такая, она репчик писала...
Аноним 29/10/21 Птн 16:06:39 1294327683
Аноним !LAIN//9ylg 29/10/21 Птн 16:07:06 1294328684
1635512809938.jpg 66Кб, 1008x720
1008x720
>>1294323
>ЧСВ: Члейн
Какие ваши доказательства?
Аноним 29/10/21 Птн 16:08:24 1294329685
>>1294328
От твоих постов несет высокомерием
Аноним 29/10/21 Птн 16:09:06 1294330686
Если я что-то у[...].mp4 1846Кб, 1280x720, 00:00:16
1280x720
samurai !!9PySM01.xw 29/10/21 Птн 16:10:16 1294331687
AxUNl7bw4PM.jpg 443Кб, 1300x1600
1300x1600
>>1294321
я на критику всегда реагирую положительно, фикся карты, тут каждый это знает, хз откуда ты высосал это, психолог диванный. я за правду, танюху я не защищаю, но и не травлю, пытаясь узнать за что её травят, пока приведенные тобою ? мне аргументов не хватает чуть более чем полностью, ибо по твоей логике когда куклы писали угрозы, то ты должен был обсираться, ибо в играх все сосали у них.
>Он так и так достоин быть обоссан
ну таки почему?
Аноним 29/10/21 Птн 16:10:21 1294332688
1635513020023.png 87Кб, 250x206
250x206
> ненадменный конан
Аноним 29/10/21 Птн 16:10:29 1294333689
Аноним 29/10/21 Птн 16:10:49 1294334690
16272987386570.mp4 1110Кб, 1280x720, 00:00:04
1280x720
Конанианцы !wp8bfiGZo. 29/10/21 Птн 16:11:04 1294335691
16351950848060.jpg 105Кб, 536x720
536x720
>>1294332
ЧТО-ТО ХОЧЕШЬ ВОЗРАЗИТЬ ГОСПОДИНУ, ЧЕРНЬ?
Аноним !LAIN//9ylg 29/10/21 Птн 16:11:05 1294336692
1635513037210.png 569Кб, 902x1060
902x1060
>>1294329
Можешь свои персональные переживания подтвердить чем-либо вещественным?
>>1294330
Справебыдло. Утверждаю, каждая аватароблядь в треде - петух и туалетная шлюха. Оправдывайтесь, аватаробляди.
Аноним 29/10/21 Птн 16:11:37 1294337693
49529.gif 1445Кб, 500x281
500x281
>>1294321
> пососы в играх
Так вы толпой нападаете, щенки.
Аноним 29/10/21 Птн 16:11:47 1294338694
r-kXRofW-E.jpg 19Кб, 300x300
300x300
>>1294304
Могу сказать лишь то, что ты сильно ошибаешься
>>1294323
>не надменные мудаки: ... Сталкер... >>1294321
Отчасти поддерживаю этого анонима. Товарищ с Таней на авой не умеет в адекватное общение, за что его и пиздят словесно или в играх кто может. Ну и двуличность с тем, что кому-то нельзя роллить за одну страну, а ему и его дружку возможно из конфы можно, это другое вы не понимаете
Аноним 29/10/21 Птн 16:12:25 1294339695
15898088632170.png 1358Кб, 1920x1080
1920x1080
>>1294336
>каждая аватароблядь в треде - петух и туалетная шлюха. Оправдывайтесь, аватаробляди.
База 412 ответьте прием
Аноним 29/10/21 Птн 16:12:31 1294340696
>>1294330
Я утверждаю, что твоя мать шлюха, и её ебало пол Нигерии. Жду доказательств что я не прав.
Аноним 29/10/21 Птн 16:12:35 1294341697
IMG8405.JPG 1224Кб, 2299x3087
2299x3087
>>1294336
Нах ты свои комплексы проецируешь на всех аватарок треда
Аноним 29/10/21 Птн 16:13:10 1294342698
Аноним !LAIN//9ylg 29/10/21 Птн 16:14:07 1294343699
1635513228739.png 528Кб, 1008x720
1008x720
>>1294341
Перефорс - не аргумент.
Аноним 29/10/21 Птн 16:14:18 1294344700
>>1294336
Не петух, не шлюха, но лучше было бы чтоб была полная анонимность
Аноним 29/10/21 Птн 16:14:22 1294345701
>>1294342
Ты не доказал что твою мать не ебало пол Нигерии, следовательно, твою мать ебало пол Нигерии.
Аноним 29/10/21 Птн 16:14:22 1294346702
16334631398253.jpg 261Кб, 661x623
661x623
Аноним 29/10/21 Птн 16:14:31 1294347703
>>1294331
Как горох об стену, иди нахуй
Аноним 29/10/21 Птн 16:15:22 1294348704
Стикер 12Кб, 112x112
112x112
Аноним 29/10/21 Птн 16:15:56 1294349705
r3-iIhAgsk.jpg 405Кб, 1027x960
1027x960
Аноним 29/10/21 Птн 16:16:21 1294350706
>>1294348
Пхаххааах сын шлюхи ахахахах
Аноним 29/10/21 Птн 16:16:21 1294351707
samurai !!9PySM01.xw 29/10/21 Птн 16:16:49 1294352708
gsskpoF8Ols.jpg 162Кб, 1387x779
1387x779
>>1294347
>я скозал
понятно
>>1294336
таблеточки забыл принять?
Аноним !LAIN//9ylg 29/10/21 Птн 16:16:49 1294353709
1635513406493.jpg 61Кб, 418x314
418x314
Аноним 29/10/21 Птн 16:17:38 1294354710
>>1294347
Гуледаун не может в конструктивную беседу и сливается, как всегда, сливайся в унитаз обратно.
пидорас !rsp9AxD9CY 29/10/21 Птн 16:17:55 1294355711
Стикер 191Кб, 512x512
512x512
Аноним 29/10/21 Птн 16:18:39 1294356712
WindyHalfHarteb[...].gif 4189Кб, 600x540
600x540
Аноним 29/10/21 Птн 16:19:51 1294357713
Ctc7EeJWIAAuwmj.jpg 35Кб, 362x492
362x492
Аноним 29/10/21 Птн 16:21:53 1294358714
>>1294304
Опровергни тейк что ты тут не полтора месяца в треде.
Аноним 29/10/21 Птн 16:22:20 1294359715
Стикер 319Кб, 512x403
512x403
>>1294357
>>>я скозал
>>понятно
Аноним 29/10/21 Птн 16:23:37 1294360716
>>1294358
Я видел как мочух удалил пак со свиньями.
Аноним 29/10/21 Птн 16:24:16 1294361717
>>1294304
>сралкер аватарка чез чэсэвэ
>этот пропитанный чсв пост с попыткой закосить под "батю" и "авторитета"
>>1294338
Аноним 29/10/21 Птн 16:24:37 1294362718
Долбоебы, вы тут так и будете обсуждать своих аватарочек? Где игра нахуй?
Аноним 29/10/21 Птн 16:25:19 1294363719
Аноним 29/10/21 Птн 16:25:34 1294364720
предлагаю восстановить свинопак и начать инициировать свиную чуму, начинаю проведение работ по реставрации, ожидайте
samurai !!9PySM01.xw 29/10/21 Птн 16:25:45 1294365721
Аноним 29/10/21 Птн 16:25:47 1294366722
>>1294360
Ну понятно, ньюфаг свежий, низший сорт.
Аноним 29/10/21 Птн 16:25:53 1294367723
>>1294362
Зумерок, пошел нахуй со своими играми отсюда, тут взрослые дяди отношения выясняют.
Аноним 29/10/21 Птн 16:26:05 1294368724
Аноним 29/10/21 Птн 16:26:47 1294369725
>>1294364
>начинаю проведение работ по реставрации
Да я тебе весь пак могу прямо сейчас кинуть, только нахуя?
Аноним 29/10/21 Птн 16:26:48 1294370726
>>1294364
Можешь не тратить силы, пак просто удалят.
Рахнера !!av1UzNjMTM 29/10/21 Птн 16:26:57 1294371727
1635514015682.jpg 65Кб, 857x932
857x932
Полон тред говна...
Аноним 29/10/21 Птн 16:27:02 1294372728
>>1294367
>тут взрослые дяди отношения выясняют.
Это ты про то как полторы омеги хрюкают о том кто насколько ЧСВ?
Аноним 29/10/21 Птн 16:27:03 1294373729
Аноним 29/10/21 Птн 16:27:36 1294374730
>>1294361
Причем у сралкера все посты в таком духе, такое ощущение что ведёшь беседу с совковой бабкой или полоумным дедом.
Аноним 29/10/21 Птн 16:27:49 1294375731
>>1294366
>Дискриминация игроков по признакам: олдфаг/ньюфаг
Куда моча смотрит?
Аноним 29/10/21 Птн 16:28:00 1294376732
Аноним 29/10/21 Птн 16:28:10 1294377733
1635514084930.jpg 68Кб, 628x473
628x473
Аноним 29/10/21 Птн 16:28:36 1294378734
Аноним 29/10/21 Птн 16:29:03 1294379735
Аноним 29/10/21 Птн 16:29:22 1294380736
>>1294371
пока тебя не было
был не полон
Рахнера !!av1UzNjMTM 29/10/21 Птн 16:29:23 1294381737
1635514157673.png 273Кб, 800x450
800x450
Аноним 29/10/21 Птн 16:29:27 1294382738
>>1294375
Будто я тебя душил. Банально показал что ты некомпетентен и несешь пургу.
Аноним 29/10/21 Птн 16:30:01 1294383739
Стикер 255Кб, 512x217
512x217
Аноним 29/10/21 Птн 16:30:01 1294384740
resizedIMG3132.jpg 979Кб, 1024x1024
1024x1024
Ньюфаг и горжусь этим, старые деды вечно пердят.
Ваша новая аватарочка !7KblTK9iXI 29/10/21 Птн 16:30:22 1294385741
image 49Кб, 720x900
720x900
Всем привет! Я ваша новая аватарочка!
Рахнера !!av1UzNjMTM 29/10/21 Птн 16:30:36 1294386742
1635514233803.png 282Кб, 512x403
512x403
>>1294380
> пока тебя не было
> был не полон
Аноним 29/10/21 Птн 16:30:55 1294387743
Аноним 29/10/21 Птн 16:31:06 1294388744
>>1294382
Так этого было достаточно, пак удалили пару месяцев назад.
Аноним 29/10/21 Птн 16:31:14 1294389745
samurai !!9PySM01.xw 29/10/21 Птн 16:31:19 1294390746
urjwIsCg80o.jpg 183Кб, 1375x775
1375x775
Аноним 29/10/21 Птн 16:31:26 1294391747
15911163032960.png 220Кб, 419x493
419x493
>>1294386
>> пока тебя не было
>> был не полон
Аноним 29/10/21 Птн 16:31:43 1294392748
Аноним 29/10/21 Птн 16:32:00 1294393749
Аноним 29/10/21 Птн 16:32:24 1294396750
Стикер 564Кб, 480x203
480x203
Рахнера !!av1UzNjMTM 29/10/21 Птн 16:32:53 1294397751
Аноним 29/10/21 Птн 16:33:08 1294398752
>>1294362
В 5-6 часов продолжится Флер.
Аноним 29/10/21 Птн 16:33:11 1294399753
Аноним 29/10/21 Птн 16:33:55 1294400754
>>1294399
Уже не ньюфаг, я олд зимы 2020.
Аноним 29/10/21 Птн 16:34:00 1294401755
Близится восьмой тред за октябрь, у вас тут вообще было когда-нибудь такое?
РССИР !ohXyOmSaTk 29/10/21 Птн 16:34:01 1294402756
>>1294365
Чего? Я сейчас занят, рисую.
Аноним 29/10/21 Птн 16:34:36 1294403757
Стикер 319Кб, 512x403
512x403
>>1294397
Не позорься, возьми стикер
Аноним 29/10/21 Птн 16:35:08 1294404758
>>1294400
Ну и кому ты пиздишь, кук олд?
Аноним 29/10/21 Птн 16:35:14 1294405759
>>1294401
В феврале было, когда срались с куклами.
Аноним 29/10/21 Птн 16:35:19 1294406760
>>1294400
ньюфаг зимы 2020
Пофиксил ньюфага
Ваша новая аватарочка !7KblTK9iXI 29/10/21 Птн 16:35:32 1294407761
image 915Кб, 720x900
720x900
>>1294390
Сам иди нахуй чмо ебанное
Аноним 29/10/21 Птн 16:36:07 1294408762
>>1294404
За кого метагеймили куклы в первом риск треде?
Рахнера !!av1UzNjMTM 29/10/21 Птн 16:36:26 1294409763
Алсо, могу порисовать вам что-нибудь вечером. Предлагайте карты
Аноним 29/10/21 Птн 16:37:01 1294410764
>>1294409
Захвати жопу. В бреде.
Аноним 29/10/21 Птн 16:37:21 1294411765
>>1294409
Риск-4, но это на завтра.
Быстрориск.
Аноним 29/10/21 Птн 16:37:51 1294412766
>>1294409
Может революцию в испании?
Аноним 29/10/21 Птн 16:38:07 1294413767
Аноним 29/10/21 Птн 16:38:11 1294414768
>>1294407
Кал, это ты постишь тут аватарки пони с говном?
Аноним 29/10/21 Птн 16:38:24 1294415769
Британские Остр[...].png 94Кб, 1403x750
1403x750
Аноним 29/10/21 Птн 16:38:40 1294416770
>>1294413
Кукла конечно же дес!
!7KblTK9iXI 29/10/21 Птн 16:39:25 1294417771
image 915Кб, 720x900
720x900
>>1294414
Конечно же я, а как ты узнал?
Аноним 29/10/21 Птн 16:39:28 1294418772
>>1294415
Слишком мелкая карта, имхо
Аноним 29/10/21 Птн 16:39:46 1294419773
>>1294416
Ну и кому ты пиздишь, куколда?
Аноним 29/10/21 Птн 16:39:49 1294420774
Рахнера !!av1UzNjMTM 29/10/21 Птн 16:40:06 1294421775
Важное замечание — порисовать в бреде, вольница же
Аноним 29/10/21 Птн 16:40:10 1294422776
>>1294417
Ты на пидорка того похож очень.
Аноним 29/10/21 Птн 16:40:30 1294423777
!7KblTK9iXI 29/10/21 Птн 16:40:35 1294424778
image 915Кб, 720x900
720x900
>>1294422
Какого? Я натурал!!!
Аноним 29/10/21 Птн 16:40:44 1294425779
>>1294421
Каво блять, уже и в пятницы можно в бреде катать?
Аноним 29/10/21 Птн 16:40:47 1294426780
>>1294421
Сегодея пятницаЮ идиот
Аноним 29/10/21 Птн 16:40:51 1294427781
>>1294421
Рисуй то, что будет интересно битардам. На мнение олдфагов и бргшников ложи болт, для них есть игры в брг.
Аноним 29/10/21 Птн 16:41:16 1294428782
>>1294425
Нет, с 28 по 7 моча разрешила в бреде играть.
Аноним 29/10/21 Птн 16:42:26 1294429783
пидорас !rsp9AxD9CY 29/10/21 Птн 16:42:34 1294430784
>>1294421
очевидная калссика
Аноним 29/10/21 Птн 16:43:23 1294431785
16349105789822.mp4 3368Кб, 576x1024, 00:00:11
576x1024
Ловите свиней.
Аноним 29/10/21 Птн 16:44:16 1294432786
Аноним 29/10/21 Птн 16:44:18 1294433787
Имагине ебала залетных которые зайдут в тред и увидят тут обсуждения каких-то вниманиеблядей? Начали все игру обсуждать, быстро. Я начну.
Каких карт не хватает треду?
пидорас !rsp9AxD9CY 29/10/21 Птн 16:45:18 1294434788
Рисовка сделал заливку клетки 1В
ну все на сегодня лимит обсуждения игр закончен
Аноним 29/10/21 Птн 16:45:33 1294435789
29/10/21 Птн 16:45:33 1294436790
>>1294433
Захвати поросёнка тред
29/10/21 Птн 16:45:53 1294437791
>>1294435
Ты как сдеанонил меня?
Аноним 29/10/21 Птн 16:46:04 1294438792
16348542537100.gif 262Кб, 480x228
480x228
>>1294433
>Имагине ебала залетных которые зайдут в тред и увидят тут обсуждения каких-то вниманиеблядей? Начали все игру обсуждать, быстро. Я начну.
>Каких карт не хватает треду?
Аноним 29/10/21 Птн 16:46:26 1294439793
>>1294433
Быстрых небольших карт, в которые можно закатиться на два-три часа и спокойно доиграть до одного выжившего без слива половины игроков. Быстрориск частично попадает под такие игры, но он в лучшем случае часа четыре рисуется, а то и все шесть.
Аноним 29/10/21 Птн 16:47:04 1294440794
>>1294439
Есть королевская битва в России.
Аноним 29/10/21 Птн 16:47:26 1294441795
Аноним 29/10/21 Птн 16:47:45 1294442796
Аноним 29/10/21 Птн 16:48:10 1294443797
>>1294440
Слишком маленькая и не про то.
>>1294441
Есть ещё и рак, и рука примарха. Только вот они никому не нужны и в них не играют.
29/10/21 Птн 16:48:11 1294444798
Аноним 29/10/21 Птн 16:49:02 1294445799
>>1294443
>Только вот они никому не нужны и в них не играют.
Ну так а чьи проблемы? Играют в то, что форсится в треде. Бери да рисуй в треде.
Аноним 29/10/21 Птн 16:50:18 1294446800
Может сделать классику с уменьшенным количеством терр? Раз в 5. Классика-лайт такая, на полчаса-час.
29/10/21 Птн 16:50:56 1294447801
Аноним 29/10/21 Птн 16:51:21 1294448802
Аноним 29/10/21 Птн 16:51:56 1294449803
>>1294446
Калсика она на то и калсика. Не надо ее трогать.
стаканов !!m4Ug.92Qvg 29/10/21 Птн 16:52:20 1294450804
наглядный пример что калсикодауны это 0.2% дерьма зета
Аноним 29/10/21 Птн 16:53:09 1294451805
>>1294449
>цепляться за традиции
Аноним 29/10/21 Птн 16:54:01 1294453806
>>1294450
А остальные % это ты
стаканов !!m4Ug.92Qvg 29/10/21 Птн 16:54:54 1294454807
Аноним 29/10/21 Птн 16:56:26 1294455808
>>1294445
Те карты говно на любителя, а вот быстрориск вполне себе заходит народу. Так что дело тут не в том, что нужные карты не рисуются, а в том, что нет таких карт.
>Рисуй сам
Хря?..
Аноним 29/10/21 Птн 16:57:05 1294456809
16348412481710.jpg 171Кб, 640x1138
640x1138
>>1294451
>>цепляться за традиции
Аноним 29/10/21 Птн 16:58:28 1294458810
>>1294455
Сделай европу, как быстрориск, только территорий еще меньше.
Аноним 29/10/21 Птн 17:02:02 1294459811
Аноним 29/10/21 Птн 17:03:35 1294460812
Все аватарки мудаки.
Аноним 29/10/21 Птн 17:04:32 1294462813
Аноним 29/10/21 Птн 17:04:36 1294463814
>>1294460
хрююююююююююююююуууууууууууииииииииииииииииииииииииииииииииииииииииииииии
Аноним 29/10/21 Птн 17:05:09 1294466815
image.png 25Кб, 654x358
654x358
>>1294458
Специально для тебя старался, брат.
Аноним 29/10/21 Птн 17:06:33 1294470816
>>1294461
А как этот свинопак оскорбляет аватаркосвина? Он же буквально свинья.
Аноним 29/10/21 Птн 17:07:53 1294473817
Аноним 29/10/21 Птн 17:08:50 1294476818
29/10/21 Птн 17:09:54 1294480819
Аноним 29/10/21 Птн 17:10:52 1294483820
ALL PIGS MUST DIE
Аноним 29/10/21 Птн 17:11:01 1294484821
video2021-10-26[...].mp4 90Кб, 376x336, 00:00:01
376x336
Аноним 29/10/21 Птн 17:11:21 1294485822
Аноним 29/10/21 Птн 17:11:50 1294486823
ХЙ
Аноним 29/10/21 Птн 17:11:51 1294487824
>>1294483
Да ты фанат Гитлера
Аноним 29/10/21 Птн 17:12:01 1294488825
Аноним 29/10/21 Птн 17:12:33 1294489826
Оперативно...
стаканов !!m4Ug.92Qvg 29/10/21 Птн 17:13:07 1294490827
свиньи зашкварены ньюфагами из б
Аноним 29/10/21 Птн 17:16:26 1294493828
изображение.png 317Кб, 600x1079
600x1079
>>1294336
>Утверждаю, каждая аватароблядь в треде - петух и туалетная шлюха. Оправдывайтесь, аватаробляди.
Аноним 29/10/21 Птн 17:22:34 1294495829
16355163109060.png 27Кб, 654x358
654x358
Аноним 29/10/21 Птн 17:23:43 1294496830
Аноним 29/10/21 Птн 17:25:41 1294497831
>>1294496
Шоколад ни в чем не виноват
Аноним 29/10/21 Птн 17:27:32 1294498832
>>1294497
Шоколад, иди нахуй.
Аноним 29/10/21 Птн 17:38:29 1294502833
16355163109060.png 27Кб, 654x357
654x357
29/10/21 Птн 17:39:54 1294503834
>>1294502
Да иди нахуй с этой хуйней
Аноним 29/10/21 Птн 17:41:23 1294504835
15930670158280.png 148Кб, 373x372
373x372
>>1294503
>Да иди нахуй с этой хуйней
Аноним 29/10/21 Птн 17:42:06 1294505836
>>1294503
Двачую, тупо и не смешно
29/10/21 Птн 17:45:12 1294508837
>>1294505
Ну как и классика тащемта
!7KblTK9iXI 29/10/21 Птн 17:46:56 1294511838
Даже мочух согласился
Аноним 29/10/21 Птн 17:47:20 1294512839
>>1294511
Где ты тут мочуха увидел шизик?
!7KblTK9iXI 29/10/21 Птн 17:48:20 1294513840
>>1294512
Он 5 секунд назад шизофреника которому это понравилось потёр
Аноним 29/10/21 Птн 17:49:10 1294515841
16348438483380.jpg 690Кб, 800x794
800x794
>>1294505
>Двачую, тупо и не смешно
Я раб !hqjRoToQZY 29/10/21 Птн 17:50:14 1294518842
Аноним 29/10/21 Птн 17:50:28 1294520843
image.png 29Кб, 654x357
654x357
Покрас даже не нужен. Идеальная карта.
Аноним 29/10/21 Птн 17:50:47 1294521844
Гифка с Gifius.[...].gif 232Кб, 462x253
462x253
16355185971780.png 27Кб, 654x357
654x357
Вот и закончился сегодняшний тред в /b/ гиф и финал приложил. Архивариусы добавьте в архив!Поздравим же Испанца с этой победой!
!7KblTK9iXI 29/10/21 Птн 17:50:59 1294523845
!7KblTK9iXI 29/10/21 Птн 17:51:26 1294524846
>>1294522
А ну тогда поздравляю
Аноним 29/10/21 Птн 17:51:48 1294526847
Стикер 575Кб, 512x512
512x512
>>1294522
>Кста каникулы!, тепрерь могу обхадииь манябаны 24/7
Аноним 29/10/21 Птн 17:56:00 1294536848
Выпиши ему подсеть.
!7KblTK9iXI 29/10/21 Птн 17:56:35 1294538849
>>1294531
А за что мод тебя забанил?
Аноним 29/10/21 Птн 17:57:12 1294540850
image.png 1020Кб, 1200x750
1200x750
!7KblTK9iXI 29/10/21 Птн 17:59:43 1294543851
>>1294541
>Мне 13
А в душе сколько?
Аноним 29/10/21 Птн 18:00:26 1294545852
Стикер 255Кб, 512x512
512x512
Аноним 29/10/21 Птн 18:01:11 1294547853
image.png 85Кб, 601x233
601x233
Аноним 29/10/21 Птн 18:04:00 1294553854
>gay fox
Сраные фурриебы уже тут
!7KblTK9iXI 29/10/21 Птн 18:04:16 1294554855
>>1294551
Привет, аноним, ты здесь новенький?
РССИР !ohXyOmSaTk 29/10/21 Птн 18:05:02 1294556856
Bazileos.png 145Кб, 429x480
429x480
Шоколадный, пожалуйста хватит.
Аноним 29/10/21 Птн 18:05:34 1294557857
Аноним 29/10/21 Птн 18:06:29 1294559858
16023486587990.png 68Кб, 400x400
400x400
Аноним 29/10/21 Птн 18:07:00 1294560859
67e0c93aed2f155[...].jpg 244Кб, 1280x1280
1280x1280
>>1294557
Не понял суть твоих претензий...
Аноним !IzOne.5PzA 29/10/21 Птн 18:24:00 1294596860
nnz6iTBrROs.jpg 105Кб, 1000x1332
1000x1332
Аноним !IzOne.5PzA 29/10/21 Птн 18:39:26 1294614861
YYRJDKc94U.jpg 146Кб, 880x1080
880x1080
Ну что, вы уже АХНУЛИ?

Меня, кстати, не обижают посты товарища, что выше писал - если его трут по каким-то другим причинам, то ок. А так никакого оскорбления чувств бурятофагов не произошло.
!7KblTK9iXI 29/10/21 Птн 18:41:08 1294616862
image 85Кб, 601x233
601x233
>>1294614
Его трут из-за пикрила
Аноним 29/10/21 Птн 18:42:25 1294620863
Рахнера, где имба?
Аноним !IzOne.5PzA 29/10/21 Птн 18:43:38 1294621864
23e1cfe33c55f94[...].jpg 41Кб, 500x500
500x500
>>1294616
Нифига себе, важная дата в его жизни! Поздравляю, счастья/радости желаю.

Такой молодой, а уже двачер... Что же с нами стало...
Аноним 29/10/21 Птн 18:45:21 1294624865
>>1294621
Тут есть ещё один школьник 13 лет, он читает комиксы 18+ и сидит в конфе.
!7KblTK9iXI 29/10/21 Птн 18:46:33 1294626866
>>1294621
Пока его ровесники дико флексят в тиктоке, он сидит итт с нами и обходит баны мочи, поступок достойный уважения
Рахнера !!av1UzNjMTM 29/10/21 Птн 18:46:33 1294627867
Аноним 29/10/21 Птн 18:47:23 1294629868
Аноним 29/10/21 Птн 18:47:31 1294630869
Аноним 29/10/21 Птн 18:47:55 1294631870
Рахнера !!av1UzNjMTM 29/10/21 Птн 18:48:27 1294632871
К 19:30 риск-4
Аноним 29/10/21 Птн 18:55:48 1294640872
В треде пора вводить вход по паспортам и аватаркам, кому нет 18 - на выход.
!7KblTK9iXI 29/10/21 Птн 18:57:33 1294645873
>>1294640
А кто тогда в треде сидеть будет
Аноним 29/10/21 Птн 18:59:31 1294647874
1af.jpg 13Кб, 438x438
438x438
Аноним 29/10/21 Птн 18:59:32 1294648875
Аноним !IzOne.5PzA 29/10/21 Птн 18:59:46 1294649876
QbRPPo4KVA.jpg 72Кб, 619x437
619x437
>>1294640
>В треде пора вводить вход по паспортам и аватаркам
Я и так в тред через Госуслуги захожу
Спасибо, Абу!
Аноним 29/10/21 Птн 19:00:13 1294650877
0412e1880dcf36a[...].jpg 445Кб, 1204x1280
1204x1280
Аноним 29/10/21 Птн 19:02:56 1294653878
Аноним 29/10/21 Птн 19:03:44 1294656879
>>1294645
Все нормальные постеры, чмонинимная хуйня со всякими помойными адами и гулями полетит на помойку
Аноним 29/10/21 Птн 19:05:42 1294661880
>>1294656
>чмонинимная хуйня со всякими помойными адами и гулями полетит на помойку
Да-да, мигом и со свистом.
Рахнера !!av1UzNjMTM 29/10/21 Птн 19:08:51 1294669881
1635523729729.png 11Кб, 360x260
360x260
>>1294640

— Ваша аватарка!
— avatarkaname.png
— Цель прибытия в тред?
— Щитпост после воскресной классики.
— Продолжительность срача?
— 142 поста.
— В рапорте мочуха указаны 59 постов.
— Да, точно, 59.
— Где трипкод?
— Простите, плавающая форма. Вот.
— Срок действия щитпоста закончен. Уже 00:01, понедельник.
— Меня капча тормозила.
— Во входе отказано. Следующий!
Аноним 29/10/21 Птн 19:10:38 1294670882
Аноним 29/10/21 Птн 19:14:10 1294676883
16027468473840.png 306Кб, 735x460
735x460
РССИР !ohXyOmSaTk 29/10/21 Птн 19:15:39 1294678884
Я раб !hqjRoToQZY 29/10/21 Птн 19:17:10 1294682885
image.png 297Кб, 461x625
461x625
Аноним 29/10/21 Птн 19:18:11 1294684886
Банкноты у нас есть, теперь нужны паспорта как из papers please.
Аноним !IzOne.5PzA 29/10/21 Птн 19:21:32 1294690887
Хде же хохлы.webm 14637Кб, 1280x720, 00:00:54
1280x720
>>1294653
>Товарищ майор, вы?
Так точно!
Пришел в тред со спец. заданием: ищу хохлов.
Аноним 29/10/21 Птн 19:22:39 1294692888
Dolbilnya.mp4 7499Кб, 1280x720, 00:05:52
1280x720
>>1294669
Все так, психотронная тюрьма
Аноним 29/10/21 Птн 19:22:48 1294693889
изображение.png 3Кб, 260x324
260x324
>>1294684
Уже было придумано все ранее.
Аноним 29/10/21 Птн 19:26:12 1294700890
>>1294693
Где паспорта аватарок?
Аноним 29/10/21 Птн 19:26:56 1294701891
>>1294700
В лагерях они им не понадобятся. Добро пожаловать в Анонимное Государство!
Аноним 29/10/21 Птн 19:27:52 1294704892
Рахнера !!av1UzNjMTM 29/10/21 Птн 19:31:24 1294707893
Аноним 29/10/21 Птн 19:35:18 1294713894
>>1294701
> Добро пожаловать в Анонимное Государство!
С конфой за пазухой
Аноним !IzOne.5PzA 29/10/21 Птн 19:49:57 1294724895
igwFpWOhSlo.jpg 134Кб, 630x1302
630x1302
В чем он неправ?
Аноним 29/10/21 Птн 19:55:43 1294729896
Аноним 29/10/21 Птн 19:56:10 1294730897
Аноним 29/10/21 Птн 19:56:46 1294731898
Аноним 29/10/21 Птн 19:57:10 1294732899
Аноним 29/10/21 Птн 19:57:49 1294733900
Аноним 29/10/21 Птн 19:58:52 1294734901
>>1294732
Реклама /brg, за такое расстреливать нужно
Аноним 29/10/21 Птн 20:00:24 1294735902
>>1294734
В 2017 нам предлагали купить рекламу у Абу в бреде за 5000 рублей, на сутки прикрепленный тред, давайте скинемся?
Аноним 29/10/21 Птн 20:09:33 1294737903
>>1294735
Лучшая реклама - игровой тред в б
Аноним 29/10/21 Птн 20:10:21 1294738904
>>1294737
Сейчас бы серьезно относиться к толстоте.
Аноним 29/10/21 Птн 20:11:03 1294739905
Рахнера !!av1UzNjMTM 29/10/21 Птн 21:07:16 1294752906
Аноним 29/10/21 Птн 21:16:21 1294757907
>>1294752
Карта хуйня. Вся суть этого риска - ебучая гонка бонусов и последующая ебля всей карты самым удачным додиком. Еще и покраска эта ублюдочная, когда нельзя отличить, то ли это нейтрал, то ли игрок.
Аноним 29/10/21 Птн 21:21:48 1294759908
>>1294757
Не, нормальная карта, просто игроков слишком мало сегодня
Аноним 29/10/21 Птн 21:23:32 1294761909
>>1294757
>Риск хуйня. Вся суть риска - ебучая гонка бонусов и последующая ебля всей карты самым удачным додиком.
Поправил.
Аноним 29/10/21 Птн 21:24:41 1294762910
ИДИТЕ НАХУЙ ВЫ ВСЕ ГОВНО Я НОРМАЛТНЫЫЫЫЫЫЫЫЫЫЫФЙ
Аноним 29/10/21 Птн 21:25:40 1294763911
image.png 1570Кб, 864x1080
864x1080
Вы даже не зетеры...
Аноним 29/10/21 Птн 21:28:10 1294764912
>>1294763
Это все равно, что сказать "вы даже не петухи" или "вы даже не газонюхи". И слава богу.
Аноним 29/10/21 Птн 21:33:46 1294766913
Аноним !IzOne.5PzA 29/10/21 Птн 21:35:37 1294767914
23e1cfe33c55f94[...].jpg 41Кб, 500x500
500x500
Уруссия !hbTclDmN5M 29/10/21 Птн 21:40:19 1294768915
16354585419860.mp4 369Кб, 240x424, 00:00:10
240x424
Свинособака
Аноним 29/10/21 Птн 21:40:30 1294769916
>>1294757
Солгашус с этим пожалуй
Аноним 29/10/21 Птн 21:41:00 1294770917
711rLSeyqF8.jpg 1675Кб, 2160x2160
2160x2160
Сука хочу космориск сука бляяяяяяяяяяяяяяяяяяяяяяяяяяяяяяяяяяяяяяяяяяяяяяяяяяяяяяяяяяяяяяяяяяяяяяяяяяяяяяяяяяяяяяяяяяяяяяяяяяяяяяяяяяяяяяяяяяяяяяяяяяяяяяяяяяяяяяяяяяяяяяяяяяяяяяяяяяяяя
Рахнера !!av1UzNjMTM # OP 29/10/21 Птн 21:48:08 1294772918
Рисую космориск когда-нибудь если выпадает 100
1d100: (66) = 66
Аноним 29/10/21 Птн 21:49:04 1294773919
>>1294772
Меняю правила, теперь ты рисуешь на дабл.
Рисую пошагачь завтра в б от 1 до 33 29/10/21 Птн 21:52:11 1294774920
1d100: (75) = 75
Аноним 29/10/21 Птн 21:53:43 1294775921
yDMfBe8oGHo.jpg 135Кб, 1033x1080
1033x1080
На трипл рисую космориск
3d10: (3 + 10 + 7) = 20
Рисую калсеку завтра в б от 1 до 33 29/10/21 Птн 21:54:09 1294776922
1d100: (61) = 61
Аноним 29/10/21 Птн 21:55:20 1294777923
на трипл неистово дрищу в тред
3d1: (1 + 1 + 1) = 3
Аноним 29/10/21 Птн 21:55:58 1294778924
Стикер 255Кб, 500x500
500x500
Я раб !hqjRoToQZY 29/10/21 Птн 21:56:04 1294779925
Рисую Властелин Колец
1d100: (23) = 23
Аноним 29/10/21 Птн 21:56:31 1294780926
Аноним 29/10/21 Птн 21:56:32 1294781927
>>1294779
А кубы нахуя бросил?
Аноним 29/10/21 Птн 21:57:15 1294782928
1635533825049.png 754Кб, 604x430
604x430
>>1294777
Пр-пр-пррррррррр, дристанул в говнотред
Я раб !hqjRoToQZY 29/10/21 Птн 21:57:24 1294783929
>>1294781
Хуй знает, на дабл же
Аноним 29/10/21 Птн 21:59:43 1294785930
Угомонитесь, будет космориск
Аноним 29/10/21 Птн 22:00:32 1294787931
>>1294785
Для начала представься
Аноним 29/10/21 Птн 22:01:04 1294788932
Аноним 29/10/21 Птн 22:04:31 1294789933
r-kXRofW-E.jpg 19Кб, 300x300
300x300
Рахнера !!av1UzNjMTM 29/10/21 Птн 22:05:27 1294791934
КОС-МО-РИСК!
Аноним 29/10/21 Птн 22:07:31 1294793935
image.png 1472Кб, 1043x1080
1043x1080
А хуле нету флага ZETA а а а? ЛГБТ-флаг не в счет
Аноним 29/10/21 Птн 22:07:36 1294794936
Космориск он сложный?
Аноним 29/10/21 Птн 22:10:16 1294795937
Аноним 29/10/21 Птн 22:10:47 1294796938
Рахнера !!av1UzNjMTM 29/10/21 Птн 22:11:37 1294797939
>>1294794
Зависит от спрашивающего
Аноним 29/10/21 Птн 22:12:37 1294799940
>>1294795
>>1294796
>>1294797
Просто если бегло смотреть на карту кажется что легко, и все его реквестят почему-то, но никто не берется рисовать, значит сложно?
Аноним 29/10/21 Птн 22:13:24 1294800941
>>1294799
Рисовать сложно, играть, ну хрен знает
Аноним 29/10/21 Птн 22:14:28 1294801942
>>1294799
Играется просто долго, часов по 8. Но интересно играется, обычно партии за присест отыгрывают. Даже в полтора игрока.
Аноним 29/10/21 Птн 22:16:41 1294802943
>>1294791
Вот бы Басконец пришёл... Он круто РПшил, хотел бы его видеть на игре
Рахнера !!av1UzNjMTM 29/10/21 Птн 22:17:37 1294803944
>>1294799
Сложность космориска в его отыгрышной составляющей, а также балансировке проектов ОПом, да и карту не так уж легко красить. Плюсом, рисоваке надо заморочиться с таблицами, подсчетом бонусов, баффов и дебаффов от планет и так далее.

>>1294802
Чаю
Аноним 29/10/21 Птн 22:18:26 1294804945
>>1294803
> баффов и дебаффов от планет
Там нет такого вроде
Рахнера !!av1UzNjMTM 29/10/21 Птн 22:23:39 1294805946
>>1294804
Есть. Твои действия?
Аноним 29/10/21 Птн 22:24:26 1294806947
Рахнера !!av1UzNjMTM 29/10/21 Птн 22:40:28 1294809948
image.png 526Кб, 3298x1536
3298x1536
Аноним 29/10/21 Птн 22:51:10 1294810949
image.png 2212Кб, 935x1080
935x1080
>>1294809
Де баффы то? Дебаффы увидел бтв, только их два и что там сложного рассчитывать?
Рахнера !!av1UzNjMTM 29/10/21 Птн 23:27:55 1294811950
image.png 648Кб, 2224x1558
2224x1558
image.png 663Кб, 2224x1558
2224x1558
Маня и финалка сегодняшнего риска. Всем спасибо за игру, чуть позже таймлапс вброшу
Аноним 30/10/21 Суб 01:39:51 1294817951
16353956299360.jpg 83Кб, 1280x1280
1280x1280
злой негр !!plGan1K7gg 30/10/21 Суб 01:46:10 1294818952
unnamed (3).jpg 79Кб, 900x900
900x900
Ну как вы тут, снежки!?
Аноним 30/10/21 Суб 01:57:13 1294819953
Стикер 248Кб, 477x480
477x480
>Ну как вы тут, снежки!?
Аноним 30/10/21 Суб 02:12:56 1294820954
Игру хочется...
Аноним 30/10/21 Суб 02:54:53 1294821955
druid.jpg 55Кб, 400x436
400x436
Залил последние карты в архив. Проверьте, чего не хватает. Два переселения как минимум потерял, но мне уже просто лень разбираться с тем, что там было, подожду, пока рссир сам финалки принесёт.
Аноним 30/10/21 Суб 03:09:08 1294822956
1635552543770.png 160Кб, 797x494
797x494
>>1293275
Кот, признавайся, это ты Святозара съел?
Аноним 30/10/21 Суб 04:59:59 1294823957
улиточка.jpg 51Кб, 501x485
501x485
Привет, зет! Я твоя новая аватарка!
Аноним 30/10/21 Суб 05:30:33 1294825958
>>1294823
привет, какая у тебя ульта?
Аноним 30/10/21 Суб 08:48:51 1294826959
1635572929317.mp4 6526Кб, 432x432, 00:00:22
432x432
Аноним 30/10/21 Суб 11:02:37 1294827960
16355211880230.mp4 6554Кб, 596x854, 00:00:26
596x854
Реквестирую инфу, кто же из треда был этим анонимусом?
Аноним 30/10/21 Суб 11:05:09 1294828961
16281837086490.jpg 57Кб, 640x1138
640x1138
Проснулись - с кровати наебнулись! Как настроение зет? Вайб нереальный?
Аноним 30/10/21 Суб 13:20:38 1294832962
>>1294831
И тебе привет, наша новая аватарочка!
Аноним 30/10/21 Суб 13:51:21 1294833963
16353466618980.png 899Кб, 1031x1280
1031x1280
>>1294832
>И тебе привет, наша новая аватарочка!
Аноним 30/10/21 Суб 14:48:00 1294837964
злой негр !!plGan1K7gg 30/10/21 Суб 15:41:24 1294844965
unnamed (3).jpg 79Кб, 900x900
900x900
Что-то у вас тут мёртво совсем.
!7KblTK9iXI 30/10/21 Суб 15:50:38 1294846966
Аноним 30/10/21 Суб 16:28:05 1294849967
Играть сегодня будем?
Я раб !hqjRoToQZY 30/10/21 Суб 16:28:49 1294850968
Аноним 30/10/21 Суб 16:31:01 1294851969
Я раб !hqjRoToQZY 30/10/21 Суб 16:34:28 1294852970
>>1294851
Не знаю такой карты, может ты имел ввиду кубик?
Красноармеец !!uKzqGQmISg 30/10/21 Суб 16:39:16 1294853971
image.png 168Кб, 318x342
318x342
ПИЗДА
Аноним 30/10/21 Суб 16:39:50 1294854972
image.png 233Кб, 474x475
474x475
Привет, я ваша новая аватарка!
Аноним 30/10/21 Суб 16:42:41 1294856973
Аноним 30/10/21 Суб 16:43:21 1294858974
Я раб !hqjRoToQZY 30/10/21 Суб 16:43:53 1294859975
image.png 18Кб, 128x128
128x128
>>1294853
Пиздец... Ну спасибо за игру
Аноним 30/10/21 Суб 16:45:26 1294861976
>>1294853
Это уже гроб гроб кладбище? Или можно восстановить?
Аноним 30/10/21 Суб 16:46:25 1294862977
>>1294853
Ебать карта большая. Надеялся что она поменьше.
Красноармеец !!uKzqGQmISg 30/10/21 Суб 16:46:34 1294863978
>>1294858
>>1294861
Помянем, блять. Мог бы с нуля все сделать, если бы пикчу с границами смог бы восстановить, но ей тоже пизда. Есть только оригинальная карта с мыльными границами на которой невозможно нормально рисовать территории.

С другой стороны, правила уже проработаны и я могу начать новую игру.
Но не сегодня, я нахуй на дизморали.
Красноармеец !!uKzqGQmISg 30/10/21 Суб 16:47:03 1294864979
image.png 2446Кб, 1920x1080
1920x1080
Аноним 30/10/21 Суб 16:48:00 1294865980
Аноним 30/10/21 Суб 16:50:09 1294866981
>>1294863
Новые ресурсы планируешь добавлять?
Я раб !hqjRoToQZY 30/10/21 Суб 16:52:21 1294867982
>>1294863
Укрепления планируешь? И, кстати, может разрешишь передачу ролов и территорий несоюзникам? А то за наемников отыгрывать не возможно
Аноним 30/10/21 Суб 16:54:01 1294868983
Я раб !hqjRoToQZY 30/10/21 Суб 16:56:36 1294869984
image.png 236Кб, 400x400
400x400
>>1294868
Ага
Просто это неудобно, допустим я хочу заключить со страной пакт о ненападении или хочу чтобы они вступили в войну за территории, которые я им заплачу за это, союзник у меня уже есть. Как быть? Никак, епта
Аноним 30/10/21 Суб 17:00:11 1294870985
image.png 3512Кб, 1918x1895
1918x1895
Аноним 30/10/21 Суб 17:01:56 1294871986
>>1294866
Новые вряд ли. Планирую переработать те, что уже есть, чтобы разные бонусы были. Хотя, возможно добавлю железо и бронзу.

>>1294865
Я сегодня пол дня блять готовил аборигенов для второго континента, и походу пейнт.нет обосрался из-за большого веса.

>>1294867
Про передачу роллов надо подумать, чтобы не абузили.
Укрепления да. Либо просто повысить стоимость захвата, как тамриэле, либо зону контроля как ты предложил, надо подумать.
РССИР !ohXyOmSaTk 30/10/21 Суб 17:08:51 1294873987
Аноним 30/10/21 Суб 17:11:17 1294874988
изображение.png 139Кб, 244x244
244x244
стаканов !!m4Ug.92Qvg 30/10/21 Суб 17:15:54 1294875989
image.png 53Кб, 1200x800
1200x800
когда риск в брг
стаканов !!m4Ug.92Qvg 30/10/21 Суб 17:16:58 1294876990
>>1294875
кто напишет хря/делай сам погибнет мучительной смертью
Я раб !hqjRoToQZY 30/10/21 Суб 17:17:38 1294877991
МорскойБой-риск.png 171Кб, 3436x1732
3436x1732
16352599650520.png 1076Кб, 1080x1080
1080x1080
Хуй Будете?
Аноним 30/10/21 Суб 17:20:15 1294878992
>>1294863
>если бы пикчу с границами смог бы восстановить
Скинь оригинал, может кто-нибудь восстановит.
Аноним 30/10/21 Суб 17:24:50 1294879993
>>1294877
Это слишком сложно
стаканов !!m4Ug.92Qvg 30/10/21 Суб 17:24:59 1294880994
Я раб !hqjRoToQZY 30/10/21 Суб 17:25:55 1294881995
>>1294880
>>1294879
Дык не сложно же!
А что тогда рисовать? Кидайте карты, у меня идей нет
РССИР !ohXyOmSaTk 30/10/21 Суб 17:27:16 1294882996
>>1294877
Ты сам не устанешь рисовать и убирать кораблики?
Плюс тут только усложнена составляющая пошагача, системы бонусов к захвату я тут не вижу.
Аноним 30/10/21 Суб 17:27:32 1294883997
>>1294881
Что-то хайповое давай
Аноним 30/10/21 Суб 17:29:00 1294884998
Рахнера, даю добро на перекок
стаканов !!m4Ug.92Qvg 30/10/21 Суб 17:31:22 1294885999
frendbaby-image[...].jpg 199Кб, 1080x1350
1080x1350
мейби бейби спалила трусики. че думаете
OverHeaven !7KblTK9iXI 30/10/21 Суб 17:31:49 12948861000
Запилите игрульку кто-нибудь...
>inb4: хряяяя?
Аноним 30/10/21 Суб 17:32:42 12948871001
Я раб !hqjRoToQZY 30/10/21 Суб 17:32:52 12948881002
Средиземноморье.png 196Кб, 2100x1000
2100x1000
16352599650520.png 1076Кб, 1080x1080
1080x1080
>>1294882
Не устану, че их рисовать то, 6 кораблей на страну всего лишь, а бонусы тут и не нужны, морской бой же~ Ну, ваше право...
>>1294883
Цэ?

Я раб !hqjRoToQZY 30/10/21 Суб 17:38:44 12948891003
Аноним 30/10/21 Суб 18:08:17 12948931004
image.png 319Кб, 500x375
500x375
Аноним 30/10/21 Суб 18:53:10 12949051005
А что не так было?
Рахнера !!av1UzNjMTM 30/10/21 Суб 18:54:31 12949061006
На месте, сейчас запилю перекотский
Аноним 30/10/21 Суб 18:54:58 12949071007
>>1294906
Почему прошлый удалили?
Аноним 30/10/21 Суб 18:55:36 12949081008
Рахнера !!av1UzNjMTM 30/10/21 Суб 18:55:37 12949091009
Не заглядывала, не могу ответить
Аноним 30/10/21 Суб 18:56:27 12949111010
Аноним 30/10/21 Суб 18:57:11 12949121011
>>1294911
>Нет
В следующий раз читай.
Рахнера !!av1UzNjMTM 30/10/21 Суб 19:07:10 12949141012
1635610028637.jpg 60Кб, 753x1062
753x1062
Настройки X
Ответить в тред X
15000
Макс объем: 40Mб, макс кол-во файлов: 4
Кликни/брось файл/ctrl-v
Стикеры X
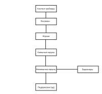
Избранное / Топ тредов