Главная Настройка Mobile Контакты NSFW Каталог Пожертвования Купить пасскод Pics Adult Pics API Архив Реквест доски Каталог стикеров Реклама
Доски


[Ответить в тред] Ответить в тред



[Назад][Обновить тред][Вниз][Каталог] [ Автообновление ] 1027 | 43 | 272
Назад Вниз Каталог Обновить

Подготовки к ШАД тред Аноним # OP  02/02/17 Чтв 00:31:18  516331  
images.png (3Кб, 283x178)
Старт следующего набора в начале апреля. Самое время начать активно готовиться.
Делимся литературой, задаём вопросы, получаем ответы. Особенно рады историям от тех, кто поступил.

Ссылки:
https://cache-kiev06.cdn.yandex.net/download.cdn.yandex.net/shad/program.pdf - упрощённая программа с примерными темами экзамена
https://yandexdataschool.ru/admission - примеры письменных заданий прошлых лет
http://reuptake.github.io/science/ - толковые планы подготовки от студента БГУ и консультации от уже поступивших (2013 год)
https://github.com/demidovakatya - список всех ссылок на литературу из курсов Яндекса на курсере

Прошлые треды:
http://arhivach.org/thread/25333/ - 2014-15
https://arhivach.org/thread/183302/ - 2016
Аноним 02/02/17 Чтв 00:35:31  516333
Совет от поступившего (2014 год):
Для подготовки к экзамену в ШАД я прорешал их заочное задание и прошлогодний
вариант. Но такая халява подходит не всем, а тем, кто:
1. Прошел минимум два курса мгушного матана (Зорич), линала (Винберг) и
тервера (тут не знаю, что посоветовать, наверно, отдельные главы Феллера): и
экзамен, и курсы ШАДа активно их используют;
2. Имеет опыт студенческих математических олимпиад, больше всего письменный
экзамен ШАДа напоминает легкие задачи олимпиады Патнема;
3. Имеет желтый рейтинг на TopCoder, на письменном экзамене обычно есть
задача на составить достаточно хитрый алгоритм; кроме того обязательный курс
алгоритмов на первом курсе требует иметь хорошие скиллы в спортивном
программировании;
4. Весьма не лишним перед поступлением будет хорошо выучить C++ и Python, в
ШАДе есть курсы по ним, в объеме, достаточном для курсов алгоритмов,
cv/ml/nlp, но тратить на них время и слоты (нужно брать минимум 3 курса
каждый семестр, больше брать почти неподъемно) во время учебы расточительно.
Нижняя граница по темам описана в программе для поступающих
https://download.cdn.yandex.net/shad/program.pdf , там же есть литература,
несколько сдвинутая вниз, чтобы не пугать не-МГУшников.
Они немного лукавят, рассказывая, что 21 часа в неделю должно хватать, часто
бывает намного больше, так что я определенно не рекомендовал бы совмещать
ШАД с очной учебой (особенно на младших курсах) или с работой full time.
Аноним 07/02/17 Втр 14:45:38  517077
01dabf6de24d35a[...].jpg (402Кб, 1536x2048)
3ede323aa96e70c[...].jpg (240Кб, 768x1024)
6f22c2fce908c67[...].jpg (679Кб, 2560x1920)
14657963164040.jpg (749Кб, 2039x2905)
Аноним 07/02/17 Втр 14:46:01  517078
14678012185320.jpg (568Кб, 1936x2592)
a23011f06fc26be[...].jpg (471Кб, 2560x1440)
f8fdb69b55d3886[...].jpg (156Кб, 960x1280)
f503c984c381ac3[...].jpg (317Кб, 1224x1632)
Аноним 07/02/17 Втр 15:05:07  517081
wzElaIzIH68.jpg (22Кб, 521x328)
Аноним 07/02/17 Втр 15:07:06  517082
ШАД — шарага ещё та.
поступление состоит из трёх этапов:
первый — тест для имбецилов;
второй — письменный экзамен, на котором 90% задач лютые баяны. за недельную подготовку и захватив правильные книжки на экзамен можно с лёгкостью решить 5-6 задач из 8.

собеседование! полнейший рандом! кому-то попадаются элементарные задачки и халявные интервьюеры. Кому-то попадается жесть, а кому-то попадается Стас(мне).

так как я находилась на стажировке в фейсбуке, то моё собеседование проходило по скайпу с 2 утра до 6:30 утра(в 7 вставать на работу). казалось бы, почему так долго? потому что Стас! и он совершенно не злорадствовал над этой ситуацией, отнюдь)

p.s. меня взяли в шад, но в новую,платную группу, которой раньше не было. между делом как бы невзначай Стас поинтересовался хорошая ли у меня зарплата в фб. Совпадение?

не думаю.

хотя учат там неплохо
Аноним 07/02/17 Втр 20:06:51  517118
>>517082
>второй — письменный экзамен, на котором 90% задач лютые баяны. за недельную подготовку и захватив правильные книжки на экзамен можно с лёгкостью решить 5-6 задач из 8.
Если ты был всеросом в школе и успел в универе полуолимпиадный матан взботнуть.
Аноним 07/02/17 Втр 21:41:55  517143
>>517118
ну это паста Илоны, у неё где-то так и было)
Аноним 10/02/17 Птн 00:22:53  517389
>>516331 (OP)

Что это вообще такое? Чем популярно? Жэжэ нашёл кто-нибудь?
Аноним 10/02/17 Птн 02:51:50  517403
>>517389
Ну чувак. Анализ данных, программа по уровню и сложности на уровне магистратуры, сложные задачи, большие перспективы у выпускников, много знаний и контакты с топовыми людьми индустрии.
Я ебу что такое жэжэ и где его искать.
Аноним 10/02/17 Птн 11:18:38  517422
>>517403
>контакты с топовыми людьми индустрии
Во всё мире, надеюсь, а не только в искусственно ограниченном клочке планеты, где деалют машины для убийств людей?
Аноним 10/02/17 Птн 16:11:20  517452
>>517422
Щас бы огроиную часть суши клочком назвать, мхех, мда.
Аноним 10/02/17 Птн 18:51:17  517467
>>517422
Даже в таком нейтральном треде можно приебаться.
Машини для убийств делают ровно везде. Твои контакты зависят только от тебя.
Аноним 10/02/17 Птн 19:51:59  517471
>>517422
В твоей любимой мурике так называемые тобой "машины для убийств" клепают в еще большем объеме.
Аноним 19/02/17 Вск 23:57:07  518547
Буду поднимать этот тред раз в неделю.
Аноним 21/02/17 Втр 20:40:57  518769
тащемто бампирую + реквестирую задачников по алгебре с решениями/указаниями и чтобы задачи были немного легче Прасолова
Аноним 21/02/17 Втр 21:39:22  518777
>>518769
цитата:
"Я на 1 курсе многое по стандартному (неолимпиадному матанализу) почерпнул для себя из 2-томника Виноградовой, Олехника, Садовничего “Задачи и упражнения по матанализу”. Вроде бы, задачи те же, что в задачнике Демидовича. Но за счет того, что там куча примеров решений, выучил я все гораздо быстрее. Потому, что детально разобранные помогли мне понять. Причем, так, чтобы и знания, и остались."
Аноним 21/02/17 Втр 22:33:54  518784
>>518777
Годная цитата и годная книга, но я ищу задачник по алгебре, а не матану
Аноним 22/02/17 Срд 01:24:12  518805
>>518784
тебе скорее в /math, там больше по учебникам
Аноним 01/03/17 Срд 17:07:03  519638
Анон скажи есть ли мне смысл поступать в шад? В прошлом году закончил магистратуру, по специальности, связанной с нейронками, поступил в говно аспирантуру, работаю полную рабочую неделю, в одном научном учереждении, весной будет 25 лет, питаю определенный интерес к машинному обучению и анализу данных.
Аноним 01/03/17 Срд 20:00:32  519649
>>519638
Если бросишь всё это своё дерьмо.
Аноним 04/03/17 Суб 14:17:31  519865
>>519638
Есть смысл как минимум попробовать.
Аноним 04/03/17 Суб 16:20:07  519877
>>517403
"Огромные перспективы" - это стажироваться в Яндексе за 30к, чтобы через 3 года получать 100к? Охуенные перспективы, бро.
Аноним 04/03/17 Суб 23:28:05  519911
>>519877
Чтобы через 3 года быть в США, узколобый.
Аноним 05/03/17 Вск 00:20:17  519913
>>519877
Антоша, а у тебя наверное перспективы как у Шарика?
Аноним 05/03/17 Вск 14:25:06  519948
Аноны, а расскажите, как обстоит ситуация со списыванием на контрольной ШАДа? Будет ли возможность, не привлекая внимания, воспользоваться каким-нибудь вольфрамом на телефоне(скорее для самопроверки)?
Аноним 05/03/17 Вск 15:20:45  519954
>>519948
Можешь выйти в туалет и воспользоваться. Но задачи такие, что это не поможет. Любую литературу можно приносить.
Аноним 05/03/17 Вск 17:02:27  519960
>>519877
Толстовато. Никто не призывает устраиваться в Яндекс. А спецов по дата сайенсу берут в хорошие места и часто на охуенные деньги, бро.
Этот тред задумывался о подготовке, а пока одни холивары, лол.
Аноним 09/03/17 Чтв 00:18:48  520237
Аноны, подскажите, как, кто готовится по алгоритмам?
Я сам учусь на физической специальности и соответственно алгоритмы знаю крайне хуёво. Подскажите хорошую литературу/курсы чтобы по сложности соответствовало задаче из контрольной шадовской.
Аноним 09/03/17 Чтв 10:16:57  520271
>>520237
Литература - Кормен, курсы - Седжвик, OCW MIT - там пара курсов. На алгоритмы одна задача всего.
Аноним 09/03/17 Чтв 20:40:57  520360
>>520271
Спасибо, братишка
Аноним 12/03/17 Вск 21:16:17  520776
Ап треду от ленивой макаки.
Аноним 14/03/17 Втр 20:39:36  521053
По ссылкам в шапке многие рекомендуют листочки подготовительных курсов. Это оно? http://reuptake.github.io/science/shad-courses.html Они реально сделали курс, где в каждом предмете рассказывали лишь основные определения и самые очевидные задачи?
Аноним 15/03/17 Срд 00:06:48  521089
А ни у кого не сохранилось примеров задач первого этапа отбора? Я слышал, что там что-то очень простое, но все равно интересно посмотреть. Никто не располагает информацией, господа?
Аноним 15/03/17 Срд 11:36:45  521124
>>521089
Если ты не решишь задачи из первого теста, то на втором точно делать нечего. В прошлом году вроде 5 надо было решить из 11.
Аноним 15/03/17 Срд 12:36:55  521130
>>521124
Я это прекрасно понимаю, спасибо. Мне просто интересно на них посмотреть, вдруг у кого есть примеры.
Аноним 15/03/17 Срд 13:46:23  521142
>>521053
Да, вполне годная вещь. "Основные и очевидные" - не сказал бы. Посмотрел сейчас на листочки, с ходу не решил бы точно.
Аноним 15/03/17 Срд 14:03:22  521147
>>521130
У меня есть, могу ночью кинуть.
Аноним 15/03/17 Срд 14:12:57  521149
Алсо спрошу.
Реально ли начать сейчас и подготовиться к маю?
Часов до 20 в неделю смогу выделить точно.
Аноним 15/03/17 Срд 15:58:29  521172
>>521149
Зависит от твоего уровня. Реально сейчас начать, постоянно готовиться, затем готовиться постоянно и после второго экзамена и в результате пройти собеседование.
Аноним 15/03/17 Срд 19:38:42  521192
>>521147
Был бы признателен, братишка.
Аноним 20/03/17 Пнд 00:51:55  521832
Полуночный ап треду. Готовимся, осталось меньше двух месяцев.
Аноним 20/03/17 Пнд 11:24:47  521863
blob (65Кб, 1366x768)
Зашел я на Яндекс ЕГЭ, и вот такую хрень мне выдает. Какого черта? Я же правильно решил
Аноним 20/03/17 Пнд 11:33:07  521865
>>521863
я уже понял, что дело в отсутствии скобок. Но нсколько же нужно быть гнидой, чтобы пытаться на этом подловить сдающего.
Аноним 20/03/17 Пнд 11:46:13  521866
Анон обещавший скинуть варики первого этапа, отзовись
Аноним 20/03/17 Пнд 22:39:10  521969
>>521865
Это ты пошутил так?
Аноним 22/03/17 Срд 15:01:33  522264
4 апреля начинается новый набор в Школу анализа данных Яндекса.

Ссылка на анкету появится на сайте Школы 4 апреля: https://yandexdataschool.ru/admission
Там же есть вся информация о процессе набора. Подать заявку и решить онлайн-тест нужно будет до 10 мая.

Но уже сейчас можно зарегистрироваться на день открытых дверей ШАДа, он пройдет 16 апреля в московском офисе Яндексa.

Для тех, кто не сможет приехать, будет организована онлайн-трансляция. До встречи!
Аноним 22/03/17 Срд 15:40:14  522270
Кто-нибудь решил вариан от 2016 года? Скиньте решение
Аноним 22/03/17 Срд 19:56:48  522299
>>521866
Я тут, я пока немножко в депрессии и в поисках работы.
Аноним 22/03/17 Срд 21:55:08  522321
>>522299
Все мы немножко в депрессии...
Ты варианты первого этапа то выложишь, посмотреть?
Аноним 26/03/17 Вск 18:32:22  522865
Традиционный воскресный ап треду.
Осталась неделя до начала набора, вах.
Аноним 28/03/17 Втр 19:04:42  523199
Всем q, учусь на первом курсе мехмата мгу, хочу в будущем поступить в шад, закину даже в этом году заявляение для опыта. Кто подскажет, когда лучше этим заниматься? И по какой литературе лучше готовиться?
Аноним 28/03/17 Втр 22:28:34  523238
>>523199
После первого-второго курса вообще отлично, как раз до маги будут уже и опыт, и знания.
По книгам хз, смотри первые посты треда и сборники олимпиадных задач.
Аноним 28/03/17 Втр 23:24:46  523241
>>523199
Просто хорошо учись на мехмате и влегкую поступишь.
Аноним 02/04/17 Вск 21:45:59  523966
Воскресный ап треду за два дня до начала набора.
Мне есть что терять, ребят.
Аноним 02/04/17 Вск 21:58:24  523967
>>523966
Что терять?
Аноним 03/04/17 Пнд 00:41:48  524002
Кто совмещал ШАД с работой full-time? Реально потянуть?
Аноним 03/04/17 Пнд 00:59:40  524003
>>524002
Сложно, но кое-кто совмещает.
Аноним 04/04/17 Втр 08:44:02  524233
Можно ли учиться заочно из Москвы? Не буду успевать к 18:00 на лекции.
Аноним 04/04/17 Втр 17:31:15  524286
>>524233
Некоторые очники ходят раз в месяц. Почти все лекции записываются на видео.
Аноним 04/04/17 Втр 18:15:42  524301
>>524286
>Некоторые очники ходят раз в месяц. Почти все лекции записываются на видео.
Чем это тогда отличается от заочного? Домашки я сдаю онлайн. Почти все лекции тоже онлайн.
Только если на заочный конкурс отдельный, то поступить легче. Кто тут из ШАДа, поправьте.
Аноним 05/04/17 Срд 16:30:46  524451
Ну что, кто-то уже здавал онлайн-тест?
Аноним 06/04/17 Чтв 07:49:41  524539
>>524451
времени месяц еще, куда торопиться
Аноним 06/04/17 Чтв 08:46:17  524545
а результат тестирования будет известен сразу или спустя какое-то время?
Аноним 06/04/17 Чтв 12:45:40  524564
>>524545
спустя какое-то время, вроде в течение недели примерно.
единственное, не знаю, спустя какое-то время после того как напишешь или спустя какое-то время после заключительной даты теста.
Аноним 06/04/17 Чтв 14:44:31  524593
Аноны, вот я заканчиваю высшую шарагу информатики. Но хочу развиваца, с матаном оч плохо, хочу въебывать. Готов примерно выделять час-два времени в день на подготовку, как думаете к следующему году смогу поступить? Алсо 18 лет, в следующем году буду писать диплом. В случае успешного выпуска из шада, какой документ я получу, учитывая, что у меня нет высшего
Аноним 06/04/17 Чтв 17:53:54  524633
>>524593
ну это идёт как дополнительное образование, думаю сертификат какой-то должны дать
Аноним 06/04/17 Чтв 18:21:14  524638
>>524593
ШАДовские курсы идут уровня магистратуры. Многие так и пишут - M.Sc.
Но я в душе не ебу, зачем тебе бумажка, если котируется опыт? За тот же год кроме подготовки можно наебашить проектов, поучаствовать в хакатонах и т.д. Вот на это смотри, а не на документ.
Аноним 06/04/17 Чтв 21:34:11  524682
>>524593
Про час-два в день - нет, ты не сможешь поступить. Документ - сертификат об окончании ШАДа.
Аноним 07/04/17 Птн 08:50:44  524716
У кого-нибудь есть задачи экзаменов прошлых лет, которые проводились онлайн? они сильно отличаются от очных?
Аноним 07/04/17 Птн 08:52:26  524717
у кого-нибудь есть задачи с экзаменов прошлых лет, которых проводились онлайн? они сильно отличаются от очных?
Аноним 07/04/17 Птн 20:47:11  524810
>>524451
Сдавали, по информатике теперь требуют решить две задачи, одна не очень сложная, вторая посложнее.
Аноним 07/04/17 Птн 22:23:09  524818
>>524564
Да сразу там видно, идёшь во вкладку посылки и смотришь.
Аноним 08/04/17 Суб 08:15:22  524859
>>524810
в прошлом году тоже были две
Аноним 12/04/17 Срд 09:20:02  525620
Антуаны, выложите задачи из онлайн теста, не жмитесь
Аноним 12/04/17 Срд 10:41:57  525629
>>525620
Впадлу, антош. Смотри >>521124
Аноним 16/04/17 Вск 22:50:38  526586
Воскресно-пасхальный ап треду.
Верим в лучшее и не сдаёмся!
Аноним 17/04/17 Пнд 21:19:55  526729
>>526586
христос воскрес
Аноним 18/04/17 Втр 19:54:34  526909
Если кто готовится из ДС-2 в Computer Science Center и хочет скооперироваться, то напиши на [email protected]
Аноним 18/04/17 Втр 21:10:37  526931
>>526909
А как готовишься, если не секрет?
Аноним 18/04/17 Втр 23:52:42  526969
>>526931
Ну на 6/10 тест решилв программе какую-то хуевейшую ошибку допустил, хз
Графы повторять буду и кое-что по алгоритмам посмотрю. Вообще это скорее предложение вместе собраться на хате и за 14 часов решить оба теста.
Ну и со мной друг будет, это не лишнее.
Аноним 19/04/17 Срд 15:49:56  527027
>>526969
этого года тест? что было?
Аноним 20/04/17 Чтв 20:12:11  527176
>>527027
> 527027
напиши на почту, скину варианты
Аноним 20/04/17 Чтв 22:24:37  527202
Аноны, а у вас сразу появились результаты теста? Просто я неделю назад залил ответы, до сих пор стоит статус "принято на проверку" и никаких результатов. У кого-нибудь такое было?
Аноним 21/04/17 Птн 11:52:13  527243
>>527027
>>527176
какая почта у тебя?
Аноним 21/04/17 Птн 20:28:05  527322
>>527243
[email protected]
Аноним 22/04/17 Суб 08:25:38  527393
>>527322
>[email protected]
написал
Аноним 22/04/17 Суб 11:07:23  527399
Кто решил эту задачку — подскажите тактику решения, не сходится ответ в два раза.
Аноним 22/04/17 Суб 11:47:15  527401
>>527399
скинь все задачи, помогу с этой
Аноним 22/04/17 Суб 12:28:18  527406
>>527401
Все задачи — в шапке поста.
Аноним 22/04/17 Суб 14:09:38  527418
>>516331 (OP)
писос задачи на программирование ядреные
Аноним 23/04/17 Вск 03:07:39  527525
>>527393
Не пришло.
Аноним 23/04/17 Вск 13:13:41  527568
>>527399
Дай угадаю, у тебя ответ получился 1/18, а правильный ответ 1/9 ?
Аноним 23/04/17 Вск 16:06:04  527590
>>527568
Мой правильный ответ — ln(2 / 3) + 1/2. А получается в два раза больше :(
Аноним 23/04/17 Вск 16:40:26  527593
>>527590
На питоне можно в две строчки, используя numpy или scipy.stats, нагенерировать равномерно распределенных на [0;1] случайных величин и проверить, что твой "правильный" ответ неправильный.
А вообще разница в два раза может быть связана с тем, что ты не учел взаимное расположение двух точек, то есть нужно посчитать, когда первая левее второй и наоборот.
Аноним 23/04/17 Вск 18:45:42  527615
>>527593

Мой правильный ответ — это как раз из кода на Питоне. Покажите свой код и своё решение — тогда можно будет сравнивать.

Расположение точек можно зафиксировать — понятно что м.о. если крайний левый отрезок меньший такое же как и для центрального и для крайне правого.
Аноним 23/04/17 Вск 18:55:31  527620
teorvertask.JPG (31Кб, 778x195)
>>527615
Вот мой код. Как ты понимаешь, этот результат никак не стремится к твоему правильному ответу.
Аноним 23/04/17 Вск 19:06:36  527625
blob (14Кб, 272x302)
>>527620

Мой код:
Аноним 23/04/17 Вск 19:10:10  527629
>>527625
А ты уверен, что правильно считать, что вторая точка равномерно распределена не на всем отрезке, а только на части [a, 1] ?
Аноним 23/04/17 Вск 19:39:31  527643
>>527629
По идее твой алгоритм правильный, а мой — нет. Там ведь "две случайные точки", а у меня события зависимые.
Аноним 24/04/17 Пнд 06:49:43  527707
Начал проходить онлайн-тест вчера в 08:40. На проверку отправил 80% заданий, практически уверен что одна из посылок выполнена неверно.
Неплохое развлечение на пять часов.
Аноним 24/04/17 Пнд 07:20:06  527710
>>527707
и нахуй ты нам об этом сообщаешь?)
Аноним 24/04/17 Пнд 10:39:29  527722
>>527710
Может быть, вам удастся мне доказать, что в следующий тур я не прошел, и я перестану тратить свое время на занятия математикой.
Аноним 24/04/17 Пнд 12:00:47  527744
>>527722
да вроде с 5 проходили в прошлом году люди, занимайся дальше
Аноним 24/04/17 Пнд 15:11:39  527793
Если на моём дешёвом ноутбуке прога отрабатывает за 2с с -О2, то есть вероятность, что на супер мощных серверах Яндекса она отработает за 1с? 2 вар 10 задача
Аноним 24/04/17 Пнд 15:25:44  527794
>>527793

Будь другом, скинь вариант задания — [email protected]

С меня разбор десятой, зуб даю.
Аноним 24/04/17 Пнд 16:18:43  527803
>>527794
Бля, да заведи ты второй логин и с него посмотри, в чем проблема?
Аноним 24/04/17 Пнд 18:28:51  527820
уёбищная манера, самым задроченым образом задавать условие задачи на программирование
пидорасище, послал бы нахуй на собеседовании сразу, базарю
Аноним 24/04/17 Пнд 18:51:56  527822
>>527820

На работе пользователей тоже отправите гулять за мутные формулировки? Это ж не детский сад.
Аноним 24/04/17 Пнд 20:57:48  527839
>>527568

1/9 — правильный ответ к этой задаче.
Аноним 24/04/17 Пнд 21:21:19  527843
>>527839
Да, я знаю.
Аноним 25/04/17 Втр 10:26:17  527898
>>527822
нет, нормальные люди настолько всё в формализмы не запутывают
Аноним 25/04/17 Втр 16:51:59  527947
>>527722
Ты хочешь поступить в ШАД, но если нет, то не будешь заниматься математикой?
Аноним 25/04/17 Втр 17:54:23  527956
>>527202
тебе ж в письме сказали после 10 мая
Аноним 25/04/17 Втр 18:18:58  527958
>>527956
Да, я в шары долбился немного. Спасибо
Аноним 26/04/17 Срд 09:03:28  528029
>>527947
Я всегда ненавидел математику. Я просто хочу сдать этот экзамен. Просто get that achievement.
Аноним 26/04/17 Срд 09:08:33  528030
Кто-нибудь видел уже тестовое задание для кандидатов на должность летнего стажера 2017-го года? Они изменили формат, теперь на выполнение даётся шесть часов. Платформа Яндекс. Контест. Напоминаю, что предыдущие лет десять задание было написать external sorting и отослать по почте, на что давалась неделя.
Аноним 26/04/17 Срд 09:19:24  528031
>>528029
Тебе особо нечего в ШАДе делать. Ты с высокой вероятностью не пройдешь собеседование.
Аноним 26/04/17 Срд 10:29:52  528038
>>528031
Иду ради new experience.
Аноним 26/04/17 Срд 11:59:35  528046
>>528038

Зачем получать ачивку в том, чем вы не хотите заниматься? Онанизм какой-то.

А вообще экзамен в ШАД очень даже соответствует тому, чем там придётся заниматься. Так что это такой фильтр по интересам ещё.
Аноним 26/04/17 Срд 20:32:08  528112
>>528030
Это только для тех, кто уже прошёл первое задание, да?
Аноним 26/04/17 Срд 20:42:10  528117
>>528030
А сейчас тоже сортировку надо реализовывать?
Аноним 26/04/17 Срд 22:25:53  528153
>>528112
>>528117
То, что я описал выше, предлагается сейчас вместо сортировки.
После отправки анкеты приходит сообщение со ссылкой на вход в контест.
Аноним 27/04/17 Чтв 10:56:40  528198
Анонче, а на летнюю стажировку кто-нибудь записывался? Как там тестовое задание устроено? Зарешиваешь за ограниченное время, или набор задачек на неделю типа?
Аноним 27/04/17 Чтв 17:24:01  528245
Прав ли я?

*

Дано: АВА=А.
Доказать: ВАВ=В.
Доказательство:
ВАВ=В
А(ВАВ)А=А(В)А
(АВА)(ВА)=(АВА)
А(ВА)=А
(АВА)=А
А=А
ч. т. д.
Аноним 27/04/17 Чтв 17:30:30  528246
>>528245
Да, только в обратную сторону должно идти док-во. А иначе кажется, будто ты сразу принимаешь за истину то, что нужно доказать.
Аноним 27/04/17 Чтв 18:16:00  528257
>>528245
A=0
Аноним 27/04/17 Чтв 18:18:58  528259
А там написано ненулевые, ну в общем ответ неверно, думай сам.
Аноним 27/04/17 Чтв 20:52:39  528283
>>528245
Блядь, если ты не знаешь что такое обратные матрицы, то делать тебе на экзамене точно нехуй.
Аноним 28/04/17 Птн 00:09:19  528316
>>528153
>>528198
Насколько хорошей идеей будет отправить заявку в Яндекс, сопроводив ее ссылкой на пустой гитхаб, а закоммитить туда свой код позднее?
Аноним 28/04/17 Птн 06:50:06  528325
>>528316
Говорят, заявки оче быстро рассматривают.
Аноним 28/04/17 Птн 15:05:15  528366
>>528325
Очень плохо. У меня пока нет никаких законченных проектов, только неработающий тетрис, на 80% спизженный со статьи на хабре. Думаю, пошлют куда подальше.
Аноним 28/04/17 Птн 15:38:49  528371
>>528366
Это вполне справедливо.
Аноним 28/04/17 Птн 16:32:14  528374
>>528371
Два чую.
Аноним 28/04/17 Птн 16:47:12  528379
>>528371
Может и справедливо, но обидно заебываться учебой по самое не могу м(фти), а в итоге не иметь времени на какие-то свои проекты.
Аноним 28/04/17 Птн 18:22:27  528396
>>528379
1. Коммитишь лабы
2. Коммитишь диплом
2. PROFIT!
Аноним 28/04/17 Птн 18:44:59  528402
>>528379
Лол, а нахуя вам свой гитхаб парашный давать им? И зачем им ваш ссаный тетрис? Нельзя просто прийти на собеседование и ответить на вопросы по матану и алгоритмам, раз физтех. Знание алгоритмов, тервера, алгебры там вроде намного больше ценится при подаче на стажировку.
Аноним 28/04/17 Птн 22:43:27  528432
>>528402
>>528379
>>528396
>Расскажите о проекте, в котором вы участвовали. Нам хотелось бы узнать о технологиях, объёме проекта, вашей роли в нём и самой увлекательной задаче, которую вы решили.

что сюда писать?
Аноним 28/04/17 Птн 23:13:06  528433
>>528432
Эта стажировка чот все больше не про знания, а про самопрезентацию. :( Нунахуй, лучше ШАДовские задачки порешаю.
Аноним 28/04/17 Птн 23:13:13  528434
>>528432
Ну возьми и наври им, если не делал никаких проектов, в чем проблема? Если делал - напиши про свои проекты и роль в них.
Аноним 28/04/17 Птн 23:39:18  528437
>>528434
врать нехорошо
Аноним 29/04/17 Суб 00:44:12  528442
>>528379
Действительно ли в м(фти) времени хватит только на нерабочий тетрис? Есть факты говорящие об обратном.
Аноним 29/04/17 Суб 00:58:58  528443
>>528442
Все зависит от отношения. Если самому заебываться и выполнять всю, ту бесполезную хуету, которой богат физтех (лабы, урматы, теорфиз и т.п.), то не будет хватать времени, а если ебать это все в рот и спихивать, то куча времени для занятия тем, что важно лично для тебя.
Сам с м(фти), отношусь ко второй категории
Аноним 29/04/17 Суб 09:03:11  528454
>>528433
Охуительные вы, конечно, выводы делаете из одной простой и вполне адекватной просьбы: рассказать об опыте и о том, чем хотите заниматься. Я хуею с вас.
Аноним 01/05/17 Пнд 15:35:49  528706
Аноны, кто решал задачу 6 из варианта от 21 мая 2016 года про робота, идущего по бесконечной шахматной доске, поясните, пожалуйста, почему интуитивный ответ - 0 (в среднем n/2 он попадает на белые и n/2 на черные, что очевидно) не верен?
Аноним 01/05/17 Пнд 22:08:16  528751
>>528706
Возьмем n=1, тогда ответ 1. Дальше думай сам.
Аноним 01/05/17 Пнд 22:32:18  528753
>>528751
Ты хочешь сказать, что для четных n ответ 0, а для нечетных - 1 ?
Аноним 02/05/17 Втр 00:19:48  528771
>>528753
Нет, для двух 50% 2, 50% 0, матожидание 1.
Аноним 02/05/17 Втр 12:30:49  528807
>>528771
Все, понял, спасибо. Продолбоебил слово "модуля" в условии задачи.
Аноним 05/05/17 Птн 12:35:40  529227
Аноны, посоветуйте годный задачник по теории чисел. Настолько же простой и подробный, как Комбинаторика Виленкина.
Аноним 06/05/17 Суб 20:53:55  529454
>>529227
Kenneth H. Rosen Elementary Number Theory - учебник + задачник и к нему еще есть solution manual - себя проверять
Аноним 06/05/17 Суб 22:46:00  529477
Отчаявшись искать подходящую книгу на русском, я попробовал английские книги и ахуел. Читать их совсем не сложно, а самих книг в миллион раз больше. Так что, если вам никак не дается какая-нибудь тема из Прасолова или Садовничьего, ищите на Amazon, по удобным тегам или по ключевым словам типа "problems". Скорее всего, по конкретной узкой теме, уже написано несколько книг, разбирающих кучу методов и содержащих кучу задач по нарастающей сложности с решениями.

>>529454
Просматривал на Амазоне только книги, у которых был предпросмотр, поэтому твою не скачивал. Сейчас посмотрел -- действительно, то что искал. Выбираю ее. Спасибо!
Аноним 07/05/17 Вск 19:17:25  529572
«Мальчик Вася составил два плейлиста со своей любимой музыкой, один в 2010-м году, а второй в 2017-м. В первом плейлисте распределение музыки по жанрам было следующим: ... В 2017-м году распределение стало таким: ... Вася по очереди проиграл по одному треку из каждого плейлиста. В первом выпала ..., а во втором ... Какова вероятность того, что первый плейлист был составлен в 2010-м оду?
Ответ запишите в виде числа от 0 до 1»

Эммм, видимо я стал совсем тупым. Или тут действительно ошибка в вопросе? Нам ведь и так сказано в начале условия когда составлен первый плейлист...
Аноним 07/05/17 Вск 19:51:31  529581
>>529572
Ну там не сказано "первый", там сказано "один", имеется в виду один из двух.
А в вопросе имеется в виду первый плейлист из тех, в которых он прослушал песни. И нужно найти вероятность, что этот плейлист был составлен в 2010 году.
Аноним 07/05/17 Вск 19:58:12  529585
>>529572
Зря ты вопрос как исключающее или поставил.
Аноним 07/05/17 Вск 21:00:56  529602
>>529572
Б А Й Е С
Аноним 09/05/17 Втр 01:45:18  529804
Кто-нибудь решил задачу про максимальную по высоте кучу подпоследовательности в последней задаче 4го варианта? Подкиньте идей, я в полном затупе
Аноним 09/05/17 Втр 09:05:26  529816
>>529804
Что за задача?
Аноним 09/05/17 Втр 16:58:18  529862
Подскажите с задачей про лямбду, я чет условие не могу понять. Нужно найти такое lambda, что a будет принадлежать образу A, т е будет существовать такое x, что Ax = a. У меня при любом lambda Ax = a имеет решение (вбил матрицу в матлабе и решаю для всяких произвольных значений lambda).
Аноним 09/05/17 Втр 17:09:08  529863
>>529862
О теореме Кронекера-Капелли слышал?
Аноним 09/05/17 Втр 18:14:00  529878
Кто-нибудь решил задачу про ограниченный набор из 3-го варианта? Думал, может представить условия в таблице в виде ориентированного графа, но идея как то дальше не пошла.
Аноним 09/05/17 Втр 18:17:18  529879
Правда ли, что последние две задачи весят больше чем остальные?
Или все весят одинаково?
Аноним 09/05/17 Втр 18:35:30  529883
>>529804
бамп вопросу
Аноним 09/05/17 Втр 18:53:12  529885
>>529804
Строишь дерево
@
Запускаешь поиск в глубину (или в ширину)
Аноним 09/05/17 Втр 18:59:56  529888
>>529878
Строил орграф, вроде нормально решилась.
Аноним 09/05/17 Втр 21:04:17  529904
>>528283
Обратная матрица может не существовать. В условии дано только что матрицы ненулевые.
Аноним 09/05/17 Втр 22:46:26  529923
>>529888
Это, конечно, круто. Но как циклы разруливал?
Я вродь решил графами/дфсами, но нихуя не уверен

Аноним 09/05/17 Втр 22:55:46  529926
>>529923
Ну делал проверки на отсутствие циклов. На всех тестах, что я сам себе придумывал работало, но я тоже нихуя не уверен.
Аноним 09/05/17 Втр 23:09:33  529929
>>529926
Я чекал, чтобы по строгому неравенству был ацикличен, а граф нестрогого неравенства предварительно сжал в компоненты сильной связности.
Аноним 09/05/17 Втр 23:16:51  529933
>>529929
Вот я примерно также делал
Аноним 09/05/17 Втр 23:33:52  529935
>>517082
Илона, залогиньтесь.
Аноним 09/05/17 Втр 23:56:48  529938
>>529935
А кто это?
Аноним 10/05/17 Срд 00:14:18  529939
>>529938
хипстерша-смузихлёб из вшэ
Аноним 10/05/17 Срд 00:56:21  529942
10.1.jpg (186Кб, 1604x1378)
10.jpg (238Кб, 1440x978)
Кто-нибудь объясните как решать в онлайн этапе десятую.
Не понимаю почему множество Sp в примере = {(4)(1,3,8)(7,5)(2,6)}

Аноним 10/05/17 Срд 02:45:33  529948
>>529581
Т.е. по-твоему "первый плейлист из тех, в которых он прослушал песни" - это всего лишь одна случайная песня из плейлиста 2010-го года? Зачем тогда говорится про "второй"?
Аноним 10/05/17 Срд 13:34:24  529981
>>529942
Блэт, почему так просто. Вы охуели?
Аноним 10/05/17 Срд 15:52:23  530010
>>529938
Дважды стажер Фейсбука, олимпиадница, умница и красавица.
Аноним 10/05/17 Срд 16:44:56  530025
>>530010
Я сейчас блевану если только это не она сама себя пиарит на говнофоруме.
Аноним 10/05/17 Срд 17:29:39  530041
>>530010
И что, а я дрочилла с двача. Целыми днями смотрю онимэ, играю в игори на фоне ковра, и ебал всякие институты, учебу. Это все говно, это не для меня. Я слишком тупенький и ленивый для учебы. А для работы я типа не предназначен, так как я хиккан, а воли у меня нет. И я признаю сей факт, и тот факт что я говно. Да и непонятно, зачем сначала учиться там ебана на мехмате с физтехом и шадом, потом работать еще в фейсбуке с гуглом, а потом просто сдохнуть, если можно смотреть онимэ а птом тоже сдохнуть. Так и живем.
Аноним 10/05/17 Срд 18:16:20  530054
>>530041
Аниме слишком просто. Нет сопротивления. Просто входит в голову. А математика просто так не даётся. Некоторым это нравится.
Аноним 10/05/17 Срд 18:20:37  530057
120px-YobaSmile[...].png (22Кб, 120x120)
>>530010
>Дважды стажер Фейсбука

Дважды герой социалистического труда
Аноним 10/05/17 Срд 20:35:46  530121
Когда станут известны результаты?
Аноним 10/05/17 Срд 20:38:03  530123
>>530121
До 15-го мая обещают прислать результаты на почту.
Аноним 10/05/17 Срд 20:39:13  530124
>>530123
Оперативно ты отвечаешь. Сколько плюсиков надо набрать, не подскажешь?
Аноним 10/05/17 Срд 20:48:53  530129
>>530124
Вангую, что будут приглашать на следующий этап какой-то лучший процент.
Аноним 10/05/17 Срд 22:18:09  530173
Этот вопрос уже всех заебал, но кто-то знает где можно взять домашки шадовские?
Аноним 10/05/17 Срд 22:38:51  530179
>>530173
Напиши Илоне, например.
Аноним 10/05/17 Срд 22:40:41  530180
>>530179
Киньте на нее ссылку, что ли.
Аноним 10/05/17 Срд 23:00:07  530183
Илона гуглится, а вот домашки -- нет((
Аноним 10/05/17 Срд 23:10:02  530187
>>530180
Вк Илона Папава
Аноним 11/05/17 Чтв 00:05:58  530196
Если найдете домашки, то скиньте сюда ссылку. Интересно было бы посмотреть.
Аноним 11/05/17 Чтв 00:18:43  530199
>>530196
Присоединяюсь к просьбе
Аноним 12/05/17 Птн 20:42:44  530510
Кому-нибудь пришли результаты онлайн-теста?
Аноним 12/05/17 Птн 21:35:25  530517
>>530510
Нет еще. ожидайте
Аноним 12/05/17 Птн 22:47:09  530531
>>530179
Илона не учится в ШАДе)
Аноним 12/05/17 Птн 22:49:33  530534
>>530196
Домашки есть на шадовской вики. Можете попробовать писать студентам и выпускникам:
https://vk.com/club.shad
Но мне очень кажется что они под NDA.
А вот домашки из аналогичной Техносферы мейла - нет. Их ни у кого нет, кстати?
Аноним 12/05/17 Птн 23:06:01  530535
Вроде бы домашки не запрещено публиковать. Делать это я, конечно, не буду
Аноним 13/05/17 Суб 05:08:49  530553
>>530534
Тебе не кажется. Интересовадся у тех, кто учится - да, под NDA.
Задача Аноним 13/05/17 Суб 06:12:53  530554
Screenshot1.png (40Кб, 712x540)
Screenshot2.png (12Кб, 720x494)
Помогите решить задачу.
Аноним 13/05/17 Суб 06:28:49  530555
Чё, пацаны, из тех, кто на стажировку записывался, кого-то позвали на собес?
Аноним 13/05/17 Суб 11:31:04  530566
4 "OK" => not enough
Аноним 13/05/17 Суб 11:35:36  530567
>>530566
сегодня пришли?
Аноним 13/05/17 Суб 11:45:56  530569
789.png (12Кб, 724x360)
>>530566
Семь тоже мало. Вангую проходную планку в 9-10.
Аноним 13/05/17 Суб 11:51:30  530571
Screenshot20170[...].png (31Кб, 744x434)
Ваши результаты теста оказались достаточно высоки, и мы рады пригласить вас на онлайн-экзамен.

Аноним 13/05/17 Суб 11:52:41  530572
Если НЕ прошел, то на почту все равно письмо-оповещение придет?
Аноним 13/05/17 Суб 11:55:57  530574
>>530572
да
Аноним 13/05/17 Суб 11:56:39  530575
9/11, прошел дальше
Аноним 13/05/17 Суб 12:10:19  530577
>>530567
11:27 AM Today
Аноним 13/05/17 Суб 12:16:53  530580
8/11, прошел, видимо 8 - минимум
удивился что запорол задачи на программирование, хотя хорошо потестил их и, в общем то, был уверен

это я к тому, что математические и кодерские задачи, наверное, весят одинаково
Аноним 13/05/17 Суб 12:33:44  530582
А будет ли где-нибудь разбор задач тестирования или нет?
Аноним 13/05/17 Суб 12:49:23  530584
>>530582
нет, в письме с результатами об этом сказано
Аноним 13/05/17 Суб 12:51:55  530585
>>530580
ОДинаково - все по одному
Аноним 13/05/17 Суб 12:52:25  530586
Бля у кого Вася прошел - киньте решение.
Аноним 13/05/17 Суб 12:56:13  530588
>>530571
Расскажи за Васю.
Аноним 13/05/17 Суб 13:08:40  530592
вариант 1, задача F (О музыке) - какой верный ответ?
Аноним 13/05/17 Суб 13:10:34  530593
"Частичное решение" как то учитывают или как?
Аноним 13/05/17 Суб 13:17:52  530594
>>530593
нет, это означает, что задача решена неверно
Аноним 13/05/17 Суб 13:34:39  530596
>>530588
Посчитал вероятность при которой данное событие произло, при первой песне из 2010. Пусть равно A
Посчитал вероятность при которой данное событие произло, при первой песне из 2017. Пусть равно B
Ответ: A / (A + B)
Для даунов задание же, вы чего
Аноним 13/05/17 Суб 14:08:43  530598
>>530596
спасибо за внимание и труд. Я решал так же, но ответ (0,5882) не засчитали. Сейчас интересен в первую очередь именно верный (проверенный) ответ.
Аноним 13/05/17 Суб 14:15:09  530600
Кто решил задачу B. Кратность нуля? Там нужно производную в нуле брать пока не ноль получится? И кратность это та производная -1 ? Или я туплю и это все не так?
Аноним 13/05/17 Суб 14:18:16  530601
>>530598
если вы про васю что в 4м варианте в задаче "О музыке" то правильный ответ 0.3158

Решение как предыдущий анон написал, все верно: A/(A+B)
здесь A = 0.150.2 = 0.03, B = 0.130.5 = 0.065.
Аноним 13/05/17 Суб 14:19:24  530602
>>530600
нужен номер производной, в которой при х0 значение не 0
Аноним 13/05/17 Суб 14:19:30  530603
>>530601
верстка поехала, там 0.15 умножить на 0.2 = 0.03 и т.д.
Аноним 13/05/17 Суб 14:20:06  530604
>>530596
я не готовился и действительно даун, но чет хуйня какая-то. если все так просто, зачем тогда второе прослушивание?
А - гипотеза, что первый плейлист из 2010 года
В - гипотеза, что первый плейлист из 2017 года
сначала p(A)/p(B) было 0.5/0.5, после первого прослушивания по байесу получили 0,46/0,54. после второй прослушки вероятности опять должны были поехать в пользу гипотезы B
Аноним 13/05/17 Суб 14:32:36  530605
>>530603
пардон. Я то спрашивал про 1-й вариант (с моим неправильным ответом 0,5882). Видимо условия по сути одинаковые, только наборы жанров и числа другие.

т.е. в 4-м варианте для нужного жанра в 2010-м - 15%, в 2017-м - 13%. Зачем перемножаешь на 0.2 и 0.5 соответственно? Что это за числа?
Аноним 13/05/17 Суб 14:32:54  530606
>>530602
Вот бля, я зачем-то 1 вычел. Ну я и петушара, из-за этого не прошел. У меня 7 правильных.
Аноним 13/05/17 Суб 14:36:59  530608
>>530604
ок, разжевываю

Пусть событие С - "в первом плейлисте выпадает джаз, во втором - классика"
Пусть гипотеза A1 - первый плейлист был составлен в 2010 (а второй в - 2017)
Пусть гипотеза A2 - первый плейлист был составлен в 2017 (а второй в - 2010)

Нужно найти P(A1|C)

по формуле байеса P(A1|C) = P(A1)P(C|A1)/(P(A1)P(C|A1) + P(A2)P(C|A2))

P(A1) и P(A2) равны по 0.5 - это безусловные вероятности что первый плейлист составлен в 2010/2017

поэтому
P(A1|C) = P(C|A1)/(P(C|A1) +P(C|A2))
P(A1|C) = 0.03/(0.03 +0.65)
Аноним 13/05/17 Суб 14:37:58  530609
Аноны, кто решил задачу Неизвестная функция, которая с графиком? Там какой-то подвох? Кажется просто, но я подумал что подвох и в итоге не решил. Что там делать нужно было?
Аноним 13/05/17 Суб 14:40:29  530610
>>530605
это событие "из первого плейлиста выпадает джаз а из второго классика при условии что первый плейлист был составлен в 2010(2017)"
если первый составлен в 2010 то вероятность равна доля_джаза_в_2010 умножить на доля_классики_в_2017

если первый составлен в 2017 то вероятность равна доля_джаза_в_2017 умножить на доля_классики_в_2010
Аноним 13/05/17 Суб 14:43:16  530612
>>530609
Тоже интересует, какой ответ в 4 варианте. Я ответил 3 (t = {0, 2, 7}), это неверно.
Аноним 13/05/17 Суб 14:44:58  530614
>>530609
Я нашёл значение интеграла для максимального значения t - посчитал площадь под графиком. Для примера допустим, что получилось 56. Следовательно целых значений 57 - 0, 1, 2, ..., 55, 57.
Аноним 13/05/17 Суб 14:46:05  530615
>>530614
пардон, в конце - ..., 55, 56
Аноним 13/05/17 Суб 14:46:32  530616
>>530612
в промежутках где функция линейная интеграл все равно непрерывно пробегает все целочисленные значения от 0 до значение_интеграла_при_t_равном_7

например предположи, что интеграл равен 8, ты сможешь найти t

поэтому значений там много
Аноним 13/05/17 Суб 14:46:33  530617
>>530612
Я вот я тупо интеграл посчитал весь, так как в каких то точках интеграл должен принимать целочисленные значения, что бы достигнуть своего конечного значения, то есть я написал ответ значение всей площади под графиком, и это тоже неправильно. Вот и вопрос, в чем там подвох?
Аноним 13/05/17 Суб 14:47:17  530618
>>530614
вот этот анон прав
Аноним 13/05/17 Суб 14:47:38  530619
>>530617
Все я допер, нужно было 1 прибавить еще, так как 0 учитывается.
Аноним 13/05/17 Суб 14:48:00  530620
>>530610
допёрло...
большое спс
Аноним 13/05/17 Суб 14:52:52  530621
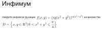
image.png (14Кб, 559x168)
Какой правильный ответ в задаче про инфиум? 100% уверен, что верный ответ, но не засчитана задача :(
Аноним 13/05/17 Суб 14:52:56  530622
8 верных, ничего не пришло.
Аноним 13/05/17 Суб 14:56:43  530623
>>530621
написал бы и свой ответ раз на 100% уверен
Аноним 13/05/17 Суб 14:57:01  530624
>>530622
какой вариант?
Аноним 13/05/17 Суб 14:57:50  530625
>>530624
4.
Аноним 13/05/17 Суб 15:05:43  530628
>>530621
Я тоже ошибся в подобной задаче (но у меня другой вариант).
Написал значение аргумента (т.е. (x^2+y^2) вместо значения функции.
Возможно, и у вас так же? Проверьте.
Обидная ошибка, т.к. задача фактически решена, осталось подставить зн-ние аргумента, чтобы получить зн-ние функции.
Аноним 13/05/17 Суб 15:11:30  530631
>>530622
походу рассылка идёт порциями, жди. Сам 3 часа "насиловал" почтовый ящик в ожидании заветного письма
Аноним 13/05/17 Суб 15:12:25  530632
>>530625
у меня 8 верных в 4м варианте, я прошел, тебе наверное тоже придет скоро
Аноним 13/05/17 Суб 15:13:27  530633
>>530621
У меня другой вариант. Решил верно. Ответ скорее всего 1.
Аноним 13/05/17 Суб 15:13:35  530634
>>530628
Так и есть, спасибо! Проёб проёбов.
Аноним 13/05/17 Суб 15:15:49  530635
Никто не знает, учитывается ли кол-во баллов на тестировании (при успешном прохождении тестирования) на дальнейших этапах?
Т.е. скажем, 10 (тест) и 3 (экзамен) -> приглашается на собес, а 8 (тест) и 3 (экзамен) -> не приглашается на собес?

Либо кол-во баллов на тесте на дальнейших этапах не играют никакой роли?
Аноним 13/05/17 Суб 15:16:04  530636
>>530621
0.6922
Аноним 13/05/17 Суб 15:16:08  530637
>>530621
в твоем варианте ответ, очевидно, 0
поэтому и спрашивали инфинум а не минимум
Аноним 13/05/17 Суб 15:17:14  530638
>>530633
извиняюсь, поспешил. Ответ 0.6922
Аноним 13/05/17 Суб 15:18:15  530639
>>530636
>0.6922
как ты получил это число? ты для sanity check пробовал посчитать чему равно 0.50.5 и 0.750.75?
Аноним 13/05/17 Суб 15:19:05  530640
>>530639
0.5^0.5 и 0.75^0.75
Аноним 13/05/17 Суб 15:20:30  530641
Ну что, как готовиться будете к письменному помимо разбора прошлогодних решений?
Аноним 13/05/17 Суб 15:20:54  530642
>>530639
x^2+y^2 = u
df/du = 0 => u_0
f(u_0) = 0.6922

ну я так решал
Аноним 13/05/17 Суб 15:21:00  530643
>>530636
tg(0.01)^tg(0.01) ~ 0.0001
Аноним 13/05/17 Суб 15:22:38  530644
>>530642
ты на вопрос не ответил, ты как-нибудь проверил что твой ответ адекватный? или "ну мы в универе так делали, я сделал, число получил какое-то, наверное оно 100% правильное"?
Аноним 13/05/17 Суб 15:23:42  530646
>>530637
Поясните. Функция определена на всём множестве. Откуда 0 берётся?
Аноним 13/05/17 Суб 15:24:08  530647
>>530644
в вольфраме проверил D:
Аноним 13/05/17 Суб 15:26:27  530648
>>530643
Это в какой Вселенной?!

В моей так:
tan(x) -> +0 при x -> +0
x^x -> 1 при x -> +0
Аноним 13/05/17 Суб 15:28:25  530650
>>530643
Аноним 13/05/17 Суб 15:32:10  530651
>>530648
>>530650
да, там бред, я сильно затупил
вообще смотрю на граф и 0.69... похоже на правду, хз почему у вас не верно
Аноним 13/05/17 Суб 15:35:31  530653
>>530637
это я бред написал, соряныч
Аноним 13/05/17 Суб 15:35:37  530654
Screenshot from[...].png (20Кб, 677x182)
скажите кто-нибудь к этой ответ
Аноним 13/05/17 Суб 16:07:40  530657
>>530654
Берешь, строишь график |2x-y|<1/3 в квадрате [0,1]. Считаешь площадь в нем и делишь на площадь всего квадрата, которая равна 1. Там вроде получилось 11/36 в 3-м варианте. Такие дела.
Аноним 13/05/17 Суб 16:44:11  530664
>>530602
Как делать изящнее? Чет у меня функция неочень красивая, чтобы ее до пятой производной считать.
Аноним 13/05/17 Суб 16:45:06  530665
>>529933
У меня не зашло, до 45 теста дошел :(
Аноним 13/05/17 Суб 16:47:20  530666
>>530621
(1/e) ^ (1/e)
Аноним 13/05/17 Суб 16:48:41  530667
>>530635
У меня инфы нет, но кажется логичным не учитывать результаты онлайн теста.
Аноним 13/05/17 Суб 17:10:09  530670
>>530665
Интересно, сколько там всего тестов и что за случай, на котором валится?
Аноним 13/05/17 Суб 17:16:25  530671
>>530641
>>530620

кто поступает на удаленку и кто прошел на следующий этап (да и все остальные тоже): если есть желание - присоединяйтесь в конференцию в slack

пока готовимся к экз можно обсуждать и разбирать задачи там шустрее, а во время экз можно ответы сверять и т.п. (если захочется)

я в прошлом году пробовал поступить, набрал 17/30 баллов на онлайн этапе, сделал много ошибок из-за волнения и ограниченного времени, не пригласили на собес

инвайт в конфу: https://shadstudy.slack.com/shared_invite/MTgzMTY2NTk0MTAwLTE0OTQ2NjY2OTEtNTZkODc3YTE3Mg

через неделю инвайт устареет, пишите на почту, добавлю: [email protected]

29-03 буду готовиться фуллтайм, пока только после работы
Аноним 13/05/17 Суб 20:06:05  530709
Для поступающих в следующем году, ещё одна подборка материалов и вступительных задач:
https://vk.com/wall-137316809_45
Аноним 13/05/17 Суб 20:25:12  530714
>>530665
Точно также, бро
Аноним 13/05/17 Суб 20:58:51  530723
>>530709
Спасибо!
Аноним 14/05/17 Вск 02:13:32  530755
>>530621
1. Обозначь X^2+y^2=t
2. Найди производную tg(t)^tg(t) (это делается через логарифмическую производную)
3. Найди нули производной (это будет arctg(1/e))
4. Сравни значения функции в нуле производной в нуле и на границе.
5. Инфимум будет достигаться в точке 1/e и будет равен (1/e)^(1/e), что приближенно равно 0.6922.

Аноним 14/05/17 Вск 02:16:19  530756
>>530664
В ряд Тейлора надо разлагать
Аноним 14/05/17 Вск 02:24:36  530757
>>530671
>пока готовимся к экз можно обсуждать и разбирать задачи там шустрее, а во время экз можно ответы сверять и т.п. (если захочется)

узнают если - бан в ШАД пожизненный будет
Аноним 14/05/17 Вск 09:27:49  530768
>>530756
Но для этого нужно те же производные считать, не?
Аноним 14/05/17 Вск 09:31:53  530770
>>530755
Чуть проще обозначить tg( sqr(x) + sqr(y) ) за t и исследовать функцию t ^ t
Аноним 14/05/17 Вск 10:00:17  530788
>>530757
Чушь собачья.
Аноним 14/05/17 Вск 13:35:57  530818
Сколько проходной на письменный экз?
Аноним 14/05/17 Вск 13:42:49  530821
>>530818
8
Аноним 14/05/17 Вск 13:46:10  530822
>>530757
никто тебя не заставляет представляться и о себе рассказывать, никто не заставляет во время экз общаться

а по поводу "если узнают" - кто был на письменном экзамене в москве, тот видел как студентота во время экзамена группами тусуется, листочками обменивается и т.п.
(что не повод делать так же, но тем не менее бесит)
Аноним 14/05/17 Вск 13:52:57  530824
>>530770
Ну или так да, только тогда не забыть про пределы в которых t меняетчя
Аноним 14/05/17 Вск 13:54:01  530825
>>530768
Для этого нужно основные разложения наизусть помнить, накрайняк в справочнике глянуть
Аноним 14/05/17 Вск 13:55:12  530826
>>530822
Хуйня это не здоровая, наверное на видео снимают и на третем туре таких хуячат.
Аноним 14/05/17 Вск 13:55:58  530827
>>530788
правилами же прямо запрещено сдавать работу не в одиночку
Аноним 14/05/17 Вск 17:45:36  530874
А присылали уже задания для стажировки в Яндекс?
Аноним 14/05/17 Вск 18:01:16  530879
>>530874
Уже закончили даже принимать решения.
Аноним 14/05/17 Вск 19:32:15  530890
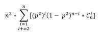
>>517077
Кто-нибудь знает ответ к задаче 2 на пикрил 1? У меня 1/2. Можете еще скинуть ссылки на старые треды подготовки? Там вроде многие задачи разбирали.
Аноним 14/05/17 Вск 20:11:21  530899
>>530890
Правильный ответ 3/4.
Аноним 14/05/17 Вск 20:41:13  530901
>>530671
а расскажи как проходил онлайн этап? я так понимаю при поступлении на очку экзамен проходит письменно, соответственно ты полностью пишешь ход решений и это тоже могут учесть при оценке. Если пишешь онлайн, неужели просто постишь ответы, как на тесте было?
Аноним 14/05/17 Вск 22:22:40  530918
>>530901
Вроде как к нескольким задачам надо написать решение, его сфоткать и послать.
Аноним 14/05/17 Вск 23:08:51  530925
>>530899
Странно, я сейчас эксперимент на компе провел, у меня 1/4. Вот код, который определяет, что центр внутри треугольника:
def good(xs):
xs = sorted(xs)
[x, y, z] = [xs[0], xs[1] - xs[0], xs[2] - xs[0]]
return True if y < math.pi and z >= math.pi and z < y + math.pi or y >= math.pi and z < math.pi and z >= y - math.pi else False
Аноним 14/05/17 Вск 23:18:45  530936
Мне почему-то Яндекс не прислал задание для стажировки, а в онлайн тесте засчитал неверный первый ответ, а не последний (с последним стоит ОК, но в итоговой таблице не засчитано..). Что я Яндексу сделала - не понятно
Аноним 14/05/17 Вск 23:21:29  530939
До сих пор не пришло письмо. Ррряя, волнуюсь.
Аноним 14/05/17 Вск 23:22:15  530940
>>530925
> [x, y, z] = [xs[0], xs[1] - xs[0], xs[2] - xs[0]]
[x, y, z] = [0, xs[1] - xs[0], xs[2] - xs[0]]
фикс
Аноним 14/05/17 Вск 23:27:15  530941
>>530925
Да, ты прав. Я посчитал вероятность дополнительного события, поэтому у меня и получилось 3/4.
Аноним 15/05/17 Пнд 12:51:29  531017
>>530925
>>530940
>>530941
Пацаны, я смоделировал на компе, у меня тоже 1/4. Но если решать логически, то 1/2. Где ошибка в рассуждениях?

Фиксируем точку А. Проводим через нее и центр диаметр. Он делит окружность на две равные дуги I и II.

Для двух других точек, B и C, возможны варианты I II, II II, I I, II I

Из них только в случаях I II и II I условие выполняется -> ответ половина. Где ошибка?
Аноним 15/05/17 Пнд 12:52:55  531018
>>531017
А, черт, тупанул. В случаях I и II не факт, что что-то выполняется. Все ок, там нужно на 4 дуги все делить, все будет хоршоо тогда.
Аноним 15/05/17 Пнд 14:59:17  531035
>>530936
ты просто сельд, вот и всё
Аноним 15/05/17 Пнд 16:27:52  531060
Собеседование в Computer Science Center такое же жесткое, как в ШАД?
Аноним 16/05/17 Втр 00:04:58  531177
Ну охуеть решил проверит почту, остался экзамен только на 20 число. Офигеть времени для подготовки.
Аноним 16/05/17 Втр 10:03:18  531204
Онлайн варианты экзамена сильно отличаются от реальных письменных?
Аноним 16/05/17 Втр 10:44:53  531211
>>531204
В шапке реальные письменные.
Аноним 16/05/17 Втр 10:55:05  531214
>>531211
ты не так понял, я имел в виду, есть ли разница во вариантах в случае поступления на заочку и на очку (т.е. сидеть дома и писать экзамен онлайн илт прийти и написать его на бумаге в аудитории)
Аноним 16/05/17 Втр 12:11:48  531231
>>531177
Не поздновастенько в середине мая готовиться начинать? :)
Аноним 16/05/17 Втр 14:52:19  531254
>>531177
А мне до сих пор не пришло, лол. Видимо, в этом году пролетаю.
Аноним 16/05/17 Втр 15:12:42  531256
>>531254
Какая уже по счёту попытка?
Аноним 16/05/17 Втр 15:30:54  531257
>>531256
Третья. Я уже написал им письмо, ибо 8 баллов. С другой стороны, до 20 я вряд ли сумею поумнеть, так что в следующем году попробую в четвертый раз.
Аноним 16/05/17 Втр 15:48:36  531260
>>531257
в смысле это ты решил, что 8 баллов или письмо приходило с результатами теста?
Аноним 16/05/17 Втр 15:52:31  531261
>>531260
Я зашел в контест и посмотрел результат.
Аноним 16/05/17 Втр 23:28:28  531370
Товарищ по приколу прошел онлайн-тестирование, но не слишком заинтересован в том, чтобы становиться дата-сайентистом и т.п.. Как можно заинтересовать? Поделитесь какими-нибудь воодушевляющими видео/текстами на эту тему. (Нет, я не имел ввиду порнхаб)
Аноним 16/05/17 Втр 23:37:01  531373
>>531370
Скажи ему что если ты в резюме напишешь дата саентист, то можешь зарплату запрашивать 2*X вместо Х.
Аноним 16/05/17 Втр 23:42:31  531375
>>531373
К сожалению, эта мотивировка не увлекла.
Аноним 17/05/17 Срд 00:16:28  531380
>>531370
А зачем?
Аноним 17/05/17 Срд 13:49:14  531455
шад.png (12Кб, 1034x138)
>>531261
Аве!
Алсо, в одном из прошлых тредов проскакивали задачники со студенческих математических олимпиад, реквестирую их.
Аноним 17/05/17 Срд 14:43:21  531463
>>531455
конгратс
Аноним 18/05/17 Чтв 13:50:51  531614
>>530671
как готовишься к онлайну?
Аноним 18/05/17 Чтв 19:06:18  531649
Screenshot1.png (30Кб, 639x619)
здесь ответ 57 ?
Аноним 18/05/17 Чтв 19:18:21  531655
>>531649
да. тест сдаешь?
Аноним 18/05/17 Чтв 19:58:59  531668
>>531655
>>531649
Уже же закончили принимать тестовые
Аноним 18/05/17 Чтв 20:15:10  531669
>>531668
в этом и был юмор вопроса лол
Аноним 18/05/17 Чтв 20:23:14  531670
Как проходит сдача задач онлайн экза? Кидать сканы решений или расписывать в комплюктере?
Аноним 18/05/17 Чтв 21:17:25  531680
>>531670
В прошлом году были задачи на присылание только ответа, на написание программы и на присылание скана решения.
Аноним 18/05/17 Чтв 21:19:13  531681
>>531649
целая часть от площади под кривой + 1(чтобы 0 не забыть)
Аноним 18/05/17 Чтв 21:30:55  531683
>>531680
Если не имею скана?
Аноним 18/05/17 Чтв 21:34:53  531684
>>531683
на телефон сфоткаешь
Аноним 18/05/17 Чтв 22:14:34  531688
>>531683
В ТеХе набирай )
Аноним 19/05/17 Птн 14:27:17  531758
бля, такой тухлый в этом году тред, ни дискашшена, нихуя нет..все окуклились и сидят
Аноним 19/05/17 Птн 14:44:40  531760
>>517077
Зацените мое решение задачи 3 с пикрилейтед 1.
Каждой матрице поставим в соответствие оператор на R^9, который в стандартном базисе представлен этой матрицей.
Положим U = ker (A + E), W = ker (A - E). Тогда dim U = dim V - dim im (A + E) = 2. Так как 0 = E - A^2 = (E - A)(E + A), оператор E - A должен занулять 7мерное пространство (E + A)(V). Значит, dim W >= 7. С другой стороны, U ∩ W = {0}: если (A - E)x = 0, то (A + E)x = 2x. Таким образом, dim W = 7, потому что иначе размерность прямой суммы U и W превысила бы dim V. Отсюда rk A - E = dim V - dim ker A + E = 2.
Аноним 19/05/17 Птн 14:46:38  531761
>>531760
>Отсюда rk A - E = dim V - dim ker A + E = 2.
фикс:
rk A - E = dim V - dim ker A - E = 2.
Аноним 19/05/17 Птн 15:38:59  531766
>>531760
Еще фикс: не R^9, а K^9, где K - это поле, про которое говорится в задаче. 2x != 0 при x != 0, так как char K != 2.
Аноним 19/05/17 Птн 17:43:04  531775
>>531760
Придумал еще одно решение, которое точно описывает матрицу A, а еще оно менее трюковое.

Представим A в жордановой форме: A = Z-1JZ. Из равенства Z-1EZ = E = A2 = Z-1J2Z видно,
что каждая жорданова клетка имеет размер 1х1 и содержит 1 или -1. E + A в этом базисе имеет вид Z-1(E + J)Z, где E + J - матрица с 7ю двойками и 2мя нулями (так как rk E + A = 2, а ранк не меняется при смене базиса). Следовательно, J содержит 1 и -1 7 и 2 раза соответственно. Отсюда rk E - A = 2.
Аноним 20/05/17 Суб 16:17:00  531900
Ну чо кто вариантом поделится?
Аноним 20/05/17 Суб 16:32:44  531902
P70520-162633-0[...].jpg (2894Кб, 2894x3342)
Аноним 20/05/17 Суб 16:35:49  531904
>>531902
Довольно простые задания, на уровне Мухосранского мехмата.
Аноним 20/05/17 Суб 16:41:50  531907
>>531904
А нахуй ты мне об этом говоришь?
Аноним 20/05/17 Суб 17:16:14  531915
>>531902
какой в 4ой ответ?
Аноним 20/05/17 Суб 17:58:08  531926
>>531915
имхо 2^27
Аноним 20/05/17 Суб 19:48:57  531956
>>531915
Мне кажется, (24 (6! 4^6) (12! 2^12) (8! 3^8)) / (27! 24^27)
Аноним 20/05/17 Суб 20:32:08  531960
>>531902
Как второе делать?
Аноним 20/05/17 Суб 20:33:58  531961
>>531956
вот это мудро
Аноним 20/05/17 Суб 21:14:41  531968
>>531956
всего возможных комбинаций (знаменатель) разве не 27!*6^27?
Аноним 20/05/17 Суб 21:15:50  531970
>>531960
Вроде так: рассмотрим функцию

F(X) = a_0x+a_1x/2+....+a_n*x^{n+1}/(n+1)
Ее нулями являются числа 0 (очевидно) и 1 из условия. Как известно, между двумя нулями функции лежит корень ее произодной. А производная F(x) как раз многочлен из условия.
Аноним 20/05/17 Суб 21:18:37  531971
>>531956
Похоже да, сначала расставили угловые кубики у которых 3 окрашенные стороны и учли что его можно вертеть 3 способами, потом расставили 12 кубиков у которых две окрашенные стороны и учли что их можно вертеть двумя способами и оставшиеся 6 окрашенных расставили в центры граней.
Аноним 20/05/17 Суб 21:21:00  531972
>>531970
Блять, а я пытался рассматривать функцию xP(x), где P(x) многочлен из условия
Аноним 20/05/17 Суб 21:21:31  531973
3 баян.
https://math.stackexchange.com/questions/852890/expectation-of-random-variables-ratio
Аноним 20/05/17 Суб 21:23:30  531974
>>531972
маленький шаг не сделал, да
Аноним 20/05/17 Суб 21:32:05  531977
>>531971
как? ведь угловой никак нельзя вертеть - при любом повороте вылезет черная сторона, получается, угловые можно только между собой менять, с остальными, кажется, такая же логика должна быть
Аноним 21/05/17 Вск 00:03:41  531996
>>531902
Кто умеет в 5 реализовывать первые 2 за O(log)?
Аноним 21/05/17 Вск 01:10:50  532002
>>531996
Я не очень думал, но какое-нибудь красно-черное дерево, и хранить отдельно ссылки на максимальный элемент не сработает?
Аноним 21/05/17 Вск 01:42:53  532005
>>531977
угловые можно вертеть вокруг большой диагонали
Аноним 21/05/17 Вск 07:53:20  532010
>>532005
Что?
Аноним 21/05/17 Вск 09:11:38  532014
>>531996
BST с указателями на элементы связного списка должно заехать.
Аноним 21/05/17 Вск 10:07:32  532022
Чет пригорело с "постарайтесь минимизировать время" в 5й задаче.
Аноним 21/05/17 Вск 10:17:59  532024
>>531970
Я еще так решал: рассмотрим интеграл от многочлена p по отрезку [0, 1]. Ввиду компактности отрезка и непрерывности многочлена минимум и максимум p(x) достигаются в каких-то точках отрезка x_min и x_max. p(x_min) < 0, потому что иначе интеграл был бы положителен (или p(x) = 0 на всем отрезке, что невозможно). Аналогично, p(x_max) > 0. Между x_min и x_max содержится корень p(x), потому что многочлен непрерывен.
Аноним 21/05/17 Вск 10:20:55  532025
>>531968
Я сначала тоже так подумал, но потом решил, что ориентация куба определяется тем, на какой грани он стоит и какой из 4х граней смотрит на нас, поэтому существует 24 различных ориентации.
Аноним 21/05/17 Вск 10:21:22  532026
>>532014
>>532002
По-моему вы предлагаете одно и то же и оно удаляет мин/макс за лог. Вам же после удаления нужно указатели пересчитать. Или я вас неправильно понял?
Аноним 21/05/17 Вск 10:28:36  532029
>>532026
Можно не пересчитывать, помечать их невалидными, удалять при проходе по дереву при операции добавления.
Аноним 21/05/17 Вск 10:39:18  532032
>>532029
Я все равно не представляю как ты будешь нормально обрабатывать несколько подряд удалений максимума(мин.) У тебя дерево рано или поздно дерево зашкварится в этих пометках
Аноним 21/05/17 Вск 10:56:01  532033
>>532032
Там будет амортизированный log
Аноним 21/05/17 Вск 11:17:17  532037
>>531902
Кто-нибудь понял условие 7б? Каким образом я должен пронумеровать все собственные вектора числами от 1 до n, если их в общем случае бесконечно много?
Аноним 21/05/17 Вск 11:34:03  532039
>>532025
так вопрос ведь про все грани в итоге, при чем тут как он стоит и какой гранью смотрит
Аноним 21/05/17 Вск 11:56:50  532042
>>532039
Маленький куб имеется в виду.
Аноним 21/05/17 Вск 12:35:23  532045
>>532037
Нумеруются не сами собственные вектора, а их элементы
Аноним 21/05/17 Вск 13:32:09  532054
>>532042
а, ок, тогда согласен
Аноним 21/05/17 Вск 21:05:52  532148
ребят, подскажите , пожалуйста, как решать задачу с рядом ?
Аноним 21/05/17 Вск 23:48:46  532168
>>532148
а хуй его знает. Сам убил часа полтора на экзамене на него, дико пригорело.
Аноним 22/05/17 Пнд 02:20:59  532189
>>532148
По ходу там делается оценка на n-член. Вроде как a_{n}>C/(корень третьей степени из n). С - константа. ТОчно не расписывал, но вроде должно зайти. Иcпользовал неравенство sin(x)>x-x^3/3. Ряд расходится, но намного медленнее даже гармонического
Аноним 22/05/17 Пнд 04:21:02  532192
>>532168
Сколько сделал по ощущениям?
Аноним 22/05/17 Пнд 09:11:57  532196
>>532189
спасибо, попробуем
Аноним 22/05/17 Пнд 09:20:34  532197
>>532189
бля чет не могу понять каким боком эта оценка получается ?
Аноним 22/05/17 Пнд 10:18:12  532200
>>532192
По ощущениям я хуй пососал, только три
Аноним 22/05/17 Пнд 12:20:11  532210
>>532148
Признак Даламбера + 1й замечательный предел не?
Аноним 22/05/17 Пнд 12:23:47  532211
>>532210
Не обращайте на меня внимания, я уже понял, почему хуйню написал.
Аноним 22/05/17 Пнд 12:35:19  532212
>>532200
а почему сдавал 20 го числа? когда официальный очный экз?
Аноним 22/05/17 Пнд 12:45:30  532214
>>532212
20, 27 и 3го
Аноним 22/05/17 Пнд 12:48:48  532215
>>532210
Дак признак Даламбера же ничего не говорит, когда предел равен 1
Аноним 22/05/17 Пнд 13:17:08  532222
>>532215
>>532211
Аноним 22/05/17 Пнд 16:51:13  532267
Аноны, реквестирую олимпиадный задачник с подробными объяснениями решений. Садовничий со своими "очевидно" и "так как.." заебал
Аноним 22/05/17 Пнд 16:59:02  532269
>>532267
+, было бы круто на самом деле
Аноним 22/05/17 Пнд 17:06:18  532271
>>532267
А ты сейчас по какому занимаешься?
Аноним 22/05/17 Пнд 17:33:21  532279
>>532148
Вроде по индукции можно доказать, что a{n}>1/n, так как (n+1)sin a{n}> (n+1)sin 1/n>1 раскладывая по Тейлору это очевидно. Следовательно по признаку сравнения ряд расходиться.
Аноним 22/05/17 Пнд 17:35:13  532281
>>532267
садовничий студ олимпиады
Аноним 22/05/17 Пнд 17:35:45  532282
>>532271
>>532281
>садовничий студ олимпиады
не туда отправил
Аноним 22/05/17 Пнд 17:45:03  532286
>>532279
Он сходится и в пределе a_n ~ n ^ (-2)
Аноним 22/05/17 Пнд 17:50:55  532288
>>532286
Выложи доказательство тогда
Аноним 22/05/17 Пнд 19:28:30  532303
>>532279
>верное рассуждение?
Заметим
sin sin 1 > 1/3
считаем верно для sin sin ..n раз. sin 1 > 1/n+1

тогда
sin (sin sin ..n раз. sin 1) > sin(1/n+1) > 1/(n+2)
ччто и требовалось доказать.
Аноним 22/05/17 Пнд 19:54:13  532309
>>532303
Это ты охуенно придумал
Аноним 22/05/17 Пнд 19:54:27  532310
>>532267
Putnam, Кельберт-Сухов(1 том) Решебник к первому том Ширяева(Яськов). последние книги по теорверу.
Аноним 22/05/17 Пнд 20:04:53  532314
>>532267
Три тома [Kaczor, Nowak]_Problems in mathematics задачи с решениями. В прошлом году задача оттуда даже была на экзамене. (Может ли непрерывная функция принимать свои значения a) два раза Б) три раза). Так что я бы даже если очень хочется поступить не пожалел бы бабла и распечатал
Аноним 22/05/17 Пнд 20:07:13  532316
подскажите как решать, плиз
Аноним 22/05/17 Пнд 20:10:26  532317
>>532303
> sin(1/n+1) > 1/(n+2)
Здесь ошибка.
Аноним 22/05/17 Пнд 20:17:15  532318
>>532310
>>532314
сердечно благодарю
распечатать это дело конечно хорошее, но так если каждую задачу во всех задачниках искать - времени не хватит)
Аноним 22/05/17 Пнд 20:19:44  532319
>>532317
почему, в пределе ведь
x-> 0 sin (x)=x
в пределе
sin(1/(n+1))= 1/(n+1)>1/(n+2)
или там нельзя предельный переход использовать?
Аноним 22/05/17 Пнд 20:22:59  532321
>>532319
Можно. В признаке сравнения достаточно, чтобы начиная с некоторого номера выполнялось неравенство.
Аноним 22/05/17 Пнд 20:28:44  532322
>>532319
> или там нельзя предельный переход использовать?
Докажешь, что можно?
Аноним 22/05/17 Пнд 20:30:00  532323
>>532319
Рассуждая по-твоему:
при n -> inf
sin(1/(n+1)) = sin(1/(n + 3)) = 1/(n + 3) < 1/(n+2).
Аноним 22/05/17 Пнд 20:30:51  532324
>>532314
>[Kaczor, Nowak]_Problems in mathematics
А можете скинуть ссылки на эти тома, а то чет в гугле забанили.
Аноним 22/05/17 Пнд 20:33:49  532325
>>532323
Блять, ты хочешь сказать, что найдется натуральное n, при котором НЕ выполняется sin(1/n+1) > 1/(n+2) ?
Аноним 22/05/17 Пнд 20:37:18  532326
>>532325
Я хочу сказать, что ты не показал, что такого n не найдется.
Аноним 22/05/17 Пнд 20:38:32  532327
>>532324
Нашел, отбой, пишите кому надо
Аноним 22/05/17 Пнд 20:43:04  532329
>>532326
А, это другое дело. Просто ты написал, что "ошибка"
Аноним 22/05/17 Пнд 20:51:48  532330
>>532327
[email protected]
Аноним 22/05/17 Пнд 21:14:31  532338
>>532330
послал
Аноним 22/05/17 Пнд 21:15:24  532339
>>532330
написал в почту, скинь плиз
Аноним 22/05/17 Пнд 21:20:21  532340
>>532314
http://gen.lib.rus.ec/search.php?req=Kaczor+problems&open=0&res=25&view=simple&phrase=1&column=def если кто не знает где скачать
Аноним 22/05/17 Пнд 22:33:55  532360
>>532316 Навскидку стандартный способ таков
1. Показать возрастание или убываение
2. С помошью теоремы Вейерштрасса сделать вывод о сходимости
3. Решить уравнение
Аноним 22/05/17 Пнд 22:37:42  532362
>>532360
Да для сходимости там можно рассмотреть разность (n+1)-ого и n-ого членов и достаточно просто доказать, что она стремится к нулю при n стремящемся к бесконечности.
Аноним 22/05/17 Пнд 22:39:50  532363
>>532360
>>532362
как решить уравнение? здесь безымянный L подставлять не поможет
Аноним 22/05/17 Пнд 22:51:53  532369
>>532363
Чувак, просто распиши разность (n+1) - ого и n - ого членов, ну или можно n - ого и (n-1) - ого, ты получишь, что то типа: Xn - Xn-1 = ((-1)^n)/n. А эта хуйня стремится к нулю, при n стремящемся к бесконечности.
Аноним 22/05/17 Пнд 23:03:03  532373
>>532369
да похуй на сходимость, сразу было понятно что сходится.
предел то как найти?
Аноним 22/05/17 Пнд 23:09:59  532377
>>532373
А, ты про предел. Ну смотри: X1 - X0 = 1, X2 - X1 = -1/2....Xn - Xn-1 = ((-1)^(n+1))/n. Складываешь все эти равенства, получаешь, что Xn - X0 = сумма по i от 1 до n ((-1)^(i+1))/i. Тогда предел Xn это сумма ряда от i от 1 до бесконечности ((-1)^(i+1))/i, а это просто ряд для ln(1+x) при x = 1, таким образом предел равен ln2.
Может где-то ошибся, но суть, я думаю ты понял.
Аноним 22/05/17 Пнд 23:18:15  532387
>>532377
точно, спасибо
Аноним 23/05/17 Втр 01:30:31  532416
Ребят, кто-нибудь знает как решать задание 3 из экзамена ШАДа за 2014 год, если нет, то хотя бы что такое: квадратная матрица размера 9x9 над полем характеристики, отличной от 2. Что за поле характеристики и где почитать об этом?
Аноним 23/05/17 Втр 01:47:01  532419
>>532416
>>531760
>>531761
>>531766
>>531775
Аноним 23/05/17 Втр 01:50:04  532420
>>532419
Спасибо.
Аноним 23/05/17 Втр 02:49:32  532422
>>532416
Читай хотя бы Кострикина. Если коротко, поле отличное от характеристики 2 это поле, в котором больше двух элементов.
Аноним 23/05/17 Втр 04:49:10  532425
>>532316
компутерное моделирование дает ln(2). Подгоняй. может быть надо попробовать ряд для ln(2)=1-1/2+1/3-1/4 и так далее.
Аноним 23/05/17 Втр 11:51:59  532437
>>532316
откуда задачка ?
Аноним 23/05/17 Втр 11:55:55  532438
>>531902
Как делать 8ое?
Аноним 23/05/17 Втр 12:33:57  532440
Selection034.png (39Кб, 882x248)
Помогите решить плз.
Аноним 23/05/17 Втр 12:53:12  532441
>>532416
Винберг "Курс алгебры", например. Там это в первой главе есть.
Аноним 23/05/17 Втр 13:33:03  532444
>>532438
Принцип Дирихле
Аноним 23/05/17 Втр 13:37:11  532445
>>532444
Это, конечно, круто, но я не придумал как его здесь применить
Аноним 23/05/17 Втр 14:37:48  532452
Там slack оставляли как-то, но ссылка уже битая. Там что-то происходит? Может кто снова инвайт кинуть?
Аноним 23/05/17 Втр 14:45:29  532459
>>532452
там происходит нихуя
Аноним 23/05/17 Втр 14:59:10  532464
>>532440
Нужно прочитать в википедии статью Coupon collector's problem. Твой кэп. Если этого окажется мало зайди в books.google.ru загугли Coupon collector's problem и качни нужные книги на libgen.io
Аноним 23/05/17 Втр 15:22:38  532471
>>532438
Гугли доказательство теоремы Турана.
Аноним 23/05/17 Втр 15:48:21  532475
>>532464
Сам-то читал?
Аноним 23/05/17 Втр 15:57:43  532478
>>532475
читал когда изучал эту задачу - классика, нужно знать.
Аноним 23/05/17 Втр 17:00:33  532490
>>532478
Ну так там считается только мат ожидание и дисперсия, а вероятность, про которую спрашивается в задаче, там не считается (мб я че-то не увидел).
Аноним 24/05/17 Срд 15:49:17  532657
>>532452
инвайт:
https://shadstudy.slack.com/shared_invite/MTg2NjI2ODI3NzI4LTE0OTU2MzAwMjYtYmEyOWNiYzM1Yg
Аноним 24/05/17 Срд 18:33:23  532680
Кто знает с какой вероятностью вариант 27 числа будет таким же жопным как и от 21 мая 2016?
Аноним 24/05/17 Срд 19:03:20  532684
>>532680
1/2
Аноним 24/05/17 Срд 19:44:38  532691
Ребята, кто писал 20го числа, помогите девушке, записывают ли время выхода в туалет? :)
Аноним 24/05/17 Срд 19:48:58  532693
>>532691
На счет времени не помню, но с тобой точно выходит сопровождающий.
Аноним 24/05/17 Срд 21:02:25  532704
А кто-нибудь знает, за задачу дается сколько-то балов из скольки-то или только решил/не решил? А то в 5й такая формулировка: "постарайтесь минимизировать время выполнения".
Аноним 24/05/17 Срд 21:26:01  532708
>>532693
спасибо!
Аноним 24/05/17 Срд 21:44:48  532710
>>532704
Нет, не только решил/не решил. Ставят и полплюса за задачу, два полплюса = плюс и т.д.
Аноним 24/05/17 Срд 23:53:25  532731
>>532693
И дальше как в "Запахе женщины"?
Аноним 24/05/17 Срд 23:54:38  532732
>>532680
Почему жопным? Обыкновенный варик, не сложнее и не проще предыдущих. Да и нах поступать тогда,если такое не тянешь. Райгород все равно изнасилует домашкой в первом семестре.
Аноним 25/05/17 Чтв 08:41:25  532764
>>532732
Андрей Михайлович перед домашкой лекции ламповые прочтет хотя бы
Аноним 25/05/17 Чтв 11:08:34  532773
>>531902
ребят, как первую решать ?
Аноним 25/05/17 Чтв 11:09:45  532774
>>532773
я имею в виду в чем подвох? подставляем X = 0, получаем 0 -> форма неотрицательно определена
Аноним 25/05/17 Чтв 11:28:07  532777
IMG0054.JPG (1800Кб, 3264x2448)
>>532774
Аноним 25/05/17 Чтв 12:03:52  532779
>>532189
скажи, пожалуйста, откуда неравенство на синус ?
Аноним 25/05/17 Чтв 12:12:35  532782
>>532779
первые 2 члена ряда тейлора
Аноним 25/05/17 Чтв 13:25:37  532790
>>532782
ну а откуда следует, что оставшаяся чать ряда больше нуля ?
Аноним 25/05/17 Чтв 13:34:33  532792
>>532790
если x - положительный то оставшаяся часть больше нуля. это знакопеременный ряд, его члены убывают по абсолютному значению
Аноним 25/05/17 Чтв 13:44:56  532794
>>532792
понятно, спасибо. т.е. по сути можно оборвать ряд на любом члене и получить соответствующее неравенство ?
Аноним 25/05/17 Чтв 13:45:13  532795
>>532777
спасибо
Аноним 25/05/17 Чтв 17:03:40  532833
>>532764
Так есть же лекции его в Интернете
Аноним 25/05/17 Чтв 17:05:31  532834
>>532794
Да. Оборвал на четном синус больше, оборвал на нечетном - синус меньше.
Аноним 25/05/17 Чтв 17:48:15  532847
>>532834
спасибо
Аноним 25/05/17 Чтв 17:48:46  532848
ребят, подскажите как доказать 7а?
Аноним 25/05/17 Чтв 18:10:23  532857
>>532848
рассмотреть вращательную матрицу у которой ненулевые элементы только на главной и побочной диагоналях
Аноним 25/05/17 Чтв 18:13:21  532859
>>532857
я это с самого начала сделал, рассмотрел такую матрицу размера 2n, но блять, насколько я помню из универа у блочной матрицы детерминант считается как разница произведений детерминантов блоков на диагоналях? почему-то не сходится нихуя
Аноним 25/05/17 Чтв 18:28:28  532862
>>532857
а, все, вроде решил без всяких детерминантов, спасибо
Аноним 25/05/17 Чтв 19:45:08  532878
Всем сдающим завтра - удачи!
Аноним 25/05/17 Чтв 19:52:45  532882
>>532878
<3 послезавтра
Аноним 25/05/17 Чтв 21:31:19  532900
>>532882
и послезавтра тоже. )
Аноним 25/05/17 Чтв 22:35:17  532910
>>532777
Два вопроса:
- куда пропала A с тильдой - которая диагональная матрица?
- X^{T} * X > 0 (положительно определена) только при условии, что X обратимая (но Х может быть и вырожденной). Может ли твоя конечная сумма квадратов при желании равняться нулю и тогда мы ничего не доказали.
Аноним 25/05/17 Чтв 22:51:48  532912
>>532910
Присоединяюсь к вопросам.
Аноним 25/05/17 Чтв 23:50:17  532917
Problem12017.png (56Кб, 640x471)
>>532910
>>532912
Моё кривое решение в лоб.
Проверьте верно ли?
Аноним 25/05/17 Чтв 23:54:18  532918
>>532917
Если хотя бы один элемент матрицы M_{i,j} != 0
Быстрофикс.

Сейчас дошло что это же в принципе и имел >>532777 в виду.
Аноним 26/05/17 Птн 12:25:00  532969
Зачем вы так решаете 1ю задачу? Она же устная.

Пусть xi - i-й столбец матрицы X. Заметим, что i-й элемент на диагонали XTAX равен q(xi), где q - квадратичная форма, соответствующая матрице A, xi - i-й столбец A. Так как q положительно определенна, q(xi) >= 0, причем равенство достигается только при xi = 0. Отсюда sum q(xi) >= 0 и равенство достигается только когда все xi равны 0, то есть, все столбцы матрицы нулевые.
Аноним 26/05/17 Птн 13:30:00  532976
На экзамене сдаёшь письменное решение или защищаешь каждую задачу на месте?
Аноним 26/05/17 Птн 15:25:14  533005
>>532976
Лол. Конечно сдаешь письменное решение.
Аноним 26/05/17 Птн 22:52:33  533042
>>532969
Спасибо. Да, проще решение.
Аноним 27/05/17 Суб 00:13:38  533066
Бля, чет в некоторых вариантах прошлых лет я еле-еле 4 решаю, а в условиях экзамена я буду волноваться и могу 4 не решить. Надо было в церковь сходить, поставить свечку, у которой нет рентабельности, боженька бы мне тогда гарантированно послал изи вариант.
Аноним 27/05/17 Суб 03:08:01  533092
>>533066
разве 4 это не проход
Аноним 27/05/17 Суб 08:10:10  533100
блять господь иисус, как же хуево я подготовился сука я такой даун
Аноним 27/05/17 Суб 08:20:24  533101
>>533100
>>533066
Удачи всем нам
Аноним 27/05/17 Суб 14:49:25  533143
IMG0055.JPG (2263Кб, 3264x2448)
Аноним 27/05/17 Суб 14:52:03  533145
Боги мехмата, помогите тупому пистеху, заспойлерите ответы и может быть решения сегодняшнего варианта
Аноним 27/05/17 Суб 14:57:17  533147
>>533143
Какой ответ в 1?
Аноним 27/05/17 Суб 14:58:28  533148
Херня 7 из 8, Изи, правда 1 не решил
Аноним 27/05/17 Суб 15:06:16  533150
>>533147
81?
Аноним 27/05/17 Суб 15:13:08  533151
>>533147
50
Аноним 27/05/17 Суб 15:18:36  533152
>>533148
Делись решеньками, раз у тебя жизня удалась!
Аноним 27/05/17 Суб 15:20:28  533153
>>533152
Я могу дать подсказку, 8 делается с помощью сферы
Аноним 27/05/17 Суб 15:25:43  533154
>>533152
Не хочу выкладывать решения, могу давать подсказки
Аноним 27/05/17 Суб 15:39:54  533156
>>533154
Ты можешь ответы написать?
Аноним 27/05/17 Суб 15:43:51  533158
>>533154
Охуел, пидр
Аноним 27/05/17 Суб 15:45:27  533159
>>533158
Я твою мамку ебал
вариант 27 мая Аноним 27/05/17 Суб 16:00:46  533162
2017-05-2704-00[...].jpg (213Кб, 432x577)
Аноним 27/05/17 Суб 16:07:49  533163
>>533162
это по криптографии еще какое-то задание было да?
Аноним 27/05/17 Суб 16:13:17  533164
>>533162
ебучий шакал
Аноним 27/05/17 Суб 16:14:03  533165
Привет! Подскажите плиз какой-нибудь решебник для задач по алгебре? Аналог Кельберта Сухова для теор.вер.
Аноним 27/05/17 Суб 18:03:30  533182
Нечёткое фото
Аноним 27/05/17 Суб 19:34:32  533212
Cедня совсем жесткач варик.
Аноним 27/05/17 Суб 20:01:58  533218
>>533154
Норм, чё. Дай подсказку по сумме ряда plzzzz.
Аноним 27/05/17 Суб 20:59:40  533232
>>533218
Раскрываешь квадрат и рассматриваешь как 3 ряда в k^2 и k убираешь нулевые члены и сокращаешь с k! получаешь ряд, который есть что-то типа e^-1 для члена с k^2 прибавляешь 1 и отнимаешь 1, разбиваешь на 2 ряда и сокращаешь ещё раз.
Аноним 27/05/17 Суб 21:46:08  533241
>>533232
А знакопеременность?!
Аноним 27/05/17 Суб 22:11:41  533246
>>533218
Есть такой вариант: рассматриваешь разложение e^x, умножаешь его на x и берешь производную, затем еще раз умножаешь на x и берешь производную. С одной стороны получается искомая сумма, если подставить x=-1, с другой (x(xe^x)')'. Считаешь и подставляешь x=-1. Получается -1/e
Аноним 27/05/17 Суб 22:24:11  533248
>>533241
Я же написал каждое слагаемое есть что-то вроде e^-1
Аноним 27/05/17 Суб 23:00:56  533252
>>533147
В 1 ответ 21. Инфа сотка. Но нужно еще было пример привести, что при 21 классификаторе существует 20 групп, удовлетворяющих условию.
Аноним 27/05/17 Суб 23:07:06  533253
>>533246
Красиво. Спасибо.
Аноним 27/05/17 Суб 23:25:44  533255
В шестой задаче дисперсия бинаризации beta(X) - 0.25 или я туплю?
Аноним 27/05/17 Суб 23:42:40  533258
>>533255
Вроде правильно.
Аноним 27/05/17 Суб 23:43:39  533259
>>533252
А какой то хитрозадый алгоритм есть или просто надо извернуться?
Аноним 28/05/17 Вск 00:02:27  533262
>>533255
Если P(x=m) то да
Аноним 28/05/17 Вск 00:04:04  533263
>>533262
Равно нулю бысрофикс
Аноним 28/05/17 Вск 00:11:13  533265
>>533262
Сбсна в это отличие дискретного случая от непрерывного.
Аноним 28/05/17 Вск 01:00:09  533280
>>533154
Как решать задачу с последовательностью.
Аноним 28/05/17 Вск 02:41:11  533285
Как построить пример в первой?
Аноним 28/05/17 Вск 03:32:33  533290
что значит матрица ортогональна другой? Ортогональная знаю, а что значит матрицы взаимно ортогональны не слыхал.
Аноним 28/05/17 Вск 03:38:08  533291
>>533290
Значит скалярное произведение равно нулю.
Аноним 28/05/17 Вск 04:09:25  533293
>>533291
а как скалярное произведения для матриц определяется?
Аноним 28/05/17 Вск 07:36:49  533303
>>533154
Как вторую решать? Пробовал доказывать, что нет такого скалярного произведения, но что-то противоречий никаких не получается получить
Аноним 28/05/17 Вск 08:13:36  533308
>>533293
https://ru.m.wikipedia.org/wiki/Билинейная_форма
Ну и произведение самой на себя больше 0
Аноним 28/05/17 Вск 10:50:21  533340
>>533303
Отталкиваешься от того, что матрица из единиц не есть линейная комбинация верхнетругольных и строишь матрицу грамма.
Аноним 28/05/17 Вск 12:45:26  533378
>>533303
Неравенство Коши. Подставь матрицу из единиц и верхнетреугольную, получишь, что какая-то из них обязательно равна нулю (т. к. <X, X> = 0 <=> X = 0). Это точно не верхнетреугольная, потому что мы выбирали любую, а нескольких нулей быть не может, но это очевидно и не матрица из единиц (с обычно определенным матричным сложением).
Аноним 28/05/17 Вск 12:48:05  533380
>>533252
нужно было еще показать, что при 20 классификаторах 20 групп не существует
Аноним 28/05/17 Вск 13:37:44  533390
>>533378
Вот это ты охуенно придумал
Аноним 28/05/17 Вск 13:50:11  533395
>>533378
Ты ошибся.
Аноним 28/05/17 Вск 13:54:45  533397
>>533395
а в чем?
Аноним 28/05/17 Вск 14:00:14  533398
>>533397
Произведение норм снизу ограничено нулем, а не сверху
Аноним 28/05/17 Вск 14:07:27  533403
>>533398
бля, ты прав
Аноним 28/05/17 Вск 15:35:12  533437
Бля в этот день был максимум 4.5 из 8
Аноним 28/05/17 Вск 15:42:34  533438
>>533437
не понял, что ты имеешь в виду был максимум ?
Аноним 28/05/17 Вск 17:52:10  533487
Кто-нибудь может пояснить за плюсы, плюсминусы и мунус плюсы?
Аноним 28/05/17 Вск 18:37:15  533508
>>533380
Круто! А как строится такая таблица?

А доказать не сложно. Если у нас k классифиакторов, то k(k-1)/2 различных пар. С другой стороны мы используем 20*10 = 200 пар, так как каждая строка использует 10 новых пар. Отсюда неравенство 200 <=k(k-1)/2, которое при k=20 еще не выполняется.
Аноним 28/05/17 Вск 19:15:35  533517
>>533143
как 5 и 8 решать?
Аноним 28/05/17 Вск 20:54:32  533548
>>533340
Все равно не понимаю. Для какой системы матриц матрицу грамма строим? Матрица из единиц + дополнение до базиса? Мы знаем только скалярное произведение матрицы из единиц на вернетреугольные, а остальные? В чем противоречие? Или может существовать такое скалярное произведение?
Аноним 28/05/17 Вск 21:31:46  533569
По-моему вторую решать так:
Вспомним, какими свойствами обладает скалярное произведение:
1. Линейность скалярного произведения по первому аргументу.
2. Симметричность.
3. Положительная определенность скалярного произведения.
https://ru.wikipedia.org/wiki/Скалярное_произведение

Далее, введем скалярное произведение по следующему правилу (A,B) = det(A) det(B). Первые два свойства легко выполняются из-за свойств определителя, последнее свойство выполняется, так как:
(A,A) = det(A)
det(A) >= 0, причем если равно, то det(A) = 0.

Далее вернемся к условию и рассмотрим скалярное произведение единичной матрицы (E) размера n x n и любой верхнетреугольной матрицы (T) размера n x n. Легко заметить, что их скалярное произведение: (E,T) = det(E) det(T) = 0 det(T) = 0. То есть, на пространстве матриц n x n существует скалярное произведение, относительно которого матрица из всех единиц была бы ортогональна любой верхнетреугольной матрице.
Аноним 28/05/17 Вск 21:48:22  533575
>>533246
Спасибо, но надо еще не забыть, что разложение ряда начинается с k=1, а у нас с k=0. Это даст плюс еще единицу в ответ.
Аноним 28/05/17 Вск 21:53:49  533578
>>533575
Точнее, ответ будет: -1/e - 1
Аноним 28/05/17 Вск 21:54:12  533579
>>533569
Думал об этом, но тогда (E,E)=0 и по определению скалярного произведения E=0, противоречие.

Ну и det((A+B)*C) не равен det(AC)+det(BC)
Аноним 28/05/17 Вск 22:07:36  533583
>>533569
полная дичь
Аноним 28/05/17 Вск 22:14:13  533586
>>533579
Ну да, согласен, бред написал.
Аноним 28/05/17 Вск 22:18:35  533587
Первую решил кто-то без границы Плоткина?
Аноним 28/05/17 Вск 22:31:29  533589
>>533587
Доказываешь, что нельзя для k<21 и приводишь пример для k=21.
Аноним 28/05/17 Вск 22:39:01  533590
>>533508
Не знаю, я просто замоделировал, но тут видно, что сначала единица соединилась со всеми числами по очереди, а потом во всех пятерках на одинаковой позиции стоят числа из одного и того же набора ((6, 7, 8, 9), (10, 11, 12, 13) и т. д.).
Аноним 28/05/17 Вск 22:53:02  533592
>>533508
>>533590

Кстати, действительно очень просто, я почему-то на экзе тупил и не написал, что пар образуется по десять, обидно.
Аноним 28/05/17 Вск 23:03:01  533593
>>533340
А можешь по подробней расписать плз.
Аноним 28/05/17 Вск 23:09:54  533595
>>533548
Может существовать
Аноним 28/05/17 Вск 23:31:09  533602
>>533595
А как тогда показать, что можно подобрать остальные скалярные произведения, чтобы матрица положительно определена была
Аноним 28/05/17 Вск 23:32:33  533603
>>533487
общепринятые олимпиадные обозначения.
+ - задача решена полностью
+- задача решена, но есть пробелы в доказательстве
-+ - задача не решена, но подход к решению правилен
Аноним 28/05/17 Вск 23:44:18  533606
Обычно первые 1-2 задачи с ходу решить можно. В последнем варике на чистый плюс их хуй вообще решишь
Аноним 28/05/17 Вск 23:52:01  533608
>>533603
Их сразу проверяют?
Аноним 29/05/17 Пнд 00:09:25  533609
>>533092
в прошлом году проходной на собеседование был 2 или 3.
Аноним 29/05/17 Пнд 00:17:56  533610
>>533603
А за задачу считают все, кроме минуса или только плюс и плюсминус.
Аноним 29/05/17 Пнд 00:37:21  533612
>>533593
Говоришь, что матрица из единиц не принадлежит линейному пространству верхнетреуголных матриц, берёшь базис из матриц, в котором у всех матриц только 1 эллемент отличен от нуля, заменяешь в этом базисе любую не верхнетреугольную матрицу на матрицу из единиц, вводишь в этом базисе скалярное произведение с помощью единичной матрицы n^2*n^2 (билинейной Формы), так как матрица грамма единичная, то базис ортогональный, следовательно любая верхнетрегольная матрица ортогональна матрице из единиц, так как является линейной комбинацией незамеченных матриц из базиса
Аноним 29/05/17 Пнд 15:41:55  533753
>>533575
Вообще нет, все нормально получается, с нуля. И ответ -1/e http://www.wolframalpha.com/input/?i=sum((-1)%5Ek+*+(k%2B1)%5E2+%2F+k!,+from+0+to+inf)
Аноним 29/05/17 Пнд 16:31:21  533777
>>533753
Согласен, просто первая ссылка в гугле разложение в ряд показывает неправильные формулы.
Аноним 29/05/17 Пнд 18:26:45  533879
>>533143
Можно ли вторую решить так?
Предположим, что такое скалярное произведение есть. Представим матрицу из единиц как сумму
e = a+b, где b - верхнетреугольная матриц из единичек а, a - остаток (нижнетреугольная из единичек с нулями на диагонали)

<e, e> = x (некоторое ненулевое положительное число)
<e, e> = <e, a + b> = <e, a> + <e, b>
<e, b> = 0 (по предположению), значит <e,a> = x
<b,a> = <a,b> = <e,a> + <e,b> - <e,e> = x + 0 - x = 0
<a,0> = <e,a> - <b,a> = x - 0 = x
<a,0> != 0 <- противоречие

Тогда <e, e> - <a, e> - <e, b>
Аноним 29/05/17 Пнд 18:27:29  533881
>>533879
быстрофикс - последняя строчка (Тогда...) нахуй не нужна и попала по ошибке
Аноним 29/05/17 Пнд 18:52:10  533896
>>533879
<a,b> = <e,a> + <e,b> - <e,e>
Это откуда такое?
Аноним 29/05/17 Пнд 18:55:51  533899
>>533896
<e,a>=<a,e>
Аноним 29/05/17 Пнд 19:00:20  533907
>>533896
пардон, хуйню написал
Аноним 29/05/17 Пнд 19:39:55  533938
>>533907
хотя вроде бы эта хуйня и не нужна.
Вектор e ортогонален целому линейному подпространству (верхнетреугольные матрицы же). Вот мы и разложили e на проекцию на это подпространство и ортогональную этому пространству часть.
<a,b> = 0

а дальше вроде всё ок
Аноним 29/05/17 Пнд 19:47:37  533949
>>533255
Обозначим, Betta(X) = B
D(B) = E(B^2) - (E(B))^2.
1) E(B) = sum piB(xi) = 1/2 1 = 1/2 (всего два варианта: либо X>m, либо X<m (но для этого случая B(X) =0))
2) E(B^2) = sum pi (B(xi))^2 = sum pi*B(xi) = 1/2
3)1/2-(1/2)^2 = 1/2 - 1/4 = 1/2.

Вопрос, как получилось 0.25?



Аноним 29/05/17 Пнд 19:49:36  533951
>>533949
> 1/2 - 1/4 = 1/2.
От половины пирога отрезали четвертинку пирога, а исходная половинка осталась нетронутой. Бесконечная пища, победа над мировым голодом, счастья всем, даром и пусть никто не уйдёт обиженным
Аноним 29/05/17 Пнд 19:54:21  533953
>>533951
бля, вот я еблан
Аноним 29/05/17 Пнд 20:12:08  533964
>>533143
Восьмая:
(a) Собственный вектор для \lambda = 0: 1.
Собственный вектор для \lambda = +-n: (x+-y)^n

(b) Докажем, что других лямбд нет (ну тут на пальцах как-то):
Пусть f(x,y) - многочлен, являющийся собственным вектором с нецелым с.х. \lambda
Пусть a_1, ..., a_m - коэффициенты перед каждым одночленом в многочлене. Рассмотрим сумму коэффициентов - после применения оператора, она должна увеличиться в \lambda раз, но при этом оператор меняет каждое отдельное слагаемое на сумму следующим образом - каждое отдельное a_i при дифференцировании либо умножается на натуральное число, либо зануляется. Очевидно, что набором таких операций увелчить всю сумму в нецелое число раз не получится.
Значит, все с.з. оператора - целые числа.

Допустим, оператор диагонализуем. Это означает. что существует базис из сосбтвенных векторов.
Попытаемся выразить x^2 через собственные вектора первой и второй степени и у нас нихрена не выйдет -> недиагонализуем
Аноним 29/05/17 Пнд 21:33:12  534013
>>533879
> <a,0> = <e,a> - <b,a> = x - 0 = x
Неверно, так как <a,0>=<a,e> - <a,b> - <a,a>=x - <a,a> => <a,a>=x
Аноним 29/05/17 Пнд 21:37:47  534016
>>534013
А чему противоречит, запись выше?
Аноним 29/05/17 Пнд 21:40:45  534017
>>533879
><a,b> = <e,a> + <e,b> - <e,e>
Это тоже неверно, так как <a,b> = <e-b,b>=-<b,b>
Аноним 29/05/17 Пнд 21:57:20  534020
>>533938
Только вот если вектор ортогонален подпространству, то его проекция ноль-вектор.
и <a,b>=0 по определению так как b ноль.
Аноним 29/05/17 Пнд 22:01:17  534021
>>533964
>Попытаемся выразить x^2 через собственные вектора первой и второй степени и у нас нихрена не выйдет -> недиагонализуем
x^2 собственный вектор.
Аноним 29/05/17 Пнд 22:15:25  534033
>>534021
Результат применения оператора к нему - 2xy, не?


>>534020
Можно и так.
Допустим, скалярное произведение с таким свойством существует. Тогда e ортогонален подпространству. Но проекция e на это подпространство - не ноль вектор. Противоречие -> скалярного произведения не существует.
Аноним 29/05/17 Пнд 22:28:28  534040
>>534033
Проекция вектора на подпространство есть сумма проекций на вектора базиса этого подпространства, если вектор ортогонален подпространству, то его проекция ноль.
Аноним 29/05/17 Пнд 22:30:42  534043
Ребята, успешно проебав егэ, я решил пойти в какой-нибудь вузик, чтобы просто там числиться. Так вот. Я хочу быть айтишником, но не макакой, а каким-то крутый специалистом. Что мне жестко ботать ? Куда мне стремиться ? В шад ? За лето+1курс смогу всё заботать для поступления ? Или может не шад, а что-то другое ? Как вообще ботать без вуза, как ботать самому ?
Аноним 29/05/17 Пнд 22:33:21  534044
>>534043
Ботать самому сложно, лучше в норм вуз поступи или переведись после 1 или 2 курса, в шад лучше идти на 4-5 курсе.
Аноним 29/05/17 Пнд 22:34:39  534046
>>534044
> Ботать самому сложно
Почему ?
Аноним 29/05/17 Пнд 22:38:33  534050
>>534040
Вектор есть? Есть.
Линейное подпространство есть? Есть
Базис этого линейного подпространства есть? Есть.

Какое допущение предполагается? Что этот конкретный вектор ортогонален этому конкретному линейному подпространству.

При появлении этого допущения мы получили противоречие? Получили.
Значит говно допущение, не может быть такого скалярного произведения.

Что не так?
Аноним 29/05/17 Пнд 22:41:27  534051
>>534043
Если ты умён, смел и умел и егэ проебал потому что именно в этот момент торжественно сломал себе обе ноги и руки - можно попытаться (но вряд ли).

Если не справился с ним - тогда бесмысленно. Вступительная программа в ШАД это минимум "хорошо ориентируюсь в задачках первого курса "
Аноним 29/05/17 Пнд 22:44:13  534054
>>534051
Егэ это тест на удачу. Тот же фкн пролетает после 3-4 тупых ошибок по икт (если русек и матеку на 100), а тупые ошибки в икт делаются очень и очень легко. Поэтому, проебав нормальный вуз, я хочу найти максимальной ненапряжный вуз, в котором буду ботать для себя.
Набор весной происходит, да ?
Аноним 29/05/17 Пнд 22:50:17  534058
>>534050
Пусть e = a+b ,a!=0,b!=0, пусть <e,a>=0
<a,b>=<a,e-a>=<e,a> - <a,a> = -<a,a>!=0
Противоречия нет
Аноним 29/05/17 Пнд 22:53:54  534061
>>534054
Эм, с таким успехом ты можешь любой письменный экзамен или систему сдачи задач по программированию обозвать тестом на удачу (а их внезапно, будет в вузиках дохуя и больше).

Хороший результат в егэ делается так - пишешь весь экзамен, остаётся часа полтора в запасе, делаешь проверку на адекватность своих ответов - подставляешь корни, проверяешь какие-то простые свойства (предсатвил график функции в уме/накалякал на полях и понял, что такого ответа быть не может), отлавливаешь косяки.
Аноним 29/05/17 Пнд 22:57:11  534064
>>534058
Как это нет противоречия
1. e - ненулевое (по условию задачи)
2. b (проекция e на линейное подпространство H) = 0 (по условию задачи)
3. a (проекция e на ортогональное дополнение к H) - тоже равно нулю (ты только что это написал).

Противоречие. Нельзя ненулевой вектор разложить на нули по всему базису). Хоть где-то он должен быть не нулём
Аноним 29/05/17 Пнд 22:57:30  534065
>>534061
> Хороший результат в егэ делается так...
Так и делал

В любом случае егэ в прошлом. Я сюда пришел за тем, чтобы узнать, что мне делать дальше. Снова сдавать егэ я не хочу и не буду. Остается только что-то более серьезное. Вполне возможно, что я буду поступать в днищевуз, а там придется ботать самому (Да и летом нужно поднимаьт знания). А что именно ботать я не знаю. И хочу это узнать.
Аноним 29/05/17 Пнд 22:59:02  534066
>>534043
Проебал ЕГЭ и хочешь в ШАД? Бля, да ты конкурент Питросяну.
Аноним 29/05/17 Пнд 23:00:28  534068
>>534054
ЕГЭ это тест для отсева совсем уж конченных долбоебов, впрочем в рашке их 90%.
Аноним 29/05/17 Пнд 23:01:04  534069
>>534064
Но ведь в этом случае e = a
И противоречия нет
Аноним 29/05/17 Пнд 23:02:30  534070
>>534065
Хочу посмотреть бля, как ты сам заботаешь Ширяева, Кельберта-Сухова и Зорича.
Аноним 29/05/17 Пнд 23:03:13  534071
>>534069
e не равно a.
Нам даны не абстрактные e и a, а вполне конкретные. И не какое-то абстрактное H, а вполне конкретное.

И проекции e на H и H ортогональное тебе точно известны, известны, что они не равны e и не равны нулю. Взяв любое разумное n ты можешь взять и нарисовать матрицы a и b точно так же, как можешь нарисовать матрицу e.
Аноним 29/05/17 Пнд 23:03:39  534072
>>534065
Поступай в днищевуз ботай и переводись в норм вуз
Аноним 29/05/17 Пнд 23:03:58  534073
>>534070
Думаешь только с топовым вузом можно ? Мне кажется нет
Аноним 29/05/17 Пнд 23:04:23  534074
>>534072
Я не знаю как тема с переводом работает.
Аноним 29/05/17 Пнд 23:05:47  534075
Напишите пожалуйста как решать задачу 4, если кто решил. Вроде она не сложная, но я подзабыл метод решения.
Аноним 29/05/17 Пнд 23:06:43  534076
>>534074
Скажу по секрету, узнать, как перевестись в вуз X проще и быстрее, чем заботать что-то
Аноним 29/05/17 Пнд 23:07:24  534077
>>534074
Тема с переводом хуево работает. Только если баблом нехило вложиться.
Аноним 29/05/17 Пнд 23:08:24  534078
>>534077
Видел пару успешных переводов. Правда в одном случае это был человек, которого сначала выпиздили и он ушёл в шаражку, а потом взялся за ум и перевёлся обратно.
Аноним 29/05/17 Пнд 23:08:49  534079
>>534076
>>534077
Просто скажите как вообще постигать все эти вузовские штуки ? Читать книги и прорешивать всё что там есть ? Лекции-видосы какие-то смотреть ?
Аноним 29/05/17 Пнд 23:09:48  534080
>>534071
Скалярное произведение абстрактно.
Аноним 29/05/17 Пнд 23:12:09  534083
>>534079
Ходить на лекции, прорешивать задания, писать письменные экзамены, прорешивать листочки.
Аноним 29/05/17 Пнд 23:13:22  534085
>>534083
Лекции... Вуз ?
Аноним 29/05/17 Пнд 23:13:53  534086
>>534080
А оно тебе и не нужно, чтобы выбрать базис в H или его ортогональном дополнении и чтобы разложить конкретно выданный вектор e по этому базису.
Аноним 29/05/17 Пнд 23:14:16  534088
>>534079
>>534079
>Читать книги и прорешивать всё что там есть ? Лекции-видосы какие-то смотреть ?

Надо читать крутые книги и прорешивать всё что там есть и смотреть хорошие лекции-видосы на Курсере и Степике.
Аноним 29/05/17 Пнд 23:15:01  534089
Спасибо, кто ответил по делу. Обязательно к вам вернусь
Аноним 29/05/17 Пнд 23:15:42  534090
>>534086
https://ru.wikipedia.org/wiki/%D0%9E%D1%80%D1%82%D0%BE%D0%B3%D0%BE%D0%BD%D0%B0%D0%BB%D1%8C%D0%BD%D0%BE%D0%B5_%D0%B4%D0%BE%D0%BF%D0%BE%D0%BB%D0%BD%D0%B5%D0%BD%D0%B8%D0%B5
Ты даже не знаешь определений сущностей, которыми оперируешь.
Аноним 29/05/17 Пнд 23:16:02  534091
>>534080
Что значит абстрактно. В случае векторов скалярное произведение == положительно определенная симметрическая матрица
Аноним 29/05/17 Пнд 23:18:03  534092
>>534091
Ты незнаешь какая конкретно матрица, только то, что с ней вектор e ортогонален подространству верхнетркугольных.
Аноним 29/05/17 Пнд 23:48:07  534099
>>534090
Не пойму, к чему ты клонишь.

e ортогонален H.

H линейное пространство? Да.
В H можно выбрать базис. Да, для этого нам не нужно вообще знать о том, как конкретно выглядит наше скалярное произведение.

Можно ли разложить пространство на H и его орт. дополнение? Да. Опять же, дополнение до него выбирается единственным образом, вне зависимости от того, как конкретно выглядит наше скалярное произведение.

Можем ли мы в этом самом дополнении выделить базис? Да. Опять свойств скалярного произведения не нужно.

Можем ли мы разложить e на компоненту из H и H ортогонального? Да, легко.

Из всего этого мы видим, что a не ноль и b не ноль.
Аноним 29/05/17 Пнд 23:53:01  534101
>>534099
А дальше то что? Так любой вектор можно разложить.
Аноним 29/05/17 Пнд 23:56:44  534103
>>534101
А что тебе дальше не хватает для доказательства?
Чуть выше ты говорил что-то про то, что e может быть равно a - ну из этого разложения видно, что оно не равно. Ровно как и то, что a != 0. Не помню, что тебе там ещё не нравилось, помню только два этих варианта
Аноним 30/05/17 Втр 00:01:00  534105
IMG0056.JPG (1540Кб, 3264x2448)
>>534103
Вбрасываю доказательство существования такого скалярного произведения с матрицами 2x2, которое легко обобщается.
Аноним 30/05/17 Втр 01:51:49  534113
>>534078
хе, ошибка выжившего, неудачных попыток ты просто не мог видеть
Аноним 30/05/17 Втр 11:44:59  534170
>>534044
>>534043
Ботать самому сложно, но возможно. Берешь, учишь английский, если его не знаешь. Потом берешь, заходишь на MIT OpenCourseware, и читаешь лекции, делаешь домашки, смотришь лекции, решаешь задачи и т д по предметам, которые у MIT в бакалавре на CS and EE прописаны (там обычно указан список литературы, вот ты те книги и читай, все упражнения делай). Потом к этому прибавляешь Зорича, Винберга, Кострикина, еще какие-нибудь курсы онлайн, учебники, которые тут в шапке. В институте в любом (может кроме физтеха с вшэ) все равно довольно хреново преподают ненужную советскую шляпу, поэтому все равно самому придется ботать. В общем все есть, нужна только сила воли и железная жопа.
Аноним 30/05/17 Втр 12:04:11  534173
>>534170
Ихмо без семинаров и здоровой конкуренции + харизматичных преподавателей и сессий это будет оооооочень сложно. И вообще ихмо затрахает это все через пару месяцев.
Аноним 30/05/17 Втр 12:31:08  534176
>>534173
Не поспоришь, но все равно все зависит только и только от тебя. Можно быть конченным долбером ака ебанатом в топ вузе, а можно с мухосранского колледжа проложить себе дорогу в жизнь.
Аноним 30/05/17 Втр 13:01:51  534187
>>533569
вот только определитель суммы матриц не равен сумме их определителей, и первое условие для скалярного произведения не выполняется
Аноним 30/05/17 Втр 13:24:11  534193
>>534043
Немного проиграл.
> не может в егэ
> хочет в шад
Аноним 30/05/17 Втр 13:28:37  534194
>>534193
ЕГЭ не может, ШАД поможет
Аноним 30/05/17 Втр 15:22:14  534224
>>534176
а потом на хаха.ру соснуть увидев что нужны люди из физтеха, вышки, мгу или бауманки.
Аноним 30/05/17 Втр 15:32:23  534229
>>534224
> бауманки
Я как раз в бауманку не хочу, хочу ботать сам. Пушто в бауманке знания, наверняка, не очень, а ебать будут
Аноним 30/05/17 Втр 15:35:26  534230
>>534229
расскажи какую книгу ты щас заботал сам? Хоть одну?
Аноним 30/05/17 Втр 15:38:38  534234
>>534230
Я ж к егэ готовился. После 9 июня буду ботать что-то другое. Сначала комбинаторику на курсере закончу, потом не знаю пока
Аноним 30/05/17 Втр 15:40:17  534235
>>534234
ты говоришь заботаешь сам. Кто тебе мешал заботать олимпиадные задачи по информатике и математике и стать всероссом?
Аноним 30/05/17 Втр 15:47:09  534238
>>534234
Потому что все идеи что я типа вот блядь с понедельника или с первого сентября начну жить по новому и заботаю охуительные книги сам это все хуйня. кто будет проверять твои доказательства? Кому ты будешь писать курсовые ? Кто проверит как ты доказываешь теоремы. Левое полушарие будет доказывать, а правое проверять ?
Аноним 30/05/17 Втр 15:48:33  534240
>>534234
тока если ты Рамануджан новый или Гельфанд получится
Аноним 30/05/17 Втр 15:59:21  534245
>>534224
Ой, да ладно, никому нахуй в ИТ твой диплом не всрался, важнее умение писать код и твой аккаунт на гите.
Аноним 30/05/17 Втр 15:59:54  534246
>>534235
Я был молодой шутливый
>>534238
Тащемта "с понедельника" у меня с середины августа 2016
Аноним 30/05/17 Втр 16:42:55  534254
>>531971
откуда 24?
Аноним 30/05/17 Втр 16:48:22  534255
>>534254
Если я правильно понял, то мы выбираем из 4 различных видов кубиков (первый вид: 3 белых грани, второй вид: 2 белых грани, третий вид: 1 белая грань, четвертый вид: полностью черный (он в центре куба)), далее учитываем то, что мы их можем вращать (итого: 6+6+6+1(черный как был черным так и остался, аля расизм)). По-моему мнению там должно стоять число 19.
Аноним 30/05/17 Втр 17:03:05  534258
>>534238
> вот блядь с понедельника или с первого сентября начну жить по новому и заботаю охуительные книги сам это все хуйня. кто будет проверять твои доказательства? Кому ты будешь писать курсовые ? Кто проверит как ты доказываешь теоремы. Левое полушарие будет доказывать, а правое проверять ?
По крайней мере можно прорешивать задачники+домашки где есть решения, тем самым проверяя себя. Ну это если альтернатив то нет, и либо так, либо играть в игори и смотреть онимэ, вот вместо онимэ и нужно ебашить Зорича с Винбергом. Это конечно не отменяет того что нужно корку получать, желательно в топ-вузе, а то работодатели будут кривить рожей и переубеждать их будет сложно.
Аноним 30/05/17 Втр 17:06:20  534260
>>534254
Представь себе игральную кость, которую ты поставил перед собой на стол, скажем, 1ей вниз и смотришь в лоб на одну из граней - на ней могут быть 2, 3, 4, 6 (итого 4 грани). Затем ты поставил кость 2ой вниз, тогда на тебя будут "смотреть" 1, 3, 5 или 6. Затем поставил на 3ку и тд. Итого для отдельного куба имеем 6*4=24 ориентации. Надеюсь понятно изложил.
Аноним 30/05/17 Втр 17:24:44  534268
>>534260
Ну мне кажется то, что идет в числителе (в решении задачи) не имеет ничего общего с тем, что ты объяснил.
Аноним 30/05/17 Втр 17:29:50  534272
>>534268
отбой, ты прав, но все равно в голове не укладывается пока, а где мы в решении отметили, что выбираем один из 4х сортов кубиков?
Аноним 30/05/17 Втр 17:37:34  534276
>>534272
Ну собственно каждая скобка из числителя описывает комбинации для каждого вида кубиков
Аноним 30/05/17 Втр 17:47:41  534283
>>534276
Уточнение - подходящие нам комбинации каждого вида кубиков
Аноним 30/05/17 Втр 20:42:33  534345
>>531956
Рассуждаем следующим образом:
Если аккуратно нарисовать и сосчитать все кубики, то получится, что у нас имеется:
1 сорт: 8 кубиков с тремя белыми гранями,
2 сорт: 12 кубиков с двумя белыми гранями,
3 сорт: 6 кубиков с одной белой гранью,
4 сорт: 1 кубик весь черный (в центре большого куба).
Далее, количество способов выбрать один из 4х сортов этих кубиков = 4! = 24, количество способов зафиксировать его в большом кубе и развернуть его определённым способом посчитаем для каждого сорта отдельно:
для 1го сорта: 8! (3)^8,
для 2го сорта: 12!
(2)^12,
для 3го сорта: 6!(4)^6,
для 4го сорта: 1.
Всего способов: 27!
27! (24)^27. Пояснение: сначала выбираем кубик, потом выбираем место на большом кубе, потом разворачиваем любой гранью.
Итог: 4!
( 8! (3)^8 12! (2)^12 6!(4)^6 1 ) / (27! 27! (24)^27).
Аноним 30/05/17 Втр 20:45:11  534351
>>534345
звездочки все пропали, но надеюсь понятно, что итоговая формула отличается от написанной выше, тем, что я делю еще на 27!
Аноним 30/05/17 Втр 20:45:43  534352
>>534238
Ты слишком идеализируешь топ-вузы.
Решает намного больше желание и монотонная работа, чем преподаватели. Если ебашить самому вполне можно выйти на уровень проходки в ШАД и там уже попасть к хорошим преподам.
Одна проблема - цель слишком абстрактная и отдаленная как по мне, надо больше конкретики, что и зачем делать.
Аноним 30/05/17 Втр 21:21:03  534362
>>534352
набери тут https://papeeria.com/
Аноним 30/05/17 Втр 23:14:01  534390
Ну что когда результаты экзамена за 27 мая будут?
Аноним 31/05/17 Срд 00:47:22  534406
>>534362
'это не тебе, это тому кто задачу про куб решает
Аноним 31/05/17 Срд 12:39:44  534473
>>534406
http://docdro.id/1JsKPhF
Аноним 31/05/17 Срд 23:30:10  534635
посоны, какой ответ - 8?
Аноним 01/06/17 Чтв 00:13:21  534648
>>534635
7 (можешь подбором найти - у тебя 100 попыток)
T(n) = O(Nlog(N))
Аноним 01/06/17 Чтв 02:07:23  534661
>>534648
Я получил T(n) = O(n) и я другой анон. Как ты действовал?
Аноним 01/06/17 Чтв 02:11:24  534663
>>534661
построй массив по принципу:
ставим посередине N, для левой и правой половины ставим посередине N-1 и т.д. рекурсивно

за O(N) не получится его обработать
Аноним 01/06/17 Чтв 02:12:05  534665
>>534661
>>534663
Блять, я ошибся. Только хотел исправить. Да, ты прав
Аноним 01/06/17 Чтв 02:13:09  534667
>>534663
А как доказать, что это худший случай?
Аноним 01/06/17 Чтв 02:13:40  534668
>>534667
а фиг знает, интуитивно - понятно, формально я не смог
Аноним 01/06/17 Чтв 02:16:20  534669
>>534668
Т(n) = T(n - x) + T(x) + x, 0 < x < n
Осталось выразить T(n). Хмм... синкинг
Аноним 01/06/17 Чтв 02:32:00  534670
>>534663
вот сейчас думаю, и такая мысль
мы ведь проходим все N элементов во внешнем цикле

изменим порядок обхода:
выполняем внутренний цикл для элемента посередине и рекурсивно вызываем для левой и правой половины

суть алгоритма не меняется, а для моего примера интуитивно худшего случая сложность опишется проще:

T(n) = 2T(n/2) + n
выразим n как 2^m, получим
T(m) = 2T(m - 1) + 2^m = 2^2 T(m - 2) + 2^(m+ 1) = ... = 2^(m ) + 2^(2m) = n + n^2 = O(n^2)

где ошибка?
Аноним 01/06/17 Чтв 06:32:01  534681
>>534670
a, тьфу, нашел ошибку, там не n слагаемых, а logn же, мы ж к m перешли

тогда все правильно, для этого случая сложность будет O(nlogn)

осталось доказать что это наихудший случай
Аноним 01/06/17 Чтв 06:33:31  534682
>>534670
используй для решения вот это, не нужно ничего выражать: https://en.wikipedia.org/wiki/Master_theorem
Аноним 01/06/17 Чтв 06:37:12  534683
>>534682
угу, читал в Кормене, но никак не запомню, тут проще вывести было, вот и не полез, ну и проебался как обычно
Аноним 01/06/17 Чтв 06:43:34  534684
image.png (191Кб, 909x122)
Как это решается?
Аноним 01/06/17 Чтв 14:56:23  534724
>>534648
как доказывать, просто по определению O(g(n))? или тупо графики представить?
Аноним 01/06/17 Чтв 18:55:50  534810
кто писал в прошлом году онлайн - как быстро результаты приходят?
Аноним 01/06/17 Чтв 18:58:00  534813
>>534810
в прошлом году была бага, результаты (верно/неверно) были первое время видны в контест системе, но их быстро убрали

на почту пришло через неделю-две результат, насколько я помню
Аноним 01/06/17 Чтв 21:39:45  534922
>>534724

Про количество верных утверждений вроде как по определению O-большого.
С алголиста: O(g) - множество функций f, для которых существуют такие константы C и N, что |f(x)| <= C|g(x)| для всех x>N.
т.е. если T(n) = O(NlogN), то и T(n) будет содержаться и в более больших O(g(n)), т.е. всех кроме O(n).

>>534667
>А как доказать, что это худший случай?
Вот с этим плохо.
Для простоты пусть все элементы массива различны. В массиве есть максимальный элемент с индексом i_max. Ясно что число пар сравнений для него будет min(L, R) + 1, где L - число элементов массива слева от максимального, R - справа. Аналогично можно оценить число сравнений для наибольшего элемента в группе слева от максимального с индексом i_max_left: min(L1, R1) + 1, L1 - количество элементов в подмассиве с индексами от левого края массива до (i_max_left - 1) включительно, R - от (i_max_left + 1) до (i_max - 1). И т.п. В общем виде это можно представить в виде древовидной структуры где верхний уровень - это вершина которой соответствует максимальный элемент массива, второй уровень максимальные элементы в половинах, третий в четвертях и т.д. Соответственно левый или правый сын определяется с какой стороны этот элемент находится от родителя в массиве. К каждой вершине приписано число min(L, R) + 1, L - количество вершин в левом поддереве, R - в правом. Количество пар сравнений алгоритма это сумма этих чисел. В лучшем случае дерево вырождается в цепочку, например для массива [1 2 3 4 .. n] и тогда будет n сравнений, в худшем дерево сбалансировано (здесь слабость в доказательстве, хотя можно начать рассуждать что пусть дано сбалансированное дерево, возьмем любую его вершину у нее из правого поддерва перекинем вершину-лист в левое. В лучшем случае сумма осталось прежней, в худшем уменьшилась на 1 и т.п. Т.е. разбалансировкой можем получить все бинарные деревья с N вершинами и она не увеличивает общую сумму...) и тогда худший случай T(n) = O(NlogN) и пример для него у >>534663.
Случай когда элементы массива могут повторяться не такой плохой, но дерево уже не будет бинарным.
Аноним 01/06/17 Чтв 22:08:23  534934
>>534922
По-моему можно не выебываться и не писать эти сочинения, а научиться выражать T(n) из >>534669 этого рекурретного соотношения.
Аноним 01/06/17 Чтв 22:15:09  534936
>>534934
да это говно, а не рекуррентное соотношение, у тебя x там будет не константой, функцией от n

Аноним 01/06/17 Чтв 22:20:22  534940
Посоны, правильный ответ задаче на пикчере 1?

Решал так:
1 Подобно диагноально, значит диагонализируема.
2 Диаганолизируема, если имеет 2 разных вещественных корня в определителе
|x-l y |
|-y -l |
3 2 разных вещественных корня будут, если дискриминант больше 0
3 Дискриминант этого определителя
x^2 -4y^2 >0 <=> |x|>|2y|
Рисуем, получаем 1.




Аноним 01/06/17 Чтв 22:25:49  534943
>>534940
вроде правильное решение, насчет ответа не уверен, там не забудь что надо найти отношение ко всей площади, а не просто площадь

визуально нужная площадь выглядит как два треугольника
Аноним 01/06/17 Чтв 22:32:15  534945
>>534943
да, спасибо! ответ тогда 1/4
Аноним 01/06/17 Чтв 22:53:45  534949
>>534934
Удачи.
Только там
Т(n) = T(n - x) + T(x) + min(x, n - x) + 1(?), 0 <= x <= n
И та же херня в итоге получается если вглубь распишешь.
Аноним 01/06/17 Чтв 23:35:14  534958
>>534684
В таком дереве максимальный путь между двумя вершинами имеет длину 2*log2(N) - это путь между двумя листами, который проходит через корень. Берешь первые три элемента, один из них точно лежит между двумя другими. Получается кусок некоего пути: (какие-то вершины) - (1ая) - (какие-то вершины) - (2ая) - (какие-то вершины) - (3ая). Для вершин 4 и до последней: берешь iую и смотришь где она относительно узлов цепочки: если между j-ой и k-ой вершиной цепочки, то добавляешь в цепочку между ними. Если перед первой или последней вершиной цепочки то добавляешь в начало или конец, иначе выкидываешь. В итоге такая цепочка не может быть больше самого длинного пути в дереве, т.е. для каждой вершины из N порядка логарифма сравнений. Как только цепочка выросла до длины максимального пути - выходишь из цикла. Средняя вершина цепочки - корневая вершина дерева. Если реализуешь все на списках, то это еще порядка O(N) проход чтобы извлечь значение. Итого O(NlogN + N) = O(NlogN)
Аноним 01/06/17 Чтв 23:39:08  534959
>>534958
Наврал, никто не гарантирует что максимальный путь вырастет, хотя если перерос log2((n-1)/2) то точно максимальный будет.
Аноним 02/06/17 Птн 10:15:42  535034
>>533143
какой ответ в 4? у меня получилось 23/128
Аноним 02/06/17 Птн 10:58:51  535039
На заочном экзамене решения просят отсылать только в формате doc, txt, pdf. Значит ли это что я могу сфоткать рукописное решение, засунуть картинку в doc и отправить?
Аноним 02/06/17 Птн 11:30:49  535043
>>535039
лол откуда такое вообще про только эти форматы? и в письме, и в тестовом экзамене указано про то, что можно прислать фото
Аноним 02/06/17 Птн 13:04:47  535052
>>534940
1/4, поступающим на заочку дали потренироваться, 1/4 принимает система.
Аноним 02/06/17 Птн 13:58:15  535061
Ребят, подскажите, пожалуйста, что лучше поботать к собеседованию, на какие темы нужно сделать явный акцент? Может, кто-то из вас уже проходил собеседование -- какие задачки вам задавали? Ну и вообще, про самих собеседующих тоже интересно.
Аноним 02/06/17 Птн 14:03:05  535064
>>535061
>Зачем Вы поступаете в ШАД?.
Аноним 02/06/17 Птн 14:35:38  535079
>>535064
и как решать это?
Аноним 02/06/17 Птн 14:45:35  535084
>>535061
А экзамен уже проверили?
Аноним 02/06/17 Птн 14:47:30  535085
>>535079
Если ты в шад, что бы повыебываться перед тян, то тебя очевидно не возьмут.
Аноним 02/06/17 Птн 14:55:14  535089
>>535085
блин, так я там и планировал тян найти..
Аноним 02/06/17 Птн 19:22:43  535210
>>535084
Мне не приходило ничего, но надежда умирает последней)
Аноним 02/06/17 Птн 19:23:34  535211
>>535064
ну понятно, что такое спросят, поэтому про задачи написано
Аноним 02/06/17 Птн 19:26:49  535213
>>535211
А я вот не знаю, что отвечать. "Поднять скилы, научиться чему-то новому, мне это нравится" -- зашварят же.
Аноним 02/06/17 Птн 19:45:45  535228
>>535210
я так понимаю, что рассылка начнется после того, как все сдадут
Аноним 02/06/17 Птн 20:03:25  535243
>>535228
так и есть
Аноним 03/06/17 Суб 08:17:31  535334
Всем удачи сегодня!
Аноним 03/06/17 Суб 09:27:11  535342
а как было в прошлом году с онлайн этапом - кидали ссылку на контест накануне или как?
Аноним 03/06/17 Суб 09:59:48  535344
>>535342
сейчас глянул в ящике, вот хронология:

1. за день до экзамена в 15:00 напомнили об экзамене, в письме была ссылка на контест, регистрация была уже доступна
2. через две недели прислали результаты -
ссылка на контест с открытыми результатами посылок + вердикт прошел/не прошел
Аноним 03/06/17 Суб 10:09:09  535345
>>535344
понял, спасибо
Аноним 03/06/17 Суб 11:26:39  535352
Как вариант сегодня?)
Аноним 03/06/17 Суб 12:04:23  535358
IMG201706031202[...].jpg (546Кб, 3112x1143)
Решил четвёртую в варианте от 27 мая графически. Где ошибка?
Аноним 03/06/17 Суб 12:20:56  535362
1.75 МНЕ ПИЗДА ))0)
Аноним 03/06/17 Суб 12:55:10  535372
>>535362
Добро пожаловать в клуб неудачников ;)
Аноним 03/06/17 Суб 13:19:58  535375
>>535362
>>535372
а уже есть баллы что ли или это просто предположения?
Аноним 03/06/17 Суб 13:51:34  535378
>>535362
а плюсы и прочее это как раскладывается?
Аноним 03/06/17 Суб 13:54:58  535380
>>535375
Писал 27 числа уже прислали результат.
Аноним 03/06/17 Суб 14:00:11  535382
>>535380
там просто баллы или уже вердикт прошел/не прошел дальше тоже есть?
Аноним 03/06/17 Суб 14:05:56  535386
Снимок.PNG (42Кб, 874x588)
>>535382
Оценка за задачу плюс пик
Аноним 03/06/17 Суб 14:36:38  535396
Тем кто пишет завтра экзамен на заочку - пришло какое-то напоминание и ссылка на контест? Мне пока нет.
Аноним 03/06/17 Суб 14:39:06  535397
>>535362
Значит, начинай готовиться к 2018 уже сегодня.
Аноним 03/06/17 Суб 14:39:24  535398
>>535396
мне тоже нет, но выше анон писал, что в прошлом году приходило в 15 часов, так что ждем
Аноним 03/06/17 Суб 15:22:34  535404
кто решал заочку 16 го года? поделитесь плиз решением 5 задачи! а то у меня чет 29 тест валится
Аноним 03/06/17 Суб 15:44:08  535412
>>535397
Не факт. При максимуме 4.5 это мб проходной.
Аноним 03/06/17 Суб 16:01:34  535417
>>535404
Которая про "похожие" слова типа acabaca и cbcacbc?
Тест валится из-за того что неверно или по времени/памяти не влез?
Я сделал криво. Нашел формулу и просто ее пытался посчитать внутри адекватно.
{([Кол-во всех слов длины N из алфавита К] - [Количество всех слов в которых не все K букв содержатся, например K = 3, а слова abab, aaaa, там будет формула включения/исключения]) / [K! - количество "похожих" слов, например: abc-acb-cab..]} * [Количество пар этих подобных слов - из K! по 2]. Осталось все это сократить поудачнее чтобы нормально посчиталось.
Хотя знакомый сказал что это можно решить каким то хитрым перебором.
Аноним 03/06/17 Суб 16:29:41  535426
>>535358
Пусть первая посчиталась раньше: X < Y
Требовалось найти условную вероятность 2 P(T <= 3/2 | X < T < Y)? Тогда ты посчитал 2 P(T == 3/2 && X < T < Y).
Так?
Аноним 03/06/17 Суб 16:40:58  535429
Кто решил 1ую , 3 июня
Аноним 03/06/17 Суб 16:41:29  535430
Кто решил 1ую, 3 июня
Аноним 03/06/17 Суб 16:47:24  535432
>>535430
ВАрик есть?
Аноним 03/06/17 Суб 17:47:41  535456
Есть тут те, кто сегодня писал?много задач решили?как по сложности?
Аноним 03/06/17 Суб 19:29:49  535475
Кто знает -+ и -. считаются хоть как-то?
Аноним 03/06/17 Суб 19:43:42  535479
>>535475
смотри >>535386
Аноним 03/06/17 Суб 19:56:04  535481
>>535479
Это не ответ. Существенные продвижения в решении хоть что-то решают?
Аноним 03/06/17 Суб 20:58:13  535488
Как можно оптимизнуть?
Падает с оом.

Задача номер 5

package sda;

import java.math.BigInteger;
import java.util.Scanner;

public class Similar2 {
public static void main(String[] args) {
Scanner input = new Scanner(System.in);
long l = input.nextLong();
int k = input.nextInt();
System.out.println(getRes(l, k));
}

private static BigInteger getRes(long l, int k){
if(k==1) return BigInteger.valueOf(0);
long res = 0L;
for (int i = 0; i < k;i++){
long cur = pow(k-i, l).multiply(C(k,k-i)).longValue();
if(i%2==0){
res+= cur;
}else{
res-= cur;
}
}
return BigInteger.valueOf(res).divide(factorial(k)).multiply(C(factorial(k).longValue(),2));

}

public static BigInteger pow(long base, long pow){
if(base==1) return BigInteger.valueOf(1);
BigInteger res = BigInteger.valueOf(base);
BigInteger ba = BigInteger.valueOf(base);
while(pow>1){
res = ba.multiply(res);
pow--;
}
return res;
}

private static BigInteger C(long from, long l) {
if(from==l)return BigInteger.valueOf(1);
return factorial(from).divide(factorial(l)).divide(factorial(from-l));
}

public static BigInteger factorial(long k){
if(k==0) {
return BigInteger.valueOf(1L);
}
BigInteger res = BigInteger.valueOf(1L);
while(k>0){
res = res.multiply(BigInteger.valueOf(k));
k--;
}
return res;
}
}

Аноним 03/06/17 Суб 21:18:41  535496
Кому-нибудь из заочников в итоге сегодня пришли письма насчет завтрашнего экзамена?
Аноним 03/06/17 Суб 21:39:51  535501
>>535496
мне нет- на всякий случай отписался кураторам ШАД, ответа пока нет.
Аноним 03/06/17 Суб 22:02:49  535503
>>535488
У меня нет опыта олимпиадного программирования поэтому не знаю как подобные задачи по человечески решаются.
Воспользуйся равенствами:
C_n^k = C_n^{n-k}
Если k < n - k
C_n^k=n!/ ((n-k)! k!) = n (n-1) .. (n-k + 1) / k!, дальше можно подумать как попеременно умножать делить чтобы избежать деления, но я не запаривался.
C_{n!}^2 - это дичь. Факториал от факториала, но если расписать: C_{n!}^2 = n! (n! - 1) / 2!
И там в знаменателе должен быть еще один факториал который сократится с одним из этих.
Итого будет ([все] - [где не все буквы])
(k! - 1) / 2
Я не знаю как бороться с подобными переполнениями: a, b - по отдельности влазят в память, (a + b) нет. Может разность порасписывать: a^3 + a^2 b1 + a b2 = a (a (a + b1) + b2)
Я писал на Python2 и в такой версии все 132 теста прошел.

Если кто знает как такое решается по нормальному - напишите, плз.
Аноним 03/06/17 Суб 22:06:34  535504
>>535503
Почему умножение на (k! - 1), а не (k-1)! ?
Алсо. формулировки очень "клевые" в этих задачах, конечно.
Аноним 03/06/17 Суб 22:14:27  535505
>>535504
Из формулы:
k < n - k
C_n^k=n!/ ((n-k)! k!) = n (n-1) .. (n-k + 1) / k!
Соотвественно:
С_n^{k!} = k! * (k! - 1) / 2!
> Алсо. формулировки очень "клевые" в этих задачах, конечно.
Я наверное полчаса на пару строк условия смотрел пока не понял что от меня требуется и почему в примере входные данные/выходные так получается.
Аноним 03/06/17 Суб 22:15:29  535506
>>535496
Пришло приглашение через 25 минут как отписался. Совпадение?
Аноним 03/06/17 Суб 22:25:07  535508
>>535496
Пришло в районе 21:40 по Москве.
Аноним 03/06/17 Суб 23:07:33  535516
N1RzIBimHg4.jpg (96Кб, 608x1080)
вариант 3 июня
Аноним 03/06/17 Суб 23:10:31  535519
1 задача решается так: если нет нулевых элементов в x, то просто A это диагональная матрица из y_i / x_i. Если x_k = 0, то по условию существует ненулевой элемент вектора x_i и ты просто берешь a_ki = y_k / x_i = a_ik.
Аноним 04/06/17 Вск 00:14:34  535530
>>535516
блять господи изи два балла сходу получил, это нормально вообще? почему задачи легче чем 27 числа (самые изи были 20)
Аноним 04/06/17 Вск 00:34:25  535533
>>535530
Успокойся. Это значит что для тех, кто решал 27 проходной будет 2 или 3.
Аноним 04/06/17 Вск 01:13:08  535540
>>535516
Вторая задача специально для пятиклассников, прочитавших 100 страниц Зорича?
Аноним 04/06/17 Вск 02:10:53  535544
>>535475
Нет, это 0. +- и выше это 1. Редко есть оценки типа +/2, это 0.5.
Аноним 04/06/17 Вск 03:17:28  535548
>>535544
Зачем тогда нужен минусплюс?
Аноним 04/06/17 Вск 09:44:26  535571
Всем заочникам, удачи!
Аноним 04/06/17 Вск 09:48:09  535573
>>535571
К чёрту!
Аноним 04/06/17 Вск 12:36:51  535593
>>535516
как решать 6-ую за nlogn?
придумал сходу за nlogH - как делать за nlogn никаких идей, всю голову сломал, не понимаю как тут без бинпоиска по ответу
Аноним 04/06/17 Вск 13:00:20  535596
чему равны первый, второй и третий элемент из суммы в условии задачи А заочного? как вообще понять эту запись...
Аноним 04/06/17 Вск 13:53:15  535600
как считать этот ебаный ряд?
Аноним 04/06/17 Вск 14:32:08  535611
>>535596
Распиши на три вложенных в друг друга ряда. Каждый - сумма геометрической прогрессии
Аноним 04/06/17 Вск 14:40:02  535614
расскажите лучше про круги
Аноним 04/06/17 Вск 15:02:26  535620
>>535614
Сорян. Я сводил к задаче на отрезке через радиусы.
Аноним 04/06/17 Вск 15:04:41  535622
1: 615763546798029556650
2: 3
3: 4102870465
6: 0.1194 (?)
7: 1.3863

?
Аноним 04/06/17 Вск 15:09:38  535625
>>535622
1) у меня 615763546798029563593
2) да
3) да
6) 0.1137
7) да

Кто решил E? Поясните за "гениальность".
Аноним 04/06/17 Вск 15:09:44  535626
как решал 6?
Аноним 04/06/17 Вск 15:13:43  535628
>>535622
Все совпало, кроме 6 (не решил)
Тоже интересно, как решить 5
Аноним 04/06/17 Вск 15:19:06  535630
>>535625
> 0.1137
бля, вот численно так же вышло
напиши решение плз
Аноним 04/06/17 Вск 15:25:24  535635
>>535625
да там вроде ничего сложного, матожидание линейное - надо найти сумму матожиданий на каждое слово

матожидание слова это сумма матожиданий для каждого места где оно может быть построкой основной строки

для конкретного места вероятность p равна произведению вероятностей каждого символа

ну и выйдет p*(k - n + 1) для слова, дальше суммируешь по словам
Аноним 04/06/17 Вск 15:29:17  535636
про графы сделал кто-нибудь? надо было хроматическим полиномом для полного биграфа? я нихуя не успел
Аноним 04/06/17 Вск 15:29:54  535637
>>535630
>>535626

P(R_xy <= z) = (1 / pi) pi z^2, z = sqrt(x^2 + y^2), насколько случайная точка удалена от (0, 0). 0<=z<=1.
т.е. R_xy случайная величина на отрезке, не равновероятная.
r ~ U(0, 1 - z)
дальше двойной интеграл получается
int_{0}^{1/2}(2z dz) int_{z}^{1-z}(1 / (1 - z))dr
где 2z - плотность R_xy
1 / (1 - z) - плотность U(0, 1 - z)
Аноним 04/06/17 Вск 15:38:41  535642
прошлогодний был в разы легче, видимо удивились от количества прошедших тогда
Аноним 04/06/17 Вск 15:40:24  535644
>>535635
>да там вроде ничего сложного, матожидание линейное - надо найти сумму матожиданий на каждое слово

>матожидание слова это сумма матожиданий для каждого места где оно может быть построкой основной строки

В эту сторону думал.

>для конкретного места вероятность p равна произведению вероятностей каждого символа

>ну и выйдет p*(k - n + 1) для слова, дальше суммируешь по словам

А вот здесь не совсем понял.

Я сломался на разборе случаев:
слово ababab, подстрока ab, f(s) = 3
слово aaaaaa, подстрока aa, f(s) = 5
А там может быть хитрее.
Аноним 04/06/17 Вск 15:42:11  535646
>>535622
>>535628

Можете первое дробью записать? Чтобы понять что хотя бы при записи ответа в их форме не накосячил.
У меня 1/1624
Аноним 04/06/17 Вск 15:42:43  535647
>>535646
ага, так же
Аноним 04/06/17 Вск 15:44:06  535649
>>535644
зачем конкретные слова?
f(s) не зависит от слова, только от его длины, вероятностей, и подстрок
Аноним 04/06/17 Вск 15:54:56  535654
Обосрамс со строками и в 6. получил 0.1534.
Все остальное сходится с анончиками. Вангуем проходные, даем советы по подготовке к собесу, дизморалим друг друга
Аноним 04/06/17 Вск 15:55:18  535655
>>535642
да так же, примерно, я опять с "чуть больше половиной" задач как мудак
Аноним 04/06/17 Вск 15:56:10  535656
>>535654
Надо учить теорвер, сука.
Аноним 04/06/17 Вск 15:58:31  535657
>>535656
ой какая жиза
Аноним 04/06/17 Вск 16:22:56  535664
>>535647
Да блин как так, ошибся при записи ответа. Обидно :^(
Аноним 04/06/17 Вск 16:24:58  535665
>>535664
сочувствую, бро(
Аноним 04/06/17 Вск 16:35:17  535670
>>535649
Так ты все тесты прошел?

Может я себе жизнь усложняю.
>слово ababab, подстрока ab, f(s) = 3
>слово aaaaaa, подстрока aa, f(s) = 5

т.е. для одной подстроки max f(s) = 3, для другой max f(s) = 5. Думаю при подсчете мат. ожидания это важно?
Аноним 04/06/17 Вск 16:37:26  535671
>>535670
я прошел все, ты по-моему условие не понял
>слово ababab, подстрока ab
этой информации недостаточно, чтобы сказать, что
> f(s) = 3
Аноним 04/06/17 Вск 16:46:05  535673
>>535671
> я прошел все, ты по-моему условие не понял
Аргумент.

Ладно, спасибо. Потом попробую на свежую голову вникнуть.
Аноним 04/06/17 Вск 17:00:24  535678
>>535654
> Вангуем проходные, даем советы по подготовке к собесу, дизморалим друг друга

Есть инфа что в некоторых городах может быть свой проходной отличный от общего. Видимо Тындекс туда планирует расширяться.
Аноним 04/06/17 Вск 17:16:36  535684
>>535673
>Аргумент.
цитируешь пол сообщения для саркастического замечания?)

ты спросил, прошел ли я все тесты - я ответил, да - прошел

я не знаю как ты понял условие, мне кажется ты пытаешься как-то найти через классическую вероятность, но я хз что у тебя в голове

те примеры что ты пишешь - верные, но непонятно зачем они, разве что считать количество вариантов с 1 подстрокой, 2 и т.д. и, возможно, ты даже сможешь их найти - посчитав в цикле там, но дальше тебе придется считать вероятность появления такой строки, что все равно получится черезжопно

нам же даны вероятности, мы оперируем в вероятностных терминах
если вероятность символа 'a' = 0.2 а вероятность 'b' = 0.8

то вероятность того что строка начинается на "ab" равна 0.16, вероятность что подстрока со второго символа равно 'ab' тоже 0.16, и т.к. всего n - 1 штук, где n - длина строки

тогда матожидание количества подстрок 'ab' = (n-1)/0.16
Аноним 04/06/17 Вск 17:37:33  535691
>>535684
Кажется у тебя двач головного мозга.
Чел тебе сказал, что это действительно аргумент и он потом подумает еще
Аноним 04/06/17 Вск 17:40:58  535693
>>535684
> цитируешь пол сообщения для саркастического замечания?)
Никакого сарказма. Я спросил просто чтоб отсеять вдруг ты мимокрокодил, который "я сам-то не решил потому, что причина, но сразу видно что легкотня", а так если прошел все тесты, то уже я сам не так уверен в своей точке зрения.

> те примеры что ты пишешь - верные, но непонятно зачем они, разве что считать количество вариантов с 1 подстрокой, 2 и т.д. и, возможно, ты даже сможешь их найти - посчитав в цикле там, но дальше тебе придется считать вероятность появления такой строки, что все равно получится черезжопно

В общем этим я и занимался :)

Вроде понял тебя. Пусть Xi=1 в строке на i-ой позиции подстрока ab, иначе Xi=0. E(X1 + .. X(n-1)) = (n-1)E(X1) по линейности.
Меня смутило что Xi и Xj вроде как зависимые (как в моих примерах, что после некоторых подстрок следующая подстрока не может стоять на некоторых позициях), но мат. ожидание линейное и ему пофиг на зависимость. Хороший прием, помню его используют при подсчете мат. ожидания у биномиального распределения. Не увидел.
Аноним 04/06/17 Вск 17:47:26  535694
>>535691
и правда

я, наверное, нервный из-за того что 4ю переусложнил и не успел сделать, и в 6й ошибка похоже и в значении и в решении
Аноним 04/06/17 Вск 18:00:33  535695
>>535694
а остальные все зарешал?
Аноним 04/06/17 Вск 18:03:58  535697
Почему онлайн-вариант настолько проще письменных, разве не должно быть наоборот?
Аноним 04/06/17 Вск 18:11:52  535699
>>535548
На олимпиадах дают 2-3 балла, если задача из 7 оценивается
Аноним 04/06/17 Вск 18:18:05  535702
>>535695
да, во всех кроме 4 и 6 в принципе уверен, мб придерутся к фотке 7го решения, типа не обосновал почему ряд почленно проинтегрировать можно было, всякие Абели вся херня

чот кажется опять "почти прошел" но не пройду)
Аноним 04/06/17 Вск 18:40:35  535712
>>535699
Почему тогда в шаде это 0, исключая округление округления?
Аноним 04/06/17 Вск 18:45:13  535714
>>535697
Тоже интересно.

В Питере ведь тоже заочка?

Раньше в нескольких городах очка проходила: Минск, Питер, Новосиб, Екб.. но по какой-то причине перешли к онлайн тесту. С одной стороны анону из Усть-Пердыма тогда приходилось на поезде ехать сдавать, так что с одной стороны хорошо, что облегчили кому-то процедуру сдачи и дали шанс.

Мои версии:
- в Москве грызня среди студентов топовых ВУЗов и надо среди них выбрать.
- Яндекс не теряет надежды расширяться вне Москвы и Питера, потому что сэкономить на зарплатах хочется, но контингент там попроще чем в ваших пистехах. Пока полноценного ресёча в регионах у Яндекса вроде нет (поправьте если что), там только мобильные приложения и прочее. Да и столичного человека в тот же миллионник фиг заманишь. Скорее всего квоты очников и заочников независимы(?), потому что хз как их тогда сравнивать.
- В онлайн варианте больше возможностей обосраться. Либо правильное число нашел, либо пошел вон. Никаких +- за волю к победе. Есть тут вообще те кто все правильно решил? Лично я надеялся все правильно решить глядя на вариант предыдущего года, но получилось как получилось :(
- по какой-то причине влом проверять письменные варианты (поступающих слишком много) или невозможно обеспечить честность такого экзамена. В любом случае онлайн формат с автоматической проверкой накладывает свои ограничения на задания.
Аноним 04/06/17 Вск 18:51:25  535719
>>535702
А в том году у тебя такая же ситуация была?

Интуиция говорит что 6/7 должен быть точно проходной, а вот 4/7 или 5/7 не ясно (Хотя все баллы решают я понимаю, но так думать легче).

Анон, который неверно записал ответ в 1ом, спорил с тобой из-за нерешенного 5ого и у которого теперь вся надежда на 6ой.
Аноним 04/06/17 Вск 18:57:58  535722
Те, кто были на собесе выкладывайте, что спрашивают кроме мотивации, какие задачи любят давать.
Аноним 04/06/17 Вск 19:00:16  535723
>>535719
в том я сделал первые три, одну кодерскую, правильный ответ на одну из двух последних, и половину баллов за фотку решения засчитали, не прошел
Аноним 04/06/17 Вск 19:49:51  535741
А что обычно спрашивают на последнем собеседовании?
Чет я стремаюсь слегонца. Вроде, все решил, но если копнуть я же нефига без гугла не могу.
Аноним 04/06/17 Вск 20:01:36  535744
>>535741
В смысле все решил, все 8 задач?)
Аноним 04/06/17 Вск 21:10:24  535759
>>535741
> Чет я стремаюсь слегонца.
> если копнуть я же нефига без гугла не могу.

Присоединяюсь.

>>535744
Может он про заочку. Там реально 7 решить.
Аноним 04/06/17 Вск 21:14:52  535761
>>535759
Да, я про заочку.
Аноним 05/06/17 Пнд 08:42:05  535849
>>535761
У тебя обе проги все тесты прошли? Ну, ты крут! Мне, наверное, вообще не стоило в Шад соваться без знания языков и алгоритмов.
Аноним 05/06/17 Пнд 16:02:15  535932
поясните как решать 2ую из заочки плз (с корнем из экспоненты которая)
Аноним 05/06/17 Пнд 18:48:30  535999
>>535932
С рядами Тейлора познакомься поближе
Аноним 05/06/17 Пнд 19:20:26  536005
>>530041
в смысле, она умерла или "все там будем"? я - нюфаня, прост
Аноним 05/06/17 Пнд 21:38:50  536029
Решил только 1.5 задачи (писал 27 мая), одну не решил по глупости. Видимо пора сдохнуть.
Аноним 05/06/17 Пнд 22:26:00  536049
>>535932
А если ты настолько ни хуя не видишь геометрическую прогрессию - маткад примени, он специально для таких как ты.
Аноним 05/06/17 Пнд 22:45:22  536053
>>536029
я с такой мыслью по утрам просыпаюсь
Аноним 05/06/17 Пнд 23:40:08  536060
>>536029
Чувак, 27 мая все очень мало нарешали, не парься.
Аноним 05/06/17 Пнд 23:44:19  536062
сильно сомневаюсь что 27 мало нарешали, 1, 2, 3 и 6 - простые

думаю большинство кто готовился и разбирал задачи с прошлых лет умеют применять принцип дирихле, ряды тейлора и решать типичные шадовские задачи на вероятность
Аноним 06/06/17 Втр 00:47:29  536071
>>536062
Дома с интернетом легко об этом судить. То то анон все никак не мог решить вторую задачу.
Аноним 06/06/17 Втр 01:01:27  536074
>>536071
сорри, не 2 а 4ю имел в виду, вторую хз как делать

я не пытаюсь выпендриться, перед заочным экзаменом сел и сделал те 4

в прошлом году на экзамене всего 3 сделал, задачи точно не труднее чем обычно

алгоритмическую про графы (7) так и не знаю как сделать, если кто-то решил - напишите как
Аноним 06/06/17 Втр 08:41:16  536107
>>536074
Ну я бы не сказал, что первая простая. Все-таки пример надо еще построить. А вторая как раз не сложная.
Аноним 06/06/17 Втр 09:17:20  536108
>>536074
Ты понимаешь, многие на экзамене тоже сели и сделали. А потом - - 0 0 - - -/+ 0
Аноним 07/06/17 Срд 02:01:17  536347
>>536060
1,5 это и есть мало, на собес не пройду
Аноним 07/06/17 Срд 11:41:31  536396
>>535849
хрен бы я это все зарешл на очном, вот серьезно.

Ну что, кто может посоветовать как готовиться к собесу? Он же, вроде, общий для очки и заочки.
Аноним 07/06/17 Срд 12:46:55  536405
>>536396
Если ты все решил, то тебе не будут давать примеры. А остальным нужно повторять теорвер, ряды, линал и алгоритмы.
Аноним 07/06/17 Срд 13:23:10  536413
>>536108
Откуда инфа?
Аноним 07/06/17 Срд 13:48:12  536419
я попа!
Аноним 07/06/17 Срд 13:53:05  536420
>>536405
откуда инфа?
Аноним 07/06/17 Срд 14:37:19  536436
>>536413
Инфа из Принстона.
Аноним 07/06/17 Срд 15:58:12  536462
>>536108
Вопрос в том на сколько много, в Оксфорде перевес вроде был в сторону решивших 3-4
Аноним 07/06/17 Срд 16:32:29  536471
>>536405
Откуда инфа такая? Я думал эта байка про очников, которые все решили.
Аноним 07/06/17 Срд 17:18:01  536488
>>536462
1. В каком Оксфорде?
2. При максимуме в 4.5?
Аноним 07/06/17 Срд 17:28:42  536491
>>536488
>В каком Оксфорде?
В таком же как принстоне и стэнфорде(в шаде так аудитории называются, в которых апеляция была)
> При максимуме в 4.5?
Да, при нем, все таки есть разница между максимумом и распределением людей по баллам.
Аноним 07/06/17 Срд 18:00:55  536498
>>536488
откуда инфа про максимум ?
Аноним 07/06/17 Срд 18:10:28  536500
>>536498
В треде раньше проскакивало.
Аноним 07/06/17 Срд 18:17:32  536501
>>536500
вопрос все еще открыт откуда инфа?
Аноним 07/06/17 Срд 18:39:15  536503
А что уже объявили результаты тем кто писал 20/27? И апелляции прошли?
Аноним 07/06/17 Срд 18:43:23  536504
>>536503
Да
Аноним 07/06/17 Срд 19:17:02  536510
>>536501
Какая разница?
Аноним 07/06/17 Срд 20:48:11  536526
>>536510
в достоверности
Аноним 07/06/17 Срд 22:01:59  536556
>>536526
Я препод ШАДа, мне незачем врать.
Аноним 08/06/17 Чтв 04:20:36  536623
Ананчики, расскажите, готовились ли вы как-нибудь по элементарной матехе?
Аноним 08/06/17 Чтв 08:12:27  536637
>>536526
Скажи, ты долбоеб? Какая достоверность на анонимной борде? Здесь в прошлом году писали, что те, кто собеседование не проходит, навсегда в черный список попадают.
Аноним 08/06/17 Чтв 09:19:45  536647
>>536637
Ну, за выше не отвечу, но про черный список правда.

мимо-препод шада
Аноним 08/06/17 Чтв 09:22:11  536648
>>536647
Неправда
мимо - Стас
Аноним 08/06/17 Чтв 12:35:17  536691
>>536637
Да дичь это. У меня куча друзей, которые сдали вступительный, не прошли собес и поступили через год.
Аноним 08/06/17 Чтв 12:37:52  536692
>>536648
Подтверждаю, нет черного списка

мимо-студент-шада-спросивший-Стаса-на-кухне
Аноним 08/06/17 Чтв 12:38:23  536693
photo2017-06-08[...].jpg (136Кб, 1280x960)
>>536692
Пруф отвалился
Аноним 08/06/17 Чтв 13:33:27  536701
Безымянный.png (24Кб, 914x307)
Здравствуйте. Посмотрите, пожалуйста, задание №1 от 31 мая 2015. Разве матрица А всегда скалярная? В прикрепленной картинке она не похожа на скалярную. Объясните, пожалуйста, если не сложно. Извиняюсь, если это задание уже обсуждалось. Спасибо.
Аноним 08/06/17 Чтв 13:47:02  536705
>>536701
Там А такая матрица, что для ЛЮБЫХ Х trAX=0, а ты частный случай взял.
Аноним 08/06/17 Чтв 13:48:30  536706
>>536701
Нулевой след, не означает, что aii = 0. Это значит, что сумма диагональных элементов равна 0.

>>536705
ты лоз ебаный соси жепу
Аноним 08/06/17 Чтв 13:48:53  536707
>>536705
Т.е можно найти такое Х, trAX которых будет не 0.
Аноним 08/06/17 Чтв 13:59:59  536708
>>536706
Скажи, пожалуйста, я правильно понял условие? Иначе говоря, "Если tr(X)=0 и tr(AX)=0, то A -- скалярная." Правильно? Где я ошибся в своем контрпримере? Спасибо.
Аноним 08/06/17 Чтв 14:04:24  536715
>>536708
Да не тупи, у них ошибка:
Скалярная -- это \lambda E, \lambda=(\lambda_1,...,\lambda_n)
Аноним 08/06/17 Чтв 14:05:32  536716
>>536701
Возьми X равную
(-1 0
0 1)
Аноним 08/06/17 Чтв 14:16:53  536720
>>536716
/thread
Аноним 08/06/17 Чтв 14:17:00  536721
>>536715
>\lambda=(\lambda_1,...,\lambda_n)
Извини, а что означает эта запись?
Аноним 08/06/17 Чтв 14:18:49  536723
>>536716
По условию сказано, что Х -- любая.
Аноним 08/06/17 Чтв 14:22:08  536724
>>536721
Что на диагонали могут быть разные числа
Аноним 08/06/17 Чтв 14:25:29  536727
>>536692
а где пруф, что ты именно мимо-спросивший, а не мимо-просто-сфоткавший, а??
Аноним 08/06/17 Чтв 14:30:12  536729
Что за говноеды сюда закатились, я балдею, блядь.
Аноним 08/06/17 Чтв 14:33:45  536731
>>536724
Извини, еще вопрос. Если в условии ошибка и А -- не скалярная, то какая она должна быть? Чем отличается от произвольной, кроме того, что квадратная? Диагонализируемая? Спасибо.
Аноним 08/06/17 Чтв 17:20:22  536781
Безымянный3.png (33Кб, 914x351)
>>536731
Матрица А может быть и дефектной.
Аноним 08/06/17 Чтв 17:36:28  536785
>>536781
Ты что тупой? Сказано же для любого X, след которого ноль, а он какие-то частные случаи приводит.
Аноним 08/06/17 Чтв 17:40:53  536788
>>536785
Ну, вот я и взял произвольную Х, у которой tr(X)=0. Что не так, я не понимаю?
Аноним 08/06/17 Чтв 17:44:16  536790
>>536788
Ты взял частный случай A и X, читай условие.
Аноним 08/06/17 Чтв 17:50:00  536793
>>536790
Я понимаю условие так: "Если tr(X)=0 и tr(AX)=0, то A -- скалярная." И привожу контрпример, где А -- не только не скалярная, но и не диагонализируемая.

Вы меня троллите?
Аноним 08/06/17 Чтв 17:54:45  536795
>>536793
Ну все, здесь я сдаюсь. Не поверю, что человек может знать эти термины, но не понимать вопрос задачи. На мысли навел спойлер
Аноним 08/06/17 Чтв 17:55:02  536796
>>536795
но годно

фикс
Аноним 08/06/17 Чтв 18:13:19  536799
>>536793
Скорее ты нас.
>A для ЛЮБОГО X.
Аноним 08/06/17 Чтв 18:30:13  536803
>>536701
https://habrahabr.ru/post/327010/
тут есть разбор
Аноним 08/06/17 Чтв 19:45:49  536821
>>536799
>>536803
Господа, кажется, я начинаю понимать. В условии задачи нужно было написать так: "Докажите, что матрица А может быть скалярной", потому что фраза из условия "матрица А является скалярной для любой X, имеющей нулевой след" понимается как "матрица А является скалярной и только скалярной для произвольной X, у которой tr(X)=0", то есть можно подумать, что условие "tr(X)=0 и tr(AX)=0" является необходимым и достаточным условием скалярности А (а это не так -- см. контрпример). Но с переформулированным условием ("матрица А может быть скалярной") для доказательства достаточно было привести пример, когда tr(X)=0, А -- какая-нибудь скалярная матрица и tr(AX)=0. Вы со мной согласны?
Аноним 08/06/17 Чтв 23:29:58  536873
>>536821
Попробуй потоньше.
Аноним 09/06/17 Птн 05:36:57  536900
А когда результаты тех, кто писал 3 июня, придут, никто не в курсе?
Аноним 09/06/17 Птн 16:03:09  537006
image.png (11Кб, 699x179)
С таким можно пройти?
Стоит идти на просмотр?
Аноним 09/06/17 Птн 16:08:17  537007
>>536900
только что пришли
Аноним 09/06/17 Птн 16:40:19  537026
>>535519
Мне за такое решение чистый минус поставили. В чем ошибка? Есть кто 3 июня правильно первую задачу сделал? Как решали?
Аноним 09/06/17 Птн 17:05:19  537036
image.png (14Кб, 731x271)
в седьмой задаче за такое -.
как седьмую делали?

(все про экзамен от третьего числа)
Аноним 09/06/17 Птн 17:13:58  537038
>>537006
Максимум в третий день 7.
мимо-тот-кто-знает-максимум-в-третий-день
Аноним 09/06/17 Птн 17:15:40  537039
>>537006
Если уверен, что не написал хуйни или забыл, что написал, то стоит.
Аноним 09/06/17 Птн 17:40:25  537044
>>535540
>>537006
А как за 7 +/2 может быть?
Аноним 09/06/17 Птн 17:45:51  537046
>>537038
Следовательно проходной 3-4?
Аноним 09/06/17 Птн 17:47:01  537047
>>537044
за такую >>537036 формулу без дальнейшего упрощения
Аноним 09/06/17 Птн 19:35:05  537097
>>537046
Важен какой процент от участников они захотят взять на собеседование, только от этого зависит проходной.
Аноним 09/06/17 Птн 21:28:24  537127
>>537046
Вряд ли 2.5 будет. Но не исключено.
Аноним 10/06/17 Суб 01:55:28  537230
>>537038
Стас в треде? Или очередной охуительный шутник?
Аноним 10/06/17 Суб 07:09:17  537245
-+ вообще никак не влияет, да?
Аноним 10/06/17 Суб 09:19:42  537256
>>537245
Да
Аноним 10/06/17 Суб 10:42:19  537268
>>537026
Такой же вопрос.
Кто 3 числа правильно сделал 3 номер, какие у вас ответы?
Аноним 10/06/17 Суб 11:01:21  537270
>>537268
Там тривиальные случаи в ответе. Но надо попотеть и доказать, что других нет.
Аноним 10/06/17 Суб 11:43:28  537286
>>537270
Сам не понимаю. Задача элементарная, просто составляется уравнение через определения независимости 2 событий и решается. Но почему-то дали -+
Аноним 10/06/17 Суб 15:09:34  537418
>>537286
Иди на апелляцию и узнаешь почему.
Аноним 10/06/17 Суб 18:23:11  537506
-+ за 3 задачу было в основном за потерю корней при решении уравнения a^2=b^2
мимо-тот-кто-проверял
Аноним 10/06/17 Суб 18:32:35  537512
>>537506
О, мимо-тот-кто-проверял, поведай нам приблизительные проценты по балам за экзамен. И какой процент от участников хотят приглосить на собеседование?
Аноним 10/06/17 Суб 21:07:22  537576
>>537506
О, мимо-тот-кто-проверял, расскажи, что будет на собеседовании
Аноним 10/06/17 Суб 21:13:39  537578
>>537512
По дням сильно варьируется, плюс до аппеляций баллы заниженные. Но предварительно
1 день: 60% >4+
2 день: ~50% >4+
3 день тоже около 60% >4+
Аноним 10/06/17 Суб 21:30:19  537591
>>537578
а по заочке нет инфы случаем?
Аноним 10/06/17 Суб 21:50:12  537603
>>537578
А на собес сколько зовут ?
Аноним 10/06/17 Суб 22:55:50  537625
>>537591
85 баллов проходной.
Аноним 10/06/17 Суб 23:02:18  537632
>>537578
О, это Стас в треде
Аноним 11/06/17 Вск 00:55:28  537688
>>537578
Что сильно варьируется? 50-60>4

"Стас", в слове "аппеляций" 2 ошибки
Аноним 11/06/17 Вск 07:43:54  537717
>>537625
что ж не 100?
Аноним 11/06/17 Вск 12:12:33  537763
>>537717
Сотню даже половина участников не набрала.
Аноним 11/06/17 Вск 12:13:55  537764
>>537576
Алгоритм попросят написать или предел с интегралом посчитать.
Аноним 11/06/17 Вск 12:44:40  537769
>>537578
Ну да, "Стас" сидит фултайм на дваче, отлавливает будущих датасаентистов. А че не Волож?
Аноним 11/06/17 Вск 13:03:25  537783
>>537769
Сегалович с того света капчует
Аноним 11/06/17 Вск 16:16:38  537816
>>537688
А ты у нас мамкин грамотей. Наверное в экзаме ни одной ошибки?
Аноним 12/06/17 Пнд 11:38:31  537974
>>537763
Как-то совсем толсто, бро
Аноним 12/06/17 Пнд 19:45:22  538054
>>535516
Кто 6-ую решал? Какие идеи норм были?
Аноним 12/06/17 Пнд 20:20:19  538064
>>538054
Бинпоиск по ответу. Проверить, можно ли за k ударов всех убить, можно за линию. Нужно всегда бить самого жирного
Аноним 12/06/17 Пнд 20:22:41  538065
>>538064
Тут задачу сдать можно
codeforces.com/problemset/gymProblem/100247/F
Аноним 14/06/17 Срд 19:01:04  538980
Ну что, ребят, пришли кому-нибудь результаты?
Аноним 14/06/17 Срд 19:21:35  538990
>>538980
Думаю нет - еще даже заочникам баллы не прислали.
Аноним 16/06/17 Птн 13:12:49  539533
Когда результаты будут?! Заебался в неведении быть(
Аноним 16/06/17 Птн 13:32:44  539536
>>539533
Два дня осталось, потерпи
Аноним 16/06/17 Птн 18:23:33  539601
А на собеседовании можно как и на экзамене бумажными материалами пользоваться?
Аноним 16/06/17 Птн 19:17:24  539623
В шестой все-таки подходило решение за nlogH? Или прям за nlogn что-то есть?
Аноним 16/06/17 Птн 19:18:18  539624
>>539601
Нет, материалами нельзя пользоваться
Аноним 16/06/17 Птн 21:41:22  539668
>>539601
Я возьму с собой конспект.
Аноним 16/06/17 Птн 23:32:00  539702
>>539668
А когда собес у очки?
Аноним 16/06/17 Птн 23:56:30  539712
>>539702
Мне еще не сообщили. А кому-то сообщили уже?
Аноним 18/06/17 Вск 12:26:07  540089
Когда результаты будут, ебана мат!
Аноним 18/06/17 Вск 13:29:24  540101
>>540089
слыхал про social media? так вот, твоих не будет никогда
Аноним 18/06/17 Вск 16:11:58  540148
>>539668
ну и пошлют тебя нахер
Аноним 18/06/17 Вск 16:36:48  540150
>>540101
я не понял, при чём здесь social media
Аноним 18/06/17 Вск 16:49:24  540153
Люди в выхи сидят, ваше "творчество" проверяют. Успокойтесь, блин. От того, что скажут на день позже уже ничего не поменяется.
Аноним 18/06/17 Вск 17:10:28  540160
>>540153
Поменяется. Они не сдержат обещание. Это говорит за них.
Аноним 18/06/17 Вск 17:54:27  540172
>>540148
Не, я второй Вольф Мессинг. Я так экзамены в магистратуре сдавал, вытянул билет, открываю конспект, зачитываю вслух, профессор говорит: "Мдааа, такого я еще не видел." И четверку ставил.
Аноним 18/06/17 Вск 17:56:51  540173
>>540172
Что за ебанатство?
Аноним 18/06/17 Вск 17:57:33  540174
>>540173
Где?
Аноним 18/06/17 Вск 17:58:40  540176
>>540174
Почему это с конспекта читать можно? Такого я ещё не видел.
Аноним 18/06/17 Вск 18:02:48  540177
>>540176
А. Ну, это действует как цыганский гипноз. Вызвать внезапное замешательство у жертвы. Цыганка когда подходит к человеку, говорит: "Я родилась с рыбьим глазом внутри...". И дальше у жертвы сознание помутняется.
Аноним 18/06/17 Вск 19:57:08  540217
>>540160
да не говори, тоже бесит. нахуй называть каждый год срок, а потом проебывать его? сказали бы до 20го сразу и проверяли бы сколько угодно
Аноним 18/06/17 Вск 20:45:46  540232
в контесте у заочников только что стали видны баллы
65, походу пролечу опять
Аноним 18/06/17 Вск 20:50:36  540235
>>540232
У меня 70, письма нет. Отписывайтесь, заочники.
Аноним 18/06/17 Вск 21:32:45  540242
>>540235
62 Проебал весь теорвер
Аноним 18/06/17 Вск 21:48:42  540251
>>540153
хули они там проверяют, когда всё уже проверено. апелляция была же. циферки забить в компьютер сложно?
Аноним 18/06/17 Вск 21:54:57  540254
3 балла непонятно за что в F2 сняли(
Аноним 18/06/17 Вск 22:03:54  540262
знакомый с 81 говорит, что ему пришло письмо, что дальше проходит
Аноним 18/06/17 Вск 22:05:17  540264
>>540262
печаль
Аноним 18/06/17 Вск 22:07:49  540265
>>540262
во сколько письмо пришло?
Аноним 18/06/17 Вск 22:09:52  540267
>>540265
утром ещё

>>540264
почему печаль? о нижней границе-то это ещё ничего не говорит.
Аноним 18/06/17 Вск 22:10:46  540269
>>540267
Что не решил?
Аноним 18/06/17 Вск 22:16:27  540273
LgODTTNMan0.jpg (124Кб, 693x877)
>>540269

Аноним 18/06/17 Вск 23:54:58  540300
12.dib (25Кб, 607x422)
Пришло вот это! Значит ли это, что я прохожу на след. этап?
Аноним 19/06/17 Пнд 00:08:57  540303
>>540300
ты заочник? сколько быллов было? походу взяли
Аноним 19/06/17 Пнд 00:19:56  540307
Да, заочник. 67 баллов. Но, говорят, что в зависимости от города, проходные могут быть разными...
Аноним 19/06/17 Пнд 00:20:33  540308
>>540300
> Рады видеть вас на финальном этапе - собеседовании.

Значит прошла.
Сколько баллов?
Аноним 19/06/17 Пнд 00:22:14  540310
>>540308
67
Аноним 19/06/17 Пнд 00:31:47  540314
>>540310
Да, я уже понял. У меня тред не обновился.
Аноним 19/06/17 Пнд 00:45:45  540317
>>540307
конгратс за прохождение дальше, ботай к собеседованию

будет обидно если я со своими 65 не пройду
Аноним 19/06/17 Пнд 00:49:25  540318
>>540317
есть стандартная схема бота? Что в первую очередь зашарить/зазубрить надо?
Аноним 19/06/17 Пнд 01:58:22  540326
>>540318
Не парься. Если ты тня, то тебя и так возьмут.
Аноним 19/06/17 Пнд 09:56:03  540367
А хоть кому-нибудь уже пришло типа "сорри, фейл"?
Аноним 19/06/17 Пнд 11:35:49  540404
>>540367
мне вообще нихрена не пришло, только вижу баллы в системе
Аноним 19/06/17 Пнд 11:40:00  540406
>>540404
>>540367
Видимо понемногу добирают народ с самыми плачевными результатами, просматривают анкеты, может. Еще есть шанс
Аноним 19/06/17 Пнд 11:42:00  540407
>>540367
До 5 июля, наверное, такое письмо не придет.
Аноним 19/06/17 Пнд 11:56:10  540415
>>540404
сколько у тебя?
Аноним 19/06/17 Пнд 11:56:50  540416
>>540406
у меня 99 баллов =_=
Аноним 19/06/17 Пнд 12:01:49  540418
vbnm.png (7Кб, 225x225)
>>540416
Анкета плохая значит.
Аноним 19/06/17 Пнд 12:07:16  540420
>>540418
ага, и мордой просто не вышел.
Аноним 19/06/17 Пнд 12:12:44  540422
у кого сколько быллов, заочники?
Аноним 19/06/17 Пнд 12:14:06  540423
>>540422
78 балов письма нет ничего нет
Аноним 19/06/17 Пнд 12:24:20  540431
>>540423
я тут почитал треды прошлых лет - кароче, они постоянно дедлайн проебывают, раслабились и ждем.
Аноним 19/06/17 Пнд 13:23:43  540445
чо там, очникам никому ещё приглашение/отказ не приходил?
Аноним 19/06/17 Пнд 13:29:40  540450
сап, анонасы. есть где разбор решений 2го онлайн-этапа? я вероятность неправильно посчитал, как правильно не догадываюсь
и знает кто, что на собесе ждать? может уже бывавшие там поделятся своими теплыми воспоминаниями?
Аноним 19/06/17 Пнд 13:53:29  540460
бля, как бесит когда сроки не соблюдают
Аноним 19/06/17 Пнд 14:56:16  540489
только что пришло, что фейл
Аноним 19/06/17 Пнд 14:56:59  540490
>>540489
только что пришло письмо, что фейл
фикс
Аноним 19/06/17 Пнд 15:02:33  540492
Скажите, а минимальный проходной балл обычно публикуют?
Аноним 19/06/17 Пнд 15:30:33  540498
>>540492
вроде нет
Аноним 19/06/17 Пнд 15:43:25  540502
70 баллов. Фэйл.
Аноним 19/06/17 Пнд 15:44:23  540504
>>540490
сколько чего? очник/заочник?
Аноним 19/06/17 Пнд 15:46:13  540505
>>540416
В эльдорадо иди датасатанистом
Аноним 19/06/17 Пнд 15:50:16  540509
А вообще твой балл дальше какую-то роль играет, или можно выкинуть его на свалку истории?
Аноним 19/06/17 Пнд 15:52:38  540510
>>540502
лол, а как тню выше с 67 на собес позвали?
Аноним 19/06/17 Пнд 15:54:47  540511
Ежели тут действительно есть Стас или кто-то из ШАДа - скажу так, задачи - полное уебанство.

2. Задача про интеграл - уебанство, считает в Maple.
3. Задача про таблицу и сумму чисел - уебанство, проверил на табличке 5 на 5 что сумма не зависит от выбора и посчитал сумму по диагонали. Т.е. большинство решивших вряд ли доказали что сумма не зависит - а тупо заложились на это.
6.1. Задача про вероятность - уебанство, считается численно
7.1. Считается в Maple.
Аноним 19/06/17 Пнд 15:58:05  540512
>>540510
Видимо, анкета большую роль играет.
Аноним 19/06/17 Пнд 16:10:35  540520
Видимо очень сильно влияет город в котором проживаешь (есть ли в нем филиал ШАД в особенности) и вуз. Есть инфа, что приглашение на собес получили люди с меньше 60.
Старший 19/06/17 Пнд 16:10:56  540521
По поводу задач. Не согласен с матерным языком, но согласен с тем, что задачи были откровенно не сложные в этом году в онлайн-экзамене. Не было драйва.

Вопрос по 1й задаче. У кого какой ответ получился? У меня походу дела система правильный ответ отменила как ошибку. Обидно, честно говоря, и не справедливо.
Аном 19/06/17 Пнд 16:15:34  540526
А кто знает, по какому принципу зовут на собеседования? У меня 89 и у меня фейл.
Аноним 19/06/17 Пнд 16:18:57  540530
89? вы все решили?
Аноним 19/06/17 Пнд 16:23:10  540532
>>540526
Москва что ли?
Аном 19/06/17 Пнд 16:23:49  540534
мне сняли на 1й задаче, и почему-то 1 бал на задачке про круг и вероятности.

Я разочаровался в системе, когда даже правильные ответы не публикуют.
Аном 19/06/17 Пнд 16:24:53  540537
Вообще живу не в Москве, но писал, что да. Город влияет на пороговое значение?
Аноним 19/06/17 Пнд 16:27:21  540538
>>540534
а ты как решал про круг, если не секрет?
Аноним 19/06/17 Пнд 16:27:21  540539
>>540537
похоже на то. Типа нехер на заочку поступать если в Москвах живешь)
Аноним 19/06/17 Пнд 16:33:30  540544
>>540539
ну это, мягко говоря, подло, не говоря о таких требованиях, валить.
Мое отношение меняется к Яндексу. Если бы нормально отвечали о правилам наборе.

Подозрения, что там сидят и подвинчивают, чтобы обеспечить достаточный набор, а дальше смотрят на анкеты.
Аноним 19/06/17 Пнд 16:36:02  540547
>>540521
там дробь получалась, насколько я помню, которую надо было возвести в 10 в какой-то там степени. так вот ты где считал это число? точно помню, что, например, вольфрам считал более корректно знаки после запятой - этот ответ лично я и отправлял - засчитали
Аноним 19/06/17 Пнд 16:36:47  540548
>>540544
в смысле подвинчивают?
Аноним 19/06/17 Пнд 16:38:08  540550
>>540547
так к этой задачке, решение в интернет валяется. Там единственное нужно было умножиться кажется на 10^25 и получалась хренова туча знаком, и на вольфраме точно их посчитал и вставил, не засчитали. Какой у тебя ответ получился к задаче А?
Аноним 19/06/17 Пнд 16:38:24  540551
>>540544
Чтож, могу тебя поздравить, что розовые очки относительно таких мест у тебя потрескались. Для меня это, в свое время, было большим разочарованием и большим подрывом моей мотивации.
Аноним 19/06/17 Пнд 16:38:37  540552
>>540548
они когда-нибудь публиковали проходной бал?
Аноним 19/06/17 Пнд 16:39:05  540553
>>540551
)) да уж точно.
Аноним 19/06/17 Пнд 16:39:25  540554
>>540551
в какое твое время? уже пробовался в шад раньше?
Аноним 19/06/17 Пнд 16:42:25  540556
>>540554
И ШАД, и работать к ним устраивался.
В конце концов, с n-ой попытки меня взяли. Похвалив за упорство. Только меня уже от их надменных морд и этих пассажей, про то, что им нужны только одаренные люди и что в определенные отделы у них "Только ШАД", "Только РЭШ" - меня уже тошнило. Противно даже было думать, что я с такими людьми буду в одном офисе работать. Я же видел, как поступали в тот же ШАД на очку.
Аноним 19/06/17 Пнд 16:44:42  540557
>>540550
615763546798029556650
Аноним 19/06/17 Пнд 16:46:12  540559
>>540556
очку решали, собираясь группами, ты имеешь в виду? взяли-то куда, на работу или в шад?
Аноним 19/06/17 Пнд 16:48:43  540561
>>540559
Да, группами.
Везде меня взяли. Я несколько лет назад закончил. Переодически решаю эти экзамены, чтобы мозг размять.
Аноним 19/06/17 Пнд 16:51:11  540562
>>540561
ты по-прежнему в яндексе сейчас работаешь? если да, то зачем тебе мозг экзаменами разминать, на работе задач не хватает?
Аноним 19/06/17 Пнд 16:51:48  540563
>>540557
>615763546798029556650
"суки они убили Кенни"
У меня такой же ответ и мне не засчитали))
Апелляции нет?
Аноним 19/06/17 Пнд 16:58:12  540566
Кто решил задачку по программированию на вероятности для строки?
Аноним 19/06/17 Пнд 16:58:12  540567
80 баллов. Фейл. Ебаные круги.
Аноним 19/06/17 Пнд 16:58:49  540570
>>540567
что не решил?
Аноним 19/06/17 Пнд 17:00:57  540571
>>540570
как ты думаешь, если в сообщении присутствует словосочетание "ебаные круги"?
Аноним 19/06/17 Пнд 17:02:41  540572
>>540571
так эта задачка стоила 15 баллов, а не 20. Колись, как решил вторую задачку по программированию на мат.ожидание строки
Аноним 19/06/17 Пнд 17:07:37  540574
>>540572
5 за просто ответ и 15 за решение. сколько в сумме, кажется как раз 20, не?
Аноним 19/06/17 Пнд 17:08:35  540575
>>540574
да уже все равно. Проходной 85 - это сильно
Аноним 19/06/17 Пнд 17:10:59  540579
>>540562
Это самая большая подлянка, которая тебя ждет, когда ты закончишь ШАД и какой-нибудь пистех. 90% твоих знаний ты использовать не будешь. Не потому что работа скучная и плохая, а потому что ты будешь херачить одну задачу. Долго и упорно.
Аноним 19/06/17 Пнд 17:20:27  540588
>>540579
а как иначе-то? много разных задач по часу в день, чисто чтобы знания поприменять?
дамас Аноним 19/06/17 Пнд 17:20:46  540589
кто алгоритм к задачкам на программирование? плохо было составлено условие в этом году
Аноним 19/06/17 Пнд 17:21:12  540591
>>540575
даже очень. выше вон якобы с 89 не прошел товарищ. это если не пиздит конечно.
Аноним 19/06/17 Пнд 17:23:42  540592
>>540591
тут уже хай поймешь нервы народа. ну экзамен и экзамен. чего жопу рвать м дергаться
Аноним 19/06/17 Пнд 17:24:28  540594
>>540588
Никак. Я просто объясняю почему переодически лезу в контесты всякие и их решаю.
И почему, если не взяли в ШАД, ненадо убиваться. У них весьма странная система оценки и в ШАД и на собесах.
Аноним 19/06/17 Пнд 17:25:10  540595
>>540594
а что кстати на собесах в ШАД спрашивают?
Аноним 19/06/17 Пнд 17:30:00  540598
>>540595
я не помню точно какой, но меня попросили предел какой-то посчитать.
Аноним 19/06/17 Пнд 17:33:35  540600
>>540594
так а ты как оцениваешь, попав через боль в шад, а затем на работу в яндекс - стоило учеба в шаде того или нет?
Аноним 19/06/17 Пнд 17:38:07  540604
>>540600
Вообще, было круто. Я получал большое удовольствие от процесса обучения.
Нужно ли это все, чтобы работать обычным SE в Яндексе? Нет.
Так что, если хочешь шарить, то оно того стоит. Идти туда "чтобы попасть в Яндекс" - оверкилл.
Аноним 19/06/17 Пнд 17:39:35  540608
>>540604
а все онлайн программы яндекса - похожи на учебу в шад или нет?
Аноним 19/06/17 Пнд 17:45:18  540611
>>540608
короче надо идти в аспирантуру физтеха или в рэш
иван 19/06/17 Пнд 17:52:25  540615
народ, че мы страдаем, давайте через год соберемся в группу онлайн и массово решим онлайн-экзамен все на 100%
Аноним 19/06/17 Пнд 17:53:25  540617
>>540273
как решить эту задачку?
Аноним 19/06/17 Пнд 18:05:39  540621
Народ, выложите плиз полный вариант заочного экзамена. интересно сравнить с очкой
Аноним 19/06/17 Пнд 18:07:53  540623
>>540521
Это же двач - тут же все обязаны материться )
Мое возмущение состоит в том, что вышеприведенные задачи не отделили тех, кто решал задачи по чесноку (как я) от тех, кто пользовался мейплом. (Что задачи считаются в мейпле это мне потом сказали). В результате я потратил на строгое доказательство время, которое мне не хватило на теорвер. А кто-то считерил и прошел дальше. Я считаю, что задач с решением на бумаге должно быть больше.
Аноним 19/06/17 Пнд 18:09:30  540624
>>540532
Москичи же очно учатся
Аноним 19/06/17 Пнд 18:12:18  540625
>>540623
>на строгое доказательство
это ты про 3е? там же все тривиально доказывается. а оформлять доказательство красиво-аккуратно никто тебя не просил
Аноним 19/06/17 Пнд 18:13:45  540628
>>540608
одна десятая по уровню сложности, плюс у них только по машинке,(и еще вроде по С++ специализацию на Курсере) открывают.
Аноним 19/06/17 Пнд 18:16:44  540631
>>540625
Теперь я это понимаю, но по факту получлось, что те, кто тупо посчитал сумму по диагонали и заложились на это получили преимущество по времени перед теми, кто решал как надо - т.е. доказал что сумма не зависит и только потом посчитал сумму.
Аноним 19/06/17 Пнд 18:19:53  540632
>>540631
согласен, что на онлайне можно и больше задачек с выкладыванием решениям. иначе, даже самую линию комбинаторную задачку можно оценить в матлабе или тепле
Аноним 19/06/17 Пнд 18:26:12  540634
>>540632
не говоря уже о том, что народ стопудово обменивался ответами и зарешивали вариант на пятерых.
Аноним 19/06/17 Пнд 18:29:02  540636
>>540631
из каждой n-й строки отнимаешь 2017*n, записываешь их в сумму. получаешь 2017 одинаковых строк. из каждого столбца берешь по одному элементу, т.е. просто суммируешь строку. собственно, все
Аноним 19/06/17 Пнд 18:31:06  540638
>>540632
а ты как лох бился в одиночку, ибо Honor Code
а потом проходной 85, потому что читеры задрали планку. Только их на третьем туре пошлют, но свое дело они сделали - тех, кто решал честно на третий тур не пустили. Все-таки планка на третий тур должна быть фиксированной.
Аноним 19/06/17 Пнд 19:49:15  540671
>>540520
Думаю, в первую очередь смотрят в графу "Зачем Вы поступаете в ШАД?" Ибо мотивация важна.
Аноним 19/06/17 Пнд 19:56:01  540673
>>540566
Смотри выше в треде.

>>540567
Еще есть версия что не все баллы равнозначны. Т.е. если одну задачу решило меньше народа, то она в приоритете при прочих равных.
Аноним 19/06/17 Пнд 20:58:35  540689
>>540631
Я доказал за минут 5 в уме, чего ты так бомбишь-то?
Аноним 19/06/17 Пнд 21:05:34  540693
>>540689
вот и надо было чтобы из двух пунктов - посчитайте сумму и докажите, что сумма именно такая. И не давать баллы только за сумму
Аноним 19/06/17 Пнд 21:06:47  540694
>>540689
ты в уме, а кто-то тупо в Numpy.
Аноним 19/06/17 Пнд 21:13:44  540695
Что-то не верится что не прошли, набрав 80 баллов. Хоть бы кто подтверждение этого прислал скрин баллов и письмо с отказом. Организация серьезная и так несерьезно отбирать, не понятно
Аноним 19/06/17 Пнд 21:17:59  540700
>>540695
такие же мысли по этому поводу
Аноним 19/06/17 Пнд 21:32:57  540713
>>540695
А мне верится (если учесть, что для каждого города свой проходной). И скринов даже не надо.
Аноним 19/06/17 Пнд 23:57:35  540816
Ёб твою мать. 75 баллов, и все потому что одну циферку в задаче C перепутал. А мог бы пройти. Вот где попоболь то.
Аноним 20/06/17 Втр 00:18:15  540833
>>540816
Таких случаев много. Я в 1м на одну цифру больше написать и пиздец
Аноним 20/06/17 Втр 00:50:12  540852
>>540816
Аппель?
Аноним 20/06/17 Втр 00:52:13  540854
>>540556
А учились как? Тоже толпой зарешивали?
Аноним 20/06/17 Втр 06:59:29  540902
А когда результаты очки будут? че-то это вообще уже не смешно(
Аноним 20/06/17 Втр 07:43:20  540904
где результаты сууукаааа
Аноним 20/06/17 Втр 11:35:13  540973
78 баллов и я не прошёл, капец
Аноним 20/06/17 Втр 11:43:53  540975
>>540563
тоже интересно, как подавать аппеляцию
Аноним 20/06/17 Втр 11:48:56  540978
>>540973
правда я хохол :(
Аноним 20/06/17 Втр 11:54:02  540981
>>540816
78 тоже не хватает, я думаю нужно овер 90
Аноним 20/06/17 Втр 13:05:48  541018
Чет я херею от чистоты игры.
Аноним 20/06/17 Втр 13:20:51  541034
>>541018
В смысле?
Аноним 20/06/17 Втр 13:31:02  541043
>>541034
самые умные и талантливые. Ага, блять, самые хитрожопые, умеющие с покер-фейсом делать вид, что они типа умные.
Аноним 20/06/17 Втр 13:42:35  541047
>>541043
А ты что думал, в сказку попал где все идеально-справедливо? Добро пожаловать в Россию, тут все будет так всегда, привыкай.
Аноним 20/06/17 Втр 15:46:44  541104
>>541018
лул, дрочево со вступительными задачками на порядок проще того, что происходит в шаде. Не смог в это => скорее всего не сможешь в учебе, какие проблемы?
Аноним 20/06/17 Втр 15:57:45  541111
Только что пришло письмо, очка
Аноним 20/06/17 Втр 15:59:15  541114
>>541104
лол, а есть вот кстати другое мнение, противоположное
Аноним 20/06/17 Втр 16:07:16  541123
>>541111
И что прислали? Прошёл или нет?
Аноним 20/06/17 Втр 16:09:12  541125
63 балла, пришло письмо, что не прошел
Аноним 20/06/17 Втр 16:29:31  541142
очка, три +, два +-, зовут на собеседование
Аноним 20/06/17 Втр 16:43:38  541148
>>541142
Пишите день сразу.
Аноним 20/06/17 Втр 16:43:52  541149
>>541142
В какой день писал?
Аноним 20/06/17 Втр 16:43:56  541150
>>541123
5 +, позвали
Аноним 20/06/17 Втр 16:48:16  541153
>>541123
Писал в третий день
Аноним 20/06/17 Втр 16:49:38  541155
>>541148
третий день
Аноним 20/06/17 Втр 17:33:15  541175
Да есть же, с двумя плюсами позвали. Писал в 1 день. Теперь нужно не завалиться на собесе...
Аноним 20/06/17 Втр 17:36:32  541178
>>541175
Напиши сколько всего по задачам, включая +- и +/2
Аноним 20/06/17 Втр 17:37:57  541179
>>541178
+ +-
Аноним 20/06/17 Втр 17:58:23  541195
>>541175
какие решил?
Аноним 20/06/17 Втр 19:38:41  541250
Кто знает сначала рассылают приглашения, а затем отказы. Или все происходит в случайном порядке?
Аноним 20/06/17 Втр 19:39:52  541251
>>541250
В случайном порядке
Аноним 21/06/17 Срд 02:51:52  541420
>>540615
вот-вот вот, такие и разгоняют проходной балл до 85. Надеюсь вас запалят на антиплагиате на задачах на программирование
Аноним 21/06/17 Срд 03:02:34  541421
Народ, а на собесе просят алгоритмы или только математику? И как формулы показывать?
Аноним 21/06/17 Срд 07:50:46  541441
>>541421
вроде алгоритмы тоже бывали
Аноним 21/06/17 Срд 08:02:12  541442
Такое бурное обсуждение заочки, а с очки сидят тихо, не палятся)

[Назад][Обновить тред][Вверх][Каталог] [Реквест разбана] [Подписаться на тред] [ ] 1027 | 43 | 272
Назад Вверх Каталог Обновить

Топ тредов
Избранное