Радиотехника

Ответить в тред Ответить в тред
Check this out!
rate me /ra Аноним Птн 22 Ноя 2013 14:42:08 1071961
85Кб, 418x641
418x641

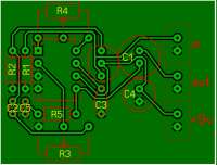
Здравствуй радиач. Вот решил попробовать развести свою первую плату. Это обычный выпрямитель и КРЕНки. Годно или хуета? Старался делать все по правилам. Программа DipTrace

Аноним Птн 22 Ноя 2013 14:48:30 1071972

Добавь земляной полигон и будет норм.

Аноним Птн 22 Ноя 2013 14:50:38 1071983

И что это за художество между конденсаторами? Почему от С2 и С1 просто горизонтальную линию нельзя провести?

Аноним Птн 22 Ноя 2013 15:02:13 1072014

>>107198
Я читал то надо землю в одной точке соединять. Вот и соединил.

Аноним Птн 22 Ноя 2013 15:20:31 1072025

>>107201
Ну тут это не так принципиально, но можно и так сделать. Посмотри тогда еще на зазоры там где линия от С1 и С2 идет параллельно с землей от разъема. Они возможно совсем малы и в итоге плата не вытравится как надо.

Аноним Птн 22 Ноя 2013 16:23:00 1072086
150Кб, 600x500
600x500

>>107196
Разведи в один слой.

Аноним Птн 22 Ноя 2013 16:42:17 1072117

>>107196
>DipTrace
Хуита.
Двухслойка не нужна. Выводное говно тоже не нужно. Вся эта схема легко уместится под трансформатором.
Диоды и выпрямительные емкости явно избыточны для стабов в to92.
Ебанутый разъем, перепутать полярность проще простого.
Защитные диоды, балласт, вч фильтр где? Впрочем это опционально.

Аноним Птн 22 Ноя 2013 21:31:48 1072448

>>107196
Нахуя такие узкие дорожки в питальнике делать, тебе меди чтоле жалко? Хуярь жирнее и вокруг отверстий пятаки больше делай, особенно у крупных диодов/конденсаторов.

Аноним Птн 22 Ноя 2013 21:57:42 1072499

>>107211
>Диоды и выпрямительные емкости явно избыточны для стабов в to92.
Может, у него нету других.
>Ебанутый разъем, перепутать полярность проще простого.
Валяй, перепутай разъем кулера на материнке.
ЗЫ. Пшел в жопу, умник, блять.

Аноним Суб 23 Ноя 2013 01:12:42 10727410

>>107196

Эта плата хохоча разводится в 1 слой. А так ничо. Только "мекка" делается не в произвольном месте а на точке, с которой питание раздается, в данном случае - должны быть на разъеме (хотя для БП это не актуально).

Аноним Суб 23 Ноя 2013 10:26:44 10728911
Аноним Суб 23 Ноя 2013 11:18:36 10729212
222Кб, 1287x473
1287x473

>>107289
Топор - да, рисует именно как в совке, такая же упоротая и говённая разводка получается.
А просто скруглять дорожки можно в любом каде, да хоть в спринте. Пикрилейтед.

Аноним Суб 23 Ноя 2013 11:24:47 10729413

И пара советов опу.
Как тебе уже сказали, двуслойка для такой простой схемы - явный оверкилл, всё прекрасно разводится в одном слое.
Паучков на плате рисовать не обязательно, но даже если очень хочется "разводку звездой", то лучше общие выводы литов соединить сплошной и прямой дорожкой, сделать с неё отвод и уже его вести на мекку заземления. Но для "просто" питальника это вообще говоря ничего не даст - работать будет и сплошной полигон без разрезов, ты ж не для какого-нибудь малоискажающего измерительного прибора БП делаешь, где даже потенциал мекки будет влиять на точность измерений.
Емкости C5 и C6 не нужны.

Аноним Суб 23 Ноя 2013 16:47:32 10731414
77Кб, 1285x473
1285x473

>>107305
Круги рисуешь и дуги из кругов делаешь. Довольно удобно в шестом спринте - там есть автопривязка к конечным точкам отрезков и дуг.
Да, заёбисто. Поэтому лучше освоить нормальный кад, а ещё лучше - хороший, типа альтиума или ментора.

Аноним Суб 23 Ноя 2013 17:50:34 10731915
948Кб, 1655x1003
1655x1003

Плюс к этому - из нормального када можно экспортировать модель платы с установленными элементами и применить её при разработке конструктива уже в механическом каде, типа солида или инвентора.

Аноним Суб 23 Ноя 2013 17:53:00 10732016
991Кб, 1648x876
1648x876

Для устройств сложнее махарайки такая возможность оказывается очень полезной - можно проверить, не налезает ли какая деталь на часть другой платы, жгут или элемент конструктива.

Аноним Суб 23 Ноя 2013 18:01:23 10732117
729Кб, 1489x871
1489x871

Вкину ещё одну картинку, т.к. рендерится довольно красиво (хотя практической ценности в этом вообще никакой), похвастаться хочется, да не перед кем - ИРЛ у меня поблизости немного единомышленников, или покупают готовое, или делают махарайки из подножного хлама и понтуются ими в гетто типа "схемокота" или "ваняльника".

Аноним Суб 23 Ноя 2013 18:03:21 10732318
Аноним Суб 23 Ноя 2013 18:18:23 10732619

>>107323
Модуль уселка на КП904 в мостовом включении (старая схема из "Радио" на новый лад, на современных деталях, за исключением собственно КП904). У них стрёмный корпус, поэтому пришлось городить такой своеобразный конструктив, чтобы крепить транзисторы в нужном положении к плите гайкой, закрывать гайки радиаторами (охладители для тиристоров) и крепить сверху платы (снизу сам уселок, сверху БП для выходного каскада).

Аноним Суб 23 Ноя 2013 18:22:15 10732720
Аноним Суб 23 Ноя 2013 18:30:04 10732821

>>107327
Да. На вопрос "зачем СВЧ-транзисторы?" ответ - они более линейны, чем распространённые НЧ и ключевые мосфеты, и у них отрицательный температурный коэффициент тока, не нужна система термостабилизации.

Аноним Суб 23 Ноя 2013 18:57:35 10733422

>>107328
Понял. Просто их СВЧшность и "Радио" намекали как-то недвусмысленно на усилок для трансивера.
Плату покажи или это она выше?
Как с возбудами-то дела?

Аноним Суб 23 Ноя 2013 20:26:53 10734223

>>107334
Ну, в радио половина статей радиопередачи как таковой не касалась, была и бытовуха (УНЧ - в каждом номере был), были и компьютеры самодельные.

>Плату покажи или это она выше?
Она самая. Но кроме УНЧ плат много - плата софтстарта и дежурки, плата защиты АС, платы выходных фильтров, а часть даже не развёл ещё - плата входного коммутатора и релейного регулятора громкости(видна на задней панели, это заготовка), и плата стрелочных индикаторов и управления (эту даже не прикидывал).

>Как с возбудами-то дела?
На макете - нормально, резисторы на затворах спасают, но на показанных тут платах ещё не пробовал - их надо заказывать, и у меня не хватает на них транзисторов (есть 5, а надо 16).

Аноним Вск 24 Ноя 2013 00:07:02 10736024

>>107342
И чтос амое важное - насколько велика разница в звуке по сравнению с версией без КП904?

Аноним Вск 24 Ноя 2013 12:32:30 10738725

>>107360
Без 904-ых есть вариант на биполярах, но там от оригинальной схемы рожки да ножки, только общая топология (так называемый "цирклотрон"), сам не собирал, по отзывам - звучит хуже и возникает куча проблем с введением термостабилизации, вплоть до генерации этой сервы и возникновения ИНЧ тепловых колебаний.
На импортных полевиках (не СВЧ, но похожей структуры - горизонтальные феты, в отличие от "вертикальных" ключевых, типа HEXFET) в макете пробовал лично, 2SK1058 и BUZ900DP звучат хуже, несмотря на более высокий коэффициент качества (отношение крутизны к емкости З-И), очевидно, у них хуже линейность и сильнее зависимость емкости от напряжения З-И. Импортные СВЧ-полевики не пробовал - они стоят в 10 раз дороже и без того недешёвых КП904.

Аноним Вск 24 Ноя 2013 15:29:39 10740026

>>107387 Почему бы не попробовать jfet? Они же почти аналогичны твоим, как я понял, lateral depletion mode mosfet. Их конечно потребуется ведро, но и стоят они по 3 рубля.

Аноним Вск 24 Ноя 2013 15:50:45 10740427

>>107400
В чём они аналогичны? Там изменений потребуется больше, чем с биполярами, почитай Нельсона Пасса - zen variations #9, как раз об этом. Тем более, что мощные JFET ещё более дороги и малодоступны, чем латеральные мосфеты.

Аноним Пнд 25 Ноя 2013 00:40:28 10743128
Аноним Пнд 25 Ноя 2013 14:32:07 10746329

Вот уж какой тред не совковый, так именно этот.

Аноним Пнд 25 Ноя 2013 16:53:29 10748130

>>107463
Там вон выше по треду аудиофил какой-то кукарекает. А все аудиофилы - совки.

Аноним Пнд 25 Ноя 2013 17:16:47 10748531
140Кб, 1024x768
1024x768

>>107481
У него как раз очень несовковый подход к разработке, судя по тому, как он выдрачивает печатки и конструктив, из совка у него только выходные транзисторы, да и те, по ходу дела, только из-за цены поставил.
Совок - это пикрилейтед.
Так что кукарекаешь тут ты, не мешай благородным анонам своим кудахтаньем.

Аноним Пнд 25 Ноя 2013 17:24:24 10748632

>>107485
ПРИШЛО ВРЕМЯ ПАЯТЬ МАХАРАЙКУ
МАХАРАЙКА САМА СЕБЯ НЕ СПАЯЕТ
СПАЯЙ ЕЁ, ПОТОМ СПАЯЙ ЕЩЕ ОДНУ
ЗАЧЕМ МНЕ ХОРОШАЯ АППАРАТУРА, У МЕНЯ НЕТ ВРЕМЕНИ ПОЛЬЗОВАТЬСЯ ЕЙ
ЛУЧШЕ ЕЩЕ РАЗ СПАЯТЬ МАХАРАЙКУ
Я ПАЯЮ ПО ТРИ МАХАРАЙКИ В ДЕНЬ
КАЖДАЯ КАЖДАЯ МАХАРАЙКА ОТНИМАЕТ 6 ЧАСОВ
Я ЖИВУ АКТИВНОЙ И ПОЛНОЦЕННОЙ ЖИЗНЬЮ
Я УСПЕШЕН И ПОЭТОМУ ЦЕЛЫЙ ДЕНЬ КОВЫРЯЮ ДЕТАЛИ ИЗ ТЕЛЕВИЗОРОВ С ПОМОЙКИ
А ПОСЛЕ ЭТОГО ВПАИВАЮ ИХ В МАХАРАЙКИ
ТУПЫЕ ЭЛЕКТРОНЩИКИ ОДЕРЖИМЫ РАЗРАБОТКОЙ СВОИХ ЖЕЛЕЗОК ПЕРЕД СБОРКОЙ
А Я СВОБОДНЫЙ ОТ ЗАДРОТСТВО ЧЕЛОВЕК
СКОЧАТЬ ТОПОР БЕЗПЛАТНО И БЕЗ РЕГИСТРАЦИИ МОКРЫЕ ПИСЕЧКИ
СХЕМ.НЕТ ДАТАГОР АУДИОПОРТАЛ В КАКУЮ СХЕМУ МОЖНО СУНУТЬ ЛАМПЫ КОТОРЫЕ Я НАШЕЛ
ХЛОРНОЕ ЖЕЛЕЗО ЛУТ ПЕРЕТРАВ
ЛУЧШЕ Я СПАЯЮ ЕЩЁ ОДНУ МАХАРАЙКУ
И ЗАСУНУ ЕЁ В КОРПУС ОТ РОМАНТИКИ ЭРГОНОМИКА НЕ НУЖНА
Я НЕ ПАЯЛ МАХАРАЕК НЕДЕЛЮ
ПОЙДУ СПАЯЮ
С МАХАРАЙКАМИ ВСЁ ПРОСТО И ПОНЯТНО
САМОВОЗБУД НЕТ ЗАЩИТЫ СГОРЕЛИ КОЛОНКИ. ЭТО ЖЕ ОЧЕВИДНО КАК ЕГО УСТРАНИТЬ
ПРИШЛО ВРЕМЯ ПАЯТЬ МАХАРАЙКИ
ККОКОКОКОКОКОКО
DIY ШВАБОДКА ПИТУХИ
КОКОКОКОКОКОКО

Аноним Пнд 25 Ноя 2013 17:36:54 10748833

>>107486
Ебать тебе припекло. Ну, хочешь, я отдам тебе свой старый телевизор? Соберешь махарайку и перестанешь бугуртить. Кроме того, навыков и знаний поднаберешься.

Аноним Пнд 25 Ноя 2013 18:11:19 10749434

>>107486
Да, сочный DIY современного специалиста по электронике которому бабы не дают

Аноним Пнд 25 Ноя 2013 18:19:05 10749535
Аноним Пнд 25 Ноя 2013 19:29:09 10750236

>>107486
>В КАКУЮ СХЕМУ МОЖНО СУНУТЬ ЛАМПЫ КОТОРЫЕ Я НАШЕЛ
Лол, на днях буквально задавал себе этот вопрос, когда нашёл в своих развалах с десяток ламп. Нагуглил схему усилителя на 6Ф1П и спаял первую в своей жизни тёплую ламповую махарайку.

Аноним Пнд 25 Ноя 2013 19:37:30 10750337

>>107500
>со стороны параши, где сидят совки-махарайщики
пофиксил тебя

Аноним Пнд 25 Ноя 2013 19:56:32 10750438
412Кб, 3456x2592
3456x2592

Аноны, а о чём речь вообще? Что совки - поголовно махарайщики, так это почти синонимы. А вот что аудиофилы поголовно - совки - это абсолютно не факт, хотя среди них есть много больных на голову, в том числе и совкоёбов.
Взять две реализации одной и той же схемы (УМЗЧ Леонида Зуева), которая, очевидно, рассчитана на аудиофилов - этот пикрилейтед делал стопроцентный совок, спору нет.

Аноним Пнд 25 Ноя 2013 19:58:22 10750539
1621Кб, 3648x2736
3648x2736

А вот эту - очевидно, хороший специалист, которого совком и махарайщиком язык не повернётся назвать.

Аноним Пнд 25 Ноя 2013 20:13:48 10750840

>>107504
>>107505
Не удивлюсь, если у первого варианта характеристики лучше, поскольку часто DIY-дебилы гонятся за новизной и СИММЕТРИЕЙ, больше нихуя их не интересует.

Аноним Пнд 25 Ноя 2013 20:18:20 10750941

>>107201
Прочитай ещё зачем это делается. Здесь это не нужно, лучше полигон.

Аноним Пнд 25 Ноя 2013 20:26:25 10751042
358Кб, 1204x996
1204x996

>>107508
Конечно первый вариант измеряется и звучит как говно, сливая в сравнении допотопному грюндику, а вот второй - весьма приличная во всех смыслах машинка

>поскольку часто DIY-дебилы гонятся за новизной и СИММЕТРИЕЙ, больше нихуя их не интересует.
Чувствуется тон махарайщика, который не в состоянии осилить самоделку на хорошем уровне. Второй вариант разрабатывали двое грамотных инженеров - схемотехник и конструктор - и там учтены и схемотехника, и взаимное положение частей устройства, и даже конструкция трансформатора (типоразмер магнитопровода и намоточные данные обмоток). Даже, если правильно помню, даны рекомендации по правильной прокладке проводов, чтобы не было петель по земле и вообще косяков с её - земли - подключением.
Кстати, тоже в каком-то каде корпус проектировали, как анон с СВЧ выше, пик.

А тру DIY-дебилы как раз и делают колхозные уёбища типа >>107504 или >>107485, зато потом не нарадуются - и печатки-то дома сами вытравили пока мамка с кухни не прогнала, и все залежавшиеся детальки приткнули, чтобы новых не покупать. То, что работает херово - дело десятое.

Аноним Пнд 25 Ноя 2013 20:30:06 10751143
701Кб, 1200x803
1200x803

>>107508
Как может устройство с одним трансом по определению звучать хорошо?

Аноним Пнд 25 Ноя 2013 20:34:08 10751244
70Кб, 640x653
640x653

>>107511
БОЛЬШЕ ТРАНСФОРМАТОРОВ БОГУ ТРАНСФОРМАТОРОВ
Что не так с одним трансом, если у него 2 комплекта вторичных обмоток?

Аноним Пнд 25 Ноя 2013 20:36:24 10751345
112Кб, 640x480
640x480

>БОЛЬШЕ ТРАНСФОРМАТОРОВ
От старых сег и денди

Аноним Пнд 25 Ноя 2013 21:31:26 10751646

>>107510
>Второй вариант разрабатывали двое грамотных инженеров - схемотехник и конструктор - и там учтены и схемотехника, и
Вот если бы ты предоставил пруфы и что вообще это такое за поделие, то я бы почитал и может быть даже согласился с твоим мнением в глубине души.

Аноним Втр 26 Ноя 2013 00:20:13 10752047

ну-ка, поясните, что еще за хуйню такую вы тут придумали, питать транзисторный стереоусь от одной вторички транса - как то пагубно влияет на характеристики? Бред какой-то, дайте инфы почему так, если это не бредни упоротых аудиофилов, подбирающих транзисторы на слух.

Аноним Втр 26 Ноя 2013 00:56:37 10752448
1459Кб, 3487x2275
3487x2275

>>107505
Меня всегда в подобных поделках интересовала одна вещь. ГДЕ ЭТИ ПИДОРАСЫ БЕРУТ КОРПУСА? Корпуса ведь у них, во первых металл, во вторых нормально обработанные и нередко покрашенные, в третьих - часто нормально выглядят.
Блядь, я бы тоже собирал йоба-годноту, но где брать такие охуеные корпуса? вряд ли они их заказывают за тысячи денег. То ли они все слесари, то ли у них друг-ПЕТРОВИЧ, который за бутылку своими золотыми руками спиздит металл на заводе, отрежет, обработает, просверлит, покрасит, а затем незаметно вынесет.
Нет, ну правда, я не понимаю, где дешево брать годные корпуса. Я ничего доступного кроме фанеры, текстолита, гетинакса и картона в глаза не видел.
Блядь, однажды мне попался "годный" маленький корпус от какого-то заводского прибора из 70х годов, покрашенный в блевотно-зеленый совковый цвет. Мне пришлось ушной усилитель собирать ПОД КОРПУС, блять, вполне разумеется, что все-же слегка зафелил с расчетами и получилось не оче. Но суть не в этом, а в том, что если свершилось такое чудо и попался ебучий корпус, девайс придется проектировать под него. Блять, это нормально вообще? Нахуй так жить, блять, дайте мне лайфхак, где сраному хиккану взять годных корпусов? Может, у каких-нибудь ребят типа КИПовцев? Но они только на заводе, блять, обитают, а туда просто так не пройдешь, типа "привет пагни продайте пару корпусов от списанного оборудования", тем более что с завода запрещено что-либо подобное выносить. Ну где такое можно доставать? Комповые корпуса от блоков питания, системных блоков и проч. компового оборудования в 99% совершенно не подходят, как с точки зрения "разработки устройства под корпус", так и по внешнему виду.

Аноним Втр 26 Ноя 2013 01:03:18 10752549

>>107524
>То ли они все слесари
this
Талантливые люди талантливы во всем

Аноним Втр 26 Ноя 2013 01:17:12 10752650

>>107525
Ну, а где они берут кучу станков и прочего оборудования? Это ж надо 100-200к денег вложить в мастерскую, плюс иметь помещение для мастерской. И все ради поделок. Или все эти талантливые люди - простые работяги на заводе и поэтому имеют доступ к оборудованию и материалам?

Аноним Втр 26 Ноя 2013 02:11:50 10752951

>>107526
Радиолюбитель, это человек, способный спроектировать и построить махарайку с 0 в одно рыло. Хобби включает в себя также слесарное дело, и не только. Это я еще у Борисова в детстве читал. Алсо, разумеется есть и те, кто заказывает корпуса у дядьвась знакомых, или за бешеные даллары в фирмах. Но олдовые усачи хуярят все сами.

Аноним Втр 26 Ноя 2013 02:17:32 10753052

>>107526
Алсо, обычно до такого уровня доходят постепенно. там сверло купят, там тисочки, комнатку под мастерскую у жены отвоюют и т.д. С материалами та же история, там купят, там спиздят и т.д.

Аноним Втр 26 Ноя 2013 17:53:52 10755853

>>107537
Выглядит внушительно, сразу понятно - качественно и работает. А ты может парень и умный, но все равно дурак.

Аноним Втр 26 Ноя 2013 17:58:08 10756054

>>107536
>И оттого идёт о дурная слава, что все самоделки выглядят как говно и собраны в спизженных с подъезда почтовых ящиках.
Так делают только ньюфаги с радиобыдла.ру (радиоскот.ру)
>усилитель Зуева/Хуева/Рандомпидорашки
Самоутверждение ватников тут кому-то интересно?

Аноним Втр 26 Ноя 2013 18:28:31 10756255
168Кб, 1500x1186
1500x1186

>>107558
Too fat. Troll harder.

>>107560
>Так делают только ньюфаги с радиобыдла.ру (радиоскот.ру)
>усилитель на пикче собрал усатый пердун с сорокалетним стажем паяния
fail

>усилитель Зуева/Хуева
Ахаха гля на этого поцанчика!!! он поменял одну букву в фамилии "Зуев" и получилось "Хуев" ))) смешно збс ))))))) тож по камеди гониш? ))

>Рандомпидорашки
Тебе припекает от того, что отечественный инженер может разработать отличную схему, а отечественный же самодельщик - реализовать её на очень высоком уровне?
Тогда, должно быть, твоему пердаку будет ещё теплее от факта, что бывший советский инженер Шушурин сейчас продаёт аппараты своей разработки по интересным ценам - http://www.audiofederation.com/dealership/prices/lamm/
И их таки покупают.

>Самоутверждение ватников тут кому-то интересно?
Ну учитывая, что ватник тут ты и достижений за тобой никаких - действительно, твоё самоутверждение малоинтересно.

Аноним Втр 26 Ноя 2013 18:39:39 10756556
4087Кб, 1789x1125
1789x1125

>>107537
Ну и мудак. Он блядь платы прямо на dniwe положил и тряпочки под них подсунул, чтобы ничего не замкнуло. Родина дала им латунные стойки — ставь! Ставь на них платы, блядь! Не хочу, хочу жрать говно! Что такое? Это самодельщики? Это радиолюбители? Суки, мудачьё — пидорашки. Паяльники взяли, говно жрут — пидоры, блядь, ёбаные…

Аноним Втр 26 Ноя 2013 19:34:25 10757257

>>107565
Это просто МАКЕТ

Аноним Втр 26 Ноя 2013 19:36:33 10757358

>>107562
>отечественный инженер может разработать отличную схему
/0
>отечественный же самодельщик - реализовать её на очень высоком уровне
/0х2, fatal error

Втр 26 Ноя 2013 19:39:28 10757459
Аноним Втр 26 Ноя 2013 19:42:09 10757560

>>107562
У тебя на пикче очевидный развод для лохов-аудиопидоров, готишный корпус с кубиками и подсветка ламп светодиодами, все по науке, лал.

Аноним Втр 26 Ноя 2013 19:57:03 10757661
Аноним Втр 26 Ноя 2013 20:20:46 10757862

>>107573
Этот совок поломался, замените.
Тебе ж показали фото готового устройства и дали ссылку, по которой можно найти измерения, схему и отзывы - со всех точек зрения вещь годная. Где деление на ноль?

Аноним Втр 26 Ноя 2013 21:15:32 10758063

>>107576
Проблема корпусов кстати раскрыта по ссылке полностью, людям негде достать корпуса.

Срд 27 Ноя 2013 00:03:12 10759364

>>107578
>пидорашке неприятно

Аноним Срд 27 Ноя 2013 00:58:00 10759565

>>107565
Даже со стойками эти подкладки очень желательны, там и у корпуса и у плат небольшая жесткость, судя по фото, а увидеть разряд фильтрующих емкостей об этот самый корпус вряд ли было в планах.

Аноним Срд 27 Ноя 2013 01:01:42 10759666

У меня ПРЕССШПАН от этого треда

Срд 27 Ноя 2013 01:08:24 10759767

> пидорашки
> совки
> ватники
> совки
> пидорашки
Съебите обратно в свою /по/рашу, ублюдки.

Аноним Срд 27 Ноя 2013 01:37:36 10760068

>>107593
>>пидорашке в посте >>107573 неприятно
fix ftgj

>>107595
Хуйню написал. Чтобы прогнуть настолько маленькие и короткие платы настолько, чтобы выводы деталей коснулись, на них надо с усилием надавить сверху, а при нормальной эксплуатации такого не происходит.
Зато без этих стоек у автора этой мудацкой махарайки есть отличный шанс рано или поздно
>увидеть разряд фильтрующих емкостей об этот самый корпус

Открой свою пекарню и погляди, как у тебя матплата крепится - именно что через стойки-спейсеры.

>>107580
По ссылке видно, как люди приспосабливают имеющиеся железки под свои цели. Корпуса-то есть где взять, но жаба многих душит.
И даже по этой ссылке можно видеть упёртого совка-махарайщика, который херачит убогие конструкции (по его собственным словам - с 70-ых годов, пиздец необучаемая обезьяна) и не воспринимает обоснованной критики, и более молодого любителя, который в похожем корпусе умудрился собрать на порядок более опрятное устройство, отдавая себе отчёт, что и это далеко не идеал, а просто дешёвый и сердитый вариант.
У меня стойкое ощущение, что половину этого треда исписал подобный этому shost'у махарайщик, который не может в аккуратность и который бугуртит и называет совками всех тех, кто может разработать и/или сделать что-нибудь действительно стоящее.

Аноним Срд 27 Ноя 2013 01:39:50 10760169

>>107600
Неслабо тебе припекло

Аноним Срд 27 Ноя 2013 01:48:34 10760470
8Кб, 200x200
200x200

>>107601
>является бугуртящей пидорашкой
>отвечает на слоу-доске через две минуты
>пытается убедить, что припекло не ему

Аноним Срд 27 Ноя 2013 01:48:35 10760571

>>107600
Просто ты молодой, зеленый, не имеющий морального права судить опытного любителя, который собрал больше завершенных конструкций чем ты в теории видал... И его решения залог надежности, ну а тебе красивости подавай.

Аноним Срд 27 Ноя 2013 01:50:55 10760772

>>107604
Продолжай, я заинтригован.

Аноним Срд 27 Ноя 2013 01:53:42 10760873

>>107605
Да-да-да, диалектический закон перехода количества в качество. Если взять достаточно много говна, то оно рано или поздно станет мёдом, главное взять побольше.
То ли дело молодёж поганая - чистый мёд ест и другим предлагает, говна даже видеть не хочет, ну не дурь ли это?

Аноним Срд 27 Ноя 2013 01:58:36 10760974

>>107608
А не дурь ли это, всем быдлофорумом кидаться на человека, рискнувшего показать свою честную конструкцию как есть, без понтов? Единственная его ошибка в том, что он вообще её вам показал на вашем быдлофоруме понторезов. Алсо, я не он, написал это в здравом уме и с холодной головой

Аноним Срд 27 Ноя 2013 02:08:56 10761075
1811Кб, 2592x1944
2592x1944

>>107609
По-твоему, честно (и достаточно мягко) говорить человеку, что он собрал откровенное говно - это дурь?
Причём говно собрал не в первый раз, и раз за разом прогресса у него не наблюдается, упорно делает колхозные уёбища.

И автор темы как раз понтовался, да хоть стажем
>ну у меня это 100500 усилитель с 70x гг
что совершенно неуместно - ну ладно новичок зелёный такое сговнякал, научится ещё, но тут-то налицо гордость от собственной необучаемости. Дурью было бы как раз одобрение такого низкого уровня.

Аноним Срд 27 Ноя 2013 02:12:08 10761176

Вдогонку
>>107609
>Алсо, я не он
Охотно верю - у него большие проблемы с грамматикой и особенно - с пунктуацией.

>написал это в здравом уме и с холодной головой
А вот тут - не верится мне. Не могу я принять, что человек в здравом уме одобряет посредственность и убожество, порицая при этом стремление к высокому уровню.

Аноним Срд 27 Ноя 2013 02:14:00 10761277

>>107600
> именно что через стойки-спейсеры
Ага, только под матплатой их дохуев. Питальники пекарен тоже на стойках собираются но там все же кладут лист довольно толстого пластика под плату.

Аноним Срд 27 Ноя 2013 02:21:00 10761378

>>107611
Хуй с тобой, я тебя тралил, так легче? Тоже не люблю конструкции на говне и из говна, потому как у нас не постапокалипсис, но мне того совка жалко, все ополчились на него там из-за хуйни.

Аноним Срд 27 Ноя 2013 02:22:14 10761479

>Ага, только под матплатой их дохуев
Потому, что она длинная. При неизменном усилии прогиб балки зависит от расстояния между опорами, возведённого в четвёртую степень - так что для маленькой платки усилителя или выпрямителя достаточно будет поставить стойки лишь в углах платы, и уже это даст десятикратный запас жёсткости по отношению к нагрузке от напаянных деталей.
Правда, тот мудак в своей махарайке стоек не поставил вообще, и даже крепёжные болты местами "забыл". Такое черезжопное отношение нельзя оправдывать.

>Питальники пекарен тоже на стойках собираются но там все же кладут лист довольно толстого пластика под плату
Только лишь потому, что в питальнике есть неизолированные от сетевого напряжения цепи.

Аноним Срд 27 Ноя 2013 02:24:25 10761580
215Кб, 777x545
777x545
Аноним Срд 27 Ноя 2013 02:27:49 10761681

>>107613
Мне его жалко было лет 8 назад, но с тех пор он основательно подзаебал всех своими поделками и дебильными комментариями в чужих темах. Ладно бы дельное что-то говорил, так у него основная тема была - "вот пацаны дураки вы, столько денег в самоделку вбухали, а я вот чё сделал, ничуть не хуже, давай поменяемся? а разницу в деньгах я бы на бутылочку потратил )))" хотя тут могу ошибаться и путать его с кем-то, он может и непьющий
Совок - это ещё ничего, но вот агрессивно насаждающийся совок - уже сильно неприятно.

Аноним Срд 27 Ноя 2013 02:28:20 10761782

>>107610
От этого монтажа у меня ЧЕТНЫЕ ГАРМОНИКИ, где вы берете такое? Сами паяете?

Аноним Срд 27 Ноя 2013 02:28:30 10761883

>>107614
> Только лишь потому, что в питальнике есть неизолированные от сетевого напряжения цепи.
Так у того хуя импульсник с неизолированными от сети цепями в наличии.

> Такое черезжопное отношение нельзя оправдывать.
Черезжопого изготовления я не оправдывал.

Аноним Срд 27 Ноя 2013 02:30:36 10761984
Аноним Срд 27 Ноя 2013 02:30:39 10762085

>>107616
Ну вам там в петушиной хате виднее, пусть будет плохой совок, злой, не заслуживающий снисхождения старик-фашистокоммунист.

Аноним Срд 27 Ноя 2013 02:39:16 10762186

>>107618
>Так у того хуя импульсник с неизолированными от сети цепями в наличии.
И он лежит на металлическом шасси без спейсеров, так что вероятность полыхнуть у него значительно выше, чем у платы УНЧ (в которой таких цепей нет), которая стояла бы на спейсерах без изолирующей прокладки под собой.

>>107617
http://dr-shost.com/
Он же - автор пика из >>107565

>>107620
>Ну вам там в петушиной хате
Что ж ты так раскудахтался сурово. Форум довольно грамотный, без явной эзотерики. И старика этого, заметь, головой в парашу не макают, а очень аккуратно намекают ему на уровень, как и остальным, в общем-то не считая нескольких человек с длинным языком, которые периодически ловят бан. И много там конструкций очень высокого уровня.

Аноним Срд 27 Ноя 2013 02:43:32 10762287

>>107575
Вечный вопрос - кто лох, тот, кто может потратить >100K$ на усилок, или то, кто не может эти 100К заработать?

Аноним Срд 27 Ноя 2013 02:46:59 10762388

>>107621
>Он же - автор пика
Появилось подозрение, что он такой тонкий аудио-траль.

Аноним Срд 27 Ноя 2013 02:52:39 10762489
70Кб, 600x600
600x600

>>107622
>Вечный вопрос - кто лох
Ты

Аноним Срд 27 Ноя 2013 02:58:37 10762590
58Кб, 650x333
650x333

>>107624
Нет ты.

>>107623
Слишком тонко, чтобы быть правдой.

Аноним Срд 27 Ноя 2013 21:36:35 10768791

>>107565
>>107610
Бля, монтаж просто пиздец какой. В совке по-человечески обращались с проводами (сколько старых проигрывателей не ломал, все в оплеточке, стянуто, прикреплено). А тут - хуета, все непонятно где висит, от проводов питания ламп наводки пиздец какие наверно.
Кстати, на второй пикче резистор подгорел, походу, или на стадии вымирания

Аноним Срд 27 Ноя 2013 21:37:58 10768892

>>107687
Дополню: ебена в рот, хули там витуха делает, он что, нормальные провода не мог прикрутить?

Аноним Срд 27 Ноя 2013 22:16:22 10769293

>>107688
Из говна и палок собирает, на чем и погорел. Алсо, про грамотную совковую разводку проводов поддвачну.

Аноним Чтв 28 Ноя 2013 00:44:19 10771694

>>107695
>о аудиофильской культуре качества звука
воу-воу, удифил, палехче

Аноним Птн 29 Ноя 2013 09:34:29 10782795

>>107727
>тупые совки-ардуинщики
вот теперь пофиксил так пофиксил

>>107692
>грамотную совковую разводку проводов
Ладно тебе - грамотная. Да, провода были не из кусков подножной витухи, а честная облуженка в разноцветной изоляции с ярлычками на каждом конце для опознования провода, все свиты в аккуратный жгут, который уложен в канавку и не болтается - это хорошо и "красиво".
Но когда входной разъём находится сзади слева, ручка громкости - спереди справа, и входные провода идут в одном жгуте с выходными и силовыми, по пути огибая трансформатор и выпрямитель аж два раза - грамотной разводкой это не назовёшь.

Аноним Птн 29 Ноя 2013 11:16:25 10783296

>>107623
Авотхуй. Шостацкий не тролль, он на самом деле.

Аноним Птн 29 Ноя 2013 13:35:47 10783697

>>107695
> вообще о аудиофильской культуре качества звука
ЩИТО?

Аноним Птн 29 Ноя 2013 17:32:20 10785198

>>107827
И что за оказию ты описал? Не сам ли придумал сейчас, питушек?

Аноним Птн 29 Ноя 2013 17:33:38 10785299

>>107849
Нет-нет, они самые - низкая техническая культура совков и нулевые схемотехнические познания ардуинщиков, и вот они-то и зажигают свои пуканы в этом треде, не в силах стерпеть высокий уровень чьих-то чужих самоделок.

Аноним Птн 29 Ноя 2013 17:35:44 107853100
102Кб, 800x540
800x540

>>107851
Ну что ты, петя, это описана совесткая техника первого класса, как на пике. Во втором и ниже было ещё хуже.

Аноним Птн 29 Ноя 2013 17:41:08 107854101

>>107853
Класс советской техники, это только качество радиодеталей, соответствие их определенным ГОСТам. Поэтому некоторые образцы техники, выпущенные в середине 80-х в нулевом классе к концу 80-х с выходом новых ГОСТов уже были в первом. К качеству сборки и красивости ручек класс в данном случае не имеет никакого отношения.

Аноним Птн 29 Ноя 2013 17:54:13 107855102

>>107853
Но ведь тут все заебок, пруф ми вронг, питушек.

Аноним Птн 29 Ноя 2013 18:56:07 107860103

>>107854
Ну вы заебали, чесслово. В миллионный раз повтряю: в совке под классом понимался именно класс сложности. Это не качество деталей, блять. Это наличие 10 входов различного назначения, эквалайзеры-улучшайзеры-шумодавы, тембр, бас, индикация, дистанционное управление, 30 кнопок и тому подобное. Вот если запилить усилитель класса А с ебической разводкой, охуенно чистым питанием, экранировкой всего и вся, кг=<0.001%, но имеющим лишь вход, выход и ручку громкости(усиления) - это по советским стандартам будет 4-й класс, т.к. даже в 3-м классе свистоперделки типа регулировки тембра и баса имеются. Так что запомните уже в кой то веки и не дрочите на 0ХХ-СТЕРЕО. Если все-равно не верите, то, блять, включите свой мозг и сами посмотрите схемы тех же усилителей, именно блока умзч. Детали там одни и те же, какое вам в жопу качество деталей? Резисторы везде МЛТ, электролиты - К50, ничем не примечательные транзисторы общего применения. Это же совок, блять, думаете в 0-классе вам туда японских транзисторов, микросхем и конденсаторов напихают? Ничего подобного. Элементная база была унифицирована, в бытовой технике ничего специфичного не использовали.
мимосовкоёб

Аноним Птн 29 Ноя 2013 19:50:03 107861104

>>107860
Ну не скажи: приёмники, например, по классам сильно различаются. Разные заявленные избирательности, чувствительность, даже механика отличается сильно. И всё это лучше в более высоких классах.

Аноним Птн 29 Ноя 2013 20:12:49 107866105

>>107861
Ну, в примемниках качество таки зависит от сложности схемы. Хотя, как правило, разница не особо велика. В усилителях это далеко не всегда так.

Аноним Птн 29 Ноя 2013 20:15:50 107868106

Кроме того, применики бывают сетевые-стационарные, портативные, автомобильные и т.п., что в корне меняет подходы к схемотехнике и конструкции. Так что эти классы - не всегда отображают действительность.

Аноним Птн 29 Ноя 2013 20:17:03 107869107

>>107866
Опять же не скажи: схема может быть почти той же, но, например, применён керамический ФОС вместо LC-.

Аноним Птн 29 Ноя 2013 20:29:25 107873108

>>107869
Да это все хуй с ним, по большому счету. Тут большее влияние оказывает увеличение функционала. Разные выходы (магнитофон, наушники, линейный и т.п.), эл. индикация/верньер-шкала, количество диапазонов (например, пять штук КВ диапазонов, два СВ, ДВ, УКВ), тембр, бас, индикатор настройки, автоподстройка на станцию, подсветка шкалы, элементов управления и т.д. и т.п. Ты можешь сделать УКВ приемник по уберсложной схеме с ультрачувствительностью-избирательнсотью, с качественным умзч, но по совковым меркам это будет нищекласс, если его вообще можно отнести к классам.

Аноним Птн 29 Ноя 2013 20:48:51 107876109

>>107873
> Ты можешь сделать УКВ приемник по уберсложной схеме с ультрачувствительностью-избирательнсотью, с качественным умзч, но по совковым меркам это будет нищекласс, если его вообще можно отнести к классам.
Поссал на говноеда.
классификация промышленных радиовещательных приемников по качественным показателям и стоимости в соответствии с Государственным общесоюзным стандартом (ГОСТ 5651—51), введенным 1 января 1952 г. приемники делятся на четыре класса по качеству воспроизведения радиопередач, наибольшей громкости звучания, количеству радиовещательных диапазонов, чувствительности, избирательности и ряду других показателей.

Аноним Птн 29 Ноя 2013 20:57:22 107877110

>>107876
Ну поссал и молодец. Но ты лишь подтвердил мною сказанное. Если приемник по одному единственному критерию подходит под высший класс - это не делает его высшим классом. Этого недостаточно. Должно быть еще дохуя всего. Приемник в виде платы с парой ручек и кнопкой будет отнесен к днищеклассу, даже если его основные параметры как приемника находятся на высоте.

Аноним Птн 29 Ноя 2013 23:30:23 107896111

>>107877
>Приемник в виде платы с парой ручек и кнопкой будет отнесен к днищеклассу
Классность определяется по параметрам электроники, а не по корпусу.

Аноним Суб 30 Ноя 2013 18:04:38 107966112
123Кб, 800x599
800x599

>>107855
Ну смотря, совкоёбик: все разъёмы - вход, выход и сила - в одной куче, входные цепи проведены неэкранированным проводом, провода от предварительного усилителя к УМ идут мимо платы БП и подвержены наводкам от импульсов зарядки банок фильтра, сам предварь подвержен наводкам от ВЛД.

>>107854
Вот тебе техника 3 класса. Что, по твоему это убожество не хуже?

>>107858
Насчёт деревни соглашусь, пожалуй, а насчёт суперкачественных конструкций советских любителей - прошу пруфа, обычно там уже на этапе разводки ПП (сужу по выложенным в "Радио") был кошмар, да и компоновка - сильно не оче.

Аноним Вск 01 Дек 2013 21:21:59 108025113
137Кб, 646x485
646x485

>Кошмар - на сегодняшний взгляд, тогда это считалось нормой и не только в совке
Ну не скажи - в нормальной измериловке (даже в советской, хотя это отчасти и потому, что её "срисовывали" с удачных западных моделей, впрочем, были и свои вины, типа Г3-118) разводка и 20, и 40 лет назад была на зависть большинству нынешних рисовальщиков ПП. Пик - референсная плата для LTZ-1000, тут и тепловые эффекты учтены, и механические, а она ведь далеко не вчера придумана.

>А компоновка даже в том же "радио" была вполне нормальной, опять же с применением ТЕХ деталей.
Детали к компоновке очень опосредованное отношение имеют. И пример нормальной компоновки из пресловутого "Коневодства" всё ещё хочется увидеть.

Аноним Вск 01 Дек 2013 23:19:51 108031114

>>107513
>Неразбазаренные ценности

Аноним Вск 01 Дек 2013 23:23:32 108032115
Аноним Вск 01 Дек 2013 23:44:28 108034116

>>108032
Рекомендуемое оформление платы для ИОН на LTZ1000 (ультрапрецизионная опора на стабилитроне со скрытой структурой со встроенным термостатом).

Аноним Пнд 02 Дек 2013 12:25:26 108061117

>>108025
У меня МАЙН КАМПФ от такой разводки.

Аноним Пнд 02 Дек 2013 19:28:27 108120118
254Кб, 805x578
805x578
Аноним Пнд 02 Дек 2013 20:13:22 108139119

>>108120
т.е. хуже рассеивание и раньше перегорит? ничого нипонял.

Аноним Пнд 02 Дек 2013 20:30:07 108145120

>>108139
Микросхема с термостатом, который поддерживает постоянную температуру (которая выше окружающей) для улучшения долговременной стабильности опорного напряжения. Вырезы не дают теплу активно отводиться по материалу платы и способствуют более стабильному поддержанию температуры ИОН, также они не дают рядом стоящим элементам нагревать ИОН, для этого же вокруг "свастики" сделан барьер из толстых дорожек - они играют роль теплового якоря за счёт своей относительно большой теплоёмкости.

За счёт же малой изгибной жесткости мостики между вырезами играют роль демпфера и не дают вибрациям дойти до островка с LTZ'шкой, что тоже способствует лучшей стабильности.

Аноним Пнд 02 Дек 2013 20:47:40 108149121
Аноним Втр 03 Дек 2013 07:16:55 108182122

>>108145
Для чего такой low-noise опорник нужен? Для ебических сенсоров? Для аудиоблядства?

Аноним Втр 03 Дек 2013 09:38:40 108197123

>>108182
Для измерительных приборов, в частности для их поверки.

Аноним Втр 03 Дек 2013 11:04:17 108205124

>>108025
> Пик - референсная плата для LTZ-1000, тут и тепловые эффекты учтены, и механические, а она ведь далеко не вчера придумана.
Ёбаные наркоманы.

Аноним Втр 03 Дек 2013 12:39:10 108213125

>>108062
Анон, поясни за фрезеровку. Зачем она такая? Это что-то типа борьбы с поляризацией диэлектрика?

Аноним Втр 03 Дек 2013 13:04:38 108217126
116Кб, 1200x800
1200x800

>>108120
Для OCXO таких извращений не делают, видимо, из-за того, что там эффект термопары в этом случае не играет роли.

­ Втр 03 Дек 2013 13:24:37 108223127

>>108213
> что-то типа борьбы с теплопередачей

Аноним Втр 03 Дек 2013 16:01:51 108234128

>>108217
>5 ppb
>ppb
Блять, малафьёй захлебнулся. Комната маленькая.
Сколько стоит?

Аноним Втр 03 Дек 2013 18:13:53 108246129

>>108145
А вот мне интересно, чем же питать этот ультраточный ИОН? Только емкой батарейкой с ультранизким внутренним сопротивлением?

Аноним Втр 03 Дек 2013 19:02:52 108250130
207Кб, 1500x1165
1500x1165

>>108205
Ну если Datron, Fluke и Agilent наркоманы, то я наверное чего-то в этом мире не понимаю.

>>108217
При чём тут термопара? LTZ1000 - это, по сути, очень навороченный зенер, а напряжение лавинного пробоя (как и прямого смещения) экспоненциально АФАИР зависит от температуры.
Пьезоэффект напрямую от температуры не зависит (зависит опосредованно), поэтому дрейф частоты от колебаний температуры поменьше и достаточно просто термостата в корпусе. Для генераторов частоты зато пикрилейтед часто делают.

>>108246
Только источником тока с ультравысоким внутренним сопротивлением.

Аноним Втр 03 Дек 2013 19:27:08 108254131

>>108250
Имелись ввиду паразитные термопары вывод-пайка, пайка-медь, медь-окисел меди и так далее. Вот для этого и делается толстое медное кольцо вокруг свастики - оно за счёт своей хорошей теплопроводности устраняет температурные градиенты внутри себя.
А то от любого градиента вся позиционность будет теряться.

>>108217
Специально поискал чуток, нигде не нашел в продаже. У тебя задачи то для такой точности есть? И эта... не стоит малафить на первую страницу в паспорта на изделие, там в следующих страницах сотона обычно прячется.

Аноним Втр 03 Дек 2013 19:36:08 108257132

>>108254
>Имелись ввиду паразитные термопары вывод-пайка, пайка-медь, медь-окисел меди и так далее.
ОК, согласен.

>Вот для этого и делается толстое медное кольцо вокруг свастики - оно за счёт своей хорошей теплопроводности устраняет температурные градиенты внутри себя.
Да, и сама свастика - тоже этому способствует.

Аноним Втр 03 Дек 2013 22:21:47 108286133

>>108254
разве Морион плохие кварцы делает?

Аноним Срд 04 Дек 2013 11:29:39 108311134

>>108286
>>> ОАО «Морион» представляет высоконадёжные малогабаритные рубидиевые генераторы частоты FE-5650A и FE-5680A американской компанией Frequency Electronics Inc. (FEI) - лидера мировой индустрии рубидиевых стандартов.
Рубидиевые стандарты частоты у них так вообще лучше всех. Хуй знает на сколько хороши их кварцевые резонаторы, судя по обилию пятой приёмки они с вояками слились в экстазе освоения бюджетных средств.

Аноним Срд 04 Дек 2013 13:29:05 108317135

>>108311
Лет 15 назад для своего аудиоёбства пытался через контору заказать на морионе кварцев на нужную мне частоту. В итоге выкатили такую цену, что купить фоксовские генераторы через США (тоже официально) оказалось дешевле в 10 раз, при этом долговременная стабильность и фазовый шум у них были едва ли хуже, чем у морионовских. И это были именно генераторы, причём даже с гашением генерации по разрешающему сигналу, а не голые резонаторы.

Аноним Срд 04 Дек 2013 14:48:32 108322136

>>108317
В России многие фирмы, выросшие на развалинах какого-нибудь НИИ или предприятия ВПК, часто имеют весьма смутные представления о рыночной экономике и конкуренции. Они могут жить в своём замкнутом мирке, в котором они всё ещё не отстают от Америки.

>>> а не голые резонаторы
От голых резонаторов ещё нужно будет добиваться их заявленных параметров. А уже потом практиковать аудиоложество.

Расскажи уж про свои извращения, которые потребовали таких резонаторов то.

Аноним Чтв 05 Дек 2013 00:02:19 108370137

>>108322
>Расскажи уж про свои извращения, которые потребовали таких резонаторов то.
удваиваю реквест

Аноним Чтв 05 Дек 2013 10:27:32 108398138

>>108396
Это ж сколько тебе лет, дядя, если ты в конце девяностых подобные штуки мутил?

Аноним Чтв 05 Дек 2013 12:25:01 108405139

>>108396
Знатное аудиоложество! Вот бы попробовать оценить искажения (видимо просто соотношение сигнал/шум падает), которые этот фазовый шум тактовой частоты вносит в итоговый сигнал. Ну и сравнить навороченный ЦАП со своим тактовым сигналом и обычный компьютер, где тактовый сигнал генерируется чёрт знает как.

А ЭСЛ-логика - это для того, чтобы сохранить малый фазовый шум?

Аноним Чтв 05 Дек 2013 17:21:44 108435140
178Кб, 900x639
900x639

>>108407
>>> Вносит, но ниже -90дБ (ДД CD-DA).
Аудиофилия начинается в тот момент, когда человек начинает слышать то, что нельзя померить. Хотя, вполне возможно, просто методика измерения не адекватна поставлена задаче. Ну вот приятнее ему когда операционники гроздями свисают со звуковой платы.

>>> Проблема только в том, что она шумела
Вот кстати, у логики то импедансы были согласованы, чтобы наносекундные фронты гонять туда-сюда? Как там в конце 90-ых это делали? Руками по старинке или САПР тогда это уже умели такое?

Аноним Чтв 05 Дек 2013 18:45:39 108446141

>>108438
>Линкс-Андронников
почитал схемку его усилителя. бля ну и хаос в этом вашем аудиофильском мирке. Операционники питаемые от источника тока(впаралель конденсаторам - это чтобы матчить импеданс ?), операционники нагруженные на источник тока, потенциометры для задания смещения(это потому что двухполярное питание это западло?), использование обычных операционников вместо буферных, кастомные стабилизаторы тока, рэле.
Хотел задрочить эту область но ни литературы ни классификации знаний, ни исследований - нихуя. Только схемы Махарайкина-Бушпритзе показывающие ПОБЕДНОСТЬ конкретной топологии перед другими.

Аноним Чтв 05 Дек 2013 19:16:22 108452142

>>108448 да там всё стандартно - Lynx HA49. Уже разобрался питает вроде таки напряжение, двухполярное. Я писал об одном вспомнил другое получилась какаято хуйня. Натыкался давно на блог наркомана который нагружал операционники на кренки и говорил что бытует мнение что у кренок плохие характеристики. кароче как то так. За источинки спасибо

Аноним Чтв 05 Дек 2013 19:21:48 108453143

>>108448
>>> статьи Уолтера Джанга
Это чтобы враг не догадался что ли? Уолтер (Вальтер) Юнг, Walter Jung же. Очередной немец, небось, типа Роберта Видлара.

>>> клок велся по витой паре
Вот почему именно витая пара? Я видел пару схем, где так делали для того, чтобы уберечь земляной полигон от возвратного тока, ещё видел быстрый АЦП Вилкинсона в который 1 ГГц клок заводили по оптике. Но там "витая пара" была сделана прямо на плате. А в случае навесного монтажа можно было и обычный кабель кинуть.

Аноним Чтв 05 Дек 2013 19:53:55 108457144

>>108452
>да там всё стандартно - Lynx HA49. Уже разобрался питает вроде таки напряжение, двухполярное
Специально посмотрел - весьма очевидная схема, только из-за его дурацкой манеры рисовать схемы выглядит переусложнённым. Там усилитель - элекментарный композит на ОУ, стабилизатор - обычный ИОН-ФНЧ-ОУ-транзистор, только схема защиты наушников посередине выглядит нагромождением, хотя тоже не особо сложная.

>Натыкался давно на блог наркомана который нагружал операционники на кренки и говорил что бытует мнение что у кренок плохие характеристики
Да это что - один не осиливший ХиХа и школьный курс физики умник вон в своём блоге писал, что даташит на LM317 дураки писали и что приливы не из-за гравитационного действия Луны, а из-за мирового заговора случаются
http://vgsemenov.wordpress.com/2011/02/23/не-верьте-слепо-datasheet-на-примере-lm317/

Аноним Чтв 05 Дек 2013 20:00:54 108459145

>>108453
>Вот почему именно витая пара?
Потому что делалось всё много лет назад, на коленке, платы были самодельные и однослойные - нормально передать по такой плате ВЧ-сигнал и не нафонить невозможно.
Сейчас я бы тоже полосковую линию на 3 слоях платы зафигачил бы, а тогда выроб был между коаксиалом, витухой и плоским шлейфом; витуха показалось наиболее простым и надежным решением.
И да - она шла по плате, соедияя одну часть схемы с другой, а не соединяя 2 разных платы.

Аноним Втр 10 Дек 2013 18:14:11 109137146
1809Кб, 2592x1944
2592x1944

Свежий мастер-класс от Шостацкого. Уровень разработки, качество исполнения, удобство обслуживания - за пределами мечтаний.

Аноним Втр 10 Дек 2013 18:25:04 109138147
44Кб, 600x450
600x450
Аноним Втр 10 Дек 2013 18:38:39 109140148

>>109137
А что ты прицепился к старику, падаль? У него маразм, а у тебя что?

Аноним Втр 10 Дек 2013 18:49:29 109141149
736Кб, 1296x972
1296x972

>>109137
Дырки под ламповые панельки зубами, что ли, выгрызал?
Ещё порадовало - на задней панели входные разъёмы максимально далеко от сетевого, всё круто - а внутри импульсный БП прямо вплотную ко входу, ну пиздец теперь. И шурупов с гвоздями ему, видать, не хватило на все платы, пусть половина на проводках висит.

Даже уважать начал анонов типа >>107510 и >>107320 - хоть они и удифилы, но насколько всё продуманно и аккуратно. Вот уж верно сказано - семь раз отмерь, один отрежь.

>>109140
Ему вроде даже 60 нет. И почему ты-то бугуртишь, когда фотки махараек Шостацкого выкладывают?

Аноним Втр 10 Дек 2013 19:38:30 109143150

>>109141
> импульсный БП прямо вплотную ко входу
Где там импульсный БП?

Аноним Втр 10 Дек 2013 19:48:32 109145151

>>109143
Вроде сверху справа плата. Хотя присмотрелся - нет ВЧ-трансформаторов, так что может и не импульсник, что для Шоста очень странно - он обожает колхозить ИИП на 494 или подобном хламе из говна и палок.
Всё равно, компоновка - мудацкая.

Аноним Срд 11 Дек 2013 17:58:34 109239152

>>107196
>Старался делать все по правилам.
А можно для ньюфага правила разводки ВЧ платок?
А то знаю это всё на уровне сакрального знания типа "ставь 100 нФ кондер на вход питания МК и будет тебе счастье" или "делай толстые дороги с большим током короче чтобы на остальную плату не звенели". А где-нибудь про это более формализовано почитать можно?

Аноним Срд 11 Дек 2013 18:25:04 109245153
48Кб, 604x402
604x402

>>109243
>PCB Design Guidelines For Reduced EMI
Начну с этого пожалуй!
Спасибо тебе, доброанон.

Аноним Срд 11 Дек 2013 18:57:23 109254154

>>109252
СВЧ это от 300 МГц? Если так, то мне пока это не грозит...
Но я всё равно почитаю.

Аноним Втр 11 Фев 2014 16:35:07 116129155

Бамп треду с КРАСИВОЙ КАРТИНКОЙ
мимоперекатился из /td/

Аноним Втр 11 Фев 2014 22:00:14 116157156

>>109312
Я бы умер все эти радиаторы рисовать. Рисовал бы их в виде параллелепипедов.

Аноним Втр 11 Фев 2014 23:06:53 116165157

>>116157
В SW это рисуется довольно быстро. А если есть какая формула, по которой строится семейство, то один файл детали на всё семейство.

Аноним Втр 11 Фев 2014 23:32:35 116171158

>>109312
Одобряю все кроме расположения радиаторов, при такой схеме очень затруднен приток воздуха к ним, тем самым снижается эффективность теплоотвода. Более того, судя по картинке ты их еще и внешним кожухом закрыть планируешь?

Аноним Срд 12 Фев 2014 00:41:58 116180159
857Кб, 1356x672
1356x672

>>116171
>при такой схеме очень затруднен приток воздуха
Но почему? Самая обычная схема "радиаторы по бокам" с небольшими изменениями - а именно, радиаторы идут не совсем до лицевой панели. Усилок будет стоять на ножках, между днищем и полкой, на которой ему стоять, будет просвет, притоку воздуха ничего не мешает же.

>Более того, судя по картинке ты их еще и внешним кожухом закрыть планируешь?
Планирую, но радиаторов это не коснётся, пик.

>>116157
Двадцать минут в инвенторе.

Аноним Срд 12 Фев 2014 00:55:20 116182160

>>116180
почему не солидворкс?

Аноним Срд 12 Фев 2014 01:10:15 116183161

>>116182
Дело привычки. У инвентора и солида примерно одинаковый уровень, а на работе я для своего отдела закупил инвентор, т.к. он лучше с автокадом стыкуется, поэтому в нём у меня и практики больше, поэтому я в нём и хоббичую.

Аноним Срд 12 Фев 2014 22:05:32 116249162

>>116165
>>116180
>>116182
поцоны, кто из вас спец в солиде?
есть пара вопросов по сборкам

Аноним Срд 12 Фев 2014 23:26:15 116255163

>>116249
Задавай уже свой вопрос.

Аноним Срд 12 Фев 2014 23:53:01 116256164
238Кб, 1166x591
1166x591

>>116255
вобщем делаю сборку из нескольких деталей, сопряженных по концентрическим отверстиям. Собственно пикрелейтед, внутренняя рамка. Она должна держать стекло. Детали сопряжены еще торцами и еще к нижней плоскости стекла. Так вот не получается замкнуть рамку торцами, чтобы все сошлись. Постоянно ругается что сборка будет переопределена. Даже если рамка разделена на 3, не сопряженных, части. В этом есть какой то секрет? Куда нужно обратить внимание?

Аноним Чтв 13 Фев 2014 00:04:07 116258165

>>116256
g статическая определимость лишние связи
Когда ты накладываешь лишние зависимости, программа начинает ругаться и не даёт их завершнить, поэтому старайся определить возможный минимум зависимостей и не превышать его.

В твоём случае я бы попробовал вообще закрепить внешнюю, внутреннюю часть рамки и стекло по вспомогательным плоскостям (например, плоскостям симметрии) и по передним граням, а концентрические отверстия не совмещать, а просто проделать в получившейся сборке.
>>109312-инвентор-кун

Аноним Чтв 13 Фев 2014 00:24:34 116260166

>>116258
просто не представляю как еще минимизировать сопряжения. Тогда вообще перемещение сборки станет невозможным - просто будет перемещаться кусками. Я планировал сделать несколько подвижных частей. Ладно, завтра попробую твой совет. Спасибо.

Аноним Чтв 13 Фев 2014 00:35:30 116261167

>>116260
>Тогда вообще перемещение сборки станет невозможным
И не надо - зафиксируй какую-либо деталь (некую базу), и смотри, как относительно неё двигаются остальные. Заодно значки степеней свободы будут, наконец, говорить то, о чём должны - а именно они должны быть просто точками для закреплённых деталей, кроме деталей с круговой симметрией, для которых допустим проворот вокруг оси.

>Я планировал сделать несколько подвижных частей
Всё равно должна быть базовая неподвижная часть, относительно которой движутся подвижные.

>просто будет перемещаться кусками
Кстати, при неудачном выборе зависимостей сопряжения возможна бифуркация - это когда есть два или более взаимных положения частей, удовлетворяющих заданным зависимостям, которые в принципе устраняют все степени свободы. При определенных действиях кад может сглючить и подставить вместо нужного взаимного положения деталей в сборке альтернативное, которое выглядит, как куча несвязных частей.

Аноним Вск 09 Мар 2014 10:43:19 118614168
83Кб, 750x551
750x551

>>107387
>есть вариант на биполярах, но там от оригинальной схемы рожки да ножки
Оригинальная схема и была на биполярах, Радио-78 №8, А. Сырицо, "Мощный усилитель НЧ".
На КП-904 уже в 80-ые появились варианты, сначала с входным каскадом на паре ОУ, потом их ещё и умощнили повторителями на биполярах.

Аноним Вск 09 Мар 2014 13:23:06 118620169
113Кб, 1515x1128
1515x1128

>>118614
Ну у меня вообще вот так схема сейчас выглядит.
>>107387-кун

Аноним Пнд 31 Мар 2014 00:41:03 120654170
22Кб, 300x300
300x300

Заказал радиаторы, пикрилейтед, 8 штук, надеюсь, на следующей неделе доставят. Транзисторы все уже получил. Осталось развести 2 платы и найти того, кто сможет изготовить мне 4 детали из толстой дюралевой плиты (25-30мм) фрезеровкой. Аноны, может, знаете такие конторы в Рашке?
>>109312>>118620-кун

Аноним Птн 02 Май 2014 11:54:47 123454171

Ну ведь бамп же.

Аноним Срд 07 Май 2014 19:37:26 123962172
151Кб, 1618x859
1618x859

Может кто пояснить как размечать отверстия в SolidWorks?

Есть эскиз детали и разметка, выполненная осевыми линиями. Хочу что-то добавить: навожу на центр или конец линии, точка загорается желтым и я могу там разместить что нужною НО когда я хочу сделать отверстие под крепеж, то точка не подсвечивается и отверстие точно разместить не получается.

Аноним Чтв 08 Май 2014 03:48:03 123996173

>>123963
Кхм, я в этой проге работал минут 10 от силы.
Что такое развёртка и как мне это поможет?
Я делаю деревянный корпус и мне надо просто разметить отверстия.
В Google SketchUp я бы спокойно это сделал, но там сборку нельзя сделать.

Аноним Птн 13 Июн 2014 15:19:43 128224174

Бампану, что ли, а то утонет ненароком.

Аноним Птн 27 Июн 2014 19:31:27 130229175

Э, а куда пропал пост с картинкой-рендером разобранного усилка тридэ-куна?

Аноним Суб 28 Июн 2014 08:26:01 130256176

>>109141
Зато там эми-фильтор, он все сгладит.

Аноним Суб 28 Июн 2014 13:32:21 130267177

>>130229
Тут вообще до ебени фени картинок в треде пропало. Открыл сегодня впервые этот тредик, чтобы за раз его прочитать, и тут такое облом.

Что там, раржепеги с палевом были?

Аноним Суб 28 Июн 2014 21:56:04 130316178

>>130256
Nyet
>>130267
>Что там, раржепеги с палевом были?
Нет, красивые рендеры какой-то йобы. То же, что на >>116180, только спереди и без верхней крышки.

Аноним Суб 05 Июл 2014 00:12:11 130748179
196Кб, 800x325
800x325

>>107511
Ооооо, так этож Sharp Optonica 9100. Годный огрегат, да дороговат становится со временем.

Аноним Суб 05 Июл 2014 20:46:57 130794180

>>130748
А по виду годнотой не назовешь, совок второго класса какой-то.

Аноним Вск 06 Июл 2014 05:01:33 130837181

>>130794
любитель бумбоксов закукарекал

Аноним Вск 06 Июл 2014 07:18:27 130841182

>>130837
Эта Оптоника сама выглядит как бумбокс с ебучим спектрум аналайзером. Редкий случай, когда советская версия превзошла по дизайну прототип, с которого была срисована.

Аноним Вск 06 Июл 2014 15:04:14 130895183
19Кб, 600x450
600x450

>>130841
>Редкий случай, когда советская версия превзошла по дизайну прототип,
В чём превзошла, в говённости?
Кстати, внутри эта оптроника - тоже совкота ещё та.
Годнота, на мой взгляд - это топовые сони, техниксы и сансуи для японского рынка, со стовольтовым питанием. И внешне и внутренне - загляденье, и схемы с деталями классные. Для европейского рынка такого уровня разве что аккуфейсы какие-нибудь делают.

Вск 06 Июл 2014 15:18:59 130897184

>>130895
не пизди. совковые усилители являются классикой, это знать нужно.

Аноним Вск 06 Июл 2014 15:22:39 130898185

>>107511
Какая разница 2 транса или один? Исключительно же ради габаритов так делают.

НЕ ОП Аноним Вск 06 Июл 2014 15:24:13 130899186

>>107196
Пользуясь случаем поинтересуюсь - в чем лучше проектировать карту, чтобы потом без еботни экспортировать в Gerber?

EAGLE я точно знаю что умеет в Gerber сохранять, но это полноценный КАД и я его боюсь. Хочу чтобы попроще было. DipTrace умеет экспортировать?

Вск 06 Июл 2014 15:53:42 130902187

>>130898
нууу, щщитаеца шо так лучше разделяются стереоканалы на НЧ.

Аноним Вск 06 Июл 2014 17:57:13 130909188
609Кб, 960x1388
960x1388

>>130895
Написал же: в дизайне. На фоне будто моддером выпиленной дырки с МИГАЛКАМИ минималистичная морда с тремя кнопками.
>топовые сони, техниксы и сансуи для японского рынка
При всей годноте - слишком дорогобохато. Мне в этом плане нравятся ямаховские контрольные усилители: сранивая с бытовыми аналогами, видим сразу, что нужно и важно, а что - блестяшки для тех аудиофилов, которым под крышку интересно глянуть.
%%а с чисто потребительской точки зрения за цену
>топовые сони, техниксы и сансуи для японского рынка
можно полторы-две филиграни купить%%

Аноним Вск 06 Июл 2014 18:29:58 130915189

>>130897
Классикой того, как делать не надо. Как в ХиХе были целые страницы с задачками типа - "Эти схемы выглядят как будто нормально, но работать будут из рук вон плохо или вообще никак. Догадайтесь, почему". Там, конечно, не настолько всё плохо, но ни внешне, ни внутренне ни о какой классике в хорошем смысле слова говорить не приходится.

>>130909
Имеешь ввиду внешний вид? Ну может быть.

>можно полторы-две филиграни купить
Кстати да, филиграни оче хвалят. И не надо переделывать их со стовольтового японского питания.

>>130898
Два или один - без разницы, но только если у одиночного транса есть два комплекта вторичных обмоток, чтобы можно было организовать 2 выпрямителя и не ебаться с неоптимальной организацией общего провода.

Аноним Вск 06 Июл 2014 18:31:15 130917190

>>130899
Спринт умеет. Базарю, заказывал на резоните платы, нарисованные в спринте - проблем не было.

Аноним Вск 06 Июл 2014 22:37:58 130949191

>>130915
>неоптимальной организацией общего провода.
Вот про это по-подробнее.

Аноним Вск 06 Июл 2014 23:48:06 130957192

>>130915
>но только если у одиночного транса есть два комплекта вторичных обмоток, чтобы можно было организовать 2 выпрямителя и не ебаться с неоптимальной организацией общего провода.
Можно и одну обмотку с емкостным делителем.

Аноним Чтв 10 Июл 2014 18:05:09 131383193
138Кб, 901x504
901x504

Радианы, прошу советов мудрых про Eagle. Вот как ни посмотришь у других трассировки - все красиво и аккуратно, у меня же получается как на пике. Как настроить правильно автотрассировщик чтоб не получались такие загогульки?

Аноним Чтв 10 Июл 2014 18:28:13 131388194

>>131383 У тебя сетка деталей не совпадает с текущей. Установи текущую сетку 1.27мм, дополнительную 0.3175 и запусти snap-on-grid-sch.ulp
>автотрассировщик
Нахуй-нахуй.

Аноним Чтв 10 Июл 2014 21:03:14 131419195

Как в диптрейсе соеденить ногу микросхемы и медный полигон? Полигон и нога в одной сети, но соединяться не хочет. Приходится ставить пустой пад в полигон, назначать ему сетку и уже потом тянуть дорожку от ноги микросхемы к паду, скрытому в полигоне.

Аноним Птн 11 Июл 2014 01:42:40 131445196

>>131419
У тебя какой-то лютый треш. Какая версия? Скинь плату

Аноним Пнд 28 Июл 2014 03:18:26 133722197

Бамп

Аноним Чтв 07 Авг 2014 15:30:23 135087198
870Кб, 1646x973
1646x973

>>107342
>Но кроме УНЧ плат много - плата софтстарта и дежурки, плата защиты АС, платы выходных фильтров, а часть даже не развёл ещё - плата входного коммутатора и релейного регулятора громкости(видна на задней панели, это заготовка), и плата стрелочных индикаторов и управления (эту даже не прикидывал).
Тем временем я доразвёл все платы, кроме платы управления (на ней будет базироваться контроллер, кнопка standby и валкодер переключения каналов, причём геометрия её уже есть, осталось только развести, а для этого - определиться со схемой включения разных плат в устройстве). Ну ещё плату индикации (пара лампочек и пара ИН-17 или матричных диодных индикаторов на ней будет, пока не решил - что именно).
Если интересно - вечером накидаю картинок, заодно покритикуете. Алсо, нормальную сапр я так и не осилил, превозмогаю в спринте.

Аноним 23/08/14 Суб 03:51:20 136535199
>>135087
Что же ты, пообщещал, а не вбросил картинок?
Аноним 24/08/14 Вск 23:36:46 136641200
>>107196
Ебашь навесным монтажом, будь мужиком, блеядь!
Аноним 25/08/14 Пнд 03:34:51 136653201
>>136641
> 22 Ноя 2013
> 24/08/14
Ладно, обязательно заебашу, года через три.
Аноним 25/08/14 Пнд 17:16:03 136673202
>>135087
В командировке я, а на рабочем ноуте спринта нет, и не установишь - у учётной записи нет прав на установку программ, админка запаролена. Попробую скачать портативку, вдруг запустится, и попробую объяснить жене, что именно мне надо переслать с домашнего компа.
Аноним 25/08/14 Пнд 19:20:34 136682203
511Кб, 1920x1000
1920x1000
Карочи, вот такая плата вышла. Расположение реле не такое, как на рендеринге, из-за того, что контакты SMD-реле занимают место на плате, а трухол разводить в спринте с полигоном на противоположном слое сложнее.
Коротке о плате - это селектор каналов (3 RCA и 1 XLR, стерео) с релейным "никитинским" регулятором громкости (5 бит, шаг 2дБ), с возможностью разбаланса и обхода регулятора на тот случай, если применяется внешний предусилитель (для этого на каждый вход есть отдельное реле). Схему пока не оформлял, но тут и нет ничего сложного - релюхи, резисторы, две пары ULN2803 и один дешифратор 3в8.
Аноним 25/08/14 Пнд 23:40:05 136708204
>>136682
Ох, ну ты и извращенец! Пробовал такие, топороподобные, скругления делать в спринте, интереса ради, получалось довольно мучительно.
Аноним 25/08/14 Пнд 23:44:28 136709205
>>136708
Это же совсем не топор-стайл, там полный омск, а тут линии по сетке с переходами по концентрическим кругам.
В шестом спринте с автопривязкой к узловым точкам такие переходы довольно быстро получаются, основная морока - с крупными полигонами.
Аноним 26/08/14 Втр 18:35:41 136781206
>>136709
Какой-такой шестой? Почему у меня нет? Где взять?
Аноним 27/08/14 Срд 08:30:52 136822207
64Кб, 260x140
260x140
Аноним 27/08/14 Срд 21:06:47 136875208
>>136822
>Не знаю, может, ты слоупок?
Да, я такой.
Добра тебе анон.
Аноним 27/08/14 Срд 21:26:48 136880209
Кстати, раз уж картинку я запостил, поясните мне одну вещь.
Вот в >>136682 у меня к простому устройству идёт широченный шлейф - как на флоппи-дисковод, лол. Мне и самому это не нравится.
Короче, я решил переделать модуль с параллельного интерфейса на последовательный, а заодно уменьшить количество микросхем, выкинув ULN'ки, применив мощные сдвиговые регистры типа power logic, например, TPIC6B595.
Реле на плате, как видно, 26 штук, а регистры 8-битные - если брать 4 штуки, то неиспользованными останутся целых 6 триггеров.
Можно соединить параллельно катушки реле одноименных входов селектора, но тогда останется 18 сигналов для управления - и всё равно на 3 микросхемы приходится 24 защелки, опять 6 штук не у дел.
Вот что я подумал. Выходы логики, что мощной, что простой - это КМОП, так? А реле селектора входов предполагает, что в каждый момент времени работает только одно реле на канал, причём на каждый вход это может быть или реле, идущее на регулятор громкости, или реле, идущее в обход него. Что если повесить на каждый такой выход по два реле через диоды, одно - включить между выходом и общим проводом, второе - между выходом и плюсом питания. Правда, тут проблема в том, как выключить оба реле - для этого нужно, чтобы выход защелки в высокоимпедансном состоянии. Сдвиговому регистру можно сознательно назначить высокоимпедансное состояние выхода, например, сбросив его и заполнив только часть бит?
Хотя всё равно какая-то не вполне рабочая фигня получается, пичаль
Аноним 28/08/14 Чтв 05:08:18 136904210
>>136880
>например, сбросив его и заполнив только часть бит?
Нет. Сдвиговый регистр на то и сдвиговый, что если не заполнил часть бит - они останутся со старого заполнения.
>ричём на каждый вход это может быть или реле, идущее на регулятор громкости, или реле, идущее в обход него
А разве тут одного реле не достаточно?

Вообще я бы на твоем месте не ебался и не экономил на регистрах - на то они и регистры, что их всегда пихают с запасом. Брал бы 4-ре штуки, чтобы каждое реле управлялось индивидуально - хуй знает какие потом у тебя родятся идеи по коммутации реле, проще будет изменить прошивку, чем схему.
Аноним 28/08/14 Чтв 05:09:21 136905211
>>136904
>Сдвиговый регистр на то и сдвиговый, что если не заполнил часть бит - они останутся со старого заполнения.
А если не останутся, после сброса например, то будут выставлены в нули или единицы - там же триггеры.
Аноним 28/08/14 Чтв 11:05:48 136930212
>>136904
Ясно.
>А разве тут одного реле не достаточно?
Только если шунтировать контактами этого реле регулятор громкости. Получается два контакта последовательно, а можно же сделать аудиофильней, оставив в режиме обхода только один контакт. Бред, понимаю, но по крайней мере не буйный :3

>Вообще я бы на твоем месте не ебался и не экономил на регистрах
Ну да, смысла нет, да и возможности, как вижу. 4 штуки, правда, брать не буду, повешу пары катушек реле одноименных входов в параллель на одни выходы регистров, в таком случае потребуется 18 выходов и хватит 3 штук регистров.
Аноним 28/08/14 Чтв 12:05:17 136937213
>>135087
У тебя на плате присутствуют балансные разъемы. Как я понимаю схемотехника конвертера балансный-линейный уже продумана?
Аноним 28/08/14 Чтв 12:22:36 136939214
>>136937
См. >>118620, оба этих режима - штатные для DA1 (FDoA THS4131). Из небалансного в балансный схема переводится размыканием K1.
Аноним 04/09/14 Чтв 22:43:54 137680215
бумп, чтоль
Аноним 11/09/14 Чтв 11:02:37 138140216
131Кб, 1234x383
1234x383
Развел на TPIC6B595, и даже не посмотрел, что нагрузка должна включаться между плюсом питания и выводом этой логики, а не между землёй и логикой. Ну чо, придётся переделать, благо это не так уж и сложно выходит.
Аноним 11/09/14 Чтв 11:41:33 138144217
>>138140
Это ты в игл перекотился?
Аноним 12/09/14 Птн 09:14:13 138233218
148Кб, 1418x375
1418x375
>>138144
Чому игол, всё тот обычный спринт же. Вот, вывел питание на катушки и показал всю эту цепь.
Алсо, решил слезть со спринта и обмазаться чем-то посерьёзнее, по советам мудрым решил начать с Mentor Expedition 7.9.5. Скачал, установил, худо-бедно сгенерил лицензию, запустил, и... всё. Чё дальше делать-то? КАК НАРИСОВАТЬ СХЕМУ В ЭТОМ ЕБУЧЕМ DxDESIGNER, ЕСЛИ ТАМ НЕТ ЭЛЕМЕНТОВ??? ГДЕ БРАТЬ ЭТУ СРАНУЮ ЦЕНТРАЛЬНУЮ БИБЛИОТЕКУ??? КАК ТАМ ВООБЩЕ БЛЯДЬ РАБОТАТЬ НАЧИНАЮТ???
Аноним 12/09/14 Птн 09:20:24 138235219
>>138233
попробуй DipTrace
отвечаю - понравится, ещё захочешь.
Аноним 12/09/14 Птн 09:27:52 138237220
>>138235
Чем? Ментор чем хорош, мне понятно - там куча наворотов, вроде автоматического контроля импедансов высокоскоростных линий, генерация полосковых линий с заданным импедансом, в том числе дифференциальных, выравнивание длины разных дорожек змейками, контроль ЭМС, анализ схемы с учётом паразитных реактивностей монтажа и платы. Я хочу следующим проектом нарисовать себе ЦАП (клонировать Lynx D47 с небольшими изменениями схемы), там всё это пригодится сразу же, заодно мощную САПР освою на будущее. Дип может во всё это?
Аноним 12/09/14 Птн 09:37:38 138238221
>>138237
если тебе ЭТО нужно, то ковыряй Mentor.
Я ж не предполагал, что ты материнки ЛУТом делаешь.
Аноним 12/09/14 Птн 09:42:44 138239222
>>138238
Я что-то говорил про лут? Даже эту >>138233 платку с допусками 8 мил и виасами в 16 мил лутом не сделаешь, только завод. А уж цапину я изначально задумал на 4-слойке.
Аноним 12/09/14 Птн 12:33:12 138256223
>>138235
Каждый кулик своё болото хвалит :3
А если серьёзно - чем DipTrace хорош сам по себе, чем он лучше игла/пикада/оркада/альтиума?
Аноним 12/09/14 Птн 12:34:57 138257224
>>138233
Нестандартные, для 6, цвета смутили.
Аноним 12/09/14 Птн 12:47:19 138259225
79Кб, 1087x747
1087x747
>>138257
Я уже несколько лет такой цветовой схемой пользуюсь, глаза не устают так, как от черного фона и попугайской дефолтной раскраской. Плюс шелкуха и медь в одном слое - это оттенки одного цвета (зеленого в топе и коричневого в боттоме), на мой взгляд, это логичней смотрится.
Похожая раскраска у меня в автокаде, пикрилейтед.
Аноним 12/09/14 Птн 17:16:10 138289226
>>138256
>DipTrace
У Diptrace мегалёгкое начальное вхождение.
Я с SPlan и Sprint Layout мгновенно въехал в Diptrace. Сначала пользовался встроенным трассировщиком, потом распробовал Topor.
Связка Diptrace + Topor многим более дорогим пакетам даст фору.
Попробовал начать делать схемы и платы в Altium Designer - идёт оооооооочень с трудом.
Аноним 12/09/14 Птн 17:25:48 138290227
34Кб, 574x576
574x576
>Связка Diptrace + Topor многим более дорогим пакетам даст фору
Аноним 12/09/14 Птн 17:35:56 138291228
>>138289
PCAD-бог ссыт сверху.
Аноним 12/09/14 Птн 17:38:56 138293229
>>138291
С разморозкой тебя, как там дела в 90-ых были?
Аноним 12/09/14 Птн 18:06:57 138297230
236Кб, 640x667
640x667
>>138289
>Связка Diptrace + Topor
В ответ на такую связку гугол выдал пикрилейтед. "Спасибо, не надо".
Аноним 12/09/14 Птн 19:17:01 138319231
>>138297
Что конкретно тебе не нравится?
Аноним 12/09/14 Птн 21:29:39 138345232
>>138319
Страшная и при этом - пиздец какая неоптимальная разводка, что особенно смешно в свете постоянных кукареков от рекламщиков топора о том, что у него самая оптимальнейшая из возможных разводка.
Аноним 12/09/14 Птн 22:10:08 138348233
>>138345
Будто другие автотрейсеры делают не страшную разводку. Либо так, либо километры конфигов, которые сведут с ума пару поколений инженеров до того момента, когда будут настроены под какую-то задачу.
Аноним 12/09/14 Птн 22:15:18 138350234
>>138348
И смысл тогда кидать понты именно за топор, если он делает трассировку ничуть не менее уёбищно, чем любой другой автомат?
Аноним 12/09/14 Птн 22:24:11 138352235
>>138350
Он делает ее чуть менее уебищной, хотя, скорее всего, это — субъективщина.
Аноним 12/09/14 Птн 23:37:54 138360236
>>138352
Вполне объективно топоровская автотрасса на пике является настолько уёбищной, насколько только можно быть, и ничуть не менее. А субъективно она выглядит по-омски.
Аноним 13/09/14 Суб 02:18:50 138384237
>>138257
Я, кстати, успокоился с этой платой. Сделал чуть симметричней и утолщил дорожки питания в тех местах, где могут оказаться запараллеленными более двух реле. При ширине дороги 25 мил и толщине 35 микрон спринт вангует 1.9А тока при охлаждении до комнатной температуры, для максимально возможных 7 одновременно включенных реле на каждой шинке это даже с хорошим запасом.
Аноним 13/09/14 Суб 02:19:39 138385238
247Кб, 1522x392
1522x392
Отклеилось.
Аноним 13/09/14 Суб 05:58:10 138391239
>>138345
>какая неоптимальная разводка
Аноны, в чём измеряется оптимальность разводки?
Аноним 13/09/14 Суб 06:12:17 138392240
>>138360
можете привести примеры хорошего, на ваш взгляд, трассировщика (и с автотрассировкой в т.ч.)?
Аноним 13/09/14 Суб 10:04:32 138397241
>>138392
Хорошая трассировка делается руками или полуавтоматом, "хороший автотрассировщик" - это само по себе оксюморон. Автотрассу применяют там, где на качество разводки заведомо наплевать (поющий дверной замок, напр.), и при этом хочется сэкономить время.
Аноним 13/09/14 Суб 10:27:10 138398242
>>138397
согласен.
тогда в чём смысл какашек в сторону автотрассировки Topor'а?
Аноним 13/09/14 Суб 10:32:53 138399243
>>138398
>тогда в чём смысл
В несоответствии результата заявлениям топорофагов о качестве и оптимальности разводки. Заявлено, что разводка ведётся йоба-методом, и блевотный вид дорожек - это на самом деле очень хорошо, ибо позволяет улучшить ЭМС и плотность компоновки, а по факту - к уёбищному внешнему виду добавляется разводка, которая уёбищна даже по сравнению с тем, что выдаёт спекктра.
Аноним 13/09/14 Суб 10:45:34 138402244
>>138399
Повторю вопрос - как измерить оптимальность разводки?
Аноним 13/09/14 Суб 11:01:37 138407245
>>138402
Длиной и взаимным расположением критичных цепей. Топор заявляет о минимальной средней длине цепей, что а) само по себе не интересно - врача интересует не средняя температура по больнице, включая морг и гнойное отделение, а температура конкретного больного и б) явно не выполняется в примере из >>138297 (навскидку - R11, R21, R19, VD10, VD14 расставлены по-мудацки и явно не оптимально, а к тому же R1 вообще идёт петля через верх VT1, хотя очевидно было бы сдвинуть R1 вниз и устранить эту петлю автоматом, а заодно придвинуть R2).
PS Топорофаги такие смешные, когда пытаются оправдать существование объекта их дроча.
Аноним 13/09/14 Суб 15:05:56 138421246
>>138407
Ты узнал по картинке, что Topor произвёл автоматическую расстановку компонентов и автотрассировку? Ну ты силён!
Аноним 13/09/14 Суб 15:06:53 138422247
>>138407
>Топорофаги такие смешные, когда пытаются оправдать существование объекта их дроча.
Понимаешь, как-то приятно пользоваться не спизженой программой.
Аноним 13/09/14 Суб 15:43:34 138429248
>>138421
Картинка взята оттуда, откуда написано, что и как нарасставлял топор.

>>138422
>Как-то приятно не просто есть говно, а есть говно и ещё приплачивать за это.
Аноним 13/09/14 Суб 18:00:17 138447249
>>138429
ты сам-то в чём работаешь?
>>Как-то приятно не просто есть говно, а есть говно и ещё приплачивать за это.
Верся Lite тебе поможет
Аноним 13/09/14 Суб 19:08:05 138450250
>>138447
В альтиуме.
>Верся Lite тебе поможет
Чем поможет, она меньшее говно, чем фулл, ололо?
Аноним 14/09/14 Вск 00:22:45 138477251
>>138297 Тыкал я его палочкой с год назад.
Авторасстановка лютый пиздец.
Зазоры проебываются.
Пады проебываются.
Сетки нет.
Развести часть критичных дорог вручную, а оставшиеся автоматом - нельзя.
Экспортировать обратно в Игл или еще куда нельзя.

Впрочем если загрузить заведомо верно расставленные детали, результат получается уже вполне удовлетворительный. Но ебли много. Разведи половину в Игле, скорми Топору, перерисуй обратно. И так пару раз.
Аноним 14/09/14 Вск 07:22:38 138490252
>>138477
за Игл не скажу, но между диптрейсом и топором платы гоняются нормально
Аноним 14/09/14 Вск 07:44:30 138492253
>>138477
>если загрузить заведомо верно расставленные детали, результат получается уже вполне удовлетворительный
Если детали расставлены заведомо верно, то топор уже и не нужен, а зачастую - и вообще никакой автотрассировщик.
Аноним 14/09/14 Вск 08:58:30 138495254
>>138492
Т.е. Ментор или Альтиум за меня сами корпуса оптимально расставят?
Аноним 14/09/14 Вск 10:55:48 138503255
>>138495
Серьёзно помогут в этом, а также непосредственно в разводке сложных плат (в т.ч. высокоскоростных и/или высокоточных устройств). В отличие от топорища.
Аноним 15/09/14 Пнд 03:18:39 138596256
443Кб, 2312x1500
2312x1500
359Кб, 2312x1500
2312x1500
3155Кб, 3888x2592
3888x2592
3968Кб, 3888x2592
3888x2592
Бампану вегалабом, штоле. Два первых пика - "вид в софтине", два посдедних - "типичный вид в железе"
Аноним 15/09/14 Пнд 03:28:15 138597257
250Кб, 1600x1200
1600x1200
226Кб, 1600x1200
1600x1200
1161Кб, 3307x992
3307x992
Алсо, рядом с первыми пикчами в том же треде рисуются и вот такие весёлости.
Вообще, если там порыться, то можно найти как массу совершенно смехотворных плат, так и кучу полезных советов.
Аноним 15/09/14 Пнд 04:36:55 138599258
>>138596
>4й пик
Адово проиграл, такой-то треш. Автор был явно в нетрезвом состоянии, это ж надо такое выдать.
Аноним 15/09/14 Пнд 04:47:47 138603259
398Кб, 1200x900
1200x900
528Кб, 1024x768
1024x768
696Кб, 1024x768
1024x768
681Кб, 1024x768
1024x768
Диды в совке, где нихуя не было, умудрялись самодельные телевизоры собирать, огромные сложные платы какими-то неведомыми способами разводить и вытравливать, а вы, инвалиды этакие, выпрямитель развести не можете, имея любые средства проектирования и инструменты.
Аноним 15/09/14 Пнд 05:03:42 138609260
>>138599
На третьем пике - та же плата до установки деталей. Автор долго и качественно догонялся.
Аноним 15/09/14 Пнд 05:10:37 138613261
>>138603
>огромные сложные платы какими-то неведомыми способами разводить и вытравливать
Это траленк такой, что ли?
>огромные
Сколько там дюймов в этом телевизоре, 14?
>сложные
Там сплошной трухол, детали здоровенные, разводка в один слой и без особых требований - ерунда, короч.
> какими-то неведомыми способами разводить
Вообще, олдфаги и сейчас порой на тетрадном листке разводят, но в данном случае очевидна реплика заводской/журнальной платы. А их разводили в КБ, и уже тогда computer aided.
>и вытравливать
Ну это вообще пушка. Хлорное железо тогда едва ли не доступней, чем сейчас, было.
Некоторую проблему мог создать перенос шаблона на плату, но тут усидчивые рисовали ресфедером, а умные делали самодельную фотоэмульсию из яичного белка и реактивов для фотографии - тогда они были в свободном доступе.
Аноним 15/09/14 Пнд 09:35:07 138627262
>>138603
Конденсаторы перепаять на Ничиконы надо
Аноним 15/09/14 Пнд 09:39:00 138628263
>>138627
Омич, скажи, почему тебе периодически печёт от ничиконов? Тебя аудиофилы когда-то под хвост ранили? Ну так у ничикона едва ль наберётся 1% аудиофильских марок конденсаторов от общего количества производимых, в основном - ширпотрёб и Industrial grade/computer grade, может даже aerospace grade есть или MIL-883. Нормальная крупная фирма, наравне с рубиконом, ниппон-кемик, панасоником, елной и прочими.
Аноним 15/09/14 Пнд 09:40:12 138629264
>>138603
А чого це наклейка жовто-блакитна?
Аноним 15/09/14 Пнд 09:40:42 138630265
Аноним 15/09/14 Пнд 10:50:41 138636266
>>138597
посоны, а зачем по 15-16 smd резисторов паять? Что бы 2 отверстия под более мощный выводной не сверлить? Это же Омск.
Аноним 15/09/14 Пнд 10:51:57 138637267
>>138636
>15-16 smd
параллельно
>резисторов паять
Аноним 15/09/14 Пнд 11:04:11 138639268
>>138636
Ладно параллельно, при таком включении висящие на краю консоли резисторы (если говорить о больших токах) вообще толком не работают, чтобы более-менее равномерно распределить ток, надо их "по-диагонали" включать.
Там вообще омск полный, эти кучи резисторов просто сильнее всего в глаза бросаются. Надо ещё поискать подобного творчества.
Аноним 15/09/14 Пнд 11:16:00 138643269
>>138636
Меньше паразитные индуктивности/емкости
Выше точность, проще подобрать нужный номинал
Никакой ебли с покупкой, используются стандартные 1206/0804
Аккуратный вид, иметь МЛТ посреди кучи smd некошерно.
>>138639
Там резисторы в 3.3 ома, не смертельно. Хотя дорожки можно было сделать и потолще, да и резисторы последовательно по два.
Аноним 15/09/14 Пнд 11:29:42 138645270
166Кб, 1280x960
1280x960
Алсо, если там такой ток, что приходится херачить по 15-16 транзисторов в эмиттер (или исток, не знаю, что там в выходе - биполяры, полевики или IGBT), то особенно смешно смотрятся мелкие джамиконы в блокировке и ажно по одному керамическому SMD-конденсатору рядом с каждым посадочным местом. Обычно когда УМЗЧ делают, на плате всё свободное место банками питания забивают, пикрел

>>138643
>Меньше паразитные индуктивности/емкости
На такой-то длинной дороге? Да у неё самой по себе индуктивность поболе будет, чем у обычного МЛТ-2, например.
>Выше точность
Ноуп, тервер в помощь.
>проще подобрать нужный номинал
Там скорее всего точное значение некритично, и в любом случае измеряется долями ома.
>Никакой ебли с покупкой, используются стандартные 1206/0804
Будто МЛТ-2/MF-2 в дефиците. Алсо, стандарт - это 0805, а не 0804.
>Там резисторы в 3.3 ома, не смертельно
Но и смысла-то тоже нет.

>Аккуратный вид, иметь МЛТ посреди кучи smd некошерно.
Вид-то как раз пиздецовый в такой конкретной реализации.
Аноним 15/09/14 Пнд 11:33:00 138647271
>>138645
а как с аудиофильской точки зрения - от каким резисторов шумов больше, от smd или от выводных?
Аноним 15/09/14 Пнд 11:38:44 138649272
>>138647
Хоть я и не аудиофил, но думаю, что суть не в типе корпусовки, а в материале резистивного элемента. Обычные SMD-шки - это thick film metal oxide, на в случае большого сопротивления и/или недостаточного тока у них избыточных шум выше, чем у обычных thin metal film (синенькие полосатые импортные и наши МТ, МЛТ). У углеродистых (С1-4) шум поболе, чем у любой металлоплёнки. Но в SMD-исполнении есть и тонкоплёночные резисторы (Panasonic/Susumu в обычных 1206-0402 корпусах, Vishay, Philips - в бочонках MELF), и углепленочные (только в MELF), и даже металлофольговые (Vishay SMR1D/3D). При прочих равных, если SMD проходит по току и по мощности, я бы поставил именно его - нет индуктивности выводов, занимает меньше места, не надо сверлить дырок.
Аноним 15/09/14 Пнд 11:43:18 138650273
>>138647
>>138649
Поясните долбоёбу: какого порядка величина шума-то?
У аудиофилов что, усиление под 100дБ? Я вот щас сделал усилитель с чуйкой 0,1мкВ, и пока подбирал режим, разницы вообще не заметил.
Аноним 15/09/14 Пнд 11:49:06 138652274
>>138650
У линейных усилителей собственные шумы+искажения на полной мощности меньше -100дБ, шумы и искажения тех же резисторов в ОС на спектрах искажений видны хорошо. Усиление тут первой роли не играет.
А уж какая-нибудь китайская говнопроволока искажает и безо всяких резисторов - будь здоров http://www.audiomaniac.net/blog/5-wirewound-resistor-nonlinearity
Аноним 15/09/14 Пнд 11:53:35 138655275
Аноним 15/09/14 Пнд 11:54:38 138656276
>уж какая-нибудь китайская говнопроволока искажает и безо всяких усилителей
слоуфикс
Аноним 15/09/14 Пнд 11:55:37 138658277
>>138652
>-100дБ
Относительно чего?

Проволока - это проволока. Там индуктивности чуть более чем дохуя.
Для плёнки тесты есть?
Аноним 15/09/14 Пнд 12:01:49 138660278
>>138658
Относительно уровня тестового сигнала, разумеется. Это ж азы, туда ли ты зашёл?

>Проволока - это проволока. Там индуктивности чуть более чем дохуя.
Которая индуктивность никоим образом не способна произвести нелинейные искажения.
>Для плёнки тесты есть?
В том же обзоре первый же тест - на пленочный МЛТ-2, гармошка одна, но есть.
В том же вегалабе в ветке про улучшение линейности 3886 и об усилителе ZD-50 есть сравнения измеренных искажений с двумя типами резисторов в ОС, разница очевидна - но ссылку я проебал, а вручную искать долго, охулион страниц там наобсуждали.
Аноним 15/09/14 Пнд 12:05:43 138661279
>>138660
>туда ли ты зашёл?
Видимо, не туда, раз я в звукотехнику ещё не вникал, и децибелы для меня относительно милливатта на нагрузке 50 Ом :3
Аноним 18/09/14 Чтв 14:21:23 139071280
>>138596
>первые два пика
Это ж местного рендер-куна платы. И что, вот этот пиздец на 3 и 4 пике - то, что у него в реале выходит??? Даже стрёмно, как он умудрился, после такой-то выдрочки своих махараек в конпутере.
Аноним 20/09/14 Суб 10:53:14 139353281
105Кб, 1114x787
1114x787
>>139071
Нихуя не мои. Я в жизнь такого говна не сочинил бы.
Алсо, котаны, ответьте мне. Ищу на авите людей или организации, которые изготовили бы мне детали по чертежам. И вот пикрилейтед в первой же конторе оценили в 8000 рублей за пару деталей без учёта материала, это вообще нормально?!? По-моему, полный пиздец.
Подскажите, есть ли в стране какие конторы, которые могут выполнить такого рода деталь за вменяемые цены.
Аноним 20/09/14 Суб 11:18:53 139355282
793Кб, 1671x876
1671x876
619Кб, 1671x877
1671x877
>>139353
В смысле - 3 и 4 платы не мои.
Аноним 20/09/14 Суб 12:10:48 139362283
27Кб, 468x213
468x213
Нужно, чтобы вот такой генератор тактовых импульсов выдавал 16000 Гц. Как определить, какие нужны сопротивления для резисторов и ёмкость для конденсатора.
Аноним 20/09/14 Суб 12:11:44 139363284
>>139362
Бля, не в тот тред.+
Аноним 22/09/14 Пнд 14:01:16 139675285
16Кб, 1391x368
1391x368
Тем временем продолжаю хуеть с ЧПУ-шников.
Аноним 22/09/14 Пнд 19:36:54 139722286
25Кб, 512x311
512x311
169Кб, 1183x468
1183x468
Хочу сделать первую плату методом ЛУТ. Попытался развести в Sprint Layout, вот что получилось. Все дорожки 0.5 мм (достаточно или нужно больше?). Подскажите что исправить/добавить? Спасибо.
Аноним 22/09/14 Пнд 19:48:20 139724287
>>139722
Никогда не делай острых или прямых углов проводников на плате (имеются в виду не ответвления - а именно углы сгиба проводников) - оторвутся ведь, очень вероятно (притом что тут ЛУТ, как никак).
Расстояние между изолированными оптопарой частями должно быть не менее расстояния между рядами оптопары, а то толку от нее мало будет (это я по поводу расположения R3 и R4).
Шину 220В по-жирнее, в зависимости от тока нагрузки, но я бы раза в 4 утолщил.
Можно проводники питания МК перенести под него, так будет места меньше занимать.
Аноним 22/09/14 Пнд 21:40:28 139735288
132Кб, 1112x543
1112x543
38Кб, 574x409
574x409
>>139724
Спасибо.
Переделал немного. Посмотри, пожалуйста, правильно ли я понял. Может нужно скруглить углы как на рисунке? И нужно ли утолщить дорожку через R3 и C1?
Аноним 22/09/14 Пнд 22:59:14 139751289
>>139735 Ужос. Зазор между деталями под сетевым напряжением и изолированными должен быть минимум 6мм по плате или 2мм по воздуху.
С1 и R3 подключи жирными проводниками прямо к винтовым разъемам.
R1 и R2 должны быть на 2вт, если правильно помню.
Конденсатор по питанию для тиньки поставь.
>Может нужно скруглить углы как на рисунке?
Бессмысленное задротство.
Аноним 23/09/14 Втр 09:00:21 139796290
>>139724
>Шину 220В по-жирнее, в зависимости от тока нагрузки, но я бы раза в 4 утолщил
Нафига? Ток-то невеликий.
>Зазор между деталями под сетевым напряжением и изолированными должен быть минимум 6мм по плате или 2мм по воздуху
Многовато, 3мм по плате - в рамках ГОСТа АФАИР.
Аноним 23/09/14 Втр 16:01:08 139807291
>>139796
>Нафига? Ток-то невеликий.
Прикинул, что раз уж от 220В, то и нагрузка достаточно мощная должна быть
>Многовато, 3мм по плате - в рамках ГОСТа АФАИР.
Махарайка же, а там лишняя безопасность не помешает
Аноним 23/09/14 Втр 16:22:16 139808292
>>139807
От 220 вольт нонче только киловаттные потребители запитываются? 2мм ширины при такой длине дорожек - это, на секундочку, с небольшим запасом хватает для 5 ампер, или 11 киловатт на 220В.

>Махарайка же, а там лишняя безопасность не помешает
Из цикла - сделаем расстояние на плате в разы больше необходимого и достаточного, а от платы пустим сетевое напряжение обгрызанным МГТФом.
Аноним 23/09/14 Втр 17:11:40 139811293
>>139808
> 5 ампер, или 11 киловатт на 220В
Ты точку проебал, некромант.
Аноним 23/09/14 Втр 17:12:59 139812294
Аноним 23/09/14 Втр 18:57:29 139836295
>>139796 Это евронормы, без них CE не получишь. Да гост вроде как поправили, было 4, стало те же 6.
Аноним 23/09/14 Втр 19:03:29 139839296
>>139836
4мм было по МЭК-601, и его не обновляли.
>Это евронормы
Какие именно?
Аноним 23/09/14 Втр 19:48:31 139841297
4Кб, 150x150
150x150
Спасибо всем за ответы, пасаны.
Подскажите, если у меня на этой плате будет симистор замыкать реле 220В 10А, а реле будет включать тепловентилятор 1.5 кВт, например, это же будет надежнее и проще? Тогда и дорожки по 2мм делать не надо?
И еще вопрос, если МК запитать с кроны (прикрепить на плату) через LM7805, быстро ли она разрядится? МК будет по таймеру менять состояние PB0 (включать/выключать нагрузку).
Аноним 24/09/14 Срд 00:39:17 139894298
>>139841
Да ты наркоман!
Симистор легко может в 10А
Аноним 15/10/14 Срд 17:23:04 142341299
Аноним 16/11/14 Вск 16:39:45 145647300
2140Кб, 2816x2112
2816x2112
2161Кб, 2816x2112
2816x2112
1906Кб, 2816x2112
2816x2112
1774Кб, 2816x2112
2816x2112
>>139355-кун в треде.
Анон из /diy/ согласился за вменяемую для меня цену сделать детали будущего усилка, за что ему огромное спасибо. Пошёл перечислять ему деньги.
Аноним 17/11/14 Пнд 14:44:42 145782301
>>139841
Реле крону скушает. У кроны кажется 200 мА или 300.
Аноним 05/01/15 Пнд 15:08:18 152692302
Вверх.
Аноним 05/01/15 Пнд 16:06:25 152726303
Аноним 21/01/15 Срд 16:16:53 155115304
8Кб, 719x425
719x425
21Кб, 823x536
823x536
Может тут подскажут.

Леплю СВЧ антенну.
Плата с антенной будет располагаться над основной платой. На основной плате думаю оставить слой земли сверху и снизу, прямо под платой с антенной.

Транзистор будет стоять на дыбах, под углом 45 град, чтобы не коцать антенну.
Пустые пины - для катушек индуктивности.
Аноним 21/01/15 Срд 16:17:43 155116305
>>155115
Вопрос то, собственно, вот в чём - так можно? или надо как-то под другому.
21/01/15 Срд 20:09:15 155138306
>>155116
Ты ее считал, гонял в симуляторе?
Аноним 22/01/15 Чтв 04:29:15 155167307
>>155138
Нет, я с этой хуйнёй первый раз сталкиваюсь.
Аноним 10/02/15 Втр 14:49:02 158207308
286Кб, 1972x958
1972x958
Бамп
10/02/15 Втр 14:54:44 158209309
>>158207
Что это за порнография с медными радиаторами?
Аудифйильский блок питания щитоле?

Все конечтно заебись, только зачем конденсаторы так близко к радиаторам ставить?
Аноним 10/02/15 Втр 15:50:36 158218310
611Кб, 2592x1944
2592x1944
>>158209
ЦАП это. Гугли Lynx D70, радиаторы на полигонах стабилизаторов и на AK4399.
>Все конечтно заебись, только зачем конденсаторы так близко к радиаторам ставить?
Там радиаторы-то игрушечные, и мощности рассеивается пару ватт, конденры оно не перегреет. Так что можно и вплотную лепить всё, компактней - лучше.

Алсо, зацените, как некий анон с вегалаба творчески интерпретировал мои печатки из этой темы.
Аноним 10/02/15 Втр 15:57:02 158220311
110Кб, 412x600
412x600
>>158218
>творчески интерпретировал

Ахарай-махарай
Аноним 10/02/15 Втр 16:18:40 158223312
>>158218 Неужели не проще взять транзисторы в to247 и пару компьютерных кулеров?
Аноним 10/02/15 Втр 18:19:48 158254313
>>158223
Не проще. Точных аналогов нет вообще, а ближайшие похожие в нормальных корпусах 2SK1056 (57, 58) - во-первых, в TO-3P, во-вторых, хуже по параметрам, в третьих - сняты с производства и дороги.
Аноним 10/02/15 Втр 18:31:50 158256314
3734Кб, 1945x1225
1945x1225
>>158220
Да ладно, культурно же сделано, хоть и ЛУТ. А гроздья проводов - всё равно на время макетирования.

Хотя мне мои заводские железки больше нравятся, но платы я пока с завода не получил - заебался согласовывать mill tabs с Электроконнектом. Кто-нибудь знает, какая у них принята там их конструкция?
Аноним 28/03/15 Суб 09:17:38 164012315
Бампую.
Аноним 04/05/15 Пнд 19:06:03 170039316
83Кб, 800x530
800x530
Непроебамп
Аноним 19/07/15 Вск 12:17:36 179439317
тред живи
Аноним 19/07/15 Вск 14:56:59 179454318
>>138348
>>138348
Альтум Дизайнер если уметь пользоваться все делает очень хорошо.
Аноним 19/07/15 Вск 15:03:50 179457319
100Кб, 761x729
761x729
126Кб, 715x685
715x685
403Кб, 1116x1145
1116x1145
Милости прошу к вашему шалашу. Такого кадра вам нарисовал ембедерра с готовым инженерным решением и его говноплату в топоре выполненную автотрасировшиком. Проиграл от души, тк думал у меня в конторке махарайки клепают, а тут чето вообще пиздец. Он еще в коментах какие то общие фразы про импеданс кукарекал с них вообще проиграл.
Аноним 19/07/15 Вск 15:04:52 179458320
Аноним 19/07/15 Вск 15:08:45 179459321
Аноним 19/07/15 Вск 17:45:16 179475322
>>179459
особенно понравились переходные отверстия всюду и везде
Аноним 20/07/15 Пнд 03:11:01 179551323
>>179459 Плата хоть и выглядит убого, но работать будет. Тут нет ничего сильно критичного к разводке.
>>179458 За что надо дать люлей так это за дедовские mc34063, да еще и с линейными стабами - есть же mp2307 и xl6009
Аноним 20/07/15 Пнд 04:25:26 179552324
>>179551
мне больше понравилось эта длинная кривая дорожка идущая от GSM модуля к антенне. Все таки автотрасировщик это зло, снижает многократно качество и надежность.
Аноним 21/07/15 Втр 09:43:12 179651325
119Кб, 232x312
232x312
51Кб, 429x364
429x364
306Кб, 771x851
771x851
>>179552
Ваш пост огорчает топорофагов.

>Некоторые особенности TopoR:
>— Сокращение времени проектирования в несколько раз;
>— Высокая скорость и великолепное качество трассировки;
>— Наилучшие показатели электромагнитной совместимости;
>— Полная поддержка проектирования сложных и высокоскоростных плат;
>— Обмен данными с популярными САПР печатных плат;
>— Разработанные платы надежнее и лучше подготовлены к производству;
>— Оптимальное соотношение цена/качество.
Аноним 21/07/15 Втр 12:40:35 179673326
>>179651
>>179459
Спешите видеть, маньки оценивают качество дизайна по субъективной красоте дорожек. Вы поди еще о и качествах компилятора по красоте ассемблерного кода судите?
Аноним 21/07/15 Втр 14:06:14 179677327
>>179673
Топородрочер, ты когда подрываешься, с предметом-то хоть ознакомься. На первом пике показан дико омский и неоптимальный способ соединения четырёх параллельных резисторов (что характерно - с другой стороны топор-таки соизволил соединить их по-человечески, короткой прямой линией), на втором - просто глюк этой отрыжки расеянских прогромистов, на третьей - итог её работы, где после работы топора DRC перестаёт проходиться из-за опять-таки глюков (что характерно, даже убогая спекктра даёт разводку лучше и итоговую длину дорожек меньше, если включить ей "смягченные" допуски по более сложному техпроцессу, что по сути и делает топор, отчего и DRC ошибку выдавать начинает).
Хотя автотрасса - это днище по определению, годится только для некритичных к разводке вещей. Но там даже как-то странно говорить о какой-то оптимальности разводки и кичиться маняпараметром суммарной длины дорожек.
Аноним 21/07/15 Втр 14:23:32 179679328
>>179552
> длинная кривая дорожка идущая от GSM модуля к антенне
смотрите ка, к нам мастер свч пожаловал! хуле тебе в полосковой линии не понравилось, мудила?
Аноним 21/07/15 Втр 15:03:41 179682329
>>179677
>Хотя автотрасса - это днище по определению, годится только для некритичных к разводке вещей.
Хотя компилятор языка СИ - это днище по определению, годится только для программирования некритичных к производительности вещей

Пофиксил тебя.
Аноним 21/07/15 Втр 16:08:48 179691330
>>179673
ну красота тоже играет важную роль, вот открою я такой махарайку для починки. А там вроде бы простецкая плата, но разведена автотрасировщиком. Сразу видно что делал дилетант. Потому что вопрос даже не в красоте, а в надежности. Авторасировщик не учтет тонкие тонких аспектов разводки именно этой схемы. Он не поймет где линии питания и тд. Что конечно же скажется на надежности и долговечности.
Аноним 21/07/15 Втр 16:14:44 179693331
>>179679
да ничего, просто их принято делать максимально короткими. Тут скорее всего ничего плохого не произойдет, но все же. Но это ж СВЧ там пока не соберешь и не посмотришь как работает хотя бы месяц, трудно сказать жив пациент или мертв. Нормальный инженер бы просто развернул бы модуль еще на 90 градусов, и поставил антенну впритык для чистой совести.
Аноним 21/07/15 Втр 17:40:58 179702332
>>179651
на второй пикче просто ПУШКА.
Вопрос к кукареке >>179673
интересно как оно может быть качественнее ручной разводки?
Если разве что тебе нужно ИНДУКТИВНОСТЬ НАХУЯРИТЬ НА ПЕЧАТОЧКЕ
Аноним 21/07/15 Втр 17:57:12 179705333
>>179682
Анус ты себе пофиксил, пёс.
Сколь-нибудь важные вещи разводят вручную или полуавтоматом, автотрассой сколь-нибудь ответственную вещь ни один грамотный спец не станет, а неграмотному петушку с топором ничего ответственного никто и не доверит. Хотя бы потому, что не способен увидеть очевидного пиздеца в разводке.
Аноним 21/07/15 Втр 18:00:40 179706334
>>179682
Интересно интересно, если конпелятор сишечки такой охуенный, почему критичные к производительности вещи в либце, бласте, лапаке, криптолибах и т.п. переписывают на ассемблере?
Аноним 22/07/15 Срд 05:24:08 179763335
>>179705
>Сколь-нибудь важные вещи верстают вручную в Ворде или в ОпенОфисе, Латехом сколь-нибудь ответственную вещь ни один грамотный верстальщик не станет, а неграмотному петушку с Латехом ничего ответственного никто и не доверит. Хотя бы потому, что не способен увидеть очевидного пиздеца в верстке.
Аноним 22/07/15 Срд 09:42:14 179769336
53Кб, 430x365
430x365
>>179763
>word==ручная трассировка
>латех==автотрасса
Аноним 22/07/15 Срд 10:08:23 179770337
>>179705
>Сколь-нибудь важные вещи разводят вручную или полуавтоматом, автотрассой сколь-нибудь ответственную вещь ни один грамотный спец не станет
А платы для пе-ка, тоже вручную разводят? Там же все КРИТИЧНОи ВАЖНО
Аноним 22/07/15 Срд 10:45:01 179772338
>>179770
Ты удивишься - но именно так, матплаты пекарен и тому подобные ёбы никогда не разводят автотрассировщиками. Computer aided - да, полуавтоматом - да, но не автотрассировкой.
Аноним 22/07/15 Срд 11:22:41 179774339
>>179769
Word, как и ручная трассировка - воплощение принципа WISWIG.

В Латехе же, как и в автотрассировщике воплощен принцип: настраиваешь только правила - получаешь результат.
Аноним 22/07/15 Срд 12:07:08 179787340
>>179774
>Word, как и ручная трассировка
>Сам всё расставляет, только кнопочки жми
Очень-очень толсто. Ты видимо в техе даже хеллоу ворлда не написал, школьничек.
Аноним 22/07/15 Срд 12:15:19 179789341
>>179772
Чем полуавтомат отличается от автотрассировки?
Аноним 22/07/15 Срд 12:16:21 179790342
40Кб, 429x364
429x364
>>179789
>Чем полуавтомат отличается от автотрассировки?
this
Аноним 22/07/15 Срд 12:19:38 179791343
>>179789
Тем, что компоненты располагает оператор, он же имеет возможность передвинуть ту или иную дорогу, а конпутер в основном следит за выполнением DRC, контролирует длину дорожек (если надо выравнивать их, например), добавляет где надо змеек, виасов и выполняет тому подобную рутину.
Аноним 22/07/15 Срд 12:22:07 179792344
>>179787
>Word
>Сам всё расставляет, только кнопочки жми
Что он тебе расставляет? Может номера рисунков или формул? Word - это визуальная среда, как и большинство псб редакторов.
Аноним 22/07/15 Срд 12:29:24 179796345
>>179792
>Что он тебе расставляет?
Мамашку твою
Аноним 22/07/15 Срд 13:41:12 179814346
>>179791
То есть отличие в возможности оператора располагать компоненты?
Аноним 22/07/15 Срд 13:46:57 179815347
>>179770
Ручками. Например в nVidea юзают Альтум дизайнер активно для этих целей.
Аноним 22/07/15 Срд 13:50:25 179816348
>>179815
и да только в Альтум Дизайнере я видел что то более или менее похожее на нормальный автотрасировщик.
Аноним 22/07/15 Срд 13:53:07 179817349
>>179792
>Может номера рисунков или формул?
Может. Начиная с Word 2007.
Аноним 22/07/15 Срд 13:56:04 179818350
>>179815
>nVidea
Поисковые системы не дают результата по данному названию. Есть подробности?
Аноним 22/07/15 Срд 14:51:21 179825351
Аноним 22/07/15 Срд 15:26:09 179828352
Аноним 22/07/15 Срд 22:04:56 179886353
>>179814
Отличий дохера. Кроме расстановки компонентов оператор может двигать или наоборот закреплять участок трассы, добавлять виасов, менять параметры отдельного участка трассы (толщину там, наличие маски и т.д.) и многое другое.
А автотрасса - это когда задал политику, по желанию задал запретные зоны, куда компонентам становиться нельзя, нажал кнопочку и получил лютый пиздец вместо разводки.
Аноним 04/08/15 Втр 10:47:21 181222354
169Кб, 1335x944
1335x944
Бамп РЕФЕРЕНСОМ за 200К деревянных.
04/08/15 Втр 11:15:39 181227355
>>181222
Сборка хорошая. Но эта элементная база делает меня плакать. CF резисторы и дерьмовые, копеечные жёлтые конденсаторы при таком ценние - пиздец полный.
Аноним 04/08/15 Втр 11:16:15 181228356
извиняюсь за сажу
Аноним 04/08/15 Втр 11:27:57 181230357
>>181227
Сборка-то там на уровне элементной базы. Провода ворохом, однослойные, блядь, печатки в цифровом устройстве с мегагерцовыми клоками, шасси-радиатор, проёбанные винты - это только то, что в глаза сразу бросается.
Аноним 04/08/15 Втр 11:33:41 181232358
>>181230
спасибо что не развели автотрасировщиком топора.
Аноним 04/08/15 Втр 12:00:54 181237359
>>181232
Вот не факт, что там не автотрасса, лол. Но сам факт попытки продажи устройства с лутовскими печатками да ещё за такие деньги вызывает смех.
Аноним 04/08/15 Втр 14:12:04 181242360
Аноним 04/08/15 Втр 14:43:15 181243361
>>181237
ну вроде бы что то просвечивает. Откровенно хуевой автотрссы не видно, хотя таки да. Некоторые люди вообще делают на ардуине и норм.
Аноним 04/08/15 Втр 14:45:27 181244362
82Кб, 1501x645
1501x645
Аноним 04/08/15 Втр 15:11:31 181246363
>>181222
>дырочный монтаж вместо SMD
>DIP-микрухи в холдерах
>девайс в 4 раза больше чем мог быть
Он из шестидесятых годов прошлого века?
Что ж в нем такого заебенного за 200к что такой раритет покупают? Или это коллекционный экспонат?
Аноним 04/08/15 Втр 15:23:59 181247364
244Кб, 1280x917
1280x917
>>181244
да это их поделия оч напоминает мои махарайки !
Аноним 04/08/15 Втр 17:01:28 181252365
>>181247
Ты не заебался провода плести ?
Аноним 05/08/15 Срд 08:20:15 181337366
>>181246
>Он из шестидесятых годов прошлого века?
Ноуп, текущая декада.
>Что ж в нем такого заебенного за 200к что такой раритет покупают?
Кто-то их покупает? Я только знаю, что его выставили на продажу с таким ценником.

>>181247
Прилично выходит. Мой тебе совет - разверни платы усилителей входной частью ближе к задней панели, на ней закрепи РГ, крутилку соедини штангой с ручкой на лицевой панели, входы максимально приблизь к РГ, а плату выпрямителя - к трансформатору. И будет очень даже хорошая махараечка, никаких километров проводов туда-сюда, не стыдно другим показать. Ничиконы-музы, опять-же таки, местный дрочер тоже рад будет.
Аноним 05/08/15 Срд 08:42:43 181341367
>>181247
Радиаторы не по канону, они ж работать не будут в полную силу. Или переворачивать, выводить за пределы корпуса, или вентилятор к ним ставить.
Аноним 05/08/15 Срд 11:26:18 181365368
298Кб, 838x600
838x600
>>181341
Они в завершенной конструкции и стоят перевернутые, это так, прикидка компоновки.
Аноним 05/08/15 Срд 11:38:45 181366369
27Кб, 600x258
600x258
68Кб, 600x397
600x397
82Кб, 519x600
519x600
>>181365
Просто перевернуть их рёбрами вверх - тоже плохой вариант.

>>181341
>вентилятор к ним ставить.
this. Пикрел - пример такого варианта, forced air tunnel.
Аноним 05/08/15 Срд 11:53:26 181369370
>>181366
Да да плохой но вполне хвататет после 3 часов работы чуть теплые - глубокий АБ, в покое рассеивает ватта 2.
Что за гибридник ?
Аноним 05/08/15 Срд 12:04:04 181370371
>в покое рассеивает ватта 2.
Так то в покое, в номинальном режиме работы он больше рассеивает.
>Что за гибридник ?
По мотивам Дзен-3 Нельсона Пасса, известная махарайка Алекса Торреса с вегалаба.
Аноним 05/08/15 Срд 12:29:04 181372372
>>181370
да больше ватт 15 наверно максимум, год пытался его спалить не спалил, второй год жжет знакомый все не сжег. Макс моща 40 ватт.
Аноним 05/08/15 Срд 15:04:38 181383373
Какой размер SMD резисторов можете порекомендовать для домашней пайки и рук средней корявости?
Аноним 05/08/15 Срд 15:14:19 181384374
>>181383
Мой рекорд - 0402 паял ЭПСН-25, также паял TQFP-144 им же с родным жалом и эрсавским флюсом. 1206 вообще крупный типоразмер.
Аноним 06/08/15 Чтв 10:27:43 181442375
>>181383
при приматывании к жалу медной проволоки относительно нормально паяется
Аноним 06/08/15 Чтв 10:35:30 181443376
>>181442
О, интересный хак. Видел такое ранее, но забыл.
Аноним 06/08/15 Чтв 10:50:17 181445377
>>181443
>хак
Съеби, хипстер ёбаный.
Аноним 06/08/15 Чтв 12:09:27 181449378
>>181383
Самый комфортный 0805, 0603 тоже паяются, при желании 0402 можно но не нужно если ты сам платку дизайнишь
Аноним 09/08/15 Вск 12:16:15 181895379
28Кб, 738x540
738x540
А всё-таки куда уйти с sprint layout? Желательно поддержка прыщей, бесплатность или недорогая лицензия.
Аноним 09/08/15 Вск 15:05:36 181923380
>>181895
DipTrace мне понравился после альтиума. Но с прыщами проблема
Аноним 10/08/15 Пнд 12:23:24 182001381
>>181895

самый крутой прыще-божественный KiCad
Аноним 10/08/15 Пнд 12:33:00 182002382
>>182001
сыроват, что типично для прыщей
Аноним 10/08/15 Пнд 12:42:29 182003383
>>182002

сыроват, кривоват, бородат, туповат
но всеравно лучше всяких там спринтлайутов для ардуинщиков
Аноним 10/08/15 Пнд 13:09:59 182007384
>>182003
Любой сквозной кад лучше рисовалки уровня пайнта для печаток. Но глюков и косяков кикада оно не отменяет.

>>181895
>А всё-таки куда уйти с sprint layout?
Куда угодно.
>Желательно поддержка прыщей, бесплатность или недорогая лицензия.
Имплаинг спринт бесплатен и есть под прыщами?

>>181923
Ты какой-то говноед, уходить с продвинутого и современного када на диптрейс.

Аноним 10/08/15 Пнд 13:41:40 182011385
>>182007
в диптрейсе все просто логично и понятно.
А альтиум - это монстр типа тридемакса, в который без предварительного прочтения самоучителя страниц на 600 лучше не соваться
Аноним 10/08/15 Пнд 13:55:10 182012386
>>182011
типичные неосиляторы в треде, кикад им сыроват, альтиум монстроват, рисуйте в паинте уёбки
Аноним 10/08/15 Пнд 13:55:59 182013387
>>182011
Так ты прочти самоучитель и брось каку. Возможности и удобство альтиума того стоят, хотя к нему надо привыкать, как и, например, к ментору.
Аноним 10/08/15 Пнд 17:02:23 182060388
>>182001
>KiCad
Что-то я проблевался с этой параши. Поиск элементов из библиотек реализован никак, постоянно вылезают какие-то диалоговые окна. "Дорожка близко к контактной площадке!". Ссука, она должна с ней соединиться.
Не юзабельно, как и весь софт для дела в линаксе.
Аноним 10/08/15 Пнд 18:10:15 182078389
19Кб, 320x289
320x289
>>182060

ещё одна криворукая спермоблядь протекла, несите новую
есть паинт, хули тебе ещё нада?
Аноним 10/08/15 Пнд 18:59:55 182098390
147Кб, 1920x1080
1920x1080
>>182060

рисую махарайку в кикаде, никаких проблем
Аноним 11/08/15 Втр 13:41:26 182188391
>>182078
У прыщеблядков есть паинт, у спермобог-в есть ментор, каденс и альтиум.
>хули тебе ещё нада?
Надо работать, поэтому спермёрочка и честно украденный альтиум. А кто-то не знает, чего хочет, тому прыщи.
Аноним 11/08/15 Втр 14:59:15 182196392
>>182188
лучче иглы ничаво нету
Аноним 11/08/15 Втр 19:22:30 182248393
145Кб, 967x605
967x605
Аноним 12/08/15 Срд 17:48:26 182362394
>>182188
Тащемта экспедишон под пингвинами имеется, так что не надо тут ля-ля.
Аноним 13/08/15 Чтв 00:20:25 182417395
>>182362
под wine...
ты ещё скажи, что на прыщи можно виртуалку с виндой поставить, а на неё - экспедишн.
Аноним 13/08/15 Чтв 09:00:01 182437396
>>182417
>на прыщи можно виртуалку с виндой поставить

запрещено консорциумом пингвинов
Аноним 13/08/15 Чтв 19:29:37 182576397
Аноним 19/09/15 Суб 17:51:04 186409398
1236Кб, 1916x972
1916x972
бумп рендер-куном
Аноним 21/09/15 Пнд 18:07:55 186626399
57Кб, 1050x621
1050x621
>>181895
Тут какие-то все ебанутые.
KiCad, Диптрейс? Чего ваабще? Что вы несете?

Вся прогрессивная часть человечества давно уже на Eagle пересела и не слезает. Неебическая дефолтная библиотека элементов, плюс, благодаря всяким дуинщикам, еще куча сторонних либ с самыми трендовыми элементами.
Аноним 21/09/15 Пнд 18:10:13 186627400
>>186626
Ну и конечно для красноглазых друзей поддержка прыщей и макоси.

Фриварная версия имеет какие-то ограничения на размер платы и количество слоев (только два). В остальном полностью функцилнальна. Таблетки в инете есть.

http://www.cadsoftusa.com/download-eagle/
Аноним 22/09/15 Втр 03:35:56 186696401
>>186627

пошла нахуй отсюда игольная мразь
Аноним 22/09/15 Втр 10:33:36 186714402
>>186696
первый каммент по делу.
Аноним 22/09/15 Втр 12:46:20 186733403
47Кб, 535x432
535x432
>>186626
>прогрессивная часть человечества давно уже на Eagle пересела и не слезает
Аноним 22/09/15 Втр 15:55:37 186765404
>>186696
>>186733
И тут ты такой резко объясняешь почему у тебя руки недостаточной кривизны чтобы использовать Игл, или идешь нахуй со сгущенкой в анусе.
Аноним 22/09/15 Втр 17:34:05 186775405
77Кб, 768x867
768x867
>>186765
>иглопетух кукарекает на электроникагоспод
Аноним 22/09/15 Втр 18:09:15 186781406
>>186775
Сравнил блядь.

Тебя спрашивают какой лучше калькулятор выбрать, а ты ЭВМ советуешь. Ебанутый совсем?

Можешь сам ебаться со своим Ментором под хвост. Из достпуных ECAD'ов, типа Спринта, ДипТрейса и пр. - Игл вне конкуренции.
Аноним 22/09/15 Втр 18:14:45 186785407
>>186781
>21 век
>выбирать калькулятор, сычуя за пекарней
Зачем ты хуй?

>Можешь сам ебаться со своим Ментором под хвост.
Ментор вполне доступен, просто требуется привычка к принципам работы, как и в любом другом серьёзном каде любой направленности.
>Из достпуных ECAD'ов, типа Спринта, ДипТрейса и пр. - Игл вне конкуренции.
Ты как раз и сравниваешь несравнимое, ставя спринт в один ряд с хоть и убогонькими, но кадами уровня диптрейса и иглы. Спринт - это всего лишь рисовалка для плат без привязки к схеме, с зачаточными функциями контроля и трассировки, с неработающим rubberwiring, зато очень простой и быстрый, отчего и подходит для рисования плат для махараек на пару транзисторов (хотя зачем такой махарайке вообще плата, если она прекрасно и гораздо быстрее собирается на макетке или вообще самолётом - непонятно).
Аноним 22/09/15 Втр 18:50:41 186791408
>>186785
>серьёзном каде
Нахуя мне привыкать к серьезному говну, если я собираю махарайки. А если даже и пилю что-то серьезное, то это всеравно лишь хобби.

Доступность пиратского софта плохо сказалось на ватниках. Вместо того чтобы выбирать софт под свои потребности, мы ставим SoundForge чтоы склеить два аудио файла, Adobe After Effects дабы обрезать видео и Фотошоп чтоб замазать свое ебало на фотке с супом.

Зато потом хвастаемся на анонимной борде какой я у мамы неебаться крутой электронщик и ваапще Д'Артаньян, что рисую свое говно в Менторе, а все прочие пидарасы, раз пользуются Иглом и Спринтом. А потом лезем на форумы за новой трещиной (ибо старая слетела) и заодно спросить как сделать заливку.

Нет, не хочу себе выбирать КАД да хоть рисовалку под потребности и, главное, возможности, хочу жрать говно и пердолиться в сраку. Что? Надо нарисовать коробочку с дырочкой для 3D принтера? Зачем мне SketchUp? Я успешный человек и выбираю 3DS Max и SolidWorks.
Аноним 22/09/15 Втр 19:42:35 186803409
>>186791
>Нахуя мне привыкать к серьезному говну, если я собираю махарайки. А если даже и пилю что-то серьезное, то это всеравно лишь хобби.
Необучаемая обезьяна, не равняй всех по себе - а знание серьёзных кадов может серьёзно пригодиться в жизни.

>Доступность пиратского софта плохо сказалось
Знание и опыт работы в state-of-art софте теперь "плохое" качество?
>на ватниках.
А, ты порашник. Это многое объясняет.

>Я успешный человек и выбираю 3DS Max и SolidWorks.
Справедливости ради, рисовать любую коробочку с дырочкой для технических нужд в солиде удобнее и проще, чем в скетче, хотя для эскизов скетч удобен по-своему.

Алсо, если условный махарайщик освоит для хобби тот же ментор и тот же солид, то ему это будет только козырем при устройстве на работу. Если махарайщики, конечно, вообще способны в обучение.
Аноним 22/09/15 Втр 20:49:53 186808410
>>186791
>Доступность пиратского софта плохо сказалось на ватниках.
Ты пидор. Запомни это. А ещё ты молодой и зелёный.
Пиратский софт был всегда и везде, а не только на просторах Советского Союза. Платить кучу денег за софт сегодня имеет смысл в случае необходимости и наличия поддержки оного, либо при выполнении лицензируемой деятельности, когда законность просто необходима. Для домашних нужд можно использовать всё что угодно, хотя это и не законно, строго говоря.
Что касается выбора софта под конкретные цели. Для себя каждый пользуется тем, что ему удобнее, привычнее, быстрее, либо то, что было решено освоить. На работе тебе дадут тухлого полумёртвого орла, или ещё того круче -- программу разработки собственного НИИ под DOS и будешь с ней работать, ибо положено.
Ватники у него, блядь.

>>186803
>это будет только козырем при устройстве на работу
Вот этому комраду налейте чайку. Разработчик софта должен быть заинтересован в том, чтобы софтом пользовались. А для этого надо, чтобы инженеров либо учили на этом софте, что успешно делают мелкомягкие, или софт должен быть доступен инженерам для самостоятельного освоение, при этом у них ещё и мотивация должна быть.
Аноним 22/09/15 Втр 21:32:49 186820411
36Кб, 604x414
604x414
60Кб, 800x487
800x487
73Кб, 1000x750
1000x750
113Кб, 811x456
811x456
>>186803
>>186808
У необучаемых иванов бомбануло. На работу в НИИ они блядь устраиваются, козырять Ментором и Солидом, охуеть ваапще. Зачем мне пилить махарайки для души? Я же успешный человек - попердолюсь с Ментором, чтоб жизнь медом не казалась, а потом уволюсь и пойду в НИИ устроюсь за гроши работать. Зато СОВМЕЩУ РАБОТУ С ХОББИ!

У вас там жар от зада до мозга дошел и он потек?
Аноним 22/09/15 Втр 21:36:22 186821412
>>186808
>Для домашних нужд можно использовать всё что угодно, хотя это и не законно, строго говоря.
Мамкин пират в треде, все в машину.
Аноним 23/09/15 Срд 09:38:30 186842413
Использую лицензионно чистый DipTrace для своих махараек и ссу вам на лицо.
Аноним 23/09/15 Срд 16:04:42 186882414
>>186820
Сколько ты аваторок своих выложил-то. Видать, пробрало.
>На работу в НИИ они блядь устраиваются, козырять Ментором и Солидом
Но в НИИ за гроши не нужен ни ментор, ни солид, там-то как раз максимальный уровень - компас и твой ненаглядный игол.
Ментор нужен в очень серьёзных конторах, куда ещё попасть надо умудриться, даже со знанием софта. Но и зарплаты там минимум на порядок выше средних по стране.

>Зачем мне пилить махарайки для души?
Ну местные вон пилят свои самоделки в солиде и альтиуме (выше пикчи выкладывали же), и они даже смотрятся не по-махарайному, а вполне прилично.

>Я же успешный человек - попердолюсь с Ментором, чтоб жизнь медом не казалась
Но в менторе работать - одно удовольствие, вся рутина ложится на программу, проектировщику остаётся только творческая часть.
Аноним 23/09/15 Срд 17:34:03 186887415
анимэ
Аноним 23/09/15 Срд 21:11:05 186920416
>>186842
>Использую лицензионно чистый DipTrace для своих махараек и ссу вам на лицо.
Ты богатенький сынок, молодец. Я не стану покупать до тех пор, пока не пойму что оно мне нравится, подходит и нужно.

>>186820
>На работу в НИИ они блядь устраиваются
Пиздоглазый читать не умеет, отдельные слова только может воспринимать, а текст целиком осилить не может. Кто там в НИИ устраиваться собрался?

>У необучаемых иванов бомбануло.
Ты хоть одну прошивку написал? Хоть одну плату выше 1 МГц сделал? Разработчиков много, каждый пишет свой софт, периодически выпускает новый, сколько времени я должен тратить на обучение? Ахуеть вообще. Я и так трачу время на обучение, прилично трачу.
Аноним 24/09/15 Чтв 05:10:09 186964417
>>186920
>Ты богатенький
User name: Для некоммерческого использования
Reg. key: NY2Z-3UP3-H5CQ-P2GZ
Аноним 30/09/15 Срд 21:33:35 187951418
>>107196 (OP)
Хуита.
Плюс, если платка будет делаться дома - профакапишь все.
Аноним 30/09/15 Срд 22:52:16 187983419
>>186775
Всё бы ничего, но уебанский интерфейс Ментора всё портит. Хотя есть крайне пиздатые вещи вроде жестов мышью. Но лично мне для повседневной работы в разы удобнее показался Altium Designer. Правда и платы больше четырёх слоёв я не развожу обычно, поэтому всю мощь ментора опробовать негде было.
Аноним 01/10/15 Чтв 01:25:12 187987420
>>187951
Да ты охуел так рано отвечать в радаче! Два года еще не прошло!
Аноним 01/10/15 Чтв 10:06:28 188009421
>>187983
Во всём нужна привычка. Меня тоже сначала бесила командная строка автокада, наследие доса какое-то, а потом я сообразил, что набить на клавиатуре шорткат из одной-двух букв куда быстрее, чем тыкать мышью в кнопочки, плюс это элементарно конфигурируется через acad.pgp и легко переносится на любую машину.

Хотя альтиум действительно имеет более дружественный интерфейс, чем ментор, но и ментор, в принципе, можно нормально использовать.

Вот что действительно уебанство - это программы учёта, типа 1С или SAP, дремучий пиздец.
Аноним 01/10/15 Чтв 20:09:00 188082422
>>188009
>Меня тоже сначала бесила командная строка автокада
А мне она с первого раза понравилась. Такая-то годнота. Но я в целом хорошо отношусь к командной строке и шорткатам, куда быстрее, чем в ГУЕ всё делается. В Компасе, например, поначалу очень не хватало командной строки. Правда, у меня случился ANOOS PREEPEKANOOS когда я поставил русскую пиратку автокада, в которой умудрились зачем-то и команды перевести. У меня ПЛИНИЯ от этого была.
Аноним 01/10/15 Чтв 20:24:13 188084423
>>188082
Вот-вот. Особенно весело в этих русефекацеях было, когда шорткат был на кириллице, а опции все на латинице, и приходилось переключать раскладку по 1000 раз в час. Ну и зависимость шорткатов и названий команд от конкретного перевода тоже радовала.
Поэтому года с 2007 я использовал только оригинальные версии, ну или скачивал инглиш-пак, если на работе стояла русская.
Аноним 01/10/15 Чтв 20:26:10 188086424
Есть ли программа для разводки лучше EAGLE?
Аноним 02/10/15 Птн 06:21:09 188118425
>>188086
Конечно. Эта программа называется DipTrace!
Аноним 02/10/15 Птн 08:37:34 188124426
>>188086
>есть ли еда лучше, чем говно?

>>188118
>Конечно. Эта еда назывется моча!
Аноним 02/10/15 Птн 08:50:17 188125427
515Кб, 1316x743
1316x743
>>188124

нужно услиливать срач
ебучие пропреитарные говноеды - нелюди
а вот опенсорсные любители мочи - молодцы
нахуй вообще пользоваться ебучим пропритарным говном если можно нахоляву опенсорс заюзать и улучшить даже
Аноним 02/10/15 Птн 09:02:12 188127428
18Кб, 640x305
640x305
>>188125
>нахуй вообще пользоваться ебучим пропритарным говном
Даже не знаю. Я вот, например, использую великолепные проприетарные шедевры.
>можно нахоляву опенсорс заюзать
Проприетарку тоже можно украсть нахаляву.
>и улучшить даже
Ну канешнаже!
Аноним 02/10/15 Птн 09:30:59 188130429
>>188118
>DipTrace
по деньгам за фул однохуйственно
Аноним 02/10/15 Птн 09:32:57 188131430
>>188125
>опенсорс заюзать и улучшить даже
пердолимся в кансольку
тни нинужны
Аноним 02/10/15 Птн 09:46:20 188135431
124Кб, 1211x1210
1211x1210
>>188131

непизди криворукая мразь, если дохуя лазить мышкой по менюшкам тней больше нестанет
Аноним 02/10/15 Птн 10:23:21 188137432
721Кб, 806x694
806x694
Аноним 02/10/15 Птн 10:38:48 188138433
162Кб, 1400x1050
1400x1050
170Кб, 1400x1050
1400x1050
>>188118
>DipTrace
сама возможность делитить компоненты в окне разводки при том, что они остаются в схеме, или побавлять детали в схему при том, что они не появляются автоматом на плате

ЭТО ПОЛНЫЙ ПИЗДЕЦ, дорогая редакция
Аноним 02/10/15 Птн 10:53:17 188139434
2Кб, 360x398
360x398
>>188137

давайте пропреатарные бляди раскажите мне как сложно всё делать самому, компонентов нехватает, интерфейс кривой, все охуенные функции только в консоле, а добрые дяди всё за вас сделали уже нада только две кнопки мышкой нажать
Аноним 02/10/15 Птн 11:06:40 188140435
>>188139
Разделение труда

Является причиной повышения общей производительности труда организованной группы специалистов (синергетический эффект) за счет:

- Выработки навыков и автоматизма совершения простых повторяющихся операций
- Сокращения времени, затрачиваемого на переход между различными операциями

Концепция разделения труда довольно полно описана Адамом Смитом в первых трех главах своего пятитомного трактата «Исследование о природе и причинах богатства народов».


https://ru.wikipedia.org/wiki/%D0%A0%D0%B0%D0%B7%D0%B4%D0%B5%D0%BB%D0%B5%D0%BD%D0%B8%D0%B5_%D1%82%D1%80%D1%83%D0%B4%D0%B0

Аноним 02/10/15 Птн 11:12:26 188142436
>>188138
почему бы и нет?
тем более, что ты всегда можешь синхронизировать плату со схемой.
Аноним 02/10/15 Птн 11:30:10 188145437
212Кб, 750x600
750x600
Аноним 02/10/15 Птн 11:44:16 188146438
>>188142
Ну, да! Можно даже продавать это как фичу. Типа у нас щвабода мутить.

- я набросал схему
- нажал ctrl+b создать плату
- сижу в схеме, дорисовываю
- в окне платы ничего не меняется
- убираю детать в схеме, она осталась на плате
- убираю на плате, осталась в схеме
- жму ещё раз ctrl-b - не задавая вопросов, создают мне ещё одно окно разводки, соответствующее схеме
- нафига мне два окна разводки?
Аноним 02/10/15 Птн 11:49:01 188148439
>>188146
ты больше не кури эту дурь, ага?
ctrl-b жми один раз, а потом ctrl-alt-U
Аноним 02/10/15 Птн 11:58:13 188149440
>>188148
Спасибо! Никакой реакции.
Аноним 02/10/15 Птн 12:04:11 188150441
57Кб, 840x774
840x774
Аноним 02/10/15 Птн 12:05:13 188151442
>>188149
дай угадаю - ты ctrl-alt-U жмёшь НЕ В PCB Layout? :-)
Аноним 02/10/15 Птн 12:05:36 188152443
Аноним 02/10/15 Птн 12:12:40 188156444
>>188152
для синха разводки ему нужен сохранённый файл схемы (сам не догадается).
Сделал, засинхронизировал. Сохранил и схему, и разводку под одинаковыми именами.
Добавляю в схему - в разводке опять тихо. Убрав деталь в разводке, не вижу возможности проапдейтить схему.

Только не говори, что так у всех.
Аноним 02/10/15 Птн 12:28:50 188158445
Я понял разницу в цене между Diptrace и EAGLE за полную.

Back and forward annotation, что в EAGLE - стандарт с первых версий, в DipTrace отсутствует. Ручками-ручками, сукины дети.
Остаётся пердолиться, подгоняя разводку всякий раз под схему через ctrl+alt+u. Никакие изменения в разводке (удаление деталей (<= нахуя!), переименования) в схеме не отображаются.

> inb4 EAGLE master race.
Аноним 02/10/15 Птн 12:31:36 188160446
>>188158
Если читать документацию до того, как начинаешь юзать софт - много вопросов отпадает.
Аноним 02/10/15 Птн 12:32:37 188161447
>>188158
>Никакие изменения в разводке (удаление деталей (<= нахуя!), переименования) в схеме не отображаются.
Друг мой!
У меня для тебя плохие новости - платы разводятся по схеме, а не схема строится из платы.
Аноним 02/10/15 Птн 12:40:28 188164448
>>188160
Чтение доков никто и не отменяет. Меня напрягает пердолинг с поддержанием схемы и разводки consistent. Это последнее, о чём мне хотелось беспокоиться в проекте.
Аноним 02/10/15 Птн 12:46:42 188166449
>>188164
Да нет никаких проблем. Просто изменения делаются в схеме, а потом обновляется разводка.
Делов-то.

Лично мне не принципиально где именно, допустим, изменить корпус у детали.
Аноним 02/10/15 Птн 12:52:39 188167450
>>188161
Истину глаголишь, сын мой! Нахуя тогда допускать саму возможность добавления/удаления деталей И соединений в разводку?
Ну, типа, очень было надо, вот пририсовали пару вещей на плату. Заказали, получили. А в схеме всё тот же хуй.

И сам workflow:
1. в схеме соедини
2. схему СОХРАНИ
3. в разводке ctrl+alt+u нажми => получи (ratline) airwire
4. разведи его
5. вернулся в схему, соединение убрал => в разводке осталось
6. вернись в схему, СОХРАНИ, БЛЕАТ!
7. вернись в разводку и ctrl+alt+u
8. profit
Аноним 02/10/15 Птн 12:54:23 188169451
>>188167
Лично мне такая схема работы кажется правильной и логичной.
Аноним 02/10/15 Птн 13:07:48 188170452
42Кб, 1165x965
1165x965
Я правильно понимаю, что Diptrace прокладывает воздушные линии строго от пина до пина, а не по кратчайшему пути? Если возможность пересчитать в кратчайшие, разрядив сетку?
Аноним 02/10/15 Птн 13:30:32 188173453
>>188138
кстати да, я на этом уже накололся.
Удалял дороги и видимо случайно удалил элемент. Про верификацию забыл. Вскрылось только когда стал паять.
Аноним 02/10/15 Птн 13:41:40 188175454
>>188170
нажми F12 или F11 (точно не помню) и будет тебе счастье
Аноним 02/10/15 Птн 14:02:02 188177455
>>188175
F11 - вкл/выкл сетки
F12 без (видимой функции)

Кстати, такая ещё фигня с сеткой. Если её не видно, то её как бы и нет. Просто сделать невидимой, но ходить по ней можно? Уж очень мозолит глаза этот писпайсовый видос 90-х годов.

Отключение сетки как таковой фича бессмысленная и, кроме кривости ничего не даёт. Вроде бы, shift с мышью возвращают на сетку. Терпимо.
Аноним 02/10/15 Птн 14:05:18 188179456
>>188173
Хоть списком давай различия в поддержке фичей для тех, кто намеревается пересесть.

У KiCAD траблы с графикой в win7 как и у EAGLE до 4-й версии включительно.
Аноним 02/10/15 Птн 17:41:31 188218457
>>188179

>У KiCAD траблы с графикой в win7

у него трабля с графикой везде, и не только с графикой но и со всем
Аноним 02/10/15 Птн 18:07:36 188222458
>>188158
Такая хуйня и в альтиуме есть, пошёл на работку, освоился как могу, разводить надо синхря ОЧЕ внимательно, или блядь ты насоздавал кучу правил дифпар, комнат, пады подключил к цепям, потом тебе говорят, а добавь кодек в схему, и посде обновления схемы, он сука этот кодек добавит но ебанёт все созданные правила если галки не снять. После каждого упдейта надо вдумчиво смотреть список изменений.

ментор ХЗ как на него инфы гораздо меньше альтиума, копаться нету желания пока.
Аноним 02/10/15 Птн 19:15:25 188228459
>>188222
>ментор ХЗ как на него инфы гораздо меньше альтиума
На него гидлайны родные оче подробные есть, но надо именно что копаться.
В чём основная проблема его освоения - без центральной библиотеки его вообще никак не поиспользуешь, корпоративные библиотеки на торрентики никто особо не выкладывает, а самому составлять с нуля - страшный геморрой, к тому же этим по положняку должен заниматься специально обученный Library Manager.
Аноним 02/10/15 Птн 19:50:30 188232460
>>188222
Ментор синхронизируется, в принципе, так же как и Альтиум.
Аноним 02/10/15 Птн 19:59:14 188233461
>>188232
Нет.
Гораздо лучше. И названия цепей не изменяет по собственному желанию. Поэтому. назначенные констрейны не слетают.
С другой стороны, если в альтиуме поставить NET LABEL на каждую критическую цепь, то он эти цепи тоже не станет переименовывать и правила не слетят.
Аноним 02/10/15 Птн 20:03:28 188234462
>>188177
>F12 без (видимой функции)
F12 как раз тебе и перерисует тебе связи по кратчайшему расстоянию
Аноним 02/10/15 Птн 21:46:34 188243463
>>188234
Говорю же, жал F12, но картинка >>188170 не менялась. Как были пады соединены, так и остались. Последняя демоверсия DipTrace.
Аноним 02/10/15 Птн 21:54:17 188247464
>>188232
Не знаю, как там в Менторе и Альтиуме, в орле проблем с синхронизазией sch-brd не возникает, если следовать простому правилу: и то, и другое должны быть открыты. И орёл сам напоминает, а если, например, откроешь одно, отказавшись открыть другое (файлы одноимённые, орёл сам откроет, только Да кликни), так и скажет: back and forward annonation disabled.

В разводке ничего стереть нельзя. Говорит, делай в схеме. Добавить футпринты тоже не даёт, если annotation включена.

Еси надо сложить несколько разводок в одну, открываешь без схемы. Копируешь, вставляешь. Чтобы одноимённые не срослись (GND, например), переименует сам в GND1 и т.д.
Аноним 02/10/15 Птн 22:07:58 188254465
>>188243
Проверил, ты прав.
F12 работает, когда ты детали перемещаешь друг относительно друга. В твоём случае пады остаются на месте.
Аноним 04/10/15 Вск 22:37:07 188519466
>>187987
Я смотрел засмеялся-отпаялся и полтреда думал, что снова запилили одни и те же баяны да еще и с теми же комментариями.
Не смотрю я на даты, вот че.
Аноним 05/10/15 Пнд 04:26:33 188538467
>>187951
>если платка будет делаться дома - профакапишь всё
За себя говори, мудак. Если у тебя руки из жопы растут, то это не значит, что и у других так же.

>>188146
Проиграл.
Главное - удалить деталь со схемы. А при рисовании платы можно обновить связи и лишнее всё исчезнет.
Аноним 05/10/15 Пнд 08:12:24 188543468
>>188538
>Главное - удалить деталь со схемы. А при рисовании платы можно обновить связи и лишнее всё исчезнет.
Орлоёбы не могут в логику
Аноним 05/10/15 Пнд 10:49:19 188560469
>>188543
Ну, ты клоун. На то и программа, чтобы логику сама отслеживала. А тебе всё бы попердолиться. Тни нинужны.

Рекомендую тебе KiCad. Open source, канпеллируецца под прыщи. И главное: сам привязываешь корпуса к деталям в схеме. САМ! Цэ щвабода!
Аноним 05/10/15 Пнд 11:10:36 188561470
>>188560
нахуй KiCad
если ты не можешь в логику проектирования - будь орлоёбом.
Аноним 05/10/15 Пнд 13:03:35 188574471
>>188561
Спасибо за совет.
Аноним 03/11/15 Втр 21:31:34 193099472
не тонем
Аноним 12/11/15 Чтв 22:00:03 194389473
183Кб, 1193x588
1193x588
144Кб, 1555x997
1555x997
106Кб, 1527x885
1527x885
Рейт май шит
Аноним 13/11/15 Птн 00:13:28 194409474
>>194389
J1 левее, М1 можно расположить справа. Тогда можно повернуть на 90 гр. U1 и справа от них. И где отверстия для установки?
Аноним 13/11/15 Птн 08:58:49 194425475
>>194389
Дохера пустого места на плате и нет крепежных отверстий.
Аноним 13/11/15 Птн 12:34:43 194438476
>>194409
M1 - датчик давления, торцем через прокладку прилегает к стенке корпуса. Перемещать из этой точки нельзя.
Аноним 13/11/15 Птн 12:35:57 194439477
>>194389
Орлоёбы - не люди! Унижайте их, ссыте им на лицо!
Аноним 13/11/15 Птн 12:38:50 194440478
49Кб, 350x242
350x242
>>194425
во-первых, размеры платы обусловлены размерами корпуса. Во-вторых, плата в нем вдвигается в пазы и фиксируется торцевыми крышками.
Аноним 13/11/15 Птн 12:39:07 194441479
Аноним 13/11/15 Птн 12:40:29 194442480
>>194409
>Тогда можно повернуть на 90 гр. U1
ширина платы - 50 мм, длина U1 - 53.
Аноним 15/11/15 Вск 16:20:22 194647481
годный тред
Аноним 03/12/15 Чтв 13:10:26 197372482
>>194440
В третьих, ничто не мешает тебе сделать плату короче раза в два, сохранив потребную для входа в пазы длину.
Аноним 17/01/16 Вск 22:31:25 205452483
109Кб, 493x631
493x631
Бамп
Аноним 04/02/16 Чтв 00:35:23 209681484
>>179693
Хуйня это все. Мы как-то заеблись искать причину отказа в доступе к сети, как раз у телита 868го. Суть была в том, что он в зависимости от фазы луны и погоды на марсе начинал выдавать CSQ 99,99 и отказывался регистрироваться в сети. Чтобы повторить ошибку, мы этой скотине сначала оторвали антенну, потом закоротили SMA разъем, потом разъем вовсе отпаяли, потом въебали ему прямо на пэды резистор в 50 Ом. А глюк все не повторяется - модем соединяется с сетью и выходит в интернет! После этого всю плату замотали в фольгу, наружу только уарт и питание торчали из комка заземленной фольги. А он по прежнему соединяется с сетью и выходит в интернет!!! А вы говорите, СВЧ, дорожка кривая.

А глюк оказался из-за того, что ленивые итальянские пидарасы неправильно обрабатывали просадки питания модуля. Вместо того чтобы ребутнуться и/или вывести ругательный URC, они просто не регились в сети и отвечали 99,99 на запрос CSQ. Глюк вылечили небольшим поднятием напряжения питания и добавлением дополнительных фильтрующих емкостей.
Аноним 04/02/16 Чтв 08:12:48 209697485
>>205452
Доска какая то отладочная на атмеге?
Аноним 05/02/16 Птн 16:01:54 210039486
>>107321
Какой-то йоба фильтр?
Аноним 06/02/16 Суб 01:43:46 210127487
>>107486
дал бог зайку-даст и махарайку

махарайку надо паять пока молодой
Аноним 06/02/16 Суб 10:26:45 210147488
>>209697
Плата матричных светодиодных индикаторов на плиске.
Аноним 08/02/16 Пнд 18:00:16 210630489
Буду пилить СБИС для диплома в Tanner, я так понимаю, под ментором вы понимаете таннер или это 2 разных продукта от одной фирмы.
И что по P-CAD? Устаревшее говно по сравнению с альтиум?
Аноним 08/02/16 Пнд 18:03:23 210632490
>>210630
Ах да, что по продуктам от Cadence? Orcad для моделирования нравится, а что по их разводчику? (Allegro, вроде?)
Аноним 09/02/16 Втр 09:21:43 210756491
>>210630
Под ментором обычно понимается Mentor Xpedition, реже PADS.
>>210632
Аллегро - штука на любителя, хотя любители как раз находятся.
Аноним 12/02/16 Птн 21:10:08 211712492
Аноним 14/02/16 Вск 12:01:15 212121493
>>210630
Анончик, а что за Tanner у тебя? А-то у меня пиратка 14,- так в ней нет видов Spice и Verilog-AMS. А очень их хочется
Аноним 16/02/16 Втр 17:45:10 212698494
В какой софтине есть ИН-12 и К155 серия?
Аноним 16/02/16 Втр 20:06:04 212739495
>>212698
У меня есть модель ин-12б, но я тебе не дам.
Аноним 16/02/16 Втр 20:06:21 212740496
Аноним 19/02/16 Птн 09:36:55 213427497
>>212698
В пикадах старых все есть.
Аноним 15/03/16 Втр 10:28:05 219428498
44Кб, 574x487
574x487
>>107196 (OP)
По моему красиво выглядит. Не понимаю почему не нравится другим. Земля вроде не запетлена.
Эта программа бесплатная? Тоже хочу попробовать.
Аноним 15/03/16 Втр 10:37:11 219431499
155Кб, 418x641
418x641
>>219428 Может оно и красиво, вот только это не отменяет того, что рисовал ее неофит начитавшийся аудиофильских статеек о "разводке земли звездой".
Аноним 15/03/16 Втр 10:42:04 219433500
>>219431
ну а если ты точку сместишь к штекеру питания, разве это кольцо исчезнет?
алсо, поясните за кренки. что это за хуйня? Типа можно её поставить после трансформатора, и у тебя будет идеально чистый ток без шумов?
кренка может очистить питание юсб от грязи, чтоб можно было запитывать миниколоночку?
Аноним 15/03/16 Втр 11:26:05 219456501
>>219433 Разумеется, если немного подвигать детальки.
>Типа можно её поставить после трансформатора, и у тебя будет идеально чистый ток без шумов?
Разбежался. Кренки шумят сами по себе и совершенно беспомощны на высоких частотах.
>кренка может очистить питание юсб от грязи, чтоб можно было запитывать миниколоночку?
Колоночке вряд ли понравится работать от 3в.
Аноним 15/03/16 Втр 11:55:18 219459502
>>219456
почему от 3-х
от пяти поставлю, как раз помехи скорее всего выдаются чуть выше 5-ти с учетом того что идеально 5 не бывает. И значит всё что выше 5 в том числе и помехи кренка уберет
Аноним 27/03/16 Вск 15:27:52 221702503
118Кб, 1075x577
1075x577
Отмечены переходные, смд-1206, реально залутить такое? До этого только трухолами баловался.
Аноним 27/03/16 Вск 17:20:47 221708504
>>221702
Почему бы и нет? В заводских платах с металлизацией никаких проблем с этим нет, два момента - переходное отверстие должно быть свободно от маски с обеих сторон платы, и для автоматического монтажа оно слабо пригодно.
Дома лутом - можно, например, вставить проводок в отверстие и запаять с обеих сторон, дальше паять поверх него.
Аноним 31/03/16 Чтв 10:12:50 222332505
Как называется КАД от МенторГрафикс на который все дрочат?
Аноним 31/03/16 Чтв 10:14:36 222333506
>>222332
попроще - PADS, понавороченней - Xpedition.
Аноним 31/03/16 Чтв 15:50:44 222400507
>>222333
а какие от него будут профиты если я неплохо уже работаю с альтумом?
Аноним 31/03/16 Чтв 16:53:37 222414508
>>222400
Альтиум - сам по себе кад весьма высокого уровня, и для самого себя особых профитов не будет, особенно от падса, который заметно проще альтиума.
Экспедишн хорош главным образом заточенностью под корпоративную работу - там очень мощная система управления ходом разработки на многих уровнях и группами разработчиков.
Аноним 04/04/16 Пнд 21:18:13 223246509
210Кб, 600x734
600x734
Котоны, я первую в жизни махарайку собрал. Осталось только сами усилители дождаться.
Аноним 04/04/16 Пнд 21:39:59 223252510
>>223246
Голубизной отдает, но ничо так.
05/04/16 Втр 08:53:38 223301511
11Кб, 300x300
300x300
20Кб, 640x640
640x640
>>223246
Где вы берёте такие конденсаторы и резисторы? В моей мухосрани ни разу в магазинах не видел. Одно говно типа пикрелейтед.
Аноним 05/04/16 Втр 08:54:23 223302512
Аноним 05/04/16 Втр 10:43:33 223322513
>>223301
Конденсаторы на чипидипе, резисторы на алиэкспресс. Тоже в мухосрани живу. Жду посылочки месяцами.
Аноним 18/04/16 Пнд 23:56:07 225922514
1241Кб, 1193x588
1193x588
>>194389
Какая неприятная цветовая схема у када, ну дела.
Хотел сказать, что платка терпимая, жить будет.
Но потом БЛЯТЬ УВИДЕЛ ПЕРЕХОДНЫЕ ОТВЕРСТИЯ В КП.
Руки оторвать к хуям. Конечно, вы можете возразить, что углы в 45 градусов и прочие премудрости IPC придумали уебаны и махарайка и так заработает, но если ты делаешь не в спринте или топоре - буду ссать на лицо.
Аноним 19/04/16 Втр 16:33:52 226023515
>>225922
ваще-то, тот же самый IPC не запрещает виа на падах.
термалпад как ты сделаешь без виа.
так, что поссал я тебе на лицо.
Аноним 19/04/16 Втр 16:48:44 226026516
71Кб, 1071x667
1071x667
Аноним 19/04/16 Втр 19:55:30 226047517
>>226026
и нахера ты сюда принес этот стандарт прошлого тысячелетия??
вот-таки как раз в серьезных проектах к виа на падах нужно подходить с умом, solder migration, что на русский можно перевести, примерно как "съёбывание припоя", при пайке оплавлением даст массу непропаев.

а вот анону махарайщику, виа-андер-пад самое то.

блять, анончик поделился своей разводкой махараечки, нет ведь, чтоб поддержать, дать советов мудрых, нихера, тут же появляется валера, который лучше всех все знает и собирается ссать всем на лицо, уебок блять.
Аноним 19/04/16 Втр 19:57:53 226048518
>>226047
>нет ведь, чтоб поддержать, дать советов мудрых
>тут же появляется валера, который лучше всех все знает
Так вам шашечки или ехать?
Аноним 20/04/16 Срд 14:11:39 226147519
>>225922
>БЛЯТЬ УВИДЕЛ ПЕРЕХОДНЫЕ ОТВЕРСТИЯ В КП.
Прикидываю твой бугурт, когда ты увидишь даташитные требования производителей по минимальному количеству виасов на термалпаде QFN или PowerSOIC.
Аноним 20/04/16 Срд 14:11:48 226148520
Аноним 20/04/16 Срд 14:19:49 226150521
5Кб, 647x189
647x189
Аноним 20/04/16 Срд 18:06:32 226171522
>>226147
>Сравнивает переходные отверстия в махарайке с теплоотводами нормальных людей

>>226150
>Сравнивает требования типового проводящего рисунка с требованиями к высокочастотной аппаратуре

Мани полыхают.
Аноним 21/04/16 Чтв 08:00:04 226216523
>>226171
>>Сравнивает переходные отверстия в махарайке с теплоотводами нормальных людей
В том-то и дело, что как в термалпадах нормальных людей, так и в махарайках виасы в падах допустимы, а иногда и необходимы, и только ты копротивляешься за пады строго без виасов, не понимая даже, что это создаёт проблемы исключительно при автоматической пайке.
>Сравнивает требования типового проводящего рисунка с требованиями к высокочастотной аппаратуре
>имплаинг типовая цифровая аппаратура в 2016 году недостаточно высокочастотна.
Аноним 21/04/16 Чтв 11:33:28 226234524
>>226216
>имплаинг типовая цифровая аппаратура в 2016 году недостаточно высокочастотна
Не думаю, что в данном случае X1 разгоняет МК и плату до гигагерцового диапазона (хотя умный анон начнет и на 20Мгц залупаться).
Опять же, считаю краем в плате, сделанной абы как на 3+ на десятке компонентов, рассуждать за волновые сопротивления, теплоотводы и технологичность.
>в махарайках виасы в падах допустимы
C учетом изготовления рисунка ЛУТом, допусков на всякие кривые руки, делающие отверстия (кстати, а сколько переходные отверстия то, 0.3мм в такие-то КП?) - такое себе занятие сверлить для 0805 отверстия в КП.
А если уж она изготовляется на заказ так вообще очень интересно, что на это скажет технолог (посчитает гарантийный поясок в 0.05мм и впаяет цену как за HDI плату).

С другой стороны, вбросивший разводку всегда может скинуть живую плату, которая работает, чтобы у меня окончательно забомбило.
Но я всё равно считаю, что пока вы не на BGA\FPGA в 4 слоя с достаточным набором компонентов, то это дурной тон делать дорожки гладенькие в топоре (что отдельная тема для разговора), переходные отверстия 0.3мм в КП и всякое такое.
Аноним 21/04/16 Чтв 13:59:29 226268525
735Кб, 1847x1185
1847x1185
534Кб, 1600x922
1600x922
1441Кб, 1600x1187
1600x1187
611Кб, 1200x721
1200x721
>>226234
>Не думаю, что в данном случае X1 разгоняет МК и плату до гигагерцового диапазона (хотя умный анон начнет и на 20Мгц залупаться).
И правильно сделает, ибо гармоники основного тона даже 10Мгцовой цифры будут далеко за 100Мгц. А ЭМС на нормативку особо не смотрит, это тупо физика.
>Опять же, считаю краем в плате, сделанной абы как на 3+ на десятке компонентов, рассуждать за волновые сопротивления, теплоотводы и технологичность.
Ну а кто начал-то этот разговор? Явно не автор платы.
>C учетом изготовления рисунка ЛУТом, допусков на всякие кривые руки, делающие отверстия (кстати, а сколько переходные отверстия то, 0.3мм в такие-то КП?)
Не думаю, что там меньше стандартных 16 мил отверстие и 8 мил - толщина пояска (т.е. переходное отверстие 0.8/0.4мм).

>такое себе занятие сверлить для 0805 отверстия в КП.А если уж она изготовляется на заказ так вообще очень интересно, что на это скажет технолог (посчитает гарантийный поясок в 0.05мм и впаяет цену как за HDI плату).
Ничё не впаяет, у 0805 высота пада больше 0.8мм, а ширина и того больше, т.е. в допуск по минимальной толщине уже проходит.

>С другой стороны, вбросивший разводку всегда может скинуть живую плату, которая работает, чтобы у меня окончательно забомбило.
Вот другая плата, но с теми же приёмами. Работает у большого количества людей.
>Но я всё равно считаю, что пока вы не на BGA\FPGA в 4 слоя с достаточным набором компонентов, то это дурной тон делать дорожки гладенькие в топоре (что отдельная тема для разговора), переходные отверстия 0.3мм в КП и всякое такое.
А я наоборот считаю хорошим тоном сглаживать, чем делать под 90/45 градусов строго. Не по-топорски, конечно, там полный омск, но перегибы дорожек сглаживать по радиусу, и два рядом расположенных пада соединять прямой дорогой, а не ломаной, но по сетке.
Аноним 21/04/16 Чтв 14:18:01 226272526
41Кб, 199x150
199x150
71Кб, 1071x667
1071x667
>>226268
>Вот другая плата
Изготовленная на производстве. Там-то понятно, что сделают всё, что нарисуешь, а маска добавит комфорта при пайке. Другой вопрос в стоимости вопроса.
Ну и опять же, если у тебя десяток элементов на плате, ну будь человеком, сделай без геморроя. Дали тебе лист с двух сторон фольгированный на 2км^2, нет, не хочу немножко отвести отверстие, хочу пады сверлить.

Ну и жду актуального на 2016-й год стандарта, в котором написано, что это норм. А пока - poor design.
Аноним 21/04/16 Чтв 20:44:00 226403527
11Кб, 294x201
294x201
>>226272
>Изготовленная на производстве. Там-то понятно, что сделают всё, что
проходит DRC. Иначе даже не начнут подготовку к производству.
>а маска добавит комфорта при пайке.
>на падах с виасом маски нет

>Другой вопрос в стоимости вопроса.
В случае данной конкретной платы - добавка к стоимости нулевая. Так на цену влияют только ширина проводника и зазора, количество слоёв, наличие шелкухи, цвет маски, ну и всякая экзотика типа встроенной в плату пассивки или слевых/скрытых виасов. А в случае обычных виасов интересует строго минимальное межцентровое расстояние, если оно проходит - то заводу пофиг, на паде виас или нет.
>Ну и опять же, если у тебя десяток элементов на плате, ну будь человеком, сделай без геморроя. Дали тебе лист с двух сторон фольгированный на 2км^2, нет, не хочу немножко отвести отверстие, хочу пады сверлить.
Имплаинг геморройность завист от того, где сверлить.
Ещё раз: виасы на падах не рекомендуют (именно не рекомендуют, а не запрещают) ставить исключительно по причине сложности дозирования паяльной пасты при рефлоу. Если компонент требует наличия виасов на паде (термалпад, например) или пайка ручная (прототип или любительство), то это не повлияет вообще ни на что.

>Ну и жду актуального на 2016-й год стандарта, в котором написано, что это норм. А пока - poor design.
Аппликуха TI, да и любого другого производителя такого уровня (Samsung, TSMC и т.п.) актуальны до тех пор, пока не будут актуализированы или пока не получат штамп obsolete. И они утверждают то, что на пикче в >>226150
А поскольку прогресс идёт в сторону роста рабочих частот, то и аппликухи приходят к пикрилейтеду.
Аноним 27/04/16 Срд 11:28:31 227334528
Есть готовая плата 2х сторонняя DIP+SMD. 7x10см. Как с нее срисовать схему? Впадлу на листик рисовать
Аноним 27/04/16 Срд 14:02:33 227353529
>>227334
Фотографируешь, делаешь как подложку в среде разведения платы и по контурам дорожек восстанавливаешь.
Аноним 27/04/16 Срд 14:13:38 227355530
>>227353
Так я получу разводку печатной платы, а мне бы схему получить
Аноним 27/04/16 Срд 15:21:46 227381531
98Кб, 1024x290
1024x290
Аноним 27/04/16 Срд 15:40:32 227385532
>>227334
>Впадлу на листик рисовать
Ну рисуй сразу в редактор, какие проблемы-то.
Аноним 27/04/16 Срд 23:24:30 227430533
>>227334
Только дейвкадом. Или тебе волшебную кнопку, которая по фотке заделает э3?
Аноним 28/04/16 Чтв 08:20:03 227453534
>>227334
Huyak capture захуячивает схему фото.
По мыльному фото на мобильник.
В темноте.
Одной стороны платы.
Аноним 21/05/16 Суб 19:40:34 232519535
Вчера накатил 14-й Альтиум.
Анон, объясни тугому, как использовать Pin/Part Swapping? Как нарисовать элемент и посадочное место и как выводы обозвать так, чтоб оно работало?
На примере было бы вообще заебись. Например на какой-нибудь логике типа И-НЕ, где равнозначность и выводов в элементе, и элементов в корпусе есть.
Аноним 23/05/16 Пнд 15:57:03 232783536
Аноним 27/05/16 Птн 00:24:07 233376537
Сделал первую плату. Сверловка это пиздец.
Аноним 28/05/16 Суб 00:21:41 233580538
Не понимаю, о чем древний спор. Махарайки можно делать в чем угодно, это ни на что не влияет. DDR4 как надо могут развести только ментор и альтиум. Все.
Зарабатываете софтом деньги - покупаете его, он окупится.
Аноним 28/05/16 Суб 02:54:49 233603539
>>233580
> DDR4 как надо могут развести только ментор и альтиум. Все.
Если выдрочил черную магию, то и в этих ваших иглах-спринтах можно руками развести, если слоев хватит.
Аноним 28/05/16 Суб 15:40:11 233710540
>>233580
Ну, вообще-то есть и другие CADы, которые покрывают Altium, как бык овцу от таких производителей, как, например Zuken или Cadence
Аноним 10/06/16 Птн 09:28:31 236199541
Сап няши, ньюфаг в треде. Можете обложить хуйцами, только подскажите. Пользуюсь лейаутом для разводки плат и все прекрасно, вот только в нем нет функции выделения всей неиспользуемой части платы для фрезировки. Травить подзаебался. Подскажите БЕСПЛАТНУЮ прогу, чтобы в ней можно было выделить кусок платы и потом станок полностью этот кусок отфрезировал. Спасибо.
Аноним 10/06/16 Птн 11:41:19 236209542
>>236199
Спринт умеет же сохранять гербер, который кушает фрезер с чпу? Хм.
Аноним 24/06/16 Птн 23:08:33 238861543
>>107196 (OP)
Посоны посоветуте трасировщик.
Аноним 25/06/16 Суб 08:43:05 238899544
Аноним 30/06/16 Чтв 18:16:59 240133545
1079Кб, 1920x1176
1920x1176
16Кб, 560x248
560x248
10Кб, 414x334
414x334
31Кб, 640x640
640x640
Анон, можешь дать своё экспертное мнение насчёт моей первой платы? Это будут часы.
Трансформатор с рабочей частотой в мегагерц не будет помехи на всё давать?
Вот печатка: http://www.mediafire.com/download/rl6fyq072pfu3be/Clock2.lay6
Программировать контроллер я пока ещё толком не умею, но светодиодом уже поморгал.
Аноним 30/06/16 Чтв 18:47:48 240137546
>>240133
> Программировать контроллер я пока ещё толком не умею
И как ты печатку рисовал? Может ты пины нужные для других дел задействовал под индикатор?
Аноним 30/06/16 Чтв 18:55:49 240139547
>>240137
Ну я же умею моргать светодиодом! И даташит посмотрел ещё!
Там вродё всё просто: пины А могут работать на вход и выход (кроме А4), В и С только на выход.
И ещё посмотрел схемы радиоскотов, там всё вроде так же сделано.
По сути типовая схема никси часов, только напряжения пониже и инвертор кнопкой включается.
Аноним 02/07/16 Суб 10:31:22 240388548
>>107196 (OP)
У тебя два отдельных источника напряжения получается чтоле?
Аноним 02/07/16 Суб 14:05:53 240423549
539Кб, 2592x1456
2592x1456
>>240388
>У тебя два отдельных источника напряжения получается чтоле?
Двухполярный.
Лол, почти три года прошло, а мой тред жив. Тогда я отказался от кренок, ибо шмог в однослойку все развести. Потом и с диптрейса перешел на игл, и стал платы заказывать у китайцев. Но БП до сих пор жив и работает.
Аноним 03/07/16 Вск 11:09:38 240559550
>>240423
Какая связь однослойки и отказа от кренок?
10/07/16 Вск 01:06:35 241668551
>>240423
>диптрейса перешел на игл
А чего кстати ? я наоборот с ментора перешел на альтиум а потом на диптрейс.
Аноним 08/08/16 Пнд 06:05:10 245483552
Здравствуй анон, немного не сведущ в этой тематике, но все же хочу задать вопрос. На плате механической клавиатуры, там где находится switch, от перегрева или не знаю чего отпаялся посадочный контакт (ну круглый такой маленький), есть ли возможность как либо восстановить его? И что случается если перегреть плату?
Аноним 08/08/16 Пнд 06:08:25 245484553
>>245483
Их (контакты) вроде еще называют "пятачок" если не ошибаюсь.
Аноним 14/08/16 Вск 21:38:21 246303554
35Кб, 538x217
538x217
>>241668
>ментора перешел на альтиум а потом на диптрейс
Аноним 14/08/16 Вск 22:10:13 246313555
Посмотрел на знакомого в деле, ебущегося с Ментором, библиотек нихуя нет, и запредельно уебищный редактор схем.
В альтиуме и оркаде ебля такая же? Что из них посоветуете?
Аноним 15/08/16 Пнд 13:59:52 246386556
>>246313
>ебущегося с Ментором
>запредельно уебищный редактор схем.
Уровень твоего знакомого понятен.
>библиотек нихуя нет
Есть, но безруким они не положены.
>Что из них посоветуете?
Ну вообще, среди всех топовых CAD'ов для электроники альтиум имеет наиболее дружелюбный интерфейс.
Аноним 28/08/16 Вск 18:05:43 247964557
Аноним 28/08/16 Вск 18:47:18 247976558
104Кб, 1140x893
1140x893
Rate me. Made in KiCAD.
С учетом ебли как память расположить с перерывами (на работе иногда оказывается надо работать) около 7 рабочих дней ушло на рисование топологии.

KiCAD - нету тут опции трассировки шин, недавно появилась возможность трассировки дифференциальных пар.
Можно подгонять длину конкретного проводника или длину дифференциальной пары.
Интерактивный трассировщик - местами эпичные перлы выдает, в принципе намного удобней sprint layout.
Аноним 28/08/16 Вск 20:35:05 247991559
>>246303
>>246313
Гг, а я наоборот пытаюсь с альтия пересесть на Xpedition, но хоть и доков дохуя, простого блядь мануала типа Getting started или first project не нашёл, всё какие-то базы данных, сквозное-несквозное проектирование блядь хуйня пиздец.
Аноним 28/08/16 Вск 20:37:14 247992560
>>247976
Зачем ты разработал одноплатный компьютер, когда полно готовых?
Аноним 29/08/16 Пнд 04:32:19 248015561
1938Кб, 3264x2448
3264x2448
>>247992
Application-specific же.
Вполне себе реальный слоупочный комп с линуксом, слегка перепиленный с референсной схемы под понкретную задачу.
На пикрилейтед - черновой вариант.
Провалилась затея - слабоват и тонны ограничений. Перекатываюсь на NUC972 - жду платы и черновой вариант собирать как на пикрилейтед.
Аноним 29/08/16 Пнд 07:22:01 248028562
>>247991
>простого блядь мануала типа Getting started или first project не нашёл, всё какие-то базы данных, сквозное-несквозное проектирование блядь хуйня пиздец.
Ага, одно из "сит", отсеивающее пользователей на этапе выбора. Зато самые упоротые, которые осилили ментор в таких условиях, как правило, работают потом влёт.
Аноним 29/08/16 Пнд 10:18:03 248035563
>>248015
Мунин-кун, ты штоле?
Аноним 29/08/16 Пнд 11:16:49 248048564
>>248035
Спалился из-за монтажа аналогом ПЭВТЛ?
Аноним 29/08/16 Пнд 11:18:16 248049565
>>248048
Да и по речи видно.
Ты пошто в некаче не отвечаешь? Я там спросил, почему посылка такая тяжёлая.
Аноним 29/08/16 Пнд 11:24:30 248050566
>>248049
Может через пару дней узнаешь.
Посылка уже в твоем городе.
Аноним 29/08/16 Пнд 16:38:37 248087567
Платач, расскажи про химическое лужение.
Стоит ли заморачиваться в домашних условиях?
Где искать реактивы, в китаях или собирать самому в в местном химммагазине?
Аноним 08/09/16 Чтв 22:30:04 249488568
27Кб, 1210x818
1210x818
Поругайте чтоле аноны. QFN - тв-тюнер, дифсигнал с него идет на ADC-драйвер, с ADC-драйвера собственно на ADC. Пара LDO - на 3.3 и 5 вольт.
Аноним 09/09/16 Птн 09:16:51 249517569
>>249488
Дорожка питания петлей через всю плату не нраицца.
Ну и надписи вытащи на маску.
Аноним 09/09/16 Птн 12:15:04 249533570
>>248087
Проще в кастрюльке со сплавом розе.
Аноним 09/09/16 Птн 15:02:33 249544571
95Кб, 1210x699
1210x699
>>249517
>Дорожка питания петлей через всю плату не нраицца.
Вот так норм будет красной дорожкой по нижнему слою развести?
Аноним 10/09/16 Суб 18:21:45 249679572
1477Кб, 2488x1825
2488x1825
>>248015
Версия посвежее. Доброго дня, NUC972 !
Прогнать 50МГц по соплям да еще и без выравнивания длин линий?
Вполне реально, даже оба сетевых интерфейса работают (есть и пинг и u-boot по сети ядро грузит, а потом корень по NFS монтируется) на пару c NAND-ом и SD картой.
Аноним 10/09/16 Суб 19:50:43 249695573
>>249679
>эти проволочки
Ну ты и содомит.
Убедись, что на всех чипах стоят блокировочные кондеры по питанию.
И прикрой все это хозяйство куском оргстекла сверху, чтобы случайно ничего не задеть и не оторвать.
Аноним 11/09/16 Вск 13:14:29 249811574
Аноним 11/09/16 Вск 14:25:41 249816575
>>249811
удваиваю кстати
с утра любуюсь
красавец хули
Аноним 11/09/16 Вск 15:39:49 249830576
323Кб, 1280x960
1280x960
>>249679
КЗ между проводами или обрывы были когда-нибудь? Как находил?
Аноним 11/09/16 Вск 19:11:25 249882577
1063Кб, 3328x1872
3328x1872
>>249830
Куда Моньку дел? Давно не видно и не слышно новостей про нее.

Обрывы - надо сильно постараться чтобы сделать и они сразу видны же.
Есть очень мерзкий тип "обрыва" - когда только торец провода залуживается и припаивается. Только визуально ловится когда отпаиваешь и снова припаиваешь провод. Местами по форме и обтеканию припоя можно заметить.
КЗ - раньше были когда сидел на толстом (0.2 и более мм) ПЭВТЛ2 - реально тяжеловато лудится. Практически полностью исчезли с переездом на польский провод.
Теперь не сильно стремаюсь делать как на пикрилейтед - внешнее кольцо - земля, и прямо над ней идет линия питания к внутренним кольцам с разными напряжениями питания.
Отлавливать КЗ? Как повезет - в основном по работе видно что что-то не то, а отлов - в основном от проца и периферии смотрю именно _соседние_ выводы. Если тишина - то ручное задание уровней и анализ где что как меняется и где что лишнее.
Аноним 12/09/16 Пнд 02:25:48 249927578
>>249882
А откуда КЗ? провода изолированные.
Дрочу на твои пикчи, люто бешено возжелал себе такой комп. Под какие задачи он у тебя?
Аноним 12/09/16 Пнд 03:11:57 249929579
264Кб, 1280x960
1280x960
251Кб, 1280x960
1280x960
312Кб, 1280x960
1280x960
211Кб, 1280x960
1280x960
>>249882
>Куда Моньку дел?
Да никуда, вот он. Хвост отрастил полностью, все 12 перьев.А я думал из-за огрызков от сломанных старых будут проблемы.

Ну и пусть свежие говноплаты без задач тут поваляются, вроде подходящий тред. Хотя, на 4 пике таки с задачей: делать из лития 5 В при токе до 1 А. КПД 0.8, вроде не совсем дно. Собрано на 34063 с внешним ключом в виде мосфета с материнки.

2, 3 - индикаторы со сдвиговыми регистрами, можно по двум проводам заполнять.
Аноним 12/09/16 Пнд 05:56:49 249936580
>>249927
Фапать надо на это http://elm-chan.org/docs/wire/wiring_e.html ,а не на жалкие подобия.
Так же не надо задавать вопросы - откуда переходники и онаномодули. Да, они заказные под данную железку, но полную разводку почти копии evalbordы не рисковал делать - в таком случае намного больше пространства для маневров по смене выводов и обкатке схемоты.
"Построен на высокопроизводительном процессоре NUC972DF62Y семейства NUC970 с ядром ARM926 компании Nuvoton. Частота процессора 300 МГц. Отличительной особенностью данного процессора является наличие встроенной памяти DDR2 объемом 64 Мбайта."
То что 2 сетевых интерфейса - это "побочный" эффект, тк не смог камня попроще достать(976).
Планировалось да, планироваЛОСЬ, проект свернут из-за отсутствия времени на допил самопальной упсы использовать для мониторинга 2 УПСов сразу - одного по протоколу Megatec и с самопального УПС, выдающего в аналоговом режиме свое состояние. Это для "мелких" узлов связи в ethernet-провайдинге.
Зачем такая межконтинентальная баллистическая ракета для стрельбы по клопам вместо простенького stm32+lwip?
Камень у оффдиллера всего около 7$ стоит (май 2016), что почти сравнимо с толстыми stm32.
Да и прокачка скилов по заселению пингвинов на чистую железку, а там и немного шкодинга под пингвинов - и в ядре и в пользовательском пространстве, включая знаю что бред и ересь - фреймворк django на интерпретируемом питоне немного кодинга под веб для вебморды мониторинга-управления.
Первый черновой вариант железки можно увидеть постами повыше - в белой коробке.
Аноним 12/09/16 Пнд 12:05:35 249962581
>>249929
Зачем тебе столько регистров?
Почему не сделать динамику на двух?
Один хуй если нет больших задержек между выводом информации, такого оверкила не требуется.
Аноним 12/09/16 Пнд 13:05:25 249973582
>>249936
Всё заебися кроме >django
Аноним 12/09/16 Пнд 14:09:01 249982583
>>249962
И как это, на двух? Опрос ещё делать, ну нахуй.

Тут всё просто: высрал в индикатор по двум проводам и забыл про него нахуй. Спокойно себе хранится.
Аноним 12/09/16 Пнд 18:01:17 250023584
37Кб, 1000x497
1000x497
>>249982
Ну вот зажег ты одним регистром разряд, а другим вывел цифру, затем следующий.
Конечно геморрой и ебота, и нельзя допускать больших задержек между обновлениями, но всего 2 шифтера последовательно хватит на 8 разрядов. Те же 2 провода. Но да, нельзя просто высрать и забыть.
Вот пример такой реализации с одним шифтером.
Аноним 12/09/16 Пнд 18:43:28 250027585
>>249929
Враноёб-кун, а ты молодец, приятно посмотреть на твои махарайки.
Аноним 24/10/16 Пнд 20:04:34 254946586
Бамп.
Аноним 28/10/16 Птн 12:52:33 255435587
почитал тут, орлы, пикады, я походу со своим альтиумом вобще не взлетаю(((
Аноним 04/11/16 Птн 22:47:02 256493588
Привет, махарайщики и причастные.
Есть непонятки с ЛУТом. Дорожки подтравливаются. Как я делаю: зачищаю наждачкой, протираю ацетоном, перевожу с термотрансферной бумаги, сначала просто прикладываю утюг, чтобы тонер прилип, затем сильно давлю и разглаживаю. Остывшую плату кидаю в воду, бумага размокает и я ее под струей воды снимаю. Тонер на бумаге не остается, весь на меди. Травлю перекисью, на 100 мл 3% где-то 30 грамм лимонной кислоты и столовая ложка соли. Нужно стравливать только зазоры между дорожками, остальное тонером заливаю. Травится быстро, но когда смываю ацетоном тонер, то дорожки 0.3-0.3 превращаются в тонюсенькие волоски с обрывами. Что я делаю не так?
Аноним 04/11/16 Птн 23:45:02 256502589
oHXjEiiFsQ[1].jpg 293Кб, 1280x960
1280x960
LpM9omEB1as[1].jpg 245Кб, 1280x960
1280x960
>>256493
>Что я делаю не так?
Травишь в перекиси.

С ней как получается: если её не греть, то она нихуя не травит. А если греть, то травит хорошо, но при этом реакция происходит экзотермическая, и после некоторой пороговой начальной температуры раствор саморазогревается и в месте травления начинает натурально кипеть. От высокой температуры и интенсивного выделения газа отлетает тонер и получаются большие боковые подтравы.

Я после нескольких плат забил на это дело и вернулся к ХЖ, с которым проблем не знаю. Пятна - следствие рукожопости, поэтому и без проблем. Оно спокойно хранится годами, и температурой легко регулировать скорость травления.

1 пик - 0.3/0.3, второй - 0.25/0.25
Аноним 05/11/16 Суб 00:34:39 256514590
>>256502
Спасибо, няш, пожалуй, так и сделаю.
Аноним 05/11/16 Суб 00:35:39 256515591
>>256502
Что за махарайка на 100 ног?
Аноним 05/11/16 Суб 17:41:03 256569592
Screenshot from[...].png 81Кб, 384x214
384x214
Аноним 06/11/16 Вск 01:42:21 256638593
Аноним 06/11/16 Вск 06:00:25 256648594
Аноним 07/11/16 Пнд 18:38:21 256861595
Двощ, есть какие-нибудь мануалы-обучалки, как разводить платы? А то все, что больше десятка дорожек меня вгоняет в ступор.
Аноним 07/11/16 Пнд 19:27:32 256868596
>>256861
http://wzone.vegalab.ru/faq/trace_pcb
И часть ссылок оттуда

Analog Signal-Handling for High Speed and Accuracy by A. Paul Brokaw (Analog Device AN-342)
Mixed Signal Circuit Techniques (Analog Device AN-280)
Дж. Барнс Электронное конструирование: Методы борьбы с помехами
EMC Improvement Guidelines (Atmel ANM085)
Отт Генри У. Методы подавления помех в электронных системах
PCB Design Guidelines For Reduced EMI (Texas Instruments SZZA009)
AN_345 - Выполнение "земель"
Аноним 09/11/16 Срд 14:24:21 257277597
>>256868
Спасибо, но это уже скорее специфические правила, типа чтоб наводок не было и все такое. А я тупо теряюсь, когда много связей, и компоненты так размещены, что эти связи пересекаются, и хуй пойми какую дорожку как вести. Вот совсем недавно я даже не догадывался, что можно дорогу под компонентом вести или между пятаков. Мне бы что-то вот про такие основы почитать.
Аноним 09/11/16 Срд 14:28:25 257278598
>>257277
Пользуй автороутер, а потом правь тупняки которые он насоздаёт.
09/11/16 Срд 17:52:03 257295599
>>257278
Бля, иди нахуй. Проще с нуля развести ручками в норм софте, чем ебаться после того, что нахуярил автороутер.
>>257277
Блядь, ну это совсем днищеуровень же.
В конце второго тома Хоровиц-Хилла были некоторые элементарные правила разводки плат (вручную без компа, хе-хе), почитай, ну и на сайте того же Электроконнекта есть FAQ с объяснениями - что и как разводить, и почему. Тоже полезно.
А вообще - просто разбирайся и включай голову.
Аноним 10/11/16 Чтв 02:44:24 257355600
>>256502
Это не ты тут вкидывал пост на 8к знаков про свой алгоритм ЛУТа?
Аноним 10/11/16 Чтв 11:08:46 257381601
Аноним 10/11/16 Чтв 14:15:13 257397602
>>257381
Пиздец, а я искал - не нашел. Спасибо.
Аноним 10/11/16 Чтв 14:27:39 257401603
>>257381
Алсо, остатки глянца хорошо снимаются изолентой.
Аноним 10/11/16 Чтв 16:59:53 257424604
DSC0127.JPG 633Кб, 1545x1584
1545x1584
>>257381
Ты мой кумир на сегодняшний вечер. К черту перекись и персульфат. Красота-то какая получается.
Аноним 22/11/16 Втр 22:28:42 259232605
PWM 555.JPG 115Кб, 315x513
315x513
Скриншот 2016-1[...].png 4Кб, 468x277
468x277
Радач, оцени разводку махарайки. Можно ли сделать лучше?
Аноним 23/11/16 Срд 07:06:50 259254606
>>257424
Посоны!
Ну зачем вам ЛУТ в 21м веке-то?
Фоторезист гораздо качественнее и стабильнее позволяет делать платы.
Аноним 23/11/16 Срд 08:08:03 259256607
>>259254
Потому что ЛУТ самый дешевый, простой и быстрый способ. Для прототипов, когда плата нужна прямо сейчас.

В 21м веке вообще не имеет смысла вручную делать платы.
Аноним 23/11/16 Срд 08:20:30 259257608
>>259254
Тому що резист это ебатория, а лут - накатил, смыл, спаял махарайку, отладил схему, заказал у китайцев.
Аноним 23/11/16 Срд 10:41:05 259264609
>>259256
>В 21м веке вообще не имеет смысла вручную делать платы.
Если у тебя свой заводик по производству ПП - то да.
>Для прототипов, когда плата нужна прямо сейчас.
Часто ли бывает критичной разница в 20 минут во времени изготовления ПП?
Аноним 23/11/16 Срд 11:07:59 259267610
>>259257
Я бы с тобой согласился, если бы не нужда делать двухсторонние ПП
Аноним 23/11/16 Срд 13:10:42 259282611
>>259264
Какой бля заводик, чё ты несёшь вообще?
Заказать готовую заводскую плату идеального качества обходится 500~1000р за дм2.
Дубовые полуфабрикаты без нихуя вообще от 100р за дм2 делают.

Нахуй вручную делать при таких ценах?
Слепил кое-как из того что есть, оттестировал и в продакшен.

Ну если у тебя штучные вещи на продажу, с QFP _три_ноги_на_миллиметр_, тогда конечно фоторезист рулит, не спорю.
Аноним 23/11/16 Срд 13:36:59 259286612
>>259282
Подожди, а как же "плата нужна прямо сейчас"?
Аноним 23/11/16 Срд 13:40:03 259287613
>>259286
Говоря "прямо сейчас" я имею ввиду не ждать месяц пока производство разродится.
Дедлайн на конец недели а мы ещё нихуя не сделали - это НУЖНО ПРЯМО СЕЙЧАС.
Аноним 23/11/16 Срд 13:40:41 259288614
>>259282
Я говорил не цену, а про время.
Сколько время у тебя проходит от заказа до получения ПП?
Аноним 23/11/16 Срд 13:42:12 259289615
>>259288
В среднем 2-3 месяца. Или месяц если на качество похуй.
Аноним 23/11/16 Срд 13:55:59 259291616
>>259282
Это где такие полуфабрикаты за такие деньги продают?
Аноним 23/11/16 Срд 14:02:14 259294617
>>259289
странные у вас понятия "прямо сейчас". да и о дешевизне тоже.
Аноним 23/11/16 Срд 14:03:09 259295618
>>259282
ЛУТ с размера 0805 становится слабо актуален.
Аноним 23/11/16 Срд 14:13:49 259297619
>>259291
Это васяны клепают. Лист А4, 0.8\0.8, без сверловки, качество страх и ужос, цена=250р.
Аноним 23/11/16 Срд 14:17:27 259299620
>>259297
начали за ЛУТ, а кончили каким-то пиздецовым ужасом
Аноним 23/11/16 Срд 14:30:54 259301621
>>259297
Бля, покажи. А вообще, нахуй такое надо?
Аноним 23/11/16 Срд 14:47:39 259306622
IMG2279.JPG 518Кб, 1600x1200
1600x1200
Аноним 23/11/16 Срд 15:30:37 259309623
Аноним 23/11/16 Срд 17:08:55 259321624
>>259306
Не такой уж и ужос.
Аноним 23/11/16 Срд 18:02:06 259333625
>>259232
Силовые дорожки (петля БП-мотор-транзистор-БП) делай максимально широкими.
Очень много проводников между пэдами ДИП-микросхемы. В реале это сделать непросто, очень маленькие зазоры, и такого стараются по-максимуму избегать.
Неподключенные островки массы не нужно оставлять.
А так, по композиции - очень хорошо.
Аноним 23/11/16 Срд 18:04:07 259334626
>>259232
Да, еще выводы транзистора перепутаны.
Аноним 23/11/16 Срд 18:10:36 259335627
>>259289
С ЛУТом я через день уже деньги за свои махарайки получу и пропью, а ты через 2 месяца все еще будешь ждать свои платы из производства.
К тому же заказывать имеет смысл для серии, а единичная махарайка просто не стоит таких усилий, для единичной платы ЛУТом не нужно ни солдермаск продумывать ни силкскрины причесывать, ни дриллчарт делать.
Аноним 23/11/16 Срд 18:12:01 259336628
>>259321
И что - это таки заказная плата или таки просто чей-то банальный ЛУТ?
Аноним 23/11/16 Срд 18:30:16 259337629
>>259336
Это точно не ЛУТ.
Аноним 23/11/16 Срд 18:36:19 259338630
>>259335
Я не занимаюсь штучными устройствами. Т абсолютно точно я не делаю платы ЛУТом в промышленных масштабах.
Аноним 23/11/16 Срд 19:08:05 259340631
>>259334
> выводы транзистора перепутаны
Ебаный КиКАД.
> Неподключенные островки массы
Вот это не понял. Что ты имеешь в виду?
Аноним 23/11/16 Срд 19:44:25 259352632
ups4.png 49Кб, 985x765
985x765
>>259340
Кто KiCAD обсирает? Вполне себе нормальный набор софта для махараек. Давно на него съехал с SprintLayout и не жалею - подсветка связей при трассировке, более-менее удобный редактор схем, возможность прямо при разводке менять посадочные места. Недавно запилили возможность разводки дифференциальных пар.
Из мелочей - так и не понял как одиночные via открывать от маски и интерактивный трассировщик доставляет - по диагонали он не умеет вести линии, только с поворотами под 45 градусов (или плохо в настройках смотрел).
С посадочными местами - да, есть проблемка. Надо очень внимательно изучать назначение выводов. Сам пару раз напарывался на такое.
Аноним 23/11/16 Срд 19:58:48 259357633
>>259352
Никто не обсирает. Только вот это немного напрягло.
> С посадочными местами - да, есть проблемка.
Аноним 23/11/16 Срд 21:13:55 259367634
>>259257
Тащемта и двуслойки спокойно делаются.
Аноним 23/11/16 Срд 22:03:56 259370635
Только что сделал двухстороннюю плату Diptrace, фоторезистом и персульфатом аммония.
А вы продолжайте греть утюги с кикаде!
Аноним 23/11/16 Срд 23:54:17 259380636
>>259370
Персульфат говно. Нодискасс.
Аноним 24/11/16 Чтв 05:20:30 259404637
>>259337
Чому не? Голая нелужоная медь, кривое расположение рисунка на листе - типичные признаки ЛУТа.
Кто-то купил себе ламинатор и извлекает мелкий профит, печатая такое.
Аноним 24/11/16 Чтв 05:25:00 259405638
>>259338
Радиолюбители как правило делают махарайки штучно и ждать 2 месяца - это пиздетс.
Если мне надо будет десяток двусторонних плат с маской - я закажу на заводе (у меня тут в Нске за 2 недели в электроконнекте делают, очень хорошо). А если десяток маленьких односторонних, как недавно понадобилось - накатаю их сам за час.
Аноним 24/11/16 Чтв 05:26:18 259406639
>>259340
У тебя разлита масса. Между дорожками местами остались ее кусочки, но никуда не подключенные. Их принято удалять.
Аноним 24/11/16 Чтв 05:47:32 259408640
>>259405
Какое покрытие у них лучше заказывать, например? Золото нормально кладут или жидят?
Аноним 24/11/16 Чтв 07:41:48 259411641
>>259408
Я не делал с золотом, мне хватает обычного бюджетного олова. Те образцы с золотом, что у них лежат в офисе - выглядят вполне на уровне.
Механическая точность у них очень хорошая.
Аноним 24/11/16 Чтв 08:10:08 259412642
>>259380
Что анон использует для травления меди?
Аноним 24/11/16 Чтв 08:12:40 259413643
>>259404
Это струйный принтер.
Аноним 24/11/16 Чтв 08:17:07 259415644
>>259411
Для пары-тройки плат, что я планирую заказать влияние покрытия на общую стоимость незначительное.
Аноним 24/11/16 Чтв 08:49:51 259418645
>>259412
Железо хлорное, конечно.
Аноним 24/11/16 Чтв 10:16:49 259419646
>>259418
Долго, грязно и плату во время процесса не видно ни хера.
Аноним 24/11/16 Чтв 13:34:23 259437647
>>259419
А по-моему ты просто косорукий неаккуратный мудак.
Аноним 24/11/16 Чтв 13:35:55 259438648
Аноним 24/11/16 Чтв 15:40:47 259451649
>>259438
Странно, вот только у меня получается быстро, чисто и плату видно. Так что иди ка ты в хуй.
Аноним 24/11/16 Чтв 18:11:02 259472650
>>259451
пруф или не было!
Аноним 24/11/16 Чтв 19:20:55 259476651
Аноним 24/11/16 Чтв 21:50:17 259501652
>>259476
>быстро, чисто и плату видно
Аноним 25/11/16 Птн 00:52:26 259520653
>>259501
Ну жди, буду травить, покажу. А вообще если у тебя такие проблемы, то
> ты просто косорукий неаккуратный мудак.
Аноним 25/11/16 Птн 02:45:25 259530654
Вкатился в альтиум после спринта, вроде со всем разобрался, но остаются два вопроса:
1) если я планирую отдавать плату в производство, а китаец принимает плату в .prjpcb, достаточно ли того что нарисованное проходит DRC? И некритично ли, если силкскрины соседних деталей накладываются в общую линию? Или требования у всех разные?
2) как правильно делать крепежное отверстие? Логичнее всего под болт М3 поставить пад внутренним диаметром 3,5мм и площадкой 5-6мм, но почему-то DRC на такие размеры ругается, вдруг сверление таких толстых отверстий делается как-то по-другому? И если да, как правильно делать крепеж?
Аноним 25/11/16 Птн 09:28:29 259542655
>>259530
А зачем тебе медь вокруг крепежного отверстия?
Аноним 25/11/16 Птн 11:22:22 259549656
Ну а почему бы и нет? Пока не актуально, но в будущем может пригодиться для заземления корпуса.
И я так понимаю, что отверстия, просверленные одновременно с обычными падами автоматически будут металлизированными, проще так и оставить.
Аноним 25/11/16 Птн 12:46:42 259554657
>>259549
Это как ты будешь заземлять через крепежное отверстие?
Аноним 25/11/16 Птн 12:56:04 259555658
Аноним 25/11/16 Птн 15:51:44 259573659
>>259554
Как в компьютерном бп, зажав на корпус участок металлизации.
Но не суть, вопрос в том, есть ли основания под руганию DRC на то, что пад с отверстием больше 2.54мм? И если да, то как правильно делать отверстия большего диаметра?
Аноним 25/11/16 Птн 16:28:41 259578660
hole.png 122Кб, 1680x974
1680x974
>>259573
3.8мм крепежное отверстие + шелком окружность под винт - 8мм.
KiCAD нисколько не ругнался в DRC.

>>259406
В чем подводные камни никуда не подключенных островков меди?
Это же полезно - для выравнивания слоев меди с обоих сторон чтобы не вело и не крутило плату при температурных изменениях/изготовлении.
Даже в черной магии про них нет упоминания (или не нашел/забыл).
Аноним 25/11/16 Птн 18:43:20 259585661
PWM 555.JPG 148Кб, 362x567
362x567
Скриншот 2016-1[...].png 4Кб, 468x277
468x277
Реквкстирую оценку второго варианта разводки махарайки >>259232.
Аноним 25/11/16 Птн 20:49:40 259589662
>>259585
Эта схема не критична к разводке платы. Поэтому главные критерии это простота изготовления и простота пайки (при отсутствии паяльной маски). То есть надо стремиться к увеличению зазоров.
Если моторчик довольно мощный, то стоит сделать к нему более жирные дорожки питания.
Аноним 25/11/16 Птн 21:51:56 259596663
>>259585
Почему бы не сдеалать земляной полигон? Соеденний стало бы меньше. И вполне можно развести в два слоя для уменьшения длинны дорожек.
Аноним 25/11/16 Птн 22:43:17 259603664
>>259596
Два слоя гораздо сложнее дома изготовить.
Аноним 25/11/16 Птн 22:47:06 259604665
>>259596
Это точно,я заебался пытаться развести ее в один слой, уже готов к перемычкам.
Аноним 26/11/16 Суб 07:10:21 259628666
>>259585
Какая версия Топора, братуха?
Аноним 26/11/16 Суб 12:44:14 259650667
Аноним 26/11/16 Суб 13:09:52 259654668
111111.JPG 44Кб, 411x680
411x680
Аноним 26/11/16 Суб 14:44:32 259674669
>>259654
Я знаю, что хуево. А что это у тебя?
Аноним 26/11/16 Суб 15:25:14 259682670
222.JPG 127Кб, 1505x727
1505x727
>>259674
А по печатке не видно? Такой же тупой ген на 555.
Аноним 26/11/16 Суб 20:03:24 259709671
555.jpg 59Кб, 454x514
454x514
>>259585
Ребилд, епта. Рейт, радач.
Аноним 26/11/16 Суб 20:54:42 259712672
>>259709
Антуаны, что вы дрочите целый день простейшую схему?
Как в интернат для детей с задержками развития попал, ей-богу.
Аноним 26/11/16 Суб 20:56:46 259715673
>>259712
Не все десять лет схемы разводят, надо с чего-то начинать. чего доебался?
Аноним 26/11/16 Суб 21:01:33 259716674
>>259715
Что бы жизнь сказкой не казалась!
Аноним 27/11/16 Вск 00:12:41 259731675
>>259712
Не пиздел бы, а оценил разводку.
Аноним 27/11/16 Вск 08:10:08 259756676
>>259731
В этой схеме абсолютно похуй на разводку - если все соединения правильные, то работать будет. Не гигагерцы же.
Аноним 27/11/16 Вск 14:17:53 259822677
Sverliln DSM-06[...].jpg 30Кб, 298x400
298x400
Анон, а чем ты платы сверлишь?
И может порекомендуешь готовое решение для этого дела, а то я уже заебался шуруповёртом сверлить...
Аноним 27/11/16 Вск 16:40:42 259858678
Аноним 27/11/16 Вск 21:03:14 259890679
>>259858
Есть у меня такое. Хуета. Ещё хуже шуруповёрта.
Аноним 27/11/16 Вск 23:00:33 259904680
psu-sp.GIF 160Кб, 1890x2362
1890x2362
Некий блок питания с двумя мелкими трансформаторами. Нормально?
Аноним 28/11/16 Пнд 04:51:57 259919681
>>259904
Зачем диодные мосты на рассыпухе?
Аноним 28/11/16 Пнд 05:54:41 259920682
>>259919
Хочу диоды шоттки использовать.
Аноним 28/11/16 Пнд 06:01:20 259922683
render-angle-3d.png 210Кб, 1331x965
1331x965
render-front.png 1042Кб, 1331x965
1331x965
render-rear.png 1090Кб, 1331x965
1331x965
Хм, какая красота.
Аноним 28/11/16 Пнд 07:21:29 259925684
>>259920
Зачем тебе Шоттки-то? Судя по толщине дорожек токи у тебя не многоамперные, греться мост особо не должен.
Аноним 28/11/16 Пнд 08:50:42 259935685
>>259925
Начитался аудиофилов, что для аудио обязательно Шоттки.
Аноним 28/11/16 Пнд 12:04:45 259963686
Screenshot20161[...].png 187Кб, 371x403
371x403
>>259822
Че как не пацан, сам сделай.
Аноним 28/11/16 Пнд 14:33:49 259975687
.jpg 56Кб, 872x354
872x354
Бля, как в DipTrace реализовать эту хуйню?
Аноним 28/11/16 Пнд 14:35:33 259976688
>>259975
Не можешь в библиотеке найти такой элемент? Ну так нарисуй - дел-то на две минуты, к диоду третий контакт прилепить.
Аноним 28/11/16 Пнд 14:38:13 259977689
thyt.png 9Кб, 162x794
162x794
Аноним 28/11/16 Пнд 14:38:41 259978690
>>259963
Движка без редуктора и механика от сидюка... чёт как-то смущает. Но суть я понял.

Алсо я уже готов 10-15к выложить за человечий сверлильный станок.
Аноним 28/11/16 Пнд 15:03:51 259985691
.jpg 70Кб, 872x354
872x354
Аноним 28/11/16 Пнд 15:27:08 259988692
>>259978
А накуя тебе редуктор? Шимку сделай.
Аноним 28/11/16 Пнд 16:16:21 259998693
>>259988
Мощность упадёт настолько, что даже тонким сверлом нихуя сверлить не будет. Проходили уже.
Аноним 28/11/16 Пнд 16:21:39 259999694
58939.jpg 49Кб, 1200x800
1200x800
Короче нужен человечий сверлильный станок.
С планетарным редуктором и без биений.
Чтобы сверлить платы размером до 25х25см, свёрла 0.6~1.2.

Что-то типа как на пике.
Аноним 28/11/16 Пнд 16:22:16 260001695
rel.png 12Кб, 418x793
418x793
Аноним 28/11/16 Пнд 16:51:51 260004696
>>260001
Без корпусов жи. Как в макетку запилить?
Аноним 28/11/16 Пнд 17:28:19 260007697
Аноним 28/11/16 Пнд 18:19:38 260019698
>>260007
Из чего там выбирать?
Proxxon за 20косарей или непонятный китаец без каких-либо отзывов?
Аноним 28/11/16 Пнд 18:39:05 260020699
>>259999
Ну так и купи, как на пике.
Аноним 28/11/16 Пнд 19:04:47 260021700
>>260020
Я бы купил. Но не знаю какой. На картинках они все красивые.
А по факту дешевое говно, дорогое говно, очень дорогое говно.
Аноним 28/11/16 Пнд 19:29:53 260025701
Аноним 28/11/16 Пнд 20:24:56 260037702
>>260001
Корпус, дружок, с тебя - сам посадочные места нарисуешь.
Аноним 29/11/16 Втр 11:31:31 260107703
>>107198
Тащемта рекомендуется избегать прямых углов у дорожек
Аноним 29/11/16 Втр 11:43:09 260108704
>>107524
Покупаешь алюминий, уголки на строительном рынке. Размечаешь корпус, вырезаешь детали, шлифуешь/шкуришь края и поверхности, если надо красишь . Делаешь отверстия, проходишь зенкером, нарезаешь резьбу, скручиваешь. Корпус готов.

Из инструмнтов нужны: шуроповерт, сверло, зенкер, насадка для нарезания резьбы, шлифмашинка, электролобзик с насадкой по металлу.

Если руки не из жопы получится годный корпус.
Аноним 29/11/16 Втр 12:47:59 260121705
>>260107
Господи, опять...
Что не так с прямыми углами-то?
Аноним 29/11/16 Втр 13:21:20 260127706
>>260121
На высоких частотах они будут работать как антенны, поэтому при повороте прибегают к углам в 45 градусов
Аноним 29/11/16 Втр 13:26:29 260129707
Помимо прочего, при повороте в 90 градусов ток распределяется по проводнику неравномерно, а значит, в мощных цепях с большими токами это может привести к перегреву и выгоранию участка. В низкочастотных цепях использование Т-образных соединений не возбраняется, на высоких же это будет приводить к проблемам.

>>260127-кун
Аноним 29/11/16 Втр 14:19:19 260136708
>>260127
о чём ты вообще говоришь? там же полупериоды 100 гц. Какие высокие частоты?
Аноним 29/11/16 Втр 14:35:03 260140709
>>260136
Ну ты спросил про прямые углы, я ответил. Ясен хуй что тут ему это не втерлось, но вот сделал пацан дорожки по понятиям ежжи. А ему про художества втирают хотя 2 сторонняя плата в данном случае это перебор
Аноним 29/11/16 Втр 16:14:16 260172710
Призываю dipTracоёба ИТТ.
Есть схема на пике. Она разводится с помощью SL на одной стороне. Как в дипе развести тоже на одной стороне? Никак не выходит. То перемычки мне рисует, то перемычки мне рисует, а ещё перемычки с перемычками рисует.
Ссылочку приложил
https://cloud.mail.ru/public/6GRn/fyquxn2xu
А вот и то, откуда спижжено http://avrproject.ru/publ/strelochnyj_indikator_zagruzki_cp_i_operativnoj_pamjati_pk/1-1-0-121
Ну позязя :3
Аноним 29/11/16 Втр 16:15:24 260173711
.png 229Кб, 1500x727
1500x727
Аноним 29/11/16 Втр 17:32:49 260179712
>>260172
Ты автороутером хочешь развести всю плату? Нормально не получится, все равно руками править.
Проще сразу начинать руками разводить.
Аноним 29/11/16 Втр 17:34:58 260180713
>>260179
а помоему проще и быстрее на макетке запилить
Аноним 29/11/16 Втр 18:33:00 260186714
>>260179
> руками разводить
Я чо, зря прогу качал чтоль?((
Аноним 29/11/16 Втр 18:33:51 260187715
>>260180
Макетку в продакшн не завезёшь. И на ЧПУ красивинька не слепишь
Аноним 29/11/16 Втр 19:18:41 260192716
5db769f91a5ec4d[...].png 54Кб, 1751x1001
1751x1001
Кто-нибудь знает on-line сервис для проверки Gerber файлов типа как на oshpark?
Аноним 29/11/16 Втр 19:30:25 260194717
Аноним 29/11/16 Втр 19:37:02 260196718
02.JPG 96Кб, 878x594
878x594
03.jpg 89Кб, 860x602
860x602
>>260186
необходимо адыкватно оценивать объемы работ и выбирать для этого необходимый инструмент.
к тамуже чисто для тебя с твоей махарайкой бесплатный совет от шизика
на твоем уровне развития не стоит покамест ебсти мозг с игрой в ахуительного платодельщика, гораздо важнее понимать общую структуру расположения элементов конечного девайса.
макетки для этого как раз и предназначены.
и только кагда ты определишся с канкретной реализацией законченного проекта стоит пилить платки в гетинаксе или что там сегодня в моде.
твой "пиженный" девайс не факт что вообще заработает, я сматрю у тебя там 8 атмега а не слышал что ее еще и прошивать надо какбы ога? ктамуже ана крайне не эффективно используеца.
я вообще малчу про отображаемые сим девайсом регистры.
тое сматри у тебя твая пека так? и слава тебе госпади что тот программер что писал прогу выдающую на усб порт именно те значения которые в новом гейосе или томже винловозе будут отображать именно то что задуманно разрабом...
на мой взгляд тебе лучше изучить пилогенератор - нехуевый такой предложеный не мной я тут многим предлогал.
понять что такое компараторы именно понять связанные с этими устройствами ограничения и нюансы.
разабраца в общей схеме построения девайсов и пилить небольшие ацпешки как делаю это я.
но меня не стоит копировать ибо я пилю махарайки под конкретные задачи.
на желтой макетке с весны печка стынет на 2.5киловата, на зеленой панель приборов незаконченый девайс вполне вероятно придца все это барахло в центр перемещать или ... но это уже другая ахуительная история...
этим летом я железом занимался бухал и дул если мотач покавыряеш по матарошке то выйдеш на маи проекты...
>>260187
>красивинька
нестоит я думаю спорить о вкусах.
красота у каждого своя - камуто нравится надежность камуто большие сиськи...
а мне просто порой от нехуй делать пилить махарайки
кстати вопрос все еще открыт >>260131
я в принципе магу поставить последовательно пару мегомных резюков и ими подобрать устойчивое включение на всех режимах...
но чтото лень.

Аноним 29/11/16 Втр 19:39:54 260197719
кстати о маньках найдите мне плиз эти розовые провода кто их производит? а то старые запасы кончаюца.
Аноним 29/11/16 Втр 19:50:32 260202720
>>259756
>то работать будет
Махарайщик даже не палится.
Аноним 29/11/16 Втр 21:14:53 260220721
>>260194
У моей платы все отверстия собрал в кучу и silk-screen некорректно выводит. Надеюсь, косякъ в этом сайте, а не у меня - платка уже травится китайцами.
Аноним 29/11/16 Втр 21:36:50 260222722
>>260220
Еще попробуй на easyEDA через форму заказа платы глянуть.
Аноним 29/11/16 Втр 22:09:13 260227723
>>260222
Да, тут всё отлично. Возьму на заметку. Может эти >>260194 всё в дюймах хотят?
Аноним 30/11/16 Срд 02:21:16 260248724
>>260196
Сплошные маняпроекции. Как обычно
Аноним 30/11/16 Срд 10:12:46 260267725
>>260248
по делу есть что сказать? нет? вот и ляти ...
Аноним 30/11/16 Срд 13:02:22 260316726
>>260267
> не задавать вопросов
> просить сказать что по делу
Жопочтец шизик ИТТ
Аноним 30/11/16 Срд 14:06:27 260336727
>>260227
Хз. У меня тоже шелк криво отображается (прямые линии норм, а вот текст и кривые полное говно). А вообще попробуй офлайн софтину ZofzPCB.
Аноним 05/12/16 Пнд 18:56:21 261284728
ruby schematics.png 2Кб, 385x220
385x220
Ruby PCB.jpg 323Кб, 1028x782
1028x782
Ананасы, зацените разводку со стороны расположения элементов/вычурности дорожек/красоты в целом.
Аноним 05/12/16 Пнд 20:22:24 261291729
>>261284 Такое на макетке собирают. И да, 2/10
Аноним 05/12/16 Пнд 20:32:10 261295730
>>261284
>вычурности дорожек
Ну в вычурности дорожек ты приуспел. А ведь такой хуеты можно было избежать, разведя плату в два слоя.
>>261291
>Такое на макетке собирают
King of Makcharaykes
Аноним 05/12/16 Пнд 20:54:21 261301731
>>261291
> макетка
Сразу нахуй.
>>261295
Два слоя сложнее делать в домашних условиях.
Аноним 05/12/16 Пнд 22:14:04 261325732
>>261301
>Два слоя сложнее делать в домашних условиях.
Тогда ты обречен на создание плат со всратой разводкой.
Аноним 06/12/16 Втр 07:38:18 261369733
Аноним 07/12/16 Срд 01:24:31 261588734
анон кто встречал библиотеку для altium но, под миллиметровую сетку?
Аноним 12/12/16 Пнд 17:47:16 262440735
squid2.jpg 117Кб, 1278x814
1278x814
/R/ate логотип.
За кривизну рук так обозвали.
Аноним 12/12/16 Пнд 19:39:58 262454736
5393789[1].jpg 227Кб, 750x734
750x734
>>262440
Была какая-то плата серийная с фуррятинкой.
Аноним 13/12/16 Втр 04:38:09 262478737
>>262440
Обычно платы с такими логотипами хуёво разведены.
Аноним 13/12/16 Втр 23:43:55 262591738
123.JPG 270Кб, 1358x768
1358x768
/r/ мой элитный двуполярный БП на LM317
Аноним 14/12/16 Срд 02:20:57 262603739
>>262591
Схему в студию, что делает конденсатор в цепи ос?
Аноним 14/12/16 Срд 05:17:10 262613740
>>262591
Нормально. А то некоторые любят в блоках питания 10 мил дорожки использовать.
Аноним 14/12/16 Срд 06:02:59 262622741
>>262591
Радиаторы куда ставить будешь? Рисуй их тоже на плате. И точки крепления для них не забудь.
Аноним 14/12/16 Срд 09:51:55 262641742
Народ, я тут новичок. В универе нужно печатку сделать, можете посоветовать схему, чтобы было около 15-20 транзисторов, пара десятков резисторов. Важно, чтобы граф схемы был планарным, тогда можно в один слой всё сделать. На планарность я проверю сам, накидайте схем, пожалуйста.
Аноним 14/12/16 Срд 15:09:40 262656743
Безымянный.jpg 73Кб, 1338x780
1338x780
>>262641
Вот, не очень сложная. Думаю справишься.
Это корректор фазового угла.
Аноним 14/12/16 Срд 15:59:59 262660744
1-09[1].gif 4Кб, 617x222
617x222
>>262641
Многовходовый И-НЕ.
Увеличиваешь количество входных транзисторов с 2 до 20, получается 20-входовый элемент И-НЕ. На каждый вход для халтуры вешаешь низкоомный резистор. Все.
Аноним 16/12/16 Птн 19:57:37 262955745
efg.jpg 1632Кб, 2241x2435
2241x2435
/R/ate this fucking piece of shit.
Аноним 16/12/16 Птн 21:35:40 262967746
DyhlRRa12rQ[1].jpg 176Кб, 1153x868
1153x868
>>262955
>какой-то дракон
>какой-то кальмар
>нет вороны
Да ты охуел. 0/10. Ну а серьёзно - ничо вроде. Справа место под что?

Тебе, кстати, выше говорили про неподключенные островки металлизации. Единственное их влияние - увеличение ёмкости между дорожками, между которыми островок находится.
Но тебе в цифре, притом не самой быстрой, похуй.

Алсо, зацени мой пиздос: >>262958

>>257401
Попробовал, глянец отрывается годно, но иногда вместе с дорожками. Ни одна из трёх попыток не оказалась удачной, поэтому при изготовлении пикрелейтед максимально стёр пальцем под струёй воды бумагу и травил с глянцем, предварительно подогрев и интенсивно болтая в банке в процессе.
Думал от долгого травления съест дороги 0.25, но нет, все живы, даже без заметной потери ширины.
Аноним 17/12/16 Суб 06:29:05 263018747
>>262967
>>какой-то дракон
https://ru.wikipedia.org/wiki/%D0%A3%D1%82%D0%B3%D0%B0%D1%80%D0%B4
"Это мир, существующий по своим особым законам, не подчиняющийся мировому порядку, установленному триадой «новых богов»-братьев Одином, Вили и Ве, мир демонической магии, сопоставимый с «иным», Тридевятым Царством, недоступный простым смертным, но возможный для избранных, которые могут попасть туда в любой момент в любой точке Мидгарда, как это случилось однажды с богом Тором и его спутниками ("Путешествие Тора в Утгард"). В легенде о путешествии Тора упоминается великан Утгарда-локи как правитель этого мира."
>>какой-то кальмар
Так меня видят те, с кем работаю. Руки из жопы и жопа с руками, жопа в голове - и получается кальмар.
>>нет вороны
Возможно будет в следующих версиях. Почему ворОна вместо вОрона?


>Да ты охуел. 0/10.
Отлично, подтвержилось рукожопство.

>Справа место под что?
Подобие гальванически развязанных входов-выходов(пара in, один out, uart(rx/tx), iic).
Ввиду того что это концептуальная модель - клал кучу шупалец на "минимум 6мм зазоры", фрезеровку под элементами и прочее.

>Алсо, зацени мой пиздос: >>262958
Далек от всего этого(анал), под новый год нашел себе игрушку De1-SoC. Жду пока прийдет, а там как повезет. Никакой уверенности что получиться подружиться.
Если касаемо изготовления и технорм - уже забыл когда последний раз доставал хлорное железо и утюг (не считая подобия сороки на текстолите). Давно пересел на обычные макетки и любимый лудящийся обмоточный провод. Для особо тонких вещей - есть заказные "переходники" (тут в треде есть фотки).
Аноним 17/12/16 Суб 11:10:02 263039748
>>263018
Про островки земли это я тебе писал.
Их нужно или удалять или прошивать via с землей на другой стороне платы, чтоб не висели и выполняли свою функцию экрана.

Хм, пригляделся - мне кажется что у тебя этот рассыпаный на кусочки полигонище вообще нигде и никуда не подключен, ни одной точки контакта к нему я не вижу.
Учись. А то кальмариев рисовать насобачился, а такую важную вещь проебал.
Аноним 17/12/16 Суб 11:11:32 263040749
>>263039
BTW, на второй плате та же фигня.
Аноним 17/12/16 Суб 12:12:19 263051750
efg2.jpg 1458Кб, 2245x2694
2245x2694
efg3.jpg 1475Кб, 3190x2316
3190x2316
>>263039
Интересно, а что тут экранировать то ?
Как и отсылку к конкретным главам данных манускриптов где данный эффект расписан.
Так же и на мелкой плате - кого или чего экранировать, когда дорожки над слоями питания и внутри нет никаких линий? Понимаю полосковая линия - там, да, надо экран сверху. В случае микрополосковых линий оно не нужно.
Аноним 17/12/16 Суб 14:46:28 263061751
Сегодня благополучно сдох аккум в шуруповерте. Вынул, его и прикрутил моллекс от бп. Теперь питается от 12в блока питания. Какой же я молодец.
Аноним 17/12/16 Суб 15:54:14 263071752
>>263051
Зачем ты тогда вообще разлил этот неподключенный полигон сверху? Для сквидзсгаара своего только?
Сейчас он у тебя с одной стороны насосет помех от БП, с другой - их инжектирует на какую-нибудь малосигнальную линию, благо емкость приличная и там и там. Лучше уж тогда если бы его вообще не было.
Есть такое понятие "карго-культ", когда повторяешь что-то без понятия зачем, вот это оно и есть. Ты вон снизу общий прорезал - это с пониманием сделано или тоже потому что где-то такое видел?
книжек этих у меня нет, ткнуть не могу.
Аноним 18/12/16 Вск 00:53:33 263148753
>>262967
Если слазит тонер вместе с глянцем на меди, то хуево прижарил. А вообще, переходи на термотрансферную бумагу. Оче годная вещь.
Аноним 18/12/16 Вск 19:16:33 263195754
efg4.jpg 193Кб, 1221x558
1221x558
>>263071
>Зачем ты тогда вообще разлил этот неподключенный полигон сверху?
"Баланс меди"(с) чтобы не перекашивало плату при нагреве.

>Сейчас он у тебя с одной стороны насосет помех от БП, с другой - их инжектирует на какую-нибудь малосигнальную линию, благо емкость приличная и там и там.
Не оно, но упустил этот момент - преобразователь незаводился из-за кривой земли. Перерезал землю через via и пустил соплей на ногу с землей - завелось как надо.

>Ты вон снизу общий прорезал - это с пониманием сделано или тоже потому что где-то такое видел?
Да, это осознанный шаг - звездообразная разводка земли, с соединением в одной точке.

>книжек этих у меня нет, ткнуть не могу.
Манускрипты довольно известные, легко гуглятся.
Аноним 20/12/16 Втр 00:03:55 263414755
Посоны, кто в альтиуме работает, вы где футпринты для компонентов берете? Заебался уже все руками делать.
Аноним 20/12/16 Втр 17:23:23 263480756
Аноним 21/12/16 Срд 16:50:31 263580757
>>263414
Чо ты как маленький? Заведи себе уже раба-библиотекаря. И молись, чтобы твоя хурма не ушла в серию с проёбанными размерами.
Аноним 21/12/16 Срд 17:03:33 263582758
>>262955>>263051
Махарайка, или что-то ололосерийное? Слишком часто дорожки выходят хуй знает как из компонентов - может развернуть в печке. Резистор, соединяющий земли на нижнем слое, или ногу пердохранителя с полигоном - вообще пиздец, компонент почти налез на трухольный пад. Хуйли на зазорах вокруг пердохранителя экономишь? У тебя там низкое напряжение, или настолько уверен в производителе плат и маске, которой он покрывает?
Аноним 22/12/16 Чтв 14:22:41 263677759
Аноним 23/12/16 Птн 07:24:39 263733760
>>263677
Виртуальный ёба-усилитель. Уже года два его тут наблюдаю, пока что все еще в виртуальности, насколько я понимаю.
Аноним 23/12/16 Птн 19:26:33 263779761
efg5.jpg 1864Кб, 3264x2448
3264x2448
bug.jpg 1524Кб, 2000x1990
2000x1990
>>263582
> Махарайка, или что-то ололосерийное?
Пока что махарайка, причем тестовая для ловли багов-грабель. Таки ебанула разводка в районе SEPIC - однозначно надо еще усердней фигурной резкой полигонов земли заняться. Плюс ST1S10PHR на тяжелую емкостную нагрузку нестартует (совет из даташита не помог), приходится чуть повышать выходное напряжение и стартовать через LDO.

> Слишком часто дорожки выходят хуй знает как из компонентов
Можно пообводить стремные места?

> Резистор, соединяющий земли на нижнем слое, или ногу пердохранителя с полигоном - вообще пиздец, компонент почти налез на трухольный пад.
Ну есть такое и это токоизмерительные резисторы. На точность глубоко насрать, "зазоры" для переключения режимов работы довольно большие и данные скорее для оценки, чем для реальных расчетов.

> Хуйли на зазорах вокруг пердохранителя экономишь? У тебя там низкое напряжение
Да, максимум 12 вольт. Хорошее замечание, учту в будущем.

Онаноподобие УПС под такие железки. Нет, это не замена UPS, это перестраховка на случай смерти-глюков основной UPS.
Силовые части пока без радиаторов - это нормально, тк корпуса пока нет когда будет - незнаю, прийдется внешние радиаторы колхозить на время тестов.
Аноним 25/12/16 Вск 15:07:16 263979762
PCM1794A-1.JPG 674Кб, 1346x1346
1346x1346
PCM1794A-2.JPG 700Кб, 1465x1346
1465x1346
PCM1794A-3.JPG 935Кб, 1410x1346
1410x1346
>>261301
>Сразу нахуй.
Нахуй твои говнопечатки, неосилятор. А макетка, при наличии рук головы, выглядит приличней того говна, что сколхозил ты.
Аноним 25/12/16 Вск 18:00:38 263998763
>>263979
Как эти розовые провода называются. Не раз уже их видел.
Аноним 25/12/16 Вск 18:01:27 263999764
Аноним 27/12/16 Втр 12:18:16 264192765
blob 1253Кб, 1153x868
1153x868
Почему Диптрейс так печатает КП у микросхем? Ширина у них такая же, как у подходящих к ним дорожек.
Аноним 27/12/16 Втр 17:14:02 264232766
>>264192
Выключи паяльную маску
Аноним 03/01/17 Втр 00:31:42 264824767
Capture2451.PNG 25Кб, 429x301
429x301
>>260121
хуй знает, но предлагают избегать их
Аноним 03/01/17 Втр 10:59:59 264848768
>>264824
ничего, что здесь речь про гибкие ПП?
Аноним 03/01/17 Втр 15:30:26 264876769
Аноним 03/01/17 Втр 18:50:42 264880770
>>264824
В альтиуме, по-моему, даже такой опции нет. Так что сомнительная хуйня.
Аноним 03/01/17 Втр 20:33:13 264894771
back.PNG 56Кб, 611x1266
611x1266
front.PNG 56Кб, 566x1221
566x1221
Зацените 100% ньюфажную плату, дайте советов мудрых. Два стереоджека на %2,54 mm 2X5 HDAudio. Плата 16X50mm.
Алсо что-то подсказало мне разводить джеки на одинаковое расстояние между лево-право, и сделать землю потолще.
Купить такое сложно, руки чешутся, ну вы понели.%%
Аноним 03/01/17 Втр 20:33:46 264895772
>>264894
Бля, в разметку упал.
Аноним 03/01/17 Втр 23:05:17 264904773
>>264894
Зачем два слоя?
Пятаки слишком маленькие, отлетят когда сверлить будешь.
Аноним 04/01/17 Срд 01:29:54 264912774
>>264894
С таким подходом стоит задуматься о 4х слоях.
Аноним 06/01/17 Птн 00:01:42 265159775
Снимок.PNG 44Кб, 504x1173
504x1173
Аноним 06/01/17 Птн 00:19:15 265160776
>>265159
Мне кажется, или стоит местами разъемы поменять чтоб от всей этой лапши избавиться?
Аноним 06/01/17 Птн 01:13:38 265162777
Двощ, я понмаю, что тут мало полуебков, пользующихся кикадом, но мало ли.
Можно ли как нибудь в минимальное число телодвижений привести все контактные площадки к одному виду? В ебаном спринте такое делается в пять кликов, а тут хуй пойми как.
Аноним 06/01/17 Птн 16:49:05 265226778
squid3.jpg 360Кб, 1680x977
1680x977
squid4.jpg 160Кб, 650x327
650x327
>>265162
Кривой вопрос и кривой ответ..
Где изменить размеры? Если в посадочном месте - то блокнот в помощь - там банальный текстовый файл, который можно и руками править (таким путем получил кальмара - bitmap2component по меди рисовать не умеет, рисовал в шелкографии и после замены имени слоя получил рисунок по меди).
На уже разведенной плате - после замены исходника посадочного места - выбрать еще раз это же посадочное место и переназначить его.
Массовое выделение через шифт - и "E" - неработает к сожалению - ни при рисовании посадочных мест, ни в pcbnew.

Встречный вопрос - как у VIA снять маску? Максимум что нашел - при экспорте в гербер - "закрывать или незакрывать via маской.", а на конкретной via редактирование -можно менять только ее геометрические размеры.
Аноним 06/01/17 Птн 20:18:08 265263779
>>265226
Да, изменить размеры и форму у площадок. В спринте, например, можно тупо выбрать все отверстия в селекторе и меняй им что хочешь. А в кикаде надо блин в каждом типе посадочного места вручную менять.

Встречный ответ - никак.
https://forum.kicad.info/t/remove-soldermask-on-vias/740/8
Аноним 10/01/17 Втр 10:56:59 265858780
>>265159
А что, в HD Audio надо выравнивать дорожки?
Аноним 10/01/17 Втр 20:47:21 265945781
mcd.PNG 21Кб, 537x413
537x413
mod.PNG 383Кб, 1028x531
1028x531
Поцоны, нид хелп. Я в этих сапр для разводки и рисования пп нихуя не шарю, но тут пришла нужда запердолить одну очень простую штуку в .pcb. Может кто-нибудь поможет это сделать, больно уж не хочется альтиум дизайнер какой-нибудь ставить и изучать ради такой залупы
Аноним 10/01/17 Втр 22:24:42 265984782
>>265945
А причем здесь печатная плата? Больше похоже на 3д модель какую-то.
Аноним 10/01/17 Втр 22:54:56 266000783
>>265945
Тебе наверное нужен какой-то СВЧ материал и заказывать будешь в каком-нибудь резоните? Тогда тебе нужно этот чертеж как-то перегнать в gerber. Альтиум тут явно не избыточен, хватит простого редактора gerber.
Я как-то делал микрополосковый фильтр с помощью фоторезиста, тоже пытался экспортировать чертеж в САПР для печатных плат, в результате сделал шаблон в QCAD.
Аноним 10/01/17 Втр 23:10:42 266005784
>>266000
>явно не избыточен
явно избыточен
Аноним 11/01/17 Срд 00:08:32 266017785
>>266000
Угадал на 100%, даже про резонит Н.В., вы?
Кстати, им нужен таки .gbr, а не .pcb? На сайте не нашел, где прямо написано, какой формат нужен, в факе написано, что не powerpcb, поэтому я решил, что .pcb, везде файл проекта или подобное написано.
>>265984
Ну я заказывать это буду у производителя пп, а они требуют.
Попробовал EAGLE, разобрался там как генерировать из эл. схемы плату, а как без элементов построить хуй знает
Аноним 11/01/17 Срд 01:40:41 266025786
Добрый день. Вопрос от недавно вкатившегося: Есть программа Dip Trace. В ней есть 2 функции: авторасстановка и автотрассировка, и мне не ясно, почему авторасстановку он делает без расчёта на то, что плату будут разводить. Может, есть какой-то функционал, который позволят и развести и детали более-менее расставить, или так и должно быть, и он в хорошую расстановку-трассировку не может?
Аноним 11/01/17 Срд 04:09:55 266032787
>>266025
Всем этим автоговном просто не нужно пользоваться. Забудь о его существовании.
Аноним 11/01/17 Срд 10:24:46 266063788
фильтр.jpg 235Кб, 1553x1061
1553x1061
>>266017
Нет, не знаю таких.
То что это СВЧ видно сразу, значит возможно потребуется соответствующий материал. Китайцы задешево делают только на обычном стеклотекстолите, задорого и у нас могут. А Резонит известный и берется делать на разных СВЧ материалах.
>Кстати, им нужен таки .gbr, а не .pcb?
gerber это не .gbr, это по файлу на каждый слой и расширения могут быть разные. Раширение .pcb могут иметь много разных форматов. Конечно в резоните могут сконвертировать из разных форматов, но могут потребовать за это денег.
Я из микрополоскового САПР-а экспортировал dxf файл и пытался импортировать его в PCAD и KiCad. С пикадом совсем ничего не вышло, а в кикаде не удалось сделать нулевую толщину дорожек. У тебя конструкция более простая, несложно будет перерисовать.
Перерисуй в sprint layout и экспортируй в гербер.
Аноним 11/01/17 Срд 21:13:28 266136789
maketka.PNG 47Кб, 1095x656
1095x656
>>266063
Cпасибо, очень помог, в других сапр я бы долго, наверное, с интерфейсом боролся. Я правильно понимаю, что размер подложки = размер платы, выставляется, как на пике, и отдельного слоя под нее нет, а дырки мне тоже надо будет только у нижнего слоя сделать?
Аноним 11/01/17 Срд 21:21:16 266138790
Capture124.PNG 12Кб, 447x574
447x574
>>266136
Кажется, закончил
Аноним 11/01/17 Срд 22:31:10 266152791
>>265858
Стерео же, 200% надо выровнять.
Аноним 12/01/17 Чтв 12:09:50 266205792
>>266152
Конечно надо, иначе пропадет глубина и прозрачность сцены. В особенности это заметно на китайских колонках и в наушниках дефендер.
Аноним 12/01/17 Чтв 13:41:01 266216793
>>266205
Так толсто, что даже тонко! )
Аноним 12/01/17 Чтв 16:45:40 266238794
>>266136
>Я правильно понимаю, что размер подложки = размер платы, выставляется, как на пике, и отдельного слоя под нее нет
Нет, там есть слой outline (белые линии на твоём скриншоте), там и надо рисовать контур платы и отверстия в ней, которые не требуют металлизации.
Аноним 12/01/17 Чтв 17:09:28 266242795
>>266238
Я уже разобрался, правда, герберы я послал им только для слоев меди
Аноним 24/01/17 Втр 16:30:53 268175796
1258136390515.jpg 24Кб, 600x400
600x400
Аноним 24/01/17 Втр 17:13:38 268188797
>>268175
>соснула хуйцов. Как думаете, правда ли это?
Конечно же, нет. Такое говно нахуй никому не нужно, нормальная контора игол и не взяла бы, а у говноедских теперь появится шанс исправиться.
Аноним 24/01/17 Втр 17:19:27 268191798
Поясните за KiCAD. Оверкилл ли это для махараек?
Аноним 24/01/17 Втр 18:19:27 268212799
>>268191
>Поясните за KiCAD
Глюкавое говно от красноглазиков для красноглазиков.
>Оверкилл ли это для махараек?
Ничто не оверкилл, люди вон в менторе мультивибраторы разводят.
Аноним 24/01/17 Втр 19:22:04 268224800
>>268212
>>268191
Я видел только PCAD, Altium designer, OrCAD и KiCAD.
PCAD простенький, и в нем самый удобный и функциональный редактор схем. Но PCAD уже безнадежное старье.
Altium designer самый сложный, с дурацким интерфейсом. Разобраться с ним без руководства невозможно.
OrCAD - неудобный редактор схем, но множество примочек для трассировки сложных плат. Для махараек наверное избыточно, не будешь же DDR3 разводить.

KiCAD неплох для самоделок. Каких-то особых глюков, которые существенно затрудняют работу, не заметил. Интерфейс дурацкий, сразу видно что красноглазики делали, но не сложный.

>Оверкилл ли это для махараек?
Ни в коем случае.
Аноним 24/01/17 Втр 20:12:45 268233801
>>268224
Если я своих плат никогда не делал, каковы мои шансы освоить KiCAD и успешно заказать плату у китайцев, при этом не совершить критичных ошибок? Хотелось бы ссылок на русскоязычные источники по этой теме.
Аноним 24/01/17 Втр 21:43:53 268256802
kc.png 133Кб, 1364x634
1364x634
>>268233
Можно сделать такие ошибки:
1. Неправильно нарисовать (перерисовать) схему. Весьма просто забыть нарисовать какое-нибудь соединение.
2. Перепутать расположение выводов при рисовании посадочного места.
3. Перепутать нумерацию выводов в УГО компонента.
4. Неправильно экспортировать результат в gerber (формат который все принимают). Но это несложно проконтролировать, например >>260194

Второй и третий пункт наглядно показывает картинка. Ошибки тут можно сделать только из-за невнимательности.

>Хотелось бы ссылок на русскоязычные источники по этой теме.
Рекомендую посмотреть видео на ютубе, очень наглядно показывается куда тыкать.
Аноним 24/01/17 Втр 21:48:31 268258803
>>268256
Можно ли в KiCAD импортировать схему из LTSpice? Вот было бы кайфово.
Аноним 25/01/17 Срд 17:59:30 268352804
>>268224
>Altium designer самый сложный, с дурацким интерфейсом. Разобраться с ним без руководства невозможно.
Оооо, ты ещё ментор не видел. Вот в нём разобраться - это вообще подвиг зато работать потом просто
А альтиум в своём роде наследник пикада, там ещё более-менее просто всё.
Аноним 27/01/17 Птн 20:25:28 268783805
>>268233
Я тоже никогда не делал. Посвятил некоторое время изучению альтиума и заказал у китайцев. Даже с герберами не ебся, тупо отправил файл с печаткой.
>>266788
Аноним 29/01/17 Вск 09:56:24 269179806
что это такое
Аноним 29/01/17 Вск 09:56:46 269180807
ff531805c3ef441[...].png 51Кб, 1641x990
1641x990
Аноним 05/02/17 Вск 00:44:58 270105808
сравнение-разме[...].jpg 42Кб, 448x515
448x515
Анон, подскажи, видел ли ты, али слышал, про цветной фольгированный текстолит? Чтобы делать ёба-платы черного, ну или там зеленого цвета. Такое вообще существует в природе?
Аноним 05/02/17 Вск 01:09:50 270109809
>>270105
Стеклотекстолит бывает от почти белого до желтого цветов. То о чем ты говоришь, называется маской.
Аноним 05/02/17 Вск 02:21:31 270116810
>>270109
Блят да не называется оно маской. Я как раз про текстолит говорю. Чтобы сделал ты такой лутом платку а у неё дорожечки на черном фоне, ты представь как бы заебись было.
Аноним 05/02/17 Вск 03:29:18 270119811
>>270116
Анон прав, производителям нет смысла хуячить красители в текстолит, потому что если плата должна радовать глаз, то она по-любому покрывается потом паяльной маской. И вот она представлена в большом ассортименте цветов на том же Али.
Аноним 05/02/17 Вск 07:50:43 270133812
>>270116
> а у неё дорожечки на черном фоне
Ебашь чорную маску так, чтоб дорожечки все открытыми остались и не еби нам тут мозги.
Аноним 05/02/17 Вск 13:56:09 270163813
>>270133
Сложна. И маску обычно поверх дорожек ложат же.
Аноним 05/02/17 Вск 14:42:04 270172814
IMG201602261625[...].jpg 360Кб, 3264x1840
3264x1840
IMG201602261808[...].jpg 347Кб, 3264x1840
3264x1840
IMG201602271530[...].jpg 287Кб, 1840x3264
1840x3264
IMG201602271630[...].jpg 319Кб, 3264x1840
3264x1840
>>270163
> Сложна
Нихуя не сложно
Аноним 05/02/17 Вск 15:05:33 270173815
>>270172
Хмм. Я более чем заинтересован вашим творением, сэр. Пожалуй мне следует его повторить. Какую маску используешь?
Аноним 05/02/17 Вск 15:24:38 270176816
Аноним 05/02/17 Вск 15:55:58 270182817
MoneyStoNefti.png 137Кб, 400x173
400x173
Аноним 12/02/17 Вск 19:43:26 271235818
ruby schematics.png 2Кб, 385x220
385x220
Снимок.PNG 53Кб, 607x515
607x515
Сап, радач. Зацени разводку микроплаты. Красиво? Не уебищно?
Аноним 12/02/17 Вск 22:50:47 271251819
>>271235
Ты эти заливки не напечатаешь. Принтеры не могут в такие здоровенные полигоны, всё будет прозрачное.
Аноним 13/02/17 Пнд 02:18:57 271270820
14869178064431.png 61Кб, 607x515
607x515
>>271235 Пиздец конечно, но работать будет и так.
Аноним 13/02/17 Пнд 03:54:55 271271821
>>271270
Будто у него там сотни МГц. Это ж обычная аудиомахарайка, тут на разводку вообще похуй, хоть на макетке проводками собирай.
Аноним 13/02/17 Пнд 05:52:41 271273822
>>271270
>>271271
Таким макаром имеем полный аналог обрывков проводов, разве что без соплей припоя.
Алсо, интересно, что лучше: такая колхоз-разводка или сопливая макетка с соединением земель в одной жирной точке-капле припоя.
Аноним 13/02/17 Пнд 07:04:56 271275823
изображение.png 273Кб, 1525x1219
1525x1219
Хочу вкатится в ESP8266, набрал датчиков разных и развожу вот.
Уже нашел кучу подводных камней пинов, пока тестил все датчики на пинах. Например GPIO9 и GPIO10 работают с микрухой памяти, если прошивка прошита в режиме QUAD что-то там, можно их освободить прошив режимом DUAL, но у меня не получилось.
А синий светодиод на разных ESP-12-F подключён в разные места.
Ну и конечно кучу пинов при старте надо притягивать в разные места. 0, 2, 15, EN, и я наверное RST притяну куда-нибудь, чтоб от прикосновения пальца не ребуталось. Было уже такое.

Вы в общем оцените. Хотя я и так вижу, что говно. Рядом с релюхой полное говно получилось, аж пришлось диод на другую сторону перенести.
Ещё осталось кнопки для ребута и прошивки приделать и выход на USB-UART.
Аноним 13/02/17 Пнд 07:39:33 271281824
>>271275
Оптопара за каким-то хером, которая ничего не от чего не развязывает, отсутствие резисторов в базе транзистора. Какие-то дикие петли дорожек через всю плату по диагонали.
Отлично. Просто отлично.
Аноним 13/02/17 Пнд 12:09:32 271302825
>>271251
Может твой принтер говно?
Аноним 13/02/17 Пнд 12:17:37 271303826
>>271302
Лазерники не могут в равномерную залливку.
Аноним 13/02/17 Пнд 12:26:42 271306827
>>271303
Берешь мамкин лак для ногтей и подкрашиваешь если с прорехами напечаталось, делов-то.
Аноним 13/02/17 Пнд 12:38:48 271307828
>>271275
Ты что-то типа Евы хочешь сделать?
Тогда зачем двусторонняя плата и куча смд?
Аноним 13/02/17 Пнд 13:48:54 271317829
>>271303
Чому тогда я делаю и не парюсь?
Аноним 13/02/17 Пнд 13:53:16 271319830
>>271317
Покажи результаты. Например фото готовой платы на просвет.
Аноним 13/02/17 Пнд 14:45:54 271325831
>>271281
>Оптопара за каким-то хером, которая ничего не от чего не развязывает
Развязывает 3.3 и 5 вольт.
>отсутствие резисторов в базе транзистора
Внизу справа три 10к, а у оптопары эту роль выполняет 500R резистор 510R у выхода GPIO5
Я тестировал. Чем меньше резистор оптопары, тем больше ток проходит на выходе оптопары. Значит резистор для базы не нужен уже.
>дикие петли
Ну простите ньюфага.
>>271307
"Еву"? Я просто исследую ESP и работу с датчиками и кнопочками всякими.
Ну и ещё хочу попробовать паяльную маску китайскую наложить. Но она сохнет больше 8 часов под моей лампой. А на солнце за пару дней высыхает.
Аноним 13/02/17 Пнд 15:18:21 271328832
>>271325
>Развязывает 3.3 и 5 вольт.
Занахуя это надо при общей земле, относительно которой управляется транзистор?
Аноним 13/02/17 Пнд 15:24:07 271330833
>>271328
Научится работать с оптопарой, например.
А ещё я боюсь самоиндукции, что-то пойдёт не так и в общие 3.3 что-нибудь прилетит.
У меня без диода против самоиндукции аж звук отключения USB устройства на пеке играется при щёлкании релюшки.
При этом релюшка включена в бредборд, который запитан от платы с LM1117, которая запитана блоком питания, который воткнут в одну розетку с пекой.
Воооот.
Аноним 13/02/17 Пнд 15:55:47 271333834
>>271325
EVA -Evaluation board. Обычно это плата с набором периферии для изучения работы микроконтроллера.
В комплекте гигабайты мануалов, даташитов, полезного софта и прочее и прочее.
Возможности от "поморгать светодиодом" до "собрать боевого робота".

Нахуй усложняешь? Впаяй есп в дип-панельку и мучай бредбоард, не нужно на это текстолит тратить.
Аноним 13/02/17 Пнд 16:17:43 271335835
>>271319
Ок. Завтра вытравлюивот эту >>271235 залупу без подкрашивать тонера и покажу.
Аноним 13/02/17 Пнд 16:28:00 271338836
IMG2315.JPG 742Кб, 1600x1200
1600x1200
>>271335
>>271251
У меня проблемы начинаются с полигонами в несколько см2.
Причём на шаблоне всё заебись, и перенос заебись, а после травления вот такая залупа.
Аноним 13/02/17 Пнд 16:37:39 271339837
Аноним 13/02/17 Пнд 16:53:04 271340838
200015preview3.jpg 106Кб, 600x793
600x793
Аноним 13/02/17 Пнд 17:14:23 271344839
>>271338
Это всё из-за принципа работы лазерных принтеров. Тонер заряжен отрицательно вместе с валиком, а лазер заряжает участки валика положительно и тонер липнет на эти участки и потом переносится на бумагу.
Вот если участки слишком большие, то зарядка получается слабая что ли. Только ко краям зоны налипает толсто.
Аноним 13/02/17 Пнд 17:19:54 271345840
изображение.png 279Кб, 1564x1255
1564x1255
>>271275
Вроде готово. Теперь печатать, переводить, травить.
>>271333
Текстолит, кстати, у нас в Молдове почти даром. Выторговал себе за 2$ двухслойный лист 460мм*270мм. По моему это очень даже ничего. Продаван просил 3$, но я у него 100 метров МГТФа купил, и он за 2 отдал.
Аноним 13/02/17 Пнд 17:32:03 271347841
>>271345
Вот хорошо, что я решил примерить на обычной бумаге сначала. У LM317 шаг ног в 2 раза больше, чем надо. Что-то напутал.
Аноним 13/02/17 Пнд 17:39:06 271350842
>>271345
Зачем это все?
Собери на макетке, хуже не будет. Я для еспшки только макетки использую. При этом саму еспшку вставляю в дип-гребенку (на али оч дешево продают переходники).
Аноним 13/02/17 Пнд 17:45:44 271356843
>>271350
Ну бредбордой с кучей проводов перед друзьями не похвастаешься, маску накладывать не научишься, через 20 лет не посмотришь что ты делал 20 лет назад. Может ещё и детям своим показывать буду если вдруг женюсь.
А вообще хочу вайфайные выключатели в доме сделать, вот тренируюсь. Учусь.
У меня и RaspberryPI с хардом на 2тб работает 24/7 и роутер на OpenWRT. Отличные кандидаты под центральный сервер "умного дома".
И вообще мне это доставляет лютое удовольствие. Паял бы целыми днями.
Аноним 13/02/17 Пнд 18:20:38 271362844
>>271275 Такая хуйня разводится в одном слое с полудюжиной похуисторов.
3.3в из 4.5в на lm317?
Что за уебищное реле? Поставь нормальную кроватку от finder.
Чому выход RGB такой дохлый?
Где конденсаторы, esd защита, схема понижения тока в катушке реле?
Где 6.4мм между сетью и низковольтной частью?
Аноним 13/02/17 Пнд 18:22:54 271363845
>>271338 Используй заливку сеткой, Люк.
>>271344 Дело не в принцепе работы, а в экокономии. Современные принтеры экономят тонер при заливке больших полигонов, старые сыпят на совесть.
Аноним 13/02/17 Пнд 18:46:18 271368846
>>271356
При чем тут бредборда, я про обычные паечные макетки с кусками МГТФа. Получается надежно, быстро и без проблем. В случае необходимости, можно перепаять и как угодно изменить расположение элементов.
Ну правда, для этих целей не вижу смысла разводить плату, т.к. разницы никакой, более того, макетка зачастую даже компактнее. Хвастаться перед друзьями - разводишь плату под что-нибудь аналоговое, на слое шелкографии пафосно пишешь свое имя через полплаты и заказываешь в Китае. Получаешь красивую заводскую плату, с которой не стыдно прыгать вокруг друзей.
Аноним 13/02/17 Пнд 21:56:14 271416847
esp.jpg 386Кб, 1003x1177
1003x1177
esp2.jpg 307Кб, 977x1550
977x1550
>>271368
>паечные макетки с кусками МГТФа
Это у меня уже есть. Вон первая и вторая версия на первой пикче. Это уже не интересно.
А вот что пока получается с этой >>271345
Эти чёрные пятна - это тонер, который въелся в текстолит. Я до конца не понимаю из-за чего это происходит, но видимо если ацетона мало или давить сильно, то происходит такая ерунда.
Пойду белой маской это всё покрывать.
Я вам ещё не надоел?
Аноним 14/02/17 Втр 06:26:21 271457848
esp3.jpg 330Кб, 1260x819
1260x819
>>271416
Докладываю.
Идея с маской провалилась, при переводе дорожек термобумагу немного скукоживает и площадки на прозрачной плёнке не совпадают с платой.
Спаял так. Всплыл очень обидный косяк.
Вот тут >>271275 у RGB светодиода на цвете B видна подтяжка к VCC. Это для GPIO0, если не подтянуть чип будет грузиться в режим прошивки.
Вот только подтянут он после транзистора.
Но тут я поменял немного пины >>271345 и заметил это и исправил.
Но я, мудак, не заметил, что на цвете G точно такая подтяжка для GPIO15. Если его не подтянуть чип будет грузиться с sd карты. Что он и пытался делать. Я быстро нашел и влепил 10k прям у выхода GPIO15, там как раз земляной пин под ним.
И ВСЁ ЗАРАБОТАЛО!
Релюха щёлкает, светодиоды мигают, уровень света, температура, влажность, переключатель, кнопочка, датчик вибрации - считываются. Всё работает. Охуенно!
Аноним 14/02/17 Втр 08:30:42 271461849
Fw-g7GOm7uc.jpg 424Кб, 2560x1440
2560x1440
>>271319
Например, напечатанный шаблон. Скоро плата подъедет.
Аноним 14/02/17 Втр 08:56:46 271463850
>>271303
Если это древний поёбаный hp.
Аноним 14/02/17 Втр 15:04:07 271504851
>>271273
>Алсо, интересно, что лучше: такая колхоз-разводка или сопливая макетка с соединением земель в одной жирной точке-капле припоя.
Макетка лучше. Особенно, если общий провод делать не соплями, а грамотно шиной.
Аноним 14/02/17 Втр 15:57:24 271525852
ruby-perf.png 5Кб, 430x350
430x350
Аноним 14/02/17 Втр 18:18:22 271584853
>>271330
Научиться - хорошо, а так - нахер не надо.
В практических конструкциях никто так не делает, транзистором управляют непосредствено от GPIO.
Аноним 14/02/17 Втр 18:20:15 271585854
>>271463
Древние поебанные HP для ЛУТа даже лучше. Только картридж нужен оригинальный, не перезаправленный.
Аноним 14/02/17 Втр 18:52:55 271592855
>>271585
Ебашу такое >>271461 на новом относительно принтере, с перезаправляемыми картриджами. Все прекрасно печатается, проблемы с переносом бывают, но это уже другой вопрос.
Алсо, кто пользуется кикадом, там можно полигоны сеткой заливать или только сплошняком?
Аноним 14/02/17 Втр 20:50:56 271605856
RIP ESP.png 59Кб, 825x997
825x997
>>271457
>>271584
Тут это... У меня сгорела ESP наверное.
Всё было нормально, потом я решил в вайфай законнектиться. Оно законнектилось и ребутнулось. Я прописал постоянные настройки, оно коннектилось и каждые 5-20 секунд перезагружалось с причиной ресета = 2 (нажатие кнопки RST)
Я нагуглил, что это проблема с питанием. Подумал вайфай много отжирает. Захотел прописать отключение модуля вайфая, а оно меня не слушается. И ушло в бесконечный прикрелейтед.
Сейчас при загрузке может написать
>tail 4
>chksum 0x2e
>load 0x3ffe8000, len 2204, room 4
>tail 8
>chksum 0x91
>load 0x3ffe889c, len -2147483512, room 0
Может что-то про ошибку чтения памяти сказать, а может заблевать порт ошибками с пика.
Я так понимаю помер чип памяти.
Это и не страшно, с одной стороны, я их 10 штук купил.
Но с другой - я понятия не имею в чём проблема. Припаяю новый, опять погорит, и что мне делать тогда.
Аноним 14/02/17 Втр 21:05:37 271608857
Аноним 14/02/17 Втр 23:38:11 271622858
>>271605
Перезалить скетч пробовал? Или ты аутист со скриптами?
Я тебе 95% скажу, что еспшка живая, а ты - криворукий долбоеб.
1) ошибка в коде (в т.ч. код библиотек): например при делении на 0 еспшка ведет себя так же
2) неверно указан размер и конфигурация флеш при заливке
3) установлена частота камня 160мгц и/или флешки 80мгц (нестабильность)
4) питание
Начни с себя и отладки своего говнокода, 95% что ты просто долбоеб, помяни мое слово.
ПЛАТИНА Аноним 15/02/17 Срд 02:14:25 271630859
protel.jpg 291Кб, 1024x768
1024x768
Суп, раноны, спрошу в этом треде, сюда вроде специалисты по CAD заходят раз в год. Кто-то может внятно пояснить преимущества Altium перед KiCad? Действительно стоит спиздить покупать Альтиум, и для чего? Особенно интересует смысл использования Альтиума 2004 года, мне почему-то кажется, что это настолько древнее говно мамонта, что бесплатный, но зато новый, Кикад его уже уделает по возможностям. Сам пока понемногу рисовал и в кикаде и альтиуме-2004 (просто есть лицензия на него на работе), принцип сам похож, разницы особо не понял..
Аноним 15/02/17 Срд 02:30:59 271631860

>>271630
Ну хотя бы кикад развивается, поддерживается, хоть и пердоликами красноглазыми, а древний альтиум, очевидно, нет. Не еби мозги и используй то, что удобно
Аноним 15/02/17 Срд 06:54:39 271638861
>>271630
Я периодически пытаюсь въехать в Altium после Diptrace - выходит херовато.
Вообще, какая логика работы в Altium? Заёбываюсь искать и рисовать компоненты самостоятельно.
Аноним 15/02/17 Срд 06:55:25 271639862
>>271631
Поехал головой? Последняя версия Altiuma - 17, выпущена в 2016 г.
Аноним 15/02/17 Срд 07:35:13 271640863
>>271639
У тебя дислексия? Древний альтиум, читай, версия выпуска 2004, о ней шла речь.
Аноним 15/02/17 Срд 07:42:17 271641864
>>271640
Если ты мудак и нашёл только древнее говно мамонта, то это только твои проблемы.
Аноним 15/02/17 Срд 08:45:14 271643865
>>271641
Если ты мудак, и думаешь что это все писал один человек, то сглотни и соси дальше.
Аноним 15/02/17 Срд 13:36:34 271664866
lkwBXn4JZVs.jpg 439Кб, 2413x815
2413x815
>>271461
Мда, платы вышли весьма говнистыми. Но тут уже скорее мои кривые руки и плохо запекшийся тонер.
Аноним 15/02/17 Срд 13:58:10 271667867
>>271664
у меня тоже большие полигоны ЛУТом получались херово.
Аноним 15/02/17 Срд 14:03:30 271668868
хуйня, потянешь на свечке пустой стержень из ручки, срежешь, получишь рейсфедер. красочку разбавишь рАствором, засасываешь немного краски в рейсфедер и закрашиваешь хуевые дорожки и пр. сушишь, травишь - профит
Аноним 15/02/17 Срд 16:33:40 271681869
>>271664
Что и требовалось доказать.
Аноним 15/02/17 Срд 18:45:22 271686870
High-Quality-10[...].jpg 128Кб, 800x800
800x800
>>271622
Судя по всему ты прав. Выключение вайфая сломало прошивку, а перепрошить не мог из-за внезапно сломавшейся кнопки перепрошивки с пика.
Это уже второй раз такое с этими высокими кнопками. Буду теперь пользовать только низкие.
Уже часов 20 всё работает нормально, не перезагружается.
Аноним 18/02/17 Суб 09:01:05 271931871
hrfpcb.png 35Кб, 489x842
489x842
ВЧ-блядки есть жи?

Исходные: двухслойная плата, домашнее изготовление.

Вопрос: обведённые красным дорожки - не есть хорошо?
Может лучше разбить на три части и провести с разных сторон?
Аноним 18/02/17 Суб 13:05:27 271949872
Поцоны, простите за тупость, но как делать металлизацию сеткой в спринте? Что-то ничего подобного в опциях не нашел.
Аноним 18/02/17 Суб 13:28:43 271954873
Аноним 18/02/17 Суб 13:29:50 271956874
>>271667
А докрасить маркером религия запрещает?
Аноним 18/02/17 Суб 16:55:38 271983875
Хули ты тонешь?
#тредживи
Аноним 18/02/17 Суб 18:46:58 272008876
>>271956
Покажи как!
А то я вот слабо представляю как вот это>>271664 >>271338 докрашивать маркером.
Аноним 18/02/17 Суб 18:54:28 272009877
>>272008
Закосяченные участки видны на глаз после отмывки бумаги.
Берёшь перманентный маркер на спиртовой основе (это важно) и закрашиваешь.
Ещё есть уплотнитель тонера - пшикаешь с расстояния 15-25см и он частично расжижает тонер, после чего всё это дело высыхает.
Аноним 18/02/17 Суб 19:02:37 272010878
IMG-20170218-WA[...].jpg 35Кб, 398x398
398x398
>>271641
>>271631

А кикад может проверить схему на ошибки, соблюдение условий проектирования? Или только в альтиуме это возможно? Библиотеки и там, и там сам могу сделать, деталей не очень много у меня. В новом альтиуме, наверное, все библиотеки уже готовые есть?
Аноним 18/02/17 Суб 19:20:15 272013879
Аноним 18/02/17 Суб 20:16:18 272018880
14489021905762.gif 2025Кб, 307x251
307x251
Аноним 18/02/17 Суб 20:27:46 272019881
>>271931
Если это питание или управляющие сигналы, то так даже лучше скорее всего. Может схему покажешь?
Аноним 19/02/17 Вск 04:17:20 272058882
scheme.png 49Кб, 1254x751
1254x751
>>272019
Я схемы не рисую, сразу печатку.

Вот из даташита.

Линии, обведённые красным - это управление переключателем, GPIO.
Аноним 21/02/17 Втр 10:36:25 272315883
IMG201702210837[...].JPG 68Кб, 1080x706
1080x706
Аноним 21/02/17 Втр 10:44:42 272316884
Аноним 27/02/17 Пнд 13:12:52 273189885
1.jpg 807Кб, 2009x1294
2009x1294
2.jpg 661Кб, 2052x1281
2052x1281
3.jpg 668Кб, 1876x1283
1876x1283
4.jpg 607Кб, 2091x1254
2091x1254
RATE ME!
У меня ноут и пека и я хочу слышать их звук в одних наушниках.
Пользую софтварное решение, но там куча проблем.
Решил спаять себе микшер.
Не хочу просто брать и спаивать коннекторы между собой. Хочу гальваническую развязку, чтоб не спалить чего-нибудь. Да ещё и чтоб усиливало.
Вот на пике первая версия.
-TDA2050 греется пиздец
-Нужен отдельный двуполярный блок питания
-Коннекторы на клею не держатся
-Плата никак не закреплена внутри
Решил делать заново:
Аноним 27/02/17 Пнд 13:17:17 273190886
1.jpg 615Кб, 1185x1770
1185x1770
2.jpg 261Кб, 1140x789
1140x789
3.jpg 261Кб, 1030x648
1030x648
4.jpg 561Кб, 1419x2229
1419x2229
>>273189
-LM386 холодные как лёд
-Плата вкручивается в корпус
-Питается от USB через boost-up до 12 вольт
-Купил прокладки, приклеил, получились ножки
Корпус прикручивается к столу саморезами через 2 отверстия по бокам и собирается. Сначала прикрутить плату, потом вставить boost-up и закрыть крышкой.
Ещё и можно делать один наушник громче другого.
Я молодец?
Аноним 27/02/17 Пнд 13:39:28 273191887
Аноним 27/02/17 Пнд 13:59:56 273193888
>>273190
Интересно было бы посмотреть на замеры устройства через rmaa.
Аноним 28/02/17 Втр 02:16:50 273243889
>>273190
Трансики, наверное, неаудиофиличные. boost-up тож вроде не по религии. Но если не выпендриваться, то почему б нет? Редко сейчас трансы встретишь, забавно.
Аноним 28/02/17 Втр 03:27:52 273245890
>>273243
Трансики эти вполне неплохи если не жестить с нагрузкой и не иметь инфрасаба.
>>273193
Без замеров скажу - 0,3-1% thd, примерно -65 дб по шумам. Грустновато для зажравшихся, но зато можно низкоомную нагрузку подключить.
Аноним 28/02/17 Втр 04:26:11 273246891
>>273245
>Трансики эти вполне неплохи если не жестить с нагрузкой и не иметь инфрасаба.
А где такие и почем?
Аноним 28/02/17 Втр 12:40:37 273263892
>>273246
На али
transformer 600:600
audio transformer
Аноним 28/02/17 Втр 14:08:22 273280893
>>273245
Интересует ачх трансформатора. По числам чужих железок зажравшимся не положено грустить.
Аноним 28/02/17 Втр 16:41:47 273299894
>>273280
Поясни мимопроходящему. В чём разница трансформаторов то?
В дорогих аудиофильских медь другая что ли? Или покрыто лаком с добавлением платины? Или эти куски металла в форме буквы Ш сделаны из золота?
Аноним 28/02/17 Втр 17:18:30 273305895
>>273299
Про линейные не знаю, зато про выходные столько охуительных историй существует. О железе, о сотне сортов чередования первички со вторичкой. Замеры на форумах иногда встречаются.
Про линейные стало интересно вот и спросил.

Всякие намотанные серебряной проволокой трансформаторы ты сам знаешь чем отличаются - степенью эзотерики.
Аноним 01/03/17 Срд 04:36:18 273351896
>>273299
>В чём разница трансформаторов то?
Секционирование обмоток, материал и конструкция сердечника. Влияет на полосу и искажения.
Аноним 01/03/17 Срд 13:33:52 273386897
>>273246
На банггуде проверенные.
>>273299
Если не рассматривать поехавших звуколожцев с методологией намотки меди лицом к Мекке в молодую луну и омывании пластин в слезах девственниц, то: для передачи вч без потерь в трансформаторе должно быть применено качественное железо и тонкие пластины, для снижения емкости нужно секционировать обмотки, для снижения индуктивности рассеяния нужна ровная намотка и чредование слоев, для избеждания насыщения при полной амплитуде уже на 50 гц при расчетах нужно выбирать низкую частоту, для избежания больших искажений нужно снижать рабочую индукцию до линейной области. Чем больше размер и нагрузка, там более это актуально.
Аноним 02/03/17 Чтв 18:04:43 273570898
>>273386
>Если не рассматривать поехавших звуколожцев
Как правило, больше всего звуколожцев хают те, кто и сами мало что понимают, но имеют охуенно важное мнение, только другое.
>для передачи вч без потерь в трансформаторе должно быть применено качественное железо и тонкие пластины
А также низкие реактивные паразитки, иначе на АЧХ залом на ВЧ будет рано.
>для снижения емкости нужно секционировать обмотки
Это как раз емкость увеличит, а нужно это для уменьшение индуктивности рассеяния.
>для снижения индуктивности рассеяния нужна ровная намотка и чредование слоев
Что такое ровная намотка? Виток-к-витку? Это не даёт плюсов к потокосцеплению.
Чередование слоёв - это ты так назвал секционирование? Довольно безграмотно.
>для избеждания насыщения при полной амплитуде уже на 50 гц при расчетах нужно выбирать низкую частоту, для избежания больших искажений нужно снижать рабочую индукцию до линейной области.
Поток сознания какой-то.
Для отсутствия загиба АЧХ на НЧ нужно увеличивать индуктивность первичной обмотки (и опять - нужно качественное железо и достаточное сечение и количество витков).
Для снижения нелинейных искажний нужно снижать индукцию в сердечнике на нижней рабочей частоте.
Аноним 03/03/17 Птн 15:48:49 273716899
>>273570
> Как правило, больше всего звуколожцев хают те, кто и сами мало что понимают, но имеют охуенно важное мнение, только другое.
Конденсатор с диэлектриком из кожи с пяток детей зимбабве уже купил? Аудиофилия - это плацебо, когда отдавая огромное бабло за лохотрон, или принимая неэффективные, как с точки зрения результата, так и по рациональности затрат методы.
> реактивные паразитки
что это? Про емкость и индуктивность все было сказано, нужно свое
> охуенно важное мнение, только другое
вставить?
> Для отсутствия загиба АЧХ на НЧ нужно увеличивать индуктивность первичной обмотки
Что снизит индукцию при тех же условиях.
> Для снижения нелинейных искажний нужно снижать индукцию в сердечнике на нижней рабочей частоте.
...
Аноним 03/03/17 Птн 17:22:26 273719900
>>273716
>Конденсатор с диэлектриком из кожи с пяток детей зимбабве уже купил
Бугуртень незаметен.
Ты давай там поясни лучше, как у тебя секционирование снизит межобмоточную ёмкость, маня. И что такое "ровная намотка". И вообще, иди подучи для начала даже не ТОЭ, а русский язык.
Аноним 03/03/17 Птн 19:40:08 273733901
>>273719
Зачем мне что-то объяснять петуху, который доебывается к фразам и не может отличить межобмоточную емкость от собственной. Нахуй проследуй со своим особым мнением.
Аноним 03/03/17 Птн 20:46:19 273741902
ss+(2017-03-03+[...].png 15Кб, 344x839
344x839
>>273719
Эквивалентная схема трансформатора, слева 4 полных слоя, справа 8 секционированных. А для снижения индуктивности рассеяния применяют чередование обмоток. Сходи подмойся, маня.
Аноним 08/03/17 Срд 07:19:03 274264903
1.jpg 824Кб, 1767x992
1767x992
2.jpg 1245Кб, 2369x1456
2369x1456
3.jpg 981Кб, 1456x1941
1456x1941
4.jpg 1003Кб, 2223x1097
2223x1097
>>273190
Я тоже решил попробовать сделать аудиомахарайку на макетке. Рейт ми.
Это лишь БП, преобразует однополярное ---> двухполярное. На шины питания и общие, въебал везде многожильный силовой провод (снял изоляцию и залудил целиком). Получается весьма капитально. 100% деталей б/у (кроме макетки), но проверены и подобраны.
Дальше буду пилить, собственно, сам аудиодевайс.
Аноним 08/03/17 Срд 20:00:43 274350904
Аноним 08/03/17 Срд 20:18:01 274358905
NM1031s.png 6Кб, 355x206
355x206
111111111111.png 11Кб, 823x239
823x239
>>274350
пик 1 - принцип, пик 2 - как у меня сделано
Фильтр на входе задавит пульсации и помехи от любого импульсника, так что питать можно практически любым говноБП, от 5 до 30в. Сопротивление дросселей где-то 0.3-0.4 ом у каждого.
Вместо 139/140 вкорячил подобранную пару 815/814, не думаю что тут это на что-либо влияет. Ну и подстроечник в делитель для точного деления.
Аноним 08/03/17 Срд 23:08:52 274386906
>>274264
А чего на макетке а не на нормальной плате? Делал подобные двуполяризатор из tda2030, коих много было в наличии.
Аноним 08/03/17 Срд 23:28:28 274390907
>>274386
Нет материалов + нужно разводить.
>tda2030
Лол, как оно вообще живет в таком нестандартном режиме?
Аноним 08/03/17 Срд 23:41:10 274393908
14889934814740.png 6Кб, 355x206
355x206
>>274358
Не все авторы таких схем говорят правду.
Аноним 08/03/17 Срд 23:50:53 274397909
Аноним 09/03/17 Чтв 00:26:43 274401910
>>274390
Вполне хорошо, в отличии от 358 не начинаются осцилляции из-за ебанутой схемы когда оба выходных ее транзистора оказываются закрытыми. На самом деле, 2030 отличная микросхема, она и как драйвер полевиков на частотах до 1 мгц неплохо работает.
Аноним 09/03/17 Чтв 00:33:35 274403911
Аноним 09/03/17 Чтв 01:07:16 274404912
Аноним 09/03/17 Чтв 13:32:58 274461913
>>273741
>Эквивалентная схема трансформатора, слева 4 полных слоя, справа 8 секционированных. А для снижения индуктивности рассеяния применяют чередование обмоток. Сходи подмойся, маня.
Петушок, в ЗЧ-трансформаторах не применяется "секционная" намотка, а вот то, что ты упорно пытаешься назвать "чередованием" и есть секционирование обмоток, вторичной и первичной.
И собственная ёмкость обмотки никого на ЗЧ не интересует в силу малости, зато очень даже интересует межобмоточная - в силу её немаленькой величины. Поэтому и ищут компромисс между потокосцеплением и межобмоточной.
>>273733
>Зачем мне что-то объяснять, ведь я нихуя сам не знаю, кудах. Кукареку.
Аноним 10/03/17 Птн 01:33:14 274573914
>>274461
> Петушок, в ЗЧ-трансформаторах не применяется "секционная" намотка
Сурьезно? Это потому что ты так сказал? Все порядочные лампоебы на них дрочат, заказывают или сами мотают, а их оказывается не делают.
> а вот то, что ты упорно пытаешься назвать "чередованием" и есть секционирование обмоток
Так оно и называется, не согласен - на хуй проследуй. Анальный перекат не удался, пиздуй подмываться.
Аноним 10/03/17 Птн 07:08:13 274583915
>>274573
Я, конечно, просто мимо прохожу и не ебу, о чем вы спорите, но вот
> Все порядочные лампоебы на них дрочат
как мне кажется, хуевый аргумент.
Аноним 10/03/17 Птн 13:42:17 274616916
1382499730bild.jpg 88Кб, 500x846
500x846
>>274583
Почему же, именно там используются звуковые трансформаторы и есть большие требования и спрос на их хорошие параметры. Где как не у них это смотреть? Можно, конечно, привести в пример самодельные электростаты, где в трансформаторах и по 5 секций не редкость, но это уже достаточно специфическая тема.
Аноним 10/03/17 Птн 21:28:39 274748917
IMG201703101532[...].jpg 375Кб, 1224x1632
1224x1632
IMG201703101535[...].jpg 370Кб, 1632x1224
1632x1224
Дождался наконец усилитель и бп с олписиби. В пути кроссовер и басбустер для Саба.
Аноним 10/03/17 Птн 21:29:13 274749918
IMG201703101533[...].jpg 373Кб, 1224x1632
1224x1632
IMG201703101536[...].jpg 330Кб, 1632x1224
1632x1224
Аноним 11/03/17 Суб 01:22:59 274776919
>>274748
> басбустер для Саба
Зойчем? Или ты так корректор линквица называешь?
Аноним 11/03/17 Суб 05:44:18 274785920
Аноним 11/03/17 Суб 12:13:23 274818921
>>274776
Да, с телефона лень писать было
Аноним 13/03/17 Пнд 10:51:47 275045922
Почаны, можето помочь с DipTrace? Я хуярю в нём платку для часов на ГРИ. Схему сделал, а вот развести все элементы на одном слое чот не получается, кашка выходит. Помоги, анон
https://cloud.mail.ru/public/9ACx/XwftEsHoL
Аноним 13/03/17 Пнд 11:06:44 275047923
Drossel10-2.GIF 15Кб, 1199x278
1199x278
>>274573
>Сурьезно? Это потому что ты так сказал? Все порядочные лампоебы на них дрочат, заказывают или сами мотают, а их оказывается не делают.
Петушок, ты ебанул под себя с подливой, тебе указали на то, что ты обосрался, а ты всё продолжаешь.
В ЗЧ-трансформаторах собственная ёмкость катушек никому не интересна в силу её малости. Секционирование обмотки, как на пикрилейтед, там не применяют потому, что это нахуй не нужно. По этой же причине не делают и прочих ВЧ-приколов, типа намотки "универсаль", мотают виток-к-витку, т.к. при этом минимизируется активное сопротивление обмотки, хоть собственная емкость обмотки при этом и максимальна.
А секционирование первичной и вторичной обмоток приводит к резкому увеличению межобмоточной ёмкости, которое режет ВЧ гораздо сильнее, чем мизерная собственная ёмкость обмотки.
Поэтому секционирование сверх некоторой величины не имеет смысла. Условно эту величину можно определить по минимуму произведения межобмоточной ёмкости на индуктивность рассеяния.
>Так оно и называется, не согласен - на хуй проследуй. Анальный перекат не удался, пиздуй подмываться.
Ой, как ты рвёшься, маня.
Аноним 13/03/17 Пнд 13:43:24 275058924
>>275047
Вот это стойкий манямирок, какой же ты мерзкий чсвшник ирл.
> В ЗЧ-трансформаторах собственная ёмкость катушек никому не интересна в силу её малости.
Это потому что ты сказал и очень хочешь в это верить, потому что иначе все твои посты на одной анонимной борде только выставляют тебя долбоебом?
> Секционирование обмотки, как на пикрилейтед, там не применяют
Именно, используется как на пике в посте >>274616
> А секционирование первичной и вторичной обмоток приводит к резкому увеличению межобмоточной ёмкости
> к резкому увеличению
> чем мизерная собственная ёмкость обмотки
Вот с этого особенно обзмеился, давай, приводи расчеты.
На остальную воду в посте даже отвечать лень.
Ты же и сам понимаешь что неправ, нахуя пытаться перекатываться, делать глупые заявления и уводить тему? Ну вначале возникло непонимание того что каждый понимает под секционированием и чредованием, разобрались бы и все - но нет, нужно выебнуться, обосравшись с
> как у тебя секционирование снизит межобмоточную ёмкость
и на 10 постов устраивать оправдание и метание говна. Давай еще пару дней ответ обдумывай.
Аноним 14/03/17 Втр 13:20:44 275228925
>>275058
>Это потому что ты сказал и очень хочешь в это верить, потому что иначе все твои посты на одной анонимной борде только выставляют тебя долбоебом?
Это потому, что собственная ёмкость катушки - десятки пФ, а межобмоточная - десятки нФ, sapienti sat.
>Ты же и сам понимаешь что неправ, нахуя пытаться перекатываться, делать глупые заявления и уводить тему?
Нет, неправ ты.
>Вот с этого особенно обзмеился, давай, приводи расчеты.
Графики из TubeTransCalc сойдут? Пока не установил его - у тебя есть, грубо говоря, обмотки, которые также являются обкладками паразитного конденсатора первичка-вторичка. Увеличивая количество секций, ты практически во столько же раз увеличиваешь их площадь, а вместе и ней - и паразитную ёмкость.
Аноним 14/03/17 Втр 13:33:00 275230926
>>275228
> собственная ёмкость катушки - десятки пФ, а межобмоточная - десятки нФ
Ну давай сюда методику расчетов и тип своего манятрансформатора.
> Графики из TubeTransCalc сойдут?
Это та программа из бородатых годов, написанная телемастером в экселе с ошибками? Нет, ты свои перлы выдай.

Зачем ты тему опять увести пытаешься? Фазу копротивляешься тому что секционирование снижает емкость уже прошли, когда принятие уже будет?
Аноним 14/03/17 Втр 15:14:15 275240927
>>275230
>Ну давай сюда методику расчетов и тип своего манятрансформатора.
Ссылка. В свою очередь, там идёт ссылка на Цыкина.
>Это та программа из бородатых годов, написанная телемастером в экселе с ошибками?
Нет, не та.
>Нет, ты свои перлы выдай.
Перлы тут у тебя, своего я выдать не смогу ничего - физика тут изучена ещё до моего рождения.
>Зачем ты тему опять увести пытаешься?
Я строго ей следую.
>Фазу копротивляешься тому что секционирование снижает емкость уже прошли, когда принятие уже будет?
Шизик, сам придумал - сам согласился? Я говорил и буду говорить, что секционирование увеличивает межобмоточную ёмкость, поскольку это факт.
Аноним 14/03/17 Втр 15:14:44 275241928
Аноним 14/03/17 Втр 16:48:00 275256929
>>275045
Спасибо, сам расставил. Это так и работает тут?
Аноним 14/03/17 Втр 17:11:15 275260930
>>275256
А ты думал, что тебе ещё и жопу подтирать будут?

Тут и так даунята с звуковыми трансформаторами. Ещё и ленивого говноеда не хватает.

Конкретный вопрос есть - спрашивай. За тебя никто и ничего не будет делать.
Аноним 14/03/17 Втр 17:47:50 275267931
>>275240
>>275241
Ух ты, он даже в экзешник скомпилировал. Ты предлагаешь скачивать 11 архивов и один экзешник программы 2003 года чтобы оно не запустилось, или убедиться в ее косячности? Давай уже скрины своих расчетов и
> методику расчетов и тип своего манятрансформатора.
>>275240
> Перлы тут у тебя, своего я выдать не смогу ничего
> Шизик, сам придумал - сам согласился?
> Я говорил и буду говорить, что секционирование увеличивает межобмоточную ёмкость, поскольку это факт.
Какой тяжелый случай.
Аноним 17/03/17 Птн 07:19:55 275627932
Ребятушки, расскажите вкратце про положение дел в проектировании плат (схема, разводка). Сам в институтские времена использовал pcad, потом позже простенькую хуйнюшку делал из любопытства в альтиуме, но, конечно, не использовал его возможностей почти совсем. И вот на горизонте маячит очередная небольшая задачка (3-4 микросхемы, обычные низкочастотные TTL, короче хуйня уровня ардуино). Какие есть удобные бесплатные приятные варианты, причём под линукс (Debian Jessie)?

И ещё вот что шибко беспокоит. Как у проектировщиков плат с версионностью? Я макака-кодер и привык всей хуйне, чуть ли не вплоть до списка покупок в магазине на выходные, делать гит-репозиторий, прям кончаю от удобства всего подхода. Но для этого данные должны быть в текстовом виде, причём небольшие изменения в схеме/разводке должны влиять на текст локально и чуть-чуть. Бывают какие-то такие форматы в вашем мире? Как вообще проблему решаете? На крайняк, конечно, будут просто файлы как бинарные в гите, но так не будет понятно что именно изменилось от версии к версии.
Аноним 17/03/17 Птн 07:20:27 275628933
>>275627
>, пожалуйста.
вежливый быстрофикс
Аноним 17/03/17 Птн 13:18:22 275654934
>>275627
Под линукс есть орёл. 7.2.0 даже ломаный
Аноним 17/03/17 Птн 13:35:44 275656935
>>275627
Под линупс есть кикад. И файлы непосредственно платы там текстовые.
Аноним 17/03/17 Птн 20:41:08 275705936
>>275654
>>275656
Спасибо, остановился на KiCad, похоже он меня всем устраивает.
Аноним 17/03/17 Птн 22:18:11 275716937
>>275627
>будут просто файлы как бинарные в гите
Текстовые форматы как в кикаде, ничего не изменят. Ну не сопоставишь в голове этот лиспо-подобный код и плату со схемой, тут нужно графическое отображение изменений.
Кстати, в OrCAD я что-то подобное видел, как мне показалось изменения в схеме там отображались неплохо, но к сожалению никакой интеграции с гитом там нет.
Аноним 17/03/17 Птн 23:25:04 275720938
>>275716
Ну а всё-таки чисто из любопытства: как серьёзные дяди в больших командах большие схемы разрабатывают? Вот сделал кто-то в своём куске изменения, а кто-то другой - в своём, надо же как-то объединить теперь результаты.
Или всё держится на дисциплине и организованности?
Аноним 18/03/17 Суб 08:55:46 275753939
>>275720
В относительно серьезной фирме pcbsoft.ru, занимающейся разведением плат (средняя сложность у них около raspberry pi), никаких систем контроля версий не используют.
По моему дело в длительности работы - схема разрабатывается максимум за месяц, когда программистам приходится разрабатывать и поддерживать программы намного дольше. Повторно схему также не используешь по разным причинам.

Как представляется мне, командная работа над схемой необходима только когда требуется быстрее сделать устройство. Устройство можно разбить на разные модули, например: питание, аналоговая часть, цифровая часть. Над каждым модулем разработчики могут работать абсолютно независимо.
Не знаю как в кикаде, но в OrCAD есть средства для подобной командной работы - эти модули представляют собой разные файлы и легко включаются в объединенный проект.

Там где я работаю, схемы делают максимум с 20-30 микросхемами. Схему разрабатывают в одиночку, реже вдвоем, а потом отдают другому человеку который разводит плату. В процессе разводки платы обычно происходит много изменений вроде перестановки выводов у ПЛИС. Необходимость в контроле версий возникает только при разводке платы, но поскольку итераций обычно получается не более десятка, можно просто наделать десяток копий.

В более серьезных фирмах, в разработке участвует еще один человек, который просчитывает мощности, тепловыделение, токи, проверяет целостность связей и прочее.
Аноним 18/03/17 Суб 13:04:41 275782940
>>275720
В альтиуме встроена эта функция, ни разу не пользовался.
Аноним 20/03/17 Пнд 22:17:12 276069941
1.jpg 1507Кб, 2592x1456
2592x1456
2.jpg 1090Кб, 2426x1450
2426x1450
3.jpg 2066Кб, 2592x1456
2592x1456
HeadAmp50.png 67Кб, 1563x846
1563x846
>>274264
Продолжение макетной махарай-инженерии.
Сей адов девайс - ушной усь А класса, по экспериментальной схеме, которую я хз где нашел, но лежит весьма давно. БП был для него.
Разводка защиты весьма всратая, но нужно было уместиться в тесноту, да и похуй тупому компаратору на разводку.
Применено ведро копеечных транзисторов и резисторов с али, купленных прозапас еще до крымнаша за копейки, по 25-50 коп/шт. Никаких аудиофилических транзисторов по 10$/шт и подобного хлама для мажорных пидоров.
Результат в RMAA превзошел все ожидания, усь получился прямо таки Hi-End.
Схема вроде проста, но в чем-то оригинальна, не встречал нигде упоминаний махараек по такой схеме.
Если кому интересно, могу рассказать-показать что да как получилось, показать замеры RMAA. Честно сказать, я сам весьма удивлен, никак не ожидал чудес с моим конструктивом из говна и палок.
Аноним 21/03/17 Втр 06:55:16 276113942
>>276069
Помой меня спиртиком, ну ёбаныйврот.
Аноним 21/03/17 Втр 07:42:25 276117943
>>276113
не мешай ему
у него там чудесные открытия
Аноним 21/03/17 Втр 08:54:44 276124944
Аноним 21/03/17 Втр 08:56:40 276125945
14896016202811.jpg 107Кб, 648x486
648x486
>>276069
Зачем такая куча транзисторов? Нельзя было один большой поставить?
Аноним 21/03/17 Втр 09:06:20 276128946
>>276125

Не хайфайно. Вон в теслах батареи ебаных пленочных конденсаторов ставили вместо одного и ничего.
Аноним 21/03/17 Втр 09:14:36 276129947
>>276128
Вы там все сговорились чтоли? Хули так эзотерический ответ?

Батареи конденсаторов я ещё могу понять, ESR там, токи в сотни амер гуляют.
А здесь для чего?
Аноним 21/03/17 Втр 09:18:52 276130948
>>276129
>Вы там все сговорились чтоли? Хули так эзотерический ответ?
>
>Батареи конденсаторов я ещё могу понять, ESR там, токи в сотни амер гуляют.


Видать более мощные транзисторы звучат хуже.
Аноним 21/03/17 Втр 13:59:02 276155949
9199071253g.jpg 89Кб, 1024x768
1024x768
ksa5orig2.jpg 375Кб, 1154x1260
1154x1260
2017-03-21-17-5[...].jpg 172Кб, 1279x826
1279x826
Аноним 21/03/17 Втр 13:59:48 276156950
ksa5orig.jpg 625Кб, 1668x1148
1668x1148
Аноним 21/03/17 Втр 14:10:29 276157951
>>276130
Судя по всему, он хотел заставить транзисторы работать в ультралинейном малосигнальном режиме, но так эффективно работать это будет только в симуляторе с конечной точностью аппроксимации параметров, отсутствием разброса и упрощенными моделями.
Аноним 21/03/17 Втр 14:26:34 276163952
>>276069
> Результат в RMAA превзошел все ожидания, усь получился прямо таки Hi-End.
Выкладывай.
Аноним 21/03/17 Втр 18:23:39 276213953
1.jpg 1100Кб, 2592x1456
2592x1456
2.jpg 1124Кб, 2592x1456
2592x1456
3.jpg 1651Кб, 2592x1456
2592x1456
4.jpg 1712Кб, 2592x1456
2592x1456
>>276163
>>276157
Перед RMAA стоит показать собранный девайс и его нутро. Дабы всем было понятно, насколько адовой содомией является сия махарайка. Компоновка делалась под тесный корпус, так что аудиофилической разводки тут нет.
Пик 1: на морде два 3.5мм джека, слева вход (торчит, СУКА! не рассчитал миллиметры и получилась такая вод порнуха, колхозить было западло, пусть торчит, хуй с ним), справа выход (по сути, он как контрольный, для замеров, но можно подключить любые 3.5мм уши; подключен параллельно к основному 6.3мм выходу сзади).
Пик 2: на жопе разъем питания, тумблерок, основной выход 6.3мм и, внезапно, лакированная аудиофилическая прогретая годами релюха (сопротивление контактов до сих пор 0.000ом, как ни странно, если верить мультиметру).
Пик 3-4: нутро. Корпус изнутри обклеен скотчем, внутренности тоже частично обклеены скотчем, на всякий случай. Во избежание замыканий. В остальном без комментариев.
Транзисторы, кстати, все подобраны, разброс hfe <=5%. Даже резисторы обратной связи подобрал так, что разница между каналами при 2в выходной амплитуде - где-то 1-2мВ.
Аноним 21/03/17 Втр 18:39:59 276216954
>>276213
Эпичная же махарайка, продолжай.
Аноним 21/03/17 Втр 18:50:35 276219955
2hritmv.jpg 137Кб, 640x480
640x480
djangoinside.jpg 24Кб, 500x422
500x422
>>276213
Опять в космос собрался звукоёбскую аппаратуру поставлять?

Гляди как надо хиенд лепить.
Аноним 21/03/17 Втр 19:27:53 276225956
rmaa1.png 50Кб, 1008x405
1008x405
rmaa2.png 134Кб, 1920x997
1920x997
rmaa3.png 136Кб, 1920x999
1920x999
6.jpg 1615Кб, 2592x1456
2592x1456
>>276213
>>276216
>>276219
А теперь, собсно, RMAA. ЗК - anus D1. К.у. усилка = х2.
На самом деле, тут много нюансов. Рекомендую внимательно прочесть мою писанину ниже.
Во-первых, к моему удивлению, на результат влияет качество 3.5-3.5мм кабелей, походу это из-за их большой длины в 2-3м. Так, от хорошего кабеля от аудиосистемы, с колечками на концах, косяков особо не лезет (все результаты в итоге с него), а вот с говнокабелем, сделанным из двух кабелей от копеечных наушников-капель, результаты хуже на порядок.
Во-вторых, при питании усилка от 15V AC адаптера у меня возникла слабая, но заметная земляная петля, что видно на графиках. Это значительно влияет на результаты. К счастью, я сохранил результат промежуточного варианта усилка, когда было по 5 пар транзисторов в каждом канале, и питал я его от 12в аккума.
Итак, результаты весьма интересные.
Колонка 1: закольцованная ЗК. Асус в своем репертуаре. При околомаксимальной амплитуде вылезают гармоники, а при максимальной амплитуде их целый лес, так что был выбран уровень -3дб для всех измерений. Конечно, может дело в самом ЦАПе, а не в асусе, ну да хуй с ним.
Колонка 2: результат промежуточного варианта усилителя с 5 парами транзисторов и аккумуляторным 12в питанием (ПИК 4), без нагрузки на выходе. По нему видно, что усилитель от себя практически ничего не добавляет, а лишь усиливает шумы-косяки карты. В 2 раза более низкий THD, чем на закольцованной ЗК, обусловлен тем, что выход карты теперь выдает слабый сигнал, усилок от себя ничего не добавляет, и гармоник получается минимум.
Колонка 3: собранный в корпус девайс с 11 парами транзисторов и 15в питанием от AC адаптера, без нагрузки. Тут во всей красе видны последствия появившейся земляной петли. Все эти пики 100-200-300-500гц и лес мелких гармоник далее - это все от нее, помехи от компа. К счастью, петля слабая, уровень помех мал. При прослушивании музыки, просмотре видео, веб-серфинге в ушах ничего не слыхать. А вот если подать нагрузку на видеокарту, то в ушах противный непрерывный треск с меняющейся тональностью, на расположение усилителя и проводов относительно компа этому явлению похуй. Увы, но от этого без хорошего заземления не избавиться. Разве что использовать внешний ЦАП с оптическим входом. Такая уж убогая сеть в наших домах, никакого заземления в квартирах, аналогов однозначно не имеет. Тем не менее, видно, что характеристики все-равно отличные.
Колонка 4: подрубил самую жесткую нагрузку, какую можно подключать к такому усилителю. Не долбоебские резисторы, а сразу 16 омные уши. Характеристики остались отличными, THD как был 0.0003%, так и остался! Прямо как в симуляторе, усилителю похуй на нагрузку, если она не превышает заданный ток (в моем случае около 100мА в каждом канале). Почему при этом еще и другие характеристики несколько улучшились - я хз, вероятно при подключенной нагрузке глубина петли становится меньше. Я пробовал несколько раз, с разными ушами 16-32 ом, характеристики остаются такими же. Основные уши у меня - 64 ом. Охуеть, да? Я сам в ахуе.
Такие вот результаты.
Вероятно, вы меня спросите: нахуя столько транзисторов, если с 5 парами результаты были не хуже? Все банально: у меня ток около 100мА на канал, при питании 15в тепловыделение около 1.5вт/канал. Хуево было тем 5 парам, так что въебал до упора, сколько влезло. Т.е. плата сильно греется. Даже корпус, обклеенный изнутри скотчем, снаружи весьма теплый. Я потому и не стал заклеивать никакие лишние отверстия. Транзисторы греются где-то 60-80 градусов. Пусть и некрасиво, но так хоть внутренности не сварятся, а девайс под столом все-равно не видно. На самом деле, ток можно понизить в 2-3 раза, результаты для моих 64ом не ухудшатся, а нагрева сильного не будет. Но мы же аутисты. Что это за класс А, который не греет помещение? Что, если я упорюсь и буду аудиофильствовать с 16 ом ушами от ноклы за 1000руб? Так что ток оставил таким.
Лично меня интересует еще, изменятся ли характеристики, если поставить какой-нибудь дорогой AD823 заместо китайского ne5532? Вроде бы лучше и некуда, но просто интересно.
Аноним 21/03/17 Втр 20:14:36 276229957
>>276225
Опубликуй на вегалабе где-нибудь. Там кайфуют от запараллеливания транзисторов, буферов и оу.
Аноним 21/03/17 Втр 22:22:47 276240958
>>276225
> поставить какой-нибудь дорогой AD823 заместо китайского ne5532
NwAvGuy писал, что изменится нихуя.
Аноним 22/03/17 Срд 17:43:32 276368959
sapp-pic2-800.jpg 143Кб, 800x534
800x534
7.jpg 1281Кб, 2592x1456
2592x1456
>>276124
Почитал. Спасибо, теперь понятно, откуда ноги растут. Блеванул с аудиодрочерской платы автора, мое говно куда более компактно, продуманно и эстетично, чем этот удифилический высер с конской разводкой и дрочерскими деталями.
>>276229
Думаешь, стоит опубликовать в массы? Боюсь, что получившийся девайс порвет шаблон многим аудиоёбам своими характеристиками, при исполнении из копеечного говна и палок на сраной макетке. И тема скатится в тупой срач, как обычно бывает на таких форумах. Там чаще звук оценивают ушами, вместо каких-либо измерений.
>>276240
Тоже так думаю, на самом деле. Либо станет даже хуже. Я как-то экспериментировал со специфическим ОУ для усиления видеосигнала, у которого скорость аж 300V/uS. Характеристики получались даже хуже, чем у 140УД8, много шумов и интермодуляций. Моя махарайка - лишнее доказательство того, что дорогие ОУ для аудио не нужны. Да в общем-то достаточно посмотреть на индустрию: во всякую проф. студийную аудиоаппаратуру (микшеры-хуикшеры) лепят те же 5532, максимум 5534. Но никак не ОУ по 10-20$/шт.
Аноним 22/03/17 Срд 18:03:45 276371960
Финал ком.GIF 22Кб, 761x821
761x821
>>276368
Как раз на веге обычно схемотехнику обсирают обсуждают и осциллографом звук замеряют.
И дохуя конструкций вроде пикрелейтед или вот такого: http://forum.vegalab.ru/showthread.php?t=23360&page=33
>Class A Power Amplifier с выходным каскадом на 41 шт. BUF634T

Можно ещё придумать йоба-концепцию вроде: "Это специальный НАРОДНЫЙ ушник! Изыски схемотехнических решений тенью современного хиенда возлежат на материалах из булошной ближайших радеводеталей. Компактность идеалов прогресса занидорага. Доступно, чотко, дерско".
Аноним 22/03/17 Срд 18:58:11 276374961
14899558944530.webm 292Кб, 360x360, 00:00:06
360x360
>>276371
>BUF634T
>LT1210
Лол. Эталонный бездумный проеб многих сотен баксов на аудиоёбство. Глядя на все это возникает лишь недоумение: Зачем? Почему?
Как у них там звук с 2000V/uS, наверно "задержка" большая, звук портится? Лохи. Надо было искать ОУ с 10000V/uS.
Сириусли, это ж апофеоз тупого, бездумного и бессмысленного аудиоёбства. Зачем они это делают? Они там что, сотни мегагерц - гигагерцы слушают?
Представляю, как инженеры, которые разрабатывали эти ёба буферные ОУ, смотрят на этих аутистов и разбивают себе лицо ладонью.
Аноним 22/03/17 Срд 19:24:41 276377962
>>276371
>Можно ещё придумать йоба-концепцию вроде: "Это специальный НАРОДНЫЙ ушник! Изыски схемотехнических решений тенью современного хиенда возлежат на материалах из булошной ближайших радеводеталей. Компактность идеалов прогресса занидорага. Доступно, чотко, дерско".
Кек, а все-таки, почему бы и нет, собственно. Мб попозже зарегистрируюсь в этом содоме для аудиочертей. Обосрут-не обосрут - похуй, мб хоть чего умно-полезное кто скажет.
Аноним 22/03/17 Срд 19:48:10 276379963
>>276374
Без понятия.
Изначально была какая-то разработка известного звукоёбского разработчика на 60 штуках оу ne5534. Шутка мастера. Шутку усвоили и начали развивать заданный тренд.

>>276377
Именно. Вообще по моим представлениям это одно из наименее ёбнутых сообществ звукоёбов. Довольно медленное, толком не подвачуешь.
Аноним 23/03/17 Чтв 00:16:49 276438964
>>276374 Как иначе предложишь получать imd/thd ниже 120дб? Без композита никуда, а он требует скоростного выходного каскада.
>Они там что, сотни мегагерц - гигагерцы слушают?
RC фильтр на входе не видишь?
>Представляю, как инженеры, которые разрабатывали эти ёба буферные ОУ, смотрят на этих аутистов и разбивают себе лицо ладонью.
Для единичных изделий подход более чем верный. Нехуй изобретать велосипед. Есть готовые микросхемы с подходящими параметрами, 4.2$ за штуку не деньги.
Аноним 23/03/17 Чтв 01:48:34 276445965
>>276438
>Как иначе предложишь получать imd/thd ниже 120дб?
Ну вот у меня выше получилось. Надо бы преодолеть лень и переснять все результаты с питанием от аккума, чтобы было без помех от земляной петли. Хотя и так видно по зеленому графику.
>Для единичных изделий подход более чем верный. Нехуй изобретать велосипед. Есть готовые микросхемы с подходящими параметрами, 4.2$ за штуку не деньги.
Применять для аудио ADSL-драйверы, которые никогда и никак не предназначались для этого - подход неверный. Эти ОУ в таком применении - полная херня. Вон выше упоминали NwAvGuy - он про все это хорошо пояснил.
>4.2$ за штуку не деньги.
Это на али за фейки такие цены? На маузере BUF634T 17$, а LT1210 на диджикее 13$. Действительно, фигня, ведь 40 штук всего-то нужно.
Аноним 23/03/17 Чтв 02:11:12 276447966
>>276445
> Ну вот у меня выше получилось.
Это где? Графики не самого высокого разрешения и уже поздно, будет неплохо если ты пояснишь, на вид там нет таких чисел.
> которые никогда и никак не предназначались для этого - подход неверный
Маломощные транзисторы тоже не предназначались для запараллеливания десятками, значит и в твоей схеме подход неверный. Дай ссылочку на пояснение почему подход неверный.
>>276374
> Как у них там звук с 2000V/uS, наверно "задержка" большая, звук портится?
Ты не знаешь что для хорошего композита нужен быстрый выходной каскад, и 2000в/мкс не такой уж и дикий показатель для оу с токовой ос? Можешь предложить альтернативу с достаточной выходной мощностью и остальными характеристиками, заказал бы таких.
Аноним 23/03/17 Чтв 02:16:04 276448967
>>276445
Оба стоят порядка 8$, больше - дешевле, а маузер немножко ахуел. Результаты и сам можешь нагуглить, в том числе и в Москве, правда на пару долларов дороже.
Аноним 23/03/17 Чтв 02:30:08 276449968
>>276445
>Применять для аудио ADSL-драйверы, которые никогда и никак не предназначались для этого - подход неверный.
Для таких как ты техасцы продают отбраковку от адсл-драйверов THS6012 как аудио ОУ TPA6120.
BUF634 так вообще изначально для аудио и предназначался.
>Это на али за фейки такие цены?
Это с офсайта ти за 1к штук.
Аноним 23/03/17 Чтв 03:24:17 276451969
buf.png 17Кб, 379x498
379x498
>>276447
>Можешь предложить альтернативу с достаточной выходной мощностью и остальными характеристиками, заказал бы таких.
Высокая мощность противоречит хорошим характеристикам. С другой стороны, нахера тебе для комнатной акустики -120дб? Даже у наушников такая чувствительность - редкость. Я о таких чудо-динамиках вообще не слышал, это фантастика.
Вот, подрочи на МОЩНОСТЬ:
https://www.apexanalog.com/resources/products/pa05u.pdf
Для такой мощи характеристики у этого чудища отличные.
А вообще считаю, что для комнатной акустики любые извращения и всякая экзотика - это лишнее, вполне достаточно массовых тдашек, разницы никогда не услышишь (если не заниматься гармонизаторами, но мы не о них).
>>276449
>Для таких как ты
А при чем тут я?
>техасцы продают отбраковку от адсл-драйверов THS6012 как аудио ОУ TPA6120
Что то хуйня, что это. Отнеси обратно аудиоёбам, пусть дальше их везде лепят.
>BUF634 так вообще изначально для аудио и предназначался.
То, что жидомаркетологи ti добавили headphone driver к остальным рекомендуемым применениям, вовсе не означает, что это хороший и/или рациональный выбор. Особенно valve & solenoid driver забавно смотрятся в типичных применениях сверхбыстрого ОУ.
>Это с офсайта ти за 1к штук.
Так ты предлагаешь закупить 1к штук? Охуеть, речь вроде изначально шла про штучные количества.
Аноним 23/03/17 Чтв 15:23:38 276510970
>>276451
> Высокая мощность противоречит хорошим характеристикам.
Высокая мощность - понятие относительное, речь шла о той что в тех оу, а именно 0.25 и лучше под 1а выходного тока при том же питающем.
Ожидал от тебя нормального ответа а не клоунады, рассуждений о ненужности и т.д.
> Особенно valve & solenoid driver забавно смотрятся в типичных применениях сверхбыстрого ОУ.
Как раз здесь и постарались маркетологи, написав что только можно. Их слова не говорят о эффективности и возможности применения, так то фактически tda2030 - отличный драйвер тяжелых полевиков или коллекторных двигателей небольшой мощности.
> про штучные количества
их цены гуглятся, там далеко не 17$ что ты указал.
Аноним 23/03/17 Чтв 17:39:32 276527971
>>276510
>Ожидал от тебя нормального ответа а не клоунады, рассуждений о ненужности и т.д.
Ну, если серьезно, я бы серьезно посмотрел в сторону этого:
http://www.ti.com/lit/ds/symlink/lme49726.pdf
Для 99% наушников прекрасно подойдет, кроме самых высокоомных, где нужна бОльшая амплитуда (да и то не всем юзерам нравится слушать на большой громкости). Характеристики отличные. Мегагерцы, конечно, не послушаешь, но оно тебе вряд ли нужно.
А xDSL драйверы оставь аудиоёбам.
>фактически tda2030 - отличный драйвер тяжелых полевиков
Да практически любой быстрый ОУ с большим током будет отличным драйвером для полевиков. Если частоты большие не нужны, то и не быстрый прекрасно подойдет. В дорогущем пром. оборудовании лично видел в качестве драйверов полевиков средней мощности (irf6xx, кажется) банальные lm358.
Аноним 23/03/17 Чтв 18:52:59 276536972
>>276069
Выходные транзисторы в классе А работают? Если да, то на какой нагрузке они выходят из этого режима?
Аноним 23/03/17 Чтв 19:03:25 276539973
>>276536
Смотря какой ток задашь. Если R2=R19=~5 ом, то ток будет около 100мА (в реальной схеме может быть +-10-20% от симулятора), от напряжения питания практически не зависит. Соответственно, в пределах 100мА будет класс А. Превышать заданный ток в этой схеме по ряду причин не советую, если на выходе нет защиты.
Аноним 23/03/17 Чтв 20:36:08 276542974
>>276527
Малое питание нехорошо конечно, но спасибо, подумаю над ней.
> Да практически любой быстрый ОУ с большим током будет отличным драйвером для полевиков
А вот и не любой, большинство в "насыщении" не быстро работают, или не могут удержать миллер.
Аноним 23/03/17 Чтв 23:48:47 276586975
>>276125
> пик
Это норма? Или уже аудиоёбство, поясните ньюфагу?
Аноним 23/03/17 Чтв 23:59:51 276588976
>>276374
> Лол. Эталонный бездумный проеб многих сотен баксов на аудиоёбство. Глядя на все это возникает лишь недоумение: Зачем? Почему?
> Как у них там звук с 2000V/uS, наверно "задержка" большая, звук портится? Лохи. Надо было искать ОУ с 10000V/uS.
Интересовался когда-нибудь pid-контроллерами? Так вот, почему понадобилось кроме пропорциональной части добавлять интегральеую и дифференциальную? Потому что чисто пропорциональный контроллер слишком медленный и неустойчивый. А теперь взгляни на все эти схемы. Узнал пропорциональный контроллер? Вот и ответ для чего нужны сверхбыстрые детали
Аноним 24/03/17 Птн 01:53:25 276599977
>>276542
>Малое питание нехорошо конечно, но спасибо, подумаю над ней.
Напротив, очень даже хорошо, если желаемые характеристики будут достигнуты. И чего тут думать? Если у тебя есть возможность без проблем и долгих ожиданий достать оригиналы, то бери, ведь стоит-то оно всего 1.5-3$ за штуку. Сам бы давно купил на опыты, если бы не жил в пердях. Этот ОУ весьма недооценен и мало где встречаем, как по мне. Правильно ты пишешь, народ почему-то предпочитает дорогой бракованный дсл-драйвер и видеоусилители, вместо рационального обдуманного выбора.
>А вот и не любой, большинство в "насыщении" не быстро работают, или не могут удержать миллер.
Возможно. Скажу честно, самолично не экспериментировал с этим делом.
>>276588
>Интересовался когда-нибудь pid-контроллерами?
Очень символично, что ты их упомянул. Та релюха в махарайке выше извлечена мной из совкового ПИД-регулятора выпуска конца 80х. В основном там стояли древние ОЧЕНЬ тормозные ОУ ведрами (553 серия, кажется), а также много потенциометров. Тот еще производственный ад. Еще раз напомнишь мне об этом и я ментально выебу твой мозг.
Аноним 24/03/17 Птн 02:12:31 276600978
>>276599
> Напротив, очень даже хорошо, если желаемые характеристики будут достигнуты.
Я про то что для композитника по хорошему понадобится еще один хороший оу под низковольтное питание. Закажу, посмотрим что за зверь. Была бы еще аппаратура чтобы видеоусилителями и драйверами сравнить.
Аноним 24/03/17 Птн 02:27:27 276602979
new-ak4490-akm4[...].jpg 70Кб, 680x508
680x508
>>276600
>Была бы еще аппаратура чтобы видеоусилителями и драйверами сравнить.
Вот та же хуйня. Что толку, хоть усь за 500$ с 4 слойной платой и золотыми проводами, хоть махарайка на макетке, все-равно у меня лишь комп с недорогим цапом, без заземлений и прочего. В итоге на графиках больше земляные петли, чем реальные параметры. Все больше подумываю о внешнем ЦАПе с оптическим входом, у китайцев вон куча вариантов готовых. Но тестов по ним либо нет вообще, либо лишь отзывы в духе "звук хороший, ч0ткие низы, мощная середина, воздушные верха!".
Аноним 24/03/17 Птн 07:21:46 276611980
>>276368
>мое говно куда более компактно, продуманно и эстетично
Твоя макетка говно, о какой эстетике ты говоришь? Сделаешь плату хоть у китайцев, тогда и приходи.
Аноним 24/03/17 Птн 16:11:55 276652981
>>276602
У тебя есть хотябы анус звуковуха с разумным ацп, у меня для замеров реалтек у которого только шумов -85дб. А китайские цапы тема, можно найти с приглянувшейся связкой приемника и цапа, с достойной датащитной разводкой и приличными компонентами. Главное чтобы был только сам цап, без усилителей для ушей и прочих темброблоков.
Аноним 24/03/17 Птн 16:47:02 276658982
>>276602
На diyaudio.ru пердолят кетайские киты с аналогичными твоему пикрелейтеду потрохами, там смотрел?
Аноним 24/03/17 Птн 17:32:00 276665983
DSC2852.jpg 1579Кб, 2464x1632
2464x1632
DSC2857.jpg 895Кб, 1449x1356
1449x1356
>>276611
Что, очередному доходяге шаблон порвало?
На моей говно-макетке характеристики почему-то лучше, чем у того автора-аудиоёба с конской разводкой и удифильскими деталями.
>>276652
Ну да, когда переходишь с реалтека на карту, то первое с чего охуеваешь - космически низкий уровень шумов.
>приличными компонентами
Вот это вряд ли, рассыпуха там - сплошь нонейм, как правило. Либо стоить будет овер 10к.
>>276658
Конкретно про тот пикрилейтед на AK4490 лучше бы не смотрел. Сырое китайское говнецо, с уебанской разводкой питания и высоким уровнем шумов.
Зато посмеялся от души с народных доработок девайса.
http://forum.vegalab.ru/showthread.php?t=72670
Пик рилейтед:
>Звук хорош: прозрачный, аналитичный, очень хороший (прям "рифлёный") бас, "тёплый" громкий вокал, шумов нет. Но: слишком "яркий" саунд(чересчур "ламповый"), слегка навязчивый, чувствуется переизбыток чётных гармоник. Это вполне ожидаемо от весьма посредственного Op275.(Не все жанры музыки можно долго, без утомления, слушать) С OPA2132 звук нейтральный(менее окрашенный), но и более скучный. За то, можно слушать часами.
Аноним 24/03/17 Птн 17:36:52 276666984
>>276665
>Что, очередному доходяге шаблон порвало?
>На моей говно-макетке характеристики почему-то лучше, чем у того автора-аудиоёба с конской разводкой и удифильскими деталями.

Для некоторых важно косплеить производство. Плата с завода, паяльная маска, вся хуйня. Ещё норовят лаком захуячить где надо и нет.
Это и запиливание "звук, одна штука, для себя" малость разные вещи.
Аноним 24/03/17 Птн 18:01:26 276669985
>>276665
>На моей говно-макетке характеристики почему-то лучше, чем у того автора-аудиоёба с конской разводкой и удифильскими деталями.
Пиздеть у тебя хорошо выходит.
Аноним 24/03/17 Птн 18:25:45 276670986
>>276665
Да не, есть и с вимами, ничиконами и оригинальными оу, только большинство с адаптерным питанием, наплатный преобразователь отрицательного добавляет шумов, надо дорабатываеть. Если уж совсем эстет то и обвязку можно позаменять. Офк стоить будет не дешево, но и не 10, за 6-8к можно найти.
Даже в стоке на голову превосходил реалтек по шумам, с хорошим усилителем можно крутить ручку до упора и почти ничего не услышать, и упарываться тестами динамического диапазона.
Аноним 24/03/17 Птн 18:53:46 276672987
>>276599
>Та релюха в махарайке выше извлечена мной из совкового ПИД-регулятора выпуска конца 80х. В основном там стояли древние ОЧЕНЬ тормозные ОУ ведрами (553 серия, кажется), а также много потенциометров. Тот еще производственный ад
И чё блять? К чему мне эти подробности? Релюха какая-то, тормозные ОУ у него, какая-то хуйня-малафья
> Еще раз напомнишь мне об этом и я ментально выебу твой мозг.
Почему блять? Зачем? Чё ты вообще несёшь?
Аноним 24/03/17 Птн 18:57:37 276673988
>>276669
И в чем же пиздеж? Я все показал и пояснил выше. И, в отличие от долбоебов, которые тестят резисторами, я показал результат с реальной нагрузкой. Либо обосновывай, либо нахуй иди.
>>276670
Да реалтек по шумам превзойдет что угодно. Он сам по себе шумноват, так у него еще и разводка через полплаты, собирает шумы от половины компа.
Я о том, что если покупать ЦАП, то чтобы его шумы были менее -120дб. У китайских поделий из коробки шумы -100-110, при том что потенциал микросхемы ЦАПа может быть -130 дб. Ведь неспроста эти характеристики китайцы не пишут, кому нахер нужен топовый цап в реализации с шумами -105дб, если даже у звуковой карточки среднего ценового диапазона из ближайшего быдло-днс шумы не выше -120дб?
Так что правильно ты пишешь, большинство тех поделий нужно дорабатывать. А это совсем не то, чем хочется заниматься, покупая девайс за 5к рублей, как тот образец с AK4490.
Аноним 24/03/17 Птн 19:00:31 276674989
>>276672
Я говорю, что словосочетание "пид-регулятор" у меня многие годы ассоциируется с болью и унижением.
Тебе не понять...
Аноним 24/03/17 Птн 19:07:13 276675990
>>276674
Ну расскажи, чего уж там
Аноним 24/03/17 Птн 19:43:39 276679991
>>276675
Ну тип оканчиваю вузик, прихожу на завод XYZ, вроде новые цеха у них, немецкое все, новое. Дай, думаю, опыт получу хоть на обслуживании нормального современного оборудования, а потом - хоть куда.
И все было хорошо. Но начались сокращения, дедов ликвидировали. И нас, 3,5 инвалидов попросили изучить и поддерживать старую совковую линию, которую все это время продолжали эксплуатировать (не выкидывать же, в самом деле!), хотя там и живого места нет, на платах за десятки лет все соплях в перемычках, документация рассыпалась в прах, а в цеху на тебя падают куски крыши. Там-то я и познакомился с такими интереснейшими вещами, как, например, кулачковые автоматы, релейными шкафами с Логикой-И и Логикой-Т, а так же с ПРЕДКАМИ вот этих "замечательных" штуковин:
http://www.zeim.ru/production/docs/re/21_10_2016.pdf
И все это в 2013-2014 году, оно РАБОТАЛО! Все управление линией чисто аналоговое, на таких вот ПИ(Д)орасах, с примитивной логикой, подстраивалось все на глаз. Никаких PLC контроллеров, никаких симатиков... Проходишь 200м из нового в старый цех и оказываешься в 60-80х годах.
Лишь в начале 2016 все это распилили, я как раз уволился оттуда. Одно скажу вам точно: после завода и впрямь ничего не страшно, та еще школа жизни.
Аноним 24/03/17 Птн 19:51:56 276680992
>>276679
Мда, после такого начинаешь особо ценить современную технику, которая даёт возможность даже хипстеру со смуззи замутить свой пид-регулятор, не особо запариваясь, как он работает
Так ты опыта набрался, потом куда устроился?
Аноним 24/03/17 Птн 20:04:34 276686993
>>276680
Да в шаражку, где строй-материалы нарезают-продают. Оборудование вполне простое, работы в 20 раз меньше, поломки редки (на той совковой линии 1 день без приключений - праздник был). А платят больше.
Можно сказать, сижу, деградирую. Раньше столько мозгоебли было, а сейчас все на расслабоне, почти ничего не происходит.
Заводу тому, впрочем, пездец наступил, как юр. лица их больше нет, выпотрошены и поглощены другим собственником.
Аноним 24/03/17 Птн 23:26:15 276723994
111.png 111Кб, 1920x997
1920x997
Невероятно, но я смог в разы задавить земляную петлю.
Для этого сделал ошеломляющую хрень: изолировал плашку крепления звуковой карты от разъемов на ней (от контакта общего на разъемах). Тупо вынул ЗК, открутил плашку, обклеил все скотчем, включая отверстия для разъемов изнутри. Результат пикрилейтед, было-стало.
Остались лишь самые мощные НЧ помехи.
Даже при нагрузке на видеокарту теперь тишина!
Я снова сижу в ахуе. Надо будет переснять результаты. Затем можно и на вегалабе засветиться.
Аноним 24/03/17 Птн 23:36:23 276724995
>>276673
Да не так все плохо, я себе взял за 6к на pcm1794 и модным вульфовским приемником, в стоке -105 при подключении по юсб, -115 по оптике, после модификации питания шум ниже порога в 119 дб в которые может креатив на котором замерялся.
Аноним 25/03/17 Суб 00:03:01 276728996
>>276724
Ну, если вдуматься, то что такое -100дб? У меня на анусе 0дб=2vrms, тогда -100дб=20мкВ. Соответственно, -120дб=2мкВ.
Так ли уж все это критично?
Аноним 25/03/17 Суб 00:36:33 276733997
>>276728
Если вдуматься, то часто ли ты слушаешь музыку на уровне 0дб? и в некоторых цапах на 0 дб дохуя искажений
При средней или небольшой громкости цифры выходят уже совсем не те, поэтому и нужен хороший уровень шумов. Офк, для этого требуется и усилитель соответствующий, но это не так сложно.
Аноним 27/03/17 Пнд 08:19:43 276937998
>>274748
Но ведь allpcb это просто агрегатор производителей. У кого конкретно заказывал?
Аноним 27/03/17 Пнд 13:15:16 276956999
>>276723
Чудные открытия нюфанек-махарайщиков ИТТ.
Аноним 31/03/17 Птн 09:20:04 2777591000
>>276937
У самого дешевого. По 5 баксов за десять штук.
Аноним 31/03/17 Птн 14:11:55 2778201001
>>277759
Охуеть, это с доставкой?
Аноним 31/03/17 Птн 20:53:13 2778931002
Аноним 04/04/17 Втр 19:02:32 2786591003
BlackGate.jpg 1348Кб, 1500x1200
1500x1200
>>276723
Почитал на вегалабе.
Да, давить надо на идеологию, потому что обосрать можно любую схему и исполнение.
А тут хуй вам - это идеологически обосновано! Целиком и полностью можно купить все материалы в ближайшем радиомаге или на али. Экзотике бой! Подделки декомпрометированы и одобрены Разработчиком.

И пусть там большие воротилы, заказывающие детали вагонами с маузера и проч. беснуются в исступлённом припадке безысходности, замшелые аргументы прямиком из их мирков не имеют больше никакого значения.

Идеология малого самодельщика превыше всего!

Мы не готовы признать что наши творения обошли нас, пускай мнятся они схемотехникой йобистой, звуколожской, но наши жрецы умеют толковать знаки. Разработчики вырубают свои концепты на горных склонах, но это я приношу народам Звук. Я, маленький, жалкий и совсем не страшный.
Аноним 04/04/17 Втр 21:54:19 2786731004
Гумеля2[1].jpg 151Кб, 800x600
800x600
>>278659
Ну, а что не так? Все детали той поделки стоят дешевле одного мощного, более-менее приличного буферного ОУ. При этом, на одном лишь буферном ОУ зачастую не добиться такой высокой глубины ООС. Как итог, его надо дергать с помощью другого быстрого, точного и дорогого ОУ. Это в простейшем случае.
Тут дан просто вариант для нищебродов, он лучше, чем композит на одной микросхеме, причем недешевой. Если можно предложить что-то дешевле и лучше - пусть предлагают и дают пруфы.
А то затронули их теплые мирки, пукают в лужу, мол, "ЗОЙЧЕМ?! да я на одной микросхеме композит запилю! будет лучше-дешевле! студенты атакуют! у меня будет лучше, Я ТАК СКОЗАЛ! Я ДЕД! РЯЯЯЯЯ!"
А уж ихний Гилмор/Сапфир с -100дб на 1 кгц... Я так и не понял, что в нем хорошего. Если уж есть тяга к гармонизаторам - пусть собирают семигора или что там у них самое популярное.
Но форум, конечно, забавный. Сверхдорогие, продуманные и навороченные поделки с 4-слойными печатками и топовыми компонентами соседствуют с пикрилейтед творчеством "Е.Гумеля. Простой высококачественный."
Схем много, гону тоже, но реально замеры там мало кто делает. Куда не сунься - оценки в основном на слух. Причем, если замеры делают, то обычно из крайности в крайность: либо бесполезный график на встроенном шумном реалтеке, либо мегагерцовый меандр на осциллографе.
Аноним 04/04/17 Втр 22:38:57 2786851005
>>277820
Доставка от 15. Зависит от размера и количества заказов. Последний раз заказывал 4 вида плат, вышло около 25.
Аноним 04/04/17 Втр 23:51:52 2787071006
>>276673
>если покупать ЦАП, то чтобы его шумы были менее -120дб
Ты SMD резисторов-то найди десяток, чтоб они последовательно соединенные шумели ниже чем -120 дБ.
Аноним 05/04/17 Срд 00:07:33 2787091007
>>276665
>рассыпуха там - сплошь нонейм, как правило.
Да.
> Либо стоить будет овер 10к
Схренали.
У китайцев нормально брать печатку с распаяным ЦАП и кварцами (NDK). Ну и плату управления на сдачу, потому что отдельно экранчик один дороже обойдется.
И дальше, делать всему этому нормальное раздельное питание (а не LM317) и нормальный выхлоп (а не ОУ). Пользуясь тем что задачи запихнуть все это в спичечный коробок у тебя нет, П605 покупаются по 5 рублей и трансформаторы от UPS недороги и на 2% своей мощности работают отлично во всех отношениях, и проводочками это все к плате, проводочками - в трех измерениях оно гораздо проще.
Тогда и на резисторы Vishay правильных серий останется, и звучать будет не по китайски.
Аноним 05/04/17 Срд 03:00:44 2787161008
>>278709
Те готовые печатки - то еще говно. Ты их видел? Там разводка как в разнообразных diy kits, т.е. тупо автотрассировщик, с одинаковой шириной дорог, без заморочек с разводкой питания и земли. Китаец расположил разъемы поудобнее, порядок деталей покрасивее и тупо ткнул на кнопочку запуска автотрассера.
Ну либо дай ссылку на годноту.
Аноним 05/04/17 Срд 03:06:30 2787171009
1550[1].JPG 39Кб, 600x450
600x450
>>278709
И я чего-то, видимо, не понимаю
>П605 покупаются по 5 рублей
Нахера, что в них такого? Гугл выдал следующее (пикрилейтед):
>Предлагаемый комплект параллельных стабилизаторов предназначен для апгрейда СД плееров,ДАКов,транспортов и других цифровых устройств.На плате установлены параллельные стабилизаторы,имеющих на выходе напряжение +- 5 вольт.Идеальна для питания мультиибитовых цапов АД1862,ТДА1541,РСММ63,РСМ58,РСМ1704 и многих других.Данное устройство приближается по своим параметрам к "идеальному" конденсатору и имеет низкое,частотно независимое выходное сопротивление.Германиевые транзисторы обладают мягким,пластичным,музыкальным звуком,без малейших признаков резкости,свойственной кремнию.
Я что, по-твоему, ебанутый?
>трансформаторы от UPS недороги и на 2% своей мощности работают отлично во всех отношениях
И что ты предлагаешь делать со сраным, блеять, автотрансформатором?
Аноним 05/04/17 Срд 08:09:42 2787341010
>>278717
>Я что, по-твоему, ебанутый?
Не знаю, но если используешь для питания ЦАП последовательный стабилизатор с ОС и быстрые диоды, еще и кремниевые - то наверное да.
Еще вот такая есть интересная штука http://www.linear.com/product/LT4320

В каком UPS ты автотрансформатор нашел?
>Автотрансформатор — вариант трансформатора, в котором первичная и вторичная обмотки соединены напрямую, и имеют за счёт этого не только магнитную связь, но и электрическую

>>278716
http://www.diyinhk.com/shop/audio-kits/68-768khz32bit-ak4490eq-dac-i2sdsd-input.html
Аноним 05/04/17 Срд 09:09:39 2787421011
pcb.png 409Кб, 573x438
573x438
Аноним 05/04/17 Срд 13:55:11 2787801012
>>278673
Не, ну я и говорю же что всё збс, в рамках идеологии. Просто немного понесло и текст полез быстрее чем получилось его остановить.
Аноним 05/04/17 Срд 14:09:10 2787821013
satoru-iwata-ba[...].jpg 61Кб, 1280x720
1280x720
>>278673
>на одном лишь буферном ОУ зачастую не добиться такой высокой глубины ООС
Нашли чего добиваться.
Аноним 05/04/17 Срд 15:52:02 2788231014
18084[1].png 210Кб, 1235x1245
1235x1245
>>278734
>Не знаю, но если используешь для питания ЦАП последовательный стабилизатор с ОС и быстрые диоды, еще и кремниевые - то наверное да.
У меня ЗК с dc преобразователем на плате.
Не ебу, что за дичь ты пишешь.
>Еще вот такая есть интересная штука http://www.linear.com/product/LT4320
При чем тут этот аналог диодного моста с высоким КПД? У тебя ЦАП 10 ампер жрет и все вокруг плавится?
>В каком UPS ты автотрансформатор нашел?
В любом, блеять. Я их полтора десятка ремонтировал. Как, блеять, по-твоему оно стабилизирует сетевое напряжение? Трансы от некоторых можно использовать как обычные понижающие, но что, по-твоему, это даст? Получится обычный транс со средней паршивости железом и огромных (для питания ЦАПа) веса и габаритов.
>http://www.diyinhk.com/shop/audio-kits/68-768khz32bit-ak4490eq-dac-i2sdsd-input.html
Оверпрайс, ящитаю. Китайцы за те же бабки, а то и дешевле, продают готовый девайс с корпусом и БП. Пусть ему и требуются доработки.
>>278742
И это годнота? Сам китаец пишет о 5мкВ (-112дб) шумов. Да и то, вероятно, если самому лепить нормальные детали, и достигается оно лишь при определенной нагрузке.
Аноним 05/04/17 Срд 16:03:30 2788281015
>>278823
Под ups он имел источник бесперебойного питания а не стабилизатор. Хотя ставить трансформатор от него в питание аналоговых цепей та ещё затея.
Аноним 05/04/17 Срд 20:10:35 2788811016
>>278828
Я и пишу про upsы. В подавляющем большинстве автотранс и есть функция переключения обмоток выше/ниже, для поддержания диапазона 190-230в. У этого же транса есть "вторичка", при откл. сети обмотки перекоммутируются и она становится первичкой, которую дергают ключи инвертора.
>ставить трансформатор от него в питание аналоговых цепей та ещё затея.
Да. Использовать это говно могут лишь ебанутые, либо те у кого больше ничего не выбор нет. Высокий ток ХХ и высокий нагрев обеспечены, транс для этого изначально не предназначен. Маленький транс от мафона с мусорки по всем параметрам будет лучше.
Аноним 05/04/17 Срд 21:23:50 2789091017
>>278828
Дешево, надежно, практично. В чем недостатки затеи? На всякий случай повторю - эксплуатировать я его предлагал максимум на 5% от его габаритной мощности.

>В подавляющем большинстве автотранс и есть функция переключения обмоток
Я тебе даже Википедию процитировал о том что такое автотранформатор - его отличия от трансформатора не в переключении обмоток.
Разумеется, переключать обмотки (да, несколько дополнительных отводов в трансформаторе от UPS есть, это не делает его автотрансформатором) при использовании его для питания ЦАП я не предлагал.

>Высокий ток ХХ и высокий нагрев обеспечены, транс для этого изначально не предназначен
Услышал звон.
Трансформатор в ИБП (в дешевом, не в on-line) действительно не рассчитан на постоянную работу по питанию ИБП в котором он установлен. То есть не надо с него снимать в постоянном режиме те Ватты которые он кратковременно может выдать в ИБП. Ему от этого нехорошо.
5% же от них он выдаст с радостью, и даже не просыпаясь.
На свой маленький транс от мафона посмотри на верхней полуволне синусоиды, когда первый конденсатор фильтра хорошенько вдохнет тока полной грудью. Что останется от верха той полуволны.
Аноним 05/04/17 Срд 21:31:20 2789101018
>>278823
>При чем тут этот аналог диодного моста с высоким КПД?
Дальше первой строчки опять не дочитал. Кажется я начал понимать в чем твоя проблема. Сейчас это модно называть ADHD и short attention span.

>и огромных (для питания ЦАПа) веса и габаритов
О, включился типичный сферический радиоинженер, на которого ты пытаешься стать похожим. Тебе не похуй сколько блять места он сука занимает? Ты на 4 квадратных метрах живешь сука блять?

>Оверпрайс, ящитаю
То есть претензий к разводке нет?

>Китайцы за те же бабки, а то и дешевле
Но к ним претензии есть.
То есть ты хочешь чтоб было хорошо, но цена чтоб как у плохо. Ну хоти.

>Пусть ему и требуются доработки.
Устраняющие только самые очевидные косяки. Нормальная доработка той порнографии что обсуждалась на вегелабе - это переразводить полностью. Зачем такое покупать-то вообще, реалтек же все равно дешевле, а на свалке и совсем бесплатно, и даже что-то играет как-то.

>И это годнота? Сам китаец пишет
Тебе не похуй что он там пишет? Давай претензии к разводке PCB.
Аноним 06/04/17 Чтв 00:23:12 2789701019
>>278909
>Я тебе даже Википедию процитировал о том что такое автотранформатор - его отличия от трансформатора не в переключении обмоток.
>Интерактивная схема (англ. Line-Interactive) — устройство аналогично предыдущей схеме; дополнительно на входе присутствует ступенчатый стабилизатор напряжения на основе автотрансформатора, позволяя получить регулируемое выходное напряжение. (VI по классификации МЭК)
Я бы тебе, мудаку, показал бы огромный 3х выводной транс от ИБП, да долго доставать.
>На свой маленький транс от мафона посмотри на верхней полуволне синусоиды, когда первый конденсатор фильтра хорошенько вдохнет тока полной грудью. Что останется от верха той полуволны.
Еще раз повторяю. Я не ебанутый. У меня есть 0,63 кВт ОСМы, но использовать такой для питания ЦАПа - это какой-то ебанизм.
Для питания ЦАПа я бы использовал 200-500кГц dc конвертер с мощными LC фильтрами. Импульснику глубочайше похуй чем его питают: хоть зарядкой от телефона, хоть говнотрансом.
>>278910
Похудеть не пробовал?
>>278910
>То есть претензий к разводке нет?
На вид очень напоминает разводку других китайских ЦАПов. На глаз сложно сказать, надо гуглить отзывы владельцев, как там разведено хотя бы питание.
>Но к ним претензии есть.
>То есть ты хочешь чтоб было хорошо, но цена чтоб как у плохо. Ну хоти.
Ну, ты пока не предложил ничего кроме кота в мешке.
>Тебе не похуй что он там пишет? Давай претензии к разводке PCB.
TOPOR. Алсо, малошумящего БП на трухоле не сделать.
Аноним 06/04/17 Чтв 00:45:32 2789731020
>>278970
>3х выводной транс от ИБП
В смысле с гальванической связью между обмотками? Давай, показывай.

>Я не ебанутый.
Не ебанутые слушают реалтек и выход на наушники китаефона (с наушниками, прилагавшимися к китаефону), и срать хотели на что-то большее. Тем более что для записей типа Григорий Лепс (или Тэйлор Свифт) это оптимальное решение, оно под такое говнище и сводятся.
Так что психотерапевту будешь рассказывать какой ты не ебанутый.

>У меня есть 0,63 кВт ОСМы, но использовать такой для питания ЦАПа - это какой-то ебанизм.
Ведь мы же (здесь включается отождествление в твоей голове образа сферического профессионального радиоинженера с тобой) проектируем серьезную аппаратуру для выпуска миллионами штук. Мы же серьезные инженеры. Мы должны думать о КПД, о компактности, о красивом корпусе, о соответствии нашего продукта вкусам широкой публики, о сертификации в FCC, AES, NASA и Сообществе Анонимных Сферических Радиоинженеров.

>Для питания ЦАПа я бы использовал 200-500кГц dc конвертер
Всё, теперь убедил. Ты ебанутый.

> с мощными LC фильтрами.
Да хоть размерами с Братскую ГЭС.

> Импульснику глубочайше похуй чем его питают: хоть зарядкой от телефона, хоть говнотрансом.
И на выходе у него одинаковое говно. Зато какой КПД! Ах, какой же у него КПД! Ведь все профессиональные сферические радиоинженеры по вечерам обмазываются КПД и дрочат на импульсники.

>На вид очень напоминает разводку других китайских ЦАПов
Пальцем тыкай в те места что тебе не нравятся конкретно. Или уебывай.

>надо гуглить отзывы владельцев, как там разведено хотя бы питание
Каких дорожек тебе не видно на фото?

>кота в мешке
Какого нахуй кота? PCB на фото, конкретный ЦАП припаян.
Аноним 06/04/17 Чтв 03:33:34 2789831021
>>278881
Имея за плечами некоторую горку перебранных упсов скажу - автотрансформаторов там не было. Переключаемая обмотка - да, но первичные "по которым молотят ключи" выполнена другим проводом и изолирована от вторичной. Ты путаешь сетевую обмотку с отводами с автотрансформатором, контакт обмоток там не нужен.
А что трансы там говно - верно, они на долгую работу на мощности н расчитанны, индукция завышена, будут на нагрев раз в 10 больше мощности тратить что отдаать на питание той махарайки и много помех давать.
Аноним 06/04/17 Чтв 10:55:15 2790111022
1402524840126.png 163Кб, 289x237
289x237
>>278983
>они на долгую работу на мощности н расчитанны,
Так не надо их эксплуатировать "на мощности".
> индукция завышена, будут на нагрев раз в 10 больше мощности тратить
В случае питания ЦАП - ну пофиг же абсолютно.
> и много помех давать.
Схренали?
Аноним 06/04/17 Чтв 13:15:04 2790441023
>>279011
Можешь глянуть осциллографом форму тока первичной обмотки и по качеству и компоновке сердечника прикинуть как оно срет вокруг. Можешь погуглить эту тему.
> В случае питания ЦАП - ну пофиг же абсолютно.
Кулером обдувать будешь? Он же почти как мот греется без нагрузки. Конечно, вариант домотать витков в сетевую обмотку, но нахуй такая ебля если можно найти нормальный транс.
Аноним 06/04/17 Чтв 13:34:47 2790511024
>>279044
Похоже он тоже из говна и палок хиенд стряпает.
Аноним 06/04/17 Чтв 14:06:47 2790571025
>>279044
Зачем обдувать? Проблема с грееется у него в ИБП, когда он рядом с аккумулятором в тесном корпусе. Вынес подальше - лучше всего в отдельный корпус, и всё, пусть себе греется. И срёт вокруг сколько хочет, если корпус металлический и на полметра от всего остального. Транзисторы в классе А тоже вон греются.
Уменьшение тока ХХ - оно для увеличения КПД лучше. А для других характеристик может быть и хуже, бесплатно ничего не бывает.
Аноним 06/04/17 Чтв 14:14:53 2790611026
>>279051
Самое идиотское занятие - это делать DIY для себя руководствуясь теми же подходами, принципами, приоритетами и балансом разных требований и обстоятельств, что на производстве.
Аноним 06/04/17 Чтв 14:26:29 2790641027
>>279061
Если эти принципы, подходы и приоритеты верные, то почему бы и нет?
>>279057
> Проблема с грееется у него в ИБП
Проблема с греется у него тогда когда он подключен к сети, особенно если в ней 230+вольт, огромная индукция, большой ток ХХ, хуевые обмотки с большим сопротивлением.
> корпус металлический и на полметра от всего остального
Нахуя это говно, купи в чипдипе за 200р хороший трансформатор, или за 500 закажи годный тор.
Аноним 06/04/17 Чтв 14:58:39 2790731028
>>279064
Не бывает верных и неверных подходов.
Подходы бывают более подходящие и менее подходящие (или совсем неподходящие) к обстоятельствам.
На производстве и в DIY обстоятельства очень разные.
Блять, это же сука очень простая мысль, почему ты не можешь ее понять-то?

>Проблема с греется у него тогда когда он подключен к сети
Ты опять не понял. Он греется. Но является ли это проблемой?

>в чипдипе за 200р хороший трансформатор
LOL

> или за 500 закажи годный тор
Вот тор будет срать вокруг себя значительно сильнее, кстати. Даже не 500-рублевый.
А за 500 рублей можно только из бельевой веревки что-то намотать, размером со спичечный коробок. Без вакумной пропитки, без заливки, без нихрена.
Аноним 06/04/17 Чтв 17:45:36 2791051029
>>279061
Слушай, ты заебал.
Ну используй ты говнотранс от ИБП, кто запрещает? Еще можешь МОТ от микроволновки перемотать, ты ж тот еще эстет, как я погляжу.
А конструктив делай как здесь на пике >>278673
Ведь
>Самое идиотское занятие - это делать DIY для себя руководствуясь теми же подходами, принципами, приоритетами и балансом разных требований и обстоятельств, что на производстве.
И вообще, с таким подходом ты ошибся тредом. Тебе к лампоебам-звуколожцам. Вот там хоть обдрочись, все по твоему подходу.
Аноним 06/04/17 Чтв 20:16:23 2791211030
pcb-full.jpg 468Кб, 1500x1036
1500x1036
>>268352
Удваиваю, Aльтиум поверхностно освоил за 1-2 недели, не профессионально, но достаточно для разводки, это потом подтянулись скрипты-хуепты, дифпары, многоканальность, и прочее.
Поставил ментор ради интереса и просто охуел. Сука где куда чего, никаких на ютубе видео, кроме промо хуяк-хуяк и заебись, а хелп - HTML талмуд весом ~2,5 гигабайта.
>>270105
имеется такой.
http://www.currentcomposites.com/html/electrical_grade_laminates.html
даже в своём мухосранке пару раз видел труе ч0рный FR4, мне нахуй надо, а вот камрад из него спаял корпус, медью вовнутрь, заебись вышло.
Аноним 07/04/17 Птн 08:37:58 2791711031
6290original.jpg 34Кб, 427x480
427x480
>>279105
>>Пальцем покажи ошибки в разводке.
>ты заебал.
>ты ж тот еще эстет,
>с таким подходом ты ошибся тредом
>Тебе к лампоебам-звуколожцам.
>там хоть обдрочись, все по твоему подходу.

Аноним 08/04/17 Суб 13:26:18 2792861032
2017-04-07123833.jpg 1224Кб, 3508x2479
3508x2479
Снимок.PNG 67Кб, 688x532
688x532
Поцоны, есть такая схема конвертера частот для приемника. Для него критична разводка или мое наколенное поделие будет руботать?
Аноним 13/04/17 Чтв 21:28:51 2800441033
Сап, ананасы. А есть какие-нибудь аналохи "библии" в области проектироапния ПП - ну, годная, литература с расстановкой точек над контролем импеданса, разделением цифровой и аналоговой частей, учетом теплообмена и конструктива ну и прочие эти ваши тонкости? А то я без профильного образования, тяжко так любительствовать, топчусь по граблям, комплексую :(
Аноним 13/04/17 Чтв 21:52:35 2800551034
517XmPDTlaL.SX4[...].jpg 49Кб, 406x500
406x500
Аноним 14/04/17 Птн 00:48:07 2800751035
>>279286
Два рядом стоящих кварца - гавно. Дороги питания на кварцы, L3, C7 - гавно. Ну и C8 поставь между питанием и остальными элементами.
Аноним 14/04/17 Птн 01:13:58 2800771036
>>280075
А как кварцы надо ставить? Как можно дальше друг от друга? Дороги в смысле длинные слишком?
Аноним 14/04/17 Птн 05:43:50 2800901037
>>280055
Спасибо.
бле, 5-6 тыр с доставкой, надо было вышиванием крестиком увлечься
Аноним 14/04/17 Птн 08:50:13 2801021038
>>280090
Меньше $100 за хорошую книжку, да еще и с доставкой -чего ж тут расстраиваться.
Вот увлечешься металлообработкой, конструированием спортивных машин или самолетами - тогда будешь рассказывать о дороговизне.
Аноним 14/04/17 Птн 13:05:54 2801471039
>>280077
>Как можно дальше друг от друга?
Да, и как можно ближе к тактируемуму модулю. Но они у тебя одновременно не будут включены, поэтому похуй.
>Дороги в смысле длинные слишком?
Нахуя у тебя от шины питания отдельные отводы на каждый монтажный пятачек? Либо сплошной полигон сделай, либо шину прямо через монтажные пятачки веди.
Аноним 14/04/17 Птн 14:24:01 2801541040
Снимок.PNG 71Кб, 722x597
722x597
Аноним 14/04/17 Птн 18:31:15 2802041041
>>280154
Лучше но правая часть по компоновке все равно правая часть не очень... Я бы L3, C7 перенс бы к выходу Out, а кварцы сместил левее и ниже.
Аноним 16/04/17 Вск 17:57:08 2805581042
Снимок.PNG 55Кб, 658x428
658x428
Аноним 20/04/17 Чтв 17:30:34 2811481043
>>278673
>Ну, а что не так? Все детали той поделки стоят дешевле одного мощного, более-менее приличного буферного ОУ. При этом, на одном лишь буферном ОУ зачастую не добиться такой высокой глубины ООС. Как итог, его надо дергать с помощью другого быстрого, точного и дорогого ОУ. Это в простейшем случае.
На одном - нет, но на веге-то предлагалось пару в композит.

>Тут дан просто вариант для нищебродов, он лучше, чем композит на одной микросхеме, причем недешевой.
Наркоман, на одной микрухе ты композита не сделаешь в принципе. Надо хотя бы две.
>Если можно предложить что-то дешевле и лучше - пусть предлагают и дают пруфы.
Дешевле - нет, а вот заметно лучших вариантов на веге предложено было, пускай они и более дорогостоящие.
>А то затронули их теплые мирки, пукают в лужу, мол, "ЗОЙЧЕМ?! да я на одной микросхеме композит запилю! будет лучше-дешевле! студенты атакуют! у меня будет лучше, Я ТАК СКОЗАЛ! Я ДЕД! РЯЯЯЯЯ!"
Вот это ты порвался, лол.
>А уж ихний Гилмор/Сапфир с -100дб на 1 кгц... Я так и не понял, что в нем хорошего. Если уж есть тяга к гармонизаторам - пусть собирают семигора или что там у них самое популярное.
Семигор, конечно, говно полное.
Но вот усилитель Корсакова, например, достоен только высоких оценок. Хотя погоди, тебе же рвут жопу
>продуманные и навороченные поделки с 4-слойными печатками и топовыми компонентами
>Схем много, гону тоже, но реально замеры там мало кто делает. Куда не сунься - оценки в основном на слух. Причем, если замеры делают, то обычно из крайности в крайность: либо бесполезный график на встроенном шумном реалтеке
Ну это ты уже припизднул. Малые искажения там измеряют на более-менее приличные ЗК, с внешнего низкоискажающего генератора и с режектором. И такие измерения весьма хорошо дают представления об устройстве.
>либо мегагерцовый меандр на осциллографе.
А вот это нахуй не нужно.
Аноним 20/04/17 Чтв 18:04:59 2811531044
>>281148
Да они там просто ушники не любят. Композит - и достаточно, ко-ко-ко. На все изыски и изъёбы носы воротят - "не хотим да не будем, дебилы вы и не лечитесь".

Зато колонки - святыня, поди пиздани вышеуказанное про усиление для АС - батхёрта будет полон тред.
Аноним 20/04/17 Чтв 18:24:17 2811571045
IBPProtv2.jpg 870Кб, 972x1398
972x1398
NixieV3.jpg 746Кб, 895x932
895x932
Рейт поехавшие трассы
Аноним 20/04/17 Чтв 19:48:53 2811641046
14927018579231.png 1402Кб, 1660x932
1660x932
>>281157
>Рейт поехавшие трассы
Ты зачем это творишь всё, содомит?
Аноним 20/04/17 Чтв 20:00:53 2811681047
>>281148
>Наркоман, на одной микрухе ты композита не сделаешь в принципе. Надо хотя бы две.
Делают, же, блеять. Вон сколько дроча на ушники на THS6012.
Говно говном, конечно, но делают. По уровню второй гармоники можно смело относить это к гармонизаторам.
>Но вот усилитель Корсакова, например, достоен только высоких оценок
Ты бы хоть ссылку давал. По гуглу найти не смог.
>Хотя погоди, тебе же рвут жопу
Да, мне рвут жопу гармонизаторы с 2-4 слойной ПП.
А вот ёбы с -120дб и ниже не рвут, напротив, проявляю к ним интерес.
Собственно, я походил по вегалабу и тоже ёбнулся. Причем, капитально.
Новый расклад таков: single-end вход/выход - тупиковая и бесперспективная ветвь эволюции. Теперь смотрю только в сторону балансного входа-выхода.
Уже присмотрел элементную базу (слабонервным и внушительным не смотреть!):
http://www.ti.com/lit/ds/symlink/lmp8350.pdf
Поделок на нем даже у поехавших на вегалабе не нашел. По-моему, самый ёбистый ОУ такого рода на рынке, при этом питание не низковольтное. Характеристики - космос... Собственно, идея - запараллелить пару таких (чтобы повысить нагр. способность), резисторы везде ставить прецизионные <0.1%. Плату разводить максимально по уму и заказывать в Китае.
Вроде все "просто", но нужно сперва обзавестись ЦАПом с XLR выходами, сверхнизкими кни и шумами, чтобы постройка и применение такого ёба ушника были оправданными. Даже на али цены на такое весьма кусаются (при неизвестных ТТХ, измерений тех девайсов нигде нет), и это при том что сделаны те ЦАПы из говна и палок, зачастую выглядят совершенно несерьезно. А годные брендовые стоят космических денег. Так что вот это меня пока останавливает.
Вот что бывает с разумом после чтения этих ваших вегалабов.
Аноним 20/04/17 Чтв 21:11:48 2811721048
>>281164
написал же что трассы поехавшие
Аноним 21/04/17 Птн 09:24:32 2811961049
HA49 spectre.PNG 190Кб, 1089x804
1089x804
>>281168
>Делают, же, блеять. Вон сколько дроча на ушники на THS6012.
Ты не понял. Для композита нужно минимум два ОУ, ну или усилитель напряжения до или после ОУ, и чтобы всё это хозяйство было охвачено общей цепью ООС.
>Говно говном, конечно, но делают. По уровню второй гармоники можно смело относить это к гармонизаторам.
ОРЛЫ? Пикрил. Хотя у Корсакова ещё лучше.
>Ты бы хоть ссылку давал. По гуглу найти не смог.
http://forum.vegalab.ru/showthread.php?t=78257
http://forum.vegalab.ru/showthread.php?t=76016
http://forum.vegalab.ru/showthread.php?t=75013
>Да, мне рвут жопу гармонизаторы с 2-4 слойной ПП.
>А вот ёбы с -120дб и ниже не рвут, напротив, проявляю к ним интерес.
>Собственно, я походил по вегалабу и тоже ёбнулся. Причем, капитально.
Ну тогда на том же Вегалабе читай темы Корсакова, Швыдково, Агеева и Брагина. Там знатные ёбы.
>Новый расклад таков: single-end вход/выход - тупиковая и бесперспективная ветвь эволюции. Теперь смотрю только в сторону балансного входа-выхода.
В общем-то, идея не нова, но требует переделки наушников - им нужно менять кабель. Но оно того стоит.
>Вроде все "просто", но нужно сперва обзавестись ЦАПом с XLR выходами, сверхнизкими кни и шумами, чтобы постройка и применение такого ёба ушника были оправданными. Даже на али цены на такое весьма кусаются (при неизвестных ТТХ, измерений тех девайсов нигде нет), и это при том что сделаны те ЦАПы из говна и палок, зачастую выглядят совершенно несерьезно. А годные брендовые стоят космических денег. Так что вот это меня пока останавливает.
>Вот что бывает с разумом после чтения этих ваших вегалабов.
На али левака уж больно много, лучше на диджике закупаться, хоть и дороже.
Аноним 21/04/17 Птн 12:14:05 2812001050
>>281157
У меня от тебя Topor!
Аноним 21/04/17 Птн 16:38:10 2812101051
diff2.png 14Кб, 975x401
975x401
>>281196
>ОРЛЫ?
Не. Это я про одинокие THSки.

Вторую ссылку видел, да... Знатный аутизм. Собственно, хочу попробовать пойти по похожему пути, но по поводу свистоперделок типа регулировки громкости релюшками и мк пока не уверен. Лично мне оно нахрен не надо, поскольку источником один хрен будет комп. Подключение к цапу по оптике онли.
>В общем-то, идея не нова, но требует переделки наушников - им нужно менять кабель. Но оно того стоит.
Да не обязательно. Я тут на беспайке набросал пик рилейтед классическую реализацию диф. выхода на обычных оу, в качестве референса - обычная lm317. Отбалансировал, подключил уши, послушал. Вывод - оно работает, и довольно неплохо (если не учитывать перегруженные низкоомной нагрузкой выходы оу).
Вообще, тема хоть и старая, но многими незаслуженно обходимая стороной, ящитаю.
Меня вот почему-то тянет к параллельному подключению дифференциальных ОУ, т.е. к отказу от дискретных буферных каскадов.
>На али левака уж больно много, лучше на диджике закупаться, хоть и дороже.
Да я про готовые ЦАПы там.
Сами ОУ и резисторы (мб и остальную мелочь) буду заказывать на диджике или маузере, если решусь.
Кстати, поясните, вот на али, например, самая примитивная платка с цапом якобы ES9018:
https://www.aliexpress.com/item/govno/32749111938.html
700р.
А вот сам чип ES9018:
https://www.aliexpress.com/item/ebin/32390191680.html
3800р.
И что это за нахуй? Как я понял, в полностью готовых китай-цапах за 20-30к, со всеми наворотами (XLR, optic+xmos и т.д.) стоят именно те невнятные сверхудешевленные версии чипов. Разумеется, вместе с фейковыми ОУ и конскими трухольными деталями. В итоге, смотреть нужно в сторону брендовых девайсов за сотни нефти...
Аноним 21/04/17 Птн 16:55:25 2812121052
>Малые искажения там измеряют на более-менее приличные ЗК, с внешнего низкоискажающего генератора и с режектором. И такие измерения весьма хорошо дают представления об устройстве
Nope.
Годится для поиска некоторых явных косяков в схеме, или допущенных при сборке-наладке. Для оценки звучания не годится от слова "совсем".
https://www.youtube.com/watch?v=2V6YN-mshmY

>>281210
>в полностью готовых китай-цапах за 20-30к, со всеми наворотами (XLR, optic+xmos и т.д.) стоят именно те невнятные сверхудешевленные версии чипов. Разумеется, вместе с фейковыми ОУ
Не обязательно. Массовому производителю чипы достаются по ценам, которые сильно отличаются даже от самой правой колонки Диджикея. Причем это сильно зависит от чипа к чипу и от вендора к вендору. FPGA, например, могут быть дешевле в сотню раз легко, в нужном количестве и по нужным каналам - как пример.
Аноним 21/04/17 Птн 17:03:26 2812131053
>>281210
>Кстати, поясните, вот на али, например, самая примитивная платка с цапом якобы ES9018:
>по ссылке K2M

Не рвись так, смешно смотреть.
Аноним 21/04/17 Птн 17:13:57 2812161054
>>281212
>Nope.
>Годится для поиска некоторых явных косяков в схеме, или допущенных при сборке-наладке. Для поиска косяков ни режекторы, ни отдельный генератор не нужны. Это всё нужно именно для метрологического обеспечения измерения малых искажений.
>Для оценки звучания не годится от слова "совсем".
Да-да-да, "измерениями звук не оценить", уходи, аудиофил.
Аноним 21/04/17 Птн 17:16:15 2812171055
>>281216
Разумеется.
Ты меня не слушай, ты чувака из Audio Precision послушай.
Аноним 21/04/17 Птн 17:18:41 2812181056
>>281217
Имплаинг сотрудник фирмы, продающей специализированное и весьма дорогостоящее оборудование для измерений аудиоустройств в принципе может сказать что-либо, опровергающие необходимость этих устройств для измерения чего бы то ни было.
Аноним 21/04/17 Птн 17:21:28 2812191057
>>281210
>Не. Это я про одинокие THSки.
Ещё раз. Композит делается на двух ОУ, которые включены последовательно и объединены общей петлёй ОС. То есть на входе какая-нибудь скорострельная AD8065, а на выходе THS'ка. В итоге глубина ОС растёт, искажения падают, плюс возникает простор для разного рода инженерных приёмов, которые позволяют отойти от сильного влияния конструктива и приблизить реально достижимые параметры к теоретическому пределу малости.
Аноним 21/04/17 Птн 17:22:02 2812201058
>>281218
Именно это он целый час и говорит.
Ну же, дотянись до кнопки play. Это почти не больно же.
Аноним 21/04/17 Птн 17:22:51 2812211059
>>281220
Я эту рекламную лекцию видел уже не раз, и всё, что хотел по этому поводу сказать, сказал выше.
Аноним 21/04/17 Птн 17:24:43 2812221060
>>281221
Рекламную? И что же он в ней рекламирует?

>>281219
>глубина ОС растёт, искажения падают
Охщи.
Падают искажения формы синусоиды, поданной с генератора (Г3-118, конечно же) с режекторным фильтром?
Какая победа инженерии над здравым смыслом!
Аноним 21/04/17 Птн 18:13:18 2812261061
>>281222
Ты, похоже, вообще не шаришь и не понимаешь, где включается режектор при снятии спектров искажений.
Аноним 21/04/17 Птн 18:45:02 2812301062
>>281226
Режекторный фильтр при стандартном измерении параметров включается между выходом обмеряемого устройства и входом анализатора искажений, где ему еще-то включаться?
Речь вообще не об этом.
Аноним 21/04/17 Птн 19:59:18 2812351063
>>281212
>Массовому производителю чипы достаются по ценам, которые сильно отличаются даже от самой правой колонки Диджикея. Причем это сильно зависит от чипа к чипу и от вендора к вендору. FPGA, например, могут быть дешевле в сотню раз легко, в нужном количестве и по нужным каналам - как пример.
Пиздеж. В 100 раз дешевле и не брак/наебалово оно может быть только в том случае, если китайцы освоили подпольное неофициальное производство с тиражами в хуиллиарды штук, не платя при этом никаких лицензионных и патентных отчислений.
>>281213
>Не рвись так, смешно смотреть.
Дык я ж говорю, в дорогих девайсах на али стоят те же удешевленные/мобильные версии.
Алсо, что интересно, у серьезных дистрибьюторов, типа диджика и маузера, этих чипов нет и в помине. Все пути ведут на али и ебай. Должны же быть официальные реселлеры этого говна, помимо Ли Си Цинов.
>>281219
Да я понимаю, изначально так было, просто композитом сейчас называют любой девайс, состоящий из одних лишь оу, пусть хоть там одна тдашка и более ничего.
Аноним 21/04/17 Птн 20:33:28 2812361064
>>281235
>Дык я ж говорю, в дорогих девайсах на али стоят те же удешевленные/мобильные версии.
Не во всех. Их там тысяча сортов. 9018 по-моему уже устаревшим считается, они новый выпустили.

Специалисты по сортам говна 9018 у определённого селлера на наебае покупали. В чём проблема купить его там?
Аноним 21/04/17 Птн 20:36:02 2812371065
Аноним 21/04/17 Птн 21:37:40 2812411066
>>281236
Ну, как бы там уже и 9028, и даже 9038 уже вышла.
Но девайсов на них пока практически нет.
Собственно, с AK4490/4495 история похожая.
А вообще, у меня нет конкретных предпочтений по ЦАПу. Я реально хз что выбрать получше.
Было бы круто взять какой-нибудь годный проект ЦАПа с вегалаба, на доступных чипах, и повторить, но это непросто, прошивка плисин и изготовление годного корпуса - я такого никогда не делал.
Аноним 21/04/17 Птн 22:02:51 2812421067
>>281241
>Я реально хз что выбрать получше
D20400, причем разобрать и удалить с выхода противные ОУ.

/thread

>>281235
>>FPGA как пример.
>Пиздеж.
Я тебе из практики пример привел, йоба. Порасскажи мне тут еще.

>9038 уже вышла.
>Но девайсов на них пока практически нет.
Давно уже есть.
Вот 9038Pro чипов купить в небольшом количестве пока еще сложно - всё по предзаказам расходится.

Но главная твоя ошибка в том что ты пытаешься выбрать "лучшую" микросхему ЦАП, хотя успех от неё зависит процентов на 10 максимум.
Примерно так же каждый нюфак пытается найти "самую лучшую лампу".
Аноним 21/04/17 Птн 22:28:15 2812471068
> Да я понимаю, изначально так было, просто композитом сейчас называют любой девайс, состоящий из одних лишь оу, пусть хоть там одна тдашка и более ничего.
Нет. Даже если там тдашка - необходим ещё и малрсигнальный оу перед ней, и они должны быть охвачены общей петлёй ООС, с выхода ТДА на вход входного ОУ. Иначе о композите речи быть не может.

Два ОУ последовательно, но без общей ООС, как на пикче выше - это тоже НЕ композит.
Аноним 21/04/17 Птн 23:13:12 2812491069
>>281242
>Но главная твоя ошибка в том что ты пытаешься выбрать "лучшую" микросхему ЦАП, хотя успех от неё зависит процентов на 10 максимум.
>Примерно так же каждый нюфак пытается найти "самую лучшую лампу".
Ничего подобного. Я делаю поиск по али следующим образом:
https://www.aliexpress.com/w/wholesale-dac-xlr.html?&site=glo&SearchText=dac+xlr&g=y&SortType=total_tranpro_desc&groupsort=1&tc=af
Т.е. просто ищу цапы с XLR выходами. И получаю сам видишь что. Куча 9018, немного 9028. Другого совсем мало.
>>281247
>Два ОУ последовательно, но без общей ООС, как на пикче выше - это тоже НЕ композит.
Ты вообще вкурил в чем магия этой схемы с диф. выходом? Это не тупо два последовательно соединенных ОУ...
Аноним 21/04/17 Птн 23:48:43 2812521070
>>281249
>ищу цапы с XLR выходами
Зачем?
Что ты хочешь получить?
AES/EBU? SDIF/2? Тебе некуда вставить свой Neutrik?
Аноним 22/04/17 Суб 00:07:40 2812571071
>>281252
Выше я писал для чего.
Аноним 22/04/17 Суб 12:37:25 2812681072
>>281249
Взять сигнал до сумматора или прилепить свой конвертор к небалансным выходам недостаточно кошерно?
Аноним 22/04/17 Суб 14:51:48 2812711073
>>281242
>>Я реально хз что выбрать получше
>D20400, причем разобрать и удалить с выхода противные ОУ.
>
>/thread
Лолнет.
Это та ещё хрень, причём с разрядностью 20 бит даже по входу, а современные сигма-дельта ЦАП имеют по факту ENOB в районе 21-22 бит.
Аноним 22/04/17 Суб 14:54:24 2812731074
>>281249
>Ты вообще вкурил в чем магия этой схемы с диф. выходом? Это не тупо два последовательно соединенных ОУ...
Это тупо инвертирующий повторитель после обычного усилителя, магии никакой нет, решение времён самых первых интегральных ОУ.
Кстати, если говорить об усилителях для наушников, то без замены кабеля оно точно так же работать не будет, догадайся - почему.
Аноним 22/04/17 Суб 16:14:08 2812821075
>D20400
>советовать максимально экзотичную хуйню.
Аноним 22/04/17 Суб 17:23:49 2812881076
>>281268
>Взять сигнал до сумматора или прилепить свой конвертор к небалансным выходам недостаточно кошерно?
Если брать готовый ЦАП, то хочется именно готовый ЦАП, а не колхозинг с доработками.
>>281273
>Это тупо инвертирующий повторитель после обычного усилителя, магии никакой нет, решение времён самых первых интегральных ОУ.
>Кстати, если говорить об усилителях для наушников, то без замены кабеля оно точно так же работать не будет, догадайся - почему.
Все прекрасно работает, и я выше писал что даже испытал ИРЛ. Просто ты нихера не понял, а пиздишь. Погугли что такое БАЛАНСный выход и как оно работает. Ну или хотя бы в симуляторе повтори и кури до просветления.
Аноним 22/04/17 Суб 17:28:24 2812891077
Аноним 22/04/17 Суб 17:36:41 2812901078
>>281288
Китайские полуфабрикаты для "недонаебаторов системы" это что угодно, но только не готовый цап.
Аноним 22/04/17 Суб 17:55:27 2812941079
>>281290
Отчего же. Фактически готовый - только из нескольких компонентов. Просто плохой, негодный - но таки готовый.
Аноним 22/04/17 Суб 17:57:38 2812951080
>>281271
>причём с разрядностью 20 бит даже по входу, а современные сигма-дельта
Сигма-дельта хороша температурные датчики оцифровывать.

>>281282
Было бы желание.
Экзотичная хуйня - это его 18-битный вариант.
Аноним 22/04/17 Суб 18:00:34 2812961081
>>281294
Согласен с определением.

>>281295
Желание составить список устройств, в которых некогда применяли этот цап и ловить их на наебаях и прочих.
Збс, мечта фаната.
Аноним 22/04/17 Суб 18:23:36 2812971082
>>281296
В качестве донора D20400 подойдут PS Audio UltraLink, UltraLink Two и UltraLink Two HDCD, остальное будет слишком дорого. Что в данном случае неоправданно.

Мечта фаната - это взять хорошую измериловку (которая сейчас стала довольно дешева - построить 8.5 digit измеритель сопротивления можно за копейки), манганинового провода, предварительно его состарить по советским методикам для измериловки (чтоб ТКС нагулялся), нарезать из него точнейшую матрицу резисторов, сколхозить двойную печку для него, обмерять во всем диапазоне рабочих температур, засунуть таблицу в микропроцессор и автоматически перекалибровывать по термодатчику. И готов лучший в мире R-2R.
Аноним 22/04/17 Суб 18:28:24 2812981083
>>281297
>двойную печку
Или вот есть такой вариант - вместо печки сделать это на элементе Пельтье, чтоб стабильно держал низкой температуру резисторов. Ну да, радиатор нужен будет большой, но пофиг же, это пусть Manley и Audio Research такого не могут себе позволить, мы-то можем.
Аноним 22/04/17 Суб 18:56:36 2812991084
dsc002.jpg 98Кб, 1000x725
1000x725
>>281294
>>281296
Правильно, нахуй китайское говно!
Вот уж то ли дело ГОДНОТА с вегалаба!
Аноним 22/04/17 Суб 19:33:27 2813001085
>>281297
Осталось узнать почему этого ещё никто не сделал.

>>281299
Ты против того, чтобы кто-то пердолил китайские платки цапов, ясно.
Аноним 22/04/17 Суб 20:04:26 2813021086
>>281299
Ну а что, неплохая картинка. Во всяком случае видно что человек старался.
Есть шансы что когда-нибудь у него что-то и получится.
Сначала выкинет Sowter и закажет трансы у Воробьева, потом сам намотает, потом переделает питание не чтоб красиво на осциллографе смотрелось, а чтоб играло - и так постепенно, может быть что и получится.

>>281300
Лет N назад ты бы так у Кондо наверное спросил, по поводу конденсаторов и проводов.

Дорого очень, и не автоматизируешь. То есть дорого получается в человеческих часах. Поэтому в странах первого мира дешевле закупить чип-резисторов у Vishay с йоба-допусками (оставив за кадром проблему с их разнящимся ТКС, авось покупатель не такой умный). А в Китае рынок жрёт новомодные AK449x (ES90x8 уже нажрался, впрочем) потому что как же это не уметь в DSD-то, кому такое нужно-то вообще может быть. Ну а несколько сотен немолодых дядечек в Гонконге, которые понимают в качестве, слушают свою коллекцию мастер-лент на Штудерах, и иногда немного винила, и клали с прибором на цифру в принципе.
А вдумчивому DIYеру как раз, долгими зимними вечерами калибровать источники тока и самодельные резисторы на Пельтье.
Аноним 22/04/17 Суб 22:09:31 2813111087
>>281302
>потому что как же это не уметь в DSD-то, кому такое нужно-то вообще может быть

Дсд вроде уже не на переднем крае прогресса. Бег на месте жи есть.
Аноним 22/04/17 Суб 22:12:56 2813141088
>>281311
А что на переднем? Ничего на замену DSD вроде не предложили пока, Korg 1000 царит в говностудиях.
Аноним 22/04/17 Суб 22:14:59 2813161089
>>281314
Да там какая-то похожая аббревиатура, не интересовался. Они там сдвачились на отлично с этим хирезом и дсд.
Аноним 22/04/17 Суб 23:08:08 2813231090
Скриншот 2017-0[...].png 29Кб, 839x515
839x515
>>279286
Это снова я со своим конвертером частот для радио. Так как два разных приемника имеется, один с питанием 6В, другой 9В, а микросхема рассчитана до 8В, то решил поставить LM317 для установки пониженного напряжения. Развел плату сарзу под два варианта питания, соответственно запаивать буду только нужные компоненты. Отхуесосьте, что ли.>>279286
Аноним 22/04/17 Суб 23:52:08 2813261091
>>281323
У LM прямое падение по даташиту 2в (по факту обычно меньше).
Пятаки крепежа слишком близко к деталям, как прикручивать будешь?
Корпуса кварцев желательно заземлить, или хоть чтобы не касались друг друга.
Конденсаторы могут упереться в корпус микросхемы.

Такое ощущение что ты там рисуешь нечто круглое в хуйпоймигде. Детали-то хоть в глаза видел?
Аноним 22/04/17 Суб 23:59:44 2813271092
>>281316
Какая аббревиатура?
Всего-то и есть, PCM и DSD, ну и их йоба-гибрид DoP - DSDoverPCM когда DAC не умеет в DSD.
Аноним 23/04/17 Вск 00:19:27 2813341093
>>281326
> Пятаки крепежа слишком близко к деталям, как прикручивать будешь?
Близко к проводам подводящим, нормально должно вкрутиться (не факт еще, что вообще винты будут).
> Корпуса кварцев желательно заземлить, или хоть чтобы не касались друг друга.
Не касаются, проверено.
> Конденсаторы могут упереться в корпус микросхемы.
Аналогично.
> У LM прямое падение по даташиту 2в (по факту обычно меньше).
А вот это не понял. Можно типа вообще без задающих резисторов, тупо вход-выход, и из 9В получится 7?
> Детали-то хоть в глаза видел?
Видел, спаял плату без питания, потом начал городить огород на макетке и вышла хуйня. Решил переразвести.
Аноним 23/04/17 Вск 02:12:45 2813431094
859074original.jpg 57Кб, 800x600
800x600
858762original.jpg 89Кб, 800x600
800x600
858610original.jpg 133Кб, 800x600
800x600
>>281334
Лучше б на макетке городил.
Аноним 23/04/17 Вск 06:09:03 2813561095
>>281302
>Есть шансы что когда-нибудь у него что-то и получится.
Не взирая на остальное; что там может получиться с лампами на входе? От них шумов и гармоник столько, что я хз зачем народ так парится. С тем же успехом можно встроенный реалтек через лампу слушать.
Аноним 23/04/17 Вск 06:54:47 2813571096
>>281356
Лампы там не на входе, разумеется, а на выходе.

>От них шумов и гармоник столько
Ну, тут кажется можно и закругляться.
Тасуйте, товарищ, свои ОУ на выходе китайских ЦАПов дальше, пользуясь заботливо предоставленными производителем для этой цели кроватками.

>С тем же успехом можно встроенный реалтек через лампу слушать
Это не такое глупое занятие как представляется тасователям ОУ в китайских ЦАПах. Будучи грамотно спроектирован, ламповый буфер с высоким входным сопротивлением может значительно улучшить режим работы выходных каскадов реалтека. Что может привести к весьма неожиданным результатам.
Аноним 23/04/17 Вск 13:51:47 2814071097
>>281343
Анон, это твое на пике?
Как добиться такого же качества платы? Сколько не делаю, всегда металлизация через жопу выходит, дорожки нормальные, а металлизация говно
И зачем этот пропил у коаксиальных входов?
Аноним 23/04/17 Вск 15:46:10 2814241098
Это называется полигоны, металлизация это металл на боковых стенках отверстий. Алсо, я думаю, что это фоторезист.
Аноним 23/04/17 Вск 18:33:41 2814341099
>>281407
Затем что текстолит - говно с ненулевым сопротивлением и йоба-абсорбцией.
Аноним 23/04/17 Вск 19:44:56 2814371100
Аноним 23/04/17 Вск 19:55:52 2814381101
1280404279.jpg 144Кб, 572x469
572x469
>>281434
Нулевое сопротивление изолятора.
Аноним 23/04/17 Вск 20:07:54 2814401102
>>281407
В гугле есть поиск картинок.
http://leoniv.livejournal.com/261175.html

>>281437
>Наверное он так сделал
Тот анон наверное имеет в виду, что его принтер не может печатать большие полигоны так же жирно, как и тонкие дорожки. Если это так, то можно только поискать бумагу получше или дорисовывать маркером.
Аноним 23/04/17 Вск 21:07:45 2814471103
Аноним 24/04/17 Пнд 16:54:36 2815551104
>>281407
>И зачем этот пропил у коаксиальных входов?
>попросили сделать коммутатор входного сигнала спектрометра. Причем так, чтобы сигнальная линия не прикасалась к плате. Обоснование - стеклотекстолит в качестве связующего использует эпоксидную смолу, в результате его удельное сопротивление оставляет желать лучшего.
Аноним 24/04/17 Пнд 17:08:46 2815561105
>>281357
>Тасуйте, товарищ, свои ОУ на выходе китайских ЦАПов дальше, пользуясь заботливо предоставленными производителем для этой цели кроватками.
Ты какой-то полудурок. Где я писал, что страдаю такой херней?
Не проецируй на меня свои проблемы, аутист ты этакий.
Аноним 24/04/17 Пнд 20:36:02 2815721106
>>281555
И что тебя удивило? Посмотри в любой качественный прибор, особенно измерительный. Там пропилов в текстолите будет больше чем самого текстолита.
Аноним 25/04/17 Втр 07:30:53 2816011107
>>281572
Ой, пиздишь
Пруф или не было.
Аноним 02/05/17 Втр 12:23:50 2822841108
>>281572
Пропилы там будут только в том случае, если требуется
а) электрическая прочность (отделение высоковольтной части от низковольтной)
б) какие-то особенные требования по снижению ёмкости, теплопроводности или механической жёсткости платы.
Это далеко не любой прибор, и качество тут ни при чём.
Аноним 02/05/17 Втр 12:26:00 2822851109
>>281357
>Ну, тут кажется можно и закругляться.
>Тасуйте, товарищ, свои ОУ на выходе китайских ЦАПов дальше, пользуясь заботливо предоставленными производителем для этой цели кроватками.
>
>>С тем же успехом можно встроенный реалтек через лампу слушать

G эквивалентное шумовое сопротивление лампы
После чего иди нахуй.

>>Это не такое глупое занятие как представляется тасователям ОУ в китайских ЦАПах. Будучи грамотно спроектирован, ламповый буфер с высоким входным сопротивлением может значительно улучшить режим работы выходных каскадов реалтека. Что может привести к весьма неожиданным результатам.
Как будто без этого буфера они работают на большую нагрузку. Снижать их ниже, скажем, 10 килом смысла нет, а вот гармошек ламовый буфер добавит от щедрот.
Аноним 02/05/17 Втр 12:55:47 2822941110
>>281288
>Все прекрасно работает, и я выше писал что даже испытал ИРЛ. Просто ты нихера не понял, а пиздишь. Погугли что такое БАЛАНСный выход и как оно работает. Ну или хотя бы в симуляторе повтори и кури до просветления.
А теперь добавь второй провод и подумай, почему ты обосрался. На одном наушнике это будет работать, на паре наушников с отдельным подключением - тоже, а теперь объедини их общий провод, как это сделано в обычных наушниках с трёхконтактным джеком и пойми, почему ты долбоёб.
>>281295
>Сигма-дельта хороша температурные датчики оцифровывать.
А уж для звука и подавно годится, причём гораздо лучше всякой доисторической параллельной R2R-хуйни с диким глитчем.
Аноним 02/05/17 Втр 18:03:56 2823281111
>>282294
>А теперь добавь второй провод и подумай, почему ты обосрался. На одном наушнике это будет работать, на паре наушников с отдельным подключением - тоже, а теперь объедини их общий провод, как это сделано в обычных наушниках с трёхконтактным джеком и пойми, почему ты долбоёб.
Петух, у нормальных наушников общие провода для обоих каналов и так раздельные. Просто соединены вместе у разъема.
Переделывать особо ничего не нужно: просто меняем штекер на "мобильный" с 4 контактами, вот и вся переделка.
Так что провод менять НЕ нужно.
Охуеть одаренный, словно Америку открыл.
Аноним 03/05/17 Срд 17:08:11 2824441112
>>282328
>Петух, у нормальных наушников общие провода для обоих каналов и так раздельные. Просто соединены вместе у разъема.Переделывать особо ничего не нужно: просто меняем штекер на "мобильный" с 4 контактами, вот и вся переделка. Так что провод менять НЕ нужно. Охуеть одаренный, словно Америку открыл.
Петушок обиделся, но признал-таки свой обосрамс. Ему ещё придётся понять, что для нормальной работы данной схемы похуй, соединены ли провода только на джеке или используется один общий провод - замена нужна в любом случае. Ну ничего, скоро петушок прочтёт Сквореня и перестанет пороть настолько откровенную хуйню.
Аноним 03/05/17 Срд 18:46:10 2824511113
Заебали тут петушиные бои разводить, создайте себе отдельный тред и ебитесь там в жопу.
Аноним 05/05/17 Птн 00:27:53 2825881114
Аноним 24/05/17 Срд 22:17:48 2847301115
2017-05-24 (1).png 237Кб, 1920x1080
1920x1080
2017-05-24.png 163Кб, 1920x1080
1920x1080
Блять, я заебался, это вообще возможно в один слой развести? Уже третий день ебусь с минимизацией пересечений, но выходит полная хуйня.
Аноним 25/05/17 Чтв 00:11:50 2847391116
>>284730
ысползуи пэрэмычкы, Лук
Аноним 25/05/17 Чтв 09:24:55 2847601117
>>284739
Я думал как-нибудь без них обойтись
Аноним 25/05/17 Чтв 12:18:48 2847711118
>>284730
>это вообще возможно в один слой развести?
Возможно, при некоторых условиях.
Тебе принципиально важно применение рассыпухи столь малых размеров? Пропуск дорожек под дискретными компонентами спасёт отца русского платостроения.
Аноним 25/05/17 Чтв 13:53:44 2847781119
>>284730
В чём сакральный смысл использовать планарные элементы?
Зачем мосфет прикручивать к плате?
Пятаки судя по всему для проводов... маловаты будут.

Ты сильно усложняешь.
Аноним 25/05/17 Чтв 13:57:47 2847791120
>>284730
Еще у трехногих транзисторов ноги можно сколь угодно широко раскорячить при монтаже, проводя между ними кучу дорожек
Аноним 25/05/17 Чтв 15:00:14 2847831121
>>284760
Ну и зря.
Не хочу делать простую и оптимальную разводку с перемычками - хочу наколхозить хуеты без них.
Аноним 25/05/17 Чтв 15:02:07 2847841122
>>284778
>Зачем мосфет прикручивать к плате?
Мосфет, скорее всего, под платой, прикручивается к радиатору через дырень в плате для отвёртки, а сама плата параллельно радиатору.
Аноним 25/05/17 Чтв 21:25:20 2848051123
120m[1].jpg 19Кб, 300x217
300x217
>>284784
Мосфет прикручивается к металлической подложке, которая является землей.
>>284771
>>284778
Размеры платы ограничены 3х3см, поэтому приходится крутиться. Пятаки взял условно, там буду металлизированные площадки, пикрил
Аноним 25/05/17 Чтв 23:59:47 2848161124
>>284805
Это было к тому, чтобы перейти хотя бы на 0805 и проводить дороги под резисторами/конденсаторами.
Аноним 26/05/17 Птн 17:31:38 2848501125
Поясните пожалуйста, стандартный шаг координатной сетки в 1.27мм получается под гост не подходит, так?
Аноним 26/05/17 Птн 19:10:07 2848531126
>>284850
Давай сначала ГОСТ, про который ты говоришь.
Аноним 27/05/17 Суб 12:19:48 2848981127
>>284816
Кстати, есть же и SMD-перемычки - резисторы с нулевым сопротивлением. Как раз для этой задачи.
Аноним 19/06/17 Пнд 17:54:24 2868901128
DSC0632.JPG 3119Кб, 3840x2160
3840x2160
Поцоны смотрите как я лудить умею опупенно.
Аноним 19/06/17 Пнд 18:11:33 2868921129
>>286890
Отврат травля, для важных махарай заказывайте лучше у китайцев.
Аноним 19/06/17 Пнд 18:19:26 2868931130
Аноним 19/06/17 Пнд 18:38:30 2868941131
>>286892
Травлено хуево, да, тонер не очень хорошо перевел, а переделывать лень было.
Аноним 19/06/17 Пнд 22:41:01 2869131132
>>286890
Наслаждайся отвалившимися компонентами от твоего сплава Вуда, при малейшем нагреве
Аноним 19/06/17 Пнд 22:53:26 2869161133
>>286913
> сплава Вуда
Мимо.
Аноним 20/06/17 Втр 04:59:21 2869431134
>>286890
ты лучше скажи - в чём смысл оставлять не присоединённые островки заливки?
Аноним 20/06/17 Втр 06:19:05 2869441135
>>286890
Красиво, но всё это химическое лужение (а это оно) полная хуйня, которая только красоту даёт.
Аноним 20/06/17 Втр 07:13:06 2869461136
Аноним 27/06/17 Втр 14:25:10 2874411137
>>281297
>Мечта фаната - это взять хорошую измериловку (которая сейчас стала довольно дешева - построить 8.5 digit измеритель сопротивления можно за копейки), манганинового провода, предварительно его состарить по советским методикам для измериловки (чтоб ТКС нагулялся), нарезать из него точнейшую матрицу резисторов, сколхозить двойную печку для него, обмерять во всем диапазоне рабочих температур, засунуть таблицу в микропроцессор и автоматически перекалибровывать по термодатчику. И готов лучший в мире R-2R.
>>281302
>Поэтому в странах первого мира дешевле закупить чип-резисторов у Vishay с йоба-допусками
Осталось посмотреть необходимый для ENOB хотя бы 16 порядок допусков по точности, чтобы понять, насколько ты долбаёб.
А уж про вопрос сопротивления ключей матрицы и их разброса ты вообще забыл.
>оставив за кадром проблему с их разнящимся ТКС, авось покупатель не такой умный
Осталось узнать, почему тебя интересует ТКС, а не voltage coefficient, и почему ты думаешь, что он у резисторов одной партии разнится больше, чем допуск.
Ну и про то, что покупатель умнее во всяком случае тебя - вполне ясно.
Аноним 27/06/17 Втр 14:58:22 2874441138
>Осталось посмотреть необходимый для ENOB хотя бы в 16 бит порядок допусков по точности, чтобы понять, насколько ты долбаёб.
Да я и сам тоже немного того. Самопочин.
Аноним 02/07/17 Вск 13:15:26 2878951139
>>262955
Анон, где брал комплектующие? Какую воткнул память?
Аноним 10/07/17 Пнд 02:12:52 2886601140
Блядь, поцоны, на EasyEDA распродажа, 2 (ДВА БЛЯДЬ) доллара за 10 плат 10х10. Так что считайте только доставка.
Аноним 10/07/17 Пнд 12:32:43 2887011141
>>288660
Сантиметров или миллиметров?
Аноним 10/07/17 Пнд 13:31:15 2887081142
Аноним 28/07/17 Птн 21:05:12 2905401143
Двощ, а фоторезист обязательно при наклеивании прогревать? А то у меня чот вроде приклеил - держится, ну и не стал греть. А как кинул в проявочный раствор, так он весь и отвалился.
Аноним 31/07/17 Пнд 09:16:32 2907431144
>>290540
>как кинул в проявочный раствор, так он весь и отвалился
Ну вот ты сам и ответил на свой вопрос
Аноним 02/08/17 Срд 21:49:38 2910771145
discovery.JPG 1380Кб, 2370x3224
2370x3224
s-l225.jpg 5Кб, 225x225
225x225
Хочу сделать ЛУТом плату-переходник для stm32f4discovery. Плата будет вставляться в разъемы, как на картинке №2. На картинке №1 то, что есть сейчас. Толщина дорожек питания и земли - 0.8 мм, остальные - 0.3 мм. Отверстия - 0.8 мм. Между полигоном и контактами - 0.5 мм. Получится ли ЛУТом сделать? Или лучше изменить размеры?
Аноним 02/08/17 Срд 22:12:06 2910821146
>>291077
У меня получалось делать с дорожками 0,4 мм и зазорами 0,25 мм (между ногами микросхемы) при помощи желтой бумаги с алиэкспресса.
Получалось почти нормально, только тонер расползался и зазоры становились немного меньше.
Аноним 02/08/17 Срд 22:41:09 2910851147
>>291077
Получится. Но если есть возможность - измени размеры, будет проще.
Аноним 02/08/17 Срд 22:56:33 2910881148
>>291077
Пятаки еще можешь овальными сделать, будет немного проще.
Аноним 03/08/17 Чтв 13:15:58 2911511149
>>291082
>>291077
Желтой бумагой 0.1мм делал. Но может повезло просто, ибо везде пишут, что меньше 0.15 не получается.
Я правда очень долго утюгом жарю, потом в морозилку кладу.
Аноним 03/08/17 Чтв 22:18:26 2912191150
>>291082
>>291085
>>291088
>>291151
Спасибо за ответы! Немного изменил размеры, попробую сделать на фотобумаге.
Аноним 04/08/17 Птн 11:42:01 2912981151
201707191649061.jpg 1053Кб, 2365x1330
2365x1330
201707232237031.jpg 1652Кб, 2656x1494
2656x1494
201707232237131.jpg 1301Кб, 2656x1494
2656x1494
201707232247302.jpg 1713Кб, 2656x1494
2656x1494
Рейтаните, что ли.
Наконец-то заказал!
Аноним 04/08/17 Птн 12:14:51 2913041152
>>291298
Выглядит пиздато, а че это?
Аноним 04/08/17 Птн 12:19:13 2913071153
Аноним 04/08/17 Птн 12:25:50 2913101154
>>291304
Усилок на КП904, который я начал делать (на конпуктере) 4 года назад, лол.
>>107292 и дальше, плюс рендеры типа >>116180
Часть железок уже заказал, сейчас мотаю трансформаторы и собираю партлист на заказ.
Аноним 04/08/17 Птн 15:30:15 2913431155
>>291310
Мне вот интересно, чем все подобные агрегаты лучше любых коммерчески доступных?
Аноним 04/08/17 Птн 16:29:26 2913521156
>>291343
Это для звукоёбов.
Аноним 04/08/17 Птн 17:05:51 2913561157
>>107486
> ЗАЧЕМ МНЕ ХОРОШАЯ АППАРАТУРА, У МЕНЯ НЕТ ВРЕМЕНИ ПОЛЬЗОВАТЬСЯ ЕЙ
Всегда проигрываю с этой части оригинала, а тут вообще коротнул
Аноним 04/08/17 Птн 17:12:47 2913581158
>>291356
Лол, только сейчас обратил внимание, что эти посты на сосаче появились раньше, чем я.
Аноним 04/08/17 Птн 22:54:28 2913851159
>>291352
Сделал, потому что могу?
Аноним 05/08/17 Суб 12:45:35 2914321160
>>291343
Тем лучше, что сделано своими руками. Это про любую самоделку вообще можно сказать.
Ну и по мелочи - эта самоделка хоть и недёшево выходит, но магазинное такого же уровня будет ещё дороже.
Аноним 06/08/17 Вск 22:29:04 2916131161
sup платаны. Есть плата с стм32 нарисованная с спринтлайот6, где дорожки от 0,2 до 0,5 (двухсторонняя), где ее могут изготовить с файла из лайота? Стоит ли самому пердоллинг затевать с фоторезистом и прочей еботней, если кроме ЛУТа ничего не юзал?
Аноним 06/08/17 Вск 23:43:13 2916191162
>>291613
Изготовят ее где угодно, ибо экспорт в гербер.
Аноним 07/08/17 Пнд 16:16:14 2917181163
>>291619
спасибо, но у меня еще вопрос, нужно ли увеличивать ширину дорожек (делаю квазар арм, схему взял автора) или лучше ничего не трогать? Я таки буду заказывать, ибо руки у меня крюки.
Аноним 07/08/17 Пнд 20:07:40 2917471164
>>291718
>Стоит ли самому пердоллинг затевать с фоторезистом
Не стоит. Дорожки такой ширины несложно сделать хоть ЛУТом, но паяльную маску и металлизацию отверстий в домашних условиях сделать сложно.
>нужно ли увеличивать ширину дорожек
Увеличивать ширину дорожек не нужно, китайцы такое сделают без проблем. Вообще китайцы обычно пишут какие у них технологические возможности.

>квазар арм
Если ты живешь в Москве или Подмосковье, я могу подарить три платы для квазара. Только у меня ошибка в плате - забыл одну дорожку и перепутал + и - на шелкографии. В схеме добавил преобразователь уровней для дисплея.
Аноним 08/08/17 Втр 00:07:16 2917681165
>>291747
благодарю, но я к сожалению живу в беларашке. Я захотел себе замутить квазар, но детали из Китая можно заказать только партиями, из-за чего было решено изготавливать в нескольких экземплярах. Делать буду как для себя, может и купит кто-нибудь, что поможем скомпенсировать расходы.
Аноним 08/08/17 Втр 01:04:36 2917701166
>>291768
Че за детали там?
Аноним 08/08/17 Втр 01:28:50 2917711167
>>291770
Т.к. я не радиолюбитель со стажем, мне придется заказывать абсолютно все, начиная с смд деталей, заканчивая электролитами. Голяк такой, что защитный резистор и тот закажу у китаез
Аноним 08/08/17 Втр 06:19:26 2917861168
Аноним 17/08/17 Чтв 05:28:17 2925511169
rEsQNoIMprjw.png 3694Кб, 2161x1286
2161x1286
OOGwQXvboPli.png 2431Кб, 1321x1245
1321x1245
Смарите чё смастерил.
Штуковина будет включать фумигатор от комаров по ночам и выключать утром.
Правда софт ещё не написал, но хардварная часть работает. Все цвета светодиода горят, реле щёлкает, ESP8266 подключается к вайфаю (будет спрашивать текущее время, по другому то не узнать когда включать).

Но я больше никогда макетками паять не буду. Умею делать платы хлорным железом, пару раз делал, проектируя заранее и всё было отлично.
А каждый раз как берусь делать на макетках, что-то куда-то не подходит и надо переделывать постоянно.
Думал "чего тут проектировать, на это часов 5 надо, а сейчас за час сделаю на макетках" в итоге 20 часов убил, засрал всё вокруг обрезками МГТФа, загнал себе пару заноз и вообще пальцы ободрал все.
В пизду эти макетки. Самому всё делать надо, подбирая размеры заранее.
Аноним 17/08/17 Чтв 09:21:57 2925611170
Аноним 17/08/17 Чтв 09:48:58 2925671171
>>292561
Хуйня эти готовые реле. Под них еще корпус надо городить, и дополнительные пины с ЕСП заебешься выводить для какого-нибудь термометра или датчика движения.
Аноним 17/08/17 Чтв 10:11:09 2925711172
>>292551
А не проще было фотодиод поставить?
Аноним 17/08/17 Чтв 12:31:53 2925791173
Аноним 17/08/17 Чтв 14:06:25 2925831174
>>292561
Ну давай тогда вообще ничего не мастерить, если всё есть на али готовое.
Правда без светодиода и корпуса.
И блока питания.
И предохранителя.
Аноним 18/08/17 Птн 07:21:15 2926301175
>>292583
Я к тому, что мастерить надо что-то, чего ещё нет. Например, если бы тот анон воткнул в своё реле ещё бы и токовый датчик, пищалку от перегрузки, график потребления на web-gui или допустим ещё бы и датчик газа, чтобы горение определять и отключать аварийно.
Аноним 18/08/17 Птн 17:48:34 2926611176
>>292630
>мастерить надо что-то, чего ещё нет
ок
Аноним 18/08/17 Птн 18:10:27 2926631177
>>292661
Философия махарайства.
Аноним 18/08/17 Птн 18:21:13 2926641178
>>292663
Но ведь устройства для автоматического включения и выключения фумигатора нет.
Аноним 18/08/17 Птн 18:55:54 2926731179
С такими навыками мог бы лазерной пушкой их отстреливать.
Аноним 20/08/17 Вск 03:19:59 2927551180
VLDekMpLVGql.png 2207Кб, 1526x911
1526x911
wFCxfhZbRPQp.png 1077Кб, 685x1002
685x1002
>>292551
Я ещё похвастаться пришел.
Съездил вчера купил себе гофру и вентилятор.
Один конец в окно, другой на стол. 10 из 10.
Теперь можно паять по 8 часов и не травиться дымом.

Пойду допаивать свою включалку фумигатора.
Аноним 20/08/17 Вск 04:18:52 2927561181
>>292755
Охуенно! Запаха канифоли вообще нет в квартире.
Зато есть запах жженой бумаги от трубы после моих тестов.
Аноним 20/08/17 Вск 11:02:10 2927601182
изображение.png 4Кб, 534x183
534x183
>>292551
Пишу запуск реле по расписанию.
Планирую включать фумигатор с паузами экономия
Пишу под NodeMCU на LUA (ну и странный же язык)
Вот если кому поделие пригодится.
https://repl.it/KRUr/20
Аноним 20/08/17 Вск 11:35:49 2927621183
yKeCwCwEKhlX.png 6Кб, 144x119
144x119
>>292760
Ну всё, протестировал, всё работает, лампочки горят, реле щёлкает, фумигатор включается.
Забил расписание с пикрелейтеда, посмотрим.
Аноним 06/09/17 Срд 14:43:58 2942771184
>>260025
Удавил жабу, купил. И несколько коробок свёрел китайских.
Безальтернативно. Идеально. Работает изкаробки.
Ебал я в рот ещё хоть раз в жизни прикасаться ко всяким недосверлилкам.
Аноним 16/09/17 Суб 19:40:08 2952441185
>>287895
Извиняй, давно не заходил сюда.
Сами мозги - NUC972 в http://derikon.ru/ (отвечают долго, и готовься к тому что 6 штук обойдутся в 8.5К рублей, или иди на http://www.rtcs.ru/ (что-то сайт не але) и бери минимальный заказ в 40 штук по 7.5$ или около того.)
Внешней DDR памяти нет, она внутри мозгов(NUC972) стоит, 64MB DDR2 памяти.
Система живет на 32GBit MLC NAND, надерганные из 4 гиговых USB флешек, загрузчик на SPI NOR памяти 25Q64.
Память 25Q64 и все остальное - затаривался в Элитане (http://elitan.ru).
Аноним 30/09/17 Суб 13:04:46 2969561186
Попробовал Игл и охуел. Что за ебанутость ещё на этапе схемы выбирать посадочные места? Почему в моем Кикаде я рисую схему и не ебу себе мозги поиском библиотек? Пиздец у вас там изврат. И ведь жрут и нахваливают.
Аноним 01/10/17 Вск 08:45:23 2970231187
>>296956
> ещё на этапе схемы выбирать посадочные места?
Чо? Ты имеешь в виду корпус элемента выбирать?
> в моем Кикаде
Ну так и продолжай рисовать в Куколде своем, чо мозги Иглогосподам тут ебешь?
Аноним 02/10/17 Пнд 11:49:42 2971191188
>>296956
как интересно. а из каких деталек ты лепишь схему, если у них посадочных мест нет?
Аноним 02/10/17 Пнд 12:21:49 2971221189
>>297119
А что мешает сделать схему (не плату), если нет посадочного места?
Аноним 02/10/17 Пнд 12:59:59 2971261190
>>297122
из виртуальных деталек - нет никаких проблем налепить виртуальной хуеты.
Аноним 05/10/17 Чтв 14:35:17 2975061191
бамп
Аноним 06/10/17 Птн 11:11:53 2975961192
Антуаны, вот подскажите - расстояние между дорожками в районе 0,1 мм херово травится. Это у меня раствор сульфата аммония старый или надо всё-таки больше зазор делать?
Аноним 06/10/17 Птн 11:19:46 2975971193
>>297596
Нихуя ты технолог. Еще скажи что лутом такое хуяришь. Сделай больше, ну или как вариант очень активно мешай раствор, площадь контакта медь - жидкость очень маленькая, травится плохо.
Аноним 06/10/17 Птн 11:50:20 2976011194
>>297597
Не-не, фоторезист. Протаскивал дорогу между pad'ами SOIC-8
Аноним 06/10/17 Птн 11:52:49 2976021195
123.png 10Кб, 522x452
522x452
Аноним 06/10/17 Птн 12:35:54 2976051196
Аноним 06/10/17 Птн 13:53:38 2976121197
Аноним 06/10/17 Птн 17:23:11 2976431198
>>297596
Лол, ты слишком дохуя хочешь от домашнего фоторезиста. У меня даже при 0,2мм в 30% случаев вылезают косяки, а при 0,25мм примерно в 15%. Поэтому по возможности ставлю 0,3мм, чтобы не переделывать.
Аноним 06/10/17 Птн 17:38:35 2976461199
>>297643
Я то говорю про зазор между дорожками, не про ширину дорожек. Но мысль понятна, спасибо.
Аноним 06/10/17 Птн 17:42:38 2976491200
>>297646
Обычно минимальный зазор берется такой же, как и минимальная ширина дорожки, потому что обе эти хуйни зависят от разрешающей способности шаблона и фоторезиста.
Аноним 06/10/17 Птн 17:49:16 2976501201
Кароче купил ламинатор и хуле, 100% перенос с первой попытки.
А тому петуху, что за "скил" топил, надо утюг в жопу засунуть.
Аноним 06/10/17 Птн 19:57:58 2976641202
>>297650
Всё-таки, ЛУТ для начинающих
Аноним 06/10/17 Птн 20:06:58 2976661203
>>297650
> Кароче купил ламинатор
Такие богачи обычно у кетайцев заказывают по 10 плат.
Я вот на помойке откопал поломанный ламинатор и теперича хочу сваять самопальный. Остались целы силиконовые ролики, шестеренки и плата управления. А вот мотор и нагреватель сдохнувшие.
Аноним 07/10/17 Суб 09:16:53 2976961204
>>297666
Если это PDA* в цельножелезном исполнении и запчасти халявные - тогда имеет смысл.
Лол, "богачи", топовый ламинатор $50 стоит.
Аноним 07/10/17 Суб 11:39:10 2977031205
>>297696
въёбывать 50$ в ЛУТ? Поехавший что ли?
Аноним 07/10/17 Суб 13:36:18 2977091206
Fuck-yeah-l.png 679Кб, 1424x1500
1424x1500
Около $800 обошлось всё железо с запасом расходников.
Аноним 08/10/17 Вск 08:54:02 2978131207
>>297709
За 800 баксов можно купить станок для фрезеровки, в т.ч. и печатных плат
Аноним 08/10/17 Вск 09:51:01 2978171208
>>297709
Я думал это я ебанулся, на 1000$+ купил себе рассыпухи и инструментов и 2 шкафа под них. А оказывается я нормальный.
Сейчас жду 23 посылки, не могу остановиться, хочу ещё 3 заказать. Хочу на почту как на работу.
Аноним 08/10/17 Вск 09:51:21 2978181209
>>297817
*Хожу на почту как на работу.
Аноним 08/10/17 Вск 10:09:20 2978191210
>>297813
Покупать станок за 800 баксов только для фрезеровки печатных плат нет никакого смысла. За эти деньги можно у китайцев заказывать по плате (двухсторонние, 10х10 см) каждый месяц на протяжении четырех лет. Вот сколько ты сделал плат за год?
При этом качество фрезерованных плат будет хуже чем сделанных ЛУТом.

>>297817
Ты ебанутый, особенно если покупаешь это у китайцев. Сейчас, наверное, сидишь ты с этой китайской рассыпухой и думаешь, что бы из нее сделать. А мог бы за эти деньги купить более-менее нормальный осциллограф или даже спектроанализатор, если так уж хочется деньги потратить.
Этот >>297709 вполне вероятно для одной поделки это купил.
Аноним 08/10/17 Вск 11:03:01 2978251211
>>297813
Металлизация, слои для разводки bga? Дома максимум двуслойка.
Аноним 08/10/17 Вск 13:20:12 2978351212
>>297819
>За эти деньги можно у китайцев заказывать по плате (двухсторонние, 10х10 см) каждый месяц на протяжении четырех лет.
Охуенно конечно ждать по 5-6 недель, пока платы сделаются и доедут к тебе. Потом что-нибудь поменять в схеме и снова ждать несколько недель. Копить дома груды плат, в которые вкралась ошибка и старые версии плат, потому что заказать меньше чем пачкой из 10шт нельзя.

>Сейчас, наверное, сидишь ты с этой китайской рассыпухой и думаешь, что бы из нее сделать.
>Этот >>297709 вполне вероятно для одной поделки это купил.
Ебать ты экстрасенс, все про всех знаешь.
Аноним 08/10/17 Вск 16:47:44 2978661213
>>297835
А теперь расскажи, как ты дома делаешь pcb для bga
Аноним 08/10/17 Вск 17:13:55 2978701214
>>297835
>Потом что-нибудь поменять в схеме и снова ждать несколько недель.
Да неужели? Предлагаешь отпаивать все детали (как минимум микросхемы) и припаивать на новую плату?
Но я не говорил о том что дома нет смысла делать платы, я говорил что бессмысленно покупать станок только для плат.

>Ебать ты экстрасенс, все про всех знаешь.
Я угадал?
Аноним 08/10/17 Вск 17:29:18 2978711215
>дома
>bga
Зачем? С какой целью?
Аноним 08/10/17 Вск 17:45:36 2978721216
>>297871
>с какой целью?
для bga
Аноним 08/10/17 Вск 19:17:22 2978901217
5d62611e685f.jpg 82Кб, 574x480
574x480
db456680ab989ae[...].jpg 111Кб, 670x670
670x670
6.jpg 58Кб, 900x675
900x675
>>297872
> для bga
Как ты дома бга запаяешь? Будешь на маски разоряться под каждую микруху? Что можно дома ваять на комплектующих в бга-корпусе?
Аноним 08/10/17 Вск 20:09:25 2979001218
>>297890
Во первых, BGA - это уже минимум четырехслойка, за которую китайцы возьмут раз в 10 больше чем за двухстороннюю плату (около 30...50$). Во вторых те же китайцы делают трафареты за 12...20$, но при этом доставка выходит дороже из-за большого веса.
>на маски разоряться
Это называется трафаретами. Как я уже написал, трафарет делается на плату целиком.
>Что можно дома ваять на комплектующих в бга-корпусе?
Тоже затрудняюсь представить для чего в самоделках необходимы BGA корпуса. По моему необходимы максимум QFN. Разве что для какого-нибудь SDR может потребоваться что-то в BGA.
Аноним 08/10/17 Вск 20:31:00 2979011219
>>297900
Есть стандартные трафареты, чисто шары накатать. И стоят они копейки. Но опять же такие вещи нужны только ремонтникам.
Аноним 08/10/17 Вск 20:45:55 2979021220
>>297813
Был такой вариант.
Меня малость пугает объём жопоёбли со сборкой и отладкой.
Не чувствую, так сказать, моральной готовности.
Аноним 08/10/17 Вск 21:04:23 2979031221
>>297890
вот и выросло новое поколение усачей, пока молодые-шутливые делало проэкты на bga
Аноним 08/10/17 Вск 21:26:33 2979051222
>>297900
У qfn, если требуется хороший теплоотвод центральной площадки, то с домашней технологии без металлизации отверстий будет fail. Или выпиливать квадратное отверстие и паять снизу медную пластинку. Бля, что за хуйня, вместо заказа у китайцев норм двухсторонки.
Аноним 09/10/17 Пнд 00:41:32 2979111223
>>297905
>выпиливать квадратное отверстие и паять снизу медную пластинку
Ты не поверишь, но достаточно и круглое просверлить, и впаять кусочек медного провода. Как самодельные vias делают, только поширше.
Аноним 09/10/17 Пнд 07:47:43 2979281224
>>297905
В каком месте я предлагал использовать QFN на самодельных платах? Еще пайка QFN (и не только) немного осложняется отсутствием шелкографии.
Одно дело когда на плате пара микросхем с мелкими корпусами, но что делать когда их много? Ведь суммарная вероятность каких-то визуально незамеченных косяков в пайке будет существенно выше. Даже если у кого-то получилось сделать самодельную плату с одним QFN корпусом и оно заработало, то это не означает что заработает плата с десятком QFN корпусов.
Аноним 09/10/17 Пнд 14:12:54 2979781225
>>297911
Читал про технологию с паклей из мгтф жил, которую набивают в это отверстие. По-моему, технологичнее с контролируемым результатом.
Аноним 31/10/17 Втр 16:51:06 3005611226
IMG201710312039[...].jpg 147Кб, 870x1160
870x1160
IMG201710312049[...].jpg 215Кб, 1160x870
1160x870
Запилил себе универсальную розеточку с показометром на латре. Добавил переключение 240-off-regulate. Показометр позаимствовал от USB доктора, пересчитал делители и переделал под AC. От идеи с конденсаторным бп пришлось отказаться в пользу говнозарядки. Запаковал все в корпус розетки.
Аноним 31/10/17 Втр 17:57:36 3005691227
>>297928
>>297905
Зачем вообще qfn в махарайках, оно почти всегда стоит ДОРОЖЕ чем qfp, sop, soic и даже dip(!), если у данной модели есть такие версии. Весь изначальный смысл создания таких корпусов - меньшая стоимость как самого элемента, так и платы, за счет экономии места. А на деле выходит что это ДОРОЖЕ. В общем, qfn, как и bga - это в 1ю очередь для массового производства, а не для домашних махараек, макетов и прототипов.
Аноним 31/10/17 Втр 21:01:33 3005901228
>>300569
>если у данной модели есть такие версии.
Когда такие версии есть, то действительно нет смысла. Но весьма много микросхем есть только в QFN. BGA безусловно обойдется дороже из-за многослойной платы, но для QFN многослойные платы не требуются.
Аноним 31/10/17 Втр 22:07:54 3005951229
>>300569
>>300590
Кстати, чем это вообще обусловлено? Чем меньше корпус, тем дороже. Должно же быть наоборот. В случае с рассыпухой (резисторы, конденсаторы, мелкие диоды и транзисторы), это правило действует, а вот с микросхемами все наоборот. Разве запаковать чип в огромный корпус проще и дешевле?
Аноним 01/11/17 Срд 03:40:10 3006031230
к.JPG 51Кб, 1000x261
1000x261
>>300595
Ты делаешь неправильные выводы.
У пассивных компонентов ценообразование проще и всё сводится к стоимости материалов/точности/тепловым характеристикам корпуса.

Если спрос для разных корпусов одного чипа одинаково огромен и поставщик закупает их в одинаковых объёмах, ценовая разница между корпусами будет незначительна при прочих равных(способность рассеивать тепло у qfn выше и чипы для которых это важно могут стоить дороже).
На практике, как понимаешь..
Аноним 01/11/17 Срд 06:28:53 3006111231
>>300603
qfn хорош для тепловыделяющих элементов, преобразователей, драйверов, ключей, но вот в чем его смысл для твоего пик рилейтеда - загадка. Если ставишь такую мегу, то явно вокруг будет периферия, так что о девайсах с рублевую монету речь не идет. Следовательно, сколь-либо заметного выигрыша в компактности, в сравнении с qfp, не будет. Атмел явно сделал такой вариант что называется "до кучи".
Аноним 01/11/17 Срд 08:34:51 3006171232
>>300611
Ничего что я именно это и сказал?
Чел спросил почему меньший(qfn) корпус (всегда?) выходит дороже, даже дороже дипа я объяснил что это не так.

Мега просто удобный пример чипа который есть и популярен во всех корпусах одинаково и как следствие для qfp и qfn имеет одну цену. Нужен qfn на меге не нужен, пример не об этом.
В конечном итоге ты будешь ставить то что тебе удобнее, то что тебе доступнее и соответствует твоим потребностям. Касательно qfn qfp это вопрос того с какой стороны отводить тепло нежели компактности.
Аноним 01/11/17 Срд 12:28:09 3006381233
>>300611
Будто QFP не существует с exposed pad.
Аноним 19/11/17 Вск 18:50:51 3031881234
Аноним 20/11/17 Пнд 15:43:08 3032831235
6NgwekaXMoM.jpg 188Кб, 1328x747
1328x747
>>291298
Покрасил детали корпуса, жду деталек для впайки в платы.
Аноним 20/11/17 Пнд 16:09:27 3032881236
Аноним 21/11/17 Втр 07:03:22 3034101237
>>291343
> Мне вот интересно, чем все подобные агрегаты лучше любых коммерчески доступных?
> КП904
Аноним 21/11/17 Втр 07:34:20 3034141238
>>303410
> > Мне вот интересно, чем все подобные агрегаты лучше любых коммерчески доступных?
> > КП904
Ну это же элементная база, это не лучше-хуже, а просто так, как ни у кого больше нет.
Визуализация Gerber. Чему верить? Аноним 22/11/17 Срд 13:04:02 3035481239
ZofzPCB.png 35Кб, 2048x1536
2048x1536
GC-Prevue.PNG 24Кб, 618x840
618x840
Есть простая однослойная плата SprintLayout6 в два файла .gbr (верх-медь, верх-паяльная маска). Результат её визуализации (а конкретно маски) в разных сервисах разный и от конкретного рисунка платы не зависит никак.
ZofzPCB и >>260194 на контактных площадках делают вырез.
GC-Prevue, gerbv, gerber-viewer.com и paragonrobotics.com на контактные площадки наоборот кладут маску (по крайней мере, так оно выглядит).
Сервис EasyEDA «Faild to fetch gerber image».
Сервис Ucamco (наследника родителей формата Gerber) вообще не может обработать файл, подозревает его некорректность. На файл пятого SL не жалуется, но и не реагирует никак.

Собственно, вопрос в теме: чему верить? Делать ли инверсию маски ещё при экспорте в gerber? Или отказаться от SL и забить этот гвоздь каким-нибудь микроскопом?
22/11/17 Срд 15:02:57 3035611240
>>303548

>SprintLayout

зачем создал говнарь-тред?
Аноним 23/11/17 Чтв 09:28:30 3036291241
>>303548
Выкинь sprint layout, это трата времени, своего и чужого.

Освой адекватный кад
Аноним 23/11/17 Чтв 17:06:00 3036791242
изображение.png 16Кб, 618x840
618x840
>>303548
Поясните что должна делать часть на пикрелейтед и как она должна работать?
Аноним 23/11/17 Чтв 18:07:57 3036861243
>>303679
Петлевая антенна на 55 ТГц.
Аноним 23/11/17 Чтв 19:11:49 3036971244
9530780902.jpg 48Кб, 674x600
674x600
Аноним 04/12/17 Пнд 21:26:49 3049901245
circuit-board.jpg 27Кб, 300x225
300x225
Ебаные платы. 2017 год на дворе, почему за всё время не появилось какого-нибудь там трехмерного монтажа? Даже в мобилах сраные платы. На хуй они нужны вообще? Почему нельзя весь телефон на одном чипе сделать? Или микросборке, залитой наглухо? Объясните, нахуя до сих пор детальки на куски текстолита напаивают, как в каменном веке?
Аноним 04/12/17 Пнд 21:56:18 3049991246
>>304990
>Почему нельзя весь телефон на одном чипе сделать?
Потому что дорого дизайнить единый кристалл для каждой модели телефона, и не в тех объемах они производятся чтобы это окупилось.
>почему за всё время не появилось какого-нибудь там трехмерного монтажа?
Потому что плата на заводе проходит этапы автоматического контроля качества - станок прозванивает дорожки, проверяет напряжение на контрольных точках. В трехмерном монтаже до большинства дорожек будет не добраться, а значит на порядки вырастет процент брака.
>детальки на куски текстолита напаивают, как в каменном веке
Текстолит это не только электрическое соединение, это еще и единый радиатор для проводников и мелких элементов. Без него тепловыделение будет крайне сложно рассчитывать и контролировать.
Аноним 10/12/17 Вск 21:25:00 3057101247
qE6puPo.png 962Кб, 635x584
635x584
Sf84xmi.png 907Кб, 617x576
617x576
YGRxJOWwMNwL.png 120Кб, 1088x820
1088x820
>>292551
Смарите чё смастерил. На этот раз освоил EasyEDA.
Управление двумя выключателями на твёрдотельных реле (симисторах с оптопарами в готовых корпусах)
Ещё RGB светодиод для выключателя с лампочкой и датчик температуры 18b20 потому что могу.
Сижу настольную лампу в соседней комнате включаю мышкой с пеки. Такая то магия.
Плата в форме подрозетника, идеально влезает и выключатель помещается. Завтра буду долбить стену, чтоб вставить.
Буду выключать свет пультом от телевизора там у меня уже стоит RapsberryPi с настроенным LIRC или с телефона/пеки через MQTT клиент любой.
Только надо 220 по стене к выключателю подвести. Надо будет поискать кабель-каналы или как их там. А позже в стену замурую.
Аноним 10/12/17 Вск 23:46:30 3057221248
>>305710
Зачем 5в бп? Esp вполне нормально работает и напрямую от 3.3в импульсника. Да и в габаритах можно ужаться взяв https://ru.aliexpress.com/store/product/1pcs-small-size-ac-dc-switching-power-supply-module-3-3v-2w-LED-isolated-ac-dc/1302754_32653682363.html
Зачем такой большой предохранитель? Есть же smd 2410.
Подключать в подрозетнике все это будет очень не удобно с таким количеством и расположением клемм. Да и изолировать тоже.
Часть из клемм просто не нужна, остальные ставь в ряд. Cами клеммы нужны поосновательнее - твои можно очень легко сломать прикрутив туда моножилу и пытаясь запихать все это в подрозетник. И желательно пружинные.
Аноним 11/12/17 Пнд 01:39:29 3057241249
>>305722
>Зачем 5в бп
Реле нужно 5в.
И вообще что под рукой было из того и собрал.
Аноним 11/12/17 Пнд 05:50:53 3057311250
>>305724
>Реле нужно 5в.
Релюшки надо было брать без встроенных резсторов, они могут и от 1.8в работать. Впрочем и те что с резисторами на 5в вполне себе работают от 3.3в.
Аноним 11/12/17 Пнд 21:18:48 3058141251
>>305710
Установил, работает. Но как же это было сложно. Слишком мало места. А плату хрен уменьшишь без покупки новых блоков питания, поменьше.
Аноним 11/12/17 Пнд 21:26:12 3058151252
>>305731
Ты мне нужен.
Какие реле "без резисторов" есть чтоб тянули до 1А и работали от 3.3 вольта чтоб блоки питания поставить те маленькие?
И предохранители с али покажи мелкие SMD на 220 вольт. Я только буржуйские по баксу нашел.
Аноним 11/12/17 Пнд 22:41:33 3058181253
>>305815 Китайцы не подделывают версии без резисторов т.е. G3MB-202PEG. Оригинал же оче дорог, тогда уж лучше поставить smd moc3021 и симистор в d2pak.
Бери пятивольтовые omron'ы, там падение на диоде 1-1.2в при 10ма, резистор 440ом, а срабатывать они должны при 5ма. От 3.3в работают, хотя это и несколько ниже рекомендованных 4в.
И 1А в закрытом пространстве это немного дохера. Они уже при 0.5А сильно греются.

Блоки питания там есть на любое напряжение.

Предохранители ищи по fuse 2410, у китайцев они есть, но я не покупал. Только они не все рассчитаны на 250в.
Аноним 12/12/17 Втр 03:21:38 3058241254
>>305710
У меня проблема.
Если я выключаю выключатель рукой и включаю свет в комнате по MQTT а потом дёргаю свет в зале (где обычный выключатель) то у меня выключается свет в комнате.
Но если я включаю выключатель рукой, потом выключаю свет по MQTT в комнате и дёргаю выключатель в зале, то свет включается на пару миллисекунд.
Хрень какая-то. Видимо скачки напряжения вызывают прерывания, а дальше какая-то мистика. Смотрю свой код и не могу такое объяснить. Будет очень весело это отлаживать в стене. Хорошо, что я RX/TX/RESET/FLASH/GND/VCC вывел наружу.

>>305818
>fuse 2410
Очень дорого. Что если я просто медную жилку от многожильного провода припаивать буду?
Аноним 12/12/17 Втр 03:47:48 3058251255
>>305824 Есть еще прямоугольные 392 fuse по 3 цента.
Аноним 12/12/17 Втр 04:31:03 3058261256
compact-vint-15[...].png 39Кб, 200x200
200x200
Voltage-Tester.jpg 83Кб, 640x351
640x351
>>305825
Во, кайф, спасибо.

>>305824
Кажется я понял. У меня везде и всё подтянуто через 10кОм резисторы потому что у меня их 1000 штук.
Видимо выключение света в зале создаёт огромные наводки. Больше 0.33мА (и хрен знает какое напряжение).
Когда я выключаю рукой выключатель в комнате (он подтянут к земле через 10кОм) и включаю по MQTT потом дёргаю свет в зале, срабатывает прерывание на rising edge+falling edge, через 100мс таймер проверяет состояние выключателя, он выключен, свет выключается.
Если я включаю свет рукой, он подтягивается к VCC напрямую, потом выключаю через MQTT и дёргаю свет в зале, прерываний нет, но, видимо, наводки попадают на ногу реле, которая подтянута через 10кОм к земле и симистор открывается, в лампе заряжаются кондёры (она у меня как на первом пике) и она вспыхивает на мгновение.
Другого объяснения у меня нет. Микруха не видит никаких прерываний и не командует ногой реле, оно само по себе включается значит.
Как-нибудь потом заменю все 10кОм на 1кОм, это уже будет 3.3мА против 0.33мА как сейчас. Наверное хватит.

Хочу добавить, что проводка у меня настолько охуенная, что если я прикладываю отвёртку с 2го пика к рандомно вбитому гвоздю в стену, она мне показывает значок молнии. Пробовал на разных гвоздях.
И если я такую лампу как на первом пике вкручиваю в зале, где у меня обычный выключатель без лампочки, она мигает раз в 10 секунд и мешает спать. Да и эта лампочка в комнате мигает, но она через реле (симистор) подключена. Может он что-то пропускает.
Аноним 12/12/17 Втр 06:58:37 3058301257
>>305826
>прикладываю отвёртку с 2го пика
Эти отвертки погоду на марсе показывают.

>она мигает раз в 10 секунд
У маленьких симисторов такая же утечка как и у выключателей с подстветкой, около 0.1-0.2мА. А у твердотельных реле есть еще и встроенный снаббер. Впрочем проблема эта легко решается пленкой 100нФ
Аноним 19/12/17 Втр 11:07:07 3066191258
Радач, пытаюсь освоить фоторезист, но у меня нет ламинатора. Не получается нормально приклеить к меди, при травлении отклеивается. Дайте советов мудрых, как утюгом и добрым словом приклеить резист к меди.
Аноним 19/12/17 Втр 17:22:19 3066391259
>>306619
Моешь текстолит с мылом, потом макаешь в любую кислоту секунд на 10-15.
Если медь стала равномерного коричневого цвета без размазни - значит ты всё сделал правильно и можно накатывать фоторезист.
Аноним 19/12/17 Втр 17:50:47 3066401260
>>306639
А накатывать как? Просто клеить или утюгом ещё сверху греть?
Аноним 19/12/17 Втр 18:50:50 3066441261
>>306619
Утюг не нужен, им очень легко перегреть пленку и фоторезист пойдет разводами. Просто клеишь на плату, тщательно разглаживаешь пальцами, и обдуваешь горячим феном для волос в течение пары минут. Так выше 60 градусов не перегреешь.

Другой вариант - наклеивать фоторезист на холодную, но оставлять его перед травлением полежать несколько часов под прессом (из книжек каких-нибудь), лучше на ночь. Соственно, на моем фоторезисте это прямо в инструкции и описано.
Аноним 19/12/17 Втр 19:18:15 3066461262
Алсо основной понт ламинатора - он охуенно равномерно придавливает за счёт резиновых валов.
Аноним 11/01/18 Чтв 11:02:08 3092461263
>>107196 (OP)
Онанимусы, палю годноту! Если лень рисовать в Орле либу на эхсклюзивный элемент, то кроме запасов спаркфана и элемент14, можно поискать на сайте Ultra Librarian и на халяву, т.е. даром, скачать 15 библиотек элементов
https://www.ultralibrarian.com/
Аноним 11/01/18 Чтв 12:56:15 3092551264
Аноним 21/01/18 Вск 00:49:15 3102401265
Сап, Анон. Arm-тред похоже умер, поэтомв спрошу здесь. Есть ESP8266
Нужно прицепить к нему плату, на которой будут 3 rgb светодиода, без внешнего блока питания. Напряжение максимум 5V (вообще 3,7 от аккумулятора, ну да пофиг, плата под всё это будет напечатана, но не сильно больше esp по размерам. Так что контроллерами напряжения можно обмазаться). Какие светодиоды брать и как подключать?
Аноним 21/01/18 Вск 03:59:25 3102491266
>>310240
С какого боку тут Arm?
Ты выбрал неправильную нить, тред ньюфагов - два блока вверх.
Аноним 06/02/18 Втр 00:33:58 3118071267
Скриншот 2018-0[...].png 21Кб, 849x535
849x535
Зацените, как я здорово придумал развести прямоугольниками плату под маленький гитарный усилитель. Очень удобно для любого способа производства.
Аноним 06/02/18 Втр 01:30:19 3118111268
>>311807 Если тебе под фрезеровку и лишь бы работало то пойдет конечно, а так гордится нечем.
Аноним 06/02/18 Втр 01:51:16 3118121269
1390324114001.png 143Кб, 339x388
339x388
>>311807
Импульсник сетевой запили с такой разводкой, базарю, будет охуенно!
Аноним 06/02/18 Втр 14:45:19 3118371270
>>311811
Надеюсь, будет работать. А что не так?
Аноним 06/02/18 Втр 15:29:37 3118381271
>>311837
Всё ОК, так делали и делают, в том числе иногда подобным образом разводят импульсные преобразователи. Не ведись на поролон от анонов.
Аноним 07/02/18 Срд 05:16:16 3119031272
>>311837
Паять такое очень неудобно, большие полигоны фольги эффективно отводят тепло.
Аноним 10/02/18 Суб 16:56:03 3122431273
wiz1.jpg 1555Кб, 3231x2031
3231x2031
wiz2.jpg 1797Кб, 3198x2277
3198x2277
Аноним 10/02/18 Суб 20:10:40 3122671274
>>312243 Только ты упустил один нюанс, с абы какого эмалированного кабеля изоляция слазит очень хреново. Тут нужен достаточно редкий пэвтл-2 и даже с ним паяльник придется кочегарить до 375.
Аноним 10/02/18 Суб 20:42:39 3122711275
>>312267
Товарищ Элм говорит провод потолще использовать, но у меня мнение - потоньше.
ПЭВТЛ-2 и ПЭВТЛ-1, ПЭПЛОТ и подобные - слишком дубовые по части пайки, поэтому использую польский провод из реле АТС - от (0.071мм) 0.09мм до 0.1мм. Паяльник Goot PX-201 при пайке-лужении стоит почти на самом минимуме. Нагар от сгорающей изоляции провода местами жутко напрягает счищать.
Странная рекомендация тем, кто уже в теме. В треде повыше были фотки онанокомпов с линуксой, собранных таким же образом.
Аноним 13/02/18 Втр 00:27:51 3124581276
WP2018021300231[...].jpg 905Кб, 1508x1386
1508x1386
>>107196 (OP)
Что делать с тонером при изготовлении платы ЛУТом, чтобы повысить плотность? Остается дохуя микроотверстий и при травлении медяха получается шершавая.
Аноним 13/02/18 Втр 00:50:01 3124611277
>>312458
Как-то у тебя совсем плохо все, даже пятаки в крапинку. У меня обычно только земляные погоны хуевые. Какую бумагу юзаешь? Можешь попробовать уплотнитель/зачернитель тонера, хз, кто как называет, такая хуерга в баллончике.
Аноним 13/02/18 Втр 07:43:20 3124711278
>>312458
переходи на фоторезист.
на ЛУТ потом даже глядеть не будешь.
Аноним 13/02/18 Втр 07:52:24 3124731279
WP2018021300304[...].jpg 547Кб, 1452x1469
1452x1469
>>312461
> даже пятаки в крапинку
Крапинки это тонер, я его просто пластиковой карточкой поскреб, еще не смывал начисто. Просто медь стала шершавой, как-будто наждачкой пошоркали.
Аноним 13/02/18 Втр 11:36:34 3124931280
>>312473
А на этом фото уже смыл тонер?
Аноним 13/02/18 Втр 12:58:30 3124961281
WP2018021312473[...].jpg 530Кб, 1436x1459
1436x1459
>>312493
Нет, вот теперь смыл и криво просверлил. Таки первый блин комом.
Аноним 13/02/18 Втр 13:07:14 3124981282
>>312496
Такое качество для лута - нормально. Тонер пористый, и не образует идеальную пленку, травитель под него так или иначе проникает. Чтобы сверлить точно, делай при печати отверстия не необходимого диаметра, а 0,3мм, тогда после травления на пятаке будет центрующая точка, в которой сверло отлично держится.
Аноним 13/02/18 Втр 13:19:48 3124991283
>>312496
У пятаков центра 0.3 делай чтобы сверлилось нормально.
Аноним 14/02/18 Срд 12:39:26 3125831284
>>312498
нихуя не нормально. принтер говно или руки. подтравов под тонером быть не должно
Аноним 14/02/18 Срд 16:19:01 3126051285
Аноний, насоветуй софтину для построения схемы на макетке, а то лень плату травить.
Аноним 14/02/18 Срд 17:50:48 3126161286
>>312605
Ну ты сетку 2.54" сделай и расставляй на ней. Или на каком там расстоянии у тебя дырки.
Аноним 14/02/18 Срд 17:52:42 3126171287
изображение.png 17Кб, 506x471
506x471
>>312605
>>312616
Вон если EasyEDA, то на пустом месте клацаешь и справа выбираешь.
Полумостовая катушка Тесла 03/03/18 Суб 13:10:57 3143111288
ucc27425-2.png 80Кб, 1931x953
1931x953
Я до этого платы никогда не разводил, но в этот раз точно хочу SSTC сделать! Трансформатор Тесла от народа! Так вот, ищу того, кто может помочь с разводкой платы в sprint-layout для этой схемы, ибо сам не умею.
Аноним 03/03/18 Суб 13:35:32 3143181289
>>314311
Лол. Это тебе соседская собака спать не даёт?
Полумостовая катушка Тесла 03/03/18 Суб 13:42:16 3143191290
>>314318
она не настолько мощная, как может показаться
Аноним 03/03/18 Суб 14:04:43 3143231291
>>314319
Ну, средненькая, одна из древних Зерговских версий. Мне больше запомнилась версия с кучей диодов и сапрессоров в силовой части, и ОС по антенне.
Но я хотел узнать таки собрался ли тот анон реально пугать собаку теслой. Я ж пошутил тогда насчёт этого.
Аноним 03/03/18 Суб 14:18:04 3143241292
>>314323
Нет конечно же)) а ОС лучше на трансформаторе тока делать по мне так
Аноним 03/03/18 Суб 14:19:16 3143251293
image.png 350Кб, 2480x1233
2480x1233
Аноним 03/03/18 Суб 15:50:13 3143281294
>>314325
Ага, эта. Какая-то жуткая эксперименталка с закосом в защиту, но я с неё проиграл.
Аноним 21/03/18 Срд 17:56:28 3166681295
1.JPG 58Кб, 800x600
800x600
2.JPG 56Кб, 800x600
800x600
Рейтаните махарайку чтоли.
Аноним 21/03/18 Срд 18:18:24 3166751296
>>316668
10 Виталиков из 10.
Аноним 25/03/18 Вск 08:27:47 3172041297
>>107196 (OP)
Есть какие-нибудь подводные при разводке печатки на 40МГц?
Аноним 26/03/18 Пнд 06:10:17 3174171298
>>317204
Там вся разводка - подводный
Аноним 26/03/18 Пнд 06:25:50 3174211299
>>317417
Не, ну я серьезно. Импедансы всякие, ширина проводников, земли? Или этим надо заморачиваться от 100МГц?
Аноним 26/03/18 Пнд 12:44:51 3174561300
>>317421
1) Практически возможно сделать микрополоски только с волновым сопротивлением около 20..150 Ом. Попробуй сам посчитать ширину микрополоска с волновым сопротивлением несколько сотен Ом (выйдут сотые доли миллиметра), или у тебя везде 50 Ом?
2) Длинную линию можно представить как четырехполюсник, т.е. в виде Т или П-образной схемы. Таким образом влияние коротких кусков несогласованных линий можешь посчитать сам.

Как минимум стоит делать все дорожки покороче, т.к. невозможно везде использовать согласованные линии. Ну и разумеется нужно учитывать междорожечную емкость и индуктивность.
Аноним 26/03/18 Пнд 21:37:45 3175291301
>>317456
>нужно учитывать междорожечную емкость и индуктивность.
Каким образом?
Аноним 20/04/18 Птн 04:55:00 3207311302
Реквестирую способ получения рисунка платы на бумагу, отличный от метода ЛУТ. Хз почему, но в печатке, где я всегда печатал лазером на глянец теперь меня посылают нахуй под предлогом "лазерный принтЕр не печатает на глянце". Это пиздец
Аноним 20/04/18 Птн 06:25:24 3207371303
>>320731
>посылают нахуй
Купи принтер на Авито, нищук.
Аноним 20/04/18 Птн 12:33:40 3207651304
>>320737
Не покупай. Я купил, а он вместо чёрных больших полигонов печатает полу-прозрачные. Дорожки чёрные, а полигоны - нет. Будто экономия тонера какая-то.
Если нашел место, где нормально печатают, печатай там.
Аноним 21/04/18 Суб 01:25:57 3208651305
>>320765
>вместо чёрных больших полигонов полу-прозрачные
В настройках печати выкрути параметр "Плотность печати" или "Плотность цвета" на полную. Хотя с названием параметра я могу ошибаться
Аноним 22/04/18 Вск 04:20:17 3209861306
>>320865
У некоторых принтеров это фича зашита в прошивке. Меня, не меня, а получишь хуй протравы.
Аноним 22/04/18 Вск 04:22:44 3209871307
>>312458
Менять принтер.
У меня такой хуйни практически нет. Бывает только на некоторых местах, если утюжил плохо.
Аноним 22/04/18 Вск 04:23:20 3209881308
>>320986
>Меняй, не меняй
fix
Аноним 23/04/18 Пнд 15:44:52 3210421309
VID201804222145[...].mp4 3582Кб, 848x480, 00:00:36
848x480
Запилил ведомую розетку. Теперь как только усилок выходит из дежурного режима, включается все остальное. Все ради того чтобы жопу не поднимать чтобы телек включить. Нет настройки на включение при наличии сигнала. Только через сервисное меню включение при появлении питания можно выставить.
Аноним 23/04/18 Пнд 17:22:53 3210531310
>>321042
Пиздец ты квартиру засрал. Тебе же 90% из этого барахла никогда не пригодится.
Аноним 23/04/18 Пнд 18:42:07 3210601311
15073006554630.[...].jpg 161Кб, 800x800
800x800
>>321053
Интересно, как много людей с патологическим накопительством смогли преодолеть себя исключительно благодаря подобному комментарию.
Быть может ты и депрессию сможешь вылечить чем-нибудь вроде "Ты же понимаешь что депрессия это плохо, всю жизнь просрал".
Аноним 03/05/18 Чтв 12:38:34 3219041312
>>321060
Меня можете записать, выбрасываю все нахуй, потом жалею, когда что-то все таки становится нужным, но не сильно.
Аноним 04/05/18 Птн 05:17:17 3220241313
Аноним 04/05/18 Птн 22:37:45 3221531314
>>321904
Я даже паялу выбросил
Аноним 04/05/18 Птн 23:43:44 3221551315
IMG201709292043[...].jpg 212Кб, 1000x1333
1000x1333
>>322024
Где?
>>322153
И что же ты тут делаешь тогда, раз у тебя теперь даже паяла нет?
Аноним 06/05/18 Вск 10:30:27 3223061316
20180506112536.png 4438Кб, 2656x1494
2656x1494
20180506112516.png 4021Кб, 1494x2656
1494x2656
20180506112351.png 4013Кб, 2656x1494
2656x1494
Рейт
Аноним 06/05/18 Вск 11:01:53 3223111317
>>322306
KPACUBO
Ебать, ты еще жив. Сколько уже лет собираешь свой усилитель?
Аноним 06/05/18 Вск 11:49:55 3223151318
>>322311
В ноябре 5 лет будет с момента окончательно определившийся топологии ПП и тогда же будет 4 года с момента заказа первых деталей. Сейчас оглядываюсь назад и думаю - как же много всего я изменил бы в этой конкретной железяке...
Аноним 06/05/18 Вск 14:38:24 3223451319
>>322306
чем это будет лучше современного усилка с али за 5-10к? Смогу ли я услышать разницу?
Аноним 06/05/18 Вск 18:21:49 3223631320
>>322345
Всем, скорее всего - и по объективно измеряемым искажениям, и субъективно по звуку. Разницу, скорее всего, услышишь.
Алсо,
>современного
Этот усилок и сам собран на современных деталях, да и схема его современней того же Линна, даром, что и она родом из 70-ых.
Аноним 06/05/18 Вск 21:15:09 3223971321
>>322363
>объективно измеряемым искажениям
Ты лучше напиши как будешь эти искажения объективно измерять, а то прикрутить транзисторы к радиатору каждый может.
Аноним 06/05/18 Вск 21:20:16 3224011322
>>322306
>>322315
За 5 лет почему не приобрел рубиконы? Почему клемники простые, копеечные? Купил бы с позолотой, ради такого девайса, невелика разница в цене. Короче, не понимаю твоей экономии, если уж заморачиваться постройкой такого штучного девайса.
Аноним 07/05/18 Пнд 17:04:38 3224771323
>>322401
Ты осознанно нынешние рубиконы котируешь вот так запросто выше всего остального, за промсерии например или это такая толстота со вкусом ностальгии по дедовским блек гейтам, продающимся сейчас по юмористическим ценам?
Аноним 07/05/18 Пнд 18:07:21 3224801324
>>322477
Чем плохи нынешние рубиконы? Мы ведь не о фейках говорим. В РФ они не поставляются, только с диджика заказывать. И я, разумеется, не о днище, а о LSQ и LSW сериях, например.
Аноним 07/05/18 Пнд 18:35:37 3224821325
>>322480
Чем они объективно лучше других производителей? И самое главное, даже если они лучше, насколько существенно это повлияет на параметры усилителя в целом? А даже если повлияет, то может лучше улучшить схемотехнику, чтобы не так влияло?
Аноним 07/05/18 Пнд 18:45:36 3224841326
>>322480
С чего бы им быть хуже?
У него кондёры нормального производителя, не уровня элзет стоят. Шило на мыло менять зачем?
Аноним 08/05/18 Втр 10:18:59 3225181327
>>322397
Как - хороший вопрос. Усилитель балансный и оба выхода отвязаны от общего провода, поэтому придётся сочинять отдельную схему специально для измерения искажений. Плюс низкоискажающий генератор делать/покупать (с этим, впрочем, проблем нет - они есть относительно недорогие с ультранизкими искажениями, правда, только на фиксированную частоту).
Как буду измерять - отпишусь ИТТ.
>>322401
>За 5 лет почему не приобрел рубиконы?
Зачем рубиконы? У меня хорошие конденсаторы общепромышленных серий в первых двух каскадах фильтра по питанию и "аудиофильские" ничиконы непосредственно у транзисторов.
>Почему клемники простые, копеечные? Купил бы с позолотой
Зачем, для красоты? Тем более, что непосредственно в сигнальных цепях у меня клеммников нет вообще, всё на пайке.
>>322480
> В РФ они не поставляются, только с диджика заказывать.
Те, что я поставил, тоже "в РФ не поставляются", и все детали я заказал с маузера.
>И я, разумеется, не о днище, а о LSQ и LSW сериях, например.
Это конденсаторы под винт, они в данном устройстве не применимы вообще. Особенно в блокировку непосредственно у транзисторов.
Аноним 05/06/18 Втр 23:27:57 3257131328
1.png 9Кб, 491x422
491x422
2.png 7Кб, 419x419
419x419
4.png 13Кб, 540x558
540x558
3.png 14Кб, 481x475
481x475
Я, блять, больше не могу. Почему альт рендерит именно так? 1 и 2 скрин - кривой рендер, 3 и 4 - как выглядит в схеме. Altium designer 16.0. Рендер получаю через output job.
Аноним 09/06/18 Суб 10:35:56 3260691329
Сап радач. Есть вопрос по Иглу и выводом платы в трехмерный вид. А конкретно, я нихуя в этом не понимаю
Аноним 26/06/18 Втр 22:30:20 3284191330
>>325713
Эта хуйня там с 10-й версии. Страдай. Или используй просто прямой шрифт.
Аноним 26/06/18 Втр 22:31:58 3284201331
>>328419
> Или используй просто прямой шрифт.
Или обычный негостовский шрифт.
Аноним 29/06/18 Птн 00:36:51 3286331332
image.png 387Кб, 1187x818
1187x818
image.png 380Кб, 1188x819
1188x819
Рейт май качество разводки, двощ.
Аноним 29/06/18 Птн 12:51:56 3286481333
>>328633
Без схемы не очень понятно, что это, но если заливка на обоих слоях - это общий провод, то его неплохо бы прошить более-менее регулярной сеткой виасов, чтобы оба слоя работали совместно.
Аноним 29/06/18 Птн 14:07:18 3286551334
15302218121301.JPG 94Кб, 1188x819
1188x819
Предохранитель рядом с низковольтным разъёмом.
Маленький зазор горячая\холодная стороны.
Разъём ХЗ, чего-то он мне не нравится.
Аноним 29/06/18 Птн 20:20:57 3287001335
im2.png 189Кб, 741x619
741x619
im1.png 176Кб, 889x814
889x814
Радач, оцени плату/разводку. Разъёмов там не будет, вместо них жгут провудов, так что вживую должно быть чуть менее (нет) уёбищно, чем на пике.
Аноним 30/06/18 Суб 11:56:23 3287531336
>>328700
Судя по всему, у тебя форму платы определяет конструктив. Раз вся схема на кусок этой формы и размеров влезла - то збс.
Аноним 30/06/18 Суб 12:29:44 3287611337
>>328700
Меня бы технологи выебали за проводники шириной с контактную площадку, зазор вдвое меньше толщины проводника и широкую земляную перемычку под корпус D1.
Аноним 30/06/18 Суб 13:40:32 3287661338
>>328761
А вот могёшь подробнее о сути взаимодействия с ними?

Вот если бы они любую работу принимали, даже то за что могут выебать, вроде его разводочки то что?

Пиздец продукту, проёбы по гарантийным возвратам и прочий конец мира?

Или всё-таки всё норм, а они просто тупые бумажкомаратели, противодействующие с помощью замшелых стандартов по указанным в них типовым шаблонам угнетения?
Аноним 30/06/18 Суб 13:47:14 3287671339
>>328761
Про проводники шириной с контактную площадку ты имеешь ввиду что оно херово будет запаивается в печи и может перекосить деталь? Зазор, в принципе, не критичен, там все проверенно на соответствие DRC производителя плат. Часть куска полигона под D1 убрал, спасибо, он там и правда лишний.
Аноним 30/06/18 Суб 23:37:49 3288101340
>>328766
Да не, просто процент брака потом выше, я так понимаю, соответственно стоимость. Это если серия крупная будет, конечно. Если чисто для себя в количестве пары экземпляров, то можешь извращаться как хочешь. Работать оно будет, базару нет.
>>328767
Если все учтено, то норм, конечно.
Аноним 01/07/18 Вск 00:53:04 3288171341
hi
Аноним 25/07/18 Срд 19:21:53 3316941342
>>263979
На высоких частотах твои переплетения проводов поруинят все.
Аноним 26/07/18 Чтв 13:26:16 3318111343
Аноним 27/07/18 Птн 15:49:53 3320061344
Господа, как насчет сделать сборник граблей, на которые мы наступили, чтобы предостеречь остальных и самим, если что, не обосраться? Развел свою первую серьезную плату и на тебе сразу, и тестовых выводов нет, приходится анализатором напрямую в TSSOP тыкаться, и у 165 регистров токоограничивающих резисторов на входах нету, так что нажатие некоторых кнопок вызывает потребление 0.17A на 5 вольтах, и не проверил линии питания, так что некоторые конденсаторы стоят на тупиковой ветке, через которую не ведут дорожки к потребителям, и регистры могут управляться через SPI, чего я не знал, так что делаю все ногодрыгом и формирование и отсылка данных занимает больше 50% времени в 50кГц прерывании(ок, половина из этого — считывание кнопок, которое случается редко, но и 25% тоже цифра немаленькая).
Аноним 27/07/18 Птн 16:42:27 3320201345
>>332006
С такими ардуинопроблемами тебе лучше пройти в ардуинотред.
Аноним 28/07/18 Суб 15:43:01 3321371346
>>332020
В ардуинотред я бы пошел, если бы у меня шилд с кнопкой не работал.
Аноним 28/07/18 Суб 17:01:43 3321431347
>>332006
>у 165 регистров токоограничивающих резисторов на входах нету, так что нажатие некоторых кнопок вызывает потребление 0.17A на 5 вольтах
Непонятно что ты имеешь в виду. Этих регистров как бы много всяких, есть ТТЛ и КМОП. Могу предположить что у тебя КМОП запитан от 3,3В и подаешь на вход 5В. В КМОП для защиты от статики по входам стоят диоды к земле и питанию. Ну а резисторов там быть не может, т.к. это снизило бы быстродействие. Мог хотя бы документацию открыть и найти там предельно допустимые значения.
>и регистры могут управляться через SPI
То есть просто не знал что такое SPI.

>>332137
Если бы сходил заранее и перерисовал схемы этих шилдов, то таких проблем не было.
Аноним 29/07/18 Вск 03:42:38 3321881348
>>332143
>Непонятно что ты имеешь в виду.
74HC165, они самые распространенные. Заказал у китайцев, зря, думаю. Пара кнопок из 12 вызывает нагрев, остальные нет, и данные неправильные приходят.

>Могу предположить что у тебя КМОП запитан от 3,3В и подаешь на вход 5В.
Именно, а проектировал вообще под 7, чтобы мотором управлять. Купил кнопки с подсветкой вот такие: https://www.aliexpress.com/item//1428645429.html , зеленый светодиод 0.1A жрет на 3 вольтах, так что я решил не нагружать линейный регулятор и подать питание входящее, а заодно и кнопки на него повесить. Регистры на 6 вольт рассчитаны, думал, что на входе стоит полевой транзистор, которому на повышенное напряжение пофиг, а вот защиту не учел, прочитал уже про нее. И резисторы тогда бесполезны будут, только сейчас дошло. Только странно, что нагрев не прекращается даже тогда, когда кнопка отпущена.

>Ну а резисторов там быть не может, т.к. это снизило бы быстродействие.
Быстродействие для кнопок? Они ж опрашиваются с частотой 60Гц, там особое быстродействие и не нужно.

>Мог хотя бы документацию открыть и найти там предельно допустимые значения.
Да, надо читать примечания. Просмотрел внимательней и нашел рамку рядом с характеристиками, что входные уровни должны быть не больше питающего напряжения.

>То есть просто не знал что такое SPI.
Наверно. Слышал про него, читал, но воспринимал как интерфейс для управления компонентами посложнее, чем простой регистр. Ну хоть развел удачно, тактирующий и входной сигнал для 595 регистра находятся на SCK и MOSI пинах, можно будет сразу тестить без кучи проводов на бредборде.

>Если бы сходил заранее и перерисовал схемы этих шилдов, то таких проблем не было.
Лол, я вот такой шилд имел в виду: https://www.aliexpress.com/item//32847602296.html
Аноним 29/07/18 Вск 09:29:21 3321971349
Аноним 30/07/18 Пнд 23:12:57 3324651350
>>332197
Rate me он был 5 лет назад.
Аноним 11/08/18 Суб 17:31:47 3338141351
>>328766
>Вот если бы они любую работу принимали, даже то за что могут выебать, вроде его разводочки то что?
Это технологи же. Они будут ПРОИЗВОДИТЬ такую хуйню. И знают, что если ты, например, не разделяешь по ширине контактные площадки и подводимый проводник, то при пайке компонентов половина из них непропаяется\тумбстоунится и пизды получат все.
Аноним 15/08/18 Срд 11:25:58 3341361352
тест
Как сейчас ебашут ЛУТ? Аноним 20/09/18 Чтв 14:07:21 3378151353
Когда-то давно паял, пользовался лазерно-утюжной технологией. Купил для этих целей глянцевую фотобумагу Lomand, как тогда было модно и горя не знал. Потом забросил радиоэлектронику и недоеденная пачка Lomanda лежала на полке. А вот недавно понадобилось плату сделать, но хуёво что-то получается. Грешу на то, что глянцевое покрытие за годы похуевело и хочу купить новую фотобумагу.
Но, может быть, за те годы, что я был не в теме, Lomand уже никто не юзает и нашли более удобную и надёжную глянцевую бумагу для ЛУТа?
Аноним 20/09/18 Чтв 17:11:32 3378411354
Подложка для термопереноса продаётся на Али.
Аноним 01/10/18 Пнд 06:24:56 3389031355
top.jpg 271Кб, 1029x1404
1029x1404
bot.jpg 278Кб, 1597x2183
1597x2183
Обоссыте, что ли.

Пара таймеров в DIP-8, LM358D в SOIC-8, LM317LD2R в SOIC-8.
Оранжевый - 11,67В, розовый - 12В.
Аноним 01/10/18 Пнд 09:44:31 3389061356
3d.png 63Кб, 528x720
528x720
3d2.png 71Кб, 660x907
660x907
Аноним 01/10/18 Пнд 10:10:47 3389081357
Аноним 01/10/18 Пнд 10:29:00 3389091358
>>338903 Терморазрывы где?
Аноним 01/10/18 Пнд 10:34:06 3389101359
>>338909
Вышли покурить, но скоро вернутся.
Ну а если серьёзно: не получается их делать, поэтому не использую.
Да, вроде как, они не обязательны.
Аноним 01/10/18 Пнд 13:10:18 3389221360
>>338910
Без них паяется не оче. Много тепла улетает по сплошной меди.
Аноним 01/10/18 Пнд 13:37:26 3389241361
>>338910
В чем рисуешь? В графическом редакторе Pain (без "t" в конце)?
Аноним 01/10/18 Пнд 15:41:14 3389311362
Аноним 01/10/18 Пнд 19:03:06 3389621363
>>338903
Ладно, похуй. Хуяк-хуяк и в продакшн.
Аноним 04/11/18 Вск 16:05:31 3436101364
62404358p0.jpg 2044Кб, 1150x1400
1150x1400
>>107485
Что с пикрилом не так?
Аноним 04/11/18 Вск 17:53:19 3436191365
>>343610
Аватарка - вот что с пикрилом не так. Ты же в дрыгостолах ракуешь.
Аноним 04/11/18 Вск 20:50:10 3436391366
>>107510
>часто DIY-дебилы гонятся за новизной и СИММЕТРИЕЙ
Золотые слова, они зачастую еще схемотехнику не понимают, но зато хорошие копировщики и умеют сделать красиво. А вот шарящие иногда наворотят хуйни что страшно смотреть, в идеале им бы объединиться в тандем, но у аудиоманек ведь конкуренция как у шлюх на трассе, ВСЕ ДОЛЖНЫ ЗНАТЬ ИМЕННО ФАМИЛИЮ АФАНАСИЯ ЗАЛУПИНА С ЕГО ХАЙ-ЭНД НЕСОВКОВЫМ УСИЛИТЕЛЕМ!!! Иначе никак.

На самом деле уебищный дизайн - это не совковость, это неряшливость, связывать неряшливого махарайщика с совком может только пригорелая жопой /по/рашная свинья, простите за срыв покровов :3

"Красивый" дизайн - это кликбейт и только он, видели всю эту НЕЗЕМНУЮ КРАСОТУ китайских модулей с алиэкспресса и поделки элитных ютьюберов? Ноу коммент.
Аноним 04/11/18 Вск 21:20:42 3436441367
>>343619
На вопрос не ответил.
Аноним 04/11/18 Вск 23:55:59 3436641368
В треде возникал вопрос о корпусах. Что думаете если воспользоваться в этом вопросе услугами лазерной резки, которые нынче оказывают в каждой второй деревне? Останется придумать только как это потом аккуратно согнуть. Есть конторы которые вообще под заказ корпуса запиливают, но цены даже страшно предположить какие.

Алсо, у меня риторический вопрос на счет станков за 15-20к для сверления плат: не лучше на производстве платы заказывать если не жалко столько денег на довольно узкоспециализированную вещь? Или кто-то получает удовольствие от лута?
Аноним 07/11/18 Срд 13:27:36 3440641369
>>343664
9500 сейчас стоит на али станочек для сверления плат, 15-20к давно не актуально.

По поводу корпусов лучше воспользуйся ближайшим человеком с 3д-принтером в твоем городе.
Аноним 07/11/18 Срд 14:27:33 3440751370
>>343664
Акрил гнут там же где и режут. Нарисовал, отдал, забрал готовое.
Естественно придётся сделать пару-тройку тестовых образцов чтобы оценить возможности оборудования и сделать соответствующие поправки. Соединения шип-паз, отверстия, сгибы...

Делать платы самому имеет смысл если эта плата нужна прямо сейчас. Деньги = время.
Ну иногда самодельные платы могут оказаться значительно (в разы) дешевле заводских.
Аноним 13/11/18 Втр 08:15:28 3451281371
>>344075
> Соединения шип-паз
Делаю чертёж для корпуса из оргстелка (лазерная резка)
Какой сделать зазов между шип-паз, что коробочка собралась?
Аноним 13/11/18 Втр 08:15:49 3451291372
>>345128
>зазов
зазор
*быстрофикс
Аноним 13/11/18 Втр 09:21:58 3451321373
>>345129
А никогда не угадаешь. Как то заказывал фрезернуть кусочек акрила в какой то зассаной конторке. Указал размер паза в эскизе. Аккуратно все им разрисовал... в итоге: небольшая деталь100100 мм 4 мм толщиной, по всей длине надо было сделать паз чтобы осталось 1.8мм толщины, по какой то хер вначале паза размер 1.7мм , в конце уже 2 мм. И как можно на таких станках и такими кривыми конторками вообще что то точное выпилить ?
Аноним 13/11/18 Втр 09:45:08 3451331374
>>345132
в моём случае режут вполне прилично.
думаю заложиться зазором 0.2мм.
Аноним 13/11/18 Втр 13:09:34 3451501375
2634673476347.JPG 256Кб, 1154x1038
1154x1038
Обязательно сделай пробный рез. Круги, квадраты, линейка и т.д..
Как уже сказали, могут быть сюрпризы. И несоответствие размерам здесь не самое худшее.
Например у криворучек вместо квадрата может получиться ромб, а у круга не сойтись "начало" и "конец".

Например под шип 3х10мм (толщина акрила 3мм) я делаю паз 3.2х10.4мм и это даже много (зато собирается без проблем).
Аноним 13/11/18 Втр 21:48:10 3452651376
>>345150
с такими зазорами плотно детали садятся? или болтаются?
Аноним 14/11/18 Срд 11:24:11 3453231377
>>345265
Естественно болтаются. Идеальной посадки там не будет, т.к. оборудование явно не прецизионное.
Поэтому приходится сразу придумывать расположение крепежа чтобы всё зажать по максимуму.
Аноним 23/11/18 Птн 11:12:00 3467661378
>>280055
Добра тебе, анон.

>>280090
libgen.io
не благодари
Аноним 24/11/18 Суб 15:08:23 3468511379
supply.jpg 80Кб, 424x672
424x672
Может кто подскажет.

Развожу питание для МК.
Цепи AVDD, DVDD, IOVDD и прочее.

Так, как сделано на пике - приемлемо?
Аноним 26/11/18 Пнд 11:40:49 3470901380
>>346851
Это просто какой-то бессмысленный пизнец
Аноним 27/11/18 Втр 08:58:31 3471691381
>>347090
Уже неактуально.
Развёл, плату сделал, всё спаял - всё нормально.

От местных пидаров ничего не дождёшься.
Аноним 27/11/18 Втр 12:19:36 3471871382
Аноним 27/11/18 Втр 13:21:01 3471941383
>>347169
Даунам, которые не могут отключить слой шелкографии, зачем помогать? Агробыдло без уважения к другим.
Аноним 27/11/18 Втр 18:00:34 3472701384
>>347194
Классика, ага.
lurk:Жлоб
Аноним 04/12/18 Втр 22:07:03 3482521385
1.jpg 151Кб, 1024x768
1024x768
Может кто-нибудь объяснить зачем тут (причем явно в верхнем слое) все свободное место заполнили небольшими квадратиками? Почему не оставили пустым или не залили целиком?
Аноним 04/12/18 Втр 22:32:20 3482561386
1302184617780.png 19Кб, 284x284
284x284
>>348252
Это макетная плата, на самом деле.
Аноним 04/12/18 Втр 22:49:41 3482591387
>>348252
Баланс меди - чтобы многослойки при нагреве не сильно вело/скручивало + небольшая экономия травильного раствора (если бы этого вообще не было). Плата для ЛУТ-а же - принтеры не умеют в равномерную заливку полигонов, вот и разделили. Связь доделывать самому сверху соплями, соскребая маску.
Аноним 05/12/18 Срд 07:31:28 3483051388
>>348259
>Баланс меди
Это для внутренних слоев. Какой смысл делать в верхнем слое?
>небольшая экономия травильного раствора
Если бы была какая-то экономия, то такое наверняка можно было бы наблюдать чаще.
Аноним 05/12/18 Срд 08:05:22 3483111389
Аноним 14/12/18 Птн 19:58:33 3496521390
есть к кого-нибудь крякнутый eagle последней версии (9.2.1), найти ни где не могу
Аноним 21/12/18 Птн 20:53:50 3503071391
изображение.png 898Кб, 900x998
900x998
изображение.png 1294Кб, 903x747
903x747
изображение.png 1643Кб, 900x1002
900x1002
Рейт ми!
Была зарядка от шуруповёрта, которая сожгла термопредохранитель себе.
Разобрал, добавил обычный предохранитель и digispark (attiny45) с датчиком температуры 18b20 и симистор, чтоб при нагреве выше 80 градусов отключалось.
Она охлаждалась больше, чем работала.
Собрал из 2х полу-живых батарей одну рабочую. Не помогло. Всё равно греется.
Достал какой-то радиатор из запасов хлама, приложил на КПТ. Перестала греться, нормально заряжает.
Смоделил корпус, напечатал на 3д принтере, теперь ничего не греется и выглядит красиво.
inb4: купи новый шуруповёрт
Аноним 22/12/18 Суб 02:14:10 3503571392
>>350307
Это просто пиздец...
>Была зарядка от шуруповёрта, которая сожгла термопредохранитель себе.
У транса либо межвитковое КЗ, либо работает с перегрузкой.
>digispark (attiny45) с датчиком температуры 18b20 и симистор, чтоб при нагреве выше 80 градусов отключалось
А мог поставить простейший компаратор и термистор за три копейки, ардуинодаун ёбаный.
>Она охлаждалась больше, чем работала.
>Всё равно греется.
>Достал какой-то радиатор из запасов хлама, приложил на КПТ. Перестала греться, нормально заряжает.
Проблемной обмотке похуй на твой радиатор. Жди фейверка.
>Смоделил корпус, напечатал на 3д принтере, теперь ничего не греется и выглядит красиво.
>OUTPUT 21V 400mA
Купить аналогичный адаптер за 500р религия не позволила?
Альтернативно одаренный уёбок, блядь, ВДУМАЙСЯ: ты добавил охлаждение и программную защиту на неисправный трансформатор. Часы ебли, в разы большие затраты...
Какой только хуйней люди не занимаются, я в ахуе.
Аноним 22/12/18 Суб 13:12:48 3503911393
>>350307
>Она охлаждалась больше, чем работала.
Оно примерно так и рассчитано работать, трансформаторный БП в полностью закрытом корпусе всегда адски греется - слишком низкий КПД. Так что все правильно сделал, малаца.
>>350357
>Купить аналогичный адаптер за 500р религия не позволила?
Лол, ну иди купи, CC CV адаптеры конечно на каждом шагу валяются под любой ток, и всего за 500р в корпусе, ага.
Аноним 22/12/18 Суб 14:19:16 3503981394
>>350357
>компаратор и термистор
СЛОЖНА. Да и я свой дигиспарк вместе с симистором могу в любой момент обратно отпаять.
>Жди фейверка
Поставил предохранитель на 250В 500мА
>Купить аналогичный
Там всё не так просто. Ni-Mh заряжается пульсами. Да ещё и лишние деньги тратить. А радиатор и много дешевого ABS пластика для 3д принтера уже есть.
>Часы ебли, в разы большие затраты
Мне доставляет. Я это сделал не ради того, чтоб шуруповёрт работал, а потому что мне это нравится.
Аноним 22/12/18 Суб 14:32:52 3503991395
изображение.png 761Кб, 634x587
634x587
изображение.png 561Кб, 530x547
530x547
изображение.png 550Кб, 404x676
404x676
изображение.png 91Кб, 602x761
602x761
>>350357
А что ты на это скажешь?
Из двух батарей собрал одну, а вторую сделал под блок питания 12В 20А.
Внутри 2 диода по 40А, один не пропускает ток обратно в БП, второй сжирает выбросы самоиндукции (или как их там).
Аноним 22/12/18 Суб 15:00:21 3504001396
>>350399
>3
Не пизди, не печатал ты это - вон следы от выталкивателей формы.
Аноним 22/12/18 Суб 15:13:19 3504031397
>>350400
Я тебе с 4го показываю крепление контактов и диодов. А корпус батареи родной.
Аноним 22/12/18 Суб 15:18:03 3504041398
>>350403
А сможешь такое напечатать?
Аноним 22/12/18 Суб 15:20:47 3504051399
>>350404
Ничего не понял.
Внутри корпуса были Ni-Mh батареи. Я их вынул и напечатал с 4го пика крепление под контакты верхние вырезанные из крышки и диоды. Деталь с 4го пика напечатана.
Аноним 22/12/18 Суб 15:32:56 3504071400
>>350391
>CC CV адаптеры конечно на каждом шагу валяются под любой ток
Ну примерно так и есть. У меня несколько готовых заводских и десяток-другой пригодных для модификации.

В любом случае я бы просто сделал из подручного хлама испульсный зарядник под старый корпус.
Аноним 22/12/18 Суб 15:35:45 3504091401
>>350399
В кнопке шуруповёрта уже стоит защитный диод и мосфет, так что твои КД202 там нахуй не нужны.
Аноним 22/12/18 Суб 15:40:17 3504101402
>>350405
>Внутри корпуса были Ni-Mh батареи.
В шуруповёртах используются Ni-Cd SC и Li-Ion 18650.
Аноним 23/12/18 Вск 10:36:58 3504851403
>>350399
Я не он, но скажу что ты просто пиздец со своими диодами совковыми. 40а блядь, ага, ща. На диоде падает 0.7-0.8в что умножив на 40 будет около 30. При 40 ампер твой диод будет греться как паяльник и расплавит нахуй твое говно. Там резьбу не долбоебы на нем сделали, а чтоб в радиатор вкручивать, а не в анус мамке. Нахуй ты диод поставил на пути тока, ты что мудак? Чтоб обратно не тек? Так самоиндукция в батарейку это рекуперация епт, можешь друзьям рассказать что у тебя как в тесле. Не говоря уж о том что там внутри щруповерта уже есть все защиты, т.к. он регулируется мосфетом и ему нужен диод (или не нужен, т.к. мосфет сам сука диод и современные софеты могут гасить самоиндукцию на себя до какого-то уровня).
Аноним 23/12/18 Вск 14:03:58 3505051404
>>350410
>На диоде падает 0.7-0.8в
0.415В
>При 40 ампер твой диод будет греться как паяльник и расплавит нахуй твое говно.
Поэтому я и взял на 40А когда у меня БП на 20А чтоб были тёплые, а не кипяток.
>Так самоиндукция в батарейку это рекуперация епт
Нет там батарейки. Там провода на блок питания идут. Вторую батарейку не трогал, там диодов нет.
Аноним 23/12/18 Вск 14:46:35 3505161405
>>350505
>0.415В
Это ты при каком токе через диод измерял?
>Поэтому я и взял на 40А когда у меня БП на 20А чтоб были тёплые, а не кипяток.
Нагрев напрямую не зависит от максимально допустимого тока диода. Даже если на диоде 0,4 В, то при 20 А это будет 8 Вт. Ну, это в половину от маломощного паяльника.
Аноним 23/12/18 Вск 15:11:58 3505191406
Аноним 23/12/18 Вск 16:05:48 3505211407
>>350505
>0.415В
это ты мультиметром померял при токе около 1ма, а при 10а там под вольт будет.
>Поэтому я и взял на 40А когда у меня БП на 20А чтоб были тёплые, а не кипяток.
Мощность P=U*I, где I - Ток через диод. Ток на который диод расчитан ничего тут не влияет, ток написанный в доке диода это ток который диод может пропустить длительное время без потери надежности и не сгореть нахуй при адекватном теплоотводе. А без теплоотвода он сгорит будь хоть на 1000а, если не может отвести генерируемое тепло через тот корпус что есть. На глаз - твой диод отвести может 3-5вт, хотя в пластике скорей 2-3вт, что явно недостаточно. И диод там нахуй не нужен, дрель не долбоебы делали, диодов там никаких изначально нет, зачем ты хуйню придумал?
Аноним 24/12/18 Пнд 03:30:01 3506121408
>>350521
>>350516
Чего вы ардуинщику объясняете? Его мозг проебан.
Алсо, КД202 без радиатора лишь около 1А среднего тока может тянуть, у него макс. рассеиваемая мощность при этом где-то 0.5-1вт.
Аноним 24/12/18 Пнд 14:22:41 3506931409
Какие вы деды ворчаливые. Пиздец просто.
На сайт заходишь, а там 15 мегабайт библиотек зависимостей, чего только стоит история с left-pad https://habr.com/post/280099/Отдельная, сука, библиотека для вставки пробела с левой части строки он 30 секунд грузится, тебе нормально.
А как ардуиной температуру регулировать (та же либа считай) так у вас сразу жопа горит.
Как пару лишних диодов на всякий случай поставить, у вас огонь в глазах.
Так ещё между строк читаете, просто, чтоб обосрать. Будто шуруповёрт нужен, чтоб чугун сверлить по 30 минут без остановки на максимальной мощности.
Мерзко от вас.
Аноним 24/12/18 Пнд 14:40:33 3507001410
>>350693
Мы тебе добра хотим, не расстраивайся, няшечка :3
Ну просто реально, нахуя ты на сгоревший трансформатор радиатор приделал? Вот у тебя пердак горит, но это ведь лучше чем когда горит комната?
Нахуя ты диоды совковые в шруповерт вставил? Они там не нужны и только мешают.
Аноним 24/12/18 Пнд 15:13:29 3507151411
>>350700
>Нахуя ты диоды совковые в шруповерт вставил?
Дело было так.
На батарее написано 18V.
Поехал, купил БП на 24 вольта и выставил 18В, подпаял к шуруповёрту, включил, при вращении шуруповёрта на БП прыгает до 60 вольт. Я понял, что самоиндукция и нужны диоды. На рынке спросил 40А, дали такие.
Но ещё и блок питания поменял на 12В потому что от 18В дымится.
Сейчас не прыгает, напряжение стоит как вкопанное на 12.34В, ничего не дымится.
Аноним 04/01/19 Птн 07:21:08 3516821412
Как отгородить самодельную SSR релюшку от остальной части платы?

Или хотя бы как это загуглить правильно?
Аноним 04/01/19 Птн 10:58:26 3516911413
>>351682 Что там отгораживать? У тебя там и так должен стоять оптосимистор для изоляции (или оптопара если реле для постоянки)
Низковольтная часть должна быть отделена от 230в минимум на 3мм
На стороне управления поставь PF5102 как ограничитель тока или пару NPN с резисторами. Так реле будет работать от 3.3 и до 24в
Аноним 04/01/19 Птн 11:06:21 3516921414
>>351691
>Что там отгораживать?
Ну там вроде прорези в плате выполняются - типа воздушные барьеры. Или как они там правильно называются.

И ещё от помех как бы защититься.

Может и зря накручиваю себя - как-то просто прикручивал готовую релюху SSR к контактам на плате. Вроде ничего.
Аноним 04/01/19 Птн 11:47:32 3516931415
>>351692
>прорези в плате
Они не обязательны, если обеспечивается зазор в 3мм. Хотя конечно будут полезны на случай если плата окажется залита каким-нибудь говном.
>от помех как бы защититься
RC снаббер https://www.st.com/content/ccc/resource/technical/document/application_note/38/88/44/b8/2c/26/44/b8/CD00004096.pdf/files/CD00004096.pdf/jcr:content/translations/en.CD00004096.pdf
Аноним 04/01/19 Птн 12:22:59 3516941416
>>351693
>RC снаббер
Не, соседство постоянки и переменки не есть же гуд? Как для сигналов, так и для силовухи.

Вот это вот всё.
Аноним 22/01/19 Втр 12:20:54 3538091417
На сколько больше делать отверстие под вывод в сравнении с самим выводом?
Аноним 22/01/19 Втр 12:53:25 3538151418
>>353809
Для небольших деталей вроде резисторов и конденсаторов диаметр отверстий стоит делать на 0,15...0,2 мм больше диаметра выводов. Вообще это зависит от разных факторов.
Аноним 22/01/19 Втр 13:08:33 3538171419
>>353815
А для бОльших? Для клемм разных, для джамперов?
Аноним 22/01/19 Втр 14:00:51 3538301420
>>353809
Обычно в даташите рисуют рекомендуемое посадочное место.
Касаемо PLS (PLD) - вывод в виде квадрата 0.64мм. Делая отверстие 0.7 - надо буквально забивать, 0.8 - с легким натягом, 0.9 и выше - уже вываливается.
Цифрам верить нельзя, тк каждый по своему понимает цифры - некоторые что должно быть ПОСЛЕ металлизации, некоторые СВЕРЛО, которым сверлить. Хоть и толщина металлизации условно маленькая - иногда боком вылазиет.

Где-то посредине - удобство установки элементов. С двувыводными и подобными элементами проблем особо нет, а если у тебя например блок разъемов 16x8P8C(RJ-45)? Если деталь новая - проблем особо нет, если из кучи/третьих рук/../ - то малость погнутые выводы и готовься с шараде по изгибанию ног чтобы они встали с первого раза в отверстие "в притирку".

Еще глубже - сколько железяк собрался делать? Пару штук или огромную серию? Для пары штук - делай что угодно, для серии - даже +0.1мм диаметра, умноженные на число выводов - это дофига лишнего припоя и уменьшение скорости сборки при ручной пайке.
Основные факты озвучены, сам думай на что готов.
Аноним 25/01/19 Птн 20:16:23 3544161421
Блин, сколько с фоторезистом ебли пиздос...
Аноним 26/01/19 Суб 01:32:36 3544471422
>>354416
А то! Я хуй забил, и делаю ЛУТом дальше.
А ведь купил и лампу и фоторезист и плёнку для принтера и соду и даже маску для шелкографии. Но там оказалось, что её хуй размажешь и принтеры печатают немного разные размеры каждый раз и там всё ещё сложнее.
Аноним 31/01/19 Чтв 15:20:45 3552381423
>>353809
Методика расчета приведена в ГОСТ 23751-86 (старый) ГОСТ Р 53429-2009 (увага, есть ошибки в формулах). Потом округляешь до значения из стандартного ряда диаметров отверстий. Это если труъ.

Если впадлу возиться с расчетами, пользуешься утилитами в САПР, которую используешь.
Аноним 04/02/19 Пнд 05:54:36 3557511424
>>354416
Да нисколько, очень удобная и точная штука, у меня уже давно не фейлилось ничего из-за него. Самое главное это соблюдать три вещи:
1) следить чтобы фоторезист не был просрочен - срок годности там не условный а очень конкретный, если уже наступил - то лучше сразу выкинуть пленку, мучаться с ней бесполезно
2) после наклеивания на плату дать отлежаться хотя бы часик, клей на фоторезисте не секундный
3) заранее собрать "станочек" для засвечивания из жестко закрепленной УФ-лампочки и стекла для прижима платы, ну или просто купить маникюрную лампу для сушки лака
Аноним 12/02/19 Втр 10:38:13 3568401425
>>354416
Ну так отправляй китайцам, долбич.
Вобще ебли никакой - клацнул пару кнопок, бабок отбашлял и всё.
Аноним 15/02/19 Птн 18:02:54 3571861426
455125155525052[...].jpeg 323Кб, 770x1810
770x1810
Может кто попробовать создать пады компонента с отверстиями в
привычном вам каде?

Пытаюсь заделать овальные отверстия в падах. Размеры - в миллиметрах.

Что-то через диптрейс не получается; наверняка что-то не так делаю.

В архиве по ссылке: контуры падов в *.DXF и компонент, который пытаюсь перепилить из Eagle.
https://anonfile.com/idO5Y5t5b5/USB_connector_7z

Для параноиков:
https://www.virustotal.com/ru/file/768d78cbcd41ecf64f7ee4bf5f91b33ae5b0dc7f36cde6b4e17bd514d479b1b5/analysis/1550242698/
Аноним 15/02/19 Птн 19:30:45 3572011427
Аноним 16/02/19 Суб 01:49:54 3572141428
изображение.png 35Кб, 1009x751
1009x751
>>357186
Я в этом не разбираюсь, но солидворкс говорит, что отверстия у тебя и так овальные.
Аноним 16/02/19 Суб 08:20:05 3572211429
musb.png 17Кб, 506x552
506x552
musb2.png 9Кб, 375x529
375x529
>>357214
Да всё уже.
Разобрался ближе к ночи.

Диптрейс не позволяет сделать сквозное отверстие не по центру пада.
Ну как не позволяет: оно будет выглядеть как отверстие, но будет глухим.

Пришлось подрезать пады и центрировать их, чтобы получить нормальное сквозное отверстие.

По-крайней мере я так допёр. Может опять что-то не так.

Из треда три-дэ печати приполз что ли?
Аноним 06/04/19 Суб 17:30:15 3617141430
456.png 24Кб, 575x515
575x515
Как импортировать ячейки в Менторе? Стоит X-ENTP VX.1.1, ячейки и символы для нужного компонента скачал на SnapEDA, в архиве файлы с расширениями .c, .d и .p. Делал по инструкции отсюда https://www.snapeda.com/about/import/ (пикрелейтед), но импортируется только символ, ячейка не импортируется.
Аноним 12/04/19 Птн 18:14:16 3622381431
Screen Shot 201[...].png 687Кб, 2830x1426
2830x1426
Screen Shot 201[...].png 629Кб, 2812x1507
2812x1507
Screen Shot 201[...].png 832Кб, 2902x1585
2902x1585
Не знаю, где и спросить. В общем, я нуфаг нуфагом, зачем-то обновил кикад до 5.1 и теперь в выборе футпринта не отображается сразу картинка элемента я по одним названиям ещё не знаю, тем более, когда просто резистор рандомный нужно поставить, нужно отдельное окошко открывать. Хотя координаты типа в этом окне есть, правой кнопкой зум выбрать можно и т.д. Я тупой и это в настройках меняется или как? На картиках 4.0.7, где всё удобно, а 5.1.0 где как-то не так. mac os 10.11, вроде на странице написано для 10.11-10.13 версий. Хотя и говорят, что known to work on 10.12 and 10.13.
Аноним 13/04/19 Суб 08:14:16 3622851432
>>362238
Ну не в рейт ми тред же, блядь.
Аноним 13/04/19 Суб 12:30:10 3623081433
>>362285
Прошу прощения. Просто раз тут обсуждают разводку, то, наверное, и софтом пользуются, более подходящего треда не нашёл.

Впрочем, оно уже само починилсоь как-то, поэтому вопрос отпадает.
Аноним 14/04/19 Вск 15:31:43 3624261434
>>362285
А где, сука? Есть второй тред по трассировке, но он для опытных инженеров, которые обсуждают СВЧ-платы и тому подобное. А здесь вопросы из серии "что лучше - Ментор или Альтиум", "как начать работать в Allegro", "как импортировать библиотеки" и другие.
Аноним 16/05/19 Чтв 00:26:27 3671811435
Аноним 20/07/19 Суб 15:21:08 3731431436
>>107196 (OP)
Есть где годные пособия по трассировке и монтажу плат?
Аноним 21/07/19 Вск 14:11:06 3732011437
Аноним 06/09/19 Птн 03:07:20 3774201438
GM Arts Overdri[...].gif 12Кб, 550x423
550x423
Где можно найти печатку на эту схему?
Аноним 20/09/19 Птн 23:27:30 3806131439
Аноним 20/09/19 Птн 23:37:19 3806141440
>>373143
>пособия по трассировке и монтажу плат
Printed Circuit Boards: Design, Fabrication, and Assembly
Аноним 24/09/19 Втр 16:06:21 3810051441
1.png 8Кб, 403x325
403x325
2.png 27Кб, 510x388
510x388
>>107196 (OP)
Прошу твоей помощи /ra.
Как правильно и красиво все это развести, и сделать красивую коммутационную схему, я дрочусь уже больше часа и нифига не выходит, да, да тупой - знаю. Прошу помогите, пожалуйста!
Аноним 25/09/19 Срд 15:52:28 3810791442
>>381005
VT1, VT2
Q1, Q3
Нахер иди
Аноним 27/09/19 Птн 19:24:26 3813251443
>>107319
Это из какого софта такую красоту экспортировал?
13/11/19 Срд 13:24:13 3900001444
mikrosxema-usil[...].jpg 76Кб, 811x498
811x498
арарарп.JPG 2503Кб, 4006x2915
4006x2915
Я дебик? Если да - то почему? Что правильно, что не правильно, и почему? Запоёт? Или запердит с подливой? Я ньюфаг
Аноним 13/11/19 Срд 13:27:54 3900051445
>>390000
>Я дебик?
Да. Зачем ты емайл написал?
Аноним 13/11/19 Срд 13:32:54 3900111446
>>390005
Не ебу. Так чё с платой?
Аноним 13/11/19 Срд 15:20:46 3900581447
>>390011
Работать должно нормально. Можешь добавить конденсаторы по питанию возле каждой МС. Будет лучше.

А ещё лучше - выкини 2030 и поставь ТДА7293
Аноним 16/12/19 Пнд 15:18:43 3955621448
>>257381
Котаны, поделитесь алгоритмом
Аноним 12/03/20 Чтв 13:56:25 4059331449
изображение.png 12Кб, 969x591
969x591
изображение.png 16Кб, 450x196
450x196
Привет, ананы. Есть одна схема, суть такова...
Вопрос не совсем по разводке, скорее по самой схеме.
Уже писал в "помощи ньюфагу", но там никто не ответил, так что продублирую тут.
Если не по адресу, то подскажите в какой тред мне с этим.
Короче завалялась у меня LM386N-1 и понадобился предусилитель для микрофона.
НЕ планирую использовать как УНЧ и подключать буду без нагрузки.
Т.е. в линию звуковой карты ну или в микрофонный вход на крайняк
Нюанс в том что схем не очень много, а спроектировать сам не умею.
В общем, подскажите норм ли схемы нарыл и подходят ли к динамическому микрофону?
Можно ли у них на входе просто джек воткнуть вместо капсуля?
Пока склоняюсь к первой схеме.
Вторая шакальная вроде "поразвитей", но я не уверен она для электретного микрофона или динамического.
Спасибо.
Аноним 13/03/20 Птн 11:39:30 4060751450
>>405933
у тебя схемы в принципе одинаковые, просто нарисованы по разному, отличаются только микрофоном, на первом пике это пьезо, а на втором - конденсаторный, и фильтровыми конденсаторами. Сделаешь любую из этих можешь применить для любого микрофона из этих двух. Качество будет или нет, тут уже вопрос открытый, ни в одном операционнике тут дело. Сделать фильтры выходные - тут вся загвоздя.
Аноним 13/03/20 Птн 21:04:21 4061481451
Gain20.png 11Кб, 429x284
429x284
>>405933
Первая схема норм, в datasheet есть дефолтные схемы. усиление в 26 дБ в самый раз для динамического микрофона.

Вторая для динамического, но тут чёто лишнего по накручего)) видишь во второй слева (как идёт ток) стоит микрофон электретный, через резистор напряжение на него идет, а потом конденсатор, что бы постоянку убрать (ну типа классика). Используй этот узел электр.микр-резистор-конденс для первой схемы и норм пойдет.

Схема для ньюфага самое то, только коробочку нормально сделай, кишки наружу эт совсем не круто. Спокойно пользуйся прикрепленной схемой на пике ниже и норм.
Аноним 13/03/20 Птн 21:05:18 4061491452
>>406148
ий сорян вторая для электретного, опечатался, пардон)
Аноним 14/03/20 Суб 02:24:25 4061731453
изображение.png 15Кб, 918x528
918x528
Спасибо за ответы.
>>406075
> у тебя схемы в принципе одинаковые, просто нарисованы по разному
Ну я почему и спросил. Базовые понятия есть, но в универе по верхам давали, т.к. не на радиоспециальности.
> Сделаешь любую из этих можешь применить для любого микрофона из этих двух
И прям в звуковуху можно оба врубать?
> Качество будет или нет
Похуй, мне для дома чисто. Микруха и так без дела лежит.
>>406148
> в datasheet есть дефолтные схемы
Я первым делом посмотрел, там динамик на всех нарисован, т.е. для них нужна нагрузка как я понял.
> усиление в 26 дБ в самый раз для динамического микрофона.
О, ну это уже серьезная конкретика.
Есть смысл туда кондёр с переключателем тыкать или 26дБ мне с головой?
> Используй этот узел электр.микр-резистор-конденс для первой схемы и норм пойдет.
Нарисовал. Норм или я зря питание соединил?
Алсо зачем мне этот узел, если у меня динамический микрофон?
> Схема для ньюфага самое то
На самом деле я уже делал всякое говнецо на микрухах, просто в микрофонах профан.
> Спокойно пользуйся прикрепленной схемой на пике ниже и норм.
А разве это не УНЧ? Что я тут должен был увидеть, кроме земель и распиновки? Не понял короче.

Кстати, ставить стаб 7809 на питнаие, если буду от импульсника питать или с таким усилением похуй?
Имеет ли смысл несколько номиналов кондеров взять и поигаться с ними на макете? Если да, то каких?
Аноним 14/03/20 Суб 18:08:29 4062401454
0001.png 57Кб, 629x1528
629x1528
>>406173

Прикрепил пики)

>Я первым делом посмотрел, там динамик на всех нарисован, т.е. для них нужна нагрузка как я понял.

Вместо динамика смело ставь переменный резистор, с которого сигнал пойдет на линейный вход. Тут могут набежать всякие бородатые телемастера)) поэтому 50 кОм на глазок)))

>Есть смысл туда кондёр с переключателем тыкать или 26дБ мне с головой?

Вот это вот не понял. Если считать, то выход с динамического микрофона, гитарки и т.д. (очень дефолтно) около 100 мВ, прибавляем сюда 26 дБ:
0.2В + 26дБ = 2В. Для линейного многовато, если честно, поэтому аккуратней с потенциометром.

>Алсо зачем мне этот узел, если у меня динамический микрофон?

Ну ок, прост... там для электретного и обвязка по сути не нужна...

>А разве это не УНЧ?

Как раз Усилитель Низких Частот и ему пофик что усиливать: плеер, микрофон, гитарку, всё что от 20 до 20кГц он усиливает в 20 раз по напряжению)).
Просто у него выходные каскады мощные, чтоб на малешький динамик выводить. Но нам это не надо выводим на резистор, а дальше снимаем с него маленько вольт.
Аноним 14/03/20 Суб 18:10:57 4062411455
>>406240
P.S. хз зачем там ФНЧ C2-R2, наверное от всяких ВЧ помех с усила, или при работе на низкоомную нагрузку свои траблы...хзхз. Можт и без нее покатит.
Аноним 14/03/20 Суб 18:14:56 4062421456
>>406241
>>406241
P.P.S

Надеюсь понятно, что обозначение 0.1 / 10.0 / 0.05 это в микрофарадах.

Чисто для ликбеза, на схемах:
1.0 / 0.01 / 22.0 это обозначение микрофарад (мкФ)
1000 / 4700 / 330 это обозначение пикофарад (пФ)
Аноним 14/03/20 Суб 18:16:51 4062431457
>>406240
Р.Р.Р.S

0.1В + 26дБ = 2В
Аноним 14/03/20 Суб 18:19:08 4062441458
Аноним 14/03/20 Суб 21:03:42 4062631459
>>406240
> переменный резистор, с которого сигнал пойдет на линейный вход
А чо в схемах его в начало пихают?
В УНЧ понятно, там или схема в защиту уйдет или резистору пизда, а тут-то выхлоп поменьше.
> Вот это вот не понял
Там можно гейн на схеме переключать, замкнув 1 и 8 выводы. Я об этом.
Ну да ладно, забей. Уже сам вижу что 26 достаточно.
> около 100 мВ
По-моему очень много, я ща померял впритык к колонке, которая громче голоса.
Чет около 5-50 скачет на разной громкости.
> Для линейного многовато, если честно, поэтому аккуратней с потенциометром.
Ну я не настолько конч, чтоб уровень до клиппинга ставить.
> Ну ок, прост..
Пусть будет. В любом случае спасибо за помощь, я даже отчитаюсь в тредик как соберу.
Надо ток номиналов пару докупить, уже в пн займусь пока коронавирус не жмыхнул по магазинам.
Самому интересно чо выйдет, но думаю что норм должно быть.
> выходные каскады мощные, чтоб на малешький динамик выводить
Нахуй она нужна тогда, если там ~0.5ватт 8ом при 10 вольтах, шум как у д-класса и под большой динамик?
Разве-что N-4 версия под гитарное усиление, и то думаю что можно попижже ТДА аб найти. 2003 например
>>406242
Спасибо, но с номиналами обычно нет проблем.
Хотя очень неудобно, когда много кондеров и челы по 3+ разные единицы измерения пишут.
Аноним 14/03/20 Суб 21:04:39 4062641460
>>406244
Дельно, подумаю об этом. А напряжение не сядет сильно если юсб кабель метр+?
Аноним 14/03/20 Суб 22:19:36 4062791461
>>406263
>А чо в схемах его в начало пихают?
В дефолтных схемах, где выход на динамик, там мощные токи идут, потенциометру тяжко будет)) поэтому управление в начало ставят. Там еще такая хитрость есть, слушай вниматочно!
Всяким микрофонам и прочим слаботочным штукам ножен высокоомный вход (мегаомы) который есть на этом усилителе, а так ты резистор поставишь сразу после на десятки кОм и загубишь АЧХ, высоких не будет.

>Ну я не настолько конч, чтоб уровень до клиппинга ставить.
Ну я хз какой у тебя скилл, прост предупредил. Вижу что шаришь, ОК

>Чет около 5-50 скачет на разной громкости.
Чем меришь Пики / RMS... согласись, почти угадал ошибся на 3дБ, не глядя на твой микрофон.

>Нахуй она нужна тогда
Тебе надо дешево и сердито из того что есть? или ты хочешь мега Hi-Fi? Задание норм дай))) а то сначала выкатил свою микросхему, а теперь нос воротишь))) без обид бро ;) эта норм микросхема и без обвязок 95% тебе пойдет
Аноним 14/03/20 Суб 22:19:54 4062801462
Аноним 14/03/20 Суб 22:24:19 4062811463
>>406263
еще я тебе по опыту скажу самое сложное: не спаять, не питание подвести и даже не настроить...

самое сложное КОРПУС. для таких штук нужен экран, т. е. железная коробка. Ну соберешь ты на платке, включишь, а у тебя гармоники 50Гц по всему тракту и сразу швырнуть схему хочется)))

так что паяло, кислоту и жестянку чтоб корпус делать
Аноним 14/03/20 Суб 22:47:20 4062831464
>>406279
> загубишь АЧХ, высоких не будет
Спасибо. Просто и понятно.
> Вижу что шаришь, ОК
Немножко.
> Чем меришь Пики / RMS
Та ничем, просто мультиметром выхлоп померял. Возможно это неправильно
> Тебе надо дешево и сердито из того что есть?
Очевидно что да. Схема просто в педальке для гитары стояла, которую не использовал.
> а теперь нос воротишь
Не, мне норм. Просто у неё довольно странные параметры, но где-то читал что она тупо старая, вроде.
> для таких штук нужен экран
Я в курсе, общий провод на корпус кидается.
Я всегда сначала в коробке картонной собираю и потом уже в корпус, если нормес всё.
> гармоники 50Гц
У меня, по опыту, фон на 50Гц вылазит обычно с блока питания.
Решается хорошим блоком или стабом для импульсника.
Как раз есть усь на ТДА2822М со стабом, с таким же шумом как у ЛМ, так я вообще фон на небольшой громкости не слышу.
Аноним 14/03/20 Суб 23:21:53 4062851465
>>406283
>Просто у неё довольно странные параметры, но где-то читал что она тупо старая, вроде.

Тут, знаешь, как в анекдоте, всю крутую музыку придумали давным давно дяди в париках и с прибамбасами хD)). Тут тоже, все крутые аналоговые схемы, когда из обычных транзисторов выжимают максимум, придумали в 60-70х. Т.е. 90 процентов усилов, это схемки 70-х. Дальше уже эра цифры.

> ТДА2822М со стабом
USB сначало попробуй, должно покатить

>в коробке картонной собираю
нУУуууу....хз)) ладн..в каждой церквушке свои погремушки. Мораль не буду читать)))) делай как умеешь, лишь бы получилось ххД))
Аноним 18/03/20 Срд 02:23:38 4066061466
изображение.png 2448Кб, 1280x720
1280x720
изображение.png 1319Кб, 698x709
698x709
>>406285
Номиналы смог купить только такие. Норм, можно собирать?
Аноним 18/03/20 Срд 02:24:08 4066071467
изображение.png 66Кб, 1170x460
1170x460
Аноним 18/03/20 Срд 03:31:11 4066101468
>>406285
> придумали в 60-70х.
Тогда только транзисторы придумывали, а схемотехника развивалась чуть по-другому. В те года транзисторы были дорогими и в ширпотребе были редки. Потом, когда масштабы производства выросли и цена упала - открылась дорога в массовые изделия. Как пошли массовые вещи, так и начали экспериментировать и пошло развитие аналоговой схемотехники на дискретных вещах.
Аноним 18/03/20 Срд 13:04:07 4066231469
IMG202003181300[...].jpg 322Кб, 1495x664
1495x664
>>107196 (OP)
Парни, не судите строго, моя первая печатка. Чем отмыть канифоль? Изопропанол боюсь похерит МЕМСы.
Аноним 18/03/20 Срд 16:20:05 4066381470
81950495.jpg 65Кб, 1200x1200
1200x1200
>>406623

Этанольчиком, если мажор - то пикрелейтед, есть говноед - то подсолнечным маслом. Но можешь оставить как есть, это ж не больно кислота.
Аноним 18/03/20 Срд 19:25:43 4066421471
>>406638
У него там датчик какой-то с дыркой. Туда всё затечёт.
Аноним 18/03/20 Срд 19:58:16 4066431472
15839871749270.jpg 138Кб, 565x667
565x667
>>406623
На твой МЕМАС должна быть мурзилка в которой написано куда его поять. в последнюю очередь, на мытую плату
Аноним 18/03/20 Срд 20:07:25 4066441473
>>406643
> на мытую плату
Ну его нахой, значит. Еще раз паять дрототу 2х2мм я не хочу.
Аноним 18/03/20 Срд 22:32:02 4066501474
>>406606
Кондер не в ту сторону поставил, сам уже увидел.
Аноним 19/03/20 Чтв 23:18:41 4068211475
>>406644
Каптоновой лентой дырки заклей. Я так делаю (правда, с пищалками), брат жив.
Аноним 20/03/20 Птн 05:59:19 4068421476
>>406821
Там у bmp280 ещё и внизу вентотверстие. Ну его нахуй. Если заработает, следующие платки закажу китайце с масками и прочим и буду мемасы паять в конце, после отмывки платы.
Аноним 23/03/20 Пнд 11:32:17 4072901477
digital-reseiv2[...].jpg 150Кб, 1280x769
1280x769
bass-ins[1].jpg 508Кб, 2504x1703
2504x1703
2sk10-2n7000[1].jpg 911Кб, 2772x1894
2772x1894
ad9850-in[1].jpg 122Кб, 733x768
733x768
Шли годы, но автор >>107565 не оставлял пути махарайщика.
Аноним 29/05/20 Птн 12:41:32 4202601478
Снимок.PNG 111Кб, 798x636
798x636
14607378122050.jpg 19Кб, 676x242
676x242
Аннотация 2020-[...].png 85Кб, 1078x538
1078x538
shemy-rk17-02-2.png 7Кб, 643x361
643x361
R8. Правильно развел?
Аноним 29/05/20 Птн 14:20:52 4202811479
Аноним 29/05/20 Птн 14:32:08 4202851480
>>420281
Должна быть mini whip антенна. Развожу в первый раз. Хоть что-то правильно?
Аноним 29/05/20 Птн 23:37:10 4203621481
>>420285
Ничего неправильно. Это ВЧ техника, тут важные паразитные емкости и индуктивности. Разведи на макетке расставляя компоненты и дорожки как на схеме. Прям задником схему, поверх уго расставляй компоненты и по ейным проводникам и разводи дорожки. Питание к твоему смесителю Пушкин разведет?
Аноним 30/05/20 Суб 05:36:41 4203771482
>>420362
Да пофиг, попробую сначала на пятачках собрать. То что не подал питание на смеситель увидел после того как отправил.
Аноним 18/06/20 Чтв 22:51:01 4232471483
1.png 1928Кб, 699x2000
699x2000
2.png 1092Кб, 388x2000
388x2000
3.png 1554Кб, 529x2000
529x2000
4.png 1495Кб, 1263x1033
1263x1033
>>273189
>>273190
3 года спустя.
Я вкатился в ЛУТ, EasyEDA и у меня появился 3д принтер.
Хвастаюсь 4й версией микшера 3й весь запорол и на этапе пайки он улетел в мусор.

Собрано на SL6699, которые я случайно нашел на али. Даташит на китайском, так просто не разберёшься.
Они умеют:
-Питание от 5В (больше никаких двуполярных питаний и boost-up)
-Регулировка звука напряжением на ноге
-Работа сразу с двумя каналами (раньше надо было 2 микрухи ставить на 2 канала)
-ПЕРЕКЛЮЧЕНИЕ ВХОДНЫХ КАНАЛОВ! Очень крутая фича, можно переключаться между тремя входами (каждый "вход" это 2 канала)
На 3 входа я сделал: 2 правых канала / 2 левых канала / стерео.
Можно с микрухи выбирать у меня в наушниках будет моно левого/правого канала или стерео. Я этим часто пользуюсь.

Таким образом энкодером регулируется звук, левая кнопка включает моно левого канала, правая - правого, а нажатие на энкодер возвращает стерео.
Покрашено как говно, крашу впервые.
Аноним 20/06/20 Суб 07:30:59 4234111484
>>423247
поссал на говнаря
Аноним 20/06/20 Суб 08:24:14 4234131485
>>423411
Ещё через 3 года приходи, сделаю тебе на заводе.
Аноним 20/06/20 Суб 11:53:02 4234181486
Поясните за freeRouting и другие автотрассировщики
Аноним 20/06/20 Суб 21:05:16 4234641487
Умным не нужны, глупым не помогут.
Аноним 21/06/20 Вск 14:04:51 4234911488
>>423247
1) У тебя ОГРОМНЫЙ завал по НЧ, начинающийся уже с сотен гц, трансы слишком мелкие. Посмотри на АЧХ с помощью RMAA, например. Ужаснешься. Принеси сюда скрины, вместе поржем.
2) Хочешь нормальную изоляцию, чтобы компактно и качественно - выводи звук через оптику (через конвертер или внешнюю зк, как вариант), на стороне "микшера" опто-приемники и ЦАП. Коммутацию и смешение каналов можешь делать как тебе больше нравится. Ардуинщику будет тяжко.
В общем, твой девайс "микшером" назвать язык не поворачивается, это говнитель какой-то, с фундаментальными просчетами в дизайне.
Аноним 21/06/20 Вск 16:35:25 4235101489
Screenshot2020-[...].png 259Кб, 2543x3848
2543x3848
>>423491
Аудиофила разбудили.
Я не слушаю музыку, мне нужно чтоб голос было слышно. И иногда этот голос в одном ухе только, и моно режим крутое дополнение.
Да и наушники у меня самые дешевые.
Но ради интереса вот.
Воде я понял как пользоваться RMAA - из выхода в махарайку, а из неё в Line in.
Direct - из выхода в вход сразу
Mixer v2 - на котором я сижу 3 года
Mixer v4 - который сделал сейчас
Только я всё равно не понимаю что это всё значит.
Аноним 21/06/20 Вск 17:28:33 4235191490
FepiSiFrQOMZ.png 1017Кб, 778x656
778x656
AKPmwrFBrnUK.png 869Кб, 603x742
603x742
Screenshot2020-[...].png 233Кб, 733x3881
733x3881
>>423510
Достал тестовую плату на SL6699 без трансформаторов.
Хотя по выходу стоят кондёры, по этому всё равно низкие частоты пропадают это ведь это означает провал на первом графике?. А убрать их нельзя, микруха подтягивает выходы к 2.5в.
21/06/20 Вск 18:55:09 4235251491
>>343639
>связывать неряшливого махарайщика с совком может только пригорелая жопой /по/рашная свинья

this
Аноним 21/06/20 Вск 19:17:57 4235281492
>>423519
На аудиофилию мне поебать, интересно другое.
Почему или зачем делал цельный земляной полигон в виде замкнутой петли? Точно не помню, кажется в черной магии писали что это очень плохо и надо делать разрыв.
Аноним 21/06/20 Вск 19:45:46 4235341493
>>423528
Замкнутая петля на тестовой плате?
Она тестовая, один раз проверил микруху и закинул в коробку навсегда.
Готовая у меня вон >>423247
Там вообще всю фольгу оставил на верхнем земляном слое.
Аноним 21/06/20 Вск 20:47:28 4235461494
>>423510
>>423519
>Аудиофила разбудили.
Лолблядь...
>Только я всё равно не понимаю что это всё значит.
Это значит, что как раз таки твой девайс просто создан для истинных эстетов-аудиофилов. Если еще лампу воткнешь, то можно смело продавать, такой-то воздушно-бархатистый звук, успех обеспечен.
Аноним 22/06/20 Пнд 02:09:04 4235971495
>>423519
Ебануутый блядь. Зачем тебе рамочная антенна по периметру платы? Быстро разорвал резаком.
Аноним 23/06/20 Втр 20:53:07 4237861496
>>423510
Если тебе пофиг на качество и цель тупо переключать/складывать сигнал с разных устройств, то зачем все эти извращения с трансами от телефонных линий/диал-ап модемов (лол), зачем мк и китайский говночип, нахуя так сложно? Вместо трансов мог поставить быстродействующие оптроны, питаемые от USB. Вместо ардуины, дисплеев и спец. микрухи хватило бы несколько релюшек и резисторов с кнопками/тумблерами для их переключения. Получилось бы в разы компактнее, проще и даже лучше по качеству.
Аноним 25/06/20 Чтв 06:23:39 4238841497
>>423464
Схуяли? Развел нужные дороги вручную (например, кондеры), остальные отдал трассировщику. И пускай там пути перебирает себе.
Аноним 25/06/20 Чтв 08:06:12 4238851498
>>423884
>остальные отдал трассировщику
Ну отдавай, кто ж тебе запретит.
Аноним 25/07/20 Суб 20:39:43 4271911499
Поясните за Kicad в 2к20.
25/07/20 Суб 20:53:43 4271941500
reg2.png 157Кб, 1800x952
1800x952
>>427191
Для поделок норм, за исключением того что интерактивный трассировщик переебали при переходе с 4 версии на 5, включая смену хоткеев и местами их смысл работы.
Из приятных моментов - дохуя слоев (более 16), открытый, любой элемент можешь сам создать или нарисовать - и УГО и посадочное место. Все описания элементов текстовые и УГО тех же FPGA можно спокойно создавать, генеря текстовые описания в питоне или экселе, а не ебаться создавать каждый вывод руками.
Мне норм, брат жив, зависимость есть.
Недавно любый баг словил в ШТАТНЫХ библиотеках. DIN41612 в посадочных местах и УГО - разные и из-за регистрозависимости НЕсовместимы. Те в УГО вывод А1, в футпринте а1, а это абсолютно разные выводы не имеющие между собой связи.
Аноним 25/07/20 Суб 21:13:49 4271991501
15849893158075.jpg 55Кб, 400x400
400x400
>>427194
>баг словил
А ERC ничего не отобразил? Он же тебе по идее должен был жаловаться на неподключенные пины.

Это еще что, он мне один раз дорогу до пина полмиллиметра не довел. А проверка это не показала, по мнению кикада усе ваще збс было.
25/07/20 Суб 21:26:37 4272051502
>>427199
>>баг словил
>А ERC ничего не отобразил? Он же тебе по идее должен был жаловаться на неподключенные пины.
Не ебу. Проебал этот тестовый участок, а на реальном - уже не посмотришь. Сам глянь если интересно, как воспроизвести описано выше и по скрину разберешься.

>один раз дорогу до пина полмиллиметра не довел.
Про ERC не скажу, так как пользуюсь только подсказкой снизу где пишется число неподключенных цепей.
Похожие ситуации были (на макетах) когда связь отображается под координатной сеткой и ее не видно из-за сетки. Вот это реально и смех и грех...
Альтернативно могу предположить что это твой косяк, так как если например тянешь дорожку к неподключенному выводу (его нет в netlist) - он не даст к нему подключиться и на уровне DRC остановит тебя. Обходится ручным прописыванием имени цепи что бы подключить и лучше так не делать.
Совсем пиздец - есть опция удаления дублирующих связей. Может она сработала? Не использовал, не знаю как работает.
Аноним 25/07/20 Суб 21:53:33 4272111503
>>427194
>DIN41612
А символ-то в библиотеке как называется? Футпринт вижу, символ не находится.
Аноним 25/07/20 Суб 22:04:38 4272141504
15876688217420.png 127Кб, 340x368
340x368
>>427205
>могу предположить что это твой косяк
Нет, точно не мой косяк. По схеме эта дорожка и должна была подключаться к этому пину. Я ее потом пробовал тупо удалить - DRC ругается, что нет соединения. Провожу снова - кикад лепит нормальную дорожку. Скорее всего, там шло несколько дорожек параллельно, я вздумал зачем-то удалить лишние, и получился крошечный зазор. Но кикад его почему-то не увидел.

>тянешь дорожку к неподключенному выводу
Нахуя?!
26/07/20 Вск 06:17:46 4272411505
din.png 72Кб, 1088x940
1088x940
>>427211
>символ не находится
Плохо искал. C64AC из штатной библиотеки Connector, которая идет с установщиком с оффсайта.

>>427214
>Я ее потом пробовал тупо удалить - DRC ругается
Точно. Пару раз такое ловил. Лечится очень тупо - закрыть полностью кикад и заново запустить. Бывает у него такое (как минимум в 4 версии где часто сидел) после множественных правок-перемещений блока дорожек под контролем DRC. Дорожка есть, выделяется и с ней ничего нельзя сделать.

>>427214
>>тянешь дорожку к неподключенному выводу
>Нахуя?!
Мало ли хочешь монтажные отверстия с металлизацией вокруг подключить к земле или еще куда.
Аноним 26/07/20 Вск 10:22:57 4272631506
>>427241
И как я должен был догадаться, что он так называется, если не имел дела с такими коннекторами? Ок, попробую тогда.

> Лечится очень тупо - закрыть
Нет, не помогало — я ведь только спустя месяц, уже как платы пришли, это обнаружил. Под дрм я имел в виду прогон проверки, сами дорожки у меня прекрасно редактировались. Чтобы выяснить причину, надо исходники смотреть — я подозреваю, что там что-нибудь в духе "если расстояние меньше клиренса, то пин подсоединен".

>монтажные отверстия с металлизацией вокруг подключить
Лол. Для этого есть символы с пинами в библиотеке, MountingHole_withPin или как-то в таком духе. Выбираешь их и прямо на схеме подключаешь, как положено. Заодно на плате это корректно проверяться будет.
Аноним 18/09/20 Птн 12:07:54 4330281507
>>264880
Во-первых альтиум хуйня
Во-вторых в альтиуме есть
Аноним 07/10/20 Срд 01:13:51 4350671508
>>260107
Только на частотах >10 ГГц имеет смысл.
Аноним 09/10/20 Птн 07:04:56 4353101509
>>107196 (OP)
Для пайки высокочастотного импульсного БП, купил фольгированный фторопласт. Всё правильно сделал?
Аноним 09/10/20 Птн 07:55:44 4353151510
>>435310
У тебя там наверняка не гигагерцы, чтобы потери в диэлектрике заметно влияли. Фторопласт по механическим свойствам наверняка хуже стеклотекстолита, на нем фольга будет держаться хуже чем на гетинаксе. ФЛАН еще как-то, но и он по механическим свойствам хуже стеклотекстолита.
Аноним 06/11/20 Птн 14:55:44 4384171511
изображение.png 10Кб, 688x302
688x302
Есть 2 светодиодные ленты. Надо включать либо 1 либо 2 переключателем.
Очевидное решение - пикрелейтед.
В верхнем положении включается верхняя лента, в нижнем обе.
ЕСЛИ БЫ НЕ ЗАКОНЫ ФИЗИКИ!
В обоих положениях будут включаться обе ленты.
Ленты жрут по 3-4 ампера каждая.
Можно ли поставить мосфеты и диоды на их управляющие ноги?
Оно так будет работать?
Аноним 06/11/20 Птн 14:59:00 4384181512
>>438417
Тьюфу ты, не тот тред.
Аноним 06/11/20 Птн 15:02:58 4384191513
1555641528613.png 14Кб, 688x302
688x302
>>438417
Вот сюда диод не пробовал ставить?
Аноним 06/11/20 Птн 16:18:39 4384261514
>>438417
> В обоих положениях будут включаться обе ленты.
>>438419
Давно это светодиоды работают в режиме пробоя?
Аноним 06/11/20 Птн 16:45:30 4384321515
>>438426
А почему они должны работать в режиме пробоя? в верхнем положении переключателя будет гореть только верхняя лента, в нижнем горит и верхняя лента через диод, и нижняя.
Аноним 06/11/20 Птн 21:53:50 4384931516
>>438432
> в нижнем горит и верхняя лента через диод, и нижняя
Ладно, перефразирую. Нахуя два диода последовательно?
Аноним 06/11/20 Птн 22:39:58 4384971517
>>438493
Один диод стоит между 3 и 1 выводами переключателя, последовательно со светодиодной лентой, что бы в верхнем положении переключателя ток не шел на нижнюю ленту, а только на верхнюю. В нижнем положении ток будет идти на обе ленты и обе будут гореть. Но тот чел вроде на мосфетах схему хочет сделать уже.
Аноним 08/11/20 Вск 00:01:46 4386271518
>>438497
>хочет сделать
Уже сделал и всё работает.
Аноним 14/02/21 Вск 13:38:16 4508311519
Аноны, в чем эти ваши платы разводить удобнее? Смотрю в сторону EasyEDA, но в прошлом пытался там и нихуя нормально не получилось
Аноним 15/02/21 Пнд 09:14:11 4509601520
>>450831
KiCAD охуенен опенсорсностью
Аноним 15/02/21 Пнд 10:20:56 4509671521
>>450960
Скажи мне - что ты интересного в сорцах КиКада увидел?
Аноним 15/02/21 Пнд 10:37:24 4509701522
>>450831
Спринт лаяутом уже наелся?
Аноним 15/02/21 Пнд 18:47:49 4510241523
>>450970
еще нет, попробую
>>450960
Тоже попробую, спасибо
Аноним 08/03/21 Пнд 21:14:29 4548711524
>>271235
А зачем буфер перед ОУ? У операционника и так вход как буфер же?
08/03/21 Пнд 21:22:25 4548721525
>>454871
Тому шо это не совсем оу вернее - специализированный и у него входное - 50к.
А это судя по всему гитарный кусок говна усилитель.
21/03/21 Вск 18:39:20 4570181526
>>107510
>никрасива

ты какой-то долбаёб
Настройки X
Ответить в тред X
15000
Макс объем: 40Mб, макс кол-во файлов: 4
Кликни/брось файл/ctrl-v
Стикеры X
Избранное / Топ тредов