[Ответить в тред] Ответить в тред

Check this out!


<<
Назад | Вниз | Каталог | Обновить тред | Автообновление
2036 | 482 | 684

Теплый ламповый тред Аноним 16/09/15 Срд 12:04:58  186052  
(58Кб, 340x255)
Пока в остальных тредах обсуждают бездушные камни, предлагаю собраться здесь любителям ТЛЗ и ламповой схемотехники.
Аноним 16/09/15 Срд 13:42:51  186060
(8Кб, 654x479)
>>186052 (OP)
Планирую реализовать усилитель по схема Лофтин-Уайта на 6Н23П (разбогатею - куплю excc88) и 6С19П. Трансформаторы с немецким железом и с особыми соплями девственниц уже заказал.

Схема левая, но не суть. Вопросы по схемотехнике и плюсы/минусы.

Избавляемся от проходных конденсаторов, но в катодах шунтирующие всё равно остаются. У выходной лампы ещё и высоковольтный нужен. Планирую поставить туда Nichichon KX 470uF/250V.

На резисторе в катоде выходной лампы будет ПЕЧка, какой тип резистора здесь можно поставить? У местных дельцов есть SQP 5-10-20 Вт в керамическом корпусе. Норм?
Аноним 16/09/15 Срд 13:44:07  186061
(66Кб, 640x480)
>>186060
>куплю ecc88
фикс
Аноним 16/09/15 Срд 13:46:22  186062
>>186060
Ещё вопрос.
Если что-то пойдёт не так с первой лампой (пропал накал, например), что будет с выходной лампой, когда на её сетке будет примерно анодное? Даже больше волнует жизнь выходного трансформатора.
Аноним 16/09/15 Срд 14:29:09  186064
(244Кб, 501x961)
>>186060
>ПЕЧка, какой тип резистора здесь можно поставить? У местных дельцов есть SQP 5-10-20 Вт в керамическом корпусе.
Советские проволочные или несколько МЛТ в параллель. Белая керамика, как правило, говно:
http://www.audiomaniac.net/blog/5-wirewound-resistor-nonlinearity
Алсо, Лофтин-Уайт имеет склонность быть нестабильным на ИНЧ.
Аноним 16/09/15 Срд 14:53:49  186065
>>186064
>ИНЧ
Инфранизкие частоты?
Аноним 16/09/15 Срд 15:02:42  186067
>>186064
У оригинального Лофтина роль ФВЧ играла RC-цепочка в катоде выходной лампы, уменьшая номинал конденсатора увеличиваем сопротивление этой цепочки на НЧ и результирующую АЧХ усилителя, паразитная ОС на НЧ в катоде и даст штабильность.
Аноним 16/09/15 Срд 18:15:35  186086
А я вот так и не собрал лампоту для наушников. Остановил выходной трансформатор: самому из желудей изготовить годноту - нереально, а покупать - очень дорого.
Аноним 16/09/15 Срд 18:18:13  186087
>>186060
1. Нет особого смысла избавляться от межкаскадного конденсатора и оставлять катодный конденсатор, особенно электролит. Лучше используй фиксированное смещение от отдельного источника питания, на первый каскад - пальчиковую батарейку на 1.5 В, на второй каскад - 9 В крону, или отдельный стабилизированный источник питания, если уж так приперло делать схему без межкаскадной емкости
2. Керамика в звуковом тракте может подрезать верха, т.к. обладает большой индуктивностью. Лучше ставить в параллель пару МЛТ-2, благо найти их никакого труда не составит.
Аноним 16/09/15 Срд 18:24:55  186088
(35Кб, 449x343)
>>186086
>Трансформаторы с немецким железом и с особыми соплями девственниц
9000 рублей / 2 штуки
Я смирился. Советское телевизионное не хочется, а самому (тут я вспоминаю то добро, что я намотал в юношестве на Г-образном железе) действительно нереально.
Где-то на просторах запомнилось высказывание одного товарища, что мол можно начать штудировать литературу, набивать руку, обрастать станочками и приспособами и где-то годам к пятидесяти у вас что-то начнёт получаться, вот только качества звучания вы уже не услышите из-за необратимых возрастных изменений слуха.
Аноним 16/09/15 Срд 18:28:12  186090
>>186086
Вместо выходного трансформатора можно использовать высоковольтный транзистор в режиме эмиттерного повторителя, в котором он будет являться конвертером сопротивлений и практически не будет вносить искажения. Приведенным сопротивлением нагрузки будет являться Rвх транзистора.
Аноним 16/09/15 Срд 18:33:23  186092
>>186088
А заказать у частников, купить на барахолке иностранную радиолу или советскую военную ламповую технику?
Аноним 16/09/15 Срд 18:38:18  186094
(58Кб, 901x563)
>>186092
>заказать у частников
Кулибинов в окружении нет, так что заказал у петербургских спецов.
>>186090
Нехотеть.
Аноним 16/09/15 Срд 18:39:56  186095
>>186062
Зависит от схемы, без нее сложно сказать.
Аноним 16/09/15 Срд 18:43:47  186096
>>186094
Вообще, в чем сложность в намотке выходника?
Знай себе, вечером покрутил катушку, намотал 100-200 витков первички и забил.Через месяц транс будет готов. Еще вариант - сделать 2 канальный усилок - НЧ трансформатор мотается внавал без секционирования, СЧ/ВЧ трансформатор - с секционированием, но зато там в разы меньше витков
Аноним 16/09/15 Срд 18:52:20  186097
>>186088
Да, тут как ни крути, либо куча бабла, либо сосать лапу.
>>186090
А смысл тогда лампового уся? Лично я хотел запилить эталонно ламповый усилок, с кенотроном в качестве выпрямителя. Даже пару "зеленых глаз" надыбал, хотел сделать на них индикаторы уровня. В общем, планы как всегда монументальные, а до реализации не доходит.
>>186092
>заказать у частников
Чтобы деды намотали транс на ржавом/окислившимся железе от того же телевизора? Или пижженом обоссаном старье с завода? Нет, спасибо.
>купить на барахолке иностранную радиолу
Там, как и в совковых, узкий диапазон частот и неподходящие параметры по нагрузке.
>советскую военную ламповую технику
Где ты там видел аудиофилические трансформаторы? Ты вообще видел трансформаторы с военки? Они все залиты и/или заварены намертво, на случай падения с орбиты и ядерного взрыва одновременно, с ними ничего не сделаешь.
>>186096
>Вообще, в чем сложность в намотке выходника?
Мотать суммарно 5000-8000 витков тончайшим проводом, причем аккуратно, не в навал? Ну, попробуй. Даже если намотаешь, транс нужно завакуумировать и залить смолой, чтобы витки не вибрировали.
Аноним 16/09/15 Срд 19:28:55  186106
>>186097
>А смысл тогда лампового уся?
Что бы был линейный предусилитель.
>заказать у частников
Частник частнику рознь, нормально мотают на новом железе (но дорого для меня) даже в моей мухосрани.
>с ними ничего не сделаешь
Разве что в анод включить.
>Мотать суммарно 5000-8000 витков
Нахуя так много?
>тончайшим проводом
Разве что для малоточных триодов.
>не в навал
Первичку можно и в навал, а <100 витков вторички виток к витку мотаются пару минут.
>Залить смолой
И увеличить паразитную емкость
>Завакуумировать
Лол, что? ФУМ-кой прижимаешь витки и плотно обматываешь малярной лентой.
Аноним 16/09/15 Срд 19:35:44  186110
как заебали эти лампоебы с их золоченными контактами и кабелями из бескислородной меди.
основные искажения вносит акустика.
и кагда ты увидиш акустику с кг и интермодуляционных меньше 1% смело можеш пилить лампу.
Аноним 16/09/15 Срд 19:38:52  186112
>>186110
>золоченными контактами и кабелями из бескислородной меди
Буйный, ни одного поста про это не было. Пройди дальше обсуждать импульсные БП для усилителей.
Аноним 16/09/15 Срд 19:42:37  186114
>>186106
нее по принципу компрессора от холодильника.
ебашиш килограмм на 20 на станке корпус толщиной стенки сантиметров так 10 с титана, внутри на второпластовых пружинках подвешен транс, выводы остеклованны, внутри банки создается глубокий ваккуум путем вывода сего девайса за пределы солнечной системы.
ПРОФИТ - искажения уменьшаются еще на .0036 процента.
Аноним 16/09/15 Срд 19:50:09  186115
>>186112
не в тему канешн, но импульсник я себе запилил еще хз кагда. в толстенной книжке за 89 год мож видал такую?в помощь радиолюбителю называлась кажись. детали три кольца х проссыш с какой магнитной проницаемостью выдраные из какихто плат, 2 транзистора кт812, один кт315, пяток сопративлений, кондюки 400 на 400 мост 20ампернайи пиздец занимает как половина 100ватного трансформатора - И СУКА НИЗЕНЬКАЙ -какраз невыше лампы индикатора от совдеповского маяка.
горя с ним не знаю уже 12 лет - в легкую выдает 300ват, не любит коротышей пизда силовым сразу наступает, но то похуй 812 в металле закупил еще тагда за сущие капейки.
Аноним 16/09/15 Срд 20:15:18  186118
(88Кб, 450x651)
>>186115
>Пройди дальше обсуждать импульсные БП для усилителей.
Не в этом треде.
Аноним 16/09/15 Срд 20:41:00  186120
(7Кб, 696x443)
(470Кб, 1600x1060)
>>186052 (OP)
Вот двач, зацени SRPP, который я всё никак не могу допилить до вменяемого состояния.

В первой версии платы очень близко расположил лампы к выходным конденсаторам - мне было жалко электролиты. Вроде постил фоточку здесь.

В новой версии хотел впилить регулятор громкости, но опять закосячил. При установке громкости в нуль, когда обе сетки замыкаюся на землю, на выходе ад самовозбуда(?). Надо было впаять резисторы в сетку, тогда бы было нормально.

Вообще планирую всё-таки ещё один каскад на 6Н1П сделать как автор http://r-lab.narod.ru/Rlamp01.htm

В общем и так играет, на высоомники мне нравится. Ах да, главная проблема запил корпуса.
Аноним 16/09/15 Срд 20:42:08  186121
(184Кб, 2480x2480)
>>186120
До кучи красоты из ПейнтЛайоут.
Аноним 17/09/15 Чтв 00:28:38  186136
>>186120
Почему именно SRPP? Как по звуку, есть разница в отличие от обычных SE?
Аноним 17/09/15 Чтв 01:20:56  186140
>>186097
>Там, как и в совковых, узкий диапазон частот
Эм, это сейчас о трансформаторе питания идет речь?
Ты ебанутый?

>Где ты там видел аудиофилические трансформаторы?
Этот идиот сломался.
Аноним 17/09/15 Чтв 07:43:41  186169
>>186136
>Почему именно SRPP
Одна из самых простых ламповых бестрансформаторных схем. Работает практически без настройки, если характеристики ламп около нормы. Взял четыре лампы, две из старых запасов и две свежие. По напряжению на аноде нижней по схеме лампы подобрал подходящие.

>Как по звуку, есть разница в отличие от обычных SE?
Пока замеров не делал. Батя послушал и сказал, что звук ламповика ему более приятен нежели усилителя на микросхемах. Помучил его "слепым" тестом - ошибки были, но в целом лампу он определял верно.
Аноним 17/09/15 Чтв 08:20:54  186179
>>186088
В золотой середине заказывал ? Отпишись потом по звуку.
Аноним 17/09/15 Чтв 08:39:20  186183
>>186052 (OP)
нахуя ебать дохлого мамонта?
Аноним 17/09/15 Чтв 09:02:09  186185
>>186183
Потому что мы можем.
Аноним 17/09/15 Чтв 09:23:20  186187
Эй, лампач, подскажи анону, где можно взять либо готовые выходные трансформаторы для усилителя на ГУ-50, либо каркасы и сердечники для самостоятельной намотки? Платить сотни нефти буржуям не хочу.
Аноним 17/09/15 Чтв 10:04:14  186189
>>186187
Посмотри у этих ребят
http://www.istok2.com/catalog/8/
Аноним 17/09/15 Чтв 12:00:47  186197
>>186183
Лол.
1. Триод является самым линейным усилительным элементом.
2. Малое количество элементов в звуковом тракте, как следствие - меньшие искажения после предусиления.
3. Нет необходимости в ООС, которая из-за нелинейной ФЧХ сделает кашу из звука.
4. Индуктивно-резистивная нагрузка лучше емкостной нагрузки.
Аноним 17/09/15 Чтв 12:05:12  186199
>>186179
Да, взял у них. Отпишусь, но это затянется. Обещали за 30 дней после оплаты сделать + неделя почтовых приключений до моего Урала + хз сколько на сбор схемы мной.
Аноним 17/09/15 Чтв 12:57:24  186207
>>186197
>Триод является самым линейным усилительным элементом
кто тебе это сказал? самые линейные - левые пентоды.
Аноним 17/09/15 Чтв 18:30:43  186246
(25Кб, 463x302)
>>186207
Анодные характеристики 6Н23П.
Аноним 17/09/15 Чтв 19:32:32  186251
(35Кб, 580x420)
>>186199
да не горит сам думаю у них не раньше чем черезмесяц заказывать для цирклотрона
Аноним 17/09/15 Чтв 20:10:34  186255
Реально сделать универсальный ушной выходник на сопротивление 32-1000 ом? Или тут единственный вариант - коммутировать обмотки?
Аноним 17/09/15 Чтв 22:42:45  186268
>>186255
Почему такой большой диапазон сопротивлений?
Аноним 18/09/15 Птн 06:19:41  186282
>>186268
Ну, можно ограничить 32-600 ом, под 99% ушей.
Аноним 18/09/15 Птн 07:11:14  186287
(110Кб, 1920x1282)
(428Кб, 1000x667)
(359Кб, 2219x1709)
(109Кб, 989x697)
>>186282
В чём глубокий смысл выделенного усилителя для 32 Ом наушников?

Ребята из schiit уверяют, что их усилитель может:
Output Impedance: 14 ohms (hi gain), 3.5 ohms (lo gain)
Topology: All-triode, noninverting, single voltage gain stage, current source biased front end and optimized WCF output stage, DC-coupled input

Анон из /t/ уверяет, что это лажа, да и уменьшение выходного сопротивления ООС делает из лампового звука транзисторную бездуховность. Сам как-то пытался рассчитать этот повторитель Уайта на 6Н6П, но таких хороших показателей у меня не выходило: 30-40 Ом минимум.

Из отечественного танкостроения Laconic LunchBox Pro. Производитель заявляет поддержку наушников от 32 до 600 Ом.
Кстати, кто-нибудь сможет пересчитать номиналы схемы под 6Н1П +6Н6П и 300 В питания?
Аноним 18/09/15 Птн 11:56:16  186300
>>186282
лучше коммутировать, ведь ничего не мешает сделать отводы от вторички на, скажем, 32, 64, 128 и 256 ом
Аноним 18/09/15 Птн 12:15:17  186304
Есть смысл задрачиваться с питанием накала постоянкой или +50 В в среднюю точку обмотки ~ 6,3 В более чем достаточно?
Аноним 18/09/15 Птн 13:04:30  186310
(147Кб, 706x1510)
(15Кб, 500x347)
Предварительный усилитель. Норм?
Аноним 18/09/15 Птн 13:05:28  186311
>>186310
и сам сайт http://www.trioda.com/tools/triode.html
Аноним 18/09/15 Птн 17:52:09  186326
>>186310
Добра тебе, анон.
Для 6Н1П слишком высокое напряжение. Лучше всего она поет при 250 В
Аноним 18/09/15 Птн 20:06:48  186334
(141Кб, 739x830)
>>186304 Если это не прямонакал и не фонокорректор - нет.
>>186310 Забавная вещь, но один черт такие низкие искажения могут быть только на бумаге.
Аноним 18/09/15 Птн 22:22:24  186343
>>186310
>>186334
Как корректно уменьшить коэффициент усиления для этого каскада, не увеличивая на порядок уровень искажений?
20+ как-то много для моих нужд >>186120
Аноним 19/09/15 Суб 04:49:37  186367
>>186343
Использовать лампы с меньшим усилением 12AU7 6Н6П
Не ставить конденсатор в катод
Добавить резистор с анода на сетку
Аноним 19/09/15 Суб 11:08:34  186376
Ребята, подскажите хороший гайд для новичка в таком нелегко деле, как создание лампового усилителя. Или на худой конец какое-то общее пособие. Может книжки какие есть?

До этого паял "на коленке" всякую фигню и кружок ходилгде-то год, но мы там совсем другим занимались (мультивибратор и т.д.)
Аноним 20/09/15 Вск 00:08:35  186465
>>186376
Двачую вопрос.
Аноним 21/09/15 Пнд 08:09:21  186580
(298Кб, 838x600)
>>186376
Морган Джонс. Ламповые усилители. Но вот чего там нет это монтаж правильный иначе фонит.
Аноним 21/09/15 Пнд 08:57:24  186582
(5Кб, 250x238)
>>186367
Такое? Не понимаю, как это рассчитывать.
Аноним 21/09/15 Пнд 10:17:46  186587
>>186582
Забыл резистор в катод, а он большого номинала должен быть.
Аноним 21/09/15 Пнд 12:33:04  186594
>>186587
Ок, резистор в катод. R1/R2 как рассчитать?
Аноним 21/09/15 Пнд 13:40:56  186603
(51Кб, 671x419)
>>186343
>корректно уменьшить коэффициент усиления для этого каскада
Ох.
Аноним 21/09/15 Пнд 13:42:00  186604
(2634Кб, 2272x1848)
>>186594
>>186594
При такой схеме надо будет еще раделит. кондюк по входу ставить. Не кошерно. Определи какое усиление тебе нужно. А потом подберешь и катодный резистор и анодный и лампу если понадобится . Все рассчеты есть в Моргане Джонсе.
Аноним 21/09/15 Пнд 22:08:51  186656
>>186580
хоть на этом спасибо, мил человек
Аноним 22/09/15 Втр 00:00:48  186681
(585Кб, 1600x1060)
>>186604
Сначала собрал с параметрами, подогнанными под теоретический минимальный уровень искажений. Вот только gain=29 собрал мне столько помех и наводок, что в теле применять такое без грамотного экранирования нереально. Да и такого уровня усиления действительно слишком много.

Взял коэффициент усиления в десять. Примерно подобрал номиналы, поигравшись с >>186311
Вышло 1.2 кОм в катоде, 18 кОм в аноде при примерно 260 В питания.

С накалом проблемы. Все три лампы в параллель и к одной обмотке. Когда были одни 6Н6П, то +50 В к средней точке ~6,3 В прекрасно помогали. Вместе с 6Н1П такое перестало работать - сильно фонит. Пока просто подцепил среднюю к земле. Раздобыл КР142ЕН5Г, буду экспериментировать с постоянкой в накал.

В качестве разделительных стоят WIMA MKP4 аж на 2,2 мкФ. Толстые, что пришлось зажать их в треугольной печке из ламп. Надо бы раздобыть что-то типа 0,47 мкФ в более компактном корпусе.

О звучании мне сложно. Нужно RMAA прогнать.
Аноним 22/09/15 Втр 08:27:51  186700
(6Кб, 250x240)
>>186681
Попробуй так отдельно на 6н1п и попробуй заземлить вал альпса у меня от него сильно фонило
Аноним 22/09/15 Втр 18:25:46  186787
Раданы, подскажите, как считать такой вот омск: задумал я зделоть двухтактник на лампочках, что-то уровня КТ88 на выходе, благо пара у меня есть (а ещё пару несложно докупить), пара 6Э5П в раскачке и - ! - THS4131 в качестве первого каскада УН и фазоинвертора.
Собственно, вопросы такие: можно ли охватить всю эту схему, включая выходной трансформатор, общей обратной связью, и как её считать? у THS же скорость и широкополосность большая, а у выходного транса полоса в принципе ограничена, не будет оно сваливаться в самовозбуждение? И что такое "коррекция" в случае обратной связи, зачем нужна, может ли помочь в моём случае и как её рассчитать?
Аноним 24/09/15 Чтв 08:44:32  186968
>>186787
Схемку бы поглядеть примерно, а так непонятно как коррецию строить. Линкс то то похожее публиковал погляди у него на сайте.
Аноним 25/09/15 Птн 14:02:47  187113
(49Кб, 960x577)
(99Кб, 1024x768)
(96Кб, 1024x768)
Бампану неламповой махарайкой.
Аноним 25/09/15 Птн 18:24:54  187143
>>187113
это какой-то педератчик? поясните нюфане
Аноним 25/09/15 Птн 23:36:48  187183
>>187113
Как это божественно бездуховно!
Аноним 25/09/15 Птн 23:52:45  187185
(1247Кб, 1600x1600)
>>186700
>заземлить вал альпса
Сделано, действительно помехи собирает.

Таки пришлось накал 6Н1П запитать постоянкой, иначе никак не удавалось избавиться от фона. Кстати, с КРЕНкой не удалось, просаживает минимум 2,5 В.
Думаю, нужно или ещё снижать усиление этого каскада, или впиливать ООС.
До измерений RMAA так и не добрался.
Работа ламп в ночной темноте завораживает.
Аноним 26/09/15 Суб 10:44:28  187201
>>187143
Обычный УМЗЧ.

>>187183
Ты чё, это же дедушка Брагин, его схемы по всему союзу собирали. Вот и сейчас он принялся за старое.
Аноним 26/09/15 Суб 15:08:45  187225
(99Кб, 604x453)
ТЛЗ-тред на радаче не будет полноценным без этой пикчи.
Аноним 26/09/15 Суб 18:08:48  187243
>>186604
Как научиться делать корпуса, чтоб они выглядели не так топорно?
Аноним 26/09/15 Суб 18:33:40  187244
>>187243
Сам не умею, но предположу, что делать из надо не из говна и палок как на том пике.
Аноним 26/09/15 Суб 20:36:02  187261
>>187243
Опыт и инструмент. Может мне канал сделать, как корпуса делать?
Можно брать китайские готовые корпуса из пластика или алюминия и допиливать их.
Если хочется хороший железный корпус с нуля -- минимум что нужно: листогиб, гильотинные ножницы или болгарка, дрель, свёрла, керн, штангенциркуль, линейка (желательно металлическая), напильники. Опционально: сварочный аппарат полуавтомат углекислотный, точечный сварочник, фрезер.
Алюминиевые корпуса с нуля -- достаточно сложно, много оборудования, я бы о них не задумывался.
Можно, конечно, все листы корпуса скреплять уголками, но это будет выглядеть не очень.
Неплохо иметь метчики для нарезки резьбы, ходовые М2, М4, М5, М6, М8.
Спрашивай, если интересно, там дохуя всего.
Аноним 26/09/15 Суб 22:51:51  187310
В чем РЕАЛЬНЫЕ преимущества ламп перед современными транзисторами? РЕАЛЬНЫЕ, а не ТЕПЛЫЙ ДУШЕВНЫЙ ЗВУК. Пилю усилитель для пеки. Денег много потому могу купить как бохатые лампы, так и транзисторы. На базе какой технологии пилить?
Аноним 26/09/15 Суб 22:55:34  187311
>>187310
Если задаешь такие вопросы, то ты либо тролль, либо долбоёб.
Если второе, то усилитель лучше купи, годноты у тебя не получится.
Аноним 26/09/15 Суб 22:56:25  187313
>>187310
>В чем РЕАЛЬНЫЕ преимущества ламп перед современными транзисторами?
Лампа имеет линейную ВАХ. Всё.
Аноним 26/09/15 Суб 23:19:49  187317
(75Кб, 704x478)
>>187310
>Денег много
Реализуй оба варианта и сравни.
Аноним 26/09/15 Суб 23:40:35  187322
>>187261
Эх, целая мастерская получается. Жалко, что я не автовладелец с гаражом под подобные штуки.
Пока пилю/осваиваю с электрической частью, потихоньку до корпуса доберусь и поспрашиваю.
Аноним 27/09/15 Вск 09:33:45  187368
Сжигаю на анодном резисторе примерно 110 В током 6 мА, то есть рассеивается 0,66 Вт. При этом советский МЛТ-1 ощутимо греется. Могу из-за этого получать повышенный уровень "белого" шума? Поставить новый MF на 2 Вт?
Аноним 27/09/15 Вск 09:45:43  187369
>>187368
Пусть греется. Есть вариант, что MF на 2 Вт окажется размером с МЛТ на один - у меня так было, во всяком случае.
Аноним 27/09/15 Вск 10:11:17  187370
Однажды кароч я решил споять себе усилитель, купил аухительные микросхемы от ТОШИБА и радиатор весом в 9 кило, споял все пучком, звук кристально чистый, слышно как ябутся мухи на грифе гитары. Но чот в усилителе не хватает, теплой ламповой души нет нихуя, дело так не пойдет я сказал мужик зделол. Так значит почитав теорию теплого лапового звука, я поенл в чем соль - не хватает теплоты. Где взять теплоту ясен пень - это термический процесси прост надо нагреть проводник хотя бы до 120 по Цельсию, ведь лампа как раз работает в режиме горячих проводников, оттого и теплый ламповый звук, это же элементарно Ватсон. Значит я споял источник питания для подкачки тепла, и накрутил спиральки из хорошего нихрома на эмиттерные резисторы выходных транзисторов. И так, потом я включил усилитель и прогрел его полчаса на холодных резисторах, на звуках "Дым над водой" группы Дюпопл я стал слушать раскаты звука, но чото не то - не слышно как бряцают яйка в паху у гитариста группы, так дело нихуй не пойдет, тупо лажа. И вот я включил свою инновационную примочку по нагреву резисторов, плавненько довел температуру до кипения воды, а это 100 по цельсию - и пониматете, музыка ожила. Я тотчас же понел, что когда гитарист играл главную партию, ему жало яйца в штанах - оттого и не бряцали яйцы о друг друга. Вот видите, как на более высокий уровень поднялся звук и облагородило усилитель, что в музыке ощущается, как будущий пук в жопе вокалиста напирает у него на анальный сфинктер. Думаете, он думал что в грохоте музыки никто это не услышит? Какбы не так, с моим усилителем с подогревом сопротивлений и обратной связи не то еще слышно это просто хай-энд, японцы просто калеки с своими гробами.
Аноним 27/09/15 Вск 10:41:56  187374
>>187369
>Резисторы металлопленочные MF полностью заменяют собой резисторы МЛТ, С2-23, С2-33н, С2-29, имея лучшие электрические и эксплуатационные характеристики.
Не?
Аноним 28/09/15 Пнд 07:45:13  187471
>>187374
Не, синие импортные MFки - это те же самые МЛТ или С2-23, только консруктив немного другой (чуть компактней, в основном за счёт большей допускаемой по даташиту температуры). Состав проводящего слоя у них практически одинаковый. С2-29 от них отличаются лазерной подгонкой проводящего слоя до нужной точности номинала, и искусственным состариванием для лучшей стабильности.
Аноним 28/09/15 Пнд 19:48:42  187569
(253Кб, 1024x768)
Пилите фото своих усилков, тоже подумываю собрать что-то такое, для души.
Аноним 28/09/15 Пнд 19:52:34  187571
>>187370
Спасибо за ор на весь дом
Аноним 28/09/15 Пнд 21:24:30  187585
(96Кб, 400x450)
Правда ли, что зарубежные лампы обладают меньшим микрофонным эффектом?
Аноним 28/09/15 Пнд 21:36:02  187588
>>187569
У меня самовозбуд на мелкой плате с тремя лампами, как ЭТО может работать?
Аноним 28/09/15 Пнд 22:49:53  187612
>>187569
Сверху там ГУ80/81 штоле?
Аноним 29/09/15 Втр 18:42:47  187769
>>187585
У меня в усилке стояли Philips 6922.
Микрофонили так что ебать мои сандали - легонько постучишь указательным пальцем по корпусу, типа клик мышкой, уже в ушах отдается.

Поменял на NOS Tesla каких-то древних годов выпуска - все норм теперь.

Знаю людей которые в тот же усилок совесткие 6Н23П ставили - тоже лучше родных филипсов, не микрофонят.

Так что нет, не правда.
Аноним 29/09/15 Втр 18:43:37  187770
>>187769
Пардон, сега приклеилась.
Аноним 29/09/15 Втр 21:05:30  187792
(130Кб, 707x964)
>>187769
>6Н23П
Опробовал версию 6Н23П-ЕВ (кстати, как эти ЕВ стоят против обычной версии?). В сравнении с 6Н1П и 6Н6П правда куда меньше реагирует на внешние физические раздражения.
Сейчас примерно такой режим работы. Harmonic distortion 0.643% как-то дофига для предусилителя? Куда есть смысл покрутить резисторы, не сильно увеличивая коэффициент усиления?
Аноним 29/09/15 Втр 22:22:53  187810
>>187792
>как эти ЕВ стоят против обычной версии?
Вроде ЕВ считаются версией для вояк. Так что они прочнее, долговечнее и все такое.
Аноним 30/09/15 Срд 08:04:58  187826
Лампы - утиное говно для даунов. Современные транзисторы выдают звук в разы лучше
Аноним 30/09/15 Срд 08:56:41  187828
(168Кб, 705x729)
>>187792
Саратовские новые 6922 с пониженным микрофоном делают счас. Про гармоники ты бы написал сколько у тебя диапазон входного и и какое усиление надо. Если много усиления А гарони хорошие поставь делитель на вход и все.
Аноним 30/09/15 Срд 09:02:32  187829
>>187769
>У меня в усилке стояли Philips 6922.
6922 Саратов и делает, от филипса там только маркировка нашлёпана, причём в том же Саратове.
лучче Аноним 30/09/15 Срд 10:25:23  187845
>>187826
автомобиль лудше породистого скакуна, типа? но. попробуй на автомобиле проехаться по узкой горной тропинке - автомобиль не может

Типа тут обесню для глухонемых. Допустим, существует музкальное произведение, стаккато дл явиолончели в исполнении Паганини, так вот лампово-триодный усилитель с специальными акустическими агрегатами времен второй мировой войны в комплексе воспроизводит музыкальную композицию с точки зрения эстетики и музыкального ряда объективно лучче современного твердотельного усилителя с полипропиленовыми современными диффузорами, или же электростатами - современная техника начинает выдавать хуйню что-то типа космичного-эфемерного, а Паганини то такой хуйни не играл.
Для всяких пинкофлойдов да гангамстайлов современный транзистор с вертикальным затвором определенно лудше.
Аноним 30/09/15 Срд 12:31:59  187854
>>187829
Охуеть, не знал.
А в итоге, советские 6Н23П всеравно оказались лучше рашкинского новодела. Нахуй так жить?
Аноним 30/09/15 Срд 16:45:28  187881
>>187854
А старые советские УО186 всеравно оказались лучше рашкинского новодела "Рефлектор" 300B. Иначе и быть не может - те лампы делались в условиях расцвета технологии, когда были и специалисты, и обеспечивающая промышленность, и куда больший масштаб производства с контролем качества.
Аноним 01/10/15 Чтв 22:27:42  188099
>>187845
>Паганини то такой хуйни не играл
Паганини играл с деревянной сцены в оттеланный деревом зал с потолком в 10 метров, набитый мягкими ламповыми слушателями.
Аноним 02/10/15 Птн 02:15:47  188112
>>187845
> автомобиль лудше породистого скакуна, типа? но. попробуй на автомобиле проехаться по узкой горной тропинке - автомобиль не может
Тут речь шла о новое vs старое, так что на сцену выходит современный кроссовый мотоцикл и напихивает полные рты хуйцов тебе, скакуну и прочим фанатикам от электроники.
Аноним 02/10/15 Птн 15:02:44  188190
(1887Кб, 640x480)
Почему любители ламповой техники пользуются бездушным ферритом и игнорируют божественный и редкоземельный кобальт? Теплый, равномерный, мощный кобальтовый звук.
Аноним 02/10/15 Птн 19:27:47  188229
>>188190
> любители ламповой техники пользуются бездушным ферритом
В каком месте они им пользуются?
>и игнорируют божественный и редкоземельный кобальт
-где ты предполагаешь использовать кобальт?
-он не относится к редкоземельным элементам
Аноним 02/10/15 Птн 19:40:59  188230
>>188229
В гугле забанен?
Аноним 02/10/15 Птн 21:48:54  188244
(177Кб, 500x500)
>>188229
Колечко на шнуре питания что ли.
Аноним 03/10/15 Суб 04:41:27  188269
Тут один аудиофил рассказыал о пользе кобальта для теплого лампового звука. Сказано, зделоно. Так значит я отыскал старые пудовые громкоговорители какой-то немецкой фирмы и обнаружил в их магнитах вожделенный кобальт. Вооружившись кувалдой и инструментом, я расковырял эти лопухи и извлек прекрасные кобальтовые круги, чтобы проапргейдить свой теплый ламповый усилитель благородным кобальтом. Богомерзкий фкеррит для этих целей нихуя не годится - это давно выяснили истинные ценители теплого лампового звука. Так значит я взял хороший клей ЭДП И так сказать тщательно приклеил полукилограммовые кобалбтовые мгниты сзади к корпусу теплого лампового усилителя. То ли рисунок мкгнитного поля вокург трансформаторов изменился, то ли поле элетронно е в лампах изменило свой поток, но звук радикально преобразился. Исчезли эти четные гармоники в выходных каскадах, уровень третьей гармоники снизиля до теоретического минимума, а звук преобразился от просто музыкального до самого чистого изысканного, как в лучших моделях усилителей Онгаку. Георгий Лепс, услышав аранжировку в исполнении маэстро Арканджело Корелли, сразу впавл в ступор и ушел пить мартини - так чистота музыки поразила его, что он на следующий день был пьян и отменил концерты.
Кароч, кобальт это по-настоящему сила и мощь теплого лампового звука. Используйте кобаль в фильтрах, подставках, наконечниках шипов, в обрамлении корпуса, и чарующий звук в исполнении мастера Башмета будет доступен вам дома.
Аноним 03/10/15 Суб 17:16:28  188300
>>188230
>спизданул хуйню про феррит и кобальт
>обосрался с ответом
ясно, уёбывай

>>188244
Ну зачем там феррит - понятно, можно ещё полноценный фильтр питания типа эпкосовского или подобного на входе питания поставить, но кто и когда их делал из кобальта?
Аноним 03/10/15 Суб 17:19:47  188301
>>188269
Хороший самоподдув, только вот чисто кобальтовых магнитов не применяли, был сплав на основе железа с кобальтом, никелем и алюминием (альнико), какая-то немецкая фирма называлась Телефункен, "круги" называются магнитной системой, весят они больше, чем полкило, и понятием количества гармоник аудиофил не оперирует, т.к. измерения губят звук.

Траль хардер.
Аноним 04/10/15 Вск 23:17:08  188523
250 кОм для потенциометра на входе первого каскада слишком много?
Аноним 05/10/15 Пнд 16:06:36  188607
>>188523
Да.
Сейчас вообще наметился тренд не ставить потц больше 10 килом.
Аноним 06/10/15 Втр 10:08:27  188704
Странные шорохи и шипение при работе усилителя из-за электролитов в анодном питании могут быть? Не постоянно, а появляется рандомно на несколько секунд. Проявляется в том числе и на сведённом в нуль регуляторе громкости.
Лампы менял, ножки у них почистил, качество пайки проверил, межкаскадные конденсаторы заменил, остатки флюса счистил.
Аноним 06/10/15 Втр 11:34:55  188714
>>188704
>Странные шорохи и шипение при работе усилителя из-за электролитов в анодном питании могут быть?
Они могут быть из за ламповой блядь технологии 100летней давности.
Аноним 06/10/15 Втр 11:44:15  188716
>>188714
Отточенная технология лучше новых двух.
Аноним 06/10/15 Втр 12:20:19  188718
>>188716
Говно собачье.

Слишком много проблем и побочных эффектов.

НТП дал им полевой транзистор, пользуйся, не хочу, хочу жрать говно.
Аноним 08/10/15 Чтв 20:01:04  189050
(17Кб, 400x314)
Посоветуйте панельки под 9 контактов и пайки на плату. С проблемой >>188704 грешу на китайские с ebay.
Аноним 09/10/15 Птн 09:20:40  189138
>>189050
Ищи лучше непропай
Аноним 10/10/15 Суб 18:16:53  189279
>>189050
СССР дал ему керамику с военной приёмкой - нет, не хочу керамику, хочу мутных китацев кормить. Алсо, оптимально ставить панельку в окно на плате на винты, а подключать её короткими отрезками провода.
Аноним 11/10/15 Вск 21:07:46  189502
>>186199
Тем временем скоро пройдёт месяц с момента оплаты. Поди скоро окажется, что речь была о 30 рабочих днях.
Аноним 12/10/15 Пнд 14:40:00  189577
(2327Кб, 4000x3000)
>>189502
давай держи в курсе, проект завершен, скоро надо на новый трансы заказывать, пока рассчитываю какие надо.
Аноним 12/10/15 Пнд 19:20:37  189608
>>189577
Нахуя в усилителе карданный вал?
Аноним 12/10/15 Пнд 20:09:48  189609
>>189577
Да ты крут. Показывай схему, рассказывай подробности.
Аноним 12/10/15 Пнд 22:06:33  189630
(240Кб, 931x467)
>>189609
Рисовал жопой. 2 моно, кенотронное выпрямление
6ц5с, лампа 6ж43п в ультралинейном,выходной -аудиоинструмент TW4SE. Моща 1 Вт
Аноним 12/10/15 Пнд 23:14:54  189631
http://www.youtube.com/watch?v=xAPM14jMWy8

irf540 это вообще легально здесь?
Аноним 12/10/15 Пнд 23:39:16  189635
>>189631
Собирай давай! Вот только нахренатам С1 С3 ?
Аноним 13/10/15 Втр 00:02:44  189640
>>187310
Преимущества такие:
Аноним 13/10/15 Втр 01:27:30  189652
>>187310
>Пилю усилитель для пеки. Денег много потому могу купить как бохатые лампы, так и транзисторы. На базе какой технологии пилить?
Усилитель в смысле для колонок к пеке?
Тогда используй полевые транзисторы. Или полевые транзисторы в комбинации с спец микросхемой.
Аноним 13/10/15 Втр 06:19:44  189664
(103Кб, 800x745)
>>189640
Что же вам так бомбит?
Аноним 13/10/15 Втр 09:33:28  189672
(112Кб, 800x800)
>>189664
>макаба съела форматированный список
>бомбит
Съеби, дырявый.
Аноним 13/10/15 Втр 10:18:25  189674
>>189608
Чтобы каждый первый спросил. Ибо это явно важнее светодиодов. Была такая муфта под рукой. Взял и поставил. Там, кстати, с обратной стороны еще и подшипник стоит.
Аноним 13/10/15 Втр 12:17:33  189695
>>189630
>TW4SE
4 или 8 Ом (сколько там?) на наушники нормально?
Аноним 13/10/15 Втр 12:25:38  189696
>>189695
На 8 распаян. Наушники с шунтом пойти должен, или перематывать.
Аноним 13/10/15 Втр 13:43:49  189704
http://умзч.рф/?p=258
Шикарная статья-компиляция знаний по теме.
Аноним 14/10/15 Срд 15:28:38  189816
>>189704
http://rghost.net/7zlpH6ZcV
Лучше вот так.
Аноним 14/10/15 Срд 16:41:04  189818
>>189631
На какой импеданс? И какой мощности ставить резисторы?
Аноним 14/10/15 Срд 18:06:04  189827
>>189630
А почему пентод и именно 6ж43п?
Аноним 14/10/15 Срд 18:15:35  189828
Имеется коробка новых 6Ж1П, 100 шт, 80х годов. Это мусор или что-то годное можно собрать?
Аноним 14/10/15 Срд 19:51:43  189837
>>189828
Вполне себе лампочка для входного каскада - в таком качестве они в осциллографах применялиьс, даже в транзисторных.
Аноним 14/10/15 Срд 23:11:24  189873
>>189827
Там не пентод а ультралинейное. Решили попробовать, в триоде тоже собрали, но с TW10SE на выходе и батарейным смещением,
по звуку триод баса больще и яснее как то.
Ж43 посоветовал один гуру-мотатель смакетил- понравилось, довели до ума с друганом каждый свой вариант.
Аноним 15/10/15 Чтв 15:20:10  189984
(9Кб, 483x535)
>>189873
Интересен именно выбор лампы пентода как таковой против триода, а не о способе подключения сеток.
Аноним 15/10/15 Чтв 18:46:36  190023
>>189984
Вопрос задач. Триод линейнее, ниже кпд, пентод больше искажений и мощи. Ультралин посередине где то. Но под пентод в SE без оос тяжко трансформатор сделать - велико внутреннее сопротивление. Когда делали ультралин хотелось выжать побольше мощи но разницы с триодом практически не заметили, но у триода меньше R анодной нагрузки такчто мошь примерно одинакая.
Аноним 16/10/15 Птн 00:52:40  190105
>>190023
а в каком случае теплый ламповый звук теплее?
Аноним 16/10/15 Птн 07:56:11  190120
>>190105
Когда лампа зеленым светится
Аноним 16/10/15 Птн 09:03:32  190125
(27Кб, 340x255)
>>190120
Любитель светодиодной подсветки?
Аноним 16/10/15 Птн 10:00:04  190127
(7Кб, 480x360)
>>190125
Еретик !
Аноним 16/10/15 Птн 12:24:44  190150
>>190127
Всегда считал, что эти индикаторные лампы испускают сотни помех во всех диапазонах.
Аноним 16/10/15 Птн 19:56:11  190189
>>190150
С хуя?
Аноним 16/10/15 Птн 20:04:24  190190
>>190189
А хуй знает.
Аноним 17/10/15 Суб 01:00:35  190245
>>190150

единственные помехи которые они испускают это в световом диапазоне, смотреть на это просто невозможно, лучше прикупить какойнибудь IPS
Аноним 17/10/15 Суб 12:20:41  190283
>>190150
Помехи газоразрядные индикаторы производят преимущественно в момент собственно зажигания дуги, поэтому матирчные ИВЛ или ГИПП фонили жутко, ибо динамическая индикация, а постоянно горящие ИНки по сути помех и не создают.
Аноним 18/10/15 Вск 16:47:24  190509
(39Кб, 537x400)
>>186052 (OP)
ПОСОНЫ ЧТО СКАЖИТЕ О МИНИАТЮРНЫХ ЛАМПАХ?
Чем они плохи/хороши?
Почему еще не делаем на них лампового звука?
Аноним 18/10/15 Вск 17:36:11  190521
(491Кб, 1000x669)
>>190509
Только выходной каскад всё равно на кремнии.

Миниатюрность для чего?
Портативные устройства? Проблемы с питанием КПД ламп. Да и есть мнение, что на низком напряжении лампы не могут в качество звука.
Аноним 19/10/15 Пнд 07:44:38  190658
>>190521
А схему этого чуда где нить есть ?
Аноним 19/10/15 Пнд 08:27:53  190660
(13Кб, 140x500)
>>190658
Схем девайсов schiit я нигде не видел.

Topology: Tube voltage gain stage, triode-strapped, with bipolar phase flipper, buffer and bipolar class AB output stage.
Аноним 19/10/15 Пнд 09:03:23  190664
>>190521
>The 6088 subminiature tubes are triode-connected and provide all the voltage gain. They’re run off a regulated 60V rail, which is optimal for a tube with a 67.5V maximum plate rating. In addition, we're using a regulated 1.2V DC heater,
>60V
Конденсаторы на 50 В. Кто-то запизделся?
Аноним 19/10/15 Пнд 09:42:58  190670
(255Кб, 3112x3064)
ТОРИРОВАННЫЙ АНОД
Аноним 19/10/15 Пнд 11:00:00  190677
>>190670
А где он торированный был, в ГУ-81?
Аноним 19/10/15 Пнд 12:54:24  190687
>>190509
а идея хорошая может замутим бордой чего ?
6н18б 6с52 с51 мешок лежит
Аноним 19/10/15 Пнд 13:56:06  190689
>>190677
Не, у шизика, который сюда в пределах года набигал.
Он ещё предлагал транзистор из двух диодов сделать. Или не он? Могу путаться уже.
Аноним 19/10/15 Пнд 16:27:41  190703
>>190689
Шизик вон, в ньюфаготреде дёргается
Аноним 20/10/15 Втр 01:29:44  190799
>>190689
У какого еще шизика? В некоторых сериях ГУ-81 графитовый анод был торирован. Больше года же.
Аноним 20/10/15 Втр 08:11:54  190813
>>190799
Вообще-то, там ториевый анод был карбидирован алтфаки встаньте в строй :3
Аноним 20/10/15 Втр 21:55:53  190940
была короч в старых сответских телевизорах особая лампа, которая излучала в мировой эфир рентгеновское излучение. во избежание этого лампа была помещена в чугуниевыйсвинцовый кожух, чтобы телезрители не нахватались гамма-лучей. я очень боялся этой лампы и обходил ее стороной
Есть подозрение, что анод этой лампы был ураниевый.
Аноним 20/10/15 Втр 23:47:03  190961
>>190940
Тоже такая была, так я свинец выплавил и на полочку поставил
Аноним 21/10/15 Срд 09:26:47  190991
>>190940
Таки вот он пример торированного анода. Просто высоковольтный триод, а рентгенил из-за того, что работал в аноде кинескопа под высоким напряжением.
Аноним 21/10/15 Срд 11:05:27  191003
(4Кб, 250x212)
Хочу провести эксперимент с фиксированным смещением.
Если вместо полагаемого по схеме выходного трансформатора я подключу аналогичный по сопротивлению резистор, то для понимания работы схемы и для снятия анодных токов схема же останется корректной?
Аноним 21/10/15 Срд 11:11:41  191005
>>190940
кенотрон?
Аноним 21/10/15 Срд 12:31:17  191015
>>191003
режим по постоянке изменится точно, у транса сопротивление малое постоянномк току, придется поднимать анодное а так то же самое
Аноним 21/10/15 Срд 13:35:54  191023
>>191015
Тогда получается, что эксперимент бесполезен.
Я счёл "Активное сопротивление обмотки" из характеристик трансформатора за буквальное значение.
Аноним 21/10/15 Срд 13:47:37  191024
>>191023
Если я тупо измерю сопротивление провода в обмотке и подберу такой резистор?
Интересен именно режим по постоянке, на вход ничего дополнительно подавать не буду.
Аноним 21/10/15 Срд 13:52:16  191025
>>191024
Тогда все ништяк по постоянке режим выставишь.
Аноним 21/10/15 Срд 13:59:48  191026
>>191024
а чего просто транс не подключить и с ним режим не выставить ?
Аноним 21/10/15 Срд 15:03:29  191031
>>191026
Боюсь спалить, если что-то пойдёт не так.
Аноним 21/10/15 Срд 15:56:49  191033
>>191031
какой режим, какая лампа, какой транс ? лучше сразу включать с трансом по моему если возбуд будет сразу отследишь. Хрен ты его спалишь если хоть маленько грамотно подобран
Аноним 23/10/15 Птн 01:51:19  191337
Анонас, где в ДС без регистрации и смс купить сотню-две к155ид1 и чтоб не сильно дорого? Платан тупит.
Аноним 24/10/15 Суб 14:05:04  191581
(14Кб, 940x581)
SRPP 6Н6П с нагрузкой на резистор. Стоит ещё покрутить параметры, чтоб улучшить работу?
RMAA THD 0.08%
Однако, как сильно отличаются лампы разных годов даже на проникновение фона 50 Гц от накала.
Аноним 24/10/15 Суб 17:41:49  191611
>>191581
Ну, заебали вы со своими резисторами.
Еще раз: наушники/колонки - не резистор, обладают как активной, так и реактивной составляющей, индуктивностью, емкостью. Тестировать нужно с подключенной реальной АС, а не с резистором.
Аноним 24/10/15 Суб 18:39:40  191626
>>191611
Минимизация искажений на резистор и итоге даст меньше искажений и на реальную нагрузку, не?
Аноним 24/10/15 Суб 19:14:14  191636
>>191626
Все не так просто. Подключи какие-нибудь дешевые наушники и на них экспериментируй. Если в наличии только 16 омные, а на выходе большая амплитуда, то подключи последовательно не_проволочный резистор 100-250 ом, в зависимости от расчетной нагрузки.
Аноним 25/10/15 Вск 09:40:23  191763
Если это усилитель тока, то он пробьет реактивные составляющие и таки заставит музыку играть, а не синусоиды бездушные.
Аноним 29/10/15 Чтв 14:03:14  192300
(429Кб, 1280x853)
Нужно больше ламповых историй ИТТ.
Аноним 30/10/15 Птн 12:46:22  192422
(1509Кб, 4000x3000)
>>192300
Что хочешь услышать ты ?
Аноним 30/10/15 Птн 19:49:23  192476
>>192422
КС - это какая выдержка? Вообще, кизляр-КС вкусная конина, или какой-нибудь хенеси четырёхзвёздочный лучше?
Аноним 30/10/15 Птн 19:51:41  192479
>>192422
Пиши о реализованных проектах, хвастайся фото (особенно внутрянки, монтажа и корпуса), заливай принципиальные схемы, объясняй за ламповый звук.
Аноним 30/10/15 Птн 20:41:50  192489
>>187185
Кончил с фото. Да и вообще со всего треда. Добра вам тут всем.
оп-древнего-лампы-нубам-треда
Аноним 30/10/15 Птн 22:26:07  192501
Ламподрочеры поясните, сейчас есть заводы по выпуску радиоламп? Генераторные ёбы за 100500 денег не в счет. Интересуют лампы уровня 6П14П, 6Н1П 6И1П, 6К13П и т.п?
Аноним 31/10/15 Суб 07:14:49  192552
>>192501
Заводы есть, но ходовые лампы не выпускают, делают именно йобы и лецензионные немецкие и американские лампы с ебучими ценами.Китай - то же самое.
Аноним 03/11/15 Втр 08:28:45  192981
(3023Кб, 2711x2008)
(2107Кб, 3000x4000)
Бампану ламповым цапом недоделанным.Двублочный- во втором ящике трансы, выпрямители,для ламп кенотронный, первичные фильтры.Второй -китайский кит AK4393, стабилизаторы питания цапа и приемника SPDIF, еще фильтры питания ламп, сам ламповый выход по схеме Broskie cathode follower. Лампы 6н9с, кены 6ц5с.
Аноним 03/11/15 Втр 11:43:35  193011
(300Кб, 1400x1124)
>>192981
>китайский кит AK4393
Кинь ссылку на лот, интересно. Вижу только такое за 35 USD.
Аноним 03/11/15 Втр 12:35:41  193020
>>193011
Оно и есть, на плате остался родные только приемник и цап.
Аноним 04/11/15 Срд 00:45:08  193104
>>190664
Это же шит аудио, у них и так сойдёт. Для пофиксить видеорилейтид потребовался адовый скандал.
http://www.youtube.com/watch?v=tCZ-AJQOiDg
Аноним 04/11/15 Срд 01:01:29  193105
>>193011
Проиграл с соплей и кривизны пайки мелкосхем.
Аноним 04/11/15 Срд 13:00:13  193127
>>193104
Страннотота. Я на всех их платах вижу реле схемы защиты у выхода наушников, то есть это не работает?
Аноним 04/11/15 Срд 17:50:13  193150
(218Кб, 1493x1120)
>>193105
Ты ещё не видел как в совке магнитофоны
делали, там все дырки овальными были.
Аноним 04/11/15 Срд 18:33:47  193151
(206Кб, 732x420)
Поясните мне за трансформаторы выходного каскада.
В характеристиках есть пункт максимальный ток постоянного подмагничивания: 55 мА. Верно ли, что анодный ток лампы должен быть меньше этого значения? А если превысить?
Аноним 04/11/15 Срд 19:04:23  193154
>>193151
Существенно повысятся искажения, снизится выходная мощность.
Аноним 04/11/15 Срд 20:04:49  193157
(483Кб, 1600x906)
>>193154
Ценная информация, держи няшку.
Аноним 07/11/15 Суб 10:04:15  193394
>>189502
Простите за личный бложик, наболело.
>с 1 октября ВСЕ новые заказы мы принимаем со сроком изготовления 8-10 НЕДЕЛЬ!
>При единичных заказах до 10 штук одинаковых изделий, все заказчики ждут, пока не накопится количество для запуска партии в производство, минимальная партия для запуска 10штук.
>На сегодня ваши трансформаторы в ОТК, в ближайшее время отправим.
Аноним 07/11/15 Суб 18:45:21  193426
>>193394
Вот зараза, нам нестандартный выходник надо PP 2кОм Raa. Они будут ждать 10 любых трансов на заказ или 10 одинаковых ?
Аноним 07/11/15 Суб 20:20:15  193437
>>186052 (OP)
>>186052 (OP)
За счет чего ламповый звук содержит повышенные четные гармоники? Лишь за счет ассиметричного усиления, и мягкого клиппинга?
Если так, то может ли связка германиевых диодов компрессирующая звук быть аналогом лампы?
Аноним 07/11/15 Суб 20:40:25  193439
(7Кб, 396x338)
>>193437
Ну кто тебе мешает попробовать? Нам расскажешь.
Аноним 07/11/15 Суб 20:46:06  193441
>>193439
Лол, паять вообще-то тоже лень. Тем более не с чем сравнить, ламповый звук слышал лет 20 назад на рекорде, уже не помню как там да че.
Аноним 07/11/15 Суб 22:23:56  193454
>>193426
Лучше сразу обговорить, чтоб эти товарищи прописали тебе все условия без переигрывания по ходу работ.
Скорее добивают десяток любых, чтоб их пропитывать и упаковывать к кожухи.
Аноним 08/11/15 Вск 10:45:32  193502
(881Кб, 1920x1440)
(854Кб, 1440x1920)
>>186052 (OP)
Лампофаги! А распознайте мне что это за лампа такая интересная! Светит фиолетовым, емнип.
Всем "маяк" в генератор авансом.
Аноним 08/11/15 Вск 12:14:00  193508
>>193502
Шкальный индикатор, видел такой в генераторе Л31. Схему можешь глянуть на предмет маркировки. Только там свечение оранжевое.
Аноним 08/11/15 Вск 13:09:44  193510
(845Кб, 1920x1440)
>>193508
Спасибо за наводку. Но это не ИН-13. У ИН-13 три ноги, а у этой - две. Судя по всему, это индикатор ИН-11. И светит он таки фиолетовым. Сделаю на нём показометр для микрофонного усилителя - слегка подточил надфилем, и теперь там есть к чему припаяться.
Держи нувистор за это.
Аноним 08/11/15 Вск 16:40:22  193523
>>193502
Ни одна из них не должна светить фиолетовым. Это означает воздух в колбе.
Аноним 09/11/15 Пнд 02:49:41  193677
(171Кб, 1000x666)
(5Кб, 400x113)
(247Кб, 1280x720)
>>193523
Я погуглил ещё, и это оказался ИН-9, а не ИН-11.
И нет, он светится именно фиолетовым.
Аноним 09/11/15 Пнд 15:58:04  193724
>>193677
>фиолетовым.
Ты цветоаномал или вообще дальтоник? Цвет свечения неона - красно-оранжевый. Это даже по твоему пику видно.
Аноним 10/11/15 Втр 19:19:02  193997
>>193677
>И нет, он светится именно фиолетовым.
>>193724
>Ты цветоаномал
Та неее. Этот еблан, скорее всего впиздярил его ез токоограничения.
Аноним 19/11/15 Чтв 09:53:28  195261
(334Кб, 1088x975)
Навесной монтаж для ламп лучше всего?
Аноним 19/11/15 Чтв 13:40:55  195309
(10Кб, 768x614)
>>195261
монтаж на пике неправильный, не по стандартам.

К каждой пайке должна подходить петля с запасом провода, которого хватит на 2-3 перепайки. Это предохраняет от механических напряжений и давлений
Аноним 20/11/15 Птн 00:33:12  195436
(300Кб, 1600x1200)
Обмазался по-полной.
Аноним 20/11/15 Птн 02:27:12  195446
(132Кб, 400x400)
>>195436
Аноним 20/11/15 Птн 04:18:05  195449
Анон, спали годноту, где взять в хохляндии ин-18? Неужели все только на ебэе?
Аноним 20/11/15 Птн 04:22:14  195450
>>195449
В брошенной военной технике. Под Иловайском поищи.
Аноним 20/11/15 Птн 04:28:39  195451
>>195450
Там обоссанные ин-12.
Аноним 20/11/15 Птн 04:31:10  195452
(46Кб, 576x873)
>>195449
Очень редкие, очень дорогие.
Возможно, проще поискать RFT/TESLA не европейских аукционах. Или поумерить аппетит.
Аноним 20/11/15 Птн 09:19:56  195470
>>195436
где взял?
Аноним 20/11/15 Птн 09:21:48  195472
>>195450
Чот я не припомню, чтобы в танке были такие ламповые индикаторы. Если только в каких-нибудь старинных станциях связи
Аноним 20/11/15 Птн 19:22:08  195604
>>195470
Купил на местном аукционе. В среднем, на 3 бакса/штука вышло.
Соберу из всего этого часов, что-то себе оставлю, остальное попробую на eBay продать.
Аноним 21/11/15 Суб 04:30:01  195640
(210Кб, 1600x1200)
(224Кб, 1600x1200)
(204Кб, 1600x1200)
(282Кб, 1600x1200)
Покамхорю немножно.
RFT Z573M (оранжевые) vs Tesla ZM1080T (прозрачные, были тоже оранжевые, но фильтр был в говно от времени, пришлось смыть).
Даже не знаю, какие мне больше нравятся. У Tesla две точки прикольные, можно бегаюший огонек запилить.
Аноним 21/11/15 Суб 11:21:23  195683
>>195640
>эти синие светодиоды
Аноним 21/11/15 Суб 12:09:02  195703
>>195683
Омерзительно-мейнстримно, да.
Аноним 21/11/15 Суб 12:33:24  195708
>>195703
>Омерзительно-мейнстримно, да.
Нет.

Просто омерзительно.

Где вы вообще эти вырвиглазные синие диоды находите?
Это же пиздец. Ничего хуже синего диода нет. Отрывал бы руки разработчикам пихающим их на передние панели разнообразных устройств.
Аноним 21/11/15 Суб 13:18:46  195714
(15Кб, 600x399)
>>195708

Аноним 21/11/15 Суб 18:42:34  195752
(226Кб, 1600x1200)
Это будет подарок мамке на НГ. Не смотрите, что дерево не полировано, оно пока только вышкурено.
И хуль поделать с синими светодиодами, если надо впихнуть синий же ЖК для человекочитаемого вывода даты/погоды? Ну, отключение подсветки запилю, если только.
Аноним 21/11/15 Суб 19:14:30  195755
>>195752
>И хуль поделать с синими светодиодами, если надо впихнуть синий же ЖК для человекочитаемого вывода даты/погоды?
Не понимаю как это связанно вообще.
Зачем подсвечивать вообще, и так светящиеся лампы? Что это за наркоманство?

>синий же ЖК
ЖК с другой подсветкой не завезли?

А мог бы сделать все на лампах, или на люминофорных индикаторах на худой конец. Пипец ты без фантазии.

А если уже на то пошло, есть цветные жк, есть оледы, есть электронная бумага.
Аноним 21/11/15 Суб 19:23:13  195756
>>195755
Самое обидно то, что ради таких индикаторов они курочат хоть и старую, но неплохую измериловку, а потом зашкваривают синими светодиодами.
Пиздец.
Аноним 22/11/15 Вск 03:03:44  195832
(103Кб, 751x622)
>>195755
> Не понимаю как это связанно вообще.
Ну, ДЕСИГХН же, чтобы цветовое решение с чем-то гармонировало.
> Зачем подсвечивать вообще, и так светящиеся лампы? Что это за наркоманство?
Мамке нравится.
Алсо, оранжевая же подсветка оранжевых ламп ненависти тут не вызвала? Смотрится IRL неплохо, днем в интерьере лампы больше выделяются, повышается контраст. На ночь можно отключать, хоть автоматом по датчику света. Прочих изменений в восприятие лампы не вносится.
> ЖК с другой подсветкой не завезли?
Стандартные легко доступные — или зеленая, или инверсная синяя. Первая не вариант совсем, так что имеем, что имеет.
И вообще дедлайн подоспел незаметно, у меня было всё спланировано на няшных двух платах с разъемными стойками-проводниками, но сейчас придется доделывать на ссаной макетке, ибо принтер сдох. Нормальный импульсный преобразователь 5v тоже висит где-то на почте, придется ставить линейник и огораживать его в корпусе от датчиков температуры/давления.
> А мог бы сделать все на лампах, или на люминофорных индикаторах на худой конец. Пипец ты без фантазии.
Дату, день недели, влажность, температуру, давление выводить на лампы? Это ж сколько их надо, чтобы не использовать омское переключение, понятное только автору мэдскиллза? Да, ЖК с лампами сдавить западло, но тут жертва в пользу юзабилити. А более интересные индикаторы типа люминофорных можно тоже годами ждать на аукционах.
>>195756
> Самое обидно то, что ради таких индикаторов они курочат хоть и старую, но неплохую измериловку, а потом зашкваривают синими светодиодами.
Не переживай, оничан, у меня почти всё или NOS, или с выкинутой техники, разобранной не мной. Я свои лампы люблю и разговариваю с ними, уверен, что им даже так радостнее, чем тупо сгнить на помойке.
Аноним 22/11/15 Вск 03:50:54  195833
>>195756
Кроме моста е7-12, не видел живьем ни разу адекватной современным задачам измериловки на этих лампах. Все какие-то стремные частотомеры прямого счета, не умеющие толком ни в низкие, ни в высокие частоты, счетчики импульсов для частиц, коих давно пора ардуиной заменить, вольтметры, всасывающие даже в7-34, да калькуляторы размером с системник.
За синие светодиоды двачую, это же пиздец контрастности. Аутентичность - строго похуй, ибо часов на неоновых индикаторах в промышленном исполнении не существовало, и хоть на ламповых триггерах, хоть на ПЛИС с коммутацией оптореле, конструкция все равно будет новоделом в угоду сиюминутной моде.
Аноним 22/11/15 Вск 12:33:20  195867
>>195832
>Дату, день недели, влажность, температуру, давление выводить на лампы?
В чем проблема?

>Это ж сколько их надо
>Дату
2 лампы на дату. Или одна индикатор уровня.

>день недели
7 обычных миниатюрных 3хвольтоых лапочек накаливания.

>влажность
Индикатор уровня. Или миниатюрные лампы накаливания.

>температуру
Индикатор уровня. Или миниатюрные лампы накаливания.

>давление
Индикатор уровня. Или миниатюрные лампы накаливания.

А еще есть люминофорные такие с круговым тип дисплеем.

>Алсо, оранжевая же подсветка оранжевых ламп ненависти тут не вызвала?
Понятия не имею.

>ДЕСИГХН
Это даже до Лебедева не дотягивает.

>Мамке нравится.
Мамка сама не знает что ей нравится.

>днем в интерьере лампы больше выделяются
Ну если тебе надо чтобы лампы выделялись из интерьера, тогда да.
Это еще называют мещанством, или хохломой.

> повышается контраст
Если значить что-то светящееся подсветить еще, то получается контраст повышается?
Школьнику стыдно такую чушь пороть.

>Первая не вариант совсем
Что не так с зеленой?

>омское переключение
Это что такое?
Схему омского переключения в студию!
Аноним 22/11/15 Вск 20:43:59  195915
(458Кб, 1600x1200)
Нашёл это у себя дома. Они ценны? Их можно продать? Что вообще можно с ними делать?
Аноним 22/11/15 Вск 20:48:20  195916
>>195915
Нет. Да. Выкинуть.
Аноним 22/11/15 Вск 20:50:57  195917
>>195915
Продать пачкой за 500-800руб, если они новые.
Аноним 22/11/15 Вск 23:55:27  195933
>>195915
ТВС продай любителям поискрить
Аноним 23/11/15 Пнд 01:11:53  195940
>>195915
Засунь в анус. С супом.
Аноним 24/11/15 Втр 03:36:53  196067
Бамп. Посоветуйте преобразователь с семисегментного кода в десятичный.
Аноним 24/11/15 Втр 08:52:14  196075
>>196067
А зачем?
Микроконтроллер.
Аноним 24/11/15 Втр 09:14:22  196076
(146Кб, 500x650)
>>196075
Дак на лампах!
Аноним 24/11/15 Втр 10:11:37  196078
Зачем нужен быдловинил, если есть божественные бобины?
Аноним 24/11/15 Втр 10:41:23  196079
>>196078
Их время еще не пришло. Лет через 10 вспомнят. Также вспомнят и про кассеты лет через 20.
Аноним 24/11/15 Втр 13:35:14  196087
(1113Кб, 2560x1920)
(1159Кб, 2560x1920)
(1228Кб, 2560x1920)
https://www.youtube.com/watch?v=4j8ZP4dreQw
Аноним 24/11/15 Втр 13:49:36  196088
>>196087
это что?
Аноним 24/11/15 Втр 13:51:30  196089
я твой декатрон на аноде вертел!
Аноним 24/11/15 Втр 13:53:32  196090
>>196087
кроме верчения что-то умеет делать?
Аноним 24/11/15 Втр 13:58:19  196091
>>196090
Не, от сети же только работает щас.
Чуть позже хочу допилить, чтоб одиночные импульсы с кнопки считать, для наглядности.
В универе на паре буду рассказывать. Вспомнил, что на радиокружке были декатроны, заглянул туда и забрал. Будет чего и показать.
Аноним 24/11/15 Втр 16:48:38  196100
(58Кб, 495x495)
>>196087
Даже из декатрона можно запилить часы.
Алсо, у тебя с током что-то не то, хуль он так сине светит?
Аноним 24/11/15 Втр 17:22:16  196104
(108Кб, 712x850)
>>196100
>хуль он так сине светит?
>у тебя с током что-то не то
Согласен, здесь определённо что-то не так.
>Даже из декатрона можно запилить часы
Жалко. Прибор-то редкий.
Аноним 24/11/15 Втр 18:45:19  196122
>>195832
>оранжевая же подсветка оранжевых ламп ненависти тут не вызвала?
Оранжевая подсветка выглядит как свечение прямонакального катода. Хотя тоже дерьмо. Нехуй неонки светодиодами вообще подсвечивать.
>интересные индикаторы типа люминофорных
Noritake Itron. Покупай хоть сейчас. Цена конечно...
Аноним 24/11/15 Втр 18:46:40  196123
>>195867
>Индикатор уровня
ИН-13 еще никто не отменял
Аноним 24/11/15 Втр 20:36:06  196134
(600Кб, 2560x1920)
(731Кб, 2560x1920)
(685Кб, 2560x1920)
>>186052 (OP)
https://www.youtube.com/watch?v=i3SrguQBtJw
Схему проебал, т.к. собрал года три назад.
Регенеративный каскад на 6К13П, усиление регулируется по экранной сетке; двухкаскадный УНЧ на перегруженной 6Н1П. 6Е1П для красоты, показывает НЧ сигнал после первого каскада на 6Н1П.
Чуйка в жопе, обратная связь слишком сильная, подход к генерации довольно таки жёсткий, но без гистерезиса. Надо катушку переделать и связь сделать гораздо слабее.
Диапазон не ебу, что-то около 3,5..8МГц

Вообще, некоторые этот аппарат таки вспомнят.
Аноним 24/11/15 Втр 23:37:18  196170
>>193502
Видел подобную в дозиметре ДП 5 (буквенную маркировку не помню или а или в)
Аноним 24/11/15 Втр 23:48:39  196173
У меня есть пара вопросов.
Первое:
Мне всегда говорили что ламповую технику надо собирать только на металлическом шасси, заземление и всё такое, что бы на массу. Но, практически все современные ламповые поделки или в пластиковых или в деревянных коробках. Выходит, не так уж и обязательно железное шасси?
И второе:
Посоветуйте схему регенератора, желательно без редких ламп. Так же хочу организовать ему питание или от анодных батарей или через преобразователь, что бы он был портативным.
Аноним 25/11/15 Срд 01:05:09  196190
>>196123
>ИН-13 еще никто не отменял
Ну я ее и имел ввиду.
Аноним 25/11/15 Срд 01:51:08  196193
>>196075
В том и суть, что в рот ебал я микроконтроллеры, и хочу к часам на к145ик1901 подключить ин-12. Это разумными усилиями возможно?
Аноним 25/11/15 Срд 02:33:10  196194
>>196193
>Это разумными усилиями возможно?
Да.
Не вижу ничего сложного вообще.
Аноним 25/11/15 Срд 03:14:12  196197
>>196194
Посоветуй же. На ум приходит разве что безумно упоротая борода из логики, либо зашквары о микроконтроллеры/плис/ромы. А это нилампово.
Аноним 25/11/15 Срд 04:16:08  196200
>>196193
Невозможно.
>>196194
Перекодировать 7-сегментный динамический -27В в прямой? Да ты ёбнулся. Этот декодер сложнее обычных часов будет.
Аноним 25/11/15 Срд 14:17:24  196234
>>196200
>Перекодировать 7-сегментный динамический -27В в прямой? Да ты ёбнулся. Этот декодер сложнее обычных часов будет.
Ох уж эти современные ардунолюбители. Невозможно, точка. Хехехе.
Аноним 25/11/15 Срд 14:36:23  196238
>>196234
Сажа приклеилась.
До чего борду довели. Шизика развели.

>>196197
>Посоветуй же. На ум приходит разве что безумно упоротая борода из логики, либо зашквары о микроконтроллеры/плис/ромы. А это нилампово.
Гугли дешифратор
http://digteh.ru/digital/DC.php

На один сегмент 2 4хбитных дешифратора и 8 элементов И(2 микросхемы по 4 элемента)(8мой для точки)

А можно "В соответствии с принципами построения схемы по произвольной таблице истинности получить схему" необходимого декодера.
Аноним 25/11/15 Срд 14:36:46  196239
>>196238
Дурацкое окно для постинга. Вот.
Аноним 25/11/15 Срд 14:46:05  196241
>>196238
>А можно "В соответствии с принципами построения схемы по произвольной таблице истинности получить схему" необходимого декодера.
http://digteh.ru/CVT/sintsxem.php

>>196197
>Посоветуй же. На ум приходит разве что безумно упоротая борода из логики, либо зашквары о микроконтроллеры/плис/ромы. А это нилампово.
Можно еще на 556РТ4
http://radiokot.ru/forum/viewtopic.php?t=15566
Аноним 25/11/15 Срд 16:50:39  196259
>>195436
я бы купил
erika_shion@rambler.ru
Аноним 25/11/15 Срд 17:12:49  196266
>>196259
Ты бы и у собаки купил.
Аноним 26/11/15 Чтв 03:33:09  196355
Ладно, я понял, что часы на счетчиках 4017 или к176ие12+к176ие13+к155ид1 проще будут.
Аноним 26/11/15 Чтв 14:25:07  196416
http://www.radiostation.ru/home/usilitel-tan2.html аноны, как думаете, годная схема? Сразу скажу трансформаторы не ТАН будут.
Аноним 26/11/15 Чтв 14:49:23  196424
(559Кб, 2560x1920)
(535Кб, 2560x1920)
>>196087
https://www.youtube.com/watch?v=pb1dSOcAMqo
Аноним 27/11/15 Птн 06:26:45  196497
>>196259
Сорян, детали не продам, готового пока нет. Да еще подумаю, что себе оставить.
Как запилю нормальные платы, ищи меня на eBay, лол.
>>196122
> Noritake Itron.
Годнота какая. Как-нибудь возьму себе.
Пока купил бездушный, но дешевый, негативный оранжевый LCD 602нм.
 
Алсо, собрал более-менее готовый модуль. Наполовину на макетке, такой-то стыд.
Г-споди, Теслы еще и тихонько звенят при работе! Что-то расширяется от нагрева и шевелится, как музыкальная шкатулка по стеклу. Сидел и слушал, чуть не прослезился от ламповости. А RFT беззвучные.
https://www.youtube.com/watch?v=-Id2p7AkDXY
Аноним 27/11/15 Птн 07:36:54  196500
>>196424
Но зачем?
Аноним 27/11/15 Птн 10:45:33  196509
>>196500
Красиво же.
Аноним 27/11/15 Птн 10:49:10  196510
>>196238
Из 1451901 не торчит нигде цифр в коде 1-2-4-8. Поэтому нужно перекодировать из 7-сегментного кода.
Если в итоге хочется получить статику (а не динамику со скважностью 4), то нужна еще и память.
Все это вполне подходит под определение вопрошавшего "борода из логики".
Аноним 27/11/15 Птн 11:03:43  196511
>>196173
Совершенно необязательно. Стеклянные лампы более чувствительны к наводкам, поэтому при конструировании нужны прямые руки, а металлическое шасси вторично. Все поздние ламповые устройства из 70х были на печатных платах.

http://vrtp.ru/index.php?showtopic=18658&st=60
Аноним 27/11/15 Птн 11:04:19  196512
>>196190
Они довольно скучно смотрятся в качестве индикатора уровня, хоть и необычно.
Аноним 27/11/15 Птн 12:34:57  196519
>>196500
Мне приятно было узнать про такой интересный прибор и сделать на нём махарайку.
>>196509
Поддвачну.
Аноним 27/11/15 Птн 13:34:23  196521
>>196510
>Если в итоге хочется получить статику (а не динамику со скважностью 4), то нужна еще и память.
Нужен конденсатор и транзистор на каждый сегмент. А не просто транзистор как если бы без "динамики".
Я с вас пипец фигею. Радиолюбители блядь.

>Все это вполне подходит под определение вопрошавшего "борода из логики".
Это простейшее, элементарнейшее устройство. Какая еще борода. Ты офигел.
Аноним 27/11/15 Птн 13:42:35  196523
>>196512
>Они довольно скучно смотрятся в качестве индикатора уровня, хоть и необычно.
Вам чтобы нескучно11 или чтобы лампово?
Потому, что эти два множества почти не пересекаются.

Быть может из за этого и возникают синие подсветки?
Людям просто нужно нескучно, а они лампы для этого берут, видимо что-то их вводит в заблуждение.
Аноним 27/11/15 Птн 13:46:08  196524
(44Кб, 320x287)
(24Кб, 320x161)
(12Кб, 320x240)
(12Кб, 320x152)
>>195833
> Аутентичность - строго похуй, ибо часов на неоновых индикаторах в промышленном исполнении не существовало, и хоть на ламповых триггерах, хоть на ПЛИС с коммутацией оптореле, конструкция все равно будет новоделом в угоду сиюминутной моде.
Ну, на самом деле.
Правда... Это семисементные накаливания...
Аноним 27/11/15 Птн 13:47:58  196525
(66Кб, 800x358)
(57Кб, 700x634)
(49Кб, 400x358)
>>196123
>ИН-13 еще никто не отменял
Да куча есть вариантов
Аноним 27/11/15 Птн 15:03:51  196534
>>196521
Ну нарисуй эту логику, коль такой умный.
(Вот ни на 1 процент не сомневаюсь, что ты сольешься)
Аноним 27/11/15 Птн 15:22:12  196536
>>196534
Ну заплати мне 40$ за работу. Я нарисую.
(Вот ни на 1 процент не сомневаюсь, что ты сольешься)
Аноним 27/11/15 Птн 16:13:07  196542
>>196536
Слив засчитан.
Аноним 27/11/15 Птн 16:37:10  196556
>>196536
Слив засчитан.
196534-кун
Аноним 27/11/15 Птн 16:41:48  196557
(205Кб, 910x1024)
>>196542
>>196556
Аноним 27/11/15 Птн 17:23:51  196563
лол
Аноним 09/12/15 Срд 08:26:26  198404
(602Кб, 1000x750)
(231Кб, 1000x750)
Бамп безумным макетом.
Аноним 09/12/15 Срд 09:23:58  198405
>>198404
наркоманская конструкция, тащемта.
Аноним 09/12/15 Срд 11:07:53  198414
>>198404
Пости схему.
Аноним 09/12/15 Срд 11:44:13  198417
>>198414
постил уже >>186251
Аноним 09/12/15 Срд 18:58:13  198472
>>198405
Так макет же. Будет отлажена схема - будет ей красивый корпус.
И потом, наркоманы могут в радиотехнику?
Аноним 09/12/15 Срд 18:59:43  198473
(218Кб, 1600x1066)
>>198404
Где монтажные панельки прикупить?
Аноним 09/12/15 Срд 20:38:34  198488
>>196524
Спасибо за инфу. Хотя, ни разу не видел такие лампы живькм, думал, это тупиковая ветвь была.
Аноним 09/12/15 Срд 22:05:47  198515
(123Кб, 1280x721)
(139Кб, 640x480)
>>198473
Большой выбор сладеньких монтажных панелек любого форм-фактора только в Асашай.

В своё время для ламповых дел юзал вот такие медные луженые наконечники для многожильных проводов (разного диаметра и длины: https://www.electro-mpo.ru/catalog/nakonechniki_gilzy/g25_nakonechniki_mednye_vtulochnye_izolirovannye_i/g2500_nakonechnik_en0508_0_5_8_mednyy_0_5mm2_vtulo/). Сверлил в стеклотекстолите отверстия в ряд, диаметр сверления выбирал меньше диаметра наконечника, потом вставлял наконечники с некоторым усилием (текстолит отлично поддается). Весьма удобно и прилично получалось монтировать элементы в отверстия, а провод обвивать вокруг. Наконечники и одна из описанных плат - пикрелейтед.

Если интересно - запилю подробности, инструкцию etc.
Аноним 10/12/15 Чтв 00:17:13  198549
>>198515
Годно, спасибо за идею.
ЗАВИДУЙ МОЛЧА Аноним 10/12/15 Чтв 10:06:15  198570
(581Кб, 483x657)
(262Кб, 521x618)
http://ru.aliexpress.com/store/product/Vintage-Vetro-Tungsten-Filament-E27-Globe-Edison-Light-Clear-Bulb-Lamp-Incandescent-Replacement-G125/1718077_32334653665.html

http://ru.aliexpress.com/store/product/Edison-Tungsten-Filament-Vintage-Antique-E27-Incandescent-Light-Lamp-40W-220V-Droplight-T45-bars-hotels-New/1718077_32336662924.html

http://ru.aliexpress.com/store/product/Edison-Vintage-Antique-Retro-ST64-220V-40W-E27-Light-Ceiling-Bulb-Lighting-Reproduction-Droplight-Incandescent-Home/1718077_32336654261.html


Аноним 10/12/15 Чтв 13:04:54  198583
>>198472
> наркоманы могут в радиотехнику?
Как нехуй делать!
Аноним 10/12/15 Чтв 16:08:27  198595
(276Кб, 1000x750)
>>198570
>2 out of 3 lamps is completely broken
Из-за этого не стал заказывать подобное.
Аноним 10/12/15 Чтв 17:11:03  198606
>>198570
Заказывал, такую Йобу 11.11, пришла на этой неделе, упаковка ок, всё целое, планирую соорудить светильник, работает с диммером, не греется, свет как от керосинки.
Аноним 11/12/15 Птн 14:51:50  198636
Существуют ли заполненные инертным газом лампы, имеющие одну и более сетку?
Аноним 11/12/15 Птн 16:10:51  198642
>>198636
Тиратроны, крайтроны, аркатроны, тригатроны и пр.
Аноним 11/12/15 Птн 16:17:00  198644
>>198642
поправлюсь: я имею ввиду не теоретическую часть, а практическую - в продаже. Или чтобы выковырять можно было откуда-либо.

Надо лампу для проверки этой идеи:
https://2ch.hk/ra/res/196790.html#198629
Аноним 11/12/15 Птн 17:35:20  198654
(18Кб, 600x300)
(39Кб, 450x450)
>>198473
Покупаешь в чипидипе-элитане лепестки. Трубчатые латунные заклепки для кожи в соответствующем магазине, или совсем днище вариант-строительные алюминиевые заклепки, текстолит найдешь. Можешь клепать панельки любой формы и размера. Себестоимость такой панельки в десятки раз меньше продаваемых.
Аноним 11/12/15 Птн 21:56:36  198670
Поцаны, где найти в ДС недорого газоразрядные индикаторы для часов и всякой подобной хуйни ?
Аноним 26/12/15 Суб 05:30:08  201002
(247Кб, 1600x1200)
Во, собрал.
Времени докодить прошивку не осталось, успел только часы и примитивную настройку двумя кнопками. Дисплей ничего полезного не выводит, да.
Ну и ладно, вышло симпатично, ящитаю.
Аноним 26/12/15 Суб 11:47:30  201017
(47Кб, 968x544)
>>201002
>ИН-ки
>ЖэКа табло
Зочем ты так?
Аноним 26/12/15 Суб 15:04:32  201030
>>190521
Божественные стержневые лампочки, имеют два явных преимущества - малые габариты и высокую экономичность.
Аноним 26/12/15 Суб 17:54:19  201046
(37Кб, 500x500)
>>201017
Пикрелейтед доставить не успели, а дырка осталась.
Да и ладно, всё равно серийно часы на таких индикаторах не делали, аутентичности едино нет.
Аноним 26/12/15 Суб 19:12:40  201053
>>201046
Замени диод подсветки
Аноним 27/12/15 Вск 13:51:24  201160
>>201046

Что тогда мешало сразу ЖК поставить с картинкой твоих тепло-ламповых индикаторов?
Аноним 27/12/15 Вск 20:26:15  201230
(300Кб, 2560x1104)
Что с ним могло случится?
при подаче постоянного или переменного,
на нить накала,
с переменой плюс на минус и обратно ничего не меняется.
Аноним 28/12/15 Пнд 01:22:29  201273
(103Кб, 658x453)
>>189577
Бампану этим же аппаратом "с фасада".
Аноним 28/12/15 Пнд 06:09:15  201295
>>201230
Вариантов несколько:
1) Самое вероятное это неправильное подключение накала либо косяк в схеме/трансформаторе/самом индикаторе.
Вариантов питания накала несколько. Самый распространенный вариант - это питание накала с обмотки трансформатора со средней точкой, причем средняя точка должна быть подтянута либо на землю, либо на отрицательное анодное. В некоторых случаях средняя точка может быть подтянута через стабилитрон.
Если средней точки на обмотке нет, то её иногда делают искусственно, включая между выводами обмоток резистивный делитель, который своей средней точкой подключается на землю или отрицательное анодное.
Бывает,что нет и средней точки и резистивного делителя. В этом случае у индикатора на стекле скорее всего присутствует внутреннее металлизированное покрытие, которое подключено к одному из выводов накала. Этот вывод должен быть также подключен на землю или отрицательное анодное.
Лечение - проверять всю цепь питания накала, начиная от выводов трансформатора заканчивая выводами индикатора.
2) Индикатор долгое время работал с неправильно подключенным накалом и люминофор вот так неравномерно выгорел. Тут уже ничего не поделаешь.
3) Косяк с драйвером вли. Очень маловероятно, но для проверки достаточно замерить напряжение и ток потребления сегментов с разных сторон дисплея.
Аноним 28/12/15 Пнд 14:12:45  201325
>>201295
Измерял сопротивление между накалом
а анодами, идём с тусклой части 600к, 700к,
далее 800к, середина индикатора 1.5м дальше
2м а самый яркий хвост 10м-16м
Может это исправимо, пробую дальше.
Аноним 28/12/15 Пнд 14:22:20  201327
>>201325
С анодами или сетками?
Замерял при включенном дисплее?
Аноним 28/12/15 Пнд 15:44:07  201340
(641Кб, 1875x968)
>>201327
Замерял сопротивление при выключенном.
он выпаян из платы.
С люминофором там порядок и зелёный и оранжевый
светят хорошо из тусклой зоны при 60в
а ток там у всех разный от 0.1ма до 2ма
как отличить сетку от анода я уже не понимаю.
Аноним 28/12/15 Пнд 16:14:33  201347
сап радач, решил я заняться бизнесом уровня /r/ хотя это скорее уровень /b/
в общем есть идея тащить с заброшенных складов новые совковые радиолампы и не только и продавать. причем бывает лежат прямо запечатанными коробками по 100штук. и не только ширпотреб, бывают и интересные экземпляры, а так как я не сдаю цветмет, то есть смысл всякие клистроны продавать. недавно набрал новых ламп, сегодня продал 20 штук 6п6с. как думаешь, радач, взлетит?
Аноним 28/12/15 Пнд 16:15:33  201348
>>201340
Странное дело, сопротивление между накалом и анодом должно быть бесконечным, так как физического контакта между ними быть не должно.
Сфоткать дисплей с обратной стороны есть возможность?
Аноним 28/12/15 Пнд 18:07:07  201374
>>201348
Весь низ серым цветом замазан, выше от него через
миллиметра 4, нити накала с потр 150-170 мА
ещё выше мм на 2, люминофор на зеркальной поверхности
верхнего стекла.
Аноним 28/12/15 Пнд 19:21:10  201408
>>201347

В чем проблема на авито выложи:будут звонки-значит взлетит,а коль будет звонков-не взлетит,все предельно просто.
И не забывай на ебей поглядывать,там аналогов море продается и покуает же их кто-то.
Аноним 29/12/15 Втр 11:22:00  201472
>>201325
А что если туда напряжение бахнуть?
10 кв?
восстановится сопротивление или индикатору крышка?
Аноним 29/12/15 Втр 12:12:24  201476
>>201472
Пизда ему сразу настанет. Дугой сожжет нити накала.
Аноним 29/12/15 Втр 15:24:09  201488
(37Кб, 620x411)
>>201476
Правда, а если 1000 вольт подать, нить накала,
а с другой стороны самые слабые взять 600-900к
запаралелить, итого около 100к выйдет,
что б и дуги не было и слою этому плохо стало.
Может даже на ночь так оставить.
Аноним 29/12/15 Втр 16:17:02  201491
>>201488
На радиокоте уже обсуждали способы восстановления ВЛИ, даже лазером пытались лечить, в итоге пришли к мнению, что бесполезно это все.
Аноним 05/01/16 Втр 23:01:05  202713
(60Кб, 1122x588)
(164Кб, 832x580)
(55Кб, 498x336)
(1443Кб, 3096x1804)
>>186052 (OP)
Всех ламповых праздников, котаны.
Поясните за схему, планирую обмазаться, только на 6п43п/18п по причине наличия подобного барахла, купленного лет пять назад за бесценок. Стоит ли вообще браться? Алсо расскажите за кенотроны, хочу all tube amplifier, как в 60е.
Аноним 06/01/16 Срд 01:22:16  202733
Анон где замутить железо на выходники подешевле? Осм-0,4 продают дороже 1000р/шт, и то это полуржавое б/у.
Аноним 06/01/16 Срд 18:14:56  202916
(135Кб, 600x450)
>>202733
мож у китайцев заказать? или тан/тн перемотать под себя
Аноним 06/01/16 Срд 23:32:18  203001
(44Кб, 1280x800)
Радач, привет. Захотел собрать ламповый усилок для гитары. Не понял как быть с землей. Читал, про "звезду" и шину. Если с шиной все ясно, то как быть со звездой? Тупо все земляные проводники припаять к одной точке, соединенной с шасси? Или все сложнее?
Кстати, вот схема усилка.
Аноним 06/01/16 Срд 23:41:34  203004
>>202923
Ну и зачем тебе столько хлама?
Аноним 07/01/16 Чтв 01:20:12  203015
(108Кб, 1377x1080)
Мой ламповый
Аноним 07/01/16 Чтв 01:41:45  203019
Хуйня твой LBT, это обычный музцентр, только верхней линейки. Можешь нести его на помойку. Сейчас свое зафотаю.
Аноним 07/01/16 Чтв 01:43:40  203020
(2473Кб, 3840x2160)
Раз
Аноним 07/01/16 Чтв 01:44:54  203022
(2332Кб, 3840x2160)
Два
Аноним 07/01/16 Чтв 01:46:42  203024
Три - несколько усилков соневских еще под столом. Собрался мутить биампинг в каждой комнате. Лень фотать.
Аноним 07/01/16 Чтв 10:51:37  203079
>>203019
С таким качеством фоток, себя вынеси на помойку.
Аноним 07/01/16 Чтв 15:54:37  203123
Ага, бля, бегу http://avito.ru/645115737
Уже по 25р мои усилки
Аноним 07/01/16 Чтв 18:16:06  203185
(67Кб, 700x550)
>>203123
По 100...
>Продам мощный?????? усилитель Sony TA-FE910R,
>Мощность: 2х80 Ват на 8 ом
>цена 2 100 грн.
Аноним 07/01/16 Чтв 18:28:53  203191
>>203086
радиачую этого, выходных совковых ламп кстати тоже
Аноним 07/01/16 Чтв 18:36:12  203194
(181Кб, 1824x1090)
(1634Кб, 3780x2331)
>>203001
да, паяй все к одной точке "пауком", можешь к корпусу на болт насадить несколько клемм, так удобней, но лучше попробуй поднакопить это: tiny terror, двутакт + регулировка гейна/громкости/тембра. Алсо громкость регулируется весьма хитро и отлично подходит для домашнего использования. И если надумаешь пробовать перегруз, то ставь 12ах7 вместо 6н2п.
Аноним 07/01/16 Чтв 19:10:24  203218
>>203194
Большое спасибо за ответ и рекомендацию, но я уже купил детали к этому.
Олсо, из чего бы сделать шасси? Есть ненужный корпус пеки, норм материал?
Аноним 07/01/16 Чтв 20:05:41  203248
Пачаны, кто-нибудь собирал Nixie-часики?
Где брали высоковольтные дешифраторы?
Аноним 07/01/16 Чтв 20:09:50  203254
>>203248
Делай на рассыпухе, что ты как нимужик?
Аноним 08/01/16 Птн 03:51:21  203373
(11Кб, 1053x493)
>>203218
нищевариант, конечно, он хлипкий какой-то. Поищи что-ли у китайцев алюминиевый или закажи чтоб хотя бы миллиметр толщиной был. Ты хоть темброблок какой впихни, а то совсем без срединки плохо, если понимаешь о чем я
Аноним 08/01/16 Птн 03:56:37  203374
(95Кб, 743x544)
>>203373
или так. Алсо поделись фотками своего барахла.
Аноним 08/01/16 Птн 04:01:38  203375
(171Кб, 957x1040)
>>203218
еще вот посоветую так детали паять, всё до тебя уже продумано наилучшим образом, если не используешь печатку
Аноним 08/01/16 Птн 09:13:14  203389
(61Кб, 640x480)
>>203194
Аноним 08/01/16 Птн 11:43:15  203397
>>203389
И выгледит круто, и уебать можно. И соснуть, если чо-нить перегорит.
Аноним 08/01/16 Птн 17:57:06  203481
>>203389
Тупой блядь проеб эпоксидки.
Аноним 08/01/16 Птн 18:01:53  203485
>>203484
-15, или +15, я уже не разбираюсь.
Аноним 08/01/16 Птн 19:24:53  203508
>>203481
Это акриловая смола.
Аноним 08/01/16 Птн 20:11:07  203521
(296Кб, 800x533)
>>203389
збс, если ничего не греется. С ламповой техникой такое не прокатит
Аноним 08/01/16 Птн 20:32:59  203526
>>203521
Красивенько.
Аноним 08/01/16 Птн 21:01:09  203541
(257Кб, 1024x684)
>>203521
Аноним 08/01/16 Птн 21:09:32  203546
(2443Кб, 3264x2448)
>>203374
Как-то так пока, надо трансформаторы докупить и лампу еще. Ну и всякие мелочи
Аноним 08/01/16 Птн 21:15:32  203549
>>203546
ну бедно как-то совсем
Аноним 08/01/16 Птн 21:26:00  203550
(65Кб, 497x484)
>>203549
На днях докуплю остальное, думаю
Аноним 08/01/16 Птн 21:26:54  203552
(185Кб, 1280x960)
(35Кб, 580x434)
>>203546
алсо та схема разместится всего на двух таких монтажных панельках, просто нужно нарисовать предварительно макет. Чем больше длина контактов, тем больше наводок и шумов, алсо компактность жи. Всё это может запросто уместиться в корпус из под ненужного cd-привода, но он тонкий конечно. Алсо в качестве силового транса поищи тан как на пике, ватт на 36-50, он компактный и обеспечит нормальное питание. Только смотри напряжения и силу тока на обмотках, чтоб не прогадать.
Аноним 08/01/16 Птн 21:41:11  203557
>>203546
кстати, а откуда, если можешь, то скажи город, просто вот эти вот монтажные панельки я тоже покупал, вдруг земляк. Я тебе могу совсем за немного денег отдать не нужный мне силовой транс, как раз для такого вот усилителя.
Аноним 08/01/16 Птн 22:29:35  203569
(1825Кб, 3264x2448)
>>203557
Хорошая идея с приводом, как раз завалялся один. Я из Питера, купил панельки в ТЭКе хотя они пиздец популяры Спасибо за предложение о трансформаторе, но мне уже друг обещал подогнать один, у него их чуть ли не целый гараж. Вроде, от бати.
Надо будет продумать монтажную сзему, а то действительно не очень компактно.
Аноним 08/01/16 Птн 22:37:25  203570
(111Кб, 900x629)
>>203569
смотри как здесь, у тебя лампы и номиналы другие, но пострение аналогичное
Аноним 08/01/16 Птн 22:43:31  203571
>>203570
Опа, спасибо, должно помочь
Аноним 08/01/16 Птн 22:49:22  203572
(23Кб, 1306x994)
(38Кб, 1147x988)
>>203571
лал, это же 1:1, просто подобие твоего однотакта, а точнее переделанный чамп. Лучше бы взял такие же лампы и собрал его по уже готовым чертежам
Аноним 09/01/16 Суб 09:36:24  203608
(53Кб, 644x461)
Сап. Вояю томато на 6н2п. Нужно 2 конденсатора на 470пФ, а у меня только один и то на 30кВ. можно ли их заменить на другие, более доступные?
Аноним 09/01/16 Суб 23:13:19  203727
>>203608
Конечно можно. Ставвь пленочные какие нить или слюдяные, керамику на 30 КВ ненадо, как и любую другую.
Аноним 10/01/16 Вск 00:25:18  203732
Если лучшая музыка 60х
создана на полупроводниках, спрашивается нахуя лампы?
https://www.youtube.com/watch?v=0sB3Fjw3Uvc&index=6&list=RDZf53Pg2AkdY
Аноним 10/01/16 Вск 01:23:29  203743
(61Кб, 864x401)
>>203732
>за окном 60е, повсюду уже диоды и транзисторы
>гитарная партия, которая известна даже Аллаху
>записана в усилитель Vox AC30
>в котором даже выпрямитель ламповый
Как же толсто.
Аноним 10/01/16 Вск 01:48:19  203746
(220Кб, 1804x1049)
>>198488
Схерли тупиковая? Вполне рабочий вариант, хорош низковольтностью и большим сроком службы (т.к. низкая температура нити по сравнению с осветительными лампами, вот та самая "столетняя лампочка" именно по причине недокала так долго светит). В самолётах чёт там показывали такими индикаторами.
Но минус их - в сложности изготовления.
Аноним 10/01/16 Вск 01:50:03  203747
>>203746
неоновые тогда вообще вечные?
Аноним 10/01/16 Вск 01:56:57  203748
>>203484
Лол, ты веришь, что если бы Пу не принял Кры в состав Ро, то было бы лучше? Нет же, блеять!
Напомню - Крым сначала объявил незалэжность, да. И вот если бы Россия отказалась его принять в совой состав, то новая Рада немедля начала бы АТО и потребовала бы "убрать нахуй весь ЧФ быстраблять". И тогда было бы два варианта - послать раду нахуй и получить те же санкции от США, или убраться, и получить санкции от США за то, что крымская АТО провалилась бы (или ещё за что). Потому что пиндосы восприняли бы вывод ЧФ как эпический прогиб и утроили бы усилия по дожиманию "сраных комми", попёрдывая от радости и горя энтузиазмом. Как тогда: это Горбачёв считал развал СССР актом доброй воли, а американцы сочли это актом безоговорочной капитуляции и крепко охуели, когда в 2007 Пу в своей речи сказал, что это не так.
Да-да, /пораша протекла.
Аноним 10/01/16 Вск 02:01:29  203749
>>203747
Нет же. Идёт распыление катодов, колба покрывается налётом -> яркость падает, вплоть до нуля. У меня в электроплите так неонка померла - она-то отлично светит, но металлизация на торце стала такой плотной, что свет уже нихуя не выходит наружу (только со стороны цоколя видно отражение в "зеркале"). Также состав газа меняется со временем, могут и от этого помереть.
А в этих ИВ-х нити практически не распыляются, именно из-за низкой температуры.
Аноним 10/01/16 Вск 02:04:16  203751
(35Кб, 840x343)
(7Кб, 180x194)
(35Кб, 778x560)
(64Кб, 875x470)
Вот ещё интересный вариант для часов - индикаторы ИЭЛ.
Аноним 10/01/16 Вск 02:06:42  203752
(394Кб, 800x600)
>>203751
красиво, пикр вообще наверное лучшая приборка xx века, пускай и не часы
Аноним 10/01/16 Вск 02:11:38  203754
>>203752
А что за оно? Что там светит?
Аноним 10/01/16 Вск 02:13:49  203755
(251Кб, 900x675)
>>203754
электролюминесцентная подсветка Порошкообразный сульфид цинка, активированный медью или серебром
Аноним 10/01/16 Вск 02:26:19  203756
>>203755
А, точно. У меня в айривере (плеер) такая же, и похожего цвета. Собсно у упомянутых ИЭЛ цвет очч близкий (но скорее зеленоватый по сравнению с этим).
Аноним 10/01/16 Вск 07:11:38  203765
(399Кб, 1000x426)
>>203751
У меня от этого шрифта - ХИЩНИК
Аноним 10/01/16 Вск 13:57:51  203805
(141Кб, 1102x718)
>>203743
Я имел ввиду клавишные.
Аноним 10/01/16 Вск 16:50:14  203830
>>203751
охуеешь ими рулить
да и недолговечные они
Аноним 10/01/16 Вск 19:05:00  203869
(21Кб, 706x382)
(51Кб, 1273x527)
>>203830
Ну х.з., по поводу рулить - тупо ключами, только питать ес-но не постоянкой, а по типу пикрл, только вместо динамика перемычка, а вместо конденсатора - наши ИЭЛ-ки, один провод общий, второй к каждому сегменту через ключ.

По поводу долговечности: с этим как раз всё норм. Хотя по мере наработки яркость быстро снижается, но спустя 1...3 тыс. часов она достигает некоего дна и далее уже снижается крайне медленно. Второй пик - индикатор такого типа на пульте управлением запуска ядерных ракет по вошингтону. А туда бы ни за что не поставили какое-нибудь ненадёжное/недолговечное гогно.
Аноним 10/01/16 Вск 19:06:00  203870
(26Кб, 1115x742)
>>203765
Да. И это охуенно, ящитаю.
Аноним 10/01/16 Вск 19:15:14  203871
(346Кб, 868x392)
(27Кб, 400x311)
(32Кб, 980x322)
(30Кб, 358x920)
Вакуумные люминесцентные индикаторы, маде ин юэсэсар. Необычный шрифт (ИВ-2) и разные цвета свечения (ИВ-6).

Третий и четвёртый пики - фонарик на основе ИВ-26. Очч даже норм освещает, и светит ощутимо ярче лампочки накаливания, имеющей такое же энергопотребление.
Аноним 10/01/16 Вск 19:23:28  203874
(50Кб, 604x458)
(8Кб, 224x225)
OCHE большие неоновые индикаторы и ЛГБТ-неонка.
Розовый треугольник - символ, навешивавшийся в III Рейхе на дегенератов-педерастов и прочих перверсантов-опущенцев (так же, как вешали жёлтую "звезду Давида" на этих, которые Der Verfluchten Judische Schwein), после убиения Фюрера ЛГБТ-расты объявили сей треугольник символом своего мученичества. "Pride" - от "Gay Pride", "Гей-парад".
Аноним 10/01/16 Вск 19:57:34  203883
>>203871
>фонарик на основе ИВ-26
Упорото. Но как какой-нибудь ночник, пожалуй, можно использовать.
Аноним 10/01/16 Вск 20:01:08  203885
>>203541
Там вентилятор воздух прокачивает вдоль лампы?
Аноним 10/01/16 Вск 20:08:07  203889
(95Кб, 1497x768)
(41Кб, 605x900)
(37Кб, 900x738)
(52Кб, 900x547)
>>203885
Скорее всего. А может положились на конвекцию.

>>203883
Им более чем норм светить под ноги, держа в зубах (да-да, там это предусмотрено конструктивом). Ну и читать при его свете очч даже комфортно.

Алсо, существуют ещё такие источники света, пикрл.
Аноним 10/01/16 Вск 20:13:17  203892
(120Кб, 784x800)
>>203874
>ЛГБТ-неонка.
Пикрелейтеда на них нет!
Аноним 10/01/16 Вск 20:50:30  203901
>>203871
ИВ-2 скопипизженны с японских
Аноним 10/01/16 Вск 20:55:40  203902
>>203889
Лол, это ТЛЗ-3-2 ?
Аноним 10/01/16 Вск 20:59:55  203903
>>203901
А знаешь сколько колёс напиздили за всю историю? А по теме, сам пизил или рядом стоял?
Аноним 10/01/16 Вск 21:00:27  203904
(69Кб, 898x560)
(22Кб, 696x500)
(57Кб, 1006x971)
(9Кб, 350x280)
>>203901
А есть фотки и/или марка этих японских?

---------------------------
Пикрл - цветные неонки ТЛх-3-2. По слухам существуют ещё ТЛК - ярко-красные, но я таких не видел - ни на фото, ни тем более вживую. В паспорте указаны только эти четыре типа - ТОЛ, ТЛЖ, ТЛЗ, ТЛГ.
ТЛЖ, ТЛЗ и ТЛО - именно люминесцентные (т.е. тлеющий разряд даёт УФ-излучение, оно заставляет светить люминофор), а ТЛО - по сути обычная неонка с матовой колбой.
Аноним 10/01/16 Вск 21:02:58  203905
>>203902
Нет, это тритий. ЕМНИП 2,5 Кюри в белом и 9,9 Кюри в зелёном. Зелёный позволяет читать, освещая одну страницу книги или светить под ноги, чтобы не наебнуться, идя ночью в сортир.
Аноним 10/01/16 Вск 21:04:23  203906
(6Кб, 144x351)
>>203904
>А есть фотки и/или марка этих японских?
DG10L
>>203903
свечку держал
Аноним 10/01/16 Вск 21:06:37  203910
(1108Кб, 2255x2903)
(585Кб, 2471x1141)
(164Кб, 2101x842)
(845Кб, 1294x3227)
>>203906
Спс.
Аноним 10/01/16 Вск 21:09:17  203913
(87Кб, 800x571)
(113Кб, 1008x566)
>>203905
Аноним 10/01/16 Вск 21:10:11  203914
>>203910
Годнота. Почему-то в союзе одноразрядные газоразрядные семисегментники не делали.
Аноним 10/01/16 Вск 21:10:48  203915
>>203913
сколько от них беты и гаммы?
Аноним 10/01/16 Вск 21:13:56  203919
(153Кб, 1280x960)
>>203871
>фонарик на основе ИВ-26
ШТО бля?
Ночник, конечно, хороший, но на фонарик - не тянет. И светит оно ярко только пока сегменты не начнут выгорать.
Аноним 10/01/16 Вск 21:15:12  203924
>>203914
Х. его з. Партия не дала приказ, наверно.

>>203915
Беты - нихуя, гаммы - нихуя. Только мизерное кол-во мягкого рентгена (единицы кЭв), кторый только видят очч чувствительные радиометры и только в упор.
Аноним 10/01/16 Вск 21:17:40  203926
>>203919
У меня в микроволновке daewoo, которую купили в 1996, ВЛИ работает практически непрерывно уже 20 лет, и ночью так сияет, что освещает всю кухню.
Аноним 10/01/16 Вск 21:33:07  203929
(334Кб, 1600x1200)
вот годный фонарик
Аноним 10/01/16 Вск 21:34:02  203930
(128Кб, 1280x960)
>>203926
ИВ-26 тоже начинают деградировать спустя не менее 10 лет непрерывной работы, если педивикия не пиздит. Я те часы пользую в режиме низкой яркости (анодный ток меньше), так что, теоретически, должны протянуть даже больше. Правда, даже эта "низкая яркость" в темноте так освещает всю комнату 4х7м, что видно все предметы и не проблема ходить и брать что-нибудь. На полной яркости можно сидеть напротив на диванчике и тепло-лампово читать книжку.
Но фонарик из них все-таки хреновый получится, тут лучше светодиоды.
Интересна физика процесса выгорания: в каждом знакоместе у двух средних ламп используются только 1, 4 и 7 точки, но почему-то 2-3 и 5-6 точки у старых ламп тоже немного выгоревшие, после почти 30 лет работы. Интересно, почему? Неужто просто от катода так припекло?
Аноним 10/01/16 Вск 21:34:06  203931
(635Кб, 1500x1001)
(355Кб, 1500x1001)
(56Кб, 453x604)
(731Кб, 1984x1488)
>>203919
Как раз ночник хреновый - слишком ярко светит. А на фонарик тянет, повторюсь - читать можно как нехуй, и под ноги светить.
Выгорают сегменты пиздец долго, если что.
И возможно в часах на них пониженное напряжение идёт - именно для повышения долговечности. Номинал - 27v (25...30v).

Пикрл - тёплая лампота другого рода. Но тоже вакуум. в конце концов.
Аноним 10/01/16 Вск 21:40:24  203933
(199Кб, 808x1212)
(314Кб, 1566x1044)
(287Кб, 1552x1035)
(192Кб, 1157x868)
>>203930
Вероятно да. Чёт там испаряется с катода и пячит люминофор. Из-за низкой энергии электроны проникают в люминофор очч неглубоко - на какие-то там нано/микрометры, т.е. этот тонкий слой и является рабочим, и если его как-либо похерить, то всё.

>>203929
Что за он (марка)?

>>203926
Вот-вот. Я по этой причине свою микроволновку отключаю нахуй, т.к. реально на нервы действует и яркость, и мерцание с частотой сети. Заморочился и поставил выключатель в розетку.

Пикрл - кривая лямпочка. Светоизмерительная.
Аноним 10/01/16 Вск 21:47:47  203940
>>203933
>Что за он (марка)?
ИЛД2-ЛР
Аноним 10/01/16 Вск 21:49:55  203942
(18Кб, 700x528)
(29Кб, 600x438)
(20Кб, 900x675)
(9Кб, 800x508)
>>203889
Аноним 10/01/16 Вск 21:52:40  203943
>>203933
>Чёт там испаряется с катода и пячит люминофор.
Оксидный слой с катода испаряется и оседает на люминофоре. Поэтому очень важно, чтобы накал работал в правильном режиме.
На радиокоте один товарищ пытался почистить люминофор лазером http://radiokot.ru/forum/viewtopic.php?p=832810#p832810
Аноним 10/01/16 Вск 22:09:20  203948
>>203931
>И возможно в часах на них пониженное напряжение идёт
Нет, в тех часах анодное идет 26-28в в нормальном режиме (полная яркость).
>>203943
Очень интересно. Я так понял, что лазер он использовал не из двд с помойки, а что-то куда более серьезное. Но непонятно, как направленным лучом можно снять неравномерно распределенный нагар, не повредив при этом люминофор. Да и результатов не показано.
Аноним 10/01/16 Вск 22:35:43  203956
>>203948
Лазерная абляция, т.е. он испаряет верхний слой, на котором больше всего нагара. У индикаторов с толстым слоем люминофора, например ИВ-11, такая операция будет иметь успех. У современных индикаторов слой люминофора очень тонкий и его просто "сдувает" лазером.
Мне интересно, насколько живучи индикаторы с обратным расположением ниток накала и сеток.
Аноним 12/01/16 Втр 01:15:01  204104
(21Кб, 278x400)
>>203892
дорогая йоба
Аноним 12/01/16 Втр 01:30:20  204105
>>203874
>>педерасты кококо
Кто пидорашку на мои двачи позвал?
Аноним 12/01/16 Втр 05:47:19  204116
>>204105
>>204113
Что ж ты делаешь, а, ссука? Я себе феспалмом шишку набил!
Ты, собака быдляцкая, хули залез на борду для интеллектуалов, не умея различать тонкий стёб?

Как бы писать про замученного гомоборцами Тьюринга - это уныло же. А вот называть дегенерат-педерастов таковыми и вбрасывать жирноту вроде обязательного недержания кала у содомитов - это вполне себе так лулзово. Быдлогеи и быдлолиберашки не видят тонкоту и агрятся, лол.
Аноним 12/01/16 Втр 05:51:52  204117
>>204116
Да, аналогично с проклятыми жидовскими свиньями: это ИРЛ можно пускать слезу на "дневник Анны Франк" или на "Жизнь Прекрасна" и например няшить тян-еврейку (что я и делал, например), а здесь Рим, здесь так! И уж будь обязан жидов называть жидами и прикреплять к посту фото свиньи в ярмолке и с пейсами, и ещё Гитлара.
Just4lulz.
Аноним 12/01/16 Втр 19:19:52  204200
>>203904
У тебя там микроволновка без дверцы рядом хуярит? Как зажег лампу на 4 пике?
Аноним 12/01/16 Втр 19:28:50  204203
(450Кб, 720x404, 00:00:09)
>>204117
>няшить тян-еврейку
Видеорелейтед.
Мимовладелец жидовки.
Аноним 12/01/16 Втр 19:51:23  204208
>>204200
УФ энергосберегайкой.
> ТЛЖ, ТЛЗ и ТЛО - именно люминесцентные (т.е. тлеющий разряд даёт УФ-излучение
Аноним 12/01/16 Втр 20:42:46  204224
>>204200
Емкостный ВЧ ВН разряд, как в плазмашарике.

>>204208
Нет, тогда бы бумага светилась голубым, а лампочка - нет. Люминофор светится только в жёстком УФ, он через стекло вообще не проходит.
Аноним 12/01/16 Втр 20:49:46  204225
>>204200
>У тебя там микроволновка без дверцы рядом хуярит?
https://www.youtube.com/watch?v=WcOhd9ikNAw
Аноним 12/01/16 Втр 21:10:46  204227
>>204224
> он через стекло вообще не проходит.
Я ИВЛки зажигал только так, а у тебя не проходит.
Аноним 12/01/16 Втр 21:46:31  204238
>>204227
ИГПП 32/32 не зажигается
Аноним 12/01/16 Втр 23:06:16  204253
>>204227
У ИВЛок совсем другой люминофор. Это вообще катодолюминофор, т.е. призван светить под действием электронной бомбардировки. Под УФ-излучением тоже светится.
Аноним 13/01/16 Срд 14:49:52  204341
Поясните, почему у большинства ВЛИ есть сетка, а у некоторых нет? Например, та же ИВ-26.
Чем обусловлено ее наличие/отсутствие?
Аноним 13/01/16 Срд 15:34:42  204353
>>203913
То чувство когда ты раздавил локтем большую такую колбочку с тритием.
Аноним 13/01/16 Срд 22:36:13  204460
(634Кб, 275x425)
(39Кб, 736x594)
(141Кб, 912x716)
(16Кб, 161x200)
>>204353
И шо? Тритий тупо рассеется в атмосфере. Если чёт там вдохнуть - он быстро выведется из организм, т.к. в химические реакции не вступает. Да и раздавить такое толстое стекло - это ещё надо постараться.
Вот если тритий сжечь и выпить получившуюся тритиевую воду - может и можно будет принять ислам Литвиненко-стайл, но тут тоже помешает малый период полувыведения из организма.
Алсо, существует такой изотоп - криптон-85. Период полураспада 10 лет (против 12 у трития), бета-излучатель. Вот им хорошо наполнять радиолюминесцентные источники света, т.к. газ мало того что инертный (вообще ни в какие реакции не вступает, т.е. отравиться им нереально - нужно очень дохуя), так ещё и дешёвый шопездец. Но немного светит гаммой, это минус.
Однако источники света на его основе выпускают, например в России, но простым смертным не продают, ибо не принято в постсовке размениваться на мелочи (как делают во всяких там США),- только крупный опт и юрлица, только хардкор.

>>204341
С сеткой как бы лучше, т.к. электроны ускоряются до в два раза большей энергии. Но сетка таки закрывает собой сегменты (некрасиво и меньше видимая яркость), и есть сеточный ток, который по сути бесполезная трата энергии. Но сетка позволяет реализовать динамические управление, поэтому в многосегментных индикаторах без неё (точнее "без них" - сеток там несколько) никак. Ещё нюанс: индикатор с сеткой будет нормально работать при некоторых отклонениях анодного и накального напряжений, а бессеточные индикаторы при отклонениях часто начинают работать хуевовато (в частности эти же ИВ-26 при пониженных напряжениях начинают вместо равномерно светящихся кружков показывать замысловатые паттерны).

Пикрл:
1,2 - интересные йобы, электронно-лучевые индикаторы, по сути ЭЛТ, имеющие 10 электронных прожекторов, в каждом из которых стоит маска по форме одной из цифр.
3,4 - левел ап, ткскть, часы на основе осциллографических ЭЛТ, ЗЛО1И и 6ЛО1И. Долговечность у них правда не_oche, т.е. экраны не алюминированные, но например существует трубка 6ЛО3И - довольно небольшая, но с алюминированным экраном, плоским щачлом и сеткой прямо на экране.

Аноним 14/01/16 Чтв 08:34:47  204555
(102Кб, 600x513)
Что скажете за 6П6С?
Аноним 14/01/16 Чтв 20:03:20  204694
>>204555
Это радиолампа. Где-то лежит в гараже таких пучок, не знаю куда деть.
Аноним 14/01/16 Чтв 22:20:32  204735
>>204694
Я бы купил, но ты явно не в моём задрищинске живёшь. Пойду завтра к барыгам выкладывать полтысячи рублей за пару этих няшек.
Аноним 14/01/16 Чтв 23:29:30  204751
(2007Кб, 2448x3264)
(2175Кб, 2448x3264)
Неведомая йоба на ИН-12А, найденная на помойке.
Какое применение, кроме анальной затычки и грузила для спиннинга ей можно найти? Откуда она вообще выдрана?
Аноним 15/01/16 Птн 01:04:05  204772
>>204555
Годная вещь, аналог 6v6, можно на коленке собрать однотакт на совковых трансформаторах. У самого пару штук лежат пылятся.
Аноним 15/01/16 Птн 01:08:37  204776
>>204751
Две лампы с дешифраторами. Подаешь питание, двоичные сигналы со счетчиков и дрочишь на цифры.
Аноним 15/01/16 Птн 09:53:39  204826
(16Кб, 275x239)
Светодиод в катоде в отличии от резистора шунтирующего конденсатора не требует?
Аноним 15/01/16 Птн 10:07:49  204827
(12Кб, 216x234)
Продаю эффекты для гитар, сделал один транзисторный. Второй транзисторный со светящими лампами. 8 из 10 при прослушивании говорят что "ламповый звучит пизже".
Аноним 15/01/16 Птн 10:29:33  204834
>>204827
Почём банчишь? Много ли покупателей?
Сам думаю заняться подобным.
Аноним 15/01/16 Птн 12:26:06  204870
>>204826
Не ненадо ставить
Аноним 15/01/16 Птн 12:45:24  204877
>>204834
да знакомых говнарей достаточно и у них друзей. Рекламы особо не делал. +1,5 цены к готовому изделию. Продаж не сказал бы дохуя, это жыж хобби.
Аноним 15/01/16 Птн 18:33:36  204964
>>202713
>Алсо расскажите за кенотроны
Бесполезное задротство же. Выпрямитель на звук не влияет.
Аноним 16/01/16 Суб 19:43:19  205119
>>204964
Не скажи. При запирании диодов процесс происходит резко, что привносит помехи и наделяет звучание жёсткостью. В кенотронах процесс запирания происходит мягче, поэтому они не влияют на звук.
Аноним 16/01/16 Суб 20:12:59  205126
(645Кб, 1111x597)
>>205119
Аноним 16/01/16 Суб 20:47:44  205136
>>205119
Я по советам сенсеев ставлю UF4007, мне норм.
>Кенотрон отживший век. Но "аудиофилы" слышат как он звучит. Они много чего слышат. Я не слышу, друзья мои не слышат. И устроив в тёмную прослушку "аудиофилам",
я понял что не слышат и они. Не могли ни разу угадать ни конденсатор меж каскадный. Ни кабель акустический. Всё пальцем в небо. Не угадали когда с кенотроном, когда с диодами.
Аноним 17/01/16 Вск 00:21:31  205184
(6Кб, 566x455)
(7Кб, 596x449)
Сап. делал усилок для гитары по этой схеме:
https://www.youtube.com/watch?v=LC-pJCdk74k
И нихуя! Громкость никакая, усилок гитару не слышет.
Только музыку с компа играет норм.
Нарыл фошиздкую схему преампа на 6ж1п. Чо, как лампа-то норм вообще, не говнарская? А то мне нужно честное блюзовое звучание с небольшим перегрузом, а не дисторшновая какафония. Какой вариант лучше, пентод или псевдотриод?
Аноним 17/01/16 Вск 00:56:50  205187
>>205184
C3 электролит на 10uF - что за пиздец?
Аноним 17/01/16 Вск 00:58:34  205188
>>205187
Что тебя смущает?
Аноним 17/01/16 Вск 01:29:53  205192
>>205188
Его ёмкость и электролит в качестве разделительного конденсатора в ламповом усилителе.
Тут и плёнки в 1 мкФ было бы выше крыши, чай нагрузка не низкоомная будет.
Аноним 17/01/16 Вск 16:23:47  205351
>>204877
А что популярно у говнарей?
Аноним 17/01/16 Вск 16:52:02  205358
>>205192
>чай нагрузка не низкоомная будет.

Преамп - Амп - 2 головки по 4 ома
Аноним 18/01/16 Пнд 00:32:13  205489
(152Кб, 1024x768)
>>205184
ты ж преамп запилил, судя по схеме. А где выходная лампа, трансформатор, вот это вот всё? Нахуя 6ж1п, когда есть 6н8с/9с, или 12ax7, м? В интернетах полно уже десятилетиями проверенных схем, а он какое-то говно сюда притащил. вообще были йоба-услители на EF86=6ж32п, но тебе до них далековато судя по всему
Аноним 18/01/16 Пнд 07:54:16  205524
(56Кб, 761x569)
(65Кб, 761x569)
Раздобыл этими >>204555 лампы. Попробую схему с 6Н8С в предварительном усилителе, уж больно хорошо о ней отзываются.

Гляньте на схему, пожалуйста.
Хочется оценить работу выходного каскада с фиксированным смещением, заодно избавиться от лишних электролитов в катоде.
Корректно ли экранирующую сетку 6П6С подключать таким образом, или лучше оставить первый вариант?
У 6Н8С Rа уж больно низкое, не? Даже в документации от 50 кОм.
Аноним 18/01/16 Пнд 09:15:26  205529
>>205520
Да, я в СССР даже видел схемы ламповых приемников на акмуляторах
Аноним 18/01/16 Пнд 10:25:40  205538
>>204877
Клоны американского говна на 2-х транзисторах или одном операционнике, на котором написано "имитация лампы" за 299USD.
Аноним 18/01/16 Пнд 10:25:59  205539
>>205351
Клоны американского говна на 2-х транзисторах или одном операционнике, на котором написано "имитация лампы" за 299USD.
Аноним 18/01/16 Пнд 17:40:36  205600
>>205529
http://msevm.com/oldradio/r311/
http://www.cqham.ru/trx/r326.html
http://overlandtravel.org/radio/%D1%80-313%D0%BC2/
Все они могут в батарейное питание.
Р-313М2 к ламповым можно причислить, т.к. в нём имеются нувисторы.
Аноним 18/01/16 Пнд 21:38:46  205685
(113Кб, 600x599)
>>205489
Епта, говорю же, усилок пилянул (такой как на видео), но гитару он не слышет. Следовательно нужен теперь предусилитель, который представлен в посте выше, верно?
Я в курсе подобных схем, но максимум нищеброд же.
Денех на всякую аудиофильскую йобу нет. Хватило только на ламповый телевизор Весна (на пикче), который выменял у бомжа за пару баклажек Толстяка, откуда и вытащил все необходимое для усилителя.
Аноним 19/01/16 Втр 06:12:54  205777
(48Кб, 1069x726)
>>205685
ебать колотить, собери проверенный и рабочий томат пикр на одной 6н2п если нищееб, она вообще ничего не стоит.
Аноним 19/01/16 Втр 06:13:21  205778
(23Кб, 1465x1331)
>>205777
обосрался с пиком, вот томат
Аноним 19/01/16 Втр 08:53:03  205791
>>205538
>>205539
Спасибо за инфу. Просто есть горсть германиевых транзисторов, вот думаю, куда их с выгодой пристроить.
Аноним 19/01/16 Втр 11:14:45  205819
А мне скажите что-нибудь >>205524
Аноним 19/01/16 Втр 15:36:32  205871
(62Кб, 599x615)
>>205819
собери лучше этот 6н9с+6п6с, гораздо проще и понятней
Аноним 19/01/16 Втр 19:33:04  205939
>>205819
Первый вариант точно так же переводится в фикс вариант - подачей смещения на первую сетку и катодом на землю. Второй вариант у тебя выходной каскад будет работать в пентодном режиме, и если выходной трансформатор у тебя твз1-9 рекомендуется оставить 2 сетку как в первом варианте.
Аноним 20/01/16 Срд 04:39:44  205986
>>204735
не надо к барыгам, я тебе с десяток таких вышлю, да и других если надо. пиши на фейкомыльце: zlobnopochta@mail.ru
мимо ламповый барыга
Аноним 20/01/16 Срд 04:40:01  205987
>>205986
проебался с разметкой
Аноним 20/01/16 Срд 07:46:56  205995
>>205939
>>205871
Не твз1-9, но первичка 5к. Я тот самый хуй, которому таки пришли трансы от Золотой середины >>186088. Деды сделали добротно, но очень долго пришлось ждать. А потом ещё и руки до них не доходили, да и интерес угас. Если интерес есть, могу доставить фоточки.

Собственно убедили, перевёл в псевдо-триодный режим. Иначе искажения слишком высокие, не понял пока почему. На фиксированное смещение 6П6С забил.

6Н8С, зараза, ощутимо шипит (самовозбуд?), но прекращает, если закоротить вход. У меня, конечно, сраная макетка из текстолита с навесным монтажом, но чего лампы так капризничают? Повесить несколько тысяч пикофарад с анода на землю?

6Н9С почему рекламируете? У ней же усиление 70, а я справиться с 6Н8С не могу, у которой всего 20.
Аноним 20/01/16 Срд 07:48:09  205996
>>205986
Уже закупился и обмазался, но на будущее себе в блокнотик записал.
Аноним 20/01/16 Срд 08:19:11  206000
>>205995
Если шипит то может где то петля земляная еще быть в самом усилителе, маленькая как раз ловит ВЧ шум. И накал попробуй стабилизировать или подать на него постоянку вольт 50. По поводу искажений в пентоде - у него усиление больше триодного, 6п6с дает около 20 при 5к нагрузки и если ты подаешь на вход уся хотяб вольта 2 при общем усилении 300 влетаешь в перегруз. Фотки заливай давно жду. Какая индуктивность первички у трансов ?
Аноним 20/01/16 Срд 19:23:21  206075
(150Кб, 1920x668)
Усилок лупит током на входе. чзх?
Аноним 20/01/16 Срд 19:58:38  206096
(663Кб, 1600x1060)
(1051Кб, 1600x1060)
>>206000
>Фотки заливай давно жду. Какая индуктивность первички у трансов ?
Доставляю.
Индуктивность 52 Гн у двух последовательно включенных обмоток, если моему китайскому другу можно верить.
Про звук пока ничего не скажу, так как не наладил усилитель.
Аноним 20/01/16 Срд 20:10:58  206103
>>206096
Это пиздеж. Я тестил подобный на унифицированных трансформаторах от ламповых телевизоров, с известной из справочников индуктивностью обмоток. Эта хуита с большими индуктивностями пиздит в 3-8 раз (завышает). Не пытайся измерять им силовые трансформаторы, оно рассчитано только на дроссели и импульсные трансики. Хотя на 5ГН анодном дросселе от телека он тоже выдал что-то очень несуразное, насколько я помню.
Аноним 20/01/16 Срд 20:17:13  206108
>>206103
Инфа от производителя:
Габаритные размеры: 60 мм x 72 мм x В 67 мм
Установочные размеры: 4 х М3 40 мм х 50 мм
Магнитопровод: EI66 x 35
Индуктивность: 25 Гн
Максимальный ток постоянного подмагничивания: 55 мА
Максимальное рабочее напряжение: 1000 В
Максимальная амплитуда переменного напряжения: 200 В @ 50 Гц
Частотный диапазон 10 B: 15 Гц - 45 КГц

Индуктивность подозрительно в два раза ниже замеренной мной, словно записали её на одну из двух обмоток первички.
Проверять не буду - уже впаял обратно в макет.
Аноним 20/01/16 Срд 20:37:27  206122
>>206096
Ты нахуя без колодки купил?
Аноним 20/01/16 Срд 20:56:42  206134
(89Кб, 840x599)
>>206122
Ты об этом?
>с заливкой в кожух 14200рублей/2штуки
>без заливки в кожух 9000рублей/2штуки.
Более 10к за трансформаторы я не захотел отдавать.
Планирую корпус, где звуковые будут в днище вместе со всей обвязкой ламп, а сверху силовой трансформатор. Как отцы завещали.
Аноним 20/01/16 Срд 21:04:49  206136
>>206134
Нет, я про транзистор тестер.
Аноним 20/01/16 Срд 21:10:35  206137
>>206136
Аа, чёрт его знает. В жирные года увидел на ebay приколюху, да заказал.
Аноним 20/01/16 Срд 22:11:48  206159
(262Кб, 1600x1042)
(244Кб, 1255x1192)
Суп.
Запилил следующие часики, себе. Z573M новые, драйверы Tesla MH74141.
Наконец сделал как хотел, без макеток и соплей.
Пока без корпуса.
Аноним 20/01/16 Срд 22:43:45  206176
>>206159
Да ты же пердуинщик!
Аноним 20/01/16 Срд 22:50:04  206178
>>206176
Ага. Но что ж остается, если ты тупой?
Аноним 20/01/16 Срд 22:59:06  206181
>>206178
Ничего против не имею же. А "что поделать, я тупой" - оправдание ленивых пидоров.
Аноним 21/01/16 Чтв 08:28:20  206233

Это они так мгтф напаяли ? Если индуктивность 52 реально то можно и пентодом выходную лампу включить, 25 то только триод.
Аноним 21/01/16 Чтв 09:06:20  206240
>>206233
Не-не, это я уже паял. В девственном виде фото не делал, можешь на их сайте посмотреть.
Пока остановился на псевдо-триодном включении 6П6С.
Аноним 21/01/16 Чтв 12:26:00  206259
А посоветуйте конторы, где можно корпус заказать не за сотни денег?
Аноним 21/01/16 Чтв 16:58:47  206300
4к за 8кг провода пэв 0,63 это нормально?
Не б/у. Беру на анодники.
Аноним 21/01/16 Чтв 17:16:31  206315
>>206300
Отталкивайся от того, что лом 1 кг меди стоит ~200р.
Аноним 21/01/16 Чтв 17:21:11  206316
>>206300
Дешево. В магазинах 1+к/кг, а у тебя по 500р выходит.
Аноним 22/01/16 Птн 05:22:02  206459
>>195261
говорят, что навесной всегда лудше
Аноним 22/01/16 Птн 08:00:41  206572
(32Кб, 750x495)
Поставил разделительными MUNDORF EVO Aluminum 0.15uF 450V. На аноде первого каскада не больше 150 В, а этот мелкий ублюдок пропускает на сетку 0,1 В. Это нормально вообще? Стоит ли выкинуть это немецкое говно и купить к78-2?
Аноним 22/01/16 Птн 08:08:29  206573
>>206572
Красивые.
Аноним 22/01/16 Птн 09:26:39  206595
>>206573
Угу, но видимо брак попался. При Гитлере такого не было.
Аноним 22/01/16 Птн 21:39:18  206729
>>206572
>ублюдок пропускает на сетку 0,1 В
Всё-таки хочу услышать ваше мнение, существенная ли это проблема, если сейчас у меня на катоде +15.7 В.
Аноним 22/01/16 Птн 21:51:58  206732
>>206729
А он ли это пропускает ? Ты как мерил? На резисторе утечки ? Отключи кондер и померий еще вполне может быть утечка сетки след каскада.Забить можно
Аноним 22/01/16 Птн 22:05:37  206740
>>206732
>может быть утечка сетки след каскада
Не подумал об этом. Попробую без лампы выходного каскада.
Аноним 22/01/16 Птн 22:16:48  206751
(155Кб, 1280x851)
>>203752
Американцы умели...
Аноним 22/01/16 Птн 22:54:06  206774
>>206751
хотет
Аноним 22/01/16 Птн 23:11:49  206784
>>206751
Что за модель машины?
Аноним 22/01/16 Птн 23:34:27  206799
>>206784
>>206774
>>206751
Не в этом ITT треде.
Аноним 22/01/16 Птн 23:35:23  206800
>>206740
>>206732
Ты прав. Лампа виновна. Зря оклеветал немцев, простите.
Аноним 22/01/16 Птн 23:37:55  206801
>>206799
Говори модель машины, дьявол.
Аноним 23/01/16 Суб 00:51:35  206814
>>206801
1996 Lincoln Town Car
Аноним 23/01/16 Суб 00:56:29  206815
>>206814
1994. В 1995-м они её незначительно переработали, а вообще Digital Cluster ставили с начала 80-х годов.
Аноним 23/01/16 Суб 01:15:54  206819
>>206814
>>206815
Спасибо. Жаль, не там родился. Сравнивая с нашими убогими баржами, слезы наворачиваются.
Все-все, ушел.
Аноним 24/01/16 Вск 18:57:24  207135
(25Кб, 960x511)
Тред как личные Закладки.

http://www.lonica.org/documents/electronics/YT7890IE/2009-williamson-amplifier/ru/body.htm
Годно дан пример расчёта усилительного каскада.
Аноним 25/01/16 Пнд 05:57:54  207284
(35Кб, 1595x771)
(30Кб, 1099x533)
В продолжении веселья к этому >>205995

6Н8С + псевдо-триодное 6П6С.
Такие вот результаты, ребята. В нагрузке наушники, с которыми это всё и будет трудиться. На слух огрехов не замечаю. Пробовал крутить катодный резистор у 6Н8С, но лучших результатов не увидел. Вероятно, нужно пробовать с другим анодным резистором.

Не нравится только заметное шипение (аля белый шум) усилителя, когда на входе тишина. Бате дал послушать, тот ответил: "Хули придираешься, всё в норме". Возможно, нормальный монтаж в металлический корпус улучшит этот показатель.

6Н9С достал, но не оценил - шипит ещё больше. Почему вы говорили, что с ней надо? Может выкинуть октальную лампу в предусилителе и попробовать там 6Н23П?

>>206259
Бамп вопросу.
Аноним 25/01/16 Пнд 08:25:25  207291
>>207284
Источнк у тебя какой? Може от него шум ? Закороти вход уся и послушайесли шум будет то усь виноват.
Аноним 25/01/16 Пнд 09:11:38  207299
>>207291
>Источник у тебя какой?
M-Audio Revo 5.1. Шум точно не от неё, проверенный девайс с гробовой тишиной в -100 дБ минимум.
Однако, если коротить сетки 6Н8С, то становится тихо.
Может noise level -86 dBA по RMAA действительно норма и я слишком привередлив?
Думаю стоит отрицательную обратную связь попробовать, как раз усиление снизится и шум, если он из-за этого возникает.
Аноним 25/01/16 Пнд 09:44:17  207302
>>207299
Если при корочении сетки тихо то усь нормальный. Очень может быть что возбуд у тебя или петля земляная по входу. Еще можно попробовать воткнуть усь в розетку подальше от компа, если не стоит фильтр от сетевых помех на усе.
Аноним 25/01/16 Пнд 09:47:25  207303
>>207299
Если уберешь ос то усиление только увеличится.
Аноним 25/01/16 Пнд 10:29:47  207306
>>207303
ООС сейчас нет. Ну, кроме как в первом каскаде из-за отсутствия конденсатора у катодного резистора.
Аноним 25/01/16 Пнд 11:04:44  207313
>>207306
Давай полную схему с питалкой и вообще всем что напаяно и фотки монтажа. Посмотрим что шумит.
Аноним 25/01/16 Пнд 12:34:07  207321
>>207313
>фотки монтажа.
Ой, я стесняюсь, у меня не прибрано.

Вечером сделаю.
Аноним 26/01/16 Втр 00:56:33  207478
(99Кб, 960x1280)
(238Кб, 960x1280)
>>198570
Только такие есть. Первая вообще для чего?
Аноним 26/01/16 Втр 03:34:55  207485
(1251Кб, 1843x1037)
>>207478
стабилизатор тока (бареттер)
вот, можешь обмазаться моим раритетным говнецом. еще есть тг1-2.5/10 и гу-81, но они в кадр не влезут, лол
Аноним 26/01/16 Втр 19:29:59  207618
(1Кб, 626x319)
(51Кб, 761x569)
(581Кб, 1600x1060)
(497Кб, 1600x1060)
Продолжаем веселье >>207321
Доставляю фоточки макетки со своим ужасным навесным монтажом.

Блок питания с "электронным дросселем", который замечательно показал себя ещё здесь >>186681. Диоды одно что UF4007 и ёмкость конденсаторов 220+220 мкФ. По питанию фона практически нет, это видно и на измерениях по уровню 100 Гц.

Схема сейчас такая. Номиналы резисторов, напряжения и токи указал.

Про шипение. В ходе экспериментов подключил в качестве источника ODAC (ObjectiveDAC первой ревизии), с ним белого шума почти нет. Что за проблема с Revo 5.1 и этим ламповиком не понимаю.
Аноним 26/01/16 Втр 20:41:20  207631
>>207618
На давай разберем по частям тобой присланное. То что шумы меняются от смены источника очень похоже на ВЧ самовозбуд, осциллографом поробуй посмотреть,если есть. У дака выход джековый, а у ревы RCA? По схеме - один фильтр на 2 канала ? Без банки на выходе он тоже может возбудится. Да и меж канали развязку неплохо бы улучшить. Конденсатор 47мкф пленшкой попробуй шунтировать. И монтаж, видимо все из за него, все земли собрать в 1 реальную точку, прям пучок проводов и выводов деталей скрутить и припаять в 1 точке к шасси , выходные земли вторичек лучше соединить при этом в другом месте. От точки земли на нанодное пленочный кондер микра на 2 хотябы. хорошо будет если напишешь как получится.
Аноним 27/01/16 Срд 12:21:22  207767
(1106Кб, 3264x2448)
(884Кб, 3264x2448)
(884Кб, 3264x2448)
(1021Кб, 3264x2448)
Ничего в этой вашей схемотехнике не понимаю, но вкатываюсь со своими девайсом. Собирал естественно не я.
Что скажете?
Аноним 27/01/16 Срд 12:31:12  207769
>>207767
Покажи ещё снаружи устройство.
Аноним 27/01/16 Срд 19:59:11  207878
>>207767
Аноны, нахер там синие резисторы? Это же с повышенной точностью, правильно?
Аноним 27/01/16 Срд 20:16:46  207886
(527Кб, 922x1229)
>>207878
Беспезды, в 0.01% попадают.
Аноним 27/01/16 Срд 21:17:01  207896
(18Кб, 640x349)
(22Кб, 640x261)
>>207769
Фолткать не стал, потому что стоит так, что не сфоткаешь нормально. Отключать кабели и вытаскивать лень.
Так что держите фото из гугла.
Аноним 27/01/16 Срд 21:34:32  207901
>>207878
Обычные это. Китайцы же!
Аноним 28/01/16 Чтв 13:34:40  208030
>>207767
Какой-то суровый самопал, судя по всему - отечественный, т.к. в кондерах узнаю К71-7, а в переключателях - П2К.
По-моему, это - какая-то ненужная хуета типа предусилителя.
Аноним 28/01/16 Чтв 13:37:39  208031
(15Кб, 916x631)
>>208030
Какой-то винил-корректор со входом для CD.
Аноним 28/01/16 Чтв 16:38:55  208055
>>208031
>Какой-то винил-корректор со входом для CD.
Именно так. Лампы - 6SL7, две 6SN7 и 6Ц5С.
Аноним 28/01/16 Чтв 20:01:33  208094
(185Кб, 1600x890)
Привет, ra. Не знаю в тот ли тред пишу. Собираю часы по этой схеме http://robocua.blogspot.ru/2015/03/12.html (по первой из двух). Преобразователь высокого напряжения чудит, см приложеную схему. В комментариях в статье посоветовали поиграть с резистором 10 ком, идущим на irf. Пробовал на 9 и 11 ком, результат такой же. Алсо, лампа горит не полностью, засвечиваются отдельные участки, загорается примерно раз в секунду. реагирует на вращение энкодера. Pic прошивал через pickit китайским же pickit-oм. Что мне делать, очень хочу собрать их?
Аноним 28/01/16 Чтв 20:23:27  208096
(171Кб, 810x1080)
>>208094
Как-то так выглядит.
Аноним 28/01/16 Чтв 22:02:38  208114
>>208094
> отсутствие РТС, софтовый DC-DC высокого напряжения
> оптроны
Всратенько так.
> Что мне делать, очень хочу собрать их?
Ну так а сколько твоя повышайка сейчас выдаёт? Должно 170-180В штабильных быть. Из личного опыта, напряжение могут проваливать: недостаточно быстрый диод, индуктивность с высоким DC сопротивлением, китайский мосфет, наводки.
Алсо, что у тебя за объемное свечение в лампе? Катод с анодом не перепутал?
>>201002, >>206159-кун.
Аноним 28/01/16 Чтв 23:44:57  208125
(2635Кб, 360x640, 00:00:23)

»208094
>Ну так а сколько твоя повышайка сейчас выдаёт?
Час назад смотрел - было 350, сейчас померил 240 В. Ничего не трогал. Чзх?
>Алсо, что у тебя за объемное свечение в лампе? Катод с анодом не перепутал?
Сам не знаю, братишка. Не, катод и анод правильно подключен. Может лампа коцаная?
Кстати, сейчас энкодером покрутил, показывает ебанутые символы типо запятой, восьмерки, которые по идее вообще не подключены. На вбмке все видно, я думаю.
Понравились твои часы
Аноним 28/01/16 Чтв 23:45:51  208126
>>208125
>
>>208094
Аноним 29/01/16 Птн 00:11:20  208127
>>208125
> Час назад смотрел - было 350, сейчас померил 240 В. Ничего не трогал. Чзх?
Многовато будет. Флюс отмыл? Синий цвет намекает на излишне высокую частоту питания, не должно такого быть.
> Может лампа коцаная?
Может быть. Собери простейшую повышайку и проверь напрямую: http://www.ledsales.com.au/kits/nixie_supply.pdf
Аноним 29/01/16 Птн 00:53:35  208130
>>208125
На каждую лампу нужен отдельный резистор, наркоман. А у тебя один на 4к7. Если напряжение на лампе 200В (не помню сколько точно), то (350-200)/4к7 = 32мА. При номинальном токе в пару мА.
Аноним 29/01/16 Птн 00:56:19  208131
>>208130
А, блядь, динамическая индикация. Заведомо фейл в случае таких ламп. Разряд при завышенном токе будет растекаться везде.
Аноним 29/01/16 Птн 05:04:05  208136
Коковин втреде, все под шконарь на мусорку
Мудрость Аноним 29/01/16 Птн 07:48:10  208144
Q: А в чём смысл соединять вторичную обмотку выходного трансформатора с землёй?

A: При пробое транса есть шанс получить анодное на колонки. Относительно земли. Если выход заземлить - это просто прибьет питальник, иначе - может и хозяина.
Аноним 29/01/16 Птн 08:12:11  208145
>>208136
Вы заебали форсить какого-то обмудка.
Аноним 29/01/16 Птн 21:52:20  208283
>>208127
Сегодня нихуя не успел, завтра постараюсь сделать. Спасибо за советы.
Аноним 30/01/16 Суб 23:22:24  208655
>>208114
>Катод с анодом не перепутал?
Пиздец, и правда перепутал. Плату неправильно развел. Стыдно пиздец. Светиться нормально. Завтра постараюсь покопаться с ними, но мне кажется, что заболеваю. Всем спасибо за советы и желаю не болеть.
Аноним 31/01/16 Вск 05:55:34  208688
>>208655
> Пиздец, и правда перепутал.
Кек. Бывает.
А меня иногда проглючивает так, что пилю плату частично в зеркальном отображении. Вот тут >>206159 планировалось все микросхемы сделать снизу платы, но когда её вытравил, то понял, что 74141 развел так, что надо их ставить сверху. Обосрамс, хотел минимально по высоте сделать, а теперь придется деревяшку фрезеровать.
> Всем спасибо за советы и желаю не болеть.
Удачи, поправляйся.
Аноним 02/02/16 Втр 20:10:54  209427
(101Кб, 1000x762)
(135Кб, 1000x762)
(111Кб, 1000x762)
Импульсный блок питания в ламповом усилителе?!
Аноним 02/02/16 Втр 20:20:21  209430
(186Кб, 900x986)
(49Кб, 667x151)
Откуда такая разница в цене в сравнении с советскими 6П6С?
Аноним 02/02/16 Втр 20:49:01  209444
(100Кб, 808x497)
Зачем японцы на магнитофонах с тёплым ламповым
звуком для тока подмагничивания брали повышенное
напряжение? (т1 выв 9)
а потом его опускали большим сопротвоением 43к
в то время как руские довольствовались бы выводом 8
идущим на головку стирания и ставят обычно 20к
Аноним 03/02/16 Срд 00:31:08  209498
(96Кб, 800x546)
>>209427
китайская хуета какая-то
Аноним 03/02/16 Срд 00:33:24  209499
>>209430
гитаристы могут не знать разницы и будут заменять именно на "оригинальную" 6v6
Аноним 03/02/16 Срд 01:42:50  209504
>>209430
как минимум у них гетер сверху, а у советских(рефлектор) снизу, но по звучанию могут быть одинаковыми. и по большей части это дрочь на заморскае, ровно как за кордоном дрочь на савецкае.
Аноним 03/02/16 Срд 06:14:59  209511
>>209499
>>209504
Понял, не буду тратить деньги.
Единственное что мотивировало, продажа уже подобранных по характеристикам ламп. У моих 6П6С почти 20% разброс.
Аноним 04/02/16 Чтв 07:29:08  209695
(65Кб, 600x455)
(69Кб, 700x228)
Где затариться ПЛК8-2? На истоке только варианты от китайцев с прижимной пластиной, а они мне не нравятся.
Аноним 04/02/16 Чтв 08:47:01  209700
>>196525
MC6205 - супр!
плазма, легко цепляется на LPT без контроллеров
Аноним 04/02/16 Чтв 08:56:51  209702
>>209427
наконец то!
жаль вместо выходного транса нельзя шим вкрячить:)
Аноним 04/02/16 Чтв 08:58:04  209703
>>209695
не поверишь...25 лет назад такая же проблема была....драли с теликов на свалке
Аноним 04/02/16 Чтв 20:36:05  209851
>>209703
Стабильность. Однако, сейчас с ламповыми телевизорами на помойках будет туго.
Аноним 05/02/16 Птн 13:39:35  210018
(108Кб, 1024x683)
Думая о усилите мощности на 10-15 Вт... Тороиды как выходные трансформаторы для Push-pull норм?
Аноним 06/02/16 Суб 00:57:32  210123
>>209504
>как минимум у них гетер сверху, а у советских(рефлектор) снизу, но по звучанию могут быть одинаковыми. и по большей части это дрочь на заморскае, ровно как за кордоном дрочь на савецкае.
Заморское под названием Tug-Sol вполне может быть советским. Какой-то американец скупил кучу старых брендов и выпускает под ними лампы на Саратовском заводе.
Насчет дроча и разницы в цене: в применении к фонокорректорорам и усилителям мощности разница в звучании действительно есть. И не на уровне глюка, а серьёзная.
мимо ламповая винилоблядь
Аноним 06/02/16 Суб 00:59:26  210124
>>210123
Tung-Sol
Да, современные российские лампы под буржуйскими брендами действительно бывают лучше советских.
Аноним 06/02/16 Суб 10:05:04  210144
>>210123
>мимо ламповая винилоблядь
А ты случаем не из тех, кто перетыкает лампы с одинаковой цоколёвкой и без подстройки режима оценивает звучание на слух?
Аноним 06/02/16 Суб 16:12:03  210191
>>210123
>мимо ламповая винилоблядь
хуже тебя только червь-пидор... нет, ты даже хуже червя-пидора
Аноним 08/02/16 Пнд 09:58:56  210548
(85Кб, 826x1169)
>>209695
Нашёл у diy-tubes.ру, из-за курса рубля даже дешевле заказа у китайцев.

>>210018
Бамп вопроса про торы. На истоке лежат по 2400 15W, как они?
Аноним 10/02/16 Срд 16:24:02  211042
Не тонем, доставляем ламповой теплоты!
Аноним 10/02/16 Срд 19:35:29  211081
>>210018
>>210548
Хуёвы они в качестве выходников, они и в качестве питальников далеки от идеала. Единственный плюс - легкость в изготовлении на производстве, вот все их и мотают.
А так - малейший разбаланс плеч вгоняет тор в насыщение, секционировать его сложно (а у питальников по дефолту никакого секционирования нет в принципе), отсюда хуёвая АЧХ, плюс намотаны они по индукции впритык, на 50Гц у них под 2Тл, соответственно на ЗЧ (от 20 Гц) будет вообще хуета.
Для двухтактника даже ТС-180 неперемотанный будет лучше, а после перемотки - тем более. Хотя П/ПЛ на хорошем железе будет ещё лучше, но оно дорого.
Аноним 10/02/16 Срд 20:04:56  211087
>>211081
Хм! Про торы в питании ты что-то привираешь, но про выходные трансформаторы таки к тебе прислушаюсь.
Аноним 12/02/16 Птн 13:09:23  211527
>>211087
>Про торы в питании ты что-то привираешь
Ноуп, всё так и есть. П/ПЛ с технологическим зазором для реальной сети - оптимум, хотя он и сложнее, и дороже, чем тор.
Аноним 12/02/16 Птн 22:55:03  211740
>>211527
Будь тор хоть трижды плохой, но в питании то нас это мало волнует же? Современные диоды всё стерпят, а ёмкостей сейчас не проблема и 500+ мкФ забабахать. А наводок от тора явно меньше будет.
Аноним 13/02/16 Суб 10:41:41  211824
>>211740
Наводок от тора напротив больше, гугли хотя бы проблему скрытого витка, которой ПЛ не имеет в принципе.
От мультипликативной помехи, обусловленной трансформатором, никакие емкости не спасут.
А диоды тут вообще ни при чём (разве что снаббер не позабыть к ним).
Аноним 13/02/16 Суб 21:44:55  212021
>>211824
Таки хуйню какую-то несёшь. Ты часом не аудиофил?
Аноним 16/02/16 Втр 21:59:16  212806
(90Кб, 600x650)
Касаемо >>210018
Нужен трансформатор для Push-pull на 6П3С.
>Выходной тр-р под лампы 6П7С, 6П3С, 6L6, 5881, Г-807, 6B4G, 6С4С, 2А3. Imax=120mA, Ra/Rn(6,3)=2x3,5K/4-8 Om, Kтр=32, f=15-25000 Гц.
От audioinstrument. Чего он такой невзрачный? Вроде выше по треду собирали что-то с их трансами? Как они вообще?
2.8к на истоке.
Аноним 17/02/16 Срд 03:09:31  212847
(39Кб, 526x250)
>>212806
Но там анон у "Золотой середины" вроде заказывал. А от audioinstrumen всегда такие были.
Аноним 17/02/16 Срд 03:41:37  212849
>>211824
> гугли хотя бы проблему скрытого витка

Нихуя приехали. Как может быть от тора наводок больше?! leakage flux у него меньше чем у EI core. Потому что он (сюрприз) тороидальной формы! Единственная причина по которой ламподрочеры EI используют - так было в оригинале и нехуй портить старину!
"Проблема скрытого витка" - это что-то аудиофильское, как звучание конденсаторов?
Аноним 17/02/16 Срд 07:32:55  212864
(124Кб, 800x600)
>>212806
Да видок у них хуеватый, но за такие бабки хер еще найдешь. Параметры указаны адекватные. Пик - ачх TW10SE Свал после 22кГц - косяк настройки прибора мной.
Аноним 17/02/16 Срд 09:46:53  212875
>>212864
>Пик - ачх TW10SE
На какую нагрузку? Судя по пикче, там около -1дБ на 5Гц, нереально для такого мелкого транса на реальную нагрузку.
Аноним 17/02/16 Срд 10:06:22  212877
>>212875
На нагрузку 8 ом резистор лампа 6ж43п схему ищи в треде
Аноним 17/02/16 Срд 10:07:56  212879
>>212875
на 5 Гц там -2.5 дб примерно от максимума
Аноним 17/02/16 Срд 23:04:06  213025
(154Кб, 1012x768)
(83Кб, 640x412)
>>212806
Можно же сделать красиво, блин.
Аноним 17/02/16 Срд 23:43:55  213034
Ra первичной обмотки выходного трансформатора для каждого типа включения (псевдо-триод, ультралинейное, тетрод) будет нужно разное?
Аноним 18/02/16 Чтв 04:02:30  213055
(37Кб, 539x413)
(103Кб, 600x400)
>>213025
Ты походу тред попутал, да и вообще детали должны в первую очередь выполнять свою функцию. Только истинное быдло будет выставлять напоказ лампы и трансформаторы, Ъ-технари сделают или закажут тяжелый алюминиевый корпус шобхайенд и запихнут всё в него. За эстетикой - в mercury magnetics.
Аноним 18/02/16 Чтв 11:07:39  213064
>>213055
>тяжелый алюминиевый корпус
Только сталь, только 1,5-2 мм стали.
>Ты походу тред попутал, да и вообще детали должны в первую очередь выполнять свою функцию.
Я считаю, что ламповая техника должна быть красивой, даже если изготовлена кустарно.
Аноним 18/02/16 Чтв 13:05:34  213079
>>213025
Что тут красивого? Наклейки с корявым английским?
Аноним 18/02/16 Чтв 13:09:31  213080
>>213055
Двачую.
Аноним 18/02/16 Чтв 15:46:22  213125
>>213079
Нормальных кожух, а не говно на клёпках >>212806.
Аноним 19/02/16 Птн 15:55:04  213501
>>213064
>ламповая техника должна быть красивой
Этого никто не отменял, но всего должно быть в меру. Красота не в лампах и йоба-трансформаторах, а в звучании, аккуратном монтаже и оригинальном корпусе.
Аноним 19/02/16 Птн 18:52:59  213600
>>213064
>Только сталь, только 1,5-2 мм стали.
Сталь, если это не аустенитка с низкой магнитной проницаемостью, может создать массу проблем.
Аноним 19/02/16 Птн 21:41:49  213658
>>213600
О каких проблемах речь?

Вот смотри, отцы учат делать корпус в таком виде >>206134
Сталь (которая магнитится) 1-2 мм. Спереди регулятор громкости и входные гнёзда, в днище корпуса навесной монтаж и выходные трансформаторы, сверху под отдельным кожухом силовой трансформатор и дроссели.
Сталь даст защиту от наводок 50 Гц, чего не даст тот же алюминий.

Какие ещё альтернативы? Из дерева ололо?
Аноним 19/02/16 Птн 21:58:35  213668
>>213658
Магнитная связь между чувствительными входными каскадами и трансформаторами и дросселями.
В транзисторниках-ооосниках оно тоже играет роль, кстати, если корпус составляет замкнутый контур для магнитного потока, то величина искажений будет зависеть даже от того, как выглядят отверстия для пропуска выходных проводников (если между ними есть перемычка, то они будут выше, поэтому делают такой вот пропил, как на пикрилейтед, только для выходных клемм на фото не видно, хотя для них это ещё более актуально).
Иначе искажения растут весьма заметно http://forum.vegalab.ru/showthread.php?t=13106&page=109&p=372394&viewfull=1#post372394
>Сталь даст защиту от наводок 50 Гц
При толщине 1-2мм она защиты не даст нихуя, одни проблемы. При необходимости экранировать 50Гц от транса надо, для начала, снизить индуктивность рассеяния трансформатора, заключить его в отдельный, не связанный с остальным шасси в единую магнитную цепь экранирующих кожух (из более толстого материала или с большей магнитной проницаемостью), и соориентировать трансформатор относительно остальных элементов схемы так, чтобы поле рассеяния не сильно "светило" на чувствительные цепи.
Аноним 19/02/16 Птн 21:59:06  213670
Пик не приклеивается
http://forum.vegalab.ru/attachment.php?attachmentid=159562&d=1341091756
Аноним 19/02/16 Птн 23:26:45  213698
(14Кб, 309x416)
>>213670
>forum.vegalab.ru
Аноним 19/02/16 Птн 23:33:18  213709
>>213698
>измерения на реальных устройствах рушат мой манямирок
>доебусь до форума
Аноним 19/02/16 Птн 23:48:51  213721
>>213709
Да похуй.

Покрутил твой силовой транс возле выходных трансформаторов. Анодное отключено, подан только накал на лампы, подключены наушники.
Гадит весьма заметно мой тороид! Неужели аноним выше не так просто их ругал? Поиграюсь со взаимным расположением и стенкой от корпуса ПК.
Аноним 19/02/16 Птн 23:55:56  213724
>>213721
>Неужели аноним выше не так просто их ругал?
Вот видишь. А ты мне не верил.
>Поиграюсь со взаимным расположением и стенкой от корпуса ПК.
Попробуй для начала простой трюк - КЗ-виток из чего-нибудь хорошо проводящего (в идеале медная фольга 0,2-0,3мм, стык хорошо пропаять, но сойдёт и эрзац-клетка из обмоточного провода 1мм вокруг транса, тоже на пайке), он должен уменьшить поле рассеяния.
Ещё, если шасси из ферромагнитного материала - между ним и трансформатором прокладку из немагнитного, а желательно ещё и из непроводящего, материала в 5-10мм толщиной разместить, и не допустить прямого контакта крепежной шпильки с шасси.
Аноним 20/02/16 Суб 04:07:42  213743
(15Кб, 298x400)
>>212021
>>212849
>врёти. ниверю. швитой тор. аудифилы-ламподрочеры под кроватью.
Мда, молчали бы уж.
Аноним 20/02/16 Суб 06:54:09  213766
(140Кб, 700x560)
>>213721
>>213724
Не судьба кожух купить/скрафтить?
Аноним 20/02/16 Суб 07:27:23  213769
>>213766
При разумной толщине (до 10мм) кожух мало чем поможет.
Аноним 20/02/16 Суб 09:54:00  213792
(27Кб, 1489x615)
>>213721
Всё плохо пнг
Жуткий хвост гармоник.
Аноним 20/02/16 Суб 10:50:01  213808
>>213792
Так, давай по пунктам:
-откуда снимаешь напряжение для снятия спектра?
-как выглядит испытательный стенд?
-на что трансформатор нагружен (ток какой от него потребляется)?
-меры по уменьшению помех (КЗ виток вокруг транса, размыкание магнтиного контура) были предприняты?
Аноним 20/02/16 Суб 11:05:03  213811
(163Кб, 1280x960)
Пилил в 11 классе ещё.
Двухтакт на 6п3с-е в триоде. Корпус сделан при помощи дрели, напильника, тисок и такой-то матери.
Аноним 20/02/16 Суб 11:36:48  213819
>>213808
>откуда снимаешь напряжение для снятия спектра?
Вторичка выходных трансформаторов на вход звуковой карты.
>как выглядит испытательный стенд?
Фанерка, два трансформатора и тор, который я относительно них. Спектр выше при расположении тора в непосредственной близости от ТВЗ (1-3 см). Если отнести дальше, находясь в одной плоскости, то фон уходит на расстоянии 15 см и более.
>на что трансформатор нагружен (ток какой от него потребляется)?
Накал ламп, анодная обмотка работает почти в холостую на 33к+33к резисторы (нет под рукой мощных проволочников, чтоб нагрузить на 0,1-0,2 А)
>меры по уменьшению помех (КЗ виток вокруг транса, размыкание магнтиного контура) были предприняты?
Ещё нет. Виток именно по внешнему диаметру тора, а не обычное колечко, продетое через окно в центре?
Аноним 20/02/16 Суб 11:46:11  213830
>>213819
>Вторичка выходных трансформаторов на вход звуковой карты.
Выходных? Ого. Это совсем немилосердная наводка. Попробуй ещё измерить ток ХХ силовика, такое ощущение, что он совсем за гранью. Он не подгуживает слегка, кстати?
Возможно, придётся искусственно занижать индукцию в магнитопроводе, чтобы хоть как-то забороть помехи.
>фон уходит на расстоянии 15 см и более.
Это уже хорошо, но не до конца - придётся или делать огромный ящик с удалённым ото всего силовиком, или мириться с тем, что будет наводка на входые лампы, а это ещё хуже.
>Ещё нет. Виток именно по внешнему диаметру тора, а не обычное колечко, продетое через окно в центре?
По внешнему, и желательно с минимальным активным сопротивлением. Если есть медный скотч - самое то будет обернуть им и пропаять стык.
Аноним 20/02/16 Суб 21:53:05  213955
>>213811
Кишки покажешь?
Аноним 21/02/16 Вск 10:30:44  214059
>>213034
Заметки на двачах.
> Ra первичной обмотки выходного трансформатора для каждого типа включения (псевдо-триод, ультралинейное, тетрод) будет нужно разное?
псевдо-триод
Ri = единицы кОм
Ra = Ri*(2..4)

тетрод
Ri = десятки кОм
Ra = Ri/(6..7)

ультралинейное?
Аноним 21/02/16 Вск 11:06:01  214065
>>214059
Неверно, в случае триода.
Ri для разных триодов изменяется на порядки, для 6С33С это порядка 200 ом, ЕМНИП, для входных малосигнальных триодов типа 6Н2П - 50кОм.
Ra можно назначать любым, будет работать так или иначе. При Ra=2Ri схема имеет максимальный КПД, при увеличении этого соотношения (альфа=Ra/Ri) падает и КПД, и искажения, поэтому не редкость и альфа=10...15.

Для ультралинейки можно принять Ra как для триода, но нужен отвод для второй сетки.
Аноним 21/02/16 Вск 11:25:02  214068
>>214065
>для входных малосигнальных триодов
Это понятно, я всё-таки относительно мощное смотрю.

Ещё один момент.
Raa - такое Ra+Ra в push-pull схеме или что-то специфично?
Аноним 21/02/16 Вск 11:44:37  214072
>>214068
Это сопротивление между анодами. Т.е. когда считаешь Raa - количество витков при определении Ктр бери для целой обмотки, между выводами на аноды.
Аноним 21/02/16 Вск 15:03:34  214116
>>214065
>Для ультралинейки можно принять Ra как для триода
Подобосрался маленько.
Как для тетрода, конечно же.
Но тут есть интересный момент: оптимальное Ra для экранированной лампы практически совпадает с оптимальным по критерию максимального КПД Ra этой же лампы в триодном включении.
Т.е. Ra-опт=2*Ri-триод.включ.=Ri-тетр.включ/6...7
Аноним 21/02/16 Вск 17:54:38  214148
>>196134
это че, сорока? она ручная?
Аноним 22/02/16 Пнд 22:17:38  214483
>>209504
>но по звучанию могут быть одинаковыми
Конкретно 6V6 и 6П6С - не могут. Это разные лампы, 6V6 терпит чуть ли не больше 500 вольт анодки, и за это в основном и любима гитаристами.
Аноним 24/02/16 Срд 16:35:51  214879
>>214483
Вакуум у всех ламп одинаковый же.
Аноним 24/02/16 Срд 16:47:59  214881
>>214879
Нет, у приемно-усилительных ламп он обычно слабее, чем у всяких ГУшек, каноничный пример - 6П3С и Г-807. Здесь аналогичная ситуация.
Аноним 25/02/16 Чтв 00:13:38  215103
(1577Кб, 640x360, 00:01:01)
Привет ра. Это снова хуйло с часами. Спаял лампы и подключил к плате управления. Одной лампы нет, сломал ее в процессе пайки. Почему происходит такая хуйня как на вебм? ИД1 бракованый? Читал, что они часто плохиие попадаются. Хелп плиз.
Аноним 25/02/16 Чтв 06:09:28  215129
>>215103
Собери нормальную статическую индикацию и не виёбуйся с переусложенными даунскими схемами.
http://mysku.ru/blog/aliexpress/38444.html
> Одной лампы нет, сломал ее в процессе пайки.
Ебать, как?
Аноним 25/02/16 Чтв 07:09:13  215132
>>215103
Сколько анодное напряжение?
Другая ИД1 для проверки есть?
Аноним 25/02/16 Чтв 23:41:03  215347
(1513Кб, 3264x2448)
>>215132
Напряжение показывает криво, видимо частота высокая. 24 вольта напряжение на цифре, которая горит и 12 В.на остальных. Это нихуя не норма, да? Еще заметил, что вместо 4 и 9 высвечиваются такие тусклые нули. Непропай или сопли наверное. Завтра попробую у друга одолжить ИД1. Такие дела.
Аноним 26/02/16 Птн 00:35:54  215354
>>215347
У тебя хуйня какая-то на выходе преобразователя, если напряжение криво показывает.
Схема есть твоей махарайки?
Аноним 26/02/16 Птн 02:07:45  215370
(22Кб, 640x468)
>>215354
>>215347
Вот переменная составляющая на выходе моего преобразователя на MC34063. На выходе примерно 170В, в нагрузку подключено 6шт ИН-14. Среднеквадратичный размах пульсаций примерно 112мВ, пиковый размах 864мВ.
На выходе висит конденсатор на 10мкф 250В.
Аноним 26/02/16 Птн 03:27:59  215375
>>215370
>170В
Мало.
Ток какой?
>висит конденсатор на 10мкф 250В.
Мало.
low esr надеюсь?
Вообще вся эта хуйня от динамической индикации - ГРИ вообще её не любят.
Аноним 26/02/16 Птн 04:16:25  215377
>>215375
Я не этот >>215347 анон, если что.
>Мало. Ток какой?
170В для ИН-14 в самый раз, резистор в каждом аноде по 56К, ток соответственно 3мА. Вообще по паспорту ток для цифр должен быть 2,5мА и меньше, но у меня уже изрядно поюзанные индикаторы, и при таком токе цифры могут зажигаться не полностью.
>Мало. low esr надеюсь?
Jamicon серии ТК (синие). Емкость выбрана из-за геометрических размеров конденсатора. Высоковольтные конденсаторы по определению не могут быть low esr.
>Вообще вся эта хуйня от динамической индикации - ГРИ вообще её не любят.
Собрал уже около десятка девайсов с ГРИ, практически везде дин. индикация, проблем нет никаких. Вообще во многих промышленных приборах с ГРИ используется динамическая индикация, и все норм работает десятилетиями.
Все беды из-за рукожопства и, иногда, из-за к155ид1, уж больно много их хуевых.
В своих проектах я вообще стараюсь их не использовать, лучше поставить кучку ключей на MPSA42+MPSA92.
Аноним 26/02/16 Птн 09:05:38  215399
>>215354
http://robocua.blogspot.ru/2015/03/12.html?m=1 вот, первая схема
Аноним 26/02/16 Птн 09:38:57  215404
>>215399
хуевая схема
Аноним 26/02/16 Птн 21:48:37  215690
(1472Кб, 3264x2448)
Посоны, можете поздравлять, с четверкой я справился. К155 плохо контачила с панелькой. Но вот эта проблема еще осталась >>215103
Аноним 27/02/16 Суб 18:08:30  215964
(289Кб, 1600x900)
>>186052 (OP)
Буржуинин на чорном рынке ИД1 достаёт, а вы носы воротите от наших, родимых микросхем!! http://petemills.blogspot.ru/2015/05/nixie-tube-clock.html
Аноним 27/02/16 Суб 19:58:39  215985
>>215964
> Буржуинин
Это понаехавшая пидорашка.
Аноним 27/02/16 Суб 20:38:54  215997
>>215985
> Это понаехавшая пидорашка
Угу. Которая Nixie Tube переводит как русалка.
Аноним 27/02/16 Суб 21:52:03  216020
>>215690
Понял, что не так
>Температура выводится с 25 по 30 сек.
Датчик температуры не установлен, вот и показывает нули. Завтра поставлю его и посмотрю, что будет
Аноним 28/02/16 Вск 16:24:46  216250
(248Кб, 1280x960)
>>203752
Аноним 28/02/16 Вск 17:19:58  216268
>>216250
Автоё^Hлюбителям здесь не место.
Аноним 28/02/16 Вск 19:21:27  216297
(1815Кб, 3264x2448)
(1900Кб, 3264x2448)
Все, доделал. Остался корпус. Всем спасибо за помощь.
Аноним 29/02/16 Пнд 12:07:57  216446
>>216250
>иконки
+1000 очков зашквара
Аноним 29/02/16 Пнд 12:52:09  216454
>>216297
Молодец. Почитай эту тему, может вдохновишься какими-нибудь работами http://radiokot.ru/forum/viewtopic.php?f=3&t=3210
Аноним 29/02/16 Пнд 21:57:50  216604
(1590Кб, 3264x2448)
>>216454
Спасибо. Решил засунуть в такую трубу, надеюсь получится красиво.
Аноним 03/03/16 Чтв 15:31:07  217179
(56Кб, 96x98)
Пацаны, я вам для большей аутентичности ламповых счетчиков принес. Налетай https://ru.wikipedia.org/wiki/%D0%94%D0%B5%D0%BA%D0%B0%D1%82%D1%80%D0%BE%D0%BD
Аноним 04/03/16 Птн 11:10:03  217283
>>215964
>РУСАЛКА ТРУБА ЧАСЫ
Ебануцца
Аноним 04/03/16 Птн 15:20:39  217377
>>217179
Выше по треду смотри, я показывал уже.
Аноним 04/03/16 Птн 17:32:50  217454
>>217377
Я даже в продаже нашел. Купить штоле для потомков?
Аноним 05/03/16 Суб 21:48:24  217661
(187Кб, 1000x761)
http://radiokot.ru/forum/viewtopic.php?p=381305 на радиокоте часы "почти без полупроводников" замутили. Диоды в часах все же есть.
Аноним 05/03/16 Суб 22:07:46  217665
>>217661
>>217454
>>217179
У декатронов есть недостаток - им требуется достаточно высокое анодное напряжения. Поэтому, если городить часы на ГРИ и декатронах, придется будет делать два преобразователя, либо лепить умножитель напряжения. Ну и плюс высокое анодное может очень больно шлепнуть.
Я когда игрался с панелью ИГГ1-32х32Л, у которой анодное 420В, случайно прикоснулся к контактам. Ебнуло так, что рука потом несколько дней болела.
Аноним 05/03/16 Суб 23:58:10  217669
>>217661
Забавно. Эта конструкция весьма компактна. По сравнению с моей омской идеей часов на нескольких десятках корпусов с элементами И-НЕ.
Аноним 06/03/16 Вск 01:02:09  217677
(57Кб, 710x623)
Аноним 06/03/16 Вск 09:25:54  217698
Хм, может таки замутить часы на 155 логике? Две К155ИЕ2 , две К155ИЕ4 , генератор на 1 Гц к ним и четыре К155ИД1.
К155ИЕ4 - счетчик на 2, 6, или на 12. К155ИЕ2 - десятичный счетчик.
Аноним 06/03/16 Вск 09:38:22  217704
>>217698
Достаточно только 155ИЕ2.
У счётчиков в часах и минутах параллелятся входы сброса, и подключаются к выходам. Как конкретно - надо подумать, написав таблицу истинности, но там можно сброс по любому двузначному числу сделать.
Давно делал, правда на 514ИД1, чтоб семисегментниками рулить, всё работало.
Аноним 06/03/16 Вск 11:26:33  217717
Ну, можно и только на К155ИД2. Просто у меня как раз пакетик с таким набором нашелся, а на Юнону за еще одной микросхемой ехать лень.
Аноним 06/03/16 Вск 11:27:53  217718
К155ИЕ2, я хотел сказать...
Аноним 07/03/16 Пнд 00:41:16  217852
(1846Кб, 3264x2448)
Где можно достать металлические шарики с резьбой как в древних кроватях были или хотя бы деревянные? Четки раздербанить?
Аноним 07/03/16 Пнд 14:19:58  217931
(1402Кб, 2500x1656)
(1279Кб, 2500x1656)
Разбавлю ваши часы своим вторым прототипом >>207618
Дабы полностью разобраться с расположением элементов для создания корпуса смонтировал всё на фанерке. Не нравится как получилось разместить обвязку первого каскада и общая длина устройства. Буду ещё думать. Если кто зорким глазом видит ошибки новичка в навесном монтажа, то отписывайтесь.
Пока без ответа оставлю >>213830, на фоточке видно расстояние, на которое нужно удалять силовик для приемлемого снижения уровня фона. Возможно, приду к заказу нового трансформатора не тороида.
Аноним 08/03/16 Втр 01:34:00  218050
>>215964
>РУСАЛКА ТРУБА ЧАСЫ
Пиздец долбоёб.
Аноним 08/03/16 Втр 03:33:06  218053
У кого-нибудь итт и прочих аудиофилов есть осциллограф хотя бы на 200 мгц, чтобы всю эту лампоту проверить?
Аноним 08/03/16 Втр 03:51:34  218054
>>218053
В часах частота 32кгц, объебос этакий. Что ты там осциллографом смотреть собрался? Если же ты про усилители и их АЧХ, то проверяется оно не осциллографом, неуч.
Аноним 08/03/16 Втр 19:43:01  218149
>>217931
Где монтажные планки с лепестками брал?
Аноним 08/03/16 Втр 19:49:07  218150
(20Кб, 618x448)
(39Кб, 606x536)
(36Кб, 500x400)
>>186052 (OP)
Лампач, выручай. Можно ли подобрать одинаковые 6п43п по этой схеме? Или микроамперметр должен быть относительно катода? Какое напряжение подавать, какой резистор в катод пихать?
Аноним 08/03/16 Втр 20:01:11  218151
>>218150
в гугле забанен? 1.
1. http://tubeamplifier.narod.ru/pda-xd500.htm 2. в паспорте на лампу посмотреть рабочее напряжение слабо?
3. проверяй лампы своей жопой, если спрашиваешь то, что сам можешь найти.




И накалу поддай...
Аноним 08/03/16 Втр 20:02:55  218152
>>218151
ну я немного долбоеб
Аноним 08/03/16 Втр 20:04:39  218153
>>218152
про микроамперметр уже понял?
Аноним 08/03/16 Втр 20:05:33  218154
>>218153
нет
Аноним 08/03/16 Втр 20:08:06  218155
>>218154
если тебе надо мерять ток через лампу (я прав?), то какого хрена микроамперметр ставить паралельно питанию?! он сгорит нахрен!!!!!
В анодную цепь поставь. и учись искать в гугле.
Аноним 08/03/16 Втр 20:10:34  218157
А теперь главный вопрос: куда ты должен подключить вторую сетку? (вывод 7 )
Аноним 08/03/16 Втр 20:13:00  218159
>>218157
>вывод 7
Но это же анод. А вторую сетку через резистор к нему можно, типа псевдотриод. Только я с номиналами никак не разберусь.
Аноним 08/03/16 Втр 20:15:45  218162
с цифрой ошибчся, да... а тебе это нахрена надо? усилитель делаешь? (ответ правильный ,бинго! )

Аноним 08/03/16 Втр 20:17:47  218164
>>218162
нит, мне нужно их подобрать и отправить.
Аноним 08/03/16 Втр 20:20:32  218165
>>218164
Да вы, батинька, к успеху пришли! а че пришься с резисторами? включай вообще без резисторо- лампы, хоть и в неноральном режие, но работать будут, а если одинаковы- тои ток в соответствующем режиме у них будет одинаков.
Аноним 08/03/16 Втр 20:21:22  218166
>>218165
*паришься
Аноним 08/03/16 Втр 20:23:34  218167
>>218166
реисторов
не нормальном
(я держу клаву на весу и буквы пропускаются...)
Аноним 08/03/16 Втр 20:25:09  218168
крч, пойду часики свои на 155 логике и ин16 паять. пока.
Аноним 08/03/16 Втр 21:05:06  218178
>>218149
ebay: Tag Board Terminal Strip Guitar Tube Amp DIY Classic Part 300x16mm 26pin
Выше по треду >>198654 >>198515 рекомендации для сборки самостоятельно.
Аноним 08/03/16 Втр 22:34:29  218187
Как меня доебали К176ИЕ12. Если сдохла микросхема в часах, и ИЕ12 присутствует, то в 90% случаев дохнет именно она.
Причем, ладно бы просто генерации не было, так она в большинстве случаев частично или даже полностью присутствует и лишь после получаса изучения осциллом можно заметить странности типа невнятных уровней, из-за которых остальные микросхемы ведут себя так, что на генератор-то сходу и не подумаешь.
Блять, что с ними не так? Счетчиков и вентилей всегда в разы больше и по теории вероятности чаще дохнуть должны именно они. Но нет, мозги почти всегда ебет единственная ИЕ12. А вот допотопные ИЕ5 в более старых часах работают хоть бы хны.
мимо-ковырял-чинил-пару-десятков-старых-бытовых-часов
Аноним 09/03/16 Срд 08:29:06  218245
>>217931
Ты напиши чего тебя этот вариант не устраиват ? Все фонит ?
Аноним 09/03/16 Срд 15:05:12  218322
>>218245
>чего тебя этот вариант не устраиват?
Длина макета и будущего корпуса, сам тороид излишне мощный и видимо из-за неполной загрузки выдаёт 320-330 В после выпрямления, 30-40 В приходится гасить на резисторах.
Хочу достать ТАН и попробовать с ним.
Аноним 09/03/16 Срд 15:24:23  218327
(76Кб, 1060x288)
>>218322
Нафиг резисторы - воткни стабилитрон в твой элетронный дроссель и оно будет как стабилизатор работать и сколько надо скинет. С танами гемор еще тот - гудеть могут надо отбирать тихие. И кто мешает тороид на крышу корпуса поместить под колпак, а под него выходники установить.
Аноним 09/03/16 Срд 15:29:03  218331
>>218327
1800uF 400V херасе.
Аноним 09/03/16 Срд 15:33:17  218334
>>218331
Да похеру главное чтоб принцип куда чего втыкать понятен был.
Аноним 09/03/16 Срд 18:21:22  218361
(1Кб, 626x319)
>>218327
Да можно просто резисторы в делителе напряжения поменять. Только с транзистора отводить столько тепла мне проблемно.
Аноним 10/03/16 Чтв 08:34:29  218439
>>218361
Ну будешь отводить тепло с резисторов
Аноним 10/03/16 Чтв 23:13:07  218615
(1Кб, 88x48)
(4Кб, 436x451)
А поясните мне ещё за шунтирующие электролиты у катодного резистора.
Если Ck установлен и имеет достаточную ёмкость, то мы получаем высокое усиление каскада с относительно ровной АЧХ в том числе и на низких частотах.
А если Ck отсутствует? Усиление каскада уменьшится, понятно. А АЧХ будет со знатным завалом на НЧ?
Аноним 10/03/16 Чтв 23:22:13  218618
(38Кб, 770x637)
>>218615
Отбой. Я всё понял.
Аноним 11/03/16 Птн 21:45:33  218804
(2Кб, 626x495)
>>218361
Тред, а если смастерить так для разделения на два канала?
Извините, что не в тему.
Аноним 11/03/16 Птн 23:11:21  218826
(35Кб, 570x610)
>>218804 Коэффициент стабилизации в любом случае никакой. Неужели так сложно собрать нормальный стаб с оос?
Аноним 12/03/16 Суб 09:16:00  218850
(37Кб, 630x505)
>>218826
Слишком много кремния ИТТ.
Аноним 12/03/16 Суб 19:22:01  218900
(83Кб, 1819x1142)
>>218850
Нравится? Могу отсыпать.
Аноним 12/03/16 Суб 23:57:21  218940
(122Кб, 768x487)
Лампота-красота, хоть реально собирай такой.
Аноним 13/03/16 Вск 01:45:39  218952
(96Кб, 422x744)
>>218940
Хуета какая-то.
Аноним 13/03/16 Вск 03:53:39  218956
вот допустим есть у меня ИН-16, поясните, какая напруга и ток нужны чтобы ее запитать? Гугл ввел меня в ступор: есть напряжение зажигания и напряжение горения, но предлагаются схемы с 200В на выходе, что заметно больше напряжений зажигания и горения.
Так сколько ж вольт нужно-то, чтоб по-феншую? И какой ток, на сколько кОм должен быть анодный резистор?
Аноним 13/03/16 Вск 12:55:13  218983
>>218956
Напряжение зажигания - напряжение, при котором происходит пробой и начинает гореть разряд.
Напряжение горения - напряжение на горящем разряде.
Получается так: если подключить индикатор к регулируемому источнику напряжения через резистор, то при увеличении напряжения источника до напряжения зажигания возникает разряд, после чего напряжение на индикаторе падает до напряжения горения. Если теперь уменьшать напряжение, то разряд будет сохраняться до тех пор, пока оно не упадёт ниже напряжения горения, после чего разряд потухнет.

Отсюда вывод: напряжения питания должно быть в идеале равно, а в реале чуть больше (процентов на 10) напряжения зажигания, а резистор надо считать, принимая напряжение на индикаторе равном напряжению горения. Ток индикатора указывается в паспорте.
Аноним 13/03/16 Вск 19:02:32  219068
(63Кб, 938x462)
>>218983
Я вот нагуглил такую табличку, теперь все стало ясно.
Только теперь не понимаю пункт 7, что за светящийся ореол? Есть ли фото? А то, получается, что нужен еще источник 100В в параллель через диод.
Аноним 13/03/16 Вск 19:05:49  219070
>>219068
Ореол - слабое свечение других катодов.
Нет, это означает, что твой нижний транзистор не должен иметь утечки.
Для современных выполняется свободно. Было актуально для старинных германиевых.
Аноним 13/03/16 Вск 19:39:41  219074
Анон, а если бы у тебя было только ведро элементов И-НЕ и генератор, как бы ты пилил часы на ИН-ках?
Т.е. понятно, что нужно собирать rs-триггеры (по два вентиля на каждый), а потом из них счетчики, но может можно что-нибудь проще и красивее придумать?
Аноним 13/03/16 Вск 21:53:33  219108
(77Кб, 558x858)
>>219074
>Анон, а если бы у тебя было только ведро элементов И-НЕ и генератор, как бы ты пилил часы на ИН-ках?
Продал бы это ведро на вес и купил бы неонок.
https://www.youtube.com/watch?v=F4v7IDIYiNQ
http://wwwhome.cs.utwente.nl/~ptdeboer/ham/neonclock/
Аноним 14/03/16 Пнд 05:38:47  219181
(735Кб, 2341x1977)
(2433Кб, 3946x1540)
Не верю своему счастию, котоны.
С удивлением наткнулся на тот факт, что дешифраторы 511 серии могут работать напрямую с ИНками, пикрилейтед. В паспортах и справочниках этот факт нигде не упоминается.
Кстати, наверное, это вообще единственная схема часов на 511 серии.
Хотя не совсем, вот, наткнулся:
http://robocua.blogspot.ru/2013/12/4.html
Чувак взял эту схему и допилил в нее генератор с кварцем, и доп. разряды для секунд. Более того, там лежат файлы схемы и платы, т.е. все готово, разводить не нужно.
У меня 511х микросхем сотни, 400-500 штук. А на работе еще больше, причем новых, не паянных.
Таким образом, мне не нужно бегать в поисках микросхем 155/176/561 серий (в ебенях живу), все довольно просто можно сделать и на 511, причем не нужны ни ведра транзисторов, ни резисторов.
Осталось, как обычно, самое сложное - преодолеть лень.
Аноним 14/03/16 Пнд 16:55:04  219317
(3829Кб, 4000x3000)
Гляди, анон, какую хуйню я собрал.
Аноним 14/03/16 Пнд 18:15:39  219324
>>219317
Ну ты и уёбок.
Аноним 14/03/16 Пнд 18:33:57  219326
(164Кб, 1050x1680)
>>219324
Чому? Отключается же.
https://www.youtube.com/watch?v=SxEyGJfDh_s
Аноним 15/03/16 Втр 00:40:36  219370
>>219317
подсветку лучше бы уф-светодиодами сделал, имхо не так вырвиглазно и свет мягче.
Аноним 15/03/16 Втр 14:30:09  219481
(18Кб, 590x277)
Зачем резисторы перед фильтром?
Можно ли обойтись без дросселей, заменив их резисторами и тупо увеличив ёмкость конденсаторов?
Аноним 15/03/16 Втр 14:32:41  219482
(13Кб, 590x277)
>>219481
Аноним 15/03/16 Втр 14:35:22  219483
(12Кб, 590x277)
>>219481
Прозрачность не нужна.
Аноним 15/03/16 Втр 14:48:20  219485
Можно с обмотки трансформатора 7В сразу на накал ламп подавать?
Аноним 15/03/16 Втр 15:00:28  219488
>>219481
>Зачем резисторы перед фильтром?
Вроде как делители напряжения.

>Можно ли обойтись без дросселей
Не думаю, т.к. там они используются как фильтр питания.
Аноним 15/03/16 Втр 15:40:01  219492
>>219481
>Зачем резисторы перед фильтром?
Главным образом для ограничения пикового тока зарядки конденсаторов, ну и часть напряжения можно на них уронить.
>Можно ли обойтись без дросселей, заменив их резисторами и тупо увеличив ёмкость конденсаторов?
Конечно.
Аноним 16/03/16 Срд 02:25:05  219589
(179Кб, 900x675)
>>219485
Если ламп несколько, то будет просадка -> можно. Опять же, смотря что за трансформатор и каким проводом намотан, мож там обмотка на 10А и 7 вольт для ламп как бы предел.
Аноним 16/03/16 Срд 07:57:26  219621
>>219589
А ты неплох. Покажи корпус полностью, пожалуйста.
Аноним 16/03/16 Срд 11:19:38  219640
>>219589
ты в курсе, что на картинке неправильный монтаж? И зачем на лампах только по 2 провода?
Аноним 16/03/16 Срд 11:54:52  219642
>>219640
>по 2 провода
Очевидный накал очевиден. Всё остальное собрано на tda.
Аноним 16/03/16 Срд 11:58:45  219643
(101Кб, 1024x912)
Вощм, я хочу собрать усилок, рассматриваю/разжевываю возможные схемы. Нравится вот такая парашка и миниатюрные лампы вообще.
Несколько вопросов:
Выходной транс 11к. Можно его заменить двумя 5.5к последовательно? Это добавит им им низов? А то 70 герц нижнего порогп, меня, бассиста, как-то не возбуждают.
Еще, если можно, в двух словах -- как подобрать к этому трансформатор мощности? А то тут схема питания от 12 вольт сложнее самого усилителя.
Аноним 16/03/16 Срд 12:51:22  219647
>>219643
Делай гибрид, тогда и трансформатор не нужен будет. Входной(ые) каскады слепи на своих миниатюрнх лампах, чтоб звук был тёплый и ламповый. Ищи вдохновение тут >>190521
Аноним 16/03/16 Срд 13:15:00  219649
>>219647
Гибрид тоже рассматриваю. Есть что сказать по сабжу?
Аноним 16/03/16 Срд 16:47:44  219673
>>219643
>Выходной транс 11к. Можно его заменить двумя 5.5к последовательно?
Херово оно будет. Надо один нормальный.
>Это добавит им им низов?
Не добавит, приведёнка на частотку вообще никак. Индуктивность первички повышать надо, тогда низы будут в норме.
Хотя тут основной ФВЧ не трансом сформирован, а RC-цепочками "межкаскадник-гридлик" и, отчасти, емкостью конденсаторов цепей автосмещения в катодах, кстати, схема неработоспособна в реале - у выходного каскада гридлика вообще нет.
>А то 70 герц нижнего порогп, меня, бассиста, как-то не возбуждают.
Бгг, ты понимаешь, что шутки про тупых басистов в твоём случае - не шутки? Частоту основного тона самой нижней ноты басухи своей вообще знаешь? И про то, что значит нижняя граница ФВЧ и что такое "по уровню -3дБ"?
>Еще, если можно, в двух словах -- как подобрать к этому трансформатор мощности? А то тут схема питания от 12 вольт сложнее самого усилителя.
Это азы уровня закона Ома, но т.к. дети до пяти лет и басисты в него не могут, поясню. Суммируешь предельные токи потребления всех ламп исходя из ОБР (по даташиту прикинь, на ВАХ ламп гипербола ОБР нарисована), множишь на напряжение питания, получаешь мощность. Ищещь транс 220->6.3в на мощность, равную сумме мощности потребления по накалам всех ламп и вышерассчитанной по анодке, запитываешь от его вторички все накалы и до кучи вторичку второго транса 220->6.3 на мощность, равную мощности по анодам, с первички снимаешь 220в минус потери, выпрямитель ставишь умножитель Латура, лишнее роняешь на RC-фильтре - готовы твои 450в анодки, деталей не больше, чем в случае применения раздельных трансов на накал и анодку, только соединены чуть не так.
Аноним 16/03/16 Срд 19:55:35  219725
(305Кб, 637x698)
>>219589
Картинка в тему.
Аноним 16/03/16 Срд 19:57:54  219727
(202Кб, 750x716)
>>219725
Американские сопли в косичке.
Аноним 16/03/16 Срд 21:43:14  219754
>>219673

>Не добавит
Тут, конечно, не мне спорить, но давай порассуждаем. Звучки имеют те же переменные что и трансы: сопротивление и индуктивность. Когда ты включаешь их последовательно у тебя возрастает выхлоп и отзывчивость в нижних частотах. И вообще ниже частота - больше длина волны, большие объемы воздуха толкать динамику, большая мощность требуется от усилителя. Думаю где-то в эту логическую цепочку можно присунуть второй транс.
>Частоту основного тона самой нижней ноты
82 герца.
>т.к. дети до пяти лет и басисты в него не могут
Помимо них существует огромный процент населения голубого шарика, которые как-то не интересовались.
Зачем, если есть ты?)
Аноним 17/03/16 Чтв 07:37:55  219797
>>219643
Это "портативный" усилитель на наушники или усилитель мощности на колонки? Если второе, то зачем?
Аноним 17/03/16 Чтв 12:35:28  219840
(19Кб, 904x571)
>>218850
Заинтересовала эта тема. Какие стабилитроны тут можно применить?
Аноним 17/03/16 Чтв 15:46:33  219873
>>219673
Кек, вот жеж ты батаклан.
В дроп-д строе электрухи нижняя струна уже 69гц. А про Бас гитару, даже думать страшно.
Аноним 17/03/16 Чтв 17:26:51  219893
>>219754
>Тут, конечно, не мне спорить
Отлично начал, бгг, правильно.
но давай порассуждаем. Звучки имеют те же переменные что и трансы: сопротивление и индуктивность. Когда ты включаешь их последовательно у тебя возрастает выхлоп и отзывчивость в нижних частотах.
А тут бред пошёл. Звукосниматель нужно рассматривать как источник напряжения. Поэтому и выхлоп от пары впослед больше.
А в случае с ламповым каскадом интересует строго один параметр: сопротивление, на которое работает выходной каскад усилителя. Для ВК на триодах или на экранированных лампах в пентодном включении максимум снимаемой мощности достигается при условии, что сопротивление нагрузки в 2 раза больше внутреннего сопротивления лампы. В случае увеличения сопротивления нагрузки КПД схемы и отдаваемая в нагрузку мощность будут падать, правда, искажения также будут падать, поэтому иногда полезно задать Rload=5Ri, а то и 10Ri. В случае с пентодным или тетродным включением выкладки несколько другие - там в любом случае сопротивление нагрузки в разы меньше внутреннего сопротивления лампы, но оптимум по условию макс. мощности также существует.
Это раз. Два - индуктивное сопротивление первички шунтирует приведенное к первичке сопротивление нагрузки, и мощность, отдаваемая на перезарядку индуктивности, в нагрузку не попадает, так что увеличение индуктивности действительно снижает искажения и потери мощности на НЧ, но никак не увеличение сопротивления нагрузки.
Два же транса впослед вместо одного нормального плохи ещё и тем, что потокосцепление у них никудышное, соответственно завал на ВЧ будет с единиц килогерц, а это куда важнее всех НЧ ниже 80Гц (где самый панч).
>>219873
А ты подумай бгг
Аноним 17/03/16 Чтв 22:19:52  219931
(695Кб, 1500x993)
(28Кб, 1490x618)
(24Кб, 1491x616)
>>217931
Привет, Личный бложик.
Обзавёлся я ТАНом взамен моего тороида. Получилось добиться приемлемого уровня наводки 50 Гц, когда расположил трансформаторы в одной плоскости, а сердечник силового повернул на 90 градусов относительно звуковых.
Можно дальше думать над корпусом.
До кучи спектролаба с шумами и испытанием на 1 кГц с нагрузкой наушниками.
Аноним 18/03/16 Птн 00:05:39  219944
>>219589
Из чего шасси делал, где материал достал?
Аноним 18/03/16 Птн 18:21:30  220110
>>219797
Тренировочный усилитель. Кое-какой перегруз при низкой громкости.
>>219873
Я ошибся ровно на октаву из-за путаницы в партитурах, а ты чот совсем не.
>>219893
Понял, спасибо.
Аноним 18/03/16 Птн 21:45:30  220180
>>219931
С починам вас, бгг. В смысле - поздравляю, что удалось забороть помеху.
Но из этого не следует делать вывод, что все торы - дрянь. Только то, что типичный магазинный тор - не самый лучший из существующих типов трансов, и уж точно не панацея от всех бед.
Ананас выше совершенно верно заметил про П-трансформаторы с разрезным сердечником и секционированием как лучший вариант для реально существующей сети, но вполне реально намотать и хороший тор. Только он будет стоить в несколько раз дороже тореловского из чипдипа бгг.
Аноним 18/03/16 Птн 23:39:59  220208
>>220180
Вот интересно, в большинстве осциллографов стоят торы экранированные, наводок на сигнал не дают, хотя там чувствительность <1 мв. В чем их секрет?
Аноним 18/03/16 Птн 23:43:50  220212
>>220208
Секрет Полишинеля, бгг. Идукция в сердечнике тора меньше одной теслы, плюс цепи сигнальные низкоомные, всё на 600 ом согласовано. С такими вводными захочешь - не наведёшь. Кстати, насчёт большинства осцев - что-то у меня смутные сомнения.
Аноним 19/03/16 Суб 00:07:05  220214
15 минут? В описании трансляции на трубе сказано 0.26. Нихуя не понимаю.
Аноним 19/03/16 Суб 03:48:55  220239
>>220212
Транзисторные новее 80 года - думаю, подавляющее большинство с торами.
Аноним 19/03/16 Суб 06:03:18  220244
>>214879
важна еще конструкция баллона, допуск, межэлектродные емкости и т.д.
Аноним 19/03/16 Суб 07:15:56  220247
(11Кб, 300x354)
Когда очень хочется пощупать кенотроны, но у тебя только одна анодная обмотка, такое решение подойдёт?
Аноним 19/03/16 Суб 10:02:01  220250
>>220180
>П-трансформаторы с разрезным сердечником и секционированием
А Ш-образный сердечник как смотрится?
Аноним 19/03/16 Суб 10:13:50  220252
>>220247
Да, это пойдет
Аноним 19/03/16 Суб 10:49:45  220253
>>220247
Возьми несколько накальников и собери полный мост на кенотронах, а полупроводники выкинь нахуй.
Аноним 19/03/16 Суб 11:24:34  220256
>>220247
Херня будет, слишком разные характеристики у выпрямительных элементов полумостов.
>>220253
Удваиваю, "Онгаку" будет, лол. Только на схеме лампа с косвенным накалом, там и накальников больше одной штуки не надо. Ещё хинт: демпферные телевизорные диоды 6Д15П, 6Д20П, 6Д22С - меньше внутреннее сопротивление, выше надёжность, гораздо выше время прогрева - софтстарт не нужен, отлично работают на большую входную емкость (вот 5Ц4С на 330мкФ входной умрёт на сотом включении).

>>220250
Хорошо смотрится, но только когда мало секций при галетной намотки и/или не нужно иметь 2 плеча питания, т.к. замучаешься симметрировать полуобмотки. На П это автоматом получается, поэтому П - выбор для транзисторных двуполярных питальников и ламповых двухтактных выходников.
Аноним 19/03/16 Суб 11:36:45  220259
>>220252
Вспомнил удивительную историю об одном аудиофиле, который подбирал по сопротивлению диоды для моста в выпрямителе с точностью не менее 1%. А тут смесь абсолютно разных устройств.
Аноним 19/03/16 Суб 11:48:32  220260
(156Кб, 720x718)
(78Кб, 720x507)
Тред, смотрите, что я нашёл. Готовые(!) трансформаторы от петербургских отцов >>206096.
Трансформатор анодно-накальный
PT-PPH-100/250-3 http://electronica.bashel.ru/index.php?item=78-30-34#eslide[216966]/0/
Дроссель 5Гн 150мА http://electronica.bashel.ru/index.php?item=78-34-66#eslide[216534]/1/
Подумываю взять трансформатор и запилить питание с кенотроном. Стоит как обычно дохуя, но качество и внешний вид у них 10/10.

Если кто задумается пилить усилитель под наушники, Rн=300 Ом:
Трансформатор однотактный для т/ф усилителя
OT-ISHP-3/300 (пара) http://electronica.bashel.ru/index.php?item=78-77-33
Аноним 19/03/16 Суб 11:50:33  220261
>>186090
>в котором он будет являться конвертером сопротивлений и практически не будет вносить искажения
oh you
Аноним 19/03/16 Суб 11:56:30  220264
(3Кб, 140x140)
>>220260
>Тред, смотрите, что я нашёл
>Золотая середина
Аноним 19/03/16 Суб 11:58:15  220265
>>220264
Что не так, мой розовый друг?
Аноним 19/03/16 Суб 12:25:41  220269
>>220265
>2016
>только-только узнать о золотой середине
>Что не так
Аноним 19/03/16 Суб 19:29:29  220339
(12Кб, 500x500)
Где заказать колпаки на трансформаторы? У китайцев очень дорого.
Аноним 19/03/16 Суб 23:26:20  220381
>>220339
https://vk.com/kblampobaron
http://lampobaron.spb.ru
Аноним 20/03/16 Вск 03:06:11  220400
Дано: ин-18, ин-12. Надо установить их на плате, и что-то подсказывает, что память их за штырьки не есть гуд. Есть ли какие-нибудь стандарьные переходные штырьки или легко курочимые разъемы с таковыми? Предпочтительно из современного, наличного на Али.
Аноним 20/03/16 Вск 03:29:13  220402
(125Кб, 750x743)
>>220400
для ИН-18 гугли ПЛК14_2
Аноним 20/03/16 Вск 03:53:43  220405
>>220402
А для ин-16 и прочих ламп с гибкими выводами, есть ли панельки? Как можно организовать их удобное подключение без пайки?
Аноним 20/03/16 Вск 04:30:39  220407
>>220405
Так они для пайки на плату и рассчитаны, или ты их менять собираешься ежемесячно?
Аноним 20/03/16 Вск 04:58:23  220409
>>220407
Почему бы и нет. Вопрос - не зачем, а как?
Аноним 20/03/16 Вск 11:16:26  220435
(10Кб, 280x268)
(17Кб, 300x248)
>>220409
Цанговую панель, типа пикрилейтед, разбери, идеально подходит.
Делал для ИВ-11 и ИН-14
Аноним 20/03/16 Вск 21:26:20  220541
(70Кб, 640x427)
>>220381
>lampobaron
Забавно.
Аноним 21/03/16 Пнд 15:29:06  220669
(58Кб, 640x480)
(177Кб, 890x668)
>>220339
Нашёл у astra audio колпаки. У барона дороже, но какие милые трансформаторы делают.

Если возьму отдельно колпаки, поиграюсь с ними на макете, а только потом закажу резку-сверление-покраску у местных кулибиных, не сильно обосрусь?
Аноним 21/03/16 Пнд 16:13:50  220675
(25Кб, 800x600)
>>220400
> ин-18, ин-12
У них ножки 1мм, на Али не смог найти, но зато нашел пикрелейтед в местном магазине с радиодеталями.
Аноним 21/03/16 Пнд 16:18:27  220678
>>698220
Свежак норм, но по ситуации. Уместен он хорошо, если в четверти всех случаев. Даже в офис лучше надевать что-то другое, если хочешь производить впечатление солидного человека. Опять-таки, как уже многократно упоминалось, на прыщавом юнце Богарт или Арамис будет смотреться смешно и диковато, но и на дяде >30, занимающемся сколь-нибудь ответственной деятельностью, безлико-фруктовый свежачок будет неуместен в свою очередь как попытка молодиться там, где это не следует делать.
PS важно понимать ещё, что под свежаком понимается
Аноним 21/03/16 Пнд 18:03:33  220695
>>220678
Да ты, блять, не ёбнутый, ты - отмороженный, понимаешь?!
Аноним 21/03/16 Пнд 20:53:01  220752
>>220695
Почему, я согласен, что парфюм типа Bogart хиккам не катит как же я проиграл, лол
Аноним 21/03/16 Пнд 21:18:54  220775
(7Кб, 1449x527)
Такая схема подачи накала постоянкой имеет права на жизнь?
Аноним 21/03/16 Пнд 22:28:39  220794
>>220675
можно разобрать разъемы DB-25F (типа LPT), в них тоже контакты норм для ин-4, ин-12, ин-15, ин-8, ин-18 подходят.
Аноним 22/03/16 Втр 01:51:24  220828
>>220794
ООО, спасибо, их-то я проебал, а между тем, старые имеются в больших количествах.
Аноним 22/03/16 Втр 06:48:21  220840
>>220669
Да не обосрешься, но лучше все предварительно на бумаге нарисовать.
Аноним 22/03/16 Втр 13:13:34  220912
>>220775
6.3в должно быть выпрямленного, а не идти на мост переменкой.
Аноним 22/03/16 Втр 14:08:32  220921
Аноны, хочу теплый ламповый (или холодный люминесцентный) индикатор уровня сигнала. Окно под него 40х95 мм, и пилить титановую панель ради большего размера не хочу. Что можно поискать под такой размер?
Аноним 22/03/16 Втр 15:20:58  220927
>>220912
С трансформатора только 6,3 В, перематывать я его не буду. Лишние 2,5 В сажать на резисторе.
Аноним 23/03/16 Срд 00:20:27  221080
(14Кб, 206x480)
>>220921
6е3п
Аноним 23/03/16 Срд 20:29:10  221209
>>221080
>6е3п
Помрут быстро. Мне бы что-нибудь вроде ИН-33. Или вообще матричный.
Аноним 24/03/16 Чтв 06:00:08  221263
>>221209
Внуков твоих переживут.
Только они редкие, в отличие от 6Е1П
Аноним 24/03/16 Чтв 09:44:10  221281
(47Кб, 696x662)
Часто вижу, что во входном каскаде лампы включают параллельно. Якобы это позволяет:
- в два раза уменьшить внутреннее сопротивление лампы,
- в два раза увеличить крутизну характеристики,
- снизить шумы лампы.
При этом многие пишут, что такое включение даст заметный завал на ВЧ из-за "эффект Миллера", но тут мне не хватает теории.

Суть: на каждый канал выделено по целому двойному триоду, хочется задействовать обе половинки лампы. Как лучше?
Аноним 24/03/16 Чтв 09:50:41  221282
(39Кб, 1024x759)
>>221281
Вот, например, очень нахваливают такое решение.
Аноним 24/03/16 Чтв 11:50:32  221297
>>221263
Срок службы не менее 500-1000 часов, а у меня оно будет работать почти круглые сутки. Точно будут жить?
Да и шкала линейная же будет, не?
Аноним 24/03/16 Чтв 14:30:44  221316
>>221297
Будет жить. У меня на ремонте была радиола совковая 64 года выпуска, ее слушали каждый день по 6-8 часов на протяжении примерно 30 лет, пока она не сломалась. В ней 6е1п родной, одна из немногих ламп, которые не меняли, и он до сих пор светится.
Аноним 24/03/16 Чтв 22:20:44  221389
(20Кб, 1067x734)
Ткните пальцем, пожалуйста, где мне взять модели советских ламп для LTspice IV.
Аноним 25/03/16 Птн 13:32:29  221451
(20Кб, 1075x601)
>>221389
Нашёл тут что-то
https://gist.github.com/chanmix51/6947361

Поигрался с данной схемой, таки лучше параллельного включения ламп >>221281.
Total Harmonic Distortion: 0.062504%(0.078743%)
Интересно, что в реальности покажет?
Аноним 26/03/16 Суб 11:42:59  221554
(12Кб, 1363x683)
(13Кб, 1307x678)
Коль уж я дорвался до LTspice, вброшу в тред ещё две схемки, которые давно хотелось собрать.
Первая классический OTL White cathode follower.
Вторая попытка повторить усилитель по мотивам буржуинского >>186287

Обе схемы неплохо смотрятся на нагрузке 100+ Ом, а на 16-32 много хуже. Что-то упускаю видимо.

Возможно, холодными осенними вечерами я возьмусь за паяльник...
Аноним 26/03/16 Суб 12:01:59  221556
>>221554
> Что-то упускаю видимо.
Выходное сопротивление схемы и собственную линейность лампы.
Аноним 26/03/16 Суб 12:35:12  221558
>>221556
Но как-то же мужики заставили эти же 6Н6П трудиться на низкоомную нагрузку.
Аноним 26/03/16 Суб 12:37:53  221559
>>221558
"Как-то" и заставили, то есть - с большими искажениями и малой мощностью.
Аноним 26/03/16 Суб 13:01:50  221565
>>221559
Так не интересно.
Аноним 26/03/16 Суб 13:26:32  221568
>>221565
В лампах интересного - красивость и, отчасти, схемы с ОК. ОА (повторители) на лампах принципиально слабы в силу невысокой крутизны характеристики.
Аноним 26/03/16 Суб 22:47:14  221656
(191Кб, 671x900)
>>221568
>ОК
>ОА
?
Аноним 27/03/16 Вск 08:53:46  221670
>>221656
Схемы с общим катодом и общим анодом соответственно, это ж азы.
Аноним 27/03/16 Вск 11:09:42  221675
>>203001
Размажь это дерьмо повсюду по корпусу.
Аноним 27/03/16 Вск 11:10:21  221676
(74Кб, 1024x683)
(144Кб, 1024x683)
(116Кб, 1024x683)
(64Кб, 1024x683)
Пофапать принёс.
Аноним 27/03/16 Вск 11:11:48  221677
(76Кб, 1024x683)
(87Кб, 1024x683)
(26Кб, 1111x779)
(39Кб, 1106x777)
>>221676
Аноним 27/03/16 Вск 18:27:27  221719
>>220259
Ты знаешь, я в этот гибрид поставил германиевые Д7Ж, по два последовательно в плечо, зашунтировал резисторами в 100 кОм, кенотрон AZ4.
Работает как черт и все ок.
Аноним 27/03/16 Вск 20:26:59  221733
>>221677
Кончил с мини миллиамперметра.
Аноним 28/03/16 Пнд 21:16:55  221930
(11Кб, 1332x579)
>>221451
Смакетировал такую схему. Похуже немного по расчётам, но чудна по минимализму! Три резистора на землю, ещё один между лапками панельки лампы. Очень просто выполнить навесной монтаж.
Если приму решение из-за соображение по корпусу, что на каждый канал будет выделена отдельная лампа, то соберу по этой схеме.
Ссылка на теорию http://www.valvewizard.co.uk/dccf.html
Аноним 30/03/16 Срд 12:35:39  222149
>>220339
>колпаки на трансформаторы
Есть какие-то рекомендации по зазорам между сердечником трансформатора и стенками кожуха? А то они товарищ рекомендует 2-3 см с каждой стороны, что как-то дофига.
Аноним 01/04/16 Птн 09:00:39  222516
>>222149
Зависит от материала кожуха. Если не ферромагнетик - то хоть вплотную, лишь бы электрического контакта торцов пластин с проводящим кожухом не было. Если ферромагнетик - то миллиметов 5 хотя бы зазор нужен с каждой стороны.
>>221930
Где ты будешь использовать эту схему? Не могу найти задач для неё.
Аноним 01/04/16 Птн 09:18:20  222521
>>222516
>Где ты будешь использовать эту схему? Не могу найти задач для неё.
Как первый каскад в усилителе вместо параллельного включения триодов одной лампы.
Аноним 02/04/16 Суб 11:15:21  222851
(9Кб, 1167x588)
>>222521
Не проще ли взять другую лампу? Пентодик или тетродик в триодном включении, меньше деталей, проще схема, лучше параметры (К.У., линейность, миллер, разве что выходное сопротивление хуже, чем у схемы с повторителем на выходе).
Алсо, если уж так охота поизвращаться, лови схему. На блок питания, трансформатор на выходе и назначение не обращай внимания, главное - включение ламп. Проанализируй принцип её работы и подумай, чему равен её коэффициент усиления, входная емкость и выходное сопротивление.
В твоём варианте: подумай, чему равно напряжение на катодах обеих половинок лампы, обрати внимание на даташитный параметр "предельное напряжение подогреватель-катод", сделай выводы о применении одной лампы на оба каскада одного канала.
Аноним 02/04/16 Суб 17:20:03  222894
>>222851
О пентоде подумаю, спасибо.
Аноним 06/04/16 Срд 12:48:27  223620
(21Кб, 890x786)
>>219840
А ведь работает. Извините, если своими эмуляторами задолбал.
Аноним 06/04/16 Срд 17:04:28  223676
(2102Кб, 4000x2250)
(1583Кб, 4000x2250)
(1493Кб, 4000x2250)
Решил, что мне в этот тред, т.к. вопрос тоже про лампочку.
Короче, попросили починить микроскоп - не работает лампочка. Я отвинтил все, что мог, посмотрел, что на один маленький светодиод работает 3 батарейки АА (показано на картинке) + еще какой-то вход, который я не знаю для чего вообще.
Когда я отвинтил крышку, где батарейки, там одна как-будто окислилась (на вид как монтажная пена из нее во все стороны разошлась), остальные две ок, даже рабочие.
Почистил, заменил батарейку - не работает.
Подскажите в чем может быть проблема.
Фоткал на мыло, не ругайтесь, если что - могу получше.
Заранее спасибо
Аноним 06/04/16 Срд 21:50:32  223720
(187Кб, 999x490)
Переводчик издеваеццо
Аноним 07/04/16 Чтв 20:29:54  223868
>>223676
фотки плохие. Надо 100500 гигапикселей.
мудак, блять.
Аноним 07/04/16 Чтв 21:49:41  223879
(145Кб, 850x831)
Раздобыл дроссели от AUDIOINSTRUMENT. Не понравилась мне их качество. Заявленным параметрам соответствует, но косяки везде. Не доложили пару пластин "палочек" сердечника, приехал вообще перекошенный. Выправил, стянул сильнее. Всё равно при работе, если коснуться сердечника, ощутимо гудение.
Ток через него всего 50 мА, когда заявлено 100 мА как максимум.
Что-то более серьёзное типа выходных трансформаторов у них покупать желание пропало.
Фото с истока, самому делать лень.
Аноним 07/04/16 Чтв 23:17:17  223884
(31Кб, 600x412)
>>223879
Кстати, стянуто обычными болтами без изоляции внутри отверстия в сердечнике и без шайб снаружи. Это вообще критично?
Аноним 08/04/16 Птн 01:16:11  223891
(218Кб, 1627x1220)
(178Кб, 999x771)
Почему у первого каскада усиления, огромный
коэффициэнт усиления?
а у второго и третьего никакой?
катодные резисторы?
Аноним 08/04/16 Птн 06:00:00  223903
>>223891
пентод vs триод.
Аноним 08/04/16 Птн 09:27:13  223922
>>223891
У 6Ж32П крутизна в два с лишним раза меньше, чем у 6Н1П.
Но да, во 2 каскаде локальная ООС на резисторе в катоде.
Аноним 08/04/16 Птн 09:31:48  223927
(1995Кб, 2592x1944)
(2036Кб, 2592x1944)
(1384Кб, 1944x2592)
(1674Кб, 1944x2592)
Есть в этом всем какой то смысл и ценность?
мимобыдлан
Аноним 08/04/16 Птн 09:40:28  223930
>>223927
Заберу всё за соску пива.
Аноним 08/04/16 Птн 17:30:49  224052
(565Кб, 1893x1420)
>>223903
>>223922
Нет там никаких пентодов!
это я пять схем скачал на НОТУ и везде она такая
а открываешь там триод 6с62н, (при анодном R 200к)и после него звук хоть сразу
на линейный выход подавай, вот меня и смущает 2й и 3й каскад
зачем он? а лампа там была 6н2п но разницы не заметно
даже с новой 6н1п
>во 2 каскаде локальная ООС на резисторе в катоде.
То есть если его убрать тоже усиление хорошее будет?
Аноним 08/04/16 Птн 17:32:52  224054
>>223927
Есть же аукцион Аукро
я по гривне такие брал поштучно при долларе 8 к 1
в расиюшке дороже будут
Аноним 08/04/16 Птн 23:09:29  224100
(139Кб, 1023x685)
(86Кб, 768x503)
Аноним 09/04/16 Суб 08:23:10  224136
>>224052
>а открываешь там триод 6с62н, (при анодном R 200к)и после него звук хоть сразу на линейный выход подавай, вот меня и смущает 2й и 3й каскад зачем он? а лампа там была 6н2п но разницы не заметно даже с новой 6н1п
Что ж там за схема-то, если лампы с в разы отличающимся усилением и более чем на порядок различающиеся по внутреннему сопротивлению, играют одинаково?
>То есть если его убрать тоже усиление хорошее будет?
Да. Это можно сделать, зашунтировав его конденсатором большой емкости.
Аноним 09/04/16 Суб 12:01:56  224169
(330Кб, 1627x1220)
>>224136
>Что ж там за схема-то
см. выше.
>Да.
Спасибо я просто с лампами не очень,
после транзисторов шокируют.
Аноним 09/04/16 Суб 12:10:14  224171
>>223884
нет, изолируй шасси от земли
Аноним 09/04/16 Суб 22:17:04  224377
(105Кб, 675x407)
(106Кб, 675x407)
Туплю.
Необходима ли фазировка обмоток накальной кенотрона и анодной?
Аноним 09/04/16 Суб 22:34:17  224390
>>224377
>Необходима ли фазировка обмоток
Нет. Эта штука просто должна быть горячей.
Аноним 10/04/16 Вск 06:24:18  224493
Трохотроны? Это для девочек.
Вот какими должны быть true nixie clock:
http://www.youtube.com/watch?v=YajwGdbXV1w
Промышленные, прошу заметить. Вот он, канон, к которому нужно стремиться.
Аноним 10/04/16 Вск 06:31:36  224494
>>224493
>декатроны*
Аноним 10/04/16 Вск 09:40:38  224516
>>224169
см. выше.
Да я видел, вопрос был риторический, типа - как можно было умудриться пустить в производство такую кривую схему.
>Спасибо я просто с лампами не очень,
>после транзисторов шокируют.
Там всё ещё проще, чем в транзисторах, но многие расхожие мифы исчезают после пары опытов со спектроанализатором.
Аноним 10/04/16 Вск 13:13:07  224545
(292Кб, 800x800)
>>224390
>Нет. Эта штука просто должна быть горячей.
Ок. С теплом не вопрос - сжигает 10 Вт на накал.
Да-да, 21 век, светодиодные лампы, зелёная экономия во всех устройствах. А мне просто нравится кенотрон в работе.
Аноним 10/04/16 Вск 17:03:01  224568
>>224545
Чё-то просмотрел вторую часть вопроса.
Фазировка анодной тоже без разницы, ибо схема выпрямителя симметричная.
>>224390-кун
Аноним 12/04/16 Втр 07:43:29  224917
(72Кб, 974x974)
Запитать накал через такой китайский "Mini 3A DC-DC Converter Adjustable Step down Power Supply Module replace LM2596s" - зашквар?
Аноним 12/04/16 Втр 07:55:26  224919
>>224917
Если накал косвенный то похуй.
Аноним 12/04/16 Втр 08:10:05  224921
(101Кб, 594x357)
сап радач. интересует опытное мнение. приобрел сей девайс год назад как на пик. сначала естественно тащился и все втирал про аудиофилию и теплый звук, потому что сам нихуя в этом не шарю. Слушал много чего концертного на нем, особенно под виски. ну и естественно звук был збс. типа слышал как по струнам гитары ногти скользят. в итоге на трезвяню не особо доставляет. кто что думает. может эти лампы для пиздатости а не для звука
Аноним 12/04/16 Втр 08:31:29  224923
>>224919
Косвенный. Этим импульсником смогу все лампы на постоянку перевести, а то КРЕНкой сживать излишки очень хлопотно. На всякий случай нормальных конденсаторов на вход и выход добавлю, а саму схему подальше от ламп расположу.
Аноним 12/04/16 Втр 08:51:43  224925
>>224923
Ставь керамику 1206 микрофарад на 10-20. Электролиты не ставь.
Аноним 13/04/16 Срд 22:42:54  225206
(1224Кб, 1728x1152)
Фоточка чужого монтажа.
Аноним 14/04/16 Чтв 00:54:34  225227
>>224921
Это типа тонкота или ты реально хочешь получить Ъ-ламповый звук из этого бумбокса, запиленного на двух подсвечиваемых ecc82 на пике форсинга ламповых устройств? АС должна быть как минимум раздельной, а тракт - "классическим", с лампами предусилителя, лампами выходного каскада и выходными трансформаторами, некоторые еще ценят кенотроны в питании и.т.д. и.т.п.
Аноним 14/04/16 Чтв 17:24:32  225264
(2677Кб, 3264x2448)
Адекватно я расположил все, лампач?
Аноним 14/04/16 Чтв 18:24:27  225270
>>225264
Как мудак
Аноним 14/04/16 Чтв 18:32:32  225272
>>225270
А как надо?
Аноним 14/04/16 Чтв 18:39:47  225273
>>225272

в кострюле
Аноним 14/04/16 Чтв 18:52:37  225279
>>225273
)
Аноним 14/04/16 Чтв 19:06:08  225281
(2481Кб, 3264x2448)
Лучше?
Аноним 14/04/16 Чтв 19:13:26  225282
>>225281
Ты случайно такие клемники не из приборов киповских повыдирал?
Аноним 14/04/16 Чтв 19:19:04  225283
>>225281
Схему или ссылку на пост со схемой. Алсо моно?
Аноним 14/04/16 Чтв 19:20:00  225284
>>225281
47+47 мкФ достаточно чистит 100 Гц, серьёзно?
Аноним 14/04/16 Чтв 19:27:21  225286
>>225284
зависит от тока потребления.>>225284
Аноним 14/04/16 Чтв 19:54:29  225292
>>225283
http://datagor.ru/musicbox/1407-lampovyj-kombik-dlya-doma-nachinayushhim-6n2p-6p14p-5vt.html Это усилок для гитары. Прости за датагорпарашу.
>>225282
Ты про панели для монтажа? Купил в магазине. Вот http://tec.org.ru/board/montazhnye_stojki_i_platy/3ps5_10/257-1-0-1813
>>225284
А какие лучше поставить? В лампах не шарю вообще
Аноним 14/04/16 Чтв 20:05:18  225293
(5Кб, 232x220)
>>225292
>А какие лучше поставить?
Ну, запустишь схему, да послушаешь фон.
У меня вообще 2x390uF, но и требования к отсутствию фону жестокие.

На схеме очень странно нарисована 6П14П, что я сначала удивился решению. Но вывода подписаны корректно.
Аноним 14/04/16 Чтв 20:21:51  225296
>>225293
Это ж гитарник, тут лучше не емкость наращивать, а увеличивать резистор в П-фильтре.
>На схеме очень странно нарисована 6П14П, что я сначала удивился решению
Да уж, по-мудацки, я подохуел, увидев гитарник с раскачкой по второй сетке.
Аноним 14/04/16 Чтв 22:13:28  225311
>>225293
Аноним 14/04/16 Чтв 22:13:54  225312
>>225293
Понял, спасибо.
Аноним 15/04/16 Птн 06:28:03  225337
(46Кб, 312x480)
>>225281
Аноним 15/04/16 Птн 06:37:06  225338
>>225337
Что на пикче?
Аноним 15/04/16 Птн 06:38:54  225339
Тороидальныеп трансы???
катушки???
лампы?
Аноним 15/04/16 Птн 07:51:06  225351
>>225338
То, как НЕЛЬЗЯ ставить трансформаторы друг с другом рядом. Магнитное поле одного будет действовать на другое, а из-за разницы частот/напряжений/направлений магнитного потока может случиться пиздец.
Аноним 15/04/16 Птн 09:05:14  225354
>>225351
Вода сдетонирует? Магнитый поток из сердечника убежит и не вернётся?
Аноним 15/04/16 Птн 09:26:56  225356
>>225354
>эти кривляния
Читай приключения >>213792-куна.
Аноним 15/04/16 Птн 18:27:07  225423
>>225337
Это же тороидальные трансформаторы, да? А как с моими быть?
Аноним 15/04/16 Птн 21:16:22  225452
>>225423
Вспоминаешь школьную программу и то, как будут идти магнитные потоки.
Аноним 15/04/16 Птн 22:36:29  225456
>>225423
Подай питание на силовой трансформатор, поиграйся с расположением выходного трансформатора, снимая вольтметром показания, например, с первички последнего.
Аноним 15/04/16 Птн 23:03:45  225461
>>223927
6п3с 100-200р (матрешки 200-400р), 6п6с 50-100р, 6н8с и 6н9с 50-100р (с цет. цоколем 200-500р), пендосская в зависимости от маркировки 300-1000р, остальное не разобрать\шлак. чем старше лампа - тем дороже, так же есть некоторые особенности некоторых ламп, которые могут поднять цену в несколько раз.
а вообще ты долбоеб, сфоткал клейма военной приемки, а не тип лампы
Аноним 21/04/16 Чтв 14:51:02  226281
>>224377
20 мкФ первый конденсатор в фильтре кенотрон не убьёт? В документации на 5Ц4С вообще обозначена цифра в 5 мкФ.
Аноним 21/04/16 Чтв 20:56:04  226409
>>226281
Не сразу убьёт. Лучше, конечно, ограничиться пятью микрофарадами и дальше организовать П-фильтр (CRC или CLC) с основной емкостью после резистора/дросселя.
Аноним 22/04/16 Птн 18:18:48  226548
>>226409
Остановился на 6,8 мкФ. Если брать меньше, то напряжение слишком падает - на вторичке силового трансформатора всего 280 В и ниже под нагрузкой.
Поставил китайскую плёнку на 400В. Занятно, если прижать конденсатор к корпусу, пальцем ощущается его "гудение" на низкой частоте.
Аноним 23/04/16 Суб 00:51:28  226592
https://www.youtube.com/watch?v=0MR-RUeahJo
https://www.youtube.com/watch?v=_HD7q5B_eVE

Собрал еще парочку часов. Рарных деталей не используется вообще, кроме самих ламп. 74HC595 да MPSA42.
Мне норм, народ на eBay вполне покупает.
Аноним 23/04/16 Суб 10:27:24  226637
>>226592
> народ на eBay вполне покупает.
Ах ты прохиндей! Пользуешься неумением народа держать паяльник?
Аноним 23/04/16 Суб 10:53:47  226644
(208Кб, 1325x594)
>>226637
Ну, там довольно заёбная схема и плата.
ЛУТ не канает, пятаки ламп гарантированно слипнутся.
К тому же, у меня фича — никакого мультиплекса. Почему-то, дофига редкость.
Алсо, я не скрываю проекты плат и сорцы быдлоардуины, кто хочет повторить — всё высылаю.
Аноним 23/04/16 Суб 11:47:39  226650
>>226644
> ЛУТ не канает
> пятаки ламп гарантированно слипнутся.
WUT!?
Аноним 23/04/16 Суб 18:44:58  226714
>>226548
>Если брать меньше, то напряжение слишком падает
Да, это известно, если вообще убрать емкость со входа, то напряжение будет 0.9Uэфф, если он есть - то будет асимптоматически стремиться к 2^0.5Uэфф. Варьируя его номиналом, можно выходное напряжение менять в этих пределах.
6.8uF - вполне нормально, чтобы не угробить кен.
>Поставил китайскую плёнку на 400В. Занятно, если прижать конденсатор к корпусу, пальцем ощущается его "гудение" на низкой частоте.
Один из показателей качества конденсатора, кстати, - отсутствие механических резонансов. Поэтому, а не по вскукарекам удифилов, вимы и рифы с эпкосами рулят, а те же К-78-2 гудят так, что ухом слышно.
Аноним 23/04/16 Суб 21:05:59  226739
>>226592
Ты из ДС?
Аноним 23/04/16 Суб 21:33:53  226741
>>226739
Да, но Чехии.
Аноним 24/04/16 Вск 23:24:46  226860
(50Кб, 640x447)
Недавно узнал что эти лампы вообще не чувствительные
как транзисторы, то есть касетный магнитофон
или радио высокочувствительное это фантастика
для них.
Так для красоты только.
Аноним 25/04/16 Пнд 13:57:50  226981
>>226860
Слабо.
Аноним 06/05/16 Птн 09:20:25  229363
Насколько критично, если в обмотке выходного трансформатора, рассчитанную на 8 Ом, будут подключены колонки на 4 Ома?
Аноним 06/05/16 Птн 09:36:51  229364
>>229363
Полной мощности не разовьет, но работать будет.
Аноним 06/05/16 Птн 09:38:41  229365
>>229363
>>229364
То есть так же как с транзисторами. Лампа по току войдет в насыщение раньше и выходное напряжение перестанет расти.
Максимальная выходная мощность уменьшится в 2 раза.
Аноним 06/05/16 Птн 10:35:27  229369
>>229364
А на искажения как-то повлияет?
Аноним 06/05/16 Птн 15:01:40  229390
>>229369
Да, искажения могут вырасти и скорее всего вырастут от меньшей нагрузки.
Аноним 06/05/16 Птн 18:26:08  229424
>>229390
Ясно, благодарю.
Была идея взять готовый PP трансформатор, но доступны только со вторичной на 8 Ом, а у меня акустика на 4 Ома. Значит не буду торопиться. В идеале вообще вторичку с отводами на 4 и 8 взять.

Алсо чего тред так затих?
Аноним 09/05/16 Пнд 11:41:38  229860
Добрые джентльмены. Ньюфаг в треде.
Чем вы замеряете THD?
И почему я не вижу усилителей на одной лампе?
Аноним 09/05/16 Пнд 17:01:51  229942
>>229860
Если дома то можно спектралабом и звуковой картой. По опыту удобнее и нагляднее с6-11. На одной лампе минимум 1 лично тут постил со схемами, ты какой хочешь именно ?
Аноним 09/05/16 Пнд 18:30:24  229965
>>229942
Мне нужна оптимальная схема, лампу можно любую.
За спектролаб спасибо. Сделаю провод jack 3.5 на jack 3.5 проверю свой fiio e12
Аноним 10/05/16 Втр 00:15:39  230020
>>229965
Оптимальная для чего ? Погляди манакова на 6ф3п 1 лампа 2 каскада и 3вт выжать можно.
Аноним 10/05/16 Втр 00:17:32  230021
>>230020
Мне только наушники усилить, больше не надо.
Аноним 10/05/16 Втр 00:20:02  230022
>>230020
Усилитель под лампу строится, да?
Аноним 10/05/16 Втр 00:36:50  230026
>>230021
Ну тогда тебе какой нить усилитель сергеева на 6ж52п надо, транс подберешь под наушники только. Или 4п1л посмотри у меня в ушах хорошо звучала, но много сексу с накалом и смещение было на батарейках.
Аноним 12/05/16 Чтв 21:35:49  230726
(8Кб, 1035x583)
Всё не могу сесть и добить чертёж корпуса. Думаю уже заказать тупо железку с отверстиями, а остальное деревом.
Аноним 13/05/16 Птн 11:44:21  230771
(286Кб, 800x600)
(269Кб, 800x600)
Не тонем.
Аноним 13/05/16 Птн 13:55:05  230798
>>230771
Схему бы выложил.
Аноним 13/05/16 Птн 15:51:41  230837
>>230798
Не моя работа. Схема, похоже, стандартный push-pull на 6П3С.
Аноним 13/05/16 Птн 15:53:16  230838
(74Кб, 1109x549)
>>230837
Аноним 14/05/16 Суб 01:59:45  230964
Народ кто из Минска отдам лампы 6н3п , 6п15п, гу50 ,ТАН-60 2шт.
drydjykjkl@yandex.by
Аноним 14/05/16 Суб 12:35:43  231041
>>230964
Обычно в расиюшке только нет Аукро
и новой почты, а у вас то каким боком?
Аноним 14/05/16 Суб 15:15:08  231063
>>230964
заберу
фейкопочта fakekun@inbox.ru
Аноним 15/05/16 Вск 13:46:46  231247
(354Кб, 1200x1600)
Поцоны, что делают эти штучки?
Аноним 15/05/16 Вск 14:26:09  231254
>>231247
Лежат на какой-то поверхности имитирующей дерево.
Аноним 15/05/16 Вск 14:55:00  231263
>>231254
Это дерево, просто лак потрескался от старости.
Аноним 15/05/16 Вск 16:04:16  231284
>>231247
Сдвигают фазу тока относительно напряжения на 90 градусов.
Аноним 18/05/16 Срд 07:53:26  231806
>>230726
Двач, какая сумма будет приемлемой за железку 330x210 с работой по сверлению/резке отверстий? Скинул немного исправленный чертёж одним местным мануфактурщикам, жду ответа.
Аноним 18/05/16 Срд 22:00:42  231948
(6Кб, 459x210)
Забавное решение.
Аноним 18/05/16 Срд 22:04:36  231949
>>231806
Чо, молодежь нынче не умеет в дрель и напильник?
Аноним 18/05/16 Срд 22:52:19  231953
>>231949
У меня нет ни места, ни денег на организацию цеха металлообработки. Да и не сильно мне это интересно, в отличии от непосредственно ваяния схем.
Аноним 19/05/16 Чтв 13:23:51  232028
А вообще я не понимаю руске бузинес. Если влом или экономически нецелесообразно делать заказ, который не принесёт пару миллионов за раз, дак откажись сразу и не обещай по телефону, что всё будет.

Всё-таки интересна ваша оценка стоимости работы >>231806
Аноним 19/05/16 Чтв 14:42:54  232044
(347Кб, 1000x562)
>>232028
Нам дед в институтте ручки точил за 5 шт просил 250 р, мы дали 500 чтоб потом еще можно было обратиться, года 2 назад было дело. Так что я бы за твою сверловку больше 1000 не дал бы.
Аноним 19/05/16 Чтв 17:25:44  232086
>>232044
Б-же, как меня умиляют эти тарные дощечки натертые шкуркой и помазанные морилкой с лаком НЦ. Будто нет в РФ дерева другого.
Аноним 19/05/16 Чтв 18:32:16  232103
>>232086
>Б-же
Уёбывай.
Аноним 19/05/16 Чтв 21:40:47  232149
(47Кб, 1280x720)
Аноним 20/05/16 Птн 10:16:49  232245
>>232086
Из чего тогда делать посоветуешь ? Реально доски заебали.
Аноним 20/05/16 Птн 17:49:30  232337
>>232245
Да из досок, но не как криворукий пятиклассник, а как муж умудренный опытом. Купить фрезер, шлифку, лобзик, ленточную пилу, рейсмус. Почитать за способы отделки: лаки, масла, полироль, шпонирование и т.д. и хуярить вещи, а не мастырки на которые глянуть страшно.
https://www.youtube.com/watch?v=Dsi04AsP650
Аноним 20/05/16 Птн 18:32:14  232353
>>232337
Хочу из пластика на пуансоне, не хочу из дерева
Аноним 20/05/16 Птн 18:35:17  232355
>>232353
А матрицу с пуансоном из чего будешь делать?
Аноним 20/05/16 Птн 21:16:47  232381
>>232337
Да ну нахуй, я на эти бабки лучше осциллограф куплю и тд.
Аноним 20/05/16 Птн 22:03:05  232387
>>232355
Из дерева
Аноним 21/05/16 Суб 08:07:37  232426
>>232387
> Из дерева
Натирая его шкуркой? Ну и получишь на выходе такое-же говно, только пластиковое.
Аноним 21/05/16 Суб 08:13:37  232427
>>232426
То есть опять покупать тоже самое, что и для годных поделок из дерева?
Аноним 21/05/16 Суб 08:56:10  232434
(394Кб, 2000x1325)
Дерево, фанера - это же всё мекетная сборка. Железо надо.
Так мне и не ответили про изготовление пластины со отверстиями, так что пощу свою макетку. Кенотрон няшка.
Аноним 21/05/16 Суб 09:51:20  232444
>>232427
Ради одного корпуса я бы не заморачивался, а заказл бы тому у кого есть инструмент и руки. А если хочешь этим серъезно заниматься, то покупай инструмент, а то и собирай/покупай CNC, штудируй литературу и твори. Благо сейчас не СССР и можно не впадать в депрессию и уходить в запой от слова бальса, венге и т.д.
Аноним 27/05/16 Птн 10:40:19  233405
котаны поясните, имею усилитель для наушников на двух 6н7с, будет ли профит в замене их на silvania 6n7gt, если да то дополнительных манипуляций не требуется, просто вставил и всё ?
Аноним 27/05/16 Птн 10:57:24  233407
>>233405
Не будет. Вакуум везде один.
Аноним 27/05/16 Птн 11:03:28  233408
>>233407
по факту разнице в звуке не будет ?
Аноним 27/05/16 Птн 11:15:01  233409
>>233408
От твоих ух зависит услышишь или нет. Я б попробовал.
Аноним 27/05/16 Птн 11:25:47  233412
>>233409
благодарю, какого производителя выбрать ?
RCA, Raytheon, Brimar, Silvania, Nos
Аноним 27/05/16 Птн 11:35:22  233413
(42Кб, 555x408)
>>233409
Обсасывали же уже. поставишь другую лампу, чуть уплывёт режим, получишь большие гармонические искажения. "О-о-о, ламповый звук, новый окрас звучания".
У вас аудиофилия головного мозга.
Аноним 27/05/16 Птн 12:01:12  233416
>>233413
чисто потребительское отношение, с лампами 6Н7С, одна цена при продаже а с лампами made in USA, совсем другая, бохато же.
Аноним 27/05/16 Птн 12:01:53  233417
Режим у ламп и так постоянно плавает, как и напряжение в сети. Усь со стабилизированным питанием ?
Аноним 27/05/16 Птн 12:10:17  233418
(16Кб, 313x330)
>>233417
стоит транс ТВЗ-1-9
Аноним 27/05/16 Птн 12:12:33  233419
>>233417
Используй СГшку, Люк.
Аноним 27/05/16 Птн 12:31:19  233420
>>233419
Чего не стабилитрон каменный ?
>>233418
Да купи уже чего нить не поймешь надо оно тебе или нет пока не попробуешь. Режим у ламп все равно гуляет хотябы от старения катода. В схеме не надо еще резистор утечки сетки поставить? Реально от разных положений громкости будет режим плавать правда очень чуток.
Аноним 27/05/16 Птн 12:50:57  233425
что лучше пентод 6ж32п
или триод 6с62н?.
для качества звука.
Аноним 27/05/16 Птн 12:56:55  233428
>>233425
куда ставить будешь ? По параметрам и режимам 32 лучше сильно выглядит
Аноним 27/05/16 Птн 18:33:47  233511
>>233428
Как выбрать оптимальную лампу?
Гайда нету, а я ньюфаг.
Аноним 28/05/16 Суб 09:33:07  233651
>>233511
Так от задач зависит. Для микрофона одна для мощного уся другая, для анальных утех гм100. Покурить Морган Джонс ламповые усилители как раз для ньюансы.
Аноним 28/05/16 Суб 12:52:05  233675
(730Кб, 2560x1920)
>>233428
>лучше сильно выглядит
Так вот меня что и шокирует,
как же это так?
1973й год магнитофон 3й класс, для народа,
стоит 6ж32п.
1976й год магнитофон 1й класс для илиты,
стоит уже 6с62н (романтика 105)
Аноним 28/05/16 Суб 18:21:44  233727
>>233651
Мне 32 омные уши усиливать. Хочу себе приобрести карту без усилителя hifime 9018 32 битную. У нее грят мощности не хватает на наушники.
Аноним 28/05/16 Суб 20:07:30  233746
>>233727
6п14п подойдёт.
Аноним 28/05/16 Суб 21:52:09  233764
>>232337
>ленточную пилу, рейсмус.
Да хуйня делов, в туалет поставил и хуярь корпуса.
Аноним 28/05/16 Суб 21:52:53  233765
>>232337
>ленточную пилу, рейсмус.
Да хуйня делов, в туалет поставил и хуярь корпуса.
Аноним 28/05/16 Суб 22:09:36  233769
>>233675
Для того места где стоит 6с62 её линейности вполне хватает, напряжения требует меньше и накала меньше ест.
>>233727
Для ушей одноламповое что нить. Макетил подобное на 4п1л, 6с45п, 6Ж43п, 6ж51п. Вопрос найти транс выходной подходяший.
Аноним 28/05/16 Суб 23:15:29  233781
(209Кб, 2000x1127)
>>233765
А ТО!
Аноним 29/05/16 Вск 01:38:25  233796
>>233746
>>233769
А если я другую лампу захочу воткнуть туда?
Аноним 29/05/16 Вск 13:48:07  233923
>>233796
Твои проблемы.
>>233769
>напряжения требует меньше и накала меньше ест
Напряжение везде одинаковое 6.3
да и ток почти такой же.
Аноним 29/05/16 Вск 17:13:08  233971
>>233781
Чувак, покажи свои корпуса может закажу теюе ящик.
>>233923
Я про анодное напряжение. И у 62 сильно выше входное получается, что хорошо для пьезо звукоснимателей,видать потому и ставили.
Аноним 29/05/16 Вск 20:58:28  234012
>>233923
> Твои проблемы.
Проблемы то мои, но возможность апгрейда на более дорогую/хорошую лампу существует?
С заменой трансформаторов и прочей хрени, конечно.
Аноним 29/05/16 Вск 21:53:16  234032
>>234012
Так это ты новый усилитель соберешь.
Аноним 29/05/16 Вск 21:55:47  234033
>>234032
Но общую схемотехнику менять то не надо?
Я просто хочу сделать апгрейдоспособный усилитель без пайки вообще. Чтобы была возможность горячей замены всех деталей без изменения схемотехники. Норм? Покатит?
Аноним 29/05/16 Вск 22:19:10  234037
>>233971
>что хорошо для пьезо звукоснимателей
Но там магнитофон вообще то.
Аноним 29/05/16 Вск 22:24:50  234038
>>234033
Да покатит но менять придется имхо всю схему, может даже питание и ламповые панели. >>234037
Документацию найди и посмотри.
Аноним 30/05/16 Пнд 09:06:24  234076
>>233727
32 Ом, маловато как то
Аноним 30/05/16 Пнд 09:11:24  234078
>>234076
Что имею.
Аноним 30/05/16 Пнд 09:21:44  234079
>>234078
поясни за свои наушники
Аноним 30/05/16 Пнд 09:24:55  234080
>>234079
35 ом, прошу прощения
doctorhead.ru/product/hifiman_he_400/
Аноним 30/05/16 Пнд 12:22:05  234097
>>234038
>Документацию найди и посмотри.
поехавший
Аноним 30/05/16 Пнд 16:32:21  234121
Второй день гуглю ламповую тему. Итак.
Сначала я выбираю лампу, потом трансформатор к ней, а уже после всего этого схемотехнику. Ведь так?
Аноним 30/05/16 Пнд 16:56:18  234128
>>234121
ищи готовую схему кторую уже не раз собирали, доверять Кузьмичам это рулетка. Транс и лампу подбираются по схеме
Аноним 30/05/16 Пнд 19:15:38  234160
>>230726
Выжгли лазером эту железку за две сотни. Шикарно, не перевелись на Руси мастера! Как перенесу детали и трансформаторы на неё, выложу фото.
Аноним 01/06/16 Срд 16:13:20  234471
>>232149
А что это за малышок? Есть что посмотреть по нему?
Аноним 01/06/16 Срд 18:55:55  234491
>>234160
>на Руси мастера!
Без немецкого лазера, пустой звук.
Аноним 01/06/16 Срд 22:46:19  234539
>>234160
>Шикарно,
chic, ле мот francaise
Аноним 02/06/16 Чтв 06:06:14  234584
Какая лампа нынче самая модная?
Только не 300В, нет денег на нее.
Аноним 02/06/16 Чтв 07:46:26  234607
(26Кб, 296x800)
>>234584
6П3С
Аноним 02/06/16 Чтв 08:04:36  234609
>>233412
NOS это не производитель. Это означает "новое, с хранения", New Old Stock.
Я тебя уверяю, что если твои лампы исправные - никакой разницы от замены ты не услышишь (если сильно не захочешь этого).
Аноним 02/06/16 Чтв 08:05:19  234610
>>234607
Прекрасно. А чем лучше тетрод пентода?
Я вот читал что пентоды дают наименьшие искажения. Так ли это?
Аноним 02/06/16 Чтв 08:07:00  234611
>>233675
Нувисторы позиционировались как малошумящие лампы.
Может в этом дело, что их ставили в магнитофоны, а не в крутизне.
Аноним 02/06/16 Чтв 08:10:49  234612
>>234610
Триод "условно" - это регулируемый резистор.
Пентод - источник тока.
В усилителях без ОС триод работает лучше, т.к. демпфирует само-ЭДС динамика.
Пентод же, как источник тока, позволяет диффузору болтаться как ему угодно, поэтому применяется в усилителях с ООС.
Аноним 02/06/16 Чтв 08:49:13  234626
>>234080
http://sergeev21.narod.ru/6j52pdr.bmp
Думаю по этой схеме собрать.
Какие подводные камни?
Аноним 02/06/16 Чтв 10:40:28  234634
(180Кб, 1024x768)
>>234626
отписывался же, две 6н7с, раскачивает норм 120 Ом наушники и 8 Омные ширики, норм, пили
Аноним 02/06/16 Чтв 11:00:36  234637
>>234634
Это что за табурет?
Аноним 02/06/16 Чтв 11:28:52  234645
>>234634
Я хочу в эту схему вставить одну 6ж51п.
Аноним 02/06/16 Чтв 11:48:23  234648
>>234076
>32 Ом
Раскачивает любой realtek же. Смысл?
Аноним 02/06/16 Чтв 11:58:58  234655
>>234648
У реалтека нет усилителя.
Аноним 02/06/16 Чтв 12:15:17  234659
>>234655
Так они все одно под 0,7 вольт RMS гонят вроде, ни?
Аноним 02/06/16 Чтв 12:30:57  234661
>>234659
Но ты же забыл про активное, реактивное сопротивление наушников. Где-то видел замеры напрямую от ЦАПа и через усилитель. Линейность была за усилителем.
Аноним 02/06/16 Чтв 12:56:18  234663
>>234637
усилитель для наушников
Аноним 02/06/16 Чтв 12:57:51  234665
>>234645
делал ламповый буфер на 6ж51п, разницы между 6н7с нету
Аноним 02/06/16 Чтв 13:57:13  234671
>>234665 Схему буфера покажи.
Аноним 02/06/16 Чтв 18:40:41  234712
Такое возможно за такие деньги?

ebay.com/itm/Nobsound-Audio-Mini-6J9-Vacuum-Tube-Headphone-Amplifier-Stereo-HiFi-Earphone-Amp-/262373529124
Аноним 02/06/16 Чтв 19:33:15  234721
(299Кб, 470x470)
>>234712
>THD 0,005%
>tube amplifier
Аноним 02/06/16 Чтв 20:06:33  234732
>>234721
Вот вообще топ ламповый сколько дает THD и SNR?
Аноним 02/06/16 Чтв 22:02:31  234754
>>234721
Тащемта, если постараться, то можно и меньше получить, но времени на такой усь надо будет въебать очень хорошо.
Аноним 03/06/16 Птн 00:42:07  234782
(43Кб, 542x241)
Это пожалуй идеал.
Проще не нашел.
Как заявлялось ранее 35 ом.
Усилителя на моей аудиокарте нет.
Аноним 03/06/16 Птн 06:12:33  234789
(18Кб, 640x480)
>>234782
От 36 В хорошего звука не будет.
Аноним 03/06/16 Птн 12:54:28  234839
>>234789
Как эти графики вообще влияют на звук?
стаб для srpp 6н6п Аноним 03/06/16 Птн 13:07:54  234842
(40Кб, 571x363)
(14Кб, 758x301)
привет лампач!
Собираю стаб на полевике 2SK2996 (На схеме IRF840 т.к 2SK2996 там нету) на данный усь, как посчитать сопротивление лампы для понимания приложенной нагрузки на стаб?
Аноним 03/06/16 Птн 15:54:29  234861
>>234839
А хуй знает.
Аноним 03/06/16 Птн 15:55:21  234862
>>234782
Крону на транс заменю. Норм же будет, да? :3
Аноним 03/06/16 Птн 15:56:06  234863
>>234842
20-25 мА на каждый канал.
Аноним 03/06/16 Птн 16:05:59  234865
>>234862
а ты шутник
Аноним 03/06/16 Птн 16:24:14  234868
>>234863
300V/0.025A=12kOm
на стабилитронах по 5W из 5W допустимых при такой нагрузке, не уж придется еще 2 в параллель лепить (( Анон, помоги выбрать годную схему питания сего
Аноним 03/06/16 Птн 17:32:31  234877
Рооллрма
Аноним 03/06/16 Птн 18:02:50  234886
>>234732
>>234754
Вот похожий китайский усилок разобран более подробно:
https://www.youtube.com/watch?v=coSt5HWRvv4
Аноним 03/06/16 Птн 21:01:24  234930
>>234886
Кому лень смотреть - лампа там существует как буфер, кроме того что она светится, ничего в сигнал практически не привносит.
Аноним 03/06/16 Птн 21:36:34  234938
Почему для предусиления и выходного усиления юзаются разные лампы? Я ваще вогнать не могу.
Аноним 03/06/16 Птн 22:47:32  234942
>>234938
Вопрос для "Помощи ньюфагу тред".
Аноним 03/06/16 Птн 23:02:16  234943
(53Кб, 728x260)
>>234868
Чего ради стабилизировать анодное?
Аноним 04/06/16 Суб 08:38:57  234977
>>234712
Прозреваю лампы повторителями перед усилителем на ОУ.
Его потрошил австралиец с дурацким голосом, но схему не срисовал. Два ОУ в DIP-8 там внутри есть, но лампы не только накал используют.
Аноним 04/06/16 Суб 08:40:27  234979
>>234943
Чтобы пежимы не плавали с напряжением в сети. Критично для схем без автосмещения.

Но как правило - просто изъеб.
Аноним 04/06/16 Суб 17:01:48  235053
Без выходных трансов собирал кто?
Колонки не горят?
Аноним 04/06/16 Суб 18:08:56  235082
Спаял прошлым летом УСь на 6п36с)00)
Аноним 04/06/16 Суб 21:59:26  235110
>>235053
Собирал только для высокоомных наушников схему >>234842, где-то в глубине треда можно поискать отзыв.
Дельного без трансформаторов на лампах для нагрузки 4-6 Ом не сделать.
Аноним 04/06/16 Суб 22:09:32  235112
>>234842
Не понимаю логики. Там же на выходе конденсатор разделительный. С точки зрения аудиофила получается, что слушаешь конденсатор, а не лампу. Нужен трансформатор, иначе - не труъ.
Неспроста же транзисторные усилители принято делать с двухполярным питанием, конденсатор - это дно. Причем, это правда даже с точки зрения не аудиофила. В случае с полупроводниками этот конденсатор будет вносить искажений больше, чем вся остальная схема. Даже если подобрать и поставить пиздатый малоискажающий конденсатор, он со временем деградирует и опять-таки будет гадить больше всех.
Вы тут неправильные аудиофилы, в общем.
Аноним 06/06/16 Пнд 00:30:41  235287
Как ваще можно одной лампой усилить стерео сигнал? Это легально?
Аноним 06/06/16 Пнд 05:04:18  235297
>>235287
Они сдвоенные многие.
Аноним 06/06/16 Пнд 10:41:49  235349
(25Кб, 646x315)
Добрый вечер, аноны, хочу собрать ламповый дисторшн на 6н2п, но тут встал вопрос: какое для этой схемы нужно входное напряжение, какая схема для блока питания и правильно ли я понял что питание обозначено буквой D?
Аноним 06/06/16 Пнд 10:50:05  235352
>>235349
https://istok2.com/data/564/
Да, D обозначает анодное питание
Блок питания - да хоть диодный мост с трансформатором подходящим и фильтром из конденсатора
Аноним 06/06/16 Пнд 10:51:12  235353
>>235352
А еще один вопросик:
А input, B output?
Аноним 06/06/16 Пнд 11:07:44  235359
>>235353
Да
Может вот это пригодится? - http://sixtnins.appspot.com/overdrayv-lampovyy-shemy.html
Аноним 06/06/16 Пнд 11:12:32  235360
>>235359
О, спасибо, думаю пригодится, я в радиотехнике нуб полный, есть схема блока питания именно для этой схемы? И можно ли готовый блок купить?
Аноним 06/06/16 Пнд 16:58:32  235428
>>235359
Ох братан. Это я искал много дней. Спасибо.
Аноним 07/06/16 Втр 16:33:44  235697
>>235360
Схемы простых БП были даже по той ссылке, что я кинул, Я так глянул глазом - там с питанием для дисторшна как-то не просто, пониженное что-ли надо, чтоб "гадило" сильнее (читать надо, в гугле инфы много)
Аноним 07/06/16 Втр 16:34:17  235698
>>235428
Вообще не за что - это в течении пяти минут нашлось сразу, но рад, что пригодилось!
Аноним 08/06/16 Срд 08:37:37  235787
>>224917
Оказалась, что у платки здоровый forward voltage drop, так что 6,3 В постоянного напряжения из 6,3 В переменного на ней не получить. Буду городить выпрямитель, конденсатор на 5000-10000 мкФ и мощный резистор на 1-2 Ом.
Аноним 08/06/16 Срд 21:46:24  235960
Уронил 6Н8С. Лампа не разбилась, вакуум не потеряла, но при работе стала жутко микрофонить на один канал, даже похоже, что звук там стал чуть тише.
На выброс?
Аноним 09/06/16 Чтв 05:38:46  236017
>>235960
Не, разбери, почини.
Аноним 09/06/16 Чтв 08:00:31  236023
>>235960
Продай
Аноним 09/06/16 Чтв 08:03:48  236024
(28Кб, 640x426)
>>236017
Шутник. Думал, может погонять её без анодного.
Ладно, уже другую поставил.
Аноним 09/06/16 Чтв 09:26:58  236039
>>235960
плюхи курили так, оч удобно
Аноним 11/06/16 Суб 18:33:11  236373
(766Кб, 2000x1325)
(1161Кб, 2000x1325)
>>234160
>>219931
и более ранние.
Привет, Личный бложик.
N-ая итерация приближения к идеалу законченного устройства.
- Потратился на дроссель и силовой трансформатор от "Золотой середины" в добавок к своим выходным трансформаторам. Потому что годнота и внешне, и по функционалу. Жаль, за рекламу мне не платят.
- После появления трансформатора, расчитанного в том числе на работу с кенторонами, после приступа аудиофилизма было решено делать питание именно на них. Одна беда фон тяжелее гасить даже с дросселем. Возможно, откачусь на диоды.
- Монтаж, если смотреть на всякие гитарные усилители, у меня как-то слабоват. Если сделаю нормально разводку накала, укорочу излишки проводов, будет нормально смотреться?
- Сделал накал постоянным током. 10000 мкФ достаточно для фильтрации на нагрузку в 1,6 А?
- С одной стороны жаль, что не добил корпус полностью, но поскольку рисую в CAD'ах такое впервые, то ошибки проще выловить поэтапно проектируя и изготовляя. Дороже, но и кайфа больше.
- Когда заставлю себя сесть за Компас, то следующая версия должна уже быть финальной.
Аноним 12/06/16 Вск 04:25:19  236473
(357Кб, 1600x1200)
Суп тред, а я тут разбогател и закупил МОАР лампочек.
Какик же они всё-таки кавайные, особенно ZM1020.
Аноним 12/06/16 Вск 06:42:51  236485
(87Кб, 1024x768)
(186Кб, 1600x1200)
Двач, у меня есть такой старый регулятор ALPS 50kdx2. Хотел бы использовать его с своём проете, но не понимаю, как крепить его к стенке - он слишком длинный, что ниодин колпачок к нему не подходит. Городить какую-то дополнительную пластину, чтоб сместить его вглубь корпуса от передней панели?
Аноним 12/06/16 Вск 06:53:18  236486
>>236485
Да, панель и фальшпанель
Аноним 12/06/16 Вск 06:54:04  236487
>>236473
Где купил?
Аноним 12/06/16 Вск 07:19:28  236490
(131Кб, 960x480)
>>236487
У старьёвщика по радиодеталям в Праге.
У него там коробок 5, из-под яблок типа, с ГРИ. Большинство NOS в коробочках.
Я почти развелся на 6 новых Z566M (31 мм цифры, блеять!), но 13к рублей стало жалко.
Аноним 12/06/16 Вск 07:23:37  236491
>>236490
Хотя на eBay дешевле. Ну и правильно, что не развелся.
http://www.ebay.com/itm/Z566M-6x-tested-Z567M-1-x-tested-/162072511372
А вот мелкие у него норм, по 250-300р.
Аноним 12/06/16 Вск 20:36:45  236584
Выглядит охуенно, монтаж аккуратный, но кто так трансформаторы размещает?
Аноним 12/06/16 Вск 22:41:08  236611
>>236584
Ты о >>236373?
Поясни за расположение трансформаторов.
Аноним 14/06/16 Втр 09:05:48  236871
>>236373
Усиль на 6н9с+6п6с примерно? Я вот в аудиоальт выходные трансформаторы заказал, мотают. Думаю на чем лепить - То-ли манаковский на 6ф3п, то-ли на той связке. Как звук получился? А это, монтажные стойки откуда брались? Если мундорфы ставил, чего резюки ВС или ПТМН не запихал, куда можно?
Аноним 14/06/16 Втр 15:09:26  236900
>>236871
> 6н9с+6п6с
6Н8С+6П6С и питание на 5Ц4С. 6Н9С пробовал (правда без подгонки режима), но она даёт излишнее для меня усиление.
Звук по тестам в пределах нормы. По ощущениям так же без огрех, довольно приятное звучание на классике, джазе, инструментальной музыке.
>монтажные стойки
У братьев китайцев:
Tag Board Terminal Strip for Guitar Tube Amp DIY Classic 300x16mm 26pin
M3 Brass Spacer Standoff kit
>резюки ВС или ПТМН не запихал
Нет у меня таких, а в магазинах только MF и МЛТ. Думал заморочиться с заказом резисторов Allen-Bradley, Kiwame и конденсаторов ELNA в катоды, но отпустило - и так качество звучания нравится. Mundorf брал ещё не очень дорого.
Аноним 14/06/16 Втр 15:14:41  236901
>>236900
Понял, спасибо. А на что они у тебя играют, что за акустика?
Аноним 14/06/16 Втр 15:26:06  236902
>>236901
Внезапно, но на высокоомные наушники.
Аноним 14/06/16 Втр 15:43:27  236905
>>236902
Вот это поворот! (С)
Я просто тут смотрю на вот это - http://ru.yamaha.com/ru/products/audio-visual/speaker-systems/bookshelf-speakers/ns-6490/?mode=model (чуйка вроде ничего)
Или думаю что надо искать что-то на 10ГДШ-1, например
Или покупать и строить что-то на 4а28/32 хрен-его знает
Вот и решил узнать, что стоит...
Аноним 14/06/16 Втр 17:40:46  236929
(138Кб, 1470x1046)
>>236905
По аккустике здесь был интересный тред, где аноны писали о сборке колонок.
По усилителю я бы рекомендовал тебе собрать двухтактник на 6П3С: большая максмальная мощность, меньше искажений, особенно на комфортном уровне громкости. Сам хочу к зиме взяться за этот проект.
Аноним 14/06/16 Втр 19:09:24  236933
>>236929
Почему тут никто не собирает ионофоны?
Ну хоть кто нибудь бы собрал.
Аноним 15/06/16 Срд 08:28:16  236992
>>236933
а чем они хороши? игрушка
Аноним 15/06/16 Срд 18:18:52  237047
>>236992
Драйвер почти не имеет массы.
Аноним 15/06/16 Срд 18:25:10  237048
>>237047
И эффективности.
Аноним 16/06/16 Чтв 03:13:49  237160
Кто без ООС делал усилители?
Не сильно он похож на фонокорректор?
Аноним 16/06/16 Чтв 08:42:19  237170
(124Кб, 800x600)
>>237160
Делали 3 штуки, 1 каскад схема в треде есть. на пике его ачх. Счас делаем еще один цирклотрон без оос.
Аноним 16/06/16 Чтв 17:05:38  237212
>>237160
>без ООС
В чём смысл дрочки на отсутствие ООС?
Аноним 16/06/16 Чтв 17:48:56  237220
(963Кб, 2048x1536)
(803Кб, 2048x1536)
Вот что надыбал совершенно случайно, под завалами в куче всякого мусора. От чего - хз, рядом кусков плат с цифровой тематикой не обнаружено.
Как ни странно, выглядит целым, даже без трещин, так что есть шансы, что он еще жив.
Как проверить? Тут не только катод-аноды, но и сетка.
Алсо, реквестирую схем индикации на таком дисплее. Смущает опять-таки сетка, хз что с ней делать.
Аноним 16/06/16 Чтв 18:25:33  237229
(54Кб, 441x822)
>>237220
Бля, я реально тупой.
Как его подключать?
5в на крайние выводы подаю - в темноте видно что две нити накала слегка накаляются.
Но как проверить какой-нибудь сегмент? Не могу понять куда тут подключать 27в. Просто + к сетке нужного разряда и к сегменту a-h? А минус куда?
Никогда не имел дел с такими индикаторами, не пинайте сильно.
Аноним 16/06/16 Чтв 19:06:25  237236
>>237229
Схему бы.

>>237212
Смоделируй блин звук с ООС и без.
Субъективно меньше стерео.
Аноним 16/06/16 Чтв 19:58:43  237249
(232Кб, 1024x768)
>>237236
Какую схему?

Сам дотупил, в общем. Минус у 5 и 27в должен быть общим, всего-навсего.
Один вопрос остался: где должен быть токоограничительный резистор? В сетке или в сегменте? Или же и там, и там?
Аноним 16/06/16 Чтв 20:27:54  237257
>>237236
>меньше стерео
Да ну, ерунда какая-то.
Вот что пишут отцы: "меняется выходное сопротивление усилителя (лучше демпфирование), ниже КНИ и ИМД , меньше хвост гармоник, выравнивается и увеличивается диапазон АЧХ как в сторону низа, так и верха." Не вижу смысла не применять ООС.
Аноним 16/06/16 Чтв 21:04:18  237268
>>237257
Возьми твой любимый трек.
Продублируй.
Сдвинь один трек относительно другого на один семп.
Ты получишь еще более ровную АЧХ. Послушай вообщем.
Аноним 18/06/16 Суб 20:41:40  237575
>>236584
>но кто так трансформаторы размещает?
Всё-таки хочу увидеть какой-нибудь комментарий.
Аноним 18/06/16 Суб 20:59:27  237576
>>237575
http://studopedia.org/1-13833.html
Аноним 18/06/16 Суб 21:32:20  237578
>>237268
Ой олух царя небесного. Хорус в этом случае получится.
Если звук высокой четкости, например 96к, то хорус не будет заметен
Аноним 20/06/16 Пнд 03:02:23  237886
>>236611
Да, что-то лажанул с сообщением.
>>237575
Там 2 выходных трансформатора и дроссель имеют взаимные наводки из-за параллельного размещения магнитопроводов.
Аноним 20/06/16 Пнд 11:04:41  237919
(11Кб, 509x288)
Попадалась статья о калибровке SpectraLab с помощью обмотки накала 6,3 В и делителя напряжения. Кто-то таким занимался?
Аноним 20/06/16 Пнд 15:08:18  237930
Народ, а при первичке в 0,15 по меди в выходном трансформаторе, сколько можно безбоязненно "вливать" току? Т.е. к примеру две 6п6с в параллель тянет, или нет?
Аноним 21/06/16 Втр 07:36:39  238102
>>237930
там зависит еще от сечения сердечника и марки железа, чтоб в насыщение не входил. Считать максимальную индукцию надо.
Аноним 21/06/16 Втр 08:44:27  238107
(22Кб, 496x104)
Хочу попробовать такой фильтр. Если подобрать конденсатор на частоту 100 Гц, выйдет довольно годно же?
Аноним 21/06/16 Втр 09:50:29  238113
>>238102
10 квадратов М6 железа
Аноним 21/06/16 Втр 11:35:34  238122
>>238113
Да потянуть должно. Ток покоя примерно 80 мА будет.
Аноним 21/06/16 Втр 11:56:53  238132
>>238122
Спасибо большое! Ну, и я так смыслю, немагнитный зазор слегка побольше чем 0.1 мм сделать надо будет...
Аноним 21/06/16 Втр 12:37:05  238141
>>238132
Ой ненадо - индуктивность упадет, бас просядет. Если только лампы включаешь триодами, то может и прокатит - уменьшится Ri при параллельном включении ламп. Неужто мотальщики не указали макс. ток транса ? По нему и ориетируйся.
Аноним 21/06/16 Втр 13:15:42  238145
>>238141
Да сказали до 50 мА типа... Но мне кажется можно чуточку больше, спалить не хочется просто...
Аноним 21/06/16 Втр 13:51:47  238151
>>238145
Спалить не спалишь, чтоб 0.15 пережечь амперы нужны. А вот искажения от насыщения транса легко. Судя по вах ламп больше одной 6п6с такой транс не потянет. Может тебе лампу поменять лучше 6c4c у нее как раз покой 60 ма транс потянети Ri меньше чем у пары 6п6с.
Аноним 21/06/16 Втр 14:02:23  238154
>>238151
Мне кажется, до насыщения его довольно тяжело надо "гонять"
6С4С дорогие нонче... Да и не дорос мне кажется я до них) Сейчас вот сижу, думаю, как все это добро "вписать" в gainta`овский корпус (b019bk) вроде все залезть должно, хотя подвал, конечно, не шибко большой, чтоб емкостями там все утыкать... Хотя на макетке 3 по 330 мкФ вполне себе неплохо фон убирали, но ухом в колонке слышно...
Аноним 21/06/16 Втр 14:06:10  238157
>>238154
Ток покоя какой планируешь на 2 лампы ? Трансы где заказывал ?
Аноним 21/06/16 Втр 14:10:01  238158
>>238157
Я пока вообще думаю простейщие Манаковские усили - или 6ф3п или 6н9с+6п6с (их есть у меня просто) Да и играют вполне приятно, если нет требований к колбасе, и чуйка у АС нормальная, то их вполне хватает...
Мотали в Аудиоальт под 6ф3п
Аноним 21/06/16 Втр 14:25:04  238160
>>238158
>Мотали в Аудиоальт
Доставь фоточки.
Аноним 21/06/16 Втр 14:27:12  238161
>>238160
Ох, постараюсь кидануть попозжее - я на работе, а оне дома...
Аноним 21/06/16 Втр 16:57:38  238184
Оптный анон, ты слушал лампы ГУ и ГМИ?
Стоит игра свеч?
Аноним 21/06/16 Втр 21:03:43  238228
(1550Кб, 1980x1113)
>>238160
Качество говно, но такой телефон...
Аноним 21/06/16 Втр 21:25:21  238236
>>238184
Пушпул у приятеля по 4 шт гу19 на канал динамика бешеная, бас бьёт в грудь, но по мне верхов чуть чуть не хватает. Хозяин очень доволен.
Аноним 21/06/16 Втр 21:29:51  238237
>>238228
Я в глаза долблюсь или они ржавые?
Аноним 21/06/16 Втр 21:45:37  238239
>>238237
Да) но так как они уйдут под покраску, это неважно
Аноним 21/06/16 Втр 21:59:41  238245
Всем привет, хотелось бы задать задать вопрос, на каких лампах мне стоит строить ЛУ.
Критериев несколько, а именно:
1)Отличное качество звучания
2)Cоветские лампы, которые будет нетрудно достать
3)Выходная мощность 5+-2 Ватт
Собирал на 6п36 (моно) и на телевизионных трансах, однако эта байда не влазит в корпус от советской радиолы, а мне хотелось бы запихать усил туда.
Аноним 21/06/16 Втр 22:16:32  238250
>>238245
А питание какое есть, выходники? Или это будет покупаться под лампы?
Аноним 21/06/16 Втр 22:23:07  238252
>>238250
на счёт трансов полный голяк, хотя есть советские.
Аноним 22/06/16 Срд 06:26:17  238268
>>237249
Бамп вопросу. Все-таки, где должны стоять резисторы?
Ток сетки без резистора - около 2.1мА, это не дохуя? На сегментах пробовать не решился.
Аноним 22/06/16 Срд 10:09:12  238286
>>238268
Зацени похожее на твоё добро, авось сгодится
http://www.155la3.ru/datafiles/kpr014.pdf
Аноним 22/06/16 Срд 14:08:02  238321
Так, пацаны. Достаточно плохожопо будет смотреться одноламповый усил на ГМИ 6?
Есть что-нибудь еще более извратное одноламповое?
Аноним 22/06/16 Срд 14:51:11  238341
>>238321
Раскачивать её чем будешь ?
Аноним 22/06/16 Срд 15:15:03  238350
>>238239
Пиздец там культура производства. Ржавое зато М6 ебта.
Аноним 22/06/16 Срд 15:43:25  238359
Где можно такие ламповые часы купить ? Из вас кто нибудь продает, пусть даже и без корпуса ? Какова примерная цена?
Аноним 22/06/16 Срд 15:53:24  238363
>>238341
Пока не придумал.
Аноним 22/06/16 Срд 16:04:05  238366
>>238350
В зависимости от стоимости. Сколько за такие ТВЗ >>238228 взяли?
Аноним 22/06/16 Срд 16:17:02  238367
>>238363
Ну если принципиально одноламповый на ней то тяжело придется. Для полной мощи вольт 20 амплитуды надо, и делать на ней лучше двухтакт. И трансы дешевле и мощь в пентоде больше. Погляди рысь 39, оч. похожая на твою лампа на выходе.
Аноним 22/06/16 Срд 16:17:59  238368
>>238350
Ржа это мой косяк
>>238366
Чуть меньше 5К рублей за пару
Аноним 22/06/16 Срд 16:23:17  238370
>>238368
Блин дешево как за м6. Какие параметры ?
Аноним 22/06/16 Срд 16:31:41  238372
>>238370
Железо или что? или все, что знаю?)
Аноним 22/06/16 Срд 17:49:46  238384
>>238286
Пример никакой. Видно, что на сетке резистор весьма малого номинала (82 ом), а аноды подключаются напрямую к выводам микросхемы. Непонятно, нужны ли резисторы в анодах и почему номинал сеточного резистора такой низкоомный.
Аноним 22/06/16 Срд 18:03:28  238387
Повторю вопрос, ибо важно пздц...
Хочу спаять лампач.
Критериев несколько, а именно:
1)Отличное качество звучания
2)Cоветские лампы, которые будет нетрудно достать
3)Выходная мощность 5+-2 Ватт
Собирал на 6п36 (моно) и на телевизионных трансах, однако эта байда не влазит в корпус от советской радиолы, а мне хотелось бы запихать усил туда.
Аноним 22/06/16 Срд 18:16:53  238390
(597Кб, 1700x1174)
Замените какую годноту выкидывают иногда... Хоть что-то да заберу из блоков...
Аноним 22/06/16 Срд 18:19:25  238391
Ох уж эта сраная автозамена...
Аноним 22/06/16 Срд 18:21:52  238392
>>238384
А может глянуть что там за мелкосхема, вдруг у неё внутре неонка... Ну в смысле резисторы на выходах...
Аноним 22/06/16 Срд 18:41:19  238397
(8Кб, 840x430)
>>238387
Аноним 22/06/16 Срд 18:43:08  238398
>>238397
ты мой герой :3
Аноним 22/06/16 Срд 20:24:24  238426
>>238392
Дык там есть ее блок-схема, резисторы там не обозначены, только лог. элементы. Резисторы далеко не всегда рисуют в таких схемах, даже если они есть.
Аноним 22/06/16 Срд 21:20:24  238447
>>238367
Гуглил "рысь 39".
Ничего кроме шуб не нагуглил.
Аноним 23/06/16 Чтв 01:52:31  238530
Нашел лучшую лампу ГИ-30!
Хочу сделать однотактную схему.
Трансы к ней закажу.
Подводные камни?
Аноним 23/06/16 Чтв 07:33:14  238556
>>238447
http://www.lynxaudio.net/%D0%BB%D0%B0%D0%BC%D0%BF%D0%BE%D0%B2%D1%8B%D0%B5-%D0%B0%D0%BD%D0%B0%D0%BB%D0%BE%D0%B3%D0%BE%D0%B2%D1%8B%D0%B5-%D1%83%D1%81%D1%82%D1%80%D0%BE%D0%B9%D1%81%D1%82%D0%B2%D0%B0/%D1%83%D1%81%D0%B8%D0%BB%D0%B8%D1%82%D0%B5%D0%BB%D0%B8-%D0%BC%D0%BE%D1%89%D0%BD%D0%BE%D1%81%D1%82%D0%B8/ VTA39
Аноним 23/06/16 Чтв 10:28:27  238582
(371Кб, 1052x1941)
Зацените лампашку
Года нет, на другой стороне стандартное обозначение
Аноним 23/06/16 Чтв 11:28:13  238593
>>238582
Чего то экспериментальное видимо. Было б 2 шт...
Аноним 23/06/16 Чтв 12:12:12  238597
(461Кб, 1121x1894)
>>238593
Две и есть, но состояние мне пока не известно
К ним же пойдет вот эта, если живая, опять же
Аноним 23/06/16 Чтв 12:22:40  238599
>>238597
6V6 В триоде включать будешь ?
Аноним 23/06/16 Чтв 12:25:41  238601
>>238599
Ох, я сначала просто на 6н9с и обычных 6п6с что-то соберу, послушаю, а там уже буду думать, на них не пробовал ещё ни разу
А есть опыт сборки с подобными лампами, чего сотит делать?
Аноним 23/06/16 Чтв 12:45:58  238605
>>238601
Да нормальный однотакт можно сделать ватта на 4. Но я б раскачивал 6н8 - внутреннее сопротивление меньше, а усиление большого не надо. Хотя и 9 мелз интересно послушать. Делай с возможностью замены и подстройки режима там определишь что больше нравится.
Аноним 23/06/16 Чтв 18:32:52  238664
>>238556
Благодарю.
Аноним 23/06/16 Чтв 19:39:04  238676
(1214Кб, 2048x1536)
(91Кб, 400x735)
Тут случайно наткнулся на чью-то давнюю нычку с жолтий ножька и пучком необычных ламп - 6С51Н-В. Типа триод/нувистор. По внешнему виду сперва подумал что это миниатюрные реле.
Что это и с чем едят, можно ли запилить на них миниатюрный ушной усилитель?
Аноним 23/06/16 Чтв 19:44:08  238680
>>238676
Да. И есть фирмы работающие только с нувисторами.
Аноним 23/06/16 Чтв 19:51:24  238682
>>238680
Дайте, пжлст, пару схем ушного усилителя с ними.
Аноним 23/06/16 Чтв 20:43:41  238698
>>238680
Если его перегрузить, будет ламповый дисторшн?
Аноним 23/06/16 Чтв 22:31:43  238753
>>238593
Встретил такую фразу - Обозначение "Сделано в СССР" ставилось на компоненты, идущие на экспорт. Товарный знак при этом либо ставился внешнеторгового объединения, либо не ставился вообще.
Бывали, конечно, и исключения из этого правила.
Аноним 24/06/16 Птн 07:17:11  238762
>>238582
А зачем в 6П6С эту краску наносили?
Аноним 24/06/16 Птн 09:48:53  238773
>>238762
Чернение баллона 6П6С изнутри проводится путем сжигания метана и осаждения сажи на стекло. Тем самым уменьшается выделение газов и солей металлов из стекла при его бомбардировке вторичными электронами, выбитыми из анода. Т.е. смысл - поддерживать "свежий" вакуум в лампе

з.ы. Поиском можно найти ещё такого плана вещи
Аноним 24/06/16 Птн 15:27:32  238805
>>238682
https://ru.wikipedia.org/wiki/Нувистор
Там список ламп, вставляешь и гуглишь схему по ней.

>>238698
Да, это лампа.
Аноним 24/06/16 Птн 15:47:52  238808
(1682Кб, 2448x3264)
(1743Кб, 3264x2448)
Подскажите, может кто знает, что это такое я нашел?
Аноним 24/06/16 Птн 17:51:01  238818
>>238808
геркон какой нибудь? или термопара?
Аноним 24/06/16 Птн 18:09:37  238819
>>238818
>>238808
Газоразрядный индикатор поля, я думаю. Второго электрода нет, потому что любой проводник снаружи выполняет его роль.
Аноним 24/06/16 Птн 18:30:50  238822
(93Кб, 653x600)
>>238808
Похоже на магнитоиндукционную лампу, но провод один(отломился?) и нет люминофора и ртути.
Аноним 24/06/16 Птн 19:11:31  238826
>>195915
Давай куплю у тебя всё?
Аноним 26/06/16 Вск 14:15:43  239061
>>237886
>2 выходных трансформатора и дроссель имеют взаимные
От дросселя будет наводка 100 Гц, если у меня двухполупериодный выпрямитель, верно?
Аноним 30/06/16 Чтв 20:37:55  240151
(117Кб, 807x772)
(108Кб, 997x707)
Много не мало.
http://www.ebay.com/itm/Douk-Audio-24PCS-6J1-Vacuum-Tube-Preamp-Pre-amplifier-HiFi-Headphone-Amplifier-/252077505546
Аноним 01/07/16 Птн 10:46:08  240245
>>240151
Хорошая грелка получилась...
Аноним 02/07/16 Суб 08:45:20  240379
Что по поводу гибридных схем?
Кто-нибудь делал гибридные усилители?
Лампы на входном и полевые транзисторы на выходном?
Аноним 02/07/16 Суб 10:32:52  240390
>>240379
Неспортивно ящитаю.
Аноним 02/07/16 Суб 13:23:15  240411
>>240390
Но как же, мы пришли к лампам из-за того, что они дают при определенных условиях меньшие искажения, по сравнению с транзисторами.
И я вот решил что было бы хорошо использовать оба варианта оптимальным образом. Гибридная схема. Норм же.
Аноним 02/07/16 Суб 21:04:46  240487
>>240486
Туда ли ты зашёл петушок?
Аноним 02/07/16 Суб 22:09:39  240505
(317Кб, 800x533)
(311Кб, 800x533)
Бампану красивыми фото, чтоб срань выше не светилась.
Аноним 02/07/16 Суб 22:11:57  240507
(158Кб, 800x535)
(118Кб, 1638x583)
Реализовывал ли кто этот "Тёмный голос"?
Подумываю поиграться с подобной сменой, но на 6Н1П и двух 6С19П. Стоит?
Аноним 03/07/16 Вск 18:40:14  240640
(1061Кб, 2592x1944)
(919Кб, 1944x2592)
Аноним 03/07/16 Вск 18:42:13  240642
>>240640
Монтажница?
Аноним 03/07/16 Вск 19:17:00  240653
>>240642
Студенточка пилит диплом.
Аноним 03/07/16 Вск 20:51:39  240674
>>240640
Что за блоки? Вижу тр-ры ТАН, ТПП, дроссели, ламповые панельки и 2-КПЕ.
Аноним 03/07/16 Вск 22:46:40  240703
Аноны, купил на барахолке ящик ламп:
6д20п 6ф5п 6ф1п 6к13п 6р4п 6ф4п 6н1п 6ц10п 6д20п(-к) 1ц21п(-к) 1ц11п 6ж3п 6ж5п 6ж1п(-е) 6п1п 6х2п(-в) 6н2п(-в) 6н15п 6ч4п 6н15п 3ц18п 6ж2п 6ф12п 6х2п(-б)

Может кто подскажет что можно с них сделать, чтоб разобраться хоть немного, на осязании так сказать.
Трансформаторов нет.
Аноним 04/07/16 Пнд 09:48:05  240735
(110Кб, 640x408)
(23Кб, 591x452)
>>240703
>Трансформаторов нет.
Силового тоже нет?

Можно ради "лампового звука" собрать какой-нибудь буфер.
Аноним 04/07/16 Пнд 14:38:54  240778
>>240653
Комаров, ты?
Аноним 11/07/16 Пнд 21:38:21  242024
(29Кб, 267x371)
Итак начинаем по порядку собирать первый ламповый усилитель.

1) Шасси на котором все собирается должно быть обязательно металлическим. Иначе фон в схеме не побороть никогда. Это может быть согнутая П-образно аллюминиевая пластина, или в самом крайнем случае лист фольгированного стеклотекстолита привинченный к деревянной раме. Но лучше все же сделать алюмилиевове шасси. К боковым поверхностям будут крепиться входные разъемы, регуляторы, и выключатели.

2) Прежде чем делать шасси, нужно определить его размеры. Для этого берем лист бумаги (удобнее миллиметровки формата А3) и начинаем раскладывать на листе все элементы определяющие размеры шасси усилителя. Это трансформаторы (выходной и силовой) дроссель, электролиты, лампы (пока панельки).

3) При раскладывании соблюдаем следующие первичные условия ЭМ и тепловой совместимости элементов:
а) выходной и силовой трансы для уменьшения наводок, лучше распложить подальше друг от друга, магнитопроводы повернуть под 90 градусов относительно друг друга;
б) дроссель фильтра сам по себе является источником сильных наводок и должен располагаться подальше от входных цепей;
в) дроссель фильтра и силовой транс могут давать наводки друг на друга, их лучше расположить магнитопроводами под 90 или 45 градусов друг к другу, можно ставиь их недалеко друг от друга;
г) элекрлиты фильтра могут играть роль экрана, ими можно отгородить зону блока питания от зоны усилителя;
д) элекролиты боятся нагрева, теряют емкость и преждевременно умирают от высокой температуры, поэтому располагать их ближе 5 см к лампам (особенно выходным) не нужно;
е) в первой конструкции, чтобы облегчить монтаж, лучше располагать лампы линейно от входа до выхода.
3) ...
ж) для обеспечения температурного режима и что бы уместился монтаж, лампы располагать не ближе 5 см друг другу, лучше 10 см;
з) размечаем места установки монтажных точек (контактных опор или планок, к которым будут припаиваться точки соединения элементов, которые соединяеются вне ламповых панелей);
и) из перечисленноно понятно, что до того времени пока нет полной ясности со схемой которая будет делаться, и пока нет в наличии всех элементов собираемого усилителя, проектировать шассии начинать нельзя.

4) После того как все элементы размещены и расставлены оптимальным образом на бумаге, снимаем размеры, размечаем места отверстий, и их диаметры. Делаем эскиз верхней панели будущего шасси.

5) Аналогично верхней панели, делаем эскизы передней и задней панелей усилиля, на которых размещаем:

на задней панели:
а) клеммы, или разъем, подключения громкоговорителя;
б) ввод или разъем подключения сетевого провода;
в) колодку сетевого предохранителя;

на передней панели:
г) выключатель сети;
д) выключатель анодного напряжения (если есть);
е) арматуру ламп включения сети и анодного напряжения;
и) разъем/разъемы входа/входов;
к) регулятор/регуляторы усиления и громкости;
л) регулятор/регуляторы тембра.

6) Рисуем полный эскиз (раскладку) все шасси со всеми стенками. Высоту подвала шасси, что бы в дальнейшем там все уместилось, нужно определить по высоте самого высокого элемента который будет там располагаться, но в любом случае не меньше 5-6 см (на всякий случай).

7) Приступаем к слесарным работам самостоятельно или заказываем спроектированное шасси тому, кто сможет это сделать лучше

8) Приступаем к монтажу. Что бы не иметь проблем с монтажем, с фоном и пр, соблюдаем строго определенный порядок и последовательность что за чем и в какой последовательности монтировать.

9) До начала монтажа прикручиваем и устанавливаем все, что крепится к шасси (ламповые панельки, трансформаторы и дроссели, электролиты, выключатели, клодки предохранителей, входные и выходные разъемы, переменные резисторы, монтажные стойки и планки, и пр.). Входные и выходные разъемы должны быть изолированы от шасси.

10) Установив все элементы, наинаем монтаж с того, что опрделяемся как пройдет земляная цепь усилителя. Проще всего сделать ее шиной в виде толстого медного неизолированного нелуженого провода, который можно извлечь например из моножильного сетевого медного провода (сечением примерно 3-4 кв.мм) срезав с него виниловую изоляцию. Для усилителей работающих с малыми уровнями сигналов (микрофон, головка звукоснимателя, гитара) очень полезно разделить сильноточную и слаботочную земли. Это позволит уеньшить уровень фона и шумов. Итак, сперва проводим сильноточную землю, для этого с обратной стороны шасси укладываем на весу, изгибая вокруг препятствий, на высоте примерно 4 см над шасси медный провод. Начинаться шина сильноточной земли будет на "-" выводе электролита который по схеме БП стоит после дросселя и заканчиваться на центральном лепестке ламповой панели выходной лампы 6п14п. Теперь проводим слаботочную землю, для этого аналогично изгибая проводим на весу медный провод от входных разъемов, мимо регуляторов, через панель входной лампы, до панели выходной лампы. В этом месте слаботочную и сильноточную земли нужно соединить через резистор 100 ом 2Вт. Теперь проверяем мультиметром - земляная шина не должна иметь контакта с шасси. Примеры разводки см. в приатаченном файле.

11) Закончив с прокладкой земляной шины начинаем прокладывать цепи накала ламп. Для этого свиваем два монтажных провода в виниловой или фторопластовой изоляции, сечением 0,35 мм.кв, с как можно более плотным шагом. Чем протнее шаг намотки, тем меньше наводок будет излучаться от цепей накала. Соединяем накальные цепи. Если накальных обмоток у силового транса несколько, то к каждой лампе пянем отдельныую свитую пару проводов от силового траса до ламповых панелей (у советских 9-штырьковых ламп накал это ножки 4 и 5). Провода накала должны иметь минимально возможную длинну и быть прижаты к металлическому шасси. Распологать их нужно по возможности дальше от входный цепей.

12) Следующим шагом разводим БП и цепи анодного питания.

Все корпуса переменников соединить, от среднего переменника землю вести к той же самой точке, куда заземлена входная лампа (катодный резистор и резистор утечки в сетке). Землю соединять отдельным проводом. Экран от прводов в качестве земляного провода не использовать. Все экраны (если проводов несколько) соединить и заземлить только в одной точке, там же у входной лампы.
Аноним 12/07/16 Втр 11:27:07  242072
Сап, лампаны. Подскажите, как определить полярность выходного сигнала на трансформаторе? Какой из выводов паять к плюсу вывода на колонки, какой к минусу? И обязательно ли минусовой провод с массой соединять? ООС нет.
Аноним 12/07/16 Втр 11:38:58  242074
>>242072
Для колонок важно чтоб одинаковые концы обмоток шли к + в обоих каналах. Землить или нет - звук может чуть меняться от этого, и на стабильность уся влиять может из за смены емкости нагрузки. Осцем посмотри и так и так на предмет возбуда.
Аноним 12/07/16 Втр 14:03:10  242090
>>242074
А плюс с минусом на самой колонке всё равно чтоле? Ты же можешь так неправильно музыку слышать. Волна должна в оригинале наружу ударить, а у тебя наоборот внутрь, и вся музыка в итоге похерерна. Это всё равно что на фотографии все цвета инвертировать и так её смотреть.
мимодругойанон
Аноним 12/07/16 Втр 15:04:11  242096
>>242090
она похерена будет если в одной колонке наружу а в другой внутрь, а если в обоих каналах в одну сторону то похер куда конкретно. Волна ж туда сюда сама качается.
Аноним 12/07/16 Втр 20:58:28  242154
>>239061
верно
Аноним 12/07/16 Втр 23:29:49  242207
>>242096
Ну это и так понятно - противофаза и всё такое.
Но, смотри, если по задумке автора щелчок идет вверх/наружу, то так и надо слушать. Тебе в ухо должно щелкнуть. А если плюс с минусом перепутаны, то у тебя не щелкнет а выщелкнет и перепонку потянет наружу вместо того, чтобы вдавить. Ты уже неправильно воспримешь звуковую картину, не так, как это в оригинале. То же самое с ударом по струнам, с бочкой, со всем чем угодно. Если бы было всё равно, тогда после инфертируюих каскадов в усилителях не ставили бы повторители снова инвертирующие, а оставляли бы как есть - перевернутый сигнал на выходе.
Я, когда припаиваю провода, сначала прокручиваю щелчки в сстеме и снимаю звук микро-фоном. Если на записи микрофона щелчок наружу, значит всё верно. Если внутрь, значит припаяно задом наперед.
Аноним 13/07/16 Срд 08:13:29  242237
>>242207
Ну если повторитель инфертирует то тогда конечно. Звуковая волна по своей природе симметричная, ухо одинаково воспримет и впук и выпук и поэтому знак абсолютной фазы похер, если она одинаковая в обоих каналах.
Аноним 14/07/16 Чтв 02:34:28  242327
Хочу юзать лучевой тетрод на входе. Это легально? Возможно? Я ньюфаг, облазил везде но нигде не нашел ответ почему никто не юзает.
Аноним 14/07/16 Чтв 09:50:10  242354
>>242327
Маломощных лучевых просто нет, на входе просто мало смысла ставить мощную лампу в классе А нет. Но раскрыв большой по входу получить можно. Какой ставить хочешь?
Аноним 14/07/16 Чтв 14:55:20  242372
>>242354
ГУ 17
Аноним 15/07/16 Птн 00:41:47  242487
(12Кб, 454x340)
>>242074
Благодарю.
По идее жи плюс на вторичке будет как на пике? Измерить пока не особо есть чем. Колонки в противофазе на слух уловить легко, а вот правильность полярности как-то не.

Алсо, что посоветуете как альтернативу Чип-Дипу в ДС2?
Аноним 15/07/16 Птн 08:51:15  242504
>>242372
Других нету чтоли ? Ты её триодом или пентодом хочешь ?
>>242487
Да будет как на пике.
Аноним 15/07/16 Птн 14:28:05  242594
>>242504
Каким образом лучше включить?
Я не самый большой спец.
Аноним 15/07/16 Птн 20:40:02  242652
>>242487
>Алсо, что посоветуете как альтернативу Чип-Дипу в ДС2?

И где alps-ов купить?
Аноним 15/07/16 Птн 20:51:37  242655
(140Кб, 1200x1200)
>>242652
http://www.partsconnexion.com
http://www.hificollective.co.uk/catalog/-c-61_96_98.html
Аноним 15/07/16 Птн 21:12:52  242659
>>242487
На Юнону езжай, ишь чего захотел — чипы с дипами всякие
Аноним 15/07/16 Птн 22:43:28  242673
>>201002
Это типа траллинг?
Аноним 15/07/16 Птн 22:45:52  242674
>>242594
Схему дай, или опиши чего хочешь получить в итоге ?
>>242655
Чего то заказал деталей с партконекшна а бабки с карты не списались. Это у них лаг или меня наебали ?
Аноним 15/07/16 Птн 22:49:42  242676
>>186088
Слушай джаз...
Аноним 16/07/16 Суб 01:54:59  242683
>>242674
>Чего то заказал деталей с партконекшна
Ручками счёт формируют, считают стоимость доставки.
Что закупил по теме треда?
Аноним 16/07/16 Суб 12:37:39  242692
>>242674
Гибридный видимо усилитель для наушников.
Подрубать буду к линейному выходу из аудиокарты. У нее нет своего усилителя.
Наушники OPPO PM3
Аноним 16/07/16 Суб 16:53:38  242713
>>242683
Да пришло с утра на 10$ дороже чем в счете. Брал кондюки для еретичного каменного уся.
>>242692
Да делай не гибридный 0.1 ватта с нее получить в триоде можно при 3 вольта раскачки и 3К нагрузки. Главный гемор- надыбать трансформаторов выходных.
Аноним 17/07/16 Вск 04:16:01  242802
>>242655
Спасибо, не знал про магазины эти. Но как-то ждать дохуя.

>>242659
Бля, точно, Юнона же.

>>242713
Кондюки если разделительные - посоветую плёночный Epcos серии B32652 (или с другой последней цифрой), они весьма доступные.
Аноним 17/07/16 Вск 05:26:20  242804
>>242802
>плёночный Epcos серии B32652
Чем они лучше распространенных советских К78-16 и подобных?
Аноним 17/07/16 Вск 13:29:22  242817
>>242804
Я не сравнивал с к78, только с к73-16 и к42у-2, и эти эпкосы оказались лучше.
Диэлектрик у них один (с к78), думаю, разница небольшая будет, но к78 нужного номинала у меня находить быстро и просто получалось совсем не всегда.
Вообще, про них я узнал из статьи Андронникова, оригинал потрачен, суть бродит по тематическим сайтам, например http://www.diyaudio.ru/forum/index.php?topic=114.0
Аноним 17/07/16 Вск 16:53:11  242845
>>242817
Это все пустые аудиофилические мысли, тесты с цифрами и графиками кто-нибудь проводил? У меня, например, есть пара десятков бочонков К73-16 22мкф, интересно было бы лично сравнить с ними, но жаба душит покупать все эти ёпкосы, цены конские.
Аноним 17/07/16 Вск 17:12:50  242846
>>242845
Я не говорю же ПИЗДУЙ ЗА ЭПКОСАМИ ОСТАЛЬНОЕ ГОВНО, никто же не мешает самому попробовать. Я разницу слышу, но у меня музыкальное образование и музыкой я почти всю жизнь занимаюсь, слух развит. Есть знакомый, которому я пару раз пытался продемонстрировать охуительный эффект - он вообще не заметил разницы.

А чего жаба-то? Конечно, на 22мкФ будут дохуя и под заказ, но такая ёмкость а ламповых конструкциях разве нужна? А на 0.1-0.47x630V около 30 рублей стоят, хоть засравнивайся.
Аноним 17/07/16 Вск 17:17:36  242847
>>242846
Вот даже пруфы. На то, что это "Аналог К73-17" смотреть не надо.
http://www.chipdip.ru/product/b32652a6104j000/
http://www.chipdip.ru/product/b32653a6474j000/
Аноним 17/07/16 Вск 17:30:00  242848
>>242846
>>242847
Необходимы измерения. "Я слышу", "музыкальный слух" - это все ни о чем, ты же сам понимаешь. Так кто угодно может написать о чем угодно, в т.ч. о проводах и материале корпуса.
Аноним 17/07/16 Вск 17:59:04  242851
>>242848
Дело в том, что непонятно, что измерять-то? Тангенс угла потерь? Какие ещё из известных характеристик, показывающих качество конденсатора, влияют на звук? Один чел измерял КНИ конденсаторов и получил какие-то результаты, да. Но КНИ - это тоже так себе показатель, ламповый девайс с 2-3% звучит приятнее микросхемы с 0.0001% (из-за чётных гармоник, я тоже читал про это. Факт в том, что цифра тоже так себе показатель).

Плюс это всё ещё и субъективно дохуя.
Так что "я слышу", по крайней мере в diy - достаточно неплохой критерий, как мне кажется.
Я поэтому и пишу "попробуйте", характеристики у них неплохие, вполне знающие люди их советуют, стоят недорого - почему бы и нет?
Аноним 17/07/16 Вск 23:51:41  242894
>>242851
Тащемта, гармонические искажения можно приборами вообще по каждой гармонике посчитать и это будет очень даже показатель. АЧХ, ФЧХ, вот это все тоже очень даже измеряемо-описываемо.
> ламповый девайс с 2-3% звучит приятнее микросхемы с 0.0001%
Приятнее != достовернее. Если так во вкусовщину ударяться, то ведь, любители харш-нойза от жесткого клиппинга вообще кончат, когда остальным такой звук сделает кровь из ушей.
Аноним 18/07/16 Пнд 16:09:23  242966
>>242894
Да обсосали же это десять раз.
Лампа - короткий хвост гармоник, чаще всего третья уже последняя, при этом преобладают чётные (что и даёт ламповость звучания).
Бездушный кремний - противные нечётные гармоники, хвост аж до десятой, хоть и небольших величин.

По своему скромному опыту у меня на лампах интермодуляционные искажения с реальной нагрузкой всегда были ниже, чем на устройствх на микросхемах/транзисторах.
Аноним 18/07/16 Пнд 17:33:03  242978
1
Аноним 19/07/16 Втр 18:10:38  243110
>>242966
Транзисторы обогнали лампы.
http://reference-audio-analyzer.pro/report/amp/musatoff-ha-4-hi.php

И по КНИ и по ИМД.
Аноним 19/07/16 Втр 18:29:46  243118
Сохраню это тут.
musatoffcv.narod.ru/Docs/Tubes.htm
Аноним 19/07/16 Втр 18:52:59  243124
>>243110
Там опять тесты на резистор вместо нагрузки?
Аноним 19/07/16 Втр 18:59:57  243126
>>243124
Нет. Там реальная однодрайверная нагрузка..
Аноним 21/07/16 Чтв 22:58:56  243479
Привет, радач. Собрал себе на днях усилитель для гитары на лампах. При игре есть фон и какой-то треск, но когда я касаюсь металлической крутилки на гитаре, он исчезает. В чем проблема?
Аноним 22/07/16 Птн 00:14:00  243491
>>243479
А все, я разобрался, проводок заземления отвалилися на гитаре
Аноним 22/07/16 Птн 01:13:17  243496
Решил сделать SRPP для 32 омных наушников.
Господа, к чему стоит стремиться? За ценой не постою.
Аноним 22/07/16 Птн 06:17:09  243504
>>243496
Качества не будет. Если деньги не проблема, то лучше потрать их на годные выходные трансформаторы.
Как-то игрался эмулятором с OTL >>221554, от только от 100 Ом только выходило что-то сносное.

И зачем собственно для 32 Ом вообще отдельный усилитель?
Аноним 22/07/16 Птн 19:33:25  243558
>>243504
Карта только с линейным выходом не раскачивает нихрена.
Аноним 23/07/16 Суб 11:54:44  243634
(139Кб, 1205x664)
>>243558
Пробуй тогда white cathode follower.
Аноним 23/07/16 Суб 13:37:33  243649
(57Кб, 646x485)
>>243558
что-то ты врешь
карта выдает 0,75 вольт.
Следовательно 0.75/32=200 миллиампер.
Значит твои наушники выдают 150 милливатт мощности. Для ушей этого более чем достаточно, можно оглохнуть даже.
Аноним 23/07/16 Суб 17:13:50  243703
А пробовал кто заказывать выходные трансы у китайцев? Как оно по деньгам и качеству?
Аноним 23/07/16 Суб 17:17:34  243704
>>243649
Проиграл с этого знатока закона ома.
>ra
>2016
Аноним 23/07/16 Суб 18:56:01  243713
(358Кб, 1280x960)
(234Кб, 810x1080)
(64Кб, 1280x800)
Привет ра. Собрал гитарный усилитель, при прослушивании слышен сильный неприятный фон. Когда выдергиваю из розетки усилок, фон полностью пропадает. Куда копать и что делать? Монтаж пиздец, знаю.
Аноним 23/07/16 Суб 19:02:44  243715
>>243704
Что не так? Возьми наушники, воткни в линейный, и вруби полную громкость.
Аноним 23/07/16 Суб 21:28:07  243742
>>243715
Арифметику изучи сначала.
Аноним 23/07/16 Суб 22:14:32  243759
>>243713
>неприятный фон
>подал переменный ток на лампы!

Аноним 23/07/16 Суб 22:43:22  243774
>>243759
Переменный ток на накал то есть? Это же вроде классическая схема. Или стоит выпрямлять?
Аноним 24/07/16 Вск 03:06:24  243804
>>243713
А фон 50 Гц или 100 Гц? Если второе, то конденсаторы в фильтр посерьёзнее бы.
Без ламп фона нет?
Аноним 24/07/16 Вск 03:09:37  243805
(12Кб, 423x325)
>>243713
До кучи сделать по классике подъём накала.
Аноним 24/07/16 Вск 15:27:09  243836
>>243804
Вроде 50 Гц. Посмотрю завтра осциллом. При касании переменного резистора динамик щелкает. Это на что-то указывает? Батя говорит земля хуевая. Стоит ли землю на шасси пускать? А лампы просто вытаскивать при работе? А не ебнет? Они же горячие еще.
>>243805
Тут же выпрямленный накал, да ? А у меня переменный. Стоит менять?
Аноним 24/07/16 Вск 18:06:32  243850
(16Кб, 898x659)
Хочу использовать рилейтед в басовом комбике. Сомневаюсь насчет резистора в фидбеке, вернее того, будет ли с ним достаточно оного(нада хэдрум!)
Я заебался рассматривать другие схемы, производители лепят эти резисторы как хотят. Никакой закономерности не вижу: у одного усилителя насчитываю 4 вольта фидбека, у другого два, у третьего какие-то ссаные капли.
Кто мне доступно пояснит про этот ебучий фидбек?
Аноним 24/07/16 Вск 18:14:27  243852
>>243836
>При касании переменного резистора динамик щелкает

Если под касанием ты подразумеваешь вращение, то проблема в потенциометре.

Если ты коснулся пальцем и фона стало меньше -- проблема с заземлением. Типа, твой палец становится землей и в него утекает шум.

>вытаскивать при работе

Выключил, вытащил, включил. Вроде хуевые выходные трансы могут от этого пиздануться, но этого от пары секунд такой проверки не случится.
Аноним 24/07/16 Вск 23:30:16  243893
(49Кб, 512x384)
>>243713
>Когда выдергиваю из розетки усилок, фон полностью пропадает.
Да ладно!
Аноним 24/07/16 Вск 23:32:06  243894
>>240486
Как корпус делал?
Аноним 26/07/16 Втр 01:16:08  244022
(118Кб, 957x1046)
От дела по наследству достались две штуки пикрилейтед. Вопрос. Откуда я достану на них 250 вольт?
Так же достались две штуки 6п14п и одна 6п14п-ев.
Один электровакуумный диод.
Аноним 26/07/16 Втр 07:23:09  244030
>>243836
Для начала попробуй у накала организовать среднюю точку резисторами по 150R и её заземлить. Алсо, все земли вседи в одну точку. Не забывай, схема с корпусом должна соединяться только в одной точке.
В схеме, которую привёл анон, накал не выпрямленный, просто на него подаётся потенциал примерно в +30В, это должно снижать фон, запирая переход подогреватель-катод.

>>244022
С трансформатора, очевидно. Смотри серии ТА, ТАН.

Аноним 26/07/16 Втр 07:39:46  244034
>>243713
>>244030
Схему посмотрел, в общем, точку соединения R18 и R19 отпаяй от катода и ебани на землю. Алсо, накальные провода аккуратно скрути с постоянным шагом и уложи на самый низ. Ну и корпус переменного резистора тоже на землю ебашь.
Аноним 26/07/16 Втр 07:46:08  244036
>>244034
ЗЫ нахуя к переменнику провода такие длиннющие? Максимально короткими всё сделай. Смонтируй на шасси его или там куда.
Аноним 26/07/16 Втр 08:07:00  244039
>>244034
>точку соединения R18 и R19 отпаяй от катода
Какой-то хитрый способ подать +10...+20 В на среднюю точку накала, экономящий два резистора и один конденсатор.
Аноним 26/07/16 Втр 15:11:45  244054
>>243893
Дебилёныш, если бы причиной фона были бы земляные петли и самовозбуд, например, то фонило бы и при выключенном из сети аппарате.
>>243713
Попробуй по-отдельности отключать накал и анодное. Если фон пропадает при отключении только накала - приподымай потенциал подогревателя или выпрямляй накал, как советовали выше, если при отключении только анодки - то ставь дроссель или стаб (хинт: дроссель для гитарника лучше, плюс его можно настроить конденсатором в параллель для лучшей фильтрации 100Гц), если фон в обоих случаях остаётся - то наводки от хуёвого монтажа.
Аноним 26/07/16 Втр 18:18:47  244073
>>209700
А где в 2016 найти такую хуету, да по дешевле?
Аноним 26/07/16 Втр 18:48:02  244075
>>244073
Сомневаюсь, что этот музейный экспонат вообще реально найти сейчас.
Я как-то задумывался о заказе деталей и самостоятельном изготовлении такой хуйни, потом купил обычный текстово-графически олед с рыжим свечением и успокоился.
Аноним 26/07/16 Втр 19:57:07  244080
(66Кб, 515x345)
>>244075
На ебенях есть.
Да и пришло время обмазываться пикрилом.
Аноним 26/07/16 Втр 23:05:46  244094
>>244054
>>244034
>>244030
Спасибо за советы, завтра попробую. Пока поставил электролиты побольше, фон стал гораздо меньше.
Аноним 26/07/16 Втр 23:49:02  244100
>>244039
Да как-то уж больно извращённо это выглядит.
Аноним 27/07/16 Срд 03:36:18  244111
>>244030
Спасибо за наводку (лол).
Аноним 27/07/16 Срд 16:27:35  244152
6с33с. Внутреннее сопротивление - 80 ом.
Вот она лампа для ОТЛ!
Аноним 27/07/16 Срд 16:38:32  244153
>>244152
>Внутреннее сопротивление - 80 ом.
Зависимость Ri от режима? Не, не слышал.
>6с33с.
>ОТЛ
>400 ватт тепла только на выходной каскад стерео-усилителя
С северного полюса капчуешь?
Аноним 27/07/16 Срд 16:47:20  244156
>>244153
> Зависимость Ri от режима? Не, не слышал.
Нет. В каком направлении рыть? Что именно гуглить? Для ньюфага плес.

> С северного полюса капчуешь?
С 11 этажа в мск.
Аноним 27/07/16 Срд 17:02:57  244159
>>244156
>Нет. В каком направлении рыть? Что именно гуглить? Для ньюфага плес.
лучше всего почитай Цыкина. Грубо говоря, крутизна - это тангенс угла наклона касательной к изолинии анодных характеристик лампы, т.к. изолинии реальных ламп кривые и веерные.
>С 11 этажа в мск.
Помрёшь от жары или разоришься на кондиционере. ОТЛ, кстати, штука нехорошая - "стебель" (каскад Футтермана-Розенблита) кривой байдизайн, а цирклотрон требует в случае 6С33С введения ОС по питанию, а то лампа пойдёт в разнос (неконтролируемый рост тока покоя). Плюс выходное сопротивление всё равно будет неприлично высоким для качественного усилителя.
Аноним 27/07/16 Срд 17:25:09  244161
>>244159
А заодно программки по расчету усилей не подскажешь?
Аноним 27/07/16 Срд 20:29:38  244180
Насколько не по Hi-Fi запитывать от одного источника питания правый и левый каналы усилителя?
Аноним 27/07/16 Срд 20:43:38  244182
>>244180
Какая разница, на выходе-то земля всё равно становится общей уходя на джек, а значит канала становятся взаимосвязаны
Аноним 27/07/16 Срд 20:48:47  244183
(22Кб, 550x500)
>>244182
Ну, как я понимаю, сигнал одного канала передастся на соседний "промодулированным" питанием, если не развязывать всё как на схеме.
Аноним 28/07/16 Чтв 05:44:40  244213
>>244183
Есть преимущество гибридной схемы питания перед полностью транзисторной??
Аноним 28/07/16 Чтв 07:24:18  244215
>>244213
Кроме наличия красиво светящегося кенотрона никаких, наоборот вылезают ограничения по первой ёмкости фильтра, наличие дросселя, большое падение напряжение на кенотроне, большие потери на накал.
Если очень хочется лампу в выпрямителе, но в силовом трансформаторе только одна анодная обмотка, можно использовать.
Аноним 28/07/16 Чтв 08:40:33  244219
>>244183
Поясните про кенотроны. Обязательно нужна отдельная накальная обмотка?
Аноним 28/07/16 Чтв 09:25:46  244224
>>244219
В советских 5Ц3С, 5Ц4С и подобных обязательно нужна - на ней потенциал в +200...+400 В будет.
Аноним 28/07/16 Чтв 09:52:01  244227
>>244224
Т.е. дросселями нужно подавить 6-7в пульсаций 50гц? Ад какой.
Аноним 28/07/16 Чтв 09:57:58  244228
(9Кб, 355x180)
>>244227
В двухполупериодной схеме будут пульсации 100 Гц, как и в диодных схемах. 50 Гц с накальной обмотки в анодное не попадает же, вот понятней схема.
Аноним 28/07/16 Чтв 11:04:15  244234
>>244215
>Если очень хочется лампу в выпрямителе, но в силовом трансформаторе только одна анодная обмотка, можно использовать.
Можно и мост на кенотронах или демпферных диодах забабахать, в Онгаку так и сделано.
Говорить о том, что потери в этом случае удваиваются, думаю, излишне.
Аноним 28/07/16 Чтв 11:05:07  244235
>>244161
SEAmp CAD
А вообще - типичный ламповик без ООС на паре триодов считать можно хоть в уме.
Аноним 28/07/16 Чтв 11:08:34  244236
>>244180
Так делать можно, но для исключения появления земляных петель надо тщательно продумать компоновку и разводку общего провода и проводов питания. Если тупо вести отдельные провода общего и питания на каждый канал, и соединять их и на входе, и на БП, то получим петлю размером с весь усилитель.
Если же вести одиночные шины питания/земли через весь усилитель от входа к БП, а к потребителем делать отводы, то итоговый вариант будет не сильно хуже, чем "двойное моно в одном корпусе" с независимыми обмотками (или трансформаторами) и выпрямителями на каждый канал.
Аноним 28/07/16 Чтв 16:57:45  244296
(137Кб, 912x608)
(134Кб, 1023x682)
(130Кб, 1023x682)
(140Кб, 912x608)
Пофапать принёс.
Аноним 28/07/16 Чтв 18:27:42  244306
>>244296

Как земля.
Аноним 28/07/16 Чтв 19:28:51  244338
>>244306
Обоснуй.
Аноним 28/07/16 Чтв 20:36:26  244428
>>244338
Ящик с хуёво подобранным рисунком древесины.
Несимметричное говно.
Разъём для наушников за трансформатором. Какой уебан вообще додумался до такого?

Аноним 29/07/16 Птн 00:13:24  244473
>>244428
Лол, еще и гнездо под вилку сверху.
Аноним 29/07/16 Птн 00:17:39  244475
(129Кб, 640x480)
>>244094
Итак, я сделал все что мне советовали и фон почти пропал. Чуток гудит, но на расстоянии вытянутой руки уже не слышно. Теперь надо заэкранировать хорошенько гитару, т.к. она фонит довольно сильно, и засунуть сам усилок в ящик из фанеры. Спасибо всем за ответы
Аноним 29/07/16 Птн 00:22:19  244476
>>244473
ampsandsound Kenzie Headphone Amp
$1650
Аноним 29/07/16 Птн 03:51:19  244487
>>244475
Отлично.
Аноним 29/07/16 Птн 04:03:33  244488
(15Кб, 500x324)
>>244183
А если я хочу развязать анодное двух каналов обычными резисторами, как их сопротивление прикинуть? Видел, что туда ставят что-то в районе десятков Ом, насколько маленьким оно вообще может быть для более-менее годной развязки?
На схеме это R1 и R2.
Аноним 29/07/16 Птн 04:14:16  244489
>>244296
Компоновка мммаксимум уебанская.
Аноним 30/07/16 Суб 02:30:02  244567
(73Кб, 500x481)
Анон, ВЛИ можно включать по такой схеме? Нужны токоограничивающие резисторы, или они напряжением по яркости подстраиваются?
Аноним 30/07/16 Суб 11:39:03  244581
>>244567
Подключать по такой схеме можно, но не нужно. От такого подключения дисплей быстро деградирует.

Резисторы обычно прямо так явно не нужны. Схемы коммутации делают на резисторах чтобы проще рулить было.
Аноним 30/07/16 Суб 17:48:47  244602
>>244581
>От такого подключения дисплей быстро деградирует.
почему? как правильно?
Аноним 30/07/16 Суб 17:51:57  244604
>>244602
Накал (нити подогрева) нужно питать переменкой. Отдельная обмотка на трансформаторе или специальный преобразователь.
Аноним 30/07/16 Суб 17:57:41  244605
(11Кб, 480x215)
>>244581
Можешь расписать подробнее, пожалуйста?
Собираюсь делать так: через транзисторные ключи лампочки будут в мультиплексе через драйвер MAX7219. Включение индикатора сеткой.
Норм им 60 вольт будет? Или городить статическую индикацию?
>>244604
> Накал (нити подогрева) нужно питать переменкой.
Для мелких индикаторов не обязательно же?
Пока думаю понижаемой на MC34063 сделать 1,5В постоянки.
Аноним 30/07/16 Суб 18:25:14  244611
(6Кб, 210x210)
(17Кб, 534x464)
(5Кб, 298x266)
>>244605
Я давно делал часы на длинном 8-разрядном индикаторе.
На аноды и сетки 35в через LM2577 (готовый модуль с алиэкспресса).
На подогрев переменку ~3в тупо транзисторными ключами без трансформатора.
Управление анодами\сетками через резисторы и транзисторные ключи по стандартной схеме.

Весть понт что махарайка работает от одного аккума 18650. Лучше не ебать себе мозг и выдрать готовый блок питания от видака\двд.
Аноним 31/07/16 Вск 06:06:47  244659
(25Кб, 451x340)
Вечер в хату.
Решил обмазаться самодельными НИХСИ часами.
Посмотрел видосики, почитал в интернетике, и возник вопрос:
как до таких сложных конструкций люди додумываются?
И ещё: разводка схемы это её создание на плате, порядок размещения элементов. Это же пиздец как долго делать. Чтоб дорожки не перехлестнулись, не проебать лишнего, не дописать ненужного. Как эту хуету делают без ошибок? Или есть програмка, в неё чтоб просто загнал схему структурную, а она хуяк - и на платку её перенесла, соблюдая все дорожки так, как нужно.
Аноним 31/07/16 Вск 09:22:46  244665
>>244659
>Или есть програмка, в неё чтоб просто загнал схему структурную, а она хуяк - и на платку её перенесла
Автотрассировщик называется.
Аноним 31/07/16 Вск 19:40:24  244724
(139Кб, 1024x768)
>>244659
Может вы создадите себе свой тред про часы? Уж больно у вас своя наркоманская атмосфера со светодиодной подсветкой, ардуино и успешными продажами.
Аноним 31/07/16 Вск 19:45:03  244725
>>244724
Поддвачну этого.

>>244488
Бампуэ.
Аноним 31/07/16 Вск 20:01:55  244728
>>244488
Сначала прикинуть ток потребления каскада, затем на теальном трансформаторе и реальной нагрузке подобрать резистор под нужное напряжение на выходе фильтра.
Я бы от 100 Ом до 1 кОм ставил. Больше номинал - лучше фильтрация 100 Гц, но больше потери на нарегрев воздуха.
Аноним 31/07/16 Вск 20:58:11  244734
>>244728
Он ж как ФНЧ ещё будет, точно.
На разделение он влияет, получается, просто ограничивая ток, который соседний канал может отобрать.

Аноним 01/08/16 Пнд 09:07:59  244783
>>244724
Обязательно, где-то через месяц как первую зарплатку получу
Аноним 02/08/16 Втр 18:54:37  244923
>>240507
Если это точная схемотехника, то почему люди до сих пор мотают ссаные трансы? Через резисторы норм же. И с низкоомными играет норм.
Аноним 02/08/16 Втр 23:44:32  244955
>>244923
>почему трансы
Пушо С11 и C12.
Аноним 02/08/16 Втр 23:59:11  244958
>>244923
Потому что И-ЗО-ЛЯ-ЦИ-Я, а не потому что >>244955
Аноним 03/08/16 Срд 01:18:53  244964
>>244955
Даже если так, они не дорогие.
Аноним 03/08/16 Срд 06:11:09  244969
(497Кб, 1190x874)
>>244964
Не такие и дешёвые.
NKX-100 - 680uF 250V Nichicon KX type, LKX2E681MESB35 NKX-100 $4.95
Аноним 03/08/16 Срд 08:16:40  244974
>>244964
В среде аудиофилов бытует мнение, что звук, прошедший через электролитический конденсатор, автоматически превращается в говно.
Аноним 03/08/16 Срд 08:20:41  244975
>>244974
Не подтверждается слепыми тестами.
Аноним 03/08/16 Срд 09:07:28  244980
>>244923
Через какие резисторы, поехавший?
Мотают потому, что выходное сопротивление и линейность трансформаторного каскада с ОК значительно лучше, чем у выходного каскада с ОА.
>>244958
А конденсаторы тебе нагрузку от напряжения не изолируют, значит?
>>244975
Сам придумал хуйню такую?
>>244969
5 долларов - по твоему, много? Даже самый убогий транс стоит дороже.

Пиздец, что в треде творится.
Аноним 03/08/16 Срд 09:27:38  244982
>>244980
Не объясняй.
Аноним 03/08/16 Срд 13:50:40  244999
>>244980
>выходное сопротивление и линейность трансформаторного каскада с ОК значительно лучше, чем у выходного каскада с ОА.
И напряжение раскачки требуется значительно меньшее.
Аноним 04/08/16 Чтв 17:21:01  245069
Может кто уже похвастается своими поделками?
Интермодуляцию там замерит.
Аноним 04/08/16 Чтв 17:58:10  245071
>>245069
Было бы чем замерить.
Аноним 05/08/16 Птн 11:18:53  245138
>>245071
SpectraLab, RMAA не?
Аноним 05/08/16 Птн 19:11:45  245179
Посоветуйте качественных переменных резисторов. Чтоб не особо дорогие были.
Аноним 06/08/16 Суб 05:14:39  245255
(16Кб, 448x370)
Аноним 06/08/16 Суб 06:09:40  245257
>>245179
Смотря для каких целей.
Аноним 06/08/16 Суб 06:28:06  245258
>>245257
Регулировать громкость.
Аноним 06/08/16 Суб 06:59:39  245259
>>245258
Где?
Аноним 06/08/16 Суб 08:41:53  245273
(113Кб, 350x350)
(17Кб, 350x350)
(17Кб, 350x350)
>>245258
Аноним 06/08/16 Суб 12:38:21  245305
Если в выходном трансформаторе в однотакте использовать компенсационную обмотку, включенную в противофазу с первичной, и пустить по ней постоянный ток, равный произведению тока первички на отношение числа витков первичной обмотки и компенсационной, чтобы создать противонаправленный постоянный магнитный поток, поможет ли это расширить АЧХ и увеличить индуктивность первичной обмотки при уменьшении количества ее витков и немагнитного зазора в сердечнике? Используя большой сердечник, можно намотать внавал дохера витков и подключить к этой обмотке накал с выпрямителем.
Аноним 06/08/16 Суб 17:48:10  245335
(177Кб, 1280x720)
(90Кб, 600x523)
>>245273
Эти понадёжнее и качественнее.
Аноним 06/08/16 Суб 18:45:53  245345
>>245305
Сама по себе компенсация постоянного поля индуктивность не увеличит, но во первых меняя постоянное подмагничивание ты можешь выставить сердечник в точку максимальной проницаемости, а во вторых, и в главных, ты можешь отказаться от немагнитного зазора вообще и тем поднять индуктивность не насыщая сердечник. Поищи статью первый секрет подпольных лаботанотов Гапонова. Сам скоро буду такое пробовать- сердечник на нано пермалое тор первичка бифиляром с компенсационной и вторичка для выхода на наушники. по прикидкам 2000 витков - 60 Гн индуктивности.
Аноним 06/08/16 Суб 18:48:58  245348
(24Кб, 600x600)
>>245335
Аноним 06/08/16 Суб 21:06:17  245373
>>245345
Я и не говорил что индуктивность увеличится компенсацией, я говорил про ее увеличение при уменьшении/устранении зазора. Обязательно прочитаю статью, спасибо.
Какие параметры сердечника?
Аноним 06/08/16 Суб 22:50:53  245400
>>245373
Vitoperm 500 w435-04
Аноним 06/08/16 Суб 23:11:54  245402
(27Кб, 393x300)
>>245348
Аноним 07/08/16 Вск 07:34:53  245412
А зачем потенциометром изменять уровень входного сигнала, если можно изменять напряжение на аноде?
Аноним 14/08/16 Вск 23:26:23  246321
>>245412
Отвечаю сам себе. Будет дисторшен.
Аноним 15/08/16 Пнд 07:57:14  246352
>>246321
Откуда такая наркоманская идея вообще возникла? Анодные 100-400 В куда сложнее регулировать, чем малоточку на сетке.
Аноним 15/08/16 Пнд 14:29:25  246388
>>246352
Я просто пытаюсь сломать систему.
Недавно вот чуть не задал вопрос про кроссоверные усилители.
Аноним 16/08/16 Втр 01:49:36  246469
Тупорылейший вопрос.
Что будет если землю наушников подать на анод лампы?
Аноним 16/08/16 Втр 07:45:13  246480
(13Кб, 528x404)
>>246469
Подать землю? Что-то такое удумал? Плохая идея.
Алсо смотри >>208144
Аноним 16/08/16 Втр 14:30:53  246513
>>246480
Да, что-то такое. А в чем подводный камень?
Аноним 16/08/16 Втр 15:00:03  246517
(141Кб, 640x425)
>>246513
- Высокое напряжение рядом с твоей головой.
- Протекание постоянного тока через наушники.
- Потребуются действительно высокоомные наушники.
- Качество звучания говно.

Купи/закажи/намотай выходной трансформатор или перейди на транзисторы/ОУ.
Аноним 16/08/16 Втр 17:10:48  246526
>>244604
>Накал (нити подогрева) нужно питать переменкой.
А пруфы будут? Или это ты так просто голословно вспиздануть решил?
Аноним 16/08/16 Втр 22:43:52  246550
(85Кб, 1600x1600)
Пацаны. Только не бейте. Пробовали так?
Я называю такое подключение супер-дебильным.
Теоретически какие подводники?
Аноним 16/08/16 Втр 22:53:14  246551
(85Кб, 1600x1600)
>>246550
Точнее вот так.
Аноним 17/08/16 Срд 00:41:35  246555
(57Кб, 404x600)
>>246551
Splan поставь для начала
Аноним 18/08/16 Чтв 15:44:58  246661
Посоны, я тут вопрос принес, только не бейте пожалуйста.
Захотелось добавить ламповости в строящийся агрегат(неважно какой), поэтому появилась мысль поставить радиолампу, и подключить у нее только накал, чтобы лампово было, ну вы понимаете
Вопрос следующий - у меня мощность строго ограничена, 12 вольтовое питание, как мне эффективней это сделать? Какую лампу взять? Прямо под рукой лежит СГ-3С, но она не имеет накальной обмотки, но есть дядька, у которого я могу почти любую советскую лампу достать.
Или не трахаться с накалом и срезать нижнюю часть колбы и запихать неонку\светодиод?
Аноним 18/08/16 Чтв 15:47:18  246662
>>246661
>не трахаться с накалом и срезать нижнюю часть колбы и запихать неонку\светодиод?
Yf[eq ljhjue pyftim&
Аноним 18/08/16 Чтв 15:52:46  246665
>>246661
Тогда лучше заебенить 6е5с или 6е1п, в зависимости от габаритных требований. 300мА по накалу при 6,3 вольтах - ни о чем. Большая, но решаемая проблема, 250 вольт анодного при 500 микроамперах.
Аноним 18/08/16 Чтв 16:01:06  246666
>>246662
Ты хотел своим зашифрованным сообщением сказать что так надо сделать? Тоже к этому склоняюсь, хз как только разрезать аккуратно
>>246665
>300мА по накалу при 6,3 вольтах
Да, такие мощностя будут, но зачем
>250 вольт анодного при 500 микроамперах.
У меня конечно найдется что нибудь для такого, но зачем? Накал ведь будет светится и без анодного, не?
Аноним 18/08/16 Чтв 16:02:20  246667
>>246666
>У меня конечно найдется что нибудь для такого, но зачем? Накал ведь будет светится и без анодного, не?
погуглил, вопрос снимается
Аноним 18/08/16 Чтв 21:26:49  246705
(52Кб, 816x612)
>>246666
Накал светится от нагревания, лол. Это по сути как спираль световой лампочки накаливания.
Там большой вольтаж не нужен. Накал создает тепло для анода и катода, чтобы между ними могли пройти электроны. А свечение этого накала добавляет "ламповости" и волшебности электронно-вакуумной лампе. Поэтому их так любят аудиофилы, ведь транзисторы так не светяться.
Аноним 18/08/16 Чтв 21:30:38  246706
>>246705
Так я все тобой описанное и подразумевал
Другое дело, что на накал идет большой ток, а у меня мощность жестко ограничена
Короче походу таки буду резать лампу и внутрь засовывать неонку, в следующий раз 6е1п использую
Аноним 18/08/16 Чтв 21:43:55  246708
>>246706
Тогда у тебя не будет накала, и лампа не включиться. Тупо испортишь её.
Аноним 18/08/16 Чтв 21:46:13  246709
>>246706
Можно сделать dc-dc преобразователь из 12 в 6.3, при токе накала ~700ма 6.3В выйдет где то в районе 400 мА 12В, что в принципе допустимо.
Так что неонку я таки засуну в сг-3с но таки подумаю, найти бы лампу, у которой накал интересно светится, а не просто два штырька маленьких
Аноним 18/08/16 Чтв 21:47:36  246710
>>246708
Так мне не нужно будет саму лампу запитывать, неонку внутри запитаю и делов
Аноним 19/08/16 Птн 06:07:48  246739
>>246709
СГ-3С сам по себе большая неонка, тащемта.
Аноним 19/08/16 Птн 09:23:00  246745
>>246710
Шизики, блять.
Аноним 19/08/16 Птн 18:43:14  246782
>>246739
Не подумал даже об этом, лел.
Хотя картинки со свечением с интернета не особо радуют, но пойдет.
Завтра соберу высоковольтный преобразователь и гляну что да как
Аноним 21/08/16 Вск 03:29:05  246905
Суп ра, кто имел дело с 6П44С?
Сейчас работает в усилителе Комарова в пентоде с выходными ТН46, анодное 200В, ток 100мА на лампу. Думаю ебануть в триоде и подкрутить анодного до 250-270, говорят, лучше играть будет, насколько стоит пробовать?
Алсо, по даташиту максимальное анодное и напряжение 2 сетки 250, насколько опасно 270-280 втыкать?
Аноним 27/08/16 Суб 10:11:18  247789
(82Кб, 1240x770)
>>246551
Аноним 29/08/16 Пнд 07:06:17  248027
(5Кб, 704x147)
Заценьте что я нашел!
http://www.radiomuseum.org/tubes/tube_1v6.html
Аноним 30/08/16 Втр 16:17:45  248301
(126Кб, 1092x476)
Сап, лампач. Поясните, плиз за обратную связь в ламповых усилителях мощности. На пикрелейтед обозначена проводником с подписью "Feedback". При попытке собрать что-то подобное (на тех же лампах) - заводится и через пяток-другой секунд уходит в пугающий котофеев, да и людей, чего уж там, ультразвук. Подскажи, лампач, отчего сие явление наблюдается и как его пофиксить, зачем она нужна, как правильно рассчитать это явление? Собсно, без ОС работает тоже ничего так. Значит, я сам усь рассчитал правильно. Пробовал также собрать один в один по схеме - тоже заводится.
Аноним 30/08/16 Втр 17:51:16  248313
>>248301
А точно не ПОС получил? Громкость уменьшается, если ОС подключаешь? Попробуй поменять местами выводы вторичной обмотки.
Аноним 30/08/16 Втр 18:07:13  248315
>>248313
> А точно не ПОС получил?
Не уверен, я собирал точно, как на схеме, и оно самовозбуждалось.

>Громкость уменьшается, если ОС подключаешь?
Если подключаю - громкость выше, но заводится. Если отключаю - падает, но без самовозбуждения.

>поменять местами выводы вторичной обмотки
Какие именно местами менять?
Аноним 31/08/16 Срд 06:22:22  248402
(47Кб, 600x420)
>>248315
>Какие именно местами менять?
Чёрный и Жёлтый, наверно.
Аноним 31/08/16 Срд 09:22:12  248410
>>248402
Я правильно понимаю, что ты хочешь сказать, что самовозбуждение происходит от того, что сигнал фидбека в фазе с тем, куда он возвращается? Я перепроверил по документации к трансформатору, выходы я подключил правильно, но тут в таком случае нужно крайние выводы первичной обмотки поменять местами, чтобы инвертировать фазу, т.е. красный и черный на схеме.
Вчера не успел это сделать, сегодня вечером проверю. Спасибо.
Аноним 31/08/16 Срд 17:16:43  248464
Антоши, что лучше Planar Isodynamic Tweeter или AMT Air Motion Transformer tweeter в чем разница в звучании?
Аноним 31/08/16 Срд 20:29:50  248487
>>248410
Поборол возбуд?
Доставь фото усилителя, пожалуйста.
Аноним 31/08/16 Срд 21:28:40  248490
>>248487
Отложил до выходных, времени нет. Фото стыдно выкладывать, ибо собрал пока на газетке, вместе с соединительными проводами между блокам выглядит, как чудовище из рассказов Лавкрафта.
Аноним 01/09/16 Чтв 03:17:44  248579
Тепленькие ламповые, посоветуйте как быть в данной ситуации. Пилю 3х полосную акустику. И при расчете фильтра сч динамика получается нужно раздобыть конденсаторы емкостью 200 µF, а если брать конденсаторы Mundorf или Jensen и прочие аудиофильские, то получается какая то запредельная сумма. Как быть, что бы несильно потратиться, может быть использовать Электролитические конденсаторы? Посоветуйте отечественные Электролитические конденсаторы, а существуют неполярные? Я бы был очень признателен если бы вы помогли мне. скажите как такой конденсатор называется, маркировка или серия.
Аноним 01/09/16 Чтв 05:41:28  248580
>>248579
>200мк для среднечастотника

ебанешся так делать акустику. В производстве хитрят и идут на всякие упрощения и ухищрения, чтобы было адекватно. Есть конечно без компромисса кто делает шкафы по 100тыс долларов.

прост можешь поднять частоту раздела
прост можешь мотать катушки на сердечниках
прост можешь на все хуй забить и ничего не делать
Аноним 01/09/16 Чтв 07:53:30  248598
>>248579
Дофига китая есть микрофарад 50 250 в обычно желтые набирай сколько надо, всяко будет лучше электролитов. Знакомый параллелит кучи к73-17.
Аноним 01/09/16 Чтв 15:27:09  248638
>>248580
Да у меня вообще полочники на 15-20 литров, по любому на компромиссы надо идти, но все таки поднимать частоту раздела сильно не хочется. Катушки точно не вариант, а забить думаю , хотя в качестве сч динамика у меня стоит ширик, может быть и оставить его вообще без фильтров, но играет он вменяемо до 200-300, а все что ниже с сильными искажениями.
>>248598
А что это за китайские желтые кондеры? А вот про к73-17 подумывал, но получается какая то громадная жменька.
Аноним 01/09/16 Чтв 18:32:39  248678
>>248638
http://bars-component.ru/importnaya-produkciya/kondensatory/kondensatory-plenochnye/metalloplenochnye/50-mkf-250v-10-46245325-kondensator-metplen-cl20.html на митьке видел


еще можешь у этого товарища по почте купить отпай из промышленных устройств http://forum.vegalab.ru/showthread.php?t=72551
Аноним 02/09/16 Птн 14:59:36  248810
Лампач, подкинь плз лит-ру по ламповым преампам гитарным. Найти ничего стоящего не могу. Интересна природа этого "джжж" гитарного именно в лампах.
Аноним 02/09/16 Птн 15:03:48  248811
>>248579
Да ты, должно быть, ебанулся, 200мкФ, сириусли? Доставь-ка схему.
К73 достfточно отвратительные, эпкосы ставь b3265x.

>>248810
Слишком большое усиление - ограничение выходного сигнала - бжж.
На guitar-gear даже переводили книгу годную про гитарную электронику, попробую поискать, но не гарантирую.
Аноним 02/09/16 Птн 17:01:47  248819
>>248811
>Слишком большое усиление - ограничение выходного сигнала - бжж.
Да это понятно, а вот есть же всякие "режимы работы ламп" и прочее? Вот я про тонкости хотел узнать.
Аноним 03/09/16 Суб 14:23:33  248921
>>248819
Г. Войшвилло "Усилители на элекронных лампах"
Аноним 03/09/16 Суб 16:26:47  248930
>>248678
СПАСИБО!
>>248811
Да обычный фильтр первого порядка с разделом 200Hz.
Аноним 04/09/16 Вск 16:32:40  249025
>>246905
Отвечу сам себе.
В триоде заебись, лучше, чем в пентоде.

Анодное в процессе.
Аноним 04/09/16 Вск 18:32:10  249037
(22Кб, 459x441)
(20Кб, 500x500)
Двач, у кого заказать трансформаторы под двухтакт на 6П3С? Желательно дешевле 5к за штуку.
Аноним 04/09/16 Вск 20:27:06  249051
(110Кб, 1024x768)
Давно хочу запилить ушной ламповый усь, но много непоняток.
Если я правильно понимаю, выходной трансформатор надо рассчитывать на конкретное сопротивление нагрузки. Т.е. универсальный выход для 16-300 ом не получится. Верно? Но как быть, если мне хочется подключать и 50ом, и 300ом уши?
Далее, меня интересует самая главная проблема - собственно, выходники. Самому мотать - получится неплотно намотанная в навал хуета. Использовать всякие ржавые ТВЗ с помойки - не труъ. Следовательно, годноту нужно заказывать. Но где? И сколько примерно получится по деньгам, за два вых. транса для наушников?
Аноним 04/09/16 Вск 21:11:19  249056
(47Кб, 1149x655)
>>249051
>и 50ом, и 300ом уши
Очевидная вторичная обмотка с выводами от разного числа витков.
Да, если хочется качества, то самому мотать на советском железе не вариант. Если денег не жалко, то заказывай у дедов из Золотой Середины. Стоимость в эти тяжёлые кризисные дни хз, наверно, уже за 10к за пару трансформаторов.
Аноним 04/09/16 Вск 23:42:08  249071
>>249037
На радиорынке за 300 рублей, снятый с какой нибудь пораши. Да и можешь электронный запилить.
Аноним 04/09/16 Вск 23:52:59  249074
(450Кб, 1013x640)
>>249071
Не-не, не ультра нищеброд стайл.
Аноним 05/09/16 Пнд 10:28:13  249097
>>248921
>Г. Войшвилло "Усилители на элекронных лампах"
Спасибо
Аноним 05/09/16 Пнд 12:54:53  249107
>>249051
А как же схемы с конденсатором на выходе?
Аноним 05/09/16 Пнд 13:25:51  249110
>>249107
Нет ни души, ни качества в звуке.
Аноним 06/09/16 Втр 22:55:33  249218
>>249110
А если конденсатор - панасоник, элна, или что-то подобное, качественное? Много фабричных наушниковых усилителей делают так (хотя это и не особо хороший показатель).
Аноним 07/09/16 Срд 05:56:55  249234
>>249107
>>249218
Какая собсно разница - на выходе он или в сетевом фильтре. Все равно он в цепи звука находится.
Аноним 07/09/16 Срд 06:16:22  249235
>>249107
При подключении ушей, через них будет резко заряжаться конденсатор 500мкф, до 200-300в. Тебя в этом ничего не смущает?
Аноним 07/09/16 Срд 06:24:43  249236
>>249107
Что скажете о тетродах 6П3С? Слышал, они сильно кривые. Так ли это?
Аноним 07/09/16 Срд 07:57:18  249239
(81Кб, 400x400)
>>249234
>>249218
Обсуждали не раз ИТТ, что лампы не могут в низкое сопротивление нагрузки. Конденсаторы с соплями девственниц не помогут.
>>249236
>6П3С сильно кривые.
Ты просто ненавидишь всё советское.
Аноним 07/09/16 Срд 10:19:04  249251
>>249235
Для этого в ушных ламповых усилителях параллельно выходу ставится резистор на 1-10к, через него заряжается переходной конденсатор.
Аноним 07/09/16 Срд 19:11:48  249320
>>249251
Но обмотка наушников тоже подключена к выходу и её сопротивление 16-600 Ом.
Аноним 07/09/16 Срд 21:29:42  249341
>>249239
>советское

>>249236
>кривые

http://www.lynxaudio.net/app/download/8393168593/Lynx+19.pdf
Аноним 07/09/16 Срд 22:48:46  249354
>>249341
Что ты сказать-то хотел?
Аноним 07/09/16 Срд 23:44:19  249363
>>249354
Что 6П3С нихуя не советские и очень даже не кривые, очевидно.
Аноним 08/09/16 Чтв 21:36:17  249481
>>249363
Почему тогда Рысь взял забугорные 6L6 для своего проекта?
Аноним 09/09/16 Птн 02:54:16  249503
Господа, паяю тут махарайку для гейтары.
Попался мне транс ТСШ-170-3 и тут возник один вопрос:
Накальныйх обмотки две. Одна на 0.3А, вторая на 8.5А (8.5 ампера,КАРЛ!).
Так вот, можно ли на лампы подавать такой ебический накал или его каким то образом надо снижать по амперажу? И если все таки да, то какой диодный мост ставить для выпрямления?
Аноним 09/09/16 Птн 09:09:01  249515
>>249503
Конечно надо снизить. Это 50+ Ватт, твоя лампа растечется от такого накала.
Берешь свой трансформатор, добавляешь диодный мост, конденсатор, резистор, проводов по вкусу - и все это в бак с солью, воды доверху, сверху крышку, прижимаешь своими лампами для обучения, варишь на медленном огне 2 часа - и о чудо, АМПЕРАЖснижен ровно насколько надо лампам.
Аноним 09/09/16 Птн 14:13:31  249541
>>249515
Заклинания какие надо произносить?
Аноним 10/09/16 Суб 13:22:57  249655
(16Кб, 581x222)
>>249503
>8.5А
>Cила тока
Это максимум, который может выдать транс. Тебе нинужна об этом беспокоиться. Т.е. для "классического" британского двутактника на 3х12ах7 и 2хEL84 для накала требуется 0.313 + 0.762 ≈ 2,4А. То есть, у тебя еще и запас остается. Ко всему прочему, там довольно низкое напряжение/сила тока анодной обмотки, я хз что ты из него клеить будешь, разве что чамп какой-то убогий.
Аноним 10/09/16 Суб 13:31:06  249656
(6Кб, 245x109)
>>249655
0.31 х 3 + 0.76 х 2
Фикс, звездочки были явно лишними. Алсо выпрямлять накал нет смысла, если грамотно всё сделать.
Аноним 10/09/16 Суб 23:53:35  249743
>>249656
>Алсо выпрямлять накал нет смысла, если грамотно всё сделать.
Удвою.
Аноним 11/09/16 Вск 17:22:54  249849
>>249655
>>249656
Благодарю. Хочу собрать однотакт на 2х 6н2п и одной 6п14п для пробы. До этого с лампами дел никаких не имел.
Аноним 11/09/16 Вск 17:23:18  249850
>>249655
>>249656
Благодарю. Хочу собрать однотакт на 2х 6н2п и одной 6п14п для пробы. До этого с лампами дел никаких не имел.
Аноним 11/09/16 Вск 18:47:06  249872
(25Кб, 480x268)
>>249850
>6п14п
>пикр
С режимами сам разбирайся, лучше вместо неё ставь 6п18п, там анодное как раз около 180В требуется, которое ты получишь выпрямив 130В.
Аноним 11/09/16 Вск 19:32:41  249890
>>249872
но в этом ТСШ есть вторая анодка на 74. Неужели их нельзя соединить и получить 204 переменки и порядка 280 выпрямленного? с просадкой от 280 получится как раз идеальный 250 (плюс минус)
Аноним 11/09/16 Вск 21:46:56  249896
>>249890
Да можно, не обратил внимание. Просто разные по току (0,6 и 0,4) обмотки не подключают, но если учесть что у тебя будет примерно 0,07А ток в анодной цепи, то ничего страшного не произойдет. Тогда всё описанное тобой выше подходит. Алсо, что за преамп будет?
Аноним 12/09/16 Пнд 02:12:48  249925
>>249896
>Просто разные по току (0,6 и 0,4) обмотки не подключают
Если потребление меньше 0,4 - подключают ещё как.
Аноним 12/09/16 Пнд 07:52:27  249940
>>249925
А не ебанёт?
Аноним 12/09/16 Пнд 17:18:23  250012
(131Кб, 2484x1639)
есть усилок 90-У2, с чем его едят? В сети про него сколько людей, столько и мнений. Автотранс 220 -> 110 я найду. Судя по отзывам, нужно его как-то переделывать, но везде делают это по разному. Что посоветуете?
Для чего там ФЭУ-2? выход "контроль" - для наушников? на сколько ом?
4/8 ом динамики подключать нельзя, только 30 ом?
Аноним 12/09/16 Пнд 23:26:41  250080
>>249940
А с чего ему ебашить-то?

>>250012
Это от кинопроигрывателя "Украина", в непеределанном виде он бесполезен. Плюс он монофонический.
Можно взять два, разобрать на детальки, перемотать транформаторы и получить что-то профитное на выходе.
Аноним 12/09/16 Пнд 23:45:11  250089
>>250080
Почему бесполезен? Если использовать с родными или аналогичными 30ом колонками, то вполне юзабельно.
Аноним 13/09/16 Втр 10:57:43  250140
>>250080
>кинопроигрывателя
Проиграл.
Аноним 14/09/16 Срд 13:38:20  250306
>>250089
Да там частотка завалена, надо будет коррекцию всякую выпаивать (и на трансформатор смотреть пристально). Да и завалена она неспроста, если с родными колонками использовать - звук как из телефона будет.

>>250140
Кинопроиграл, или просто?
Аноним 15/09/16 Чтв 23:30:08  250606
Слыхал, что в схематике ламповых преампов на триодах для уменьшения шума анод через кондер кидают на землю, там получается что-то вроде RC-фильтра. Поясните, плиз, в чем суть этого ухищрения и на какой срез считать фильтр. Следующий вопрос: почему производители усилков в схемах сразу это не применяют, а инфа об этом только во всяких примерах любительских модификаций?
Аноним 16/09/16 Птн 05:47:45  250643
>>250606
>уменьшают шум
>неебический завал высоких частот

слишком толсто
Аноним 16/09/16 Птн 12:47:16  250661
(203Кб, 1323x498)
>>250643
Поясни, плес.
Вот из одной статьи цитата:
>Эта задача решается с помощью пары “резистор+конденсатор”, подключенной к каждому из каскадов. Пара должна быть подобрана таким образом, чтобы частота среза получившегося фильтра была по меньшей мере в десять раз ниже самой низкой частоты нашего полезного сигнала.
Плюс фото оттудова. Пытаюсь понять, как это работает, ибо объяснения там на уровне bro-science.
Аноним 16/09/16 Птн 15:34:24  250679
>>250661
300 Ом и 100 мкф - fсреза 5 гц.
Аноним 16/09/16 Птн 20:07:33  250709
(213Кб, 1600x1200)
Ребятки, подскажите, где купить индикаторную лампу ИН-14
Аноним 16/09/16 Птн 22:31:46  250724
>>250709
Где проживаешь? Можно заказать кит за дохуя денег и всяких часоделов, можно походить по рынкам и купить калькулятор/кассу с ними или просто купить занидорого. Но опасайся барыг, эти тварь пытаются толкать бу по ценам более 200р/шт.
Аноним 17/09/16 Суб 00:14:30  250734
>>250661
Это так типа анодное фильтруют. Способ годный вполне.
Аноним 17/09/16 Суб 02:27:26  250741
>>250661
Исходя из логики махарайщиков-удифилов, при работе в сигнале(общем спектре) присутствует инфранизкочастотый шум, который модулирует полезный сигнал и привносит шумы в общую кашу. Это и отсекается введенными цепочками.
Это конечно на уровне психологии и самовнушения, хотя это теоретически на самом деле. Можно голову обернуть алюминиевой фольгой и на самом деле защитить мозг от огромного дохуища электромагнитных излучений, которые мозгу нахуй не нужны. И это на самом деле полезно, хотя люди пренебрегают таким полезным экраном. Типичный пример - Хиллари Клинтон, которая не закрывала голову алюминиевой фольгой и в итоге получила обморок. ГЛупая дура, хуле с нее взять.
Аноним 17/09/16 Суб 18:40:43  250822
>>250741
Молодой человек, вы там совсем пизданулись?
Это обычный, блядь, сглаживающий rc-фильтр для анодного напряжения.
https://ru.wikipedia.org/wiki/Сглаживающий_фильтр
Дополнительным профитом в некоторых случаях является падение напряжения на резисторе - это удобно, когда напряжение после выпрямителя слишком высокое.

От инфранизких частот (ИНЧ), которые ты имел в виду, защищаются, устанавливая rc-фильтр ПО ВХОДУ, потому что они во входном сигнале, и во всех промышленных аппаратах этот фильтр обычно есть. ИНЧ напрасно нагружает усилительные каскады, греют катушку громкоговорителя, и, в случае с ламповым усилителем, могут вызвать насыщение железа выходного трансформатора.
Аноним 18/09/16 Вск 20:00:25  250992
>>250822
По ходу дела, "разоблачители ТЛЗ и аудиофилов" в своей массе ещё более тупые и неграмотные, чем собственно аудиофилы.
Аноним 19/09/16 Пнд 19:38:46  251099
Феномен теплого лампового звука возник еще задолго до всех этих битлов и других роллингов. В то время избы топились буржуйками и печами из кирпичей, где горели дрова и конечно же кизяк из коровьих лепешек. Вечерами было холодно, и домочадцы слушали Карузо из башни им Коминтерна. Конечно же, в качестве УМЗЧ использовались ламповые усилители на двух, а то и на шести лампах. Представляете, мирное гудение такого количества ламп нагревало воздух в помещении, и домочадцы ошутимо ощущали повышение температуры в домах.
Отсюда и возникло понятие теплый ламповый звук, лампы реально обогревали людей в холодную стужу.
Это затем завистливые аудиофилы придумали сотни небылиц о ТЛЗ, а потом их байки подхватили разные радиоинженеры, чтобы обосновать свои достижения в области схемотехники.
Аноним 19/09/16 Пнд 22:13:35  251119
>>251099
>Представляете, мирное гудение такого количества ламп нагревало воздух в помещении, и домочадцы ошутимо ощущали повышение температуры в домах.
>мирное гудение такого количества ламп
>гудение
>ламп
Так толсто, что даже уёбывай.
Аноним 19/09/16 Пнд 23:08:47  251128
>>250992
>>250741

Пофиксил, не благодари.
Аноним 21/09/16 Срд 06:26:32  251202
>>251128
Ну всё равно спасибо, но я именно к 250822-господину обращался, заострив внимание на посте 250741-шизика.
Аноним 21/09/16 Срд 07:10:00  251203
(111Кб, 791x259)
Скачал книжку с либгена по импульсным источникам питания. Книжка оказалось китайских авторов, и почему то транзисторы они называют tube. Может быть как раньше автомобиль называли железным конем? Проигрываю с теплых ламповых PNP и NPN tubes
Аноним 21/09/16 Срд 07:24:47  251204
>>251203
Скорее, это гугл-перевод с китайского.
Аноним 21/09/16 Срд 20:13:23  251289
>>251204
Но английский весьма приличный, грамматика норм, просто время от времени какое-нибудь странное словечко, типа из всех синонимов существительного выбрано самое отдаленное значение.
Аноним 22/09/16 Чтв 21:38:22  251448
(466Кб, 3039x1822)
Лампаны, посоветуйте годную схему push-pull ламповика
Хочу обмазаться этим вашим тёплым дерьмом
Аноним 23/09/16 Птн 05:26:36  251484
>>251448
Люди делают замки из песка, прохожие восхищаются и пускают сопли. А ты делай замки из собачих какашек - та же самая хуйня, как обмазаться этим вашим тёплым ламповым звуком. Будут восхищатся и пускать слюни: "Я тоже так хочу, дайте мне годную схему пуль-руль ламповика".
Аноним 23/09/16 Птн 08:48:47  251530
>>251448
g Усилитель Вильямсона.
Из современных реплик - ну, например, Lynx VTA 38.
Аноним 23/09/16 Птн 18:57:17  251598
(43Кб, 935x522)
>>251530
Как-то сложновато для начинающего будет, не?

>>251448
Я бы вот это посоветовал (пикрелейтед): http://www.diyaudio.ru/forum/index.php?topic=1711.0

Ну и Комаровские с выходными трансформаторами ТН (у меня у самого такой, на 6П44С, хех):
http://www.radiostation.ru/home/usilitel-tntv1.html
Аноним 24/09/16 Суб 03:09:28  251679
Когда полные дилетанты делают ламповый усилитель, хочется взять и уебать. Хотя, простите, в 1960-х этим и занимались прыщавые юнцы - делали ламповые усилки из говна и палок. Микросхем тогда прост не было.
Аноним 24/09/16 Суб 09:36:27  251694
>>251679
Но я не юнец
Просто хочу сделать ламповый усь
Аноним 24/09/16 Суб 09:58:58  251695
>>251694
тогда прост любой бери и делай, а незаморачивай голову о годности или негодности.
Практически все ламповые усилки новичков звучат одинаково - как транзисторный усилок на трех транзисторах, а то и хуже.
Аноним 24/09/16 Суб 12:43:03  251708
>>251598
>для начинающего
Тогда лучше вообще никакой не делай - получится хуета.
Впрочем, комаровский на ТН будет хуетой независимо от квалификации собиравшего.
>>251695
Удваиваю.
Аноним 24/09/16 Суб 20:59:49  251776
>>251204
Именно он. Читал недавно китайские форумы через него, тоже переводил транзисторы как тубы.
Аноним 24/09/16 Суб 22:26:31  251793
>>251708
>получится хуета
А разве это не суть лампового звука. Вместо хуета можно сказать "imperfections", "душа", "освежающая неидальность", "character" и тд в отличие от предсказуемого "скучного" твердого тела. Например можно отключить нахуй обратную связь, все начнет возбуждаться, исчезнет остопиздевшая стабильность, и появится совсем неповторимая изюминка, запах старины.
Аноним 24/09/16 Суб 23:06:12  251801
>>251793
>А разве это не суть лампового звука.
Нет. Потому что тот же нормальный вильямсоноид с ООС и качественным выходным трансформатором звучит отлично, и хороший транзисторник (да хоть микросхемник на 3886) звучит совсем не по-транзисторному (в плохом смысле этого слова).
>Например можно отключить нахуй обратную связь, все начнет возбуждаться, исчезнет остопиздевшая стабильность, и появится совсем неповторимая изюминка, запах старины.
Мистер дебил, пожалуйста, покиньте тред, школьникам тут не рады.
>отключить нахуй обратную связь, все начнет возбуждаться
Если отключить обратную связь, то у тебя будет фузз, т.к. Open loop gain среднего оосника - десятки тысяч раз.
А вот возбуждение происходит как раз-таки за счёт ОС, правда, положительных, которые или специально вводят (в триггерах, например) или с которыми борются (в усилителях).
Аноним 24/09/16 Суб 23:43:26  251805
>>251801
>за счёт ОС, правда, положительных
ну и нахуй ты положительную связь сюда притащил, когда речь шла про отрицательную
>стабильность
Аноним 25/09/16 Вск 00:47:47  251813
Я постоянно гуглю про ООС и я так и не понял, благо это или нет. В разных журналах, в разных обзорах пишут про благо/вред ООС.
Ваши то впечатления каковы?
Аноним 28/09/16 Срд 23:43:45  252020
>>251813
Собери с ней и без да и послушай ёпт.
Аноним 30/09/16 Птн 15:07:53  252104
>>252020
Двухтактные, например, без неё вовсе не работают.
Аноним 30/09/16 Птн 16:18:54  252106
>>252104
Штоу?
Аноним 30/09/16 Птн 18:40:18  252116
>>252106
Трисомия по двадцать первой паре прост.
Аноним 30/09/16 Птн 18:41:37  252117
>>251805
Мистер дебил, иди погугли, что такое "диаграмма Боде" и почему обратная связь не может быть отрицательной во всём диапазоне частот, и что происходит с ней за пределами некоторого диапазона.
Аноним 01/10/16 Суб 09:18:05  252162
Если пойти по пути механистических аналогий, то обратная связь похожа на пружинки, которые подзвякивают в канале передаче данных. Подпружинивают и амортизируют звук.
Допустим, это синусоидальный сигнал, то тогда пружинка вполне себе устаканивается и все передается ровно, даже с пружинками. Но вот если сигнал музыкальный, то пружина начинает петь свою песню внутри песни, и песня эта обладает удивительной нелинейностью.
Таким образом, все просто и понятно. Степень подпружиненности и есть глубина ООС. Для понимания этой аналогии надо быть хотя бы доктором кинематических наук.
Аноним 01/10/16 Суб 20:25:18  252230
>>252162
Возможно ли построение достаточно +-3дб линейного усилителя без ООС вообще? Без общей и локальной?
Аноним 01/10/16 Суб 20:52:07  252234
>>252230
>Без локальной
То есть без триодов?
Аноним 01/10/16 Суб 22:28:47  252272
>>252234
Почему бы и нет?
Я ваще хотел попробовать подрубить пентод и одну из сеток привязать к земле.
Но я бомж.
Аноним 02/10/16 Вск 09:33:23  252306
>>252162
Я бы даже сказал - магистром наук фундучных.
Аноним 03/10/16 Пнд 16:04:01  252471
>>252306
Шляпных наук
Аноним 06/10/16 Чтв 22:27:54  252902
Кстати интересное видео.
https://www.youtube.com/watch?v=OeNFZEMSRVc
Аноним 09/10/16 Вск 19:04:04  253129
(60Кб, 985x813)
/sup, лампота!
Пару лет назад делал по схеме от анона усилитель (пикрилейтед, 6ж52п, лампы-нубам тред ньюфаги не знают/олдфаги не помнят, лол). Понравился и процесс и звук и как всё это выглядело. Послушал его пару дней, решил сделать корпус, разобрал... да так и забросил.
Сейчас вот появился материал, опыт и время - пересоберу-таки.
У этого усилка одна проблема: он тихий. Т.е., если комп подключить или mp3 плеер - то ок, а вот гитару уже не слышно. Так вот чо я подумал:
1. Что будет, если подать выход одного стереоканала на вход второго? Типа два одинаковых каскада. Получится ли громкий моноусилитель? И если да - то подавать до или после трансформатора?
2. Может как-нибудь добавить ещё каскад на другой лампе? Реально его рассчитать нубу-гуманитарию?
Лучи добра всем итт.
Аноним 10/10/16 Пнд 01:17:46  253158
(40Кб, 2059x1416)
(156Кб, 982x1024)
(252Кб, 1386x915)
>>253129
>а вот гитару уже не слышно
Хуле ты хотел, там предусилитель нужен. Собирай по уже готовым схемам и не изобретай велосипед. Пикр 1,2 - каноничный пред от jcm800 на двух 12ax7, которые нищеброды заменяют на 6н2п-ев. Громкость/гейн/темброблок присутствуют. За точность схемы преампа (1 и 2 пик)ответственность не несу,но на третьем пике правильная разводка всего усилителя в сборе.
>Получится ли громкий моноусилитель?
Получится перегруженная@искаженная хрень, подавать после трансформатора горячим и в собственном соку
Лучше определись чем решил обмазываться - гитарой или аудиофилией.
Аноним 10/10/16 Пнд 11:44:56  253178
>>253158
Спасибо за инфу, добра тебе, бро.
Но я мегануб, на схему выше собирал детали полгода, лол. Покупать, а тем более мотать, трансформаторы - занадто для меня. Хотелось просто на базе того простенького девайса сделать что-нибудь более функциональное.
>Лучше определись чем решил обмазываться - гитарой или аудиофилией.
Ничем из, этого, лол. Мне просто нравится ощущение, когда берёшь кучку проводков и деталек, мудохаешься пару часов, а и получается нечто живое и работающее. Дико штырит.
К тому же тут выше анон писал, что ламповый усилок, собранный дилетантом априори будет хуёво звучать, так что аудиофилия мне не светит, лол.
Аноним 10/10/16 Пнд 11:48:20  253179
>>253158
Спасибо за инфу, добра тебе, бро.
Но я мегануб, на схему выше собирал детали полгода, лол. Покупать, а тем более мотать, трансформаторы - занадто для меня. Хотелось просто на базе того простенького девайса сделать что-нибудь более функциональное.
>Лучше определись чем решил обмазываться - гитарой или аудиофилией.
Ничем из, этого, лол. Мне просто нравится ощущение, когда берёшь кучку проводков и деталек, мудохаешься пару часов, а и получается нечто живое и работающее. Дико штырит.
К тому же тут выше анон писал, что ламповый усилок, собранный дилетантом априори будет хуёво звучать, так что аудиофилия мне не светит, лол.
По итогу - пожалуй, попробую подключить один из каналов первым каскадом - вдруг какой интересный панковский звук получится от гитары. Если получится, то сделаю переключатель, чтобы менять схему "стерео/монопердёж".
Аноним 10/10/16 Пнд 11:49:46  253180
>>253179
Хуйня какая-то с постингом произошла. Если тут есть модератор - кильни, будь доб,р эту >>253178
мессагу.
Аноним 10/10/16 Пнд 19:34:45  253226
>>253179
>занадто
Ты явно мой земляк и на разных барахолках много годного хлама вплывает, норот жрат хочет.
Аноним 11/10/16 Втр 12:43:21  253299
>>253179
>По итогу - пожалуй, попробую подключить один из каналов первым каскадом - вдруг какой интересный панковский звук получится от гитары.
Найс идея, кстати. Правда, просто включить, скорее всего, не получится, лучше перевести первую лампу в триод и включить как полноценный первый каскад, ну а там - посмотришь сам.
Аноним 11/10/16 Втр 15:17:23  253327
>>253226
Я из Беларуси. Ты угадал?
У нас на барахолках народ видеомагнитофоны пытается до сих пор впаривать по полсотни баксов, лол.
Но вообще, сейчас глянул - трансформаторы не сильно дорого, да. За твз-1-9 просят 5$, за ТАН-ы всякие - 9-15$. Может и обмажусь чем-нибудь посложнее.
Аноним 11/10/16 Втр 15:19:52  253329
>>253299
Чтобы в триод - это пообрубать все сетки, кроме самой нижней?
>и включить как полноценный первый каскад
Это значит - минуя выходной трансформатор?
Дополнительно ещё нужно будет что-нибудь делать?
Аноним 11/10/16 Втр 17:28:57  253350
>>253327
Ага, бери годноту пока она еще не осела в шкафах олдфагов и её не сдали на цветмет/драгметаллы.
Аноним 11/10/16 Втр 17:33:01  253352
>>253350
Та я сам олдфаг ещё какой, лал. Пусть годнота оседает у тех, кому она доставляет удовольствие. Её ж дохуя - годноты этой. На всех хватит.
Аноним 11/10/16 Втр 23:50:09  253396
Есть корреляция между напряжением на аноде и искажениями?
Аноним 12/10/16 Срд 17:22:49  253447
>>253396
это очевидно вытекает из вольт-амперной характеристики - наиболее оптимальный участок с минимумом искажений в области оптимального анодного напряжения.
Проще говоря, как лампа разработана проектировщиками, так и лучше ей работать.
Аноним 12/10/16 Срд 19:51:12  253463
>>253447
По вашему опыту, господа, какая самая линейная лампа из триодов? Что мне стоит приобрести?
Аноним 12/10/16 Срд 22:20:37  253492
>>253463
Ты скажи чего делать собрался, а там лампу подберем тебе.
Аноним 12/10/16 Срд 23:26:24  253502
А как проверить радиолампу на работоспособность? Есть целая куча ламп, надо узнать какие рабочие, а какие нет.
Аноним 13/10/16 Чтв 02:15:24  253513
>>253492
Хочу вот усилить свои наушники, 29 ом.
Я тут подумал о приобретении 12ax7, все правильно сделал? Я бомж, так что если можно, то как можно меньше трансов.
Аноним 13/10/16 Чтв 08:15:51  253530
>>253513
На 12ах7 хер ты чего сделаешь. Посмотри схему DArkvoice, 6н13с (6н5с) + 6н8с вместе стоят дешевле 1 шт 12ах7. Но лучше будет если поставишь 2 шт 6н13 на выход, запаралелив триоды и подняв емкость вызодных разделительных конденсаторов.
Аноним 13/10/16 Чтв 15:54:42  253559
>>253530
Какой объем брать выходника?
Чем больше тем лучше, или есть какой-то максимум?
Аноним 13/10/16 Чтв 15:59:41  253561
>>253559
Дарквойс без выходника, там катодный повторитель на выходе.
Аноним 13/10/16 Чтв 19:03:31  253581
(40Кб, 1200x606)
Объясните почему никто не включает динамик в ООС? Схему я прикрепил, не сочтите за не уважение ее качество. Вот почему так никто не делает?
Аноним 13/10/16 Чтв 20:25:08  253595
(105Кб, 500x500)
>>253581
Аноним 13/10/16 Чтв 20:44:29  253598
>>253595
Но это же для ООС было поставлено.
Или я обосрался?
Аноним 13/10/16 Чтв 21:39:36  253616
>>253561
Не надо лампы на 30 Ом. Говно выйдет.
Обмазывайся трансформаторами или забей.
Аноним 13/10/16 Чтв 21:58:36  253617
>>253616
А в чем проблема, у меня наушники изодинамические и в электрическом демпинге не нуждаются. Я в принципе могу забить на выходное сопротивление.
Аноним 14/10/16 Птн 09:21:04  253640
>>253598
Тут оос невозможна вообще. Транзистор здесь имеет маленькое сопротивление и во вторых ты снимаешь сигнал оос с земли ебта.
Аноним 14/10/16 Птн 11:54:17  253650
>>253598
Обосрался, т.к. от динамика идет сразу на землю.
Аноним 14/10/16 Птн 16:32:47  253680
(39Кб, 1600x900)
>>253650
Простите дурака, а так?
Аноним 14/10/16 Птн 16:36:48  253681
>>253617
Собери тогда на коленке SRPP 6н6п >>234842
Аноним 14/10/16 Птн 17:26:30  253690
>>253680
Ты представляешь, что эти линии на твоем рисунке означают?
Аноним 15/10/16 Суб 06:10:11  253751
>>253690
По идее это должны быть провода.
Аноним 15/10/16 Суб 18:26:29  253786
>>253751
Знаешь, что на соединении проводов должна быть точка?
То что у тебя провод от сеточного резистора идет на землю возле динамика все равно означает, что он идет на землю.
Аноним 17/10/16 Пнд 09:45:00  253939
Достал ящик г 411. Они кого-нибудь могут заинтересовать?
Аноним 19/10/16 Срд 18:17:35  254240
>>186086
Как насчет китайского линкрелейтед?
http://www.aliexpress.com/item/1pc-Output-Transformer-0-50-150-300-600ohm-2W-36H-for-Tube-Headphone-Amplifier-Import-Z11/32577294321.html
Аноним 19/10/16 Срд 20:08:26  254245
>>254240
Говно из радиоточки втридорога.
Аноним 20/10/16 Чтв 10:32:29  254276
>>253939
Анон ты откуда?
Аноним 20/10/16 Чтв 13:25:24  254290
>>254240
Вот хуй знает. Параметры китаец очень красивые пишет, вот насколько оно действительности соответсвует ? Хотя для наушников с большим сопротивлением может и правда до 60 кГц дотянет.
Аноним 20/10/16 Чтв 21:10:07  254347
>>254290
Я после того как запостил вопрос - прочитал в каком-то обсуждении что это стоит чуть ли не в 10 раз дешевле на тао и о том что там судя по всему нет зазора.

Там же один омич намотал два выходника из половинок 63 ваттного ОСМа, используя по одной катушке на половину. Сильно уёбищно будет собезъянничать его способ?
Аноним 21/10/16 Птн 08:05:33  254387
>>254347
Если зазора нет, все равно включить можно чтоб в однотакте работал. Дай ссылку как омич мотал, мне тоже интересно.
Аноним 21/10/16 Птн 13:52:27  254409
>>254387
http://forum.cxem.net/index.php?/topic/22127-ламповые-усилители-для-наушников/&page=38#comment-2304903

А если взять его моточные данные и разделить на две катушки поровну? Просто осм у меня уже есть и хотелось бы что-нибудь на лампах опробовать в ближайшем будущем.
OTL городить не хочется.
Аноним 21/10/16 Птн 14:00:07  254410
https://www.youtube.com/watch?v=ZQDHS2b4icM
Посоны, поясните по-харкору, а что если сделать трансформатор питания как чувак в видосике? Какие минусы у такого самопала?
А если как выходной использовать?
Просто хочется угореть по лоу-энду - всё самому, из говна и палок.
Аноним 21/10/16 Птн 14:28:01  254413
(432Кб, 3039x1822)
>>254410
Совковые трансформаторы недостаточно лоуэндны?
Аноним 21/10/16 Птн 14:32:49  254414
>>254410
>Какие минусы у такого самопала?
Гудеть будет, как трансформаторная будка.
Аноним 21/10/16 Птн 14:39:34  254415
>>254413
Я не знаю, лол. Сделаны на заводе, на станках - значит довольно качественно, нет? Мне интересны практические моменты - как вот эта вся наколенность влияет на характеристики:
1. Сердечник из жести
2. Сердечник криво собранный, с зазорами между пластинами
3. Намотка внавалку
Заранее прошу прощения, если это всё очевидные вещи - я ж нубяра галимый, лал. Если есть какая статья, что растусовывает эти моменты - буду благодарен за наводку.
Аноним 21/10/16 Птн 14:41:03  254416
>>254414
А если клеем залить щели между пластинками? ПВА, тем же?
inb4: жопную щель себе залей, лол.
Аноним 21/10/16 Птн 14:50:54  254418
>>254416
СВАРИТЬ В ВОСКЕ
Аноним 22/10/16 Суб 02:57:39  254489
>2016г
>ламповый усилитель для дома


обоссался от смеха
Аноним 22/10/16 Суб 08:33:40  254499
>>254410
Жесть от консервной банки (сталь-3) я думаю, сильно хуже самого простого трансформаторного железа. Работать будет (ребятам из видоса респект за рукоделие, получилось симпатично), но сильно хуже, чем обычный трансформатор того же сечения. Будет раньше насыщаться - искажения.
Аноним 22/10/16 Суб 10:35:56  254512
>>254489
Энурезники не нужны, нужны лампы.
>>254499
Конечно, хуже.
>>254415
>Я не знаю, лол. Сделаны на заводе, на станках - значит довольно качественно, нет?
Ничего это не значит. Станки могли быть убиты вхлам, оператор их мог иметь низкую квалификацию, сырьё могло быть никудышным само по себе, эти факторы могли комбинироваться.
>Мне интересны практические моменты - как вот эта вся наколенность влияет на характеристики:
>1. Сердечник из жести
Индукция насыщения ниже, а удельная магнитная проницаемость и того ниже по сравнению с нормальным трансформаторным, итог - низкая индуктивность (искажения на НЧ из-за шунтирования приведёнки индуктивностью), высокое активное сопротивление и паразитные реактивности (из-за того, что отношение витков к вольтам будет завышено) и общие высокие нелинейные искажения из-за ширины петли гистеризиса.
>2. Сердечник криво собранный, с зазорами между пластинами
Низкое заполнение сечения железом, дополнительное снижение индуктивности.
>3. Намотка внавалку
В конкретном данном случае - низкое заполнение окна медью, рост активного сопротивления обмоток и снижение КПД, низкая механическая прочность намотки и следующий из этого гул, но в частных случаях - например, в ВЧ-катушках - эта намотка предпочтительней, чем "виток к витку", так как даёт более низкую внутриобмоточную паразитную емкость. С другой стороны, если есть нормальный намоточный станок, то в таком случае ещё более предпочтительней будет намотка "универсаль" - емкость низкая и, что важно, контролируемая, а коэффициент заполнения окна близок к таковому у намотки виток-к-витку.
Аноним 22/10/16 Суб 22:10:43  254595
Поясните за выходное сопротивление. Зачем мне ваще нужно о нем париться? Демпинг фактор, блин. Куча транзисторов в параллель. Зачем?
Аноним 23/10/16 Вск 09:18:31  254637
>>254595
http://nwavguy.blogspot.de/2011/02/headphone-amp-impedance.html
Тут всё написано, но мне лень читать это на языке белых людей.
Аноним 23/10/16 Вск 09:41:58  254639
>>254595
>Зачем мне ваще нужно о нем париться? Демпинг фактор

вот поэтому звук где-то говно, а где то неговно

Первый состряпанный усилитель обладает неведомым случайным демпинг-фактором к конкретным колонкам с конкретными головками, а именно если там стоит фильтр с резистором.
Суть в том, что не полезно и слишком отрицательный д-фактор, и не слишком положительный. А есть такая золотая середина к конкретному жанру музыки, когда требуется такой-то и такой-то демпинг фактор. В просторечии можно обзавестись мощным перменным резистором на выходе транзисторного усилителя и крутить ручку до получения просветленного звука. В реале же, ебалаи тугоухие что-то рассуждают о демпинг-факторах, не имея ни толики музыкального образования ни капельки слуха.
В этом случае поиски нужного демпинг-фактора превращаются в ловлю пескарей в мутной воде. Раньше в совковые годы вообще об этом мало имели представления. Советскому человеку этот фактор был не нуженлол.

В общих случаях передемпфиорванный среднечастотник звучит глухо и ненатурально. А недодемпфированный и вовсе орет. А золотой то середины и нет, если головки говно
Аноним 24/10/16 Пнд 01:49:11  254819
>>254595
Недостаточно низкое выходное сопротивление способствует повышению добротности колебательной системы "динамик-ящик", в следствие чего диффузор вблизи резонансной частоты колбасит, на АЧХ образуется горб, атака пропадает. В принципе, для типовых акустических систем с добротностью около 0,7 нужно околонулевое выходное сопротивление, коэффициента демпфирования достаточно 20 ил несколько больше. Если акустика имеет слишком высокую добротность, потребно собирать усилитель с отрицательным Rвых, если слишком низкую и бас кжется "пересушеным" - можно попробовать немного поднять выходное сопротивление.
>>254639
Здесь большей частью написана фигня.
>В общих случаях передемпфиорванный среднечастотник звучит глухо и ненатурально. А недодемпфированный и вовсе орет.
То-то средники хорошо от ИТУН работают.
Аноним 24/10/16 Пнд 09:38:20  254838
>>254499>>254512
Спасибо, анончики, за пояснения мудрые.
У меня ещё вопрос: какие базовые принципы компоновки усилка? Т.е. как расположить относительно друг друга детали >>253129, чтобы было правильно и они, ну, например, не срали помехами друг в друга?
Аноним 24/10/16 Пнд 10:04:16  254845
>>254838
Землю звездой разводи, питание распространяется навстречу сигналу, Трансы располагаются так, чтоб магнитные потоки были перепендикулярно. Если дроссель будет в питании то его лучше подальше и поток также перепендикуляр с выходником.
Аноним 24/10/16 Пнд 11:34:11  254860
>>254845
Чего-то такого я и боялся, лол.
>Землю звездой разводи
Это как? Всё в одну точку?
>Трансы располагаются так, чтоб магнитные потоки были перепендикулярно
Т.е., грубо говоря, чтобы сердечники перпендикулярно у силового и выходника?
Аноним 24/10/16 Пнд 12:03:56  254861
>>254860
Да в одну точку. Чтобы оси катушек были перпендикулярны.
Аноним 24/10/16 Пнд 18:41:17  254937
>>254845
>Землю звездой разводи
В общем случае, это не даёт ничего, кроме лишней головной боли и усложнения разводки. Ничуть не хуже будет организовать общий провод шиной, на которую свешивать земли от каскадов, ну и плюс учесть советы отсюда http://musicangel.ru/mess145.htm#145-8
Аноним 28/10/16 Птн 13:43:56  255438
Замерьте свои аппараты. господа.
http://forum.vegalab.ru/showthread.php?t=34487&page=8
Аноним 29/10/16 Суб 18:40:06  255586
Поцаны, подскажите где в ДС взять за ммаксимум дешива 12ax7 и 6v6gt. С меня нихуя.
Аноним 30/10/16 Вск 16:54:39  255728
>>255586
istok2 c самовывозом
Аноним 30/10/16 Вск 18:58:50  255738
>>255586
скоро выставка росхайед в москве будет, там торгуют некондицией задешего
Аноним 30/10/16 Вск 21:01:55  255743
SI859932.jpg (905Кб, 1306x979)
>>255586
хочешь 6v6gc allparts по 900р\шт новые?
Аноним 30/10/16 Вск 23:18:18  255759
>>255743
>6v6gc
>На пике 6L6
Разные же лампы, как их режимы.
Аноним 31/10/16 Пнд 20:13:17  255877
парни. у кого есть простая методика расчета ламповых каскадов? и шоб она на практике сработала..
а не посчитал спаял...оно же сцуко не пашет
Аноним 31/10/16 Пнд 22:06:21  255902
>>255877
http://www.vestnikara.spb.ru/vestn/n2/andr.htm
Аноним 01/11/16 Втр 00:29:30  255921
>>255902
очень не плохо, спасибо)))
Аноним 01/11/16 Втр 10:55:06  255956
14711970265740.jpg (54Кб, 535x443)
взять хотя бы легендарный зенитно-ракетный комплекс С-75, до сих пор стоящий на вооружении во многих странах, и с помощью которого в Иране в 1991 г. был сбит один из хваленых американских самолвтов-"невидимок" F19 "Стэлс"
Аноним 01/11/16 Втр 10:55:35  255957
>>255956 -> >>255902
И цитата проебалась.
Возможно, платина, но всё же... Аноним 09/11/16 Срд 21:04:18  257324
vid90y2.jpg (38Кб, 392x367)
6031108.jpg (10Кб, 200x200)
Сап, радиокружковцы.
Упало тут мне два усилителя У90-2 от "Украйны-4". Посоветуйте годноты с их переделкой в что-то более-менее приличное. Аудиофилию с трофейными конденсаторами "Телефункен" не предлагать! Трансформаторы хочу оставить родные по максимуму.
Вместятся ли в один корпус все потроха для посторойки стереоагрегата? Первички питающих трансов хочу включить последовательно, а вторички типа накальных и питания читающей лампы запараллелить для балансировки. Верно ли я мыслю?
Аноним 10/11/16 Чтв 16:19:21  257419
>>257324
А смысл его потрошить, я бы на твоем месте все лампы поменял на новые, настроил бы смещение и было бы очень даже неплохо. Можно еще электролиты заменить, если требуется. Только там трансформаторы выходные на нагрузку 30 Ом вроде, либо перематывать вторичку, либо новые приобретать придется под нормальную 4 или 8 Ом акустику.
Аноним 10/11/16 Чтв 19:37:28  257438
>>257419
Ну, там примерно треть усилителя отвечает за сигнал с ФЭУ и прочих магнитных головок, это можно выкинуть. Плюс, мне бы хотелось в одном ящике иметь стереоусилитель, а У90-2 -- моно.
Думаю, если его нагрузить на 16 Ом АС, ничего страшного не случится, там еще куча отводов на выходном трансформаторе, может можно будет что-то подобрать и под 8 Ом.
Аноним 10/11/16 Чтв 19:38:45  257439
shum90y2.jpg (141Кб, 1313x920)
>>257419
>>257438
Тащемта, схема.
Аноним 10/11/16 Чтв 20:31:22  257450
Mullard-EL34-Pu[...].png (55Кб, 774x652)
>>257439
Да схему я загуглил перед постингом, вот только не понимаю, нах его портить, когда относительно годнота. Тебе эта треть для ФЭУ мешает штоле? Джва усилителя включи на каждый канал, сигнал подавать на сетку 6ж7 через резистор и всего-то делов. Аудиофилы наоборот фапают на раздельные каскады. Ко всему прочему там первички трансформаторов на двутакт рассчитаны по сопротивлению, не понятно что с зазорами, лампа будет не в режиме скорее всего. Если совсем руки чешутся, то заказываешь новое шасси по размеру корпуса, и впихиваешь невпихуемое, собирать лучше по проверенным схемам.
Аноним 10/11/16 Чтв 20:35:37  257451
6p3spp4.GIF (8Кб, 711x443)
>>257450
>пикр
Только твой выходной транс не подойдет для ультралинейного, лучше что-то типа пикр.
Аноним 10/11/16 Чтв 22:49:34  257472
>>257450
Ну хуй их знает, этих авдиофилов...
Засада в том, что ради 110 вольт городить ещё один трансформатор неохота. А тут выкидывается дроссель читающей лампы, гигантские копролиты от него же, обвязка ФЭУ и, вроде как четыре транса и восемь ламп можно попробовать утрамбовать в один корпус.
Судя по этому >>257451 , 6Ж7 тоже можно похерить, тогда ещё проще.

Опять же, насчет годноты исходника: 80-6000 Гц полоса пропускания, на сегдняшний день, малавата будит. Хотя это заслуга исключительно предусилителя на 6Ж7, как я понимаю.
Аноним 10/11/16 Чтв 23:04:21  257476
приемник (1).jpg (130Кб, 737x508)
Парни, как собрать, если я не знаю номиналов? Лампа есть.
Аноним 10/11/16 Чтв 23:37:22  257480
>>257472
Вобщем ты там держись и жди еще анонов, может чего толкового посоветуют. Трансформатор 110-220 заказать можно или найти б/у. 6ж7 годная лампа сам прикупил 4 таких и 2 6ж8 для гитарника. Частоты срезаются не лампой, а выходным трансформатором. Короче задумка по преобразованию усилителей достаточно глупая, ничего лучше чем есть уже не сделаешь, имхо.
Аноним 10/11/16 Чтв 23:43:31  257481
image013.gif (3Кб, 451x242)
original.jpg (1721Кб, 3072x2304)
>>257476
>Детекторный приемник
Ты на транзисторе его сначала попробуй собери, гайды в гугле и старых книгах для пионеров. Алсо мой первый высер, требуется нормальное заземление и усидчивость при намотке контура. Если сильно хочется обмазаться - ищи УКВ-блок, дальше луркай гайды.
Аноним 10/11/16 Чтв 23:54:29  257482
>>257476
Дружище, это опять ты? Ну то есть тот кто в детском треде спрашивал про контура в лампоресивере прямого усиления 2-V-2 или что-то вроде того? Теперь хочешь на гептоде Замутится?
Аноним 10/11/16 Чтв 23:59:28  257484
>>257482
Нет, я пощу первый раз в этом году
Аноним 11/11/16 Птн 00:01:34  257485
>>257481
Я не могу на транзисторе, это задание в институте (вместо реферата)
Спасибо за совет.
Но о какой намотке ты говоришь и зачем мне УКВ-блок(ни зачем, ведь я просто выполняю дз, но вдруг втянусь?)?
Аноним 11/11/16 Птн 00:06:56  257486
>>257484
Погоди, в институте, на гептоде? Какие параметры схемы тебе надо рассчитать и какой схемы?
Аноним 11/11/16 Птн 00:11:46  257487
crystalset.JPG (27Кб, 600x390)
>>257485
Интересное задание. Что, на лампе прям вот надо?
>о какой намотке
Намотке колебательного контура L1, пикр. Рядом переменный конденсатор С1. Мотается тонким проводом типа ПЭЛ вроде на ферритовом стержне лучше предварительно намотать слой вощеной бумаги. УКВ-блок для приема в УКВ-диапазоне.
Аноним 11/11/16 Птн 00:12:54  257488
>>257486
Там же пентод вроде?
Аноним 11/11/16 Птн 00:14:44  257489
>>257488
Ну да пентод, так там и номиналы указаны. Я так и не понял что студенту надо. Разработать или собрать и на чем и что. А так пока я пьяный помогу.
Аноним 11/11/16 Птн 00:16:06  257490
>>257487
Таки да, прямо на лампе
1ж29б-р
>>257486
Той, что На картинке. Там просто не подписана парочка элементов
Аноним 11/11/16 Птн 00:18:03  257492
>>257489
Что за элемент изображен рядом с наушниками?
Аноним 11/11/16 Птн 00:18:12  257493
>>257490
А кроме лампы есть что в наличии?
Аноним 11/11/16 Птн 00:18:59  257494
>>257492
Между С2 и наушником контакты <<
Аноним 11/11/16 Птн 00:19:34  257495
>>257493
денюжки
Аноним 11/11/16 Птн 00:20:49  257496
>>257494
не, там слева от картики наушников картинка какой-то НЁХ
Аноним 11/11/16 Птн 00:22:31  257497
>>257496
Да я сам удивился, внешне на конденсатор похоже, хотя в схеме его нет. Вангую, С2 не туда указали.
Аноним 11/11/16 Птн 00:28:44  257498
1864188403.jpg (89Кб, 640x480)
>>257497
Вот пик нашел, они на момент создания схемы примерно так и выглядели.
Аноним 11/11/16 Птн 00:34:27  257499
>>257497
спасибо, а что такое W1 и X1?
Аноним 11/11/16 Птн 00:34:57  257500
>>257492
Разъем x3, конденсатор С2-блокировочный по ВЧ.
Аноним 11/11/16 Птн 00:35:55  257501
>>257500
Быстроуточнение разъем штепсельный, с параметрами вилки осветительной сети.
Аноним 11/11/16 Птн 00:37:13  257502
>>257501
а ты можешь объяснить человеческим языком что это за Х1,2,3?
Аноним 11/11/16 Птн 00:37:29  257503
>>257499
Антенна и контакт, анон. Делаешь петлю из провода, да подлиннее. Я без технического образования и то лучше схемы читаю. Ты тредом немого ошибся, да и матчасть подучить бы не мешало. Таким путем скатим лампотред.
Аноним 11/11/16 Птн 00:39:27  257504
>>257502
Могу. Буквой ИКС обозначаются на схемах РАЗЪЕМЫ. Такие штучки, которые позволяют оперативно подключать и отключать провода. Ферштейн?
Аноним 11/11/16 Птн 00:39:40  257506
>>257503
> Я без технического образования и то лучше схемы читаю
Но я тоже без технического образования.

>>257501

>>257497

Спасибо вам большое, всю прояснилось
Аноним 11/11/16 Птн 00:41:12  257507
>>257506
Подожди, не уходи. Ты всерьез хочешь эту схему собрать? Она же пиздец не классическая. С фантазией. Детям такие извраты противопоказаны.
Аноним 11/11/16 Птн 00:44:07  257510
>>257507
Радиачую, я ему сразу советовал на транзисторе школьный вариант. Да и что за вуз такой нетехнический, где подобное задают.
Аноним 11/11/16 Птн 00:45:29  257513
>>257510
вуз технический, но я только что туда поступил.
Если всё сложнеее, чем кажется подойду к преподу
Аноним 11/11/16 Птн 00:47:15  257515
>>257513
Да ничего там сложного, на вот покури похожую статью по теме. http://radiobooka.ru/rsvyaz/110-09.html
Если не заработает, то хоть монтаж красиво запилишь.
Аноним 11/11/16 Птн 00:48:32  257516
>>257510
Ну на кирпиче не винтажно. Конечно в лампотреде это ересь, но я лично к лампам прикоснулся только когда надо было навалить на волосок в КВ эфире. Там реально халява. А приемники на электронно-вакуумных были чисто по приколу. И по ремонту. Восстанавливал полукомплект стойки "Брусника" Р155МР классное радио. Просто охуенное КВ магистральное радио, с охуенным АРУ, охуенным звуком.
Аноним 11/11/16 Птн 00:50:48  257518
>>257513
А какая специальность, сынок? Препод из бывших военных? Авиатор, полковник?
Аноним 11/11/16 Птн 00:54:33  257520
>>257518
Специальность под стать разделу.
Про прошлое препода ничего не скажу, но дядька хороший, ведет интересно. А лампы эти по 300 рублей продаются, даже по 250 иногда
Аноним 11/11/16 Птн 00:59:43  257524
>>257520
Ну так собирай, правда антенна и земля нужны получше все эти прямоусиленные приемнике тупые все-таки. Эх стать бы молодым и опять в студенты. я бы уважил старика, супергетеродин с двойным преобразованием заебенил бы на лампах. Похуй что из-за аудиофилов лампы недолюбливаю.
Аноним 11/11/16 Птн 01:02:46  257526
>>257524
Хорошей эмиссии тебе анон, я бы на месте студента хорошо бы ознакомился с темой и тоже скрафтил что-нибудь стоящее. Всем бобра, я спать.
Аноним 11/11/16 Птн 01:10:20  257527
>>257526
Спокойной ночи, господа. Всегда нравилось голубое свечение сеток в генераторах. Всем добра
Аноним 11/11/16 Птн 07:37:16  257553
101.jpg (245Кб, 560x799)
>>257480
Я имел ввиду, что частоты срезаются не лампой, а параметрами RC цепочек вокруг неё. Трансформатор на 110 В у меня есть. От той же Украины, но он велик, могуч и страшен.
Аноним 12/11/16 Суб 19:10:01  257738
>>257553
Чем выше емкость, тем меньше срез?
Аноним 12/11/16 Суб 20:08:31  257756
>>257738
Смотря, как включены R и C же. Загугли фильтры первого порядка.
Аноним 12/11/16 Суб 23:48:45  257800
00.jpg (47Кб, 600x365)
Радиоанон, вот этот сайт читай, там охуенно с нуля расписано, как построить радиоприёмник. Фактически, сайт - это веб-версия советской охуенной книжки.
http://oldradiogid.ru/
Аноним 15/11/16 Втр 15:20:55  258132
>>257800
А что если резистор между землей и первой лампой сделать переменным?
Аноним 15/11/16 Втр 17:39:21  258151
>>257800
я бы еще понял на германии, но лампы? современному ньюфагу такого уже не найти, разве что за овер 9000 денег на детали (особенно железо и медь для трансов)
Аноним 15/11/16 Втр 18:01:28  258157
>>258151
>>258151
Такой манямир. Трансы до сих пор продают всякие деды.
Причем по смешным ценам. Один дедок 60лвл с внешностью педика продавал трансы по цене рубль за ватт. То есть тс200 за 200р, тс 50 за 50р, тс360за 360р. Какой-то осм400 за 400р.

И это мухосрань 500к.
Лампы до сих пор не только на авито, но даже в магазине радио есть
Аноним 15/11/16 Втр 18:07:44  258159
Вот лет через 10..15 да, хуй достанешь бжт или лампу.Пичалька.
Впрочем через 15лет питать техеику не от аккумулятора=дебилизм.
Ибо аккумы будут раз в 5..10компактнее и на столько же емче.
На любителей питать технику кроме чайника или стиралки от проводов 220в будут смотреть как на фриков или даунов
Аноним 15/11/16 Втр 18:49:04  258163
Анон, нужна схема винтажного двухтактного усилителя не больше чем на 5 ватт и с трехполосным эквалайзером. То, что нашел в интернете не подходит.
Аноним 16/11/16 Срд 01:04:38  258234
>>258151
>>258157
Зачем нужны трансы. если есть прекрасные изодинамические и электростатические драйверы?
Аноним 16/11/16 Срд 13:30:51  258262
SimpleToneContr[...].jpg (266Кб, 1468x697)
>>258163
Весьма странный реквест. Тебе гитарник или для прослушивания музыки усилитель нужен?Винтажные двухтакты - подразумеваются готовые решения и зачастую выдают больше 5 Вт, эквалайзеры иногда имеются в виде регуляторов bass и treble.
>То, что нашел в интернете не подходит.
Не удивительно. Почему нужен именно двутакт с такой мощностью? Какие лампы будут применяться?
Аноним 16/11/16 Срд 15:26:49  258273
>>258234
Толстовато. По цене такого электростатического драйвера можно мешок обычных ВЧ динамиков купить. Тем более, НЧ чем-то тоже нужно качать.
Аноним 16/11/16 Срд 20:02:18  258325
>>258273
Не забывай про изодинамический.
Ему насрать, он не нуждается в демпинге.
Аноним 18/11/16 Птн 12:19:14  258570
>>258262
Гитарный усилок. Мне нужна небольшая мощность, ибо для дома, и как минимум двухполосный эквалайзер. Про двухтактные загуглил и понял, что мне это не обязательно. Скила хватит собрать что-то не очень сложное. В интернете винтажные схемы только от 10-15 ватт есть.
Аноним 18/11/16 Птн 12:20:37  258571
>>258570
Забыл добавить, что лампы желательно 12ах7 и их наши аналоги.
Аноним 19/11/16 Суб 19:34:13  258785
поделитесь схемкой источника питания на трансах типа ТАН-21
можно на кенотроне.
самый вопрос возникает в фильтрации помех после выпрямления -- поставить LC фильтр, в качеств L дроссель типа Д49? или электронный фильтр\?
анон как делал ты?
да..и стоит ли замарачиватся с кенотронном или стоит обойтись этими самыми полупроводниками -диодами
Аноним 19/11/16 Суб 19:48:35  258786
>>258785
Поддвачену про электронный дроссель. Есть ли профиты, особенно, если иммется обычный? Греется поди, как сучка?
Аноним 19/11/16 Суб 20:07:30  258787
http://vprl.ru/publ/istochniki_pitanija/bloki_pitanija/quot_ehlektronnyj_drossel_quot/11-1-0-20
если кто не в курсе...
Аноним 20/11/16 Вск 11:32:26  258854
>>258787
Лучше уж полноценный стабилизатор запилить, коль уж кремний тащите в схему.
Аноним 21/11/16 Пнд 00:12:09  258935
http://korgnutube.com/pdf/Nutube_Datasheet_30.pdf
Скоро в продаже.
Аноним 22/11/16 Втр 13:57:00  259123
>>258785
Ты бы напряжение и ток сказал нужное на выходе.
Я на ультрафастах делаю, фильтр CRC, сразу после диодов конденсатор, от него RC-цень на каждый канал. Резистор по необходимому падению считаешь, исходя из тока; конденсаторы от 200uF.
Это всё для двухтактных схем на триодах, или пентодах в триодном. Для однотактных схем надо, по идее, сильнее заморачиваться с фильтрацией; для пентодов в пентодном включении, говорят, вообще надо для экранной сетки отдельный стаб городить, но тут хуй знает, я не пробовал.
Аноним 22/11/16 Втр 14:05:23  259125
>>258935
Ну охуеть.
Аноним 22/11/16 Втр 15:58:26  259150
>>259125
Ну тк. Жаль что аноды не раздельны.
Аноним 22/11/16 Втр 23:07:12  259235
darkterror2.png (58Кб, 3365x2265)
ODT рабочая.gif (146Кб, 1600x1132)
ODT.jpg (190Кб, 1500x1057)
orange-signatur[...].jpg (84Кб, 850x638)
>>258571
Я словпок и отвечать особо не тороплюсь. Jim Root Terror, режим 7W при 173В с трансформатора. Ламы 12ax7/12at7/EL84, темброблок и петлю завезли. Лучше по твоему реквесту уже не найти, оазве что васянщину.
Аноним 23/11/16 Срд 20:33:49  259359
>>258935
Чисто теоретически я могу усиливать ей оба канала?
Аноним 24/11/16 Чтв 01:22:23  259388
>>259150
Катоды же.

>>259359
Ну, если купишь две, то да.
Аноним 24/11/16 Чтв 05:12:17  259401
>>258935
Хм, думал о таком, разглядывая VFD индикаторы.
Это собственно оно и есть, только без люминофора на аноде. Впрочем (приглядевшись к даташиту), даже и с люминофором, для пущей теплой ламповости.
Работать будет, светиться, но крутизна говно.
Можно какие-нибудь индикаторы ИВ попробовать в качестве таких "триодов" запустить.
Аноним 24/11/16 Чтв 12:28:58  259430
>>259401
Какой-то безумный умелец уже много лет назад на индикаторах усилители для наушников городил, можешь погуглить.
Аноним 24/11/16 Чтв 21:24:26  259491
>>259430
http://datagor.ru/amplifiers/gybrides/557-ushnojj-usilitel-gibrid-na-indikatore-iv-z-i.html
Для ленивых.
Аноним 24/11/16 Чтв 22:07:41  259503
>>259388
> Ну, если купишь две, то да.
А если я не применю ОС вообще?
Аноним 25/11/16 Птн 01:45:42  259527
>>259503
У двух триодов там общий катод, ещё вопросы?
Аноним 25/11/16 Птн 03:25:36  259531
>>259527
Но! Общий то кадод, а не анод и не сетка.
Аноним 26/11/16 Суб 01:15:34  259617
>>259123
http://forum.vegalab.ru/showthread.php?t=19303
оно же http://datagor.ru/amplifiers/tubes/221-realnyjj-lampovyjj-usilitel-dlja-naushnikov.html только с другими лампами. но,не нравится их блоки питания..в одном случае тан15 коего в моем дс2 .если только на юноне найдешь.а во вторым еще матать да и электронный фильтр..
пф. напр 200В анодное..
Аноним 26/11/16 Суб 06:49:15  259625
>>259617
Там же написано, зачем стабилизатор нужен.
>источник питания усилителей для наушников должен иметь высокий коэффициент фильтрации. Если коэффициент фильтрации будет мал, из-за высокой чувствительности наушников слушатель будет прекрасно слышать фон переменного тока, а также все процессы, которые происходят в электросети

Трансформаторов унифицированных дофига разных, выбирай любой. Тебе надо примерно 170V 50mA получить с него для анодного, плюс 6.3V 1А на накал. Анодное примерное, так как у тебя стабилизатор, ему где-то от 200V входного постоянного должно быть норм.
Дальше ты открываешь чудесный справочник http://www.radiolibrary.ru/reference/transformers-tan.html и выбираешь подходящий ТАН. Обмотки у них для получения нужного напряжения и тока можно включать последовательно и параллельно, напимер, для получения 1А накала можно параллельно включить две обмотки по 0.8А (направление главное не перепутать), а для 170 - соединить последовательно три по 56V (каждая должна отдавать по 50мА минимум). Также, тебе пойдёт, например, 56+56+40, которые дадут выпрямленного 212V (56+56+40)*1.4, что для стабилизатора с выходом в 170V вообще норма.
То есть, тебе отлично подойдёт прямо вот из начала справочника ТАН2, ТАН3, ТАН4 (дальше смотреть лень). По такому же принципу можно выбрать отдельно анодный ТА и накальный ТН.
Алсо, в твоей схеме не ТАН15, а ТАНТ15-01, это какой-то типа заказной тор.
В дс2 должны быть; по крайней мере, гуглятся всякие конторы, готовые привезти или продать. Ну или на авито каком-нибудь.

Алсо, тут есть схема без лишних элементов в бп, выгляди понятнее: http://electro-tehnyk.narod.ru/docs/Laconic_Lunch_Box.htm

А вообще, идейно мне очень нравится вот этот усилитель http://easytubeamp.com/система-выходного-дня-light-voice-цап-и-усилите/
Аноним 26/11/16 Суб 18:31:21  259702
>>259625
170 вольт питания усилителя для наушников?
Я хоть и другой анон, но собираюсь подать анод не более 10 вольт. Сделать тупо отл.
Аноним 26/11/16 Суб 22:16:59  259721
>>259702
>подать анод не более 10 вольт
Лол, какая лампа?
В любом случае велком ту КНИ 30%+
Аноним 27/11/16 Вск 03:55:20  259743
>>259702
Делай тогда уж на ОУ, зачем так над лампой издеваться.
Аноним 27/11/16 Вск 07:19:57  259749
лол, лампы в качестве осветителей стола
Аноним 27/11/16 Вск 07:30:37  259750
mini2399.jpg (200Кб, 1000x808)
Возникла зоймечательная идея. В последнее вермя в свете распространения ламповых фетишей и другой ерунды, назревает необходимый вывод в создании более глубоких фетишей в плане погружения в старину.
Широко известны фетиш-усилители, где звуковой тракт проходит через классическую усилительную микросхему на операционнике, а наверху корпуса красуются божественные лампы в качестве декора, "нормализуя" звук и очищая ауру в точке прослушивания. Считаю, гениально. Так почему , если такая петрушка, не поставить еще более радикальные лампы, например масляно-фитильные, или там газоразрядные? Да тысячи возможностей зафигачить лампу на копус и пустить провода в обход этой лампы, кабы звук пропитывался магией. К примеру, если в качественные баллоны поставить восковые свечи из церкви, на 100% можно будет уверенным, что звук изменится и приобретет другой антураж. Это связано прежде всего с изменением восприятия, ибо запах горящей свечи проникает в мозг, изменяет чувствительные слуховые центры мозга и собственно, конечный результат восприятия музыки будет изменен. Если же на горящее пламя кинуть щепотку чего-то ароматического...
Конечно, вместо свеч можно придумать спираль накаливания, как в прикуривателе, чтобы в такт музыки происходило накаливаие спирали и задымление точки прослушивания, это станет некая ООС на уровне нервной системы человека.но надо будет придумать мощный токовый усилитель для питания спиральки
Таким образом, никто не в Воле ограничивать ваш полет мысли.
Аноним 27/11/16 Вск 09:13:46  259759
>>259750
Клоуны здесь не нужны.
Аноним 27/11/16 Вск 16:05:05  259845
>>259721
Как я получу такой КНИ? С чего ты взял?

>>259743
На ОУ не интересно. Я хочу попробовать именно лампу.
Аноним 27/11/16 Вск 16:40:40  259857
>>259845
>Как я получу такой КНИ? С чего ты взял?
На какой лампе будешь делать усилитель сначала напиши.
Аноним 27/11/16 Вск 16:56:51  259862
>>259857
12ax7
Varavravavarvarvav 30/11/16 Срд 09:43:49  260262
sdfsdf.jpg (256Кб, 995x524)
Где лучше всего покупать индикаторные лампы, посоны? Сейчас вот оформляю заказ на eandc и охуеваю от доставки и ндс... есть ли магазы лучше и дешевле?
Аноним 30/11/16 Срд 10:44:00  260274
>>260262
Цены просто охуеть!
Аноним 30/11/16 Срд 12:16:55  260305
>>260274
причем они сказали типа некоторые позиции под заказ, поэтому цена на них дороже. Например когда я добавлял к155ид1 в корзину, то он стоил порядка 23р за штуку, после расчета уже 208р.
Аноним 30/11/16 Срд 13:03:12  260317
>>260262
Ну пиздец, а в чипдипе не? Там твоя ИД1 12р стоит. алсо, иногда дешевле забугорные аналоги брать.

http://www.chipdip.ru/product/k155id10/
Аноним 30/11/16 Срд 13:24:33  260320
>>260317
ид1 не проблема. я индикаторы не могу найти где лучше заказать. сейчас вот думаю может лучше на исток2 брать, но пока хз хз
Аноним 30/11/16 Срд 21:31:06  260404
>>260317
ты в глаза ебешься? ид10 стоит 12р, а ид1 - 91р
Аноним 30/11/16 Срд 21:32:31  260405
>>260262
на авито покупай, там раз в 5 дешевле
Аноним 01/12/16 Чтв 10:26:51  260442
>>259862
На ней ты мало того, что дикий КНИ получишь при таком напряжении, так ещё и предельная мощность на аноде и анодный ток у неё мизерные.
ВАХ погляди, рабочую точку прикинь, и все вопросы отпадут.
Аноним 03/12/16 Суб 18:04:21  260760
>>260320
http://www.rt21.getbb.ru/viewforum.php?f=39 пару раз здесь покупал, пару раз на авито,мешок, тэк дешевле скупить какой то лот..
но, придется помониторить нужное.. попробуй поискать на своих барахолках --встречаются платки с такими индикаторами, или хах..в универе спроси там часто бывает залежи еще с ссср..когда в институтах проходила практика и студенты, даже делали, своими руками что то)))
для меня проблмней оказались поиски транса..фак=(500р за штучку=*
Аноним 03/12/16 Суб 19:11:41  260770
вот например индикаторы http://www.phantom.sannata.ru/forum/index.php?t=23478
срыв покровов Аноним 04/12/16 Вск 19:10:54  260884
>ламповый усилитель на сраных лампах

Нахуя собирать эти махарайки, если все равно ими потом никто не пользуется, ни сам сборщик махараек, ни тот кому эта срань предназначена? В лучшем случае постоит год на полке, в худшем сразу отправляется дальше по рукам, где она опять постоит на полке пару лет и потом в утиль.
Таким образом, в ламповом усилителемахарайке с такой судьбой нет никакого смысла беспокоится о параметрах и качестве звука, ни о каких то коэффициентах гармоник.

Аноним 04/12/16 Вск 19:14:14  260889
>>260884
именно поэтому китайцы совершенно не беспокоятся о каких то фантастических параметрах и каком то пресловутом теплом ламповом звуке. Для китайцев ТЛЗ - это сраная каша и фанерный звук, для быдла самое то.

А кто на самом деле ищет ТЛЗ - тот просто мудак.
Аноним 05/12/16 Пнд 01:17:07  261120
ууу..как у кого то анус подгорел)
дружок, ты китаец? и вообще,что ВЫ забыли тут?
Аноним 05/12/16 Пнд 04:32:18  261128
>>192476
Коньяк Старый (советская классификация), это примерно как XO в международной.
очень крутая конина.
лично мне восточные нравятся больше, чем лягушатники.
Аноним 05/12/16 Пнд 23:09:58  261336
>>261120
ты заеб детям мозгижопы лампами засирать, утырок
Аноним 06/12/16 Втр 01:18:34  261350
кыш отсюда..дитя помоек
Аноним 12/12/16 Пнд 09:43:08  262379
Оп - придурок, трёт посты.
Аноним 13/12/16 Втр 13:53:02  262523
>>259625
лучший фильтр: кондер(~200мкФ)-дроссель(>2Гн)-кондер(~200мкФ)
Стоит такой в моем усилке для наушников (правда он srpp и там влияние помех по сети меньше чем в резистивном каскаде) и в ушах чувствительностью 110 дБ фон можно услышать только в полной тишине и прислушиваясь несколько минут. Фильтры с кондерами и резисторами сильно проигрывают, особенно по кпд, но там нету сложного дросселя с овер9000 витков можно купить за сотку на рынке трансформатор 220-&любое напряжение& и использовать его первичную обмотку
Аноним 15/12/16 Чтв 08:48:16  262755
>>262379
Сорь... ошибся тредом.
Аноним 15/12/16 Чтв 17:42:00  262817
>>193502
Где найти реально такую? Может кто брал уже, подскажите
Аноним 18/12/16 Вск 02:59:33  263154
14820008442560.png (172Кб, 400x319)
>>186052 (OP)
Сап, антоны. Пробежавшись по треду, вижу, что люди здесь все саморучно делают, а я в электронике не очень смыслю и дальше чем сборка детекторного приемника и дуделки для велосипеда не продвинулся в свое время, но дело не в этом.
Загорелся намедни обзавестись персональным ламповым звуком, о котором наслышан только лишь из баек и парочки статей, так как паять я не умею подумал прикупить какое нибудь б\у или малобюджетку, но не понимаю, что из этого трешь и в чем суть ламп.
Собрал несколько выставленных на продажу моделей, так что помогите, пожалуйста, выбрав то, чем сами бы пользовались. Кстати, они различаются чем то между собой, например отдельно для колонок или "телефонов"?
Усилитель подбирается для http://rozetka.com.ua/34841/p34841/
На данное время у меня такие, хотя толку мало и чувствую, что Asus xonar dx их не вытягивает http://hotline.ua/av-naushniki-garnitury/superlux-hd669/
Список усилков:
1-й https://www.olx.ua/obyavlenie/novyy-lampovyy-usilitel-dlya-naushnikov-IDjevxm.html#3a3daae6f6;promoted

2-й https://www.olx.ua/obyavlenie/lampovyy-usilitel-dlya-naushnikov-IDo68Eo.html#fe9031bb05

3-й https://www.olx.ua/obyavlenie/lampovyy-usilitel-single-end-IDcDkx7.html#17482e48be

Есть еще и это "чудо", цена уж какая то забавная.
https://www.olx.ua/obyavlenie/lampovyy-usilitel-IDoTB4a.html#d5d24d0681

Inb4: хахiл геть
Аноним 18/12/16 Вск 06:40:40  263161
>>263154
Первый: https://www.youtube.com/watch?v=coSt5HWRvv4
Аноним 18/12/16 Вск 08:00:00  263162
C2796.png (16Кб, 380x507)
DualPowerCircuit.PNG (30Кб, 1036x585)
>>263154 Возьми AD8397 и lm317/337 - там деталей всего нихуя и работать должно сразу без каких-либо шаманств. На время тестирования вместо AD8397 возьми копечный NE5532.
>Список усилков:
Srpp с гибридами все хуйня, вроде и лампа, а звучит как сраная тдашка. Если уж заморачиваться, то с SE.
Аноним 18/12/16 Вск 09:24:39  263163
>>263162
И ради чего брать схему из спорного портативного усилителя? M3 в два канала от того же автора сильно сложнее?
Аноним 08/01/17 Вск 06:32:39  265495
2210047193.jpg (73Кб, 640x360)
3125621173.jpg (76Кб, 640x360)
2421276409.jpg (77Кб, 640x480)
3193146010.jpg (67Кб, 640x360)
Сап, лампач.
Хочу сделать ламповую гитарную голову из радиолы или какого нибудь другого совка
У меня тут на выбор:
Рекорд 314
Даугава
Урал 52
Кинап 90у-2
VEF radio
Посоветуйте из чего лучше?
Рубить метол не собираюсь. Нужно звучание а-ля 60-е
Аноним 08/01/17 Вск 07:14:03  265496
>>265495
Из Кинапа, конечно!
Все остальное унылая дохлость по сравнению с ним, отдай коллекционерам-реставраторам.
Аноним 23/01/17 Пнд 01:58:37  268003
>>265495
>Урал 52
ааа))чел не уродуй Урал 52..)
Аноним 25/01/17 Срд 23:19:36  268465
14840591542590.jpg (615Кб, 1899x1950)
Я наверное извращенец, но существуют ли в природе схемы уся для гитарки ватт так 5-10 в аб классе?
Аноним 26/01/17 Чтв 10:15:45  268520
>>268465
Любой двухтактник на El84-86.
Аноним 26/01/17 Чтв 14:41:12  268563
berezka202120.jpg (184Кб, 1500x1022)
Нет ли такой проблемы у радиоламп как у кинескопов?
когда анодное напряжение подаётся сразу же
после включения на не разогретую лампу?
Аноним 26/01/17 Чтв 16:40:36  268582
>>268563
Есть, но париться с этим имеет смысл только на некоторых дорогих окталках и других крупных и более-менее дорогих лампах. На пальчиковых лампах на это похуй.
Аноним 26/01/17 Чтв 20:56:28  268657
>>268563
УЗФ тебе в помощь, бро!
http://www.hifinews.ru/article/details/8328.htm
Аноним 26/01/17 Чтв 23:36:05  268685
i.jpg (48Кб, 643x327)
>>268563
В молодости, мною было переделано (со схемой плавного разогрева кинескопа) 3-телевизора, но на их долговечности это никак не отразилось, т.е. все они сдохли приблизительно в одно время со своими непеределанными собратьями.
Аноним 27/01/17 Птн 06:06:48  268699
>>268685
А чём смысл плавного нагрева?
Проблема в том, что на непрогретую лампу дают полное анодное напряжение.
Катод и так плавного нагревается из-за тепловой инерции.

Аноним 27/01/17 Птн 15:21:39  268740
>>268699
На приведённой схеме, сначала разогревается катод кинескопа, а затем (через 90 сек) реле К1 включает питание телевизора и подаёт высокое напряжение.
Аноним 28/01/17 Суб 08:08:08  268857
>>268740
а зачем такие сложности? чем плохо простое реле, управляемое транзисторным ключом с времязадающей rc-цепочкой? 5 деталей :-)
Аноним 02/02/17 Чтв 02:22:44  269761
Лампачи. Вот есть же гайды с разбором ламповой схемотехники для усестроителей. Один такой в треде вкидывали.
А есть же такие гайды по усилкам для гитарок да бас гитарок с особенностями?
Ну и просто гайдов хороших по лампам покидайте если не жалко
Аноним 02/02/17 Чтв 06:43:59  269764
>>269761
>усилкам для гитарок
А что в них такого, что требует особой схемотехники?
Аноним 02/02/17 Чтв 22:31:53  269819
>>269764
>А что в них такого, что требует особой схемотехники?
Изврат для гитарного саунда.
Все таки норм аудиоусь должен как можно чище звук воспроизводить ну а гитарный написано выше.
Аноним 04/02/17 Суб 23:12:11  270083
>>206751
суука откуда у тебя фото моего ольдсмобиля катласа !!!??

на плате приборки 4 напряжения 12, 5, 27 и 320
Аноним 08/02/17 Срд 12:30:37  270522
Tube-Amplifier-[...].jpg (273Кб, 800x600)
Tube-Amplifier-[...].jpg (323Кб, 800x602)
Кто-то изготовляет такие "крышечки" на трансформаторы? Хочется простые трансформаторы превратить в такие няшные аудиофильские, чтоб не стыдно и безопасно было их сверху корпуса располагать.
Такое вообще возможно?
Аноним 08/02/17 Срд 12:38:20  270523
>>270522
если железность не нужна - сделай из листового пластика
Аноним 08/02/17 Срд 15:38:51  270542
>>270522
>>270523
Ящитаю, можно из листа жести или алюминия склеить, острые углы скруглить напильником, затем ебануть краской из баллончика. При должном скилле будет практически 1 в 1 как на пике.
Аноним 08/02/17 Срд 15:40:24  270544
>>270542
Алсо, можно не клеить, а спаять, затем опять-таки обработать напильником.
Аноним 08/02/17 Срд 18:41:48  270579
P12.jpg (536Кб, 1500x994)
P100.jpg (374Кб, 1500x1075)
Много не мало.
Аноним 11/02/17 Суб 10:09:08  271037
>>270579
Сколько ватт оно выдает и на какой нагрузке ?
Аноним 11/02/17 Суб 11:00:39  271044
>>270579
Это что-то уровня усилителя на 64 ne5534
Аноним 21/02/17 Втр 20:35:48  272382
Сап, /ra/ можна ли собрать маленький ламповий усилитель для телефона если да то киньте схему
Аноним 22/02/17 Срд 07:39:23  272455
ef744a1a8e1b76b[...].jpeg (50Кб, 247x321)
>>272382
что за телефон?

вот в такой телефон как на пикрил можно заебацать ламповой усилок
Аноним 22/02/17 Срд 08:14:21  272457
>>272455
Китайський смарт
Аноним 22/02/17 Срд 08:22:55  272458
>>272382
Тебе ещё поди переносное устройство на аккумуляторах нужно?
Аноним 22/02/17 Срд 10:23:08  272466
>>272458
Да
Аноним 22/02/17 Срд 10:36:32  272469
>>272466
тогда тебе PIZDA
если ты разбираешься в электронике купи на ebay вот такую хуйню nutube 6p1.
Если нет, то иди нахуй.
Аноним 22/02/17 Срд 12:01:10  272476
>>272469

Схемы с ней есть?
Аноним 22/02/17 Срд 12:21:45  272478
>>272476
скачай даташит, внутри схема
впрочем нахуй она нужна без трансформатора непонятно
благородных ламповых гармоник не получишь
Аноним 22/02/17 Срд 13:18:07  272481
gallery92645228[...].jpg (834Кб, 1280x720)
gallery92645225[...].jpg (630Кб, 1280x720)
>>272476
Аноним 22/02/17 Срд 14:21:34  272485
>>272481
Няшнота лампота.
Аноним 22/02/17 Срд 18:41:38  272538
>>272485
>>272481
>>272382
Нувисторы вам за щеку, пидоры.
Аноним 02/03/17 Чтв 23:50:20  273637
Сап
Имеется хлам в виде:
ТСА-270
ТСШ-170
ТС-160
__________
ТВ-3Ш----------2шт
ТВК-110-Л2----------2шт
ТВЗ-1-9
__________
Лампы
6ф5п ----------1+1
6п3с ----------1
6н6с ----------1
6н15п----------1
3ц18п----------1
6ж9п----------1+1
6н15п----------1
Тг3-0.1/1,3----------1+1
6н3п----------1
6х2п ----------1
6н6п ----------1+1+1+1
6н2п-в----------1+1(ев)
6к4п---------- 1+1
6н1п ----------1+1+1
6н15п---------- 1+1
6н14п---------- 1
6ф1п ----------1
6ж52п----------1
6п15п-в----------1
6ж7 ----------1+1
6н3п ----------1+1+1+1
6ц10п----------1
6ж5п----------1
6ж3п ----------1+1
6ж1п ----------1
6а8 ----------1
6п6с ----------1
6п13с----------2

Что из него можно собрать?
Каки динамики к нему прикупить?
Аноним 03/03/17 Птн 02:53:45  273645
>>272458
Желательно чтобы влезал в зис-5
Аноним 03/03/17 Птн 08:47:49  273666
>>272382

>благородных ламповых гармоник не получишь

А холодный транзисторный импульсный ДЦДЦ религия не позволяет использовать? У рокинфакина та к все педали ламповые работают, от кроны или стандартного педального БП вот на этой хуйне анодку пилит:
http://datasheets.maximintegrated.com/en/ds/MAX1795-MAX1797.pdf. Можно еще на таймере 555 аналогичное запилить. Главное на выход CLC мост поставить, чтобы неламповость не перла.
Аноним 03/03/17 Птн 09:26:23  273671
>>273637
можешь собрать несколько конструкций ламповых усилителей начального уровня
Аноним 03/03/17 Птн 09:33:55  273674
>>273666
это же какой-то бред - сначала напряжение понижать, а потом его повышать.
Аноним 03/03/17 Птн 09:49:46  273677
>>273674
>это же какой-то бред - сначала напряжение понижать, а потом его повышать.

дык анону нужен был вроде как портативный от аккумуляторов.
Аноним 03/03/17 Птн 10:34:19  273679
>>273677
за ламповые конструкции, питаемые от батарей и аккумуляторов, в настоящее время нужно применять электросудорожную терапию.
Я ещё могу понять рацию в белорусском партизанском отряде, но в 21м веке... Это шиза.
Аноним 03/03/17 Птн 11:13:13  273688
>>273679

ну вот нужен тебе ламповый овердрайв а на концерты в зажопинские клубы "прогон" ты голову возить с собой не будешь. Поэтому берешь приблуду типа alex-z devastator и наслаждаешься жизнью. Или любишь ты теплый ламповый пшпшшш а использовать каменные усилители для плееров религия не позволяет - пилишь себе ламповый усилок с повышающим преобразователем и заряжаешь его от usb и наслаждаешься в сраном трамвае.
Аноним 03/03/17 Птн 11:36:14  273694
>>273688
>нужно применять электросудорожную терапию
>Это шиза
Аноним 07/03/17 Втр 14:06:52  274210
>>272481
Оно светится при работе?
Аноним 07/03/17 Втр 15:35:56  274213
>>274210
конечно, эта херь не далеко ушла от люминисцентных индикаторов
Аноним 08/03/17 Срд 01:12:21  274253
>>274213
Ахуенна
Аноним 09/03/17 Чтв 20:15:39  274514
>>272481
Kek. Обычный урезанный люминисцентый индикатор продают по цене йоба-хуйни. Вся суть ламподаунов
Аноним 13/03/17 Пнд 03:58:29  275024
Замерили мультитоном ламповый усилитель.
В качестве выхода был избран динамик а запись велась на микрофон.
10 тонов. ООС увеличивает интермодуляцию.
Аноним 13/03/17 Пнд 15:46:30  275073
>>275024
Интересная работа. Давай больше информации: какой усилитель, схема, чем мерили. Фоточки доставь.
Аноним 13/03/17 Пнд 19:00:17  275112
250a233922d2[1].gif (196Кб, 2600x1600)
result.png (190Кб, 1600x900)
>>275073
Усилитель на EL34. Собирался только пост амп. Преамп не использовался. ООС отключалась полностью. Фоток уже не будет.

Красным - без ООС.
Аноним 13/03/17 Пнд 19:01:08  275113
>>275112
Т.е. все что левее master volume было викинуто.
Аноним 13/03/17 Пнд 20:07:41  275122
>>275112
У меня опыт настройки только по RMAA, но твой график оче странный. Вы 20 Гц на вход вхуячили чтоле?
Аноним 13/03/17 Пнд 20:14:10  275123
10 тонов.

20
42,6
90,738
193,27194
411,6692322
876,8554646
1867,70214
3978,205557
8473,577837
18048,72079
Аноним 13/03/17 Пнд 20:21:47  275124
>>275123
Наркоман, измеряй от 1 кГц.
Аноним 13/03/17 Пнд 20:28:37  275125
>>275124
THD никакой реальной инфы об усилителе не несет.
THD может быть 0,00001%
Но если мы добавляем еще 1 тон, то картина становится не такой уж и крутой.
Аноним 13/03/17 Пнд 20:35:40  275128
>>275125
IMD там тоже есть.

Лучше ответь мне зачем снимать характеристики с 20 Гц на входе?
Аноним 13/03/17 Пнд 20:37:49  275131
>>275128
Я взял и подал 10 тонов. Их я перечислил.
И я не понимаю твоего вопроса.
Чем больше тонов, тем точнее замер.
Аноним 13/03/17 Пнд 20:48:15  275137
>>275131
Ах, вот оно что. Мне этот метод не знаком, я не понимаю, как им оценивать работу. Твои тоны почти x2 по частоте от первого к следующему - гармоник от входного сигнала не видно же, а вторая в ламповиках самая большая.
Короче, какую-то хуйню вы измерили.

>ООС увеличивает интермодуляцию.
Когда это она ПОС.
Аноним 13/03/17 Пнд 20:52:03  275144
>>275137
Почти не считается. Тоны не пересекаются и не кратны друг другу по гармоникам.
Аноним 13/03/17 Пнд 21:50:49  275166
>>275144
Логично, но не отменяет "какую-то хуйню вы измерили".
Аноним 14/03/17 Втр 04:58:52  275197
hqdefault.jpg (27Кб, 480x360)
Нарид, решил запиздячить акустику под ширики под лампу, не суть, очень понравилась вот такая простейшая конструкция:
https://www.youtube.com/watch?v=PsvPy4TrNkk

Нет подобного чертежей или расчетов чтобы под конкретный дин расчитать необхождимые размеры? И наклон передней панели в таких "мониторных" колонках как правильно взять?

(конкретно эти, с видео колонки не гуглятся, узкоглазые зажали, черти)
Аноним 14/03/17 Втр 12:37:53  275222
>>275197
Для начала поищи подходящие динамики, далее коробку считаешь бассбоксом а бафл оцениваешь эджем.
Аноним 14/03/17 Втр 22:34:50  275330
>>275222
>далее коробку считаешь бассбоксом а бафл оцениваешь эджем

спасибо, что отозвались, но если можно, по русски

динамики 20 см 4гд-35
Аноним 15/03/17 Срд 00:34:36  275342
>>275330
Покупаешь на торрентах программу Bass Box pro, в ней задаешь параметры своего динамика и желаемого корпуса и варьируешь их для получения оптимального результата по басу. Инструкцию к проге найти легко. Отсюда скачиваешь программу http://www.tolvan.com/edge/help.htm и оцениваешь бафл и варьируешь размещение динамиков и геометрию фронтальной панели корпуса. Емнип, там можно и указать наклон фронтальной панели относительно оси динамика. И по поводу наклона, ориентации динамика и размещения колонок - должен быть направлен на слушателя, ибо диаграмма направленности таких широкополосников оче узкая на высоких частотах.
Аноним 18/03/17 Суб 11:55:10  275768
>>238245
6Н1П и 6П14П, включенная по ультралинейной схеме с катодной обмоткой.
Аноним 18/03/17 Суб 11:56:02  275769
>>238390
что за блок?
Аноним 18/03/17 Суб 11:59:08  275770
>>265495
если 60-е, то выбирай радиолу, в которой в блоке УНЧ УМ работает в классе А, получится а-ля Fender Champ.
Аноним 19/03/17 Вск 01:12:12  275857
shest.JPG (63Кб, 1280x720)
>>275770
Можно ещё шестиканальный датчик забабахать, и соответственно шестиканальный овердрайв. Тогда точно получатся хайгейновые 60-е.
https://www.youtube.com/watch?v=yUAK2MPUudI
Аноним 20/03/17 Пнд 13:13:04  275977
>>275857
И получишь заметные перекрестные искажения по всем каналам. Идея интересная, но не более, профиты такого решения не очевидны.
Аноним 20/03/17 Пнд 13:57:29  275984
>>275977
>И получишь заметные перекрестные искажения по всем каналам
Он же сказал вначале, что у него 60 дБ подавление соседней струны, потом продемонстрировал. Вообще, мне идея понравилась, надо будет на STM32 замутить такое, там как раз АЦП многоканальный
Аноним 20/03/17 Пнд 15:58:31  276012
headphone61.jpg (39Кб, 715x470)
Здравствуйте, аноны. Планирую спаять эту схему. Никаких высоковольтных трансформаторов нет, что мне и нужно. Не сгорят ли наушники от частого прослушивания этого усилка. (в YouTube видел много комментариев к видео с простым усилком (не с этим), что мол сгорят наушники от такого).

Если есть более хорошая схема для новичка, поделитесь, пожалуйста.

http://www.radiolamps.ru/articles/headphones/headphone_6.html
Аноним 20/03/17 Пнд 17:36:09  276023
>>276012
Лампы нормально не работают на низком напряжении на аноде. Точка.
Аноним 20/03/17 Пнд 21:58:05  276060
>>275984
Я видео только мельком глянул, замечание про подавление других струн пропустил. Но плюсов в таких звукоснимателях я так и не разглядел.
Аноним 20/03/17 Пнд 22:05:11  276063
>>276060
Овердрайв звука двух струн, и микс двух овердрайвовых струн это совершенно разные вещи. Тем более, как я понял, у него ещё по каналам разведено для стереозвучания.
Аноним 20/03/17 Пнд 22:19:32  276071
>>276060
Ну попробуй захуячить аккорд на мощщщном овердрайве - каша получится, если на одном канале
Аноним 20/03/17 Пнд 22:32:18  276075
>>276012
Эта схема требует подбора ламп, все подряд не работают. Сжечь наушники она не может, если С5, С6 не пробьет каким то чудом. Китайцы умудряются 6ж1п запускать при 60 вольтах питания в триоде можно на них попробовать, с пересчетом режимов транзисторов.
Аноним 21/03/17 Втр 06:36:40  276111
>>276012
Половина схемы, а именно - источник питания - тут не показана. А это как раз самое сложное.
Аноним 21/03/17 Втр 06:43:13  276112
>>276111
>+20 В
>самое сложное
Лол, что?
Аноним 21/03/17 Втр 07:00:01  276114
>>276112
И накал, отдельной обмоточкой
Аноним 21/03/17 Втр 07:24:27  276115
>>276114
И нормальную анодную обмотку на три сотни вольт, и выходной каскад на мощных триодах или тетродах, и добротные выходные трасформаторы. Короче делаешь качественный ламповый усилитель, а не гейбридное говно.
Аноним 21/03/17 Втр 11:27:42  276138
>>276071
В основном, это происходит из-за диссонирующих гармоник а не звукоснимателя.
Аноним 21/03/17 Втр 11:57:52  276141
>>276138
Так об этом и речь. Овердрайв от суммы <> сумма овердрайвов, так как дисторшн происходит на нелиейном элементе, и эти операции не коммутативны. Вот чувак и получил сумму овердрайвов. В итоге в спектре синала, в идеале, вообще нет комбинационных гармоник при таком звукоснимателе, даже на сильном перегрузе разборчиво слышны ноты в аккорде
Аноним 21/03/17 Втр 12:21:52  276142
>>276141
Но эти гармоники при овердрайве будет создавать каждая из струн. Где можно послушать такую гитару с дисторшном?
Аноним 21/03/17 Втр 16:11:14  276193
>>276142
>Но эти гармоники при овердрайве будет создавать каждая из струн
Каждая струна создаёт гармоники. У каждой струны частота этих гармоник кратна частоте основного тона. Пусть частота основного тона будет f. То есть, одна струна - один набор кратных гармоник с частотами nf, где n - целое. Рассмотрим вариант, когда на овердрайв подаётся сигнал только одной струны. Основной элемент овердарайва - нелинейный элемент, на котором рождаются новые гармоники. Но частота этих новых гармоник ВСЕГДА кратна частоте основного тона, то есть также nf, но с другими амплитудами. Теперь рассмотрим сумму, поданную на нелинейный элемент. Пусть у нас будут две струны с частотами основного тона f1 и f2. Тогда сигнал с двух струн, поданный на нелинейный элемент произведёт КОМБИНАЦИОННЫЕ гармоники
nf1+mf2, nf1-mf2, для целых m и n. И чем круче нелинейность, тем больше амплитуда этих комбинационных гармоник, тем больше их разнообразие, отсюда получается каша при игре аккордами на дисторшене. Если же ты отдельно подаёшь на разные блоки овердрайва сигналы с разных струн, а потом суммируешь выходы, то комбинационных гармоник не появляются, и в выходном спектре присутствуют только частоты nf1, mf2, и отсутствуют их комбинации

>Где можно послушать такую гитару с дисторшном?
Вот например, вообще гугли типа hexaphonic guitar, hexaphonic pickup
https://www.youtube.com/watch?v=7deOYv9bovI
Аноним 21/03/17 Втр 20:25:17  276231
>>276075
Лампа написана на сайте. Зачем ее подбирать?
>>276111
Питать буду ноутбучным БП. Схема плавного накала по ссылке. 6.3 получу через понижающий преобразователь. И лампа работает от 20 вольт, зачем ей 300?


Аноним 21/03/17 Втр 22:10:59  276238
>>276231
>И лампа работает от 20 вольт, зачем ей 300?
Хуй его знает зачем.
https://phsound.blogspot.de/2015/11/3_16.html - начало статьи. Впрочем, выводы можно сделать и просто взглянув на ВАХ.

Но если твоя цель "облагородить" звук тёплой ламповой второй гармоникой, то норм схема.
Аноним 22/03/17 Срд 00:30:48  276251
1zh29triode.jpg (124Кб, 862x900)
>>276231
У н23 разброс по параметрам большой, не все будут работать при низком анодном. Погляди лампу 1ж29б-в у нас стоит в 3 раза дешевле 23 и уже при 20 вольтах анода за перегибом пентодной характеристики.
Аноним 22/03/17 Срд 01:44:32  276261
>>276193
Спасибо за ссылку.
Уши вообще не воспринимают цифровой выход гитары, звучит неприятно, хоть и очень интересно.
Преамп на 6Н2П Епифанцев из Ростова 22/03/17 Срд 22:37:16  276412
Сап, решился лепить предусилитель на 6Н2П, т.к. валяется парочка. В общем, хотел на вход прицепить что-то на подобии мишкера (3 входа, 3 переменных резистора) и дальше уже сам пред с темброблоком. Так вот на чем у меня ступор: какую лучше схему использовать? Так чтоб не овердохуя ламп и перегруза не было. Подскажите самый бомжацццкий и качественный вариант
Аноним 23/03/17 Чтв 07:56:04  276460
>>276412
> Сап, решился лепить предусилитель на 6Н2П, т.к. валяется парочка. В общем, хотел на вход прицепить что-то на подобии мишкера (3 входа, 3 переменных резистора) и дальше уже сам пред с темброблоком. Так вот на чем у меня ступор: какую лучше схему использовать? Так чтоб не овердохуя ламп и перегруза не было. Подскажите самый бомжацццкий и качественный вариант

Сделай на 6И1П, там как раз три входа+встроеный триод чтоб предусилять.
Аноним 23/03/17 Чтв 09:28:21  276462
>>276460
>Сделай на 6И1П
ты зачётный наркоман, но я бы хотел на это поглядеть!
Аноним 23/03/17 Чтв 09:43:56  276463
>>276462
>ты зачётный наркоман, но я бы хотел на это поглядеть!

Вообще, на два - с легкостью (один к первой - второй к третьей и долго ебаться с катодным потому что оно хе и на пятую сетку идет прямо перед анодом). С третьим - проблема, вторая и четвертая сетки, в которые можно было бы воткнуть третий, обьединены на один контакт и конструкционно находятся снизу и сверху третьей и блокируют ттаким образхом её нахуй.
Аноним 23/03/17 Чтв 09:46:32  276464
Анон, у меня тут вопрос в высшей степени идиотский.
На лампах реально сделать импульсный блок питания?
Маленький накальный трансформатор, драйвер типа TL494\IR21 и выходной каскад на лампах?
Аноним 23/03/17 Чтв 09:48:33  276465
>>276464
импульсный блок питания реально сделать даже из собаки. С тактированием ламп будет сложнее. Или делай автогенератор или готовься страдать.
Аноним 23/03/17 Чтв 09:54:34  276466
IMG2365.JPG (655Кб, 1600x1200)
>>276465
А не подскажешь с чего лучше начать гуглить?
Тут дидовских ламп коробочку нашёл, вот руки и зачесались...
Аноним 23/03/17 Чтв 10:05:12  276467
blob (179Кб, 623x287)
>>276466
я бы это добро выбросил
все лампы на пике сигнальные и маломощные. В ключевом режиме могут работать только модуляторные лампы, но у большинства анодное - киловольты и высокая рабочая скважность.
гугли ламповые автогенераторы
Аноним 23/03/17 Чтв 10:12:38  276468
.gif (93Кб, 1200x842)
>>276466

Типа так только меняешь полевики на пентоды по 4 в каждом плече и подбираешь им смещение катодов чтоб мощщи побольше было.

покормил
Аноним 23/03/17 Чтв 10:15:14  276469
>>276467

Дык он только выход хочет ламповый, рулить этим безобразием он планирует богомерзкой 474.
Аноним 23/03/17 Чтв 10:17:55  276470
>>276469
он говна поесть хочет, а не делать что-то
Аноним 23/03/17 Чтв 11:21:12  276471
>>276467
>>276470
Хорошо, я понял что хуйню творю.
Анон, посоветуй чего годного почитать вообще на тему ламп?

Вот таких набралось больше всего: 6Н1П 6Ф1П 6Х2П 6Ж1П 6Ж5П 6К13П 6Н23П 6Ж3П
Аноним 23/03/17 Чтв 11:25:46  276472
>>276471

Айсберга для начала. "Радио - это очень просто".
Аноним 23/03/17 Чтв 11:31:20  276473
>>276471
>Вот таких набралось больше всего: 6Н1П 6Ф1П 6Х2П 6Ж1П 6Ж5П 6К13П
из всей кучи оставь красивый кенотрон и разрядник, остальное выкинь
что читать - хз, сам читал толстенный двухтомник по радиолокации, найденный на помойке.
Аноним 23/03/17 Чтв 11:48:34  276474
>>276473
>6Ф1П 6Ж5П
>выкинуть

да ты охуел петушара ты гнойная?
Аноним 23/03/17 Чтв 13:01:06  276481
>>276474
чо ты с ними делать собрался? В задницу засовывать?
Аноним 23/03/17 Чтв 13:04:12  276482
>>276481

Да. Тебе в задницу.
Аноним 23/03/17 Чтв 13:16:42  276484
>>276482
в моей заднице есть вещи покрупнее, всякие гу-5б и тр6/15 и т.п.
Аноним 23/03/17 Чтв 13:30:44  276490
1.png (244Кб, 1452x991)
2.png (179Кб, 1452x991)
Анон, тут у дида кроме ламп ещё готовые блоки в сборе нашлись, похоже от проигрывателя юность 301 (пик 1).
Как у них выходную часть (где динамик) с наушниками согласовать? И вход я правильно нарисовал? (пик 2)
Аноним 23/03/17 Чтв 13:37:13  276492
>>276490
>как согласовать
намотать согласующий трансформатор же
а что нибудь полезное у твоего деда нашлось?
Аноним 23/03/17 Чтв 14:02:00  276496
>>276484

Дак я не целиком а битыми жеж, лалка.
Аноним 23/03/17 Чтв 14:39:49  276500
>>276496
мой анус не собирает битые лампы
Аноним 23/03/17 Чтв 14:55:41  276504
>>276261
Вот еще на этом сайте много годноты про то, как это работает с теорией и практикой
http://www.cycfi.com/projects/six-pack/final-design/
Аноним 23/03/17 Чтв 14:57:25  276506
>>276504
Еще
https://github.com/cycfi/nu
Аноним 23/03/17 Чтв 17:20:57  276521
>>276490
>Как у них выходную часть (где динамик) с наушниками согласовать?
Домотать вторичную обмотку.
Алсо два каскада на 6Н2П дадут жуткую чувствительность по входу. Я бы попробовал давать сигнал сразу на вторую половинку этой лампы.
Аноним 23/03/17 Чтв 18:33:55  276534
>>276521
Это из-за этого фонит? Конденсаторы все поменял и всё равно чуть слышно.
Может распотрошить этот конструктор и с нуля что путёвое собрать?
Аноним 23/03/17 Чтв 19:44:03  276540
>>276504
спасибо, добра тебе, буду вникать, может тоже что-нибудь такое соберу
Аноним 23/03/17 Чтв 21:09:18  276552
5511.jpg (208Кб, 800x769)
К таким херовинам просто подпаивают провода и ножки всяких резисторов? В чём прикол их оверпрайса?
Аноним 23/03/17 Чтв 22:07:36  276566
>>276552
Это фторопласт, или керамика так идеально отполирована?
Аноним 23/03/17 Чтв 22:31:44  276572
>>276566
Керамическая октальная панель для монтажа на корпус с позолоченными цанговыми гнездами.
Аноним 23/03/17 Чтв 22:32:34  276573
>>276552
когда насобачишься делать керамические цанговые панельки - свистни нам, мы набижим и дешево купим.
>>276566
это керамика
Аноним 24/03/17 Птн 07:24:00  276612
>>276573
У китайцев не дороже денег.

Покажите пример монтажа с такими панельками.
Аноним 24/03/17 Птн 19:42:15  276678
fullOctalsocket[...].jpg (667Кб, 1197x772)
Бамп вопросу про пайку этих панелек.
Аноним 25/03/17 Суб 06:31:04  276751
>>276678
В плате сверлятся отверстия, в них вставляется панелька и паяется. Profit.
Аноним 25/03/17 Суб 06:50:05  276753
>>276751
Хм! Дак это для печатных плат?
Аноним 25/03/17 Суб 06:50:19  276754
>>276751
Сверлить сверлом?
Аноним 25/03/17 Суб 08:04:55  276756
>>276753
Point-to-point монтаж в серийной аппаратуре кончился лет 70 назад.
Конечно для печатных плат.
Аноним 25/03/17 Суб 11:59:15  276762
2017-03-25-15-5[...].jpg (173Кб, 1022x761)
>>276753
Или вот так.
Аноним 25/03/17 Суб 15:18:41  276771
>>276762
Разумное решение, если так хочется печатную плату и лампы. Однако, для наших поделок городить плату безумие. Барыгам если только.
Аноним 26/03/17 Вск 00:09:54  276854
dix41.jpeg (249Кб, 794x589)
Тред с поющими сервоприводами выпилили, поэтому вброшу пару ссылок сюда:
https://vimeo.com/48887884
:::::::::::::::::::::::::::::::::::::::
http://www.1010.co.uk/org/earthcodeworkshop.html
https://1010.co.uk/maxwell_notes.html#9
https://www.1010.co.uk/org/darkint.html
"""""""""""""""""""""""""""""""""""""""
https://www.youtube.com/watch?v=cfkPntbTMZ4
|||||||||||||||||||||||||||||||||||||||
>receive Very Low Frequency (VLF) signals between 300 Hz to 30 kHz using just his PC (Звуковуха в качестве приёмника нах!), a Miniwhip antenna connected to his sound card input port and a program called SAQrx Panoramic VLF Receiver
http://www.rtl-sdr.com/receiving-vlf-pc-sound-card-miniwhip-antenna-saqrx/
Аноним 26/03/17 Вск 18:24:02  276889
>>276771
Чтож тут разумного? Выглядит уебищно и монтаж не технологичен.
Если уж хочется подешевле, то лучше взять отдельные штыри у тех же китайцев.
http://www.ebay.com/itm/10pcs-CMC-4P-Tube-Socket-Gold-Plated-Pin-Hex-Snap-Hole-3-0x13-5mm-/130342228210?hash=item1e590090f2:g:Bz0AAOSwVL1WCogk
http://www.ebay.com/itm/100pcs-Nixie-VFD-Tube-Socket-Pins-1mm-Gold-Plated-IN-12-IN-18-IN-2-IN-8-ZM1040-/282380030468?hash=item41bf295204:g:0dwAAOSwUuFWw1Fe
Аноним 26/03/17 Вск 19:50:48  276895
>>276889
>Чтож тут разумного?
Пайка и сама плата не развалится от нагрева лампы. Спроси у телемастера Василия, если мне не веришь.
Ссылки на штырьки схоронил.
Аноним 26/03/17 Вск 20:54:06  276899
>>276854
Ахуенный пик, моар.
Аноним 26/03/17 Вск 22:12:20  276906
>>276899
Любая фоточка радиоэлектронного хардвере, два клика в фильтрах фотошопа и у тебя будет моар.
Аноним 27/03/17 Пнд 17:11:31  276983
5501.png (196Кб, 941x843)
Холодный транзисторный ньюфаг врывается в тред.
Хочется испробовать того самого, легендарного лампового звука.
Для этого хочу собрать стерео предусилитель на одной лампе, бестрансформаторный. Точнее, предповторитель, т.е. коэф. усиления 1, задачей этой приставки будет лишь добавление ламповых гармоник. Я бы назвал это повторитель-гармонизатор.
Подключаться оно будет ко входам усилителей >40 кОм.
Но я с лампами вообще дел не имел.
Допустим, у меня есть пикрилейтед.
Какие подводные камни в использовании этой лампы при низком анодном, например, в диапазоне 12-40в?
По какой схеме лепить?
Что означают все эти режимы, как их считать?
Аноним 27/03/17 Пнд 17:53:46  276987
>>276983
http://www.trioda.com/tools/triode.html
Поиграйся тут для начала.
Аноним 27/03/17 Пнд 18:09:45  276989
>>276987
А если я почти нихрена не понимаю в этих параметрах, то что почитать для даунов? Ну азы типа.
Аноним 27/03/17 Пнд 20:55:35  277005
>>276989
Радио это очень просто
Айсберга
Аноним 28/03/17 Втр 00:58:20  277032
0.png (169Кб, 940x916)
1.png (27Кб, 590x627)
2.png (27Кб, 590x627)
>>277005
Глянь, пжлст, как думаешь, годно?
Я понял, что низковольтных ламп мало, порылся в хламе, нашел несколько тетродов 6Ж5П.
Схем предусилителей с такими лампами не нашел, но нашел схему предусилителя на 6Э5П в триодном включении и вот слегка переделал.
Но я не понял, как добиться того, чтобы лампа на выходе повторяла входной сигнал с той же амплитудой? Только лишь подбором R3?
Аноним 28/03/17 Втр 08:24:56  277043
>>277032
слушай, тебе нужно загнать лампу в режим с пологой характеристикой, а с 12 вольт (сам поляди на графики) ты получишь чёрте что.
Аноним 28/03/17 Втр 09:00:30  277047
>>277043
вот ты сейчас взял и убил надежды ~50% лампоёбов. Вот зачем ты это сделал?
Аноним 28/03/17 Втр 10:01:14  277053
>>277047
Прости, бро, но Айсберг врать не велит.
Кстати, это была моя первая книга по радио в благословенном 1989 году.
Аноним 28/03/17 Втр 10:03:04  277054
>>277047
вообще, в лампоёбстве 2 облома - выходной трансформатор и высокое анодное.
Аноним 28/03/17 Втр 10:39:30  277055
image.png (43Кб, 579x382)
>>277047
>вот ты сейчас взял и убил надежды ~50% лампоёбов. Вот зачем ты это сделал?

Разве что звуколожцев, у которых в манямирке кроме БЖТ ничего больше не существует. Алсо, книга утопившего титаник была написана в 60х, когда про силовые мосфеты и микросехмы никто и помыслить то не мог.

>вообще, в лампоёбстве 2 облома - выходной трансформатор и высокое анодное.

Опять же, второе - только у ограниченных и невежественных звуколожцев, кроме железного трансформатора ничего не видевших.
Аноним 28/03/17 Втр 10:42:34  277056
>>277053
>Прости, бро, но Айсберг врать не велит.

Он просто устарел и не застал величия импулсных схем блоков питания.
Аноним 28/03/17 Втр 10:52:53  277057
>>277056
>величия импулсных схем блоков питания
А мне нравится идея создавать ламповики полностью на лампах много больше всяких гибридов.
Аноним 28/03/17 Втр 10:53:07  277058
>>277055
Иди куда шел, сталкер (нахер), пока тебе пизды не дали. И грушечный PWM на 555 для никси притащил, ну охуеть ваще.
Там где нет БЖТ - лампы тоже не нужны, они неразлучны. Паяй на TDA и будь доволен, разницы же никакой.
Аноним 28/03/17 Втр 10:57:09  277059
>>277058

О, сектант закукарекал заместо авроры. Ссу тебе в лицо направленными электронами из вырезанных девственницами в полнолуние на перекрестке траекториями электронов в меди.
Аноним 28/03/17 Втр 10:58:54  277062
>>277057
>А мне нравится идея создавать ламповики полностью на лампах много больше всяких гибридов.

Потому что зашоренный сектант, иди молись своему богу Лахмпе и не забудт квартирку продать. Ссу в лицо нарезанными электронами.
Аноним 28/03/17 Втр 11:05:16  277066
Как мне жалко сектантов, молятся своему богу трансформатору и страдают от невозможности лампово в дороге послушать а такой еду на велосипеде с ламповым усилителем для наушников, посмеиваюсь и такой ссу звуколожцам в рот а они и ответить не могут, потому что БЖТ.
Аноним 28/03/17 Втр 11:12:28  277067
>>277055
>Опять же, второе - только у ограниченных и невежественных звуколожцев, кроме железного трансформатора ничего не видевших.
Во-1, считается, что импульсники в ламповой технике это моветон.
Во-2, детали на высокое напряжение стоят дороже.
Во-3, сколько ватт ты снимешь с этой конкретной схемы 9V-190V?
Аноним 28/03/17 Втр 11:15:02  277068
>>277066
>на велосипеде
>для наушников
и внезапно ХРУСЬ! :-)

Но вообще-то ты пиздишь
Аноним 28/03/17 Втр 11:19:21  277070
>>277062
Съеби.
Аноним 28/03/17 Втр 11:25:16  277071
>>277067
> Во-1, считается, что импульсники в ламповой технике это моветон.
Среди сектантов - безусловно. У них и законы физики-моветон, электроны у них траектории в меди нарезают
> Во-2, детали на высокое напряжение стоят дороже.
Угу, за цену бжт можно взять феррит и обвязку как миниму от эпкоса.
> Во-3, сколько ватт ты снимешь с этой конкретной схемы 9V-190V?
Конкретно для преампа - достаточно. Для мощника намотаю на ферриовом кольце трансформатор и по пушпулу с tl-494.
Аноним 28/03/17 Втр 11:29:08  277072
>>277071
У тебя какие-то нищенские подходы. Или ты манагер-оптимизатор что ли?
Аноним 28/03/17 Втр 11:32:13  277073
>>277072

Конкретно я лоллирую с сектантов, привязанных проводами к розетке и габаритами веса к транспортабельности и шоры которых не позволяют считать что может быть как то иначе и что на концерт можно ходить с ламповым звуком, умещающимся в кармане, равно как и слушать его в дороге.
Аноним 28/03/17 Втр 11:46:17  277074
>>277073
Каникулы или шизики по весне полезли?
Лоллирует он, блять.
Аноним 28/03/17 Втр 11:52:21  277075
>>277071
>У них и законы физики-моветон, электроны у них траектории в меди нарезают
Типа импульсник шумит и вот это вот всё.
>Угу, за цену бжт можно взять феррит и обвязку как миниму от эпкоса.
Ну снимись с ручника, посмотри сколько стоит сраный кондрёр на 450 вольт.
БЖТ стоит херню - 300-500 р. (если дед очень жадный)
>Для мощника намотаю на ферриовом кольце трансформатор и по пушпулу с tl-494.
А с выходным трансформатором что будешь делать?
Аноним 28/03/17 Втр 11:53:12  277076
>>277073
Ну покажи, с каким ТЛЗ ты в кармане ходишь.
Давай, жги, лолка!
Аноним 28/03/17 Втр 11:56:01  277077
>>277074
Каникулы. Мой с прошлой недели дома сидит.
Аноним 28/03/17 Втр 13:01:16  277082
>>277075
>А с выходным трансформатором что будешь делать?
OTL же, дебик, трансформаторы для сектантов. К тому же настоящего звука в трансформаторных схемах нет, сами посмотрите на этот позорный завал на низах. ТЛЗ не катят.
Аноним 28/03/17 Втр 13:38:31  277085
>>277082
OTL? На 6С33С?
В общем, съеби, наркоман.
Аноним 28/03/17 Втр 13:42:35  277087
>>277082
Заканчивай пиздеть, заебал.
Пруфани уже своим карманным ТЛЗ
Аноним 28/03/17 Втр 14:37:04  277102
>>277085
Извините, я просто решил поддержать тренд.
Аноним 28/03/17 Втр 16:30:46  277124
>>277043
>Одной из радиоламп которые до сих пор находят достаточно широкое употребление в радиолюбительских конструкциях является высокочастотный пентод 6Ж5П. Эта радиолампа имеет оригинальную конструкцию третьей сетки что позволяет некоторым авторам считать ее тетродом-сетка представляет собой две желобообразные стойки, которые охватывают траверсы второй сетки и образуют два оконца перед пластинками анода - т.е. почти как у лучевого тетрода. Несмотря на то что первоначальное предназначение этой лампы работа в усилителях высокой частоты, она нередко применяется и в предварительных каскадах усилителей звука -благодаря высокому коэффициенту усиления и сравнительно небольшому анодному напряжению, необходимому для полноценной работы. Кроме этого в триодном режиме возможна работа этой лампы при очень низком напряжении на аноде-около 12 вольт. Для этого лучеобразующие пластины и экранную сетку соединяют с анодом. Одной из причин позволяющей этой лампе неплохо работать при низком анодном напряжении является высокая эмиссия ,непосредственно связанная с довольно большим током потребляемым по цепи накала 450ма,при напряжении 6.3 в. Второй причиной является значительная крутизна характеристики 10мА в номинальном режиме при анодном напряжении 300 вольт. В результате даже при снижении напряжения на аноде до 20вольт ток анода составляет 8ма. Все эти особенности делают данную лампу пригодной для множества применений даже в наше время.
Тот график дан для режима пентода/тетрода. А в триодном включении, как говорят, прекрасно работает чуть ли не от 6в на аноде.
Энивей, я правильно понимаю, что мне достаточно собрать ту схему с 3 пика, подать на сетку синусоидальный сигнал и просто глянуть осциллом сигнал на выходе? Если синус там будет визуально ровный, без искажений, то все ок?
Но ответь, реально ли подобрать R3 так, чтобы лампа повторяла сигнал?
Аноним 28/03/17 Втр 16:37:06  277126
>>277124
Посмотри-ка вот эту тему http://guitar-gear.ru/forum/topic/3554-%d0%bb%d0%b0%d0%bc%d0%bf%d0%be%d0%b2%d1%8b%d0%b5-%d1%83%d1%81%d1%82%d1%80%d0%be%d0%b9%d1%81%d1%82%d0%b2%d0%b0-%d1%81-%d0%bd%d0%b8%d0%b7%d0%ba%d0%b8%d0%bc-%d0%bf%d0%b8%d1%82%d0%b0%d0%bd%d0%b8%d0%b5%d0%bc-%d0%b0%d0%bd%d0%be%d0%b4%d0%b0/
Аноним 28/03/17 Втр 16:58:55  277127
Мини одн..png (22Кб, 836x525)
>>277126
Посмотрел. Единственное похожее - выходной каскад вот этой схемы на 6ж1п, с 24в анодным.
Ладно, я сам проэкспериментирую, о результатах доложу.
Можешь подсказать, вторую сетку у 6ж5п в триодном включении надо подключать к аноду напрямую или через резистор?
Аноним 28/03/17 Втр 17:46:42  277138
>>277127
>к аноду
таки к катоду, сетки ток померить сможешь самостоятельно ты
Аноним 28/03/17 Втр 18:09:23  277148
>>277127
" Триодное включение. 2-я сетка включена непосредственно на анод. В схеме присутствует резистор, но сопротивление резистора может равняться нулю, т.е. получится просто проводник (провод), такое включение называется - Прямое триодное. Если резистор, то - Мягкое триодное. Анод и 2-я сетка соединены в один электрод, т.е. фактически получается трехэлектродная лампа - Триод, отсюда и название триодное включение."
Аноним 28/03/17 Втр 18:09:32  277149
>>277138
>таки к катоду
Ты про вывод 2? Вывод 6 (вторая сетка) вроде ж должен цепляться к аноду.
Аноним 28/03/17 Втр 19:07:16  277158
12V CD Buffer.jpg (61Кб, 566x472)
Надо бы попробовать 6Н23П в таком включении, но лень.
Аноним 28/03/17 Втр 20:58:53  277184
>>277148
>>277138
Чето не пашет, ток через анод мизерный, напряжение после анодного резистора даже не проседает. От сетки к земле 330к, на сетке -1.625в. Что надо делать, увеличивать сеточное? Я впервые насилую лампу, сорри за тупые вопросы.
Аноним 28/03/17 Втр 21:03:22  277186
>>277184
Накал-то запитал?
Аноним 28/03/17 Втр 21:06:19  277189
>>277186
Ну да, светит ярко.
Аноним 28/03/17 Втр 21:10:44  277192
>>277186
2 вывод (лучевые пластины и экран) напрямую к катоду, а 6 вывод (2 сетка) напрямую к аноду. Катодный резистор 130 ом, катодный конденсатор 470 мкф. Что может быть не так?
Аноним 28/03/17 Втр 21:14:50  277194
Кажется, понял, на катоде 0.3в. Почему так мало? Как увеличить?
Аноним 28/03/17 Втр 21:38:01  277211
>>277194
С катодным резистором 3к стало 0.43в, анодного тока практически нет. Что я делаю не так?
Аноним 28/03/17 Втр 22:22:06  277226
>>277211
Полную схему покажи. Вообще не понятно, что ты там мутишь.
Аноним 28/03/17 Втр 23:01:35  277231
DDDDDDD.png (24Кб, 493x328)
>>277226
Вот, нарисовал. Сейчас у меня вот такой вариант.
На аноде, после резистора, напряжение такое же как питание, т.е. просадки нет, анодный ток не течет.
На катоде (7 вывод) 0.43в. На сетке -1.6в.
При подаче сигнала (1.5в синуса 100гц) ничего особо не меняется, анодное после резистора при этом проседает лишь на 0.01-0.02в.
Аноним 28/03/17 Втр 23:35:06  277241
FFFFFFFFF.png (18Кб, 328x319)
>Опыты с лампами, где они работают при низком анодном напряжении (в основном, от 5 до 20 В), очень интересны, и, к тому же, безопасны (правда, опасность ожога о баллон, если у лампы мощный подогреватель, остаётся). Но сразу скажу: в классическом режиме, когда напряжение смещения на управляющей сетке отрицательное, а противодинатронная сетка соединена с катодом, пентод при низком анодном напряжении работать откажется категорически. Ток анода будет очень близок к нулю.
>Но не огорчайся - есть два способа "обмануть" лампу и заставить её работать при низком анодном напряжении.
>Первый из них заключается в следующем. Электроды лампы следует "поменять ролями". Иными словами, использовать управляющую сетку в качестве своего рода "ускоряющего электрода", соединив её с плюсом источника питания, экранирующую сетку - в качестве управляющей (без смещения вообще, то есть, только подав на неё переменную составляющую через конденсатор - при низком анодном напряжении это для лампы и нагрузки безопасно), а противодинатронную - просто соединив с анодом. Понятно, что катод соединяют с массой не через сопротивление, а непосредственно. Именно так работает знаменитая лампа МДС, которая была очень распространена в двадцатых годах (правда, она - тетрод, то есть, противодинатронной сетки у неё вообще нет). Но в наши дни она очень дефицитна и дорога, зато для подобных опытов очень подходит лампа 6Ж5П, которая в таком режиме работает всего от нескольких вольт.
Вот какую инфу сам нарыл.
Гляньте на пикрилейтед и скажите хоть, правильно ли я понял написанное? Первую сетку прямо к питанию или к аноду? Неужели будет работать?
Аноним 29/03/17 Срд 00:21:19  277245
>>277241
> Первую сетку прямо к питанию
Это
> или к аноду?
Ты ебанутый?
Аноним 29/03/17 Срд 00:36:58  277248
>>277245
Попробовал. То же самое. Я хз почему не пашет. Даже второй вывод к питанию подключил. На аноде как было 12в так и осталось, просадки нет никакой, т.е. ток не течет.
Все перепроверил.
Может ли быть, что лампа неисправна? Лампа б/у 68 год. Хотя накал светит.
Аноним 29/03/17 Срд 00:51:26  277249
>>277248
Попробовал проверить лампу этим способом:
>Подать на лампу номинальное напряжение накала и измерить омметром (мультиметром, тестером) сопротивление между катодом и управляющей сеткой. Причем так, чтобы к сетке был приложен плюс, а к катоду - минус. На остальные электроды можно ничего не подавать.
> Чем меньше будет сопротивление - тем "лучше" лампа. Точное значение сказать затруднительно. Для разных ламп оно разное. Если возникают сомнения, нужно сравнить с однотипной заведомо исправной.
Сопротивление с прогревом медленно понизилось с бесконечности до 1 кОм. Только вот насколько это хорошо или плохо - я хз. Есть идеи?
Аноним 29/03/17 Срд 01:43:11  277253
>>277249
> это хорошо
Тхис. Смотри паспорт на лампу. А то хуйню спрашиваешь. Когда поймёшь режимы лампы тогда спрашивай если непонятно. А то вопросы на грани бреда.
Вообще теорию по вакуумным электронным приборам покури.
Аноним 29/03/17 Срд 05:55:01  277259
74031385.gif (23Кб, 500x500)
>>277231
А если так?
Аноним 29/03/17 Срд 09:38:01  277273
>>277231
слушай, заканчивай с лампами.
ты впариваешь нам какую-то дичь.
лучше почитай сначала книжку про ламповую технику. "Радио это очень просто" я уже советовал.
Пятую сетку цепляй к катоду. Четвёртую к аноду.
Сколько вольт падает на резисторе в цепи накала? От такой схемы у меня кровь из глаз пошла!
Аноним 29/03/17 Срд 09:46:21  277276
>>277273
т.е. конечно имел ввиду третью и вторую сетку
самобыстрофикс
Аноним 29/03/17 Срд 13:30:31  277288
>>277253
>>277273
У Айсберга нет пояснения простейших ламповых каскадов и их расчета под конкретную модель лампы. И уж тем более не рассматриваются экстремальные условия вроде низкого анодного. Куча лишней дичи: что такое ток, конденсатор, колебательный контур. Все-таки цель книжки - научить строить радиоприемник.
>Сколько вольт падает на резисторе в цепи накала? От такой схемы у меня кровь из глаз пошла!
450ма 6.3в = 14 ом, так что резистор 16 ом подходит вполне нормально, катод почти полностью прогревается за минуту.
Схема не заработает в любом случае, поэтому пробовал след. вариант >>277241, тока анодного все-равно нет, буду пробовать подавать на сетку положительное смещение
>>277259
Такой вариант был изначально. Все так же.
Аноним 29/03/17 Срд 14:52:01  277294
>>277288
>У Айсберга нет пояснения простейших ламповых каскадов

Та непизди.

> и их расчета под конкретную модель лампы.

Он там на пальцах разъясняет как правильно смотреть в даташит и чо все эти пентаграммы там значат. Хули еще тебе надо?

> И уж тем более не рассматриваются экстремальные условия вроде низкого анодного.

Рассматриваются. В разделе где мудила незнайкин спрашивает как собрать дяде-петросяну приемник если у него сеть 110в постоянки со времен войны теслы-эдисона.
Аноним 29/03/17 Срд 14:54:11  277297
>>277288
>У Айсберга нет пояснения простейших ламповых каскадов и их расчета под конкретную модель лампы.
У Айсюерга в конце книги есть приложение - там это всё разжёвано (более-менее).
Аноним 29/03/17 Срд 22:57:56  277425
31643135943f95e[...].jpg (197Кб, 375x500)
>>277294
>как правильно смотреть в даташит
Если мы говорим здесь об аудио высокого уровня (а иначе зачем затеваться с лампами вообще?), то первое чего не надо делать - это смотреть в даташит.
В даташите приведены параметры работы лампы исходя из целей максимизации ее КПД (а вовсе не линейности и других параметров, влияющих на качество), к тому же в разрезе ее применения для конкретных целей (которые от высококачественного усиления звука в 99% случаев далеки).
Аноним 29/03/17 Срд 23:13:51  277437
>>277425
Лучше на слух, да?
Аноним 29/03/17 Срд 23:46:25  277443
>>277425
>В даташите приведены параметры работы лампы исходя из целей максимизации ее КПД (а вовсе не линейности и других параметров, влияющих на качество

Ловите наркомана.
Аноним 30/03/17 Чтв 05:40:46  277459
>>277443
Да правильно всё.
Выходная наибольшая мощность 6.5 Вт
Коэффициент нелинейных искажений 10%
И у каждой лампы такие огромные искажения.
Аноним 30/03/17 Чтв 08:57:16  277471
>>277288
Гендин "Всё о радиолампах", если Айсберг тебе не мил
Аноним 30/03/17 Чтв 17:44:50  277584
310v3.jpg (36Кб, 600x343)
audion.gif (43Кб, 2630x1013)
1j42a.GIF (47Кб, 460x901)
>>190509
О, аноны, вчера узнал об этих лампах, и сразу к вам пришёл.
В общем, я давно хочу себе карманный ламповый приёмник. Вчера узнал, что есть такая лампа, 1ж42А, с анодным напряжением 6В – то есть, она от «Кроны» работать будет. Но лампа нечастая, готовых схем на ней не нашёл.
Как думаете, можно на ней собрать приёмник по схеме на высоковольтной 1ж24б, просто опустив рабочее напряжение?
Приёмник и лампа пикрелейтед, описание приёмника тут:
http://www.radiolamp.ru/shem/tuner/3.php?no=31
То, что 3мВт выходной мощности – это мало – осознаю.
Аноним 30/03/17 Чтв 18:13:39  277595
>>277584
Узнай ток накала и подумай - насколькр тебе хватит Кроны и вообще зачем тебе нужны лампы при батарейном питании.
Аноним 30/03/17 Чтв 18:48:09  277605
>>277595
Ток накала 15 ма, кроны хватит на 40 часов.

> вообще зачем тебе нужны лампы при батарейном питании
А зачем вообще нужны лампы при наличии современных ЦАП? Just for fun!
Аноним 30/03/17 Чтв 23:34:34  277715
nutubesmall.jpg (60Кб, 640x271)
>>277605
>зачем вообще нужны лампы при наличии современных ЦАП?
Для обеспечения качественным питанием этих ЦАП, например. И их клоков, например. С минимальным фазовым шумом, например.

>>277584
Разберись со стержневыми лампами - они довольно интересная штука. Но традиционные подходы с ними плохо работают. Так что разберись с физикой их работы и структурой электродной системы.

Или вот есть еще интересная штука, для батарейных как раз миниатюрных применений- http://korgnutube.com
Типичный радиоэлектронщик, конечно, захреначил туда опампов http://www.pmillett.com/nuhybrid.html чем убил весь смысл затеи.
Но заменить их теми же стержневыми лампами, например, несложно.
Аноним 31/03/17 Птн 07:10:31  277747
>>277605
>Ток накала 15 ма, кроны хватит на 40 часов.
У меня для тебя плохие новости
Аноним 31/03/17 Птн 07:15:01  277748
>>277584
кстати, ты как из "Кроны" будешь получать 1,2 вольта?
Аноним 31/03/17 Птн 07:37:25  277749
b5Erp.png (29Кб, 805x435)
>>277748
Аноним 31/03/17 Птн 07:59:36  277752
>>277749
UC3842 на этой схеме Святым Духом питается?
Аноним 31/03/17 Птн 12:08:52  277793
>>277749
7506 туда еще вхерачь.
А лампу вообще из сигнального тракта убери, зачем она тебе с таким подходом.

Поставил бы отдельную батарейку на накал, и отдельный выключатель для него. Слишком просто?
Аноним 31/03/17 Птн 12:52:46  277798
>This curious mash-up of vacuum tube and MOSFET could one day replace traditional silicon
http://spectrum.ieee.org/semiconductors/devices/introducing-the-vacuum-transistor-a-device-made-of-nothing
Аноним 31/03/17 Птн 13:20:51  277807
>>277793
imho, это какой-то жирный зелёный развлекается
Аноним 31/03/17 Птн 16:00:03  277838
>>277748
На самом деле, никак, просто NiCd аккумулятор поставлю (Стержневые лампы очень чувствительны к перекалу, даже на 0,1В, а NiCd выдаёт почти идеальные 1.2В на маленьких токах).
Про Крону сказал потому, что меня спросили о соотношении тока накала и ёмкости Кроны – вообще, я думаю, лампы и правда можно соединить последовательно, погасить лишние 1-4В, и питать напрямую от Кроны – но стабилизировать сложно, ибо, как я уже сказал, перекал недопустим.
Если что, я – тот, кто хочет карманный приёмник. А вот это >>277749 – не я.

В общем, меня вопросы соотношения схемотехники 1ж24б и 1ж42а волнуют, а с накалом уж разберусь как-нибудь.
Аноним 31/03/17 Птн 16:33:39  277841
nicdnoise.png (323Кб, 845x1148)
>>277838
> NiCd выдаёт почти идеальные 1.2В на маленьких токах
Почему почти? Шумы у них самые низкие.

Вот сюда уже смотрел? http://www.cqham.ru/forum/archive/index.php/t-7023-p-2.html
Аноним 31/03/17 Птн 17:56:15  277860
>>277838
>1ж24б и 1ж42а
Где ты их хочешь приобрести, если не секрет?
Аноним 31/03/17 Птн 20:36:31  277891
>>277860
1ж24б много где продают. 1ж42а, вроде бы, тут продают:
https://www.prostanki.com/board/item/61102
Но с ней сложнее, искать, вероятно, придётся долго. Но на крайний случай у меня знакомый постоянно разбором старой (в том числе околовоенной) техники занимается, и через него проходят горы старых деталей. Так что если новые достать не получится, то б/у через него найти можно.

>>277841
Нет, не видел, спасибо. Но там – тоже на высоковольтных 1Ж29Б – по ним в сети информации много.
Аноним 01/04/17 Суб 17:16:18  278006
IMGP8540.jpg (736Кб, 1600x1060)
Раздобыл тут 6V6 лампы без маркировки, но подозрительно похожие на Electro Harmonix 6V6GT. Засунул их в свой макет усилителя >>236373 и впервые увидел воочию это синее свечение. Не смог не сфотографировать и не поделиться с вами.
У правой лампы режим плывёт, это же явно анод раскаляется?
Аноним 01/04/17 Суб 17:48:35  278015
>>278006
Нашел бракованное говно и радуется!
Эталонный звуколожец.
Аноним 01/04/17 Суб 18:08:30  278021
>>278006
Эти лампы на помойку неси
Аноним 01/04/17 Суб 18:32:31  278037
1406374536597.jpg (174Кб, 935x720)
>>278021
>>278015
Ладно. Советские 6П6С действительно лучше себя ведут.
Аноним 02/04/17 Вск 11:08:22  278178
>>278037
в 90% случаев лампы звучат как говно, лишь по счастливой случайности 10% удается чото там пукнуть членораздельное
Аноним 02/04/17 Вск 14:58:46  278237
>>278178
Портфель в школу собрал? Съеби уже.
Аноним 08/04/17 Суб 19:03:04  279312
Суп. Ребят, расскажите пожалуйста, как ваши лампы использовать и зачем они нужны?
К примеру, хочу собрать колонку и пихнуть туда лампу, чуть ли не для красоты.
Можно ли какую самую простую схему?
Аноним 08/04/17 Суб 19:10:15  279316

>>279312
Ай ай ай. Я так понимаю все лампы можно только в схемы от сети пихать?
Аноним 08/04/17 Суб 19:44:02  279320
>>279316
Необязательно, но
https://youtu.be/uG2sgVH-r7o?t=2m9s
Аноним 08/04/17 Суб 19:55:29  279323
>>279320
Так ты мне ответь - можно ли такое сделать?
Портативная колонка с ламповыми хуйнями?
Аноним 08/04/17 Суб 20:23:47  279326
>>279323
Если 6,3 В × 1...2 А только на накал одной выходной лампы не проблема для портативного устройства, то можно сделать.
Аноним 08/04/17 Суб 20:36:13  279327
>>279326
Ну вот есть два динамика на 5вт 8ом.
Или советов с пинками поддайте.
Аноним 08/04/17 Суб 20:45:35  279329
Уже не первый запрос на эту тему. Хипстеры что ли прознали про ламповый звук?
Аноним 08/04/17 Суб 20:48:31  279330
New-Electronic-[...].jpg (198Кб, 1200x1200)
>>279327
Этого будет достаточно. Лампы тебе не подходят.

https://www.aliexpress.com/item/New-Electronic-Circuit-Board-PAM8406-Digital-Class-D-Audio-Power-Amplifier-Stereo-Assembled-Board-2-Channel/32610045482.html
Аноним 08/04/17 Суб 21:30:12  279333
>>279330
Не, это я знаю.
У меня ебуче-сручее желание впаять в такую пизду лампу
Аноним 08/04/17 Суб 21:33:58  279334
>>279333
И блять не обычную ебучую говнолампу или пиздодиод, а именно такую ахуенную ламповую лампу. ну ты понял
Аноним 10/04/17 Пнд 21:27:07  279510
>>279334
Тебе же предлагают, возьми любой усилитель по вкусу, вставь в лакированную деревянную коробочку, воткни сверху лампу и подай на пины накала 6.3В (можно просто 5В, всё одно надо только чтоб светилось).
Аноним 12/06/17 Пнд 00:53:06  286231
Как же жалко, что вы умерли
Аноним 12/06/17 Пнд 10:10:10  286245
>>286231
Мы живы, просто ждём унылых холодных осенних вечеров, чтоб согреть сердце тёплым ламповым звуком.

Если честно, то я >>236373 так и не разродился на доделывание корпуса. Ещё хотелось запилить полноценный push-pull на 6П3С, но так и не затарился трансформаторами, да и с нормальными колонками проблема.

Может по корпусам что посоветуете, если я свои наработки выложу?
Аноним 16/06/17 Птн 21:11:25  286708
вот у меня трансформатор силовой херовый (сам мотал), поэтому шум неприятный в динамиках. как пофиксить не подскажете?
Аноним 17/06/17 Суб 07:10:33  286734
>>286708
Убрать блок питания дальше от усилительной части, чтоб исключить наводки. Если проблема останется, то увеличить ёмкости в после выпрямителя и/или добавить дроссель.

Если есть возможность проверить частоту помехи, то 50 Гц наводка, 100 Гц плохая фильтрация питания.
Аноним 17/06/17 Суб 16:38:21  286754
>>286708
можно просто выкинуть трансформаторы и перевести аппарат на батарейное питание. В эпоху теплого лампового звука почти все аппараты были батарейными.
Аноним 19/06/17 Пнд 06:03:11  286857
>>286245
А я всё хочу спаять простую ламповую плату. Пока решил просто пойти купить на али diy набор.
Но думаю, лучше сразу взять нормальную плату и всё-таки припаять на неё лампу для красоты...
Аноним 19/06/17 Пнд 14:09:05  286874
>>286857
для любой лампы на накал даешь 6V и есть очарование теплой ламповой подсветки, хорошо просто в качестве индикатора включения аппарата
Аноним 19/06/17 Пнд 16:09:04  286882
>>286708
Вариантов может быть масса. Если у тебя кривая разводка земли и есть петля, или наводится мультипликативная помеха от работы выпрямителя, то большие ёмкости в питании никак не помогут.
Ах да, если у тебя транс тороидальный из магазина, то он наводками будет светить во все стороны так, что вполне может навести видимую спектралабом палку 50Гц (ещё и с гармониками) в отключенном ото всего выходном трансформаторе, который просто положили рядом.
Аноним 19/06/17 Пнд 17:16:37  286885
>>286882
хах, именно торроидальный, только собственноручной намотки, притом не самой хорошей
Аноним 19/06/17 Пнд 17:18:17  286887
>>279327

Очередное напоминание новичкам: не слушайте здешних сектантов с их "кококонивазможна".

https://www.youtube.com/watch?v=R_baNt0hYB4

Аноним 19/06/17 Пнд 18:10:46  286891
>>286887
Пиздец, ещё с вентилятором.
Аноним 21/06/17 Срд 09:26:03  287010
а могут быть наводки, если у меня от усилителя к динамикам (в отдельном корпусе) идет обычный неэкранированный кабель?

Аноним 21/06/17 Срд 10:50:18  287016
>>287010
> а могут быть наводки, если у меня от усилителя к динамикам (в отдельном корпусе) идет обычный неэкранированный кабель?

На кабель к динамикам ты наводки не поймаешь. Ищи петли в усилителе, поставь стаканы на лампы.
Аноним 02/07/17 Вск 14:07:30  287899
jYZlH9ZpLh0.jpg (241Кб, 1280x960)
eCAhdAVkOso.jpg (148Кб, 1280x960)
Сап /ra/, прошу помощи. Есть один телевизер. sony kv-21fq10k
Здох у него кинескоп, разобрал и снял динамики. Как на плате найти усилитель? Думаю себе колонки сделаь из них.
Аноним 02/07/17 Вск 19:31:31  287920
>>287899
Что-то не похоже на ламповую технику.
Аноним 03/07/17 Пнд 10:03:12  287974
Dage-101AF-S031.jpg (145Кб, 800x600)
Из чего можно сделать шасси лампового усилка? Надо неплавкий, негорючий материал, который выдержит нагрев от ламп. Хорошо бы текстолит/гетинакс но такого в деревне нет, и на помойках кусков нужного размера не встречал. Фанера 10мм, дорогая, и листы минимум 2х1.5 метра, куда мне столько?

Может подскажете подходящий материал, который можно найти в любом строительном сельпо/автомагазине/или еще где.
Аноним 03/07/17 Пнд 11:24:17  287979
>>287974
Чел, обыкновенная жесть, но потолще, либо алюминиевая пластина (классика же). Я обычно использую рамку из дерева по бокам и сверху пластину из алюминия (1-2 мм) и на нее леплю ламповые панельки и трансформаторы
Аноним 03/07/17 Пнд 11:26:31  287980
>>287899
Гайд как найти усилитель:
1.Ищешь микросхемы на радиаторах
2.Открываешь гоголь
3.Вводишь название микросхемы
4.Открываешь даташит
5.Смотришь ее назначение
6.Делаешь выводы
Аноним 03/07/17 Пнд 12:52:24  287987
>>287974
Лазерная резка и гибка стоит недорого даже с материалом. С порошковой покраской ещё чуть дороже. Итог того стоит. Переставайте быть Кузьмичами-махарайщиками, делайте ламповую технику красиво.
Аноним 03/07/17 Пнд 13:59:21  287990
>>287980
7. Находишь на радиаторе LM317
8. Гугол находит усилок и на ней

>>286885
Попробуй организовать вокруг него КЗ-виток, не подключенный ни к чему, может снизить наводки.
g фантомный виток
Аноним 03/07/17 Пнд 14:42:10  287991
>>287980
AN5276T
Вот он усилок, но как мне на него кинуть динамики.... :\ Гоголь не может даже примерную схему подключения найти. А нахрена ему 12 контактом?
Аноним 03/07/17 Пнд 18:38:12  288005
>>287979
Алюминия нет. Жесть хер просверлишь/распилишь.

>>287987
У меня косарь уйдет только на то, чтобы до места, где режут/гнут, доехать.
Аноним 04/07/17 Втр 07:49:47  288055
>>288005
Ты какой-то мудак.
Жесть отлично пилиться и режется и сверлится.
Ехать не надо, закажи с доставкой по почте.
Аноним 04/07/17 Втр 08:49:38  288057
Anonymous-rolle[...].jpg (58Кб, 570x320)
>>288055
>закажи с доставкой по почте
Хде?

Алсо как вам идея для стартапа собирать такие проекты от кузьмичей со всего интернета, приводить в божеский вид в *КАДе, отдавать на изготовление местным мануфактурщикам с немецкими станками, высылать готовый товар с наценкой 300% почтой.
Аноним 04/07/17 Втр 09:50:53  288063
>>288005
>Жесть хер просверлишь/распилишь.

Ну если у тебя нед болгарки и сверлильного станка я не понимаю что ты в этом тредике забыл.
Аноним 04/07/17 Втр 09:51:56  288064
>>288057
>Алсо как вам идея для стартапа собирать такие проекты от кузьмичей со всего интернета, приводить в божеский вид в *КАДе, отдавать на изготовление местным мануфактурщикам с немецкими станками, высылать готовый товар с наценкой 300% почтой.

Норм, только особо хитрожжопый сосницкий, который в тихаря оформит авторское свидетельство может много крови попить.
Аноним 04/07/17 Втр 10:01:20  288066
>>288055
Заказывать всеравно дорахо. Жесть? Один раз я хотел сделать шасси из крышки старого системника с железом 0.8 мм. Пока крутил коловоротом первую дырку - перехотел.

>>288063
Ничего нет. Но есть дохуя советских ламп и трансформаторов, надо же это куда-то девать?

Мне надо дешевый тонкий/прочный/термостойкий материал. Проще сказать, мне надо текстолит/гетинакс, но его у меня нет, в магазинах не продают, нужно что-то мейнстримное на замену. Вроде раньше тут был раздел "Домостроительство" или еще как назывался, но не могу найти нихуя. У них наверное надо такое спрашивать.
Аноним 04/07/17 Втр 10:51:59  288071
ccaac4fdb9adf94[...].jpg (46Кб, 460x460)
>>288064
Все работы принимаются по лицензии Creative Commons.
Аноним 04/07/17 Втр 12:18:58  288076
>>288066
> мне надо текстолит/гетинакс, но его у меня нет, в магазинах не продают, нужно что-то мейнстримное на замену.
Если у тебя даже такого мейнстрима, как текстолит, в магазах нет, то впору задуматься о смене хобби.
Аноним 04/07/17 Втр 16:46:56  288095
image.png (181Кб, 682x739)
>>287991
Блять, почему тогда я открыл гоголь, открыл даташит, нашел понятную схему?
Аноним 31/08/17 Чтв 18:33:46  293853
2RQ3ABW1rsY.jpg (212Кб, 1792x1008)
4SAqo5Mtjp0.jpg (276Кб, 1792x1008)
MgTokoNpvW4.jpg (271Кб, 1792x1008)
>>287974
в строительном супермаркете покупаю уголок самый дешевый 10х10 например. Пилю. Там же гайки м3 с винтиками. На радиорынке стоечки. И вуаля. Боковины из дерева (там же в строительных наличники или плинтуса) красишь лаг краска.Верхние панели на рынке покупаю пластины медь,латунь. Полируешь шлифуешь. И лейся песня!!
Аноним 31/08/17 Чтв 18:42:00  293855
D0ccIvulXls.jpg (279Кб, 1008x1792)
>>287974
дырки в верхник панелях очень внимательно. В тех же строительных прикупил девайсы. Слева в твердых железяках. А справа для меди или латуни.
Аноним 31/08/17 Чтв 18:44:27  293856
на пике кстати один из моих SRPP 6Н6П+6Н23П.. играет ооочень драйвово и сочно. На 64Омных ушах очень классно.
Аноним 31/08/17 Чтв 21:00:33  293863
>>293856
Уж больно SRPP приукрашивает, хотя в этом звучании что-то есть. Правда мой экземпляр нормально звучал лишь на высокоомниках от Beyerdynamic. Думаю, и у тебя no bass на 64 Ом.
Аноним 01/09/17 Птн 11:47:51  293890
Из SRPP собирал все что можно. По схеме Лаконика и на 6Н3П+6Н23П, 6Н3П+6Н24П....на 24-х красиво звучит. Потом собрал на 6Н3П+6Н6П и 6Н23П+6Н6П....драйвово нравится очень. Потом прикололся и собрал на 6Ж1П...ыыыыыы. Ну и венцом был на 6С19П и филипс РСС88 в раскачку им. ЭТО ЧТО ТО..(1а накал каждая)...самый сок играет. Теперь собрал пару усей SE на EL84 GG и на 6П6С (с 6Н9С в драйвере)...улет. Почему SE? Трансы хорошие к ним дешевле купить чем под двухтактник.
Аноним 01/09/17 Птн 12:02:42  293891
ath400.jpg (311Кб, 1008x1792)
hd440Slux.jpg (223Кб, 1008x1792)
sony.jpg (252Кб, 1008x1792)
unitra.jpg (242Кб, 1008x1792)
По ухам для SRPP ушников.
Пробовал и экспериментил толпу ушей. Когда начал SRPP уси делать. Купил для пробы филипсSHP190..просто уши.На авито потом прикупил UNITRA SD-501 (600ohm)...лажа какая то.Высокие и средние просто ахуительны. Низов нет от слова совсем. Потом были AudioTehnica ATH-T400 (40 Ohm). Хорошо звучат не смотря на то что 40ом. Потом рискнул и не пожалел купил китайцев SuperLuX HD440 (150 Ohm). Играют очень хорошо...НО...за амбушюры нужно эти мелкие китайские рученки отрубить!!..Еще один фейл словил с KOSS pro4aa titanium.250 Ом...Купил на авиту у мужичка. Бежал покупать роняя слюну и сперму - 250 Ом ведь. ТАКАЯ ЛАЖА!! Вообще. Потом купил KOSS UR29...получше. Потом прогуливаясь по Юноне (в ДС2 радиорынок) увидел на развале у бабуси уши...SONY MDR-XD300..."иностранные сынок,купи за 300 руб"..ну я и купил. И не пожалел нифига!!! Был еще эксперимент с Marshall MajorII (эти только в айфончиках слушать). В результате слушаю теперь на SLuX HD440 (прижимать только их приходится),Audiotehnika ATH-T400 и этих Sony..
Аноним 01/09/17 Птн 12:07:29  293892
6С19П.jpg (1103Кб, 2688x1520)
6С19П SRPP...самый верный по звуку думаю. Только жрет в накале ппц!!! по 1А в каждую 6С19П...ну и плюс не стандартный накал 7.2 вольта для филипса PCC88...
Аноним 01/09/17 Птн 13:27:25  293903
>>293892
Какие режимы у 6С19П? Какое анодное у схемы?
Аноним 01/09/17 Птн 13:51:01  293904
23Пс19П.jpg (60Кб, 795x793)
собрал вот по такой схеме
Аноним 02/09/17 Суб 08:47:31  293945
>>293892
Выглядит как кусок говна. Впрочем ничего нового.
Аноним 02/09/17 Суб 10:13:03  293947
>>293945
Вполне нормальный недоделанный усилитель
Аноним 03/09/17 Вск 17:03:28  294065
>>293945
эта хрень еще не закрыта корпусом (мастер по цвет.мету пилит еще). Это только шасси.
Аноним 03/09/17 Вск 17:09:19  294066
>>293947
еще думаю ставить туда ВЧ_НЧ блок или нет. Просто обычно в корпус для "ушников" ставлю сразу ЦАП на 2704 драйверов не нужно,автоопределяется (сам собираю - очень хорошо звучит) + FLACи тогда блок темпров не нужен. Ибо когда к компу подключаешь, то в самом VLC проигрывателе есть эквалайзер. А если все таки с какого ЦД плеера звук давать...то темпро нужен. Правда и "идеальность" пропадает. Ибо не у всех хороший ЦАП в плеерах.
Ищу магазин с трансформаторами ДИМООН 03/09/17 Вск 22:55:59  294104
Как говорится тут, сап двач. Короче ищу магазин где можно заказать силовые трансформаторы(анодно накальные) и чтобы была не дорогая доставка в другие страны(Казахстан) любой почтой, хоть почтой России. А то платить за транс 2к и за доставку 2к чёт пиздец.
Аноним 03/09/17 Вск 23:05:44  294105
>>294104
http://tec.org.ru/board/27
вот жеж . сам тут закупаюсь частенько
можно ли 5.4 на 6н2п Димка 04/09/17 Пнд 22:49:37  294170
Есть транс 130в, 18в, 5.4в. Делаю простенький преамп. По даташиту 6н2п накал 6.3в. Можно ли запитать 5.4в, или как нарастить 1 вольт? Перематывать не собираюсь, не умею и не хочу.
Аноним 04/09/17 Пнд 23:18:45  294172
>>294170
5.4 на переменки на холостом ходу ? если да - делай постоянку на 6 вольт. Мост-кондер-7806-кондер. Только ищи 7806 с низким напряжением потерь. Ибо для получения 6 вольт нужно что бы на входе было 8 вольт (это для "обычной 7806").
Аноним 04/09/17 Пнд 23:20:58  294173
>>294170
фикс. Для того что бы на выходе 7806 было 6 вольт. На входе должно быть не меньше 8. "зазор" между выходным и входным напряжением не меньше 2 вольт.Но есть стабилизаторы и с падением 0.5 вольт.
Аноним 05/09/17 Втр 07:13:14  294184
>>294170
>6н2п
Напряжение накала: 5,7 - 7,0 В.
Я бы взял мост из диодов Шоттки, ёмкость в 5000-10000 мкФ и резистор для ограничения тока. Или даже обычные диоды, тогда и под нагрузкой лишнее напряжение на них сожжётся.
Аноним 27/09/17 Срд 10:50:40  296554
Народ, кто делал импульсные питальники к ламповым усям и юзал их долгое время? Как оно? Знаю, что не тру, но очень подкупает простота. Сам сделал, пока слушаю, на слух ничего необычного, но осциллограф, конечно, видит по цепям питалова импульсные помехи.
Аноним 28/09/17 Чтв 10:38:20  296700
>>296554
а ты импульсник в анодное пустил ? на чем собирал ? На МС ?..я импульсники юзаю в накале.Когда беру корпуса от свичей и туда усь запихиваю. Там как правило стоят импульсники на 3.3 или 5 вольт. Переделываю их под 6.2. Вроде полет нормальный. А вот в анодное еще руки не дошли.
Аноним 03/10/17 Втр 07:18:31  297208
>>296554
RockinFuckinRu в гитарный оконечник на анод ставил повышайку на 555 + IRF710
Аноним 03/10/17 Втр 13:27:23  297246
>>296700
да, сделал один БП и на анод и на накал, на IR2153
Аноним 03/10/17 Втр 14:19:46  297256
>>296554
Знаешь. Я уже "отболел" ХайЭндом можно сказать. Пересобирал SRPPшных усей на всех лампах какие только можно. Собрал пару тройку SE на 6П6С (бархатисто звучат) и на EL84 фирменных хороших. Все лампы стараюсь протестить как следует на Л1-4 (тестер лучший для ламп). И честно говоря понял для себя. Звук настолько индивидуален для каждого,что гнаться за показателями тухлый номер. Если осциллом не видишь "иголок" по питанию анодному и зашибись как говорится. Тоже хочу на МС3463 попробовать запитать пару поделий. Сейчас упор на акустику делаю. Добыл 4ГД35 и 4ГД36...знакомый мебельщик делает корпус "свеча Войта"..да даже так их подключал ...ооочнь хороший звук. Буду юзать их с ВЧ пищалачками. Ну и помягче из сделаю (глицерин с водкой).
Аноним 03/10/17 Втр 15:17:51  297271
>>297256
а этот глицерин не будет потом на себе пыль собирать?
Аноним 03/10/17 Втр 15:31:27  297275
>>297271
а там все хитро. Нужно очень острожно подбирать пропорции. Переборщишь глицерина...бумага расползется.Мало дашь его - толку никакого. Нужны нечеловеческие эксперименты ))
Аноним 03/10/17 Втр 16:46:59  297282
А есть схемки простейшошо усилителя с колонкой для плеера/телефона на лампах?
Аноним 03/10/17 Втр 23:34:39  297322
>>297282
дык они все простейшие)
гугли на 6Ф3П/6Ф5П например. лампа от телевизора. на стереусилитель нужно всего 2 лампы.
Аноним 07/10/17 Суб 12:25:02  297706
123.jpg (36Кб, 600x380)
Подскажите по схеме. Например, у меня блок питания выдаёт 300 вольт. Как расчитать нужное сопротивление резистора R3 (анодная нагрузка первого каскада) и исходя из этого - резистор R4 (смещение). Аналогично, как из напряжения питания и желаемого тока трансформатора расчитать резистор R7R8 смещения второго каскада.
Аноним 08/10/17 Вск 11:01:08  297824
>>297706
Там все посчитано уже, ставь как на схеме
Аноним 09/10/17 Пнд 22:24:30  298033
Лампачи, поскажите пожалуйста разницу между обычным ламповым усилителем и гитарным? Для бренчания на гитаре и прослушивания музыки формата cd в масштабах одной комнаты что посоветуете? (опыт сборки ламповой техники никакой, собирал только гитарные эффекты)
Интернет пестрит схемами разной сложности и дороговизны, но при отсутствии хоть какого-то опыта с лампами я не могу понять ни нужные мне ватты на выходе, ни одно/двуканальный нужен, ни советские/импортные лампы. Заранее спасибо.
Бтв, не планируется хорошая аккустическая система, исключительно олдовые ноунейм советские колонки, так же есть возможность выпилить на лазере корпус из фанеры/металла за бесплатно, но стоимость компонентов все же должна уместиться в 5-10к.
Аноним 09/10/17 Пнд 23:37:19  298043
>>298033
Классический гитарник рассчитан на усиление звучков инструмента внезапно, имеет для этой цели рассчитанный преамп, который формирует тот самый фирманейм саунд, а также зачастую имеет темброблок. Для усиления уже готового звукового сигнала c пеки схемы несколько проще и вносят как можно меньше искажений, но гитару они будут усиливать только после преампа/грелки. Алсо не забывай, что частота пропускания гитарного динамика в среднем 60-5000 Hz, да и сама схема рассчитана на подобную ачх, к тому же они могут усилить онли один канал или оба как моно - подумой, если ты не любитель навернуть Роберта Джонсона или ранние LP битлов. В твоем варианте я бы выбрал что-то одно: джва канала нормального звука или один чамп или ему подобное. С бюджетом 5-10к ты соберешь скорее всего какое-то унылое говно, лучше не торопись и приобретай нормальные компоненты постепенно, попутно куря матчасть - пусть ты соберешь его через год, зато радовать будет оче долго, трусторе.
Аноним 09/10/17 Пнд 23:49:25  298045
>>298043
Добавлю, что для прослушивания музыки пойдут советские лампы и компоненты, особенно военной приемки. Для инструментального усилителя желательно в преамп оригинальные 12ax7/6sn7/6sj7 и им подобные - доказано путем проб и ошибок, что отечественные не оче или приходится применять сомнительные колдунства, а вот выходной каскад можно и на отечественных собрать, может с режимами немного повозиться придется, там обычно напряжения несколько завышены.
Аноним 10/10/17 Втр 13:03:19  298122
>>298045
>>298043
Спасибо за ответы, точно определился, что займусь обыкновенным усилителем, не гитарным. Только вот вопрос, прочитав не один десяток страниц я так и не определился с выбором между одно- и двухтактным усилителем, для меня эти споры выглядят как победа двухтактного усилителся по всем объективным параметрам, в то время как одноканальные любят из-за "души", "музыкальности" и прочей эзотерики. Для прослушивания джазца/рок'н'ролла в размере одной комнаты и редкого бренчания на гитаре через ламповый преамп что порекомендуешь все же? В моей мухосрани нет возможности послушать такие усилители вживую, сравнить и определиться по факту к сожалению.
Аноним 10/10/17 Втр 19:16:01  298162
6SL76V6.gif (36Кб, 531x477)
44546482313.jpg (1697Кб, 3232x1992)
>>298122
В твоем случае - однотакт, как минимум не будет проблем с подбором парных ламп. Ищи готовые и проверенные схемы, лучше - серийно выпускавшихся устройств. Хорошо бы на октальных - 6н8с/6н9с + 6п6с/6ф6с/6п3с - по вкусу и возможностям, бонусом можно заморочиться с выпрямителем на кенотроне. Конденсаторы проходные - качественная пленка полипропилен/полиэстер или бумага в масле. Не торопись, ищи хорошие компоненты, лучше - с запасом, сам себе потом спасибо скажешь. Хорошо компоненты брать парами, на джва канала как бы. На первом пике описанный выше вариант однотакта на зарубежных компонентах, имеющих отечественные аналоги 6н9с, 6п6с, 5ц3с. На втором - типичный незавершенный долгострой, большинство компонентов новые и парные, руки никак не дойдут, это только то что влезло в ящик стола, антрессоли лень потрошить. Алсо, после построения усилителя расщедрись на хорошую акустическую систему, можно б/у из гейропки или джапана, толку от свенов не будет.
Аноним 11/10/17 Срд 10:28:46  298236
>>298162
На этой схеме есть обратная связь на катод первой лампы. Что она даёт и как правильно определить фазировку вторички выходного трансформатора для такой обратной связи?
Аноним 11/10/17 Срд 14:59:39  298252
>>298236
>Что она даёт
Снижение усиления, искажений и выходного сопротивления.
>и как правильно определить фазировку вторички
Осциллом, ну или экспериментально - по отсутствию самовозбуда (он в таких схемах попадает в звуковой диапазон).
Аноним 22/10/17 Вск 19:04:12  299490
Привет ананасы. Я туповат и прошу вашей помощи. Имею сгоревший домашний кинотеатр сгорел бп в сервисе послали на 3 веселые. Новый стоит как крыло самолета на него как то пофигу, тк двд и прочее уже мертво. Простаивают колонки к которым я хочу напаять тюльпаны и подсоединить к пикрилл от дядюшки ляо, И юзать как аукс. На сколько это оправдано? Есть ли альтернативы? Sw отвечает за саббуфер?
Если будет оптический кабель это даже + потому что на материнке кудахтера есть выход

1.5 анона я жду вас

Сори но мб здесь есть люди
Аноним 22/10/17 Вск 19:04:44  299491
-55769397133399[...].jpg (63Кб, 800x800)
437839957-38461[...].jpg (79Кб, 800x800)
>>299490
Аноним 29/10/17 Вск 22:35:04  300350
Сап лампач.
Я если я на звуковую карту припаяю электровакуумный диод вместо тамошнего выпрямителя этого будет достаточно для лампового звука?
Аноним 30/10/17 Пнд 19:56:43  300443
AudioEngineAudi[...].jpg (51Кб, 585x400)
>>300350
Попробуй тоньше. Нет конечно.
Аноним 31/10/17 Втр 09:50:11  300520
>>300443
Вот делали же раньше вещи!
Аноним 31/10/17 Втр 10:34:46  300524
>>300520
>Вот делали же раньше вещи!

Теплый ламповый AC'97, помню эту хуйню. Еще в навигаторе обзор читал. Только там одна лампа была, а на твоем пике - прототип их следующей, так и не увидевшей свет наркомании.
Аноним 31/10/17 Втр 12:21:54  300533
>>300524
запятую после слова "свет" не поставил
Аноним 04/11/17 Суб 18:05:34  301124
3 дня назад прикупил себе 4 динамика 4А28...правда Самаркандские. Но бля из одной партии и из какой то консерватории. То есть хранились в идеале. А сегодня подогнали 4А32. Я вам скажу по звуку. ЭТО ПИЗДЕЦ!!..Короче "дров" (корпусов) теперь пилить и пилить ))
Аноним 07/11/17 Втр 09:49:16  301422
2-196910.jpg (253Кб, 785x589)
Сап, лампаны.

Недавно вкатился в ламповую технику на правах юзера, имею вопросы.
Суть такова: есть некоторое количество ламповых военных приемников 60-70 годов. Сохран разный, некоторыми активно пользовались, некоторые стояли в укладочном ящике до сего часа. В приемниках есть показометр-индикатор здоровья ламп, который замеряет вольтаж в цепи конкретной лампы (пик рилейтед). Некоторым лампам, согласно прибору пришел конец хотя, понятное дело,
это может быть и локальный пиздец в цепи этой лампы
Сейчас сформировал список ламп под замену, но как их проверять? Видел в ТО и ИЭ упоминания ламповых тестеров, но сейчас такое, как я понимаю не достать? В связи с этим вопрос: можно ли тем же мультиметром или аналогичным по назначению/размерам современным прибором с определенной долей погрешности протестировать лампы перед приобретением/установкой в аппарат. Чтобы заведомо знать о том, что лампа рабочая.
Аноним 07/11/17 Втр 11:08:38  301425
>>301422
Ламповые тестеры достаются на барахолках схем.нет, радевокота и прочих.
Аноним 07/11/17 Втр 11:56:18  301432
>>301422
тупо дергай лампы и втыкай обратно. От нечего делать они не мрут (тем более раз говоришь что железяки просто лежали). Скорее всего подкисли за кучу времени контакты.
Аноним 07/11/17 Втр 13:17:55  301443
>>301422
> В связи с этим вопрос: можно ли тем же мультиметром или аналогичным по назначению/размерам современным прибором с определенной долей погрешности протестировать лампы перед приобретением/установкой в аппарат.
Можно
Аноним 07/11/17 Втр 13:19:13  301444
>>301432
> От нечего делать они не мрут (тем более раз говоришь что железяки просто лежали).
Мрут. Геттер, например, эффективнее работает при высокой температуре.
Аноним 07/11/17 Втр 14:45:13  301461
>>301425
Предлагали такой, но "без перфокарт". Для чего они ему я в душе ниибу, но как понимаю - некомплектный. Вообще, как их искать и какой лучше брать? Модель там, марка.
>>301432
Да, помогает, равно как и после часа работы некоторые "оживают"
>>301443
Спасибо. А есть ли методология?
Аноним 07/11/17 Втр 18:20:42  301486
2017-11-07-15-5[...].jpg (43Кб, 709x405)
>>301461
Про подробности - не ебу, никто не мешает туда наведаться и уточнить.
В треде помойкеров по-моему у кого-то был такой прибор, тоже без карт. https://2ch.hk/diy/res/409619.html#415489

Метода там должна быть такая же как при проверке транзисторов, что-нибудь уровня пикрелейтед.
Аноним 08/11/17 Срд 16:37:01  301598
Л1-4.jpg (176Кб, 1024x643)
>>301461
не поленись и найди чела у себя в городе с таким вот девайсом. Я в свое время тоже трахался с БП и миллиамперметрами. Нашел мастерню. Втыкаешь лампу. И снимаешь ВСЕ характеристики. Крутизну,анодный ток,емкости все...вообще все. Набрал на ЮНОНЕ тучу ламп в россыпь. Да в том же ТЕКе покупаю не усраные. Теперь лежат все подписанные и не парюсь.
Аноним 08/11/17 Срд 17:00:05  301599
>>195752
(Я ньюфаг)как это приблуда называется?
Аноним 08/11/17 Срд 17:28:14  301602
>>301599
Это не приблуда , а часы на вакуумных неоновых лампах серии ИН.
Аноним 09/11/17 Чтв 17:56:00  301754
Что такое вообще ТЕПЛЫЙ ЛАМПОВЫЙ ЗВУК? Никогда не собирал схемы на лампах, там заибёсси же - куча трансформаторов вроде, жрёт и греется пиздец сколько, питание сотнями вольт... Единственный раз в жизни в середине нулевых слышал труЪ ламповый звук, лул - в деревне стоял ч/б совковый телик настолько древний, что был полностью на лампах, даже не "рекорд", а что-то ещё более раннее! Причём большой, диагональю 61 см. Потом я уже туда не заезжал :с Это было незабываемо - включаешь этот ящик, оттуда доносится слабое гудение, через полминуты из шипения появляется звук, через минуту - подрагивающая картинка, оеее каеф))0 Ну что, никакой особой "ламповости" звучания не запомнил, звук как звук.
Но у меня из разных ламповых теликов не только из деревни, из мусорок тоже :3 до сих пор валяется куча ламп типа 6Н2П, 6П14П, 6П45С, 6П36С, 6Ф5П... Нельзя ли из них сварганить какой-нибудь усАй, даже моно-усилок затрахаешься собирать, бред, это тебе не TDA7294.
Аноним 09/11/17 Чтв 21:40:33  301785
>>301754
Таким как ты тут не рады, иди впашу подобное пиши, клован. Можешь еще матчасть покурить, даже тоньше получится.
Аноним 09/11/17 Чтв 21:43:15  301787
Червь-кабель.jpg (250Кб, 1280x853)
>>301785
Аноним 09/11/17 Чтв 21:56:18  301792
>>301787
Там ток под 5000А?
Аноним 10/11/17 Птн 05:47:11  301812
>>301787
Блядь они от ядерного взрыва чтоли их экранировали?
Аноним 10/11/17 Птн 05:48:16  301813
>>301787
>Медный проводник
>Латунные наклемники
>Алюминиевые клемы
Что за пиздец?
Аноним 10/11/17 Птн 06:17:56  301816
>>189652
Нет, хочу пеку лампами усилить, у меня I7 стоит, хочу втыкать в усилок и сразу i14 получать или типа того.
Аноним 10/11/17 Птн 08:16:43  301824
3352400.jpg (23Кб, 471x415)
А не проще такой катодный повторитель поставить?
Аноним 11/11/17 Суб 11:08:19  301977
>>301816
купи профиль стальной и корпус усиль
Аноним 05/12/17 Втр 02:22:34  305034
Снимок.PNG (94Кб, 1286x865)
Ньюфаг репортинг ин. Собрал ламповый пред по схеме Alex-Z (печатка; пикрил). Очень сильный фоновый шум, думаю сеть. НО шум почти пропадает при повороте платы на 90 градусов (т.е. лампами к себе, параллельно полу). Думал на наводки от трансформатора (ТАН), но вынос на метр ничего не дал. В чем может быть дело?
Аноним 05/12/17 Втр 02:50:00  305035
>>305034
С закороченным на общий входом что слышно?
Источник - что?
Аноним 05/12/17 Втр 21:51:07  305139
>>305035
>С закороченным на общий входом что слышно?
Этот же гул.
>Источник - что?
Гитара. Шум не от нее, инфа сотка.
Аноним 05/12/17 Втр 21:55:54  305140
Заметил, что без входного сигнала идет очень сильный шум от последней лампы (не в провод, шумит так что слышно ухом). И она значительно теплее остальных. Начну с ее замены.
Аноним 06/12/17 Срд 02:32:10  305154
>>305034
ФЛЮС отмой. Как следует плату промой (если у тебя на текстолите собрано). Я на эти грабли по началу наступал. Если навесным монтажом собрано. Проверь в одну ли точку вся земля собрана. Не как виноградная гроздь ?)) По этому поводу много гайдов есть.
Аноним 06/12/17 Срд 02:47:44  305155
>>305139
>Этот же гул.
Значит, ищи косяки в монтаже, пайке, разводке.
95% что косяк с разводкой земли.
Читай маны, примеры конструкций, инфы в гугле море.
Аноним 06/12/17 Срд 12:47:44  305190
>>305154
Флюс смыт. Алсо, он же вроде влияет только на ВЧ?
>Проверь в одну ли точку вся земля собрана
Не очень понятно, как это применить к печатке. Одна земляная дорожка? Чек. Одна точка, куда приходят все земляные проводники - анрил, схема разрастется до размеров навеса.
>>305155
Меня больше интересует, почему гул исчезает при повороте платы. Я не особо шарю в ламповой теории, вернее совсем не шарю. И это явно не дефект сборки, т.к. при попытке потрясти-погнуть горизонтально лежащую плату никаких изменений не слышно.
Аноним 06/12/17 Срд 13:08:22  305192
>>305034
А можно я по фото погадаю?
Аноним 06/12/17 Срд 13:08:35  305193
>>305190
Значит у тебя все таки печатка. Обычно одна жирная посередине и туда сводятся поменьше. Хотя раз говоришь что "мял её" в рабочем состоянии и гул пропадает только при повороте под углом. Значит ты слышишь гул 50Гц наведенные от аппаратуры вокруг. ЛОЛ.попробуй выключить свет и вообще что рядом может наводить 50Гц (у тебя плата как "приемник" хорошо "ловит" именно 50Гц). Пропадает ли фон при выкручивании "гейн" на минимум ? И действительно ли в норме этот потенциометр ? Не висит ли в воздухе тем концом который должен быть к земле ? Тупо притягивай к земле управляющие сетки каскадов КРОМЕ ПОСЛЕДНЕГО..и смотри - пропадает ли гул ? У тебя просто возбуждается один из каскадов на 50Гц. Не перепутал ли полюса у электролитов в катодах ?
Аноним 06/12/17 Срд 13:12:36  305195
А по поводу флюса убедился. Отмывать как следует нужно. Я так упарился в свое время "ловить ведьм" )). Собрал уже около десятка СРПП шных усей на разных лампах. И блин. Даже маленький остаток этого говна (даже "безотмывочного") между выводами панельки может засрать мозг.
Аноним 06/12/17 Срд 13:32:49  305196
Как-то боролся с такой наводкой, совсем забыв, что в мультимедийных колонках на столе здоровый трансформатор питания. Фонил на метр вокруг.
Аноним 06/12/17 Срд 22:09:03  305242
Есть такая коллекция:

6Ж1П х4
6Ж9П-Е х3
6Н23П х2
6Ф1П
6Х2П-ЕВ х2

Пытался гуглить схемы усилителей на них, но они крупные и сложные. Не подскажешь чего попроще, анон?
Аноним 06/12/17 Срд 23:00:02  305245
Снимок.PNG (8Кб, 247x178)
>>305192
Это был реквест фото платы или тонкий сарказм?
>>305193
> Обычно одна жирная посередине и туда сводятся поменьше.
Я почти не трогал разводку. В оригинале тут одна жирная почти в обвод платы.
>Пропадает ли фон при выкручивании "гейн" на минимум ?
В ноль? Сильно падает, но не пропадает.
>И действительно ли в норме этот потенциометр ? Не висит ли в воздухе тем концом который должен быть к земле ?
Он бы тогда не менял гейн, лол. Но для верности позвонил от выводов до дорожек - все ок. Можно, в принципе махнуть местами с соседним для надежности - они одного номинала.
>Тупо притягивай к земле управляющие сетки каскадов КРОМЕ ПОСЛЕДНЕГО..и смотри - пропадает ли гул ?
Поподробнее пожалуйста. С этих точек перемычки на землю по очереди?
>Не перепутал ли полюса у электролитов в катодах ?
Не.
>>305195
Сейчас прошелся еще раз ацетоном, но пока не вижу смысла включать из-за >>305140 . Надо сгонять в магазин, своих ламп не осталось - только 23П, но она вроде вообще не в тему будет.
>>305196
Не исключено. Эта хуйня большая и тяжелая, а я максимум на полметра выносил. Могу попробовать. Алсо, тороид вдвое меньших габаритов спасет ситуацию?
Аноним 06/12/17 Срд 23:51:45  305253
Mini.JPG (2397Кб, 2865x2223)
>>305242
>6Ф1П
Найди еще одну, пили пикрел, проще уже некуда. Трансформаторы ТВЗ, силовик какой-нибудь найдешь. Можешь поиграться с емкостью С1.
Аноним 07/12/17 Чтв 08:37:39  305267
>>305245
>Это был реквест фото платы или тонкий сарказм?
Первое. Показывай, давно не было.
Аноним 09/12/17 Суб 19:50:49  305560
IMG0628.jpg (120Кб, 1146x405)
Поменял лампы на новые. Результат первого включения. Хорошо хоть не ебнуло.
Аноним 09/12/17 Суб 20:27:16  305562
>>305034
Потыкался немного в плату. Гул резко усиливается при прикосновении к кондеру на 20 пик (перед вторым триодом). Для чего он нужен?
Аноним 10/12/17 Вск 11:04:18  305615
>>305562
ФНЧ совместно с резистором на 470к.
Само собой будет гудеть, если ты в сетку тычешь, на вход усилителя.
Аноним 10/12/17 Вск 16:57:03  305681
Да, это снова я.

Стабильность включения решил параллельным включением двух накальных обмоток. Немного проебался с током.

По фону - скорее всего >>305196 прав. После замены не слышу писк от последней лампы, но слышу от самого трансформатора. Попробую надыбать другой.

>>305615
Меня твой пост навел на мысль - а может запихать активный фильтр вч герц так на 100 после согласующего каскада? Один хуй источник ниже 140 не выдает. Самовозбуд без сигнала этим не решить, но я абсолютно не имею идей что делать дальше.
Аноним 12/12/17 Втр 01:10:10  305821
>>305560
>МЛТ
Купи металлопленочные, че ты. В катод проволочные.
Аноним 12/12/17 Втр 02:07:56  305823
>>305821
Что было - тем и набрал кроме кондеров, ибо металлобумага тупо не лезла. Алсо, зачем проволока?
Аноним 12/12/17 Втр 08:13:24  305834
>>305821
МЛТ и есть металлоплёночные.
Аноним 12/12/17 Втр 10:03:30  305837
Вчера видел в радиодеталях ИН-14 б/у за 60 р. Мне похуй на них, просто мимоподелился. Такие дела. Сколько они вообще стоят обычно ?
Аноним 12/12/17 Втр 14:32:15  305842
>>305837
Обычно находится в каком-нибудь заводском хламе забесплатно и складывается "для часов на будущее".
Аноним 17/12/17 Вск 22:17:05  306504
Случайно попутал питание Специально блядь просил у продавца-пидора разъемы, которые невозможно воткнуть неправильно - впарил какое-то китайское подобие XLR втридорога. Сейчас попробовал - пластиковая направляющая ничуть не мешает вставлять под любым углом. Рака яичек ему.. Теперь сначала громкость падает до нуля, а потом уходит в самовозбуд независимо от сигнала. Пизда баллонам?
Аноним 18/12/17 Пнд 09:08:24  306522
>>306504
Анодное херанул минус на плюс, плюс на минус что ли?
Аноним 21/12/17 Чтв 00:40:22  306790
Безымянный.png (95Кб, 1286x865)
>>306522
Не, пикрил. Как точно было - черт его знает. Сами спиральки сеток на месте, но нормальный звук идет только во время прогрева.
Аноним 21/12/17 Чтв 02:00:18  306792
>>306790
Меняешь лампы, не ебешь мне мозг. Твоя вина.
Аноним 22/12/17 Птн 00:40:15  306926
>>306792
Спасибо, кэп. Обошелся заменой второй (хуй знает почему она, а не входная) на 6н2п, звук даже поламповее стал.

Бтв, нашел схему импульсного БП на 555. Попробую собрать анодное на нем и выкинуть сраный ТАН.
Аноним 22/12/17 Птн 19:17:02  307038
>>306926
> сраный ТАН
Нормальные трансформаторы. Для примочек великоваты да.
Аноним 23/12/17 Суб 03:54:03  307081
>>307038
Нормальные, но конкретно мой гудит с разбором и пропиткой мне откровенно лень ебаться. А жаль, можно было бы на вторичных обмотках еще стабов насобирать.
Аноним 24/12/17 Вск 14:00:30  307225
>>306926
>Бтв, нашел схему импульсного БП на 555. Попробую собрать анодное на нем и выкинуть сраный ТАН.

>Импульсного

К сожалению, ещё очередное подтверждение, что человеку можно вывезти из деревни, но деревню из человека - не получится.

Алсо, забавляют попытки деревни сэкономить и думать что из говна и палок у них получится легендарный меса буги
Аноним 24/12/17 Вск 22:48:06  307285
>>307225
Первое правило селюка - назови всех других селюками, чтобы никто не догадался.

Изволь ответить за базар объяснить, чем плохи импульсники кроме шумов по высоким. Потому что шумы по высоким в случае гитарной цепи абсолютно никого не ебут - динамик в конце цепи не широкополосен. И в том числе пресловутый "песок" при игре в линию, - который и есть помехи по ВЧ, - им обрезается. И всякими цифровыми симуляторами тоже.

А еще селюку не приходит в голову, что можно собирать ламповую схему без цели получить мясабугу в 100 раз дешевле. Для клона мясабуги нужны другие лампы и другая рассыпуха, как минимум.
Аноним 24/12/17 Вск 22:55:04  307286
>>307285
Я - не он, от отвечу. Очевидно, он имел ввиду, что импульсник на 555 - как как тралом по дну. Мне даже лень пояснять всю уебищность этой схемы. Такое городят лишь радиогубители, ничего не понимающие в импульсных бп вообще. Зачастую даже не понимающие, чего они в итоге хотят получить.
Купи себе уже пачку обычных uc38xx и прекращай страдать дурью.
Аноним 25/12/17 Пнд 03:26:38  307296
>>307286
>Купи себе уже пару педлей амт или проц от лине 6 и прекращай страдать дурью.

Пофиксил тебя.
Аноним 25/12/17 Пнд 03:32:25  307297
>>307286
>Такое городят лишь радиогубители, ничего не понимающие в импульсных бп вообще.
То есть я. Это первое, что нагуглилось в законченном варианте, без необходимости мотать дроссели и возиться с отстройкой.
> Мне даже лень пояснять всю уебищность этой схемы.
В двух словах. Про низкий КПД в курсе, но ток тут крайне мал, так что похуй. Проблему нагрева собираюсь решить жирной катушкой и радиатором на полевик.
>Купи себе уже пачку обычных uc38xx и прекращай страдать дурью.
Собственно, я уже всем закупился и протравил, поздновато. Если сгорит - задумаюсь об альтернативе.
Аноним 25/12/17 Пнд 03:38:01  307298
>>307296
Мимо. У меня уже собран педалборд с процом от амт, нужды в лампе особой нет. Просто случайно наткнулся на видосик по сборке сабжа и решил попробовать, благо цена вопроса копейки и не жалко проебаться.
Аноним 25/12/17 Пнд 18:06:58  307350
>>307297
Ну так найди схему на UC3842 3843 - это специализированный ШИМ контроллер без костылей. Зачем тянуть за уши древний таймер?
Аноним 26/12/17 Втр 03:45:58  307409
Блядь. Как известно, все гениальное - просто. Попробовал с 555 - гул сильно поменялся по характеру (исчез собственно вибрирующий гул, осталось равномерное гудение), но по уровню остался тем же. Ушел в соседнюю комнату - гул сильно сократился, дотронулся до корпуса - исчез. Просто блядь исчез, до нормального шороха хайгейна. Всем спасибо, буду искать хуевую землю.

>>307350
Сейчас уже поздно, но учту на будущее.
Аноним 02/02/18 Птн 14:13:37  311443
>>186065
неужели от нагрева?
Аноним 02/02/18 Птн 14:14:40  311444
>>311443
сорян... про белую-керамику-резистор подумал
Аноним 02/02/18 Птн 15:02:32  311447
mc-6205.jpg (137Кб, 961x641)
>>196525
кто то оторвал от MC6205 электроды поддержки разряда(подчеркивание?
а то оно обычно(к сожалению) штатно вот так:
ps как же капча ЗАЕБАЛА, как вы ее обходите? (кроме покупки)
Аноним 02/02/18 Птн 16:39:15  311457
>>311447
что это за прикольный экран на пикче?
Аноним 02/02/18 Птн 18:08:08  311466
Мелкобуква настолько тупой, что даже текст справа от картинки не осилил.
Аноним 02/02/18 Птн 22:40:43  311478
>>311457
МС6205
Аноним 02/02/18 Птн 23:18:51  311480
>>311457
Газоразрядный.
Как неонка.
Такие были в 80-х.
Аноним 22/02/18 Чтв 23:59:27  313415
5086270163644x4[...].jpg (41Кб, 644x430)
Сап, мейлач.
Есть тороидальный транс как на пике, я так понимаю он под 6н2п, хотелось бы собрать из него гитарный преамп.
Если кто собирал, поделитесь пожалуйста несложной схемой преампа и схемой распайки этого чуда.
Сильно не обоссывайте, раньше собирал только транзисторные приблуды.
Аноним 23/02/18 Птн 08:19:01  313435
>>313415
https://forum.guitarplayer.ru/index.php?topic=122594.0
Аноним 23/02/18 Птн 12:19:27  313466
>>313435
Томат слишком шумный, и наводки ловит. Пусть лучше пред от чампа попробует собрать.
Аноним 24/02/18 Суб 01:10:52  313602
1378656670950.jpg (292Кб, 700x714)
>>313435
> Лампа:12AX7
> Импульсный питальник
Пикрелейтед.
>>313466
На шумность похуй почти, нойзгейтом и так постоянно пользуюсь, главное чтоб несложно и гейн хоть какой-то был.
Аноним 24/02/18 Суб 01:13:00  313604
122594-2204406[[...].jpg (260Кб, 2048x1536)
>>313466
Ща еще тему полистал, это ж охуеть что за мудацтво они там делают.
Аноним 24/02/18 Суб 09:31:58  313623
tomat.jpg (85Кб, 1200x811)
>>313602
Вот привиредина. 6н2 отличается от 12ах напряжением накала все. Питпльник сам то не сочинишь чтоли ? Где транс брал ?
Аноним 24/02/18 Суб 11:24:38  313637
к.jpg (169Кб, 447x457)
>>313604
Любители центра земли не в курсе что лучше вести все проводники до самой батареи и уже там соединять?
Аноним 24/02/18 Суб 16:52:16  313678
>>313623
> Вот привиредина.
Спасибо. Там от транса, чтоль, только накал подключен, а "9" неподключен?
> Питпльник сам то не сочинишь чтоли
Не хотелось бы, я с лампами дела только по теории имел.
> Где транс брал ?
Вообще с рук, но вот сайт производителя
http://nadotornado.com.ua/
Да, я хохол.
Аноним 24/02/18 Суб 19:23:40  313708
>>313602
>Пикрелейтед
С этого места подробнее пожалуйста. У меня томат какраз собран на импульснике (но не с умножителем, а с импульсным трансом-перевертышем для анодного). На фоне я слышу немного "белого" шума. Я тогда решил, что это 6н2п шумит (говорят она шумная). 6н23п шумит сильнее.

Пробовал дроссель добавлять в цепь анода - результат нулевой.
Аноним 24/02/18 Суб 20:45:59  313736
>>313708
>немного "белого" шума
Резисторы могут шуметь, особенно угольные. Попробуй заменить на металлопленку 2-3W.
Аноним 24/02/18 Суб 20:54:38  313742
>>313708
> С этого места подробнее пожалуйста.
Я не из-за этого возмутился, а из-за того, что у меня транс под 6н2п, а мне кинули с импульсником под 12ах7
Вообще запиши как шумит и как звучит, если там легкий фон, то может просто из-за гитары@гейна.
Аноним 24/02/18 Суб 21:01:59  313746
>>313678
Слава Украине! А москалям они свои корпуса пошлют ?
+ питания там на желтый провод, земля сиреневая снизу только. 9 вешать немлю, но можно и не вешать. питальник - после выпоямителя конденсаторный фильтр потом резистор на котором падает лишнее напряжение, по моим прикидкам тебе надо 0коло 40К ватт 5и второй конденсатор фильтра+ еще пленочник с + питания на монтаже на землю.
Аноним 25/02/18 Вск 01:33:04  313766
>>313746
> А москалям они свои корпуса пошлют ?
Хуй его знает, в теории гос-венная укрпочта имеет международную доставку, на практике - в пределах Украины все частной пользуются.
Так что пиши им и спрашивай, там есть контакты.
Транс обошелся примерно в 600р в переводе с местной валюты, кстати.
> + питания там на желтый провод
В какой именно точке подключать?
> 9 вешать немлю, но можно и не вешать
Может пригодиться, кстати.
> после выпоямителя конденсаторный фильтр потом резистор на котором падает лишнее напряжение
Так падажжи, у меня же транс ровно 250 дает, это аж 50 запаса для 6н2п, зачем мне еще фильтр делать?
Как, кстати, отличить где у него плюсы и минусы, если цвета на парах проводов одинаковые?
Аноним 25/02/18 Вск 12:12:15  313798
>>313766
250 переменки дает после моста с конденсатором это будет 250*1.4=350 томату надо 120..150 в лишнее гасится резистором который подбираешь и меняешь напряжение питания каскада и питание фильтруется с резистором лучше чем просто с конденсатором.

Ты у трансформатора ишешь +- на выходе да ?
Аноним 25/02/18 Вск 16:14:44  313808
>>313798
> в лишнее гасится резистором который подбираешь и меняешь напряжение питания каскада
А дорисовать на схеме сможешь?
> Ты у трансформатора ишешь +- на выходе да ?
Не стукай, я не собирал лмповую технику раньше.
Аноним 25/02/18 Вск 17:38:49  313812
Безымянный.png (27Кб, 819x598)
>>313808
ты б теорию почитал сначала а то не справишся.
Аноним 25/02/18 Вск 22:41:15  313856
>>313812
А что предложишь по теории?
Такое чтоб не жвачка с теорией ради теории, а там разбор схем на примерах и так далее.
Аноним 26/02/18 Пнд 09:01:53  313894
>>313856
гаврилов искусство ламповой схемотехники
джонс ламповые усилители
Аноним 26/02/18 Пнд 18:01:23  313965
>>313894
Спасибо большое.
Кстати о томато, если он жрет 100-120 ватт, может проще переделать БП 220/110 американская вилка который?
Они трансовые почти все и копеечные.
Или хуйня и невозможно?
Аноним 27/02/18 Втр 20:37:48  314059
>>313965
бп такой импульсный или просто транс ? гальван развязку дает ?
Аноним 27/02/18 Втр 22:59:20  314064
>>313965
>томато
>жрет 100-120 ватт
Чет многовато, там пару ватт и то с накалом. Читай мануалы по его сборке в интернетах, так и пиши "томато преамп своими руками".
Аноним 28/02/18 Срд 05:29:02  314074
https://youtu.be/wxL4ElboiuA
Аноним 01/03/18 Чтв 00:09:05  314145
>>314064
Бля, я довн. Хотел написать вольт.
>>314059
Трансовые. Хуй знает, но по идее должен.
Аноним 03/03/18 Суб 11:47:11  314301
Добрый день, радач. Хочу вкатиться в ламповую технику. Собсна в чем вопрос. Слушаю музыку с Компакт-дисков (винил редко, томушо дорого). Сейчас стоит сидюк Arcam alpha 5plus и такой же усилитель, только 6 серии. Акустика - приличные трехполосные 8омные полочники с чувствительностью 90,5дБ, закрытый ящик. Вопрос - с чего начать, чтобы и недорого и плеваться не начал? Т.к. теоретические познания минимальны, реквестирую какой-то кит, наверное. Вообще в плане рукоделия меня больше интересует сборка корпусов и наведение внешней красоты, с паяльником у меня как-то не очень сложилось, но по-мининмуму и попаять могу...
Аноним 03/03/18 Суб 20:52:18  314350
>>314301
Ищи готовые проекты с гайдами по сборке, но лучше перед этим покурить мануалы, анон выше советовал годные книги. Смотри как народ свои йобы собирает, глаза боятся - руки делают. Потренируйся в сборке макетов, потом уже с окончательным вариантом сам разберешься. Внимание - высокое напряжение, советую ознакомиться с ТБ, 300В+ оче больно делает кусь, траст ми. Есть риск отъехать или опробовать на себе дефибриллятор. Классический вариант для нуфага с хорошим звуком - 6н9с + 6п6с, можно и кенотрон туды влепить шоб совсем, уже советовал вот: >>205871.
На ютабе есть видео, где кто-то уже такой собирал с подробным описанием.
Можно у кетайцов заказать готовый кит, с годными трансформаторами, но советская и мурриканская военка (лампы, проходные конденсаторы и даже панельки) на порядок качественней. Алсо, приготовься вложить в это дело примерно $200, из говна конфету не слепишь.
Аноним 03/03/18 Суб 23:56:39  314370
меня однажды 500в уебало нахуй, я выжил, задавайте вопросы
Аноним 04/03/18 Вск 01:03:42  314382
>>314370
Обосрался?
Аноним 04/03/18 Вск 02:12:01  314396
>>314382
если бы в пальце был анус, обосрался бы! ток шел через палец, я почувствовал сильную боль и вибрацию внутри него, адский жар как от паяльника, всю руку стало поворачивать, не сразу понял что происходит, неожиданно, через пару сек смог отвести руку, боль адская, ожог, палец заживал около 2 месяцев, на кончике стала слабая чувствительность, но где то через 3 месяца стало норм, так что нервы восстанавливаются
Аноним 04/03/18 Вск 07:57:49  314407
>>314396
Ебать, да ты герой. Следующий пункт сунуть палец в строчную развертку цветного телевизора. Я вот выжыл.
Аноним 04/03/18 Вск 13:43:08  314436
>>314407
>сунуть палец в строчную развертку цветного телевизора
Там ток кз несколько мА, не убъет.
Аноним 04/03/18 Вск 13:58:25  314439
h2Goj-Mfh18.jpg (184Кб, 716x960)
WSqCBT1uzbw.jpg (222Кб, 716x960)
YDP3nLIswO4.jpg (82Кб, 716x960)
Похвалите, что ли, или обосрите мой первый проект.
Как-то поднакопилось у меня радиомусора, и решил собрать себе усилитель по схеме Манакова на двух 6Ф5П. Нормальных компонентов у меня не было, собирал из говна и подручных палок в прямом смысле.
Не было нормального транса, пришлось взять некий безымянный военный и собрать к нему учетверитель напряжения. Ну и пару выходных трансов с Истока заказать, поскольку последние твз-1-9 в наших мухосрансках давно на цветмет утащили.
Не надеялся, что будет работать вообще, но, внезапно заработало. И так-то заработало, что я в охренении полдня свое музло переслушивал, удивляясь, что так может звучать.
Потом воткнул винтажную лампу последовательно с силовым трансом, для красоты, электронный дроссель, реле задержки подачи анодного напряжения, кучу древних неполярных кондеров, и умудрился втиснуть все это в площадь листа А4.
Аноним 04/03/18 Вск 14:48:35  314444
>>314439
Молодец, чо. Где в 20!8 купить монтажные планки, кстати?

>воткнул винтажную лампу последовательно с силовым трансом
Вот это непонятное решение.
Аноним 04/03/18 Вск 15:05:17  314449
gKuUacR4PgI.jpg (222Кб, 716x960)
GuQY9CR4qPU.jpg (207Кб, 716x960)
>>314444
Где купить - хз, на моих клеймо стоит 78 год. Хотя, видел, кажется, их на том же Исток2.ком.

>Вот это непонятное решение.
Хреноватая имитация бареттера это. Работает примерно так же - стабилизирует ток, да и в случае КЗ все на себя возьмет, оставив транс в живых. Можно было бы даже просто предохранитель воткнуть, но, мне нужна была зрелищность.

Алсо я еще темброблок с предусилителем на 6н3п собрал, а под такой же бареттер нашел еще одну интересную лампу. Но, она, сцука, не горит - нагрузки не хватает. Нужно еще чем-то силовой транс донагрузить - например, лампочек по оставшимся обмоткам развешать для красоты.

Аноним 04/03/18 Вск 15:19:17  314451
>>314449
>Хреноватая имитация бареттера
Бареттеры в накал ставились.
А это, скорее имитация аудиокомпрессора. Чем больше нагрузка, тем больше сопротивление лампы и тем сильнее она снижает напряжение на обмотках транса.
Аноним 04/03/18 Вск 15:21:47  314452
>>314451
Да, ты прав, с бареттером я перепутал.
Действительно, и потому лампа слегка меняет яркость при каче на большой громкости.
Аноним 05/03/18 Пнд 23:42:58  314614
514511464131321.png (14Кб, 688x380)
4556456454.jpg (2Кб, 225x225)
Лампач, норм будет такой "бутерброд" в гитарнике? Пикрел пример, конденсаторы оче большие и всё на одной плате не помещается, решил в джве секции сделать на стойках.
Аноним 26/03/18 Пнд 12:46:24  317457
Делаю комбик для гитары, начертил основу, шо скажите?
Аноним 26/03/18 Пнд 12:49:08  317458
>>317457
бля пикча не крепится
Аноним 26/03/18 Пнд 12:50:14  317459
KJcZGUM6T6U-3.jpg (153Кб, 751x1332)
>>317458
Аноним 26/03/18 Пнд 14:38:59  317492
>>314614
Придерживаюсь правила "минимальной длинны проводников".То есть все детали располагаю и соединяю стараясь использовать их "родные" выводы. Иногда приходится делать в виде "сетки". Один "слой" над другим. Выглядит ужасно. Но НИКОГДА не сталкиваюсь со всякими "наводками","гудениями",самовозбудами и т.п...накал переменкой с "подпиткой" постоянкой от анодного через делитель 1\3. Например 100к-30к. Входные каскады правда стараюсь постоянкой ...ну там как правило 300ма,так что КРЕНка на 6В обычная справляется.
Аноним 26/03/18 Пнд 21:35:28  317528
>>317459
Чувак, я, конечно, не Любознайкин, но кто будет за тебя подавать смещения на первые сетки?
Аноним 26/03/18 Пнд 22:46:00  317535
>>317528
Это только основа, остальное додумываю.
Аноним 27/03/18 Втр 00:11:55  317546
>>186052 (OP)
Лепота
Аноним 27/03/18 Втр 09:28:37  317566
>>317459
Выходным лампам с 1 сетки утечку на землю повесь.
Аноним 27/03/18 Втр 12:47:58  317584
>>317566
скоро будет сделано
Аноним 27/03/18 Втр 14:19:35  317602
>>317584
А можно и не ставить, убрав разделительные конденсаторы и подняв катодные резисторы выхода. Трансы какие пользовать будешь ?
Аноним 27/03/18 Втр 15:01:28  317606
>>317602
входной транс намотан на пермалое все обмотки по 3000 витков
Выходной буду использовать тор с железом на 150вт на частоте 50 гц
Обмотки выходника еще не посчитал
Аноним 27/03/18 Втр 20:04:43  317621
>>317606
Нафига входной транс в гитарнике ? Удифил дохуя ? С тором на выходе надо точно баланс держать по постоянке а то искажения попрут.
Аноним 27/03/18 Втр 20:36:49  317623
>>317621
Входной транс служит фазоинвертором, то что выход тор надо ток в покое и импульсные характеристики должны быть симметричные я знаю.
Аноним 27/03/18 Втр 20:45:40  317625
>>317623
чем ламповый фазик не устроил ?
Аноним 27/03/18 Втр 20:56:18  317628
>>317625
Интермодуляционными и фазовыми искажениями. Трансформаторный фазик ими не обладает.
Аноним 27/03/18 Втр 22:12:06  317637
>>317628
Это зависит от того как он намотан
Аноним 27/03/18 Втр 22:24:24  317638
>>317637
Намотан по всем правилам
Аноним 28/03/18 Срд 07:21:47  317662
>>317638
По каким?
Аноним 28/03/18 Срд 19:40:54  317765
>>317662
Я тебе что, все объяснять должен? Например провод ПЭЛШО с разделением секций, для уменьшения входной емкости и увеличения индуктивности
Аноним 28/03/18 Срд 21:27:04  317785
>>317765
Пришел за советами мудрыми и объяснять сам не хочет - сосни ка хуйца. А потом померий емкости катушек обоих плеч.
Аноним 28/03/18 Срд 21:41:41  317789
>>317623
Нафига вообще 2 лампы в первом каскаде если есть ФИ транс? 1 лампа нагружена на транс и все.
Аноним 28/03/18 Срд 21:51:00  317792
>>317628
>Интермодуляционными и фазовыми искажениями. Трансформаторный фазик ими не обладает.

> B-класс

Да ты нарколыга, я посмотрю. Алсо, в интермодуляционных и фазовых искажениях вся суть гитарного звука, равно как и в работе каскадов в нелинейном режиме (чистого это тоже касается) в A-классе.
Аноним 28/03/18 Срд 21:54:17  317795
>>317792

Но нет, нарколыга будет делать наркоманский B-пушпул, подчерпнув знания из аудиофилских бредней, никак гитарного звука не касающихся.
Аноним 28/03/18 Срд 21:55:21  317797
Сссука.

https://www.youtube.com/watch?v=uXb_bAaRLKM
Аноним 29/03/18 Чтв 06:57:50  317819
image.png (267Кб, 652x347)
>>317792
>равно как и в работе каскадов в нелинейном режиме
>лампы
Аноним 29/03/18 Чтв 07:42:39  317823
>>317819

Сам проиграл, сам посмиялся, все именно так - суть всего гитарного звука - это кривое смещение на лампах, что бы верхняя полуволна или подкруглялась (для чистого), или слегка клипалась (с легким перегрузом), или клипалась конкретно, а нижняя подкруглялась (классический маршалловский дисторшн), или чтобы совсем пиздец кишки распидорасило (хайгейновые усилители). Без всего этого электрогитара будет звучать как говно, потому что это ебучий цельный кусок дерева со струнами.
Аноним 29/03/18 Чтв 09:46:15  317835
img057.jpg (30Кб, 640x286)
Посоны, nixie-треда не нашёл, посему спрошу здесь. Вот есть К155ИД1, она коммутирует катоды неонок с минусовым проводом. А есть ли подобные дешифраторы, только для коммутации анодов? Чтоб динамическую индикацию делать не на транзисторах, а поставить всего две микрухи и в хуй не дуть.
Аноним 29/03/18 Чтв 10:58:55  317853
>>317835
>nixie-треда не нашёл
Ты, сучонок, как искал-то?
https://2ch.hk/ra/res/244866.html
Аноним 29/03/18 Чтв 13:08:29  317872
>>317853
Таки через поиск и искал. Но на двачах он работает хуй пойми как, вот и результат. Спасибо.
Аноним 02/04/18 Пнд 15:44:16  318589
14692893612922.jpg (64Кб, 1280x800)
Привет, анон. Хочу собрать усилитель для гитары, как у анона из треда.
Силовой транс https://www.chipdip.ru/product/ttp-60-220v. После моста и кондеров должно получиться ~310в это не сильно много?
Аноним 02/04/18 Пнд 15:44:59  318590
>>318589
https://www.chipdip.ru/product/ttp-60-220v
Рабочая ссылка
Аноним 03/04/18 Втр 07:24:02  318702
Радач, подскажи где поебался. Вот цитата: Сеточный резистор ставим от 200ком до 500ком - любой какой есть. Катодным резистором
подбираем ток через лампу в соответствии с её параметрами. Например поставили 300ом,
замерили напряжение 15 вольт значит 0,05а ток катода (50ма). 15 вольт разделить на 300ом
будет 0,05а. 600ом поставим меряем напряжение 18 вольт делим получаем 0,03а 30ма.

Я ставлю сеточный резистор 220ком и катодный 380ом, измеряю напряжение получается 13,5в и 0.03ма
Меняю катодный резистор на 200ом, по логике ток должен вырасти примерно в 2 раза, но я получаю 6,87в и опять 0.03ма.
Ставлю в катод 51ом и получаю 1.73в и опять 0.03ма

Где накосячил?

Аноним 03/04/18 Втр 13:13:23  318759
>>318702
лампа какая? на электродах что?
Аноним 03/04/18 Втр 15:11:10  318772
>>318759
Лампа 6п1п, я нашел где затупил. Повесил 1 щуп на вход, а второй на землю после резистора. Все стало как надо (ну или очень на то похоже).
Аноним 12/04/18 Чтв 14:56:16  319984
уронил плеер и теперь левый канал не работает что на наушниках, что на акустике. те PO - не работает левый, LO - все норм, но тихо. в чем проблема? что-то отошло может?
Аноним 12/04/18 Чтв 17:47:08  319992
Как правильно измерять напряжение и ток на андоде?
Вот абстрактная схема, напряжение измеряется на анодном выводе относительно земле?
Если я сделаю разрыв между резистором и анодом я получу корректный анодный ток?
Аноним 12/04/18 Чтв 18:05:09  319994
>>319992
На анодном резисторе падение напряжения меряй и пересчитывай в ток по закону ома.
Аноним 14/04/18 Суб 23:21:47  320181
ToneMod.jpg (136Кб, 1181x720)
>>318589
Та норм если по рассчетам если коэффициент 1,41, но там желательно вторичку 235-250В, имхо для схемы как раз вообще, хуже когда меньше, оно еще просядет на 10-20 В под нагрузкой. С твоим трансом скорее всего придется пересчитывать резисторы в анодной цепи. Лишнее можно погасить резисторами в анодной цепи, которые R20, R16, R10, R4. Собери йобу, замерь напряжения, сравни с даташитами ламп, главное не превышать макс. рассеиваиваемую мощность на аноде и будет збс.
По поводу сего чампа - 6н2п как раз хорошо звучит в гитарниках на анодном, близком к максимальному. Лучше с маркировкой -ЕВ, а еще лучше 12ax7. Они не оче дорогие, а вот звук пизже на чистом, а на драйве уж точно, 6н2п не торт и их подбирать желательно под это дело, без -ев микрофонят ко всему. 6п14п хороши, но опять же лучше с маркировкой -ЕВ, дольше работают и напряжение держат большее, дороже обычных. Выходной трансформатор поищи не убитый ТВЗ 1-9 или 1-1, под нагрузку 4 и 8 Ом соответственно. У ТВ-3Ш тоньше провод первички и может греться при токе >45mA. Конденсаторы С2 и С7, тот который на входе 100n - пленочные по вкусу, если найдешь в своих пердях - Sprague Orange Drops, из совка К71-7.
Вообще схема перекроенная хз. кем, имхо оригинал лучше собирать, чтоб потом не спрашивать у анона хуле звук плохой, прикреплю тебе пикр, там напряжения лампы преампа есть как раз, но опять же для 12ax7 и темброблок, который оче желателен.
Аноним 17/04/18 Втр 09:17:47  320441
тлз.PNG (635Кб, 851x723)
>>186052 (OP)
Там пидоры с ГТ используют ОП-пик для своего высера.
Аноним 17/04/18 Втр 22:23:04  320517
fsam02852011230[...].jpg (117Кб, 800x450)
Посаны, вы тут канеш ламповые, но другого звукотреда я не нашел, поэтому завалюсь к вам.
Лежит какой-то старый Elenberg, наверное HT-40 (оче похож на пикрелейтед но ща посмотреть точно не могу). Сам проигрыватель мне нахуй не нужон, а вот 5.1 я бы заюзал. Это 4 колонки по 20W, сопротивление 8 Ом, 160Гц-20кГц и что-то около 85Дб. Сабвуфер 40W, 45-160Гц, остальное аналогично. Реквестируется хуита, через которую можно было бы подключить это добро к пекарне. Так же было бы полезно если бы эта хуита умела выводить звук на все колонки при подключении источника стерео или вообще моно. Крутилятор хотя бы на громкость крайне приветствуется, не люблю программную регулировку, хочу резистор теребить или что там теребится в этом случае.
Бюджет на уровне бездушных каменных китайских поделок с алиэкспресс. Простите, но никаких ламп.
Аноним 17/04/18 Втр 22:23:42  320518
>>320517
> Это 4 колонки по 20W
5 колонок, конечно же. Чет тупанул.
Аноним 18/04/18 Срд 01:01:33  320523
15021241952780.jpg (1272Кб, 1936x1936)
>>320441
Аноним 18/04/18 Срд 12:31:53  320563
>>320517
оптика и коаксиал там вход или выход?
Аноним 18/04/18 Срд 12:48:10  320567
A-C4QMFWeA.jpg (118Кб, 810x1080)
>>320517
Я посмотрел точнее наконец, модель HT-115.
>>320563
Хуй знает, пикрелейтед подписано, но ни слова об in либо out. По-идее, наверное, коаксиал должен быть на вывод. Если ты хочешь предложить мне этот ящик в качестве усилителя, то как-то нет, каналов на инпуте у него всего два (я не шучу, "2ch audio in"), а мне хочется шесть (ну под 5.1 же шесть идет, да?).
Аноним 18/04/18 Срд 12:51:42  320568
>>320567
включи его, выдерни заглушку оптики - если светит - значит выход
Аноним 18/04/18 Срд 15:51:54  320584
>>320568
Светится, да. К чему ты это спрашивал я чет непонел?
Аноним 25/04/18 Срд 00:06:33  321185
Я 20 лет ждал такой тред

Аноний, лампы прямого накала не выпускают уже лет 60. По крайней мере в сети свеженьких нет совсем. Или я ошибаюсь и китайцы уже освоили варку 1А2П и прочей няшноты?
Аноним 25/04/18 Срд 16:50:48  321219
Вот когда говорят про двухтактные усилители для музыки, все время добавляют что лампы обязательно должны быть подобраны. Я тут подумал, для усилителя рок гитары всё должно же быть наоборот, чем сильнее разброс по параметрам тем пиздатее выхлоп же да?

Дошли руки до Чампика наконец. Хочу сказать анону, который тут Томат собирает, чтобы он бросил эту каку. Этот фонящий кусок говна с охуенной еба-гирляндой между каскадами никуда не годится, собирай лучше преамп от Чампа.

Томат у меня тоже есть кстати, не просто так говорю.
Аноним 25/04/18 Срд 18:07:23  321225
>>321219
Да. Там разные половины сигнала пидарасит по-разному при разных лампах. Тебе норм должно быть.
Аноним 25/04/18 Срд 18:39:47  321226
1.jpg (48Кб, 696x480)
2.jpg (45Кб, 696x480)
>>321225
А можешь еще подсказать про такую хуйню. Валяются дохуя ламп 6п36с и 6п44с. Хочу запилить из них двухтакт, но всё бесит смещение это сраное. Почему просто не убрать его нахрен? Это смещение же тоже сделано для того чтобы лампы работали в одинаковом режиме и мне, для гитарника можно эту херню выкинуть?
Аноним 25/04/18 Срд 20:48:13  321230
>>321226
Не смогу, не спец по лампам.
Искажения от ступеньки должны будут быть. Про остальные подводные камни не в курсе.
Аноним 25/04/18 Срд 22:18:18  321235
>>321226
Не будут они без смещения работать, ток покоя будет 0.5 а, источнику питания и самим лампам не понравится, каскад раскачки перегрузится токами сетки, ваще пиздец и гроб с пидаром. Без источника смещения если попробовать можно р12-13 поднять ом до 600-800 и шунтировать конденсаторами жирными, но мощность выходная будет чуток меньше.
Аноним 25/04/18 Срд 22:33:27  321236
>>321235
Двачую, с таким током температура баллона будет запредельная, вплоть до отпаивания проводов к панельке. Может, даже анод докрасна раскалится. В любом случае, лампа проживет очень недолго в таком режиме.
Аноним 27/04/18 Птн 13:49:37  321326
>>321235
>>321236
Ок, спасибо, попробую собрать, и поставлю в катоды резюки на 1к.
Аноним 27/04/18 Птн 13:57:30  321327
Выходит, у 6п36с такая конструкция, что напруга на первой сетке должна быть даже ниже чем на катоде, поэтому отрицательное значение? Даже если сетку на ноль замкнуть, все равно большой ток попрет через лампу?
Аноним 27/04/18 Птн 22:04:31  321373
34491754.jpg (414Кб, 1500x792)
>>321327
Да большинство ламп работают при отрицательном, относительно катода, напряжении сетки. Но вот тут сделано тоже самое без отдельного источника - напряжение + на катоде создается током катод-анод через резистор Р8, а сетка подтянута на землю через резистор утечки и вот на ней - относительно катода.>>321327
Аноним 27/04/18 Птн 23:07:34  321384
>>321373
сия схема называется с автосмещением. некоторые лампы (например 6С33С) с фиксированным смещением весьма горелообразно (идут в разнос). Есть плюсы и минусы как автосмещения так и фиксированного. Есть упоротые что фанатеют от фиксированного (отсюда и всякие батарейки). Я лично всегда предпочитаю авто.
Аноним 28/04/18 Суб 23:33:20  321514
300bpopis001v.jpg (128Кб, 900x618)
>>321185
>JJ 300B/2A3
>power triode with a directly heated cathode
Не там ищешь, причем имхо цена оче демократичная для таких йоб. Бери, пока чехи не свернулись.
Аноним 29/04/18 Вск 19:21:19  321558
>>321514
Да не, мне нужны с анодным в пределах 100V.
Аноним 29/05/18 Втр 05:41:23  324939
>>186183
С - субъективность восприятия звука.

Искажения есть, полюбому. Но.
В силу формы передаточной характеристики ламп, искажения формируются в виде малого числа сильных НЕчетных гармоник (3-5 заметных), в отличии от полупроводниковых активных элементов, которые добавляют большое количество четных слабых гармоник (15-25 шт).
Теплота лампового звука объективна-субъективно. ЛОЛ.

За пруфами соизвольте проследовать в журнал Радио за 60е года.
Аноним 29/05/18 Втр 05:47:40  324941
>>277584
> 60МГц
А что на единицах кГц? Линейность характеристик смотрел? Кг считал?
Аноним 29/05/18 Втр 06:09:58  324942
>>314396
Повезло
Аноним 30/05/18 Срд 12:19:24  325120
>>314396
>если бы в пальце был анус
Так и представил как он обнаружил что к нему вернулась чувствительность Ануса.
Аноним 08/06/18 Птн 00:19:19  325949
1812245698[1].jpg (80Кб, 640x480)
post-93687-0-91[...].jpg (200Кб, 1200x913)
Сап, лампач.
Играю на гитаре через связку томато преамп+радиола Рекорд 354. Через некоторое время звук становится хрипатым (даже клин), а потом совсем падает на минимум и вырывается громким хрипом если вдарить по струнам сильнее. Фиксил заменой выходной лампы, но через некоторое время игры все повторялось. пробовал 4 разные лампы. Иногда сразу начинал хрипеть иногда через час игры. Может кто пояснить в чем дело?
Аноним 08/06/18 Птн 04:52:56  325959
sharevictorysha[...].webm (2935Кб, 448x340, 00:01:21)
sharevictorysha[...].webm (1058Кб, 336x420, 00:00:15)
>>324942
Аноним 08/06/18 Птн 07:38:04  325962
>>325959
>вебм2
На все воля Аллаха.
Аноним 08/06/18 Птн 18:27:45  326037
>>325949
Меняй электролиты по питанию. Как никак им около 40 лет.
Аноним 08/06/18 Птн 18:30:30  326038
>>326037
Только не по принципу: чем больше - тем лучше. Максимум в 1,5-2 раза по анодному. Иначе убьешь диоды выпрямителя или кенотрон.
Аноним 08/06/18 Птн 18:48:51  326043
>>325949
Не слушай этого долбоеба-недоросля >>326037 >>326038
Заебали вы уже, меняльщики электролитов. Приборы сначала купите для проверки, а потом меняйте.
Старым большим банкам обычно ничего не делается. Кроме электролитов из середины-конца 80х и более поздних, с повышенной плотностью.
Недавно откопал в сарае древний телек конца 60х, по анодному стоят электролиты серии КЭ (предшественники К50) - до сих пор номинальная емкость и мизерная утечка, заряд держат несколько часов. Но габариты у них, конечно, монументальные.
Меняй все БМТ и МБМ. Вот их можешь даже не проверять. Дикие утечки, вплоть до взрыва. Алсо, пропаяй пайки панелей ламп, на платах, очень большая вероятность что есть трещины и нарушение контакта, с прогревом.
Аноним 08/06/18 Птн 18:50:26  326044
>>326043
>Меняй все БМТ и МБМ
На пленку аналогичной емкость и такого же или большего вольтажа.
Аноним 10/06/18 Вск 00:11:11  326110
image.png (145Кб, 975x559)
>>326043
По-хорошему там вообще ничего менять не стоит, разве что на совковый оригинал. Да и непонятно, что там за электролиты, может действительно в них проблема, им уже лет 40 как минимум. Замерить режимы ламп крайне желательно, тем более , что в сети полно сканов мануалов к такой некротехнике, пик стронгли релейтед, из инструкции к 354й. Может выходная лампа норм, если анон менял, а лампы предусилителя уже всё.
Желательно проверить томат, может с ним чего случилось. Играть в радиолу это то еще извращение, какой-то особый сорт лоу-энда. Имхо, если есть томат, то к нему проще собрать полноценный усилитель типа 6н2п+6п14п и докупить гитарный динамик 60-5000 Hz. Ко всему 6н2п не совсем подходит для гитарных дел, но речь не об этом.
Для гитарного усилителя хорошо пойдут пленочные конденсаторы, как анон выше упомянул, серии К73-15, К71-7, К73-17В может попасться брак, можно даже попробовать К72П-6, но они огромные и редкие. Из импортных WIMA mks/mkp, Epcos. На западе широко применяются недорогие Sparague Orange Drops 715/716, может найдутся такие.
Аноним 23/06/18 Суб 15:19:08  327978
изображение.png (240Кб, 998x648)
изображение.png (1254Кб, 934x520)
Cап, аноны. Решил купить срук самопальную гитарную голову земля пухом. Есть два варианта.
Вариант первый - чамп на двух лампах. Мастер, тон, гейн, выход на каб 8Ом, 2 советские лампы, 5 ватт, ~40$.
Вариант второй - аппарат на базе JCM800. Гейн, эквалайзер три полосы, вход высокоомный, низкоомный, выход на каб 4 и 8Ом, независимые переключатели накала в преампе и в оконечнике с 6H2П-ЕВ+6П14П на 12АХ7+ЕЛ34, переключатели boost и bright, 18 ватт, ~100$.
Так же кузьмич с JCM800 поделился схемой и фото кишок.
Еще стоит упомянуть, что чамп в полноценном корпусе, а JCM просто в шасси металлическое смонтирован, трансы и лампы торчат.
Куда сам навалишь, куда мать с гитарой посадишь?
Аноним 23/06/18 Суб 17:32:16  328013
спектр.png (561Кб, 1920x1080)
fender5f1.gif (32Кб, 1030x798)
Из-за чего может возникать такая хуйня на выходе? На малой громкости всё нормально, но если чуть повысить, появляются эти 7 Гц, и динамик трясётся. Схема эта, только межкаскаскады по 0.1 мкф и электролиты сильно жирнее поставил
Аноним 23/06/18 Суб 19:27:43  328031
>>328013
Поставь межкаскады как на схеме, 0.1 мкф оче много. И выходной трансформатор проверь.
>электролиты сильно жирнее
Если по емкости, то может крякнуть кенотрон.
Аноним 23/06/18 Суб 19:50:04  328034
image.png (704Кб, 1280x720)
>>327978
Шо то, шо ето. Я бы этот ужос не брал, ему цена $30 максимум, и то если лампы новые. Компоненты как на помойке нашли, внешне - слепила из того, что было, крипота их хлама короч и ты за эти деньги огребешь проблем, а бонусом - помойный звук. Поделка из ранних нулевых, когда кузьмичи потрошили дидовы телевизоры и мониторы на запчасти, пытаясь сделоть кастом-маршол™, возомнив себя Дамблом. Схема на первом пике годная с гитарплеера, но исполнение уебское, даже по меркам нулевых. Единственное что там ок - конденсатор КСО и выходные джеки. That`s all.
За сто бачей ты сам сделаешь годный чамп на нормальных компонентах, покурив матчасть. Маршол как на пике 1 по себестоимости примерно $250-400 в зависимости от какчества деталей и возможности их заменить на отчественные, а также выпилить шасси/корпус.
Аноним 23/06/18 Суб 21:41:02  328048
>>328034
По словам продавца маршол собран в апреле 2018
Ну хорошо, маршал мы отметаем.
Допустим, возьму я чамп за 40. Возможно ли будет на нем сделать петлю эффектов?
Просто помимо преампа, хотелось бы мощник отдельно использовать. Если не выйдет - ну его нахуй наверно.
Аноним 23/06/18 Суб 22:01:24  328049
>>328048
Да хз как там преамп реализован, пусть схему скинет. Теоретически сразу после преампа сделать разрыв - петля - мощник. Но на чампе это сомнительное решение. Мощник отдельно можно использовать, но если думаешь грелку/педаль туда включать, то не взлетит, не того уровня усилитель и преамп должен быть сохранен в таком случае. И если такая же говносборка, то лучше поднакопи на нормальный комбик.
Аноним 23/06/18 Суб 23:06:54  328054
>>328049
> если думаешь грелку/педаль туда включать, то не взлетит
Думаю потом еще преампы докупать.
А вообще, как думаешь, сколько по комплектухе будет мощник на лампах советских?
А если двухтакт?
Аноним 23/06/18 Суб 23:54:31  328067
15297643366961.gif (34Кб, 1030x798)
18WattVoltages.gif (25Кб, 1299x822)
image.png (38Кб, 420x300)
>>328054
Я тут подумол вобщем над предыдущим вопросом, можно его как оконечник использовать, первый пик примерный - там конденсатор 0,01-0,1 мкф на вход надо и потенциометр регулировки громкости. Но с условием, что он на половинке триода, чампы-то разные бывают на пентодах.
Если оконечник двутакт делать, то к нему уж лучше сразу пред прикрутить, затея серьезная и экономить на преде нет смысла, проще разрыв сделать под петлю и иметь полноценный усилитель. По цене оконечник-двутакт на советских лампах и трансформаторах выйдет где-то $70-150, опять же самое дорогое - трансформаторы, ламп лучше двойной комплект новых брать. Шасси выпилить тоже денег стоит. Конденсаторы проходные заметно влияют на звук, их немного и лучше на них сильно не экономить, электролиты надежные, чтоб не вздулись. Резисторы относительно дешевые. Ну и мелочи вроде монтажных планок/джеков/потенциометров/ручек/панели на морду, чтоб красиво было - в сумме тоже имеют какую-то стоимость. За основу лучше брать выходник проверенного усилителя на "ходовых" лампах вроде 6П14П, 6П6С, 6П3С, коих пока в достатке и режимы работы известны, плюс к ним также проще добыть выходные трансформаторы. В фазоинвертор можно попробовать впихнуть 6н2п, но под контролем режима работы, что важно и для ламп выходного каскада.
Аноним 24/06/18 Вск 19:36:34  328182
>>328067
От души, братишка.
Появилось еще несколько вариантов преампов, кстати.
1) Продают преамп неплохо собранный на базе энгла 625 и с мощником на 1Вт на двух 6ж1п. Что это за мощник такой? Я на них только чистые преампы видел.
2) Rocktron Gainiac, одноламповый-тонковатый, но фирма и двухканал. К нему, как временный вариант, мощник на тдашке сделаю.
3) Мастеровый хороший, на базе богнер шарп, звучит заебись, но сука две 12АХ дохуя дорого + тот же усь на тда.
Что бы сам выбрал?
Аноним 25/06/18 Пнд 01:00:24  328218
>>328182
1)Мощник на 6ж1п странная штука, может кузьмич знает толк в кастоме, но затея сомнительная, имхо. Либо букву попутал 6Ф1П, к примеру, либо должна быть интересная штуковина, хотя выходной каскад на них крайне редкая вещь, но технически вполне выполнимая. Нынче появились 1W усилители с выходным каскадом на ECC82/12AY7, так что можно не удивляться. Я бы тот энгл послушал бы, да поиграл. 6ж1п навалом занидорага, лучше с маркировкой -ЕВ брать если что, они не микрофонят.
2)С роктроном не знаком, он как по мне - средний овердрайв. Тонковат, да, но камнем его подгрузить дополнительно можно. Тру-перегруз как у плекси реализуется на 2+ лампах. Я бы его взял, если есть вариант с оконечником.
3)Две 12AX7 стоят примерно $28, и как раз они одни из лучших для гитарного саунда. Сэкономь на пиве и шлюхах, позволь себе хороший звук. Да, они тоже не вечны лампы, периодически требуют замену. Если выход на тда туда встроен, то бери. Если нет - тоже бери, богнер хорош. Этот вариант лучший из перечисленных. Заделаешь потом себе годный оконечник, будет хорошо. Не спеши, курочка по зернышку. Вообще в целом весь тракт важен, от звукоснимателя до динамика кабинета, ищи свою серединку. Перед тем как платить честно заработанные, послушай их несколько раз.
Аноним 25/06/18 Пнд 02:08:17  328234
>>328218
1) Тогда поспрашиваю у кузьмича и отчитаюсь. А что у них по громкости, как думаешь? Не мало ли 1вт для дома?
2) Сам склоняюсь к этому варианту, т.к. есть клин лампа таки одна. Оконечника нет, сам на тда сделаю, детали есть.
3) Не уверен до конца. Вроде хорошо звучит, но не заебет ли быстро? Типа я любитель JCM, черных оранжей и ректы, но тот же РЕКТАСАУНД уже заебал люто не подумай, я бомж, у меня просто копия wampler triple wreck, вот думаю не будет ли с богнером то же. Не было возможности долго играть во что-то современное богнеродизелеобразное. Кстати, в отличие от роктрона, он без чистого канала, но в формате педали.
Аноним 25/06/18 Пнд 02:09:26  328235
>>328234
> и лампа
фиксед
Аноним 25/06/18 Пнд 02:35:51  328238
>>328234
1)По громкости минимум, хз. че у тебя за дом. Там суть в качестве звука, с 2х 6ж1п можно около 3 ватт снять. Звук может оказаться как интересным, так и полным г-ном. Может надоесть, если есть предрасположенность.
3)п.2 пропустим, нравится - бери. Доставляет JCM- делай сам/ заказывай от него пред, былинная гибкость и универсальность, смысла расписывать нет. Мне он больше всех симпатизирует. Orange Dark лучше целиком пилить, выше постами я схемы в хайрезе выкладывал когда-то, если понадобятся.
Послушай на тытрубе еще Devastator Preamp, дешево и весьма неплохо, много лестных отзывов, схема в свободном доступе. Есть тот самый характерный песочек 6Н2П
Аноним 25/06/18 Пнд 12:30:07  328265
>>328238
> Devastator Preamp
Я так-то подписан на Забродина
Он на ректу довольно похож, так что хз.
Хотя, я забыл совсем про него, хороший вариант.
Что-то только схемы питальника под него найти не могу. Сколько он жрет в вольтам и апмерам?
Если найду питальник готовый под него нидороха - наверно соберу.
А то чет чувство, что питальник засру в процессе сборки.
Аноним 26/06/18 Втр 00:41:03  328305
4-Full.jpg (518Кб, 800x533)
>>328265
>питальник
Где-то 250V переменного/350V постоянного 30-35mA по анодному, но это максимум с запасом, чтоб не проседал. И 6,3В 800mA накал, тоже с запасом небольшим.
> питальник засру
Сначала макет, потом готовое устройство.

Аноним 26/06/18 Втр 00:51:52  328306
>>328305
Да, если питание накала выпрямленным током, то надо меньшее переменное подавать, 4,5-4,7V и ток чуть больший.
Аноним 28/06/18 Чтв 00:16:31  328552
изображение.png (933Кб, 933x700)
изображение.png (1401Кб, 933x700)
изображение.png (1198Кб, 933x700)
>>328305
Карочи, возвращаюсь с отчетом.
Таки купил энгл. Как оказалось, он на базе преампа аж от е625 который фаерболл 60
Там и правда мощник на 6ж1п, собственная схема кузьмича. К тому же, внезапно, полноценный клин с отбросом, как на енгле.
Сборка +-, не развалится, питание на трансе хохляцкого производства, преамп звучит VKUSNO, мощник не тестил пока.
Аноним 28/06/18 Чтв 00:17:12  328553
>>328552
> отбросом каскада
фиксед
Аноним 29/06/18 Птн 13:52:38  328651
>>328552
Хз чо сказать, главное чтоб саунд доставлял. Сборочка криповая и детали не оч, сродни тому маршалу. Сколько отвалил за это чудо?
Аноним 03/07/18 Втр 20:00:15  329217
>>328651
~80 долл.
Аноним 09/07/18 Пнд 23:08:38  329871
37d00bc7c88c[1].jpg (244Кб, 1436x1120)
Есть две 6ж5б-в что на них можно из звукового собрать? Конкретно есть ли схемы предусилителей для динамического микро на таких лампах?

Аноним 09/07/18 Пнд 23:37:49  329873
image.png (74Кб, 1026x575)
>>329871
Вот например пред для микрофона на 6ж45б-в. можно вместо них поставить 6ж5б-в?
Аноним 19/07/18 Чтв 15:48:14  330736
d1schematic.jpg (86Кб, 909x644)
Screen Shot 201[...].png (162Кб, 1113x816)
Screen Shot 201[...].png (118Кб, 717x471)
Анон, что посоветуешь в качестве теплого-несовсемлампового цапа с выходом на наушники? Минимум деталей, r-2r без оверсамплинга, однотактник в а-классе без оос. Пока план такой
>PCM2706
>AD1862 просто потому что есть в наличии
>модифицированный i/v pass labs d1
В последнем добавлен выбор усиления +-1.7в или +-5в, CCS для меньших искажений, нагрузка подключена к плюсу питания для постоянного потребления тока.
У буфера PSRR 50дб, хватит и кренки, но у i/v он нулевой. Какой бп поставить? Кренку, затем CCS на TL431 и транзисторе и потом шунт на ней же?
Аноним 23/07/18 Пнд 18:43:22  331219
Сап, лампач.
Разыскиваю видеоролики. Суть такова: какой-то жутко прошаренный усилительных дел мастер грамотно и четко с осциллом и показометром наперевес годно разъясняет как настраивать усилитель, выставлять смещения, все напруги и всё такое.
Точно помню, что не махарайщик - какая-то контора, занимающаяся разработкой хайэндовых усилителей. Не могу найти - больно много всякого бреда аудиолюбского выдаёт. А там всё чётко и по полочкам было - вынул лампу, отрегулировал напряжения как надо, проверил что и где, засунул лампу, проверил параметры, подрегулировал, всё объяснил... Джва года жду такое видео.
Аноним 26/07/18 Чтв 11:43:51  331787
>>331219
https://www.youtube.com/user/MrCarlsonsLab/videos
Аноним 12/08/18 Вск 11:08:07  333855
>>305821
>В катод проволочные
Ле фу.
Аноним 13/09/18 Чтв 19:16:40  337261
4.jpg (124Кб, 1000x1333)
5.jpg (139Кб, 1000x750)
3.jpg (148Кб, 1000x1333)
1.jpg (85Кб, 1000x750)
Поделюсь своей махарайкой. Безтрансформаторный усилок для наушников по схеме SRRP (+ каскад предусилитель, поэтому три лампы). Лампы 6н1п или 6н23п.

Питание решил сделать от импульсников, к вопросу о импульсниках в усилках - они шумят, причем основная проблема не шум на выходе, а эм поле, если у щупа осцилла просто вход с крокодилом земли замкнуть (получается колечко провода диаметром 4-5см) то на расстоянии 5-10см ловится помеха 10-20мв и больше если ближе поднести к трансформатору. Поэтому я обмазался экранами и стало норм, без физического экранирования будет шуметь жестко(хоть и в неслышимом диапазоне, я осцилом смотрел).
Питается все от 10-20в постоянки, потребляет 25вт. Думаю запиать в итоге от зарядки от ноута
Анодное - flyback на uc3845, трансформатор и корпус от китайского stepup модуля, плата своя - у меня LC фильтр и активный фильтр помех на биполярном транзисторе, корпус удобный под два транзистора, теплоотвод и экранирование, в оригинальном модуле там мосфет и диод защиты от переполюсовки прикручен, у меня мосфет и биполярник стабилизатора.
Аноды - stepdown на fr9888 (на али есть платы на похожих микрушках, тут в треде было). На выходе LC фильтр, кучка керамических и полимерных кондеров. Платку не фоткал, разбирать лень, оно там в сплошном экране из жестянки засунуто. Без фильтров и экранов такие преобразователи использовать не рекомендую, шумят они пиздато эм полем, на колечко провода ловится по 50-100мв помехи.

Сама плата внутри махараечная конечно, т.к. экспериментировал и менял, а делать по новой плату лень, я с момента фото еще пределал немного, по сути там навесной монтаж остался, плата просто чтоб на ней держалось и было куда подстроечники впаять лол. Накрыто это все экраном из обычной столовой фольги обернутой каптоновую изоленту.

Импулсьники в усилке:
Без экранов - без сеточки закрывающей трансформатор анодного - 200-500мв(оч короткие импульсы) вч шума на выходе наушников. Я его не слышу, но он есть.
С экранами как на фото, но без экрана над самой платой - шум 20-50мв на выходе.
С экраном над платой - шум на выходе 2-8мв пик импульсы, осцилл показываетс 1.5мв rms, при выключенном (отключенном от питания) усилителе показывает 0.5мв rms и визуально похожий шум меньшей плотности импульсов т.к. импусльные бп вокруг в том числе и в самом осциле. Думаю меньше уже особо не сделать, да и не услышу я этим <10мв вч шума все равно. Звуковой сигнал кстати от 20мв на наушниках примерно слышно, наушники сехейзер hd650 (300ом)

ИМХО импульсники в ламповые усилители можно, но надо все заворачивать в экраны и сами импусльники делать с кучей фильтров по входу и выходу. Сам создал себе проблемы решив поиграться с ИИП, сам потом превозмогал :)

Звук нравится, "плотный" бас, чувствуется как качает высокоомные наушники, громкость можно выкрутить до уровня когда наушники превращаются в колоночки.
Аноним 14/09/18 Птн 17:07:47  337310
>>337261
Выглядит опасно!
Аноним 06/10/18 Суб 23:41:13  339430
6f5p-sc-amp-se.gif (18Кб, 385x325)
6p14psc1.gif (21Кб, 499x225)
woodie.GIF (26Кб, 730x1089)
Есть 2 шт твз 1-9.
Пропустил с десяток конструкций через симулятор, основываясь на списке быстро доступных ламп. Осталось штук пять, две из из которых (желтые пикрелейтед) начинают ограничивать сигнал уже после 100 - 200 мВ переменки на входе, причём я так понимаю со схемой на 6ф5п вообще ничего поделать нельзя, потому что там триодная часть такая.
Третий пикрелейтед начинает ограничивать сигнал при 500 мВ примерно.

Это норма или что? Вроде разработки не самой древней, ну там 2 вольта нынче лезет с линейного выхода, нет? Или оно исключительно для подключения к древним магнитофонам бобинным и прочему подобному?
Аноним 07/10/18 Вск 08:11:13  339475
>>339430
Да, есть такое. Раньше требовалось большее усиление, которое для современной техники избыточно.
Пили обратную связь, используй триоды с меньшим коэффициентом усиления.
Аноним 07/10/18 Вск 08:16:54  339476
>>339475
>Пили обратную связь, используй триоды с меньшим коэффициентом усиления.
Тащемто третья схема такая и есть: 6Н6П с коэффициентом усиления примерно 20 (против 30+ у тех же 6Н1П/6Н3П) и обратная связь R5/R13.
Аноним 14/10/18 Вск 11:40:02  340363
>>186052 (OP)
Сап, ламповики-затейники, у меня приключилась беда - откинулся кондёр Tesla tc172 47 в предусилителе моей ламповой башки, что за башка точно - никто не знает, и за что отвечает данный кондёр я тоже не знаю, подозреваю что фильтрация по питанию. Так вот, вопрос - какой аналог воткнуть, и мог бы конденсатор утянуть за собой в могилу ещё что-нибудь?
Аноним 14/10/18 Вск 11:51:23  340366
>>340363
Без вас пацаны я точно не справлюсь, продублирую ещё в ньюфаготред.
Аноним 16/10/18 Втр 22:39:42  340833
>>340363
Фото доставь: самого кондюка и обвязки.
Аноним 25/11/18 Вск 00:18:06  346897
Бамп


Топ тредов
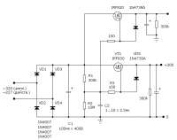
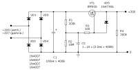
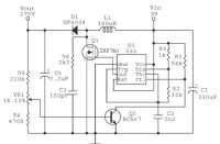
Избранное