Добрый анон, помоги подобрать способ и номиналы применяемых элементов.
Бумп!
Google: step-down dc-dc/thread
https://ru.aliexpress.com/item/DC-DC-Buck-Converter-Step-Down-Module-LM2596-Power-Supply-Output-1-23V-30V/2013022462.html?spm=a2g0v.search0104.3.9.zphvLx&ws_ab_test=searchweb0_0,searchweb201602_5_10152_10065_10151_10068_10307_10137_10060_10155_10154_5370011_10056_10055_10054_10059_100031_10099_5400020_5410011_10103_10102_5430011_10052_10053_10142_10107_10050_10051_10170_5380020_5390020_10084_10083_10080_10082_10081_10110_10111_5420020_10112_10113_10114_10311_10312_10313_10314_10315_10078_10079_10073_10125,searchweb201603_2,ppcSwitch_2&btsid=0af1be03-d9bc-4bce-bda0-456e9e7eaacc&algo_expid=8ca09547-390f-4a5c-8aa1-a4f3ba39a3fa-1&algo_pvid=8ca09547-390f-4a5c-8aa1-a4f3ba39a3fa&transAbTest=ae803_2
Благодарсвую, конечно. Но в связи с тем, что сижу в сибирской глубинке, где даже отопление дровяное, кроме говна и палок располагаю чуть менее, чем ничем. Из чего мультивибратор не запаешь. А превозмогать, как диды неспособен...Прошу вариантов с использованием говна и палок.
>>291159У lm2596 40В - это предельное входное напряжение, не самый лучший выбор
>>291164Насколько из говна и палок, что у тебя там есть?Если все совсем плохо, то собери печку делитель из проволоки и палкиЛучше, конечно, найти переменку и намотать трансформатор, а выпрямить - потом
>>291167ВдогонкуНамути штуки 4 lm317 или аналогов и в два каскада понижай, включая параллельно 2 и последовательно 2.сейчас меня говном закидают
Две выковыряные из ЭЛТ-мониторов платы, бывший музыкальный центр на электронном управлении, бывшая "магнитола".
Два DVD-проигрывателя.
Нужно запитать вот эту систему, чтоб носить в рюкзаке и наслаждаться D'n'B, Breaks, Lounge, а не доносящимися отовсюду ссаными шансончиком, русским "рэпом" и прочей народной песней.
>>291175Фоточки отклеились.
Динамик семиваттный. Многоножка - AD88201-21a. Раскачивает на все семь ватт - кричит и басит прилично. Терпимо нагревается. При полной нагрузке кушает около двух ампер.
>>291173Собрался от этого аккума питать?Разбери его и соедини банки параллельноЕсли очень нужны 40В, то найди переключатель с несколькими группами
>>291193Аккумулятор весом в полтора килограмма используется в цепной пиле. Брал за тринадцать рублей, а пила почти вдвое дешевле - семь. Вот, когда инструмент простаивает, хотелось бы наслаждаться ритмичными колебаниями воздуха не только лишь при куковании около розетки. Разбирать/перебирать не хотелось бы.Паять вроде как умею, закон Ома никак не запомню. Следовательно, прошу разъяснить "на пальцах".Будь так любезен, анон. Обрадуй очередного залётного ,а может быть не только лишь залётного анона.
>>291093 (OP)
>>291201Ты почему злой такой, анон?
>>291169В платах от мониторов поищи 7805 это кренка и биполярные транзисторы из строчной развертки, радиаторы тоже понадобятся и кучка резисторов. Из этого добра можно сделать стабилизатор на 5 вольт из 40. Но вообще идея хуевая.
>>291212Тут и так жара стоит...Наблюдаю малогабаритные индуктивности. Может удастся DC-DC запаять?
Могу подвести итог>>291199Либо ты учишь матчасть и колхозишь dcdc из старого хлама, либо ты покупаешь готовый dc-dcВсе остальные варианты - хуйня, делители и линейники греются, стабилитроны на малый ток, переменки у тебя нет, для автогенераторов и самодельных шим преобразователей на транзисторах нужно учить матчасть, анонимный форум тут плохо поможет
>>291193>>291199Там есть выводы от отдельных банок, если найдешь кренку (7805), то можешь по очереди включать с разных банок напряжение поменьше, чем 40В. Это должно сильно увеличить кпд.
>>291217можно на основе кренки транзистора и дроселя сделать импульсную понижайку. Вот видос, тут и дебилу должно быть понятно. https://youtu.be/5MI3ZT1dhno
>>291227Но тогда ресурс банок будет расходовать неравномерно. Нехорошо.
>>291225Есть третий: заказать банки и в параллель подключить к потребителю.
Нечем раскрутить. Печаль...
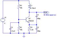
Может Колпитца?
>>291421Трансформатор и диодный мост.
>>291422Хотя зачем мост? Вот олень...
Из блока питания DVD плеера можно сделать DC-DC.
Не работать. Почему?
>>291546с кондерами проебался
ОП, последние 2 схемы в треде - полная ерунда.Если ты нихуя не знаешь - иди и учись или покупай готовое.
>>291551Исправил на пико- - без изменений.>>291555Значит ли сие, что Педивикия таки Педи-?Частота генерации, рисунок третий:https://ru.m.wikipedia.org/wiki/%D0%93%D0%B5%D0%BD%D0%B5%D1%80%D0%B0%D1%82%D0%BE%D1%80_%D0%9A%D0%BE%D0%BB%D0%BF%D0%B8%D1%82%D1%86%D0%B0
>>291558Я твой симмулятор модель шатал. В правоверном элтэспайсе работает.
>>291597Но у меня Droid Tesla. Тоже на SPICE. Из вычислительных мощностей лишь Ведроид...Правда-правда, выдаёт расчётные 50Mhz?
>>291603Выдает, но дико искаженные. Разбираться не стал, наверно с режимом по постоянному току что-то неправильно. Просто было интересно заработает в нормальном симмуляторе или нет. На ведроид ничего годного нету.
Может не париться и заказать вот такое?https://smartmodules.ru/dc-lm2596s-adjТолько настораживает сорок один с половиной вольт при полном заряде аккумулятора. Погрешность дешёвого мультиметра?Во всяком случае, станет ли плохо сему преобразователю при перенапряжении в полтора вольта?
Бимп!
>>291546Стабилитрон где?
>>291807Зеннер забрал...
Анон, успокой пожалуйста. Не хочется через резистор подключать.
>>291734Нарой даташит на микросхему да посмотри, сколько там диапазон вольтажа. Ебать ты никчемный, ни сделать ни даже купить сам не может.
>>291943Научись читать предыдущие посты, никчёмный анон.
Короче, заказал готовый DC-DC преобразователь. Запаяю - отчитаюсь.
Всё работает; анонам - спасибо!
>>291168Нахуя, ты и так по уши в нём.>>293618Да не за что это такое?
Выглядит вот так.
>>293639Весю нить прочти.
Аккумулятор до сих пор не разрядился. За день часов восемь проигрывания на всю.