Главная Настройка Mobile Контакты NSFW Каталог Пожертвования Купить пасскод Pics Adult Pics API Архив Реквест доски Каталог стикеров Реклама
Доски


[Ответить в тред] Ответить в тред

Check this out!


[Назад][Обновить тред][Вниз][Каталог] [ Автообновление ] 17 | 7 | 6
Назад Вниз Каталог Обновить

Детектить состояние выключателя на длинной линии Аноним # OP  30/03/17 Чтв 22:05:46  277680  
simple.jpg (84Кб, 648x483)
hard.jpg (142Кб, 779x627)
Перекачусь из ньюфаг треда пожалуй

Итак есть выключатель на длинных проводах. Нужно определять замкнут он или нет.
Но есть засада.
Кабель к нему проложен рядом с другими, создающими на него наводки. Иногда до 110V в удачное время. Собственно по этому и пишу. как это реализовать грамотно. По советам в ньюфаг треде родил такие варианты. Простой, и на TL431.

Подскажите как будет надёжнее. Или предложите свой.

А также разыскиваются ключевые слова для гугла, чтоб заценить другие реализации решения это проблемы.

Несколько поясню за эту схему с TL.
Делитель слева подаёт на TL её заветные 2.5 и в этом случае нам похуй на помехи в линии, путь там хоть 130V наводится, они наебнутся о низкоомный резистор но нихуя не сделаю TL так как она уже открыта. Такое состояние будет означать, что ключ ОТКРЫТ. Когда мы включаем удалённый выключать, он шунтирует нижнее плечо делителя и прижимает вход TL к нулю. ТЛ закрывается, диод гаснет. Помеха в линии замыкатся жёстко на низкоомный резистор.

В простом варианте прост цепь с оптроном замыкается и он должен гаснуть.
Аноним 30/03/17 Чтв 22:08:51  277684
>>277680 (OP)
Тебе нужно четырёхпроводное подключение выключателя, как в измериловке.
Аноним 30/03/17 Чтв 22:12:17  277688
>>277684
Уже не выйдет, протянуть ещё проводов не возможно. Нужно что-то придумать с тем что есть.

Аноним 30/03/17 Чтв 22:18:35  277692
>>277688
От ебических помех можно избавиться, включая через выключатель пускатель. Топ йоба на фототранзисторах не нужна.
Аноним 30/03/17 Чтв 22:30:35  277699
>>277692
Согласен, можно на релешках, но ДОРАХА. всего таких кнопок 11. Да и после оптрона будет ардуинка.
Аноним 31/03/17 Птн 13:40:45  277815
sh.jpg (138Кб, 1020x614)
Бамп
Аноним # OP  31/03/17 Птн 13:41:36  277816
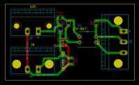
pcb.jpg (230Кб, 1198x732)
Бамп
Аноним # OP  31/03/17 Птн 13:45:40  277817
bottom.jpg (7Кб, 272x163)
Бамп
Аноним # OP  31/03/17 Птн 13:46:14  277818
top.jpg (7Кб, 474x266)
Бумп
Аноним # OP  31/03/17 Птн 15:34:09  277834
h2.jpg (110Кб, 888x401)
бамп
Аноним # OP  31/03/17 Птн 15:34:29  277835
h2pcb.jpg (234Кб, 1148x710)
бамп
Аноним # OP  31/03/17 Птн 18:41:08  277871
Ох ебать, всем похуй. Ну заебись теперь
Аноним 31/03/17 Птн 18:48:34  277874
>>277871
Что тебе не так?
Аноним 01/04/17 Суб 00:15:38  277916
>>277874
Ну прост думал что двач поможет. Если не двач то кто? Но хуй там плавал.
Аноним 02/04/17 Вск 00:11:18  278123
Зачем тебе опторазвязка? У тебя с сетью гальванической связи нет. От первой схемы оставь резистор со стабилитроном. Стабилитрон возьми трехвольтовый, схему питай от +5в, также как и ардуину. Ток кз для наводок не пробовал измерять?
Аноним 02/04/17 Вск 07:50:06  278156
>>277834 Зачем тут тл431?
Выброси все кроме R3 и R4, номиналы возьми около 150ом и запитай от 5в. Для защиты от обратной полярности добавь диод паралельно R4.
https://www.fairchildsemi.com/application-notes/AN/AN-3001.pdf
Аноним 02/04/17 Вск 10:59:53  278174
>>278156
Чтобы сливать через него всякие наводки, шибко большие по вольтажу.
Аноним 02/04/17 Вск 11:08:00  278177
>>278174 10мА это нихуевые такие наводки. Если же тебе нужна зашита от подключения к 12/48/220в, то она реализуется совершенно иначе.

[Назад][Обновить тред][Вверх][Каталог] [Реквест разбана] [Подписаться на тред] [ ] 17 | 7 | 6
Назад Вверх Каталог Обновить

Топ тредов
Избранное