Главная Настройка Mobile Контакты NSFW Каталог Пожертвования Купить пасскод Pics Adult Pics API Архив Реквест доски Каталог стикеров Реклама
Доски


[Ответить в тред] Ответить в тред

Тред закрыт.


Check this out!


[Назад][Обновить тред][Вниз][Каталог] [ Автообновление ] 1985 | 356 | 457
Назад Вниз Каталог Обновить

Помощи ньюфагу тред #62 Аноним 20/02/17 Пнд 14:04:51  272230   Обсуждение закрыто  
solins-flus-pay[...].jpg (124Кб, 483x322)
Очередной раковник для ньюфагов стартует в этом ITT треде.
Предыдущий не вышел на связь там:
>>268844

ПРЕЖДЕ ЧЕМ СОЗДАТЬ ТРЕД, ПОГУГЛИ, ПРОЧТИ ЭТОТ ПОСТ (а лучше весь тред) И ВОСПОЛЬЗУЙСЯ ПОИСКОМ ПО РАЗДЕЛУ. ТАКЖЕ СМОТРИ ТЕМАТИЧЕСКИЙ УКАЗАТЕЛЬ ТРЕДОВ (>>263887 (OP)).

Решил заняться электроникой, паянием ололо-быдло девайсов? Похвально. Вот список нужной литературы и ссылок:

Книги:

Вообще, их очень много. Но тебе же лень искать, поэтому получай скромнейший минимум:

П. Хоровиц, У. Хилл "Искусство схемотехники"
http://publ.lib.ru/ARCHIVES/H/HOROVIC_Paul',_HILL_Uinfild/_Horovic_P.,_Hill_U..html

У. Титце, К. Шенк "Полупроводниковая схемотехника" (в двух томах)
http://www.tverhtk.ru/library/predmets/pc_systems/Poluprovodnikovaja_shemotehnika_Tom1_2008.pdf
http://www.tverhtk.ru/library/predmets/pc_systems/Poluprovodnikovaja_shemotehnika_Tom2_2008.pdf

Ю.В. Ревич "Занимательная электроника"
http://publ.lib.ru/ARCHIVES/R/REVICH_Yuriy_Vsevolodovich/_Revich_Yu.V..html

Если есть желание обмазаться расчётом с ног до головы, то тебе следует почитать вот это:

И.П. Степаненко "Основы теории транзисторов и транзисторных схем"
http://publ.lib.ru/ARCHIVES/S/STEPANENKO_Igor'_Pavlovich/_Stepanenko_I.P..html

Г.И. Изъюрова "Расчёт электронных схем. Примеры и задачи"
http://publ.lib.ru/ARCHIVES/_CLASSES/TEH_RAD/Raschet_elektronnyh_shem.(1987).[djv-fax].zip

Л.Н. Бочаров "Расчёт электронных устройств на транзисторах"
http://www.radiolamp.ru/library/books.php?id=mrb0963

Полезные ссылки:

Много полезный статей и сообщество:
http://easyelectronics.ru/
Схемы устройств и хороший форум:
http://cxem.net/
Также загляни сюда:
http://radiokot.ru/

Решил прикупить себе сканер "закрытых" частот или хороший приёмник? Глянь сюда:
http://www.radioscanner.ru/forum/
И сюда:
http://www.cqham.ru/ (есть годный /forum по схемотехнике)
Любительской радиосвязи также посвящён:
http://www.qrz.ru/

Я знаю, что тебе, мой начинающий друг, будет лень смотреть на сайтах, которые я тебе дал, поэтому:
Техника Безопасности: http://radiokot.ru/start/other/safety/01/
Инструментарий радиолюбителя: http://cxem.net/beginner/beginner1.php
Немного о пайке: http://easyelectronics.ru/likbez-po-pajke.html
О паяльниках: http://easyelectronics.ru/traktat-o-payalnikax.html

СНАЧАЛА ПРОСМОТРИ УКАЗАННЫЕ ВЫШЕ САЙТЫ. НА НИХ ТЫ, СКОРЕЕ ВСЕГО, НАЙДЁШЬ ИСЧЕРПЫВАЮЩИЕ ОТВЕТЫ НА БОЛЬШИНСТВО СВОИХ ВОПРОСОВ, ДАЖЕ В РЕЖИМЕ READ ONLY.

Как первую схему, гугли "мультивибратор".

Как спаять наушники, для начала спроси у гугла, он много этого дерьма повидал:
http://lmgtfy.com/?q=Как+спаять+наушники
Или обратись к старому местному гайду с выцветшими от времени фото:
http://arhivach.org/thread/7925/

Где-то здесь быд тред, но "он утонул"?
https://2ch.hk/ra/arch/

Если у тебя есть вопросы типа: "почему мои калоночки гудят/не играют?", "мультивибратор не пашет", "как определить полярность резистора?" или наушники так и не поддались, то спрашивай в этом треде.

Если у тебя действительно серьёзный вопрос, тогда так и быть, создавай тред.


ДОБРО ПОЖАЛОВАТЬ В RA.
ДАЁМ НЕ РЫБУ, НО УДОЧКУ.
Аноним 20/02/17 Пнд 14:10:16  272231
Помогите рассчитать радиатор для КР142ЕН9К. Рассеиваемая мощность около 4 Вт
Аноним 20/02/17 Пнд 14:18:23  272232
mc315-1[1].jpg (61Кб, 650x488)
Что-то мне подсказывает, что надо было мне мой вопрос всё-таки сюда задавать, ладно, репостну.

Радач, суть токова:
Хочу я себе маленькую беспроводную не блютуз колонку. Есть нужный корпус, есть динамик, есть аккумулятор 18650 с зарядкой, а также есть пикрелейтед. У меня встал вопрос - Я могу этот передатчик настроить как-нибудь так, чтобы он с компа транслировал на приёмник звук, безо всяких ардуинов?
Вообще у меня есть и ардуино, и wi-fi модуль esp как его там, но я в этом всём хуй разберусь похоже, я просто хочу беспроводную колонку.
Аноним 20/02/17 Пнд 14:35:03  272233
>>272231
мало исходных данных. Радиатора размером со спичечный коробок достаточно.
>>272232
передатчик с пика годится чтобы управлять релюшками, не более. Для передачи звука посмотри в сторону ba1404.
Аноним 20/02/17 Пнд 15:14:34  272240
>>272232
У этого передатчика максимальная скорость 4Кб/с. Слушаю только луслесс.пнг

Но вообще, я сюда сам с вопросом: где можно достать хромированные дуги для корпуса, как на пике? По каким тегам гуглить? Запрос "фурнитура для прибора ссср" выдал какую-то дичь.

Заранее спасибо!
Аноним 20/02/17 Пнд 15:14:59  272241
felix002.jpg (68Кб, 700x546)
>>272240
Пик отклеился
Аноним 20/02/17 Пнд 15:22:11  272242
>>272240
Возможно, по запросу "дверная ручка скоба" найдешь то, что нужно.
Аноним 20/02/17 Пнд 15:26:17  272243
>>272242
лол, даже как-то и не думал об этом. Спасибо!
Аноним 20/02/17 Пнд 15:44:27  272244
Привет РА. Нужен реверс инжиниринг по картинке онлайн без смс и регистрации.
Пикрилейтед - мод для установки жесткого диска в PS2 Slim.
Представим, что я смог себе найти подобный комплект. Теперь вопрос.
Как сдампить прошивку с модчипа (она там какая-то модернизированная своя)?
Как узнать что в корпусе с затертой маркировкой? И если узнать то как с этого сдампить всё прошивку но возможно и что это просто контроллер?
Аноним 20/02/17 Пнд 16:44:25  272254
>>272232
На али есть готовые блютус модули под аудио, там же имеются и готовые модули усилителей, или оба компонента сразу, например https://ru.aliexpress.com/item//32727617347.html к нему потребуется повышающий преобразовитель до 5В и зарядник аккумулятора типа https://ru.aliexpress.com/item//32719620259.html
Но проще будет купить готовую колонку на том же али.
>>272233
> Для передачи звука посмотри в сторону ba1404.
поехавший
Аноним 20/02/17 Пнд 16:55:50  272255
IMG2318.JPG (449Кб, 1600x1200)
>>272240
Могу тебе за так отдать.
Аноним 20/02/17 Пнд 17:37:38  272257
201607290036057[...].jpg (49Кб, 700x525)
>>272233
>>272240
Ладно, эту дрочь потом куда-нибудь впендюрю.
А если я попытаюсь как-нибудь использовать esp8266+arduino в своё будущее поделие, такое прокатит? Wi-fi колонка - заманчиво звучит же? Где-нибудь есть подробный гайд на такого рода конструкцию?
>>272254
Не, не хочу ВТ.
Аноним 20/02/17 Пнд 17:41:04  272258
>>272255
Совсем за так стрёмно, что-нибудь придумаем. ДС?
мыльце: quadropop5@gmail.com
телега: @approachingnirvana
Аноним 20/02/17 Пнд 18:07:22  272260
>>272257
Тут вон читай что-то. Сами создатели чипа написали
https://github.com/espressif/esp8266_mp3_decoder
Аноним 20/02/17 Пнд 18:35:59  272261
IMG201702201833[...].jpg (263Кб, 1024x576)
>>272230 (OP)
Монтажники РЭА на доске есть? Чем в СССР делалась вот такая маркировка?
Аноним 20/02/17 Пнд 19:15:17  272262
>>272261
Перманентным маркером?
Аноним 20/02/17 Пнд 19:17:12  272263
>>272262
нет
Аноним 20/02/17 Пнд 19:35:30  272267
>>272263
Тогда обычным маркером, перманентно усохшим со временем.
Аноним 20/02/17 Пнд 20:20:44  272268
>>272257
> Не, не хочу ВТ.
Пардон, тогда через еспшку можно транслировать, но там лаг звука будет приличный, только для музыки и сойдет.
Аноним 20/02/17 Пнд 21:12:35  272272
тут случайно зашёл. Объясните мне зачем у меня в городе появилась скупка радиоплат
Аноним 20/02/17 Пнд 21:17:40  272273
IMG201702202111[...].jpg (584Кб, 1808x1356)
IMG201702202111[...].jpg (494Кб, 1486x1115)
Чики двощ.
Есть одно устройство беспроводная гарнитура для пеки. С некоторого времени её база начала глючить - выключаться самопроизвольно, после этого включаться, соотвественно отваливаясь в диспетчере звука. Разобрав её, я никакого криминала не обнаружил, кроме небольшого белого налёта вокруг разъёма питания и слегка вздувшегося твердотельного конденсатора (пикрилейтед). Так вообще бывает? Проблема в этом? Как расшифровать его маркировку, чтобы подобрать аналог?
Аноним 20/02/17 Пнд 21:59:07  272277
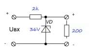
tubescreamer.png (141Кб, 2105x1490)
Посоны, проверьте схему, смущает питание. Всё ли правильно?
Аноним 20/02/17 Пнд 22:03:29  272278
>>272261
Пердун на связи
Тушь + дихлоретан
Аноним 20/02/17 Пнд 22:07:09  272280
>>272273
50uf 22V если не ошибаюсь, и это не твердотельник
Аноним 20/02/17 Пнд 22:10:38  272281
>>272277
>Посоны, проверьте схему
Хуя ты кент
>Всё ли правильно?
Питание 4.5v не взлетит
Аноним 20/02/17 Пнд 22:23:26  272282
>>272278
Тушь обычная чёрная или какая особая? В каких пропорциях разводить?
Аноним 21/02/17 Втр 00:08:18  272289
>>272273
цэ обычный електролит.
Аноним 21/02/17 Втр 00:18:45  272290
Пацаны, нужно придумать что-нибудь, чтобы выебать мозги соседям, которые постоянно шумят, в том числе ночью и рано утром.
1) Есть идея сделать хуйню, которая через равные короткие промежутки времени ударяет в батарею. Но даже не представляю как это реализовать.
2) Слышал краем уха про вибродинамик. Что за йоба? Как крепить к потолку? Что по ценам и что лучше всего подойдет?
3) Ваши варианты?
Аноним 21/02/17 Втр 00:26:53  272293
Безымянный.jpg (397Кб, 1803x935)
Блядь, да как эта хуйня вообще работает, откуда там взялось, блядь 80, если я передаю 128, почему передача всегда только в одну сторону, и никакого ответа ни от одного модуля. Хочу принять и передать один байт, сука ОДИН БАЙТ. И нихуя не выходит, все какая-то параша, то значения на два делятся, то вообще непонятное дерьмище выходит.
Аноним 21/02/17 Втр 00:52:14  272296
>>272293
Ты опять выходишь на связь, мудило?
Аноним 21/02/17 Втр 01:11:32  272298
>>272293
Еблан, гугли 0х80 =128. И поставь резистор на светодиоды, а то будешь ныть ноги ниработают пачимута а я ничиво такова ниделал(((9(9((99(.
Аноним 21/02/17 Втр 01:12:45  272299
>>272298
Гугли - лишнее слово, походу пора спать.
Аноним 21/02/17 Втр 01:29:36  272300
>>272280
>50uf 22V если не ошибаюсь
ЧТо-то не могу таких найти. Алсо, обязательно smd кондёр нужен? Или можно туда с ножками припаять? Я прост в электронике и пайке вообще дуб дубом.
>>272289
А какая ёмкость/напряжение? Анон сверху сказал, что это 50 мкф 22в, но я такие в номенклатуре магазинов найти не могу, а вот 22мкф 50в - таки есть.
Аноним 21/02/17 Втр 02:40:39  272302
>>272277
Правильно, будет работать.
>>272281
> Питание 4.5v не взлетит
В рабочих пределах же, но на грани, +-2 вольта размах обеспечит а скорость тут не нужна.
Аноним 21/02/17 Втр 06:11:05  272308
Поясните за buck контроллеры, не интегрированные, а у которых на выходе pwm а на входе обратная связь. Зачем у них кроме Vcc еще нога Vin. Может я хочу из 220в сделать 12. Мне что обязательно сперва 220в до Vin понизить? Зачем контроллеру знать Vin, если он просто pwm генерит по заданным параметрам.
Аноним 21/02/17 Втр 09:20:44  272311
>>272300
конденсатор 22мкФ 50В, выводной электролитический вполне подойдет.
Аноним 21/02/17 Втр 10:57:17  272317
>>272298
>помощи ньюфагу
Нахуй ты тут вообще сидишь, если только нахуй посылаешь? Или ты сам зашёл что-то спросить, а пока ждёшь пока тебе ответят , кроешь других хуями?
Аноним 21/02/17 Втр 11:07:29  272318
Радач, поясни, что за режим у ножки контроллера управляемый драйвер/открытый сток?
Аноним 21/02/17 Втр 11:15:45  272319
подскажите деталь которая активируется при опр U(3.7в) и закрывается при его падении, скажем до 3.4в.
Аноним 21/02/17 Втр 11:24:11  272320
>>272319
>деталь
тебе что конкретно надо? За напряжением следить? Компаратор или монитор напряжения тебе помогут.
Аноним 21/02/17 Втр 12:08:55  272324
>>272290
Мой вариант: есп1488, ключ, пьезодинамик от пожарного извещателя, аккумулятор.
Запихиваешь в вентшахту
Унижаешь
...
Профит.


Если не осилишь - то можно на проводах, но тут свои тонкости.
Аноним 21/02/17 Втр 12:09:54  272325
>>272272
Драгметаллы
Аноним 21/02/17 Втр 13:03:17  272332
>>272320
есть один квадрокоптер, хочу чтоб сам взлетал при полном заряде li-ion батареи от солнечной панели, и садился при её разряде.
Аноним 21/02/17 Втр 13:16:31  272333
>>272332
Триггер шмидта
Аноним 21/02/17 Втр 13:38:13  272334
>>272333
поцеловал
Аноним 21/02/17 Втр 13:42:11  272335
Объясните, в чем смысл радиолюбительства, я имею ввиду дрочинг с рациями. Даже представления не имею.
Аноним 21/02/17 Втр 13:58:59  272337
>>272335
>в чем смысл радиолюбительства
общение с единомышленниками
а в чем смысл тебя?
Аноним 21/02/17 Втр 15:13:25  272339
Начал собирать схему из даташита, а там какая-то прерывистая линия к безымянному конденсатору BYPASS.
Что это? Как это собрать?
Аноним 21/02/17 Втр 15:33:28  272340
>>272339
тебе же написали в даташите что это за конденсатор и нахуй он нужен...
Аноним 21/02/17 Втр 16:55:59  272344
вот допустим собрал я контур с резонансной частотой 10мгц, припаял диод шотки и включил на аудиоусилитель с входным сопротивлением 10к. Из динамика идет только 50гц шум и всё. Что делать?
Аноним 21/02/17 Втр 17:07:10  272345
>>272344
ты хотел детекторный приемник, но сначала сделал, а потом подумал? Мы рады за тебя.
Подумай еще и переделай как надо.
Аноним 21/02/17 Втр 17:09:54  272346
>>272345
информационная ценность твоего поста=0
Аноним 21/02/17 Втр 17:12:34  272348
>>272346
твоего тоже
Аноним 21/02/17 Втр 17:14:21  272349
>>272348
разумеется, я же пытался донести информацию
Аноним 21/02/17 Втр 17:14:38  272350
>>272349
не пытался*
фикс
Аноним 21/02/17 Втр 17:56:50  272359
Сап анон, есть асус зенфон с дохлым акком. Посоветуй, стоит ли заказывать с али, там емкость всего 2010, нашел только это
https://ru.aliexpress.com/item/C11P1324-2050mAh-For-Asus-Zenfone-5-A500G-Z5-T00J-Battery-Original-New-li-Polymer-Free-Tools/32693436297.html?isOrigTitle=true

Норм ли будет, не приедет ли хуета с 1000махов, не рванет ли на зарядке?
Где можно купить оригинал что ли?
Аноним 21/02/17 Втр 18:03:46  272361
yoba.png (7Кб, 225x225)
>>272359
Ну там же написано
>100% ORIGINAL
Аноним 21/02/17 Втр 18:25:10  272365
>>272308
бамп вопросу
Аноним 21/02/17 Втр 18:29:19  272366
>>272359
>COPPER
>CHARGE 5-10 MIN IF IT'S OUT OF POWER
Это что, пластина присоединенная к аккуму напрямую, чтоб заряжать его?
Аноним 21/02/17 Втр 18:58:40  272367
Карочи, есть лампочка светодиодная 7W, в ней светодиоды включены последовательно, 7 штук. Один светодиод сдох. На замену у меня такого нет. Что воткнуть на его место? Перемычку, вангую, не хорошо. Резистор? На какой номинал? Или 2-4 выпрямительных диода?
Аноним 21/02/17 Втр 19:44:58  272371
Подарил себе на др зарядку текнолайн вс-700 (она же ла крос).
И у меня такой вопрос - поставил акумы на восстановление, скоро уже будет 5 часов первого циклы зарядки, значение мАхов всё ещё по нулям (в винде сбилось переключение раскладки, лень перезагрузить, уж простите). Это таки и должно быть? Оно покажет значение по окончанию первой зарядки, когда начнётся зарзяд второго цикла и т.д. ?
Аноним 21/02/17 Втр 19:46:02  272372
>>272371
>зарзяд
разряд
Аноним 21/02/17 Втр 19:47:58  272373
>>272367
горсть диодов на необходимое падение. А вообще нищебродством пахнет
Аноним 21/02/17 Втр 20:36:45  272383
>>272373
А диоды нужны быстрые или обычные типа 1n4004 подойдут?
Аноним 21/02/17 Втр 20:47:28  272385
>>272383
любые пойдут
Аноним 21/02/17 Втр 20:58:38  272390
Есть ли способ убрать зазор в ш-образном феррите? Только стачивание крайних кернов?
Аноним 21/02/17 Втр 21:15:58  272395
>>272390
да
Аноним 21/02/17 Втр 21:26:11  272397
20170221211715.jpg (1204Кб, 2592x1456)
>>272385
Карочи, вот. Удивительно, но оно работает. Можно поместить в музей топовых махараек /ra/.
Специальная лампочка для площадки в подъезде. А то пиздить заебали, стоит только дверь на площадку оставить открытой. А накаливания почему-то дохнут каждый месяц. Эту спиздят - не особо жалко. Вместе со сгоревшим диодом заменил почерневшие - светят слабо и греются сильно. Кстати, почему так происходит?
Аноним 21/02/17 Втр 21:26:52  272398
>>272277
Как делать такие разрывы в схеме типа "9V" и "4V5"? Именно в кикаде.
Аноним 21/02/17 Втр 21:29:17  272399
>>272397
потому что диоды убогие
Аноним 21/02/17 Втр 21:38:03  272400
Снимок.PNG (12Кб, 820x501)
Снимок2.PNG (17Кб, 141x775)
>>272302
>>272281
Мне что-то подсказывает, что нужно добавить вывод на землю, см. первый пик, я правильно понял?
>>272398
Второй пик, инструмент "разместить имя цепи". Просто назначаешь одинаковые имена сетям, и потом при импорте в pcbnew они соединятся.
Аноним 21/02/17 Втр 21:55:25  272405
>>272371
Аноним 21/02/17 Втр 21:57:00  272406
>>272400
> назначаешь одинаковые имена сетям
Спасибо.
Аноним 21/02/17 Втр 22:08:45  272408
>>272230 (OP)
сап всем. Может немного не по теме, но направили сюда.
Купил я gtx770 за 5 кесов, пришел домой, и понял что она 8+6 pin, а на бп у меня 6+6. Спаял переходничек из старого куска разъема для матери и.....сука подал на землю 12 вольт. Фейрверк, дымок, гарь, крутотень. Подумал что все, пиздец. Но после правильного подключения все завелось и работает. Карта реально воняет гарью, но работает. Кто что думает, есть у нее шансы на долгую и счастливую? asus
Аноним 21/02/17 Втр 22:49:23  272411
>>272395
Что да?
Аноним 21/02/17 Втр 22:50:28  272412
>>272359
Так что делать с акуумом, посоны?
Аноним 21/02/17 Втр 22:50:45  272413
>>272408
да
Аноним 21/02/17 Втр 23:21:46  272417
>>272390
Феромагнитная пыль в клею.
Аноним 21/02/17 Втр 23:24:58  272418
>>272417
А для чего нужен зазор? Можно же просто уменьшить количество витков чтобы снизить индуктивность без всяких зазоров.
Аноним 21/02/17 Втр 23:35:58  272420
в чем прикол беспроводных зарядок? у них же кпд небось 0.1%?
Аноним 21/02/17 Втр 23:37:49  272421
>>272408
Да нихуя страшного
Можешь расслабить сфинктер
Аноним 21/02/17 Втр 23:40:04  272422
>>272420
Ну тип что бы штекер не втыкать
Удобно на самом деле
КПД высокий, ток заряда только низкий
Аноним 21/02/17 Втр 23:40:35  272423
Аноны, поясните за источник тока. Вот есть источник напряжения, с ним мне все ясно, а как вообще работает источник тока. Разве ток не получается из напряжения, которое прет через сопротивление или все иначе? Или источник тока это источник напряжения но с некоторыми особенностями?
Аноним 21/02/17 Втр 23:43:56  272424
>>272422
>КПД высокий
Откуда там высокий кпд, я не пойму. Коэфициент связи через воздух не может быть больше 0.1.
Аноним 21/02/17 Втр 23:45:03  272425
>>272423
>Или источник тока это источник напряжения но с некоторыми особенностями?
это
Аноним 21/02/17 Втр 23:45:04  272426
на плате модема был индуктор и на нем сверху была цифра 150 и половина круга
внимание вопрос: я могу его заменить чем-то похожим? я знаю точно что за индуктор, меня интересует вопрос замены его на совершенно иной
Аноним 21/02/17 Втр 23:47:21  272427
>>272424
>Коэфициент связи через воздух не может быть больше 0.1
Ясно)
Аноним 21/02/17 Втр 23:49:07  272428
>>272426
Можешь, но с примерно такой же индуктивностью
Аноним 21/02/17 Втр 23:49:20  272429
>>272427
Ну обосновывай тогда, что уж
Аноним 22/02/17 Срд 00:47:11  272431
>>272359
бамп вопросу
Аноним 22/02/17 Срд 01:09:36  272433
>>272429
Обосновал тебе защеку.
Иди учебники лопать.
Аноним 22/02/17 Срд 01:33:16  272434
https://www.youtube.com/watch?v=stK70QALk1w

Такое будет работать в жару летом на разнице температур между холодной трубой и теплым воздухом?
Аноним 22/02/17 Срд 01:35:06  272435
>>272433
Блядь, ну что за школодебил.

Короче прогуглил я про эти ваши беспроводные зарядки, коэффициент связи близкий к 1 только на расстоянии 0.2мм между катушками, а при увеличении до 5мм резко падает до 0.2 и дальше стремится к 0. Говно ебаное короче, я думал можно хотя бы с двух метров заряжать.
Аноним 22/02/17 Срд 01:45:33  272436
>>272339
>>272340
Спаял по первой схеме. Всё шумело, жужжало, глючило, зависело от уровня громкости резистора на 10кОм и регулировки громкости наушников.
Это всё было при 5 вольтах.
Запитал от 12, всё прошло. Но шипение осталось.
Как победить шипение?
Шипит вот так https://www.youtube.com/watch?v=9xwaYqh7umo (если сделать громкость на минимум в этом видео)
Оно не зависит от 10кОм резистора и пропадает, если к плюсу входного штекера (3й пин на схеме через 10кОм) приложить палец или плюс штекера приложить к минусу источника звука. Если к минусу самой LM386, то ничего не меняется.
Аноним 22/02/17 Срд 01:45:51  272437
>>272436
Отклеилась схема.
Аноним 22/02/17 Срд 02:03:36  272440
Как в эмуляторе сделать солнечную панель чтобы ей можно было задать все параметры - U, I, P?
Аноним 22/02/17 Срд 02:30:04  272443
>>272440
Поставь диод параллелеьно с источником тока. Задери в параметрах диода N, т.е. emission/ideality coefficient для получения эквивалента множества последовательно соединенных диодов с суммарным Vf примерно равным напряжению солн.панели. Добавь еще пару резисторов для симуляции утечки и внутр. сопротивления.
Затем построй ВАХ и подгони номиналы для схожести с даташитом на панель.
Аноним 22/02/17 Срд 03:02:56  272445
12ax7-tung-sol.jpg (28Кб, 314x326)
Я совсем из левой среды музыкант, и совсем не разбираюсь. Подскажите, где можно почитать про лампы 12ax7, их характеристики и всякое такое. Как я понял не только лампы разных производителей отличаются, но даже у одной конторы они всегда разные получаются. Это что же, надо 100500 штук перепробовать, чтоб найти лучшую, а потом через три года заново проворачивать этот фортель, когда триод сядет? Или я не прав?
И вообще, правильную ли я доску выбрал для вопросов?
Аноним 22/02/17 Срд 03:05:18  272446
>>272443
Спасибо, буду пробовать. Пиздец, почему ни в один эмулятор не завезли эти ебаные панели?
Аноним 22/02/17 Срд 03:38:49  272447
>>272344
бамп
Аноним 22/02/17 Срд 05:03:53  272448
>>272436
>>272437
Всё, я сам. После очередного совета из гугла всё заработало. Между 4 и 7 пином впаял 50uF кондёр и шум ПОЧТИ пропал. Но это ПОЧТИ слышно только на полном максимуме, я думаю я смогу этот максимум занизить потом. Есть идея.
Но по сравнению с тем, что было это небо и земля.
Я доволен.
Я до последнего не верил, что микруха из 0 и +12 сделает -6 и +6, но она сделала. 10 из 10.
Аноним 22/02/17 Срд 05:07:35  272449
Как называется та белая хуйня, которой китайцы приклеивают конденсаторы/кабели к платам? Особенно часто встречается она в блоках питания.
Аноним 22/02/17 Срд 05:12:39  272450
2011-0520145032[...].jpg (31Кб, 374x232)
Ну гугл говорит это силикон.
Аноним 22/02/17 Срд 05:13:00  272451
>>272449
>>272450
Аноним 22/02/17 Срд 05:14:51  272452
>>272450
Вот нашел. http://electronics.stackexchange.com/questions/18525/what-kind-of-glue-should-i-use-for-pcb-mounted-components-to-avoid-vibrations
Китайскую жвачку, говорит, не юзать, она фейлит через год. Пользуй силикон, хватает на 20 лет.
Аноним 22/02/17 Срд 05:23:11  272453
>>272452 Благодарю. Я то было думал что с применением обычного нейтрального силинона есть некие подводные камни, а оказывается китайцы просто экономят.
Аноним 22/02/17 Срд 09:20:10  272460
>>272230 (OP)
Помогите ньюфагу:
Есть трансформатор 220v->20v, выпрямив диодным мостом получаем 28.V.
Есть лента светодиодов, для нормальной работы которой требуется 19V 0,7A.
При подключении этой ленты к вышеуказанному трансформатору она начинает потреблять 1.2А при напряжении 27V, плюс ко всему начинает критически греться трансформатор. Пните в направлении: как ограничить ток до 0.7A c транса?
Аноним 22/02/17 Срд 09:20:49  272461
>>272460
И перестанет ли греться трансформатор?
Аноним 22/02/17 Срд 09:40:58  272462
>>272460
очевидный балластный резистор очевиден
тебе нужно погасить на нем 28-19=9 вольт, ток цепи 0,7А. 9/0,7=12,8Ом. Мощность, рассеиваемая резистором ~6,3Вт.
Таким образом пиздуешь покупаешь 4 резистора по 51 Ом мощностью 2Втесли консрукция работает на открытом воздухе и скручиваешь их параллельно, получаешь резистор сопротивлением 12,8 Ом, соединяешь последовательно с лентой
???
ПРОФИТ!
Аноним 22/02/17 Срд 09:50:49  272464
>>272462
Спасибо тебе. Хорошо когда для тебя это очевидно. Я же только познаю основы.
Аноним 22/02/17 Срд 10:50:11  272471
>>272365
Ванга в отпуске.
Аноним 22/02/17 Срд 10:54:15  272472
>>272318
В первом случае он может быть в 2 состояниях - ногу один транистор тянет вверх, или второй вниз. Во втором - только вниз, когда на вывод транслируется 0, верхний при 1 не включается, нужен внешний pull-up резистор.
Аноним 22/02/17 Срд 11:10:42  272473
ZcXYmMjlKo.jpg (111Кб, 736x944)
Аноны, помогите разобраться

Вот тут писал вопрос:
https://2ch.hk/ra/res/185216.html#272336

С приемником разобрался, буду откладывать на Tecsun PL-660, а вот с Baofeng никак не пойму.
Что я сейчас поймаю на него?
У меня городок маленький, 100км от ДС, но был когда-то радиоклуб (сдулся в 2004 году) Вроде есть люди с позывными и тд. Смогу ли я их слушать, при условии, что займу достаточно высокую точку? Смогу ли я слушать сейчас всяких охранников \ ментов \ строителей и тд?

Найти такого же ебанутого с баофенгом, чтобы пообщаться я не надеюсь, поэтому и сомневаюсь в покупке.

Может, мне вообще Тексуна за глаза хватит, чтобы слушать?

Хочется попробовать это всё, но я в замешательстве.

Аноним 22/02/17 Срд 13:19:54  272482
>>272449
Густой акриловый клей.
Аноним 22/02/17 Срд 14:33:47  272488
Про лампочки никто не знает ничего, или я не туда обратился? Ну помогите, епрст. Оби Ван Кеноби, ты моя единственная надежда. >>272445
Аноним 22/02/17 Срд 14:38:05  272489
Посоны, есть пара больших AGM аккумуляторов (Challenger AS12-28).
Есть импульсное зарядное устройство на 24В (на самом деле там 28-29). Вот такoе: http://www.ebay.com/itm/New-High-Power-HP8204B-24V-5A-Lead-Acid-Battery-Charger-incl-3-Pin-Power-Cord-/222399174828?hash=item33c80618ac:g:kdcAAOSwA3dYlg0s
Если аккумы соединить последовательно, то зарядка их исправно заряжает и автоматически останавливает кулер и переходит в режим подзарядки малым током (что-то там около 100-150mA цедит). Всё, как положено, короче.
Реально ли из этого запилить UPS?
Аноним 22/02/17 Срд 15:01:17  272492
>>272488
лампы отличаются, но от этого они не становятся одна лучше другой. Выкинь говно из своей головы и живи нормальной жизнью.
Аноним 22/02/17 Срд 15:05:41  272493
>>272492
Если они отличаются, то какие-то больше подходят под мои уши. Правильно?
Так мне бы почитать об этом...
У меня в преде стоит тунг сол, вообще первый ламповый аппарат, а тут давеча я прочитал, что он дюже верхастый. Вот я и спрашиваю мнения, которое априори будет правильнее моего, потому что я совсем не алло в вопросе.
Аноним 22/02/17 Срд 15:09:28  272495
>>272493
не читай перед обедом советских газет.
не читай
аудиофилов
вообще
можешь перебрать десяток ламп одного названия, если услышишь разницу - признают супергероем, нарисуют комикс и снимут фильм
Аноним 22/02/17 Срд 15:11:13  272497
>>272344
бамп
Аноним 22/02/17 Срд 15:16:07  272498
>>272497
вопрос нормально задай, потом бампай
вот - учись
>>272460
>>272462
Аноним 22/02/17 Срд 15:21:41  272500
>>272495
Ну, вот ночью ткнул электрохармоникс вместо тунгсола, и она заметно тише.
Аноним 22/02/17 Срд 15:42:17  272504
>>272498
Что конкретно тебе не ясно? я вроде подробно расписал
Аноним 22/02/17 Срд 15:46:10  272507
Screenshot20170[...].jpg (1461Кб, 1920x1080)
Screenshot20170[...].jpg (1679Кб, 1920x1080)
Меня к вам в раздел отправили:

Анон, хелп. Вырубилась диодная подсветка. Сперва один кусок перестал гореть, потом вся целиком. Блоки проверил, на другой перекидывал - все рабочие. Что могло случиться? Как эти ленты сгорают вообще, где-то один кусок сгорел и она вся вырубилась? Теперь целиком ее менять или чё делать вообще?
Аноним 22/02/17 Срд 15:53:57  272508
>>272507
А причем тут электронные сигареты?
Аноним 22/02/17 Срд 15:58:23  272509
>>272508
Вот меня оттуда сюда и отправили
Аноним 22/02/17 Срд 16:06:39  272510
1486913607-1a8d[...].jpeg (90Кб, 700x525)
Анон, хочу сделать в качестве хобби и саморазвития свой собственный роутер.

Т.е. иметь WAN - входной проводной интерфейс,
несколько подобных выходных интерфейсов,
лампочки\светодиоды
зарядное устройство (чтобы от 220 вольт питать всё это)
И пару светодиодов - лампочки при определенной активности чтобы загорались.

В качестве "мозгов" хочу использовать микроконтроллер типа raspberi PI

НО! Я, можно сказать, ни разу не держал в руках паяльник. В электронике не понимаю ничего. В связи с этим я хочу советов мудрых, а именно:

1. Raspberi PI - распиаренное говно устройство с зондами. Есть ли что-то подобное, но более дешевое\производительное\лучшее\безопасное, которое я мог бы использовать для этих целей и мог бы накатить на него linux?

2. Какие комплектующие на aliexpress подошли бы в качестве остальных деталей?

3. Самое, наверное, важное - как мне все это "собрать"? Какие базовые фундаментальные основы я должен знать для этого и какие инструменты иметь? Есть ли где-то материалы "для чайников", чтобы я мог их освоить довольно быстро?

Стоит учесть, что я хочу все это сделать с намеком на технологичность, т.е. я хочу действительно разобраться во всем этом и сделать чуть ли не с нуля, а не использовать готовые реализации типа адруино. Я хочу, чтобы программное обеспечение крутилось на линуксе и было моим - его я написать, в теории, смогу.

Что посоветуете?
Аноним 22/02/17 Срд 16:26:52  272514
>>272510
Боярышника накати, пидораха.
Аноним 22/02/17 Срд 16:27:05  272515
Screenshot20170[...].jpg (802Кб, 1920x1080)
Спасибо ананасы, заработало. Походу вот тут замыкание было
Аноним 22/02/17 Срд 16:34:49  272516
0.jpg (27Кб, 640x480)
>>272507
Где-то обрыв, на ленте или на соединении.
Ищи в общем. Анон тут особо тебе не поможет.
Смысл в том что суммарная длинна последовательно соединённых кусков лент не должна превышать 5 метров.
Аноним 22/02/17 Срд 16:41:15  272518
>>272516
Посоветовали клеммы проверить где соединение с лентой, я туда полез и обнаружил что провод пиздец какой горячий. Нашел где он к ленте припаян пошурудил там и заработало. Теперь думаю наебать начальника и сказать что электрик приходил и сделал то же самое что и я. Скок за такое в мухосрани берут? Рублей 300,500?
Аноним 22/02/17 Срд 16:52:24  272519
>>272510
Возьми офисную печатную машинку 2 ядра 2 гига желательно с aes-ni. Воткни 2/4 портовые 1/10g интерфейсы с ебая. Накати opnsense.
Аноним 22/02/17 Срд 16:58:14  272521
>>272519
Я другой анон, но хочу тоже сделать такую хуйню. Машина с дебианом на шкафу уже есть, там вебсервер крутится, всякая херня. Зачем брать с ебея хуйню когда можно просто гигабитную сетевуху докупить и поставить?
Аноним 22/02/17 Срд 16:59:50  272522
>>272519
На е2140 есть aes-ni?
Аноним 22/02/17 Срд 17:20:16  272526
>>272514
и причем тут боярышник?
хохлу неприятно, что люди хотят иметь хобби?

>>272519
Да суть в саморазвитии же, хочется научиться немножко радиоэлектроники, а учиться я люблю не в целом и абстрактно, а под конкретные задачи, которые придумываю сам себе.

К примеру сейчас я хочу выучить laravel и писал бы на нем todo лист. И потом сделал бы приложение под него с apache cordova. И использовал бы сам для себя, решив 3 проблемы:
1. Портфолио выполненных проектов \ github opensource код
2. Task менеджер "под себя"
3. Обучение новым технологиям.

Улавливаешь суть?
Аноним 22/02/17 Срд 17:25:03  272527
>>272526
>и писал бы на нем todo лист
При этом, я понимаю, что todo реализаций тысячи.
А значит это уж точно не будет источником новых моих проблем и никто не захочет это у меня отнимать, к тому же я загружу код на гитхаб. Вот абсолютно те же цели развития преследую в устройствах.

Я - нищеброд, поэтому в хобби очень ограничен. А паять паяльником вполне интересно и должно быть недорого. Если я пойму, что дорого - откажусь от этой затеи.
Аноним 22/02/17 Срд 17:28:21  272528
>>272510
orangepi, версия с 3 юсб около 1200 на банггуде стоила, к ней еще комплект радиаторов (50р) и питание 200р, еще 2 котни на юсб эзернет. Сборок под нее миллион, ставь любую облегченную с кли и твори.
Еще можешь взять старую пеку, но оно жрет и греется.
Аноним 22/02/17 Срд 17:32:22  272529
>>272518
>Скок за такое в мухосрани берут?
500р
Учти что начальник может и записи с камер посмотреть
Аноним 22/02/17 Срд 17:34:31  272530
6е.png (4Кб, 379x104)
почему программа вычисляет такое маленькое кол-во витков? ведь 1.3 ампера холостого хода при сетевом напряжении - это пиздец, а не кпд
Аноним 22/02/17 Срд 17:37:15  272531
>>272282
Всё самое обычное
Главный компонент - дихлоретан, он обеспечивает проникновение краски внутрь кембрика.
Аноним 22/02/17 Срд 18:17:04  272536
Можно ли сделать материнскую плату навесным монтажом?
Аноним 22/02/17 Срд 18:22:12  272537
1282863138638.jpg (244Кб, 674x674)
>>272530
>программа
>симуляция
>протеус
>бля посоны, почему ничего не работает?
Ох уж эти ньюфаги...
Аноним 22/02/17 Срд 18:51:49  272539
>>272367
Можно просто замкнуть, будет работать точно так же. В лампах стабилизируется ток цепочки.
Аноним 22/02/17 Срд 19:16:56  272542
>>272537
ой иди нахуй, сам разобрался.
просто нужно было понизить амплитуду индукции.
Аноним 22/02/17 Срд 21:43:55  272555
>>272244
Дампай восьминожку, свою ЗыЗу разбирать для такого не хочется.
Аноним 22/02/17 Срд 22:36:00  272556
зеленый 3.gif (52Кб, 722x1054)
Посоны, хочу запитать Ip-камеру от блока питания конплюктера. Написано что требуется БП 12v 2a. Прокар=нает ли моя идея? Если что, БП заведется, так как на нем еще и лента запитана.
Аноним 22/02/17 Срд 22:39:05  272557
>>272556
На боковой стенке должна быть наклейка с максимальным током по 12 вольтовой линии.
Аноним 22/02/17 Срд 23:26:55  272560
>>272556
Черный кабель - земля, желтый +12В, от них и подключаешь свою камеру. Бп заведется даже без нагрузки - на линиях стоят резисторы и кулер.
Аноним 23/02/17 Чтв 00:27:48  272564
14099390198370.jpg (61Кб, 600x600)
Бывает ли такая херня, чтобы в полевой транзистор была встроена тепловая защита? Типа по достижении 100-150С транзистор закрывается сам по себе. Я понимаю, что это как бы микросхема получается, имею ввиду что чисто функционально "для пользователя" это транзистор.
В общем, мне нужна такая херня. Если оно существует и кто-то знает, как оно называется, реквестую инфу.
Аноним 23/02/17 Чтв 00:39:01  272565
20170223003702.jpg (333Кб, 1296x728)
Какие современные аналоги у пикрилейтеда? Чтобы пленка, ТКЕ и точность не хуже, но желательно покомпактнее. В радиомагах вообще не нашел прецизионных кондеров, хз где искать.
Аноним 23/02/17 Чтв 00:44:40  272567
почему именно 32768гц?
Аноним 23/02/17 Чтв 01:00:00  272568
>>272567
Степень двойки, удобно делить.
Аноним 23/02/17 Чтв 01:16:46  272569
>>272565
WIMA FKP 2.
Аноним 23/02/17 Чтв 01:26:08  272570
>>272564
Были "умные" полевики от ir, там был встроенный драйвер и схемы защиты. Сейчас их купила инферон и гуглится это по hitfet и profet , если ты хочешь гонят в линейном режиме то такого нет.
Аноним 23/02/17 Чтв 02:08:07  272571
>>272569
>WIMA FKP 2
У них точность хуже, 2.5%. И их у нас нигде не продают, да и стоят поди неадекватно.
Аноним 23/02/17 Чтв 02:09:02  272572
Хочу сделать микрофон для подслушивания соседей через деревянную стенку, из чего лучше сделать основу? И какую лучше схему сделать, там ведь усиление большое должно быть? В электронике я начинающий.
Аноним 23/02/17 Чтв 02:09:55  272573
>>272571
> У них точность хуже, 2.5%.
Есть и 1%.
Алсо, такой допуск точности — хуита, ибо ёмкость есть функция частоты.
Аноним 23/02/17 Чтв 03:15:47  272575
Переделал настольную лампу под светодиоды. Теперь нужен источник питания 12В от 2А.
Пока питается от коплюктерного БП.
Нашел вот такой (пикрил) адаптер 12В 2А, но при подключении его к светодиодам, они быстро мерцают. Что с ним не так?
Аноним 23/02/17 Чтв 03:16:12  272576
image.jpg (4319Кб, 3264x2448)
>>272575
Отклеилось.
Аноним 23/02/17 Чтв 08:23:38  272589
>>272489
бамп
Я понимаю, что нужен будет повышающий преобразователь напряжения, чтобы получить что-то типа этого http://www.instructables.com/id/250-to-5000-watts-PWM-DCAC-220V-Power-Inverter/
Проблема в том, что зарядка выдаёт напряжение для циклической зарядки аккумов, а для работы в буферном режиме оно должно быть на пару вольт ниже. Смогу я понизить напругу в импульснике малой кровью, без переборки всей схемы и перепрограммирования контроллеров?
Алсо, есть ли какой-то способ обойтись без ебанутых размеров повышающего трансформатора?
Аноним 23/02/17 Чтв 08:44:12  272590
>>272573
>ибо ёмкость есть функция частоты.
А также времени, атмосферного давления, влажности. Чем частота лучше остальных факторов? По моему индуктивность выводов и то сильнее будет влиять, чем изменение емкости от частоты.

>>272565
Керамические чем не устраивают? Например GRM. Хотя срок поставки все равно не меньше недели.
Аноним 23/02/17 Чтв 10:07:21  272592
>>272576
Вангую что китайский адаптер не вытягивает под нагрузкой
Аноним 23/02/17 Чтв 10:23:32  272594
>>272592
Да он при любой нагрузке мерцает.
Может, диод какой сдох, или конденсатор? На вид всё целое.
Аноним 23/02/17 Чтв 10:38:40  272596
>>272594
От БП компа тоже мерцает? Если это лента светодиодная момеряй в конце ленты напряжение наверняка просадка. Энивей китайские адаптеры говно.
Аноним 23/02/17 Чтв 11:03:16  272598
>>272572
Оставайтесь на месте, молодой человек, за вами уже выехали
Аноним 23/02/17 Чтв 11:03:52  272599
>>272560
Не заведётся. Надо ещё зелёный на землю закоротить.
Аноним 23/02/17 Чтв 11:58:16  272602
>>272599
> 599
Ебать капитан, раз он ленту запитывал то как включить его разберется, лишь бы спиздануть что-то.
Аноним 23/02/17 Чтв 11:59:35  272603
>>272230 (OP)
Помогите советом. Есть антенна за 180 рублей для телека в виде двух телескопических усов по 80 см. Я её подключаю к свистку и слушаю авиадиапазон. Также у меня есть три куска медного провода толщиной 3 мм и длиной 100 см. Если я из двух кусков этой проволоки сделаю антенну, она будет лучше китайской ловить авиадиапазон?
Аноним 23/02/17 Чтв 12:06:30  272605
>>272489
>>272589
Запилить реально, оффлайновый, для него буферный режим и мощная зарядка не нужны.
> Смогу я понизить напругу в импульснике малой кровью,
Сменить резисторы обратной связи.
> Алсо, есть ли какой-то способ обойтись без ебанутых размеров повышающего трансформатора?
Делай нормальный инвертор с двойным преобразованием и синусом на выходе.
Аноним 23/02/17 Чтв 12:42:51  272608
>>272572
Бамп.

>>272598
Ок, остаюсь.
Аноним 23/02/17 Чтв 13:04:03  272610
48D1.gif (1305Кб, 300x225)
Посоны, может не в тот раздел пишу, так что заранее извиняюсь.

Нужно генерировать звук разной частоты и записать его в mp3/wav-файл. Нужно это все чтобы записать и проигрывать соседям борюсь с ламинато-няшами, ага.
Короче, подскажите софт, которым этом можно сделать.
Аноним 23/02/17 Чтв 13:09:28  272611
>>272290
бамп
Аноним 23/02/17 Чтв 13:21:23  272614
>>272610
>>272611
Пиздуй нахуй в /б, ебучий школяр.
Аноним 23/02/17 Чтв 13:23:36  272615
>>272614
Но я не >>272610 он
Аноним 23/02/17 Чтв 13:46:29  272621
6346234634534.jpg (57Кб, 425x237)
>>272610
Гугли "мозгоправ", и ещё здесь посмотри:
http://boomdown.com/forum/33
Аноним 23/02/17 Чтв 13:56:13  272623
3517.jpg (31Кб, 500x450)
>>272290
Аноним 23/02/17 Чтв 14:11:01  272625
>>272621
пишут, что кастрюля с водой - хуйня и не работает
Аноним 23/02/17 Чтв 14:14:24  272626
>>272596
Нет. Это не лента, это 1W светодиоды.
От БП нормально работает.
А что не говно? Мне тут меньше 30Вт надо для настольной лампы, ты предлагаешь купить йоба блок питания с стабилизацией, защитами и прочим?
Аноним 23/02/17 Чтв 14:26:00  272627
>>272611
Во какую няшу нашел. правда нужен наверно усилитель еще
https://ru.aliexpress.com/item/New-3-Inch-30W-Bass-Audio-Speaker-Stereo-Subwoofer-Loudspeaker-Black-Mid-Bass-Loudspeaker/32721153079.html
Аноним 23/02/17 Чтв 14:27:34  272628
20170223182905.JPG (1064Кб, 1600x842)
DSC0005~01.jpg (526Кб, 1600x2560)
Я ньюфаг в электроннике полный, поэтому спрошу у знающих молодцом, прежде чем угробить себя и прибор. Есть пикрелейтед, но нет зарядника, как запитать аккумулятор? Заранее спасибо.
Аноним 23/02/17 Чтв 15:08:34  272629
>>272627
https://www.aliexpress.com/item/40MM-vibration-speaker-vibration-resonance-mini-speaker-resonance-horn-speaker-diy-vibration-speaker/32415654712.html
Аноним 23/02/17 Чтв 15:13:39  272631
>>272629
годно, но дороха сук
Аноним 23/02/17 Чтв 15:56:10  272635
>>272628
Напиши модель, если там указано.
Аноним 23/02/17 Чтв 16:01:46  272636
>>272290
>>272610
Вибрационный динамик, самый топ, точное направленное действие, эффективность, органы правопорядка тебя не вычислят если борзеть не будешь.
Аноним 23/02/17 Чтв 16:18:16  272638
>>272636
я не разбираюсь во всей этой аудиохуйне. Что нужно, чтобы он работал? аудиоусилитель, да?
Такой подойдет?
https://ru.aliexpress.com/item/TDA7293-Digital-Audio-Amplifier-Board-Mono-Single-Channel-AC-12v-50V-100W/32716899780.html
Аноним 23/02/17 Чтв 16:21:24  272639
>>272626
>Мне тут меньше 30Вт надо
Ну тогда мощность своего адаптера сам посчитаешь? Или тебе намекнуть?
Аноним 23/02/17 Чтв 16:31:43  272641
20170223203330.JPG (777Кб, 1600x900)
>>272635
Аноним 23/02/17 Чтв 16:40:57  272642
>>272636
ОМГ! Вот это штука, лол.
Только увидел твой пост и на ютубе следующий ролик как раз про вибро-динамик.

Еще, вот что я нагуглил на текущий момент:
- Кастрюля. И похоже она не работает, городская легенда скорее.
- Апгрейд кастрюли: берется резонатор, типа турника на потолке или той же кастрюли, берется какая-нибудь игрушка с колесиками на батарейках и к ней крепится проволока, которая будет стучать по резонатору. Вполне возможно годный вариант, потому что прижатая к потолку кастрюля солидно звучит, если по ней постучать пальцами, например.

--------------------
Парни, сори за жесткий офтоп.
Анону с динамиком большое спасибо за идею >>272636.
Аноним 23/02/17 Чтв 16:47:09  272643
2017-02-23--148[...].png (102Кб, 930x700)
>>272641
Так вроде напрямую в сеть и включается, и на наклейке так указано, да и разъем-восьмёрка сетевой.
Вообще, когда есть сомнения, обычно включают через лампочку накаливания в разрыве провода, но тут вроде всё ясно и так.
Аноним 23/02/17 Чтв 16:48:42  272644
ea1b5dcd72e7922[...].jpg (102Кб, 1024x680)
>>272642
Идея конечно заебись, но поди разберись как его заставить работать без покупки всякой аппаратуры за 100500 нефти
Аноним 23/02/17 Чтв 17:21:49  272645
DSC0009.JPG (2756Кб, 3840x2160)
>>272643
Спасибо, анон. В поисках шнура наткнулся на зарядника от фотоаппарата который подошёл после небольших манипуляций ножом. Извини за беспокойство.
Аноним 23/02/17 Чтв 17:53:48  272648
цын.png (86Кб, 187x225)
что это за разъем?
Аноним 23/02/17 Чтв 18:10:17  272651
>>272648
Что-то типа DJK-05D. А вообще пиздуй на чипидип и в разделе Разъемы питания DC посмотри
Аноним 23/02/17 Чтв 18:36:30  272653
>>272638
Да, но к нему нужно двуполярнге питание, лучше ищи поделку на tpa3116 и блок питания 12-24в обычный, с любого устройства подойдет.
>>272644
Вместо 2й колонки воткни и выстави баланс только на тот канал.
Аноним 23/02/17 Чтв 18:47:34  272655
>>272638
>>272644
Да его еще и хрен купишь, только али и амазоны.
Постоянно с этим сталкиваюсь - в москве вообще ничего невозможно купить. Каждый раз как вижу что-то интересное, выясняется что в россии этого нет. Увидел точилку Лански - хуй, зубную щетку - хуй, бакомайзер для электронки - хуй, блокнотики-молескины - хуй.
Сука, бомбит не могу.
Аноним 23/02/17 Чтв 18:51:04  272657
>>272623
Для ощутимого воздействия надо будет кучу трубок извести. Такой йобой дома насквозь прострелливать норм, а вот губить - не так удобно.
Аноним 23/02/17 Чтв 18:53:54  272660
>>272653
>лучше ищи поделку на tpa3116
Я подешевле заказал. Нам ведь не нужна чистота звука.
https://ru.aliexpress.com/item/EDFY-AC-DC-9V-15V-12V-15W-15W-TDA7297-Version-B-Dual-Channel-Amplifier-Board-Module/32574945314.html
Аноним 23/02/17 Чтв 18:57:29  272661
>>272660
А динамик какой взял?
Аноним 23/02/17 Чтв 18:59:17  272662
>>272661
25 вт
Аноним 23/02/17 Чтв 19:00:23  272663
>>272662
Не хочешь рекламировать, да?
Аноним 23/02/17 Чтв 19:02:32  272664
>>272663
https://ru.aliexpress.com/item/1pcs-25-Watts-4-Ohms-50MM-Full-range-Vibration-Speaker-Resonance-Speaker-bass/32617592866.html
Такой
Аноним 23/02/17 Чтв 19:08:28  272665
>>272664
Закажи еще парочку, я у тебя куплю.
Аноним 23/02/17 Чтв 19:11:29  272666
>>272639
Чуть больше, чем потребляют светодиоды. А что?
Аноним 23/02/17 Чтв 20:20:49  272675
>>272666
Сколько светодиодов у тебя? Скинь схему что ли. Напряжение то померял? Как ты их подключаешь? Попробуй меньше и посмотри когда моргать перестанет.
Аноним 23/02/17 Чтв 21:03:07  272682
Господа, это адекватное издание? Искусство схемотехники, 2-е издание, Бином,2014.
ftp://radiozona.myftp.org/radiotehnika/tehnicheskaya_literatura/H/Horovic%20Paul,%20Hill%20Uinfild/%D0%A5%D0%BE%D1%80%D0%BE%D0%B2%D0%B8%D1%86%20%D0%9F%20%D0%A5%D0%B8%D0%BB%D0%BB%20%D0%A3%20-%20%D0%98%D1%81%D0%BA%D1%83%D1%81%D1%81%D1%82%D0%B2%D0%BE%20%D1%81%D1%85%D0%B5%D0%BC%D0%BE%D1%82%D0%B5%D1%85%D0%BD%D0%B8%D0%BA%D0%B8%20-%202014.pdf
Аноним 23/02/17 Чтв 21:04:14  272683
>>272231
g
Аноним 23/02/17 Чтв 22:03:15  272685
Радач, я теперь радиотехник и инженер - я припаял оторванное ухо к наушникам, и даже каналы работают. Микрофон не работает, но он и не нужен. Алсо, как укрепить место спайки, чтобы их не распидорасило? Я в три слоя изолентой ебанул, но все равно хлипким кажется. Эпоксидки нет, только двухкомпонентная холодная сварка.
Аноним 23/02/17 Чтв 22:11:32  272686
14846820938630.webm (237Кб, 480x360, 00:00:02)
>>272685
>я теперь радиотехник и инженер - я припаял оторванное ухо к наушникам
Аноним 23/02/17 Чтв 22:41:39  272690
>>272685
Термоусадочная трубка. И, да, придётся разбирать и паять ещё раз.
Аноним 23/02/17 Чтв 22:47:04  272691
зеленый 2.gif (228Кб, 1033x895)
>>272557
Так, ну смотри: камера требует 2a, сколько надо - столько и возьмет? В ней контроллер встроенный? БП то потянет больше значительно.
Походу, вопрос совершенно уебанский, ибо лента так и делает безо всяких механизмов.
Аноним 23/02/17 Чтв 23:06:27  272694
>>272690
У меня термоусадки нет никакой
Аноним 23/02/17 Чтв 23:07:50  272695
>>272691
> камера требует 2a, сколько надо - столько и возьмет?
Уууу как заебали гуманитарии со своим ВОЗЬМЕТ ТОКА.
Положняк простой - есть источник напряжения и у него есть предельный ток, есть источник тока у которого есть порог максимального напряжения. Первый держит указанное напряжение (те самые 12 вольт) не зависимо от нагрузки, если она не превышает предельную, такие используются почти везде, и в этом случае. Источники тока используют для светодиодов, они выдают такое напряжение при котором в нагрузку будет течь заданный ток. И для ленты и для камеры нужен источник напряжения, у компьютерных бл допустимый ток по 12в линии десятки амер, его хватит.
Аноним 23/02/17 Чтв 23:08:58  272696
>>272695
Заебись, вот бы так в ТОЭ писали.
Аноним 23/02/17 Чтв 23:38:56  272703
>>272645
У НАС В ТРЕДЕ ЯПОНЦ ПОСАНЫ!
Аноним 24/02/17 Птн 00:13:57  272709
>>272695

>Уууу как заебали гуманитарии со своим ВОЗЬМЕТ ТОКА.

Гуманитарий, каюсь, по физике не раз двойки бывали, а в манагерских науках почти до кандидата добрался, ибо там надо красиво лапшу на уши вешать, какую дичь не втирай.

Ты мне скажи простыми словами, еще раз, на всякий, если я камеру к БП компа подключу, она у меня не ебанет? Житейская логика подсказывает, что раз лента держит, то должно быть все в поряде.
Аноним 24/02/17 Птн 00:14:41  272710
>>272694
Тогда какой из тебя нахуй инженер тогда?
Аноним 24/02/17 Птн 00:23:07  272711
>>272709
Блять, вот тебе еще простая аналогия - водопровод, бп - насос, который держит фиксированное давление в системе, камера - кран, или стиралка, которые рассчитаны на это давление и потребляют нужный поток воды, который определяют сами.
У тебя розетка держит более 16 ампер тока, это 3.5 кВт мощи, когда ты туда зарядку к мобиле что потребляет 5 ватт включаешь, она же не въябывает.
> если я камеру к БП компа подключу, она у меня не ебанет?
перепутаешь полярность - ебанет
Аноним 24/02/17 Птн 00:25:52  272713
Анон, спрашивавший в прошлом треде (или позапрошлом, уже не помню) о схеме с запиткой мощного светодиода от полторавольтовых батареек и прочей маломощной фигни, если ты здесь, можешь причаститься https://en.wikipedia.org/wiki/Joule_thief
Аноним 24/02/17 Птн 00:56:53  272714
>>272711
Понял , спасибо. А мамке ejulf покажу - скажет: какой мальчик умный. Она и не узнает что мне на двощах подсказали.
Аноним 24/02/17 Птн 02:01:58  272717
>>272709
Устройство само забирает столько тока сколько ему нужно. Главное чтобы блок питания мог выдать не меньше.
Представь, что у тебя мешок гороха, и в него врезана трубка. По этой трубке выпадает 3 горошины в секунду. То есть твоя трубка потребляет гороховый ток силой 3 горошины в секунду. Сколько она может потребить столько и потребляет. А была бы трубка шире, пропускала бы через себя 30 горошин в секунду... В мешке несколько тысяч горошин (представим, что это батарея с ограниченным зарядом а не блок питания). Значит он спокойно будет выдавать тебе и 3 горошины, и 30 и 300 в секунду. Сколько будешь брать, столько и даст.

А вот если блок питания рассчитан на меньший ток чем потребляет твое устройство, тогда он или перегреется и наебнется, или напряжение просядет. В общем плохо быдет работать. Как это представить в горохе, хуй знает. Наверное как будто в мешке много складок в которые горошины залезают и застревают не дойдя до трубки, и самого гороха мало, он где-то на дне, в уголках, приходится трясти мешок, чтобы горошины подкатывались к трубке, и в итоге от этой тряски мешок распарывается по швам, нахуй

А вот что там с питанием в плане стабильности тока хуй знает - у компьютерных бп оно грязное вроде, помехи могут быть
Аноним 24/02/17 Птн 02:05:22  272718
>>272610
В любом аудиоредакторе генеришь синусоиду, если редактор не совсем гавно. В аудишне например
Аноним 24/02/17 Птн 02:34:29  272720
1.jpeg (13Кб, 360x270)
Fluxplus nc-d500 это флюс для паяльника или для фена? Гугл мне нормального ответа не дал, юзаю его с паяльником, но возможно он для фена и я использую неправильный флюс.
Аноним 24/02/17 Птн 04:19:20  272721
>>272720
>я использую неправильный флюс
Да.
Аноним 24/02/17 Птн 05:45:53  272723
Photo 24-02-201[...].jpg (2335Кб, 2448x3264)
Анон, у меня от домашнего кинотеатра остался комплект акустики, какой мощности мне нужен усилитель чтобы запитать хотя бы 2.0 пикрелейтед колонки?

Как выйти из ситуации с минимум затрат? На эстетику похуй, может есть какой-то вариант с алиэкспресс? Спасибо
Аноним 24/02/17 Птн 05:56:52  272724
>>272720
Лол, на застарелую сперму похоже. Я когда свою собирал в пузырьке из под витаминок, через две недели накоплений она стала точно такого же цвета!
Аноним 24/02/17 Птн 07:22:05  272726
>>272703
Почему японец? Это стандартная совковая розетка с защитой от детей.
>>272555
Тоже думал что надо именно её дампить.
А у тебя с комбой PS2?
Окей, а а по дампу можно будет что-то понять изначально будучи не особо подкованным в вопросе? Знаю что у нас будет два дампа - чипа из комплекта с комбой и обычного, но ведь сложновато понять что делает прога читая её в хекс редакторе, лол Особенно учитывая что мы какбы не в курсе что в 100-ногом корпусе находится.
Аноним 24/02/17 Птн 10:07:47  272727
>>272244
Зачем тебе это ?
есть же фрибут и юсб диски
все работает без пердолинга

В корпусе с затертой маркировкой обычная атмега и ты сможешь только стереть её
там нет ни какого секрета её задача немного модернизировать биос плойки что бы он думал что сертификат правильный
в 8 ногой нет ни чего интересного только настройки виш меню
Аноним 24/02/17 Птн 11:04:27  272731
>>272723
>>272660
Аноним 24/02/17 Птн 12:26:35  272733
uivchenko0114.jpg (66Кб, 600x450)
Блядь, пока писал вопрос сам допер, что мне поможет raspberry pi.
Спасибо.
Аноним 24/02/17 Птн 12:35:48  272735
>>272733

Просто телепаты в треде были в этот момент и опередили ответ, не стоит думать что ты сам до всего допер, маня
Аноним 24/02/17 Птн 12:37:22  272736
>>272733
Хотя всё таки спрошу: что еще кроме raspberry pi можно использовать как базу для интернет радио?
Хочу слепить на кухне яндекс радио с управлением через ИК пульт.
Аноним 24/02/17 Птн 12:45:20  272737
>>272726
Скорее всего там будет патч для cdman.Что за чип у меня я не знаю,стоит патч на карту памяти.
Пойду разбирать и дампать,хуле, заинтересовал
Аноним 24/02/17 Птн 14:18:40  272742
Где в Atmel Studio 5 регистры, флаги и прочая поебень, к которым я привык в 4-ой?
Аноним 24/02/17 Птн 14:48:07  272743
>>272736
Да любой нищекомп на атоме или целероне подойдёт
Покупаешь сенсорное стекло, прикручиваешь к монику, всю эту хуйню монтируешь в стену.
Пишешь интерфейс под всю эту хуйню, помещаешь в авторан, и вуаля, у тебя интернет радио, умный дом, торрент, кинцо, хуйцо.
Занимайся в общем.
Аноним 24/02/17 Птн 14:52:49  272744
>>272723
https://www.aliexpress.com/item/Dual-Channel-TDA2030A-Power-Amplifier-DIY-Kit-for-Arduino/32601477899.html
Аноним 24/02/17 Птн 15:25:06  272746
>>272737
Дамп с Modbo 760 (Та еще залупа )
http://dropmefiles.com/r9k5Y
Аноним 24/02/17 Птн 15:27:51  272747
изображение.png (219Кб, 640x480)
>>272727
Смотри, на модчипе есть 2 стула корпуса - восьминожка и контроллер. Зачем сливать дамп - в версии которая с HDPro прошивка (самого чипа) модифицированная для работы с адаптером HDD. Ну ты видишь, припаянную плату с разъемчиком под шлейф.
USB тормозит и имеет проблемы с совместимость, т.к. это USB1.1, Lan тоже, из-за дряхлого I-O процессора.
Лучший вариант (он на самом деле лучший) - играть в игры со внутреннего жесткого совместимость очень высокая, загрузки намного быстрее чем с DVD, а тем более чем с USB/LAN, но к слимкам ревизий после 70ххх его уже никак не подключить.
>>272737
Ты видимо не совсем понимаешь о чем я.
Есть два комплекта для установки HDD в PS2 Slim, называются HD Pro/HD Combo. Т.к. работают со слимками новее чем 70xxx, из которых убран чип с поддержкой жесткого, то они представляют интерес. Но в продаже их не существует видимо недостаточный интерес, лол. Выглядят как пикрил. Жесткий диск определяется как внутренний. Из электронных компонентов - модчип ModBo4.0 с модифицированной прошей прошивкой самого модчипа, адаптер транслирующий IDE в понятный этому чипу и соньке язык. Возможно судя по фотке с инсталлом, он просто запускает модифицированный биос в котором включена поддержка HDD, всё остальное находится в корпусе с затёртой маркировкой, который подключен и транслирует дату и напрямую в шину данных соньки.
Аноним 24/02/17 Птн 15:46:34  272751
поясните в двух словах, зачем нужен "прямой доступ к памяти"?
Аноним 24/02/17 Птн 15:52:47  272753
Сап, аноны. Перекочевал к вам со спейсача.
Такая тема, заинтересовался в приемах сигнала со спутников на разных орбитах. Нет цели приносить какую-то пользу. Знаю, что многие полученные сигналы есть в открытом доступе. Но мне этого не надо. Мне нужны "БИП-БИП" от определенного спутника.
Что мне для этого нужно?
Я погуглил, мне нужно rtl-sdr, вроде.
После того, как я закажу, например, это. Что мне предстоит?

https://ru.aliexpress.com/item/USB-DVB-T-RTL-SDR-Realtek-RTL2832U-R820T-Tuner-Receiver-Dongle-PAL-IEC-Input-Wholesale/32516685807.html?source=%7Bifdyn:dyn%7D%7Bifpla:pla%7D%7Bifdbm:DBM&albch=DID%7D&src=google&albch=shopping&acnt=494-037-6276&isdl=y&aff_short_key=UneMJZVf&albcp=657872107&albag=38867178172&slnk=&trgt=74872816969&plac=&crea=ru32516685807&netw=g&device=c&mtctp=&gclid=Cj0KEQiA0L_FBRDMmaCTw5nxm-ABEiQABn-VqaoHvS9eSm_jLT5ZLu4ARv4SB3ZIoNOpXXbsW4acvRIaAi_T8P8HAQ


Аноним 24/02/17 Птн 15:54:34  272754
>>272751
Чтобы брать инфу сразу из регистра минуя проц.
Аноним 24/02/17 Птн 16:10:12  272756
>>272743
Нищекомп на атоме у меня есть, но слишком эпично использовать такой комп только для радио.
Распбери пай - как раз в тему, но для меня немного дороговато. Нагуглил еще orange pi, наверно то что мне подойдет.
Ну и монитор не нужен. Это же радио. На крайняк добавлю завалявшийся дисплей 1602.
Аноним 24/02/17 Птн 17:29:21  272761
>>272753
Тут есть SDR-тред, уместнее спрашивать это там.
Лучше возьми с тюнером R820T2, они вроде бы немного лучше R820T. https://ru.aliexpress.com/item//32506410349.html
>Что мне предстоит?
Для начала сделать антенну, желательно за городом.

>>272751
Для того чтобы не нагружать процессор пересылкой большого количества данных из памяти в регистры периферии и наоборот.
Например, ПДП может записывать отсчеты АЦП в буфер в памяти и при его заполнении выдавать прерывание.
Аноним 24/02/17 Птн 17:42:45  272762
Итак есть 3 вида конденсаторов, какая у них принципиальная разница, кто топчик?
https://www.chipdip.ru/product0/9000306686
https://www.chipdip.ru/product0/9000316566
https://www.chipdip.ru/product0/9000247219
Аноним 24/02/17 Птн 17:48:55  272763
>>272762
E S R
S
R


Зеленые лучше, по-моему.
Аноним 24/02/17 Птн 21:05:32  272783
>>272762
Лучше тот, который есть в наличии в твоём городе.
Если не смотреть на серию то эпокс.
Аноним 24/02/17 Птн 21:37:47  272787
>>272762
Я бы жамикон WL взял, тот что второй, хорошее сопротивление что с завода, что после года работы в преобразователе. Эпкосы тоже неплохи, но с ценой ахуели малость.
Аноним 24/02/17 Птн 22:15:13  272793
>>272572
Бамп.
Аноним 24/02/17 Птн 22:46:22  272799
>>272793
Что-то подобное обсуждалось на форумах в ключе усилителей для электретных микрофонов.
Вроде с электретного микрофона и усилителя с низким искажением слышно намного пизже чем просто ухом в тишине.

Поищи на вегалабе, радиокоте соответствующие темы.
Аноним 24/02/17 Птн 23:42:20  272807
>>272793
>пост без картинки
>бамп
>бамп
>ну же посоны
>ну бамп
>ну что такое?
>мой пост ведь так хорошо выделяется среди всего этого серого говна
>бамп
Аноним 24/02/17 Птн 23:44:24  272808
829675862.jpg (19Кб, 500x312)
>>272807
>бамп
>в слоутематике
>в ньюфаг треде
да идите нахуй, уёбища
Аноним 25/02/17 Суб 00:09:35  272810
148039106318151[...].jpg (99Кб, 563x361)
Радиоанон, подскажи про солнечные панели.
Хочу заказать кучку солнечных элементов и собрать панель. Подключить к контроллеру заряда и аккумулятору.
Подскажи,для зарядки аккумулятора напряжение солнечной панели обязательно должно быть выше напряжения на аккумуляторе? Контроллер заряда повышать не умеет что ли?
Аноним 25/02/17 Суб 00:24:41  272812
>>272572
Если ты задаёшь такие вопросы - это уже значит что ты НИХУЯ не сделаешь.
Ты мог бы просто подключить к компьютеру дешевый микрофон из фикспрайса, но вместо этого ты продолжишь засерать тред.
Аноним 25/02/17 Суб 00:26:35  272813
56220fede6aca92[...].jpg (189Кб, 1200x800)
Анончики, милые мои, поясните за FFT и DFT, пожалуйста. Что это и как его едят. Читаю вики и ощущаю себя дауном. Читаю Хабр и ощущаю себя дауном. Пиздец, короче.
Аноним 25/02/17 Суб 00:43:27  272816
UT8B9PBXO0XXXag[...].jpg (178Кб, 768x768)
Скажите пожалуйста дну уровня 2 в области радиотехники да и вообще в понимании электричества. Заказал себе пикрелейтед, решил с нее начать хоть как то подбираться к области электричества, балуюсь со всякими штуками пока, вызывая у себя интерес к данной области...собрал значит ее, цепляю к китайскому моторчику и БП вырубается, со всем остальным вроде как работает нормально, куллер цеплял, лампочки всякие...подскажи анон в чем фишка, интересно очень.
Аноним 25/02/17 Суб 00:50:33  272818
>>272808
Это картиночный шизик, не обращай внимания
Аноним 25/02/17 Суб 00:53:01  272819
>>272816
Может мотор дохлый. Или живой, но изволит слишком много кушать.
Или ты что-то криво собрал.
И вообще параллельно моторам\реле нужно ставить диод в обратном включении, а то схему попалить можешь.
Аноним 25/02/17 Суб 00:55:45  272820
>>272816
>вызывая у себя интерес к данной области
Это еще хорошо тебе, я вот уже 2 дня насилую себя, пытаясь учить stm32, а мой мозг яростно протестует. СЛОЖНО сука со всеми этими 32-битными регистрами, а с библиотеками дрочиться не хочется
Аноним 25/02/17 Суб 00:57:20  272821
>>272819
Моторчик рабочий, от батарейки норм работает, этот БП выдает 13 В, но он просто вырубается, каснет индикатор, когджа к нему цепляю, стоит только убрать крокодил, сразу врубается...
За диоды обратного включения и вообще все остальное дико не шарю, спасибо за ответ.
Аноним 25/02/17 Суб 01:00:58  272822
>>272820
Да, насильно себя что то учить тяжко, ну ты это, замотивируйся:)
Аноним 25/02/17 Суб 01:05:35  272823
>>272822
Ну тащемта я замотевирован, иначе бы вообще ничего не делал. Просто все время хочется забить болт и делать махарайку на старой дубовой атмеге, и приходится давать себе пинка чтобы продолжал учить стм.
Аноним 25/02/17 Суб 01:10:22  272824
>>272810
>Хочу заказать кучку солнечных элементов и собрать панель.
Для чего?
Надеюсь ты в курсе что солнечные батареи имеют определённый ресурс по истечению которого их нужно менять, что достаточно затратно.
>зарядки аккумулятора напряжение солнечной панели обязательно должно быть выше напряжения на аккумуляторе?
Да
>Контроллер заряда повышать не умеет что ли?
Нет
Хотя дорогие какие нибудь может и могут
Аноним 25/02/17 Суб 01:19:11  272827
>>272816
БП не тянет
Судя по размеру трансформатора, больше 0.5А ты с него не выжмешь.
Аноним 25/02/17 Суб 01:24:01  272828
>>272827
А что с ним будет, если попытаться взять больше? Я так понимаю у него срабатывает защита по току, но если убрать защиту?
Аноним 25/02/17 Суб 01:27:03  272831
>>272828
Да просто напряжение проседает
При токе >1.5А рискуешь спалить LM317
Аноним 25/02/17 Суб 01:32:21  272833
>>272824
>Для чего?
Свет на даче заделать.
>солнечные батареи имеют определённый ресурс
Все имеет определенный ресурс... Солнечные панели служат 20-30 лет, иные люди столько не живут :3
Спасибо за ответы.
Аноним 25/02/17 Суб 01:32:24  272834
>>272827
похоже на правду, спасибо.
Аноним 25/02/17 Суб 01:35:10  272835
>>272833
>20-30 лет
В условиях рашки думаю 5, максимум 10 лет.
Ну если электричество больше взять неоткуда, то делай конечно.
Аноним 25/02/17 Суб 03:17:14  272837
s-2[1].jpg (42Кб, 618x346)
>>272835
Вот еще вопросец.
На солнечном элементе видно несколько дорожек(2 на монокристалле и 3 на поли). Они электрически соединены между собой, или их можно использовать как отдельные элементы, для увеличения напряжения?
Аноним 25/02/17 Суб 03:24:15  272838
1288905322761.jpg (53Кб, 600x585)
Мне интересно, что из себя конструктивно представляет алюминиевая плата, как в светодиодных лампах? Снизу алюминиевая пластина, сверху белая маска, под ней медные дорожки. А между дорожками и люминием что? Я подозреваю, что там какой-то очень тонкий изолятор с высокой теплопроводностью. Мне интересно максимум подробностей.
Аноним 25/02/17 Суб 04:36:13  272840
>>272831
>Да просто напряжение проседает
Почему? Изза сопротивление обмоток? А если намотать более толстым проводом?
Аноним 25/02/17 Суб 07:20:15  272843
Как цифровые осцилографы сохраняют сигнал? Только то что видно на экране? Или за какое-то время можно "записать" а потом "прокрутить"?
Аноним 25/02/17 Суб 07:26:36  272844
>>272843
Можно записать.
Аноним 25/02/17 Суб 07:31:52  272845
>>272844
А как именно. Видимо зависит от памяти и частоты сигнала. Но записывает он в свою память? или на флеш? Я смотрю у хантека память на 40K. Не могу понять 40K чего. это байт или точек? как оценить сколько запишется. Читал мануал но туплю.
Аноним 25/02/17 Суб 11:17:46  272851
>>272845
древняя говнокитайская говномодель походу. сейчас у среднего говнокитайского недоосциллографа несколько мегабайт памяти.
Аноним 25/02/17 Суб 11:21:56  272852
>>272747
Ты видимо сам не догоняешь
У тебя 2 платы
1 плата это модбо 4 там атмега и спи флешка в той флешке кроме настроек ни чего нет

2 плата это контроллер к которому подцеплен диск так как в самой плойке IDE контроллер выпилен а в этом контроллере он есть

и вобще ввиду того что есть фриибут - модбо становится в этой связке абсолютно не нужным
Аноним 25/02/17 Суб 11:58:48  272854
image.jpg (4078Кб, 2592x1936)
image.jpg (3602Кб, 2592x1936)
image.jpg (3963Кб, 2592x1936)
>>272230 (OP)
Имеются две платы от dell 1740. Одна работает, другая нет. Нужно чтобы работали обе. Перед тем как откинутся что-то пищало, очевидно в нерабочей. Изображение появляется на секунду и исчезает. Анончики на вас вся надежда
Аноним 25/02/17 Суб 12:15:25  272856
DSC04839.jpg (1586Кб, 3111x1167)
Котики, помогите пожалуйст. Гнездо питания ноутбука разъебалось, и в гнезде произошло КЗ. Гнездо заменил, но зарядка не пошла. Разобрал ноут, увидел на входе питания после адаптера сгоревший диод, пикрелейтед. Я так понимаю это защитный диод, чем его можно заменть?
Аноним 25/02/17 Суб 12:40:19  272859
>>272856
Я бы попробовал поставить для начала перемычку, а то диод запаяешь и нифига не запашет
Анон с dell 1740
Аноним 25/02/17 Суб 12:41:08  272860
>>272859
перемычку между плюсом и минусом поставить?
Аноним 25/02/17 Суб 12:43:43  272861
>>272860
Лол. Перемычку вместо сгоревшего диода, он сейчас с бесконечным сопротивлением, а чтобы проверить плату нужно питание.
Анон с dell 1740


Аноним 25/02/17 Суб 12:45:58  272862
>>272861
Ты какую то хуйню несёшь, я тут за помощью пришел а ты хуйню несёшь. На диоде сейчас КЗ, а стоит он между плюсом или минусом, перемычку туда нельзя, потому что это будет перемычка между плюсом и минусом, КЗ. Можно или другой диод или отпаять вабще
Аноним 25/02/17 Суб 12:55:43  272866
>>272862
Ты прав, если он и правда так включен в схему
Аноним 25/02/17 Суб 13:12:50  272869
>>272820
С нуля?
Аноним 25/02/17 Суб 14:01:27  272878
Ребзи, хочу дома собрать на макетке (для начала) микроконтроллер в связке с датчиками температуры, влажности и CO2, но я тут подумал вот, что эти датчики наверняка аналоговые и подключаются к АЦП, либо они цифровые, и сваливают в мк уже оцифрованное напряжение, но один хрен эти числа надо будет как-то интерпретировать. Как составить таблицу (или аналитическую формулу) в домашних условиях, если контрольных приборов у меня нет? Я не думаю, что китайцы на али вместе с датчиками пришлют мне хорошую документацию. Как быть?

>>272820
А что ты там учишь? В каком регистре что лежит? По какой причине не хочешь использовать библиотеки? Это гораздо проще же и удобнее, нигде тебя не будут заставлять самому все это говно писать скорее всего. Алсо, если не хочешь использовать родные от ST, поищи, в инете точно есть где-то пользовательские библиотеки полностью свободные и открытые. Алсо, у ST полно примеров, в большинстве случаев можно по ним разобраться как завести переферию с помощью API библиотек.
Аноним 25/02/17 Суб 14:54:58  272885
>>272878
>>272820
>По какой причине не хочешь использовать библиотеки? Это гораздо проще же и удобнее, нигде тебя не будут заставлять самому все это говно писать скорее всего.
Все равно, при использовании библиотек необходимо разобраться как и в каких режимах может работать периферия. А если с этим разобрался, то будет несложно (хотя может и не нужно) запрограммировать только с использованием CMSIS, без других библиотек.
Запоминать регистры даже не бесполезно, а вредно. Стоит запоминать только возможности периферии.
Аноним 25/02/17 Суб 15:34:21  272892
>>272856
Как-то маловат диод на общее питание, в ноутах обычно стоит защита на полевиках. С маркировкой что-то не то, попробуй замекнить любым диодом шоттки такого же размера.
Аноним 25/02/17 Суб 15:37:39  272893
DSC04840.jpg (324Кб, 1296x972)
>>272892
Спасибо. Отпаял, с матплаты какой то старой диод чуть поменьше, СМДшный, впаял сюда, вроде всё работает. Размер меньше. Стоит ли искать такой же размер?
Аноним 25/02/17 Суб 15:42:10  272894
>>272885
Не слушай его, только вдумайся в это:
>Ребзи, хочу дома собрать на макетке (для начала) микроконтроллер в связке с датчиками температуры, влажности и CO2, но я тут подумал вот, что эти датчики наверняка аналоговые и подключаются к АЦП, либо они цифровые, и сваливают в мк уже оцифрованное напряжение, но один хрен эти числа надо будет как-то интерпретировать. Как составить таблицу (или аналитическую формулу) в домашних условиях, если контрольных приборов у меня нет? Я не думаю, что китайцы на али вместе с датчиками пришлют мне хорошую документацию. Как быть?
Аноним 25/02/17 Суб 15:53:53  272895
IMG201702251449[...].jpg (314Кб, 1920x2560)
Посоны. немного не по теме, но все же. Есть клапан от стиралки, в котором образовалась трещинка, пробовал ее запаять паяльником — ничего не получилось, возможно паяльник слабоват(27Ватт). Можно ли чем нибудь заделать эту трещину? Заклеить может чем?
Аноним 25/02/17 Суб 15:54:23  272896
>>272895
содой с суперклеем залей
Аноним 25/02/17 Суб 15:57:11  272897
>>272896
Думаю нужно что-то относительно эластичное, а так я бы эпоксидкой залил.
Аноним 25/02/17 Суб 15:57:29  272898
>>272895
Купи новый на партсдиректе.
Аноним 25/02/17 Суб 16:02:05  272900
>>272892
Выпаял тот мелкий, впаял на его место диод SS12, тоже с матплаты, такого же размера как и был. Имеет сопротивление замеряемое мультиметром 200ом. Норм?
Аноним 25/02/17 Суб 16:08:13  272902
>>272898
Новый и так придется покупать, хотелось бы узнать о ремонтопригодности сей штуки.
Аноним 25/02/17 Суб 16:13:42  272903
Fender Squier A[...].jpg (40Кб, 750x438)
Нук, анон. Модмогни мне.
Мне нужен трансформатор, чтоб запитать двумя плечами по 21v гитарный усилитель на 15w.
После выпрямления напряжение увеличивается в 1,4 раза. Правильно я понимаю, что мне нужен трансформатор, который отдает 21/1,4=15v?
Если комбик 15w, а обмотки по 15v, то каждая обмотка должна быть по 1а или суммарно 1а(2*0,5а)?
Аноним 25/02/17 Суб 16:19:28  272904
14880131291862.jpg (1537Кб, 2592x1936)
>>272854
Ищи дохлый транс и меняй.
Аноним 25/02/17 Суб 16:29:23  272906
>>272903
https://www.chipdip.ru/product/ttp-40-2x18v
Аноним 25/02/17 Суб 16:39:40  272907
>>272878
>По какой причине не хочешь использовать библиотеки?
1. Потому что нужно еще читать документацию на библиотеки, а мне хватает с головой документации на мк пока что.
2. Библиотеки геморройно ставить, если хочу перенести проект на другой комп.
3. Не люблю, когда я не знаю что именно делает код.
Аноним 25/02/17 Суб 16:45:50  272908
>>272907
>3. Не люблю, когда я не знаю что именно делает код.
Тут только асм тебе поможет.
Аноним 25/02/17 Суб 16:54:20  272912
>>272906
Клево, спасибо. Но я сам хотел рассчитать-намотать.
Аноним 25/02/17 Суб 17:19:19  272914
>>272838
Оксид алюминия. Достаточно подробно?
Аноним 25/02/17 Суб 17:20:00  272915
>>272907
4. В библиотеках нередко бывают ошибки в адресах регистров, можно нехуево так встрять, пытаясь понять почему нихуя не работает
Аноним 25/02/17 Суб 17:25:17  272916
>>272843
>есть ацп
>записываются выборки
>исходя из выборок рисуется сигнал
Аноним 25/02/17 Суб 17:55:21  272919
>>272914
Нет, не верю. У него же хуевая теплопроводность, не?
Аноним 25/02/17 Суб 17:58:10  272920
>>272907
>1. Потому что нужно еще читать документацию на библиотеки, а мне хватает с головой документации на мк пока что.
Не нужно, CMSIS - это всего лишь определения регистров, всяких битовых масок и несколько функций.

>2. Библиотеки геморройно ставить, если хочу перенести проект на другой комп.
Не нужно ничего "ставить", это нужно копировать в свой проект.

>3. Не люблю, когда я не знаю что именно делает код.
Так открой код и посмотри. Тем более это не про CMSIS, т.к. там всего лишь прописаны адреса регистров.

>4. В библиотеках нередко бывают ошибки в адресах регистров, можно нехуево так встрять, пытаясь понять почему нихуя не работает
Может быть раз в жизни повезет найти такую ошибку. Нехуево встрять можно по множеству причин, и перепутанные адреса в CMSIS на последнем месте.

>>272908
Я как-то пробовал писал на ассемблере для кортексов, это несложно, но практически бесполезно.
Аноним 25/02/17 Суб 17:58:52  272921
>>272885
>необходимо разобраться как и в каких режимах может работать периферия
У ST хорошие reference manual обычно, из него обычно понятно как работает простейшая переферия. Ну, если хочется, можно самому велик изобрести еще и осциллографом поглядеть, как это всё на ножках в реальном времени выглядит.
Но в библиотеках бывают ошибки, кстати. Помню, несколько лет назад у меня после обновления SPL от NXP перестал по I2C отвечать акселерометр, стал копаться в либе, оказалось, там ошибка и реализованный принцип работы нихуя не совпадает с описанным в документации.
>>272907
>Потому что нужно еще читать документацию на библиотеки
Половина api интуитивно понятна, в остальной будешь разбираться не больше, чем ебаться с регистрами напрямую и писать всё то же самое.
>Библиотеки геморройно ставить
Никогда ничего не ставил, валяется распакованный архив, из него всё и беру.
>Не люблю, когда я не знаю что именно делает код.
Можно посмотреть, что он делает, там же всё-таки исходники. Алсо, в таком случае еще и IDE нельзя использовать, а то хуй знает, что там компилятор делает.
Аноним 25/02/17 Суб 18:06:24  272922
>>272919
>ВРЕТИ!!!
Аноним 25/02/17 Суб 18:09:15  272923
>>272921
>Половина api интуитивно понятна
щито? синтаксис ты тоже интуитивно подбираешь?
Аноним 25/02/17 Суб 18:11:08  272924
>>272923
>синтаксис ты тоже интуитивно подбираешь?
Чё несешь, блять? Какой синтаксис? Ты языка не знаешь тоже что ли? Тогда какая нахуй разница, использовать библиотеки или самому писать что-то.
Аноним 25/02/17 Суб 18:13:15  272925
blob (346Кб, 800x575)
>>272923
Fritzing?
Аноним 25/02/17 Суб 18:19:45  272926
>>272924
>Ты языка не знаешь тоже что ли?
ваще конченый что ли? названия регистров тебе Аллах говорит?
Аноним 25/02/17 Суб 18:20:01  272927
>>272919
>g Алюминиевая печатная плата
>goto https://ru.wikipedia.org/wiki/Печатная_плата#Алюминиевые_печатные_платы
>read
Инвалид-микроцефал, блять.
Аноним 25/02/17 Суб 18:25:24  272929
>>272900
Он не может иметь сопротивление, он может иметь прямое падение напряжение, которое ты вероятно и замерил, порядка 200мв у шоттки и должно быть. Направление диода не перепутай.
Аноним 25/02/17 Суб 18:26:03  272930
>>272926
Дохуя ты в api работы с регистрами напрямую видел? В HAL у ST вообще можно в документацию не заглядывать при работе с простейшей переферией. Структуру для конфигурации посмотрел в заголовочном файле, проиниализировал с нужными параметрами и вызвал ZALOOPA_Init(). Я не знаю, что тут не понятно настолько, что надо рыться в документации. В Cube можно все пины вообще мышкой натыкать, даже писать не придется, он код сгенерирует для инициализации сам. Скоро уже вообще нихуя делать не надо будет, только нажать на "Сделать пиздато" и прошивка будет готова.
Аноним 25/02/17 Суб 18:35:46  272933
>>272930
>нажать на "Сделать пиздато" и прошивка будет готова
Бля, от этого опускаются руки. Во первых кетойцы со всякой копеечной хуитой, во вторых всякие пирдуино, на которых школяр, не знающий как подключить светодиод, из библиотек собирает скетч для таки нихуевого по меркам сложности устройства. Думаю скоро программисты мк и вовсе будут не нужны.
Аноним 25/02/17 Суб 18:36:30  272934
Поясните за пикрелейтед.
http://mapletreeaudio.com/manuals/Phono%203%20Users%20Manual.pdf
7 и 8 страницы.
Аноним 25/02/17 Суб 18:38:13  272935
https://hollowstate.netfirms.com/manuals/Ultra4BSEmanual.pdf
Точнее даже за это.
Аноним 25/02/17 Суб 18:43:10  272936
>>272933
>Думаю скоро программисты мк и вовсе будут не нужны.
Они и сейчас не особо нужны и отношение уже много где именно такое, что программирование мк -- это как ардуино, и любой долбоеб справится.
Аноним 25/02/17 Суб 18:46:19  272937
>>272851
А чем hantek говно кроме памяти?
И какие есть более правильные китайцы?
200Mhz hantek стоит меньше 300 долларов. Кто может конкурировать?
Аноним 25/02/17 Суб 18:50:24  272938
>>272937
Не слушай этого довна, я купил себе хантек за 220$ и меня все устраивает.
Аноним 25/02/17 Суб 18:52:24  272939
>>272938
отлично. я тоже планирую.
Аноним 25/02/17 Суб 18:57:12  272940
>>272938
Хотя один небольшой недостаток есть: экран какой-то пластилиновый. Слегка задел его и образовалась белая, неуберающаяся хуйня
Аноним 25/02/17 Суб 19:10:50  272943
>>272940
а как firmware? баги есть очевидные, типа зависаний? на ютубе какие то пидоры чего-то демонстрировали, нажимая кнопочки без комментариев, но я так и не понял, помоему хуйня какая-то.
Аноним 25/02/17 Суб 19:40:19  272944
>>272943
Подвисает на полсекунды-секунду когда срабатывает триггер. но не вижу ничего страшного в этом за такие то деньги
Аноним 25/02/17 Суб 20:13:09  272948
>>272920
>Не нужно ничего "ставить", это нужно копировать в свой проект.
Нет, нужно еще прописывать в проекте.
Аноним 25/02/17 Суб 20:21:50  272949
>>272948
>хочу перенести проект на другой комп
>прописывать в проекте
Если пути относительные, то никаких проблем и прописать нужно будет только один раз при добавлении в проект, если абсолютные, то нехуй абсолютные пути в проекте использовать для таких целей.
Аноним 25/02/17 Суб 20:22:02  272950
>>272948
А, не. Таки в новых геморроя меньше
>С момента появления версии 6.2 компилятор использует собственные библиотеки CMSIS, что позволяет улучшить оптимизацию приложений. Если проект создан в более ранней версии IAR EWARM и содержит «фирменные» библиотеки STM32 от производителя, то это приведет к сбою при компиляции.
Аноним 25/02/17 Суб 20:25:01  272951
Анон, почему в avr studio 4 таймер не щёлкает? Прога без ошибок, на МК таймер работает, а вот в дебаге значение в TCNT не увеличивается, хотя должно. Приходится флаг TIFR выставлять, но это же не дело.
Помоги, анон! Вот всем хороша программа, кроме этого, а 5 студию я в рот ебал.
Аноним 25/02/17 Суб 20:28:40  272953
чем отличается workspace и project? мне нужно создавать новый workspace для нового проекта или нет?
Аноним 25/02/17 Суб 20:34:17  272954
>>272953
В IAR? В Workspace можно добавить Project. Так что если в существующем работаешь, для нового проекта можно не создавать workspace. Довольно удобно, если у тебя несколько связанных между собой проектов.
Аноним 25/02/17 Суб 20:48:44  272955
Почему большинство тэновых плиток могут только в вкл/выкл состояние, а не плавно мощность менять? Так трудно переменный резюк подключить?
Аноним 25/02/17 Суб 20:51:35  272957
>>272955
>Так трудно переменный резюк подключить?
Толсто
Аноним 25/02/17 Суб 21:38:05  272964
>>272955
На самом деле не трудно, просто всё как всегда упирается в деньги.
Аноним 25/02/17 Суб 21:39:09  272965
>>272951
>Пост без картинки
>Помоги, анон!
Аноним 25/02/17 Суб 21:53:24  272968
Регистры.png (19Кб, 353x503)
>>272965
Ну, если тебе это поможет, то держи
В этом регистре при инициализации таймера должно увеличиваться значение
Аноним 25/02/17 Суб 21:59:53  272970
Регистры2.png (20Кб, 354x615)
>>272968
упд: вот так это выглядит уже в процессе ожидания срабатывания таймера(он работает по совпадению с OCR1A). TCNT вообще не увеличивается.
Аноним 25/02/17 Суб 22:06:30  272971
Где почитать документацию на CMSIS?
Аноним 25/02/17 Суб 22:40:55  272975
>>272971
https://www.arm.com
Это только стандарт описания регистров микроконтроллеров.
Также можно почитать http://bookzz.org/book/2373589/b5c3ad
Аноним 25/02/17 Суб 22:48:25  272976
нцун.png (10Кб, 265x436)
>>272975
Там есть описание всей всех обозначений регистров как на пике?
Аноним 25/02/17 Суб 23:11:54  272980
IMG0660.JPG (428Кб, 1280x960)
Аноны, можно ли увеличить разрядность АЦП, используя несколько микросхем на одном сигнале?
Аноним 25/02/17 Суб 23:35:50  272981
>>272980
Можно но гемора много
Аноним 26/02/17 Вск 03:35:18  272988
>>272955
На средних мощностях выйдет так что мощность на переменном резисторе рассеивается вплоть до той же что на самой плите, вот и вся трудность. 5-8 уровней с разной коммутацией спиралей делают что вполне достаточно.
Аноним 26/02/17 Вск 03:36:02  272989
>>272980
Оверсемплинга уже не хватает?
Аноним 26/02/17 Вск 06:28:47  272991
>>272852
Я это понимаю няш.
Возможно ты прав, модбо не нужен, если вся хуйня происходит не на уровне биоса. Итого нам главное сделать иде контроллер. Что это за контроллер, как подбирать? Мысли есть?
Могу сейчас снять марировку с IDE контроллера который на самой PS2 (70008 лежит разобранная под IDE мод), и сегодня фоткал контроллер из китайского NA В целом то к делу не относится, но там был не распаян сетевой разъем, один конденсатор и какой-то корпус, но что там должно быть - хз.
Аноним 26/02/17 Вск 06:35:47  272992
изображение.png (350Кб, 500x375)
Котаны, рубрика быстро, дёшево, надежно. Как восстановить токопроводящее покрытие на резиновой мембране Ну в джойстиах там, пультах, портативках, клавиатурах, ну смысл ясен в общем. В идеале - дешевле и надежнее чем новые у китайцев.

>>272835
А что не так с нашими условиями, если ты за городом находишься? Вроде пыли особой и химии быть не должно.
Аноним 26/02/17 Вск 10:20:23  272998
s-l1600 (5).jpg (51Кб, 1500x997)
>>272992
> Как восстановить токопроводящее покрытие на резиновой мембране
Это вопрос или утверждение?
Аноним 26/02/17 Вск 11:50:45  273001
>>272998
Вопрос, конечно. Просто по странной случайности проебал вопросительные знаки.
Поясни за свой пик, пожалуйста.
Аноним 26/02/17 Вск 13:24:39  273008
>>273001
На пике - маркер с токопроводящими "чернилами" на основе графита. На рынке таких мого разной степени (не)пригодности - те, что подороже - с серебром и всякими полимермыми композитами для предотвращения ломкости. Можно и самому намутить, спичкой размешивая цианокрилат/лак с грифелем от простого карандаша (но на резине он держатьса не будет).
Аноним 26/02/17 Вск 13:35:50  273011
>>273008
>на резине
Тю. клеишь кружочки из фольги и все. Я так когда-то "ремонтировал" олдовый мобильный телефон.
Аноним 26/02/17 Вск 14:20:15  273012
>>272989
Суть: есть 8-битный АЦП, а надо, скажем, 10(12 etc) бит.
Аноним 26/02/17 Вск 14:59:16  273018
изображение.png (191Кб, 400x320)
>>273008
А маркер то норм держится?
Какой посоветуешь для мембран PSP?
>>273011
Не получится, мембраны маленькие очень, при чем нужно не не один сплошной контактный слой наносить, а два полукруга с разделением. На пике сверху показал как это принципиально выглядит, а на нижних, если сломать глаза, можно это разглядеть. Только это резинки от DualShock 4, в PSP контатные площади меньше намного, размером с не самую большую спичечную головку.
Аноним 26/02/17 Вск 15:10:09  273019
>>273018
>нужно не не один сплошной контактный слой наносить, а два полукруга с разделением
Хуйню какую-то несёшь
Фото платы в студию

Самый дешовый вариант - приклеить на резинку кусочек фольги
Аноним 26/02/17 Вск 15:39:58  273022
У меня задымилась электроплита. Вскрыл, оказалось, что оплавились клемы, которые подключают проводники к ТЭНу. Зачистил провода и заменил клемы, но ТЭН всё равно не нагревается. Прозвонил цепь муьтиметром, ток идёт. Проблема же в ТЭНе, а не в моих кривых руках?
Аноним 26/02/17 Вск 15:42:20  273023
>>273019
Ну держи.
Аноним 26/02/17 Вск 16:08:45  273025
>>273022
Тэн проверь. Должно быть не больше сотни ом сопротивление.
Аноним 26/02/17 Вск 16:10:57  273026
>>273025
145 Ом
Аноним 26/02/17 Вск 16:15:10  273027
>>273026
Чёт много.
Ну включи проверь хоть напруга идёт на него или нет.
Аноним 26/02/17 Вск 16:23:41  273028
>>273027
Ээээм? Потыкал мультиметром и она заработала. Что за бред.
Аноним 26/02/17 Вск 16:26:49  273029
>>273028
Хуёвый контакт, обгорело, теперь работает.
Поищи тщательно, может где ещё чего подгорело.
Аноним 26/02/17 Вск 16:28:51  273031
кг.png (5Кб, 700x161)
Объясните, зачем это надо? Большие скорости подразумевают большее энергопотребление или такое разделение для каких-то других целей служит?
Аноним 26/02/17 Вск 16:29:00  273032
>>273029
Да нет, вроде реостат-переключатель (хз как он называется) чистенький, сетевой кабель тоже.
Аноним 26/02/17 Вск 17:34:39  273036
>>273031
Большие скорости создают больше помех. Спектр меандра представляешь себе?
Аноним 26/02/17 Вск 17:44:33  273039
>>273036
Ну и что, зачем нужно программное ограничение скорости? Программист-дебил будет знать, что при 50мгц большие помехи, но все равно поставит 50мгц?
Или имеется в виду, что при ограничении 2мгц будут более пологие фронты, чем при 50мгц?
Аноним 26/02/17 Вск 18:09:44  273041
>>273039
>Или имеется в виду, что при ограничении 2мгц будут более пологие фронты, чем при 50мгц?
Именно это.
Аноним 26/02/17 Вск 18:18:00  273042
>>273041
Понел.
Аноним 26/02/17 Вск 19:03:41  273048
>>273023
На фото видно что контакты соединены перекрёстно, следовательно замыкать их должен один сплошной контакт.
Аноним 26/02/17 Вск 19:13:02  273049
Вот в чем суть картиночного шизика v.2:
>>272965
1. >Требует пост с картинкой
>>272968
2. >Получает его
3. ???
4. Нихуя не помогает. Профит!!!111!1
Аноним 26/02/17 Вск 19:22:36  273051
>Форсы "знаменитостей" не приветсвуются
>приветсвуются

досадная метаграмматическая ошибка в слове
<приветсвуются>

Cрочно исправить во избежание последствий.
Аноним 26/02/17 Вск 19:27:05  273052
444444445151.png (12Кб, 905x509)
Почему данная схема не работает?
Аноним 26/02/17 Вск 19:33:10  273053
>>273052
Потому что.
Аноним 26/02/17 Вск 19:34:07  273054
>>273053
Ну шо ты так?
Аноним 26/02/17 Вск 19:36:04  273056
>>273049
Может таймер криво настроил?
Аноним 26/02/17 Вск 19:39:08  273058
>>273052
Транзисторы, подключенные к выводам моторчика, никогда не откроются одновременно.
Чего ты ожидал, подключая их таким образом?
Ну, если это, конечно, транзисторы. Ибо это не похоже на транзисторы. Это похоже на какой-то леденящий душу пиздец.
Аноним 26/02/17 Вск 19:41:37  273060
>>273058
ну даже если они не откроются никогда одиноково вовремя как это влияет на вращения моторчика?
Аноним 26/02/17 Вск 19:44:05  273061
>>273056
>>273049
>>272968
Судя по пику ты не настроил предделитель таймера в TCCR1B, первые три бита в нуле, а значит таймер остановлен.
Аноним 26/02/17 Вск 19:57:48  273065
>>273060
Никак это не влияет на вращение моторчика.
Транзисторы никогда не бывают открыты одновременно, следовательно через моторчик ток не течет, значит он и не вращается. Всё. Чего тут рассусоливать, хуё-моё.
Чего ты вообще ожидал от этой схемы?
Аноним 26/02/17 Вск 19:59:07  273066
>>273065
Тоесть ты хочешь сказать что ток может течь только на одну базу?
Аноним 26/02/17 Вск 20:02:51  273067
hbridge2.gif (6Кб, 487x421)
>>273052
H-мост гугли.
Аноним 26/02/17 Вск 20:13:07  273070
>>273067
я делал самодельный н мост и управлял им с ардуино. Затем я подумал почему бы не объеденить базы ведь пар транзисторов что бы задействовать меньше пинов, но ничего не заработало.Такая же схема была по действию и ничего не работало.
Аноним 26/02/17 Вск 20:18:55  273071
>>273070
Какие блядь базы, что ты там объединять собрался. Два пина всего.
Аноним 26/02/17 Вск 20:20:38  273072
>>273071
ну с этих двух пинов идёт + на базы 2 транзисторов и схема всё равно не работает
Аноним 26/02/17 Вск 20:23:43  273074
711.jpg (67Кб, 429x336)
>>273072
Там четыре транзистора.

Короче хватит мозги ебать мне. Разломай старый видак\мафон и вытащи оттуда готовый мост, его и еби.
Аноним 26/02/17 Вск 20:29:06  273076
>>273074
Я понял что там 4 транзистора.У меня не работала схема.Как ты мне тут объяснял из за того что ток не может течь на базы сразу двух транзисторов.
Я этого не знал и взял отдельно 2 транзистора,как бы часть н моста , что бы ещё раз убедиться что всё не работает.КАРОЧЕ БЛЯТЬ. Вот у нас два транзистора к их соединённым друг с другом базами подвели ток.Ты сказал что так работать не будет.Но в схеме н моста получется также к базам транзисторов из как бы с одного пина подведён ток, а так как ты считаешь эту схему правильной, то ты считаешь что это будет работать.Кароче ладно не уходи никуда,щас у меня вебм с конвернтируется и я тебе видио с моим моторчиком пришлю.
Аноним 26/02/17 Вск 20:36:44  273077
>>273074
тут надолго он 37 мегабайт весит,так что подожди
Аноним 26/02/17 Вск 20:39:05  273078
>>273077
ты хуй, бля пилососом конвертируешь там?
Аноним 26/02/17 Вск 20:58:35  273080
>>273074
Я хз пишет капча не валидна когда загружаю видио
Аноним 26/02/17 Вск 20:59:17  273081
>>273080
Просто пиздец 3 раза загружал 100 раз капчу перепроверял.Хуй.
Аноним 26/02/17 Вск 21:01:22  273082
>>273081
ты мне кстати какуюто гавённую схему н моста скинул.Я решил с деанонится и кину ссылку на контакт.
https://vk.com/video?z=video134307121_456239208%2Fpl_cat_updates
Аноним 26/02/17 Вск 21:02:29  273083
arx7eka6c.png (35Кб, 690x377)
>>273082
Насчёт моста, там вверху схемы должны быть пнп транзисторы, а утебя на схеме нпн.
Аноним 26/02/17 Вск 21:08:22  273084
1335121739-H-br[...].gif (14Кб, 483x360)
А ещё можно вот так:
Аноним 26/02/17 Вск 21:22:51  273086
потцоны, нужна помощь. Телик наебнулся. ролсен с ЭЛТ. симптомы: при включении в розетку загорается зеленым светодиод индикации и появляется характерный звук включения, потом светодиод загорается красным с характерным звуком выключения и так по кругу. экран не загорается. на пульт и кнопку не реагирует. Как будто что то не дает включиться ему. Подскажите куда копать, я понимаю, что это где то в блоке питания косяк но где может быть. Может это какая то типичная неисправность, своеобразный бутлуп? хото приложить не могу.
Аноним 26/02/17 Вск 21:28:29  273087
>>273086
Походу он не работает - неси в ремонт.
Аноним 26/02/17 Вск 21:29:16  273089
>>273086
Сейчас картинкозависимый прибежит.
Аноним 26/02/17 Вск 21:31:38  273091
>>273070
Пердуина головного мозга, загугли как работает транзистор и подумай, какие напряжения будут на узлах твоей схеме, тогда станет понятно почему они не могут открывать одновременно.
Аноним 26/02/17 Вск 21:32:17  273092
>>273086
Кондеры высохли прост. Выкинь его нахуй.
Аноним 26/02/17 Вск 21:37:47  273094
>>273086
Сапог-петля лол, за хвост и забор!

Кароче разбираешь, смотришь что явно подохло.
Смотришь надписи на плате и гуглишь их на предмет всяких русских\бразильских\африканских сайтов с васянами-чинильщиками и описаниями чё ломалось и как чинили.
Аноним 26/02/17 Вск 21:40:40  273096
Посоны, короче такая тема. У меня на бредборде есть 2 входа + и - (с ардуины подаю 5V и GND соответсвенно). Нужно сделать так, чтобы при нажатии кнопки порт + поменялся на порт -, и порт - на порт +, как это сделать?
Аноним 26/02/17 Вск 21:56:20  273100
448649846163.jpg (3Кб, 192x151)
>>273096
Аноним 26/02/17 Вск 21:58:59  273101
>>273096
минус ты имеешь ввиду что бы он принимал значения?На сколько мне известно пины на ардуине могут только 5В выдавать или принимать значения 5В.
Аноним 26/02/17 Вск 22:00:06  273102
>>273094
>>273092
>>273087
все, нагуглил сам уже
Аноним 26/02/17 Вск 22:01:08  273103
>>273094
бутлуп имеется в виду bootloop
Аноним 26/02/17 Вск 22:14:21  273105
В простых схемах с резисторами ток течёт от плюса к минусу. Все лампово и понятно. Потом повествование плавно переходит на биполярные транзисторы, где на схемах ток течёт с плюса на землю. Куда девается минус и почему?Почему никто не предупреждает о таком повороте дел?
Аноним 26/02/17 Вск 22:15:55  273106
1387050671122.jpg (16Кб, 208x242)
Посоны, нужно управлять релюшкой от сети, при этом задействовать минимум деталей. Сама релюшка рулится пятью Вольтами.
Аноним 26/02/17 Вск 22:32:48  273107
asn10000c.jpg (60Кб, 800x600)
Посоны, если при подключении такого релейного стаба спутать ноль с фазой - всё будет работать? Просто у меня в сети могут ноль с фазой меняться, даже не спрашивайте почему.

https://market.yandex.ru/product--resanta-ach-100001-ts/12718927
Аноним 26/02/17 Вск 22:37:05  273108
>>273107
Всё будет работать как положено.
Аноним 26/02/17 Вск 22:39:30  273110
>>273107
я не удержусь и спрошу, почему?
Аноним 26/02/17 Вск 22:42:07  273112
>>273076
>Как ты мне тут объяснял из за того что ток не может течь на базы сразу двух транзисторов
Ты, блджад, наглухо отбитый. Я тот чувак, что объяснял тебе ранее.
Ничего я тебе про базы не говорил, блджад.
Ток на базы может течь сколько угодно. Но транзисторы от этого одновременно не откроются. А значит, ЧЕРЕЗ МОТОРЧИК ток не потечет.
Аноним 26/02/17 Вск 22:48:03  273113
>>273048
Нет. Где ты видишь перекрестно? Поясни. Если бы всё было та просто - там бы стояла площадка такая-же как на D-Pad'е.
Аноним 26/02/17 Вск 22:58:08  273114
Хммм
Аноним 26/02/17 Вск 23:09:01  273115
14318173942293.jpg (81Кб, 486x640)
>>273106
Покупаешь тансформатор 220-12.
подключаешь к нему мост и кондер на 15в, полярный.
Ставишь кренку (78l05)
???
становишься арудиногосподином, который смог впервые в этом столетии подключить арудину к сети.
Аноним 26/02/17 Вск 23:16:06  273116
Да не усложняй.
Достаёшь зарядник от телефона... (ведь ты заряжаешь телефон от USB и зарядник нахуй не впёрся).
Аноним 26/02/17 Вск 23:16:41  273117
>>273115
Думал впилить последовательно катушке конденсатор, который ограничит ток, но тогда реле будет теребить с частотой в 100Гц.
Аноним 26/02/17 Вск 23:18:25  273118
>>273116
Я так и сделал, просто хотелось узнать от анона более изящное решение этой задачи.
Аноним 26/02/17 Вск 23:18:59  273119
index.jpg (12Кб, 199x253)
Есть одни та-56м, как припаять к ним аудиоджек?в радиотехнике не шарю совсем
Аноним 26/02/17 Вск 23:24:26  273120
Пережал провод в наушниках, звук пропал. Отрезал провода, снял изоляцию, прижал проводки руками не паяя, просто чтобы проверить. Звук есть, но где-то в дали, очень тихий, почти не слышно. Мне продолжать акт пердолинга или я убил наушники?
Аноним 26/02/17 Вск 23:29:18  273122
>>273105
Так, погуглив я понял, что предположительно минус объединяют с землёй. Для чего тогда земля нужна?
Аноним 26/02/17 Вск 23:30:19  273123
>>273101
Просто у меня есть DC мотор, и если на него подсоединить провода + и -, он будет крутиться в одну сторону, а если - и +, то в другую, и мне нужно было чтобы мотор крутанулся в одну сторону , а по нажатии кнопки - в другую.
Аноним 26/02/17 Вск 23:37:25  273125
25646534464.png (9Кб, 220x403)
>>273122
Это условность. GND может быть как "+", так и "-". Эта условность значительно упрощает понимание схемы.
Человеку просто так удобнее думать относительно некоторого "пола".
Аноним 26/02/17 Вск 23:39:22  273126
14826003657270.jpg (4Кб, 170x163)
>>273105
Ток всегда идёт от минуса к плюсу.
Аноним 26/02/17 Вск 23:39:48  273127
image.jpg (152Кб, 640x640)
>>273123
Только честно, гуглил реверс двигателя arduino?
Аноним 26/02/17 Вск 23:40:07  273128
>>273123
Минус - это земля, gnd в твоем случае. Также нельзя подключать мотор напрямую к микроконтроллеру, так как ты ему попалишь пины.
Аноним 26/02/17 Вск 23:47:41  273130
>>273128
>а по нажатии кнопки - в другую.
Здесь я не минус имел ввиду, это тире. Кнопка абстрактная.
>>273127
Нет, виноват. Спасибо.
Аноним 26/02/17 Вск 23:53:24  273132
test.png (42Кб, 1012x586)
Почему конденсатор не хочет разряжаться? Откуда там 7.5 вольт, должно же быть около 0.1? В чем ошибка?
Аноним 26/02/17 Вск 23:55:35  273133
>>273125
Спасибо за ответ. Мне значительно усложнила.
Т.е. в простейшем транзисторном ключе я минуса источников на эмиттер сажаю, я правильно понял?
Аноним 26/02/17 Вск 23:56:39  273134
>>273133
Да.
Аноним 26/02/17 Вск 23:57:54  273135
>>273132
Зачем тебе Q1?
Аноним 26/02/17 Вск 23:59:11  273136
>>273135
5->15в и инверсия сигнала, на схеме это не отражено
Аноним 27/02/17 Пнд 00:02:30  273137
>>273136
У тя вцц сколько вольт?
Аноним 27/02/17 Пнд 00:03:40  273138
>>273137
15, говорю же я не стал рисовать второй источник питания, но вместо кнопки типа 5 вольт.
Аноним 27/02/17 Пнд 00:03:56  273139
>>273134
Огромнейшее спасибо, ты вернул логику в мой мир.
Аноним 27/02/17 Пнд 00:22:03  273140
>>273139
Мне б еще кто вернул. Транзистор открыт, а конденсатор, сука, не хочет разряжаться. ну что за пиздец такой
Аноним 27/02/17 Пнд 00:27:03  273141
1482215433024.jpg (692Кб, 2560x1600)
>>273117
Больше делай, меньше думай. Ты не понимаешь ток. Нужно чтоб он тебя ебнул, тогда сразу все зашаришь.
Аноним 27/02/17 Пнд 00:28:48  273142
изображение.png (5149Кб, 1632x1224)
изображение.png (4821Кб, 1632x1224)
изображение.png (3105Кб, 1280x960)
изображение.png (2892Кб, 1280x960)
>>272991
>>272852
Проебался когда фоткал и маркировку не списал, потом может перепишу.
Пока только моя фотка 70-й слимки и другого китайского NA для фатки без сети отличается заметно, но думаю полезен
Аноним 27/02/17 Пнд 00:29:11  273143
>>273126
Частицы, отрицательные частицы идут к плюсу, и мы считаем что это положительные идут к минусу.
Они как бабы, нихуя не делают, рядом мужики выполняют всю работу, а вся заслуга им, а не хуемразям поганым.
Аноним 27/02/17 Пнд 00:41:09  273144
>>273140
Так он же через резистор R2 и диод постоянно заряжается.
Аноним 27/02/17 Пнд 00:42:07  273145
>>273141
Это ты о чем?
Аноним 27/02/17 Пнд 00:43:47  273146
test.png (21Кб, 1012x586)
>>273144
До 0.15 вольт? Ну да, охуенно заряжается.
Аноним 27/02/17 Пнд 00:51:53  273147
>>273146
Эй, долбоеб. У тебя эта точка к земле прижата, хули ты хочешь?
Аноним 27/02/17 Пнд 00:56:16  273148
>>273147
Ты че, тупой? Она и должна быть прижата к земле чтобы конденсатор мог разрядиться.
Аноним 27/02/17 Пнд 01:01:12  273149
1.png (2571Кб, 1920x1080)
2.png (2581Кб, 1920x1080)
>>273120
Почитал несколько статеек на эту тему и более менее задачу понял.

Ебусь больше часа. Как мне припаять 4 провода на плату? Это же пиздец, она маленькая до жути. Стараюсь, пытаюсь, но в итоге сплошной хуй. Может есть секрет, про который я не знаю? Аноны, выручайте! Это реально вообще?
Аноним 27/02/17 Пнд 01:19:08  273151
image.png (117Кб, 554x437)
Помогите пожалуйста найти на алике микрофон с входом под наушники с меня как обычно нихуя
Аноним 27/02/17 Пнд 01:20:07  273152
>>273149
юзай маленькое жало. на ура все спаяешь
Аноним 27/02/17 Пнд 01:25:02  273154
>>273113
Ой, нахуй иди
Аноним 27/02/17 Пнд 01:27:44  273156
>>273107
>всё будет работать?
Да
Аноним 27/02/17 Пнд 01:29:16  273157
>>273119
>как припаять к ним аудиоджек?
>в радиотехнике не шарю совсем
Отдать тому кто шарит.
Аноним 27/02/17 Пнд 01:31:49  273158
>>273132
А с хуя ли он должен разряжаться?
Ты настолько хуёво рисуешь схемы что даже сам потом не можешь в них разобраться.
Аноним 27/02/17 Пнд 01:45:09  273159
>>273158
Я нормально рисую схемы и вижу, что он должен разрядиться.
У тебя по делу есть что сказать, или так просто спизданул?
Аноним 27/02/17 Пнд 01:45:44  273160
>>273117
Влепи ещё и диод.
Аноним 27/02/17 Пнд 01:48:33  273161
cdel7.GIF (5Кб, 615x252)
>>273160
Потом ещё один, ну и так далее.
Аноним 27/02/17 Пнд 01:49:09  273162
>>273148
Через что он у тебя разрядится, уебень ты пиздоголовый? Он же у тебя, дауна, через диод подключен.
Аноним 27/02/17 Пнд 01:51:42  273163
>>273162
Глаза от говна прочисти и найди на схеме второй транзистор, который открыт.
Аноним 27/02/17 Пнд 01:59:17  273165
>>273159
>Я нормально рисую схемы и вижу, что он должен разрядиться.
Ну ясно.
Аноним 27/02/17 Пнд 02:01:51  273167
>>273165
Уебывай отсюда уже, школодебил, раз ничего внятного сказать не можешь.
Аноним 27/02/17 Пнд 02:04:36  273168
>>272903
Ты не особо-то рассчитывай в будущем на эти 1,41. Это в идеале так, а на самом деле — тут падение на обмотках, там падение на диодах, туда-сюда, и никаких 1,41 не выходит.

КПД это тоже касается: если усилитель выдаёт 15 Вт на нагрузку, это ещё не значит, что он потребляет 15 Вт питания: он потребляет больше, часть уходит на нагрев Вселенной. Схемы твоей нет, скорее всего там АВ в оконечном каскаде, судя по питанию; он более-менее эффективный, но всё-таки не 100%. Надо делать запас.

Ты не там умножаешь; если так соединять, ток будет один и тот же, а напряжения плеч сложатся. То есть, 15 В/0,5А и 15В/0,5А — это будет 30В/0,5А, т.е. 15 Вт. Это для примера.
Аноним 27/02/17 Пнд 04:18:57  273170
relays-f8.gif (5Кб, 640x250)
>>273106 5в реле жрут около 100мА, так что забудь о безтрансформаторных бп. Возьми китайский блок питания на 5в и при желании добавь резистор с конденсатором для экономии энергии.
Аноним 27/02/17 Пнд 09:46:50  273173
>>273154
Взаимно.
Спеиально снял плату, прозвонил, понял что был не прав, но ты всё равно с таким подходом нахуй иди.
Котаны, поясните за такие маркеры, какие из них годные и сколько стоят? >>272998
Аноним 27/02/17 Пнд 11:01:06  273174
Я кстати кажется нашел причину выхода плитки из строя. Там напрямую к ТЭНу был подключён светодиод, к которому было подведено сопротивление в 90 кОм. Так вообще делать можно? Светодиод естественно мёртвый.
Аноним 27/02/17 Пнд 11:08:43  273176
>>273170
Шим тут для уменьшения потребления?
Аноним 27/02/17 Пнд 11:53:40  273180
Screen Shot 201[...].png (122Кб, 1952x1134)
>>273176 Да, большинство реле гарантируют срабатывание при ∼0.73 от номинала, а удержание при ∼0.4. Скажем 12в реле отлично работают от 5в.
Аноним 27/02/17 Пнд 12:59:09  273185
>>273168
Как раз на 1.41 расчитывать можно - это при рабочем токе будет столько, а на холостом ходу или малой нагрузки будет больше, даже с учетом падения на выпрямителе.
>>272903
> Если комбик 15w, а обмотки по 15v, то каждая обмотка должна быть по 1а или суммарно 1а(2*0,5а)?
Хуй знает что у тебя там за усилитель стоит, а так 90% что обмотка одноамперная или больше.
Аноним 27/02/17 Пнд 16:19:41  273205
Есть нерабочая мышка мх518,провод проверял.Но при подключении ни как не реагирует и не распознается.Возможно как то починить?
Аноним 27/02/17 Пнд 17:39:05  273209
>>273180
Это пока новые, б/у реле после 100-500к мех. цилов так уже не может.
Аноним 27/02/17 Пнд 18:29:28  273214
>>273132
бамп
Аноним 27/02/17 Пнд 19:13:13  273216
>>273205
Фото платы пили.
>>273149
Можно юзать и большое жало. Заточи паяльник, соберись. Все получится. Распиновку-то знаешь?
Аноним 27/02/17 Пнд 19:17:39  273218
>>273205
Возможно.
Аноним 27/02/17 Пнд 23:46:29  273238
IMG201702272306[...].jpg (2821Кб, 3328x1872)
IMG201702272309[...].jpg (1876Кб, 3328x1872)
>>273216
Аноним 28/02/17 Втр 00:42:58  273240
>>273174
А как ещё можно сделать? Хуй знает, про какую ты плитку вообще.
Аноним 28/02/17 Втр 01:33:48  273241
Котоны, есть бп со стабилизатором типа пикрилейтед. Хочу брать с него питание для аудио усилка, по обычной сетевой utp витухе 2-3м длиной. Вопрос: какие подводные камни могут возникнуть, нужен ли какой-нибудь LC-фильтр на вводе питалова в усь?
Аноним 28/02/17 Втр 03:17:35  273244
>>273238
Проверяй транзисторы если есть мультиметр. Если нет, то в помойку или к усатым.
Аноним 28/02/17 Втр 05:44:19  273247
>>273152
Тащемта получилось и большим. Я просто насрал припоем на проводки, приложил их к плате и прижарил паяльником, припаялось нормально.

>>273216
> Все получится.
Почти получилось.
Вчера я плюнул на всё это дело и отрезал на хуй этот усилитель, прихуячив новый от дешёвых ушей. Кое как спаял проводки, хуяк-хуяк, изолента и готово. Работает только одно ухо.
Разозлился, отбросил уши и решил брать новые, но денех мало и я всё таки пошёл дальше превозмогать. Взял отрезанный усилитель, отпаял от него все провода, напаял новые. Теперь наушники со всем родным, готово. Ебался я с ними часа три точно, но... ОДНО УХО БЛДЖАД.

В чём проблема я даже не представляю, я всё сделал правильно. Видимо сдохло именно ухо, а не кабель.
Аноним 28/02/17 Втр 07:00:12  273248
>>272230 (OP)
Обясните такой момент, подключаю к инвертору 1000 Вольт сопротивление 100 Ом и 10 кОм.
10 кОм превращается в уголёк, а 100 Ом в свою очередь еле греется. Казалось бы - чем выше сопротивление, тем меньше ток и соответсвенно мощность. А значит грется должен резистор с меньшим сопротивлением, а на деле всё происходит иначе.
Аноним 28/02/17 Втр 07:54:11  273249
>>273248
срабатывает токовая защита.
Аноним 28/02/17 Втр 08:15:22  273250
>>273249
Это безопасно? Я подключил сопротивление вместо мониторной лампы. Конечно, хотелось бы не греть лишний раз резистор, но инвертор не наебнётся в таком режиме?
Аноним 28/02/17 Втр 09:26:33  273252
Где найти человека, который за небольшое количество денег одну приблуду переделает? ДС. Может есть тут тред специальный?
Аноним 28/02/17 Втр 09:50:58  273255
>>273252
Радиокот, радиоскот, VRTP... и десятки других форумов.
"Небольшое количество" как правило начинается с 2000р.
Аноним 28/02/17 Втр 09:59:28  273256
69a225fed81f568[...].jpg (10Кб, 160x160)
>>273248
ну, всё верно. ты когда рукой быстро по ковру проводишь становится горячо из-за трения, может даже быть ожог. а если смазать ковер жиром, то бишь уменьшить сопротивление, рука по небу будет просто скользить.
так же и с резистором - большое сопротивление сдерживает большой ток, из-за этого сильно греется, малое сопротивление спокойно пропускает через себя всё что угодно и из-за этого не успевает нагреться.
Аноним 28/02/17 Втр 10:36:42  273258
>>273252
Что за приблуда?
Аноним 28/02/17 Втр 10:39:32  273259
livolo.jpg (1378Кб, 1536x2048)
>>273255
>>273258
Спрошу и тут тогда, форум же, лол. ДС1, сам подвезу-заберу.
Задача - переделать вот такой вот двухлинейный сенсорный "выключатель" livolo в "кнопку" (держишь - замкнуто, отпускаешь - разомкнуто). Никаких радиомодулей нет.
Купить готовое невозможно - однолинейные продаются и выключатели и кнопки, а двухлинейные - только выключатели.
Схемы какие-то примерные в интернетах есть http://we.easyelectronics.ru/Shematech/preparirovanie-sensornogo-vyklyuchatelya-livolo.html но от версии к версии китайцы потроха меняют понемногу.
Готов кто взяться? mailmailmail000@list.ru
Аноним 28/02/17 Втр 13:31:11  273265
Привет, раковник, стоит задача сделать устройство для вывода шрифта Брайля - один символ это матрица 2*3 из подвижных элементов. Вопрос заключается в том, как реализовать эти самые "тычки"? Предполагаю, что нужны электромагниты, но есть ли такие, уже готовые? В какую сторону гуглить эти тыкательные индикаторы?
Аноним 28/02/17 Втр 13:37:15  273267
>>273256
Снова читал сквозь пальцы? Я закон Ома знаю, но иногда он не работает
Аноним 28/02/17 Втр 13:41:16  273272
>>273248
А на сколько Ватт рассчитаны резисторы?
Аноним 28/02/17 Втр 13:41:18  273273
>>273267
Он всегда работает, довн. Тебе уже сказали, срабатывает токовая защита. Если бы ее не было и мощности источника хватило бы, то резистор 100 ом взорвался бы у тебя в руках, потому что мощность это квадрат тока на сопротивление.
Аноним 28/02/17 Втр 13:43:51  273275
>>273256
>малое сопротивление спокойно пропускает через себя всё что угодно и из-за этого не успевает нагреться
Ой лол, это я прочёл сквозь пальцы. Радач, представьте что он может напаять с такими познаниями.

>>273273
Так я согласился с токовой защитой. Резисторы по два вата стояли
Аноним 28/02/17 Втр 13:44:38  273276
>>273132
эй пидарасы. выяснил и без вас, что на ресет-пине есть подтяжка к плюсу и потому конденсатор не разряжается.
идите вы нахуй, бесполезные твари.
Аноним 28/02/17 Втр 14:10:50  273281
>>273265
https://youtu.be/mOw7pcR9YH0
Аноним 28/02/17 Втр 14:46:13  273285
14862303329970.png (229Кб, 260x1009)
>>273275
Осел, блядь, попробуй подключи телевизор через обычнуй шнур и через тонкие провода. Тонкие у тебя нагреются и спалят всю хату, блядь.
Аноним 28/02/17 Втр 15:38:27  273292
15.jpg (173Кб, 1023x665)
Сап, анон.
Есть мама-выход coaxial-out. На другой стороне мама jack 2.5-in

Можно как-то связать одним проводом без переходников джек и коаксиал?

В случае с джек-джек это был бы трёхканальный провод, где на одном и другом коннекторе я бы тупо припаял по три провода.
Как тут решить проблему, чтобы с одной стороны кабеля в итоге был jack 2.5 папа, а на другой coax папа?
Аноним 28/02/17 Втр 15:39:59  273293
А. Ну да. наушники-плеер это.

>>273292
Аноним 28/02/17 Втр 16:04:48  273295
>>273292
Нихуя не понятно, какие три канала?
Ищешь готовый кабель, или покупаешь разъемы и делаешь сам.
Аноним 28/02/17 Втр 16:16:39  273296
>>273241
Бамп. Какие подводные камни длинных проводов от БП?
Аноним 28/02/17 Втр 16:21:02  273297
>>273296
Если у самого усилка емкость по питанию достаточно то все норм будет. Могут появиться помехи, если криво разведена сигнальная земля и сигнал идет параллельно и имеет общую землю с источником, но не обязательно.
Аноним 28/02/17 Втр 16:45:54  273300
>>273297
т.е. достаточно только емкость влепить, дросселей никаких не нужно?
Аноним 28/02/17 Втр 16:52:33  273301
>>273300
У тебя возле любого элемента должна быть емкость по питанию, не обязательно вся. Если внимательно почитаешь датащиты на интегральные усилители то найдешь что там даже величины рекомендованные указывают. По питанию большой помехи навестись не может, если уж так хочешь выебнуться - воткни синфазный дроссель.
Аноним 28/02/17 Втр 16:55:29  273302
>>273292
>coaxial-out
Это ты про S/PDIF, что ли?
Аноним 28/02/17 Втр 17:17:37  273304
>>273301
Понял тебя, спасибо!
Аноним 28/02/17 Втр 18:31:06  273309
>>272230 (OP)
Есть МК работающий на 8Мгц, есть какие-то варианты получать инфу с порта чаще, чем позволяет частота?
Аноним 28/02/17 Втр 18:56:34  273315
>>273309
Что за девайс?, Что значит с порта? Смотреть состояние на определенном пине?
Аноним 28/02/17 Втр 18:57:03  273316
MainCoaxialAsse[...].jpg (30Кб, 450x299)
>>273302
Это я про coaxial
>>273295
А можно сделать так, чтобы с одной стороны был jack? Или 'это так не работает'?
Аноним 28/02/17 Втр 18:59:11  273317
coaxial-digital[...].jpg (15Кб, 500x264)
Или вот такой. Вот такой вот скорее всего, т.к. тот - зажимать надо, а этот вставил и всё.
Аноним 28/02/17 Втр 19:08:29  273318
>>273285
Осёл ты, так как у телевизора мощность фиксированная и ток потребления не упирается в предел толстого провода.
Аноним 28/02/17 Втр 19:15:37  273319
>>273292
Припаять джек к коаксиалу
Аноним 28/02/17 Втр 19:16:02  273320
>>273292
Твой коаксиальный выход - цифровой, следовательно нужен ЦАП и одним кабелем не обойтись.
Аноним 28/02/17 Втр 19:22:48  273321
14550038057020.webm (200Кб, 640x360, 00:00:01)
>>273238
Ебать ты фотограф, делал два фото платы с одной стороны
Возможно кварц отъебнулся
Аноним 28/02/17 Втр 19:30:41  273323
>>273319
А как его паять-то? Вот если бы у меня был джек-джек, я бы тупо припаивал два провода на левый и правый канал + ещё какую-то хуйню по середине. (Я не технарь, неябу). На обоих коннекторах. А чо в случае с коаксил-джеком делать? И какой провод должен их соединять в итоге-то?..

>>273320
Лол. Ты сейчас предлагаешь цифру в аналог, когда мне нужна цифра? Это чтоб потом ещё и аналог в цифру возвращать? Ясен хуй кабелей и коробочек будет много, если такой хуитой страдать :D
Мне не нужен аналог же, цифра нужна.
Аноним 28/02/17 Втр 19:35:02  273324
Я просто не в курсе, как работают кабеля. И в моём понимание коаксиальный коннектор => коаксиальный кабель, а следовательно и на другом конце тоже коаксиальный коннектор. И я, типа, интересуюсь, возможно ли сделать как-то так, чтобы был 1 коннектор коаксиальный, а другой джековский и их соединял кабель(неябу какой), или такое не возможно? Если возможно, то каким кабелем это соединяется и как?
Аноним 28/02/17 Втр 19:36:11  273325
>>273323
Ищешь на али digital audio converter со входом coaxial и выходом аналоговым
Аноним 28/02/17 Втр 19:38:19  273326
>>273325
А без переходников возможно сделать так, как я написал?
Аноним 28/02/17 Втр 19:39:09  273327
>>273326
Нет. Нужно активное устройство.
Аноним 28/02/17 Втр 19:40:13  273328
>>273327
Заябись, вот это нужный мне ответ. Благодарю.
Аноним 28/02/17 Втр 20:02:58  273330
pow.JPG (690Кб, 1600x1341)
Анон, есть пикрелейтед БП роутера. 12V@1.5A

Нужно его перенести в другой конец квартиры, где нет розетки. План нарастить шнур от блока питания еще на 4-5 метров, родной примерно 1.5м.

Вопрос какой, взлетит или нет? Сколько допустимая длина шнура чтобы БП отдавал те же значения тока и напряжения? Какого сечения следует использовать кабель?

Спасибо
Аноним 28/02/17 Втр 20:11:16  273331
>>273330
Я тоже такое пытался делать. Тонким проводом. Напряжение просело.
Я бы брал сетевой для 220, который с сечением 1.5.
Аноним 28/02/17 Втр 20:16:42  273332
>>273330
Взлетит.
Шнур такой же толщины что и родной, или толще.
На конец шнура ферритовый фильтр.
Аноним 28/02/17 Втр 20:20:11  273333
>>273332
Вообще конечно как уже писали лучше 230в удлинни
Аноним 28/02/17 Втр 20:26:39  273334
>>273330
Витуха 8 жил. Делай в параллель, 4+4. Хватает минимум метров на 50.
Аноним 28/02/17 Втр 20:29:04  273335
>>273330
Нарасти со стороны 220, можно хоть сраным шввп 0.5.
Аноним 28/02/17 Втр 20:43:41  273337
>>273330
Толстого лучше сечения бери, иначе перегреются если нет защиты по току. Выше уже обсуждали.
Аноним 28/02/17 Втр 21:13:48  273338
DSCN5047-800.jpg (127Кб, 800x600)
073992.jpg (101Кб, 969x768)
Был бп от компа на 300 ватт. Включил перемычкой (зеленый черный провод), он ёбнул и вырубился. Поменял ебнувшую деталь (кондер 3200 10 вольт на 2800 10 вольт). Теперь перед включением подключил к нему старый, но рабочий жосткий диск, опять замкнул перемычкой, заработало. Жд крутится, вентилятор на бп крутится. Подключил к 12 вольт (желтый) моторчик от омывателя стекла для какой то тачки (брал на разборе автомобильном на корпусе что то на немецком было написано и 12 вольт). Закрутился. Попытался остановить пальцами вал, не остановил, но бп опять вырубился,теперь без хлопка. Что еще могло там сгореть. Желательно на пальцах ,так как по другому не пойму.
Аноним 28/02/17 Втр 21:51:15  273339
>>273338
проиграл с тебя
Аноним 28/02/17 Втр 22:56:18  273342
ванга.jpg (34Кб, 480x480)
>>273338
>Подключил к 12 вольт (желтый) моторчик от омывателя стекла
Такие вещи нельзя подключать без встречных фильтров и быстродействующих диодов
>Что еще могло там сгореть.
Кондёр или Шоттки.
Аноним 01/03/17 Срд 00:03:40  273345
>>272359
>стоит ли заказывать
При такой цене и при стольки отзывах у кого-то может возникнуть такой вопрос? Серъёзно?
Аноним 01/03/17 Срд 00:25:54  273346
>>273323
Подожди, ты хочешь сказать, у тебя на принимающей стороне цифровой вход выполнен на джеке, да ещё 2,5?
Аноним 01/03/17 Срд 02:42:35  273350
>>272852
Ну что ты братишка притих?
Аноним 01/03/17 Срд 05:39:11  273353
Такое дело, лазерный принтер даже на максимальной насыщенности печатает брабантские кружева, которые протравливает насквозь. Плата выглядит как говно, тонкие дорожки вообще перебивает.
Что можно сделать? Может, есть какая-то секретная техника? Заебывает каждый раз фломастером по всем дорогам промазывать.
Аноним 01/03/17 Срд 05:51:46  273354
>>273353
Мож картридж или фотобарабан хуёвый?
Или печатаешь с экономией тонера или не в только чёрном режиме.

Чтобы устранять косяки печати никаких особых техник нет. Вся проблема в принтере \ свойствах печати.
Аноним 01/03/17 Срд 06:11:59  273356
>>273354
Принтер сапог 4410, ч\б, картридж неполноценный что был в комплекте, пока не менял. Стоит барабан поменять на новый?
Алсо, я перевожу утюгом и смываю бумагу. Если обмазывать уф лаком - может лучше будет?
Аноним 01/03/17 Срд 07:23:52  273358
Почему если сделать делитель из R и реактивности (L или C) ровно пополам от V~in, то напряжение на каждом из них будет ровно Vin * sqrt(2) то есть RMS. Например если на входе 100VAC (пик), и R=X, то на R и на X будет по 70V пик. Причем не зависит от частоты. Ебаить какое чудо!
Аноним 01/03/17 Срд 07:35:51  273360
>напряжение на каждом из них будет ровно Vin * sqrt(2)
Потому что на реактивном сопротивлении напряжение отстает/опережает ток на четверть периода.

>Причем не зависит от частоты.
Не зависит, потому что ты наверное смоделировал с реактивным сопротивлением, не зависящем от частоты. Реактивное сопротивление конденсатора и индуктивности зависит от частоты.
Аноним 01/03/17 Срд 07:43:42  273361
>>273360
А корень из двух как следует из четверти периода?

Про независимость от частоты я имею ввиду для входного сигнала любой частоты это верно (если R=X то на каждом будет Vin*sqrt(2)). Но это следует из того что ты выше сказал про сдвиг.
Аноним 01/03/17 Срд 08:02:02  273362
>>273361
>А корень из двух как следует из четверти периода?
Из четверти периода следует то что напряжения тоже будут сдвинуты. Сумму двух синусоид с одинаковыми амплитудами и разными фазами можешь посчитать?
Аноним 01/03/17 Срд 08:20:39  273364
>>273362
А, ну можно фазор построить - два вектора под прямым углом. гипотенуза треугольника со сторонами 1 и 1 это корень из двух. Или что тоже самое синус и косинус 45 град это 1/sqrt(2).
Аноним 01/03/17 Срд 09:05:23  273367
>>273339
Да я сам с себя лолирую люто.
>>273342
>встречных фильтров бла-бла-бла
То есть сам не смогу запитать этот моторчик нормально никак?
Аноним 01/03/17 Срд 10:42:58  273370
>>273356
>сапог 4410
Что?

Ну так попробуй картинку какую-нибудь чёрно-белую распечатать - если косяки (белые полосы - барабан, тусклый цвет - картридж) будут, то надо что-то менять.

Погугли о симптомах.
Аноним 01/03/17 Срд 11:12:44  273378
>>273370
у меня и полосы и тусклость были на ml-2015 заправил, всё починилось.
Аноним 01/03/17 Срд 11:48:14  273379
IMG201702211723[...].jpg (675Кб, 1000x1777)
IMG201702211725[...].jpg (840Кб, 1920x1080)
IMG201702221646[...].jpg (448Кб, 1920x1080)
Если вместо кондера вздутого 10 вольт на 2200 по маркировке поставить на 4000 мкф норм будет или не. Это же цепь дежурного питалова комп вобще не включался выпаял с китаеговна днс блока питания, но прошлого такого же говнокондера хватило месяца на 4.
Аноним 01/03/17 Срд 11:57:10  273380
IMG201702192134[...].jpg (899Кб, 1100x1955)
>>273379
Новых кондеров на 2200 небыло в магазе, были по маркирофке на 3300 но по факту на 4000.
Аноним 01/03/17 Срд 12:40:21  273382
>>273379
>>273380
Ставь, главное чтобы не менее 10В.
Аноним 01/03/17 Срд 13:34:14  273387
>>273382
Анон какой фирмы нормальные кондеры или все одно говно в разной обёртке?
Аноним 01/03/17 Срд 13:36:22  273388
>>273387
ты же не будешь ждать месяц пока они приедут, верно? Что купишь, то и ставь. Обычно низковольтные относительно приличные. Всякие capxon, поддельный jamicon и т.д.
Аноним 01/03/17 Срд 14:02:48  273391
DSCF1612.JPG (2698Кб, 2816x2112)
РадиоАнтон
Есть усилок, Радиотехника У-7101(пик релейтед). И у него проблемы с подключением наушников. Когда в гнездо суешь джек, реле реагирует на это чуть лучше чем никак, может отключить АС, может вообще никак не отреагировать, может начать щелкать туда-сюда. Из-за этого при использовании ушей, приходится выдергивать АС из гнезд.
В чем может быть проблемес? Пытался разобрать сам разъем но не получилось. Ломать дальше не стал, собрал в зад.
Уши sony mdr-v500
Аноним 01/03/17 Срд 14:21:09  273394
>>273391
>совковое дерьмо
>В чем может быть проблемес
Ну я даже и не знаю.
Аноним 01/03/17 Срд 14:46:53  273397
>>273391
Ты и так понимаешь что разъём сломан.
Зачем многабукав написал?
Аноним 01/03/17 Срд 15:41:15  273399
cQhSkVdQvTQ.jpg (506Кб, 1536x2048)
Зачем жить, если на всю комнату только одна ебаная розетка, а ты ни сном ни духом как приделать ещё одну?
Аноним 01/03/17 Срд 16:00:24  273402
>>273399
купи переноску, дебил
Аноним 01/03/17 Срд 16:04:52  273403
>>273402

так и хули, купил, теперь в одном углу есть, а в другом нет
Аноним 01/03/17 Срд 16:06:15  273404
14883734378850.jpg (92Кб, 800x600)
>>273403
Еще одну купи
Аноним 01/03/17 Срд 16:19:07  273406
blob (336Кб, 595x454)
Анон, чем порядочные пацаны штыри лудят? А то заебался я сними уже канифоль их не берет, приходится вытаскивать их из магазина и держа пасатижами греть паяльником кончик у каждого, прям долго нужно греть. Патом они естественно в дырки не пролазиют с каплями припоя, приходится со стороны дорожек просовывать и с другой стороны одевать на них эту черную поеботу. Флюсом каким-то пробовал, паяется заебись, только смывается хуево, через какое-то время припой темнеет и крошится, все вываливается блядь. Кароч, думаю заказать на алиэкспрессе чего-нибудь, подскажите чо купить. Чтобы дешевый и заебатый.
Аноним 01/03/17 Срд 16:32:20  273407
>>273406
Не уверен что твой случай, но возможно...
Есть у китайцев такая подъёбка, покупаешь новые детали в герметичной упаковке, всё заебись паяется нормально. Полежит распакованным недельку-другую и пиздец, нихуя не паяется, как будто окислилось всё гроб кладбище.
Аноним 01/03/17 Срд 16:33:12  273408
>>273406
нахуй их лудить? они и так замечательно паяюся
Аноним 01/03/17 Срд 16:38:55  273409
Что произойдет, если в стм32 таймер, настроенный на захват, досчитает до 65536, а захвата так и не произойдет? начнет с нуля считать, или остановится на 65536?
Аноним 01/03/17 Срд 16:46:38  273412
>>273408
нет, это не так
Аноним 01/03/17 Срд 16:57:22  273414
>>273408
я думаю, он просто разные бывают. но я же не буду с паяльноком в магазин ходить чтобы проверить как они паяются
Аноним 01/03/17 Срд 17:13:48  273416
>>273409
По идее по кругу будет крутиться, а авр так, ну и, конечно, зависит как он у тебя настроен при переполнении.
Аноним 01/03/17 Срд 17:30:29  273420
>>273406
Ты просто пать нихуя не умеешь, или расходники говно, это я тебе как усатый заявляю.
Эти штыри отлично паяются.
Аноним 01/03/17 Срд 17:37:57  273421
>>273367
>То есть сам не смогу запитать этот моторчик нормально никак?
Можешь
Посмотри как делается встречный фильтр и ставится диод против самоиндукции
В яндексе надеюсь не забанен?
Аноним 01/03/17 Срд 17:41:30  273422
>>273420
Там походу какой нибудь китайский рма 223 за 70 рублей это говно годится только для нихуя..... Этих пидоров на ютубе запретить надо с рефералками, паяльники у них отличные усб то бля флюс хороший. Парень знакомый подогнали флюс гель они ими лампы паяют в НИИПП он лудит всё без проблем что я пытался паять. Он розовый был в баночке как две крышки от бутылок 1,5л сейчас уже пожелтел от времени теперь как канифоль цветом.
Аноним 01/03/17 Срд 17:46:04  273423
>>273420
так заяви мне, какой флюс взять. по человечи же спросил: какой флюс купить, чтобы дешовый и заебатый
Аноним 01/03/17 Срд 17:47:07  273424
>>273422
как раз думал рма223 заказать чтоли) че, гавно чтоли? =(
Аноним 01/03/17 Срд 17:50:41  273425
blob (476Кб, 1207x525)
>>273420
этот заебись?
Аноним 01/03/17 Срд 17:55:32  273426
флюс.jpg (231Кб, 1280x720)
>>273423
Вот этикетка розовая была как и флюс, он года за три цвет сменил но по назначению так же все ок. Там этикетка розовая в цвет крышки называется флюс гель. +пос 61 один с канифалью.
Аноним 01/03/17 Срд 17:56:44  273427
>>273426
как я по этой картинке заказывать буду я хуй знает xD
Аноним 01/03/17 Срд 17:59:44  273428
>>273425
Да там хер угадаешь походу... Я изматерился нахер когда пытался этим говном паять, он будто для отпайки феном онли , но я за 70 руб х2 брал года 2 назад.
Аноним 01/03/17 Срд 17:59:52  273429
>>273416
>зависит как он у тебя настроен при переполнении.
А как это настроить? Там чет непонятно нихуя, для таймера только один интеррупт, и вот не ясно, он срабатывает и при переполнении и при захвате?
Аноним 01/03/17 Срд 18:00:46  273430
moustache-2.jpg (149Кб, 800x800)
>>273423
ЛТИ-120.
Аноним 01/03/17 Срд 18:02:21  273431
>>273425
Вы ебанутые? идете в электронную лавку и покупаете за 20р лти-120. 1 баночки хватит на пол года
Аноним 01/03/17 Срд 18:04:13  273432
>>273406
Хуй знает, я всё паяю Ф5 из гастронома. Такого чтоб не паялось ещё не было.
Если совсем всё плохо - зашкурить\прогреть на таблетке гидроперита\использовать мощный флюс типа хлористого цинка, но такое бывает никогда.
Аноним 01/03/17 Срд 18:05:09  273433
2017-02-0122-42[...].png (369Кб, 1026x688)
51bfe1.jpg (44Кб, 300x377)
>>273427
А нахер тебе али бери пос 61 припой а не говно хуй пойми какого состава. Нашел тебе картинку вроде оно.
Аноним 01/03/17 Срд 18:17:06  273434
>>273399
Ну так прикрути, хули там думать. Покупаешь провод, розетку с крышкой (не с торчащей керамической хуетой, под неё надо дырку в стене долбить), прикручиваешь к стене крышку на дюбель, выключаешь свет, раскручиваешь старую, там два винтика, прижимающих два провода, торчащих из стены, откручиваешь их немного и подсовываешь туда купленный провод, потом то же самое на новой розетке. Но не так, чтобы одна волосинка засунута была, а нормально, чтобы площадь соприкосновения была. И всё, закручиваешь, если не лень ебаться - можешь проштробить в стене щель, но придется замазывать мармеладом и клеить сверху обои.
Аноним 01/03/17 Срд 18:30:27  273435
>>273391
Там, ЕМНИП, в разъеме есть контакт, который металлической обечайкой штеккера нажимается.
Вот он у тебя не срабатывает, похоже. Посмотри, может там на штеккере мрожно железку подогнуть.
Аноним 01/03/17 Срд 18:30:51  273436
>>273434

Спасибо, адекватный анончик. Какого сечения нужно взять провод чтобы было адекватно и безопасно?
Аноним 01/03/17 Срд 18:31:33  273437
>>273394
Проблема в том что семя твоего папы попало на яйцеклетку твоей мамы.
Аноним 01/03/17 Срд 18:33:26  273438
>>273436
2.5 кв мм, если ты туда обогреватели пихать полагаешь.
Аноним 01/03/17 Срд 18:34:02  273439
>>273406
Какой у тебя паяльник, чем паяешь? Чёт не верится что эта псевдо позалота не липнет.
Аноним 01/03/17 Срд 18:38:53  273440
>>273429
Открываешь мануал на контроллер и читаешь полностью раздел про таймер. Там все рассказывается, какими регистрами его настраивать.
Аноним 01/03/17 Срд 18:39:02  273441
>>273439
да он долбоеб какой-то. я самую дешевую гребенку с али покупал, паяется на ура.
Аноним 01/03/17 Срд 19:00:49  273445
>>273426
>>273433
С этим флюсом все хорошо паяется. Но этот флюс весьма неплохо проводит и очень плохо смывается.
Ни в коем случае такой флюс не стоит использовать. Я его и спиртом и уайт-спиритом, а он все никак не отмывается.
Аноним 01/03/17 Срд 19:05:39  273446
>>273440
Там сложно, я и так уже 2 недели читаю.
Аноним 01/03/17 Срд 19:06:48  273447
>>273440
>читаешь полностью раздел про таймер
Интеррупты, если что, к таймерам не относятся. Это отдельный блок и про него отдельная глава.
Аноним 01/03/17 Срд 19:20:44  273448
IMG201602252323[...].jpg (702Кб, 2000x1125)
>>273445
Ну хз по сравнению с китайским 223 рма этот смывается норм то говно только растворителем отмывать..... Мне может совсем говно какое то попалось.
Аноним 01/03/17 Срд 19:21:06  273449
>>273441
если тебе проблема не встречалась, не значит что она не существует, сам ты долбоеб
Аноним 01/03/17 Срд 19:31:17  273451
img1285878569big.jpg (13Кб, 564x423)
57667091Neba5f8[...].jpg (51Кб, 800x800)
a27a042s-960.jpg (14Кб, 437x271)
>>273423
Расходники строго как на картинках
>>273425
>этот заебись?
Хуйня ещё и для здоровья вреден
Аноним 01/03/17 Срд 19:38:17  273452
>>273451
спасибо тебе анон, дай бог тебе здаровья. Все остальные, учитесь у него, он талантливый человек
Аноним 01/03/17 Срд 19:43:51  273453
>>273436
Смотришь мощность на приборе, который собираешься подключать, если это скажем чайник 2.4квт, делишь 2400 на 220 вольт, получаешь 11 ампер, в магазине спроси провод ампер на 15, это где-то от 1.5мм меди. Только если будет такая мощность, то надо хорошо провода в колодку закрутить, это надо или многожильный мягкий провод, или одножильный расплющить немного молотком, а скрутку в старой розетке неплохо бы пропаять.
Аноним 01/03/17 Срд 19:45:11  273454
>>273451
Жало флюсом проедено?
Аноним 01/03/17 Срд 20:06:29  273455
11485-1-800x450.jpg (22Кб, 800x450)
3879195761261x2[...].jpg (7Кб, 261x181)
>>273454
На картинке капелька олова
Жало называется "микроволна"
Паять только таким! желательно из серии T12
Остатки флюса на жале вытирать об влажную целлюлозную губку
Целлюлозные губки лучше брать синие
Аноним 01/03/17 Срд 20:45:07  273457
>>273455
> Паять только таким!
Какой ты категоричный. Ехай нахуй.
Аноним 01/03/17 Срд 21:13:13  273460
0002155[1].jpeg (128Кб, 600x436)
20170301205347-[...].png (611Кб, 800x509)
20170301205335.png (724Кб, 636x613)
>>272230 (OP)
Опознайте тип микро-usb разъёма от Bulletcam HD2. Ширина 6 мм, если измерил правильно. Мне он нужен только для зарядки.
Аноним 01/03/17 Срд 21:23:06  273461
MultipliedHVzen[...].png (30Кб, 1044x351)
Можете пояснить, как это работает?
Аноним 01/03/17 Срд 22:03:11  273464
solnechnaya-bat[...].jpg (46Кб, 591x600)
Сап, подскажите пожалуйста: допустим я собираю солнечную панель, в которой модули соединяю последовательно. Соответственно у меня есть 2 торчащие шины - "плюс" и "минус". Вопрос - в таком распределительном боксе 4 контакта. Откуда берутся еще 2 и как правильно подключить мои 2 шины?
Аноним 01/03/17 Срд 22:31:12  273466
>>273448
дай ссылку на схему этих часиков
Аноним 01/03/17 Срд 22:34:56  273467
>>273244
проверил
как я понял сгоревших 2
можно как то перепаять если есть только паяльник?
Аноним 01/03/17 Срд 22:38:42  273468
3.jpg (10Кб, 194x215)
Может кто-нибудь сталкивался, в atmelstudio новой, накатил восьмерку, поставил последнюю студию. И тут нашла коса на камень. Симуляция работает хуй знает как, переменные в ватчах не пишутся, в иипром записаных данных не видно, и вообще идет полный саботаж. Что за хуйня? Ставить все обратно?
Аноним 01/03/17 Срд 23:02:50  273471
>>273461
Думаю это просто glorified стабилитрон, только для больших напряжений. Похоже на такой же делитель как и обычный R + зенер. Только здесь зенер задает напряжение эмиттера и соответствнно базы. Соответсвенно напряжение коллектор - эмиттер будет более менее постоянно, например 100В. Остальное будет сжигаться на резисторе R1. Будет много тепла!
Аноним 01/03/17 Срд 23:06:05  273472
>>273471
>2017
>резистор на 25вт
Аноним 01/03/17 Срд 23:08:55  273473
>>273472
кек, да. не во все еще отдаленные районы провели индукцию.
Аноним 02/03/17 Чтв 00:28:29  273478
ah25-25-vt--33-[...].jpg (42Кб, 500x500)
>>273461
Посмотри на мощность резистров
Так вот это и работает
Аноним 02/03/17 Чтв 00:40:23  273481
>>273461
>>273478
>>273471
Допустим, я хочу 150в на выходе, как тут подобрать нужный стабилитрон? Совершенно не понимаю, как тут математически получается выходное напряжение, какова его зависимость от напряжения стабилитрона?
Аноним 02/03/17 Чтв 01:04:32  273491
>>273453
Многожильный как раз в колодку нельзя закручивать без наконечника, зря ты это говоришь.
Я бы на месте того анона заебурил вместо этой розетки распределительную коробку, внутри два тройных ваго-клеммника с рычагами, и из неё уже пустил провода на две наружные розетки в разные стороны, лучше в гофрах ещё, ввг 2х2,5.
Подороже выйдет, зато без хуйни.
Аноним 02/03/17 Чтв 02:28:01  273497
>>273481
Подозреваю, номиналом r2. Меньше ом - меньше выходное напряжение.
Аноним 02/03/17 Чтв 03:31:51  273499
>>273481
стабилитрон не дает 150в на выходе. он устанавливет режим работы транзистора, чтобы тот давал. математически это делитель напряжения, часть падает на транзисторе, остальное на резисторе.
Аноним 02/03/17 Чтв 03:34:55  273500
>>273497
нет, R2 R3 задают рабочую точку на транзисторе.
но косвенно можно так сказать, что если изменишь делитель базы, Vкэ будет другое.
Аноним 02/03/17 Чтв 03:52:10  273501
>>273491
Можно, если скрутить нормально.
Аноним 02/03/17 Чтв 04:54:59  273504
>>273466
https://ru.aliexpress.com/item/Free-shipping-High-Quality-C51-4-Bits-Electronic-Clock-Electronic-Production-Suite-DIY-Kits-c51-electronic/32728971308.html?spm=8TOVe5&aff_platform=aaf&cpt=1488419732525&sk=6mia6uv&aff_trace_key=46de3ed16369408989ce37fe05b2f765-1488419732525-05553-6mia6uv чето оно подорожало я за 70 рублей покупал.
Аноним 02/03/17 Чтв 07:19:39  273506
>>272261
Нигрозин с/р+вкусный стекломой
Выписываешь литр, разводишь 100 грамм.
Аноним 02/03/17 Чтв 07:56:04  273507
http://www.analog.com/media/en/technical-documentation/data-sheets/AD9856.pdf

Котаны, подскажите, вот в эту приблуду подаются через цифровую шину значения I и Q. Так вот, там нужно передавать значение соответсвующих координат созвездия и две волны с этими амплитудами он внутри себя будет генерить или туда нужно передавать цифровой синус из таблички, промодулированный нужными мне значениями созвездия? Пилю свой ёба передатчик FPV для MJPEG видео.
Аноним 02/03/17 Чтв 09:20:12  273513
IMG201602261904[...].jpg (759Кб, 2000x1125)
>>273466
Или тебе саму схему отсканировать? Могу поискать где то валялась.
Аноним 02/03/17 Чтв 09:26:17  273514
>>273466
http://usamodelkina.ru/8458-kak-sdelat-svetodiodnye-chasy-na-baze-konstruktora-s51-s-aliekspress.html у него там есть сфотографированная схема.
Аноним 02/03/17 Чтв 13:07:15  273535
Сап

Вот на диоде указано напряжение/ток.
Это предельно допустимые значения? В если ток меньше, будет работать?
Аноним 02/03/17 Чтв 13:10:41  273536
>>273535
на диоде нихуя не указано
в даташите указывают обычно предельное обратное напряжение, средневыпрямленный ток, пиковый ток. Нормальные условия работы диода лежат в диапазоне [0;<0,7-0,8] от среднего тока и макс. обратного напряжения.
Аноним 02/03/17 Чтв 13:27:33  273538
>>273535
Диоду похуй какой ток, если он не превышает максимальное для него значение. Диод открывается напряжением, и работает как дырка, сколько хочешь столько тока и пропустит, пока не сгорит. Поэтому перед ним нужен резистор, например. Диод сам заберет себе нужное напряжение для открытия, а остаток (напряжение питания минус напряжение открытия диода) оседает на резисторе и по закону ома через резистор идет сответтсвующий ток.
Аноним 02/03/17 Чтв 13:33:25  273540
i (29).jpg (11Кб, 382x215)
14863279316310.jpg (96Кб, 894x713)
>>273538
>>и работает как дырка, сколько хочешь столько тока и пропустит, пока не сгорит

Диод это миниатюрная электронная пизда
Пиздуй сейчас же покупать ее, пидор
Аноним 02/03/17 Чтв 13:40:01  273541
Подскажите как искать юсб кабель без коннекторов, может быть у него какое ю-то техническое название есть?
Аноним 02/03/17 Чтв 13:51:17  273542
>>273541
тебе сам провод нужен чтоли?
Аноним 02/03/17 Чтв 14:11:02  273546
>>273542
Именно. Я так понимаю мне обычный четырёхжильный подойдёт?
Аноним 02/03/17 Чтв 14:30:23  273548
Сап. Поясните, чем в буржуйских радиотехнических программах Capacitor отличается от Capacitor breakout device?
Что гугл, что лингво по запросу breakout device выдают "Приспособление для развинчивания труб"
Аноним 02/03/17 Чтв 14:33:29  273549
>>273546
да, но желательно таки в экране.
Аноним 02/03/17 Чтв 15:01:30  273552
поясните, будет ли успешно работать компаратор в условиях сильных вч электромагнитных полей? или будет хаотично срабатывать от наводок на входах?
Аноним 02/03/17 Чтв 15:08:43  273553
>>273552
да
какой вопрос - такой и ответ
Аноним 02/03/17 Чтв 15:33:42  273554
>>273553
что?
уахаха новый выидосик выкатился Аноним 02/03/17 Чтв 17:04:50  273558
вот я вам принёс братишки

https://www.youtube.com/watch?v=OJRse9BdE4s
Аноним 02/03/17 Чтв 17:05:38  273559
>>273552
Да, но это не точно
Аноним 02/03/17 Чтв 17:10:51  273561
img2big[1].jpg (95Кб, 813x603)
У меня вроде не особо глупый вопрос. Но гугл не помог.
Пропускает ли обычный медленный диод (типа 1n4004) вч пульсации? Т.е. диод открыт, через него идет постоянка, имеющая пульсации от десятков кГц до 1 МГц, пропустит ли он их? Исказит ли? Совершенно не могу найти инфу по этому вопросу.
Аноним 02/03/17 Чтв 17:29:28  273562
image.jpg (4174Кб, 2592x1936)
Посоветуйте годных производителей китаеконденсаторов большой ёмкости. На пике то, что было куплено
Аноним 02/03/17 Чтв 17:31:51  273564
>>273561
Усилит. Ставь конденсаторы.
Аноним 02/03/17 Чтв 17:41:51  273565
>>273564
>Усилит
Можешь пояснить? Или хоть ссылку на литературу дать.
Аноним 02/03/17 Чтв 17:50:02  273566
>>273562
У нас годных не продается. На али фейки. Я дергаю рубиконы из дохлой оргтехники (мало) и промэлектроники (много). Дохлый рубикон ни разу не встречал.
Аноним 02/03/17 Чтв 17:51:17  273567
>>273565
Скорость переключения, проходная ёмкость.
Аноним 02/03/17 Чтв 17:59:11  273569
>>273567
Скорость переключения - это скорость открытия/закрытия диода. А я про состояние, когда диод постоянно открыт, на него подается, например 12В с пульсациями +/- 3В, частотой 100кГц. И как тут влияет проходная емкость?
Аноним 02/03/17 Чтв 18:09:22  273571
>>273569
Зачем уточняешь? Почему диод постоянно открыт? С какой целью на него подаются 12В с пульсациями?
Аноним 02/03/17 Чтв 18:18:51  273573
>>273571
Это так важно? Ну есть некий сигнал (пусть меандр) с такой вот постоянной составляющей, пропускаю его через тормозной диод. Как будет выглядеть сигнал после диода?
Аноним 02/03/17 Чтв 18:22:31  273575
>>273573
Да это важно. Выглядеть может по-разному.
Аноним 02/03/17 Чтв 18:26:44  273576
ee4a150a337b.jpg (102Кб, 544x480)
elcapcap3300x63[...].jpg (15Кб, 350x350)
>>273566
>рубиконы
Прочёл я про них на аудиофильском форуме. Не думаю что их удастся достать в больших количествах. У меня вот кондер на пике CapXon, помню впаял их серию в одну мать, вроде нормально, уже года 2 работают конечно не срок, но я где-то слышал как их хуесосили. А на остальные посмотришь - вообще какие-то ноунеймы, хоть сам делай.
Аноним 02/03/17 Чтв 18:29:56  273577
>>273576
А, так ты аудиоложец? Хуйцов наверни, тебе хоть chang или глюксон влепи, разницы ни услышишь, ни увидишь.
Аноним 02/03/17 Чтв 18:30:22  273578
>>273576
Рубикон делал не только лишь BG.
Аноним 02/03/17 Чтв 18:31:23  273579
>>273577
Ну вдруг он мостовой импульсник городит, там лоу еср надо и желательно не голимый китай.
Аноним 02/03/17 Чтв 18:33:37  273580
BlackGateAC1050[...].jpg (52Кб, 960x720)
>>273577
Никак не "аудиоложец", но усилки паял, поэтому знаю всего понемногу, а мимо холиваров так вообще пройти невозможно. Самих рубиконов никогда не имел, а разницы между китайскими номеймами не слышал
Аноним 02/03/17 Чтв 18:33:52  273581
>>273575
Пускай после диода только резистор к общему. Можешь пример картинки мне показать, как будет выглядеть сигнал после диода в описанных условиях?
Был бы у меня осцилл, я бы сам давно проэкспериментировал.
Аноним 02/03/17 Чтв 18:36:34  273582
ampics02.jpg (82Кб, 500x375)
>>273579
Анон дело говорит, нужно качество выливающееся в долговечность, "слушать" конденсаторы я не буду, но в те же бп не хочется ставить откровенный шлак
Аноним 02/03/17 Чтв 18:42:58  273583
Untitled.png (1Кб, 130x250)
Анончики, помогите советом годным.
Разбираюсь с VHDL (Cyclone-2 платка с ебэя), вот с самого начала - делаю что-то типа одностороннего SPI (на другой стороне контроллер stm32f103), т.е. принимаю clock со стороны. И что-то странное происходит с rising_edge().
Конкретно вот такой минимальный пример:

clk: in std_logic;
dat: out std_logic;
...
signal state: std_logic := '1';
...
process(clk)
begin
if rising_edge(clk) then
state <= not state;
dat <= state;
end if;
end process;

clk с контроллера идёт просто меандр ~0.5 МГц.
В итоге на осциллографе вижу примерно пикрелейтед. Т.е. будто дважды подряд детектится фронт.
При этом если заменить на falling_edge(clk), то будет работать ожидаемо.

Соединение на соплях-проводочках без пайки.

Что это за хуйня? Лечится какими-то настройками/магией, или проблема в железе? Пилить какой-то фильтр цифровой?
Аноним 02/03/17 Чтв 18:47:59  273585
>>273582
Я мешок рубиконов на помойке нашел, правда давно дело было. Шел мимо, смотрю - лежит царский японский ЭЛТ 16:9 телек сони из 90х, с экраном этак под 30", с кишками наружу. Там плата размерами 90х75 см, никогда больше такой большой платы не видел. Да что там, я такого огромного ЭЛТ ни разу не видел, весит поди больше чем совковый ламповый. Деталей тьма. Кое-как плату отодрал, завернул в пару пакетов и пошел домой. Увесистая дура, т.к. на ней еще куча радиаторов была. Три коробки деталей с нее напаял, в т.ч. около 500г рубиконов, там все электролиты такие были. Потом уже проверял тестером, все живые с низким еср. Такая вот кулстори. Сейчас такое почему-то не выкидывают.
Аноним 02/03/17 Чтв 18:50:15  273586
>>273581
Гипотетическая ситуация, не имеющая отношения к реальности и здравому смыслу.
Разное падение напряжения, слегка растянет помеху по времени, бла-бла-бла, всё в пределах погрешности. Не факт что осцилл это заметит.
Аноним 02/03/17 Чтв 18:55:27  273587
>>273585
Может бомжи продвинутыми стали. А вообще, тогда был стремительный этап развития электроники, сейчас нет таких перепадов, до сих пор у некоторых элт, которые они мечтают поменять, но это уже на грани бедноты + падения уровня жизни в следствии космических цен на нашу валюту.
Аноним 02/03/17 Чтв 19:01:47  273588
>>273587
На самом деле, мне после этого однажды предлагали забрать подобный огромный телек на запчасти, но только с условием самовывоза. Но авто у меня нет, да и в одиночку такое не поднимешь, он реально огромен. Насколько мне известно, так и стоит. Подобно ламповым тв, это памятник. Даже два здоровых мужика проклянут всё, пока такое тащат.
Аноним 02/03/17 Чтв 19:06:01  273589
>>273583
Спросить в ПЛИС-треде трудно было?

>т.е. принимаю clock со стороны.
Так делать нельзя, используй этот сигнал как разрешающий, для тактового сигнала с большей частотой. Из-за особенностей структуры ПЛИС, нужно стремится к минимизации количества разных тактовых сигналов. Также при таком подходе возникнут проблемы, если другая часть устройства будет работать от другого тактового сигнала.
Сигналы с пологими фронтами обычно пропускают через схему подавления дребезга.

>В итоге на осциллографе вижу примерно пикрелейтед.
В симуляторе все правильно? Если не симулировал, то напоминаю что сначала необходимо симулировать.
Аноним 02/03/17 Чтв 19:10:24  273590
>>273586
Ну ладно, тогда такой вариант: с импульсного БП подается питание с вч пульсациями, проходит через тормозной диод (допустим, он стоит как защита, чтоб полярность не попутали), и запитывается, допустим, аудиофилический увеселитель. Т.е. нагрузка динамическая, не статика, как резистор. Влияние емкостей по питанию и всяких там LC-фильтров не рассматриваем. Как оно будет в таких условиях?
Аноним 02/03/17 Чтв 19:14:06  273591
>>273589
Ну вроде вопрос совсем нюфаньский; как разберусь побольше, пойду туда :3
Anyway, спасибо за разъяснения. Я параллельно вычитал, что для таких ситуаций делают D-type flip-flop's. В принципе, я подозревал подвох в самом подходе, но сбил с толку вот этот пример https://eewiki.net/pages/viewpage.action?pageId=11042934 где внешний клок с покер-фейсом используют как "обычный".

Симулятор пока не изучал, хотя потребность ощутил уже в полной мере. Может, заодно порекомендуешь лоу-лвл обучалку по симуляции? Я на квартусе 13ом сижу, но только оттого, что это первое, что я нашёл.
Аноним 02/03/17 Чтв 19:20:10  273592
>>273590
Так же как и с резистором. Кончай этот бред уже.
Аноним 02/03/17 Чтв 19:37:23  273593
image.jpg (3178Кб, 2592x1936)
Кондер с налётом, еле заметным, считать его годным или стоит выпаивать?
Аноним 02/03/17 Чтв 19:47:55  273594
>>273592
Ну т.е. вч оно таки пропускает, хоть и несколько искажает, так?
Аноним 02/03/17 Чтв 19:48:30  273596
>>273593
если плата работала больше 4-5 лет можешь их все менять. Есть сомнения - выпаивай и меряй. И емкость и ESR
Аноним 02/03/17 Чтв 21:00:09  273605
Радоны, слышал краем уха, что трансформатор тока вносит небольшую задержку фазы. Сколько ни гуглил, так и не понял от чего это. Вроде как от межвитковой емкости и индуктивности рассеяния. Но это тупо фнч по своей сути, как он задерживает фазу то?
Аноним 02/03/17 Чтв 21:37:49  273610
>>273536
>>273538
А напряжение?
220мВ. Это предельно допустимое?
Аноним 02/03/17 Чтв 21:39:01  273611
Как программировали до еомандной строки и биоса? Как первый биос программировали?
Аноним 02/03/17 Чтв 21:45:34  273612
>>273611
Бог создал и человека, и компьютер, и все что вокруг нас. Хочешь понять как и почему - иди в монастырь.
Аноним 02/03/17 Чтв 21:47:37  273613
>>273611
Перфокартами, ёпта.
Аноним 02/03/17 Чтв 21:59:59  273615
>>273611
Расписывали биты на бумажке и по одному заряжали.
Аноним 02/03/17 Чтв 22:05:12  273617
dcccc.png (12Кб, 858x279)
Здравие, радиоинженеры.
Родил такую схему не без помощи гугла, но меня в ней расстраивает то, что вторая половина ОУ остается незадействованной. Может, можно ее тут как-нибудь применить для пользы дела? Например, хотелось бы при кз ограничивать ток по каждому плечу, но как это сделать лишь с одной половиной ОУ, я хз. Дайте идей что тут можно придумать.
Аноним 02/03/17 Чтв 22:12:17  273618
Ипануться

Неприятной особенностью использования этих конденсаторов является тот момент, что они необычайно долго формуются. Некоторые пользователи говорят, что до 300-т часов, некоторые не более двух суток…Из своей личной практики я сделал вывод, что приблизительно 3 -4 суток непрерывной работы аппарата (и дольше). За это время звучание аппарата будет несколько раз меняться: теряться бас, будет возникать пелена в звуке, звук наоборот становится излишне «жирным» и т.д. Кроме того, перед каждым прослушиванием требуется минут 20-40 приработки, чтобы войти в рабочий режим….Если вам вздумается уехать на недельку-другую куда-нибудь на море, то по приезду вас ждёт неприятный сюрприз - вы снова будете формовать их пол дня… Зато это окупается потрясающими музыкальными особенностями этих устройств.


Девственные конденсаторы которые нужно уламывать звучать хорошо

Больше тут: http://www.lossy.ru/forums/showthread.php?t=2502
Аноним 02/03/17 Чтв 22:17:53  273619
>>273612
>>273613
До операционной системы?
>>273615
Каким образом заряжали?ъ
Аноним 02/03/17 Чтв 22:21:14  273621
>>273619
Мацали керамическим конденсатором в интимных местах.
Аналоговыми устройствами всё это делалось, программу перфокартами задавали механическому барабану, фанерой, магнитной лентой, деревянными членами.
Аноним 02/03/17 Чтв 22:22:21  273622
>>273618
Аудиодебилы же не люди, они бейби-камеры ставят перед своими хренодромами и разговаривают с ними.
Аноним 02/03/17 Чтв 22:24:43  273623
aff7e7086d2a[1].jpg (64Кб, 640x480)
>>273618
Грозди проросли...
Аноним 02/03/17 Чтв 22:27:34  273624
>>273617
Есть идея поставить NE5534.
Аноним 02/03/17 Чтв 22:32:34  273625
>>273617
Добавь нормальный diamond buffer на четырех транзисторах. Оу можешь запараллелить.
Аноним 02/03/17 Чтв 22:33:32  273626
>>273624
Какие профиты от этого, в данной схеме? С учетом того, что 5532 бесплатные у меня в наличии, а 5534 надо покупать.
Аноним 02/03/17 Чтв 22:37:20  273627
>>273625
Извиняюсь за тупой вопрос, но нахуя в данном БП даймонд буфер? Это будет БП для микшера, если что.
Аноним 02/03/17 Чтв 22:41:36  273628
Почему при выполнении команды
uint8_t EEMEM data8 = 4;
атмелстудио рисует все-равно ноль в еепроме? Если обращатся через еепром_врайт, то все нормально.
Аноним 02/03/17 Чтв 22:53:57  273629
>>273627 Я было подумал что это усилитель для наушников. Впрочем даже есть это бп, иметь хоть какой-то ток покоя в буфере не помешает. Ну там пару диодов добавить.
Аноним 02/03/17 Чтв 22:58:10  273630
>>273629
Это классический конвертер однополярного питания в двухполярное.
Не понял тебя, можешь нарисовать, куда тут пихать диоды?
Аноним 02/03/17 Чтв 23:07:10  273631
Сап. Подскажите программу для симуляции радиосхем на русском языке, с минимальными излишествами.
Аноним 02/03/17 Чтв 23:10:32  273632
14882103257920.jpg (22Кб, 720x477)
Скажите, стоит ли переплаты второй паяльник, или лучше второй не брать, ориентируясь сразу на паяльную станцию? Бюджет пока ограничен.

https://ru.aliexpress.com/store/product/EU-Plug-220V-60W-Electrical-Soldering-Iron-Hand-Welding-Rework-Repair-Tool-Adjustable-Temperature-Soldering-Gun/1801824_32713444606.html

https://ru.aliexpress.com/item/High-precision-936d-LCD-Adjustable-temperature-Digital-Electric-Soldering-station-EU-plug-Replace-HAKKO-936-Soldering/32576513511.html

Аноним 02/03/17 Чтв 23:21:06  273633
>>273632
В прошлом треде рекламировали:

https://ru.aliexpress.com/item/plug-YOUYUE-305-5/32670878197.html

>паяльная станция лучше чем 936

Думаю себе взять, но реальных отзывов нигде нет.
Аноним 02/03/17 Чтв 23:24:52  273634
>>273633
хотя вот
>нет обратной связи по температуре
получается что это говно ничем не отличается от бревна с регулятором мощности на тристоре.
Аноним 02/03/17 Чтв 23:34:04  273635
>>273632
https://ru.aliexpress.com/item/High-precision-936d-LCD-Adjustable-temperature-Digital-Electric-Soldering-station-EU-plug-Replace-HAKKO-936-Soldering/32576513511.html

А вот у этого есть? Или это всего индикатор и никакой речи о заданной температуре быть не может?
Аноним 02/03/17 Чтв 23:41:25  273636
Так как арм-тред мертв, то пусть будет тут.

У меня вопросы по stm32. Нужно ли что-то делать для конфигурирования пина в качестве альт.функции TIM2_CH1, кроме привязки в самом таймере разумеется? В даташите написано "floating input", который по идее стоит с ресета и так. Значит его можно использовать одновременно и как обычный импут и как capture? Пишется ли что-нибудь в GPIOx_IDR если использую альтернативную функцию и флоатинг инпут? А то в даташите ни слова про это.
Аноним 03/03/17 Птн 00:57:15  273638
>>273635
Паяльники эти всё равно врут плюс минус 20-30-50 градусов, причем по-разному в зависимости от установленного жала. Тебе всё равно придется мерять градусником и записывать на бумажку какая температура на дисплее соответствует температуре на жале.
Аноним 03/03/17 Птн 01:25:04  273640
>>273638
Даже на родном жале?
Аноним 03/03/17 Птн 01:30:21  273641
Моргает свет и в это же время начинает свистеть блок питания от компа. Вчера одна лампочка сгорела в туалете, сегодня вторая сгорела на вытяжке. Перегрузка сети, или причина может быть в БП?
Аноним 03/03/17 Птн 02:08:58  273642
>>273640
На родном скорее всего ещё хуже будет. Там зазор между нагревателем и дуплом жала миллиметров пять-семь.
Если надо супирточную температуру - надо нормальную паяльную станцию с керамическим нагревателем, выпаять калибровочный подстроечник внутри (иногда там просто резистор стоит), запаять на него навесом нормальный потенциометр, вывести на корпус и подкручивать в зависимости от каждого жала, значение надо подбирать чисто опытно. Да и вообще тебе температура на кончике жала нужна, а показывать оно искаропки в лучшем случае будет на термопаре в ручке.
Аноним 03/03/17 Птн 02:14:18  273643
>>273641
Ставь релейный стабилизатор на все дороже лампочки.
Аноним 03/03/17 Птн 02:14:28  273644
>>273621
А как первую ОС с монитором создали, так же?
А как первый язык высокого уровня погромирования запилили ?
Аноним 03/03/17 Птн 03:00:13  273646
Детектор дыма - это цифровое или аналогове устройство?
Аноним 03/03/17 Птн 03:43:40  273647
>>273636
В IDR ничего не пишется. Для аf пишется в MODER (ALT) и в OTYPER (OPP). Это не обычный инпут, это alternate function. Это одна из четырех "мод" - input, output, analog и af. Пин может функционировать только в одной из этих мод.
Во время ресета пин находится в моде input.
Аноним 03/03/17 Птн 03:44:47  273648
>>273646
Смотря какой дым - цифровой или аналоговый. То есть смотря какое устройство сгорело. У меня оба стоят.
Аноним 03/03/17 Птн 07:34:03  273652
>>273640

Там же на али есть кит хакоклона T20, вот лучше его собирай, там и жало модульное с нагревателем прямо в жале и подстроечник для настройки показометра есть. Только ему еще блок питания нужен.
Аноним 03/03/17 Птн 07:40:12  273653
>>273644
>А как первую ОС с монитором создали, так же?
>А как первый язык высокого уровня погромирования запилили ?

https://www.youtube.com/watch?v=XV-J5y1TQc

https://www.youtube.com/watch?v=7zaaD_xP6nU

https://www.youtube.com/watch?v=xiE2QldpQRQ

https://www.youtube.com/watch?v=NUSn59iY8U8
Аноним 03/03/17 Птн 07:44:39  273654
>>273644

Короче, если вкратце, то на подавляющем большинстве шкафообразных эвм была такая передняя панель с тумблерами по количеству бит и кнопками ввода адреса, ввода данных и пуска. И вот путем ручного пердоленья битов тумблерами в эту самую машину при каждом запуске вводился загрузчик, который уже там читал программы и опреационные системы с перфолент/перфокарт/магнитных лент/барабанов/хардов.
Аноним 03/03/17 Птн 07:45:23  273655
>>273653
Перепостил первое видое.
https://www.youtube.com/watch?v=XV-7J5y1TQc
Аноним 03/03/17 Птн 07:49:25  273656
варикап получается куда попало не впихнешь?

Аноним 03/03/17 Птн 08:00:42  273657
image051.gif (3Кб, 274x148)
>>273656
> варикап получается куда попало не впихнешь?

Угу, он работает как диод для отрицательной полярности, стало быть на катоде должно быть смещение (как для транзистора), чтобы весь сигнал был в + и напряжение этого смещения влияет на емкость варикапа. В таком варианте настраиваемый ДС контур выглядит так:
Аноним 03/03/17 Птн 08:07:05  273658
>>273657

Еще есть варианты со встречноым включением - тут нужно два варикапа жопами анодами друг к другу и управляющее напряжения подается в пердаки к анодам.
Аноним 03/03/17 Птн 08:08:31  273659
>>273658

http://electronics.stackexchange.com/questions/167051/how-to-properly-connect-and-drive-varicap-diodes
Аноним 03/03/17 Птн 08:12:47  273660
>>273657
>>273658
>>273659
Спасибо, я просто думал может фильтрами можно управлять, а то я поимел геморрою с jfet в качестве vcr. Тут та же проблема, или я тупой просто - я же не могу куда попало bias подать, он же на пути сигнала будет. Допустим есть у меня hartley осцилятор в обратной связи у которого С. Если я его заменю варикапом, я же не могу посередке всей цепи туда вольты заебошить??
Аноним 03/03/17 Птн 08:17:04  273661
>>273660
>Спасибо, я просто думал может фильтрами можно управлять, а то я поимел геморрою с jfet в качестве vcr. Тут та же проблема, или я тупой просто - я же не могу куда попало bias подать, он же на пути сигнала будет. Допустим есть у меня hartley осцилятор в обратной связи у которого С. Если я его заменю варикапом, я же не могу посередке всей цепи туда вольты заебошить??

Ты видишь, что на схеме помимо варикапа еще и простой кондер? Вот этот пиздюк и нужен чтобы постоянку управления в цепь не пускать.
Аноним 03/03/17 Птн 08:22:22  273663
>>273661
Точно так же ты не боишься втыкать джек в усилитель, ведь там сигнал перед биасом каскада тоже через разделительный конденсатор идет и благодаря этому твой усилитель не сжигат твой плеер/звуковуху, не?
Аноним 03/03/17 Птн 08:27:22  273664
osc8[1].gif (6Кб, 342x327)
>>273661
Да, но при этом варикап сидит жопой на земле. А если он плавает? Все примеры что я видел для "low side", т.е. анод на земле. Вот такой например кондер варикапом заменяется? Я просто не очень понимаю как там чего c постоянным и переменным будет происходить.
Аноним 03/03/17 Птн 08:33:23  273665
14885188423240.gif (7Кб, 342x327)
>>273664



Аноним 03/03/17 Птн 08:51:44  273667
hart2.png (32Кб, 1193x502)
>>273665
А ну да, короче хз что я сделал, но вот так работает. Только DC operating point на базе все равно меняется. На эмиттере 1в, соответственно на базе 1.7 должно быть. Но как врубаю bias поднимается до 2.2.
Не вредит, но не понимаю почему. Ну хотя бы осциллирует и вроде частота меняется от biasa.
Аноним 03/03/17 Птн 08:58:21  273668
>>273667

Тогда подмешивай к биасу обратную связь.
Аноним 03/03/17 Птн 09:05:16  273669
>>273668
Хм, подумаю. Спасибо за творческую поддержку. А то я смотрел на эти варакторы и тупил. А все проще оказалось.
Аноним 03/03/17 Птн 09:26:39  273672
На парковке заебали пидоры с парктрониками. Они прижимаются ко мне так близко, что я не могу выехать. Найти на них управу я решил с помощью создания помех теми же датчиками. Где погуглить их режимы работы?
Аноним 03/03/17 Птн 09:28:51  273673
>>273672
да их проще сжечь чем помехами заебать
Аноним 03/03/17 Птн 09:38:45  273675
>>273630
http://www.edn.com/design/analog/4363991/High-speed-buffer-comprises-discrete-transistors
Аноним 03/03/17 Птн 10:31:32  273678
>>273669
Вот эту схему попробуй:
Аноним 03/03/17 Птн 10:39:17  273680
22222.PNG (25Кб, 971x700)
Суп радач. Есть задача, сделать хуйню типа пикрил: на большой монтажной плате в разъёмах перпендикулярно стоят маленькие релейные платки. Проблема заключается в том что эта хрень должна пройти вибростол. Сейчас заложены разъёмы Phoenix Contact без фиксации и дед-технолог орёт что "ано развалица". Подскажите каких-нибудь разъёмов с любой фиксацией (винт-гайка или защёлка). Конструктив менять нельзя.
Аноним 03/03/17 Птн 10:46:19  273681
>>273680 Габариты какие? Сколько ног, ток/напряжение?
Аноним 03/03/17 Птн 10:55:59  273683
>>273680
проору как стары дед
РААААЗВААААЛИЦАААААА!!!!111
Аноним 03/03/17 Птн 11:01:22  273684
>>273680

Компаунда залей, хуле.
Аноним 03/03/17 Птн 11:10:22  273685
155647.jpg (412Кб, 3000x3000)
Ребята, Привет! Вопрос такой. В гараже на потолке по контуру проведены светильники как на пике. Когда свет включаю появляются дикие помехи на радиоприемнике, а без музла скучно. Как побороть эту хуйню? Гараж стоит в ебенях сигнал и так не очень. Антенну выводил из гаража проводом GSM антенны, но помогает не сильно. Может выше антенну захуярить?
Аноним 03/03/17 Птн 11:12:06  273686
>>273681
24 вольта 5 ампер на ногу должно держать, 6 ног. Длина до 40 мм.
Аноним 03/03/17 Птн 11:12:36  273687
>>273684
Должно оставаться быстроразъёмным соединение.
Аноним 03/03/17 Птн 11:15:47  273689
>>273683
Платка очень маленькая. На ней по факту только релюшка и пара резюков стоит. После виброиспытаний эта хрень будет работать стационарно, так что не развалица.
Аноним 03/03/17 Птн 11:33:15  273692
>>273689
бред какой-то лепите, ей богу
Аноним 03/03/17 Птн 11:54:57  273695
>>273692
Ну а что делать. Не я это придумал.
Аноним 03/03/17 Птн 12:05:46  273697
>>273689

Тупо db9-db25 платой между рядами контактов, не?
Аноним 03/03/17 Птн 12:24:42  273698
>>273692 Так поди хотят доить заказчиков за каждую релюшку.
>>273686
http://www.molex.com/molex/products/family?key=minifit_bmi&channel=products&chanName=family&pageTitle=Introduction&parentKey=board_to_board_connectors
Аноним 03/03/17 Птн 12:50:48  273700
>>273697
>>273698
Благодарстую, пока искал разъёмы, дед уже перестал орать что развалится Он и не технолог в общем-то, просто имеет право подписи и для важности щёки надувает

Так проще по одной релюшки выдёргивать, чем всю плату менять Никто ремонтировать ничего не будет, только замена
Аноним 03/03/17 Птн 13:44:07  273704
>>273247
разбери нерабочее ухо, может на нем отвалилась пайка
Аноним 03/03/17 Птн 14:33:11  273708
input.png (11Кб, 757x127)
input2.png (12Кб, 640x152)
ык.png (23Кб, 659x252)
>>273647
Я почитал повнимательнее даташит и вот тут пишут, что для альт.функции инпут должен быть "floating input", а альт.функция только для аутпута. Так же пишут, что в IDR таки пишется инфа, если я правильно понимаю.
Аноним 03/03/17 Птн 17:24:02  273720
>>273708
Ну да, как я сказал для af мода выставляется ALT а OTYPE=OPP, то есть output push-pull. То есть независимо что делает твоя af - читает или пишет, в 40x она конфигурируется как ALT output. Сам ты в IDR ничего не пишешь, но естественно он будет меняться, пока твоя af работает. Вопрос то твой в чем.
Аноним 03/03/17 Птн 17:36:44  273721
>>273708
Кстати из твоей таблички следует что input capture вообще не af, а floating input. Это видимо для STM32F10x. f10x и f40x по разному в этом плане устроены.
Аноним 03/03/17 Птн 17:52:41  273723
>>273468
>накатил восьмерку
Думаю в этом проблема.
Аноним 03/03/17 Птн 17:54:05  273724
>>273720
> Вопрос то твой в чем.
Вопрос был в том, могу ли я читать данные из IDR в то время, когда пин используется в качестве альтернативной функции.
>>273721
>Кстати из твоей таблички следует что input capture вообще не af, а floating input

Вот об этом я и толкую. Получается пин вообще не нужно конфигурировать, чтобы затем использовать его в качестве input capture таймера.
Аноним 03/03/17 Птн 18:15:58  273726
>>273724
Понятно, то есть у тебя два отдельных вопроса - про af и про timer input capture. Читать idr ты всегда можешь, только какой смысл, если он у тебя "занят" af. Например SPI у тебя на нем висит и меняет его low high как ему надо. Если ты только про timer input capture, то можешь конечно сам idr читать так как пин floating input.
Аноним 03/03/17 Птн 18:49:47  273727
>>273726
Спасибо.
Аноним 03/03/17 Птн 19:04:48  273728
Приветствую. Такой вот очень дебильный вопрос, но все же - где достать трехжильный или четырехжильный провод, как для наушников. Гуглил, но не нашел. Может подскажете как и где искать? Не витую же пару использовать для передачи звука...
Аноним 03/03/17 Птн 19:19:40  273729
на смд транзисторах маркировка 2F5/ABN27/1AN7
где их достать?
Аноним 03/03/17 Птн 19:56:39  273736
>>273728
А где добывают провода? В любом магазине с электронными компонентами или в электромонтаже.
Аноним 03/03/17 Птн 20:16:33  273737
>>273728
Тебе для наушников или для чего? Микрофонный или акустический четырехжильный. Снимаешь оболочку полностью или только там где кабель раздваивается и уходит на чашки. Всё.
Аноним 03/03/17 Птн 20:19:34  273738
>>273729
http://www.s-manuals.com/ru/smd/2f
Может поможет.
Аноним 03/03/17 Птн 20:34:15  273739
Паяльник перестал паять. Был нормальный паяльник с переключалкой температуры. Нормально паял. Тут взял, а на нём канифоль кипит, чернотой покрывается и припой не пристает, а если и пристаёт то на детали не липнет. Убавишь температуру, то и канифоль не плавит. Что делать?
Аноним 03/03/17 Птн 22:25:00  273742
>>273737
Как он правильно называется? А то гугл херню выдает. Какой тип кабеля самый износостойкий и не дубеющий?
Другой анон
Аноним 03/03/17 Птн 22:57:09  273743
>>273737
Да, как раз для ремонта наушников, или для какой-нибудь самодельной акустики...

Другой анон конкретизировал мой вопрос. Как называется этот тип провода, что именно гуглить?
Аноним 03/03/17 Птн 23:03:51  273745
>>273739
Наверняка этот регулятор и сломался. Ищи поломку там...
Аноним 04/03/17 Суб 00:05:28  273753
У таймеров стм32 тактирование таймеров не может быть быстрее, чем 36мгц, да?
Аноним 04/03/17 Суб 00:59:40  273756
>>273652
> T20
Можно ссылку? На Алике не нашёл
Аноним 04/03/17 Суб 01:05:38  273757
>>273756
Возможно T12? Хорошо, годный вариант
http://ali.ski/_T_YR
Аноним 04/03/17 Суб 01:17:45  273758
>>273743
Прямо вот такой тоненький как на консюмерских наушниках — это хуй найдешь.
А так — несимметричный аудиокабель, стерео, делимый (ну или неделимый), Tasker C124.
Аноним 04/03/17 Суб 01:24:02  273759
HTB1UppAJVXXXXa[...].jpg (133Кб, 750x536)
>>273757
Готов заказывать, но вот сборка ручки немного отпугивает

https://ru.aliexpress.com/store/product/New-DIY-Electric-Unit-High-quality-Basic-Digital-Soldering-Iron-Station-Temperature-Controller-Kits-for-HAKKO/1407271_32616490387.html

Нормальный вариант?
Аноним 04/03/17 Суб 01:34:43  273760
>>273759
Нашёл сразу с корпусом, норм пацаны?

https://ru.aliexpress.com/item/Digital-Soldering-Iron-Station-Temperature-Controller-Kits-for-HAKKO-T12-Handle-DIY-kits-aluminum-shell/32739136422.html?isOrigTitle=true
Аноним 04/03/17 Суб 01:51:34  273762
>>273760
Я в растерянности, бп хоть и найду, но вот за 40 баксов уже готовая паяльная станция с двумя жалами, корпусом, бп и т.д.

https://ru.aliexpress.com/item/220V-digital-Soldering-Iron-Station-Temperature-Controller-1pcT12-K-T12-Handle-With-Sleeping-Function/32486917724.html

Хочется конкретно сэкономить, но корпус годный, а если покупать корпус, то легче купить готовый вариант :(
Аноним 04/03/17 Суб 03:00:30  273763
>>273753
смотря какой stm32. если f1 та да.
Аноним 04/03/17 Суб 04:30:53  273765
>>273742
aliexpress:braided speaker cable
Аноним 04/03/17 Суб 04:33:26  273766
>>273739
Жало сменное или дидовский дрын? Новое жало/гель для очистки+латунная мочалка и чистичистичисти/дидокочергу обычным напильником счисти и зашлифуй мелкой шкуркой.
Аноним 04/03/17 Суб 04:39:36  273767
>>273762
Готовый бери, киты нужны для пердолинга или если у тебя уже есть часть деталей.
Аноним 04/03/17 Суб 06:06:25  273770
посоны, а от чего тактируется процессор в комплюхтере?
Аноним 04/03/17 Суб 11:02:13  273780
>>273770
От микросхемы тактового генератора.
Аноним 04/03/17 Суб 11:36:11  273782
>>273765
>>273758
Спасибо.
Аноним 04/03/17 Суб 12:11:07  273788
Xd8PUpr1.jpg (11Кб, 250x250)
d6El4pr1.jpg (20Кб, 250x250)
>>273743
http://www.ispa-shop.ru/ru/cat/cat7/cat76/perpage10/sort_popul_desc/brend3025/product164825.html
http://www.ispa-shop.ru/ru/cat/cat7/cat76/perpage10/sort_popul_desc/brend3025/product164825.html

https://www.muztorg.ru/product/A032967
https://www.muztorg.ru/product/A067527

В зависимости от сечения - выбираешь микрофонный или акустический.
Аноним 04/03/17 Суб 14:10:36  273793
>>273142
Судя по 3-4 фото и распиновке слота там просто транслятор пассфру на этом спартане сделан

осло не еби мозг купи нетворк адаптер и накати фрибут
Аноним 04/03/17 Суб 14:12:32  273794
>>273793
осло2 на первой твоей фотке такой же плис\фпга
только подешевле спартана
Аноним 04/03/17 Суб 17:04:27  273798
irqn.png (1Кб, 357x24)
В чем может быть проблема? Все остальные вектора прерываний съедаются компилятором, а этот в упор не видит, хотя в хедере он есть.
Аноним 04/03/17 Суб 18:40:48  273801
Анон, как проверить твердотельный конденсатор?
Гугл выдает только проверку электролитического
Аноним 04/03/17 Суб 18:48:34  273803
>>273801
твердотельный он только для маркетологов. Проверяй так же как и обычные
Аноним 04/03/17 Суб 19:04:50  273804
>>273803
Кстати, поясни чем твердотелый конденсатор отличается от нормального. В чем заключается твердотельность?
Аноним 04/03/17 Суб 19:11:28  273805
>>273804
электролит в виде твердого ЖЕЛЕ
и состав у него чутка другой, поэтому темп. режим шире
в остальном все то же самое
Аноним 04/03/17 Суб 19:17:55  273807
20170304190857.jpg (848Кб, 1456x1449)
Налутал из какого-то старого немецкого промышленного хлама пару NE5534. Пара вопросов по ним.
1) где почитать на русском, для чего нужны выводы COMP, COMP/BAL и BALANCE? В схемах аудиоусилителей с этим ОУ, которые я нагуглил, эти выводы не используют. Но я хочу запилить ушной усь на этих ОУ, с двухполярным питанием, и подозреваю, что все это можно полезно применить, но не понял как. Поясните дауну.
2) кто производитель конкретно этих двух экземпляров? Не нашел в гугле производителя эрэ с таким логотипом.
Аноним 04/03/17 Суб 19:20:32  273808
-975913486-8432[...].jpg (117Кб, 350x298)
-12540930681548[...].jpg (35Кб, 350x263)
Ньюфажеские вопросы.
Есть, скажем, такие вот дешевые китайские усилители на РАМ8403, такие как на пике. Наверняка многие с ними сталкивались. Ну так вот.
Как будет правильнее регулировать громкость - переменным резистором на общем минусе входа?
И если я хочу сделать индикаторный светодиод туда, нужно ли сопоставление, разве у самой платы нет сопротивления? И не будет ли дополнительное сопротивление со светодиодом мешать работе усилителя???
Аноним 04/03/17 Суб 19:31:46  273810
>>273805
Понятно.
Аноним 04/03/17 Суб 19:43:28  273813
tiristor.jpg (102Кб, 1301x773)
tiristor 2.jpg (18Кб, 710x430)
Только начал постигать, смотрю вот видеоуроки всякие, читаю статейки в интернете
И вот какой вопрос возник. Управление мощностью лампы. Зачем все так усложнять (пикрлтд 1), если можно просто ебануть переменное сопротивление и лампу (пикрлтд 2)
Аноним 04/03/17 Суб 20:00:32  273818
>>273813
Если ты уменьшишь мощность на лампе в два раза, то сопротивление резистора будет равно сопротивлению лампы. Тогда на резисторе будет рассеиваться такая же мощность, как на лампе.
1) Имеешь свет с одной лампы, а платишь как за две
2) На резистор придётся ставить радиатор и кулер, чтобы он не перегревался
3) Будешь отапливать резистором свою квартиру, хотя тебе оно, может, и не нужно
Аноним 04/03/17 Суб 20:06:13  273821
element.jpg (139Кб, 1311x733)
>>273818
Спасибо, вполне доходчиво, осознал

ЗЫ что это за элемент?
Аноним 04/03/17 Суб 20:09:52  273822
Пожалуйста.

>>273821
>что это за элемент?
Операционный усилитель.
https://ru.wikipedia.org/wiki/%D0%9E%D0%BF%D0%B5%D1%80%D0%B0%D1%86%D0%B8%D0%BE%D0%BD%D0%BD%D1%8B%D0%B9_%D1%83%D1%81%D0%B8%D0%BB%D0%B8%D1%82%D0%B5%D0%BB%D1%8C

Без обратной связи это по сути компаратор, который +Vcc выдаёт, если "+" больше "-" и -Vcc, если наоборот.
https://ru.wikipedia.org/wiki/%D0%9F%D1%80%D0%B8%D0%BC%D0%B5%D0%BD%D0%B5%D0%BD%D0%B8%D0%B5_%D0%BE%D0%BF%D0%B5%D1%80%D0%B0%D1%86%D0%B8%D0%BE%D0%BD%D0%BD%D1%8B%D1%85_%D1%83%D1%81%D0%B8%D0%BB%D0%B8%D1%82%D0%B5%D0%BB%D0%B5%D0%B9#.D0.9A.D0.BE.D0.BC.D0.BF.D0.B0.D1.80.D0.B0.D1.82.D0.BE.D1.80
Аноним 04/03/17 Суб 20:31:18  273827
>>273807
Signetics
Даташит тереби, там всё написано. Выводы для компенсации.
По какой схеме ушник планируется?
Аноним 04/03/17 Суб 21:18:21  273829
q2togcTNzlk.jpg (652Кб, 2560x1920)
tasDFH9yfE.jpg (494Кб, 2560x1920)
Вечер добрый, /ra/. Что это такое?
То, что это какой-то нагревательный элемент понятно, но интересует, для чего и где он использовался.
Аноним 04/03/17 Суб 21:20:12  273830
tumblrnu9oske5q[...].jpg (90Кб, 500x500)
0040-1.jpg (139Кб, 500x500)
>>273829
Койл для вейпа?
Аноним 04/03/17 Суб 21:22:03  273831
>>273830
Угу, суровый, кузьмический. И блок на 5,6 кВт.
Аноним 04/03/17 Суб 21:28:11  273832
>>273831
Cтационарный вейп.
Аноним 04/03/17 Суб 21:30:39  273833
>>273832
Вейп твоей мамки озоза.
Аноним 04/03/17 Суб 21:32:09  273834
>>273818
>Если ты уменьшишь мощность на лампе в два раза, то сопротивление резистора будет равно сопротивлению лампы.
Вообще-то, при этом мощность лампы уменьшится в четыре раза, но не суть.
Аноним 04/03/17 Суб 21:42:13  273836
>>273827
>Signetics
Спасибо. Я правильно понял, что их пожрал долгоносик филипс и такие вещи они более не делают?
>По какой схеме ушник планируется?
Пока 100% не решил, но изобретать велосипед не хочу (и не умею) и, скорее всего, использую ОУ в классическом включении, с коэф. усиления 1.5-2, а на выходе diamond buffer. Вроде годно же?
Для меня главное, что эти ОУ 100% оригинал (выдрано из когда-то очень дорогой аппаратуры), а не сраные фейки с али.
Аноним 04/03/17 Суб 21:48:38  273838
323219fcLehmann[...].jpg (126Кб, 2250x1343)
>>273833
А я бы да и она тоже, наверняка и не прочь. Только дорохо будет.

>>273836
Да.

Двачую алмазный буфер. У меня сейчас пикрелейтед к наушникам подключен.
И ещё ёбаная куча деталей на несколько проЭктов.
Аноним 04/03/17 Суб 21:49:24  273839
>>273838
Со спойлером обосрался.

>>273836
Если интересна поебень с пика - можешь спрашивать ответы.
Аноним 04/03/17 Суб 22:21:01  273840
>>273838
>>273839
>Если интересна поебень с пика - можешь спрашивать ответы.
В чем профиты питания ОУ через резисторы 47 ом, с таким огромным фильтром после них? Тут же ОУ отдает слабый ток. Разве просто 100n конденсаторов по +- питанию, близ ОУ, безо всяких резисторов, недостаточно?
Уверен ли ты в необходимости 100p кондера по входу, не заговнит ли он звук?
Может, стоит отказаться от этих кнопочек с резисторами в обратной связи (да и вообще от доп. элементов в ней)? Ведь на все это висячее в воздухе хозяйство будут ловиться доп. наводки.
Аноним 04/03/17 Суб 22:33:29  273841
a.jpg (27Кб, 898x658)
Я же правильно понимаю? Допустим у меня микроконтроллер, я подключаю к нему питание (левая батарея) и ещё у меня есть мощный светодиод, подключённый к верхней батарее. Чтобы его включить микроконтроллером я использую транзистор. Но так как электроны должны вернуться мне надо выход диода подключить к минусам для обоим батареям как на пике?
Аноним 04/03/17 Суб 22:51:19  273842
BC-Li05pp.png (2992Кб, 2914x1943)
1e0d1c6dIMG3166.jpeg (1505Кб, 2352x1568)
2017-03-05-02-4[...].jpg (102Кб, 854x666)
>>273840
Это схема Lehmann Linear, я не разработчик а просто слепил копию.

>В чем профиты питания ОУ через резисторы 47 ом, с таким огромным фильтром после них?
Не ебу, не в первый раз такое вижу.

Это такой фнч, как я понимаю, пикрелейтед. Боишься что заговнит - не ставь.

Можно и отказаться.
Аноним 04/03/17 Суб 22:53:44  273843
>>273841
Да, но можно было и к одной батерее все подключить. И еще токоограничивающий резистор перед светиком забыл, без него сгорит к хуям.
Аноним 04/03/17 Суб 22:56:29  273844
Имеется пенёк 4тый, попросили починить. Мать запускается, сама, видеокарта не работает - видимо нет питания, хотя однажды запустилась, но это не помогло и изображения не экране не появилось. Я уже постил скрины, диагноз - вздутые конденсаторы, подпаял несколько новых - ситуация не изменилась.

Вопрос: продолжать перепаивать кондеры или лучше выбросить мать из-за её древности? Мелкие конденсаторы нужно менять или они подвержены устареванию в меньшей степени?
Аноним 04/03/17 Суб 23:09:37  273846
как сделать аппаратную задержку сигнала? простая rc-цепь не подойдет, потому что порог логической еденицы на входе неизвестен точно (1-2 вольта). ОУ не подойдет, потому что задержка нужна маленькая, порядка 500-800 нс, а у оу больше или сравнимое время отклика.
Аноним 04/03/17 Суб 23:51:34  273848
>>273846
10 метров провода.
Аноним 04/03/17 Суб 23:58:44  273849
>>273838
Ос не нужна, гармоники нужны.
Аноним 05/03/17 Вск 00:00:22  273850
>>273841
Неправильно, подключай нагрузку к коллектору, если светодиод не рассчитан на малое напряжение а напряжение батареи для светодиода такое же как у питания мк.
Аноним 05/03/17 Вск 00:04:21  273851
>>273849
Главное — чтобы операционник был из дорогущего немецкого оборудования нацистских времён, в нём жив ещё дух Гитлера.
Аноним 05/03/17 Вск 00:10:59  273852
>>273848
лол.
Аноним 05/03/17 Вск 00:14:54  273853
>>273851
Нет, нужны конденсаторы телефункен из фашистских раций.
Аноним 05/03/17 Вск 00:40:19  273856
.jpg (18Кб, 589x379)
Анон, что если собрать радиометр и детектор жучков типа пикрелейтед в одном корпусе с пьезопищалкой и продавать как детектор аномалий? В 2007 взлетело бы, а с технической точки зрения это актуально? Дозиметр в принципе актуален всегда, а этот детектор электромагнитных полей кроме высокочастотных колебаний что-то показывает?
Аноним 05/03/17 Вск 00:45:57  273857
>>273842
Понял. Сначала, наверное, на макетке попробую, а потом буду пердолиться с разводкой платы и заказом у китайцев.
Аноним 05/03/17 Вск 06:26:55  273860
>>273830
Всем колхозом вейпили, забирались в сельсовет и ебашили бидон тройного.
Аноним 05/03/17 Вск 07:56:38  273861
pic241.jpg (127Кб, 722x480)
Пацаны, что значит лохматый синус? Шумы у транзистора начинаются? Это обычный 2n2222A. Поднимал частоту осцилятора, до 2 мб норм, а потом пошел лохматый синус. А может осцилоскоп шалит, бренд какой стремный, небось китаец.
Аноним 05/03/17 Вск 09:38:59  273863
>>273850
>>273843
Спасибо.
Аноним 05/03/17 Вск 11:55:49  273867
>>273857
Под него можно готовую плату купить.
http://www.ebay.com/sch/i.html?_from=R40&_nkw=lehmann+pcb
http://www.ebay.com/itm/High-end-stereo-Class-A-headphone-amplifier-PCB-1piece/221131370084

Аноним 05/03/17 Вск 11:58:02  273868
усь.JPG (226Кб, 1018x646)
amp.JPG (168Кб, 818x592)
>>273851
Есть и такой вариант.
Аноним 05/03/17 Вск 12:48:23  273871
1488707432361.png (338Кб, 1920x1200)
1488707432575.jpg (2617Кб, 3264x2448)
Аноны, какие подводные будут, еcли я заменю йобу с первого пика на йобу со второго? Там развсе что ток, немного разный...
Аноним 05/03/17 Вск 13:54:36  273881
>>273871
Нихуя не будет, можешь менять.
Аноним 05/03/17 Вск 15:20:23  273891
іфвфівфівфі.jpg (189Кб, 1334x749)
Сап, радиач. В радиотехнике я вообще полный ноль, так что извини.
Есть одни старые мёртвые наушники SVEN AP-860MV.
Им пизда, но там же еще есть микрофон, который, скорее всего, рабочий. Вот его и хочу достать
Стандартные динамики давно мертвы. Я как-то попросил у недалёкого друга их заменить, так он выдернул нахуй кабель от наушников и от микрофона и припаял совершенно новый и только к наушникам. Для подключения к компу он поставил только один штекер - типа TRS phone jack. Если динамики еще и работают, то регулятору громкости почти что пизда - он работает через раз, громкость скачет и не настраивается стабильно, а еще звук часто шипит. Он мне нахуй не нужен.
Вопрос - можно ли отхуярить провод ниже ругулятора и прихуярить его напрямую к микрофону и при этом не менять разъём? Как именно их провода нужно спаять?
Аноним 05/03/17 Вск 16:10:50  273895
14783316460240.jpg (65Кб, 600x450)
Почему ни одна блядь не делает наушники с проводами уровня мгтф? Почему там везде ебучие говнокабели толщиной с пипку котенка и лаковой изоляцией?
Аноним 05/03/17 Вск 16:16:19  273897
>>273895
Зделой сам. Изоляция мгтф распушается при истирании.
Аноним 05/03/17 Вск 16:18:48  273898
>>273897
Подразумевался охуенный медный кабель многожильный
Аноним 05/03/17 Вск 16:44:42  273904
STM32F103C8.png (102Кб, 680x680)
Стм32 можно питать 5 вольтами? Я вижу на плате 5V, туда можно подключить 5 вольт, ничего не сгорит?
Аноним 05/03/17 Вск 16:45:36  273905
MGTFcable1.jpg (287Кб, 1424x1600)
MGTFcable2.jpg (357Кб, 1526x1600)
>>273898
Потому что потребители готовы жрать говно. К тому же при ПОЧИНКЕ ебучих кабелей от наушников никто не мешает скрутить свой йоба-кабель из мгтф.
Аноним 05/03/17 Вск 17:23:34  273911
>>273904
Написано, что питается от юсб, а значит от 5В, есть вроде стабилизаторнагуглить не могу, правда расположен как-то ебануто.
Аноним 05/03/17 Вск 17:43:31  273912
>>273905
Это нужно будет долго ебаться, и есть шанс каналы перепутать. Хотя действительно, годная идея, сделаю так на следующих выходных
Аноним 05/03/17 Вск 17:58:02  273914
>>273905
Вроде уже один парень на ютубе пытался сделать такие. Хз, что он там намудрил, но точно помню, что он скалаз мол "говно это все"
Аноним 05/03/17 Вск 17:59:17  273915
>>273911
Это кварц.

С другой стороны платы есть что?
Неужели так сложно зафоткать?

А вобще даташит глянь на микроконтроллер - там про питание написано.
Аноним 05/03/17 Вск 18:03:59  273916
kolasfgtsdha.jpg (6Кб, 267x126)
Добрый анон, подскажи, как находить граничные значения частоты для режекторного фильтра из Т-образного моста.
Аноним 05/03/17 Вск 18:10:40  273918
>>273911
Больше 4-ёх вольт нельзя.

Где-то должен быть стаб.
Аноним 05/03/17 Вск 18:16:15  273920
>>273915
Хуярц, кварц слева.
Аноним 05/03/17 Вск 18:19:49  273921
>>273920
>32.768к
Пардон, таки в глаза ебусь.
Аноним 05/03/17 Вск 18:22:05  273922
>>273867
Внезапно годно, спасибо! Не знал, что такое продают.
А есть ли еще подобные схемы в с готовой платой в продаже? Помимо лимон аудио. Как такое гуглить?
Было бы интересно посравнивать варианты.
Аноним 05/03/17 Вск 18:40:02  273923
133e875430de3f6[...].jpg (567Кб, 3508x2480)
deshevaya-STM32[...].jpg (471Кб, 1600x900)
>>273904
>>273911
Во, таки нагуглилсам думаю прикупить сию платку поиграться. На задней стороне платы виден стабилизатор, то есть можно питать пятью Вольтами от юсб или завести их на пин 5V.
Аноним 05/03/17 Вск 18:49:26  273924
>>273922
Кетайские конструкторы.
Ищи на ебае, али headphone amplifier kit (pcb). На вегалабе и ixbt помоему тьма обсуждений подобного. Пара омичей успела перепробовать всё что можно.
По памяти могу назвать beyer a1 a2, JLH (именно ушной, есть еще для акустики), crell, ksa5.
Леман и баеровский по-моему самые бюджетные.

Если решишь что-то брать то рикамендую взять голую плату и покупать комплектуху отдельно.
Не надо думать что отдав китайцам 2 косаря за полный комплект ты получишь что-то кроме перемаркированных транзисторов и самых донных резисторов и конденсаторов.

Именно по этой зелёной плате, на которую отдельная ссылка могу сказать что она намного лучше прочих, меньше разъёбывается при перепайках, заявлена толстая медяха 70 микрон. Собирал себе и знакомому на такой.

Транзисторы на неё доступны в чип-дипе, не поддельные. Нужны именно грейда C и 16. Желательно подобрать по hfe, от этого зависит постоянка на выходе. Если бюджета на это нет то можно впердолить подстроечник в цепи питания и убрать постоянку там.
Аноним 05/03/17 Вск 18:59:16  273925
>>273924
По поводу транзисторов в ч-д. По состоянию на ноябрь 2016. Что там сейчас не возьмусь сказать.
Аноним 05/03/17 Вск 19:02:44  273926
>>273923
Странный какой стабилизатор, с 5 ножками. не видел таких
Аноним 05/03/17 Вск 19:20:02  273929
128986351198891[...].jpg (104Кб, 700x525)
Нашёл в гараже коробку конденсаторов ВЗР ЭГЦ 1000,0*25 и понемногу МГБО, МБГП, КБГ-МН на единицы мкФ и сотни вольт.
Имеют ли они какую-нибудь ценность? Или проще выкинуть, а если потребуются конденсаторы, купить современные малогабаритные?
Аноним 05/03/17 Вск 20:06:10  273933
>>273929
Зелёные высоковольтные бочонки оставь, остальное мусор вроде.
Аноним 05/03/17 Вск 20:18:55  273935
>>273891
> у недалёкого друга
в смысле близкий друг и такую хуйню сделал?
если он живет недалеко вызывай его переделывать.
Аноним 05/03/17 Вск 20:19:09  273936
>>273929
> МГБО, МБГП, КБГ-МН
Звукоёбам попробуй толкнуть. Применяются как разделительные часто.
Аноним 05/03/17 Вск 20:19:33  273937
>>273929
какое максимальное напряжение банок?
Аноним 05/03/17 Вск 20:20:50  273938
кстати, аноны, такой вопрос. Можно ли соединить 10 электролитов на 450в последовательно, чтобы получить батарею на 4кВ вольт? Ничего не ебанет?
Аноним 05/03/17 Вск 20:43:45  273944
>>273933
Нет зелёных, все коричневые.
Из бочонков только селеновые столбы 18ЕД28Г.
>>273937
КБГ-МН 1,0400
МГБО 10,0
160
МГБО-2 10,0160
МГБП-2 4,0
200
Аноним 05/03/17 Вск 20:45:15  273945
>>273944
fix: *400
и т.д.
Аноним 05/03/17 Вск 20:46:29  273946
Кем обычно работают отучившиеся на всю вот эту радиофизику микроэлектронику?

мимо бросивший универчик
Аноним 05/03/17 Вск 20:46:48  273947
>>273938
Можно. Напряжение складывается, ёмкость - обратно пропорционально. Смотри, чтобы по воздуху не пробило.
Аноним 05/03/17 Вск 20:47:40  273949
>>273947
>Смотри, чтобы по воздуху не пробило.
а по человеческому телу?
Аноним 05/03/17 Вск 20:48:02  273950
>>273949
А по ебалу?
Аноним 05/03/17 Вск 20:48:11  273951
>>273949
тобi пiзда
Аноним 05/03/17 Вск 20:49:39  273953
>>273949
По телу можно. Ты же это и собираешься делать?
Аноним 05/03/17 Вск 20:51:12  273954
>>273953
не собираюсь, товарищ майор, только любопытствую.
Аноним 05/03/17 Вск 20:59:48  273959
>>273946
Гей-шлюхами
Аноним 05/03/17 Вск 22:05:21  273964
FEI3PP2LDFEWIFN[...].jpg (42Кб, 620x465)
LED-даун вопрошает у гур.
Нужно сговнять драйвер для питания 4-х групп по 5 трехватных диодов. Ток - 700ma.
Такая схема пойдеть или лучше просто гасящие резисторы въебать?
Аноним 05/03/17 Вск 22:17:50  273967
>>273794
Первой это какой? Если первой из того же поста - это скорее всего тот же самый чип что стоял в оффишиал нетворк адапторах от сони.
Что значит >не еби мозг купи нетворк адаптер и накати фрибут
Как в слимку подключать нетворк адаптер?
На самом деле мне кажется не так уж сложно воткнуть NA в слимку. Нужно просто найти куда ведут линии выходящие из NA на фатке и сопоставить со слимками. Уверен хацкеры из HDPo/HDCombo так и сделали.
Аноним 05/03/17 Вск 22:23:11  273969
Аноны, подскажите.
Достался БП ThermalTake XP550 PP на 430W. Блок каких-то волосатых нулевых, года 2006/2007, наверное. Последние лет 5 лежал без дела. При влючении в сеть, сразу слышен высокочастотный писк. Вскрыл, поменял сегодня 2 подоздительных конденсатора, и 1 конченный, включил - снова. Хз, остальные электролиты на вид нормальные. В чем причина моего расстройства?
Аноним 05/03/17 Вск 22:29:18  273970
Есть один осциллограф.
Зелёная лампочка внизу горит, но никакой линии на экране нет. Ему пизда?
Аноним 05/03/17 Вск 22:30:04  273971
1488742348987.jpeg (179Кб, 390x520)
>>273970
Аноним 05/03/17 Вск 22:30:13  273972
>>273969
Гавняный питальник. Реальная мощность около 200Вт.
Аноним 05/03/17 Вск 22:31:30  273973
>>273971
И в догонку - сколько должны разряжаться конденсаторы внутри? Хочу разобрать и не умереть.
Хватит 20 часов?
Аноним 05/03/17 Вск 22:33:01  273974
>>273969
Писк от катушек и его никак не исправить, кроме замены. Но никаких подводных камней это не несет, можешь использовать смело
Аноним 05/03/17 Вск 22:41:46  273975
>>273973
где ты его откопал?
там нет конденсаторов которые могут убить хоть кого-нибудь.
готовься менять все электролиты
Аноним 05/03/17 Вск 22:43:55  273977
Что такое демодулирующий дроссель выпрямителя? Нагуглил вот это:
>Демодулирующий дроссель нужен для того, чтобы на­пряжение на выходе выпрямителя со­ответствовало среднеквадратическому напряжению, а в случае отсутствия дросселя оно было бы пропорцио­нально пиковому напряжению.

Но я че-то не пойму. Разве среднеквадратическое напряжение - это не пиковое? Поясните.
Аноним 05/03/17 Вск 23:07:41  273978
>>273975
> где ты его откопал?
avito
> там нет конденсаторов которые могут убить хоть кого-нибудь.
Ну как бы анодное напряжение ламп 400 вольт, сколько на ЭЛТ подается 1,5 и 3 тысячи вольт, так что...
> готовься менять все электролиты
сомневаюсь, что там такие есть. Это тебе не китайский БП
Аноним 05/03/17 Вск 23:08:19  273979
>>273974
А есть способ проверить что это именно катушки? До замены кондеров вроде не сразу звенеть начинал, а тут моментально при подаче питания.
>>273972
Ну что есть. Корку дуба и 3870 он норм тянул. А я сейчас с него вообще только диск питаю.
Аноним 05/03/17 Вск 23:12:24  273980
>>273979
я бы позаменял там вообще все кондёры, особенно если вспухло несколько - это значит, что и остальные на подходе.
А если ты питаешь диск, то тем более надо заменить - диски чувствительны к плохому напряжению. Кстати, если ты питаешь один ЖД я советую тебе повесить мощные резисторы на линии 5 и 12 вольт, так как при низкон нагрузке у тебя все напряжения будут на 10% больше
Аноним 05/03/17 Вск 23:28:00  273981
>>273964
Да хуй знает.
Что за диоды?
Какое напряжение?
От какого источника питать собрался?
Вопросы задавать научись
Аноним 05/03/17 Вск 23:35:27  273982
>>273981
Диоды: синие, 3,2-3,6В, 700мА
красные, 2,2-2,6В, 750мА
Питалово - промышленная импульсная йоба, 300Вт, 24В
Аноним 05/03/17 Вск 23:35:41  273983
>>273980
>если вспухло несколько - это значит, что и остальные на подходе
Та не, я то думал что избавлюсь от писка, а оказалось что я только продлил увядание БПшке.
>А если ты питаешь диск, советую тебе повесить мощные резисторы, так как при низкон нагрузке у тебя все напряжения будут на 10% больше
Так то оно так, но мне жестий не жалко. Да и было бы жалко - за 40 часов работы в таом режиме, ему вряд ли станет хуже а больше мне и не надо.
Аноним 05/03/17 Вск 23:38:24  273984
>>273983
ну если тебе на один раз, то мог бы и с кондерами не париться
Аноним 06/03/17 Пнд 00:56:38  273988
Tektronix 475 за 10 килорублей - это норм или дорого?
Аноним 06/03/17 Пнд 01:23:04  273989
58496d147066441[...].jpg (74Кб, 500x634)
>>273967
<< Подключай IDE не мороч голову
Аноним 06/03/17 Пнд 01:59:29  273991
>>273967
Ну чо ты такой узкий. Это сейчас у меня v12.
Но V12 и фаток на всех не хватит. Почему бы не запилить мод HDD для остальных слимок? Если учесть что всё что надо добавить это нетворк адаптор в нужную шину, и кому-то уже это удавалось.
Аноним 06/03/17 Пнд 02:06:36  273993
>>273912
>есть шанс каналы перепутать
Держи https://www.youtube.com/watch?v=hTvJoYnpeRQ
Аноним 06/03/17 Пнд 02:45:28  273994
>>273949
Человеческое тело 30 вольт пробивает. Хуерга на 14кВ нужна чтобы одежду пробивать.
Аноним 06/03/17 Пнд 02:46:25  273995
>>273982
Воошебную траву выращивать собрался?
Аноним 06/03/17 Пнд 05:56:34  273999
>>273905
И чем же он йоба? Обычный провод,ничем не лучше китайского шлака. Пруф ми вронг
Аноним 06/03/17 Пнд 06:08:01  274000
>>273999
>мгтф
>И чем же он йоба? Обычный провод,ничем не лучше китайского шлака. Пруф ми вронг
Это так толсто, что даже тонко.
Аноним 06/03/17 Пнд 07:11:33  274002
1231254.png (5Кб, 341x288)
Есть каноничная и простая реализация?
Аноним 06/03/17 Пнд 07:46:06  274003
>>274002
есть
называется реле
Аноним 06/03/17 Пнд 08:10:09  274004
>>274003
А в микроэлектронике?
Аноним 06/03/17 Пнд 08:12:30  274005
.jpg (43Кб, 1127x640)
>>274002
Аноним 06/03/17 Пнд 08:52:29  274007
Bezimeni-1-8.jpg (177Кб, 1600x890)
>>273808
Аноним 06/03/17 Пнд 08:55:39  274008
>>274002
H-мост.
Аноним 06/03/17 Пнд 09:05:55  274010
>>274008
Спасибо.
Аноним 06/03/17 Пнд 09:09:57  274011
>>273995
Да. Сорта Де Барао.
Аноним 06/03/17 Пнд 09:38:50  274012
>>273991

Там емнип, произошло очередное объединение лишних чипов в SOC и вроде как шина от IOP исчезла, потому что этот самый IOP был объединен то ли к EE+GS, то ли с южным мостом и контроллером двд и шина от IOP к потрохам исчезла вместе с самими потрохами, только выводы прямо с ног на соответствующыие разъемы.
Аноним 06/03/17 Пнд 10:33:24  274018
>>273844
1. Видеокарта рабочая?
2. Проверь питание с БП.
3. Проверь питание на шине карты.
Кондёр если электролит, то размер не влияет, лучше менять.
Аноним 06/03/17 Пнд 10:43:42  274023
>>274007
Вот спасибо, то что надо!
Аноним 06/03/17 Пнд 10:45:16  274024
>>274007
>>274023
Больные ублюдки.
Аноним 06/03/17 Пнд 11:07:51  274030
>>274024
Почему?
Аноним 06/03/17 Пнд 11:10:11  274031
>>274030
Сраный резистор отрисовывать в 3д это нормально?
Аноним 06/03/17 Пнд 11:11:50  274033
3f5a00acf72df93[...].jpeg (32Кб, 537x529)
>>274031
да, а что?
Аноним 06/03/17 Пнд 11:12:09  274034
>>274031
Аа, ну так хз, может для каких-нибудь видео уроков отрисовывали, или для интернет магазина
Аноним 06/03/17 Пнд 11:12:50  274035
>>273846
бамп вопросу
Аноним 06/03/17 Пнд 11:23:39  274036
>>274035
вопрос задай нормально
как ты описал так только: ацп-проц-память-цап
Аноним 06/03/17 Пнд 11:26:23  274038
>>274036
>как ты описал так только
что, блять?
Аноним 06/03/17 Пнд 11:27:32  274040
DSC0077.jpg (37Кб, 800x533)
>>273988
Бамп красавцем.
Аноним 06/03/17 Пнд 11:35:31  274042
>>274033
> а что?
То что у вас мозг уровня трехлетнего ребенка если настолько очевидные вещи вам необходимо разрисовывать в 5D.
Аноним 06/03/17 Пнд 11:49:56  274043
>>274042
Кто-то просил отрисовывать резистор в 3Д? Конкретно я задал вопрос о том как правильно будет подключить резистор для регулировки стерео сигнала. И эта схема прям все круто и наглядно объясняет. И дело то не в 3Д. Мне хватило бы и схемы на бумажке, или вообще на словах. Не знаю для чего он отрисовывался изначально, но собственно, и правда, почему бы и нет?
Аноним 06/03/17 Пнд 13:57:01  274047
jJkR9T4Qfv4.jpg (299Кб, 1632x918)
>>273929
Аноним 06/03/17 Пнд 14:52:15  274052
сап, посоны.
посоветуйте, стоит ли осиливать создание быдло-дивайса для дома для души. паять умею, есть корки радиомонтажника 2 разряда, но как будет работать вся эта спаянная хуйня имею только отдаленное представление.

как я вижу мой быдло-дивайс.
делаю из МДФ большую тумбу под телевизор.
секции тумбы состоят из пространства для встроенных динамиков (мощность на канал ватт на 30-40 на 8 ом, не больше) и свободного места для электронных устройств.
устройства закупаются на али:
блок питания для усилителя, усилитель, DAC с платой блютус последней версии, блок громкости и тембров, , тв-приставка на андроиде.
захотел, например, с телефона по блютусу музычку поставил.
а захотел, кино в онлайне смотришь с хорошим звуком.

чего я не учел? реально ли будет получить хороший звук?
стоит ли вся эта затея свеч?
деньги у меня есть, но вот в магазинах из звуковых проекторов какая-то параша продается, иногда за невменяемые деньги (слушал образцы и за 100 т.р.), да и полностью такого набора функций ни у кого нет.
а так можно себе хобби создать на полгодика.
где в интернете почитать о таких проектах?
наверняка не мне первому такая идея в голову пришла.
Аноним 06/03/17 Пнд 15:08:19  274054
DOC001136585.jpg (49Кб, 600x577)
Есть ли на Али цифровые вольтметры на переменку 0-220 типа таких?
Аноним 06/03/17 Пнд 15:09:16  274056
>>274052
То есть ты хочешь сказать что суть твоего девайса - коробка из-под обувиа иначе подобную систему назвать сложно с блютус-приемником и тв-приставкой? Ты хочешь нихуя не зная и не умея получить хороший звук? Чтобы. Слушать. Музыку. С телефона?
Съеби, зелень
Аноним 06/03/17 Пнд 15:09:36  274057
>>274054
есть
Аноним 06/03/17 Пнд 15:09:53  274058
>>274054
лол блять, мультиметры не завезли?
Аноним 06/03/17 Пнд 15:19:30  274060
>>274056
Ой, ну не нужно вот этих аудиофилских штучек. Сейчас телефоны хуячят на наушники вполне себе качественный звук, а нокии умели это и вовсе лет 8 назад, да и звук будет передаваться в цифре, так что похуй.
Другой анон
Аноним 06/03/17 Пнд 15:21:35  274061
>>274057
Не покажешь ссылочкой?
>>274058
Ты мне предлагаешь десяток мультиметров в панель монтировать? ололокай мимо
Аноним 06/03/17 Пнд 15:23:06  274062
>>274060
Проходил тут мимо, и подумал... У компа есть звуковая карта,и у нее есть вполне определенные характеристики. А на телефоне? Тоже ведь наверняка есть какой-то чип, отвечающий за звук?
Аноним 06/03/17 Пнд 15:25:15  274064
>>274061
В строку поиска AC Voltmeter вписать сложно?
Аноним 06/03/17 Пнд 15:30:58  274065
>>274064
Цифровых 0-220 переменки не нашел.
Аноним 06/03/17 Пнд 15:32:29  274066
>>274056
ты чо такой агрессивный? тебе бабы не дают?
ты на слух разницу между лослес и мп3 320 слышишь? я да.
но я не собираюсь строить хайэнд йобу.
это звуковая приставка к телевизору, блядь.

звук с приставки идет в цифре, с телевизора в цифре, блютус, ну хуй с ним, он используется редко, неудобно когда его нет, бывает.
Аноним 06/03/17 Пнд 15:33:26  274067
hqdefault.jpg (113Кб, 1054x1104)
>>274065
Ну горе тебе.
Аноним 06/03/17 Пнд 15:35:44  274068
>>274067
Я, конечно, вежливый, но ты, блядь в глаза ебешься, что ли? С нуля, а не с 70, и даже не с 30 вольт искал. Спасибо, таких не надо.
Аноним 06/03/17 Пнд 15:44:19  274069
Они все могут измерять "с нуля". Но тебя это тоже по очевидным причинам не устроит.
Аноним 06/03/17 Пнд 15:50:06  274070
>>274069
Ты наверное щас хотел сказать, что им отдельное питание надо?
Аноним 06/03/17 Пнд 16:03:35  274071
shlyuhi-bane-on[...].jpg (484Кб, 1000x750)
Как называется (по каким словам гуглить) антипод логического анализатора?

Некое устройство нужно, которое по команде с компьютера будет отдавать высокий или низкий потенциал по 8-16 линиям.

Не GPIO, плиз.
Аноним 06/03/17 Пнд 16:22:08  274072
почему полупроводники не пробиваются от сетевой наводки? я осциллографом мерял, наводки до 50 вольт доходят. этого более чем достаточно чтобы пробивать затворы полевиков.
Аноним 06/03/17 Пнд 16:24:45  274073
>>274072
Конкретней. Что мерил, где мерил и т.д.. Чем больше ты скажешь - тем лучше мы обоснуем почему ты пидар.
Аноним 06/03/17 Пнд 16:37:00  274074
>>274073
Ну как же. Вот я к щупу пальцем прикасаюсь и на экране сразу наводка с амплитудой в 50-70 вольт. А потом прикасаюсь пальцем к ножке транзистора.
Или просто ножкой транзистора к щупу.
Аноним 06/03/17 Пнд 16:39:15  274075
>>274074
к анусу себе прикоснись, пес
добро пожаловать в прекрасный мир электричества
ПОТЕНЦИАЛА в пару десятков вольт маловато чтобы пробить современный транзистор
Аноним 06/03/17 Пнд 16:43:46  274076
pridurka.webm (162Кб, 480x360, 00:00:03)
>>274075
>пару десятков вольт
>50-70 вольт
Аноним 06/03/17 Пнд 16:44:04  274077
>>274071
>по 8-16 линиям
Шо? Какой порт, лтп?
Аноним 06/03/17 Пнд 17:40:00  274087
>>273760
https://www.youtube.com/watch?v=YVM4k58aiE8 ,thb b yt dst,sdfqcz/
Аноним 06/03/17 Пнд 17:43:48  274089
block.png (19Кб, 792x407)
Как вам мой блок питания, посоны?
Аноним 06/03/17 Пнд 17:46:30  274090
IMG201703021458[...].jpg (567Кб, 1920x1080)
>>274087
Бля с раскладкой проебался, бери 936 чё выебываться с этими пайками.
Аноним 06/03/17 Пнд 17:54:44  274094
>>274089
>Что такое гальваническая развязка?
Аноним 06/03/17 Пнд 17:59:40  274095
>>274089
Гавно. КПД гавно, пульсации говно, помехи говно, ещё и деталей пожадничал.

Используй неонку с резистором если нужен тупо индикатор.
Для всего остального используй полноценные импульсники.
Аноним 06/03/17 Пнд 18:10:40  274098
>>274094
>КПД гавно
Чому?
Аноним 06/03/17 Пнд 18:10:56  274099
>>274098
>>274095
Аноним 06/03/17 Пнд 18:44:36  274101
>>273982
Вешай цементные резисторы.
Аноним 06/03/17 Пнд 19:00:43  274102
>>274095
Нормальный там кпд, греться там нечему.
Аноним 06/03/17 Пнд 19:11:54  274103
>>273798
бамп
Аноним 06/03/17 Пнд 19:18:14  274104
>>274077
Usb-коробочку хочу.

Если оно сможет аналоговый сигнал отдавать тоже будет вообще идеально.

Делаю эмулятор ДВС для ЭБУ
Аноним 06/03/17 Пнд 19:51:11  274113
>>274104
Хуй знает, можно с программы-терминала слать через переходник юсб-уарт на микроконтроллер данные, типа получил он, допустим, число 241 — выдал на нужные ножки 1, получил 152 — выставил 0. Тут уже зависит от фантазии программиста. Или может я не туда думаю?
Аноним 06/03/17 Пнд 20:17:45  274118
>>274113
Да, именно такое надо. Думал, есть типовое решение. И чтоб в sigrok работало.
Аноним 06/03/17 Пнд 20:20:01  274119
>>274018
1. Да, моя тестовая карточка
2. Проверил, рабочий
3. Судя по потому что не вращается вентилятор - его нет.
4. Их дофига, мать старая, кондеры стоят дорого. Тупик.
Аноним 06/03/17 Пнд 20:29:29  274120
>>274113
А аналоговый сигнал как можно простейшим образом выдать? С учётом того что каналов надо штук 6
Аноним 06/03/17 Пнд 20:33:14  274122
>>274120
ЦАП
Аноним 06/03/17 Пнд 20:59:31  274127
trapnik.jpg (101Кб, 1280x720)
>>274104
>ДВС
Трапник, ты? Как там Алиса, засадила уже свой членик в твою жирную жопку?
Аноним 06/03/17 Пнд 22:35:45  274136
rigonda10205.jpg (180Кб, 1000x860)
>>274052
>секции тумбы состоят из пространства для встроенных динамиков
Ты только что изобрёл Ригонду.
Аноним 06/03/17 Пнд 23:19:09  274144
>>274136
Зачем там вообще динамики, если можно было просто шуруп в стенку закрутить и катушку на него захуячить, был бы резонатор страдивари с пензенского мебельного комбината №4 имени В.И. Ленина.
Аноним 07/03/17 Втр 00:35:10  274148
Как ТОЧНО посчитать рабочую точку транзистора (4 резюка)?
Все примеры во всех учебниках дают простые приблизительные формулы для заданных Ic, бета, Vcb Ve.
При этом ошибка получается процентов 20. Симулятор же считает правильно. Как он это делает? Последовательными приближениями?
Аноним 07/03/17 Втр 01:28:14  274152
>>274148
Может, ты не учитываешь, что бета нелинеен и зависит от тока?
Аноним 07/03/17 Втр 01:47:06  274153
>>274152
Учитываю и бета и даже vbe который тоже чуток колеблется. Считаю "назад", потом пересчитываю "вперед" через тевенина и получется ошибка и именно пересчет вперед дает почти идентичное значение, что симулятор показывает и реальный транзистор. Типа ожидается Ic=10ma а получается 8ma.
Аноним 07/03/17 Втр 06:45:56  274159
>>274136
У тебя от динамиков пятна пойдут мне кажется
Аноним 07/03/17 Втр 07:35:54  274160
>>273766
На одном съемное, но запасных нет. Достал второй. Там такая же беда. Жало видать окислилось. Черное пятно на кончике, которое не плавит припой. Пробовал ножом чистить и в жир макать. Не помогает. Что делать?
Аноним 07/03/17 Втр 08:41:29  274162
>>274160
Возьми канифоль, в ней расплавь припой и в этом бурлящем вареве пополощи жало. Должно облудиться.
Аноним 07/03/17 Втр 08:43:53  274163
>>274127
>Трапник, ты?
Нет, но слежу на обоими :з Не знал что Алиса уже перешла эту черту (на фото)
Аноним 07/03/17 Втр 11:21:04  274185
kGeeMUwJ4Lk.jpg (58Кб, 1280x720)
Привет, радачик. Кто работал с ноутбучными батареями, подскажите один момент, как работает балансировщик в контроллёрах, к примеру, bq20z45? Начинает балансировку после завершения заряда и при поданном внешнем напряжении? И отрубают ли подачу ноуты в частности, HP по завершению процесса заряда до 100%? Если так, то для балансировки нужно заряжать/разряжать батарею в пределах 90-100%(батарея начинает подзарядку именно на 90%) или же запитать извне, верно?
Неохота дырки сверлить.
Аноним 07/03/17 Втр 12:39:27  274194
>>274127
А что там у Жака с Алисой? Я просто заметил что когда все на ютубчике развонялись что алиса трап, больше на его каналах никаких намеков на тему небыло.
Аноним 07/03/17 Втр 12:46:11  274195
пиздец, даже на радиаче ебучих трапов обсуждают.
Аноним 07/03/17 Втр 13:04:59  274196
1.jpg (206Кб, 1237x1600)
2.jpg (401Кб, 1237x1600)
modboconecting-[...].jpg (105Кб, 499x469)
>>274012
Ну хочешь можно сравнить что куда подключается. Вот, нагуглил схему подключения HD Combo, которая для всех слимок. А заодно нагуглил и для фаток случайно.
Аноним 07/03/17 Втр 13:05:47  274197
>>274195
А тебе интересны только не ебучие?
Аноним 07/03/17 Втр 13:40:33  274202
>>274066
Сходи на форум diyaudio.com
Там люди рассказывают о своих проектах, есть и на подобие твоего.
А тут только ЧСВ-шные аутисты, они не помогут.
Аноним 07/03/17 Втр 13:53:26  274204
почему продавцы на Али дают левые трек-номера? им впадлу дать нормальный?
Аноним 07/03/17 Втр 13:57:07  274207
>>274204
Мало времени на перемещение нижнего лица в сторону почты, пока время не вышло дают левый номер.
Аноним 07/03/17 Втр 15:50:31  274214
>>274207
>нижнего лица
какого какого?
Аноним 07/03/17 Втр 16:18:11  274215
>>274214
Глупый гайдзин.
Аноним 07/03/17 Втр 16:40:46  274217
>>274207
и как бороться с этим дерьмом?тупо ждать?
Аноним 07/03/17 Втр 16:43:37  274218
>>274217
Обычно в течении недели продаван даёт рабочий трек.
Бороться с этим очень просто - заказывать минимум на $20.
Аноним 07/03/17 Втр 16:46:49  274219
>>274218
>заказывать минимум на $20.
ты чё сука видишь тут где-то фрилансеров или да?
Аноним 07/03/17 Втр 17:28:17  274220
>>273546
Там сложный провод.
В середке витая пара на дату, по краям два потолще - питание. Все в общем экране или датат только в экране - не помню уже (либо оба варианта есть).
Аноним 07/03/17 Втр 17:39:29  274223
>>274195
так 2017. милениумс подросли. шведская модель
Аноним 07/03/17 Втр 20:50:41  274238
14680739074170.jpg (70Кб, 656x512)
вы че сдохли все тут? бамп епты
Аноним 07/03/17 Втр 21:33:53  274242
>>274163
в засмеялся-обосрался-радио треде были же вебмки уже и фото именно из такой же трансляции

>>274194
>Жака
Это ты про Травникова? Хуй знает. Но похоже, что он действительно принимал того за девушку, а тот думал что этот подыгрывает. Но раз он узнал из интернета, значит ебли у них не было. Хотя, кто его знает, может отсос был, лол.
Аноним 07/03/17 Втр 22:30:31  274244
>>274242
Ясно понятно. Я думал жак просто больше не афиширует.
Аноним 08/03/17 Срд 03:36:51  274259
blob (724Кб, 709x599)
Няши, помогите. Есть такой нанд флешер.
А точнее это ПИК 18А2455. Похоже, по криворукости съебнул ему прошивку или что-то такое. Запускаю в режиме прошивки, он запускается, пытаюсь залить через PICDEM USB новую - отвечает что прошился, но на самом деле нихуя не прошился, при считывании нанд не совпадает. При попытке залить старую прошивку - "Failed to program CONFIG DATA".Может быть кто-то сталкивался? Если что есть ардуина, может через неё можно как-то залить туда хекс?
Аноним 08/03/17 Срд 03:55:51  274260
>>274259
Там сверху пины для программатора выведены, программатор $10 на али.
Аноним 08/03/17 Срд 11:13:00  274269
141330139565754[...].jpg (118Кб, 1024x683)
>>273680
В общем конструктиве сделай прижимную планку, как на пикрелейтед.
Аноним 08/03/17 Срд 11:15:05  274270
>>273685
Замени в светильниках балласт на дросель.
Либо в каждый светильник залезь и допаяй EMI фильтр по входу - наверняка он там сэкономлен.
Аноним 08/03/17 Срд 11:24:34  274272
>>273829
Это для проточного водонагревателя элемент.
Аноним 08/03/17 Срд 11:34:03  274273
>>273898
Оригинальный медный кабель обычных (хороших) наушников охуеннен. Это медные жилки намотанные на капроновую нитку, он прочен и гибок как падла.
МГТФ в плане гибкости и износостойкости ему в подметки не годится.
Аноним 08/03/17 Срд 11:38:55  274276
>>273929
ЭГЦ аудиофилы тоже любят. Это довольно редкий в настоящее время вид ГЕРМЕТИЧНЫХ электролитических конденсаторов, с выводом через стекло.
Внутри типичный рулончик как в К-50-3, но в принципе не имеющий возможности высохнуть.
Аноним 08/03/17 Срд 11:41:25  274277
>>273971
>С1-1
Прикольно, "первенец".

Выкрути яркость на максимум и покрути ручки положения луча,авось вылезет.
Аноним 08/03/17 Срд 11:45:21  274278
>>274089
Отлично, но при первом включении в сеть светодиод сгорит.
Аноним 08/03/17 Срд 11:58:31  274279
>>274260
Этот флешер сам стоит 8, лол.
Вообще можно убить пик меряя сопротивление(
Аноним 08/03/17 Срд 12:38:49  274283
Как измерять миллиомы обычным мультиметром? В пределах до 1 или 10 ом. Взять литиевую батарейку и вжарить 100мА через ld1117? Или есть менее топорное решение скажем с усилителем на оу?
Аноним 08/03/17 Срд 12:43:03  274284
>>274279
Сука макака чини.
Вообще можно убить PIC меряя сопротивление? У меня обычный DT 832, в омметр включал на режимах от 20 ом до 2кОм.
Аноним 08/03/17 Срд 15:03:18  274304
>>274284
Крайне маловероятно. Хотя китайцы вполне могут использовать отбраковку.
На радиокоте тему замути, закорефанься там с кем-нибудь у кого программатор есть.
Аноним 08/03/17 Срд 15:49:52  274308
при включении колонок (крутилкой,а не включением в сеть) слышно шуршание.Как исправитЬ?
лоджитек 323
Аноним 08/03/17 Срд 15:52:10  274309
>>274308
Заменить "крутилку".
Аноним 08/03/17 Срд 16:16:14  274312
>>272230 (OP)
1. Есть бп от нубука (19в 3.42А)
2. Есть моторчик 12в 3а (по документации)
Как это дело совместить, чтоб работало и не ломалось.
я тот пездюк, который этим моторчиком сломал бп от компа и так и не может починить до сих пор
Аноним 08/03/17 Срд 16:48:14  274314
>>274312
Моторчик случайно не с тремя проводами?
Аноним 08/03/17 Срд 16:54:28  274315
>>274314
с двумя от омывалки какого то таза (2110 вроде)
Аноним 08/03/17 Срд 16:58:52  274316
>>274315
Стабилизатор напряжения тебе нужен.
Аноним 08/03/17 Срд 17:05:20  274318
>>274316
где его взять? есть сломаный тостер, чайник и бп от компа. но там деталей начинающихся на lm нет. да и три А что вытянет?
Аноним 08/03/17 Срд 17:50:25  274323
Радач, назрел вопрос.
Как диды летали на луну на компьютере с 64 килобайтами памяти и четырехразрядным процессором, а сечас целую малинку пихают в ракету?
Аноним 08/03/17 Срд 17:59:24  274325
1488985162910.jpg (83Кб, 664x720)
Аноны! Помогите найти производителя пикрилейтеда, в магазине сказали, что никогда такого у них не было, хотя покупал именно там.
Аноним 08/03/17 Срд 18:05:36  274326
>>274283
Именно, подаешь в резистор ток, меряешь напряжение, вычисляешь по закону Ома. Называется "четырехпроводная схема измерения", для точных измерений низкоомных резисторов самое оно.
Я для этого подаю стабильный ток 0,1 или 1 А от блока питания (у меня Б5-47).
Аноним 08/03/17 Срд 18:09:35  274327
DSC00829.JPG (849Кб, 2048x1536)
Сап, аноны. Есть ик-приемник TSOP4838. Я подключил его к питанию и подцепил осциллограф на управляющую ножку. В результате на экране пикрелейтед. Источников ик-излучения у меня в комнате точно нет.
Что это за говно? И как фиксить?
Аноним 08/03/17 Срд 18:13:09  274328
>>274327
Ах да, пробовал подключать другой другой tsop4838, картина та же.
Аноним 08/03/17 Срд 18:36:29  274333
1480473798.jpg (33Кб, 640x363)
>>274327
> Источников ик-излучения у меня в комнате точно нет.
Уверен?
Аноним 08/03/17 Срд 18:37:35  274334
Как найти время "разрядки" конденсатора в соленоид?
t = RC? Или другая формула нужна?
Аноним 08/03/17 Срд 18:37:54  274335
>>274323
Есть такое слово "надо".
Поэтому программисты тогда были программистами а не говнокодерами.
Умели оптимизировать программы, чтоб те занимались исключительно и строго тем что требуется и не грузили железо ненужной хуйней.
Аноним 08/03/17 Срд 18:39:08  274336
>>274333
На 100%. Даже изолентой заматывал, не помогло
Аноним 08/03/17 Срд 18:41:43  274337
>>274327
У него внутре есть АРУ и он будет так или иначе поднимать усиление до появления мусора на выходе.
С ним тебе надо справляться программно, фильтровать по заголовку.
Аноним 08/03/17 Срд 18:51:39  274340
>>274337
>фильтровать по заголовку.
Ну и что, а если во время передачи пакета будет помеха?
Аноним 08/03/17 Срд 18:59:41  274341
>>274340
Он же не один раз передается.
Аноним 08/03/17 Срд 19:01:24  274342
002178klaviatur[...].jpg (158Кб, 1200x467)
На ноутбуке asus k50 окислилась кнопка питания. Разобрал, снял гниль с кнопки, ноутбук стал включаться. НО ПЕРЕСТАЛА РАБОТАТЬ КЛАВИАТУРА И ТАЧПАД. Делал как на видео

https://www.youtube.com/watch?v=IJX956_xwUc

Не пойму почему одновременно отказали сразу и тачпад и клава. Там проебаться вроде трудно, все правильно подсоединил, замком зафиксировал как на видео. Потом долбоеб, да я уже понял протер спиртом контакт на шлейфе клавиатуры и тачпада на пикриле. На ватке серый налет остался. Как понял, я стер дорожки немного, но они остались. Вопрос: можно ли восстановить дорожки? Может быть проблема в том что я что-то не подключил(хотя перепроверил) на матплате?
Аноним 08/03/17 Срд 19:14:03  274343
>>274340
На выходе будет чисто, потому что при достаточном уровне сигнала усиление уменьшится и помеха не достигнет порога компаратора.

Ну а если и будет помеха - то опять же на программном уровне это продетектируется (там checksum есть какой-то) и пакет будет проигнорирован.
Аноним 08/03/17 Срд 19:18:00  274345
>>274342
Под замену.
Аноним 08/03/17 Срд 20:01:26  274351
bjtBiasing[1].jpg (10Кб, 265x225)
>>274148
Вот смотрите лишенцы до чего я догадался. Приблжиенные говноформулы работают только если Rb достаточно мало по сравнению с Rэ, иначе он будет его шунтировать, и даже если оно мало все равно набегает ошибка и Vb (Ve + Vbe) не равно Vth что есть Vcc x R2 (R1 + R2). Поэтому есть точная формула Ie = (Vth - Vbe)/(Rth/beta + Re) и она везде упоминается. Но нигде сука не говорится что чтобы точно посчитать bias надо эту формулу solve for Vth и Rth что не просто - нужно с дробями ебаться долго. Но в итоге все получается супер точно. Так то. Хули в учебниках то этому не учат. Практически это конечно нахуй не нужно, но если аутизм чешется, то можно точно посчитать.
Аноним 08/03/17 Срд 20:08:00  274355
>>274345
хо-хо-хо, а я наебал судьбу, сделав как этот чувак и сэкономил 1,5к


https://www.youtube.com/watch?v=n-eBXKAC0KU
Аноним 08/03/17 Срд 20:16:00  274357
>>274343
>и пакет будет проигнорирован.
Учитывая дико маленькую скорость передачи через ик, есть вероятность что вообще все пакеты будут проигнорированы
Аноним 08/03/17 Срд 20:22:52  274360
>>274355
Поколение видеодебилов.
Аноним 08/03/17 Срд 20:52:22  274361
Йобана, где вы берете односторонний текстолит для ЛУТа? На али какое-то говнецо, про сраный Чип и Дип даже речи не может быть... ДС-2
Аноним 08/03/17 Срд 20:55:04  274362
>>274361
VRTP
Аноним 08/03/17 Срд 21:00:30  274364
>>274304
Да походу отдам одногруппнику у которого на работе пик-прогер есть. Только надо вызвонить какой пин пика к какому контакту идёт.
Аноним 08/03/17 Срд 21:04:57  274365
>>274364
Там стандартная распиновка под хвост программатора.
Аноним 08/03/17 Срд 22:01:30  274370
>>272230 (OP)
Поясните за обратный ток диода. Получается что и какое-то напряжение на нем тоже забирается как и в нормальном прохождении?
В частности, если через германиевый идет обратка то с какого напряжения он начинает приоткрываться?
Аноним 08/03/17 Срд 22:18:22  274372
>>274361
На Али беру, чем тебе не нравится
Аноним 08/03/17 Срд 22:20:06  274373
>>274370
ВАХ диода смотри. Да, там есть еденицы микроампер при обратном смещении. У шоттки десятки-сотни микроампер.
Аноним 08/03/17 Срд 22:21:32  274374
Бля, аноны, объясните, почему у моего stm32 tim2 тактируется с частотой 72мгц? Это же невозможно, там максимум шины 36мгц. Какая-то хуита непонятная
Аноним 08/03/17 Срд 22:30:28  274375
>>274361
> Чип и Дип даже речи не может быть.
Эт еще почему? Если покупать онлайн, очень нормальные цены.
Аноним 08/03/17 Срд 22:30:54  274376
>>274375
толсто
Аноним 08/03/17 Срд 22:43:08  274378
али.JPG (13Кб, 269x405)
чип.JPG (8Кб, 226x360)
>>274376
Чего тебе толсто? Вазелином помажь.
Али 200+ , Чип - 150
Аноним 08/03/17 Срд 22:45:38  274379
>>274378
Ценник завышен в 5 раз.
Аноним 08/03/17 Срд 22:48:00  274380
тайм.PNG (177Кб, 1173x762)
>>274374
> Это же невозможно
Почему?
Аноним 08/03/17 Срд 22:48:50  274381
>>274379
Пруф на лист 10х15 по 30р, плиз.
Аноним 08/03/17 Срд 22:53:03  274382
>>274381
>>274362
И ещё миллион барыг со всех концов планеты.
Это же блядь так сложно погуглить объявы в тематике.
Аноним 08/03/17 Срд 22:56:00  274383
>>274382
Ccылку с ценой, сестра!
Аноним 08/03/17 Срд 23:03:23  274384
Вот у этого брал последний раз:
http://vrtp.ru/index.php?act=ST&f=71&t=20702
Чёт 1.5мм нету, раньше было. Ну может будет ещё. Хороший барыга.

Вот ещё есть, хз у него не покупал ещё:
https://www.avito.ru/tver/remont_i_stroitelstvo/steklotekstolit_tekstolit_folgirovannyy_fr-4_777595757
Аноним 08/03/17 Срд 23:12:08  274387
>>274378
Э, еблан. В чип и дипе доставка еще 100-150р. И ты какой-то хуевый лот выбрал на Али. Я покупал 10 листов 50х70 за 220 рублей с бесплатной доставкой. Так что в ЧД переплата в 5 раза.
Аноним 08/03/17 Срд 23:14:32  274388
>>274387
Ой, т.е 100х70 я покупал.
Аноним 08/03/17 Срд 23:23:04  274389
>>274387
Вот пруфпик, если что. Сейчас почему-то сделали платную доставку, но она все равно дешевая.
https://ru.aliexpress.com/item/10pcs-lot-Copper-Clad-Laminate-One-Single-Side-Plate-CCL-10x7cm-1-4mm-Bakelite-Universal-Board/32669567332.html
Аноним 08/03/17 Срд 23:37:06  274392
>>274389
Это гетинакс, а не стеклотекстолит, ебанашка.
> В чип и дипе доставка еще 100-150р.
Это для мухосранских нищенок. Я еду и забираю сам.
Аноним 08/03/17 Срд 23:42:14  274394
sku2000235[1].jpg (41Кб, 600x600)
Высокочастотные анонимусы, надеюсь правильно зашел.
В общем есть ритм-машина, типа метронома для барабанов, сегодня только взял. Работает от батарейки, но она села. На ней есть выход для БП.
И вот в чем суть:
Мой блок питания выдает 9V 300ma
А устройство в инструкции просит 9v 500ma
Одно можно подключить к другому? Сразу скажу, что использую через наушники, включаю подсветку дисплея, но громкость использую примерно 50% от максимума. Оно сгорит нахуй или можно так? Попробовал на пару секунд подключить, работало нормально. Их можно использовать так или нужно обязательно одинаковые ma?
Аноним 08/03/17 Срд 23:48:33  274396
>>274394
Лучше конечно замерить потребление. Если бы ты был уверен, что подсветка потребляет меньше на те самые 200 миллиампер то можно было бы, а так хуй знает
Аноним 08/03/17 Срд 23:51:36  274398
>>274392
Какой нахуй гетинакс, ебан?
Ну вот тебе текстолит, раз бакелит не нравится
https://ru.aliexpress.com/item/Hot-Sale-The-Best-Price-10pcs-lot-FR4-PCB-Single-Side-Copper-Clad-DIY-PCB-Kit/32577444509.html
Аноним 08/03/17 Срд 23:52:11  274399
6170f08e384f255[...].jpg (35Кб, 600x332)
>>274392
>Я еду и забираю сам.
А я никуда не еду, т.к. забираю из почтового ящика.
Аноним 08/03/17 Срд 23:57:27  274400
Посаны, посоветуйте какой-нибудь ЦАП, мне чисто поэксперементировать в протеусе, посмотреть как себя ведет. Чтоб по нему материал был. Простое и дешевое что-нибудь.
Аноним 09/03/17 Чтв 00:33:32  274402
>>272854
меняй серые пленочные кондеры около трансов, типовуха
Аноним 09/03/17 Чтв 01:36:05  274405
>>274394
>>274396
Ну и в догонку вопрос, что лучше делать в дальнейшем, поискать бп нужной конфигурации или покупать кроны? Или кроны с зарядником для них? Они вообще долго держаться будут без всяких зарядок или лучше сразу взять бп? Использовать планирую по 2-3 часа в день.
Аноним 09/03/17 Чтв 01:37:36  274406
>>274283
Измерительный мост же.
Аноним 09/03/17 Чтв 01:38:05  274407
>>274405
Возбми бп 9в 1а, он не такой дорогой, кроны будут улетать по одной штуке за 2 дня.
Аноним 09/03/17 Чтв 01:39:41  274408
>>274407
А если ампер больше чем на устройстве, это нормально? Лучше брать с запасом? Ничего не сгорит?
Аноним 09/03/17 Чтв 01:48:44  274409
>>274394
Если работает нормально, то можешь использовать и так, с самим устройством ничего фатального точно не будет. "Недостающие" 200 мА — это ты как подсевшую крону поставил примерно.
Сколько видел аккумов в таком форм-факторе — все оказывались хуитой. Я делаю с примочками так: дома от БП, на выступлениях от кроны, каждый раз ставлю новую (благо они не каждый день).
Аноним 09/03/17 Чтв 02:08:30  274410
>>274408
Это запас мощности. Плохо будет если наоборот.
Аноним 09/03/17 Чтв 02:12:58  274411
>>274409
Это только на БП лишнюю нагрузку даст? Это можно будет понять по нагреву или нет?
Аноним 09/03/17 Чтв 02:43:05  274412
вот я допустим поднесу кусок стали к сильному магниту, а потом уберу. Как долго будет сохраняться остаточная намагниченность куска стали при условии что никаких внешних полей больше не будет?
Аноним 09/03/17 Чтв 03:04:16  274413
>>274412
Зависит не только от магнитных полей, но и от механического воздействия. В идеале если закопать ферромагнетик глубоко под землю или выбросить в космос далеко от звезды, то необозримо долго, в реальности микродеформации расталкивают магнитные домены в хаотичный порядок, чем больше деформаций - тем быстрее.
Аноним 09/03/17 Чтв 04:27:52  274416
>>274413
хотя бы порядок времени можно узнать?
Аноним 09/03/17 Чтв 04:47:28  274417
анончики, подскажите, как называется хреновина понижающая напряжение? типа хочу воткнуть сабж в розетку и на выходе получить например 12в.
Аноним 09/03/17 Чтв 05:07:02  274418
>>274417
Трансформатор
Блок питания
Адаптер
Импульсный источник питания
AC/DC преобразователь
Резистор
Конденсатор
Дроссель
Аноним 09/03/17 Чтв 05:15:08  274419
>>274416
Опытным путем определи.
Аноним 09/03/17 Чтв 05:15:54  274420
>>274418
хм... мне для вката в электроебство, типа воткнуть в розетку, пимпочку покрутить на нужное выходное напряжение и проводки к моторчику или лампочке прилепить, без пайки и смс.
Аноним 09/03/17 Чтв 05:29:16  274421
>>274420
Гугли блок питания для (устройства).
Аноним 09/03/17 Чтв 05:36:32  274422
нашел, лабораторный источник питания называется, но за 16к ебал я его в сраку.
Аноним 09/03/17 Чтв 05:42:24  274423
>>274418
...
200 диодов последовательно
Аноним 09/03/17 Чтв 05:44:47  274424
>>274422
обычно следующий шаг в эволюции это открыть для себя резисторный делитель и пытаться делать на нем. или отыскать говносхемку с линейным регулятором и опять же резистором-печкой на 25W. некоторые таки потом открывают для себя индукцию и бак конвертеры.
Аноним 09/03/17 Чтв 05:50:04  274425
>>274424
чето впизду как все сложно, делители хуители... как вы вообще в этой поеботе разбираетесь?
Аноним 09/03/17 Чтв 05:51:49  274426
>>274425
сложна, да. оно тебе надо?
Аноним 09/03/17 Чтв 05:56:06  274427
>>274426
еще не понял, но помимо погоромироаания хочу ченить материальное забубенить, робота там какого нибудь.
Аноним 09/03/17 Чтв 07:05:52  274428
>>274351
В простейшем расчете ты пренебрегаешь током базы, все остальное считается точно.
Если поставить транзистор с очень высоким коэффициентом передаче - то все сойдется.

В реальности ток базы отъедает ток от R2, добавялет к R1 и Re. Но если ток делителя R1 R2 в 10-20 раз больше тока базы, то и это похуй, на результат существенно не повлияет.
Аноним 09/03/17 Чтв 07:37:02  274429
>>274152
от температуры может, лол? если бы он зависел от тока, скакал бы на каждом периоде звуковой волны. не?
Аноним 09/03/17 Чтв 07:38:54  274430
>>274428
Ну да, все так. Порядка 10% ошибка наверное похуй - будет у тебя в итоге Ic=1mA или 900uA. Я просто ради интереса хотел узнать, как посчитать НЕ пренебрегая ничем. Оказывается можно и не так сложно, но ровне нигде формул не нашел, так что самому пришлось выводить. Идея в том что ты задаешь нижний R делителя базы и оно тебе по известной упрощенной формуле считает верхний, а потом все пересчитывает вперед и поправляет чуток значение нижнего R чтобы все в тютельку совпадало как в симуляторе. Ну или можно супер stiff делитель сделать и вообще не париться.
Аноним 09/03/17 Чтв 07:39:59  274431
>>274407
Крона скорее всего 500 и не выдаст
Аноним 09/03/17 Чтв 10:30:44  274440
>>274394
Если от батарейки работает - то и от твоего БП будет работать нормально.
От Кроны больше 100 мА (да и то в пике) никто не берет никогда. Используй смело.
Аноним 09/03/17 Чтв 10:31:53  274441
>>274402
Не пизди. Серые пленочные там - в сетевом фильтре.
Аноним 09/03/17 Чтв 12:21:53  274450
>>274409
Два чая, там может и блок не 300ма выдаёт по факту а больше у меня вот от старых нокий блоки так там вобще характеристики не совпадают с написанными.
Аноним 09/03/17 Чтв 14:29:55  274464
>>272230 (OP)
Ревич. Занимательная электроника 2009г. стр. 107
...коэффициент усиления по току (то есть отношение максимально возможного тока коллектора к минимально возможному току базы Iк/Iб)...

Ревич. Занимательная электроника 2009г. стр. 111
...В первом приближении h21э можно считать равным коэффициенту B(коэффициент усиления по току)...

Ревич. Занимательная электроника 2009г. стр. 111
...ток базы заведомо удовлетворял соотношению Iб*h21э << Iк...

Как жить дальше?
Аноним 09/03/17 Чтв 14:47:48  274465
>>274431
Мерил давеча свежие щелочные кроны - в кз показометром показывало что-то около 5-7 ампер.
Аноним 09/03/17 Чтв 14:56:50  274467
R-DWcff1Hig.jpg (108Кб, 816x767)
>>274464
Он в лесу уже лет 20 живёт, без интернета, без тянок, без соприкосновения с живым миром. Сидит там в избушке и пишет свои книги на 288 пентиуме. Поэтому ничего удивительного нет - поехал он давно уже от одичания.
Аноним 09/03/17 Чтв 15:04:31  274468
>>274467
А есть где-то материал по транзисторам, что-то легкое по повествованию, как у Ревича, и без посылания нахуй через слово, как у Хорвица?
Аноним 09/03/17 Чтв 15:10:56  274472
9ff3852bd9b0.jpg (209Кб, 1000x750)
>>274468
айсберг - транзистор это просто

а на Ревича не обижайся. он был нормальным парнем в свое время. более того, он был внуком Горбачева, по сути золотым мальчиком. А потом пришла перестройка, Ельцин, СССР не стало, и ельцинские титушки начали травить всех кто был у власти до этого, в том числе и родственников бывших первых лиц. В один момент писатель лишился всех своих привилегий, упал с высоты в грязь, и в первые в жизни испытал депрессию. Потом, понял, что нужно что-то менять и стал затворником.
Аноним 09/03/17 Чтв 15:19:48  274473
>>274472
Да я и не обижаюсь, меня в принципе во всех изданиях по электронике которые читал немного напрягает, что они про последовательное/параллельное сопротивление на DC все изложат как надо, а потом то про внутреннее сопротивление забудут рассказать, то вот такое навертят, а ты как баран туда-сюда 10 страничек листаешь и пытаешься это осмыслить.

Спасибо за книгу, почитаю.
Аноним 09/03/17 Чтв 15:29:20  274475
>>274440
Так как же быть если
>>274465
Да и прочитанное в инете тоже в некоторых местах подтверждается, что в кронах бывает и по 2-3 ампера

Вообще чем я рискую, если при включении все работает? Сгорит бп или ритм машина в первую очередь?
Аноним 09/03/17 Чтв 15:37:11  274476
i.jpeg (5Кб, 330x330)
Как к такой антенне прикрепить/припаять коаксиальный кабель?
Аноним 09/03/17 Чтв 15:37:55  274477
>>274475
> Сгорит бп
Да и то сомневаюсь.
Аноним 09/03/17 Чтв 15:38:59  274478
14482596257350.jpg (3Кб, 130x130)
>>274476
Скручиваешь оплетку с центральной жилой и припаиваешь, в чем проблема?
Аноним 09/03/17 Чтв 15:41:20  274479
>>274478
Хорошо сейчас попробую
Аноним 09/03/17 Чтв 15:55:16  274482
>>274196
>Ну хочешь можно сравнить что куда подключается. Вот, нагуглил схему подключения HD Combo, которая для всех слимок. А заодно нагуглил и для фаток случайно.

Короче прочитал я про эту твою приблуду - полная хрень, они через ПЗУ-интерфейс общаются с HDD, то бишь ни дма, нихуя.

Я вот тебе поинтереснее на почитать принес, братиш. Тут вот пацаны смогли подключится к настоящей SSBUS и челик воспользовался приколом, что у 75000+ проц от ps1 на самом деле фейковый и он теперь не мипс а померпц с эмулятором первой плойки и драйверов устройств инаписал для него модуль:

http://psx-scene.com/forums/f98/hdpro-clone-132869/
Аноним 09/03/17 Чтв 16:00:38  274483
>>274479
http://www.cqham.ru/rk3zk/1-1-1.htm
Аноним 09/03/17 Чтв 16:27:29  274486
>>274475
Да нихуя не сгорит. Вряд ли твоя ритм-машина так безмерно жрёт.
Аноним 09/03/17 Чтв 16:41:31  274488
Радач, я купил сто каких-то транзисторов на АлиЭкспресс неделю назад. Я ведь смогу в скором времени спаять любую хуиту, ведь это же транзисторы?
Аноним 09/03/17 Чтв 16:43:57  274489
>>274472
>лишился всех своих привилегий
от кормушки оторвали что ли. какая несправедливость.
Аноним 09/03/17 Чтв 16:45:35  274490
>>274488
конечно. хватит на 50 вибраторов например.
Аноним 09/03/17 Чтв 17:52:35  274498
>>274490
Ну это смотря какие транзисторы. Может и на сотню хватит.
Аноним 09/03/17 Чтв 17:58:13  274500
image(22).jpg (28Кб, 250x300)
>>274490
Для вибраторов двигатели нужны, а не транзисторы
Аноним 09/03/17 Чтв 18:01:47  274501
>>274500
Вибротранзисторы - последняя разработка китайских учёных. Изготавливаются для народного хозяйства и на экспорт.
Аноним 09/03/17 Чтв 18:16:20  274503
Антон, привет. Купил себе смывку флюса flux off, а там какую то жесть пишут про безопасность. Типа вредная, п здец. Мне ей теперь только на улице пользоваться? Или достатоуединиться с ней в ванной?
Аноним 09/03/17 Чтв 18:17:18  274504
>>274472
>айсберг - транзистор это просто
идеологически неверная книга, рассматривающая транзистор будто бы он радиолампа

На момент выхода книги это было норм, но транзистор это не аналог лампы.
Аноним 09/03/17 Чтв 19:11:23  274507
>>274503
Не вреднее ацетона.
Аноним 09/03/17 Чтв 19:16:46  274508
elysiumsandrosl[...].jpg (249Кб, 905x639)
Привет ребят, захотелось мне собрать себе электро транспорт на двух колесах без педалек и прочей хуйни...
зашол значит для начало в вело тред а там нихуя из электро велосипедов(пишут: уебывай в /mo).
Ладно думаю пайду на в мото-тред, спустя 10 минут копание ихней ветки тоже нехуя нету нехуя инфы.
Аноним 09/03/17 Чтв 19:51:33  274509
>>274508
с чем пожаловал?
Аноним 09/03/17 Чтв 20:01:09  274510
>>274509
с хлебом и солью
Аноним 09/03/17 Чтв 20:10:16  274512
Как в DipTrace распечатать сразу несколько копий одной платы? Как распечатать обе стороны платы на одном листе?
Аноним 09/03/17 Чтв 20:13:21  274513
>>274508
если непонятно из изложенного - а я блять догадываюсь что вы нехуя и не читали а просто смотрели на рандомпик,
То надо вообщем послушать советов об схемах электро двигателя и всей вытекающей проводки.
Аноним 09/03/17 Чтв 20:16:10  274515
>>274513
И хули ты здесь срёшь? Пиздуй на форум электровелосипедов или где там у них петушиный угол.
Аноним 09/03/17 Чтв 20:21:30  274517
>>>>274515
я и так в петушином углу, где блять хотябы энергетики чтоб смогли пояснить электро двигло и мотор колесо.
p.s. Двачь - питушиный угол.
Аноним 09/03/17 Чтв 20:36:14  274518
Как же я сегодня утром просрался обнаружив свой фен в неработающем состоянии. Вернее как в неработающем, воздух дует, но нагреватель не работает. Пол дня ковырял в апатии плату у паяльной станции с мультиметром в руках не представляя как я буду её чинить без паяльника (мухосрань, ждать новую станцию опять 2 месяца с с алика). Спустя пол дня бесконечной апатии разобрал нагреватель на фене, а там спираль порвалась.

Всем жизни по масти и фарта, АУЕ.
Аноним 09/03/17 Чтв 20:43:29  274520
>>274503
а ты че сто лет жить собрался что ли. жисть то тяжелая, если твоя хуета скоротит тягомотину лет на пять это только плюс. дыши глубже.
Аноним 09/03/17 Чтв 23:45:02  274550
есть ли тут спецы по стм32? вот везде пишут, что максимальная частота шины APB1 36мгц.
Я поставил частоту ядра 72мгц, делитель для apb1 на 2. Вот код:
RCC->CFGR |= (1<<20 | 1<<19 | 1<<18 | 1<<16 | 1<<10);
Затем включил шим:
TIM2->CCR1 = 1;
TIM2->PSC = 0;
TIM2->ARR = 1;
То есть, по идее, он должен с частотой 36мгц переключать выход.
Подключив осциллограф, я увидел, что выход переключается с частотой 72мгц.
Как, блять, такое возможно, если я как минимум поставил предделитель, а как максимум APB1 не может работать на такой частоте? Объясните плз, у меня башка плавится.
пруфы 72мгц на выходе могу дать. Правда там что-то похожее на синусоиду, потому что выход не может на такой большой частоте работать
Аноним 09/03/17 Чтв 23:58:30  274552
>>274550
какой стм32? У f4 можно и 180МГц уебать в системную шину.
Аноним 09/03/17 Чтв 23:58:56  274553
>>274552
f103c8t6
Аноним 10/03/17 Птн 00:00:19  274554
>>274552
я поставил умножение частоты х9. Кварц стоит на 8мгц. Частота системной шины 72мгц это 100%
Аноним 10/03/17 Птн 00:06:12  274555
ф103.PNG (64Кб, 713x472)
>>274554
Если верить даташиту, то может быть и 72
Аноним 10/03/17 Птн 00:10:27  274556
>>274555
Вернее: если прескаллер равен х1, то частота шины таймеров = АРВ1, иначе = АРВ1 х 2 Дели на 4, тогда частота таймера станет 36
Я, если честно, ненастоящий стм-щик, может и наебался.
Аноним 10/03/17 Птн 00:13:35  274557
14836316395810.jpg (89Кб, 640x640)
>>274555
ого, спасибо, браток. Теперь всё встало на свои места, я то думал таймер напрямую тактируется от apb1, а там оказывается еще один блок умножения частоты.
Аноним 10/03/17 Птн 00:16:39  274558
>>274557
> я то думал
Я к ним без референс мануала даже близко не подхожу.
Аноним 10/03/17 Птн 00:20:03  274559
>>274558
это да, просто я поленился читать всё
Аноним 10/03/17 Птн 00:31:19  274561
>>274558
еще такой вопрос, на выходах A15 и B4 почему-то висят лог. 1, хотя они никак не сконфигурированы, т.е. должен быть floating input. Но там независимо ни от чего висит аутпут 1.Почему так? Косяк платы или что?
Аноним 10/03/17 Птн 00:35:42  274562
>>274561
Да хуй его знает, сконфигурируй принудительно.
Аноним 10/03/17 Птн 00:36:33  274563
>>274562
пробовал, лол, даже с подтяжкой вниз там все равно логическая еденица висит.
Аноним 10/03/17 Птн 00:46:34  274564
>>274561
Что за плата?
Аноним 10/03/17 Птн 00:56:54  274566
>>274564
>>274553
Аноним 10/03/17 Птн 01:07:40  274567
>>274566
Простая с Али?
Аноним 10/03/17 Птн 01:14:27  274568
>>274567
Ну да.
Аноним 10/03/17 Птн 01:15:03  274569
a15.PNG (37Кб, 559x306)
b4.PNG (34Кб, 604x307)
>>274563
А под что они у тебя сконфигурированы?
Аноним 10/03/17 Птн 01:25:53  274570
>>274569
Я не конфигурировал их вообще.
Аноним 10/03/17 Птн 01:30:45  274571
>>274570
Попробуй в CubeFX назначить на них чо нибудь. У меня нету ф103, чтобы попробовать.
Аноним 10/03/17 Птн 01:31:31  274572
>>274571
> CubeMX
быстрофикс
Аноним 10/03/17 Птн 01:34:09  274574
>>274561
Это дебаггера JTAG же ноги. PB4 - JNRST а PA15 JTDI Можно их переопределить но оставь их лучше в покое
Аноним 10/03/17 Птн 01:42:08  274575
>>274570
И эта, самое главное не трогай A13 A14, а то тебе посоветуют че-нить "подтянуть или повеситЬ" и ты не сможешь с платой сконнектиться. Посмотри даташит - там для каждого пина есть его дефолтовая ф-ция после ресета. Вот эти четыре и еще одна (JTDO) лучше не трогать или если JTAG не нужен - переопределять в коде со знанием дела.
Аноним 10/03/17 Птн 02:10:05  274578
Смотрите чё нашел блуждая по ютубу.
На канале всего 1 видео и оно волшебно.
https://youtu.be/8rWCYo1UcOQ
Аноним 10/03/17 Птн 03:34:24  274579
Какой адаптер взять для RS485 Modbus? Чтоб с дровами под мак/линупс проблем не было.
https://ru.aliexpress.com/item/PL2303HX-Chip-USB-to-RS485-485-Converter-Adapter-For-Win7-Linux-XP-Vista-top/32344295137.html
И как быть с гальваноразвязкой?
Аноним 10/03/17 Птн 08:37:53  274590
>>274579
Так развязку на девайсе ставить нужно, иначе нахер она на столе не нужна.
Или тебе микру посоветовать?
Аноним 10/03/17 Птн 09:44:52  274594
1489128254.jpg (254Кб, 1280x960)
Это предусилитель или блять активный регулятор громкости?
Аноним 10/03/17 Птн 09:51:08  274595
>>274594
это музейный экспонат
Аноним 10/03/17 Птн 09:57:08  274596
>>274595
Ну а серьезно если?
Аноним 10/03/17 Птн 09:59:13  274597
>>274596
могу предположить что предусилитеь
на упк сидишь чтоли?
Аноним 10/03/17 Птн 10:06:42  274598
Что означает такое обозначение емкости конденсатора?
Аноним 10/03/17 Птн 10:08:15  274599
>>274598
Два кондера параллельно.
Аноним 10/03/17 Птн 10:09:46  274601
>>274598
Наверное имеют в виду шунтирование микрофарадного кондера, 10нФ кондером, просто лень еще один рисовать.
Аноним 10/03/17 Птн 10:21:45  274602
>>274578

Господи, сраный зоновский пидерклон
Аноним 10/03/17 Птн 10:39:00  274603
2olni7.jpg (59Кб, 600x500)
Драсте аноны, суть в том что я нюфаня и в институте электротехнику сдал хуй пойми как, но вот я хочу собрать себе минидрельку и хуевая подготовка всплыла.

Необходима схема для регулирования оборотов 12-24 в движка.

Изначально хотел делать на 3в но отказался от идеи ибо не могу ирл найти транзистор КТ805БМ...

вводная: наличие паяльника (дедоского 40в и китай 40в),мультиметра, припоев,канифолей и отсутствия навыков радиотехника я пиздатый радиотехник как то наушникам ухо припаял


В общем помогите пожалуйста анончики
Аноним 10/03/17 Птн 10:51:23  274604
>>274603
https://www.aliexpress.com/item/3A-Pulse-Width-PWM-DC-Motor-Speed-Regulator-Controller-Switch-12V-24V-36V/32700748441.html?spm=2114.01010208.3.48.H9tjEm&ws_ab_test=searchweb0_0,searchweb201602_4_10065_10068_433_10136_10137_10138_10060_10062_10056_10055_10054_302_10059_10099_10103_10102_10096_10052_10053_10050_10107_10051_10106_10084_10083_10080_10082_10081_10110_10111_10112_10113_10114_10037_10078_10079_10077_10073_10070_10122_10123_10126_10124,searchweb201603_4,afswitch_1,ppcSwitch_5,single_sort_0_default&btsid=dd8d780f-f467-48d3-928e-dbe1e0f511fd&algo_expid=95aaca51-2d99-498c-8019-c14946c1df9e-5&algo_pvid=95aaca51-2d99-498c-8019-c14946c1df9e
как приедет - увидишь схему на NE555 и все поймешь.
Аноним 10/03/17 Птн 10:52:17  274605
>>274604
Спасибо анон
Аноним 10/03/17 Птн 11:15:40  274606
>>274603
> я нюфаня и в институте
> КТ805БМ
Ты просто малолетний долбоёб.
Аноним 10/03/17 Птн 11:16:21  274607
>>274606
нет, я великовозрастный
Аноним 10/03/17 Птн 11:45:32  274609
>>274597
На чём?
Аноним 10/03/17 Птн 12:52:51  274613
14451397300170.png (657Кб, 677x504)
Анон зачем нужны все эти ардуины? На ютубе как не глянь одно баловство лампочкой помигать сервоприводы покрутить...Че реально полезного с него можно слепить? Кинь примеры на ютубе, а то думаю может заказать с али но лампочками мигать и моторчики крутить это ебантизм...
Аноним 10/03/17 Птн 12:53:27  274614
>>274609
на одном биполярном транзисторе
Аноним 10/03/17 Птн 13:41:02  274615
>>274590
>Так развязку на девайсе ставить нужно, иначе нахер она на столе не нужна.
Девайсы то у меня готовые, вот только хуй знает что там китайцы внутри накрутили.
http://eastrongroupco.hk02.057321.com/data/uploads/Eastron_SDM120-Modbus_user_manual_2016_V2_6.pdf

Вот еще нашел изолятор для usb. Сгодится?
https://ru.aliexpress.com/item/New-USB-Isolator-1500v-Isolator-ADUM4160-USB-To-USB-ADUM4160-ADUM3160-Module/32719549159.html

Думаю еще попробовать собрать конвертер Modbus RS485 - Modbus TCP на esp8266, вот только жопой чую что будет проблемы с софтом.
https://github.com/pvvx/esp8266web
Аноним 10/03/17 Птн 13:45:50  274617
>>274613
> зачем нужны все эти ардуины?
Ну вот смотри. Я на пердуине и прочих шылдах, собрал контроллер гроубокса, с часами, показометрами влажности и температуры. Отладил скетч. И... заебенил все на ЛУТовой плате и прошивке на Асме.
Аноним 10/03/17 Птн 13:58:44  274618
Untitled.png (6Кб, 800x600)
>>274594
Как то так ёбана, что это бля?
Аноним 10/03/17 Птн 14:01:39  274619
>>274618
Ай, я ебан, криво нарисовал, сейчас всё будет.
Аноним 10/03/17 Птн 14:02:14  274620
>>274613
>покрутить...Че реально полезного с него можно

http://forum.homedistiller.ru/index.php?topic=118518.0
Аноним 10/03/17 Птн 14:20:04  274621
Анон, как на этом сайте http://www.falstad.com/circuit/circuitjs.html обозначен симистор и динистор? Найти не могу
Аноним 10/03/17 Птн 14:21:32  274622
Untitled.png (19Кб, 505x436)
>>274618
>>274619
Во ёбана, что это такое нахуй?
Аноним 10/03/17 Птн 14:21:54  274623
>>274615
Ясно.
Я бы взял что-то подобное https://ru.aliexpress.com/item/USB-to-RS485-industrial-grade-magnetic-isolation-2500V-lightning-FT232-ADM2587/32229715356.html?spm=2114.03010208.3.10.MUb0Yc&ws_ab_test=searchweb0_0,searchweb201602_2_10065_10068_433_10136_10137_10138_10060_10062_10056_10055_10054_302_10059_10099_10103_10102_10096_10052_10053_10050_10107_10051_10106_10084_10117_10083_10119_10080_10082_10081_10110_10111_10112_10113_10114_10078_10079_10073_10070_10122_10123_10120_10126_10127_10124_10125,searchweb201603_2,afswitch_1_afChannel,ppcSwitch_5,single_sort_0_price_asc&btsid=540b6f81-d943-432f-aa62-bb47cb2b15cd&algo_expid=3a50d025-bc59-4d5a-ac59-d1779fc7833c-1&algo_pvid=3a50d025-bc59-4d5a-ac59-d1779fc7833c
Дороже, но не нужно городить переходник на переходник.
Аноним 10/03/17 Птн 14:34:51  274625
Сегодня проснулась, а мой роутер (D-Link DIR-600) уже не работал и лампочки не светились. Как понять, это сам роутер откинул ноги или блок питания к нему?
Аноним 10/03/17 Птн 14:41:39  274626
>>274625
> проснулась
Ну сколько можно? Сиськи, сестра!!
Аноним 10/03/17 Птн 14:54:05  274628
>>274625
Померять напряжение на выходе блока питания, тупая шлюха.
Аноним 10/03/17 Птн 14:59:49  274630
>>274628
А мерять чем, святым духом??
Аноним 10/03/17 Птн 15:00:52  274631
>>274630
Тебе нужен мужик с хуем мультиметром.
Аноним 10/03/17 Птн 15:01:45  274633
>>274631
Ну ладно, а дома без мужиа и мультиметра как это можно сделать?
Аноним 10/03/17 Птн 15:02:54  274634
>>274633
На язык
Аноним 10/03/17 Птн 15:03:33  274635
>>274621
Бамп. По-прежнему не могу найти. Вариантов из гугла нет или я слепой
Аноним 10/03/17 Птн 15:05:12  274636
>>274633
> как это можно сделать?
Лампочкой 12в, светодиодом, заведомо рабочим БП
Аноним 10/03/17 Птн 15:07:14  274637
>>274634
>>274636
Проверила на язык оба контакта - ничего. инб4 ахаха тупая шлюха, все в рот берет
Аноним 10/03/17 Птн 15:08:04  274638
>>274634
Ох, секундочку. Мне нужно оба сразу пробовать или по одному?
Аноним 10/03/17 Птн 15:08:45  274639
Короче, затестила оба сразу и таки пощипывает. Значит, роутер сдох? Пиздос.
Аноним 10/03/17 Птн 15:09:16  274640
>>274638
> оба сразу пробовать
Угу. Только от 12 вольт язык прихуеет.
Аноним 10/03/17 Птн 15:10:20  274641
>>274640
Опытный язык пиздолиса начинает прихуевать вольт так с тридцати только.
Аноним 10/03/17 Птн 15:11:23  274642
petrosyan-2.jpg (24Кб, 400x286)
>>274641
Ясно.
Аноним 10/03/17 Птн 15:13:49  274643
Безымянный.JPG (94Кб, 1167x899)
Анон, я всё правильно делаю?
Аноним 10/03/17 Птн 15:16:35  274644
>>274643
Почему нет? Контроллеры всякие нужны/важны.
Аноним 10/03/17 Птн 15:22:15  274645
yoba.png (7Кб, 225x225)
>>274643
>Объем RAM 256
Аноним 10/03/17 Птн 15:25:59  274646
>>274622
Ну же, аноны, что это и где тут ошибка? не работает нихуя.
Аноним 10/03/17 Птн 15:26:43  274647
Как в этом треде относятся к ардуино?))0
Аноним 10/03/17 Птн 15:30:10  274648
>>274645
Мне и 16кб хватит. У него задача прочитать I2C, прогнать через знакогенератор и вывалить на IO. И так 1000 раз в секунду. Тут размер ROM и количество портов решают.
Аноним 10/03/17 Птн 15:32:28  274649
>>274647
А нет, 16 байт не хватит. 20минимум. Но не суть.
Аноним 10/03/17 Птн 15:33:11  274650
>>274646
это кусок хуйни, не работает потому что не должен. По путям постоянного тока стоят проходные конденсаторы. Транзистор включен неправильно.
Аноним 10/03/17 Птн 15:33:32  274651
>>272230 (OP)
Радач, как рассчитывать необходимый коэффициент усиления для усилителей? Скажем, у меня есть входной сигнал 1.5-2В, питание +-25В, я правильно понимаю, что мне нужно эти 25В поделить на 2В и, соответственно, усилить сигнал в 12 раз? Или там все сложнее?
Аноним 10/03/17 Птн 15:33:47  274652
>>274647
Бля, промахнулся.
Короче вот так к ардуинщикам и относятся:
>))0
Садят в тазик и ждут когда пузыри пойдут.
Аноним 10/03/17 Птн 15:37:17  274653
>>274651
да, простая пропорция.
Аноним 10/03/17 Птн 15:37:26  274654
>>274648
https://ru.aliexpress.com/item/SUPA_YOBA_CONTROLLA/32399023794.html
> 24р/шт
Аноним 10/03/17 Птн 15:39:50  274655
>>274652
Я так и думал. Тогда реквестирую самую простую в кодировании И самую дешевую связку контроллер+термопара для отслеживания температуры 0-100 в реальном времени.
Аноним 10/03/17 Птн 15:40:09  274657
>>274655
>в реальном времени
На пекарне, дисплеи НЕ НУ Ж НЫ
Аноним 10/03/17 Птн 15:44:08  274658
>>274655
I2C термодатчик + любой контроллер.
Задача бессмысленная, проще купить готовый термометр.
Аноним 10/03/17 Птн 15:45:52  274659
>>274658
>проще купить готовый термометр
Это да, но я хотел видеть температуру на компьтере, а не приходить втыкать термометр каждую минуту на протяжении 8 часов.
Аноним 10/03/17 Птн 15:47:56  274660
>>274633
Скрепку воткни коротковременно если греется значит работает как ты язык то засунула в центральное отверстие не пизди.
Аноним 10/03/17 Птн 15:48:54  274661
>>274660
У тебя просто опыта маловато в... засовывании языка.
Аноним 10/03/17 Птн 15:49:03  274662
>>274660
Вязальная спица.жпг
Да, я все еще не закрыла вкладку.
Аноним 10/03/17 Птн 15:53:48  274663
>>274661
мерзкая шлюха
Аноним 10/03/17 Птн 15:54:03  274664
>>274650
А раньше то работало, перерисовал я верно, так же номиналы кондёров верные, а номиналы резисторов не видно. Потом начался пердёж на определённых частотах, а потом и вовсе заглохло, поменял дохлый КТ605а на КТ603а и иногда начало попукивать. Но не то.

Сейчас поем да начну реверсинжинирить весь темброблок, судя по тому, что тут есть регулятор Gain он с предусилителем.

Сука, в транзисторах нихуя не шарю.

Аноним 10/03/17 Птн 15:59:30  274665
>>274325
БАМП!
Аноним 10/03/17 Птн 16:01:44  274666
SNAG-0023.jpg (506Кб, 1920x1080)
Анон, помоги. Какая ёмкость на конденсаторах? Нихуя не пойму, толи мкФ, то ли нанофарад, то ли пикофарад
Аноним 10/03/17 Птн 16:02:31  274667
>>274665
стесняюсь спросить, зачем тебе производитель сала в баночках?
Аноним 10/03/17 Птн 16:03:02  274668
>>274666
пико
Аноним 10/03/17 Птн 16:03:43  274669
>>274666
Вообще, принято микро писать через заятую/точку (10.0), а пики без (22).
Аноним 10/03/17 Птн 16:04:11  274670
>>274667
Очень годное.
нехохол
Аноним 10/03/17 Птн 16:04:39  274671
>>274666
электролиты и керамика0,1 в микрофарадах
частотозадающий у мс34063 в пикофарадах
Аноним 10/03/17 Птн 16:04:41  274672
>>274669
> запятую
Самофикс.
Аноним 10/03/17 Птн 16:05:09  274673
>>274670
ты какой-то извращенец.
Аноним 10/03/17 Птн 16:08:42  274674
>>274659
Weemos d1 mini + easyesp + ds18b20 + homeassistant или mosquitto. Кодить ничего не надо.
Из недостатков низкая скорость обновления, не больше раза в секунду, и примитивный гуй homeassistant. Он умеет показывать лишь текущее значение, очень мелкий график за последние сутки и сводный график по всем подключенным датчикам, где хуй что разберешь.
Аноним 10/03/17 Птн 16:11:46  274675
IMG4319.JPG (2012Кб, 4000x2248)
>>274671

Спасибо. Вот те, фоточка
Аноним 10/03/17 Птн 16:21:04  274676
>>274659
Пердулина про микро, термопара. В гугл за кодом.
Аноним 10/03/17 Птн 16:28:19  274677
>>274673
А ты пробовал?
Аноним 10/03/17 Птн 16:29:41  274678
>>274677
лет 10 назад да, пробовал
потом узнал что есть нормальные флюсы
Аноним 10/03/17 Птн 16:36:48  274679
>>274678
Ну вот я тогда из-за отсутствия выбора купил смоленский жир - говно говном, так что всё надо сравнивать.
Аноним 10/03/17 Птн 16:38:15  274680
Снимок.PNG (62Кб, 961x835)
Аноны, нужен совет как починить колонку. Одна играет явно хуже другой, и по ощущениям не хватает низких частот. У этой же колонки как-то полностью отваливался ВЧ, пришлось пропаять плату фильтра. ВЧ перестал пропадать, но играет все так же плохо.
Схему вроде верно срисовал, резисторы все 5 Вт, конденсаторы в ВЧ части все пленочные, в НЧ - электролит. Что могло отвалиться или сдохнуть?
Аноним 10/03/17 Птн 16:39:06  274681
>>274680
прозвони элементы, маня
Аноним 10/03/17 Птн 16:39:34  274682
>>274325
Покупаешь в гугле стеарин в магазине мыла, свечей и кожаных открыток, банку коммифоли, топишь жыр в жестянке, всыпаешь побитую в тряпке канифоль. Намазываешь и жрешь.
Аноним 10/03/17 Птн 16:40:57  274683
>>274682
Суть жира как раз в том, что там нет канифоли либо я её не почувствовал.
Аноним 10/03/17 Птн 16:51:17  274684
>>274683
> стеариново-канифольный
> нет канифоли
Ну можешь как диды разбавить пасту гоев скипидаром и гидразином. Бабы еще нарожают.
Аноним 10/03/17 Птн 16:51:17  274685
Радоны, вопрос следующий.
Имеется воротина, которая открывается от пульта ДУ.
Чтобы сделать копию пульта мне нужно знать что-либо кроме частоты?
И еще: работает воротина через раз. Это ползет частота из-за условий или питание в пульте нужно поднять?
Аноним 10/03/17 Птн 16:53:11  274686
>>274685
Надо антенну на ресивере вытащить наружу.
Зависит от пульта, там может быть цифровой сигнал. Тогда не только частоту, но и форму надо копировать.
Аноним 10/03/17 Птн 16:55:59  274687
14085498310830.jpg (76Кб, 880x400)
>>274686
Аригато.
Аноним 10/03/17 Птн 16:59:58  274688
Анон, можно ли заменить ss12 на ss34?
Аноним 10/03/17 Птн 17:03:53  274689
>>274681
Кроме конденсаторов все вроде живое. А электролит, на который у меня больше всего подозрений, проверить нечем.
Аноним 10/03/17 Птн 17:27:37  274692
>>274622
r4 с эмиттера на землю а кондер ему параллельно
Аноним 10/03/17 Птн 17:45:47  274694
>>274622
и не только r4. у тебя какая-то поебень вообще нарисована. r1 должен быть в цепи коллектора и с1 идет с коллектора на пот. и номиналы резюков какие то странные.
Аноним 10/03/17 Птн 18:02:31  274695
>>274622
Абсолютно стандартный усилитель, прям как по даташиту. А ты нарисовал по-уебански.
Аноним 10/03/17 Птн 18:06:29  274696
>>274464
Да в общем все правильно.
Первая фраза применительно к ключевому режиму, когда транзистор по сути "перегружается" заведомо высоким током базы.

Вторая про отличие h-праметров от бета, это разные вещи, хотя и близкие или даже совпадающие в определенных случаях.

Ну, третья да - не сильно понятно, что подразумевается здесь под Ik. Скорей речь идет об Ik.max для данной схемы.

А вообще прекрасный язык у Ревича, приятно читать.
Аноним 10/03/17 Птн 18:08:45  274697
>>274465
Щелочные - да. Но есть и МЦ, от них его примочка тоже обязана работать, хоть и не так долго. Если МЦ нагрузить на 1 А, то она его потянет в течение минуты от силы (если вообще потянет).
Отдельные цифровые примочки жрут до 50 мА, но и столько - редко бывает.
Аноним 10/03/17 Птн 18:26:05  274699
>>274694
Номиналы я не написал в виду их нечитаемости, анон, если сможешь перерисовать как Надо - сделай, пожалуйста, молю.
Аноним 10/03/17 Птн 18:30:31  274700
commonEmitter[1].jpg (15Кб, 407x419)
>>274699
Ну вот что имеется ввиду.
Аноним 10/03/17 Птн 18:32:51  274701
>>274700
Так-то идентичная схема, просто я не так нарисовал, но смысл не поменялся. Вот бля. Спасибо в любом случае, анон!
Аноним 10/03/17 Птн 18:35:19  274702
IMG201702202338[...].jpg (272Кб, 2160x1216)
>>274594
Это источник тока для питания светодиода, индикация состояния пикрелейтеда.
Аноним 10/03/17 Птн 18:38:00  274703
>>274702
Люто обосрался. Но нет, это усилитель, стоит на выходе с активного темброблока, транзистор в усилителе я уже поменял, а работать не стало, вот дерьмо. Ну ничё, ща буду делать реверсинжениринг блять темброблока в мультисиме, нарисую печатку и сделаю новый, с блэкджеком и шлюхами.


Кстати, знатоки, в темброблоке два транзистора, с маркировками C38 и C39 соответственно, это что за фрукты такие? Ну и да - если есть крутилка гейн, значит ли это что там ДВА предусилителя?
Аноним 10/03/17 Птн 18:40:08  274704
>>274701
>я не так нарисовал, но смысл не поменялся
ты прикольный. да, у тебя идентичное количество деталек, только ты их соединил произвольным образом Ж)
Аноним 10/03/17 Птн 18:45:19  274707
>>274704
Да ну ты чо, они просто не так расставлены и есть одна лишняя линия, так то бля всё нормально. Сам посмотри бля, всё ништяк.
Аноним 10/03/17 Птн 18:48:08  274708
>>274707
ну да, ты прав, просто так нарисовано непривычно, что мой глаз испугался
Аноним 10/03/17 Птн 18:50:11  274710
Сап. Во внеочередной раз захотелось запилить ручную, относительно компактную динамомашину чтоб была и потому что делать ее занимательно.
Ориентировочные габариты - длинна 100мм; ширина 40мм; высота 50-70мм. Теоретически, в них может поместиться пара 9 или 12в движков, с мощщами 20+вт если китаец не наебывает. С заказом шестерней и движков из основных задач остается изготовление корпуса, эргономики и компактности устройства. Питать им 2 или 4 18650 аккума, от них маломощный диодный фонарь и/или зарядку для ведра. Какие подводные камни? Есть ли рекомендации по выбору движка на али?
Аноним 10/03/17 Птн 18:50:55  274711
>>274708
И даже линии лишней нету, это я с перепугу ляпнул.

И ведь не работает зараза, один хуй, не смотря на правильность сборки. Завтра демонтирую с печатной платы эту хуерагу да запущу отдельно от темброблока, надеюсь что заработает. Ну и транзисторы с ебанутыми маркировками C38 и C39 на их корпусах я тоже куплю (с38 нашёл с то92, а вот с39 в таком корпусе нету).
Аноним 10/03/17 Птн 18:55:30  274712
>>274711
так схемка простейшая, прозвони ее по постоянке хотя бы. запитай отдельно да посмотри напряжения в разных точках.
Аноним 10/03/17 Птн 19:14:00  274713
>>274712
Навыков дебагинга вообще нету, кроме как потыкать отвёрткой по входам-выходам транзисторных схем, чтобы првоерить живы они или нет.
Аноним 10/03/17 Птн 19:19:01  274714
>>274710
С генератором то проблем нет
https://hobbyking.com/en_us/quanum-mt-series-4012-340kv-brushless-multirotor-motor-built-by-dys.html
Ты вот хороший редуктор 1к20/30 попробуй найди, так же как и готовую платку с energy harverster.
Аноним 10/03/17 Птн 19:22:41  274715
1347359702365.jpg (76Кб, 604x522)
Нужно запилить защиту для наушникового усилка, вопрос следующего плана: изначально хотел сделать сразу два типа защиты:
1) защита по амплитуде, т.е. если уровень на выходе более +-3в, то реле сразу же отключает уши на некоторое время.
2) защита от постоянки, но ее делать слегка геморно, а защита по амплитуде ее, по сути, дублирует при уровнях >= 3в.
И тут у меня возник логичный вопрос, а нужна ли защита от постоянки при наличии защиты по амплитуде?
Допустим, худший вариант, на наушники подается 2.9в постоянки, амплитудная защита при этом не сработает. Но опасно ли это для дорогих наушников? Допустим, импеданс наушников 50 ом, при 2.9в постоянки через них пойдет 58мА, т.е. 0.17вт мощи. При этом максимальная мощность ушей по паспорту - 0.5вт (непонятно, имеется ли ввиду долговременная мощность, поскольку на практике громче 0.1вт - это весьма больно, да и появляются искажения).
Вопрос вроде простой, но конкретики гугл не дал.
Аноним 10/03/17 Птн 19:35:13  274716
Сап. Есть одна ргб Ленина 5 метров. Надо её подключить,,что бы ей можно было по wifi управлять.. Исходные данные, БП 40вт, лента и esp8266. Нужно мне еще что то или из этого говно можно собрать? Я вообще не разбираюсь в этой вашей раштучках.
Аноним 10/03/17 Птн 19:40:29  274717
>>274714
Редуктор от шуруповёрта может сойти.
Аноним 10/03/17 Птн 19:45:45  274719
>>274714
До 330 ватт, рили? А разве редуктор из 3-4 пластиковых шестерней нельзя запилить? Или там кпд в 2 раза просядет?
Аноним 10/03/17 Птн 19:59:17  274720
>>274688
В принципе, возможно
Аноним 10/03/17 Птн 20:01:52  274721
>>274719
> пластиковых шестерней
Лол блядь. У них нагрузки по 5-10нм максимум, а потом зубы отваливаются. Ну в шуруповертах дерьмовых под 30-35нм обойма пластиковая, но она и зализывается сразу же.
Аноним 10/03/17 Птн 20:06:22  274722
>>274721
А какие нагрузки на вышеуказанном движке? А то на руках у меня только движок из двд привода, не сказал бы что бы на нем сбивались пластиковые зубья.
Аноним 10/03/17 Птн 20:15:28  274724
epsilon12201sch.png (24Кб, 857x786)
>>274715 Что тут думать-то? Возьми и повтори готовую схему защиты и задержки. Там деталей всего нихуя. Если у тебя усилок высоковольтный (ламповый безтрансформаторный) то добавь на выход еще предохранитель и парочку злых 12в TVS диодов.
>>274716
Тебе еще потребуется блок питания на 5в, ld1117-3.3 (в случае если у тебя голая esp8366 а не модуль) и logic-level мосфеты вроде IRLZ24.
Для простого управления через mqtt или web можно использовать easyesp. Но для homeassistant нужен https://github.com/corbanmailloux/esp-mqtt-rgb-led
>>274719
>Или там кпд в 2 раза просядет?
Именно. Редукторы с большим передаточным, особенно в сторону повышения, имеют крайне хуевый кпд.
Отсюда и двигатель выбирается не по мощности, а по минимальному KV, т.е. оборотам на вольт. Иначе редуктор пришлось бы ставить 1к100.
Аноним 10/03/17 Птн 20:24:07  274726
>>274724
> Редукторы с большим передаточным, особенно в сторону повышения, имеют крайне хуевый кпд.
А как на валу можно было бы закрепить пускай железную шестерню, там ведь 4мм штырь лишь торчит? Или те 4 отверстия ниже для закрепления могут быть использованы? И как там у них с политикой продажной, при браках возвращают деньги? А то в гугле отзывы отрицательные.
Аноним 10/03/17 Птн 20:40:37  274727
Куда написать не знаю, но надеюсь здесь мне разъяснят ситуацию.
В общем при подключении наушников к ноутбуку появляется монотонный неприятный шум, но как только я касаюсь самого ноутбука, то шум исчезает, а когда убираю руку, возвращается снова. Что это может быть такое?
Аноним 10/03/17 Птн 20:46:30  274728
>>274727
Корпус металлический штоле?
Аноним 10/03/17 Птн 20:47:25  274729
>>274724
Я нихуя не понял.
Васек с лед лентой
У меня модуль там есть пины. Я могу что угодно докупить. Лента будет использоваться в системе опенхаб, хочу управлять подсветкой сом мартфога. Но я хз как подключить ленту к Фиат модулу, что бы его потом подключить к своему серверу.
Аноним 10/03/17 Птн 20:47:45  274730
>>274680
>>274689
Выпаял электролит - вроде живой, без него на НЧ ничего не изменилось. Отключал целиком - тоже никаких изменений. Проблема с динамиком?
Аноним 10/03/17 Птн 20:48:50  274731
>>274728
Точно не знаю, но на совсем металлический не похож.
Аноним 10/03/17 Птн 20:51:49  274732
>>274729
Управлять по фиви со смартфона через сервер где опенхаб. Модуль будет подключаться к серверу по вифи.
Криво написал короче.
Аноним 10/03/17 Птн 20:53:53  274733
>>274715
http://forum.vegalab.ru/showthread.php?t=48033
Или копипастишь любую защиту из усилков андронникова http://forum.vegalab.ru/showthread.php?t=48033
Аноним 10/03/17 Птн 20:54:10  274734
>>274733
forum.vegalab.ru/showthread.php?t=48033
Аноним 10/03/17 Птн 20:54:55  274735
>>274734
Пиздец.
https://www.lynxaudio.net/полупроводниковые-аналоговые-устройства/усилители-для-наушников/
Аноним 10/03/17 Птн 21:01:53  274736
Радач, есть одна денди, и от нее проебался блок питания. Еще приставка лежала в подвале года три. Номинальное ее напряжение - 9 вольт, а у меня только на 12 вольт адаптер есть, и полярность неясна. Штекеры совпадают. Какие шансы все испортить, если я туда присуну?
Аноним 10/03/17 Птн 21:02:19  274737
>>272230 (OP)
Как приятно видеть , что у кого ещё осталось желание делать что то своими руками ! Я сам из радиохулиганов и тогда мы буквально всё делали сами , а сейчас молодёжь ленивая , ни за какие деньги не станет возиться , пойдут и купят , а чуть что то сломалось (чаще мелочь) , то выбросят , а желания покопаться , ни за что не появится !
Аноним 10/03/17 Птн 21:05:27  274738
>>274736
большие

купи лучше кренку 9-вольтовую
а полярность проверь светодиодом подключив его к блоку питания через резистор 2килоома
Аноним 10/03/17 Птн 21:08:56  274739
>>274736
Полярность не перепутай главное.
Внутри приставки уже есть свой стабилизатор напряжения, будет работать от 12.
Аноним 10/03/17 Птн 21:09:01  274740
>>274738
Что за кренка?
Раньше вместо бп был такой большой блок с регулятором напряжения и полярности, там от 3 до 12 вольт выставлялось. Я его так и не смог найти
Аноним 10/03/17 Птн 21:10:01  274741
>>274739
> Полярность не перепутай главное.
> Внутри приставки уже есть свой стабилизатор напряжения, будет работать от 12.
Сдетонирует жи, греться будет, возможно не запустится
Аноним 10/03/17 Птн 21:12:15  274742
>>274741
Ты ошибаешься или умышленно врёшь.
Аноним 10/03/17 Птн 21:16:32  274743
F111ZpMZvhA[2].jpg (137Кб, 1280x960)
>>274740
микросхема-стабилизатор. три ножки, как у транзистора. припаиваешь к ней два конденсатора и вот у тебя понижайка напряжения. Хоть 12 хоть 15 через неё пропускай, главное чтобы была рассчитана на эту мощность и не перегревалась. и чтобы меньше напряжение не было, лол
хотя анон выше написал, что там встроенная кренка есть. но хуй знает, выдержит ли она, она скорее всего в корпусе пластиковом маленьком как кт3102

а скажите лучше, аноны, почему блоки питания от денди всегда плавились и сгорали? изначально на меньший ток были рассчитаны чем потребляет денди, чтоле? какой блок питания подойдёт? тоже хочу купить денди и сразу поставить хороше питание чтобы не устроить пожар ненароком.
Аноним 10/03/17 Птн 21:20:18  274745
ESP RGB LEDbb.png (188Кб, 1530x795)
>>274726
>там ведь 4мм штырь лишь торчит? Или те 4 отверстия ниже для закрепления могут быть использованы?
Да, это мотор типа outrunner, у него вращается весь корпус и соостветствиеено шестеренку можно прикрепить 4 винтиками. Можно так же надеть на сам штырь шкив под зубчатый ремень типа gt2 и притянуть контргайкой.
>И как там у них с политикой продажной, при браках возвращают деньги? А то в гугле отзывы отрицательные.
Да хуй их знает. Раньше этот магазин был весьма популярен среди дрочеров на все эти р/у игрушки, сейчас может и скатился.
>>274729
Если твой openhab может работать без обратной связи, то собирай схему с пикрелейтеда, прошивай easyesp не забудь в скетче ввести настройки wifi и передернуть питание у esp после прошивки после чего можешь сразу управлять нужными ногами используя такой запрос
>http://<ESP IP address>/control?cmd=PWM,<pin>,<level>
Аноним 10/03/17 Птн 21:21:43  274746
>>274743
Потому что трансформаторы говно ставили.
Алсо денди были в разных вариантах. "Ранние" с ебической платой набитой чипами и "поздние" с одной микросхемой-капелькой.
Ещё картриджи на разных приставках могли не работать.

Нахуй тебе эта древность, есть эмуляторы и гейпады нормальные.
Аноним 10/03/17 Птн 21:27:51  274747
>>274745
>Если твой openhab может работать без обратной связи
И похоже что действительно может.
https://www.letscontrolit.com/forum/viewtopic.php?t=847
Аноним 10/03/17 Птн 21:30:03  274750
>>274746
>Нахуй тебе эта древность, есть эмуляторы и гейпады нормальные
картриджи остались. хочу в них как раньше играть.
вообще хочу тумбу какую нибудь найти с несколькими полками, на одну поставлю денди, на другую плойку, на третью, может, вторую плойку. Поставить эту тумбу рядом с кроватью. На стену, что у изножья кровати, повесить телек. После работы буду жрать, потом сразу же заваливаться на кровать и так до самой ночи лёжа играть во все игори сосничества.

чё за геймпады? типа карманные эмуляторы китайские?
Аноним 10/03/17 Птн 21:31:14  274751
>>274746
Переехал на новую квартиру, собственник дал еще ключи от подвала. На приставку ему похуй, так что я решил поиграть в шедевры сосничества.
Аноним 10/03/17 Птн 21:35:02  274752
>>274746
Забрал приставку у друга в счёт долга. Вспомнилось что-то детство, решил поиграть
Аноним 10/03/17 Птн 21:42:48  274753
1489171368594.jpeg (197Кб, 646x692)
Еще нашел пикрелейтед. От него даже огоньки на приставке не зажигаются
Аноним 10/03/17 Птн 21:46:36  274754
>>274665
https://www.youtube.com/watch?v=x0EKhiXSAjU
Аноним 10/03/17 Птн 22:30:17  274756
Где там лучше всего печатные платы разводить? Чтобы БД деталюх была, бля буду!
Аноним 10/03/17 Птн 22:33:35  274757
орёл.PNG (36Кб, 1167x549)
>>274756
Орёл. Если не нашел деталюху, самостоятельно рисуется в 5 секунд
Аноним 10/03/17 Птн 23:05:22  274762
Есть транзисторы, на корпусах которых есть лишь C38 и С39, какая у них цоколёвка и что это за звери? Корпус TO-92
Аноним 10/03/17 Птн 23:12:57  274764
>>274762
Дженерик транзисторы, соответственно PNP и NPN, что там ещё может оказаться.
Вот например:
http://www.alldatasheet.com/datasheet-pdf/pdf/280181/SEMTECH_ELEC/ST2SC380.html
Аноним 10/03/17 Птн 23:16:35  274765
>>274764
39-ый тоже по-идее должен быть НПН, ибо в одной схеме стоят по соседству. По идее 38-ой это 2SC3940, можно ли заменить его КТ530А (2SC3940)? Думаю что да, но цоколёвки я всё равно для 38-ого два варианта нашёл в ТО-92, лол.
Аноним 10/03/17 Птн 23:17:16  274766
Аноны, правильно понимаю что варистор это от скачков напряжения а не тока, то есть он паралельно сажается? А чем от тока защищаются? Типа есть какие-то спец термисторы? А что если обычный 25C 10K поставить? Есть один тороидник, так он так радуется когда я его включаю, что иногда вышибает пробки нахуй. И ток я на первичке хочу померять. Мерял напругу на последовательном резисторе, чтобы он мне прибор не спалил, но хочется уточнить напрямую
Аноним 10/03/17 Птн 23:19:58  274767
как в iar сделать чтобы компилятор-пидор не зависал на пустых циклах, где условие - булева переменная? я отключил оптимизацию и переменную обозначил volatile, а он всё равно зависает.
Аноним 11/03/17 Суб 00:09:54  274770
>>274766
Обычный резистор сойдет.
Но обычно от бросков ставят термистор.
Аноним 11/03/17 Суб 00:24:02  274772
>>274770
А как расчитать мощность термистора. Допустим скачок порядка 30А. А тут на его пути стоит 10K. Как быстро он нагреется и сбросит напряжение не успев убиться??
Аноним 11/03/17 Суб 01:00:14  274775
>>274772
http://datasheet.datasheetarchive.com/originals/library/Datasheets-UEA2/DSAFRAZ0021216.pdf
http://datasheet.datasheetarchive.com/originals/library/Datasheets-IS89/DSAH00599681.pdf
http://datasheet.datasheetarchive.com/originals/library/Datasheet-093/DSA0076395.pdf
Аноним 11/03/17 Суб 02:26:14  274777
.png (826Кб, 1245x490)
>>272230 (OP)

ПОсоны, перестала лампочка гореть диодная, 16 диодов, прозвонил, нашёл сгоревший.
Драйвера нет, схема - примерно типа пикрил.
Так вот, оно будет работать, если я просто соединю припоем место посадки сгоревшего диода ? ПОдводные камни?
Аноним 11/03/17 Суб 02:45:30  274778
изображение.png (1385Кб, 1269x670)
Парни, как называются подстроечные резисторы с 3:38
https://youtu.be/nGbMGymcR2c
Я сам страдаю от дороговизны, а эти по 2 рубля он сказал.
Или где на али достать супер дешевые потенциометры/резисторы?
Аноним 11/03/17 Суб 03:38:18  274779
>>274778 Трухольные все равно дешевле, но зачем тебе ебля со сверлением?
https://ru.aliexpress.com/item/Free-shipping-500pcs-Trimmer-Potentiometer-RM065-RM-065-10Kohm-103-10K-Trimmer-Resistors-Variable-adjustable-Resistors/32248498400.html
https://ru.aliexpress.com/item/200PCS-smd-adjustable-resistor-10k-ohm-3-3mm/32298462488.html
Аноним 11/03/17 Суб 03:56:38  274780
14710106998720.jpg (146Кб, 800x600)
По даташиту у транзистора в ТО-92 корпусе рассеиваемая мощность 625 мВт. Я сделал махарайку, где на таких транзисторах постоянно рассеивается примерно 0.2-0.25 вт тепла на каждом. Так вот, они греются АДОВО, как сковороды, палец обжигает. Хочу уточнить, они точно не сдохнут? Ведь я все это еще и в мелкий тесный корпус потом запихаю.
Аноним 11/03/17 Суб 04:04:06  274781
>>274780
>палец обжигает
Так это хуйня, многие допускают 150-175С на кристалле и соостветсвенно на 20-30С ниже на корпусе.
На деле 80С на корпусе совершенно нормальный режим.
Аноним 11/03/17 Суб 04:20:42  274782
>>274781
Я чего уточняю-то, у меня просто копеечные транзисторы из мешка с али, нонейм bc327-40/bc337-40. Как и у резисторов с али, у этих транзисторов выводы не медные, а из какой-то луженой стали, лол. Хотя по hfe вполне соответствуют оригиналу и имеют низкий разброс (отличаются в пределах 5%). Ссыкую слегка, я ж хз что за кристалл у них внутри и отводят ли такие выводы тепло как медные.
Аноним 11/03/17 Суб 04:59:54  274783
Посоветуйте какой нибудь эмулятор схем для новичка.
Начал изучать электронику, хочу эмулировать простейшие схемы, чтобы наглядно видеть куда и как течет ток, вот это вот все
Аноним 11/03/17 Суб 05:31:12  274784
на юсб-вайфае чё за свтетлая штука? https://cs5-1.4pda.to/9856149/IMG_20170310_191831.jpg
на ней написано 40.000 MHZ. она греется?
Аноним 11/03/17 Суб 07:30:07  274789
как гуглить адаптер меняющий расположение пинов? для 3.5мм джека хочу.
Аноним 11/03/17 Суб 07:56:51  274790
>>274664
Что это у тебя вообще такое? От чего питаешь?
Аноним 11/03/17 Суб 08:10:36  274791
>>274777
Работать будет.
Светить станет ярче, сдохнет быстрее.
Аноним 11/03/17 Суб 08:14:24  274792
ziwU8uRPgdg.jpg (26Кб, 400x406)
>>274783
Proteus
Аноним 11/03/17 Суб 08:18:21  274793
>>274702
Это что за пиздец на фото?
Аноним 11/03/17 Суб 08:23:59  274794
>>274736
Внутри дендей - линейный стабилизатор на 5В.
От 12В тоже будет все работать, но будет сильнее греться.
Аноним 11/03/17 Суб 08:29:49  274795
>>274777
Будет гореть, ничего не изменится. Конденсаторный балласт по сути стабилизирует ток.
Аноним 11/03/17 Суб 08:33:25  274796
>>274792
Ему говорят для новичка, он протеус подсовывает.
Че я блять там должен понять?
Аноним 11/03/17 Суб 08:36:08  274797
>>274780
0.25 - в пределах допустимого, если у тебя устройство само по себе не очень горячее. Можешь слепить и приклеить теплоотвод из жестянки, если сомневаешься, хуже не будет.

>>274781
Пизди больше, сферический конь у него в вакууме.
Ресурс при перегреве сокращается в разы, хотя бы из-за банального механического термоциклирования. И припой его очень не любит, возникают кольцевые трещины.
А еще на улице бывает +40С, в корпусе на солнышке - +100. И перегрев на 60 градусов над эмбиентом практически смертелен.
Аноним 11/03/17 Суб 08:40:52  274799
>>274796
Мультисим тогда.
Аноним 11/03/17 Суб 09:02:25  274800
>>274796
Там всего четыре кнопки, хули там уметь. Неужели ты НАСТОЛЬКО туп?
Аноним 11/03/17 Суб 09:24:53  274802
1271003325.jpg (13Кб, 200x200)
https://www.youtube.com/watch?v=fV-uPN4tA8w Чёто проиграл с её обучения. Особенно как она жало лудила.
Аноним 11/03/17 Суб 10:12:03  274806
>>274796
протеус вообще для детсадовцев
Аноним 11/03/17 Суб 10:43:27  274809
>>274782
Расколи один из транзисторов, посмотри на каком из выводов сидит кристалл. К этой ножке припаивай теплоотвод.

>>274793
Часть системы одного звукоёба.
Аноним 11/03/17 Суб 10:48:44  274810
>>274800
> Неужели ты НАСТОЛЬКО туп
Ты что, долбаеб?
Я только вчера решил изучать электронику, посмотрел пару видосов на ютубе, прочитал пару статей, а ты мне суешь какую то хуйню, в которой НИХУЯ не понятно, и спрашиваешь туп ли я.
Это как 12 летнего пацана посадить в боинг и сказать "взлетай давай, хули ты тупой чтоли?".

>>274799
>>274806
Какую-то семи-про хуйню советуете и сидите довольные. Пиздец.
Помощи ньюфагу тред, говорили они. Впизду вас, пойду лучше на какие нибудь форумы.

everycircuit - вот что мне нужно было.

Аноним 11/03/17 Суб 10:53:10  274811
>>274810
Да ну ты ебанутый, я сам ньюфаг и сижу в мультисиме, ибо удобно пиздец, сквозное проектирование, все дела. Накалякал схему, развёл печатку и не ебёшься в рот. А ты обиженная, крикливая баба.
Аноним 11/03/17 Суб 11:44:46  274815
>>274810
Вот и пиздуй туда.
Там тебе ещё больше хуёв напихают, чмошник.

Падаль - она везьде падаль.
Аноним 11/03/17 Суб 13:01:53  274825
.jpg (9Кб, 294x180)
Чем клеят плафон лампочки к корпусу?
Там какая-то малафья белая, относительно твёрдая и тягучая, стойкая к высокой температуре.
Клеем типа пикрил? Он долго сохнет?
Пишут, что жидкий очень, вот я и думаю, может на производстве что-то другое юзают - более густое и быстросохнущее (или остывающее).
Аноним 11/03/17 Суб 13:06:28  274826
IMG201703111301[...].jpeg (662Кб, 1040x585)
Сосач, у меня денди работает, но картинка пикрелейтед. Что делать?
Аноним 11/03/17 Суб 13:11:51  274829
>>274809
А в тестер засунуть почему нельзя?
Аноним 11/03/17 Суб 13:12:07  274830
>>274826
Если не ясно - тайлы пропадают и цвета пересвечены или инвертированы
Аноним 11/03/17 Суб 13:45:40  274835
>>274825
Не, ну серьёзно - они юзают этот жидкий термоклей для радиатора или что-то другое?
Аноним 11/03/17 Суб 13:50:16  274838
>>274835
На пике клей до 280 градусов, для поклейки на радиаторы, теплопроводность как у майонеза кпт-8. Лампы клеят керамическим цементом.
Аноним 11/03/17 Суб 14:08:00  274842
>>274838
> керамическим цементом
Спасибо за наводку. Но эта херня на ощупь - эластичная, достаточно твёрдая, как белая резина. Немного тянется, ногтем не сковырнёшь.
Это и есть керамический цемент?
Аноним 11/03/17 Суб 14:09:34  274843
.jpg (31Кб, 249x640)
>>274842
Типа такого?
Аноним 11/03/17 Суб 14:24:00  274844
>>274842
Есть силикон для герметизации каминов, он не очень эластичный и когда застывает, то становится как цемент, но выдерживает тысячу градусов. Тепло проводит плохо. А белая резина - это этот тюбик, им всякие мосфеты лепят, я таким раньше светодиоды клеил, но сейчас забил и подмазываю термопасту, прихватывая суперклеем по бокам.
Аноним 11/03/17 Суб 14:36:34  274845
>>274844
> это этот тюбик
Лол, который с первого поста?
>>274825
Аноним 11/03/17 Суб 15:25:35  274851
CT3000.jpg (10Кб, 411x277)
>>272230 (OP)
Есть возможность купить Tamagawa SuperFone CT-3000N за копейки в незалежной. Какие профиты с него можно получить, кто может нуждаться в таком аппарате (если его перепродавать)? В гугле пишется что то о запрете работы этого аппарата, но в Украине все можно, тут особо никто не проверяет.
бамп Аноним 11/03/17 Суб 16:02:04  274854
IMG201703101918[...].jpg (387Кб, 2048x1536)
>>274784
> https://cs5-1.4pda.to/9856149/IMG_20170310_191831.jpg
Аноним 11/03/17 Суб 16:04:23  274855
>>274854
Лучше бы от руки нарисовал. Кварцевый генератор.
Аноним 11/03/17 Суб 16:06:21  274856
>>274855
>>274784
>греется?
Аноним 11/03/17 Суб 16:09:20  274858
>>274856
По идее ты не должен чувствовать его нагрев. Но может у него нагрузка наебнулась и он будет греться.
Аноним 11/03/17 Суб 16:16:11  274859
Онаны, я тут полез на элемент14 за библиотеками на Орёл и увидел рекламу AutodeskEage. Это вин или пиздец? Качаю фри версию, буду охуевать.
Аноним 11/03/17 Суб 16:49:06  274861
БЛЯДЬ. Анон, почему при проявке фоторезиста кальцинированной содой нихуя не получается? Текстолит зачищен, время выдержки УФ пробовал 10, 5, 3 минуты. И всегда одно и то же - фотослой никак не хочет сползать с платы плёнку убрал. Попробовал просто незасвеченный фоторезист в соду заебенить - сползает с плёнки куда охотней, чем с платы. Что предпринять? Сколько по времени должно занимать время сползания?
Аноним 11/03/17 Суб 17:37:07  274865
Пацаны, стоит ли покупать осциллограф С1 68 за 50баков?
Аноним 11/03/17 Суб 17:38:36  274866
>>274826
лизни
алсо, может картридж задом наперед. они в таком положении тоже не молчат, а дают какую-то искаженную кратинку. на контре форс, помнится, вылезало искореженное меню выбора игроков
Аноним 11/03/17 Суб 18:07:17  274867
.jpg (19Кб, 293x231)
>>274845
Да, этот. Я ещё пикрелейтедом клеил, он дешевле, но теплопроводность хуже, но стынет где-то часов 12. Пузырится и желтеет около 200 градусов.
Аноним 11/03/17 Суб 18:48:33  274870
>>274272
Спасибо
Аноним 11/03/17 Суб 19:40:10  274872
14536676695600.jpg (33Кб, 640x480)
>>274802
Аноним 11/03/17 Суб 22:03:21  274883
>>274277
Я уже его вернуть успел (2 тысячи ажно)
Люблю /ra/
Аноним 11/03/17 Суб 22:47:37  274886
Сап, радиосрач. Есть тема: паял RGB-светодиодную ленту
Все диоды горят, но теперь, когда переключаю цвета/оттенки -- полный пиздец происходит (все поменялись либо "белым", либо "желтым" либо ебаными сральскими оттенками. Проблема в пульте или в адаптере? Все спайки заизолировал "горячими соплями" со всех сторон.

Так же в процессе пайки перестал работать нагревательный элемент паяльника. Прозваниваю его на сопротивление -- все как у рабочего. Нигде провода не прерываются, ве чин по чину, но этот пидор не нагревается вообще (пришлось покупать новый за 300р слишком нуфаг для станции). Что с ним не так?
Аноним 11/03/17 Суб 22:49:44  274887
Ньюфаг ИТТ. Начал упарывать физику, сейчас как раз дошёл до электродинамики. Читается нормально, но иногда не хватает наглядности. Посему реквестирую любые хардкорные электротехнические симуляторы, в которых выводились бы все, какие только можно параметры схем - количество заряда, падение напряжения на внешней цепи при неидеальном источнике электрического тока и прочее и прочее и прочее.
Аноним 11/03/17 Суб 23:02:48  274889
>>274826
бочку
Аноним 12/03/17 Вск 00:46:27  274896
>>274872
Тут какая-то лгбт-секта радиопидоров, о которой все кроме меня знают, но не говорят?
Аноним 12/03/17 Вск 00:57:52  274898
Есть одна ямаха балалайка у которой нет MIDI выхода, а есть только USB. Как из нее midi команды читать, не втыкая ее в компутер? Чето паять надо? Короче у меня есть большой ящик всякого говна из категории "когда-то купил зачем не помню", и там я нашел миди разъемы и шустрые оптоизоляторы 6N137. То есть какие-то мысли были но забыл.
Аноним 12/03/17 Вск 01:06:25  274901
>>274866
Картриджи нормально стоят, я ластиком контакты протирал. В некоторых местах искаженная картинка аж телевизор отключается как от отсутствия сигнала. Может ли быть, что транзисторы деградировали от времени?
Аноним 12/03/17 Вск 01:46:43  274911
CDX-L420V.jpg (207Кб, 800x668)
Здравствуйте уважаемые аноны.
Есть магнитола CDX-L420V, хочу подключить ее от компьютерного БП. Подскажите, куда тут подключать +/-?
Аноним 12/03/17 Вск 01:58:06  274912
>>274911
Слева 8 пинов - питание, справа 8 - динамики.
Прозвони какие из них соединены с корпусом, тогда точнее скажу.
Аноним 12/03/17 Вск 02:19:58  274913
CDX-L420V.jpg (207Кб, 800x668)
>>274912
Условно подписал контакты.
Значит, если к корпусу притронуться черным щупом мультиметра (com), то пищат пины 1 и 2.
Если к корпусу притронуться красным щупом, то пищит только пин 1.
Аноним 12/03/17 Вск 02:24:57  274914
Если я обмотки двух 12в реле соединяю последовательно и дергаю это от 24в, ничего ведь не сгорит?
Аноним 12/03/17 Вск 02:31:13  274915
14892724034860.jpg (143Кб, 800x668)
>>274913
Аноним 12/03/17 Вск 02:41:13  274916
>>274915
Спасибо анон, благодарю.
Аноним 12/03/17 Вск 02:47:53  274917
>>274887
Повторю реквест профессиональных симуляторов электрической цепи.
Аноним 12/03/17 Вск 02:58:44  274918
>>274917
Иди нахуй. Нбюфаг не сможет пользоваться профессиональными симуляторами.
Аноним 12/03/17 Вск 03:22:10  274919
>>274917
EWB
Аноним 12/03/17 Вск 03:56:34  274922
на тестере V это плюс а СОМ — минус?
Аноним 12/03/17 Вск 04:30:13  274923
>>274922
Да
Аноним 12/03/17 Вск 04:54:03  274924
>>274917
Для ньюфагов Yenka - она даже лампачками мигает
А потом LTSpice
Аноним 12/03/17 Вск 08:20:10  274927
Ананасы, где взять алюминиевый корпус для махарайки?
Аноним 12/03/17 Вск 08:27:52  274928
>>274927
Спиздить откуда-нибудь
Аноним 12/03/17 Вск 08:48:20  274931
>>274928
где?
Аноним 12/03/17 Вск 09:28:17  274933
есть трансформатор с 2-мя катушками, для меня он передатчик беспроводной энергии, и есть приёмник в виде третьей катушки, диод которой
загорается при попадании в поле передатчика.
Вопрос - как усилить сигнал третьей катушки(приёмника) примитивнейшим способом, чтобы вместо горения диода она замыкала какую нибудь собственную цепь с собственным питанием. Напряжение там мизерное. В целях самообразования.
Аноним 12/03/17 Вск 10:29:51  274939
Что будет, если я буду использовать феррит с граничной частотой 20кгц на частоте 120кгц? Будет сильно греться, или что-то другое?
Аноним 12/03/17 Вск 11:00:49  274941
>>274933
вопрос снимаю)) пошеел покупать электрореле
Аноним 12/03/17 Вск 11:35:55  274942
>>274939
Превратится в тыкву.
Аноним 12/03/17 Вск 11:36:24  274943
>>274942
юморист))
Аноним 12/03/17 Вск 11:38:16  274944
>>274927
Готовые продаются. Но они дорогие и уёбищные.
Без денег и прокачанной удачи - нигде.
Аноним 12/03/17 Вск 11:48:54  274945
>>274826
Вывод через антенну или тюльпан?
Аноним 12/03/17 Вск 12:35:11  274949
>>274896
Няша-трап-радиолюбитель
Как можно не знать?
Недавно тут?
Аноним 12/03/17 Вск 13:42:06  274953
>>272230 (OP)
Есть какие-нибудь инструменты для быстрого накидывания ИЭТР?
Аноним 12/03/17 Вск 13:55:42  274957
>>274953
>ИЭТР
идеальный эпоксидный транзисторный радиоприемник?
Аноним 12/03/17 Вск 14:40:07  274960
Посоны, поясните за затворный трансформатор в импульсном бп. Вычитал что дескать он затворы закрывает обратным напряжением. Нужен ли он вообще в околомарахаечном бп?
Аноним 12/03/17 Вск 14:53:34  274961
>>274919
>>274924
Спасибо вам.
>>274918
А ты, когда в следующий раз отвечать будешь, хуй из рук выпускай.
Аноним 12/03/17 Вск 15:35:02  274964
>>272230 (OP)
Помогите пацаны, нихрена не понимаю в электротехнике. Потерялся провод от зарядника батареи для фотоаппарата CB-2LYE(input: 100V-240V AC 50/60Hz 0.085A(100V)-0.05A(240V) output:4.2V 0.7A). Могу ли я использовать для подзарядки провод питания от принтера volex szc7s (2.5A 250V). По разъему подходят, но, судя по входным характеристикам зарядника, напряжение и сила тока на проводе питания выше, значит, их нельзя соединять? Или я херню порю и можно не ссать?
Аноним 12/03/17 Вск 15:40:27  274965
>>274964
Это стандартный сетевой кабель. Всё будет работать.
Аноним 12/03/17 Вск 16:20:07  274966
>>274965
Спасибо.
Аноним 12/03/17 Вск 18:37:40  274977
res90.png (18Кб, 1053x162)
У меня интересный вопрос.
Вот есть реле, например, пикрилейтед. Сопротивление катушки 600 ом, ток срабатывания 22 мА. Путем несложных вычислений, получается, что такой ток с таким сопротивлением достигается при подаче на обмотку 12-13в. Пробую ИРЛ - прекрасно срабатывает от 12в (ток 20мА), но рабочее напряжение по паспорту 22...34в! При 27в через обмотку пойдет ток 45мА, что в 2 раза больше тока срабатывания.
Собственно, почему так? Ведь фактически достаточно 12в, для чего дается такой запас?
Аноним 12/03/17 Вск 21:20:51  274983
>>274977
нужно гарантировать время срабатывания
Аноним 12/03/17 Вск 21:43:31  274986
Как измерить вакуум? Можноли обычным шприцом добится степени разряжености как в радиолампе?
Аноним 12/03/17 Вск 21:51:25  274987
blob (244Кб, 500x500)
>>274986
>как измерить
соответствующим измерительным прибором. Для бытовых целей сгодится пикрелейтедмановакуумметр
>можно ли
шприцем можно получить порядка 1-10кПа, в радиолампах 0,00001Па и менеедлина свободного пробега молекулы газа должна быть много меньше габаритных размеров баллона лампы
Аноним 12/03/17 Вск 21:54:58  274988
>>274987
А как в домашних условиях получить разряжение как в лампе? Только соответствующим насосом? Чому так?
Аноним 12/03/17 Вск 22:01:59  274989
>>274988
в домашних условиях можно все. Тебе понадобился роторнолопастной насос, турбомолекулярный насос, азотная ловушка, ворох вентелей, клапанов, измериловки. Понимание происходящих процессов.
Тебе нужно избавиться не только от молекул газови не только не только в откачиваемом объеме, но и во всем содержимом колбы. Да, стекло и металлы тоже сорбируют молекулы газов. От них надо избавиться и не допустить их массового появления в ближайшие N лет.
Лампа проста на вид, до технологии их изготовления обкатывали лет 50.
Аноним 12/03/17 Вск 22:08:09  274990
Подскажите.
Есть двигатель
http://www.eandc.ru/catalog/detail.php?ID=5834
>Напряжение питания, В ...... 27
>• Потребляемый ток, А ...... 0,2
>• Пусковой ток, А ...... 1,15
Есть 12 вольт
Есть повышалки напряжения
https://www.aliexpress.com/item/5-pcs-XL6009-DC-DC-Booster-Power-Supply-Module-Adjustable-Step-Up-Modul-Replace-LM2577/32272103621.html
>Input 12V Output 24V 1 A 24W
Взлетит?
Аноним 12/03/17 Вск 22:10:44  274991
>>274989
Щас прочитал все делают роторным насосом, но можно и поршневым, принципиальной разницы между ручником/электронасосом нет.
Аноним 12/03/17 Вск 22:12:36  274992
>>274991
у поршневого больше мертвый объем. Предельный вакуум будет хуже.
Ты что сделать то хочешь?
Аноним 12/03/17 Вск 22:15:22  274993
>>274990
взлетит. Максимальную нагрузку двигатель не вытянет. Тебе под сверлилку плат двигатель?
Аноним 12/03/17 Вск 22:16:27  274994
>>274992
c hv я играюсь. В лампе я газ вполне себе видел, тк именно он светится при пропуске высокого напряжения, поэтому и думаю что там все вручную можно замутить.
Аноним 12/03/17 Вск 22:18:08  274995
>>274992
Такое дома получется сделать без спец насоса?
https://www.youtube.com/watch?v=5-Bco8KRpmU
Аноним 12/03/17 Вск 22:21:54  274996
>>274993
Под неё самую.
Аноним 12/03/17 Вск 22:22:16  274997
P1040670.JPG (931Кб, 2304x1728)
>>274994
тогда почитай матчасть. Проясни для себя что где светится и почему. Подумай зачем в электровакуумных лампах стараются получить наилучший вакуумлетят электроны такие к аноду, а тут им навстречу молекула ГАВНА!!!11
Для твоих целей хватит чистого стекла, любого живого насоса, смекалки.

вот тебе ртутная лампа из пипетки.
Аноним 12/03/17 Вск 22:23:33  274998
>>274996
лучше не жмоться и купи блок питания на 24в 2а. Осторожнее с боковыми нагрузками на вал двигателя. Он любит ломаться.
Аноним 12/03/17 Вск 22:24:33  274999
>>274997
Так я знаю что светится, Гавно и светится, а 9.999 процентов вакума хотят чтоб звукоебы покупали именно их лампы, это как "эко жратва".
Аноним 12/03/17 Вск 22:25:57  275000
>>274996
Купи дремель, стоит косарь, работает лучше и в комплекте коробка со сверлильной хуйней.
Аноним 12/03/17 Вск 22:28:23  275001
>>274999
ты какой-то дурачок, ну или школьник
Аноним 12/03/17 Вск 22:32:50  275002
>>275001
? Ты сам вопросами говоришь, мне просто нужен вакуум без насосов по оверпрайсу, на видео чувак создает вакуум простым компрессором от холодоса.
Аноним 12/03/17 Вск 22:41:41  275003
>>275002
хочешь поиграться - гугли насос Комовского. Их очень часто пиздят из школ и продают по 500-1500р. Компрессор от холодильника так себе. Я не любитель.
В принципе если хорошенько150-250 градусов нагреть чистую стеклянную колбу и просто ее запаять, после остывания она будет светиться.
Аноним 12/03/17 Вск 22:46:58  275004
>>275003
>насос Комовского
Значит и у меня получится, имхо мой насос лучше.
Аноним 12/03/17 Вск 22:53:56  275005
>>275000
Куплен. Очень геморно постоянно менять патроны. Я им обычно режу платы.
А тут моторчик с вставленным сверлом всегда под рукой.
Аноним 12/03/17 Вск 23:56:33  275009
Кто какими паяльниками пользуется? Импорт, отечественные, медные или стальные, что посоветуете?
Аноним 13/03/17 Пнд 00:11:04  275011
>>275009
Самопал на жалах T12, ультрадешево и годно.
Аноним 13/03/17 Пнд 01:00:35  275012
>>275011 Удваиваю. Сам долго подрачивал на TS100, но в итоге взял ручку FX9501 с парой жал и мини контроллер. За 16$ очень неплохо.
Аноним 13/03/17 Пнд 01:40:38  275019
>>275009
Купил себе кетайскую паяльную станцию до крымнаша, брат жив.
Аноним 13/03/17 Пнд 02:13:14  275020
Аноны, а могу ли я контролировать подачу тока из розетки с помощью одноплатника вроде raspberry pi? Я в этом совсем не разбираюсь, сложно будет сделать? Грубо говоря нужно прихуярить малинку к проводу разрешать/запрещать подачу тока по проводу дальше уже с неё.
Аноним 13/03/17 Пнд 03:35:50  275022
поясните, для диодов указывают обратное напряжение. А что если у диода обратное 20в, а в прямом включении подается 300в? т.е. на диоде падает 0.6в, обратного напряжения не прикладывается, до него 300в, после него 299.4в. Работать будет или пробьется?
Аноним 13/03/17 Пнд 04:23:46  275025
>>275020
Видел где-то usb реле, которыми можно с компа управлять. Я думаю если прогу написать, то малинка релюшками управлять будет.

Если я не прав поправьте.
Аноним 13/03/17 Пнд 04:24:59  275026
>>275022
Наверное зависит от диода
Аноним 13/03/17 Пнд 05:51:38  275028
>>275022
Как твой диод узнает о существовании этих 300В?
Для него есть только 0.6 прямого падения.
Аноним 13/03/17 Пнд 08:02:14  275030
romantika222s.jpg (202Кб, 1000x707)
Хэллоу, знатоки. Зашел такой ньюфаня я в /ra/, сразу глаза разбежались, и понял что я нихуя не понимаю в радиотехнике от слова совсем. Ну точнее, я и раньше знал, но теперь осознал глубину проблемы. Теперь к делу. Имеются 2 колонки от совкомагнитофона романтика (пикрелейтед). Можно ли как-то их выходы переделать на современный aux? Есть ли в этом смысл? И если можно, насколько это сложно, и возможно ли для ньюфага который самую малость умеет паять да проводки скручивать?
Аноним 13/03/17 Пнд 08:17:09  275031
>>275030
>aux
Ничего не понятно, куда ты хочешь их подключить?
Через усилитель подключаешь к любому современному устройству.
Аноним 13/03/17 Пнд 08:19:15  275032
>>275031
Ну, как ты понял, я вообще профан в этом деле. Имею 2 колонки, и какой-то странный разьем. Вот и подумал, что мб его как-то перепаять надо просто на современный выход. А вообще. неплохо было бы к ноуту подключить. Если я сейчас морожу уж совсем полную дичь - прошу простить.
Аноним 13/03/17 Пнд 08:22:00  275033
>>274826
попробуй поменять в настройках теллека систему цвета PAL / SECAM
Аноним 13/03/17 Пнд 08:30:17  275034
14564749077560.jpg (41Кб, 479x604)
>>275032
Всё очень просто. Усилитель в ноутбуке не потянет такие колонки, т.е. ты ничего не услышишь, если просто припаяешь к ним миниджек. Тебе нужен внешний усилитель (любой старый магнитофон подойдёт). Колонки подключаешь на выход усилителя, на вход звук с ноутбука.
Аноним 13/03/17 Пнд 08:32:14  275035
>>275034
Старого магнитофона, к сожалению, нет. А скок будет стоит обычный усилок для таких целей? Хотя бы ориентировочно? Кстати, игра вообще стоит свеч, эти колонки хоть более менее нормально играют? Или это мне уже у аудиофилов спрашивать?
Аноним 13/03/17 Пнд 08:34:40  275036
20701614.jpg (47Кб, 600x800)
>>275035
Кстати, осталась такая ебань от старых колонок. Это, случайно, не то что нужно?
Аноним 13/03/17 Пнд 08:40:48  275038
rcajacktoportav[...].jpg (12Кб, 600x400)
>>275035
>>275036
Вот эта херня на твоём пике и есть усилитель. Тебе нужно колонки подключить к Speaker output, а ноут подключить к тюльпану вот таким кабелем
Аноним 13/03/17 Пнд 08:48:31  275039
post-104190-127[...].jpg (50Кб, 681x434)
>>275036
Это как старые разъёмы подсоединять, соответственно корпус - "-", плюс - "+". "L" и "R" - это левая и правая колонки.
Аноним 13/03/17 Пнд 08:52:14  275040
>>275038
Спасибо тебе анон, как раз скоротаю время с утреца. Как закончу - отпишу, чем закончилось. Еще раз спасибо.
Аноним 13/03/17 Пнд 09:04:01  275042
Анон, в DipTrace как-нибудь можно сделать, чтоб он сам перемычки 0805 ставил на однослойной плате?
Аноним 13/03/17 Пнд 09:37:43  275043
>>275039
Всё получилось. Тройное тебе спасибо, помог рукожопу.
Аноним 13/03/17 Пнд 11:12:37  275048
>>275022
Если постоянный ток, то ничего не будет. Если переменный из розетки, то пробьет.
Аноним 13/03/17 Пнд 11:25:59  275049
IMG8670.jpg (2650Кб, 1805x2707)
>>275040
не слушай его
это просто шнур

у колонок маленькое сопротивление, они рассчитаны на большие токи.
у наушников сопротивление больше и рассчитаны они на малые токи.

Линейный выход ноутбука (и звуковых карт в настольных компьютерах) выдает малое напряжение и ток. К нему подключают или наушники или усилитель, который уже в свою очередь дает большое напряжение и токи для колонок.

Например, в моем ноутбуке напряжение при максимальной громкости 0,7 вольт. А в карманном плеере и того меньше - 0,2 вольта. В сочетании с наушниками у которых большое сопротивление, ток получается маленький, как раз для комфортного прослушивания этими самыми наушниками.
У колонок сопротивление меньше, следовательно, теоретически должно быть громче чем в наушниках. Но этого всё равно недостаточно чтобы слушать музыку даже в звукоизолированной комнате. Тем более, из-за того, что ток будет больше положенного, малый усилитель самого ноутбука может сгореть (хотя, скорее всего там есть защита от больших токов)

Магнитофон, который тебе советовали выше тоже врядли подойдет. Я не встречал магнитофонов с выходом на пассивные колонки. Только музыкальные центры и проигрыватели пластинок.

Подводя итоги. Ноутбуки, плееры и компьютеры дают маленький ток, которого не хватит на раскачку пассивных колонок. Этот ток нужно усилить усилителем или устройством со встроенным усилителем.
Пассивные колонки это те, которые ничего кроме динамиков в себе не имеют.
Также есть активные колонки, они со встроенным усилителем. Их выбор большой - от настольных пищалок джениусов, до мониторных колонок за 100 тыщ. Активные колонки можешь спокойно подключать хоть к плееру, хоть к колонке, можешь даже микрофон приколхозить и что нибудь пиздить а колонки будут усиливать.
Активные колонки, из-за наличия усилителя, требуют питания. Поэтому, если ты не уверен, пассивные они или активные, посмотри, есть ли у них кнопка включения, а главное шнур для втыкания в розетку, или разъем для поключения блока питания.
Аноним 13/03/17 Пнд 11:30:38  275050
>>275049
А, лол, я думал, анон выше решил пошутить, и назвал усилителем шнур. А потом прочитал внимательнее, и понял, что он говорит, что нужно им подключать
Аноним 13/03/17 Пнд 11:39:25  275052
>>275030
Выглядит аппарат солидно, но почему-то у колонок только один динамик, а значит высокие частоты будут завалены. Чому так? Или пищалка там где-то в корпусе?

>>275022
Диод забирает себе твои 0,6 вольта (мне почему-то кажется, что 0,75), а дальше всё зависит от того, на чем оседают остальные 299 вольт. Диоды имеют максимальный ток, следовательно нужен, например, резистор, который по закону ома должен иметь такое сопротивление, через которое при напряжении 299 вольт потечет ток не больше максимально допустимого для этого диода.
Как в той песне - губит людей не пиво, губит людей вода. Диоду похуй на напряжение, диод чувствителен к току который через него проходит
Аноним 13/03/17 Пнд 13:06:36  275055
>>275049
>Магнитофон, который тебе советовали выше тоже врядли подойдет. Я не встречал магнитофонов с выходом на пассивные колонки. Только музыкальные центры и проигрыватели пластинок.
Например вот.

>не слушай его
>это просто шнур
Ты хоть тред прочитай.
>>275050
> А потом прочитал внимательнее, и понял, что он говорит, что нужно им подключать
Вижу прочитал, лол.

>>275049
>Подводя итоги. Ноутбуки, плееры и компьютеры дают маленький ток, которого не хватит на раскачку пассивных колонок. Этот ток нужно усилить усилителем или устройством со встроенным усилителем.
>Пассивные колонки это те, которые ничего кроме динамиков в себе не имеют.
>Также есть активные колонки, они со встроенным усилителем. Их выбор большой - от настольных пищалок джениусов, до мониторных колонок за 100 тыщ. Активные колонки можешь спокойно подключать хоть к плееру, хоть к колонке, можешь даже микрофон приколхозить и что нибудь пиздить а колонки будут усиливать.
>Активные колонки, из-за наличия усилителя, требуют питания. Поэтому, если ты не уверен, пассивные они или активные, посмотри, есть ли у них кнопка включения, а главное шнур для втыкания в розетку, или разъем для поключения блока питания.
Чуваку нужно было подключить к ноуту 2 колонки от старого советского магнитофона, зачем ему вся эта хуерга про активные и пассивные отношения в твоей семье?
Аноним 13/03/17 Пнд 13:07:13  275056
60WpriAEofo.jpg (55Кб, 604x453)
>>275055
>Например вот.
Аноним 13/03/17 Пнд 13:54:28  275060
>>275025
> usb реле
По каким кейвордам это искать?
Аноним 13/03/17 Пнд 14:46:04  275065
>>275020 У sonoff есть дешевые wifi реле.
https://www.itead.cc/sonoff-wifi-wireless-switch.html
Там же есть версия с 4 каналами на дин рейку и версия с низковольтным питанием.

Если хочешь управлять напрямую от gpio - возьми любую китайскую платку с реле и оптоизоляторами.
Аноним 13/03/17 Пнд 14:58:03  275066
KrbU61PKN8U[1].jpg (166Кб, 1280x856)
>>275056
ну это уже практически музцентр. эдакий гибрид мага с музом

>>275055
>зачем ему вся эта хуерга
Затем что он сам назвался нубом, и нужно дать ему информацию в понятном виде. Чем больше знающих, думающих и делающих что-то своими руками людей на планете (а не просто потребляющих мартышек), тем лучше.

Сегодняшние школьники даже винду настроить не в состоянии, более того, она специально сделана так, чтобы как можно труднее можно было управлять ею, и в результате сама управляет юзером. Это технофашизм и прямой путь в мир большого брата.
Нужно как в ХРюше, уметь ручками пилить реестр, и знать всё про свои порты, и прочее.
Аноним 13/03/17 Пнд 15:13:01  275067
Пацантре, на алике есть нагреватель под 852d+, не сам паяльник целиком, а только нагревало?
Аноним 13/03/17 Пнд 15:14:38  275068
>>275067
Есть.
Аноним 13/03/17 Пнд 15:15:08  275069
>>275068
Линк?
Аноним 13/03/17 Пнд 15:24:13  275071
Усачи, raspberry pi же сможет выдавать мне одиночные импульсы длиной до 100 нс? (вроде арм стоит, но может есть какие подводные камни)
Аноним 13/03/17 Пнд 15:27:14  275072
>>275069
Какой вопрос, такой и ответ. Сам ищи.
Аноним 13/03/17 Пнд 16:02:24  275074
>>275071
> 100 нс
> 10MHz
Даже Ардуина наверное сможет.
Аноним 13/03/17 Пнд 16:03:51  275075
>>275074
>даже Ардуина
не смогла(
Аноним 13/03/17 Пнд 16:18:52  275078
>>275071 Должна http://abyz.co.uk/rpi/pigpio/python.html#hardware_PWM
Аноним 13/03/17 Пнд 16:19:05  275079
>>275075
просто ты не умеешь ее готовить
Аноним 13/03/17 Пнд 16:45:43  275082
>>275075
Как раз таки raspberry pi для этого немного хуже подходит.
Для ардуины есть несколько разных способов.
1. Писать прямо в регистры, не пользуясь ардуиновскими функциями. тут стоит посмотреть получаемый ассемблерный код.
2. Использовать таймеры. Но возможно в атмеге таймеры это не позволяют.
3. Использовать UART или SPI.
Аноним 13/03/17 Пнд 16:50:15  275085
12525235235.png (157Кб, 590x369)
>>275069
Чё?
Аноним 13/03/17 Пнд 17:01:51  275086
>>275082

Так мега 328 частоту работы маленькую имеет 20 мгц, самый грубый максимум эт 1/20 000 = 0, 00005 секунды импульс она выжмет если не длиннее, а мне нужно до 100 наносекунд. Поэтому и смотрю в сторону арма на малине, которая есть у знакомого.

Ну и в софте пердуины да, программно нужный мизер не задать - надо на ассемблер кудато переть.
Аноним 13/03/17 Пнд 17:02:46  275087
>>275065
> wifi wireless
А без этого можно?
Поискал на али по запросу "Switch COAP", но там одни "wifi wireless ultra yoba ...". Вангую всё из-за "COAP" не знаю что это означает.
Анон, подскажи что-нибудь простое, без этих наворотов, но с возможностью подключить к малине.
Аноним 13/03/17 Пнд 17:04:33  275088
>>275066
Окей, анон, тот самый ньюфаг вернулся. Я примерно понял то, что ты мне написал. Остался один вопрос только, ты говорил мой усилок не подходит, но я успел подключить колонки к нему и они, вроде как, неплохо играют. Это мне повезло просто, или чревато чем-то? Да, я туговат
Аноним 13/03/17 Пнд 17:09:05  275089
>>275088
Да всё ты правильно сделал.
Аноним 13/03/17 Пнд 17:17:28  275091
>>275089
А, это я читаю жопой, он про магнитофон говорил то что может не подойти.
Аноним 13/03/17 Пнд 17:40:56  275094
>>275087
>А без этого можно?
https://ru.aliexpress.com/item/Free-Shipping-2PCS-LOT-5V-8-Channel-Relay-Module-Board-for-Arduino-PIC-AVR-MCU-DSP/2042682698.html
Качество этих реле правда весьма паршивое и тока они жрут прилично, по 200мА каждое.
Если же тебе управлять только 220в нагрузкой малой мощности (до 100вт) то возьми вот эти поддельные омроновские твердлотельные реле
https://ru.aliexpress.com/item/8-Channel-5V-DC-Relay-Module-Solid-State-High-Level-OMRON-SSR-AVR-DSP-for-Arduino/32324013870.html
Аноним 13/03/17 Пнд 17:48:08  275096

>>275088
>ты говорил мой усилок не подходит
я такого не говорил
если слышно нормально значит нормально
Аноним 13/03/17 Пнд 18:11:41  275102
>>275094
Выглядит страшно. Я это к малине точно смогу подключить?
> Arduino
Или обязательно ардуинкой обмазываться?

Что почитать, чтобы осилить всё это дело? Повторяю, для меня это тёмный лес, я даже одноплатник в руке-то не держал.
Аноним 13/03/17 Пнд 18:30:06  275107
>>275086
Ну ты и ардуинщик.
Писать что-то на ассемблере совершенно не обязательно, достаточно просто писать напрямую в регистры.
Также можно выдавать эти импульсы через SPI.
Аноним 13/03/17 Пнд 18:33:48  275108
Raspberry-Pi-GP[...].png (160Кб, 818x2678)
>>275102
Да ничего тут сложного нет. Соединяешь землю, соединяешь GPIO со входами управления реле, в случае твердотельного реле соединяешь и 5в, в случае большого числа обычных реле желательно 5в от отдельного блока.
https://www.youtube.com/watch?v=oaf_zQcrg7g
Аноним 13/03/17 Пнд 18:42:16  275110
>>275086
Че несешь, еблан?
1/20мгц это 50 нс.
Аноним 13/03/17 Пнд 18:58:23  275111
XxXT7fH.jpg (85Кб, 1039x616)
Помогите ньюфагу.
Есть Thinkpad Z60T
Мне давно его отдали, он не включался, блок питания ничего не выдавал. Разобрал, заменил кондёр и нашёл обрыв в какой-то там катушке, пропаял и он заработал.
Через какое-то время стал включаться через раз, потом через 3, последний раз я около 40 раз перетыкал штекер питания, чтоб он включился.
Сейчас у меня уже есть осциллограф, фен, мультиметры, мне кажется я готов попробовать его починить.
Вот разобрал, достал плату, пикрелейтед.
Как мне схему на неё нагуглить?
В верхней строке есть слово "BV1", вот я нагуглил от Z60m
http://files.pochinim42.ru/scheme/QUANTA/BV1%20(Lenovo%20TP%20Z60m).pdf
Это оно? Или надо искать именно мою? И где тут слово "QUANTA"?
Аноним 13/03/17 Пнд 19:03:38  275114
>>275111
Вот ещё гуглю
http://www.rom.by/forum/Ne_startuet_Hannstar_J_MV-4_94V-0_0823
>Hannstar J MV-4 94V-0 0823
>платформа ваша Quanta TT9 (схема есть в открытом доступе)
http://www.smdcode.com/media/service-manuals/motherboards/quanta/quanta-tt9-r1a-schematics.pdf
Это вот оно?
Там даже табличка есть, при каком режиме какие питания должны быть. Это я видел на ютубе. Осталось найти где эти напряжения искать.
Аноним 13/03/17 Пнд 19:17:57  275115
opampcircuit[1].jpg (175Кб, 957x633)
http://www.jensign.com/RMAA/RMAAOpAmpTests.html
Как этот аутист получил тысячные % THD на беспаечной макетке с трухольными деталями?
И нахера он тестил ОУ при усилении в 1000?
Аноним 13/03/17 Пнд 19:30:52  275116
>>275111
>>275114
Ах да, потребление 18.6мА. При нажатии на кнопку питания ничего не происходит.
Аноним 13/03/17 Пнд 19:32:44  275117
transformatorto[...].jpg (53Кб, 450x502)
Поясните за тороидальники.
Если я закреплю один тор над другим будет очень хуёво?
Аноним 13/03/17 Пнд 19:35:26  275118
>>275117
как же у меня дымится шишка на такие трансики
Аноним 13/03/17 Пнд 20:01:16  275121
>>275117
Тепло будет хуже рассеиваться.
Аноним 13/03/17 Пнд 20:31:51  275127
>>275121
А магнитные поля ничего там не переебутся?
Аноним 13/03/17 Пнд 20:35:41  275129
>>275117
>18 Вт
topkek
Аноним 13/03/17 Пнд 20:42:51  275132
>>275129
Что-то не так?
Аноним 13/03/17 Пнд 20:45:23  275133
Пачаны, есть ТДА8563q, можно ли выход одного канала с микрухи включить во вход второго канала, и с его выхода уже снимать сигнал? Нужна максимальная мощность йобана.
Аноним 13/03/17 Пнд 20:45:33  275134
>>275111
> перетыкал
Прогрей феном все контакты, меняй все электролиты.
Аноним 13/03/17 Пнд 20:47:46  275135
>>275133
Схема
Аноним 13/03/17 Пнд 20:47:46  275136
nizkiy-taz19376[...].jpeg (62Кб, 604x423)
>>275133
>Нужна максимальная мощность йобана.
Аноним 13/03/17 Пнд 20:48:16  275138
>>275132
импульсный бп будет стоить в 10 раз дешевле и иметь в 3 раза больше мощности
Аноним 13/03/17 Пнд 20:50:08  275140
>>275138
И так же в 10 раз быстрее отъебнётся.
Аноним 13/03/17 Пнд 20:50:53  275141
>>275135
Чего? Тда? Или как я планирую подключить?

>>275136
Почти, усилок для басового кабинета нужен.
Аноним 13/03/17 Пнд 20:51:05  275142
>>275140
наркоман штоле, сука?! у меня ни разу не ломались ибп.
Аноним 13/03/17 Пнд 20:51:19  275143
>>275138
Он ШУМИТ, в аудио ТОЛЬКО БУБЛИКИ.
Аноним 13/03/17 Пнд 20:55:19  275146
>>275138 Иногда проще поставить транс, чем ебаться с устранением помех от импульсника.
Аноним 13/03/17 Пнд 20:55:31  275147
>>275143
аудиодауны должны страдать
Аноним 13/03/17 Пнд 20:56:15  275148
>>275142
>у меня
Ой, иди нахуй просто
Аноним 13/03/17 Пнд 21:02:53  275149
Во многих случаях обычный трансформатор дешевле\меньше\проще\т.д. чем импульсный БП.
А ещё тор можно ебать.
Аноним 13/03/17 Пнд 21:08:04  275151
>>275149
>обычный трансформатор дешевле\меньше\проще\т.д. чем импульсный БП
прекращай толстить, маня.
Аноним 13/03/17 Пнд 21:12:51  275152
Ты забыл боевую картиночку, мой мелкобуквенный друг.
Вот у меня тут лежит вакуумная панель, и для неё нужно 4В 1.5А переменки на нити. И нет, постоянкой запитать нити нельзя, будет неравномерная яркость, проверено.
И как же нам добыть переменный ток, да ещё и уместить это всё в габариты пачки?
Покормил.
Аноним 13/03/17 Пнд 21:23:09  275155
>>275141
>>275133
Пачаны, помогайте!
Аноним 13/03/17 Пнд 21:25:08  275156
>>275155
Нет, нельзя.
Ставь два БОЛЬШИХ динамика.
Аноним 13/03/17 Пнд 21:28:59  275158
14887483411150.jpg (92Кб, 800x600)
>>275155
>Пост без картинки
>Пачаны, помогайте!
Аноним 13/03/17 Пнд 21:30:41  275160
>>275156
Я ПОПРОБУЮ ЗАПУСТИТЬ В РЕЖИМЕ МОСТА С МОНО ВХОДОМ.

>>275158
Я несколько стар и не понимаю, зачем нужны картинки если просишь помощи, да ещё и в тематике?
Аноним 13/03/17 Пнд 21:34:18  275162
e209e7e11d4ca4b[...].jpg (37Кб, 645x423)
>>275160
Nope
Аноним 13/03/17 Пнд 22:23:12  275170
diodprotect[1].gif (2Кб, 276x181)
Котоны, я в ахуе от происходящего.
Релюха без защитного диода работает быстро и четко, а с ним она каким-то макаром при закрытии ключа выключается на 0.5 сек дольше!
Что за магия нахуй?
Аноним 13/03/17 Пнд 22:28:26  275171
>>275170
ты что? дурак? потому что ток через диод еще какое-то время идет. А транзистор гораздо быстрее закрывает, но там выброс может пробить и скорее всего пробивает транзистор.
Аноним 13/03/17 Пнд 22:30:40  275173
>>275170 Выброси диод и поставь стабилитрон между коллектором и эмитером.
Аноним 13/03/17 Пнд 22:38:04  275174
ZPsiFRjzMrY[2].jpg (108Кб, 810x1080)
>>275170
Потому что на концах диода остается напряжение после выключения, и он таким образом разряжается.
Ищи диоды с маленькой емкостью.
Аноним 13/03/17 Пнд 23:01:53  275175
>>275162
У меня походу микруха наёбнута, шлёт меня в хуй и не даёт звука.
Аноним 13/03/17 Пнд 23:16:07  275176
>>275174
обосрался, это что за диоды с микрофарадными емкостями шо бы полсекунды разряжаться?
Аноним 13/03/17 Пнд 23:23:39  275178
w79q9d80LXA[1].jpg (114Кб, 810x1080)
>>275176
ну а что ещё может быть? индукция?
Аноним 13/03/17 Пнд 23:25:05  275179
>>275178
у реле охуительная индуктивность, там тысячи витков.
Аноним 13/03/17 Пнд 23:28:03  275180
alena1[1].jpg (112Кб, 640x425)
>>275179
а при чем тут диод тогда вообще?
Аноним 13/03/17 Пнд 23:31:44  275181
>>275170
Так и должно быть. Это нормально.
Аноним 13/03/17 Пнд 23:38:40  275183
>>275180
ты че? долбоеб? это не я писал про диод >>275174
Аноним 14/03/17 Втр 00:10:31  275186
>>275183
я тебя спрашиваю - в чём причина задержки тогда?!!!
Аноним 14/03/17 Втр 00:46:17  275187
>>275186
И Н Д У К Т И В Н О С Т Ь
Н
Д
У
К
Т
И
В
Н
О
С
Т
Ь
Аноним 14/03/17 Втр 00:55:39  275188
467855485w640h6[...].jpg (284Кб, 1280x1280)
d143.png (39Кб, 786x477)
>>275176
>что за диоды с микрофарадными емкостями шо бы полсекунды разряжаться?
пик рилейтед
Аноним 14/03/17 Втр 01:21:04  275189
Аноны, можно ли в домашних условиях сделать очень мощный импульсный лазер?
Аноним 14/03/17 Втр 02:01:32  275192
>>275189 Из говна и палок можно разве что собрать N2 TEA лазер. Получить 100+квт импульсе совсем не проблема. Вот только практической пользы никакой.
Аноним 14/03/17 Втр 02:48:03  275194
>>275192
>Из говна и палок
Ну я имею в виду если покупать детали на али или типа того и шо бы не сильно дорого.
Аноним 14/03/17 Втр 04:59:36  275198
>>275052
Это широкополосный динамик, легкий. У некоторых из них пищалкой работает приклеенный в центре диффузора бумажный конус.
Аноним 14/03/17 Втр 05:05:28  275199
>>275110
Именно. Включил, nop, выключил - вот тебе импульс 100 нс.
Ардуинщики, как я их ненавижу.
Аноним 14/03/17 Втр 05:07:05  275200
>>275115
А какая связь THD, макетки и трухола, ты можешь объяснить?
Аноним 14/03/17 Втр 05:09:32  275201
>>275142
Позволь предположить, ты у мамки школьник?
Аноним 14/03/17 Втр 05:11:16  275202
>>275152
Тут недавно специальная мокросхемка пробегала. Хотя внутри ее по сути два мощных ОУ. На одном генератор, на другом инвертор, нить между выходами.
Аноним 14/03/17 Втр 05:15:29  275203
>>275170
Том що индуктивность - это такой конденсатор для тока. Транзистор залил ток в катушку, закрылся, ток пошел через диод, уменьшаясь. Отсюда и задержка.
В спеках на реле указывается, что время отпускания указывается для не шунтированной диодом обмотки. Чтобы отпускалось быстро - надо эту энергию из обмотки куда-то быстро слить, в стабилитрон (последовательно с диодом), в резистор.
Аноним 14/03/17 Втр 05:45:22  275206
44223197021000x[...].jpg (79Кб, 933x700)
Господа, объясните за приблуду.
Аноним 14/03/17 Втр 05:45:38  275207
44223197021000x[...].jpg (79Кб, 933x700)
Господа, объясните за приблуду.
Аноним 14/03/17 Втр 06:13:07  275208
>>275207
Хз, чего тебе непонятно. На ней же нарисовано всё.
Аноним 14/03/17 Втр 09:04:57  275212
>>275152
>И как же нам добыть переменный ток, да ещё и уместить это всё в габариты пачки?

TL494||sg3524||sg3525, пара полевиков и мелкий трансформатор на феррите (дешевле всего - на кольце), елы палы.

Шо за народ пошел, червя-касьяна уже не смотрят.
Аноним 14/03/17 Втр 09:19:32  275214
>>275207
Создаёт виртуальную землю?
Аноним 14/03/17 Втр 09:27:22  275215
>>275207

Если вкратце, то примерно та же хуйня, что и та в которую у тебя вставлена твоя пекарня, только без розеток. Сетевой фильтр это.

>>275214

Не , просто в чечечепэ заземление было принято лепить отдельным проводом с винтовой клеммой, к специально оборудованнйо в помещении шине, пушо розеток с контактами заземления и соответствующей трехпроводной проводки не было.
Аноним 14/03/17 Втр 11:51:42  275219
>>274957
Интерактивное Электронно-Техническое Руководство.
Аноним 14/03/17 Втр 12:58:51  275224
.jpg (14Кб, 501x288)
.jpg (1Кб, 120x120)
ребятушки. я не понимаю. подключаю стабилитрон на 3.6V по такой схеме к лабораторному БП. резистор ставлю на 2k, допустим. повышаю напряжение, а оно на стабилитроне линейно растет до 3.6 и, что вообще не понятно, после 3.6 тоже растет, вплоть до 4.5 вольт (при 30 на входе). как так получается что диод не полностью закрыт до 3.6В и плохо открывается после 3.6? пробовал с разными стабилитронами это
Аноним 14/03/17 Втр 13:12:01  275225
>>275224
ты где-то проебался. Все должно работать. Для достоверности нагрузи выход на пару мА.
Аноним 14/03/17 Втр 13:20:00  275226
>>275224
Меня тоже очень достали эти специфические
китайские стабилитроны, в магазине на них
надпись 0.5вт и 1.3 вт
но даже при половине мощности напряжение на нём куда то уползает.
Аноним 14/03/17 Втр 13:21:43  275229
>>275225
А я бы ещё пожаловался на 7915 и мок3083
пиздец какой то, хоть и написано 1 ампер.
Аноним 14/03/17 Втр 13:33:11  275231
>>275229
что не устраивает?
Аноним 14/03/17 Втр 13:43:06  275233
>>275231
Например у moc3083
с семмистором отдельным он работает отлично,
но напрямую с нагрузкой в 100мА
он часто отказывается выключаться.
Аноним 14/03/17 Втр 13:45:03  275234
.png (18Кб, 501x288)
>>275225
ну вот значит такие данные.
с резистором 200 на выходе:
вход В > выход В
2 > 0.2
3 > 0.3
4 > 0.4
5 > 0.5
10 > 1

без резистора 200 на выходе:
2 > 1.96
3 > 2.59
4 > 2.93
5 > 3.14
10 > 3.6
13 > 3.72
15 > 3.78
20 > 3.89
25 > 3.9

причем видно что стабилитрон работает, если поставить ограничение на минимум тока на БП, подключить стабилитрон напрямую к выводам, то при 3.8В БП переходит в режим стабилизации тока, 3.8 - это как раз максимум по даташиту для данного стабилитрона.
я только не понимаю, почему вышеприведенный тест такой корявый, с нагрузкой вообще ерунда какая-то и как тогда стабилизировать напряжение тогда?
Аноним 14/03/17 Втр 13:58:31  275235
>>275234
Значит у тебя диод говно, пшикни на него вдшки, может разработается.
Аноним 14/03/17 Втр 13:59:23  275236
>>275235
анус себе разработай вдэшкой
Мастера по светодиодам реквестин! Аноним 14/03/17 Втр 14:03:42  275237
cooler2.jpg (97Кб, 1200x725)
Посоны, тут читал краем жопы про двухстороннее подключение светодиодной ленты, мол это для того, чтобы на кусках 5м. яркость была равномерной. Поясните как это сделать. Насколько я понимаю от конца ленты провода заводятся обратно к источнику питания? Плюс к плюсу, минус к минусу?

Лайфхак: подобной херовиной можно понижать напряжение, делая ленту меньше греться, что значит держаться на стоковом скотче и не сгорать за неделю.
Аноним 14/03/17 Втр 14:11:28  275238
>>275237
хуйню прочитал. подобное актуально для десятков метровестественно так никто не делает. Хочешь поиграться - плюс к плюсу, минус к минусу.
Аноним 14/03/17 Втр 15:41:14  275243
Нужен стабилизатор напряжения на 5в. Бывают такие? Чтобы например из зарядки телефона можно было питать усилитель и он не пердел...
Аноним 14/03/17 Втр 15:46:37  275244
>>275243
тебе не стабилизатор нужена мозгов
усилитель твой пердит либо потому что он конченый, либо потому что с зарядки идут помехи.
Аноним 14/03/17 Втр 15:49:29  275245
>>275244
Мозгов действительно надо. Только вот с аккумулятора он норм работает, а с зарядки пердит. Я думал это из-за того что она плохо выпрямляет 50герц в постоянку
Аноним 14/03/17 Втр 15:50:48  275246
>>275245
вполне вероятно. Не сглаживает.
Аноним 14/03/17 Втр 15:53:23  275247
>>275245
Поставь линейный стабилизатор на 5в.
Аноним 14/03/17 Втр 15:57:20  275248
>>275215
Господа, я знаю что это сетевой фильтр. Меня интересует хороший ли это сетевой фильтр, можно ли через него подключить, скажем, усилитель ламповый чтобы он реально не давал наводок в сеть и не принимал из сети, или достаточно "сетевого фильтра" из китайского удлинителя с красной кнопочкой.
Аноним 14/03/17 Втр 15:59:30  275249
>>275247
Вот вот про это я и хотел узнать подробнее. Что за устройство, где купить и за сколько. Или как самому сделать? Ну
Аноним 14/03/17 Втр 16:03:54  275250
Screenshot2017-[...].png (150Кб, 540x960)
>>275247
Все, не надо, сам загуглил. Спасибо
Аноним 14/03/17 Втр 16:06:50  275251
>>275250
ты его к зарядке телефонной прикрутить собрался?
Аноним 14/03/17 Втр 16:19:18  275252
>>27525
К усилителю потом микро usb гнездо чтобы подключать к зарядке
Аноним 14/03/17 Втр 16:20:30  275253
>>275251
>>275252
Криво отправил
Аноним 14/03/17 Втр 16:28:27  275254
>>275253
так вот будет тебе известно, что на стабилизаторе падает 1,5-2В, поэтому напряжение на входе должно быть 7+ вольт. Ну и пару электролитов желательно.
Аноним 14/03/17 Втр 16:30:31  275255
>>272230 (OP)
Хуле не так? Что ему надо блядь?
avrdude -C avrdude.conf -c usbasp -p m8 -U flash:w:"C:\Users\condi\Desktop\Clock_IN-8.hex":a -q



avrdude: warning: cannot set sck period. please check for usbasp firmware update.
avrdude: AVR device initialized and ready to accept instructions
avrdude: Device signature = 0x1e9307
avrdude: NOTE: FLASH memory has been specified, an erase cycle will be performed
To disable this feature, specify the -D option.
avrdude: erasing chip
avrdude: warning: cannot set sck period. please check for usbasp firmware update.
avrdude: reading input file "C:\Users\condi\Desktop\Clock_IN-8.hex"
avrdude: input file C:\Users\condi\Desktop\Clock_IN-8.hex auto detected as Intel Hex
avrdude: writing flash (6784 bytes):
avrdude: 6784 bytes of flash written
avrdude: verifying flash memory against C:\Users\condi\Desktop\Clock_IN-8.hex:
avrdude: load data flash data from input file C:\Users\condi\Desktop\Clock_IN-8.hex:
avrdude: input file C:\Users\condi\Desktop\Clock_IN-8.hex auto detected as Intel Hex
avrdude: input file C:\Users\condi\Desktop\Clock_IN-8.hex contains 6784 bytes
avrdude: reading on-chip flash data:
avrdude: verifying ...
avrdude: verification error, first mismatch at byte 0x0000
0x12 != 0x9a
avrdude: verification error; content mismatch

avrdude: safemode: Fuses OK

avrdude done. Thank you.

Аноним 14/03/17 Втр 16:54:36  275257
>>275254
Мда, понятно. Спасибо.
А если просто электролиты поставить? Теоретически
Аноним 14/03/17 Втр 16:55:55  275258
>>275238
Ну на куске в 5м. я замечаю разницу, хоть и не большую.
Аноним 14/03/17 Втр 17:08:35  275259
>>275257
теоретически поможет. Я бы советовал тебе приобрести нормальный блок питания.
Аноним 14/03/17 Втр 18:08:12  275271
>>275259
Да, но это не стационарный усилитель, а переносная фиговина. С питанием от аккумулятора все понятно, с его зарядкой тоже, а вот от адаптера не получается.
Наверное я опять чушью занимаюсь, пора что-нибудь нормальное паять...
Аноним 14/03/17 Втр 18:47:57  275277
Случайно коротнул на примерно полсекунды модельный липоль. Ему пизда? Коротнул на дроссель (сопротивление 0,1Ом)
Акк 1300мАч 30C 11В
Аноним 14/03/17 Втр 19:01:48  275279
>>275277
Пизда, беги
Аноним 14/03/17 Втр 19:05:55  275281
>>275279
Аккум жив, напруга упала с 12,2В до 12,05
Не надулся.
Аноним 14/03/17 Втр 19:12:09  275282
128450.970.jpg (54Кб, 800x800)
Надо купить такую хуйню и хранить, заряжать их только в ней. Это реально спасет если акк скажем при заряде загорится?


Термостойкий взрывозащищенный кейс для хранения Li-Po аккумуляторов (18.5 x 7.5 см)
Аноним 14/03/17 Втр 19:33:24  275284
>>275282
Надо следить за аккумами при зарядке и иметь в шкафу автомобильный огнетушитель, а не страдать хернёй.
Аноним 14/03/17 Втр 19:33:57  275285
>>275281
> Напруга
Вставай на колени и открывай рот.
Аноним 14/03/17 Втр 19:41:56  275289
>>275284
>имплаинг горящий аккум можно потушить
Аноним 14/03/17 Втр 19:46:38  275291
>>275289
Поршковый огнетушитель наверное справится, водой нельзя тушить
Аноним 14/03/17 Втр 19:48:27  275292
А лучше хранить их в кастрюле с песком и заряжать там же. Вообще у меня бомбит от того что литии такие опасные. Когда появятся аккумы с безопасностью и неприхотливостью батарейки АА или свинцового гелевого аккума и энергоемкостью и габаритами липолей?
Аноним 14/03/17 Втр 20:24:15  275294
>>275259
Поддвачну, есть вариант, что твой блок питания не вытягивает по мощности. Из-за этого и могут быть и хрипы и пердеж усилителя.
Аноним 14/03/17 Втр 20:47:56  275299
>>275291
лучше ничего не пиши, если не знаешь
Аноним 14/03/17 Втр 20:58:18  275301
229368.jpeg (178Кб, 1024x768)
инет3.jpg (138Кб, 1500x1092)
>>275147
Вот этот забыл дежурную шютку про кпд.
Аноним 14/03/17 Втр 21:00:02  275302
>>275117
Можно, но направление намотки обмоток сделать встречным.
Аноним 14/03/17 Втр 21:08:42  275306
>>275294
Хорошо, учту это в следующий раз
Аноним 14/03/17 Втр 21:11:38  275309
>>275301
КДП
Аноним 14/03/17 Втр 22:26:19  275327
кто нибудь баловался с current mode PWM чипами типа 3843. регулятор/бп не пилю, прост хочу PWM на пустом месте. так Там аж два пина для обратной связи - по напряжению и по току. Подал на оба небольшие вольты, но обмануть сучку не удалось, молчит. Так вот я думаю, может по току вход обратной связи должен быть честно пульсирующий, а не просто вольты постоянные, т.е. типа выход PWM через резистор туда зарутить как в настоящем бп?
Аноним 14/03/17 Втр 22:34:29  275329
>>275281
Если там есть защита, то ничего не будет. В 18650 и в нормальные пачки их всегда запихивают.
Аноним 14/03/17 Втр 22:35:44  275331
>>275309
Кеплый дамповый пук?
Аноним 14/03/17 Втр 22:47:44  275332
-272742302-1584[...].jpg (53Кб, 350x350)
Норм? Стоит брать?
Аноним 14/03/17 Втр 22:51:11  275333
>>275332 Сойдет конечно, но T12 намного удобнее >>275012
Аноним 14/03/17 Втр 22:53:05  275334
Screenshot2017-[...].png (220Кб, 540x960)
Screenshot2017-[...].png (102Кб, 540x960)
Screenshot2017-[...].png (196Кб, 540x960)
Screenshot2017-[...].png (188Кб, 540x960)
>>275332
Аноним 14/03/17 Втр 22:56:04  275335
>>275333
Дорогой довольно. Мне как ньюфагу жалко столько платить, я потренируюсь лучше на дешевом, потом когда скилл подкачаю буду смотреть на нормальные станции)
Аноним 14/03/17 Втр 22:57:27  275336
>>275333
Я имел дело только с медным жалами. В чём главные отличия и особенности работы с такими вот?
Аноним 14/03/17 Втр 23:38:59  275338
44223197021000x[...].jpg (79Кб, 933x700)
images.jpg (7Кб, 259x194)
>>275248
И, да, подскажите, какой из этих двух фильтров лучше поставить для запитывания лампового предусилка. И есть ли принципиальная разница при разнице в цене в 8 раз.
Аноним 14/03/17 Втр 23:41:35  275339
>>275336
"Такие вот" с непривычки не лудятся (на самом деле лудятся на раз), не обгорают и не растворяются в припое, и нельзя напильником их дрочить.
Аноним 14/03/17 Втр 23:52:04  275340
>>275338
>И есть ли принципиальная разница при разнице в цене в 8 раз.
Да. Более дорогой делает нихуя в 8 раз лучше.
Аноним 14/03/17 Втр 23:55:43  275341
>>275340
>нихуя
Допустим что вопрос о нихуястости не стоит. Чисто эмпирически он нужен. Я так понял, красный на одной катушке, а импортовый на двух - это принципиально?
Аноним 15/03/17 Срд 01:39:23  275343
>>275339
Хм, ну тогда это то что надо, ибо медное жало вечно в каком-то дерьме, и получается я не спокойно паяю свою хуйню, а постоянно то и дело надрачиваю его шкуркой...
Аноним 15/03/17 Срд 01:40:08  275344
>>275060
На Али видел такое
Аноним 15/03/17 Срд 01:46:05  275345
>>275060
Перевозка Груза падения 2 Канала USB Релейный Модуль Программируемый Компьютер Управления Для Умный Дом DC 5 В
http://s.aliexpres.com/vEbUreiQ
(from AliExpress Android)

Вот например, если поискать можно найти и сразу с 5 релюхами
Аноним 15/03/17 Срд 01:48:56  275346
>>275345
Только букву s допиши, ссылка не захотела от по отправляться.
Аноним 15/03/17 Срд 03:27:07  275348
>>275212
Вот-вот.
И есть ли смысл заморачиваться при цене трансформатора в $10?
Аноним 15/03/17 Срд 03:39:36  275350
>>275334
Температура там пиздит, нагреватель нихромовый.
Аноним 15/03/17 Срд 05:40:18  275352
>>275233
Снаббер надо вешать.
Аноним 15/03/17 Срд 05:59:39  275353
>>275234
Ну и нормально все. Никто не обещает, что на стабилитроне железно будет держаться указанное напряжение, у него ветка ВАХ после пробоя имеет наклон, его ты и наблюдаешь.
Чтобы стабилизировать напряжение на нагрузке нужно чтобы через твой питающий резистор тек ток нагрузки + ток стабилитрона. А так в первом случае он слишком высокоомный и стабилитрон не открывается.
Аноним 15/03/17 Срд 06:29:00  275356
>>275327
Вход CS - основной. На него надо подать пилу от генератора, тогда он "зашимит".
В каком-то из даташитов есть тестовая схемка с эмиттерным повторителем для этого на транзисторе.
Аноним 15/03/17 Срд 06:31:53  275357
>>275338
У лампового усилка на входе есть трансформатор сетевой.
Который сам по себе охуенный фильтр и ему ничего больше не надо.
Аноним 15/03/17 Срд 08:07:10  275364
>>275348
>Вот-вот.
>И есть ли смысл заморачиваться при цене трансформатора в $10?

Ему из батарейки надо переменку, але. Какой в пизду трансформатор?

И да, при требуемой мощности БП > =500 ВТ ты хуй там недораха на железе сделаешь.
Аноним 15/03/17 Срд 08:58:05  275367
>>275364
Кому ему, блядь? Я один тут нахуй!
Задача поставлена чётко: получить переменку для питания нитей вакуумной панели. От розетки. Допустим меандр среднеквадратичное 4в, 1.5а. Габариты 60х100х30мм максимум.

И на данном этапе есть два стула.
На первом - трансформатор (60х60х30) + импульсник (24в 2а).
И на втором - полностью испульсник с нуля, с кучей извращений.

Может от компа питальник переделать? Но меня ввергает в уныние перспектива мотать трансформатор и изъёбываться с групповой стабилизацией напряжений.
Аноним 15/03/17 Срд 09:07:20  275368
>>275367
а нахуй тебе переменка?
Аноним 15/03/17 Срд 09:10:50  275369
>>275368
Чтобы получить равномерную яркость точек по всей поляне.
На постоянке будет один край тусклее другого. Выглядит убого, неравномерное выгорание пикселей, гроб кладбище.
Аноним 15/03/17 Срд 09:21:10  275371
>>275369
чо у тебя там за панель такая здоровая?
Аноним 15/03/17 Срд 09:21:52  275372
>>275367
Тут идеи ещё прут, одна охуительней другой просто.
Нитей там два десятка, значит можно взять десяток цифровых усилителей типа PAM8403 и от них рулить. А запитать всё простеньким обратноходом.
Аноним 15/03/17 Срд 09:31:33  275374
>>275372
Ты дурачок что ли? У них все равно выводы соединены.

А вообще поражаюсь я с вас. Там где я 20-30 лет назад сел бы и намотал на первом попавшемся трансформаторе свою вторичку на нужное напряжение (для чего не нужно ни станка ни расчетов сложнее простой пропорции) - у нынешних какие-то тоскливые многомесячные пиздострадания "на чем же мне делать".
Аноним 15/03/17 Срд 09:41:02  275375
>>275374
Не дурачок. Не соединены. 9 раздельных нитей.
"Первый попавшийся" трансформатор не подходит вполне очевидным причинам.
"Многомесячные пиздострадания" обусловлены скоростью доставки. В среднем полтора месяца.

Как хорошо что сейчас не 20-30 лет назад.

Аноним 15/03/17 Срд 09:42:29  275376
>>275375
Ошибка, 18 нитей.
Аноним 15/03/17 Срд 09:43:24  275377
>>275375
Следующий твой этап - "да и вообще оно мне нахуй не нужно", панелька забрасывается в ящик, через 30 лет ее находит внук.
Аноним 15/03/17 Срд 09:44:50  275378
>>275377
всегда так делаю
другой анон
Аноним 15/03/17 Срд 09:49:07  275379
>>275377
Не, нахуй-нахуй, я уже под неё почти всё нужное заказал (хотя сами панели ещё не привезли).
И ещё у меня вакуумники ИЛЦ лежат ждут деталей.
Аноним 15/03/17 Срд 13:55:51  275396
АВБШв 2х16 проходит через стену и загибается в короб 25х40. Так его согнуть разумеется не реально. Если снять изоляцию, то как тогда подключить его броню к PE? Т.е. нужно как то соединить стальную ленточку брони с 2.5мм2 меди.
Аноним 15/03/17 Срд 13:56:15  275397
>>275331
Комната Для Прослушивания
Аноним 15/03/17 Срд 13:58:08  275398
>>275396
Паять горелкой.
Аноним 15/03/17 Срд 13:58:30  275400
Как по-пацански соединять дорожки на разных сторонах текстолита? Впаивать отрезанные ножки?
Аноним 15/03/17 Срд 13:59:53  275402
Один чувак с работы говорит, что построить новую подстанцию у нас не хватает мощности стоит полтора миллиарда рублей. Это правда или пиздеж? Чет не верится, что сраная подстанция на десяток мегаватт стоит полтора миллиарда. Что там может столько стоить то.
Аноним 15/03/17 Срд 14:01:27  275404
>>275402
Ножовка дорогая
Аноним 15/03/17 Срд 14:02:23  275405
>>275404
Какая нахуй ножовка?
Аноним 15/03/17 Срд 14:02:29  275406
>>275400
и пизженые обрезки проводов
Аноним 15/03/17 Срд 14:02:53  275407
>>275405
распиловочная, по бумаге
Аноним 15/03/17 Срд 14:13:16  275409
>>275407
а, ну так то да
Аноним 15/03/17 Срд 16:24:53  275427
>>274939
бамп вопросу
Аноним 15/03/17 Срд 16:27:30  275429
>>275427
Тебе уже ответили.
Аноним 15/03/17 Срд 16:36:08  275433
>>275427
будет греться и работать фильтром твоих 120килогерц
Аноним 15/03/17 Срд 16:45:22  275435
Радач, есть два компьютерных БП на 350 ватт, хочу сделать из них электрокальян. С чего бы начать? Без переделки они сразу в защиту по КЗ уйдут.
Аноним 15/03/17 Срд 16:49:16  275436
>>275435
Лучше всего с этой темы:
http://forum.cxem.net/index.php?/topic/77467-%D0%B8%D0%BC%D0%BF%D1%83%D0%BB%D1%8C%D1%81%D0%BD%D0%B0%D1%8F-%D0%B7%D0%B0%D1%80%D1%8F%D0%B4%D0%BA%D0%B0-%D0%B4%D0%BB%D1%8F-%D0%B0%D0%B2%D1%82%D0%BE%D0%B0%D0%BA%D0%BA%D1%83%D0%BC%D1%83%D0%BB%D1%8F%D1%82%D0%BE%D1%80%D0%BE%D0%B2-%D0%BD%D0%BE%D0%B2%D0%BE%D0%B4%D0%B5%D0%BB/
Аноним 15/03/17 Срд 16:51:29  275437
>>275436
> Зарядка Для Автоаккумуляторов
И сразу нет, АКБ большими токами не заряжают.
Аноним 15/03/17 Срд 16:54:36  275438
>>275437
А почитать слабо? Или только название темы осилил?
Максимальный ток ограничен только исходным блоком питания.
Аноним 15/03/17 Срд 17:04:14  275439
>>275435
И ещё вот здесь глянь: http://radiokot.ru/forum/viewtopic.php?f=11&t=11684 , хотя один хуй в ту же тему про зарядку упрёшься.
Вкратце: вырезать лишнее, выставить нужное напряжение и ограничение по току. Опционально пересобрать на новой плате в новом корпусе.
Аноним 15/03/17 Срд 17:27:16  275442
>>275433
Где можно почитать на эту тему? В гугле как-то очень невнятно всё, кто-то пишет что у феррита снижается магнитная проницаемость за граничной частотой, кто еще что-нибудь пишет и так и не понятно.
Аноним 15/03/17 Срд 17:41:34  275446
>>275442
погугли про ферритовый фильтр
Аноним 15/03/17 Срд 17:52:57  275450
>>275446
Ну пишут только в общих словах, мол есть обычные вч фильтры, а есть поглощающие. И кроме общих слов ничего нет.
У меня есть ферритовые колечки с проницаемостью 12000, я пробовал использовать их как тт на 300кгц, и ничего, вроде передают ток как надо.
Аноним 15/03/17 Срд 18:01:27  275452
>>275450
просто материал не успевает перемагничиваться, вот и все. Растут потери, портится сигнал.
Аноним 15/03/17 Срд 18:10:40  275454
>>275452
>просто материал не успевает перемагничиваться
Тупо из-за высокой индуктивности? А если использовать совсем маленькую амплитуду индукции? Может есть какие-нибудь графики потерь от частоты?
Аноним 15/03/17 Срд 18:47:14  275460
>>275454
Потому что таковы свойства зерна. Я не настолько интересовался тонкостями. Графики потерь от частоты есть в даташитах на материал
Аноним 15/03/17 Срд 19:19:41  275466
63f856.jpg (1317Кб, 2400x2400)
Где бы такую деталь заказать? beats s10
Аноним 15/03/17 Срд 20:42:03  275473
blob (8Кб, 452x263)
Как схему найти эквивалентную данной? Что-то нихуя не понимаю, дайте наводку какую-нибудь.
Аноним 15/03/17 Срд 20:47:38  275474
>>275473
https://ru.wikipedia.org/wiki/Преобразование_треугольник-звезда
>рассуждения проводятся для резисторов, но фактически применимы к произвольным импедансам
Аноним 15/03/17 Срд 20:49:17  275475
>>275474
Попробую, спасибо.
Аноним 15/03/17 Срд 20:57:52  275478
>>275473
эта хуйня эквивалентна одному конденсатору емкостью 10мкФ.
>>275466
иди перерывай mouser.com
найдешь там свое говно
Подключить тумблер в домашнюю сеть Аноним 15/03/17 Срд 21:15:41  275482
tumbler112101b.jpg (141Кб, 900x900)
Анон, я не совсем уверен, что пришел на ту доску, что надо, но помоги.

Есть пикрелейтед. Хочу через него подключить настольные колонки в розетку. Захуярил фазу на один из крайних контактов, ноль — на средний (или наоборот). Третий контакт остался пустым.

Вырубило свет в хате.

Сходил до щитка и теперь думаю, как правильно подключить.

Помоги, родной.
Аноним 15/03/17 Срд 21:23:00  275483
>>275482
>Захуярил фазу на один из крайних контактов, ноль — на средний (или наоборот)
люто проиграл с тебя
Аноним 15/03/17 Срд 21:38:25  275488
>>275482
Это переключатель, он замыкает центральный контакт, на один из крайних, в зависимости от положения. Ты замкнул фазу на ноль. Этот тумблер более не годен к эксплуатации. Разбей его молотком и посмотри на обгоревшие контакты.
Аноним 15/03/17 Срд 21:51:40  275490
>>275482
Покупай новый тумблер и ставь в разрыв фазы. Ноль к тумблеру не подключай.
Аноним 15/03/17 Срд 21:52:01  275491
>>275488
как надо было (я же за следующим пойду)
Аноним 15/03/17 Срд 22:00:47  275492
DSC08275.png (937Кб, 1000x666)
>>275490
все выглядит нормуль
Аноним 15/03/17 Срд 22:38:50  275494
blob (1879Кб, 1280x960)
>>275492
либо ты пиздишь либо этот тумблер из рубидия.
надо через него пропускать фазу, средний контакт фазный провод из розетки, крайний - фазный провод к колонкам.

А вот я вам точность китайских мультиметров принес
Аноним 15/03/17 Срд 23:43:49  275497
>>275494
ну охуеть тепер, 50 миливольт
Аноним 16/03/17 Чтв 00:31:02  275498
>>275494
короче, я так и сделал. все работает, брат жив

почему пиздю? просто "вылетели пробки"
Аноним 16/03/17 Чтв 03:41:37  275508
>>272230 (OP)
Привет.
Как определить нерабочий блок в телефоне. (Редми3 постиран в машинке)?
Сейчас разобран под чистую.
Судя по тому, что жужжит, когда нажимаешь вкл. Что-то происходит, но экран мёртв.

Аноним 16/03/17 Чтв 03:59:01  275509
>>275508
В общем мне надо определиться стоит ли тратить деньги на треснутый экран и оторваный шлейф включения/кнопок громкости.
Аноним 16/03/17 Чтв 05:03:56  275511
>>275482
сука лол
Аноним 16/03/17 Чтв 05:06:39  275513
>>275508
> постиран в машинке
Берешь микроскоп/лупу х16 и больше и просматриваешь все дорожки, ищешь почернения на контактах и перепаиваешь там все.
Аноним 16/03/17 Чтв 05:18:48  275514
>>275513
Может есть проще чего, например, тестером ключевые узлы прощупать?
Аноним 16/03/17 Чтв 07:34:56  275515
>>275508
разбирай, промывай плату в воде, потом в спирте, суши в духовке час при 60 градусах, собирай обратно. КРАЙНЕ желательно понимание.
Аноним 16/03/17 Чтв 07:40:12  275517
>>275515
Какое в пень понимание, если он уже экран сломал и шлейф кнопок порвал, разбирая свой топляк?
Аноним 16/03/17 Чтв 07:49:12  275518
>>275517
ну до некоторых только так и доходит
Аноним 16/03/17 Чтв 08:32:29  275519
Ребят, хотел подключить заведомо исправный вентилятор (12V@0,25A) к блоку питания, но не обратил внимания что он 12V@1A и теперь вертушка больше не работает. Неужели лишних 0.75А стали смертельными?(
Аноним 16/03/17 Чтв 09:11:38  275521
>>275519
прогулял физику, родной?
вентилятор возьмет столько тока, сколько ему нужно. А сколько выдает блок питания вентилятор не ебет. Скорее всего ты просто перепутал полярность подключения.
Аноним 16/03/17 Чтв 09:24:55  275522
>>275521
Это первый в моей жизни вентилятор который я убил перепутав полярность. Так вообще бывает? До этого раз 20 подключал разные, если не вращается перебрасываешь провода и все ок, как так то получилось в этот раз, ума не приложу
Аноним 16/03/17 Чтв 09:31:09  275523
>>275522
ну защита от дурака всегда денег стоит, хочешь экономить - не будь дураком. Большинство вентиляторов недолго переносят обратную полярность, тебе попалось исключение.
ты дальтоник? не отличаешь красный провод от черного??77
Аноним 16/03/17 Чтв 13:29:42  275536
Есть датчик типа сухой контакт, нормально замкнутый - работает на размыкание (разомкнут - означает сработку).

Контроллер видит только нормально открытые датчики (замкнулся - значит сработал).

Как подцепить НЗ датчик к контроллеру?
Желательно с опто-развязкой.
Аноним 16/03/17 Чтв 13:50:37  275539
>>275536
инвертирующий оптрон в помощь или инвертор из полевика/биполяра или реле в зависимости от того что у тебя там за датчики и контроллер.
Аноним 16/03/17 Чтв 13:55:03  275540
>>275536
Что за контроллер?
Аноним 16/03/17 Чтв 14:57:17  275546
>>275514
Проще отнести в ремонт.
Аноним 16/03/17 Чтв 16:44:46  275554
>>275546
Ага, и отдать за него пол стоимости нового устройства. -)
Аноним 16/03/17 Чтв 19:19:36  275571
14894871320740.jpg (91Кб, 604x453)
Подскажите маркировку немерцающего люминисцентного светильника? Хочу сделать ёба-лампу

В гугле ничего не гуглится - барыги одни хитрожопые
Аноним 16/03/17 Чтв 19:57:39  275577
>>275571
хуйню написал. Любой светильник не будет мерцать если питать через нормальный балласт, а не через дроссель от сети.
Аноним 16/03/17 Чтв 20:27:14  275586
2899097[1].jpg (14Кб, 418x336)
В общем, нужен референс/опорник, аналог стабилитрона КС524Г, т.е. с параметром не хуже этого:
>Температурный коэффициент напряжения стабилизации: ±0,005 %/°С;
одно большое НО, нужен smd аналог, не обязательно именно стабилитрон и именно под 24в, но обязательно так же двухвыводной (т.е. TL431 не подходит). И чтобы оно было в массовой продаже поштучно, желательно в москвабаде.
Есть у кого идеи?
Аноним 16/03/17 Чтв 22:33:15  275596
>>275571
Таких нет
Они все мерцают, только с разной частотой
Аноним 16/03/17 Чтв 22:36:09  275597
>>275494
>А вот я вам точность китайских мультиметров принес
Там от щупов показания разнятся
Аноним 16/03/17 Чтв 23:01:45  275599
>>275597
что еще?
может от грязи на столе?
Аноним 16/03/17 Чтв 23:11:01  275600
Аноны, вот мне надо получить 24 вольта постоянки для паяльника. Почему везде всякие блоки питания импульсные, вся хуйня. Почему нельзя взять небольшой транс, диоды и кондер? Гальваническая развязка есть, че еще надо? Зачем все усложнять?
Аноним 16/03/17 Чтв 23:13:15  275601
>>275600
медь нынче дорогая.
Аноним 16/03/17 Чтв 23:14:14  275602
Собрал логическую схему в Workbench на микросхемах, проверил каждый миллиметр и всё равно не работает. Слышал, что 7402 забагованная в EWB, это правда?
Аноним 16/03/17 Чтв 23:57:44  275603
Хочу ломать сигналки как заправский взломщик мне к вам или в какую другую электронику?
Аноним 17/03/17 Птн 03:01:30  275612
14683261809130.jpg (49Кб, 599x604)
>>275603
Тут. Но пока подожди, товарищ майор сейчас спит.
Аноним 17/03/17 Птн 03:22:38  275613
>>275603
hackrf/bluerf/bladerf + gnu radio
ВСЁ.
Аноним 17/03/17 Птн 04:02:56  275615
62634564.jpg (158Кб, 1575x897)
Ну ёбана, чё за оверхайпнутое говно.

Графон десяти, нет, даже пятнадцатилетней давности. Отвратительный пиздострадальческий саундтрек. Мерзотные персонажи, одним своим видом вызывающие тошноту, суки хипстеры ебучие пидары ублюдки социобляди. Геймплей являет собой просто апофеоз кинца с выбором из стульев, только хуёв и пик на тех стульях поровну.
Анон, я старался, превозмогал и осилил первый эпизод. Ощущение как будто под ёлку насрали и наступили сверху.
Чтоб ты здох пидар который посоветовал мне эту игру.
Аноним 17/03/17 Птн 04:04:15  275616
Бля тредом ошибся.
Аноним 17/03/17 Птн 05:36:57  275621
>>275599
Скорей всего в 832 батарейка села ниже 7В - тогда Vref у ЦАПа снижается и он начинает завышать показания.
Аноним 17/03/17 Птн 05:38:21  275622
>>275600
Можно даже без диодов и кондеров. Ибо нагревателю постоянка не нужна. И именно так (через симистор) все запитывается в заводских паяльных станциях.
Аноним 17/03/17 Птн 11:39:02  275642
1170203963.600.jpg (50Кб, 600x600)
epsadapter.jpg (18Кб, 299x350)
Аноны, подскажите пожалуйста, есть несколько хороших олдовых блоков питания, делл, ХП, павермен (тех. лет), все в отличном состоянии внутри, охуенно тяжелые, конденсаторы визуально девственные.

Хотел бы попробовать использовать один из них на небольшой относительно современной рабочей станции. Видеокарты не будет.

Проблема в том, что старые БП имеют только 20pin под основное питалово и 4 pin под дополнительное. В связи с этим появилась идея обмазаться переходниками, 20pin to 24, и molex to 8pin.

Взлетит или нет? Какие подводные камни? Может у кого брат так делал и остался жив? Спасибо
Аноним 17/03/17 Птн 11:48:39  275643
>>275642
Никаких проблем быть не должно, если хватает мощности.
Но обычно переходник не требуется, т.к. дополнительные контакты все равно соединены на материнской плате.
Аноним 17/03/17 Птн 11:50:09  275644
>>275643

О, то есть можно не кривя душой воткнуть 20 пин в 24? А что на счет восьми пинового конца? Тоже самое правило?
Аноним 17/03/17 Птн 12:33:13  275647
>>275622
Не, нихуя, паяльнику Т12 нужна постоянка. Да я уже и сам понял, ибо на 9 Ом нагрузки я нихуя не найду сглаживающий конденсатор.
Аноним 17/03/17 Птн 12:35:59  275649
Аноны, насколько нужны фазостабильные СВЧ кабели, если применяются с антеннами? Работаю в конторе, собираем и промеряем широкополосные рупорные антенны, в комплекте идёт простой кабель. Для него и для антенны промеряю КСВ и усиление/ослабление. Фазостабильность же нужна при хитрых сигналах (фазомодулированных) ? А насколько широко применение таких сигналов? Сейчас использую старые советские скалярные анализаторы, так-то и не могу фазу проконтролировать.
Аноним 17/03/17 Птн 12:43:01  275650
>>275600
Я так и сделал. Правда трансик на 25 вольт был, два 0.5-Омных резистора, мощный мостик, 2 кондера, потом импульсный стабилизатор. получилось конечно не очень красиво, но ладно. Кстати, даже когда запитывал платку паяльника от лабораторного источника, то на жале было 8 вольт. Кабель 3-хжильный, но еще не посадил 1МОмный резистор туда.
Аноним 17/03/17 Птн 13:14:16  275653
>>274278
С хуя ли?
Аноним 17/03/17 Птн 14:22:08  275659
>>275653

Кондер поставь параллельно диоду, бака!
Аноним 17/03/17 Птн 14:34:41  275660
>>275659
Схуяль кондёр? А не резюк ли последовательно?
Аноним 17/03/17 Птн 14:36:45  275661
z7e10567d.jpg (73Кб, 1280x676)
Анон, поделись китайцем, который платы из DipTrace делает :3
Аноним 17/03/17 Птн 14:38:13  275662
>>275660
Нет, кондер нужен.
Аноним 17/03/17 Птн 14:41:37  275663
>>275662
Пошто? Нам же на светодиод надо ток ограничивать, кондёр в качестве фильтра лишь будет
Аноним 17/03/17 Птн 14:43:56  275664
>>275663
Делитель напряжения, гугли.
Аноним 17/03/17 Птн 14:50:43  275666
>>275664
Бля, на напряжение не посмотрел
Аноним 17/03/17 Птн 16:40:43  275669
подскажите микросхему, у которой на входе логический (0-1) кмоп-сигнал, а на выходе большой ток (до 5А).
Аноним 17/03/17 Птн 16:45:37  275670
>>275669
Не бывает таких микросхем.
Ставь Logic-level мосфеты (дешево) или просто мосфеты (очень дешево)/
Аноним 17/03/17 Птн 16:52:54  275671
>>275670
>Не бывает таких микросхем.
Не пизди.
Аноним 17/03/17 Птн 16:55:46  275672
>>275671
Там соотношение цена\доступность такое, всё равно что не бывает. Тем более для двачерского выродка.
Аноним 17/03/17 Птн 16:55:52  275673
>>275671
Не пизжу.
Аноним 17/03/17 Птн 16:57:15  275674
>>275672
Хуйни не неси, дебил.
Всё очень доступно и дешево.
Аноним 17/03/17 Птн 16:58:17  275675
>>275674
Ну покажи, а мы объясним тебе почему ты мудак.
Аноним 17/03/17 Птн 17:04:56  275676
>>275675
Приступай
https://www.chipdip.ru/product/ucc37322p
Аноним 17/03/17 Птн 17:12:47  275677
5234534534.JPG (162Кб, 1019x784)
>>275676
Вот поэтому ты мудак.
Аноним 17/03/17 Птн 17:16:45  275678
Я конечно понимаю что термин "нагрузка" можно трактовать очень широко, но пуш-пул драйвер мосфета явно к этому не подходит. Бля, как же я проиграл.
Аноним 17/03/17 Птн 17:37:34  275679
75757.JPG (153Кб, 965x970)
75758.JPG (190Кб, 965x1011)
>>275669
Вот типа таких штук я имею ввиду: (пик)
А там дальше подбираешь что подходит по цене\параметрам.
Аноним 17/03/17 Птн 17:53:55  275683
>>275613
Благодарочка
Аноним 17/03/17 Птн 19:06:04  275694
>>275677
Нахуй иди, ебан.
В импульсе может быть 9 ампер. Нигде же не сказано, что требуется именно постоянный ток.
Аноним 17/03/17 Птн 19:09:46  275695
А вот и манёвры пошли.
Аноним 17/03/17 Птн 19:18:49  275698
resetDelay.jpg (52Кб, 616x496)
Анон помоги любительствующему сантехнику.

Задание такое:
1) Одна кнопка для управления и сброса МК.
2) Статичный ток 0mA
3) Ресет активируется только долгим удержанием кнопки.
4) ПРостое и длительное нажатие ресет не активируют.

Вот набросал схему, с дошкольными расчетами. Все правильно? Заработает?
Аноним 17/03/17 Птн 19:30:20  275699
>>275698
>1) Одна кнопка для управления и сброса МК.
МК у тебя работает постоянно, а по длительному нажатию кнопки тебе нужно выдавать импульс ресета, так?
Аноним 17/03/17 Птн 19:36:30  275700
>>275699
МК просыпаясь, отрабатывает минуту и по бездействию уходит в глубокий сон, в котором может пробыть недели. Питается все от CR2032, потому пробуждать лишний раз не хочется.
Аноним 17/03/17 Птн 21:58:00  275712
>>275661
Сразу видно что ты никогда платы не заказывал
На сайте Резонит есть исчерпывающая инструкция по подготовке гербера и сверловок
Аноним 17/03/17 Птн 22:00:31  275713
>>275599
Сразу видно что ты новый нюфаня
Аноним 17/03/17 Птн 23:21:32  275719
>>275494
У меня после замера сопротивления и напряжения замер тока совпадает с законом ома
дешманский черный китайский мультик
Аноним 17/03/17 Птн 23:36:18  275721
dcdc.PNG (232Кб, 541x365)
Если к выходу ноутбучной зарядки (19в 3а) приделать это (на пикрил), то напряжение и ток будет регулироваться и если да, то в каких пределах, чтоб зарядка не сдохла.
из описания товара:
-размер: 5.2 х 2.65 х 1.4 см (Д х Ш х в)
-Свойства модуля: неизолированный постоянного тока и напряжения модуль
-исправление: не синхронное выпрямление
-входное напряжение: 8 В-36 В
-выходное напряжение: 1.25 В-32 В
-выходной ток: регулируемая максимальная 5А
-эффективность преобразования: 95% (самый высокий)
-частота переключения: 180 КГц
-выходные пульсации: 50mV (макс.) 20 М пропускная

способность
-Регулировка нагрузки: ± 0.5%
-Регулирование напряжения: ± 2.5%
-рабочая Температура:-40° cдо + 85° c
Аноним 17/03/17 Птн 23:39:07  275722
dcdc1.JPG (181Кб, 703x686)
Еще одна картинка с какими то надписями
Аноним 18/03/17 Суб 00:12:33  275726
>>275721
В предела ДО 19В 3А, что за вопрос глупый.
Аноним 18/03/17 Суб 02:11:24  275739
lm2.jpg (159Кб, 611x383)
стабилизатор.jpg (23Кб, 596x420)
Недавно писал сюда с дебильными вопросами, но что-то по прежнему не понимаю ничего. В общем немного переосмыслил проблему и лучше сформулировал вопрос:
Начну с того что я лютый ньюфаг, вроде умею держать паяльник в руке и лудить провода, но в физике я полный ноль, ибо в школе мы решали только какие-то говеные сухие формулы как по математике, а в техникуме физики как таковой вообще не было. (Гуманитарная специальность)
Итак, делаю колонки для компьютера с питанием от USB. При подключении дико шумит. И дело тут явно в компе, ибо при подключении к ноуту ничего подобного нет. Та же проблема при использовании телефонной зарядки. У меня есть уже покупные колонки, которые питаются от USB, но с ними такой проблемы нет. Вот собственно хочу между USB и усилителем впихнуть какой-нибудь стабилизатор напряжения, что ли. Гуглил по этому вопросу, и понял что стабилизаторами являются как и небольшие платки с набором компонентов, так и отдельные детали с тремя выводами.
Собственно прошу разъяснений по поводу того, что же все-таки мне нужно использовать для моей проблемы?
Почему как правило громкость регулируется на выходе, а не на входе?
При последовательном соединение нескольких динамиков повышается сопротивление и они играют тише. При параллельном - сопротивление уменьшается и они играют громче? Раз они играют громче, они требуют больше тока?
Если я хочу поставить индикаторный светодиод, то мне его надо ставить на питание? Сам усилитель не является сопротивлением? Если нет, нужен ли в таком случае резистор? Если нужен, не будет ли он мешать работе усилителя?
Аноним 18/03/17 Суб 03:34:51  275740
148934531216407[...].jpg (37Кб, 720x540)
>>272500
Как правильно стабилизировать напряжение, приходящее от велодинамы? До 5v, чтоб в пути мобилку заряжать.
Аноним 18/03/17 Суб 04:14:30  275742
>>275739
Тебе стоит для начало осмыслить понятие микросхема. Пусть оно и кажется черным ящиком, по факту это те же транзисторы, резисторы и конденсаторы. Сотни их! Компактно упакованные в корпус.

Законченное ли это устройство? Не вдаваясь в частные, пусть и частные случаи - НЕТ, это полуфабрикат. Который зачастую требует дополнительных компонентов для ПРАВИЛЬНОЙ И ПРЕДСКАЗУЕМОЙ работы.

2ой пик - микросхема-стабилизатор.
1й пик - стабилизатор, в котором микросхема стабилизатор и крупная довеска в ней(то что не влезает в корпус и то, что конфигурирует конечные свойства).

> что же все-таки мне нужно использовать для моей проблемы?
Стабилизатор напряжения, лол. Какой?
1. Готовый(1 пик), прицепил нет проблем. Только на пике у тебя ИМПУЛЬСНЫЙ, а тебе надо бы ЛИНЕЙНЫЙ.
2. Самому сделать(из пика 2), как сделаешь так и будет, может говно, может нет.

>Почему как правило громкость регулируется на выходе, а не на входе?
Мелкие, слабомощные наводки и помехи так же будут усиливаться. Могу врать, УНЧ не занимался никогда.
Вообще я не уверен в наличии этого правила вообще. Громкость вроде на предусилителе, перед силовыми каскадами регулируется.

>При последовательном соединение нескольких динамиков повышается сопротивление и они играют тише. При параллельном - сопротивление уменьшается и они играют громче? Раз они играют громче, они требуют больше тока?
Правильно.

>Сам усилитель не является сопротивлением?
Все является сопротивлением, даже конденсатор, только сопротивления бывают разные. Дальше в 2х словах не опишешь.

>Если я хочу поставить индикаторный светодиод, то мне его надо ставить на питание? Сам усилитель не является сопротивлением? Если нет, нужен ли в таком случае резистор? Если нужен, не будет ли он мешать работе усилителя?

Если хочешь индицировать наличие питания, то да, но параллельно усилителю. Почему нельзя последовательно? Ток требующийся усилителю сильно больше тока требующегося светодиоду, вот и 2 стула, либо у тебя светодиод пропускает через себя ебанный пиздец и жрет 12% мощности, либо усилитель нихуя не получает и не работает.

У тебя с основами пиздец, они не так сложны, изучи любую книжку до транзистора и уже этих вопросов не будет.

>>275740
А чего там из велодинам выходит переменка, в них же небось свой выпрямитель и стабилизатор есть?

Аноним 18/03/17 Суб 04:21:14  275743
>>275712
Хуя у них цены. Спс
Аноним 18/03/17 Суб 04:26:50  275744
>>275742
Я уж подумал, что это ты мне про микросхемы начал втирать.
Нет, я туда не покупную динаму, а двигатель из принтера хочу присобачить.
Аноним 18/03/17 Суб 04:29:29  275745
>>275744
https://www.youtube.com/watch?v=NMqAqaM2smU
Аноним 18/03/17 Суб 04:31:30  275746
>>275745
>>275744
Выпрямитель тогда и стабилизатор. Че, мост, кондер, крен, кондер, стабилитрон.
Аноним 18/03/17 Суб 05:59:04  275747
d4d4b4f83a53.JPG (86Кб, 1300x867)
1.jpg (77Кб, 1000x295)
Аноны, подскажите пожалуйста неграмотному, какое зарядное устройство нужно для этого фонаря?
Внутри пикрелейтед платка. Аккумулятор без опознавательных знаков, на нем только обозначение где + и -, и буквы YD. Текущее напряжение 3.1в, фонарь разряжен.
Аноним 18/03/17 Суб 07:12:25  275751
>>275747
Подай пять вольт, или нагугли модель фонаря.
Аноним 18/03/17 Суб 09:52:49  275754
>>275747
какое высококачественное дерьмо. Самый лучший совет - выкинь его нахуй и купи нормальный. Если не катит - аккумулятор скорее всего 6 вольтовый, но может быть и 12в, вытащи аккум и подковырни отверткой верхнюю крышку, увидишь кол-во банок. Заряжается любой подходящей зарядкой.
Аноним 18/03/17 Суб 10:06:32  275755
14898156945280.jpg (2240Кб, 3200x2400)
IMG201703181001[...].jpg (2566Кб, 2400x3200)
Здоровья всем, вот котов утром заснял, весна пришла.
Что на пике, контур или низкоомный резистор? Не поебать ли вообще перемычкой?
Аноним 18/03/17 Суб 10:11:37  275756
>>275755
скорее всего это перемычка
Аноним 18/03/17 Суб 10:22:17  275757
.jpg (97Кб, 640x640)
Купил такую штуку на али, только на сто китайских киловольт, длиннее в два раза. Какие из нее можно построить махарайки? Проверил работу от литиевой батарейки, от звука разряда чуть не обкакался, еще калькулятор рядом включился и три шестерки набрал, лол, вызвал китайского сотону.
Аноним 18/03/17 Суб 10:24:24  275759
>>275742
Спасибо большое за такой развернутый ответ. То что надо. Теперь я вроде бы все уяснил.
Аноним 18/03/17 Суб 10:36:45  275760
>>275757
Ай блядь, током уже три раза ударило,аж палец свело. Донт трай зис ат хоум.
Аноним 18/03/17 Суб 11:27:11  275763
>>275757
И как её на Али искать?
Аноним 18/03/17 Суб 11:30:16  275764
>>275763
New DC3.7V-7.4V Boost Step-up Power Module High Voltage Generator
Аноним 18/03/17 Суб 11:30:44  275765
>>275760
Тоже купил эту хреновину, и тоже обосрался от звука в первый раз. Так же лежит пока что без дела. Были мысли пристроить это к газовой плите (старой, возможно еще советской) чтобы она поджигалась без спичек и зажигалок сама, как современные. Можно использовать как поджигатель для картофелепушки (на ютубе много идиотов продукты переводят). Кстати она бумагу насквозь пробивает, дырка остается маленькая.
Аноним 18/03/17 Суб 11:34:56  275766
>>275765
Ух, действительно. Бумага после пробития пахнет конфетами.
Аноним 18/03/17 Суб 11:36:30  275767
>>275765
> Были мысли пристроить это к газовой плите (старой, возможно еще советской) чтобы она поджигалась без спичек и зажигалок
Я ее для этого и купил, у меня этот модуль лет сто назад сломался.
Аноним 18/03/17 Суб 12:00:02  275771
df69e3843c56bdd[...].jpg (42Кб, 600x450)
fonar-svetodiod[...].jpg (10Кб, 260x295)
>>275751
Модель предположительно Expert EGD-FL1005-1W+6LEDb.
>>275754
Дерьмо, согласен. Но это не мое, попросили узнать. Аккум похож на пикрелейтед.
Аноним 18/03/17 Суб 12:18:03  275772
>>275771
Свинцовый аккумулятор на 6в.
Аноним 18/03/17 Суб 12:40:48  275774
>>275647
Самому нагревателю - нахуй постоянка не нужна. Но если тебе просто нужен питальник для китайчатой китовой паяльной стаенции - другой вопрос. Тогда нужна.
Аноним 18/03/17 Суб 12:41:51  275775
>>275649
Все сигналы современных систем передачи данных - фазомодулированные.
Аноним 18/03/17 Суб 12:45:31  275776
>>275653
Тому що если ты эту штуку сунешь в сеть в пике напряжения - к светодиоду просто приложится полное сетевое напряжение. Светодиоду сразу наступит пизда. Аналогичная ситуация происходит при плохом контакте и искрении.
В реальных конструкциях с конденсаторным балластом всегда присутствует резистор последовательно, задача которого снизить пиковый ток до приемлемого.
Аноним 18/03/17 Суб 12:50:07  275777
>>275700
Буди его по нажатию кнопки и интеррупту ей генерируемому. Все современные контроллеры со слипом это позволяют.
А остальное время нехай себе спит.
Или какова твоя задача?
Аноним 18/03/17 Суб 12:52:26  275778
>>275719
Да нормальная у них точность из коробки, у всех этих дешмански 830-832.
Если никто не скрутил потенциометр внутри - в 1% укладывается легко, определяется точностью использованных резисторов в делителе.
Аноним 18/03/17 Суб 12:54:54  275780
>>275739
Твоя проблема - в земляной петле, стабилизатор тут не поможет.
В колонках должно быть две земли - силовая от USB и сигнальная - от входного штеккера. Ток от силовой - не должен утекать в штеккер, тогда и шума не будет попадать на вход колонок.
Аноним 18/03/17 Суб 12:59:54  275781
>>275771
Аккум на 4В (свинцовый 2 банки). Заряжается через вон тот резистор 22 Ома на плате, каких либо средств контроля окончания заряда нет.
Используй любой говнопитальник на 6-12В.
Аноним 18/03/17 Суб 14:23:25  275783
Няши, помогите, хз как формулировать вопрос в гугле. Суть в том, что надо сделать схему (чем компактнее тем лучше), чтобы после нажатия на кнопку ток подавался, а после следующего нажатия - прекращал идти. Что-то вроде транзистора, только сигнал надо подавать не постоянно, а один раз. Как это сделать? Что заказать на али?
Аноним 18/03/17 Суб 14:37:56  275784
>>275783
Триггер такое называется, триггер.
Аноним 18/03/17 Суб 14:40:44  275785
>>275784
Точно, спасибо. То что нужно
Аноним 18/03/17 Суб 14:52:46  275787
Шабат шалом, аноны! Пишу диплом на заказ по теме, в которой шарю чуть меньше, чем нихуя.
Там разработка рабочего места метролога. Среди всего прочего значится осциллограф с полосой пропускания 150 МГц.
Собственно вопрос, что лучше: совковый С1-75 за 12-40к или цифровой китай под 70к. Это наверняка уже тут тема заезженная, но я не реквестирую тонкий троллинг, а реально хочу разобраться. Совок вроде как понятен в обслуживании, но новый не встречается, а старый со складских запасов хуй поверишь для коммерческого использования. Зато дёшево, экономия при создании рабочего места.
Аноним 18/03/17 Суб 15:12:58  275789
gloom.jpg (39Кб, 632x464)
>>273157
а если сириосли
Аноним 18/03/17 Суб 15:19:49  275790
>>275787
>что лучше: совковый С1-75 за 12-40к или цифровой китай под 70к.
Ни то ни другое. Напиши лучше что-нибудь вроде Fluke 190-202. По моему из дорогих приборов нужен еще как минимум векторный анализатор.
Аноним 18/03/17 Суб 15:26:10  275791
>>275790
Про преимущества цифровых осциллографов забыл сказать:
- Возможность синхронизации по разным условиям, например по длительности импульса.
- Возможность остановки картинки. Это позволяет использовать осциллограф как логический анализатор.
Аноним 18/03/17 Суб 16:48:44  275792
Помогите ньюфагу.
Есть пик 1 - мне нужно, чтоб 3.2 вольта справа ушли в 0 вольт слева.
Сама деталька - пик 2
Что надо на base/gate чтоб она сделала то, что я хочу? 0 вольт или 3.2 вольта?
Аноним 18/03/17 Суб 17:02:10  275793
>>275792
Я просто не знаю как мосфеты работают, но N транзистору нужен высокий сигнал. Тут так же?
Аноним 18/03/17 Суб 17:06:52  275794
>>275792
>>275793
И ещё, из collector/drain ток потечёт в emitter/source?
Аноним 18/03/17 Суб 17:18:20  275795
>>275794
Первый пик шизофреничный. Нихуя не понял. Если на затвор подать +2.5 или больше вольт ключ откроется. И ток потечет с стока на истокdrain-source
Аноним 18/03/17 Суб 17:20:59  275796
>>275795
Очень помог! Спасибо!
Аноним 18/03/17 Суб 17:21:37  275797
>>275795
Вся тайна в определении.

Биполярник - источник тока управляемый током.
Полевик - источник тока управляемый напряжением.

Полевику надо что бы на гейт было подана напруга.
Биполярнику, нужно что бы через базу шел ток.
Аноним 18/03/17 Суб 17:22:59  275798
>>275787
цифровой китай. Советский аналог был хорош 20 лет назад. Сейчас они используются только по старой памяти . Новые еще выпускаются, но ты их не купишь. Это спецзаказы для вояк
Цифровые в поверке не особо нуждаются. Там сложно что-то проебать
Аноним 18/03/17 Суб 17:25:27  275799
>>275797
>>275797
Полевой С ИЗОЛИРОВАННЫМ ЗАТВОРОМ управляется ЗАРЯДОМ. Биполярный - током. Биполярный с изолированным затвором опять таки зарядом. Гугли.
Аноним 18/03/17 Суб 18:05:43  275800
pozhar.jpg (139Кб, 850x637)
Есть один вопрос, суть которого такова - можно ли параллельно соединить микрухи xl4016e1 (именно микросхемы!) в стандартной схеме включения для получения большего выходного тока (до 15А)?
Аноним 18/03/17 Суб 18:20:50  275801
>>275800
Нет.
Аноним 18/03/17 Суб 19:13:09  275804
>>274945
Антенна
>>275033
Не работает
Аноним 18/03/17 Суб 20:58:02  275808
Из чего делают сердечники обмоток в электродвигателях? Электростали?
Аноним 18/03/17 Суб 21:41:42  275814
>>275800
Ебать рисковые засранцы. Если трансформатор ёбнет их люминиевые маскарадные костюмы нихуя не помогут.
Аноним 18/03/17 Суб 22:03:48  275817
>>275814
С чего ему ёбать?
Аноним 18/03/17 Суб 22:09:11  275818
>>275817
Если напряжение сняли то не ёбнет.
Бахают трансформаторы с помощью горючего масла внутри.
Аноним 18/03/17 Суб 22:11:03  275819
>>275818
Самый пиздец если трансформатор на литий-полимерном масле , рвуться вообще пиздец как
Аноним 18/03/17 Суб 22:18:59  275820
>>275755
L - это дроссель
Возьми замену с какой нибудь дохлой мамки или другой видюшки
Аноним 18/03/17 Суб 22:20:05  275821
14804843100210.jpg (23Кб, 500x390)
>>275818
Ага, стали бы они тушить водой трансформатор под напряжением.
Аноним 18/03/17 Суб 22:22:36  275822
>>275821
Таки да. Пожарные не тушат под напряжением.
Аноним 18/03/17 Суб 22:23:40  275824
>>275819
Вот этому вейперу передайте киловаттный вейп и совтол вместо жижи.
Аноним 18/03/17 Суб 22:27:44  275825
14540088768650.jpg (21Кб, 493x387)
>>275747
Проиграл с проволочного драйвера

Сфоткай аккумулятор
Зарядка скорее всего 4В, центральный +
Аноним 19/03/17 Вск 00:23:05  275853
1489872182906.jpeg (468Кб, 1040x780)
Построил из >>275757 зажигалку. Питание - литиевая банка. Искровой промежуток в сантиметр позволяет зажигать плиту. Бумага и сигареты сабжем прошиваются, а не зажигаются
Аноним 19/03/17 Вск 00:28:29  275854
>>275757
шо
кер
Аноним 19/03/17 Вск 01:11:40  275856
14759204004510.jpg (59Кб, 600x800)
Купил у китайсы ультрафиолетовых светодиодов для фотохуйни. На деньгах не видно волос, странные лица не являются, китаец наебал и прислал синие? Собираюсь собирать пруфы для диспута, нужно заключение экспертов с сасача.
Аноним 19/03/17 Вск 01:16:48  275858
Падая, воткнул сегодня в розетку импульсный БП и там что-то бахнуло. Где именно увидеть не успел. Снизу похоже налипло всякое говно в виде кошачьей шерсти, грешу на это. Пару недель назад все работало нормально. Беглый взгляд неисправный компонент не выявил. чего начать поиски?
Аноним 19/03/17 Вск 01:18:16  275859
>>275858
>Падая
Радач автозамена чертова
Аноним 19/03/17 Вск 01:23:55  275860
>>275859
Лол, я думаю, что за хуйню я читаю. Ищи нагар на контактах, прозванивай элементы последовательно, пока не найдешь бахнувший. Начни с плавкого предохранителя.
Аноним 19/03/17 Вск 04:00:43  275861
>>275856
ТЫ дальтоник, не отличаешь синего от фиолетового?
Аноним 19/03/17 Вск 06:00:32  275864
>>275861
Бывают фиолетовые диоды без уф.
Аноним 19/03/17 Вск 06:30:44  275865
>>275864
Собственно, наверняка бывает такой уф, который не подсвечивает флуоресцентную краску, мало ли. Мне нужно фоторезист засвечивать, я хз даже какие там волны подходят. Наверняка тут есть такие, кто не по-дидовски об косяк двери разъёбывали колбу матовой лампы, а покупал светодиоды?
Аноним 19/03/17 Вск 08:39:08  275867
erisson 2107.png (820Кб, 1265x930)
>>272648
китайский силовой, я взял стержень гелевой ручки, обрезал длину 5мм, вставил туда оголенный конец одного провода от адаптера, все это вставил в разъем, а второй провод адаптера - снаружи стрежня. Стержень одевается туго, но мне и так сойдет

Прошу помочь с определением номинала емкости L441 LX36A, похоже на электролитический неполярный конденсатор, но сужение у него не близ ног, а по середине корпуса, причем диаметр с 16 см сужается до 8 см. серая полоска уже чем у обычных электролитических. На рисунке нарисовал все метки которые есть.
Для интереса, обгорел R441 (в контуре) аж текстолит вздулся. Заменил на 1060 ом
Аноним 19/03/17 Вск 09:00:59  275868
>>275867
Сука пиздец, вот я уебан, в глаза ебусь ахахаха
Аноним 19/03/17 Вск 09:10:49  275869
>>275868
А бля нету нихуя, в общем помогите с *катушкой
Аноним 19/03/17 Вск 09:59:09  275871
>>272230 (OP)
Конфа в телеграме у доски есть?
Аноним 19/03/17 Вск 10:27:07  275872
00.jpg (56Кб, 527x600)
05.jpg (47Кб, 600x485)
Имеется 250Вт БП Seasonic SS-250SU (пикрелейтед), хочу использовать его при сборке минипеки с потреблением около 50Вт, но его маленький 40мм вентилятор ШУМНОВАТ для домашнего использования. Если приколхозить пару термодатчиков на радиаторы и запускать вентилятор только при высоких температурах с ШИМ регулированием с помощю ПЕРДУИНЫ, насколько это будет БЕЗОПАСНО? А если просто снять кожух, отключить вентилятор и обдувать блок внешним вентиятором сбоку?
Аноним 19/03/17 Вск 10:39:52  275873
>>275872
Увеличь вентилятор, чтобы объём воздушных масс был примерно равен. Большой может меньше шуметь, так как продует через себя столько же воздуха при меньших оборотах. А лучше увеличь пассивное охлаждение.
Аноним 19/03/17 Вск 10:53:34  275874
>>275873
Проблема в том, что там внутри все очень компактно и плотно смонтированно. Вентилятор поменять на больший не получится. Можно только снять кожу и попробовать обдувать БП сверху 120мм вентилятором. Но БП спроектирован с расчетом на обдув (условно) перед-зад, а не верх-низ.
Аноним 19/03/17 Вск 11:04:57  275876
ст27.jpg (224Кб, 1024x613)
>>275874
Не претендую на новизну, но...
Аноним 19/03/17 Вск 11:26:00  275877
>>275872
Странно, в нём точно нет своих термодатчиков?
Воткни последовательно с вентиляторором резистор и забудь об этой проблеме.
Аноним 19/03/17 Вск 12:05:30  275878
>>275877
Может и есть, но он шумный и на минималках. Может для серверной это и норм, но для дома не очень. Повелся на обзор когда покупал
http://ru.gecid.com/power/seasonic_ss-250su/?s=all
>Источники питания для серверов обычно не отличаются тихим нравом. Но блок питания Seasonic SS-250SU Active PFC F3 во время тестирования вел себя достаточно тихо, лишь при максимальной загрузке в 305 Вт он начинал заметно гудеть. Но уже при общей нагрузке в 220 Вт (запуск только стресс-теста видеокарты FurMark) источник питания работал заметно тише, хотя его корпус нагревался.
Аноним 19/03/17 Вск 16:28:13  275888
Безымянный.png (18Кб, 508x470)
Хочу иметь 24 в постоянки для паяльника т12, сопротивление жала около 10 Ом. Не хочу импульсный БП ждать из Китая. Такая схема жизнеспособна? Кто-то так делает вообще? 24 переменки с транса.
Аноним 19/03/17 Вск 16:35:00  275889
>>275888
Диоды и конденсатор не нужны.
Аноним 19/03/17 Вск 16:37:09  275890
c528 psh.jpg (249Кб, 2833x1646)
impulsnyj-blok-[...].jpg (145Кб, 1400x1050)
Радиоаноны, есть БП от принтера эпсонвского, нашел схему даже. Но как использовать его, как включать - не пойму. В схемотехнике нюфаг, просто нужен БП для питания мини-дрели :3
Аноним 19/03/17 Вск 18:39:38  275895
>>275888
Если подать такое напряжение напрямую, то паяльник точно перегреется, возможно докрасна.
Аноним 19/03/17 Вск 19:06:06  275897
>>275895
Потому и нужна постоянка, чтоб ее через регулятор температуры пускать.
Аноним 19/03/17 Вск 19:11:20  275898
>>275897
> ее через регулятор температуры пускать.
А переменку пускать тебе Аллах не разрешает?
Аноним 19/03/17 Вск 19:30:38  275900
>>275898
>А переменку пускать тебе Аллах не разрешает?
Томас Эдисон же!
Аноним 19/03/17 Вск 19:35:51  275901
144921084715543[...].jpg (234Кб, 1600x1200)
>>275897
У тебя уже есть регулятор температуры?
Обычно он делается через ОС к блоку питания.
Хуй с тобой, втыкай диодный мост и конденсатор побольше.
Аноним 19/03/17 Вск 19:36:41  275902
>>275890
3-4 соедини.
Аноним 19/03/17 Вск 19:48:07  275903
>>275901
Ошибаешься. В этом паяльнике термопара и нагревательный элемент соединены последовательно, поэтому такой вариант не подходит. Напряжение на этот паяльник подается импульсами, в промежутках между которыми измеряется напряжение с термопары.

>>275897
Нормально все это будет работать. Я бы не использовал китайский импульсный блок питания если есть нормальный трансформатор.
Аноним 19/03/17 Вск 21:28:01  275905
>>275783
Двухпозиционный выключатель
Слоумэн
Аноним 19/03/17 Вск 21:39:46  275907
>>275889
Такие долбоёбы как ты не нужны
Аноним 19/03/17 Вск 21:53:33  275908
>>275853 Для зажигалки нужна "горячая" дуга, т.е. меньшее напряжение но большй ток. Скажем 2000в 30ма и маленький умножитель до 4-12кв для поджига. И не забудь добавить ограничение по выходному току. Больше 30мА могут не просто обжечь и уебать, а убить нахуй.
Аноним 19/03/17 Вск 21:54:58  275909
Выдержит ли диод 1n4148 работу в режиме скважности 50% с пиковым током 0.4А?
Аноним 19/03/17 Вск 22:05:29  275910
HTB1oZXbHVXXXXb[...].jpg (28Кб, 500x409)
HTB1OyZ8HFXXXXc[...].jpg (93Кб, 750x439)
HTB1xLXoHVXXXXa[...].jpg (79Кб, 800x551)
>>275888 Поищи питальник от ноута, там как раз 19в и порядка 3-4А. Схему контроллера можешь спиздить у китайцев.
Аноним 19/03/17 Вск 22:14:53  275911
>>275909 На пределе, но выдержит.
1.4x0.4x0.5=0.28

А вообще нахуй сигнальный диод в силовую цепь пихать. Тот же MBR0520 стоит копейки, а греться будет почти в 4 раза меньше.
Аноним 19/03/17 Вск 22:27:48  275912
>>275911
>А вообще нахуй сигнальный диод в силовую цепь пихать.
це не силовая цепь, а сигнал с ТТ.
Аноним 19/03/17 Вск 23:31:17  275915
>>275910
Контроллер у меня именно этот и есть. А искать БП от ноута не вижу смысла, тогда уж заказать на Али 24в за три сотни.
Аноним 19/03/17 Вск 23:50:11  275917
>>275915
>на Али 24в за три сотни.
И получишь хуйню без минимального уровня надежности, не соответствующую никаким нормам электробезопасности, без pfc и защиты от кз.
Аноним 20/03/17 Пнд 00:14:34  275918
>>275917
>защиты от кз
Кстати, поясните, есть вот есть дорогие промышленные БП немецкие за сотни-тысячи евро, у них при кз два режима на выбор: отключение и ограничение тока. Можете пояснить, зачем нужно ограничение тока? Теоретически, такой киловаттный БП в этом режиме можно использовать как сварочник. Но при аварии ведь в этом режиме нагрузка будет гореть и плавиться. Для чего оно?
Аноним 20/03/17 Пнд 00:25:36  275919
wwwwww.jpg (279Кб, 1342x956)
>>275917
>хуйню без минимального уровня надежности, не соответствующую никаким нормам электробезопасности, без pfc и защиты от кз
Не скажу за остальное, но нормам пожаробезопасности оно вполне соответствует.
Аноним 20/03/17 Пнд 00:33:25  275921
>>275918
Питать светодиоды. Скажем нужно запитать светодиодную ленту в половину яркости. Взял бп половинной их мощности и готово.
Нагрузки с большими пусковыми/импульсными токами - тэны и моторы.
Когда нагрузок много, они имеют собственную защиту от кз и нужна бесперебойность. Скажем кз в одном моторе просадит питание на милисекунды, пока не ебнет его предохранитель, после чего все остальные продолжат работу не дожидаясь перезапуска бп.
Аноним 20/03/17 Пнд 00:42:18  275922
>>275921 И да, забыл главную фичу - такие бп можно соединять параллельно.
Аноним 20/03/17 Пнд 00:44:14  275923
>>275921
>Питать светодиоды. Скажем нужно запитать светодиодную ленту в половину яркости. Взял бп половинной их мощности и готово.
Светодиодная лента на 2 кВт? Лол.
>Когда нагрузок много, они имеют собственную защиту от кз
Теперь понятно, спасибо. Но разве предохранитель сгорает за миллисекунды? Советские плавкие вставки вон по несколько секунд светят как лампа перед обрывом проволоки. Или там какие-то специальные?
Аноним 20/03/17 Пнд 01:02:56  275926
>>275923 Как-то пришлось вешать 120м ленты на потолке в 18м2. То был фотопотолок на матовом стекле с прозрачностью в 30%. И висел он 12см от потолка, что реже ленты не установишь, подсветка будет не равномерной.. Питалось все как раз от 24в 450вт meanwell'а с cc/cv.
Аноним 20/03/17 Пнд 01:06:35  275927
>>275923
>Или там какие-то специальные?
Есть еще быстрые полимерные (polyfuse), полупроводниковые (фет + датчик тока)
Ник 20/03/17 Пнд 01:16:12  275928
test.jpg (807Кб, 2232x846)
Сап двач, сам ньюфаг, ваяю из гавна и палок по готовой схемке УНЧ на TDA8560Q. В разводку не шарю, скажите, чем грозит такая "Земля" на плате темброблока? И что ещё зафиксить? Или вообще выкинуть все нахуй и делать на микре?
Аноним 20/03/17 Пнд 02:16:10  275929
ic.jpg (1218Кб, 1800x1651)
Анон, помоги опознать контроллер, хотя-бы логотип какой конторы на нем нарисован? В гугле нет нихуя.
Аноним 20/03/17 Пнд 05:14:26  275931
>>275929
http://www.alldatasheet.com/datasheet-pdf/pdf/459349/FINECHIPS/MC96F6432.html
Аноним 20/03/17 Пнд 05:17:44  275932
>>275929
http://cn.made-in-china.com/gongying/hexinxin888-SMLnPHIjlBcd.html
Аноним 20/03/17 Пнд 05:18:51  275933
>>275929
深至研|MC96F6508A|ABOV|芯片|程序|程序破译|高难度|单片机方案解密
Аноним 20/03/17 Пнд 07:11:59  275936
подскажите, черти
не считая микроконтроллера, чем лучше pwm или хотя бы просто square wave запилить чтобы получше 555 вышло?
или на ОУ еще говеннее будет? получше в смысле чтобы частота не плыла и duty был предсказуемый или хотя бы точно 50%. беглые эксперименты со всякими relaxation на оpamp пока дают плачевные результаты. форма такое говно, что 555 бьет всех на лопатки.но 555 тоже гавно по сравнению с микросами
Аноним 20/03/17 Пнд 07:41:43  275938
>>275936
Ну бля смотря какие задачи.
Может логика с кварцем поможет?
Аноним 20/03/17 Пнд 07:45:19  275939
>>275938
хочется перестраиваемую частоту в том же диапазоне что может 555, ну примерно от килогерц до 1мгц. если бы качественный треугольник сделать или пилу и потом на нее компаратор напустить. но чуствую жопой что будет говно.
Аноним 20/03/17 Пнд 07:54:43  275942
ss (2017-03-20 [...].png (101Кб, 1919x288)
ss (2017-03-20 [...].png (110Кб, 1919x293)
Сап, аноны. У меня вопрос на самом стыке /ra/, /mus/ и /pr/, и мне кажется, что тут он будет уместнее, чем в других разделах (в /mus/ вообще нет треда для вопросов). В общем я хочу распарсить сигнал FM-радиостанции. С SDR-приёмника я записал пробный сигнал в 192 кГц. Прогоняю его через RDS Spy - данные RDS на месте, значит всё записано верно. Далее я пытаюсь выделить моно-сигнал, оставленный для совместимости со старыми приёмниками, которые не поддерживают стерео. По стандарту FM-вещания он располагается в промежутке с 30 Гц до 15 кГц. Выделяю я его, значит, стандартным способом (FFT, затем выделение нужных частот, и обратное FFT). Записываю сырые данные в файл, открываю его в Audacity как RAW.

Получаю:
1) Звук слышен, но сквозь дикие шумы
2) Сигнал в этом промежутке должен быть моно, но на деле я слышу два одинаковых сигнала со сдвигом в половину длительности файла.

Ну и вопрос, собственно, что я делаю не так?

Первый пик - 192 кГц исходник, второй - результат выделения моно-канала.
Аноним 20/03/17 Пнд 08:02:34  275943
>>275939
Короче сделай ген на чём угодно, хоть 555.
Чтобы частота не плыла - конденсаторы плёнку и стаб по питанию.
На выходе D-триггер чтобы получить фиксированный 50% duty.
Аноним 20/03/17 Пнд 10:11:09  275955
>>275942
Послушай исходный сигнал для начала.
И вообще при чем тут ЧМ сигнал? Ты же простой ФНЧ делаешь.
Аноним 20/03/17 Пнд 10:26:07  275957
Не понимаю что такое фаза, ноль и земля. Хоть убей, уже несколько статей прочитал, вообще какая-то шиза. Объясните как пятилетнему что это такое и нахуй все это надо?

Озадачился после того, как батя вчера на даче намазывал что у нас здесь 3 фазы и это охуенно. Я стоял кивал, но так и не могу понять что это все значит.
Аноним 20/03/17 Пнд 10:43:08  275958
>>275957

Ну вот смотри, лепестричество у тебя в розетке переменное (то бишь синусоида и полярность с частотой 50 гц меняется). И одному из проводов можно придать потенциал земли, один хуй в другом полярность все время меняется.

Теперь за три фазы:
Когда -то инженеры, изобретавшие двигатели одуплили, что можно запилить мотор у которого переключение магнитного поля, необходимое для врашения делается не трущейся контактной пиблудой, а что бы само по себе из розетки выходило. Для этого к проводу с электричеством добавили еще два и сдвинули в них синусоиду на 120 и 240 градусов соответственно и подвели их к 3 обмоткам, намотанным через полюс каждая. Таким образом электромотор стал пиздец каким простым, надежным и мощным. Более того, их можно вообще без земляного провода использовать, соединяя их с обмотками по схемам "звезда" и "треугольник". Напряжение между каждой фазой и нулем 220 и трехфазную сеть можно использовать как 3 однофазных, а напряжение между двумя фазами равно 380 вольтам и охуенно для вышеупомянутого включения моторов. Короче из пиздатого - ты можешь втыкать туда нормальные 3ф котлы и во все твоей деревне не погаснет при этом свет и можешь туда втыкать станки с трехфазными моторами.
Аноним 20/03/17 Пнд 10:53:31  275961
Братишки, а где отпаялся тред?
Аноним 20/03/17 Пнд 10:56:47  275962
>>275961
На своём месте. https://2ch.hk/ra/res/155162.html
Аноним 20/03/17 Пнд 10:59:52  275963
>>275962
Хуя он утонул. На первых трёх страницах нету.
Аноним 20/03/17 Пнд 12:06:16  275973
>>275955
> Ты же простой ФНЧ делаешь.
Вот видимо я его делаю неправильно. У меня есть массив амплитуд, я применяю к нему FFT, получаю массив частот и значений. Я отфильтровываю все ненужные мне частоты (в данном случае всё от 15 кГц). К оставшимся в массиве данным я применяю обратное FFT, получаю опять массив амплитуд. Вот только полученный массив содержит в себе несколько копий сигнала (3 или 4, не могу понять на слух).
Аноним 20/03/17 Пнд 12:15:23  275976
ss (2017-03-20 [...].png (13Кб, 833x173)
>>275973
На всякий случай запощу код, которым я фильтрую.
Аноним 20/03/17 Пнд 13:18:00  275978
Анон, тут такая история. Отдал чертежи для корпуса устройства в контору на лазерную резку. Получилось что масштаб деталей съехал на пару милиметров в большую сторону. Чертежи я отправлял в формате dxf. Оказалось что при корвертации в cdr, если явно не указать что единицы метрические, корел использует хуй поймешь какие и все идет по пизде. Так вот, это я дурак что не указал метрические единицы в файлах dxf или работники конторы неправильно корвертивровали?
Аноним 20/03/17 Пнд 13:26:56  275979
>>275978
Хочешь сделать хорошо - сделай сам.
Ты дурак. Нужно было .cdr отдавать. И заранее учесть допуски на ширину реза, последовательность операций и ориентацию деталей.
Аноним 20/03/17 Пнд 13:37:03  275980
>>275979
Я раньше корел в руках не держал, прозреваю что лиценьзия стоит невъебенных денег. Пришлось вот подымать черный флаг.
Они не сайте писали что
>Файлы для резки и гравировки нужно присылать в векторном формате. Предпочтительно CDR, либо же eps,pdf,ai,dwg,dxf.
Тач что я думал все будет норм.
>И заранее учесть допуски на ширину реза, последовательность операций и ориентацию деталей.
К этой хуйне у меня претензий нету.
Аноним 20/03/17 Пнд 13:39:18  275981
Безымянный.png (12Кб, 343x387)
>>275976
Я без понятия что это за функции fft и fftinv. Может для начала найти на них документацию?
Вообще-то эти функции должны работать с комплексными сигналами, чего я у тебя не вижу.

Вот тебе работающий пример на матлабе.
Аноним 20/03/17 Пнд 13:41:07  275982
>>275963
Пили перекат.
Аноним 20/03/17 Пнд 15:09:14  275998
Screenshot2017-[...].png (518Кб, 1080x1920)
Взял этого водителя и ленту 5730, светит слишком ярко, хочу уменьшить напряжение, чтобы меньше грелись и дольше работали. Как можно оформить организовать пару подстроечных резисторов на драйвер?
Аноним 20/03/17 Пнд 15:12:21  276000
Ну и типа анон должен угадать что там внутри? Потроха покажи.
Аноним 20/03/17 Пнд 15:29:15  276007
Бля, как поставить конденсатор в питание микросхемы 74hc? У нее vcc и gnd на разных концах микросхемы. Мне в любом случае надо хуй знает как через жопу тянуть дорожку.
Аноним 20/03/17 Пнд 15:42:49  276009
1624784515-3888[...].jpg (70Кб, 1000x750)
93181984-171826[...].jpg (66Кб, 1000x750)
603716161185444[...].jpg (83Кб, 1000x750)
>>276000
Аноним 20/03/17 Пнд 15:49:53  276010
14900137697772.jpg (84Кб, 1000x750)
>>276009
Вот это место покрупнее сделай
Аноним 20/03/17 Пнд 16:07:15  276013
>>276007
если микросхема DIP - то под ней. Если smd - то переходные отверстия. От плюса минимальной длины дорожка до кондера, от кондера через переходное отверстие на землю. А вообще проблемы у тебя...
Аноним 20/03/17 Пнд 16:12:50  276014
14900137697772.jpg (129Кб, 1294x927)
>>276010
>>276009
Вот как-то так. Примерно.
Аноним 20/03/17 Пнд 16:30:20  276017
wXgxLW3Ze4.jpg (67Кб, 600x777)
Помоги найти мне на ибее колодку под плоскую батарейку, типа что в телефонах. Спасибо, анон.
Аноним 20/03/17 Пнд 17:28:42  276021
Посоны, можно два одинаковых трансформатора подключить параллельно для увеличения мощности?
Аноним 20/03/17 Пнд 17:31:23  276022
>>276021
Можно!
Но трансформаторы не бывают абсолютно одинаковыми. Скорее всего потребуется мутить с вторичными обмотками чтобы не давили друг друга.
Где-то на вегалабе это уже обсуждалось.
Аноним 20/03/17 Пнд 18:13:20  276025
Анон, что все-таки скжешь по моему кейсу >>275978 ? Просят полную стоимость заказа за переделку. Там деньги совсем небольшие, но вопрос принципа. Не хочу спонсировать барыг, которые накосячили и не хотят это признавать. Лушче дургую контору поищу.
Аноним 20/03/17 Пнд 18:22:55  276026
>>276022
Да, я прочел уже тему по диагонали. Рекомендуют после диодного моста соединять.
Аноним 20/03/17 Пнд 18:25:01  276027
>>276013
>переходные отверстия.
Плата односторонняя.
>А вообще проблемы у тебя...
?
Аноним 20/03/17 Пнд 18:28:18  276028
сука, моя жопа горит. Какого хуя сраная алюминиевая коробочка 80х50 миллиметров стоит 800 ебучих рублей? Это что за срань то такая? Что-то из разряда "игровое сральное ведро", за которое берут бабло просто потому что иди нахуй?
Где мне блять за дешево взять маленькую алюминиевую коробочку для схемы?
Аноним 20/03/17 Пнд 18:35:05  276029
>>276028
Нигде.
Делай устройства под доступные корпуса.
Или осваивай древопидорство\акрилодрочево\металлоёбство и прочее махарайчество.
Аноним 20/03/17 Пнд 18:35:12  276030
>>276028
на али?
Аноним 20/03/17 Пнд 18:39:48  276031
>>276030
Ну там тоже цены конские
https://ru.aliexpress.com/item/New-1Pcs-Drop-Shipping-Stomp-Box-Effects-1590B-Style-Aluminum-Pedal-Enclosure-FOR-Guitar-sell/32578411805.html
Аноним 20/03/17 Пнд 18:41:32  276032
>>276029
>Делай устройства под доступные корпуса.
Доступные это пластиковые, они стоят копейки, рублей 60-100. А мне нужен именно алюминиевый для экранирования.
Аноним 20/03/17 Пнд 18:43:33  276033
>>276032
> нужен именно алюминиевый
Значит колхозь коробку из швеллеров и листов, на болты\пайку.
Аноним 20/03/17 Пнд 18:44:16  276034
>>276032
Ну бля головой ты думать не хочешь, руками работать тоже. И за копейки тебе никто не продаст.
Чёж те надо тогда? Поныть пришёл?
Аноним 20/03/17 Пнд 18:46:38  276035
>>276033
>из швеллеров и листов
А их можно купить в моем мухосранске?
Аноним 20/03/17 Пнд 18:46:42  276036
>>275998
Постоянный шим, мощный резистор. R=U/I
Аноним 20/03/17 Пнд 18:48:02  276037
>>276035
В магазинах стройматериалов смотрел?
Аноним 20/03/17 Пнд 18:48:15  276038
>>275931
Корпус не тот, у тебя 64/80, нужно 48
>>275929
Разводка не похожа

Посоны, а вы вообще с чего взяли что это чип от ABOV semiconductor? Я у них такого лого не нашел, хотя оно и похоже на пересечение V и A. Гуглофотки выдают только микрухи, где логотип в виде полного текста, и никаких галочек.
Аноним 20/03/17 Пнд 18:49:39  276039
>>276038
быстрофикс
>>275933
Аноним 20/03/17 Пнд 18:51:45  276040
>>276035
Их можно купить везде, кроме деревень <100 чел. Из них сделаны 90% интерьеров всех магазинов, офисов, хуёфисов, пунктов приема стеклотары.
Аноним 20/03/17 Пнд 18:54:49  276041
>>276031
>конские
5$ с доставкой
У тебя мелкосерийное производство чтоли?
Аноним 20/03/17 Пнд 18:59:25  276042
>>276040
>Из них сделаны 90% интерьеров
Эм, из аллюминия?
Аноним 20/03/17 Пнд 19:00:05  276043
>>276042
Да, на профили цепляют мдф и гипсокартон.
Аноним 20/03/17 Пнд 19:32:41  276045
>>276017
http://www.ebay.com/itm/10pcs-3P-7-7mm-Shrapnel-type-Battery-Socket-Plug-Connector-phone-battery-contact-/271979155162
Аноним 20/03/17 Пнд 19:38:17  276046
>>275928
Ничем не грозит
Аноним 20/03/17 Пнд 19:41:17  276047
>>276028
http://chipster.ru/catalog/accessories/cases-and-accessories/boxes/4214.html
Аноним 20/03/17 Пнд 20:47:44  276049
>>276025
Пиздец бахает с этого пидорашкинского "бизнеса". Один дебил накосячил и не хочет признавать, другие дебилы боятся ПЕРЕРАБОТАТЬ лишний час ради уже имеющегося клиента.
Аноним 20/03/17 Пнд 20:57:56  276050
Как сделать реверсвный счётчик? Здесь описано http://radioaktiv.ru/publ/lessons/digitall/91-publ_81.html , но я абсолютно запутался. Сказано: "Синтезировать реверсивный счётчик Кст=6 при сложении и Кст=7 при вычитании". Собственно, вопрос в том, как построить таблицу переключений? Остальное не проблема.
Аноним 20/03/17 Пнд 21:17:34  276055
>>276050
Ладно, сам уже разобрался.
Аноним 20/03/17 Пнд 21:30:00  276058
case.jpg (116Кб, 1024x768)
>>276049
Вот и у меня бомбит. Да, с одной стороны тут есть мой косячек, с другой - это мой первый заказ. С какого хуя я должен знать особенности конвертации в CorelDraw x8? Если они принимают заказ в формате dxf, то дальнейшая конвертация и подготовка это их задача. Они профессионалы, а не я. Я, блин, не знал что бывают такие подводные камни. Файлы для резки брал на гитхабе. Да, стоило самому проверить в кореле, тут мой косяк. Но такое чувство что мне хуем по губам поводили. Больше с ними работать как-то не хочется. Может кто знает хорошую контору в Минске или ДС? Заказывал здесь http://lazerbro.by/ , думал что бро, а оказалось что не бро, лол.
Аноним 20/03/17 Пнд 21:58:58  276062
blob (11Кб, 676x364)
Аноны, помогите ньюфагу!

Хочу подключить 6 корпусных 3 pin вентиляторов в компьютере к одному 4 pin выходу на мат. плате.

Только не посылайте в HW, там меня обоссали, и сказали, что 3-pin никогда не заработает от 4-pin. Но я-то знаю, что они отличаются только наличием резистора и транзистора в том, который 4pin.

Я хочу взять ШИМ сигнал с материнской платы, и с помощью транзистора управлять вертушками. (Через программу в компе) Ибо когда молотят все 6 вертушек - шумно. Но когда комп нагружен - ничего страшного там уже всё шумит.
Так вот!
У меня есть MOSFET IRLZ44N и несколько старых мат. плат, где так же полно других мосфетов. Подойдёт ли он?
Общая потребляемая мощность 6-ти вертушек - около 1A

Подскажите схему подключения. Я тут примерно спиздил в интернетах и модифицировал, но вангую, что мать ЗГОРИТ, ибо весь ток пойдёт через её цепи.
А мне нужно, чтобы питание вертушек шло только через молекс, а транзистор висел на разъёме матери.
Что мне сделать? Продублировать землю? Вроде бы, ток должен пойти через молекс. Или как?
Аноним 20/03/17 Пнд 22:05:23  276064
Безымянный.jpg (101Кб, 2960x940)
>>276062
Избавь мать от своего колхоза.
Подключай их напрямую к БП. С ним ты нихуя не сделаешь.
Если хочешь регулировать обороты, то придется делать еще схему регуляторов.
Можно сделать её от 4 пина матери, можно на терморезисторе.
Можно просто выключатель ебнуть, и включать их когда КРУЗИС запустишь, лел. У меня так сделано.
Аноним 20/03/17 Пнд 22:06:43  276065
>>276064
А, я твой пост до конца не читал, ты и собрался делать тоже самое. Ну тогда да, посмотри осциллографом что на выводе контоля: 4 пина матери, и делай.
Аноним 20/03/17 Пнд 22:12:44  276066
>>276064
Блять, оно щас так и работает. Сначала я тупо их включил к 12V, но они шумят и достают когда капчуешь, плюс сосут дохера пыли. И на ночь приходилось открывать крышку и вырубать их.
Это не выход. Даже йоба реобас - не выход. Я же хочу, чтобы обороты регулировались АВТОМАТИЧЕСКИ, в зависимости от температуры.
Мой-колхоз, мои правила.
>С ним ты нихуя не сделаешь.
Ну как нихуя не сделаешь? Есть сигнал ШИМ. Есть 12V. Я уверен, что можно заставить их работать от этого сигнала. Только не пойму - как именно. Собирать йобу на АРДУИНЕ - тоже хуета.
>Можно сделать её от 4 пина матери, можно на терморезисторе.
За это и говорю. Вариант с терморезистором - пердолинг с номиналами и поисками этих самых деталек.
Аноним 20/03/17 Пнд 22:15:45  276068
>>276065
>Ну тогда да, посмотри осциллографом
Думаешь, он у меня есть, если я задаю вопросы про подключение мосфета?
>и делай.
Что делать - то? Я не могу понять как его подключить. Может, мне нужно ещё один транзистор поставить именно на сами вертушки, а им уже будет управлять тот транзистор, который идёт от матери. Чтобы разделить цепи питания? Транзисторный ключ, вроде это называется.
Аноним 20/03/17 Пнд 22:17:33  276070
edd83a966445697[...].png (13Кб, 716x291)
>>276068
Да ты сам схему вкинул.
7 секунд в гугле

https://forums.overclockers.ru/viewtopic.php?f=5&t=401918&start=120
Аноним 20/03/17 Пнд 22:20:51  276072
65339original.jpg (66Кб, 604x604)
>>276068
>Блять, оно щас так и работает. Сначала я тупо их включил к 12V, но они шумят и достают когда капчуешь, плюс сосут дохера пыли. И на ночь приходилось открывать крышку и вырубать их.

Выведи провод с ВКЛ ВЫКЛ.
Аноним 20/03/17 Пнд 22:21:29  276073
>>276070
Землю VT1 куда, на 4pin?
Землю VT2 на молекс?
Нахера этот резистор от 12 до затвора VT?
Это что ты нарисовал, инверсия сигнала ШИМ?
Аноним 20/03/17 Пнд 22:30:22  276074
И я никак не могу найти подобную херню на китайэкспресс.
Но она ДОЛЖНА быть.
Аноним 20/03/17 Пнд 22:35:54  276076
>>276073
Лучше к матери тебе таки не лезть.


https://ru.aliexpress.com/item/High-quality-12V-DC-Current-fan-speed-controller-5A-maximum-support/32254166076.html

https://ru.aliexpress.com/item/1pc-3-5inch-PC-HDD-CPU-4-Channel-Fan-Speed-Controller-Led-Cooling-Front-Panel/32429225493.html


а хотя бы гуглить научится
Аноним 20/03/17 Пнд 22:41:29  276077
>>276076
Всю эту хуету я уже видел. Это обычные реобасы, которые надо крутить самому. Такое и я могу на коленке состряпать.
Аноним 20/03/17 Пнд 22:43:53  276079
с.png (1Кб, 99x96)
В чем смысл этой конструкции, подключенной на вход микросхемы?
Аноним 20/03/17 Пнд 22:48:38  276080
В принципе. Всё как обычно.
Сосачеры лишь тешат своё самолюбие и не готовы помогать людям.
Аноним 20/03/17 Пнд 22:50:07  276081
>>276080
Блядь, да иди ты нахуй, ты блядь не понимаешь что землю надо к земле подключать, нахуй, какая блядь коленка, какое самолюбие. Что и как тебе, блядь, вообще нужно объяснять?
Аноним 20/03/17 Пнд 22:53:34  276082
>>276081
И еще я тебе скинул, блядь, ссылку на точно такое же обсуждение как у тебя, или я за тебя еще его прочитать должен и все собрать, проверить и выдать тебе конечный результат?
Аноним 20/03/17 Пнд 23:44:54  276084
blob (240Кб, 1116x392)
>>276082
Если в этой схеме применить в качестве генератора импульсов - ШИМ матери, а остальную схему оставить. Будет годно?
Аноним 20/03/17 Пнд 23:51:25  276085
1483085258biees[...].jpg (28Кб, 600x559)
Есть коробка 18650, 8 штук. Как запитать ими распбери?
Аноним 21/03/17 Втр 00:38:38  276088
>>276085
Все параллельно сварить точечной сваркой, на выход батарей tp4056 с защитой, на второй выход tp4056 - любой dc-dc 3.3-5v converter free delivery hot sale
Аноним 21/03/17 Втр 01:25:40  276096
Очень тупой вопрос: если нужен трансформатор с двумя выходными обмотками, можно ли использовать вместо этого два разных трансформатора?
Аноним 21/03/17 Втр 02:31:58  276098
>>276088
> точечной сваркой
Лучше фрикционной
Аноним 21/03/17 Втр 02:32:14  276099
>>276096
Нопе.
Аноним 21/03/17 Втр 02:37:54  276100
>>276088
Я долго выбирал между сваркой и павербанком и выбрал второе, потому что с экранчиком. Но все равно спасибо.
Аноним 21/03/17 Втр 03:44:10  276101
9349433.jpg (151Кб, 710x955)
Я в этом всём не понимаю ничего. У меня старый советский холодильник, у него периодически включается и выключается мотор (или что там за хуйня, короче, начинает гудеть) в момент выключения мотора происходит такая микровибрация холодильника на несколько секунд с повышением звука. При этом мигает свет в настольных лампах, подключенных в ту же или параллельную (выходящую в другую комнату в той же стене) розетку.

За холодильник похуй, дослужит свое - куплю новый. А вот как защитить остальные электроприборы - может, поставить сетевой фильтр нормальный? Тут на авито продают дохрена разных недорогих, в том числе промышленных. Поможет?
Аноним 21/03/17 Втр 05:24:57  276102
>>276027
Посмотри как взрослые дяди делают. Хули ты хочешь, разводка плат - искусство.
Аноним 21/03/17 Втр 05:27:59  276103
>>276043
Это жесть оцинкованная, а не алюминий.
Аноним 21/03/17 Втр 05:33:33  276104
>>276058
Если есть твой косяк - признай его и не выёбывайся, сукамразь жадная. Это ты никому не бро, а не резчик.
Были в чертеже dxf оси с размерами или только рисунок? Нет - пшел нахуй, плати за переделку. Как исполнитель должен догадаться в каком формате твой размер и что ему нужно масштабировать? Он же профессионал, догадаться должен, дооо.
Как же хочется тебе въебать по зубам.
Аноним 21/03/17 Втр 05:36:29  276105
>>276062
Подключи к матери только затвор (сопротивление в затворе лучше поменьше - 50-100 Ом и второй резистор 47к с затвора на общий). Общий бери с молекса того же, какая проблема?
Аноним 21/03/17 Втр 05:38:05  276106
>>276079
Какой микросхемы?
Аноним 21/03/17 Втр 05:40:24  276107
>>276096
Конечно можно.
Аноним 21/03/17 Втр 05:42:05  276108
>>276101
Ничего не делай. Твоя проблема - не в холодильнике, а в дохлой проводке до него, поэтому при выключении лампы ярче загораются.
Аноним 21/03/17 Втр 08:16:21  276118
>>276105
Это я понял.
Блять. Я тупой. Ну не могу понять другого. Землю-то куда цеплять? На молекс?
Выходит, мне нужно из разъёма мамки только один провод ШИМ?
Тот транзистор, что у меня есть не сойдет?
Аноним 21/03/17 Втр 09:04:25  276126
>>276118
>.
>Блять. Я тупой. Ну не могу понять другого. Землю-то куда цеплять? На молекс?
>Выходит, мне нужно из разъёма мамки только один провод ШИМ?
>Тот транзистор, что у меня есть не сойдет?

у твоего транзистора есть сток исток и затвор. так вот. 1) +12 c молекса (желтый провод) -> вентилятор (ключом вверх разьем - центральный - к молексу, левый - к затвору транзистора) -> сток (D)
2) затвор (G) к пину ШИМ на мамке
3) исток (S) - к земле молекса (черный провод)
Аноним 21/03/17 Втр 09:05:18  276127
>>276126
- к затвору транзистора
к стоку.
Аноним 21/03/17 Втр 09:32:52  276131
>>276127
Все понятно.
Я так и думал.
Спасибо.
Радиатор для него не нужен?
И ещё, мне на школоклокерах втирали про то, что нужно вентилятор питать только линейным напряжением, типа не напрямую ШИМ. Но по моему, это дичь, ибо в 4пин вертушках только резистор и транзистор есть. Нет там схемы, которая преобразовывала бы в постоянку или, линейное. Короче, без пульсаций. (Могу путать понятия, но суть ты понял)
Аноним 21/03/17 Втр 09:39:29  276132
>>276103
Жесть сомнется от таких нагрузок, это не просто окантовка, а несущие опоры и жесткость.
Аноним 21/03/17 Втр 09:40:38  276133
>>276104
Профессионал мог уточнить. Инб4 хека мезантрал.
Аноним 21/03/17 Втр 09:44:37  276134
>>276108
Может у него напряжение скачет, а лампами мигает индукция с компрессора.
Аноним 21/03/17 Втр 10:44:07  276136
>>276132
Хватит нести чушь мамкин теоретик. Заебал уже.
Аноним 21/03/17 Втр 11:37:45  276139
DSC0049.JPG (2187Кб, 2160x3840)
Когда снимал экран с читалки, отломил кусочек корпуса разъема под шлейф (белый, см. пик). Контакты не повреждены.

Это не критично?
Аноним 21/03/17 Втр 11:50:58  276140
>>276134
Так что, фильтры разные не помогут?
Аноним 21/03/17 Втр 12:31:24  276143
>>276139
Блядь ты не немножко, ты мудило 2\3 отломил. Конечно это критично, но может пронести, в крайнем случае, лепи сверху резинку, что крышкой на нее давило и прижимало.
Аноним 21/03/17 Втр 12:50:41  276145
>>275577
>хуйню написал. Любой светильник не будет мерцать если питать через нормальный балласт, а не через дроссель от сети.

>>275596
>Таких нет
>Они все мерцают, только с разной частотой

Кто-то из вас пиздит.
Аноним 21/03/17 Втр 13:04:18  276146
Посоветуйте книгу совсем для даунов, не могу понять нахуя нужно по 100500 земель делать и как ток двигается
Аноним 21/03/17 Втр 13:04:39  276147
>>276106
lm311
Аноним 21/03/17 Втр 13:05:09  276148
>>276104
>Были в чертеже dxf оси с размерами или только рисунок?
Насколько я знаю требуется только рисунок чтобы в ручную не править файл удаляя оси и размеры.
>Как исполнитель должен догадаться в каком формате твой размер и что ему нужно масштабировать?
Испольнителю не нужно ничего масштабировать, достаточно поставить нужную галочку в опциях при конвертации файла в кореле. Как он должен догадаться? Хотя бы открыть файл в программе с нативной поддержкой dxf и проверить что размеры получились правильно. Да, ебалово. Ну тогда принимайте только cdr, либо разместите четкие требования к файлам на сайте или при заказе.
> твой косяк - признай его и не выёбывайся, сукамразь жадная
Дело не в деньгах, а в отношении к клиенту. Там денег - один раз в кино сходить. Похоже придется переделывать на другой фирме в 2 раза дороже, лол.
Аноним 21/03/17 Втр 13:09:44  276149
man-baby-30.jpg (59Кб, 400x599)
>>272230 (OP)
Бля, пиздос, почему в чипдипе такие дорогие светодиоды?
Я тут подсчитал, что если купить у них же светодиодную ленту, и отпаять диоды от неё, то выйдет в 4 раза дешевле (и ещё резисторы останутся) лол.
Пиздец, маразм какой-то
Аноним 21/03/17 Втр 13:34:54  276150
>>276149
Как посчитал? У меня получается лишь в два-три раза.
Посмотри цену на тот же светодиод в других магазинах, хотя бы в digikey.com
И что ты из них делаешь, что тебе принципиальна разница 2 рубля или 10? Ты их ставишь в самоделки тысячами?
Аноним 21/03/17 Втр 13:41:35  276151
>>276148
Если ваше мудейшество при переконвертации проебало или испортило размер - как в этом виноват резчик? Если осей-размеров нет - в чем и с чем он блядь должен проверить совпадение размеров, каким образом? Вариантов размерностей всего ничего - миллиметры-дюймы-милы и все они различаются существенно, а не "на пару миллиметров" как у тебя.
А если речь о 200-500 рублях - то ты дважды жопошный мудила и с тобой лучше им дела не иметь больше, это точно.
Аноним 21/03/17 Втр 13:44:31  276152
>>276149
Я так делал кстате. Понадобилась горсть светодиодов 5050 красных для фонаря-стопсигнала, в ленте они стоили раза в 2 дешевле, чем в розницу. Купил метр и распаял.
Аноним 21/03/17 Втр 13:45:26  276153
>>276147
Еще ванга спрашивает - в какой схеме?
Аноним 21/03/17 Втр 13:51:42  276154
5м.png (13Кб, 728x361)
чё за дела? почему на конденсаторе 2.5 в, если батарея 5в?
Аноним 21/03/17 Втр 14:13:11  276158
Ребятуни, помогите. Хочу сделать пеку тихой, но впаивать каждый раз разные резисторы подбирая номинал совсем не хочется. Сейчас гуглю переменный/регулируемый резистор на али, но там они какие-то здоровые от 1кОМ, а мне бы чего-нибудь в диапазоне от 10ОМ до 100-150 найти. Существуют такие регулируемые резисторы? А если будут еще и отметки на нем, где сколько ОМ или дисплей - вообще пушка. это все для подключения ОДНОГО вентиля. Т.е я хочу впаять его в Molex-3pin и уже подсоединяя этот провод с резистором одним концом в БП, а другим к вентилю - регулировать напряжение
Аноним 21/03/17 Втр 14:17:30  276160
>>276154
У него две стороны. На одной 2.5 и на другой 2.5. Всего 5. Что непонятного?
Аноним 21/03/17 Втр 14:18:05  276161
>>276154
относительно чего измеряешь? ;-)
Аноним 21/03/17 Втр 14:23:12  276162
>>276158
Гугли реобас\контроллер вентилятора.
Можно сделать проще: в компьютере тебе доступно целых три напряжения - 5в, 7в и 12в - выбери нужное.
Аноним 21/03/17 Втр 14:28:44  276164
v5.png (12Кб, 679x707)
>>276154
как-то так )
Аноним 21/03/17 Втр 14:28:48  276165
>>276162
Пиздец... почему каждый раз когда я задаю конкретный вопрос, мне советуют какую-то хуйню. "Реобас" у меня в корпусе встроен Aerocool AERO 500. Там 4 провода и 3 положения High - off - low. Это хуйня. Полная.
Вентили так же бывают разные. Бывате так, что при 800 оборотах все норм, а при 850 или 900 начинается гул. Вот по этому и ебусь, подбирая сейчас резисторы. Хочу упростить себе ситуацию и сделать все точно. повторю вопрос. Существуют ли такие регулируемые резисторы от 10ОМ до 100-150ОМ ? Желательно с отметинами на где сколько (положение резистора) или вообще дисплей.
Аноним 21/03/17 Втр 14:34:17  276166
>>276150
Похуй, пусть будет в 3
Мне нужно подсветить полку. Хотелось именно отдельными светодиодами, чтобы экспериментировать с направлением света и сделать так, чтобы свет ложился так как нужно. Лентой это не так удобно делать, как мне кажется. Тем более, я хочу питать всё от 5 вольт а не 12.
Аноним 21/03/17 Втр 14:37:35  276167
>>276148
>Если ваше мудейшество при переконвертации проебало или испортило размер - как в этом виноват резчик?
Переконвертировал резчик, а не мое мудрейшество. Я думаю, что если они берутся делають конвертацию, то и отвечать должны они. Конечно можно тербовать только cdr, но это ж клиентов отпугнет!
>Если осей-размеров нет - в чем и с чем он блядь должен проверить совпадение размеров, каким образом?
Открыть в программе с нативной поддержкой исходного формата и проветить соответствующим инструментом. У меня qcad, libreCad и DWG TrueView корректно отображают разметы. Проблема возникает при автоконвертации в кореле.
>А если речь о 200-500 рублях - то ты дважды жопошный мудила и с тобой лучше им дела не иметь больше, это точно.
Если они упираются из-за 500 рублей, то прикинь что бутет в случае дорого заказа. Они скорее удавятся чем признают свою неправоту. Стоит ли мне иметь с ними дело? Хотя это белорашка, тут все такие, лол.
Аноним 21/03/17 Втр 14:42:21  276168
111111.jpg (17Кб, 600x245)
222222.jpg (93Кб, 1450x701)
>>276165
На 2W резисторы ищи сразу. А то расплавятся. И спецзаказ китайцам, чтобы шкалу нарисовали.
Аноним 21/03/17 Втр 14:49:23  276169
>>276165
Найди нужное положение, и замерь сопротивление мультиметром. Вот тебе и дисплей. Потом подбери постоянный.
PS. Где найти такой переменный резистор не знаю. Достань из колонки но я хз какое там сопротивление.
Аноним 21/03/17 Втр 14:49:35  276170
>>276168
У меня пакет резисторов от 11 ом до 120
Так мне так и не дали ответа, есть ли регулируемые резисторы ДО килоома?
Аноним 21/03/17 Втр 14:50:18  276171
>>276170
>пакет 2W
Аноним 21/03/17 Втр 14:50:46  276172
>>276170
Да, есть.
Аноним 21/03/17 Втр 15:11:24  276174
>>276172
>>276169
https://ru.aliexpress.com/store/product/WXD3-13-3590S-4mm-6mm-6-35mm-Potentiometer-Precise-Dial-knob-lockable-Hat-new-original/1089340_32506914424.html?spm=2114.12010208.1000016.1.fbEFjv&isOrigTitle=true
Вот этот подойдет? Я так понимаю он от 1000 ОМ с сопротивлением?
Аноним 21/03/17 Втр 15:13:25  276175
>>276174
Блять. Это ручка просто. Что-то не могу на али найти резисторы регулируемые ДО килооома
Аноним 21/03/17 Втр 15:21:00  276176
>>276175
Тебе уже пояснили что ты идиот. Но всё равно упорствуешь.
Знаешь почему умные люди делают реобасы с PWM?
Ну там закон ома, школьный курс физики припоминаешь?

А резисторы есть, только на помойке али их искать не нужно. Вот например: https://www.chipdip.ru/product0/71256627
Но тебе это не поможет.
Аноним 21/03/17 Втр 15:26:27  276177
>>276176
>пояснили
Не вижу чот.
Бля, что за пидорасы то такие сплошь и рядом на дваче. Пришел с вопросом что сделать, какой резистор взять переменный для того чтобы откалибровать вентили в ПК. Есть пакет резисторов от 2В и номиналом 10-120 ОМ. Но каждый раз перепаивать геморойно. Есть реобас но он хуевый, ШИМ в корпусе мне НАХУЙ не уперлось. А что с законом Ома? На бумаге у меня требуется к примеру 15ом резистор, а на деле нужен будет от 40ом. И хули толку? Без мультиметра не посчитаешь. Так что я блядь и спрашивал о резисторе переменном низкого номинала. Спасибо блядь за ссылку.
Аноним 21/03/17 Втр 15:29:15  276178
Безымянный.JPG (108Кб, 1027x794)
>>276177
Да, мы пидарасы.
Аноним 21/03/17 Втр 15:41:24  276180
>>276176
>имблаинг чип и дип не закупаются на алике
Аноним 21/03/17 Втр 15:45:16  276182
blob (294Кб, 500x500)
>>276177
не благодари
для среднестатистического вентилятора потрибен номинал 47-220Ом
мощности хватит
Аноним 21/03/17 Втр 15:45:35  276183
>>276180
Ты забыл боевую картиночку, мой мелкобуквенный друг.
И нет, они не закупаются на Али.
Аноним 21/03/17 Втр 15:47:06  276184
>>276182
Спасибо ананас. Рылся на али, еще нашел вот что https://ru.aliexpress.com/item/5-pcs-Free-Shipping-100R-3362-101-Potentiometer/32428487076.html?spm=2114.10010208.1000016.1.PaByz6&isOrigTitle=true
Такие ведь тоже подойдут?
Аноним 21/03/17 Втр 15:48:35  276185
>>276184
Запах горелого пластика в комплекте. Физику в школе плохо учил?
Аноним 21/03/17 Втр 15:48:37  276186
>>276183
>И нет, они не закупаются на Али.
ах да, я забыл, они у Аллаха закупаются резисторами))))))))))))))))))))))))
Аноним 21/03/17 Втр 15:51:22  276187
>>276184
Да, конечно пойдут, делай. Потом расскажешь нам о результатах.
Аноним 21/03/17 Втр 15:52:16  276188
>>276184
нет, не подойдут. Тебе нужен проволочный резистор, способный рассеивать пару ватт тепла. На фото подстроечные резисторы. Их рассеиваемая мощность порядка 0,05Вт.
сходи на ближайший радиорынок и купи советских. И закон Ома уясни.
Аноним 21/03/17 Втр 15:54:14  276189
tiristor.jpg (102Кб, 1301x773)
Анон, какова роль конденсатора C1 в схеме, если на пальцах? Допустим, ток в данный период времени течет с верхнего вывода на нижний, протекает через лампочку, через первый резистор, через второй, начинает заряжать конденсатор и чего потом? Когда ток начинает течь в обратную сторону, конденсатор разряжается на динистор V2?
Почему ток сразу не утекает на динистор V2 после сопротивления? Или утекает..
Начал осваивать, сложно как-то все.
Объясните кто нибудь пожалуйста, замечательно было бы, если бы кто нибудь еще движение тока нарисовал в разные периоды.
Аноним 21/03/17 Втр 15:56:21  276190
>>276189
конденсатор длялегкости гистерезиса и подавления помех.
Аноним 21/03/17 Втр 15:56:50  276191
>>276185
Кстати с физикой действительно хуево. У меня вообще всю школу небыло учебника по физике. Лень было брать в библиотеке. Благо понимающая милфа была и ставила мне тройки за то что я таскал ей учебники.
12 вольт напряжение, 0.20 ампер ток. Кулер крутит 1200 оборотов. Хочу сделать 800, т.е снять 1/3 напряжения. 12/0.2 = 60 ОМ.
А как посчитать мощность резистора? Напряжение умножить на ток?
Аноним 21/03/17 Втр 16:01:43  276192
>>276191
>Кулер крутит 1200 оборотов. Хочу сделать 800, т.е снять 1/3 напряжения.
нет, зависимость оборотов от напряжения нелинейная, но тебя это ебать не должно. В данном случае тебе нужно просто экспериментально подобрать сопротивление резистора.
в идеале составляешь таблицу обороты-напряжение с шагом полвольта. Потом (12в минуснеобходимое напряжение на вентиляторе)/ток вентилятора = нужное сопротивление резистора
Аноним 21/03/17 Втр 16:25:18  276194
Кто-нибудь покупал на Али Б\У микросхемы и транзисторы там? Какие подводные?
Аноним 21/03/17 Втр 16:30:20  276195
>>276194
Покупал транзисторы, вроде оригинальные, хоть и из разных партий. Ножки отрезаны и приварены новые.
Аноним 21/03/17 Втр 16:40:04  276196
>>276195
>Ножки отрезаны и приварены новые.
Можешь показать как это выглядит? Брака много? Ссылку на магазин?
Аноним 21/03/17 Втр 16:58:45  276199
>>276108
Наоборот, когда мотор выключается, лампы начинают мигать и тускнеть. При этом треск как будто в розетке искрит. Разбирал смотрел - не искрит.
Аноним 21/03/17 Втр 17:11:37  276201
>>276195
Лолблядь. И не впадлу дядюшке ляо приваривать к транзисторам ножки? За долю китайского цента можно купить миску риса?
Аноним 21/03/17 Втр 17:20:12  276203
>>276201
Это все автоматически делается каким-то станком. Отрезается ровно под линию и приваривается так же ровно встык.
10 транзисторов я купил за 400р с доставкой, новые вышли бы тысячи на 2+доставка.
>>276196
>Брака много?
Хз, у 2 из 10 транзисторов ножки легко гнутся, но я не стал сильно гнуть. Остальные удовлетворительно.
Аноним 21/03/17 Втр 17:51:40  276205
>>276136
Хоть бы загуглил прежде чем пиздеть.
Аноним 21/03/17 Втр 17:56:17  276208
>>276205
Я строитель, а ты - ХУЙ.
Аноним 21/03/17 Втр 18:34:14  276215
Котаны, тепло 12 вольтовой светодиодной ленты может как-нибудь повлиять на работу монитора, на ощупь вроде существенно греется. Хочу приклеить ленту на монитор, чтобы подсвечивать клавиатуру.
Аноним 21/03/17 Втр 18:51:31  276220
Чем плохи керамические индуктивности? Почему даже для маленьких значений используют ферритовые кольца? чтобы больше тока могло?
Аноним 21/03/17 Втр 19:01:10  276221
>>276220
>керамические индуктивности
чаво? стержневые что ли? да, у них ток насыщения гораздо больше, чем у кольца
Аноним 21/03/17 Втр 19:12:10  276222
>>276221
которые выглядят как резисторы. зелененькие такие. или SMD.
Аноним 21/03/17 Втр 19:19:52  276223
Без названия.jpg (5Кб, 200x172)
con0401.jpg (78Кб, 410x469)
>>276221
Аноним 21/03/17 Втр 19:21:03  276224
image.jpg (358Кб, 799x599)
Я тут такую фичу придумал
Собираем beam-робота, вешаем ему солнечную панель, ГПС и камеру
Пускаем в дикую природу
Сколько минимум надо в это дело вложить и какие можно профиты извлечь?
Аноним 21/03/17 Втр 19:30:27  276226
images[1] (3Кб, 229x220)
inductor-fixed[[...].jpg (46Кб, 200x180)
>>276223
Ну вот про такие спрашиваю. Какие приемущества у ферритовых коллец перед ними, кроме большего тока и перестраиваемости?
КВ приемник Аноним 21/03/17 Втр 19:40:08  276227
Захотел прикупить кв радиостанцию для общения на 15 канале, т.к часто путешествую по области и раз в год за нее. Но купить полноценную радиостанцию пока возможности нет, поэтому решил сделать ПРИЕМНИК, не обязательно перестраиваемый, достаточно слушать только 27.135 МГц. Исползал ютуб (да, я всегда начинаю с ютуба, т.к там тебе расскажут и покажут и мне не придется читать учебник), но в основном там полная лажа. Открыл пару учебников, нашел схемы нужного диапазона, начал паять одну из схем, а потом до меня доперло, что советские диапазоны не совпадают с современными и паял я приемник слегка не того диапазона, лол. Еще несколько схем не одобрил мой товарищ и я решил, прости меня хоспади, спросить у анона.
И да, АМ модуляция.
Вдруг кто делал приемник, принимающий 15 канал или даже радиостанцию. Буду рад услышать хотя бы советы.
Аноним 21/03/17 Втр 20:07:34  276228
>>276208
Хуитель ты малолетний.
Аноним 21/03/17 Втр 20:19:39  276230
>>276227
> достаточно слушать только 27.135 МГц.
> до меня доперло, что советские диапазоны не совпадают с современными
> Буду рад услышать хотя бы советы.
Журналы "Радио" советских годов почитай на тему приёмник наблюдателя, и покури за виды модуляции.
Аноним 21/03/17 Втр 20:26:54  276232
>>276230
Принял к сведению, спасибо
Аноним 21/03/17 Втр 20:31:16  276234
>>276230
Только я не вкурил про модуляцию. Объясни
Аноним 21/03/17 Втр 21:19:44  276237
>>276234
Есть амплитудная модуляция, в которой работают вещалки и те же сибишники, есть частотная, которой пользуются вещалки на УКВ, а есть однополосная модуляция, котороую используют кузьмичи-радиолюбители в своих трансиверах.
Суть в том, что если ты будешь искать схемы приемников в сети, то с большой вероятностью найдешь схему приемника для слушания кузьмичей, который умеет только в прием сигналов с однополосной модуляцией, да еще и с очень узкой полосой пропускания, и это надо будет иметь в виду, когда станешь паять махарайку.
Аноним 21/03/17 Втр 22:19:53  276239
image.jpg (660Кб, 1200x869)
Доброго времени двочеры,хочу собрать рацию с радиусом до 100 метров ! У кого-то здесь был подобный опыт сборки раций ? Что можете подсказать ?
Аноним 21/03/17 Втр 22:39:29  276241
>>276234
Диапазоны USB LSB CW AM PM RTTY.
Аноним 21/03/17 Втр 22:42:58  276242
mtkh-90-photo-1.jpg (22Кб, 719x539)
Антуаны, есть один МТХ-90. Хочу использовать его для индикации, как мне его подключать? В интернете какие-то дикие схемы с резисторами между анодом и сеткой. И напряжения неизвестны.
Аноним 21/03/17 Втр 22:43:49  276243
>>276239
> Что можете подсказать ?
Забыть слово рация для начала.
Аноним 21/03/17 Втр 22:48:44  276244
Блядь, кто придумал 2к треды? У меня браузер пол минуты загружает тредж.
Аноним 21/03/17 Втр 23:03:49  276245
моча, перекат давай
Аноним 21/03/17 Втр 23:24:37  276248
Кто может примерно так почувствовать.
Вот такая хуйня i2c
>while (!(TWCR & (1<<TWINT)));
требует к себе вачдога, или и так сойдет?
Если случится какая-нибудь дичь, он же повисит нахуй?
Аноним 22/03/17 Срд 00:51:52  276253
1.jpg (316Кб, 721x1280)
2.jpg (292Кб, 721x1280)
пример.jpg (175Кб, 609x630)
анон. есть матрица видеонаблюдения ( пик 1 и 2) и не непонятна распиновка. обычно указано +12, -, video. Как например на пике 3. Но тут толи я в глаза ебусь толи хуй знает. на пике 2 распиновка должна быть +12, -, video, audio. Но бывает и такое что рапиновка наоборот. audio, video, -, +12. Как проверить как правильно. А то боюсь спалю её нахуй.
Аноним 22/03/17 Срд 01:08:39  276254
>>276253
Если ты не знаешь как померять напряжение, тебе не стоит лазить внутрь устройств.
Аноним 22/03/17 Срд 01:22:46  276255
14891721964040.jpg (152Кб, 1280x960)
Я погромист и вот решил заняться поделками на основе микроконтроллеров, и если программную часть осилю, то аппаратную не знаю вообще - только закон Ома с трудом.

Но потом я скачал книжку по ТОЭ и просто кристаллизовался нахуй. Чтобы освоить и поддерживать такой объем знаний нужно забить хуй на все остальное.

Ну, мир жесток, а мне надо еще работать хотя бы иногда, так что разнообразить свои занятия не получится.

Вопрос в том, кто же все эти "радиолюбители", зачастую школотроны? Раньше они вообще работали с аналоговой электроникой, которая всяко сложнее. Профаны, которые тупо копируют схемы из журнальчиков? Паять прикольно, но хочется же творчества, иначе зачем это все?

А вы как справляетесь, котаны? Вы профессионалы, которые назубок знают все эти способы расчета или просто лепилы? Знаю одного человека, который считает себя электронщиком, но не знает высшей математики, утверждает, что много практиковался. Мне завтра пойти и обоссать ему лицо?
Аноним 22/03/17 Срд 01:29:23  276256
Что значит сгорит в контексте электроники? На дедофорумах пишут, что некоторые компоненты не сгорают, типа некорректно так говорить. Что значит "сгореть", какие компоненты сгорают, и как их сгорание влияет на схему? Пожар и открытый благодатный огонь на схеме​ - немного другое понятие.
Аноним 22/03/17 Срд 01:32:40  276257
>>276256
Выдерни тоненькую жилку из какого-нибудь провода и ебани по ней через трансформатор. Увидишь.
Аноним 22/03/17 Срд 01:38:03  276260
>>276257
Это оплавление провода/шины
Аноним 22/03/17 Срд 01:49:51  276262
>>276260
Разница? Ты прокинул слишком сильный ток через тонкий проводник, он нагрелся до высокой температуры и разрушился. Там то же самое.
Аноним 22/03/17 Срд 01:50:18  276263
>>276255
>Раньше они вообще работали с аналоговой электроникой, которая всяко сложнее.
В чем-то сложнее, но во многом и легче. Ассортимент радиодеталей был крайне узок, многие до сих пор помнят маркировки популярных микросхем наизусть. Программирование не требовалось, только простейшая логика.
>Вопрос в том, кто же все эти "радиолюбители", зачастую школотроны?
Школотроны в основном дальше ардуины не уходят, все же нужен некоторый объем знаний вне школьной программы.
>Профаны, которые тупо копируют схемы из журнальчиков?
Можно не тупо копировать, а адаптировать под себя. Это совсем не так сложно, как придумать схему с нуля.
>Паять прикольно, но хочется же творчества, иначе зачем это все?
Если хочется творчества, то всегда можно пособирать из полуготовых модулей и микросхем. Но обычно радиогубителям хочется не творчества, а чтобы собранная махарайка работала и выполняла какую-то задачу.
Аноним 22/03/17 Срд 02:01:18  276264
>>276263
>Но обычно радиогубителям хочется не творчества, а чтобы собранная махарайка работала и выполняла какую-то задачу.

Жил и не знал, всегда хуярю велосипеды, которые в 80% фейлсятся. Хуярить схему с журнальчика не вижу никакого смысла и интереса.
Аноним 22/03/17 Срд 02:08:44  276265
>>276255
>Чтобы освоить и поддерживать такой объем знаний нужно забить хуй на все остальное.

Знать все языки гомнигрования наизусть то же.

>Паять прикольно, но хочется же творчества, иначе зачем это все? А вы как справляетесь, котаны?

Аналог относительно цифры просто нереально сложен. Вся цифра обучается каталожным принципом - почитал даташит, все понял.

По поводу расчета, почти все бытовые приемы обосаны и описаны в тысячи статей, берешь и рассчитываешь.

Я не думаю что кто то держит и 1\3 знаний в голове, просто подгружаешь мануалы, гайды и статьи по теме когда они требуются.
Аноним 22/03/17 Срд 02:20:15  276266
>>276099
>>276107
Прошу вас изъясниться
Аноним 22/03/17 Срд 02:21:25  276267
>>276263
А может можно вытереть жопу ТОЭ и все собирать в симуляторах, которые, очевидно, делают все расчеты точно, на ходу, и вообще незаметно для юзера. Аналитических задач то там нет, все по формулам.Не нужно учить все это чтобы превратить себя в крайне неэффективный инструмент расчета, когда есть эффективный?

Или не взлетит? Я вообще не понимаю, как процесс расчета связан с процессом построения самой схемы, ее выдумывания.

>>276264
Ты молодец вообще. Я тоже хуярю велосипеды, это основа профессионального роста же.

>>276265
>Знать все языки гомнигрования наизусть то же.
Не совсем так, ну да ладно. Окей.

>Аналог относительно цифры просто нереально сложен. Вся цифра обучается каталожным принципом - почитал даташит, все понял.
Ну да, а кодинг, как воплощение абсолютной цифры, вообще прост и соответствует принципу "easy to play, hard to master", поэтому мы имеем быдлокодеров и очень мало быдлоэлектронщиков.
Я надеялся, что цифровая электроника тоже, но кажется нет (не совсем).

>По поводу расчета, почти все бытовые приемы обосаны и описаны в тысячи статей, берешь и рассчитываешь.

>Я не думаю что кто то держит и 1\3 знаний в голове, просто подгружаешь мануалы, гайды и статьи по теме когда они требуются.

В кодинге, скажем так, язык и компилятор "даны нам свыше (лол)", и позволяют творить на некоем уровне абстракции. Немногие могут сделать свой язык или компилятор, но это никак нас не ограничивает.
не могу уловить, где эта грань в электронике.
Перекат Аноним 22/03/17 Срд 02:46:08  276269
1st transistor.jpg (152Кб, 2092x2086)
https://2ch.hk/ra/res/276268.html

https://2ch.pm/ra/res/276268.html

>>276268 (OP)
>>276268 (OP)
Аноним 22/03/17 Срд 02:58:19  276270
>>276267
>Или не взлетит?
Нет ибо:
1) Могу врать но ТРУ СУПЕР СИМУЛЯТОРЫ это проприетарное ПО, их нет и они тебе на хуй не нужны ибо контроллеры и компоненты из половины современной техники ты не найдешь в свободном доступе зачастую, а даташиты подавно.
2) Симуляторы глючат.
3) В симуляторах нет и 1\10 компонентов и зачастую конкретно того что нужен тебе точно. ПРиходится костылить. Они катят для общего принципа схемы, но отладка все равно строго в железе.
4) Надо быть мастером про йоба гуру что бы правильно смоделировать внешние эффекты. В железе будет быстрее лол.

>Ты молодец вообще.
Нет я червь и хуило.

>Ну да, а кодинг,
Цифра и есть 99% кристалически чистый кодинг с учетом ТОЭ и ее эффектов.

>не могу уловить, где эта грань в электронике
Нету. Например обычный усилитель
1) Можно взять микросхемы класса TDA и припаяв пару элементов по даташиту получить усилитель.
2) Можно сделать все на транзисторах.
3) Можно взять много TDA и транзисторов

Нет каких то границ. Каждое свойство микросхемы может использовано как инструмент или станет проблемой в твоем решении.

Пример:
Делал контроллер DC двигателя, вроде пару строк накодить и все. А ушло все в ток выдаваемый ногой контроллера, расчетом скорости переключения транзистора этим током и в итоге всякие схемы усилители. И было 2 пути, использовать микросхему-драйвер транзисторов двигателя или хуячить на отдельных элементах.
А пришлось идти по 3ему, микросхема + куча отдельных.


Аноним 22/03/17 Срд 03:01:24  276271
>>276265
К слову, если хочешь начать цифру, не бери пердуины, бери +\- серьезную плату. Я счастлив с Pinboard II, их создатель к слову имеет годный курс для дибилов на сайте.
Аноним 22/03/17 Срд 03:20:59  276272
>>276270
>симуляторы
Ладно, черт с ними. Однако ручные рассчеты из СОЭ тоже не предлагают всего того, о чем ты говоришь. Отладка в железе? Конечно, но это тоже уже не математика.
>Они катят для общего принципа схемы, но отладка все равно строго в железе.
То что надо. Мне нравится.

>Цифра и есть 99% кристалически чистый кодинг с учетом ТОЭ и ее эффектов.
Это здорово.

>>276271
Видел этот курс. Честно говоря, мне бы хотелось разрабатывать свои схемы вокруг микрухи, а не юзать чужие. Пусть и очень простые.
Аноним 22/03/17 Срд 04:47:54  276276
>>276272
вот я например аналогодрочер без задач.
просто ковыряюсь и меряю всякую хуету.
и симулятор очень помогает.
и таки да, как там выше говорили, цифра эта просто даташиты, я этим тоже занимаюсь, но там все просто. а аналог просто немерянно намного сложнее. чуть чуть посложнее 5-10 деталек и все. я уже не знаю как такую схему читать. но опять же симулятор помогает кое что понять и по крайней мере выделить building blocks которые постоянно попадаются.
Аноним 22/03/17 Срд 05:20:49  276277
>>276276
Все-таки цифра идет с аналоговой периферией, и ее надо знать. Покупать готовые платы это слив для меня. Я и так кодер.
Изучать аналог в полную силу просто нет времени, сменить профессию было бы слишком, да кому я буду нужен.

Любую задачу из ТОЭ можно решить, просто накидав на симуляторе, и результат будет точным.
Симулятор и ТОЭ оперируют одинаково абстрактными деталями, одинаково не учитывают тонкости и разные эффекты. Одинаково не избавляют от отладки в железе.
Можно крутить параметры деталей, и каждый раз компьютер будет считать схему заново, экономя юзеру час ебли.
Такие расчеты можно вручную не делать и даже не изучать.

Но при этом надо уметь проектировать эти самые схемы, а рассчитывать их будет симулятор. Знать общую теорию.
Сворней всяких читать? Или поискать ТОЭ для ПТУ, как написано у ди хальта?

тред превращается в бложек дибила, но вы действительно помогли мне разобраться, котаны, уже почти
Аноним 22/03/17 Срд 05:37:18  276278
>>276277
я в свободное время читаю что попало, для совсем голой теории и книжки тоже, а так application notes и просто информация из веба.
ТОЭ конечно нужно знать хотя бы на базовом уровне. мало того что аналог сам по себе сложен, когда зайдут базовые DC понятия и перейдешь к АC и всяким LCR цепям, все в комплексе станет еще сложнее.
Аноним 22/03/17 Срд 08:36:20  276285
>>276237
Ну, находя схему, я само собой смотрю для какой модуляции она. Но спасибо)
Аноним 22/03/17 Срд 09:40:07  276297
>>276277
>Можно крутить параметры деталей, и каждый раз компьютер будет считать схему заново, экономя юзеру час ебли.
Современные компьютеры для такого слабоваты. Попробуй таким методом сделать фильтр хотя бы. Подбор деталей в симуляторе почти всегда нужен только для оптимизации с учетом неидеальности элементов.
Аноним 22/03/17 Срд 09:58:25  276299
Анончики, подскажите, чем прошить mx25l6473e? Имеющийся Willem меня посылает куда подальше.
Аноним 22/03/17 Срд 10:05:55  276301
IMG7526.jpg (528Кб, 2448x3264)
IMG7527.jpg (646Кб, 2448x3264)
Не работает usb-зарядка, при включении вспыхивает лампочка и гаснет.
Входной резистор и диодный мост прозвонил, диоды прозвонил, обмотки трансформатора прозвонил, кондеры не все звонятся(мультиметров вроде и не всегда должны), но на вид без вздутий.
В чем может быть проблема?
Аноним 22/03/17 Срд 10:30:44  276308
>>276301
ты серьезно чинишь то, что стоит сто рублей?
Аноним 22/03/17 Срд 10:40:52  276313
>>276308
Просто скилл пытаюсь прокачать.
Аноним 22/03/17 Срд 10:48:54  276317
>>276313
вспыхивает один раз? Или постоянно?
Аноним 22/03/17 Срд 11:27:58  276320
>>276215

в ебальник же светить будет.
купи лучше юсб-лед-лампу у китайцев, копейки же стоит.
Аноним 22/03/17 Срд 11:33:15  276321
>>276317
Иногда один раз при включении, потом гаснет. Чаще вообще не вспыхивает.
Аноним 22/03/17 Срд 11:39:47  276322
>>276321
микросхема дохлая, выебывается обратная связь.
Аноним 22/03/17 Срд 15:18:43  276349
Clipboard01.png (213Кб, 518x496)
tactswitch66Lug[...].jpg (51Кб, 600x269)
Можно ли найти в ДС угловую тактовую кнопку, как на первой пикче? Всюду предлагются как на второй, а мне нужна с рожками наверху и контактами внизу. Есть на Али, но сколько ехать будет...
Аноним 22/03/17 Срд 16:10:17  276353
>>276277
>Все-таки цифра идет с аналоговой периферией, и ее надо знать. Покупать готовые платы это слив для меня. Я и так кодер.

Не, ты кажется не понял сути. Отладочные платы != пердуино, на их основе не делают готовых устройств. Но отрабатывают блоки этого устройства по отдельности, а затем только уже переносят в конечное железо, где и идет окончательная сборка.

1) Твой 100% работающий в симуляторе код, 100% не заработает в железе с полпинка.
2) Освоение нового МК или новой функции МК невозможен без железа и что на каждую хуйню будешь травить плату?
3) Моментальная прошивка, нажал кнопку - все проигралось в железе.

>Сворней всяких читать? Или поискать ТОЭ для ПТУ, как написано у ди хальта?
Сворень это тот же Дихальт только подробнее, но более устаревший.

Я начинал - сворень, потом ди, потом хоровиц хилл.
В принципе, если выдрочишь первых 2х и чуть чуть ХХ, будешь знать больше чем половина радачеров.
Аноним 22/03/17 Срд 16:13:55  276354
В дополнение к >>276353

>>276272
>Видел этот курс. Честно говоря, мне бы хотелось разрабатывать свои схемы вокруг микрухи, а не юзать чужие. Пусть и очень простые.

Ты и будешь делать свои схемы. Просто, если дебажить программу в конечном железе, ты не можешь исключить проблему железа и отладка превращается в мозгоеблю. А если ты допустил ошибку в схеме? Переделывать заново? Тебя это заебет на 3й раз.
Аноним 22/03/17 Срд 16:30:17  276355
>>276349
в ДС можно черта лысого найти, но такую кнопку проще сколхозить
очень редко где стоит
Аноним 22/03/17 Срд 17:33:25  276366
Где можно найти человека, который может намотать мне трансформатор? Один, 21w, 2x15v.
Большие заводы не хотят делать один маленький транс :(
Аноним 22/03/17 Срд 17:39:06  276367
>>276366
купи готовый за 300-400р
Аноним 22/03/17 Срд 17:47:30  276369
>>276353
ТОЭ - это повторение школьной физики для первокурсников. Там кроме метода комплексных амплитуд ничего нового нет.
После ТОЭ нужно изучать Баскакова.
Аноним 22/03/17 Срд 17:58:36  276370
>>276367
https://m.chipdip.ru/product/tp115-10
Ну да. Почему сразу так не подумал?
Аноним 22/03/17 Срд 19:28:05  276378
Анон, мне тут приспичило блок питания запилить с тремя независимыми напряжениями.
Требуется 25в@1а и ещё два по 12в@0.1а. Желательно обратноход попроще.
Трансформатор мотать не хочется совсем.
Вопрос: где поискать готовый с высоким шансом удачи? Телевизоры, принтеры, видаки? Где такие напряжения используются?
Аноним 22/03/17 Срд 21:03:01  276387
IMG201703222051[...].jpg (2522Кб, 2448x3264)
IMG201703222050[...].jpg (2778Кб, 2448x3264)
IMG201703222050[...].jpg (3066Кб, 2448x3264)
Такая вот махарайка
Китайская хуйня + конопка, светодиод, smd резистор и пара поводков - счастья полные штаны
Аноним 22/03/17 Срд 21:03:11  276388
Аноны, подскажите реально ли, в ИПБ от пеки замутить управление напряжением на одном из выходов?
Аноним 22/03/17 Срд 21:03:52  276389
IMG201703222052[...].jpg (2855Кб, 2448x3264)
IMG201703222051[...].jpg (1448Кб, 2448x3264)
>>276387
В "работе"
Аноним 22/03/17 Срд 21:10:36  276392
IMG201703222105[...].jpg (2850Кб, 3264x2448)
IMG201703222105[...].jpg (2578Кб, 3264x2448)
IMG201703222104[...].jpg (2587Кб, 3264x2448)
IMG201703222104[...].jpg (2421Кб, 2448x3264)
А это мой первый мультивибратор, который нихуя не заработал.
Аноним 22/03/17 Срд 21:14:55  276393
>>276392
солидные у тебя кондеры в мультивбраторе и провода тоже, как будто ты в раёне на столбы фонарные будешь их ставить :)))
я тоже делал такой 1-й проектик, только все миниатюрненько
Аноним 22/03/17 Срд 21:18:11  276395
>>276393
Ахах, да. Может из-за этого он и не заработал? Слишком мощные конденсаторы?
Аноним 22/03/17 Срд 21:22:03  276398
Блжад. Почему, когда я подключаю нагрузку и источник питания к n канальному мосфету, нагрузка сразу начниает работать, без подачи тока на затвор? Два новых мосфета и такая хуета. Не могу понять.
Аноним 22/03/17 Срд 21:23:05  276399
>>276395
трудно сказать, но просто это как-то все выглядит "неправильно". купи себе нормальных миниатюрных деталек и провод и тп и bread board самое главное - чем мучиться паять впустую, втыкнешь быстренько, проверишь, и если заработает тогда уже и паяй. тем более такие тестовые проекты и паять незачем.
Аноним 22/03/17 Срд 21:27:38  276400
>>276399
Ну да, тут ты прав. На этапе конструктора проверить и успокоиться)
Аноним 22/03/17 Срд 21:28:22  276401
>>276400
Вот что тебе надо
https://www.youtube.com/watch?v=OrcO5qKQmao
А не заработал может потому что у тебя вроде только два резистора? Надо бы еще пару на каждую базу, чтобы он легче стартовал.
Аноним 22/03/17 Срд 21:31:44  276402
>>276398
IRLZ44N полевой транзистор n-канальный
Аноним 22/03/17 Срд 21:36:13  276403
>>276402
подтяни затвор на землю, типа 10k
Аноним 22/03/17 Срд 21:38:49  276404
>>276403
Думаешь, помехи? Подтянул - нихуя. Так же включается само.
Аноним 22/03/17 Срд 21:42:07  276405
>>276404
схему покажи и что собираешься делать
Анон 22/03/17 Срд 22:04:59  276407
Тут есть работающий раздел по ардуино?
Аноним 22/03/17 Срд 22:07:56  276408
>>276407
Нет. Тут только чатик младшего школьного возраста и несколько жырных троллей.
Аноним 22/03/17 Срд 23:04:29  276415
>>276405
Заработало.
Теперь дело в другом. Почему-то если включить в разъём системного кулера - не работает. В разъём CPU-работает. ШОЗАНАХ?
>>276062 - кун

Аноним 22/03/17 Срд 23:06:02  276417
>>276415
Схему в студию.
Аноним 22/03/17 Срд 23:10:00  276418
blob (11Кб, 676x364)
>>276417
Там же ведь одинаковые разъёмы. Что за хрень.
Аноним 22/03/17 Срд 23:23:50  276420
>>276401
Спасибо за видос. Надеюсь второй раз я не проебусь. Такую плату покупать лень, так что я просто спаяю ножки деталей без платы и проверю. За одно скилл пайки улучшу.

Кстати, есть вопрос. Недавно купил себе паяльник с необгораемым жалом и вроде как учусь паять им. Китайский припой в проволке расплавляет суперски, жало лудится, да и паять им легко. А вот припой который мне достался от бати (я паял таким еще старыми отечественными паяльниками с медными жалами, которые перед каждой пайкой зачищал огроменным паяльником) плавится также, только не лудит ничего. Или я косорукий, или китайский паяльник работает только с китайским припоем. Ну или температура плавления у них разная... Но тем не менее не понятно, почему они оба плавятся, только один паяет, а другой нет. В качестве флюса использую либо канифоль, либо канифоль разведенную в спирте и в шприце.
Аноним 22/03/17 Срд 23:24:57  276422
>>276418
Нужен еще резистор между шим и затвором.
Аноним 22/03/17 Срд 23:25:14  276423
>>276420
сук
*огроменным напильником
Аноним 22/03/17 Срд 23:28:23  276424
>>276422
Зачем? ШИМ выдаёт 5V
Аноним 22/03/17 Срд 23:28:31  276425
>>276422
можно но это кажется как презерватив на свечку. и уж тем более к его проблеме не имеет отношения
Аноним 22/03/17 Срд 23:30:00  276427
>>276424
там не про вольты а типа ток ограничивать, но вряд ли твой шим так страшен
Аноним 22/03/17 Срд 23:32:37  276428
>>276415 - кун
А может дать матери сигнал с таходатчика? Она вообще показывает, что SYSFAN не подключён. Ни SpeedFan ни Command Center.
Щас попробую.
Аноним 22/03/17 Срд 23:33:23  276429
>>276427
Там шото милипиздрическое значение. Я мультиметром замерил. 20 микроампер, чтоли.
Аноним 22/03/17 Срд 23:36:47  276430
>>276429
Во время зарядки емкости затвора?
Аноним 22/03/17 Срд 23:39:30  276432
>>276430
О, этого я не могу знать.
Аноним 22/03/17 Срд 23:51:03  276433
>>276432
Там проходит ебический токконденсатор-то во время подключения преставляет считай кз на схеме, но оче не долго, выдержит ли его шим-дрочилка? С другой стороны если сильно ограничить ток затвора, транзистор относительно долго будет находиться в "полуоткрытом" состоянии и может перегреваться. Шим с мосфетами - не такая уж и простая штука, как может показаться.
Аноним 22/03/17 Срд 23:58:00  276434
>>276433
И какой резистор туда повеить?
Аноним 22/03/17 Срд 23:59:48  276435
>>276433
Это можно посмотреть в даташите? Как называется характеристика по английски? Ну или по русски, хотя бы. Ток затвора?
Аноним 23/03/17 Чтв 00:13:44  276437
>>276434
Ну смотри: допустим транзистором управляет пин микроконтроллера, который держит максимальный ток в 20мА и напряжение на нем 5 в, тогда минимальное сопротивление резистора = 5/0.02, тоесть 250ом.
Аноним 23/03/17 Чтв 00:51:08  276443
>>276433
Помоему ты немножко напиздил мой друг. Резистор там ставят в случае управления микросхемой не по причине возможности выхода из строя ножки, а для того что бы уменьшить добротность колебательного контура, который образуется.
Аноним 23/03/17 Чтв 01:15:21  276444
Пока что переткнул кулер от ЦП в разъём SYSFAN, а корпусные в CPUFAN, так работает, SpeedFan регулирует. Но это как-то не правильно. И блять не могу понять, почему ШИМ кулер регулируется через SYSFAN а моя приблуда - нет?

[Назад][Обновить тред][Вверх][Каталог] [Реквест разбана] [Подписаться на тред] [ ] 1985 | 356 | 457
Назад Вверх Каталог Обновить

Топ тредов
Избранное