Главная Настройка Mobile Контакты NSFW Каталог Пожертвования Купить пасскод Pics Adult Pics API Архив Реквест доски Каталог стикеров Реклама
Доски


[Ответить в тред] Ответить в тред



[Назад][Обновить тред][Вниз][Каталог] [ Автообновление ] 4 | 2 | 3
Назад Вниз Каталог Обновить

Преобразователь напряжения для Raspberry Pi 3 chipcian # OP  26/02/17 Вск 16:02:45  273024  
cha58YJ1j9I.jpg (167Кб, 1280x720)
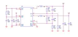
raspberrypimode[...].png (25Кб, 685x333)
Сап, анон, я (рукожоп), пытаясь сделать выключатель для малины спалил (а может и не в этом дело) преобразователь. Нет 3.3 вольта на его выходе и собсна на выходах самой малины, также греются некоторые резисторы на плате, возможно так и было, просто не замечал. Погуглив в яндексе, узнал, что это rt8020, но не нашел такой пздюлины в отечественных магазинах, только с алика и только оптом. Так вот, может кто знает где его можно приобрести или может объяснит, что не в этом проблема.
Аноним 26/02/17 Вск 16:27:58  273030
На схеме Pi 3 такой детальки нет, по схеме U3 это PAM2306AYPKE. Хотя вроде это аналог rt8020.
Аноним 26/02/17 Вск 16:35:35  273033
>>273030
а где схему посмотреть? я тупенький
Аноним 26/02/17 Вск 16:38:44  273034
>>273033
все, не надо
Аноним 26/02/17 Вск 17:18:07  273035
Mini-360 HM.jpg (90Кб, 800x800)
>>273024 (OP)
Воткни пару DC-DC модулей.

[Назад][Обновить тред][Вверх][Каталог] [Реквест разбана] [Подписаться на тред] [ ] 4 | 2 | 3
Назад Вверх Каталог Обновить

Топ тредов
Избранное