Главная Настройка Mobile Контакты NSFW Каталог Пожертвования Купить пасскод Pics Adult Pics API Архив Реквест доски Каталог стикеров Реклама
Доски


[Ответить в тред] Ответить в тред



[Назад][Обновить тред][Вниз][Каталог] [ Автообновление ] 57 | 7 | 27
Назад Вниз Каталог Обновить

ИНДУКТОРА ИНДУКТОРЧИКИ Аноним 17/02/17 Птн 20:18:43  271892  
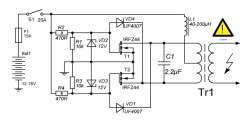
SNAG-0000.png (165Кб, 1446x766)
SNAG-0001.png (1090Кб, 1695x762)
Сап радиач. Есть острая необходимость иметь на работе индукционную печь средней мощности.
Собрал пикрилейтед - работает только от компьютерного блока питания, от трансформатора с выпрямителем и фильтром вообще не хочет.

Скажите как из него выжать максимум?
Аноним 17/02/17 Птн 21:09:22  271898
>>271892 (OP)

Детали ставил какие были кстати, вот
Аноним 18/02/17 Суб 00:50:00  271922
пили видео работы или хуй простой
раскали гвоздь
Аноним 18/02/17 Суб 01:20:01  271924
>>271892 (OP)
На флае, по памяти в индукционнко-треде была схема и подробный разбор самопальной индукционки на двух восемьдесят первых гушках.
Аноним 18/02/17 Суб 11:00:29  271935
>>271922

Да он вообще ничего так не раскаляет. Обычный нож темнеет, а деталь помасивнее уже не нагреть.
Я охуеваю как в видео они их накаляют докрасна
Аноним 18/02/17 Суб 14:35:53  271964
Ведроид не грузит фоточки, но вкачусь. На ибэе продаются готовые zvs источники для Тёсл/индукционок. 40В 15А или около того. Стоит на таком делать печку?
Аноним 18/02/17 Суб 15:32:22  271969
>>271892 (OP)
Собираешь эту схему с более мощными ключами, киловарными конденсаторами, индуктор большого сечения, повышаешь напряжение питания, снимаешь сопротивление R2 R4 или ставишь на их место индуктивности - все, "средняя мощность" готова, если получится хорошо можно даже расчитывать плавить алюминий, но это не точно.
> от трансформатора с выпрямителем и фильтром вообще не хочет.
Что-то напутал или емкость фильтра не соответствует мощности трансформатора, для запуска этой схемы нужен быстрый фронт подачи питания.
Аноним 18/02/17 Суб 15:42:47  271970
>>271969
> снимаешь сопротивление R2 R4
снижаешь
Аноним 18/02/17 Суб 18:26:38  272005
>>271892 (OP)
Как в эту схему добавить обратную связь, чтобы на вторичке было не выше 300в?
Аноним 18/02/17 Суб 18:46:29  272007
Может у ОПа транс на 5ватт? Понятно что оно не работает тогда
Аноним 18/02/17 Суб 19:48:45  272015
Немного оффтопа. Собрал строчник по такой схеме. Почему дуга издаеи мерзкий свист, если растянуть ее больше 3см (пуш пулл питаниетри банки 18650)
Есть еще два АНАЛОГИЧНЫХ строчника, из них один тоже свитстит, а один нет. Дуга горит тихо. Свист просто бесит, хуже только звук пенопласта или вилки по стеклу
Аноним 18/02/17 Суб 21:27:10  272026
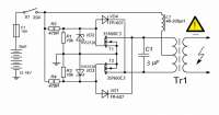
assssss.png (40Кб, 1914x927)
Запилил в симуляторе УПРАВЛЯЕМЫЙ вариант этой классической схемы, пикрилейтед. Этакий универсальный повышающий dc конвертер получается, практически на любое выходное напряжение. В железе не проверял. Кому не западло, можете испытать в железе.
Аноним 18/02/17 Суб 21:37:01  272027
>>272015
Тут пара вариантов:
Твои говноаккумы не тянут, напряжение проседает и его не хватает для нормальной работы схемы с твоими номиналами
Контурный конденсатор говно и его емкость велика из-за чего резонанс переходит в область звуковых частот
Исправь это, а заодно можешь сделать проставку между половинками феррита, некоторым помогало снижение индуктивности.
>>272026
Говно, стабилизацию ты делаешь снижая напряжение на затворе и переводя транзисторы в линейный режим или нарушаешь генерацию на основной частоте, получится кипятильник. Про устойчивость даже речи не идет, легко начнет насвистывать и давать ахуительные пульсации при определенных нагрузках. Не надо делать троллейбус из хлеба и в каждую дыру пихать этого несчастного ройера.
Аноним 18/02/17 Суб 21:45:08  272029
>>272027
>>272027
>Твои говноаккумы не тянут
Один строчник с такими же аккумами не свистит, дуга такая же по длине (до 3см горячая, жирная и желтая) - если растягивать больше - фиолетово-желтая.
Аноним 18/02/17 Суб 21:54:07  272030
assssss.png (59Кб, 1915x925)
>>272027
В каком месте тут линейный режим? Все четко срабатывает, генерация восстанавливается. Что же касается частоты, нужно всего лишь подобрать первичку и емкость конденсатора таким образом, чтобы частота была более 20кгц, чтоб не было слышно. Достаточно подобрать емкость кондера, я думаю, под большинство первичек удастся скорректировать. Прекрасный вариант для лампового усилителя, во вторичку влепить небольшой дроссель и low-drop линейник, будет красота и сверхкомпактный бп вместо килограммовых трансов.
Аноним 18/02/17 Суб 23:03:42  272044
>>271969
Да куда ключи мощней? В оригинале на IRFP250 стальные шины краснеют, тогда почему на моих аналогах 35n60c3 которые тоже ~30А даже канцелярский нож не краснеет. Нагревается максимум до 200.

По питанию: киловатный транс 36В, мост из диодов ДЧ161-80 И 8000мкФ ёмкости - на этом не хочет работать почему то.
Аноним 18/02/17 Суб 23:10:08  272045
>>272044
>киловатный транс 36В
>мост из диодов ДЧ161-80
Тебе не проще продать ЭТО и купить готовую индукционку?
Аноним 18/02/17 Суб 23:34:15  272048
>>272045
Это же все на работе)
Да и хочется понять почему она работает криво, кстате что такое

>быстрый фронт подачи питания
Аноним 19/02/17 Вск 02:01:25  272056
>>272044
Какие шины краснеют? Одинарные 250 ни разу не мощные, посмотри реализации более менее мощных поделок по этой схемотехнике, там 2-3-4 ключа начиная с irfp260 в параллель.
Подогреть железку до красна и 100вт хватит, и никакие ключи не нужны, достаточно мотнуть виток-два на средний трансформатор и подключить обмотку к этой самой железке.
> тогда почему на моих аналогах 35n60c3 которые тоже ~30А
В чем они аналоги? Сопротивление больше, заряд затвора больше, переключение медленнее, напряжение же в этой схеме не требуется. Хотя схема и на них должна работать.
> киловатный
> 8000мкФ ёмкости
Ну хуй знает, емкость не по мощности.
>>272048
Что такое фронт импульса знаешь?
Хотя, при таком напряжении питания стоит пересчитать затворные резисторы для стабильного запуска схемы, или питать их от меньшего напряжения.
Аноним 19/02/17 Вск 02:02:49  272057
>>272029
А два других свистят, статистика не в пользу, понимаешь да. У этого строчника может быть хуже феррит, больше сопротивления обмоток и прочие параметры, как и наоборот.
Аноним 19/02/17 Вск 06:15:53  272059
>>272030
>20 кГц
Если у тебя дома есть собака, вот она охуеет, лол.
Делать надо кГц 50.
Аноним 19/02/17 Вск 06:18:16  272060
>>272044
Тут же еще КПД передачи важен, толщина скин-слоя, проводимость металла, вот это вот всё...
Аноним 19/02/17 Вск 06:28:22  272062
>>272059
У 95% бытовых импульсников частота 20-40кгц, причем вне зависимости от основной топологии (автоген или шим). Всегда было интересно, почему так? Более высокие частоты встречаются куда реже.
Аноним 19/02/17 Вск 07:04:41  272063
>>272062
>У 95% бытовых
>Всегда было интересно
ДОРАХА, КОНКУРЕНТЫ, ДОРОЖЕ НЕ КУПЯТ
Аноним 19/02/17 Вск 12:20:43  272076
>>272030
> Все четко срабатывает, генерация восстанавливается
У тебя под 8 вольт пульсации и писк на 300 гц, ахуенная стибилизация.
> Что же касается частоты, нужно всего лишь подобрать первичку и емкость конденсатора таким образом, чтобы частота была более 20кгц
Это очевидно что рабочая частота должна быть за гранью слуха.
> Прекрасный вариант для лампового усилителя
Кек, а потом в аудиотреде "почему мой хуй-энд усилитель сильно шумит с частотой зависимой от нагрузки".
> сверхкомпактный бп вместо килограммовых трансов
Ахуительно, сначала ac-dc до 15 вольт, потом твой копрофикатор, который не особо компактнее обычного пуш-пулла но не может в стабилизацию. Нахуя это говно когда можно сразу ac-dc на нужные напряжения?
Аноним 19/02/17 Вск 12:23:53  272077
>>272062
> У 95% бытовых импульсников частота 20-40кгц, причем вне зависимости от основной топологии (автоген или шим)
Да нихуя, у древних обратноходов 60-70кгц, у не совсем древних 120-130кгц, 20-40 у простых комплуктерных бп и трансформаторов электронных ламп потому что на этой частоте можно выжать максимум из говноферрита и можно использовать дешевые быстрые диоды.
Аноним 19/02/17 Вск 18:21:38  272121
>>272076
>У тебя под 8 вольт пульсации и писк на 300 гц, ахуенная стибилизация.
Это холостой ход, не видишь что ли? нагрузка 1мег. Под нагрузкой частота высокая. Для подавления пульсаций на выход нужно дроссель, один хер. И емкость 1 мкф тебя не смутила? Если влепить 500-1000 мкф, то придется ждать час, пока такой кондер в симуляторе зарядится. Ты в самом деле нихуя не думаешь? Лишь бы хуйню сморозить.
>Ахуительно, сначала ac-dc до 15 вольт, потом твой копрофикатор, который не особо компактнее обычного пуш-пулла но не может в стабилизацию. Нахуя это говно когда можно сразу ac-dc на нужные напряжения?
Я гляжу, ты теоретик. На практике взять старый АТХ бп за бесплатно, с током 15-20А по 12в (напругу можно легко поднять до 15в, а можно забить хуй и использовать так) и в тот же корпус запихать эту схему, будет куда дешевле и намного быстрее, чем самому разработать схему ac-dc на сотни вольт, развести плату, купить все детали и собрать (а потом узреть что что-то не так и переделать половину, кек). Общем, не увидет от тебя ни одного замечания по делу.
Аноним 19/02/17 Вск 18:23:05  272122
9a807dabded14bd[...].jpg (16Кб, 561x480)
Посоны а можно прилепить вместо полевых два частотных тиристора? У меня где то два ТЧИ на 30кГц есть.
Аноним 19/02/17 Вск 21:06:49  272137
>>272122
Ебать ты шутник
Аноним 19/02/17 Вск 21:52:55  272147
>>272121
> Под нагрузкой частота высокая.
Амплитуда пульсаций останется огромной.
> И емкость 1 мкф тебя не смутила? Если влепить 500-1000 мкф
То частота снизится, здесь дело не в сглаживающим фильтре а постоянной времени этой неустойчивой параши.
> Я гляжу, ты теоретик.
Ну ты практик, лол, обмазался двумя вейперскими аккумами и схемой что даже безрукий повторит - и пошел творить бесполезную хуету.
А теперь давай ка напомним, как ты это подаешь
> Прекрасный вариант для лампового усилителя
> сверхкомпактный бп вместо килограммовых трансов.
и при этом
> на выход нужно дроссель
> взять старый АТХ бп за бесплатно
Я даже не стану доебываться о старом атх "за бесплатно" и 20 амперах по 12в лини, уже того что выше достаточно. Нахуя нужно твое говно, когда вместо требущейся для нее переделки бп до 15 вольт можно модифицировать его сразу на 315? И не будет лишней печки в промежутке и огромных пульсаций.

> чем самому разработать схему ac-dc на сотни вольт
Ахуеть сложно, забить в пиэксперт нужные параметры и сделать по готовой схеме и готовому дизайну платы, или элементарно перемотать тот же компьютерный бп.
Аноним 19/02/17 Вск 21:56:23  272148
>>272122
На флае остался тред, где был успешный преобразователь на тиристоре, само собой резонансный.
Аноним 19/02/17 Вск 22:18:43  272151
>>272122
Откуда скрутил?
Аноним 19/02/17 Вск 23:44:02  272160
>>272148

Что такое этот ваш флай?

>>272151
Совковый поеобразовательный шкаф для электропривода
Аноним 19/02/17 Вск 23:46:07  272162
>>272160
> Что такое этот ваш флай?
flyback.org.ru
Аноним 20/02/17 Пнд 08:15:42  272190
>>272160
Прочитал как поебывательный шкаф для электропривода
Аноним 20/02/17 Пнд 08:22:12  272193
14309994050950.jpg (41Кб, 537x574)
>>272190
Очки надень, косоглазый.
Аноним 20/02/17 Пнд 12:20:38  272211
>>272030
>Прекрасный вариант для лампового усилителя
Спасибо, ешьте сами.
Аноним 20/02/17 Пнд 13:20:48  272223
Вот, всё расписано и разжёвано
http://inductionheatertutorial.com/
http://www.instructables.com/id/12KW-Induction-Heater/?ALLSTEPS
Аноним 21/02/17 Втр 12:21:07  272327
Нихуя не пони, шта за хуйню вы тут все понаписали.
Может просто купить готовый?
https://ru.aliexpress.com/item/prisunul-vsem-za-scheku/32604845135.html
Аноним 21/02/17 Втр 21:41:01  272401
124124124.png (347Кб, 1208x594)
>>272327
>машины должны принести свою собственную власть
Аноним 22/02/17 Срд 10:24:20  272467
>>272401
Зачем кормить китайских петухов, когда можнос делать самому, из говна и палок?
Аноним 22/02/17 Срд 10:26:30  272468
>>272467
нельзя сделать из говна и палок
увы и ах, но та же самая схема обойдется в 2к без питания
Аноним 22/02/17 Срд 20:56:37  272548
>>272468
Дорогие и дефицитные тут только индуктор и конденсаторы, схему можно повторить за 1-1.5к с нуля, а если уже есть транзисторы и сердечники или старые бп под дербан то искать потребуется только индуктор.
Аноним 22/02/17 Срд 21:38:23  272554
>>272548
>Дорогие
>индуктор
Холодильная медная трубка по 100р/м.
Аноним 22/02/17 Срд 23:27:47  272561
>>272554
Значит будет еще дешевле
Аноним 23/02/17 Чтв 00:41:31  272566
>>272554
>Холодильная медная трубка по 100р/м.
Пиздобол, сейчас хороший ПРОВОД стоит 50р/м. 100р/м медная труба - в лучшем случае крашенный тонкий люминь будет.
Аноним 23/02/17 Чтв 07:58:53  272586
>>272566
Лол, это же надо длауном быть чтобы не отличить люминь от меди, даже крашеный люминь, они по весу отличаются раза в три.
2,7 люминь, 8,9медь
Аноним 23/02/17 Чтв 07:59:45  272587
Хотя мне попадалась сталь крашеная под медь
Аноним 23/02/17 Чтв 09:54:34  272591
>>272566
8мм медная трубка за метр столько и будет стоить
Аноним 23/02/17 Чтв 18:52:01  272658
>>272566
Идиот, алюминиевые трубки не паяются. В хододильном оборудовании (кроме авто) всегда медь.
Аноним 23/02/17 Чтв 20:01:31  272670
>>272658
>>272586
Подсунут вам омедненную сталь и будете долбиться в жёппы друг с другом этими трубами.
Аноним 24/02/17 Птн 15:40:04  272750
>>271892 (OP)
Потому что надо ставить транзисторы IRFP260N. Почему? Науке это неизвестно, я предполагаю потому что у них затворы тяжелые. IRFZ44, IRL3205 бывает затыкается один и сгорает, а за ним очень очень быстро второй сгорает. Эх, мне бы осциллограф...
Аноним 24/02/17 Птн 20:30:21  272781
>>272670
Тащемта, из-за скин-эффекта она может оказаться и не хуже. Но, вообще, если ты на срезе трубки не отличишь цельную медь от стали с медью, зачем тебе тогда вообще индукционная печка?
Аноним 25/02/17 Суб 16:53:13  272911
>>272670
>>272781
Господа, вам известна такая прелюбопытнейшая вещь как магнит?
Аноним 25/02/17 Суб 16:59:05  272913
>>272911
Да пошел ты нахер со своей магией, приспешник сатаны. Магниты - лживое порождение зла.
Аноним 25/02/17 Суб 18:26:33  272931
>>272911
Ох щас бы термостойкую нержу помагнитить
Аноним 25/02/17 Суб 19:56:24  272946
>>272931
Ох щас бы подержать в руках омедненную трубку из термостойкой нержи по цене медной трубки или дешевле.
Аноним 26/02/17 Вск 12:36:48  273007
Что вы хуйню-то несёте? Какую блять омедненную сталь, ебанулись? Покупал медную трубу для самогоного аппарата в ближайшем сантехническом магазине - всё нормально, обычная медь

[Назад][Обновить тред][Вверх][Каталог] [Реквест разбана] [Подписаться на тред] [ ] 57 | 7 | 27
Назад Вверх Каталог Обновить

Топ тредов
Избранное